CE 3
THREE CAREER EPISODES
3. ENVIRONMENTAL MANAGEMENT PLAN FOR THE CIB REFINERY OF
ECOPETROL - WASTE MANAGEMENT COMPONENT
3.1 INTRODUCTION
CE 3.2. This Project (1999-2000) consisted in providing an EIS with instructions, analysis,
procedures and potential projects that could improve the Environmental Performance of the
Petrochemical Complex as a whole, to be implanted by ECOPETROL from 2000 to 2010.
3.2 BACKGROUND
CE 3.3. The Refinery has an area of 254 Ha, having a installed capacity of 225.000 BPD.
Since 1990 the Petrochemical Complex is ruled under a continues improvement Policy
which includes environmental planning principles in agreement with the EMS
(Environmental Management System) of ECOPETROL based upon the International
Standard ISO 14001, which includes compliance with the National Environmental Law.
CE 3.4. The EMP 2000-2010 was granted upon a Public Process that was gained by a pull
of four enterprises, on the head of GEOINGENIERIA, which was in charge of the overall
assessment and Project methodology as well as companies’ coordination and final report
writing.
CE 3.5. The other companies were specialized in three environmental topics: ANTEK in
Waste Water Treatment, ACCA in Gas Emissions Control, Air Quality Monitoring and
Modeling, and WCI-GOLDER in Waste Disposal and Hazardous Substances Management.
I was contracted by GEOINGENIERIA to cooperate with WCI-GOLDER, and build an
Environmental Index to follow up Waste Disposal Management at the CIB. A Flow Chart
CE 3 Alvaro H. Pescador 2
of ECOPETROL, The CIB Refinery and the Companies involved in the EMP 2000-2010
can be seen in Figure 1 of the following page.
CE 3.6 There was a wide variety of Processes at CIB, tailored in agreement with raw oil
characteristics and production requirements. In a general way the operations and processes
performed at CIB Refinery can be grouped in the following way:
 Splitting: Oil Splitting by distillation of naftenic, paraphyne and aromatic fractions, with
small quantities of sulphur, nitrogen, oxygen and metals, by differences in the boiling point.
 Treatment: This process is done in order to rectify products quality of the fractions
achieved in the previous distillation process. Undesirable elements such as Sulphur,
Nitrogen and Oxygen are removed through hydro-desulfuration and hydrotreatment
processes, chemical treatment (sweet treatment) and acid gas removal.
 Oil and Products Management: It involves raw material reception, storage, preparation
(blending) pumping to processes, products storage from processes, and dispatch.
 Auxiliary Facilities: The refinery has equipments and processes that are not directly
involved in Hydrocarbon Processes but support the whole operation, such as The Power
Generation Plant, the Hydrogen generation plant, the Sulphuric Acid Plant, The Alkali
Plant, The Sulphur Recuperation Process, The Waste Water Treatment Plant, a Land Field,
and a Biological Treatment Area.
CE 3 Alvaro H. Pescador 3
ECOPETROL
PRESIDENCY
VP OF HYDORCARBON
PROCESSING
CIB REFINERYGEOINGENIERIA
ANTEK ACCA WCI - GOLDER
Consultant
VP OF
EXPLORATION
VP OF
PRODUCTION
VP OF PURCHAISING
AND MARKETING
VP OF
TRANSPORT
Figure 1. Flow Chart of ECOPETROL, The CIB Refinery and Companies Involved in the Design of
the Environmental Management Plan 2000-2010
ECOPETROL
PRESIDENCY
VP OF HYDORCARBON
PROCESSING
CIB REFINERYGEOINGENIERIA
ANTEK ACCA WCI - GOLDER
Consultant
VP OF
EXPLORATION
VP OF
PRODUCTION
VP OF PURCHAISING
AND MARKETING
VP OF
TRANSPORT
Figure 1. Flow Chart of ECOPETROL, The CIB Refinery and Companies Involved in the Design of
the Environmental Management Plan 2000-2010
CE 3 Alvaro H. Pescador 4
CE 3.7. Raw Materials, Main Processes and Products obtained at the CIB Refinery are
shown in Figure 2 at page 7, while the 42 Processes Plants are referenced on Table 1, CIB
Processes Plants.
TABLE 1. CIB PROCESSES PLANTS
PLANTS CAPACITY
(KBPD)
5 Atmospheric Distillation Units
U-150
U-200
U-250
U-2000
U-2100
TOTAL
28
55
38
48
38
225
4 Empty Distillation Units
T-131
T-253
T-2003
T-2103
TOTAL
13
36
34
24
107
4 Cracking Units
Orthoflow
Model IV
UOP-I
UOP-II (New Cracking)
TOTAL
22
16
28
35
101
2 Viscosity Reductions (VR)
VR-1
VR-2 (At Balance Unit)
TOTAL
25
24.2
49.2
1 DEMEX Plant
(Dis asphalt with solvent)
45.0
1 UNIBON Plant (Hydro
desulfuration)
22.0
1 Alkylation’s Plant 2.3
1 Sulfuric Acid Plant 70 Ton/day
1 Hydrogen Generation Plant 14.0 MPCD
5 Aromatic Plants 11.5
7 Paraffin’s Plants (Waxes) 1770
CE 3 Alvaro H. Pescador 5
Ton/month
1 Turbo Expander Plant 100 MPCD
1 Ethylene Plant II 6,840 Ton/day
2 Polyethylene Plants 5,000 Ton/day
1 Specialties Plant 3.0
3 Sulphur Recovery Plants 50 Ton/day
1 Waste Acid Water Treatment
Plant
856 GPM
1 Industrial Water Treatment
Plant
5,500 GPM
TOTAL NUMBER OF
PLANTS
42
Source: GEOINGENIERA, “Environmental Management Plan for the CIB Refinery
of ECOPETROL”, Bogotá, 2000.
KBPD: Thousands of Barrels per Day
MPCD: Millions of Cubic Feet per Day
GPM: Gallons per Minute.
CE 3.8. The Assessment for the Solid Waste Disposal Component of the Environmental
Management Plan included the following aspects:
 Identification and Analysis of the Actual practices used to handle the Solid Wastes
generated at the CIB.
 Identification of Hazardous and Potentially Hazardous Solid Wastes at the CIB
Operation and Evaluation of storage, transporting, treatment and disposal procedures
with reference to national1,2,3,4
and international norms5,6,7,8,9,10
.
1
MINISTRY OF DEVELOPMENT, “Technical Rules For Drinking Water and Waste Disposal, RAS-98”,
Bogotá, 1998. The Appendix F of this document specifies all the technical aspects for hazardous and
non hazardous solid waste management.
2
REPUBLIC CONGRESS, “Law 430 Of 1998 - Integral Responsibility”, Bogotá, 1998. This Law establishes
that in the Waste Disposal there is and Integral Responsibility that goes from residue’s generator till the
disposer. It enforce generator to run physic chemical test to identify an adequate procedure for storage,
recollection, transport, treatment and final disposal of a solid waste.
CE 3 Alvaro H. Pescador 6
 Revision of practices and standards for Solid Waste Management applied by the Oil
Industry that could be adopted by the CIB11
.
 Design of the EMP bearing in mind actual and future handling and Solid Waste
Management at the CIB.
CE 3.9. To go ahead with the assessment we agreed with WCI-GOLDER to follow a
methodology based upon the Canadian Standard Z768-94 “Phase I Environmental Site
Assessment”, and the International Standard ISO 14015.1 “Environmental Auditing and
Related Environmental Investigations” (draft version of 1999). On Figure 3 at page 8, there
is a simplified Flow Chart of the CIB Processes and main Products.
3
MINISTRY OF ENVIRONMENT, “Resolution 189 of 1994”, Bogotá, 1994. The entrance of Hazardous
wastes to Colombia is regulated by this legislative act. The identification criteria and characteristics of
Hazardous substances are established, as well as a list of substances that provide toxicity to a residue.
4
MINISTRY OF HEALTH, “Resolution 2309 of 1986”, Bogotá, 1986. Specifies procedures for
identification, storage, transport, treatment, disposition and required documents for special residues.
5
US – EPA, “USEPA 40 CFR 261: “Identification and Listing of Hazardous Wastes”. A List of them.
6
US – EPA, “USEPA 40 CFR 262: “Standards Applicable to Waste Generators”. Directions for them.
7
US – EPA, “USEPA 40 CFR 264: “Standards Applicable to Owners and Operators of Hazardous Waste
Storage, Treatment and Disposal Facilities”. Instructions for the Owners of such facilities.
8
US – EPA, “USEPA 40 CFR 268: “Standards Applicable to the Land Disposal of Hazardous Wastes”.
Directions for final disposition of hazardous residues in Industrial Land Fields.
9
CANADA – ALBERTA ENVIRONMENTAL PROTECTION, “Alberta Environmental, Protection and
Enhancement Act”. Alberta Waste Control Regulation. Reg. 192/96. Instructions for management,
storage, transport, treatment and waste disposal.
10
CANADA – ALBERTA ENVIRONMENTAL PROTECTION, “Industrial Waste Identification and
Management Options”, 1996. Guidelines for identification of industrial residues and treatment options.
11
ARPEL (South American Oil Enterprises Association), “Guidelines for Solid Waste Management of Oil
Refineries”, 1998. Directions for reduction, storage, transport, treatment and disposal of solid waste and
hazardous substances produced by an Oil Refinery.
CE 3 Alvaro H. Pescador 7
RAW
MATERIALS
PROCESSES PRODUCT
S
APPLICATIONS
TINER, LIQUID-LIQUILD EXTRACTORS
PAINTS, GLUES.
NEGRO DE HUMO
BAGS, ENVASES, PLASTICS
AIR PLANE PISTON MOTORS
DOMESTIC FUEL
CICLOHEXANEBENCENE
INDUSTRIAL FUEL
CANDLES FABRICATION
ENGINE LUBRICANTS
COMBUSTOIL
LUBRICANTS
WAXES
NAFTENIC OIL
PARAPHINIC OIL
NATURAL GAS
NATURAL BUTANE
NATURAL GASOLINE
TURBO/EXPANDER- ETHYLENE -
POLIETHYLENE
ALKILATION – TREATMENT WITH SULPHURIC
ACID
POLIETHYLENE
AVIGAS
SOLVENTS
BLENDED OIL
CATALITIC CRACKING
ORTHOFLOW, MODEL IV, UOP-I &
UOP-II
KEROSENE
JET TURBINESJET - A
DIESEL MOTOR DIESEL FUEL
GLP
GASOLINE
AROTAR
FURNACE AND BOILERS FUELBLENDED GAS
SULPHURIC ACID, TIRE WHEELSSULPHUR
TOLUENE
XILENES
ORTHOXILENE
CICLOHEXANE
ESTIRENE CLOROBENCENE
PAINT SOLVENT
INSECTICIDES / THINNER
RESINES, GLUES, NYLON
AROMATICS
PRIMARY DISTILLATION
SPECIALITIES
INERNAL COMBUSTION MOTOR
FUEL
(BALANCE UNITS) /
VISCOSITY REDUCTIONS
ATMOSPHERIC AND EMPTY DISTILLATION /
PARAPHINES
ATMOSPHERIC AND EMPTY DISTILLATION /
TREATMENTS
Figure. 2. Simplified Scheme of the CIB Refinery Operations, Processes, Products and Applications
DOMESTIC FUEL
CE 3 Alvaro H. Pescador 8
Figure 3. Simplified Flow Diagram of the CIB Refinery Process
SPECIALITIES ( Solvents. #2, #3, #4 ) C2 / C2 =
U
R
C
’
S
U
O
P
I U
O
P
2
D
I
S
T
W
A
X
E
S
A
T
D
I
S
T
AROMATICS
NAFTA
60 Oct.
JET-A
KERO
DIESEL
GASOLEO
ETHYLENE
GLP
ALKILAT.
AVIGAS
GASOLINE
94 Oct.
ALC
ALC
ALC
SLURRY
SLURRY
FUEL
From U-2100 to UOP 2
T-131
(Waxes)
GLV
GP V
EMPTY D.
BOTTIOM
DEMEX UNIBONDMO DMOH
BOTTOM
DEMEX VR-2
VR-1 GASOLINE
C,C2,C2=,C3,C4
ASPHALT
O I L
C4 / C4=
Oil
Camps
SPECIALITIES ( Solvents. #2, #3, #4 ) C2 / C2 =
U
R
C
’
S
U
O
P
I U
O
P
2
D
I
S
T
W
A
X
E
S
A
T
D
I
S
T
AROMATICS
NAFTA
60 Oct.
JET-A
KERO
DIESEL
GASOLEO
ETHYLENE
GLP
ALKILAT.
AVIGAS
GASOLINE
94 Oct.
ALC
ALC
ALC
SLURRY
SLURRY
FUEL
From U-2100 to UOP 2
T-131
(Waxes)
GLV
GP V
EMPTY D.
BOTTIOM
DEMEX UNIBONDMO DMOH
BOTTOM
DEMEX VR-2
VR-1 GASOLINE
C,C2,C2=,C3,C4
ASPHALT
O I L
C4 / C4=
Oil
Camps
C2 / C2 =
U
R
C
’
S
U
R
C
’
S
U
O
P
I
U
O
P
I U
O
P
2
U
O
P
2
D
I
S
T
D
I
S
T
W
A
X
E
S
W
A
X
E
S
A
T
D
I
S
T
AROMATICS
NAFTA
60 Oct.
JET-A
KERO
DIESEL
GASOLEO
ETHYLENE
GLP
ALKILAT.
AVIGAS
GASOLINE
94 Oct.
ALC
ALC
ALC
SLURRY
SLURRY
FUEL
From U-2100 to UOP 2
T-131
(Waxes)
GLV
GP V
EMPTY D.
BOTTIOM
DEMEX UNIBONDMO DMOH
BOTTOM
DEMEX VR-2
VR-1 GASOLINE
C,C2,C2=,C3,C4
ASPHALT
O I L
C4 / C4=
Oil
Camps
CE 3 Alvaro H. Pescador 9
CE 3.10. The Methodology consisted in the use of a systematic approach for revision and
information analysis both in and off site, interviews with operators, direct Plants
inspections, technical and legal documentation review, to determine operational and
potential environmental aspects that affect or may affect the site operation and its influence
area.
CE 3.11. All this information was crossed versus the national and international norms,
already quoted, so it was possible to identify the variations between the observed
procedures and the required, in order to establish the necessary corrections to have
conformity with the standards.
3.3 PERSONAL WORKPLACE ACTIVITY
CE 3.12. In order to capture the field information inside the CIB I designed a format, to
make a waste Generation inventory by Plant, Hazardous Classification, means of handling
and disposal, as the one shown in Appendix 1.
CE 3.13. While WCI-GOLDER focused on catalyses residues final disposal, soil and
lixiviation quality assessment of the land field, as well as TPH (Total Percentage of
Hydrocarbon) tests, to verify the grade of success at the Biological Treatment Area being
both of them final disposal topics as well, I focused on the 42 Plants and Support
Facilities Waste Generation Inventory, Hazardous Substance Classification under
national and international norms, mass balances, and the development of a Waste
Management Indicator.
CE 3.14. By using the Generation Inventory Format, as the one applied to the Cracking
UOP-I Plant, shown in Appendix 1, I got the information for the 42 Processes Plants Listed
on Table 1 (p. 4). Upon this information and by doing the assumptions explained in the
Appendix 2 – Assumptions and Calculation for Mass Balance, I could identify the twenty
CE 3 Alvaro H. Pescador 10
most important residues for its amount generation at the CIB Refinery, for a line base
operation of one year. The results are graphically presented in Figures 4 and 5.
CE 3.15. The whole information appears compiled in Appendix 3 – Solid Wastes Inventory
Results. Most important difficulties for doing the inventory was that in many cases there
were not knowledge of the residue’s amount generated in an operational period of time or
during the maintenance, so in these cases the residue was identified at the source generation
and the amount appears as NA (Not Available) in Appendix 3, being impossible to include
them in the mass balance.
CE 3 Alvaro H. Pescador 11
1.CatalystNi,MoUNIBON
2.CatalystVision50UPOI
3.CatalystResidcatCP-5UOPII
4.CatalystConquestURCModelIV
5.CatalystEP5RLOrthoflow
6.PolyetheneWaxI&II
7.SludgeU.BalanceSE3090
8.SludgeU.BalanceTKS
9.SludgeSE3020/3030/3030A/3050
10.SludgeLightChemistrySplitterSE3010
11.SludgeRawOilTKSStorage
12.OiledSludgefromWWTP
13.RefractoryMaterial
14.MetalsFe&NotFe
15.Paper
16.Carttoon
17.Plastic
20.Scrupt
21.OtherResidues
-
500
1.000
1.500
2.000
2.500
3.000
3.500
4.000
4.500
5.000
Ton / year
Figure. 4. THE 20 MOST IMPORTANT SOLID RESIDUES BY ITS
GENERATION AT THE CIB REFINERY, 2000.
1. Catalyst Ni, Mo UNIBON 2. Catalyst Vision 50 UPOI
3. Catalyst Residcat CP-5 UOPII 4. Catalyst Conquest URC Model IV
5. Catalyst EP5 RL Orthoflow 6. Polyethene Wax I & II
7. Sludge U. Balance SE 3090 8. Sludge U. Balance TKS
9. Sludge SE 3020/3030/3030A/3050 10. Sludge Light Chemistry Splitter SE3010
11. Sludge Raw Oil TKS Storage 12. Oiled Sludge from WWTP
13. Refractory Material 14. Metals Fe & Not Fe
15. Paper 16. Carttoon
17. Plastic 20. Scrupt
21. Other Residues
CE 3 Alvaro H. Pescador 12
Figure 5. PERCENTAGE OF GENERATION BY RESIDUE TYPE
1% 7%
10%
1%
3%
1%
34%
1%2%
2%1%
25%
1%
3%1%1%
1%
5%
1. Catalyst Ni, Mo UNIBON 2. Catalyst Vision 50 UPOI 3. Catalyst Residcat CP-5 UOPII
4. Catalyst Conquest URC Model IV 5. Catalyst EP5 RL Orthoflow 6. Polyethene Wax I & II
7. Sludge U. Balance SE 3090 8. Sludge U. Balance TKS 9. Sludge SE 3020/3030/3030A/3050
10. Sludge Light Chemistry Splitter SE3010 11. Sludge Raw Oil TKS Storage 12. Oiled Sludge from WWTP
13. Refractory Material 14. Metals Fe & Not Fe 15. Paper
16. Carttoon 17. Plastic 20. Scrupt
21. Other Residues
CE 3 Alvaro H. Pescador 13
*
CE 3 Alvaro H. Pescador 14
CE 3.16. On the other hand, in many cases there was information of the residues amount
only in volume. So it was necessary to calculate theirs density to turn it to mass units. This
was possible to do it with many catalyst by information include it in the MSDS of the
material. For hydrocarbons by using the API gravity, and for some other substances by
using technical literature as explained in Appendix 2 – Assumptions and calculations for
mass balance.
CE 3.17. As can be seen in Figures 4 and 5, most important solid residues generated at CIB
are Sludge (different ranges of blue) with 65% in the total contribution, especially those
coming from the Balance Unit (34%) and the Waste Water Treatment Plant (25%). They
are followed by Catalyst (in the yellow range), especially those coming from the Cracking
Units (21%).
CE 3.18. In agreement to the Appendix 3, a total amount of 14.839 Ton/year of residues are
generated at the CIB Refinery. This quantity maybe bigger, since for many of the identified
residues there were not available data, either of the quantity generated neither the
frequency. Nevertheless the 20 most important residues were identified, having all of them
quantities equal or bigger than 100 Ton/year. In agreement with the interviews to operators
and plant’s Engineers none of the residues which data was not available could reach such
amount.
CE 3.19. As a final conclusion of the mass balance, and knowing the daily charge to the
Refinery (see Appendix 2 at the end), it was possible to estimate the Ratio Residues/Oil
Charge, which was around 1,325 Kg of Residues generated per Ton of Processed Oil.
CE 3.20. But the study, of course, and my contribution, was not limited to do this inventory
and calculations. It was necessary to establish a methodology to identify hazardous
substances and to set recommendations for their management, from the generation source
until the final disposal.
CE 3 Alvaro H. Pescador 15
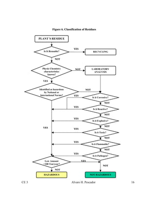
CE 3.21. In order to classify the residues as hazardous or not, I developed the algorithm
presented in Figure 6, Classification of Residues.
CE 3.22. The Criteria used to identify whether a Residue is Hazardous or not is know as
CRETIP: a residue is considered hazardous if it is Corrosive, Reactive, Explosive, Toxic,
Inflammable or Pathogen (EPA, Chapter 40). These criteria are described on Table 2,
Characteristics of Hazardous Substances.
CE 3.23. Finally, I developed the WMI12
(Waste Management Index), as appears on Table
3, in order to follow up the Administration steps in the residue’s management.
12
IGERPE (Índice de Gestión de Residuos Peligrosos), in Spanish.
CE 3 Alvaro H. Pescador 16
PLANT´S RESIDUE
Is It Reusable?
Physic Chemistry
characteristics
known?
Identified as hazardous
by National or
International Norms?
Is it Corrosive?
RECYCLING
LABORATORY
ANALYSIS
Is it Reactive?
Is it Explosive?
Is it Toxic?
Is it Flammable?
Is it Pathogen?
NOT HAZARDOUSHAZARDOUS
Low Amount
<100 Ton/year?
YES
YES
YES
YES
YES
YES
YES
NOT
NOT
NOT
NOT
NOT
NOT
YES
YES
NOT
NOT
NOT
NOT
Figure 6. Classification of Residues
PLANT´S RESIDUE
Is It Reusable?
Physic Chemistry
characteristics
known?
Identified as hazardous
by National or
International Norms?
Is it Corrosive?
RECYCLING
LABORATORY
ANALYSIS
Is it Reactive?
Is it Explosive?
Is it Toxic?
Is it Flammable?
Is it Pathogen?
NOT HAZARDOUSHAZARDOUS
Low Amount
<100 Ton/year?
YES
YES
YES
YES
YES
YES
YES
NOT
NOT
NOT
NOT
NOT
NOT
YES
YES
NOT
NOT
NOT
NOT
YES
PLANT´S RESIDUE
Is It Reusable?
Physic Chemistry
characteristics
known?
Identified as hazardous
by National or
International Norms?
Is it Corrosive?
RECYCLING
LABORATORY
ANALYSIS
Is it Reactive?
Is it Explosive?
Is it Toxic?
Is it Flammable?
Is it Pathogen?
NOT HAZARDOUSHAZARDOUS
Low Amount
<100 Ton/year?
YES
YES
YES
YES
YES
YES
YES
NOT
NOT
NOT
NOT
NOT
NOT
YES
YES
NOT
NOT
NOT
NOT
Figure 6. Classification of Residues
PLANT´S RESIDUE
Is It Reusable?
Physic Chemistry
characteristics
known?
Identified as hazardous
by National or
International Norms?
Is it Corrosive?
RECYCLING
LABORATORY
ANALYSIS
Is it Reactive?
Is it Explosive?
Is it Toxic?
Is it Flammable?
Is it Pathogen?
NOT HAZARDOUSHAZARDOUS
Low Amount
<100 Ton/year?
YES
YES
YES
YES
YES
YES
YES
NOT
NOT
NOT
NOT
NOT
NOT
YES
YES
NOT
NOT
NOT
PLANT´S RESIDUE
Is It Reusable?
Physic Chemistry
characteristics
known?
Identified as hazardous
by National or
International Norms?
Is it Corrosive?
RECYCLING
LABORATORY
ANALYSIS
Is it Reactive?
Is it Explosive?
Is it Toxic?
Is it Flammable?
Is it Pathogen?
NOT HAZARDOUSHAZARDOUS
Low Amount
<100 Ton/year?
YES
YES
YES
YES
YES
YES
YES
NOT
NOT
NOT
NOT
NOT
NOT
YES
YES
NOT
NOT
NOT
NOT
Figure 6. Classification of Residues
PLANT´S RESIDUE
Is It Reusable?
Physic Chemistry
characteristics
known?
Identified as hazardous
by National or
International Norms?
Is it Corrosive?
RECYCLING
LABORATORY
ANALYSIS
Is it Reactive?
Is it Explosive?
Is it Toxic?
Is it Flammable?
Is it Pathogen?
NOT HAZARDOUSHAZARDOUS
Low Amount
<100 Ton/year?
YES
YES
YES
YES
YES
YES
YES
NOT
NOT
NOT
NOT
NOT
NOT
YES
YES
NOT
NOT
NOT
NOT
YES
CE 3 Alvaro H. Pescador 17
Table 2. Characteristics of Hazardous Substances (Taken from EPA, Chapter 40)
CRITERIA CHARACTERISTICS
CORROSIVE - It has capacity to destroy living tissues and to degrade other materials.
- pH minor or equal to 2, bigger or equal to 12.5.
- Corrosive over the Steel at a ratio bigger than 6.35mm per year at test
temperature of 55°C.
REACTIVE - It reacts violently without detonation.
- It interacts violently with the water.
- It generates toxic steam or gases and a big amount of fume, that when
blended with water causes damage to human health and the environment.
- It has substances such as Sulphurs and Cyanide that by reaction under given
circumstances generate enough toxic fume as to harm human health and the
environment.
- It produces an explosive reaction with an initial stimuli or heat at confined
spaces.
- It produces an exothermic or endothermic reaction in contact with the air, the
water, any substance or element.
EXPLOSIVE - It forms an explosive blend with the water.
- It easily produces an explosive reaction or detonates at Normal Conditions of
temperature and pressure (25°C and 1 atmosphere).
- It has been manufactured to cause explosion or pyrotechnical effect.
TOXIC - If it is radioactive.
- If it sends direct or indirect ionic radiations of corpuscular or electromagnetic
nature that once interacting with the matter produces ionization at superior
levels than those of the natural deep radiation.
- If it is toxic for superior organisms, terrestrial or aquatic micro organisms.
- Neurotoxicity, inmunotoxicity or other retardant effects.
- Carcinogen, mutagenic, teratogenic.
FLAMMABLE - It is a strong oxidant, frees oxygen, stimulates combustion and increments the
fire in another material.
- At normal conditions of temperature and pressure (25°C and 1 atmosphere),
starts fire by friction, humidity absorption or chemical alterations. It burns
vigorous and persistently, difficult fire extinction.
- It is a Fuel, with an inflammation point equal or higher than 60°C and lower
than 93°C.
PATHOGEN - Lethal dose (LD50, 76 hr.) for rats by ingestion equal or minor than 50 mg/Kg of
corporal weight.
- Lethal dose (LD50, 76 hr.) for rats by dermal exposition equal or minor than 100
mg/Kg of corporal weight.
- Lethal dose (LD50, 76 hr.) for rats by inhalation equal or minor than 5 mg/Kg of
corporal weight.
- High irritation potential either ocular, respiratory or over the skin.
- Susceptibility to bioaccumulation or biomagnifications in living beings and
the trophy chain.
CE 3 Alvaro H. Pescador 18
TABLE 3. WASTE MANAGEMENT INDEX
GENERAL DATA
Name of the Residue:
Source: (Plant and Process Equipment(s):
Date:
Quantity (Kg):
Responsible:
Generated by : a. Operation b. Maintenance
HAZARDOUS CRITERIA13
(Tick at least one)
1. Corrosive
2. Reactive
3. Explosive
4. Toxic
5. Inflammable
6. Pathogen
7. Not Hazardous
STAGE14
ACTUAL DISPOSITION METHOD
METHOD STATED AT THE CIB
WASTE MANAGEMENT MANUAL
Generation
Temporal Storage
Transport
Final Disposition
13
Criteria 1,2,3, 5 and 6, in agreement with Table 2. For the Criteria 4 besides Table 2, the Title 40, Part 261,
"Identification and Listing of Hazardous Waste", EPA: TCLP (Toxic Compounds Leaching Procedure) test.
14
For each STAGE follow the instructions in the next page.
CE 3 Alvaro H. Pescador 19
GENERATION
From the source it must be stated what is going to happen with the residue. Alternative
management of residues (Law 822/98, Colombia) is the following, starting form the
more desirable. Specify which one of them is defined for the residue:
1. Reduction at source
2. Reuse
3. Recycling
4. Treatment
5. Final Disposition in a Security Landfill.
TEMPORAL STORAGE
1. LABELLING. The recipients or vessels containing hazardous wastes must be
clearly labeled, readable, inerasable and consecutive numerated. The label must
be firmly attached to the vessel, and must contain:
a) Name, address and pone number of the residue generator.
b) The words: “Hazardous Residue”.
c) Residues Identification (Name, and codes if apply).
d) Residue’s kind of risk (In agreement with CRETIP).
e) Initial storing date.
2. STORAGE. Storing area localization must bear in mind recommendations
established in the literal F.7.6. of the Law 822/98. It must be designed and
maintained in a way that allows reduce health and environmental risks, and avoid
possible incompatibilities among different kind or hazardous wastes (Tables 3 and
4, Annex F5, Law 822/98).
Registers must be kept with the entrance date, precedence, departure date and
destiny of the stored residues.
The generator must run continual inspections and must document those
inspections, as well as observations and corrective actions taken. .
TRANSPORT
1. There must be a certification letter which describes each hazardous wastes
delivery. The CIB must keep records with theses certifications.
2. Personal must have knowledge, awareness and training for packing, storing and
transportation of the hazardous wastes inside the CIB, as well as to wear adequate
Personnel Protective Equipment.
3. The CIB must have a Contingency Plan regarding potential accidents which may
happens during transportation of hazardous wastes.
4. The waste generator must contract transportation services only from natural or
juridical persons subscribed to the Commercial Chamber, and having a license
granted by the environmental authority.
TREATMENT AND FINAL DISPOSAL
1. Biological Treatment Area (For Sludge)
2. By Incineration
3. In High Security Land Fill
4. Other *, (physiochemical, solvent extraction, others)
* Just regarding to waste final disposal.
CE 3 Alvaro H. Pescador 20
WASTE MANAGEMENT INDEX
COMPLYANCE (Yes / Not)*
POINTS
(Yes=1 / Not=0)
Generation:
Storage:
Transportation:
Disposition:
Additional Point?:
TOTAL WMI
Each stage is qualified as 0 if the waste management is not
adequate, or 1 if there is compliance with the norms and
procedures synthesized above. An additional point is given
if management goes beyond established in ALL stages.
INTERPRETATION OF THE WASTE MANAGEMENT INDEX
WMI = 5: EXCELENT Waste Management goes beyond the established in the procedures
and / or the Colombian environmental law.
WMI = 4: GOOD Waste Management has compliance with the established in the
procedures and in the Colombian environmental law
WMI = 3: REGULAR There is a failure in one of the Stages. When reporting WMI = 3 the
reason must be specified, like this:
WMI = 3 G: Not compliance at Generation source.
WMI = 3 S: Not compliance at Storing place.
WMI = 3 T: Not compliance at Transportation stage.
WMI = 3 D: Not compliance at final Disposition.
WMI = 2: DEFICIENT There is a failure in two of the Stages. When reporting WMI = 2, the
reasons must be specified, like this:
WMI = 2 S, D : Deficient Waste Management of the Residue due to failures at the
temporal Storage place and in the final Disposition.
WMI = 1: DREADFUL There is a failure in three of the Stages. When reporting WMI = 1, the
reasons must be specified, like this:
WMI = 1 G, S, T : Dreadful management of the Residue due to failures at the Generation
source, at the temporal Storage place and during the Transportation
stage.
WMI = 0: INEXISTENT There is not a Procedure for the Waste Management of the Residue,
or if there is one as such, there are failures at all the stages.
CE 3 Alvaro H. Pescador 21
3.4 SUMMARY
CE 3.24. A total amount of 14.839 Ton/year of residues are generated at the CIB Refinery.
The 20 most important residues were identified by me, having all of them quantities equal
or bigger than 100 Ton/year. As a final conclusion of the mass balance, and knowing the
daily charge to the Refinery, (222.000 BPD) it was possible to estimate the Ratio
Residues/Oil Charge, as 1,325 Kg of Residues generated per Ton of Processed Oil.
CE 3.25. A methodology to identify hazardous substances and to set recommendations for
their management, from the generation source until the final disposal was developed by me,
assessed by WCI, suggested by GEOINGENIERIA to ECOPETROL, Implanted at the CIB
Refinery and then adopted for ECOPETROL in all its operations.
CE 3.26. The classification of the residues as hazardous or not, was explain within the
algorithm of Figure 6, Classification of Residues, and Table 2 Characteristics of Hazardous
Substances, while the way to evaluate the Waste Management at CIB was developed using
an Index to follow up parameters and instructions for each Stage of the Waste
Management.
CE 3 Alvaro H. Pescador 22
CE 3.27. ABREVIATIONS
BPD - Barrels per Day
CFC – Chlorine Fluorine Carbons
CIB – Barrancabermeja Industrial Complex
EIA – Environmental Impact Assessment
EIS – Environmental Impact Statement
EMP – Environmental Management Plan
EMS – Environmental Management System
EPA – Environmental Protection Agency, USA
GHG – Green House Gases
KPCD – Thousands of Cubic Feet per Day
KBPD - Thousands of Barrels per Day
MBPD - Million of Barrels per Day
MMA – Ministry of Environment, Colombia
MSDS – Material Safety Data Sheet
HSEQ – Health, Safety, Environment and Quality
ISO – International Standard Organization
PCB – Para Cloro Biphenyl’s
QA/QC – Quality Assurance / Quality Control
TPD - Ton per Day
TPH – Total Percentage of Hydrocarbon
VOC – Volatile Organic Compounds
WWTP – Waste Water Treatment Plant
CE 3 Alvaro H. Pescador 23
BIBLIOGRAPHY
ARPEL (South American Oil Enterprises Association), “Guidelines for Solid Waste
Management of Oil Refineries”, Sao Pablo, 1998.
CANADA – ALBERTA ENVIRONMENTAL PROTECTION, “Alberta Environmental,
Protection and Enhancement Act”. Alberta Waste Control Regulation. Reg. 192/96.
Instructions for management, storage, transport, treatment and waste disposal.
CANADA – ALBERTA ENVIRONMENTAL PROTECTION, “Industrial Waste
Identification and Management Options”, 1996. Guidelines for identification of
industrial residues and treatment options.
GEOINGENIERA, “Environmental Management Plan for the CIB Refinery of
ECOPETROL”, Bogotá, 2000.
MINISTRY OF DEVELOPMENT, “Technical Rules For Drinking Water and Waste
Disposal, RAS-98”, Bogotá, 1998.
MINISTRY OF ENVIRONMENT, “Resolution 189 of 1994”, Bogotá, 1994.
MINISTRY OF HEALTH, “Resolution 2309 of 1986”, Bogotá, 1986.
REPUBLIC CONGRESS, “Law 430 Of 1998 - Integral Responsibility”, Bogotá, 1998.
US – EPA, “USEPA 40 CFR 261: “Identification and Listing of Hazardous Wastes”. A List
of them.
US – EPA, “USEPA 40 CFR 262: “Standards Applicable to Waste Generators”. Directions
for them.
US – EPA, “USEPA 40 CFR 264: “Standards Applicable to Owners and Operators of
Hazardous Waste Storage, Treatment and Disposal Facilities”. Instructions for the
Owners of such facilities.
US – EPA, “USEPA 40 CFR 268: “Standards Applicable to the Land Disposal of
Hazardous Wastes”. Directions for final disposition of hazardous residues in Industrial
Land Fields.
CE 3 Alvaro H. Pescador 24
APPENDIX 1 – FORMAT FOR CAPTURING INFORMATION OF
WASTE GENERATION BY PLANT
CE 3 Alvaro H. Pescador 25
ENVIRONMENTAL MANAGEMENT PLAN CIB REFINERY – ECOPETROL
WASTE MANAGEMENT INVENTORY – FIELD INFORMATION
Plant or Place: CRACKING UOP-1
Date: 27th
October of 1999
Auditor: Alvaro H. Pescador R.
RESIDUE SOURCE QUANTITY / FRECUENCE CLASIFICATION
ACTUAL METHOD FOR
HANDLING AND DISPOSAL
Spent Catalyze
Vision 50
Reactors 2701 & 2702 80 Ton / month
Colombia: Referid to
CEPIS: 9.03 E T 3540
F/Q(1) T(1) R(2)
US-EPA: FO24 (T)
Canada:153 – NR R5-
D1-D5
Storing Hopper of Spent
Catalyze D-2702. Is carried
out monthly by truck to be
disposed in a Cement
Furnace of a Factory 200 Km
away from the CIB.
Molecular Tamiz
Aluminum based
Gases Recuperation
Process
35 Drums / Year
Colombia: Referid to
CEPIS: 6.10 E T 3540
T(1) R(2)
US EPA: Not
Dangerous
Canada: 154 – NR
R5-D1-D5
Unknown, Probably the
Escombrera.
Lubrication Oil
Filters
Compressors 2751,
2752 A, 2752B, 2753.
Top Centrifugal console
of the butane drum D-
2772 and Propane
Drum D-2773
The filters are changed
each time the equipments
requires it, or during
general plant inspections
Colombia: Referid to
CEPIS 2.16 E I 9513
T(1) R(2)
US EPA: Not
Dangerous
Canada: 252 NA 9500
9.3 D9-R3-R5-D5
Unknown, Probably the
Escombrera.
Comments
In the storing Hopper of Spent Catalyze there were residues of new catalyze mixed with the spent, which contains Nyquil, Vanadium,
Sodium, Siliceous and Aluminum residues. Oil filters should be replaced in agreement to a Preventive maintenance Program. It is
very IMPORTANT to find a new disposal procedure for the Spent Catalyze due to the Factory that owns the Cement Furnace will stop
receiving the residues from the CIB. The HSEQ Management of CIB is looking actually for a place in Iron Nyquil Mine.
CE 3 Alvaro H. Pescador 26
APPENDIX 2 – ASSUMTIONS AND CALCULATIONS FOR MASS BALANCE
CE 3 Alvaro H. Pescador 27
APPENDIX 2 - ASSUMTIONS AND CALCULATIONS FOR MASS BALANCE
For standardization purposes of Data Collected at field in the 42 Plants and Support
Facilities, conversion factors that allow to homologate the different mass quantity /
frequency units from the field registers as the one shown in Appendix 1, to Ton per year
(Ton / year), were used. The selection of these units (Ton / year) will allow to do a gross
mass balance of the CIB operation, taking one year as a calculation base15
.
The following conversion factors were also used:
1 Can = 55 gallons
1 Drum = 55 gallons
1 Barrel = 42 gallons
1 Gallon = 3,785 Liters
1 m3
= 1000 Liters
1 year = 52 weeks
1 year = 12 months
1 month = 30 days
1 Kg = 2.2046 pounds
For many of the calculation specific gravity = 1 was assumed. In the case of hydrocarbons
the density was establish in agreement with the API gravity. For inorganic compounds the
following density values were used16
:
Activated Carbon: 2 g/ml
Vanadium Pent oxide 3,357 g/ml
Iron: 7,86 g/ml
For Catalysts stored in cellars which come from the methane and hydro treatment processes
of aromatics and hydro treatment of waxes, a density = 1 gr./ml, was assumed17
.
15
One year may be not enough time to accomplish the useful life period of many Catalysts and filtration beds
used in the different processes, but it will allow to establish an average comparative base, that is convenient
to compute ratios such as the quantity of residues generated / refinery charge, and percentage of
contribution by kind of residue upon the same base line: one operational year.
16
PERRY & CHILTON, “Chemical Engineering Handbook”, Vol. 1. México, McGraw-Hill, 5ª ed, 1984, p.
3-6 to 3-55.
17
The density of similar Catalysts from the Cracking Units varies between 0,93 and 0,98 gr./ml.
CE 3 Alvaro H. Pescador 28
As an example, we are going to standardize UNIBON´S plant spent Catalyst, which is
known quantity is 755 drums each year and a half:
755 drums 55 gallons 3,785 L 1 m3
1 Ton
------------- x ------------- x ------------ x ---------- x --------- = 105 Ton / year
1,5 years 1 drum 1 gallon 1000 L 1 m3
As can be seen to perform this calculation it has been assume a specific gravity of 1 for the
Catalyst (density = 1 Ton/m3
). In a similar way, by using the conversion factors listed
above, as well as substances density values, the standardization process was run for the 42
plants with the aim of having the whole wastes inventory at the CIB in units of the
International System (Ton / year). This also allows to establish the mass balance by plant
and department, taking as a base line one operational year, as appears in the Appendix 3.
It is important to say that those units that were not able to be standardized, as in the case of
spent batteries or empty cans, it appear in units/year (sic) and do not go inside the overall
mass balance. In other cases, when it was known the generation of a residue but there was
not information about the quantity and/or its frequency, it appears NA: Not Available, in
Appendix 3.
On the other hand, it is important to say that in the case of the Hydrogen generation Plan,
the residues were referred to the Hydrogen production, which is 14 MPCD (Millions of
Feet Cubic per Day). To compute the Hydrogen mass it is necessary to use the ideal gases
equation of state. It is assumed that the production measurement is done at normal
conditions of temperature and pressure (298°K and 1 atmosphere).
PV = m R T / M (1)18
Where: P = Gas Pressure (atm)
V = Gas Volume (m3
)
m = Gas Mass (Kilograms)
R = Gases Universal Constant: 0,082 atm*m3
/(°K*Kmol)
M = Hydrogen Molecular Weight: 2 Kg/Kmol
And therefore:
m = P V M / R T (2)
18
SONNTAG, Richard AND VAN WYLEN, Gordon, “Introduction to Thermodynamics”, Mexico, 1979,
p.73.
CE 3 Alvaro H. Pescador 29
Thus:
14 x 106
ft3
(0,3048)3
m3
2 Kg H2 1 Ton
1 atm x -------------- x ---------------- x ----------- x ------------
day 1 ft3
1 Kmol H2 1000 Kg
m = ---------------------------------------------------------------------------
0,082 atm * m3
298 º K 1 año
-------------- x ----------
ºK * Kmol 365 days
m = 11.843 Ton of H2 / year
For establishing general correlation of meaningful solid wastes generation at the Raw
Materials department (sludge from tank’s maintenance, sludge from API Splitters and
sludge from the Waste Water Treatment Plant, mainly) as well as the departments of
Maintenance and Personnel, it was established that in 1999 the Refinery Overall Charge
was of 222 KBPD (Information provided by the HSEQ department at CIB).
To run the mass balance this volume was converted to Ton per year. The average API
gravity of the oil charged to the CIB Refinery has been estimated in 30 °API. So, its density
at 25°C is 0,87 gr/ml (Kern, Op Cit, p. 914, Specific Gravity of Hydrocarbons). Then, we
have:
222000 Barrels 42 gallons 3,785 L 1 m3
365 days 0,87 Ton
------------ x -------------- x ------------ x --------- x ---------- x ------------ =
day 1 Barrel 1 gallon 1000 L 1 year 1 m3
11.206.765 Ton / year
As a final conclusion of the calculation shown in Appendix 3, is possible to estimate that
the amount of solid wastes generation in one operational year at the CIB Refinery is 14.839
Ton, and therefore the Ratio Residues/Oil Charge, is around 1,325 Kg of Residues per Ton
of Processed Oil.
CE 3 Alvaro H. Pescador 30
APPENDIX 3 – RESIDUES INVENTORY RESULTS
CE 3 Alvaro H. Pescador 31
PLANT WASTE DESCRIPTION GENERATION SOURCE
CUANTITY / ESTIMATED
FRECUENCE (Ton/ Year)
Pipes, Valves, Elbows, Nipples, Tees
Plant Mantainance.
Equipments Revamping.
NA
Aluminium Strings
Plant Mantainance.
Equipments Revamping.
NA
Refractory Stuff
Plant Mantainance.
Equipments Revamping.
NA
Empty Cans Oil lubricant, anticorrosives, filmic amines 120 cans / year
Saline Beds Desalinator D-253 NA
Exchangers sludge Heat Exchangers 5
Oil lubrication filters Pumps NA
Refractory Stuff Equipments and Pipes mantainance NA
Asbestos Equipments and Pipes mantainance NA
Cartoon Boxes NA
Metal scrupt Pipes, accesories NA
Asphalt Bridles, Samples taken, Pumps sealants NA
Coke stones Furnace mantainance NA
Ni, Fe, Cr, Zn, Cu Catalysts R 2601 A/B, H-2601,C38, R-2602 ,R-2603/04 10,4
Refractory Stuff Equipments and Pipes mantainance NA
Iron Residues Boiler Mantainance B-2601 NA
Ni, Mo Catalysts R-2651, R-2652 105
Refractory Stuff Equipments and Pipes mantainance NA
Sand polluted with Alkaly Heat Exchangers Mantainance NA
Valves packing Filters Mantainance F-2651A/B/C/D NA
Sludge with Tetra Ethylene Lead Tanks 925/931 0,8
Aniline Empty Drums Avigas Cellar NA
Aniline Powder Spills Plant´s Flor NA
APPENDIX 3
TOPPINGS (UOP-200 / UOP-250 / UOP-
2100)
VISCO REDUCTION I
RESIDUES INVENTORY STANDARDIZED RESULTS
HYDROGEN GENERATION (U-2600)
DEMEX (U-2500) VISCO REDUCTION
II
REFINATION DEPARTMENT
UNIBON (U-2650)
AVIGAS PLANT
CE 3 Alvaro H. Pescador 32
PLANT WASTE DESCRIPTION GENERATION SOURCE
CUANTITY / ESTIMATED
FRECUENCE (Ton/ Year)
Catalyst Vision 50 R-2702 /2701 1040
Molecular sieve aluminium based Gas Recuperation Process 7,2
Oil lubrication filters Compresors and centrifugation console NA
Residcat Catalyst CP 5 Regenerator R-4202 1530
Oil Lubrication Filters Compressors NA
Conquest Catalyst 22 MOD4 Reactor - Regenerator 182
Oil lubrication filters Compressors NA
Residcat Catalyst EP5 RL Fluid Bed Reactors 468
Oil lubrication filters Compressors NA
ALKYLATION (U-400) Alumina Kind 3A Alkylaton D-1804/33/34/35 2,3
Vanadium Pent Oxide Catalyst T- 475 2,5
Refractory Stuff H -472/473 NA
Oil lubrication filters C- 483 NA
Activated Coal R 2861 NA
Sand Filter Bed D 2863 / 2853 NA
Clay Filter Bed Filters F- 602/602A 20
Sand Filter Bed Filter F- 603 30
Sea Salt Filter Bed Filter F-611 NA
SPECIALITIES (U-650) NA
Vanadium Pent Oxide Catalyst R 2880 A/B/C 7,8
Activated Coal F 2881 3,3
TREATMENT WITH AMINE (U-2874) Filterd Particles F 2871 A/B/C NA
TREATMENT WITH ALKALY
SULPHURE II (U-2880)
CRACKING ORTOFLOW (U-500)
SULPHURIC ACID (U-470)
NEW CRACKING
UOP II (U-4200)
CRACKING FLUID CATALYSIS
UOP I (U-2700)
CRACKING MODEL IV (U-300)
TREATMENT MEROX
(U-2850)
CRACKING DEPARTMENT: URC
CE 3 Alvaro H. Pescador 33
PLANT WASTE DESCRIPTION GENERATION SOURCE
CUANTITY / ESTIMATED
FRECUENCE (Ton/ Year)
Fat Polymerization Reaction 138
Plastic Recipients Organic Peroxide Starter NA
Polythene Spots Hopper, Filters 16,4
Squeezer´s Cake Squeezer NA
Wet Pellets Pelletization Process 3,1
Cartoon Cans Eurocamide Pellets NA
Catalyst ICI 381 (Pd-Al) Reactors 4100 A/B/C 2,4
Absorbent Alumina Filter 4102 0,3
Refractory Stuff Plant Mantainance NA
Particles polluted with Alkaly
Suction Pumps Filter´s Mantainance
4105A/B/C/D
NA
Alkaly Sludges Tower´s Wash 4102 NA
Heat Exchangers Sludges Heat Exchangers Mantainance NA
Refractory Bricks Furnaces NA
Polyurethane thermic isolator Pipe´s and Cold Equipment Mantainance NA
Alumina Kind 4A Ethane Recuperation Tower T-2450 15
DEA Empty Cans DEA employed in the Process 240 empty cans / year
Activated Coal Filter F-91 NA
Sludges Process Towers NA
Filtration means (cellulose) Filter F-90 NA
Asphalt Propane Wash Tower D-1001 11,9
Paraffines System´s escapes 67,5
Refractory Stuff Equipments Mantainance 12,5
Catalyst UCI-C20-7-2 Reactors R-1101/11/21 6,2
Activated Coal Desulphurization D-1151 0,3
Catalyst UCI-C11-9-2 Reformation with Steam - H-1151 21,7
Catalyst UCI-C12-1-05 Conversion Reactor R-1151/52 1,8
Catalyst UCI-C13-4-04 Methane Process, Reactor R-1153 0,2
Sludges Phenol´s Tanks Mantainance NA
Catalyst S-16 Unifining Reactor R1301 0,7
Catalyst R-16H Platforming Reactors R1302/ 1303 and 1304 1,7
Catalyst Pt Reactors R1701/1702 and 1703 0,1
Alumina kind 4A Tower T-1306, Mantainance 0,6
Clay Filters Splitting Filters, Towers T1501A/B NA
Sludges Heat Exchanger Mantainance E1409 NA
PARAFFINES / PHENOLS
AROMATICS
TURBO EXPANDER (U-2450)
ETHYLENE
LIGHT CHEMICAL DEPARTAMENT
POLYTHENE I (U-2200)
POLYTHENE II (U-2250)
CE 3 Alvaro H. Pescador 34
PLANT WASTE DESCRIPTION GENERATION SOURCE
CUANTITY / ESTIMATED
FRECUENCE (Ton/ Year)
Sand and Anthracite Filtration beds Filters Mantainance F-2910 A/ B/C/D/E NA
Activated Coal Filters Mantainance F-2910 F/G/H NA
Demineralization Resines
Ion Exchangers Z-2911 A/B/C/D and Z-2910
A/B/C/D
NA
Metal Scrupt Plant or Equipment Mantainance NA
Fuss Plant or Equipment Mantainance NA
Metalic Cans Oil Lubricant Recipients NA
Sludges Clarifiers CL-2911A/B/C NA
Cationic and Anionic Resines
Soften Z-804/831 and Demineralization Z-
850/853
15
Activated Coal Desinfection F-803 E/F 1,5
ENERGY AND VAPOR GENERATION Alumina Air Dryers AD 901 A/B-C/D, 2401 A/B-C/D 0,25
WATER PLANT (U-850)
WATER PLANT (U-2900)
INDUSTRIAL SERVICES DEPARTAMENT
PLANT / AREA WASTE DESCRIPTION GENERATION SOURCE
CUANTITY / ESTIMATED
FRECUENCE (Ton/ Year)
Raining Water Splitter SE 3090 5000
Draining Oily Water Splitter SE 3060 50
BALANCE UNIT TANKS Oil Sludge Storage Tanks Mantainance 100
REFINATION SPLITTERS Sludge SE 3020/3030/3030A/3050 318
REFINATION TANKS Sludge Clean up and Tank Mantainance NA
LIGHT CHEMISTRY SPLITTERS Sludge Splitters 3010 318
Oil Sludge Raw Oil Tank Mantainance 159
Oil Sludge Fuel Oil Tank Mantainance 95,4
Oil Sludge Gas Oil Tank Mantainance 95,4
Oil Sludge White Products Tank Mantainance 31,8
Oil Sludge SLOP Tank Mantainance 9,5
ALKALY TREATMENT PLANT
Sludge Tricanter 3650
Iron Particles Filters Clean up during pumps mantainance 13,9
DIAPAC Sludge Treatment´s Tank NA
WASTE WATER TREATMENT PLANT
RAW MATERIALS DEPARTAMENT
BALANCE UNIT SEPARATOR Oil Sludge
TANKS BELONGING TO OTHER
AREAS
CE 3 Alvaro H. Pescador 35
PLANT / AREA WASTE DESCRIPTION GENERATION SOURCE
CUANTITY / ESTIMATED
FRECUENCE (Ton/ Year)
Glass Bottles from collected samples Dailly Process sampling NA
Spent Reactives in different recipients Quality Control Tests NA
Asphalt Quality Control Test 0,3
Karl Fisher Reactive Hydrocarbon´s Wet Test 0,9
Chloroform Analysis of Polyethene 0,2
Freon Hydrocarbon extraction from Water 0,1
Ni - Cd Batteries Walkie Talkie Radios 800 units / year
Lead Batteries UPS Units 20 units/ year
Lead Batteries Fire Alarms 40 units / year
Hydrotreatment Catalyst KFR 10,20,30
AKZO NOBEL
Balance Unit 160 (stored)
Paraffines Hidrotreatment Catalyst
R1121/R1101 marca C-20-7-02 UCI
Paraffines Plant 19,6 (stored)
Methane Catalyst R1152/R1153 Paraffines Plant 6,4 (stored)
Aromatic Hydrotreatment Catalyst R1301 Paraffines Plant 5,5 (stored)
HSEQ DEPARTAMENT
QUALITY CONTROL LABORATORY
COMMUNICATIONS
STORES
PLANT / AREA WASTE DESCRIPTION GENERATION SOURCE
CUANTITY / ESTIMATED
FRECUENCE (Ton/ Year)
Refractory Stuff 124
Sludges 52
Iron and not iron metals 156
Coal Particles 13
Asbestos NA
Freon 11 Refirgeration 0,2
Transformators polluted with PCB Power Transport NA
Lead Batteries 500 units (stored)
Oil lubrication Filters 3600 units/ year
Automotive Park
Static Mantainance
MANTAINANCE AREA
MANTAINANCE DEPARTMENT
PLANT / AREA WASTE DESCRIPTION GENERATION SOURCE
CUANTITY / ESTIMATED
FRECUENCE (Ton/ Year)
Papper Clean Up and Mantainance 100
Cartoon Clean Up and Mantainance 150
Plastic Clean Up and Mantainance 130
Glass Clean Up and Mantainance 50
Tonners, scrupt, clothes Clean Up and Mantainance 490
Biodegradables Clean Up and Mantainance 80
OFICES, RESTAURANT, HOTEL,
NEIGHBORHOODS
HUMMAN RESOURCES DEPARTMENT

EMP for 220,000 BPD Oil Refinery

  • 1.
    CE 3 THREE CAREEREPISODES 3. ENVIRONMENTAL MANAGEMENT PLAN FOR THE CIB REFINERY OF ECOPETROL - WASTE MANAGEMENT COMPONENT 3.1 INTRODUCTION CE 3.2. This Project (1999-2000) consisted in providing an EIS with instructions, analysis, procedures and potential projects that could improve the Environmental Performance of the Petrochemical Complex as a whole, to be implanted by ECOPETROL from 2000 to 2010. 3.2 BACKGROUND CE 3.3. The Refinery has an area of 254 Ha, having a installed capacity of 225.000 BPD. Since 1990 the Petrochemical Complex is ruled under a continues improvement Policy which includes environmental planning principles in agreement with the EMS (Environmental Management System) of ECOPETROL based upon the International Standard ISO 14001, which includes compliance with the National Environmental Law. CE 3.4. The EMP 2000-2010 was granted upon a Public Process that was gained by a pull of four enterprises, on the head of GEOINGENIERIA, which was in charge of the overall assessment and Project methodology as well as companies’ coordination and final report writing. CE 3.5. The other companies were specialized in three environmental topics: ANTEK in Waste Water Treatment, ACCA in Gas Emissions Control, Air Quality Monitoring and Modeling, and WCI-GOLDER in Waste Disposal and Hazardous Substances Management. I was contracted by GEOINGENIERIA to cooperate with WCI-GOLDER, and build an Environmental Index to follow up Waste Disposal Management at the CIB. A Flow Chart
  • 2.
    CE 3 AlvaroH. Pescador 2 of ECOPETROL, The CIB Refinery and the Companies involved in the EMP 2000-2010 can be seen in Figure 1 of the following page. CE 3.6 There was a wide variety of Processes at CIB, tailored in agreement with raw oil characteristics and production requirements. In a general way the operations and processes performed at CIB Refinery can be grouped in the following way:  Splitting: Oil Splitting by distillation of naftenic, paraphyne and aromatic fractions, with small quantities of sulphur, nitrogen, oxygen and metals, by differences in the boiling point.  Treatment: This process is done in order to rectify products quality of the fractions achieved in the previous distillation process. Undesirable elements such as Sulphur, Nitrogen and Oxygen are removed through hydro-desulfuration and hydrotreatment processes, chemical treatment (sweet treatment) and acid gas removal.  Oil and Products Management: It involves raw material reception, storage, preparation (blending) pumping to processes, products storage from processes, and dispatch.  Auxiliary Facilities: The refinery has equipments and processes that are not directly involved in Hydrocarbon Processes but support the whole operation, such as The Power Generation Plant, the Hydrogen generation plant, the Sulphuric Acid Plant, The Alkali Plant, The Sulphur Recuperation Process, The Waste Water Treatment Plant, a Land Field, and a Biological Treatment Area.
  • 3.
    CE 3 AlvaroH. Pescador 3 ECOPETROL PRESIDENCY VP OF HYDORCARBON PROCESSING CIB REFINERYGEOINGENIERIA ANTEK ACCA WCI - GOLDER Consultant VP OF EXPLORATION VP OF PRODUCTION VP OF PURCHAISING AND MARKETING VP OF TRANSPORT Figure 1. Flow Chart of ECOPETROL, The CIB Refinery and Companies Involved in the Design of the Environmental Management Plan 2000-2010 ECOPETROL PRESIDENCY VP OF HYDORCARBON PROCESSING CIB REFINERYGEOINGENIERIA ANTEK ACCA WCI - GOLDER Consultant VP OF EXPLORATION VP OF PRODUCTION VP OF PURCHAISING AND MARKETING VP OF TRANSPORT Figure 1. Flow Chart of ECOPETROL, The CIB Refinery and Companies Involved in the Design of the Environmental Management Plan 2000-2010
  • 4.
    CE 3 AlvaroH. Pescador 4 CE 3.7. Raw Materials, Main Processes and Products obtained at the CIB Refinery are shown in Figure 2 at page 7, while the 42 Processes Plants are referenced on Table 1, CIB Processes Plants. TABLE 1. CIB PROCESSES PLANTS PLANTS CAPACITY (KBPD) 5 Atmospheric Distillation Units U-150 U-200 U-250 U-2000 U-2100 TOTAL 28 55 38 48 38 225 4 Empty Distillation Units T-131 T-253 T-2003 T-2103 TOTAL 13 36 34 24 107 4 Cracking Units Orthoflow Model IV UOP-I UOP-II (New Cracking) TOTAL 22 16 28 35 101 2 Viscosity Reductions (VR) VR-1 VR-2 (At Balance Unit) TOTAL 25 24.2 49.2 1 DEMEX Plant (Dis asphalt with solvent) 45.0 1 UNIBON Plant (Hydro desulfuration) 22.0 1 Alkylation’s Plant 2.3 1 Sulfuric Acid Plant 70 Ton/day 1 Hydrogen Generation Plant 14.0 MPCD 5 Aromatic Plants 11.5 7 Paraffin’s Plants (Waxes) 1770
  • 5.
    CE 3 AlvaroH. Pescador 5 Ton/month 1 Turbo Expander Plant 100 MPCD 1 Ethylene Plant II 6,840 Ton/day 2 Polyethylene Plants 5,000 Ton/day 1 Specialties Plant 3.0 3 Sulphur Recovery Plants 50 Ton/day 1 Waste Acid Water Treatment Plant 856 GPM 1 Industrial Water Treatment Plant 5,500 GPM TOTAL NUMBER OF PLANTS 42 Source: GEOINGENIERA, “Environmental Management Plan for the CIB Refinery of ECOPETROL”, Bogotá, 2000. KBPD: Thousands of Barrels per Day MPCD: Millions of Cubic Feet per Day GPM: Gallons per Minute. CE 3.8. The Assessment for the Solid Waste Disposal Component of the Environmental Management Plan included the following aspects:  Identification and Analysis of the Actual practices used to handle the Solid Wastes generated at the CIB.  Identification of Hazardous and Potentially Hazardous Solid Wastes at the CIB Operation and Evaluation of storage, transporting, treatment and disposal procedures with reference to national1,2,3,4 and international norms5,6,7,8,9,10 . 1 MINISTRY OF DEVELOPMENT, “Technical Rules For Drinking Water and Waste Disposal, RAS-98”, Bogotá, 1998. The Appendix F of this document specifies all the technical aspects for hazardous and non hazardous solid waste management. 2 REPUBLIC CONGRESS, “Law 430 Of 1998 - Integral Responsibility”, Bogotá, 1998. This Law establishes that in the Waste Disposal there is and Integral Responsibility that goes from residue’s generator till the disposer. It enforce generator to run physic chemical test to identify an adequate procedure for storage, recollection, transport, treatment and final disposal of a solid waste.
  • 6.
    CE 3 AlvaroH. Pescador 6  Revision of practices and standards for Solid Waste Management applied by the Oil Industry that could be adopted by the CIB11 .  Design of the EMP bearing in mind actual and future handling and Solid Waste Management at the CIB. CE 3.9. To go ahead with the assessment we agreed with WCI-GOLDER to follow a methodology based upon the Canadian Standard Z768-94 “Phase I Environmental Site Assessment”, and the International Standard ISO 14015.1 “Environmental Auditing and Related Environmental Investigations” (draft version of 1999). On Figure 3 at page 8, there is a simplified Flow Chart of the CIB Processes and main Products. 3 MINISTRY OF ENVIRONMENT, “Resolution 189 of 1994”, Bogotá, 1994. The entrance of Hazardous wastes to Colombia is regulated by this legislative act. The identification criteria and characteristics of Hazardous substances are established, as well as a list of substances that provide toxicity to a residue. 4 MINISTRY OF HEALTH, “Resolution 2309 of 1986”, Bogotá, 1986. Specifies procedures for identification, storage, transport, treatment, disposition and required documents for special residues. 5 US – EPA, “USEPA 40 CFR 261: “Identification and Listing of Hazardous Wastes”. A List of them. 6 US – EPA, “USEPA 40 CFR 262: “Standards Applicable to Waste Generators”. Directions for them. 7 US – EPA, “USEPA 40 CFR 264: “Standards Applicable to Owners and Operators of Hazardous Waste Storage, Treatment and Disposal Facilities”. Instructions for the Owners of such facilities. 8 US – EPA, “USEPA 40 CFR 268: “Standards Applicable to the Land Disposal of Hazardous Wastes”. Directions for final disposition of hazardous residues in Industrial Land Fields. 9 CANADA – ALBERTA ENVIRONMENTAL PROTECTION, “Alberta Environmental, Protection and Enhancement Act”. Alberta Waste Control Regulation. Reg. 192/96. Instructions for management, storage, transport, treatment and waste disposal. 10 CANADA – ALBERTA ENVIRONMENTAL PROTECTION, “Industrial Waste Identification and Management Options”, 1996. Guidelines for identification of industrial residues and treatment options. 11 ARPEL (South American Oil Enterprises Association), “Guidelines for Solid Waste Management of Oil Refineries”, 1998. Directions for reduction, storage, transport, treatment and disposal of solid waste and hazardous substances produced by an Oil Refinery.
  • 7.
    CE 3 AlvaroH. Pescador 7 RAW MATERIALS PROCESSES PRODUCT S APPLICATIONS TINER, LIQUID-LIQUILD EXTRACTORS PAINTS, GLUES. NEGRO DE HUMO BAGS, ENVASES, PLASTICS AIR PLANE PISTON MOTORS DOMESTIC FUEL CICLOHEXANEBENCENE INDUSTRIAL FUEL CANDLES FABRICATION ENGINE LUBRICANTS COMBUSTOIL LUBRICANTS WAXES NAFTENIC OIL PARAPHINIC OIL NATURAL GAS NATURAL BUTANE NATURAL GASOLINE TURBO/EXPANDER- ETHYLENE - POLIETHYLENE ALKILATION – TREATMENT WITH SULPHURIC ACID POLIETHYLENE AVIGAS SOLVENTS BLENDED OIL CATALITIC CRACKING ORTHOFLOW, MODEL IV, UOP-I & UOP-II KEROSENE JET TURBINESJET - A DIESEL MOTOR DIESEL FUEL GLP GASOLINE AROTAR FURNACE AND BOILERS FUELBLENDED GAS SULPHURIC ACID, TIRE WHEELSSULPHUR TOLUENE XILENES ORTHOXILENE CICLOHEXANE ESTIRENE CLOROBENCENE PAINT SOLVENT INSECTICIDES / THINNER RESINES, GLUES, NYLON AROMATICS PRIMARY DISTILLATION SPECIALITIES INERNAL COMBUSTION MOTOR FUEL (BALANCE UNITS) / VISCOSITY REDUCTIONS ATMOSPHERIC AND EMPTY DISTILLATION / PARAPHINES ATMOSPHERIC AND EMPTY DISTILLATION / TREATMENTS Figure. 2. Simplified Scheme of the CIB Refinery Operations, Processes, Products and Applications DOMESTIC FUEL
  • 8.
    CE 3 AlvaroH. Pescador 8 Figure 3. Simplified Flow Diagram of the CIB Refinery Process SPECIALITIES ( Solvents. #2, #3, #4 ) C2 / C2 = U R C ’ S U O P I U O P 2 D I S T W A X E S A T D I S T AROMATICS NAFTA 60 Oct. JET-A KERO DIESEL GASOLEO ETHYLENE GLP ALKILAT. AVIGAS GASOLINE 94 Oct. ALC ALC ALC SLURRY SLURRY FUEL From U-2100 to UOP 2 T-131 (Waxes) GLV GP V EMPTY D. BOTTIOM DEMEX UNIBONDMO DMOH BOTTOM DEMEX VR-2 VR-1 GASOLINE C,C2,C2=,C3,C4 ASPHALT O I L C4 / C4= Oil Camps SPECIALITIES ( Solvents. #2, #3, #4 ) C2 / C2 = U R C ’ S U O P I U O P 2 D I S T W A X E S A T D I S T AROMATICS NAFTA 60 Oct. JET-A KERO DIESEL GASOLEO ETHYLENE GLP ALKILAT. AVIGAS GASOLINE 94 Oct. ALC ALC ALC SLURRY SLURRY FUEL From U-2100 to UOP 2 T-131 (Waxes) GLV GP V EMPTY D. BOTTIOM DEMEX UNIBONDMO DMOH BOTTOM DEMEX VR-2 VR-1 GASOLINE C,C2,C2=,C3,C4 ASPHALT O I L C4 / C4= Oil Camps C2 / C2 = U R C ’ S U R C ’ S U O P I U O P I U O P 2 U O P 2 D I S T D I S T W A X E S W A X E S A T D I S T AROMATICS NAFTA 60 Oct. JET-A KERO DIESEL GASOLEO ETHYLENE GLP ALKILAT. AVIGAS GASOLINE 94 Oct. ALC ALC ALC SLURRY SLURRY FUEL From U-2100 to UOP 2 T-131 (Waxes) GLV GP V EMPTY D. BOTTIOM DEMEX UNIBONDMO DMOH BOTTOM DEMEX VR-2 VR-1 GASOLINE C,C2,C2=,C3,C4 ASPHALT O I L C4 / C4= Oil Camps
  • 9.
    CE 3 AlvaroH. Pescador 9 CE 3.10. The Methodology consisted in the use of a systematic approach for revision and information analysis both in and off site, interviews with operators, direct Plants inspections, technical and legal documentation review, to determine operational and potential environmental aspects that affect or may affect the site operation and its influence area. CE 3.11. All this information was crossed versus the national and international norms, already quoted, so it was possible to identify the variations between the observed procedures and the required, in order to establish the necessary corrections to have conformity with the standards. 3.3 PERSONAL WORKPLACE ACTIVITY CE 3.12. In order to capture the field information inside the CIB I designed a format, to make a waste Generation inventory by Plant, Hazardous Classification, means of handling and disposal, as the one shown in Appendix 1. CE 3.13. While WCI-GOLDER focused on catalyses residues final disposal, soil and lixiviation quality assessment of the land field, as well as TPH (Total Percentage of Hydrocarbon) tests, to verify the grade of success at the Biological Treatment Area being both of them final disposal topics as well, I focused on the 42 Plants and Support Facilities Waste Generation Inventory, Hazardous Substance Classification under national and international norms, mass balances, and the development of a Waste Management Indicator. CE 3.14. By using the Generation Inventory Format, as the one applied to the Cracking UOP-I Plant, shown in Appendix 1, I got the information for the 42 Processes Plants Listed on Table 1 (p. 4). Upon this information and by doing the assumptions explained in the Appendix 2 – Assumptions and Calculation for Mass Balance, I could identify the twenty
  • 10.
    CE 3 AlvaroH. Pescador 10 most important residues for its amount generation at the CIB Refinery, for a line base operation of one year. The results are graphically presented in Figures 4 and 5. CE 3.15. The whole information appears compiled in Appendix 3 – Solid Wastes Inventory Results. Most important difficulties for doing the inventory was that in many cases there were not knowledge of the residue’s amount generated in an operational period of time or during the maintenance, so in these cases the residue was identified at the source generation and the amount appears as NA (Not Available) in Appendix 3, being impossible to include them in the mass balance.
  • 11.
    CE 3 AlvaroH. Pescador 11 1.CatalystNi,MoUNIBON 2.CatalystVision50UPOI 3.CatalystResidcatCP-5UOPII 4.CatalystConquestURCModelIV 5.CatalystEP5RLOrthoflow 6.PolyetheneWaxI&II 7.SludgeU.BalanceSE3090 8.SludgeU.BalanceTKS 9.SludgeSE3020/3030/3030A/3050 10.SludgeLightChemistrySplitterSE3010 11.SludgeRawOilTKSStorage 12.OiledSludgefromWWTP 13.RefractoryMaterial 14.MetalsFe&NotFe 15.Paper 16.Carttoon 17.Plastic 20.Scrupt 21.OtherResidues - 500 1.000 1.500 2.000 2.500 3.000 3.500 4.000 4.500 5.000 Ton / year Figure. 4. THE 20 MOST IMPORTANT SOLID RESIDUES BY ITS GENERATION AT THE CIB REFINERY, 2000. 1. Catalyst Ni, Mo UNIBON 2. Catalyst Vision 50 UPOI 3. Catalyst Residcat CP-5 UOPII 4. Catalyst Conquest URC Model IV 5. Catalyst EP5 RL Orthoflow 6. Polyethene Wax I & II 7. Sludge U. Balance SE 3090 8. Sludge U. Balance TKS 9. Sludge SE 3020/3030/3030A/3050 10. Sludge Light Chemistry Splitter SE3010 11. Sludge Raw Oil TKS Storage 12. Oiled Sludge from WWTP 13. Refractory Material 14. Metals Fe & Not Fe 15. Paper 16. Carttoon 17. Plastic 20. Scrupt 21. Other Residues
  • 12.
    CE 3 AlvaroH. Pescador 12 Figure 5. PERCENTAGE OF GENERATION BY RESIDUE TYPE 1% 7% 10% 1% 3% 1% 34% 1%2% 2%1% 25% 1% 3%1%1% 1% 5% 1. Catalyst Ni, Mo UNIBON 2. Catalyst Vision 50 UPOI 3. Catalyst Residcat CP-5 UOPII 4. Catalyst Conquest URC Model IV 5. Catalyst EP5 RL Orthoflow 6. Polyethene Wax I & II 7. Sludge U. Balance SE 3090 8. Sludge U. Balance TKS 9. Sludge SE 3020/3030/3030A/3050 10. Sludge Light Chemistry Splitter SE3010 11. Sludge Raw Oil TKS Storage 12. Oiled Sludge from WWTP 13. Refractory Material 14. Metals Fe & Not Fe 15. Paper 16. Carttoon 17. Plastic 20. Scrupt 21. Other Residues
  • 13.
    CE 3 AlvaroH. Pescador 13 *
  • 14.
    CE 3 AlvaroH. Pescador 14 CE 3.16. On the other hand, in many cases there was information of the residues amount only in volume. So it was necessary to calculate theirs density to turn it to mass units. This was possible to do it with many catalyst by information include it in the MSDS of the material. For hydrocarbons by using the API gravity, and for some other substances by using technical literature as explained in Appendix 2 – Assumptions and calculations for mass balance. CE 3.17. As can be seen in Figures 4 and 5, most important solid residues generated at CIB are Sludge (different ranges of blue) with 65% in the total contribution, especially those coming from the Balance Unit (34%) and the Waste Water Treatment Plant (25%). They are followed by Catalyst (in the yellow range), especially those coming from the Cracking Units (21%). CE 3.18. In agreement to the Appendix 3, a total amount of 14.839 Ton/year of residues are generated at the CIB Refinery. This quantity maybe bigger, since for many of the identified residues there were not available data, either of the quantity generated neither the frequency. Nevertheless the 20 most important residues were identified, having all of them quantities equal or bigger than 100 Ton/year. In agreement with the interviews to operators and plant’s Engineers none of the residues which data was not available could reach such amount. CE 3.19. As a final conclusion of the mass balance, and knowing the daily charge to the Refinery (see Appendix 2 at the end), it was possible to estimate the Ratio Residues/Oil Charge, which was around 1,325 Kg of Residues generated per Ton of Processed Oil. CE 3.20. But the study, of course, and my contribution, was not limited to do this inventory and calculations. It was necessary to establish a methodology to identify hazardous substances and to set recommendations for their management, from the generation source until the final disposal.
  • 15.
    CE 3 AlvaroH. Pescador 15 CE 3.21. In order to classify the residues as hazardous or not, I developed the algorithm presented in Figure 6, Classification of Residues. CE 3.22. The Criteria used to identify whether a Residue is Hazardous or not is know as CRETIP: a residue is considered hazardous if it is Corrosive, Reactive, Explosive, Toxic, Inflammable or Pathogen (EPA, Chapter 40). These criteria are described on Table 2, Characteristics of Hazardous Substances. CE 3.23. Finally, I developed the WMI12 (Waste Management Index), as appears on Table 3, in order to follow up the Administration steps in the residue’s management. 12 IGERPE (Índice de Gestión de Residuos Peligrosos), in Spanish.
  • 16.
    CE 3 AlvaroH. Pescador 16 PLANT´S RESIDUE Is It Reusable? Physic Chemistry characteristics known? Identified as hazardous by National or International Norms? Is it Corrosive? RECYCLING LABORATORY ANALYSIS Is it Reactive? Is it Explosive? Is it Toxic? Is it Flammable? Is it Pathogen? NOT HAZARDOUSHAZARDOUS Low Amount <100 Ton/year? YES YES YES YES YES YES YES NOT NOT NOT NOT NOT NOT YES YES NOT NOT NOT NOT Figure 6. Classification of Residues PLANT´S RESIDUE Is It Reusable? Physic Chemistry characteristics known? Identified as hazardous by National or International Norms? Is it Corrosive? RECYCLING LABORATORY ANALYSIS Is it Reactive? Is it Explosive? Is it Toxic? Is it Flammable? Is it Pathogen? NOT HAZARDOUSHAZARDOUS Low Amount <100 Ton/year? YES YES YES YES YES YES YES NOT NOT NOT NOT NOT NOT YES YES NOT NOT NOT NOT YES PLANT´S RESIDUE Is It Reusable? Physic Chemistry characteristics known? Identified as hazardous by National or International Norms? Is it Corrosive? RECYCLING LABORATORY ANALYSIS Is it Reactive? Is it Explosive? Is it Toxic? Is it Flammable? Is it Pathogen? NOT HAZARDOUSHAZARDOUS Low Amount <100 Ton/year? YES YES YES YES YES YES YES NOT NOT NOT NOT NOT NOT YES YES NOT NOT NOT NOT Figure 6. Classification of Residues PLANT´S RESIDUE Is It Reusable? Physic Chemistry characteristics known? Identified as hazardous by National or International Norms? Is it Corrosive? RECYCLING LABORATORY ANALYSIS Is it Reactive? Is it Explosive? Is it Toxic? Is it Flammable? Is it Pathogen? NOT HAZARDOUSHAZARDOUS Low Amount <100 Ton/year? YES YES YES YES YES YES YES NOT NOT NOT NOT NOT NOT YES YES NOT NOT NOT PLANT´S RESIDUE Is It Reusable? Physic Chemistry characteristics known? Identified as hazardous by National or International Norms? Is it Corrosive? RECYCLING LABORATORY ANALYSIS Is it Reactive? Is it Explosive? Is it Toxic? Is it Flammable? Is it Pathogen? NOT HAZARDOUSHAZARDOUS Low Amount <100 Ton/year? YES YES YES YES YES YES YES NOT NOT NOT NOT NOT NOT YES YES NOT NOT NOT NOT Figure 6. Classification of Residues PLANT´S RESIDUE Is It Reusable? Physic Chemistry characteristics known? Identified as hazardous by National or International Norms? Is it Corrosive? RECYCLING LABORATORY ANALYSIS Is it Reactive? Is it Explosive? Is it Toxic? Is it Flammable? Is it Pathogen? NOT HAZARDOUSHAZARDOUS Low Amount <100 Ton/year? YES YES YES YES YES YES YES NOT NOT NOT NOT NOT NOT YES YES NOT NOT NOT NOT YES
  • 17.
    CE 3 AlvaroH. Pescador 17 Table 2. Characteristics of Hazardous Substances (Taken from EPA, Chapter 40) CRITERIA CHARACTERISTICS CORROSIVE - It has capacity to destroy living tissues and to degrade other materials. - pH minor or equal to 2, bigger or equal to 12.5. - Corrosive over the Steel at a ratio bigger than 6.35mm per year at test temperature of 55°C. REACTIVE - It reacts violently without detonation. - It interacts violently with the water. - It generates toxic steam or gases and a big amount of fume, that when blended with water causes damage to human health and the environment. - It has substances such as Sulphurs and Cyanide that by reaction under given circumstances generate enough toxic fume as to harm human health and the environment. - It produces an explosive reaction with an initial stimuli or heat at confined spaces. - It produces an exothermic or endothermic reaction in contact with the air, the water, any substance or element. EXPLOSIVE - It forms an explosive blend with the water. - It easily produces an explosive reaction or detonates at Normal Conditions of temperature and pressure (25°C and 1 atmosphere). - It has been manufactured to cause explosion or pyrotechnical effect. TOXIC - If it is radioactive. - If it sends direct or indirect ionic radiations of corpuscular or electromagnetic nature that once interacting with the matter produces ionization at superior levels than those of the natural deep radiation. - If it is toxic for superior organisms, terrestrial or aquatic micro organisms. - Neurotoxicity, inmunotoxicity or other retardant effects. - Carcinogen, mutagenic, teratogenic. FLAMMABLE - It is a strong oxidant, frees oxygen, stimulates combustion and increments the fire in another material. - At normal conditions of temperature and pressure (25°C and 1 atmosphere), starts fire by friction, humidity absorption or chemical alterations. It burns vigorous and persistently, difficult fire extinction. - It is a Fuel, with an inflammation point equal or higher than 60°C and lower than 93°C. PATHOGEN - Lethal dose (LD50, 76 hr.) for rats by ingestion equal or minor than 50 mg/Kg of corporal weight. - Lethal dose (LD50, 76 hr.) for rats by dermal exposition equal or minor than 100 mg/Kg of corporal weight. - Lethal dose (LD50, 76 hr.) for rats by inhalation equal or minor than 5 mg/Kg of corporal weight. - High irritation potential either ocular, respiratory or over the skin. - Susceptibility to bioaccumulation or biomagnifications in living beings and the trophy chain.
  • 18.
    CE 3 AlvaroH. Pescador 18 TABLE 3. WASTE MANAGEMENT INDEX GENERAL DATA Name of the Residue: Source: (Plant and Process Equipment(s): Date: Quantity (Kg): Responsible: Generated by : a. Operation b. Maintenance HAZARDOUS CRITERIA13 (Tick at least one) 1. Corrosive 2. Reactive 3. Explosive 4. Toxic 5. Inflammable 6. Pathogen 7. Not Hazardous STAGE14 ACTUAL DISPOSITION METHOD METHOD STATED AT THE CIB WASTE MANAGEMENT MANUAL Generation Temporal Storage Transport Final Disposition 13 Criteria 1,2,3, 5 and 6, in agreement with Table 2. For the Criteria 4 besides Table 2, the Title 40, Part 261, "Identification and Listing of Hazardous Waste", EPA: TCLP (Toxic Compounds Leaching Procedure) test. 14 For each STAGE follow the instructions in the next page.
  • 19.
    CE 3 AlvaroH. Pescador 19 GENERATION From the source it must be stated what is going to happen with the residue. Alternative management of residues (Law 822/98, Colombia) is the following, starting form the more desirable. Specify which one of them is defined for the residue: 1. Reduction at source 2. Reuse 3. Recycling 4. Treatment 5. Final Disposition in a Security Landfill. TEMPORAL STORAGE 1. LABELLING. The recipients or vessels containing hazardous wastes must be clearly labeled, readable, inerasable and consecutive numerated. The label must be firmly attached to the vessel, and must contain: a) Name, address and pone number of the residue generator. b) The words: “Hazardous Residue”. c) Residues Identification (Name, and codes if apply). d) Residue’s kind of risk (In agreement with CRETIP). e) Initial storing date. 2. STORAGE. Storing area localization must bear in mind recommendations established in the literal F.7.6. of the Law 822/98. It must be designed and maintained in a way that allows reduce health and environmental risks, and avoid possible incompatibilities among different kind or hazardous wastes (Tables 3 and 4, Annex F5, Law 822/98). Registers must be kept with the entrance date, precedence, departure date and destiny of the stored residues. The generator must run continual inspections and must document those inspections, as well as observations and corrective actions taken. . TRANSPORT 1. There must be a certification letter which describes each hazardous wastes delivery. The CIB must keep records with theses certifications. 2. Personal must have knowledge, awareness and training for packing, storing and transportation of the hazardous wastes inside the CIB, as well as to wear adequate Personnel Protective Equipment. 3. The CIB must have a Contingency Plan regarding potential accidents which may happens during transportation of hazardous wastes. 4. The waste generator must contract transportation services only from natural or juridical persons subscribed to the Commercial Chamber, and having a license granted by the environmental authority. TREATMENT AND FINAL DISPOSAL 1. Biological Treatment Area (For Sludge) 2. By Incineration 3. In High Security Land Fill 4. Other *, (physiochemical, solvent extraction, others) * Just regarding to waste final disposal.
  • 20.
    CE 3 AlvaroH. Pescador 20 WASTE MANAGEMENT INDEX COMPLYANCE (Yes / Not)* POINTS (Yes=1 / Not=0) Generation: Storage: Transportation: Disposition: Additional Point?: TOTAL WMI Each stage is qualified as 0 if the waste management is not adequate, or 1 if there is compliance with the norms and procedures synthesized above. An additional point is given if management goes beyond established in ALL stages. INTERPRETATION OF THE WASTE MANAGEMENT INDEX WMI = 5: EXCELENT Waste Management goes beyond the established in the procedures and / or the Colombian environmental law. WMI = 4: GOOD Waste Management has compliance with the established in the procedures and in the Colombian environmental law WMI = 3: REGULAR There is a failure in one of the Stages. When reporting WMI = 3 the reason must be specified, like this: WMI = 3 G: Not compliance at Generation source. WMI = 3 S: Not compliance at Storing place. WMI = 3 T: Not compliance at Transportation stage. WMI = 3 D: Not compliance at final Disposition. WMI = 2: DEFICIENT There is a failure in two of the Stages. When reporting WMI = 2, the reasons must be specified, like this: WMI = 2 S, D : Deficient Waste Management of the Residue due to failures at the temporal Storage place and in the final Disposition. WMI = 1: DREADFUL There is a failure in three of the Stages. When reporting WMI = 1, the reasons must be specified, like this: WMI = 1 G, S, T : Dreadful management of the Residue due to failures at the Generation source, at the temporal Storage place and during the Transportation stage. WMI = 0: INEXISTENT There is not a Procedure for the Waste Management of the Residue, or if there is one as such, there are failures at all the stages.
  • 21.
    CE 3 AlvaroH. Pescador 21 3.4 SUMMARY CE 3.24. A total amount of 14.839 Ton/year of residues are generated at the CIB Refinery. The 20 most important residues were identified by me, having all of them quantities equal or bigger than 100 Ton/year. As a final conclusion of the mass balance, and knowing the daily charge to the Refinery, (222.000 BPD) it was possible to estimate the Ratio Residues/Oil Charge, as 1,325 Kg of Residues generated per Ton of Processed Oil. CE 3.25. A methodology to identify hazardous substances and to set recommendations for their management, from the generation source until the final disposal was developed by me, assessed by WCI, suggested by GEOINGENIERIA to ECOPETROL, Implanted at the CIB Refinery and then adopted for ECOPETROL in all its operations. CE 3.26. The classification of the residues as hazardous or not, was explain within the algorithm of Figure 6, Classification of Residues, and Table 2 Characteristics of Hazardous Substances, while the way to evaluate the Waste Management at CIB was developed using an Index to follow up parameters and instructions for each Stage of the Waste Management.
  • 22.
    CE 3 AlvaroH. Pescador 22 CE 3.27. ABREVIATIONS BPD - Barrels per Day CFC – Chlorine Fluorine Carbons CIB – Barrancabermeja Industrial Complex EIA – Environmental Impact Assessment EIS – Environmental Impact Statement EMP – Environmental Management Plan EMS – Environmental Management System EPA – Environmental Protection Agency, USA GHG – Green House Gases KPCD – Thousands of Cubic Feet per Day KBPD - Thousands of Barrels per Day MBPD - Million of Barrels per Day MMA – Ministry of Environment, Colombia MSDS – Material Safety Data Sheet HSEQ – Health, Safety, Environment and Quality ISO – International Standard Organization PCB – Para Cloro Biphenyl’s QA/QC – Quality Assurance / Quality Control TPD - Ton per Day TPH – Total Percentage of Hydrocarbon VOC – Volatile Organic Compounds WWTP – Waste Water Treatment Plant
  • 23.
    CE 3 AlvaroH. Pescador 23 BIBLIOGRAPHY ARPEL (South American Oil Enterprises Association), “Guidelines for Solid Waste Management of Oil Refineries”, Sao Pablo, 1998. CANADA – ALBERTA ENVIRONMENTAL PROTECTION, “Alberta Environmental, Protection and Enhancement Act”. Alberta Waste Control Regulation. Reg. 192/96. Instructions for management, storage, transport, treatment and waste disposal. CANADA – ALBERTA ENVIRONMENTAL PROTECTION, “Industrial Waste Identification and Management Options”, 1996. Guidelines for identification of industrial residues and treatment options. GEOINGENIERA, “Environmental Management Plan for the CIB Refinery of ECOPETROL”, Bogotá, 2000. MINISTRY OF DEVELOPMENT, “Technical Rules For Drinking Water and Waste Disposal, RAS-98”, Bogotá, 1998. MINISTRY OF ENVIRONMENT, “Resolution 189 of 1994”, Bogotá, 1994. MINISTRY OF HEALTH, “Resolution 2309 of 1986”, Bogotá, 1986. REPUBLIC CONGRESS, “Law 430 Of 1998 - Integral Responsibility”, Bogotá, 1998. US – EPA, “USEPA 40 CFR 261: “Identification and Listing of Hazardous Wastes”. A List of them. US – EPA, “USEPA 40 CFR 262: “Standards Applicable to Waste Generators”. Directions for them. US – EPA, “USEPA 40 CFR 264: “Standards Applicable to Owners and Operators of Hazardous Waste Storage, Treatment and Disposal Facilities”. Instructions for the Owners of such facilities. US – EPA, “USEPA 40 CFR 268: “Standards Applicable to the Land Disposal of Hazardous Wastes”. Directions for final disposition of hazardous residues in Industrial Land Fields.
  • 24.
    CE 3 AlvaroH. Pescador 24 APPENDIX 1 – FORMAT FOR CAPTURING INFORMATION OF WASTE GENERATION BY PLANT
  • 25.
    CE 3 AlvaroH. Pescador 25 ENVIRONMENTAL MANAGEMENT PLAN CIB REFINERY – ECOPETROL WASTE MANAGEMENT INVENTORY – FIELD INFORMATION Plant or Place: CRACKING UOP-1 Date: 27th October of 1999 Auditor: Alvaro H. Pescador R. RESIDUE SOURCE QUANTITY / FRECUENCE CLASIFICATION ACTUAL METHOD FOR HANDLING AND DISPOSAL Spent Catalyze Vision 50 Reactors 2701 & 2702 80 Ton / month Colombia: Referid to CEPIS: 9.03 E T 3540 F/Q(1) T(1) R(2) US-EPA: FO24 (T) Canada:153 – NR R5- D1-D5 Storing Hopper of Spent Catalyze D-2702. Is carried out monthly by truck to be disposed in a Cement Furnace of a Factory 200 Km away from the CIB. Molecular Tamiz Aluminum based Gases Recuperation Process 35 Drums / Year Colombia: Referid to CEPIS: 6.10 E T 3540 T(1) R(2) US EPA: Not Dangerous Canada: 154 – NR R5-D1-D5 Unknown, Probably the Escombrera. Lubrication Oil Filters Compressors 2751, 2752 A, 2752B, 2753. Top Centrifugal console of the butane drum D- 2772 and Propane Drum D-2773 The filters are changed each time the equipments requires it, or during general plant inspections Colombia: Referid to CEPIS 2.16 E I 9513 T(1) R(2) US EPA: Not Dangerous Canada: 252 NA 9500 9.3 D9-R3-R5-D5 Unknown, Probably the Escombrera. Comments In the storing Hopper of Spent Catalyze there were residues of new catalyze mixed with the spent, which contains Nyquil, Vanadium, Sodium, Siliceous and Aluminum residues. Oil filters should be replaced in agreement to a Preventive maintenance Program. It is very IMPORTANT to find a new disposal procedure for the Spent Catalyze due to the Factory that owns the Cement Furnace will stop receiving the residues from the CIB. The HSEQ Management of CIB is looking actually for a place in Iron Nyquil Mine.
  • 26.
    CE 3 AlvaroH. Pescador 26 APPENDIX 2 – ASSUMTIONS AND CALCULATIONS FOR MASS BALANCE
  • 27.
    CE 3 AlvaroH. Pescador 27 APPENDIX 2 - ASSUMTIONS AND CALCULATIONS FOR MASS BALANCE For standardization purposes of Data Collected at field in the 42 Plants and Support Facilities, conversion factors that allow to homologate the different mass quantity / frequency units from the field registers as the one shown in Appendix 1, to Ton per year (Ton / year), were used. The selection of these units (Ton / year) will allow to do a gross mass balance of the CIB operation, taking one year as a calculation base15 . The following conversion factors were also used: 1 Can = 55 gallons 1 Drum = 55 gallons 1 Barrel = 42 gallons 1 Gallon = 3,785 Liters 1 m3 = 1000 Liters 1 year = 52 weeks 1 year = 12 months 1 month = 30 days 1 Kg = 2.2046 pounds For many of the calculation specific gravity = 1 was assumed. In the case of hydrocarbons the density was establish in agreement with the API gravity. For inorganic compounds the following density values were used16 : Activated Carbon: 2 g/ml Vanadium Pent oxide 3,357 g/ml Iron: 7,86 g/ml For Catalysts stored in cellars which come from the methane and hydro treatment processes of aromatics and hydro treatment of waxes, a density = 1 gr./ml, was assumed17 . 15 One year may be not enough time to accomplish the useful life period of many Catalysts and filtration beds used in the different processes, but it will allow to establish an average comparative base, that is convenient to compute ratios such as the quantity of residues generated / refinery charge, and percentage of contribution by kind of residue upon the same base line: one operational year. 16 PERRY & CHILTON, “Chemical Engineering Handbook”, Vol. 1. México, McGraw-Hill, 5ª ed, 1984, p. 3-6 to 3-55. 17 The density of similar Catalysts from the Cracking Units varies between 0,93 and 0,98 gr./ml.
  • 28.
    CE 3 AlvaroH. Pescador 28 As an example, we are going to standardize UNIBON´S plant spent Catalyst, which is known quantity is 755 drums each year and a half: 755 drums 55 gallons 3,785 L 1 m3 1 Ton ------------- x ------------- x ------------ x ---------- x --------- = 105 Ton / year 1,5 years 1 drum 1 gallon 1000 L 1 m3 As can be seen to perform this calculation it has been assume a specific gravity of 1 for the Catalyst (density = 1 Ton/m3 ). In a similar way, by using the conversion factors listed above, as well as substances density values, the standardization process was run for the 42 plants with the aim of having the whole wastes inventory at the CIB in units of the International System (Ton / year). This also allows to establish the mass balance by plant and department, taking as a base line one operational year, as appears in the Appendix 3. It is important to say that those units that were not able to be standardized, as in the case of spent batteries or empty cans, it appear in units/year (sic) and do not go inside the overall mass balance. In other cases, when it was known the generation of a residue but there was not information about the quantity and/or its frequency, it appears NA: Not Available, in Appendix 3. On the other hand, it is important to say that in the case of the Hydrogen generation Plan, the residues were referred to the Hydrogen production, which is 14 MPCD (Millions of Feet Cubic per Day). To compute the Hydrogen mass it is necessary to use the ideal gases equation of state. It is assumed that the production measurement is done at normal conditions of temperature and pressure (298°K and 1 atmosphere). PV = m R T / M (1)18 Where: P = Gas Pressure (atm) V = Gas Volume (m3 ) m = Gas Mass (Kilograms) R = Gases Universal Constant: 0,082 atm*m3 /(°K*Kmol) M = Hydrogen Molecular Weight: 2 Kg/Kmol And therefore: m = P V M / R T (2) 18 SONNTAG, Richard AND VAN WYLEN, Gordon, “Introduction to Thermodynamics”, Mexico, 1979, p.73.
  • 29.
    CE 3 AlvaroH. Pescador 29 Thus: 14 x 106 ft3 (0,3048)3 m3 2 Kg H2 1 Ton 1 atm x -------------- x ---------------- x ----------- x ------------ day 1 ft3 1 Kmol H2 1000 Kg m = --------------------------------------------------------------------------- 0,082 atm * m3 298 º K 1 año -------------- x ---------- ºK * Kmol 365 days m = 11.843 Ton of H2 / year For establishing general correlation of meaningful solid wastes generation at the Raw Materials department (sludge from tank’s maintenance, sludge from API Splitters and sludge from the Waste Water Treatment Plant, mainly) as well as the departments of Maintenance and Personnel, it was established that in 1999 the Refinery Overall Charge was of 222 KBPD (Information provided by the HSEQ department at CIB). To run the mass balance this volume was converted to Ton per year. The average API gravity of the oil charged to the CIB Refinery has been estimated in 30 °API. So, its density at 25°C is 0,87 gr/ml (Kern, Op Cit, p. 914, Specific Gravity of Hydrocarbons). Then, we have: 222000 Barrels 42 gallons 3,785 L 1 m3 365 days 0,87 Ton ------------ x -------------- x ------------ x --------- x ---------- x ------------ = day 1 Barrel 1 gallon 1000 L 1 year 1 m3 11.206.765 Ton / year As a final conclusion of the calculation shown in Appendix 3, is possible to estimate that the amount of solid wastes generation in one operational year at the CIB Refinery is 14.839 Ton, and therefore the Ratio Residues/Oil Charge, is around 1,325 Kg of Residues per Ton of Processed Oil.
  • 30.
    CE 3 AlvaroH. Pescador 30 APPENDIX 3 – RESIDUES INVENTORY RESULTS
  • 31.
    CE 3 AlvaroH. Pescador 31 PLANT WASTE DESCRIPTION GENERATION SOURCE CUANTITY / ESTIMATED FRECUENCE (Ton/ Year) Pipes, Valves, Elbows, Nipples, Tees Plant Mantainance. Equipments Revamping. NA Aluminium Strings Plant Mantainance. Equipments Revamping. NA Refractory Stuff Plant Mantainance. Equipments Revamping. NA Empty Cans Oil lubricant, anticorrosives, filmic amines 120 cans / year Saline Beds Desalinator D-253 NA Exchangers sludge Heat Exchangers 5 Oil lubrication filters Pumps NA Refractory Stuff Equipments and Pipes mantainance NA Asbestos Equipments and Pipes mantainance NA Cartoon Boxes NA Metal scrupt Pipes, accesories NA Asphalt Bridles, Samples taken, Pumps sealants NA Coke stones Furnace mantainance NA Ni, Fe, Cr, Zn, Cu Catalysts R 2601 A/B, H-2601,C38, R-2602 ,R-2603/04 10,4 Refractory Stuff Equipments and Pipes mantainance NA Iron Residues Boiler Mantainance B-2601 NA Ni, Mo Catalysts R-2651, R-2652 105 Refractory Stuff Equipments and Pipes mantainance NA Sand polluted with Alkaly Heat Exchangers Mantainance NA Valves packing Filters Mantainance F-2651A/B/C/D NA Sludge with Tetra Ethylene Lead Tanks 925/931 0,8 Aniline Empty Drums Avigas Cellar NA Aniline Powder Spills Plant´s Flor NA APPENDIX 3 TOPPINGS (UOP-200 / UOP-250 / UOP- 2100) VISCO REDUCTION I RESIDUES INVENTORY STANDARDIZED RESULTS HYDROGEN GENERATION (U-2600) DEMEX (U-2500) VISCO REDUCTION II REFINATION DEPARTMENT UNIBON (U-2650) AVIGAS PLANT
  • 32.
    CE 3 AlvaroH. Pescador 32 PLANT WASTE DESCRIPTION GENERATION SOURCE CUANTITY / ESTIMATED FRECUENCE (Ton/ Year) Catalyst Vision 50 R-2702 /2701 1040 Molecular sieve aluminium based Gas Recuperation Process 7,2 Oil lubrication filters Compresors and centrifugation console NA Residcat Catalyst CP 5 Regenerator R-4202 1530 Oil Lubrication Filters Compressors NA Conquest Catalyst 22 MOD4 Reactor - Regenerator 182 Oil lubrication filters Compressors NA Residcat Catalyst EP5 RL Fluid Bed Reactors 468 Oil lubrication filters Compressors NA ALKYLATION (U-400) Alumina Kind 3A Alkylaton D-1804/33/34/35 2,3 Vanadium Pent Oxide Catalyst T- 475 2,5 Refractory Stuff H -472/473 NA Oil lubrication filters C- 483 NA Activated Coal R 2861 NA Sand Filter Bed D 2863 / 2853 NA Clay Filter Bed Filters F- 602/602A 20 Sand Filter Bed Filter F- 603 30 Sea Salt Filter Bed Filter F-611 NA SPECIALITIES (U-650) NA Vanadium Pent Oxide Catalyst R 2880 A/B/C 7,8 Activated Coal F 2881 3,3 TREATMENT WITH AMINE (U-2874) Filterd Particles F 2871 A/B/C NA TREATMENT WITH ALKALY SULPHURE II (U-2880) CRACKING ORTOFLOW (U-500) SULPHURIC ACID (U-470) NEW CRACKING UOP II (U-4200) CRACKING FLUID CATALYSIS UOP I (U-2700) CRACKING MODEL IV (U-300) TREATMENT MEROX (U-2850) CRACKING DEPARTMENT: URC
  • 33.
    CE 3 AlvaroH. Pescador 33 PLANT WASTE DESCRIPTION GENERATION SOURCE CUANTITY / ESTIMATED FRECUENCE (Ton/ Year) Fat Polymerization Reaction 138 Plastic Recipients Organic Peroxide Starter NA Polythene Spots Hopper, Filters 16,4 Squeezer´s Cake Squeezer NA Wet Pellets Pelletization Process 3,1 Cartoon Cans Eurocamide Pellets NA Catalyst ICI 381 (Pd-Al) Reactors 4100 A/B/C 2,4 Absorbent Alumina Filter 4102 0,3 Refractory Stuff Plant Mantainance NA Particles polluted with Alkaly Suction Pumps Filter´s Mantainance 4105A/B/C/D NA Alkaly Sludges Tower´s Wash 4102 NA Heat Exchangers Sludges Heat Exchangers Mantainance NA Refractory Bricks Furnaces NA Polyurethane thermic isolator Pipe´s and Cold Equipment Mantainance NA Alumina Kind 4A Ethane Recuperation Tower T-2450 15 DEA Empty Cans DEA employed in the Process 240 empty cans / year Activated Coal Filter F-91 NA Sludges Process Towers NA Filtration means (cellulose) Filter F-90 NA Asphalt Propane Wash Tower D-1001 11,9 Paraffines System´s escapes 67,5 Refractory Stuff Equipments Mantainance 12,5 Catalyst UCI-C20-7-2 Reactors R-1101/11/21 6,2 Activated Coal Desulphurization D-1151 0,3 Catalyst UCI-C11-9-2 Reformation with Steam - H-1151 21,7 Catalyst UCI-C12-1-05 Conversion Reactor R-1151/52 1,8 Catalyst UCI-C13-4-04 Methane Process, Reactor R-1153 0,2 Sludges Phenol´s Tanks Mantainance NA Catalyst S-16 Unifining Reactor R1301 0,7 Catalyst R-16H Platforming Reactors R1302/ 1303 and 1304 1,7 Catalyst Pt Reactors R1701/1702 and 1703 0,1 Alumina kind 4A Tower T-1306, Mantainance 0,6 Clay Filters Splitting Filters, Towers T1501A/B NA Sludges Heat Exchanger Mantainance E1409 NA PARAFFINES / PHENOLS AROMATICS TURBO EXPANDER (U-2450) ETHYLENE LIGHT CHEMICAL DEPARTAMENT POLYTHENE I (U-2200) POLYTHENE II (U-2250)
  • 34.
    CE 3 AlvaroH. Pescador 34 PLANT WASTE DESCRIPTION GENERATION SOURCE CUANTITY / ESTIMATED FRECUENCE (Ton/ Year) Sand and Anthracite Filtration beds Filters Mantainance F-2910 A/ B/C/D/E NA Activated Coal Filters Mantainance F-2910 F/G/H NA Demineralization Resines Ion Exchangers Z-2911 A/B/C/D and Z-2910 A/B/C/D NA Metal Scrupt Plant or Equipment Mantainance NA Fuss Plant or Equipment Mantainance NA Metalic Cans Oil Lubricant Recipients NA Sludges Clarifiers CL-2911A/B/C NA Cationic and Anionic Resines Soften Z-804/831 and Demineralization Z- 850/853 15 Activated Coal Desinfection F-803 E/F 1,5 ENERGY AND VAPOR GENERATION Alumina Air Dryers AD 901 A/B-C/D, 2401 A/B-C/D 0,25 WATER PLANT (U-850) WATER PLANT (U-2900) INDUSTRIAL SERVICES DEPARTAMENT PLANT / AREA WASTE DESCRIPTION GENERATION SOURCE CUANTITY / ESTIMATED FRECUENCE (Ton/ Year) Raining Water Splitter SE 3090 5000 Draining Oily Water Splitter SE 3060 50 BALANCE UNIT TANKS Oil Sludge Storage Tanks Mantainance 100 REFINATION SPLITTERS Sludge SE 3020/3030/3030A/3050 318 REFINATION TANKS Sludge Clean up and Tank Mantainance NA LIGHT CHEMISTRY SPLITTERS Sludge Splitters 3010 318 Oil Sludge Raw Oil Tank Mantainance 159 Oil Sludge Fuel Oil Tank Mantainance 95,4 Oil Sludge Gas Oil Tank Mantainance 95,4 Oil Sludge White Products Tank Mantainance 31,8 Oil Sludge SLOP Tank Mantainance 9,5 ALKALY TREATMENT PLANT Sludge Tricanter 3650 Iron Particles Filters Clean up during pumps mantainance 13,9 DIAPAC Sludge Treatment´s Tank NA WASTE WATER TREATMENT PLANT RAW MATERIALS DEPARTAMENT BALANCE UNIT SEPARATOR Oil Sludge TANKS BELONGING TO OTHER AREAS
  • 35.
    CE 3 AlvaroH. Pescador 35 PLANT / AREA WASTE DESCRIPTION GENERATION SOURCE CUANTITY / ESTIMATED FRECUENCE (Ton/ Year) Glass Bottles from collected samples Dailly Process sampling NA Spent Reactives in different recipients Quality Control Tests NA Asphalt Quality Control Test 0,3 Karl Fisher Reactive Hydrocarbon´s Wet Test 0,9 Chloroform Analysis of Polyethene 0,2 Freon Hydrocarbon extraction from Water 0,1 Ni - Cd Batteries Walkie Talkie Radios 800 units / year Lead Batteries UPS Units 20 units/ year Lead Batteries Fire Alarms 40 units / year Hydrotreatment Catalyst KFR 10,20,30 AKZO NOBEL Balance Unit 160 (stored) Paraffines Hidrotreatment Catalyst R1121/R1101 marca C-20-7-02 UCI Paraffines Plant 19,6 (stored) Methane Catalyst R1152/R1153 Paraffines Plant 6,4 (stored) Aromatic Hydrotreatment Catalyst R1301 Paraffines Plant 5,5 (stored) HSEQ DEPARTAMENT QUALITY CONTROL LABORATORY COMMUNICATIONS STORES PLANT / AREA WASTE DESCRIPTION GENERATION SOURCE CUANTITY / ESTIMATED FRECUENCE (Ton/ Year) Refractory Stuff 124 Sludges 52 Iron and not iron metals 156 Coal Particles 13 Asbestos NA Freon 11 Refirgeration 0,2 Transformators polluted with PCB Power Transport NA Lead Batteries 500 units (stored) Oil lubrication Filters 3600 units/ year Automotive Park Static Mantainance MANTAINANCE AREA MANTAINANCE DEPARTMENT PLANT / AREA WASTE DESCRIPTION GENERATION SOURCE CUANTITY / ESTIMATED FRECUENCE (Ton/ Year) Papper Clean Up and Mantainance 100 Cartoon Clean Up and Mantainance 150 Plastic Clean Up and Mantainance 130 Glass Clean Up and Mantainance 50 Tonners, scrupt, clothes Clean Up and Mantainance 490 Biodegradables Clean Up and Mantainance 80 OFICES, RESTAURANT, HOTEL, NEIGHBORHOODS HUMMAN RESOURCES DEPARTMENT