E- LEARNING
GOKUL K S
DEPARTMENT OF COMPUTER SCIENCE
CENTRAL UNIVERSITY OF TAMILNADU
CONCEPT MAPPING
What is a concept map?
Like all maps, concept maps are representations of spatial relationships.
Rather than portraying the physical structure of space, concept maps reflect the
psychological structure of an individual’s knowledge.
CONCEPT MAPPING CONT…
The structure of knowledge
Theoretically, knowledge is structured as a semantic network (Collins & Quillian,
1969). Thus, learning is not only the acquisition of new concepts but the
construction of meaningful links among concepts (Ausubel, 1968).
Concept maps show what individuals know and how their knowledge is structured.
CONCEPT MAPPING CONT…
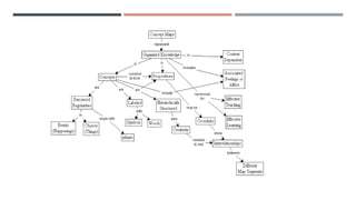
All maps have 3 components
Nodes: represent concepts
Lines: represent relations between concepts, arrowheads indicate direction.
Labels: on the lines describe the nature of the relationship.
Combined, these three components create propositions or meaningful statements.
CONCEPT MAPPING CONT…
Map structures can differ
 Because concepts are perceived regularities in events or objects, individuals can
have different conceptual understandings of the same topic.
 Thus, concept maps can be intrinsically different without being “wrong”.
CONCEPT MAPPING CONT…
Two options for Arranging concepts
 You can structure your map hierarchically by placing the most inclusive, most
general concept(s) at the top and less important concepts at the bottom.
 You may also create a non-hierarchical network. In this case, there is no
superordinate concept; the map is structured like a web.
CONCEPT MAPPING CONT…
Creating propositions
 Think about which concepts are related. Connect related concepts with lines.
 Label the lines with one or a few linking words. Linking words should define the
relationship between the two concepts. For example, “involves” and “such as” are
linking words. Each pair of linked concepts should read like a sentence.
CONCEPT MAPPING CONT…
Indicating the direction of the relationship:
 Add arrowheads to the lines between the concepts to indicate the direction of the
relationship
 Depending on the concepts’ relationship, lines can have single or double
arrowheads. Causal relationships are one-directional. Mutually influential
relationships require double-headed arrows.
CONCEPT MAPPING CONT…
 Unidirectional relationship
 Bidirectional relationship
Concept Linking verb Concept
CONCEPT MAPPING CONT…
Concept mapping tools:
 Mindomo
 CmapTools
 Visual Understanding Environment (VUE)
 Novamind

Elearning week8

  • 1.
    E- LEARNING GOKUL KS DEPARTMENT OF COMPUTER SCIENCE CENTRAL UNIVERSITY OF TAMILNADU
  • 2.
    CONCEPT MAPPING What isa concept map? Like all maps, concept maps are representations of spatial relationships. Rather than portraying the physical structure of space, concept maps reflect the psychological structure of an individual’s knowledge.
  • 3.
    CONCEPT MAPPING CONT… Thestructure of knowledge Theoretically, knowledge is structured as a semantic network (Collins & Quillian, 1969). Thus, learning is not only the acquisition of new concepts but the construction of meaningful links among concepts (Ausubel, 1968). Concept maps show what individuals know and how their knowledge is structured.
  • 4.
    CONCEPT MAPPING CONT… Allmaps have 3 components Nodes: represent concepts Lines: represent relations between concepts, arrowheads indicate direction. Labels: on the lines describe the nature of the relationship. Combined, these three components create propositions or meaningful statements.
  • 5.
    CONCEPT MAPPING CONT… Mapstructures can differ  Because concepts are perceived regularities in events or objects, individuals can have different conceptual understandings of the same topic.  Thus, concept maps can be intrinsically different without being “wrong”.
  • 7.
    CONCEPT MAPPING CONT… Twooptions for Arranging concepts  You can structure your map hierarchically by placing the most inclusive, most general concept(s) at the top and less important concepts at the bottom.  You may also create a non-hierarchical network. In this case, there is no superordinate concept; the map is structured like a web.
  • 8.
    CONCEPT MAPPING CONT… Creatingpropositions  Think about which concepts are related. Connect related concepts with lines.  Label the lines with one or a few linking words. Linking words should define the relationship between the two concepts. For example, “involves” and “such as” are linking words. Each pair of linked concepts should read like a sentence.
  • 9.
    CONCEPT MAPPING CONT… Indicatingthe direction of the relationship:  Add arrowheads to the lines between the concepts to indicate the direction of the relationship  Depending on the concepts’ relationship, lines can have single or double arrowheads. Causal relationships are one-directional. Mutually influential relationships require double-headed arrows.
  • 10.
    CONCEPT MAPPING CONT… Unidirectional relationship  Bidirectional relationship Concept Linking verb Concept
  • 11.
    CONCEPT MAPPING CONT… Conceptmapping tools:  Mindomo  CmapTools  Visual Understanding Environment (VUE)  Novamind