DORMApedia
—
Product Handbook
DORMApedia
—
Product Handbook
Disclaimer :
Liability :
The book contains predefined hardware sets based on standard applications. It is always advisable to involve DORMA PMT for thorough and
detailed specifications and for evaluation of the specified documents.
For accessing the softcopy of this handbook and view the latest updates, please visit
Although the contents of this publication have been compiled with the greatest possible care, DORMA worldwide and its subsidiaries
are not liable for any damage that might arise from errors in this publication. DORMA reserves the right to make suitable modifications in content
without prior notice.
© DORMA 2014
http://go.dorma.com/handbook
QUALIFIED TEAM OF
PERSONNEL
SERVICES
OFFERED
- GAI Certified professionals
for EN standards
- AHC Certified professionals
for ANSI Standards
- Code compliance check
- Architectural hardware
specifications for all
openings
- Hardware scheduling
- Creating related tender
documents
- Any special requirements &
clarifications related to
architectural openings
DORMApedia
DORMA PMT
Specification Service is Holistic
—
DORMA PMT
Specification Service is Complimentary
—
DOOR CONTROL GLASS AUTOMATIC /
MANUAL
- Revolving door
- Swing door
- Sliding door
- Sliding & Folding
- Fire rated ironmongery
- Non fire rated ironmongery
- Glass hardware and partition
systems
- Framed modular glass
partition systems
- Frameless façade
PARTITIONS SECURITY ACCESS
SOLUTIONS
- Non-acoustic space diving
solutions
- Acoustic space dividing
solutions
- Electro magnetic locks
- Electrical locks, Electric
strikes
- Electro magnetic door
holders
- Emergency escape solutions
- Door monitoring switches
PRODUCT HANDBOOK
DORMApedia
CONTENTS
—
Entry / Exit
Solution
11 - 48
71 - 82
Space Management
Solution
49 - 63
Structure / Point
Solution
64 - 70
ENTRY / EXIT SOLUTION
—
ENTRY / EXIT
SOLUTION
SWING TYPE
SLIDING TYPE
REVOLVING TYPE
ALUMINIUM
GLASS DOORS
STEEL DOORS
TIMBER DOORS
MANUAL
AUTOMATIC
PIVOT TYPE
HINGE TYPE
HINGE TYPE
GLASS DOORS
TIMBER DOORS
FRAMELESS
ALUMINIUM FRAME
CURVED SLIDING
REVOLVING
STRAIGHT SLIDING
ALUMINUM PROFILE
ALUMINUM PROFILE
WITH GLASS CEILING
ALUMINUM PROFILE
FRAMELESS
BREAKOUT FRAMED
PROFILE
FULL CURVED
HALF CURVED
POINT
PATCH
SWING TYPE
HIGH SECURITY
HARDWARE
NON FIRE DOOR
FIRE DOOR
PIVOT TYPE
HINGE TYPE
PIVOT TYPE
25 - 26
21
22 - 24
20
19
18
11 - 17
27 - 30
31 - 34
35 & 37
36
38
39
41, 42
43
44
45
46
47
48
40
71 - 82
Page No.
PRODUCT HANDBOOK
DORMApedia
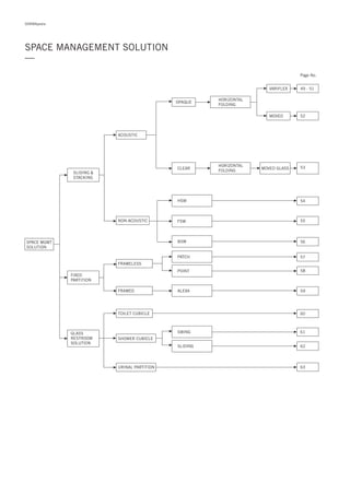
SPACE MANAGEMENT SOLUTION
—
SPACE MGMT
SOLUTION
ACOUSTIC
NON-ACOUSTIC
CLEAR
OPAQUE
SLIDING &
STACKING
GLASS
RESTROOM
SOLUTION
HORIZONTAL
FOLDING
FSW
HSW
BSW
SHOWER CUBICLE
URINAL PARTITION
TOILET CUBICLE
SLIDING
SWING
FIXED
PARTITION
MOVEO
VARIFLEX
MOVEO GLASS
FRAMELESS
POINT
PATCH
FRAMED ALEXA
HORIZONTAL
FOLDING
52
49 - 51
53
54
55
56
57
58
59
61
62
63
60
Page No.
STRUCTURE / POINT FITTINGS
—
STRUCTURE /
POINT FITTING
EXTERNAL
INTERNAL GLASS FLOORING
HANDRAIL
CANOPY
FACADE
SKYLIGHT
64, 65
66
67
68 - 69
70
Page No.
PRODUCT HANDBOOK
DORMApedia
Area of Application
1. Office entrance doors
2. Office doors
Door Dimension
Between 950 - 1100 mm (Width)
Upto 2100 mm (Height)
Thickness - 40 mm
Door Type
Timber doors
EN Standards
Price
Hinge : EN 1935
Door closer : EN 1154
Mortise lock : EN 12209
Upon request
11DORMA
PRODUCT HANDBOOK
—
WOODEN DOOR
ITS 96 concealed
door closer
Deadbolt lock +
escutcheon + cylinder
Pull handle
Hinges
Specification
No. Product image Product code Core specification
1
2
3
4
5
Finish UOM Qty.
BB 4330
TGDI-H1000
278a deadlock
type 2 package
ITS 96, EN 2-4
3108
SSS Each 3
SSS Pair 1
SSS Set 1
Silver Each 1
Each 1SSS
DORMA BB 4330, 5 knuckle, 2 ball bearing butt hinges
size 4" x 3" x 3 mm, in SS304 and in satin stainless steel finish.
Suitable for door weights upto 120kgs. Template drilled.
DORMA pull handle TGDI-H 1000 back to back with 850 mm
CTC, adjustable fixing for glass, wood and metal doors in satin
stainless steel. the pull handles should have supporting washer
with raised beveling on the outer surface. Length = 1000 mm,
3 mm dia - SS304 grade - with stud for 35 mm thickness door /
stud suitable for 40 mm thick door to be added.
DORMA 278a with 55 mm backset, 20mm square forend
prepared for euro profile cylinder including strike plate and
EPC 60 mm length with one side key and other side thumbturn
operation & escutcheons in SSS finish - master key optional.
DORMA ITS 96, concealed cam action door closer with G 96 N
slide channel arm with standard spindle, including cushioned
limit stay, adjustable closing force EN 2-4 spring size EN 2-4
as per EN 1154 and CE marked. Silver finish. Non-handed.
DORMA floor stop half dome with 45 mm dia with fixing
accessories, in satin stainless steel finish.
WC EXTERNAL DOORS
—
Area of Application
1.Toilet external doors
Door closer
Deadbolt lock +
escutcheon + cylinder
Pull handle
Hinges
12
Specification
No. Product image Product code Core specification
1
2
3
4
5
6
Finish UOM Qty.
BB 4330
TGDI-D300
278a deadlock
type 2 package
TS 68, EN 2/3/4
standard arm
4012
3020 M / F
SSS Each 3
SSS Pair 1
SSS Set 1
Silver Each 1
Each
Each
1
1
SSS
SSS
DORMA BB 4330, 5 knuckle, 2 ball bearing butt hinges
size 4" x 3" x 3 mm, in SS 304 and in satin stainless steel
finish. Suitable for door weights upto 120kgs. Template drilled.
DORMA pull handle TGDI-D 300 back to back with
adjustable fixing for glass, wood and metal doors in satin
stainless steel finish. the pull handles should have supporting
washer with raised bevelling on the outer surface. Length =
300 mm, 22 mm dia - SS304 grade - with stud for 35 mm
thickness door.
DORMA 278a with 55mm backset, 20 mm square forend
prepared for euro profile cylinder including strike plate and epc
60mm length with one side key and other side thumbturn
operation & escutcheons in satin stainless steel finish.
DORMA rack and pinion door closer with selectable closing
force EN 2 / 3 / 4 ; adjustable closing & latching speed with two
independent valves. Non-handed.
4012 wall mounted door stop with rubber buffer. Satin
stainless steel finish.
Sign plate male / female for WC application with fixing screws
size 125 x 125 mm, rounded corners in SS 304 grade satin
stainless steel finish. Marking in black.
DORMApedia
Door Dimension
Between 950 - 1100 mm (Width)
Upto 2100 mm (Height)
Thickness - 35 mm
Door Type
Timber doors
EN Standards
Price
Hinge : EN 1935
Door closer : EN 1154
Mortise lock : EN 12209
Upon request
Area of Application
1. Toilet internal doors
Door Dimension
Between 950 - 1100 mm (Width)
Upto 2100 mm (Height)
Thickness - 40 mm
Door Type
Timber doors
EN Standards
Price
Hinge : EN 1935
Mortise lock : EN 12209
Upon request
WC INTERNAL DOOR
—
Lever handle
with WC indicator
Hinges
13DORMA
Specification
Note :
This type of lever handle is highly recommended due to return trim and complaince to discrimination against disability act. Other design of lever
handles are also available upon request.
No. Product image Product code Core specification
1
2
3
Finish UOM Qty.
BB 4330
Pure 8100
Type 3 Package
4014
SSS Each 3
SSS Set 1
SSS Each 1
DORMA BB 4330, 5 knuckle, 2 ball bearing butt hinges
size 4" x 3" x 3 mm, in SS 304 and in satin stainless steel
finish. Suitable for door weights upto 120kgs. Template drilled.
Pure 8100 type 3 package with pair of 8100 design lever
handle on roses & WC indicator. including 275 WC lock with
78 mm CTC, 55 mm backset 20 mm square forend including
strike plate.
4014 wall mounted door stop with coat hook. Satin stainless
steel finish.
PRODUCT HANDBOOK
DORMApedia
MAIN DOOR - HOUSE
—
Area of application
1. Main doors - House
14
Door closer
Eye viewer
Lever handle
Hinges
Specification
No. Product image Product code Core specification
1
2
3
4
5
Finish UOM Qty.
BB 4330
TS 71, EN 3/4
standard arm
1200
3108
SSS Each 3
SSS Set 1
Silver Each 1
SNP Each 1
Each 1SSS
DORMA BB 4330, 5 knuckle, 2 ball bearing butt hinges
Size 4" x 3" x 3 mm, in ss 304 and in satin stainless steel finish.
Suitable for door weights upto 120 kgs. Template drilled.
TH 126 type 2 package with pair of TH 126 design lever handle
on roses & euro profile cylinder one side key and other side
knob 60 mm length, including 271a mortise lock with
72 mm CTC, 55 mm backset 20 mm square forend with strike
plate.
DORMA TS 71 rack and pinion door closer with adjustable
closing force, size EN 3/4 closing speed and latching speed
adjustable into independent ranges with adjustable by
independent valves. Non-handed.
DORMA door viewer with flap 1200 for 180 deg angle viewing
adjustable and suitable for door thickness 35 - 55 mm in satin
nickle plated finish.
DORMA floor stop half dome with 45 mm dia with fixing
accessories, in satin stainless steel finish.
Door dimension
Between 950 - 1100 mm (Width)
Upto 2100 mm (Height)
Thickness - 40 mm
Door type
Timber doors
EN standards
Price
Hinge : EN 1935
Door closer : EN 1154
Lever handle : EN 1906
Mortise lock : EN 12209
Upon request
TH 126
type 2 package
Area of application
1. Internal doors - House
Door dimension
Between 950 - 1100 mm (Width)
Upto 2100 mm (Height)
Thickness - 40 mm
Door type
Timber doors
EN standards
Price
Hinge : EN 1935
Lever handle : EN 1906
Mortise lock : EN 12209
Upon request
PRODUCT HANDBOOK
INTERNAL DOORS - HOUSE
—
15DORMA
Note :
This type of lever handle is highly recommended due to return trim and complaince to discrimination against disability act. Other design of lever
handles are also available upon request.
Lever handle
Hinges
Specification
No. Product image Product code Core specification
1
2
3
Finish UOM Qty.
BB 4330
TH 126
Type 2 Package
3108
SSS Each 3
SSS Set 1
SSS Each 1
DORMA BB 4330, 5 knuckle, 2 ball bearing butt hinges
Size 4" x 3" x 3 mm, in SS 304 and in satin stainless steel
finish. Suitable for door weights upto 120kgs. Template drilled.
TH 126 type 2 package with pair of TH 126 design lever handle
on roses & euro profile cylinder with one side key and other side
knob 60 mm length, including 271a mortise lock with 72 mm
CTC, 55 mm backset 20 mm square forend with strike plate.
DORMA floor stop half dome with 45 mm dia with fixing
accessories, in satin stainless steel finish.
DORMApedia
HOTEL LOCKING SYSTEM - MAIN DOOR - GUEST ROOM
—
Area of application
1. Main doors - Hotel guest room
16
Door closer
Hotel lock
Security chain
Automatic door bottom
Eye viewer
Hinges
Specification
No. Product image Product code Core specification
1
2
3
4
5
Finish UOM Qty.
BB 4330
ITS 96, EN 2-4
RF hold open
unit
SSS Each 3
Silver Each 1
Set 1
DORMA BB 4330, 5 knuckle, 2 ball bearing butt hinges
Size 4" x 3" x 3 mm, in SS 304 and in satin stainless steel
finish. Suitable for door weights upto 120kgs. Template drilled.
DORMA ITS 96, concealed cam action door closer with G96N
slide channel arm & standard spindle, including cushioned
limit stay, as per EN 1154 and
CE marked in silver finish. Non handed.
adjustable closing force EN 2-4
DORMA RF hold open unit for G96N slide channel.
1200
1206
SNP
SNP
Each
Each
1
1
DORMA door viewer with flap 1200 for 180 deg angle viewing
adjustable and suitable for door thickness 35 - 55 mm in satin
nickle plated finish.
DORMA spring loaded door security chain for the main doors in
satin nickle plated.
6 3108 1DORMA floor stop half dome with 45 mm dia with fixing
accessories, in satin stainless steel finish.
SSS Each
7 RP - 8Si Alum. Each 1Automatic door bottom RP8Si seal from Raven, extruded
silicon sealing component, spring loaded to lift clear of the
floor. Concealed mounted in a 15 x 34 mm groove. Max gap
13mm in anodised satin clear finish. Length as per door width.
Door dimension
Between 950 - 1100 mm (Width)
Upto 2100 mm (Height)
Thickness - 40 mm
Door type
Timber doors
EN standards
Hinge : EN 1935
Door closer : EN 1154
Price
Upon request
PRODUCT HANDBOOK
HOTEL LOCKING SYSTEM - MAIN DOOR - GUEST ROOM
—
17DORMA
Door closer
Hotel lock
Security chain
Automatic door bottom
Eye viewer
Hinges
Area of application
1. Main doors - Hotel guest room
Door dimension
Between 950 - 1100 mm (Width)
Upto 2100 mm (Height)
Thickness - 40 mm
Door type
Timber doors
EN standards
Hinge : EN 1935
Door closer : EN 1154
Price
Upon request
Specification
Note :
**With the above application, electronic hotel lock software - DHMS V.10 will be provided.
For any clarification / special requirement - pls. contact DORMA India
*Finishes available - satin chrome (SC), satin brass (SB), polished chrome (PC), polished brass (PB), other finishes on request
No. Product image Product code Core specification
8
9
10
11
Finish UOM Qty.
RP 48
DEHL RFM 712
SC ANSI H7
IL/IR
DENC RFM
7104 D
Brown LM 6
SC Each 1
Each 1
RP 48, EPDM closed cell sponge around the door for dust,
sound, and smoke protection, self adhesive size 1 mt. roll in
brown finish.
Electronic hotel lock with RF mifare technology, 712 design,
satin chrome finish, ANSI lock case, inside left / inside right
opening door, H7 handle design. Keyed different. Finishes*
available.
Encoder with USB port for programming the RF cards.**
DRFM card M1 Each 1RF mifare M1 cards.
- - -
- - -
9
6
DORMApedia
HEAVY WEIGHT WOODEN DOOR
—
18
Area of application
1. Conference rooms
2. Office entrance doors
3. Office doors
Door dimension
Between 950 - 1100 mm (Width)
Upto 2100 mm (Height)
Thickness - 40 mm
Door type
Timber doors
EN Standards
Floor spring : EN 1154
Mortise lock : EN 12209
Price
Upon request
Door weight
Upto 120 Kg
Floor spring
Deadbolt lock +
escutcheon + cylinder
Pull handle
Specification
No. Product image Product code Core specification
1
Finish UOM Qty.
BTS 75 V SSS Each 1
2 BTS accessories Mill Set 1DORMA centre hung accessories for double action door top
centre 8062 two pieces, bottom strap 8021, for wood door.
Non handed.
3 TGDI-H1000 SSS Pair 1DORMA pull handle TGDI-H 1000 back to back with 850 mm
CTC, adjustable fixing for glass, wood and metal doors in satin
stainless steel finish. The pull handles should have supporting
washer with raised bevelling on the outer surface. Length =
1000 mm, 38 mm dia, SS 304 grade - with stud for 35 mm
thickness door. Stud suitable for 40 mm thick door to be added
separately.
4 278a deadlock
type 2
package
SSS Each 1DORMA 278a deadlock type 2 package with 55 mm backset,
20mm square forend prepared for euro profile cylinder
including strike plate and EPC 60 mm length with one side key
and other side thumbturn operation & escutcheons in satin
stainless steel finish / master keying optional.
DORMA f EN 1-4loor spring BTS 75V with standard spindle
conforming to DIN EN 1154 and CE marked, non-handed unit
suitable for doors up to 120 kg leaf weight, with adjustable
spring strength (size EN 1-4) and closing speed, with closing
action operational from approx. 175°, fixed hold open at 90°
and SS cover plate. Featuring hydraulically fully controlled
closing speed, hydraulic backcheck and including cement box
and cover plate. Finish : satin stainless steel.
5 3108 2DORMA floor stop half dome with 45 mm dia with fixing
accessories, in satin stainless steel finish.
SSS Each
PRODUCT HANDBOOK
ALUMINIUM DOOR
—
19DORMA
Area of application
1. Conference rooms
2. Office entrance doors
3. Office doors
Door dimension
Between 950 - 1100 mm (Width)
Upto 2100 mm (Height)
Thickness - 45 mm
Door type
Aluminium door
EN standards
Hinge : EN 1935
Door closer : EN 1154
Price
Upon request
Pull Handle
Narrow Stile Deadbolt Lock +
Escutcheon + Cylinder
Door Closer
Specification
No. Product image Product code Core specification
1
2
3
Finish UOM Qty.
BB 4330
TG 9300 EQ -S
NDL 100
narrow profile
deadlock
with EPC 70 mm
SSS Each 3
SSS Pair 1
Set 1
DORMA BB 4330, 5 knuckle, 2 ball bearing butt hinges
Size 4" x 3" x 3 mm, in SS 304 and in satin stainless steel
finish. Suitable for door weights upto 120kgs. Template drilled.
DORMA C type pull handle 25 mm dia x 300 mm length in
satin stainless steel finish.
DORMA narrow profile deadlock with 25mm backset, 20 mm
square forend prepared for euro profile cylinder including
strike plate and EPC 70 mm length both side key operation &
escutcheons in satin stainless steel finish.
4 TS 68, EN 2/3/4
standard arm
Silver Each 1DORMA rack and pinion door closer with selectable closing
force EN 2 / 3 / 4 ; adjustable closing & latching speed with two
independent valves. Non-handed in silver finish.
5 3108 1DORMA floor stop half dome with 45 mm dia with fixing
accessories, in satin stainless steel finish.
SSS Each
SSS
DORMApedia
20
ALUMINIUM DOOR
—
Area of application
1. Conference rooms
2. Office entrance doors
3. Office doors
Door dimension
Between 750 - 1100 mm (Width)
Upto 2100 mm (Height)
Thickness - 45 mm
Door type
Aluminium door
EN standards
Price
Floor spring : EN 1154
Upon request
Pull Handle
Narrow Stile Deadbolt Lock +
Escutcheon + Cylinder
Floor Spring
Specification
No. Product image Product code Core specification
1
Finish UOM Qty.
BTS 75 V SSS Each 1
2 S/A accessories
handed
Mill Set 1DORMA 36mm offset accessories for single action accessories
top centre 7411 K/56, bottom strap 7411/56, cover caps top
7483, two pieces, bottom 7481 single piece left hander.
DORMA f EN 1-4loor spring BTS 75V with standard spindle
conforming to DIN EN 1154 and CE marked, non-handed unit
suitable for doors up to 120 kg leaf weight, with adjustable
spring strength (size EN 1-4) and closing speed, with closing
action operational from approx. 175°, fixed hold open at 90°
and SS cover plate. Featuring hydraulically fully controlled
closing speed, hydraulic backcheck and including cement box
in satin stainless steel finish.
3 TG 9300 EQ -S SSS Pair 1DORMA C type pull handle 25mm dia x 300 mm length in
satin stainless steel finish.
4 NDL 100
narrow profile
deadlock
with EPC 70 mm
Set 1DORMA narrow profile deadlock with 25mm backset, 20 mm
square forend prepared for euro profile cylinder including
strike plate and EPC 70 mm Length both side key operation &
escutcheons in satin stainless steel finish.
SSS
5 3108 1DORMA floor stop half dome with 45 mm dia with fixing
accessories, in satin stainless steel finish.
SSS Each
PRODUCT HANDBOOK
21DORMA
GLASS DOOR PACKAGE WITH ALUMINUM FRAMES
—
Area of application
1. Interior doors
2. Office doors
3. Conference room doors
4. Internal doors in private homes
Door dimension
upto 1000 mm (Width)
upto 60 Kgs (Weight)
Door type
Glass door - 8 to 10 mm toughened
EN standards
Price
Door closer : EN 1154
(Tested for 500,000 cycles operations)
Locks : DIN 18251
(200,000 latch & 50,000 bolt operations)
Hinges : Level 7, EN1935:2002
(200.000 operations)
Corrosion resistance :
Level 3 (EN1670:2007)
Upon request
Specification
No. Product image Product code Core specification
1
Finish UOM Qty.
Internal glass
door with
Alexa frames
SSS /
EV1
Set 1Supply of 10 mm toughened plain manual single action swing
glass door with DORMA Alexa frames all around the door. Alexa
at 23 / at 23 E / at 44 door frame with seals, corner connectors
along with DORMA junior office / studio gala / studio rondo /
studio classic locks & hinges in aluminum silver (EV1) or satin
stainless steel (SSS) finish mounted with DORMA TS 92 / TS
89 door closer with hold open, aluminum door hinge with
sleeve & ball bearing - 3 nos. Screw on frame pivot for ball
bearing hinge - 3 nos. Locks prepared for levers without roses -
1 no. Set for lever handle - 1 set. Euro profile cylinder 60 mm
with both side key - 1 no. Door closer with hold open & slide arm
(EN3)- 1 no. The above work complete in all respect as per
approved drawings and to the satisfaction of engineer-in-
charge / architect / consultant.
DORMA Junior Office
DORMA Studio Gala
DORMA Studio Rondo
DORMA Studio Classic
AT 23 AT 23E AT 44
Hardware Set - Options for Profiles
Hardware Set - Options for locks & hinges
DORMApedia
22
FRAMELESS GLASS DOORS WITH BEYOND
—
Area of application
1. Interior doors
2. Office doors
3. Conference room doors
4. Internal doors in private homes
Door dimension
upto 1200 mm (Width)
upto 80 Kgs (Weight)
Door type
Glass door - 10 / 12 mm toughened
EN standards
Floor spring : EN 1154
(Tested for 500,000 cycles operations)
Price
Upon request
Specification
Aluminum
anodized,
EV1-DECO (114)
Similar to satin
stainless steel
(107)
Hardware set - options for pull handle
No. Product image Material type Product code
1
Finish
Aluminum 1. Beyond pull handle
350mm with 2 fixings
2. Beyond pull handle
750mm with 2 fixings
BEYOND short
pivot pole set.1
BEYOND short
pivot pole set.2
BEYOND short
pivot pole set.3
BEYOND long
pivot pole set.1
BEYOND long
pivot pole set.2
BEYOND long
pivot pole set.3
No. Product image Product code Core specification
1
Finish UOM Qty.
Beyond set.1 SSS /
EV1
Set 1Swing door system based on a circular tube system of just
40 mm. Manufactured from anodised aluminium.
The circular tube locates the glazed door vertically and at the
same time serves as the top and bottom pivot points, which as a
result are just 22 mm. A full-length pivot rod ensures there is
no risk of trapped fingers at the secondary closing edge of the
door.
For 10 and 12 mm glass thickness, max. Door leaf weight
80 kg, max. Door leaf dimensions 1000 x 2200 mm.
1. Beyond with short-type pivot bearings.
Length of each pivot bearing 173 mm.
1.1. Set for single-leaf doors
Comprising :
1 top pivot bearing with 15 mm pivot.
1 bottom pivot bearing with flat tapered insert for floor spring or
floor pivot.
Floor spring DORMA BTS75V conforming to DIN EN1154 with
adjustable spring strength EN(1-4). The above work complete
in all respect as per approved drawings and to the satisfaction
of engineer-in-charge / architect consultant.
PRODUCT HANDBOOK
23DORMA
FRAMELESS GLASS DOORS WITH MANET
—
Area of application
1. Interior / External doors
2. Office doors
3. Conference room doors
4. Internal doors in private homes
Door dimension
upto 1200 mm (Width)
upto 120 Kgs (Weight)
Door Type
Glass door - 8 / 12 mm toughened
EN standards
Price
Door closer with door fitting : EN 1154
(Tested for 500,000 cycles operations)
Upon request
Specification
No. Product image Product code Core specification
1
Finish UOM Qty.
Manet
compact
set 1
SSS Set 1Providing solutions for manual glass doors with S/S point
fitting. DORMA Manet fittings such as connector with pivot
bearing, pivot bearing for ceiling connection, pivot bearing for
floor spring, pivot pole pivot door for clamp fixing, glass
adapter for clamp fixing, corner lock bottom, eccentric bush for
cornet lock, euro profile cylinder, ceiling fixing bearing,
glass/floor, glass/wall with connecting rod 52.5 mm long and
floor spring DORMA BTS75V conforming to DIN EN1154 with
adjustable spring strength EN(1-4). The above work complete
in all respect as per approved drawings and to the satisfaction
of engineer-in-charge / architect consultant.
For doors with more than 100 kg weight please use a door
closer type BTS 80 EN4 (with or without back check) or a
higher type (e.g. EN6) without back check.
For doors with a height of more than 2500 mm additional the
following conditions/limits has to be observed:
- Glass thickness > = 10 mm
- Usage of a handle bar with 3 connection points in minimum
and a minimum height of 2/3 door height.
Variant
(Without continuous)
Panel weight Glass thickness
Pivot bar
Pivot bar and 4
single point fixings
Pivot bar and 5
single point fixings
Door width
80 Kg
100 Kgs
120 Kgs
>/= 10 mm
>/= 10 mm
>/= 12 mm
Door height
>/= 1200 mm
>/= 1200 mm
>/= 1200 mm
>/= 2500 mm
>/= 2600 mm
>/= 3000 mm
Hardware set - options for pull handle
No. Product image
1
Material type
SS316
(SS 304 available
on request)
Product code
1. Manet pull handle 350 mm
with 2 fixings
2. Manet pull handle 720 mm
with 2 fixings
3. Manet pull handle 1240 mm
with 3 fixings
4. Manet pull handle 1760 mm
with 4 fixings
SS316
(SS 304 Available
on request)
TDGI-H 12002
DORMApedia
24
GLASS DOOR ASSEMBLIES (MANET)
—
Area of application
1. Conference rooms
2. Office entrance doors
3. Office doors
4. Internal / external doors
Door dimension
Upto 1200 mm per panel (Width)
Upto 120 kgs (Weight)
Door type
Glass door - 10 / 12 mm
EN standards
Price
Door with fitting & floor spring : EN 1154
(tested for 500,000 cycles operations)
Upon request
Specification
Assembly options
Construction 1 (1 set) Construction 2 (1 set)
Construction 12 (1 set) Construction 18 (2 sets)
Construction 5 (2 sets)
Construction 15 (1 set)
Construction 8 (2 sets)
No. Product image Product code Core specification
1
Finish UOM Qty.
Manet fittings,
BTS 75V,
Pull handle
SSS Set 2Fixed glass partition and manual glass doors :
Providing fixed glass partition and manual glass doors with S/S
point fitting: frameless partitions with 12 mm clear toughened
glass with DORMA Manet fittings such as overpanel / sidepanel
connector with pivot bearing, pivot bearing for ceiling /
overpanel connection, pivot bearing for floor spring, pivot pole
pivot door for clamp fixing, clamp fixing horizontal sleeve type,
glass adapter for clamp fixing, corner lock bottom, eccentric
bush for corner lock, euro profile cylinder, ceiling fixing
bearing, corner connector 90 degrees glass/ceiling, glass/floor,
glass/wall with connecting rod 52.5 mm long, pair of handle
bar 350 mm with 2 fixings and floor spring DORMA BTS75V
conforming to DIN EN1154 with adjustable spring strength
EN(1-4). The above work complete in all respect as per
approved drawings and to the satisfaction of engineer-in-
charge / architect consultant.
For doors with more than 100 kg weight please use a door
closer type BTS 80 EN4 (with or without back check) or a
higher type (e.g. EN6) without back check.
For doors with a height of more than 2500 mm additional the
following conditions / limits has to be observed :
- Glass thickness > = 10 mm
- Usage of a handle bar with 3 connection points in minimum
and a minimum height of 2/3 door height.
PRODUCT HANDBOOK
25DORMA
FRAMELESS GLASS DOORS WITH PATCH FITTINGS
—
Area of application
1. Internal / external doors
2. Office doors
3. Corridor doors
4. Entrance doors
Door dimension
upto 1300 mm (Width)
upto 130 Kgs (Weight)
Door type
Glass door - 10/12 mm toughened
(Higher glass thickness on request)
EN standards
Price
Door closer with patch fittings : EN 1154
(Tested for 500,000 cycles operation)
Locks : DIN 18251
(Class 3 : Type-test with 50,000
locking bolt operating cycles)
Lock is tested by a neutral testing institute with
100,000 locking bolt operating cycles.
Upon request
Specification
No. Product image Product code Core specification
1
Finish UOM Qty.
PT glass
door package
SSS Set 1Providing solutions for frameless doors with patch fitting
consisting of 10 / 12 mm thick clear toughened glass with
DORMA (PT standard). Patch fittings such as PT 24 top pivot,
PT-20-top patch, PT-10-bottom patch, US 10 corner lock with
EPC, lock keeper plate and floor spring DORMA BTS75V
conforming to DIN EN1154 with adjustable spring strength
EN (1-4), leaf weight upto 130 kg.
The above work complete in all respect as per approved
drawings and to the satisfaction of engineer-in-charge/
architect consultant.
For doors with more than 100 kg weight please use a door
closer type BTS 80 EN4 (with or without back check) or a
higher type (eg. EN6) without back check.
For doors with a height of more than 2.500 mm additional the
following conditions/limits has to be observed:
- Glass thickness > = 10 mm
- Usage of a handle bar with 3 connection points in minimum
and a minimum height of 2/3 door height.
Hardware Set - Options for Pull Handle
No. Product Image Product Code
SS316
(SS 304
Available
on request)
SS316
(SS 304
Available
on request)
SS316
(SS 304
Available
on request)
TDGI-H 600
TDGI-H 1000
TDGI-H 1200
1
2
3
Material Type Product Spec
Pull Handle
TGDI-H 600
back to back
with 500 mm
CTC, adjustable
fixing for glass
Pull Handle
TGDI-H 1000
back to back
with 850 mm
CTC, adjustable
fixing for glass
Pull Handle
TGDI-H 1200
back to back
with 1050 mm
CTC, adjustable
fixing for glass
Finish
SSS
SSS
SSS
DORMApedia
26
GLASS DOOR ASSEMBLIES WITH PATCH FITTINGS
—
Specification
Various assemblies
PT 40
PT 20
PT 10
US 10
Floor Spring
Pull Handle
Area of application
1. Conference rooms
2. Office entrance doors
3. Office doors
4. Internal / external doors
Door dimension
Upto 1300 mm (Width)
Upto 130 kgs (Weight)
Door type
Glass door - 10 / 12 mm toughened
EN standards
Top patch : EN 1154
Bottom patch : EN 1154
Overpanel patch : EN 1154
Floor spring : EN 1154
(Tested for 500,000 cycles operation)
Price
Upon request
}
No. Product image Product code Core specification
1
Finish UOM Qty.
PT standard,
BTS 75V,
TGDI-H 450
SSS Set 2Fixed glass partition and manual glass doors:
Providing fixed glass partition and manual glass doors with S/S
patch fitting: frameless partitions with 10 / 12 mm clear
toughened glass with DORMA (PT standard). Patch fittings
such as PT-24-top pivot, PT-20-top patch, PT-10-bottom
patch, US 10 corner lock with EPC, lock keeper plate, PT-40
top patch with over panel, PT-90 central connector, PT-91
corner connector, PT-92 side connector, 'H' pull handle
TGDI-H-450 (450 mm x 25 mm) and floor spring DORMA
BTS75V conforming to DIN EN1154 with adjustable spring
strength EN(1-4). The above work complete in all respect as
per approved drawings and to the satisfaction of engineer-in-
charge / architect consultant.
For doors with more than 100 kg weight please use a door
closer type BTS 80 EN4 (with or without back check) or a
higher type (e.g. EN6) without back check.
For doors with a height of more than 2500 mm additional the
following conditions/limits has to be observed:
- Glass thickness >/= 10mm
- Usage of a handle bar with 3 connection points in minimum
And a minimum height of 2/3 door height.
PRODUCT HANDBOOK
27DORMA
SINGLE LEAF EMERGENCY ESCAPE / FIRE DOOR
—
Area of application
1. Staircase doors
2. Any area where the gathering is more than
60 people
Door dimension
Between 950 - 1100 mm (Width)
Upto 2100 mm (Height)
Thickness - 45 mm
Door type
Steel door (F/R)
EN standards
Price
Hinge : EN 1935
Door closer : EN 1154
Panic exit device : EN 1125
Upon request
Door Closer
Exit Device
Hinges
Specification
No. Product image Product code Core specification
1
2
3
Finish UOM Qty.
3090F
PHA 2000
1 point
PHT 05
SSS Each 3
Silver Set 1
Each 1
DORMA 3090F, 5 knuckle, 2 bearing butt hinges size
4" x 3" x 3 mm, in SS 304 and in satin stainless steel finish. As
per EN 1935, CE marked. Suitable for door weights upto
120kgs. Fire rated, CERTIFIRE marked.
DORMA 1 point modular panic device, cross bar for single
door for fire and smoke check doors, with steel latch, security
anti thrust latch for door widths upto 1300 mm, consisting of
2102F, 2105 in silver finish. As per EN 1125, CE marked.
External trim with lever handle for fire and smoke check doors.
For max. 60mm thick door prepared for euro profile cylinder.
4
5
3005
TS 92 B EN 2-4
SNP
Silver
Each
Each
1
1
DORMA 3005, 5 pin euro profile half cylinder with one side key
operation standard length 42 mm in satin nickle plated finish
with 3 keys. Optional master keying and grand master keying
can be done on request-NMK.
DORMA cam-action door closer with G-N slide channel arm for
pull side fixing, CERTIFIRE approved in contur design with
linear drive and rapidly decreasing opening resistance/torque,
adjustable closing and latching speed in two independent
ranges and mounting backplate with universal fixing hole
pattern; closing force infinitely variable between size en 2 - 4.
Non-handed. Approved to EN 1154.
7 3108 1DORMA floor stop half dome with 45 mm dia with fixing
accessories, in satin stainless steel finish.
SSS Each
6 RP 120
Single Leaf
1Delta seal for acoustic, fire and smoke protection, suitable
for wooden and steel frames, self adhesive, finish = black,
length = 1 x 1000 mm, height - 2 x 2750 mm.
Black Set
Silver
12
12
DORMApedia
28
FIRE RATED CORRIDOR
—
Specification
Area of application
1. Fire rated corridors
Door dimension
Between 950 - 1100 mm (Width)
upto 2100 mm (Height)
Thickness - 45 mm
Door Type
Steel door (F/R)
EN standards
Price
Hinge : EN 1935
Door closer : EN 1154
Mortise lockcase : EN 12209
Upon request
Door Closer
Deadbolt Lock +
Escutcheon + Cylinder
Pull Handle
Hinges
No. Product image Product code Core specification
1
2
Finish UOM Qty.
3090F
TGDI-H450
SSS Each 3
SSS Set 1
DORMA 3090F, 5 knuckle, 2 bearing butt hinges size
4" x 3" x 3 mm, in SS 304 and in satin stainless steel finish. As
per EN 1935, CE marked. Suitable for door weights upto
120kgs. fire rated, CERTIFIRE marked.
DORMA pull handle TGDI-H 450 back to back with 350 mm
CTC, adjustable fixing for glass, wood and metal doors in satin
stainless steel. The pull handles should have supporting
washer with raised bevelling on the outer surface. L=450mm,
25 mm dia - SS304 with stud for 35 mm thickness door / stud
suitable for 45 mm thick door to be added separately.
3
4
288A Package
Type 2
(Fire rated)
with 70 mm EPC
TS 92 B EN 2-4
SSS
Silver
Each
Each
1
1
DORMA 288a fire rated deadlock case with 55 mm backset,
20 mm square forend prepared for euro profile cylinder
including strike plate. and EPC 70 mm length with one side key
and other side thumbturn operation & escutcheons.
DORMA cam-action door closer with G-N slide channel arm for
pull side fixing, CERTIFIRE approved in contur design with
linear drive and rapidly decreasing opening resistance/torque,
adjustable closing and latching speed in two independent
ranges and mounting backplate with universal fixing hole
pattern; closing force infinitely variable between size EN 2 - 4.
Non-handed. Approved to EN 1154.
6 3108 1DORMA floor stop half dome with 45 mm dia with fixing
accessories, in satin stainless steel finish.
SSS Each
5 RP 120
Single Leaf
1Delta seal for acoustic, fire and smoke protection, suitable
for wooden and steel frames, self adhesive, finish = black,
length = 1 x 1000 mm, height - 2 x 2750 mm.
Black Set12
12
PRODUCT HANDBOOK
29DORMA
DOUBLE LEAF EMERGENCY ESCAPE / FIRE DOOR
—
Exit device
Door Closer
Exit device
Door Closer
Hinge
Door
Coordinator
Specification
Area of application
1. Staircase doors
2. Any area where the gathering is more than
60 people
Door dimension
Between 1800 - 2200 mm (Width)
Upto 2100 mm (Height)
Thickness - 45 mm
Door type
Steel door (F/R)
EN standards
Price
Hinge : EN 1935
Door closer : EN 1154
Panic exit device : EN 1125
Upon request
8 3108 2DORMA floor stop half dome with 45 mm dia with fixing
accessories, in satin stainless steel finish.
SSS Each
No. Product image Product code Core specification
1
2
Finish UOM Qty.
3090F
PHA 2000
1 and 2 point
for height upto
2270 mm
SSS Each 6
Silver Set 1
DORMA 3090F, 5 knuckle, 2 bearing butt hinges size
4" x 3" x 3 mm, in SS 304 and in satin stainless steel finish. As
per EN 1935, CE marked. Suitable for door weights upto
120kgs. Fire rated, CERTIFIRE marked.
DORMA 1 point panic device in contur design on active leaf
and 2 point modular on inactive leaf, cross bar for rebated
double door. For fire and smoke check doors, with steel latch,
security anti thrust latch for door widths upto 1300 mm, height
upto 2270 mm consisting of 2 x 2102F, 2 x 2105, PHX 04 and
PHX 03 in silver finish. As per en 1125, CE marked.
3
4
PHT 05
3005
Silver
SNP
Each
Each
1
1
External trim for PHA, PHB panic hardware for fire and smoke
check doors. For max. 60 mm thick door prepared for euro
profile cylinder in silver finish.
DORMA 3005, 5 pin euro profile half cylinder with one side key
operation standard length 42 mm in satin nickel plated finish
with 3 keys. Optional master keying and grand master keying
can be done on request-NMK.
6 SR 390 1Surface mounted door coordinator for double doors SR 390,
zinc plated for steel doors, non-handed as per EN 1158 and
CE marked.
Silver Each
5 TS 73V,
2-4 BC std.
2DORMA TS 73V rack and pinion door closer; with adjustable
power size EN 2-4, according to EN 1154, carries the CE mark,
integral self-regulating backcheck; closing speed adjustable in
two independent ranges and adjustable latch action.
Non-handed.
Silver Each
7 RP 120
Double Leaf
1Delta seal for acoustic, fire and smoke protection, suitable
for wooden and steel frames, self adhesive, finish = black,
length = 1 x 2000 mm, height - 2 x 2750 mm.
Black Set12
12
DORMApedia
30
FIRE RATED DOORS (OTHERS)
—
Price
Area of application
1. AHU
2. Fan room
3. Electrical room, etc
Door dimension
Between 950 - 1100 mm (Width)
Upto 2100 mm (Height)
Thickness - 45 mm
Door type
Steel door (F/R)
EN standards
Hinge : EN 1935
Door closer : EN 1154
Lever handle : EN 1906
Mortise lock : EN 12209
Upon request
Lever Handle
Door Closer
Hinges
Specification
2 ZS 8100
Type 1 Package
(Fire Rated)
with 70 mm EPC
SSS Set 1ZS 8100 type 1 package with pair of ZS 8100 design lever
handle on roses & euro profile cylinder both side keys 70 mm
length, including 281 mortise lock with 72 mm CTC, 55 mm
backset 20 mm square forend with strike plate. Satin stainless
steel finish - master keying optional.
No. Product image Product code Core specification
1
Finish UOM Qty.
3090F SSS Each 3DORMA 3090F, 5 knuckle, 2 bearing butt hinges size
4" x 3" x 3 mm, in SS 304 and in satin stainless steel finish. As
per EN-1935, CE marked. Suitable for door weights upto
120kgs. fire rated, CERTIFIRE marked.
3 TS 73V
EN 2-4
standard arm
Silver Each 1DORMA TS 73 V rack and pinion door closer; with adjustable
power size EN 2-4, integral self-regulating backcheck; closing
speed adjustable in two independent ranges and adjustable
latch action. Non-handed.
5 3108 1DORMA floor stop half dome with 45 mm dia with fixing
accessories, in satin stainless steel finish.
SSS Each
4 RP 120
single leaf
1Delta seal for acoustic, fire and smoke protection, suitable
for wooden and steel frames, self adhesive, finish = black,
length = 1 x 1000 mm, height - 2 x 2750 mm.
Black Set12
12
PRODUCT HANDBOOK
31DORMA
SINGLE LEAF EMERGENCY ESCAPE DOOR (NON - FIRE RATED)
—
Area of application
1. Building external doors
2. Any area where the gathering is
more than 60 people
Door dimension
Between 950 - 1100 mm (Width)
Upto 2100 mm (Height)
Thickness - 45 mm
Door type
Steel door (Non-F/R)
EN Standards
Price
Hinge : EN 1935
Door closer : EN 1154
Panic exit device : EN 1125
Upon request
Door Closer
Exit Device
Hinges
Specification
2
3
PHA 2000
1 point
PHT 05
Silver Set 1
Each 1
DORMA 1 point modular panic device, carry bar for single door
for fire and smoke check doors, with steel latch, security anti
thrust latch for door widths upto 1300 mm, consisting of
2102F, 2105 in silver finish. As per EN 1125, CE marked.
External trim with lever handle for fire and smoke check doors.
For max. 60 mm thick door prepared for euro profile cylinder.
4
5
3005
TS 71, EN 3/4
standard arm
SNP
Silver
Each
Each
1
1
DORMA 3005, 5 pin euro profile half cylinder with one side key
operation standard length 42 mm in satin nickle plated finish
with 3 keys. Optional master keying and grand master keying
can be done on request-NMK.
DORMA TS 71 rack and pinion door closer with adjustable
closing force, size EN 3/4 closing speed and latching speed
adjustable into independent ranges with adjustable by
independent valves. Non-handed.
6 3108 1DORMA floor stop half dome with 45 mm dia with fixing
accessories, in satin stainless steel finish.
SSS Each
Silver
No. Product image Product code Core specification
1
Finish UOM Qty.
BB 4330 SSS Each 3DORMA BB 4330, 5 knuckle, 2 ball bearing butt hinges
size 4" x 3" x 3 mm, in SS 304 and in satin stainless steel
finish. Suitable for door weights upto 120 kgs. Template
drilled.
DORMApedia
32
NON - FIRE RATED CORRIDOR
—
Area of application
1. Non - fire rated corridors
Door dimension
Between 950 - 1100 mm (Width)
Upto 2100 mm (Height)
Thickness - 45 mm
Door type
Steel door (Non - F/R)
EN Standards
Hinge : EN 1935
Door closer : EN 1154
Mortise lock : EN 12209
Price
Upon request
Door Closer
Deadbolt Lock +
Escutcheon + Cylinder
Pull Handle
Specification
3 278 a
type 2 package
(non - fire rated)
with 70 mm EPC
SSS Each 1DORMA 278a non-fire rated deadlock case with 55 mm
backset, 20 mm square forend prepared for euro profile
cylinder including strike plate. and EPC 70 mm length one side
key and other side thumbturn operation & escutcheons in SSS
finish - master keying optional.
No. Product image Product code Core specification
1
Finish UOM Qty.
BB 4330 SSS Each 3DORMA BB 4330, 5 knuckle, 2 ball bearing butt hinges
size 4" x 3" x 3 mm, in SS 304 and in satin stainless steel
finish. Suitable for door weights upto 120kgs. Template
drilled.
2 TGDI-H450 SSS Pair 1DORMA pull handle TGDI-H 450 back to back with 350 mm
CTC, adjustable fixing for glass, wood and metal doors in satin
stainless steel finish. The pull handles should have supporting
washer with raised bevelling on the outer surface. Length =
450 mm, 25 mm dia - SS 304 grade - with stud for 35 mm
thickness door.
4 TS 71, EN 3/4
standard arm
Silver Each 1DORMA TS 71 rack and pinion door closer with adjustable
closing force, size EN 3/4 closing speed and latching speed
adjustable into independent ranges with adjustable by
independent valves. Non-handed.
5 3108 1DORMA floor stop half dome with 45 mm dia with fixing
accessories, in satin stainless steel finish.
SSS Each
PRODUCT HANDBOOK
33DORMA
NON - FIRE RATED DOUBLE LEAF DOOR
—
Specification
Door Closer Door Closer
Hinge
Flush Bolt
Pull handle Pull handle
Deadbolt lock +
escutcheon + cylinder
Flush Bolt
Area of application
1. Store room
Door dimension
Between 1800 - 2200 mm (Width)
Upto 2100 mm (Height)
Thickness - 45 mm
Door type
Steel door (Non - F/R)
EN Standards
Hinge : EN 1935
Door closer : EN 1154
Mortise lock : EN 12209
Price
Upon request
No. Product image Product code Core specification
1
2
Finish UOM Qty.
BB 4330
278a dead lock
package with
70 mm EPC
SSS Each 6
SSS Each 1
DORMA BB 4330, 5 knuckle, 2 ball bearing butt hinges
size 4" x 3" x 3 mm, in SS 304 and in satin stainless steel
finish. Suitable for door weights upto 120kgs. Template
drilled.
DORMA 278a non-fire rated deadlock case with 55 mm
backset, 20 mm square forend prepared for euro profile
cylinder including strike plate. and EPC 70 mm length one
side key and other side thumbturn operation & escutcheons in
SSS finish - master keying optional.
3
4
TGDI-D300
TS 72, EN 2-4
standard arm
SSS
Silver
Pair
Each
2
2
DORMA pull handle TGDI-D 300 back to back with
adjustable fixing for glass, wood and metal doors in satin
stainless steel finish. The pull handles should have supporting
washer with raised bevelling on the outer surface. Length =
300 mm, 22 mm dia - SS304 grade - with stud for 35 mm
thickness door. Stud for 45 mm thick door to be added.
DORMA rack and pinion door closer TS 72 EN size 2-4, with
std. arm and with two independent closing valves and latching
speed adjustable by arm. R&P D/C with adjustable closing
force, size EN 2-4, closing speed adjustable in two
independent ranges, with adjustable latching action. Non
handed.
7
6
3108
3124
2
1
DORMA floor stop half dome with 45 mm dia with fixing
accessories, in satin stainless steel finish.
DORMA dust excluding socket 3124 with 16mm dia hole, fully
morticed on the floor in satin chrome
SSS
SC
Each
Each
5 3101 - 1 2DORMA lever action flush bolt with 19mm projecting bolt
L = 300mm for Metal door in satin chrome.
SC Each
DORMApedia
34
NON - FIRE RATED DOORS (OTHERS)
—
Area of application
1. Store room, etc
Door Dimension
Between 950 - 1100 mm (Width)
Upto 2100 mm (Height)
Thickness - 45 mm
Door type
Steel door (Non-F/R)
EN Standards
Price
Hinge : EN 1935
Door closer : EN 1154
Lever handle : EN 1906
Mortise lock : EN 12209
Upon request
Door Closer
Lever Handle
Specification
2 TH 126
type 1 package
(non - fire rated)
with 70 mm EPC
SSS Set 1TH 126 type 1 package with pair of TH 126 design lever handle
on roses in satin stainless steel finish & euro profile cylinder
both side keys 70 mm length, including 271 mortise lock with
72 mm CTC, 55 mm backset 20 mm square forend with master
keying optional.
No. Product image Product code Core specification
1
Finish UOM Qty.
BB 4330 SSS Each 3DORMA BB 4330, 5 knuckle, 2 ball bearing butt hinges
size 4" x 3" x 3 mm, in SS 304 and in satin stainless steel
finish. Suitable for door weights upto 120kgs. Template
drilled.
3 TS 71, EN 3/4
standard arm
Silver Each 1DORMA TS 71 rack and pinion door closer with adjustable
closing force, size EN 3/4 closing speed and latching speed
adjustable into independent ranges with adjustable by
independent valves. Non-handed.
4 3108 1DORMA floor stop half dome with 45 mm dia with fixing
accessories, in satin stainless steel finish.
SSS Each
PRODUCT HANDBOOK
35DORMA
SLIDING DOOR WITH SOFT CLOSING
—
Area of application
1. Internal office doors
2. Internal doors in private homes
Door Dimension
L - Min. 830 mm (Width)
XL - Min. 1160 mm (Width)
L - Min. 80 Kgs. (Weight)
XL - Min. 150 Kgs. (Weight)
Door type
Wooden door
Glass door : 8 - 13.52 mm
EN Standards
Conforms to EN 1527 & EN 1670
Price
Upon request
Specification
AGILE DORMOTION
(Fixed on the wall)
AGILE DORMOTION
(Ceiling fixing)
AGILE DORMOTION
(with side light)
AGILE DORMOTION
(Double door with side light)
AGILE DORMOTION
(Fixed on glass)
S = A + 30
30
30 30
No. Product image Product code Core specification
1
Finish UOM Qty.
AGILE
DORMOTION
EV1 /
SSS
Set 1Manual sliding partition - combined unit comprising carrier
and glass clamp fitting “clamp-fit carrier” concealed by track
profile with cushioning/spring mechanism for gentle stop and
self-drawing to end position in both direction. Track profile
prepared for bolting to ceiling/wall/glass decorative aluminium
profiles in various finishes max. Panel weight: 150 kg prepared
for 8 to 13.52 mm glass thickness in-site height adjustment
(+ 5 / - 3 mm) concealed anti-lever protection. Smooth-running
plastic track rollers (compliant with EN 1527,
class 3 - “in-house test”) with a long service life (in accordance
with EN 1527; 50,000 cycles - “in-house test”) adjustable
limit stops with retainer catch - integrated in track corrosion-
resistant to EN 1670, class 4 (“in-house test”) - suitable for
damp rooms floor guide for 8 - 13.52 mm glass thickness
TÜV-test / third-party verification with respect to quality and
the production process with confirmed 100,000 operating
cycles for DORMOTION set type l, 50,000 operating cycles for
DORMOTION set type XL standard sets for single-panel
systems : AGILE 50 sliding door set - complete comprising:
1 track rail, 1 angle profile, 2 clamp-fit carriers, 2 limit stops
incl. Retainer catch, 1 AGILE floor guide.
'H' pull handle TGDI-H-450 (450 mm x 25 mm)
(Option : DORMA flush pull for sliding door).
2 SSS Pair 1- - - -
- - - -
- - - -
DORMApedia
36
SLIDING DOOR SYSTEMS (UPTO 150 KGS)
—
Agile 150
(fixed on the wall)
Agile 150
(ceiling fixing)
Agile 150
(fixed on glass)
Agile 150
(with side light)
Agile 150
(double door with side light)
Specification
Area of application
1. Internal office doors
2. Internal doors in private homes
Door dimension
Max - 1400 mm (Width)
Max - 150 Kgs (Weight)
Door type
Wooden door
Glass door : 8 - 13.52 mm
EN standards
Conforms to EN 1527 & EN 1670
Price
Upon request
No. Product image Product code Core specification
1
Finish UOM Qty.
AGILE 150 EV1 /
SSS
Set 1Manual sliding partition - combined unit comprising carrier
and glass clamp fitting “clamp-fit carrier” concealed by track
profile track profile prepared for bolting to ceiling/wall/glass
decorative aluminium profiles in various finishes max. Panel
weight: 150 kg prepared for 8 to 13.52 mm glass thickness
In-situ height adjustment (+ 5 / - 3 mm) concealed anti-lever
protection.
Smooth-running plastic track rollers (compliant with EN 1527,
class 3 – “in-house test”) with a long service life (in accordance
with EN 1527, 50,000 cycles - “in-house test”) adjustable
limit stops with retainer catch - integrated in track corrosion -
resistant to EN 1670, class 4 (“in-house test”) - suitable for
damp rooms floor guide for 8 - 13.52 mm glass thickness.
Ease of operation acc. to EN 1527, class 3 allowed initial
friction acc. to EN 1527: 51 N.
Reached initial friction with Agile 150: 22 N standard sets for
single-panel systems : Agile 50 sliding door set - complete
comprising : 1 track rail, 1 angle profile, 2 clamp-fit carriers,
2 limit stops incl. Retainer catch, 1 agile floor guide.
'H' Pull Handle TGDI-H-450 (450 mm x 25 mm)
(Option : DORMA flush pull for sliding door).
2 SSS Pair 1
- - - -
- - - - - - - -
PRODUCT HANDBOOK
37DORMA
SLIDING DOOR SYSTEMS (UPTO 50 KGS)
—
Area of application
1. Internal office doors
2. Internal doors in private homes
Door dimension
Maximum - 1200 mm (Width)
Upto 50 kgs (Weight)
Door type
Glass door thickness : 8 - 10 mm
EN standards
Conforms to EN 1527 & EN 1670
Price
Upon request
Specification
No. Product image Product code Core specification
1
Finish UOM Qty.
Agile 50 EV1 /
SSS
Set 1Manual sliding partition - combined unit comprising carrier
and glass clamp fitting “clamp-fit carrier” concealed by track
profile.
No glass preparation (drilling / cutting) track profile
W 46 x H 49 mm prepared for bolting to ceiling/walldecorative
aluminium profiles in various finishes max. Panel weight:50 kg
prepared for 8 or 10 mm glass thickness in-site height
adjustment (+ 5 / - 3 mm) concealed anti-lever protection.
Smooth-running plastic track rollers (compliant with EN 1527,
class 3 - “in-house test”) with a long service life (in accordance
with EN 1527, 50,000 cycles - “in-house test”) adjustable
limit stops with retainer catch - integrated in track corrosion-
resistant to EN 1670, class 4 (“in-house test”) - suitable for
damp rooms floor guide for 8 and 10 mm glass thickness.
Standard sets for single-panel systems : AGILE 50 sliding door
set, complete comprising: 1 track rail, 1 angle profile, 2 clamp-
fit carriers, 2 limit stops incl. Retainer catch, 1 AGILE floor
guide.
'H' pull handle TGDI-H-450 (450 mm x 25 mm)
(option : DORMA flush pull for sliding door).
2 - - - - EV1 /
SSS
Pair 1- - - -
- - - -
Agile 50
(fixed on wall)
Agile 50
(ceiling fixing)
Agile 50
(fixed on glass)
Specification
30 30
DORMApedia
REVOLVING DOOR - FRAMELESS
—
Specification
No. Product image Product code Core specification
1
Finish UOM Qty.
KTV - ATRIUM /
M / P / S
Stainless
steel
Set 2DORMA KTV - ATRIUM all glass revolving door with inside
diameter : 2000 mm, clear passage height : 2200 mm,
SS surface finish. Side walls curved side walls of 17.5 mm
laminated safety glass, neutral, with all-round channel-section
edging trim, prepared for 24 mm wide wall-to-façade
connection at door centre line. Ceiling 21.5 mm laminated
safety glass, neutral. Turnstile fine-framed, rigid revolving door
turnstile, panelling of 12 mm toughened safety glass, with
all-round, replaceable horsehair brushes, manual floor lock
prepared for single profile cylinder by others. DORMA
KTV-ATRIUM/M: For manual operation, with mechanical speed
limiter option. DORMA KTV-ATRIUM/P : with automatic
resume-X position: The door has to be operated by hand.
A variable-speed positioning motor installed in the floor
automatically rotates the door through to its stationary home
(X) position after each usage. With mechanical speed limiter
option.
DORMA KTV-ATRIUM/S: The door is manually operated with
motor assist or, if activated by a radar detector, started at low
rpm. After each usage, the motor rotates the door
automatically to its stationary home (X) position. With
mechanical speed limiter option.
Area of application
1. Building external door
Revolving door diameter
Between 2000 mm - 2800 mm, 3/4 wings
Door type
Glass / alum profile
DIN standards
DIN 18650
Price
Upon request
Clear passage height
2100 - 2500 mm
Canopy height
22 mm
Advantages
1. Optimisation of the building energy balance
2. Effective noise, dust & dirt protection
3. Tailored integrated solution manuf to the
highest engineering precision with quality
assured.
4. State of the art technology conforming to all
relevant national and international standards
5. Controls flow of inward and outward traffic
38
PRODUCT HANDBOOK
MANUAL REVOLVING DOOR
—
Specification
No. Product image Product code Core specification
1
Finish UOM Qty.
KTV - Manual SSS,
RAL,
Alum
anodised
Set 1Supply of manual revolving door of DORMA KTV/M, manual
(silver anodised finish) - 3 wings, curved side walls, 46 mm
thick, posts 70 x 46 mm, sockets 100 mm high top and
bottom. Prepared for 24 mm wide sidewall-to-structure
connection panel in door axis, glazing of 8 mm tempered
safety glass, clear. Ceiling all-aluminium support structure,
welded. Upper and lower ceiling sections of white melamine-
laminated chipboard. Canopy of U-profile aluminium sections.
Rigid turnstile wings revolving door frame turnstile of special
profile frames, 57 mm deep, fair face width 80 mm, with
replaceable horse-hair brushes. 6 mm toughened safety glass,
locking by top shoot bolt, designed for euro profile cylinder,
pull handles standard, 19 mm stainless steel, satin brushed –
horizontal handles, mechanical locking of wings: bolt locks
prepared for euro profile cylinder. Inside diameter 2000 mm,
outside diameter 2096 mm, clear passage height 2400 mm,
canopy height 100 mm, total door height 2500 mm. The work
to be executed through the local authorised channel partner of
manufacturer and should have service capabilities. The
manufacturer must have supplied/executed atleast 15 Nos.
revolving door in India. The above work complete in all respect
as per approved drawings and to the satisfaction of engineer-in-
charge / architect consultant.
- - - -
Area of application
1. Building external doors
Revolving door diameter
Between 2000 mm - 3800 mm
Door type
Glass / Alum profile
DIN standards
DIN 18650
Price
Upon request
Clear passage height
2100 - 3000 mm
Canopy height
100 - 700 mm
Advantages
1. Optimisation of the building energy balance
2. Effective noise, dust & dirt protection
3. Tailored integrated solution manufactured to
the highest engineering precision with quality
assured
4. State of the art technology conforming to all
relevant national and international standards
5. Controls flow of inward and outward traffic
39DORMA
DORMApedia
AUTOMATIC SWING DOOR OPERATOR
—
Specification
No. Product image Product code Core specification
1
Finish UOM Qty.
ED 100 Silver
anodised
Set 1DORMA ED 100 swing door operator
Electromechanical swing door operator in contur design.
Operator height of only 70 mm, sharply dropping opening
torque during manual access. Reliable function thanks to wind
load control with motor-supported closing action as well as
TMP and IDC. Modular operator system with upgrade interface
– also for retrofitting purposes. Suitable for installation at
standard doors and doors with application in emergency exits
and escape routes. With the aid of the fire protection upgrade
card, also suitable for fire and smoke doors with the
corresponding certificate of suitability of the door
manufacturer/profile manufacturer. General approval by the
local planning and building authorities for application as hold-
open device in accordance with the guidelines for hold-open
devices and the German industrial standard DIN 14637.
German type approval according to DIN 18650.
Door parameters
- Door-leaf widths from 700 mm to 1100 mm
- Max. door-leaf weight of 100 kg & door-leaf width of 1100mm
Note : *Hinges shall be supplied by the aluminium door supplier.
**Pull handles shall be added if required.
Door leaf weight
Upto 100 kgs
Door type
Glass / Alum profile door
Area of application
1. Building external doors
2. Emergency exits
3. Escape routes
4. Fire & smoke check doors
6. Disabled toilets
DIN standards
DIN 18650
Power consumption
120 watts
Door leaf width for leaf version
Lintel depth for standard arm
Lintel depth for slide channel
Single : 700 - 1100 mm
Double : 1450 - 2200 mm
+/- 30 mm
0 - 225 mm
Price
Upon request
40
PRODUCT HANDBOOK
AUTOMATIC SLIDING DOOR OPERATOR
—
Specification
No. Product image Product code Core specification
1
Finish UOM Qty.
ES 200 easy Silver
anodised
Set 1Automatic sliding door operator - supply of automatic sliding door
operator of DORMA (ES 200 easy) as per approved dwg. Compliant
with european standards and produced according to the guidelines
for power-operated windows, doors and gates, BGR 232, the UVV
and the VDE regulations. TÜV design tested, tested according to
the low voltage guidelines, fulfils DIN 18650 standards. The track
profile should be separate from the main profile for enabling
reduction in vibration insulation. Operator length = 4150 mm,
clear passage opening = 2000 mm, clear passage height = 2500
mm, includes micro processor controlled drive unit, with self
learning mechanism, program selector with knob, motion detector
(eagle 6 radars, 02 nos), mechanical components, toothed belt,
cover profile, floor guide for frameless glass (02 nos), glass
clamping rail (02 nos), safety device-light barrier (01 pair). Body
finish : standard silver anodised operator profile, electro-
mechanical lock with 12 mm plain toughened frameless glass for
complete elevation - 2 moving panels. UPS of 750 VA shall be
provided by others, which will give power backup of 20 min. Only &
if the duration of power cut to the operator is more than 30 min.,
then separate arrangement needs to be done for the same as
automatic operator requires uninterrupted stabilized power supply.
The above work complete in all respect as per approved drawings
and to the satisfaction of engineer-in-charge / architect consultant.
- - - -
Area of application
1. Office entrance
2. Building entrance
Clear passage width
800 - 3000 mm
Door leaf weight
Max. 2 x 100 kg
(higher weights on request)
Power consumption
Max 180 W
Price
Upon request
Clear passage height
2100 - 2500 mm
(higher heights on request)
Power supply data
230V / 50-60 Hz
DIN standards
DIN 18650
Durability tested for 1000000 cycles
Door type
230V / 50-60 Hz
Glass door-10 to 12 mm toughened
41DORMA
42
DORMApedia
CS80 MAGNEO - FOR INTERNAL APPLICATIONS
—
Specification
No. Product image Product code Core specification
1
Finish UOM Qty.
CS 80 Magneo Silver
anodised
Set 1Automatic sliding door operator
Supply of automatic sliding door operator of make, DORMA CS
80 Magneo developed in accordance with DIN 18650
(German industrial standard), ANSI (American standard) and
BSI (British standard), manufactured to ISO 9001:2000.
Innovative door operator system with DC linear motor based on
magnetic technology, for single-panel sliding doors in the
interior of buildings, with low operator size of 75 x 60 mm and
innovative DORMA contur design, almost noiseless, safe and
reliable operation in combination with wear resistance.
Operator length = 2000 mm, clear passage opening =
1000mm, clear passage height = 2500 mm, includes micro
processor controlled drive unit, with self learning mechanism,
motion detector (MW 6 radars, 02 nos), mechanical
components, cover profile, floor guide for frameless glass
(01 no), glass clamping rail (01 no), safety device-light barrier
(01 pair). Body finish : standard silver anodised operator
profile. Ups of 750 VA shall be provided by others, which will
give power backup of 20 min. Only & if the duration of power
cut to the operator is more than 30 min., then separate
arrangement needs to be done for the same as automatic
operator requires un-interpreted stabilized power supply. The
above work complete in all respect as per approved drawings
and to the satisfaction of engineer-in-charge / architect
consultant.
Area of application
Clear passage
Height : 2100 - 3000 mm
Width : 875 - 1125 mm
Door leaf weight
Max 1 X 80 kg
Operator height
62 mm / 75 mm
Power consumption
Max 60 W
Door type
DIN standards
Power supply data
Glass door - 10 to12 mm toughened
DIN 18650, ANSI
230V/ 50-60 Hz
1. Private homes, hotels & catering sector
2. Clinical practices & therapy centres
3. Law firms, offices & reception areas
Price
Upon request
PRODUCT HANDBOOK
AUTOMATIC SLIDING DOOR OPERATOR - SLIM ALUM PROFILE
—
Specification
No. Product image Product code Core specification
1
Finish UOM Qty.
ES 200 easy
with ST-G profiles
Silver
anodised
Set 1Supply of automatic sliding door operator of DORMA (ES 200
easy) compliant with european standards and produced
according to the guidelines for power-operated windows, doors
and gates, BGR 232, the UVV and the VDE regulations. TÜV
design tested, tested according to the low voltage guidelines,
fulfils DIN 18650 standards. The track profile should be
separate from the main profile for enabling reduction in vibration
insulation. Operator Length = 4150 mm, clear passage opening =
2000 mm, clear passage height = 2500 mm, includes micro
processor controlled drive unit, with self learning mechanism,
program selector with knob, motion detector (eagle 6 radars,
02 Nos), mechanical components, toothed belt, cover profile,
ST-G slimline profile suitable for glass thickness upto 10 mm,
Safety Device-Light Barrier (01 Pair). Body finish : standard
silver anodised operator profile, lock with
10 mm plain toughened glass for complete elevation - 2 moving
panels and 2 fixed panels. UPS of 750 VA shall be provided by
others, which will give power backup of 20 min. only & if the
duration of power cut to the operator is more than 30 min. then
separate arrangement needs to be done for the same as automatic
operator require uninterrupted stabilized power supply. The
above work complete in all respect as per approved drawings and
to the satisfaction of engineer-in-charge / architect consultant.
electro-mechanical
Area of application
1. Office entrance
2. Building entrance
Clear passage width
800 - 3000 mm
Door leaf weight
Max. 2 x 100 Kg
(higher weights on request)
Power consumption
Max 180 W
Clear passage height
2100 - 2500 mm
(higher heights on request)
Power supply data
230V / 50-60 Hz
Price
Upon request
DIN standards
DIN 18650
Durability tested for 1000000 cycles
Door type
Glass door - 10 mm toughened
43DORMA
44
DORMApedia
AUTOMATIC STRAIGHT SLIDING DOOR - BREAK OUT FEATURE
—
Specification
No. Product image Product code Core specification
1
Finish UOM Qty.
ES 200 easy Silver
anodised
Set 1Supply of DORMA ES 200 SST double leaf operator with breakout
feature, compliant with european standards and produced
according to the guidelines for power-operated windows, doors and
gates, BGR 232, the UVV and the VDE regulations. TÜV design
tested, tested according to the low voltage guidelines, fulfils DIN
18650 standards. The track profile should be separate from the
main profile for enabling reduction in vibration insulation.
Microprocessor-controlled control unit, self-learning, with
adjustable parameters for opening and closing speed, hold-open
time and opening and closing force, reversing when obstruction is
encountered, class of protection IP 20. Operator
Length = 4150 mm, includes operator profile, mechanical
components, electrical component, floor guide plate for doors,
motion detectors (eagle 6, 2 nos), safety light barriers (01 pair)
with aluminum framed door & fixed panels with 8mm plain
toughened glass for complete elevation - 2 moving panels and 2
fixed panels (with breakout feature). UPS of 750 VA shall be
provided by others, which will give power backup of 20 min. only &
if the duration of power cut to the operator is more than 30 min.,
then separate arrangement needs to be done for the same as
automatic operator require un-interpreted stabilized power supply.
- - - -
Area of application
1. Building external door
2. Emergency exits
3. Car showroom entrances
4. Material handling points
Clear passage
Width : 1000 - 2000 mm
Height : 2100 - 2500 mm
Number of door leaves
Door leaf weight
Adjustable closing, opening, creep speed
Max force on contact with obstruction
1 or 2
Max. 2 x 100 Kg
150N
Power consumption
Max 180 W
Price
Upon request
Power supply data
230V / 50-60 Hz
DIN standards
DIN 18650
PRODUCT HANDBOOK
AUTOMATIC CURVED SLIDING - HALF CURVED
—
Area of application
1. Building external door
Clear passage
Semi-circular radius
Width : 1000 - 2000 mm
Height : 2100 - 2500 mm
1000 - 2000 mm
Number of door leaves
Door leaf weight
Adjustable closing, opening, creep speed
Max force on contact with obstruction
1 or 2
130 kg
150N
Power consumption
Max 250 W
Price
Upon request
Power supply data
230V / 50-60 Hz
DIN standards
DIN 18650
Specification
No. Product image Product code Core specification
1
Finish UOM Qty.
BST
half curved
sliding door
RAL /
SS /
Silver
anodised
Set 1Automatic curved sliding door DORMA BST half curved,
manufactured in accordance with the latest edition of
ZH 1/494 (German code of practice for power-operated
windows, gates and doors), German accident prevention
regulations and VDE specifications (German association of
engineers); type tested and approved (TÜV), fulfils DIN
18650, transom construction : self-supporting, 260 mm high,
with sliding door drive unit and removable drive unit cover of
light alloy. Ceiling inwardly folding or folding internal drive unit
cover, and with integrated low-noise track rail. 2 Nos. curved
sliding door leaves with BST-G slimline profile system with
10 mm laminated safety glass. Door radius of 1000 mm clear
passage width of 1235 mm, passage height of 2100 mm. Drive
unit and control system : microprocessor control system with
integrated active presence detection, automatic obstruction
detection and automatic reversing cycle in the event of contact
with an obstruction; opening and closing speeds adjustable
from 100 to 600 mm/s per door leaf; hold-open time
adjustable from 0 to 180 s.
45DORMA
46
DORMApedia
AUTOMATIC CURVED SLIDING - FULL CURVED
—
Specification
No. Product image Product code Core specification
1
Finish UOM Qty.
BST
full circular
curved
sliding door
RAL /
SS / SA
Set 1Automatic curved sliding door DORMA BST circular,
manufactured in accordance with the latest edition of
ZH 1/494 (German code of practice for power-operated
windows, gates and doors), German accident prevention
regulations and VDE specifications (German association of
engineers); type tested and approved (TÜV), fulfils DIN
18650, transom construction : self-supporting, 260 mm high,
with sliding door drive unit and removable drive unit cover of
light alloy. Ceiling inwardly folding or folding internal drive unit
cover, and with integrated low-noise track rail. 2 Nos. curved
sliding door leaves with BST-G slimline profile system with
10 mm laminated safety glass. Door radius of 1000 mm clear
passage width of 1235 mm, passage height of 2100 mm. Drive
unit and control system : microprocessor control system with
integrated active presence detection, automatic obstruction
detection and automatic reversing cycle in the event of contact
with an obstruction; opening and closing speeds adjustable
from 100 to 600 mm/s per door leaf; hold-open time
adjustable from 0 to 180 s.
- - - -
Area of application
1. Building external door
Clear passage
Full circular radius
Width : 1000 - 2500 mm
Height : 2100 - 2500 mm
1000 - 2000 mm
Door leaf weight
Adjustable closing, opening, creep speed
Max force on contact with obstruction
130 kg
150N
Power consumption
Max 250 W
Price
Upon request
Power supply data
230V / 50-60 Hz
DIN standards
DIN 18650
47DORMA
PRODUCT HANDBOOK
REVOLVING DOOR -
ALUMINIUM PROFILE WITH GLASS CEILING
—
Specification
No. Product image Product code Core specification
1
Finish UOM Qty.
KTV 3/4 wing
with glass
ceiling
RAL /
SS /
Silver
anodised
Set 1Fully-automatic revolving door with Three wings (leafs), rigid
turnstile with standard frame profile system, drum walls made
of glass, ceiling made of 17.56 mm Laminated Safety Glass,
with under floor drive and microprocessor control with
diagnostics port, Programme switch, emergency-off button,
2 activators.
DORMA KTV/A automatic revolving door, wings aluminium-
framed, drive unit under floor, Integrated safety devices for
protection of the crush points and shear edges. Integrated
disabled access control for reducing the door speed. Standard
VGO 87C radar movement detectors. Manufactured in
accordance with German code of practice ZH 1/494, latest
edition, governing power-operated windows, doors and gates,
German UVV (accident prevention) regulations, and VDE
(Association of German Engineers) regulations; type approved
by the TÜV (German Technical Inspectorate), compliant with
DIN 18650. Power supply data: 230 V AC, 50 Hz. The work to
be executed through the local authorised channel partner of
manufacturer and should have service capabilities. The
manufacturer must have supplied/executed atleast 15 nos.
revolving door in India. The above work complete in all respect
as per approved drawings and to the satisfaction of engineer-
in-charge / architect consultant.
Area of application
1. Building external doors
Revolving door diameter
Between 2000 mm - 3800 mm
Door type
Glass / Alum profile
DIN standards
DIN 18650
Price
Upon request
Clear passage height
2100 - 2500 mm (Higher heights on request)
Canopy height
25 mm (with 17.56 mm laminated safety glass)
Advantages
1. Optimisation of the building energy balance
2. Effective noise, dust & dirt protection
3. Tailored integrated solution manufactured to
the highest engineering precision with quality
assured
4. State of the art technology conforming to all
relevant national and international standards
5. Controls flow of inward and outward traffic
48
DORMApedia
AUTOMATIC REVOLVING DOOR - FRAMED WITH CANOPY
—
Specification
No. Product image Product code Core specification
1
Finish UOM Qty.
KTV
Automatic
RAL/
anodised /
stainless
steel
Set 1DORMA KTV - automatic - 3 wings, rigid turnstile with
standard frame profile system, drum walls made of glass,
upper and lower ceiling sections of white melamine-laminated
chipboard, with direct drive and microprocessor control with
diagnostic port, programme switch, emergency off button,
2 activators, wings aluminium-framed, drive unit in the ceiling
cavity. Integrated safety devices for protection of the crush
points and shear edges. Integrated disabled access control for
reducing the door speed. Standard VGO 87C radar movement
detectors. Manufactured in accordance with German code of
practice ZH 1/494, latest edition, governing power-operated
windows, doors and gates, German UVV (accident prevention)
regulations, and VDE (association of German engineers)
regulations; type approved by the TÜV (German technical
inspectorate). Power supply data : T 230 V AC, 50 Hz. Inside
diameter 2000 mm, outside diameter 2096 mm, clear
passage height 2400 mm, canopy height 200 mm, total door
height 2600 mm. Compliant with DIN 18650. The work to be
executed through the local authorised channel partner of
manufacturer and should have service capabilities. The
manufacturer must have supplied/executed atleast 15 nos.
revolving door in India. The above work complete in all respect
as per approved drawings and to the satisfaction of engineer-
in-charge / architect consultant.
- - - -
Area of application
1. Building external door
Revolving door diameter
Between 2000 mm - 3800 mm
Door type
Glass / Alum profile
DIN standards
DIN 18650
Price
Upon request
Clear passage height
2100 - 3000 mm
Canopy height
100 - 700 mm
Advantages
1. Optimisation of the building energy balance
2. Effective noise, dust & dirt protection
3. Tailored integrated solution manuf to the
highest engineering precision with quality
assured.
4. State of the art technology conforming to all
relevant national and international standards
5. Controls flow of inward and outward traffic
PRODUCT HANDBOOK
ACOUSTIC OPERABLE PARTITION
VARIFLEX STANDARD 85 - MANUAL
—
Area of application
1. Conference & meeting room
2. Kitty hall
3. Cafeteria
4. Restaurant
Advantages
1. Economical partition with minimum sound
reduction requirement
Element thickness
Sound attenuation defined to
EN 20140 in Rw
Contact pressure of horizontal
sealing strips per element
Element width (min. / max.)
Clear height (min. / max.)
85 mm
45 dB
800 N
600 - 1200 mm
2000 - 4100 mm
Technical
Track system
K type / R type
Options
1. Single leaf door
Price
Upon request
Description
The perfect partitioning system with the most optimum price-performance
ratio for more standardized applications requiring normal sound insulation.
Economical modern spaces for any practical applications can be optimally
created using Variflex standard 85 that offers guaranteed satisfaction in
day to day usage.
Specification
No.
1
Finish UOM Qty.
- - - - - - - - -
Core specification
Operable wall consisting of 85 mm thick individually movable elements with sound
insulation upto 45dB, suspended from a top track only. Each panel to have top and
bottom operable pressure seals operated by a crank handle to ensure optimum
contact pressure of 800N. The elements must be inter-connected by means of a
positive locking concave/convex aluminium profile. Each element must be
constructed of a non-deflecting steel tube frame and aluminium profiles, bolted
together. The frame must be clad either side with 16 mm MDF panels hung in
acoustic isolation from the frame and allowed to vibrate independently of the
frame. The facia panels must also be easily removable. The panel must be filled
with high density rock wool in accordance with the specified sound insulation
requirements. The telescopic element must open and close 120 mm and must be
operated by a single mechanism for both the top and bottom seals.
Product code
Variflex
standard 85 -
manual
49DORMA
DORMApedia
ACOUSTIC OPERABLE PARTITION
VARIFLEX SOLID 100 - MANUAL
—
Specification
No.
1
Finish UOM Qty.
- - - - - - - - -
Core specification
Operable wall consisting of 100 mm thick individually movable elements,
suspended from a top track only, each panel to have top and bottom operable
pressure seals operated by a crank handle to ensure optimum contact pressure up
to 800N. The elements must be inter-connected by means of a positive locking
concave/convex aluminium profile integrated with magnetic profile having a linear
attraction of 40 N/m. Elements must be constructed of a non-deflecting steel tube
frame and aluminium profiles, bolted together. The frame must be clad either side
with 16 mm MDF panels hung in acoustic isolation from the frame and allowed to
vibrate independently of the frame. The facia panels must also be easily removable.
The panel must be filled with high density rock wool in accordance with the
specified sound insulation requirements. The telescopic element must open and
close 120 mm and must be operated by a single mechanism for both the top and
bottom seals.
Product code
Variflex
solid 100 -
manual
Description
The function oriented movable wall system for everyday use. Space can be
partitioned in a wide range of configurations to suit any architectural design
requirements. Unsurpassed flexibility, reliable sound insulation, ease of
operation coupled with superior quality and aesthetics guarantees effective
space management.
Area of application
1. Training room, Class rooms & Board room
2. Convention centre
3. Banquet hall
Advantages
1. Best suited for high sound reduction
application
2. Can be used upto 14.5 m in height of
partition
Element thickness
Sound attenuation defined to
EN 20140 in Rw
Contact pressure of horizontal
sealing strips per element
Element width (min. / max.)
Clear height (min. / max.)
100 mm
50 / 52 / 55 dB
800 N
800 - 1200 mm
2000 - 14500 mm
Technical
Track system
R type / smart track
Options
1. Single / double leaf door
2. Vision panel
Price
Upon request
50
PRODUCT HANDBOOK
ACOUSTIC OPERABLE PARTITION
VARIFLEX SOLID 100 - SEMI AUTOMATIC
—
Area of application
1. Training room, Class rooms & Board room
2. Banquet hall
Advantages
1. Easy to operate the panel
2. Less human interference
3. Operational time is less
Element thickness
Sound attenuation defined to
EN 20140 in Rw
Contact pressure of horizontal
sealing strips per element
Element width (min. / max.)
Clear height (min. / max.)
100 mm
50 / 52 / 55 dB
800 N
850 - 1200 mm
2000 - 9000 mm
Technical
Track system
R type / smart track
Options
1. Single / double leaf door
Price
Upon request
Specification
Description
The user-friendly partitioning solution combined with operating
convenience, excellent cost efficiency and exceptional sound proofing
properties makes variflex semi-automatic to satisfy all requirements that
arise in applications requiring flexible space division, sophisticated surface
finish and acoustic efficiency. Electronic extension and retraction of
sealing strips enables the user to save time, energy and cost while
increasing the whole system efficiency.
No.
1
Finish UOM Qty.
- - - - - - - - -
Core specification
Operable acoustic partition consists of 100 mm thick individually movable
elements, suspended from top track only. Each panel to have top and bottom
operable pressure seals activated automatically by a 24V DC motor ensuring
optimum contact pressure up to 800N. The elements must be inter-connected by
means of a positive locking convex/concave aluminium profile integrated with
magnetic strips having a linear attraction of 40 N/m. Elements must be constructed
of a non-deflecting steel tube frame and aluminium profiles, bolted together. The
frame must be clad either side with 16 mm MDF panels hung in acoustic isolation
from the frame and allowed to vibrate independently of the frame. The facia panels
must also be easily removable. The panel must be filled with high density rock wool
in accordance with the specified sound insulation requirements. The telescopic
element must open and close 120 mm and must be operated by a single
mechanism for both the top and bottom seals.
Product code
Variflex
solid 100 -
semi automatic
51DORMA
DORMApedia
ACOUSTIC OPERABLE PARTITION - MOVEO
—
Area of application
1. Training room, class room & board room
2. Banquet hall
Advantages
1. The panels are lighter
2. Easy to operate the panels
3. Less operational time
Element thickness
Sound attenuation defined to
EN 20140 in Rw
Contact pressure of horizontal
sealing strips per element
Element width (min. / max.)
Clear height (min. / max.)
100 mm
43 / 50 / 55 dB
500 N
600 - 1200 mm
2000 - 9000 mm
Technical
Track system
R type / smart track / comfort drive
Options
1. Single / double leaf door
2. Fully automatic system
Price
Upon request
Description
Get the most from more innovation with less weight. DORMA MOVEO
represents a new generation of products characterized by an innovative
lightweight construction. It's advanced design that sells it apart. Based on
an unique high-tech production process and innovative materials, this next
generation product offers a lower weight per unit area combined with
exceptional stability.
Specification
No.
1
Finish UOM Qty.
- - - - - - - - -
Core specification
Operable partition shall consists of a series of individual flat panels of 100 mm
thick that are top supported, manually operated, and sealed by electrically operated
top and bottom seals. Horizontal and vertical framing members shall be fabricated
from aluminium extrusion and mechanically fastened. 16 mm thick MDF shall be
continuously bonded to aluminium frame. In order to ensure efficient sound
absorption and stable sealing of the elements at the floor and ceiling track, all
horizontal element seals must be actuated and controlled by the ComforTronic
system, i.e. extend and retract in positional sequence under automatic (electrically
powered) control. Resistance-free interconnection of the profiles is ensured by their
convex/concave shape. Additional flexible seals are provided in the element joint.
Product code
MOVEO
52
PRODUCT HANDBOOK
ACOUSTIC OPERABLE PARTITION - MOVEO GLASS
—
Description
Transparency, sound insulation and aesthetics impressively combined in
MOVEO Glass enables it to offer more creative possibilities for interior
designs and architectural excellence. Enhanced operating convenience
through ComforTronic system makes this elegant glass operable wall to
cater to a wide range of applications which requires flexible room
configurability and efficient acoustics.
Specification
No.
1
Finish UOM Qty.
- - - - - - - - -
Core specification
Operable transparent partition designed for sound insulation, comprising
individual elements. Elements of double-glazed construction, entire area of glass
with minimal peripheral framing. Frame widths shall not exceed 118 mm for
horizontal members and 30 mm for vertical members. Glazed panels to be of
toughened glass. The element is 100 mm thick and must guarantee an integral and
consistent appearance. The element shall be designed and constructed as a closed
system without protruding edges or profiles. Internal, electrically controlled
horizontal louvers to be optionally available. In order to ensure efficient sound
absorption and stable sealing of the elements at the floor and ceiling track, all
horizontal element seals must be actuated and controlled by the ComforTronic
system, i.e. extend and retract in positional sequence under automatic (electrically
powered) control. Resistance-free interconnection of the profiles is ensured by their
convex/concave shape. Additional flexible seals are provided in the element joint.
Product code
MOVEO
Glass
Area of application
1. Conference room, meeting room & board room
2. Home theatre room
3. Restaurants & cafeteria
Advantages
1. High acoustic application with glass.
2. It can be integrated with optional blinds
for privacy.
Element thickness
Sound attenuation defined to
EN 20140 in Rw
Contact pressure of horizontal
sealing strips per element
Element width (min. / max.)
Clear height (min. / max.)
100 mm
44 / 50 dB
500 N
600 - 1200 mm
2000 - 4000 mm
Technical
Track system
R type / ComfortDrive
Options
1. Single / double leaf door
(only solid door of MOVEO possible)
2. Fully automatic system
3. Automatic blinds (key switch / remote control)
Price
Upon request
53DORMA
DORMApedia
HORIZONTAL SLIDING WALL - HSW
—
Specification
No. Product image Product code Core specification
1
Finish UOM Qty.
HSW SSS
(Standard)
special
finish
on
request
Sqft. 1Providing DORMA HSW glass manual sliding partitions, for
1.25 mt width and max. 4 mt height, consisting of individually
movable elements with 100 mm height & 32 mm thick
top/bottom rail fitted with 10 / 12 mm clear toughened glass,
suspended from a top track only, each element must have
top/bottom horizontal aluminium clamping profiles, clamping
covers and plastic end covers. The sealing for top and bottom can
be done with optional flexible contact seals.
The system shall be of all glass with fixing only at top and
bottom. The system shall have panels with locking device
provided per element with floor bolt. Also the locking of elements
to one another by interlocking profiles to prevent lever attack.
The end panels shall be of swing doors. The entire system
should be hanged by the help of heavy duty track with 2 multi
directional rollers per element providing smooth movements.
The track shall be affixed to the main structure with suitable
accessories after leveling and straightening. Also the longevity
and ease of operation depends on the precision and level of track
achieved before the partition is installed. These panels are
thereafter suspended in the track and checked for smooth
operation, parallel horizontal movement.
Levels : The bottom of the track level is on the same height as the
false/Finished ceiling.
Finish : The finish shall be satin stainless steel / silver anodized
top/bottom rail with 10 / 12 mm thick clear toughened glass.
- - - -
Area of application
Max panel width & height
1250 mm (width)
4000 mm (height)
Glass thickness
Door type
10 - 12 mm plain toughened glass
Manual / automatic
Advantages
Total space management
Price
Upon request
Panel weight
Panel stacking
150 kg
Various combination possible.
Based on site conditions.
54
1. Individual Bungalows / Residences / Villas
2. Hotels / Spa's / Resorts
3. Corporate Offices / IT Parks
4. Retail Outlets / Shopping Malls
PRODUCT HANDBOOK
FOLDING SLIDING WALL - FSW
—
Area of application
1. Conference rooms, classrooms
2. Meeting rooms, board rooms
3. Kitty halls
Max panel width & height
1000 mm (width)
3000 mm (height)
Panel weight
70 kg
Glass thickness
10 - 12 mm plain toughened glass
Advantages
Total space management
Price
Upon request
Specification
No. Product image Product code Core specification
1
Finish UOM Qty.
FSW EV1 /
SSS
Set 1Providing hinged type sliding folding partition of DORMA FSW
make consisting of DORMA FSW system features the following
components : track 1, folding panels with rollers, hangers,
carrier profiles and top and bottom door rails, end panel with
pivot bearing, hinges and top and bottom locks. The system
shall be of suspended type with Max. panel sizes of
1000 mm x 3000 mm and panel weight not exceeding 70 kgs.
The system shall comprise of maximum 4 sliding folding
panels and 1 pass door panel (detailed specification based on
the actual dimension).
- - - -
Parking options
FSW - G FSW - C Plus
Inside
Inside Inside
between the door rails
between axes
74 dimension
42
Inside
between the door rails
between the door rails
42
72
104
1/2 FB 1/2 FB
55DORMA
DORMApedia
BALCONY SLIDING WALL - BSW
—
Specification
No. Product image Product code Core specification
1
2
Finish UOM Qty.
BSW-R
BSW-G
- - -
- - -
Sqft.
Sqft.
- - -
- - -
Providing individual panels with all-round aluminium frame
profiles. The frame has no thermal break. In straight-line
configurations, the lateral profiles of the sliding panel interlock
using the tongue and groove principle to stabilise the system.
The first panel is of tilt and turn design and can be operated by
means of a window handle for ventilation purposes. An optional
euro profile cylinder is also available for additional security. In
order to ensure effective space ventilation, a second tilt-and-turn
panel may also be provided at the other end of the BSW partition,
depending on the system required and the volume of the
enclosed space. Frame dimensions : visible width of the vertical
profiles : 39 mm (or 61 mm for transition from tilt/turn panel and
sliding panel). Visible height of horizontal profiles : 55 mm.
Providing individual panels where the glass sheets are adhesive-
bonded in the top and bottom glazing rails and are further
secured by a hardened steel pin passing through a recess in the
glass. The plastic end covers are of interlocking design and
serve to stabilise the panels in their extended inline
arrangement. Radially segmented system configurations feature
a second bottom guide pin as a stabilising device. This means
that an exit point is also required in the bottom track rail. In the
area of the lateral meeting point between the system and the
masonry, an 11 mm wide gap is provided for improved
ventilation. This is covered by a weather-protective angle section
to repel driving rain. As an option, the protective profile can be
eliminated, in which case the ventilation gap has to be reduced
to 7 mm. The elegantly designed chromium steel thumbturn
opens and closes the top and bottom locks of the first panel via a
cable mechanism. This is provided on the inside as standard,
although external fixing or knobs on both sides is also available.
- - -
- - -
Area of application
1. Balcony area
Max panel width & height
1000 mm (width)
2800 mm (height)
Glass thickness
For BSW-R : 28 mm insulated glass
For BSW-G : 6, 8, 10 mm toughened or
laminated glass
Advantages
Total space management
Price
Upon request
Panel weight
Panel stacking
60 kg
Technically upto 12 panels can be parked to
one side depending upon panel width
56
GLASS PARTITION - PATCH FITTINGS / WALL CONNECTING PROFILE
—
PRODUCT HANDBOOK
Specification
No. Product image Product code Core Specification
1
Finish UOM Qty.
PT standard SSS Sqft. - - -Fixing fixed glass partition :
Providing stainless steel patch fittings / wall connecting
profile for fixed glass partition: frameless partitions with
10 / 12 mm clear toughened glass with DORMA (PT / WCP
standard). Patch fittings such as PT 90 / 91 / 92 / WCP secure /
non secure central connector, PT-91 corner connector, PT-92
side connector, SM1305 - glass to glass center connector,
including perimeter sealing of glass to glass joints with silicon
sealants etc. The above work complete in all respect as per
approved drawings and to the satisfaction of engineer-in-
charge / architect consultant.
- - -
Area of application
1. Office area
2. Internal partition
Glass thickness
10 - 12 mm toughened glass
Price
Upon request
57DORMA
DORMApedia
GLASS PARTITION - POINT FITTINGS
—
Area of application
1. Office area
2. Internal partition
Glass thickness
12 mm toughened glass
Price
Upon request
58
Specification
No. Product image Product code Core specification
1
Finish UOM Qty.
Manet fittings SSS Sqft. - - -Fixed glass partition :
Providing fixed glass partition with point fitting : frameless
partitions with 12 mm clear toughened glass with DORMA
(manet fittings). Manet fittings such as pivot glass clamp,
pivoting wall fixing, column ceiling/floor fixing, clamping
connector, connecting rod, including perimeter sealing of glass
to glass joints with silicon sealants etc. The above work complete
in all respect as per approved drawings and to the satisfaction of
engineer-in-charge / architect consultant.
PRODUCT HANDBOOK
GLASS PARTITION - ALEXA PARTIONING SYSTEM
—
Specification
No. Product image Product code Core specification
1
Finish UOM Qty.
ALEXA
MR 28
EVI
(natural
anodized)
special
finish
on request
Sqft. - - -Supply of 10 mm plain toughened fixed glass partition with
wall connecting profile frame of DORMA. Alexa MR28 make
slim looking profile system with seals provisions of finish
similar satin stainless steel anodised will be fixed along floor,
wall and ceiling joints extending across the sidelights. The
above work complete in all respect as per approved drawings
and to the satisfaction of engineer-in-charge / architect
consultant.
- - -
Area of application
1. Office area
2. Conference area
Glass thickness
10 mm toughened glass
Price
Upon request
59DORMA
DORMApedia
MODULAR RESTROOM SOLUTIONS
—
Various applications
Specification
No. Product image Product code Core specification
1
Finish UOM Qty.
CRISTALLO Set 1Providing DORMA CRISTALLO prefabricated cubicles of width
and depth as / drawing and height of 2000 mm made of
60 mm x 60 mm aluminum posts for Glass/glass junctions and
30 mm x 60 mm for the wall connections. The glass shall be of
8 mm thick screen printed toughened glass as per approved
colour. The glasses shall be frameless and shall be mounted
with hinges. The lock should be having thumb-turn mechanism
with indicator. The intermediate glass partitions should be
8 mm thick screen printed toughened glass as per approved
colour. All the glasses should be firmly held by insertion in the
aluminum posts with rubber gaskets. The other gaps in the
posts should be coved with clip-on aluminum cover profiles.
The system should also be firmly held with horizontal members
at top (DORMA make). The above work complete in all respect
as per approved drawings and to the satisfaction of engineer-
in-charge / architect consultant.
- - - - - -
Area of application
1. Toilet area
2. Change rooms
Price
Upon request
60
PRODUCT HANDBOOK
SHOWER CUBICLE - SWING DOOR
—
Specification
No. Product image Product code Core specification
1
Finish UOM Qty.
- - - Polished
chrome
Set 1Providing shower cubicle system with one fixed panel and one
swing panel, consisting of wall hinge double side plate,
glass/wall bracket, water dispenser, wall seal, magnetic seal
180 degrees, handle with towel rod (450 x 200 x 19 mm),
support bar 19 mm dia with glass clamp, wall clamp, 1.9 m
long rod. Glass thickness for fixed and swing panel will be
8 mm. Standard system height will be 2000 mm and width
shall be 1900 mm. Finish shall be polished chrome. Sealant
shall be used at corners and bottom of fixed panel DIN EN
14428:2004. Tested for class & levels .
- - -
Area of application
1. Internal application
Price
Upon request
Type 100 Type 110 Type 130 Type 140 Type 255
Shower configurations
61DORMA
DORMApedia
SHOWER CUBICLE - SLIDING DOOR
—
Area of application
1. Internal application
Price
Upon request
Shower configurations
Type 300 Type 320 Type 330 Type 375
Specification
No. Product image Product code Core specification
1
Finish UOM Qty.
- - - Polished
chrome
Set 1Providing straight sliding shower cubicle system with one fixed
panel and one sliding panel, consisting of glass in-line panel,
glass sliding door, over hanging ball bearing rollers for sliding
door, sliding door knob, pair of magnetic seal, magnetic
support profile, door stopper, water disperser, wall connection
profile, bracket for joining, glass protection seal, cover profile
to clip into the bottom of the track, frame wedge, slide frame
profile, frame bracket, cover profile angular, square profile and
glass guide to guide the sliding door. Glass thickness for fixed
and moving panels will be 8 mm with max door weight of
30 kgs. Fix panel and door panels overlap by approx 40 mm.
Standard system height will be 2000 mm and width shall be
2000 mm. Finish of rollers, door knob and all aluminium
profiles should be polished chrome. Sealant shall be used at
corners and bottom of fixed panel. Product certified to
DIN EN 14428 : 2004.
- - -
62
PRODUCT HANDBOOK
URINAL PARTITION
—
Area of application
1. Toilet internal area
Price
Upon request
Specification
No. Product image Product code Core specification
1
Finish UOM Qty.
- - - - - - Set 1Providing urinal glass partition with DORMA fitting as shown in
drawing with 2 / 3 glass to wall brackets 8 mm toughened glass
as per the approved colour. The above work complete in all
respect as per approved drawings and to the satisfaction of
engineer-in-charge / architect consultant.
- - -
63DORMA
DORMApedia
GLASS FACADE - FIN SYSTEM
—
Area of application
1. All external area
Total width & height
Totally customised solution
Price
Upon request
Wind pressure & live load
As per site conditions
Type
Frameless with fin system
64
Specification
No. Product image Product code Core specification
1
Finish UOM Qty.
spider
fin fittings
- - - Sqft. - - -Front glass facade with glass door : Design, supply of
frameless glazed façade as per IS 875 part 3 and AS1288 2006
CODAL requirements, suspended from the top of the opening
incorporating toughened glass panels as per approved drawings,
and toughened / laminated glass fins as stabilizers, used at each
vertical joint to provide lateral stiffness against wind loading.
Deflections and other specified loads expected including frame
work wherever necessary and hardware all other accessories in
the glazing with all extrusions, fittings, suspension brackets,
spider fittings of DORMA make with 4, 2 points spiders &
RODAN stainless steel bolts as per design. The DORMA i spider
fin fitting shall have a stream line design with twirl arm for high
strength performance and better aesthetics. the RODAN bolts for
facade glass shall be of SS 316 with all necessary accessories.
The spiders shall be manufactured by investment casting
process of grade SS 316 as per EN norms. All screws, all weather
elements such as flashing, coping, approved silicone sealants,
etc to make the system completely waterproof. All spider fittings
should be designed to support the weight of the glass by direct
bearing on the bolts wherein the structure should be designed as
per the relevant codes and should be able to withstand the
relevant thermal movements. Design calculations for the facade
to be furnished for approval by client / consultant. Double leaf
glass door with patch fittings such as PT 40, 10, US 10, PT 24,
pull handle 450 x 25 mm and BTS 75V floor spring conforming
to DIN EN 1154 in long-time test/500,000 operating cycles).
The above work complete in all respect as per approved drawings
and to the satisfaction of engineer-in-charge / architect
consultant.
IS- - -
PRODUCT HANDBOOK
GLASS FAÇADE - TRUSS SYSTEM
—
Area of application
1. All external area
Total width & height
Totally customised solution
Price
Upon request
Wind pressure & live load
As per site conditions
Type
Frameless with fin system
65DORMA
Specification
No. Product image Product code Core specification
1
Finish UOM Qty.
spider
non-fin fittings
- - - Sqft. - - -Front glass facade with glass door : Design, supply of frameless
glazed façade as per IS 875 part 3 and AS1288 2006 CODAL
requirements, suspended from the top of the opening
incorporating toughened glass panels as per approved
drawings, and steel supports as stabilizers, used at each
vertical joint to provide lateral stiffness against wind loading.
Deflections and other specified loads expected including
frame work wherever necessary and hardware all other
accessories in the glazing with all extrusions, fittings,
suspension brackets, spider fittings of DORMA make with 4, 2
points spiders & RODAN stainless steel bolts as per design. The
DORMA i spider non-fin fitting shall have a stream line design
for high strength performance and better aesthetics. The
RODAN bolts for facade glass shall be of SS 316 with all
necessary accessories. The spiders shall be manufactured by
investment casting process of grade SS 316 as per EN norms.
All screws, all weather elements such as flashing, coping,
approved silicone sealants, etc to make the system completely
waterproof. All spider fittings should be designed to support
the weight of the glass by direct bearing on the bolts wherein
the structure should be designed as per the relevant codes and
should be able to withstand the relevant thermal movements.
Design calculations for the facade to be furnished for approval
by client / consultant. Double leaf glass door with patch fittings
such as PT 40, US 10, PT 24, pull handle 450 x 25 mm and
BTS 75V floor spring conforming to DIN EN 1154 in
long-time test / 500,000 operating cycles). The above work
complete in all respect as per approved drawings and to the
satisfaction of engineer-in-charge / architect consultant.
- - -
GLASS CANOPY
—
Specification
Area of application
1. All external area
Total width & height
Totally customised solution
Price
Upon request
Wind pressure & live load
As per site conditions
Type
Frameless with structure support
DORMApedia
66
No. Product image Product code Core specification
1
Finish UOM Qty.
spider
non-fin fittings
- - - Sqft. - - -Design and supply of DORMA spider glass porch system,
customs designed to withstand the live load as per IS 875 with
construction, with weather sealants. The spiders shall be of
material SS 316 DORMA spiders non-fin fittings with DORMA
RODAN M12 bolt assembly which supported on steel structure
for lateral support as per design. The glass shall be 13.52 mm
(6 TG + 1.52 PVB + 6 TG mm) thick clear toughened laminated
glass. The design shall accommodate floor movements. All
fasteners shall be SS 316 & anchor bolts shall of Hilti / Fisher
make. The above work complete in all respect as per approved
drawings and to the satisfaction of engineer-in-charge /
architect consultant.
- - -
67DORMA
PRODUCT HANDBOOK
GLASS SKYLIGHT
—
Area of application
1. All external area
Total width & height
Totally customised solution
Price
Upon request
Wind pressure & live load
As per site conditions
Type
Frameless with structure support
Specification
No. Product image Product code Core specification
1
Finish UOM Qty.
spider
non-fin fittings
- - - Sqft. - - -Design and supply of DORMA spider dome shaped skylight
system, customs designed to withstand the live load as per
IS 875 part 2 with construction, with weather sealants. The
spiders shall be of material SS 316 DORMA spiders non-fin
fittings with DORMA RODAN articulated bolt assembly with
articulation supported on steel structure for lateral support as
per the design. The glass shall be 13.52 mm 6 TG + 1.52 PVB
+ 6 TG mm thick clear toughened laminated glass. The design
shall accommodate floor movements. All fasteners shall be
SS 316 & anchor bolts shall of Hilti / Fisher make.
1. Clear - 6 mm + 1.52 PVB + 6 mm clear.
The above work complete in all respect as per approved
drawings and to the satisfaction of engineer-in-charge /
architect consultant.
- - -
DORMApedia
GLASS HANDRAIL - STAIRCASE
—
Specification
No. Product image Product code Core specification
1
Finish UOM Qty.
- - - - - - - - - - - -Pipe balustrade system with glass link : Providing DORMA
modular (weld free, component base) system. 50.8 mm dia x
1.6 mm thick handrail fixed to balustrade of 50.8 mm dia x
1.6 mm thick with top adapter (neck) type fixed (DORMA art
no. 9180205) with 2 nos. of m4 x 10 mm allen CSK screw).
The balustrade fixed to top of the floor, straight or staircase by
epoxy chemical grout (chemical grout). The balustrade c/c is
900 to 1000mm. The height of the handrail 1000 mm
from FFL. Glass infill of 10 mm thick toughened (monolithic)
is fixed to the balustrade with glass link (DORMA
art no. 9180073) m8 x 25 mm allen cap screw (two per
balustrade), complete with all end cap (DORMA
art no. 9180208). All the material of handrail, balustrade and
components should be of SS 304 grade satin finish.
- - -
Area of application
1. Office balcony
2. Home balcony
Distance between balusters
Between 900 - 1000 mm
Price
Upon request
Glass type & thickness
Toughened glass & thickness - 10 mm
Standards
1. Australian code 1288 2006
2. IS 875 part II imposed loads
3. BS6399 part I 1996
68
69DORMA
PRODUCT HANDBOOK
GLASS HANDRAIL - BALCONY
—
Specification
No. Product image Product code Core specification
1
Finish UOM Qty.
- - - - - - - - - - - -Pipe balustrade system with glass link : Providing DORMA
modular (weld free, component base) system. 50.8 mm dia x
1.6mm thick handrail fixed to balustrade of 50.8 mm dia x
1.6 mm thick with top adapter (neck) type fixed (DORMA art
no. 9180205) with 2 nos. of m4 x 10 mm allen CSK screw).
The balustrade fixed to top of the floor, straight or staircase by
epoxy chemical grout (chemical grout). The balustrade c/c is
900 to 1000 mm. The height of the handrail 1000 mm
from FFL. Glass infill of 10 mm thick toughened (monolithic)
is fixed to the balustrade with glass link (DORMA
art no. 9180073) m8 x 25 mm allen cap screw (two per
balustrade), complete with all end cap (DORMA
art no. 9180208). All the material of handrail, balustrade and
components should be of SS 304 grade satin finish.
- - -
Area of application
1. Office balcony
2. Home balcony
Distance between balusters
Between 900 - 1000 mm
Price
Upon request
Glass type & thickness
Toughened glass & thickness - 10 mm
Standards
1. Australian code 1288 2006
2. IS 875 part II imposed loads
3. BS6399 part I 1996
70
DORMApedia
GLASS FLOORING
—
Area of application
1. All external area
Total width & height
Totally customised solution
Price
Upon request
Wind pressure & live load
As per site conditions
Specification
No. Product image Product code Core specification
1
Finish UOM Qty.
spider
non-fin fittings
- - - Sqft. - - -Design, supply of DORMA spider walkable glass floor system,
customs designed to withstand the live load as per IS 875 part
2 with construction, weather sealants of DOW Corning / GE /
Wacker. The spiders shall be of material SS 316 DORMA
spider non fin fittings and DORMA RODAN articulated bolt
assembly with articulation supported on steel structure for
lateral support as per design. The glass shall be 33.04 mm
10 TG +1.52 PVB + 10 TG + 1.52 PVB + 10 TG mm thick clear
toughened double laminated glass. The design shall
accommodate floor movements. All fasteners shall be SS 316
& anchor bolts shall of Hilti / Fisher make. The above work
complete in all respect as per approved drawings and to the
satisfaction of engineer-in-charge / architect consultant.
- - -
PRODUCT HANDBOOK
EXTERNAL EXIT DOOR WITH ACCESS CONTROL
—
Threshold
KU 480 concealed cable loop
Power supply
AD 100
Card reader
Exit device
DEF 9100 x no trim
Exit device
DEF 9109C - electrified trim
Door contact
Specification
No. Product Product code Core specification
1
2
3
4
5
6
Finish Unit Qty.
JC603-2BBHinges
DEF9100 /
YT09C
electrified trim
DEF9100 x
no trim
AD100/220V
KU480
- - -
Exit device
Exit device
Power supply
Cable loop
Card reader
SSS EA 6
SSS
SSS
- - -
SSS
- - -
EA
EA
EA
EA
- - -
1
1
2
2
2
DORMA JC 603, 2 ball bearing, standard duty, 4 - ½” x 4” x
3.4 mm, stainless steel, ANSI/BHMA grade 1 hinge, 5 knuckle
in satin stainless steel finish.
DORMA DE9000 series delayed action for delayed egress.
Concealed vertical rod exit device with pullman type top latch
bolts and round slide bolt bottom latches, fire, 24VDC @ 0.5A
continuous input power. Entrance by electrified trim, fail
secure, key locks or unlocks lever. Remote authorised access /
egress feature in satin stainless steel finish.*
DORMA DE9000 series delayed action for delayed egress.
Concealed vertical rod exit device with pullman type top latch
bolts and round slidebolt bottom latches, fire rated, no trim,
24VDC @ 0.5 A continuous input power. Without outside trim
in satin stainless steel finish.*
Power supply, input 220, output 24VDC, 6AMP surge for 0.5
Seconds,1 amp continuous,205 x 205 x 100 mm enclosure for
indoor use with hinged cover.
Concealed cable loop (180° Opening) in satin stainless steel
finish.
By security system supplier.
*Note :
- The above application are suitable for door size 4’ x 8’ or higher door sizes please contact DORMA.
- Suitable for minimum door thickness 45 mm.
71DORMA
DORMApedia
EXTERNAL EXIT DOOR WITH ACCESS CONTROL
—
Threshold
KU 480 concealed cable loop
Power supply
AD 100
Card reader
Exit device
DEF 9100 x no trim
Exit device
DEF 9109C - electrified trim
Door contact
Specification
No. Product Product code Core specification
10
11
12
Finish Unit Qty.
RP78si/16si
RP67
MC-4
Gasketting
Drip strip
Door contact
Grey
Grey
- - -
Set
EA
Set
1
1
2
Perimeter seal, acoustic jamb and header jamb and header
jamb and header jamb seals 5/8” x 3/16” x 30 feet for double
doors. With 78si at stile fixing (2 x 7 ft) grey 2 x 10 feet in grey
finish.
Drip strip to avoid water entrance at door top frame jamb for
external doors. Length as per frame width in grey finish.
Door position sensor, recessed mount 250mA @ 30V AC/DC,
22 AWG.
7
8
9 8616DS/FC
Cylinder
Cylinder
Door closer
SC
SC
Silver
EA
EA
EA
2
1
2
Mortise cylinder, for ANSI panic bar rim in satin chrome finish.
Mortise cylinder, for ANSI panic bar outside trim in satin
chrome finish.
DORMA adjustable power six 1-6, certified to ANSI 156.4
grade. Door saver parallel arm, rack and latching speeds, with
slim plastic cover. With back check as a standard feature, push
side installation in silver finish.
72
PRODUCT HANDBOOK
EXIT DOOR WITH ELECTRIC LATCH RETRACTION
—
Specification
Power supply
PS 501
KU 480 concealed cable loop Card reader
Exit device
9100 x No Trim
Exit device
9100 - no trim
Door contact
Threshold
No. Product Product code Core specification
1
2
Finish Unit Qty.
JC603-2BBHinges
9100XLBXESX
No TRIM
Exit device
SSS EA 6
SSS EA 2
DORMA JC603, 2 ball bearing, standard duty, 4 - ½” x 4” x 3.4
mm, stainless steel, ANSI/BHMA grade 1 hinge, 5 knuckle in
satin stainless steel finish.
DORMA 9000 series concealed vertical rod, less bottom rod
exit device, 19 mm dead locking latching latch bolt, length as
per door width, with #418 standard keeper, field reversible
handing. Without outside trim, for exit only. With electric latch
retraction function.*
3
4
5
6
7
TG9356/GZ274
PS501/220V
KU480
- - -
Pull handle
Power supply
Cable loop
Card reader
Cylinder
SSS
- - -
SSS
- - -
SC
Pair
EA
EA
- - -
EA
2
1
2
2
1
DORMA c offseturved pull handle, 32 mm dia, 250 mm long,
85 mm projected from door surface, with single- sided fixing.
Power supply, model ADPS - 501 (configured for input
220-240VAC, 50/60Hz, 1A) 24VDC.
Concealed cable loop (180° opening) in satin stainless steel
finish
By security system supplier.
Mortise cylinder, for ANSI panic bar rim in satin chrome.
9 RP78si / RP 55Gasketting Brown Set 1RP78Si perimeter seal / RP 55, EPDM open cell sponge around
the door for fire and smoke protection, self adhesive and
suitable for single door size 8 running mt in brown finish.
8 TS93G
EN 2-5
G93N /
push side
Door closer Silver EA 2DORMA TS 93G adjustable power EN 2-5, certified to
EN 1154, CE market, side channel assembly, cam-action,
adjustable closing and latching speeds. With adjustable back
check and delayed action as standard features. Push side
installation. Up to 180 opening angle.
o
- - -
73DORMA
DORMApedia
EXIT DOOR WITH ELECTRIC LATCH RETRACTION
—
Power supply
PS 501
KU 480 concealed cable loop Card reader
Exit device
9100 x no trim
Exit device
9100 - no trim
Door contact
Threshold
Specification
No. Product Product code Core specification Finish Unit Qty.
10
11
12
111si
3108
MC-4
Threshold
Door stop
Door contact
Black
SSS
- - -
EA
Each
Set
1
2
2
Weather proof threshold with silicon rubber seal (black), length
as per opening width.
DORMA floor stop half dome with 45 mm dia with fixing
accessories, in satin stainless steel finish.
Door position sensor, recessed mount 250mA @ 30V AC/DC,
22 AWG.
*Note :
- APPLICATION 1 :
- APPLICATION 2 :
In the above application shown, incase of power - entry from outside is through card reader. Incase of power failure entry from
outside to inside is restricted.
In the application 1, if the entry is required from outside during power fail condition, it is suggested to use 1 no. of ‘Y’ style
electrified trim* with integral locking / unlocking option, with fail secure (LFSC) 09 function.
*ES100 power supply 1 no. must be used to power this trim.
* Mortice cylinder (1 no.) for ANSI panic bar outside trim should be added.
74
PRODUCT HANDBOOK
GLASS DOOR WITH ACCESS CONTROL
—
Over panel
side light
connector Pivot bearing
Single
Point fixing
TV Lock
with
Custom
made
Breaker
Connecting rod
Lock with
Eccentric
Bushing
Floor spring
Card reader
Power supply
RZ 01/220V
Specification
No. Product Product code Core specification Finish Unit Qty.
1
2
3
4
5
6
7
8
9
8.21.310.700.99
8.29.330.700.99
8.29.545.700.99
8.29.551.700.99
8.29.460.700.99
8.29.462.700.99
8.21.373.700.99
8.21.448.700.99
3515
Pivot bearing
Over panel side
light connection
Pivot bearing
Pivot pole
Single point fixing
Single point fixing
Pull handle
Lock
Cylinder
SSS
SSS
SSS
SSS
SSS
SSS
SSS
SSS
SSS
EA
EA
EA
EA
EA
EA
EA
EA
EA
2
2
2
2
2
6
2
2
2
Pivot bearing for over panel and ceiling connection.
Over panel side light connector.
Pivot bearing for BTS.
2646 mm long pivot pole with drilled hole and fixed vertically.
Single point fixing countersunk fixed for 10 and 12 mm glass.
Single point fixing countersunk centering for 10 and 12 mm glass.
1240 mm long pair of lever handle with three fixing.
Manet corner lock suitable for 8/10/12 mm glass.
DORMA 3515, 5 pin euro profile knob cylinder with internal thumb turn
and external key operation standard length 70 mm in satin nickel plated
finish with 3 keys. Optional master keying and grand master keying can
be done on request - NMK.
10
11
8.05.194.000.99
BTS75V
Eccentric bushing
Floor closer
SSS
SSS
Set
EA
2
2
Eccentric bushing for bottom lock.
BTS75V floor spring with extended spindle and terrazzo pan complete
with sealing compound 2300.
12 TV-104
(TV-Z 104 for
pull side)
Electro
mechanical lock
SSS EA 2Electro-mechanical door locking element (failsafe) with anti-tamper
and door monitoring contacts, integrated positives - action monitoring
for active/inactive status, housed in anti-corrosion and anti temper
metal enclosure, 24V DC, 250mA, 90 x 55 x 80 mm. (TV-Z 104 should
be additionally used on pull side).
13 TV-104/TVZ 104
glass bracket
Custom made
patch fitting
SSS EA 2Custom made bracket to fix TV104 / TVZ 104 on 10 - 12 mm glass by
others.
14
15
16
17
RZ01
- - -
- - -
3108
Power supply
Push button
Card reader
Door stop
- - -
- - -
- - -
SSS
EA
EA
- - -
EA
2
1
1
2
RZ01 stabilized 24VDC power supply unit.
Push button by security system supplier.
By security system supplier.
DORMA floor stop half dome with 45 mm dia with fixing accessories in
satin stainless steel finish.
Note :
Pivot pole length is calculated for 2700 mm long. Require the exact size prior to placing the order. For fixing the tv locks custom made patch shall be arranged by the
fabricator. Provide place from inside to fix the push button, cabling shall be arranged from external bollard to tv lock by others. Over head panel considered. Maximum
door panel height 3000 mm.
75DORMA
DORMApedia
GLASS DOOR WITH ACCESS CONTROL
—
Note :
Pivot pole length is calculated for 2700 mm long. Require the exact size prior to the order. For fixing the TV locks custom made patch shall be the fabricator. Provide
place from inside to fix the push button. Cabling shall be arranged from external bollard to TV lock by others.
Single
point
fixing
TV lock
with
custom
made
breaker
False ceiling
Connecting
rod
Lock with
eccentric
bushing
Floor spring
Card reader
Power supply
RZ 01/220V
13
14
15
16
RZ01
- - -
- - -
3108
Power supply
Push button
Card reader
Door stop
- - -
- - -
- - -
SSS
EA
EA
- - -
EA
2
1
1
2
RZ01 stabilized 24VDC power supply unit.
Push button by security system supplier.
To be supplied by specialist manufacturer.
DORMA floor stop half dome with 45 mm dia with fixing accessories, in
satin stainless steel finish.
Specification
No. Product Product Code Core Specification Finish Unit Qty.
1 8.21.310.700.99Pivot bearing SSS EA 2Pivot bearing for over panel and ceiling connection.
2
3
4
5
6
8.01.115.000.99
8.29.545.700.99
8.29.551.700.99
8.29.460.700.99
8.29.462.700.99
Top pivot
Pivot bearing
Pivot pole
Single point fixing
Single point fixing
SSS
SSS
SSS
SSS
SSS
EA
EA
EA
EA
EA
2
2
2
2
6
PT25 top pivot.
Pivot bearing for BTS.
2646mm long pivot pole with drilled hole and fixed vertically.
Single point fixing countersunk fixed for 10 and 12 mm glass.
Single point fixing countersunk centering for 10 and 12 mm glass.
7
8
9
8.21.267.700.99
8.21.448.700.99
3515
Pull handle
Lock
Cylinder
SSS
SSS
SSS
EA
EA
EA
2
2
2
350 mm long pair of lever handle with two fixing.
Prestige lock suitable for 8/10/12mm glass.
DORMA 3515, 5 pin euro profile knob cylinder with internal thumb turn
and external key operation standard length 70 mm in satin nickel plated
finish with 3 keys. Optional master keying and grand master keying can
be done on request - NMK.
10
11
8.05.194.000.99
BTS75V
Eccentric bushing
Floor closer
SSS
SSS
Set
EA
2
2
Eccentric bushing for bottom lock.
BTS75V floor spring with extended spindle and terrazzo pan complete
with sealing compound 2300.
12 TV-104TV Lock SSS EA 2Electronic exit bolt fail safe, with anti tamper and door monitoring
contacts, integrated positive guided monitoring of TV active/inactive
states, max holding force of 6kN, size 190 x 55 x 80 mm,
24vDC/250mA.
76
PRODUCT HANDBOOK
STAND ALONE ACCESS CONTROL DOOR WITH ACOUSTIC SEALS
—
ITS 96 concealed
door closerHinges
Lever handle
XS cylinder
Anti tamper rose
Automatic door bottom
7
8
19154000
19190004
XS-CBP
battery pack
Anti tamper
Rose*
- - -
- - -
EA
Set
1
1
Battery pack comprising 2 single CR2 lithium batteries for
fitting to an XS reader module.
Enhanced mechanical protection of XS cylinder, resistant to
sabotage and vandalism.
Note : *Please select the appropriate length of cylinder adapter as per the door thickness and meeting the requirements of anti tamper rose
Specification
No. Product Product code Core specification
1
2
3
4
5
6
Finish Unit Qty.
JC603-2BBHinges
281a lock
Premium
8300 / 6501
19040004
19160116
19180204
Lock
Lever handle
Reader module /
XS-CM 125 Khz
Cylinder adapter*
XS - PZ 16
XS-KL knob
SSS EA 3
SSS
SSS
- - -
- - -
Mock
SS
EA
Set
EA
EA
EA
1
1
1
1
1
DORMA 2 ball bearing, standard duty, 4 - ½” x 4” x 3.4
mm, stainless steel, ANSI/BHMA garage 1 hinge, 5 knuckle in
satin stainless steel finish.
JC603,
Mortice sash lock 281a with 55 mm backset, 20 mm square
forend and prepared for euro profile cylinder including strike
plate in satin stainless steel as per EN 12209, CE marked.
Premium spring assisted lever handle flat curved design, on
55 mm dia round roses back to back fixing screws, click & go
fast fixing modular mechanism, maintenance free sleeve
bearing, compliant with EN 1906 category 4 and DIN18273,
non handed.
Reader module for XS cylinder, master card type, for access
control on doors. The proximity type (show & go) reader module
reads ID cards. Up to 99 ID cards. Finish - mock stainless
steel / end face black.
Cylinder adapters for combination with XS cylinder
components of length 35 x 35 mm.
Mechanical knob combination with XS cylinder components in
mock stainless steel finish.
77DORMA
Battery change tool
Reader Module
Cylinder adapter
DORMApedia
STAND ALONE ACCESS CONTROL DOOR WITH ACOUSTIC SEALS
—
ITS 96 concealed
door closerHinges
Lever handle
XS cylinder
Anti tamper rose
Automatic door bottom
Specification
No. Product Product Code Core Specification
9
10
11
12
13
Finish Unit Qty.
19175001ID card
ITS96
EN 2-4 G96N20
intumescent
3108
RP55-17’
RP 70 Si
Door closer
concealed
Door stop
Gasketting
Auto door
bottom
- - - Pack 1
- - -
SSS
Brown
Anodized
satin clear
EA
EA
EA
EA
1
1
1
1
ID card with passive transponder for the identification of
authorized persons. Each ID card contains an electronic serial
number. Dimensions (W x H x D) : 85 x 54 x 0.75 mm pack of
10 cards.
DORMA floor stop half dome with 45 mm dia with fixing
accessories, in satin stainless steel.
RP 55, EPDM open cell sponge around the door for fire and
smoke protection, self adhesive and suitable for single door
size 6 running mt in brown finish.
RP 70Si, automatic door bottom seal, heavy duty, fully
mortised version, spring loaded to lift clear of the floor as soon
as the door leaf is opened, suitable to be used on fire and
smoke check doors, seal material = silicon, finish = anodized
satin clear, as per door width.
14 XS - CBCBattery
change tool
- - - Set 1XS - CBC battery change tool.
DORMA ITS 96, concealed cam action door closer with G 96 N
slide channel arm with standard spindle, including cushioned
limit stay. Adjustable closing force EN 2-4 spring size EN 2-4
as per EN 1154 and CE marked. silver finish. Non-handed.
78
Battery change tool
Reader Module
Cylinder adapter
79DORMA
PRODUCT HANDBOOK
CORRIDOR POCKET DOOR
—
Pull handle
Dead bolt
Flush bolt
TS 9356 TPKT 90 PF
pull side / pocket pivots
Specification
No. Product Product code Core specification
1
2
3
4
5
6
Finish Unit Qty.
TS9356
TPKT90PF
pull side
Pocket pivots /
door closer
288a dead lock
package with
60 mm knob
cylinder
TGDI-D300
3100-1
Rp55 / 16si
Lock
Pull handle
Flush bolt
wood
Dust proof
strike
Gasketting
SSS Set 2
SSS
SSS
SC
SSS
Brown
EA
Pair
Pair
EA
Set
1
2
1
1
1
DORMA adjustable power EN 5-6, slide channel
assembly, cam-action, adjustable closing and latching speeds.
With adjustable back check and delayed action as standard
features. Pull side installation. 90 degree closer on door, track
mounted on pocket wall, including 3 nos pocket pivots
(handed).
TS9356
DORMA 288a with 55 mm backset, 20 mm square forend
prepared for euro profile cylinder including strike plate. EPC
60 mm length internal thumb turn & external key operation &
escutcheons in SSS finish.
DORMA pull handle TGDI-D 300 back to back with adjustable
fixing for glass, wood and metal doors in satin stainless steel.
The pull handles should have supporting washer with raised
bevelling on the outer surface. Length = 300 mm, 22 mm dia -
SS304 grade - with stud for 35 mm thickness door / stud
suitable for 40 mm thick door to be added.
DORMA lever action flush bolt with 19 mm projecting bolt
L = 300 mm for wood door in satin chrome.
DORMA dust excluding socket 3124 with 16mm dia hole, fully
morticed on the floor in satin stainless steel.
RP 55, EPDM open cell sponge around the door for fire and
smoke protection, self adhesive and suitable for single door
size 6 running mt. Brown jamb and header seals 1/4 x ½ x 21
feet for pair doors. With16si 2 x 7 feet.
3124
Door closed
Pocket
Depth
55/64”
7/64”
1/8” Clearance
Pocket Depth : 3”to 4 3/4”
Pivot point
Pocket point
PocketLength
DoorinPocket
DORMA 75520 / 75523 Pocket Pivot
DORMApedia
SMOKE RELEASE DOOR
—
Specification
No. Product Product code Core specification Finish Unit Qty.
Pull handle
Bottom insert
Magnetic
lock
RTS 85
1
2
3
4
5
6
4.774
4.604
4.611
85311103
TG9356/GZ214
EM 7500
FAH / SAH*
Floor pivot
Bottom insert
RTS insert
RTS 85
Pull handle
Electro
Magnetic lock
SSS
- - -
- - -
- - -
SSS
SSS
EA
EA
EA
EA
Pair
EA
3
3
3
3
1
2
Floor pivot bearing with extended 20mm enhanced spindle.
Insert for floor bearing and BTS.
Insert for RTS.
Transom concealed door closers 10 mm spindle extension
without hold open.
DORMA pull handles, 32 mm dia, 350 mm
long, 85 mm projected from door surface, with back to back
through-bolt fixing.
Tg9356 offset
Electro-magnet with 7500N holding force. With integrated
‘Door Lock’ feedback function. Corrosion-protected casing of
metal, and magnet of Pure copper (99.8%) for high electrical
efficiency. Suitable for service temperature between -60 C
and + 80 C.
o
o
7
8
9
MC 4
RZ01/220V
3108
Door contact
Power supply
Door stop
- - -
- - -
SSS
Set
EA
EA
3
1
2DORMA floor stop half dome with 45 mm dia with fixing
accessories, in satin stainless steel.
RZ01 Power supply unit, stabilized 24VDC Power supply unit,
220V AC, (+/- 10%, 16VA, max current output 600mA.
Door position sensor, recessed mount 250mA@30V AC/DC,
#22AWG.
*Note : Refer the installation instruction of EM7500 FAH / SAH for appropriate door dimensions.
80
PRODUCT HANDBOOK
SMART TOUCH DOOR
—
Floor spring
Power supply
RZ 01 / 220 V
Electro magnetic lock
Smart touch
pull handle
Card reader
Power transfer
top center
Specification
No. Product Product code Core specification Finish Unit Qty.
1
2
BTS80
without
accessories
E8062/8067
Floor spring
Power transfer
top pivot
(top center
complete)
SSS
- - -
EA
Set
1
1Electrified walking beam top pivot for power transfer. Available
in a two wire and four wire designs provide a maximum of 6A at
24V. Specify number of wires required.
DORMA floor spring BTS 80 size EN 4, certified to EN1154,
for up to 300 kg door leaf weight, adjustable closing speed, non
handed, back check, adjustable delayed action, floor
concealed installation, with sealing compound DORMA 2300.
3 7421Bottom strap - - - EA 1Bottom strap, forged steel for up to 300kg weight.
4 EM 7500
FAH / SAH*
Electro
magnetic lock
SSS EA 1Electro-magnet with 7500N holding force. With integrated
‘door lock’ feedback function. corrosion-protected casing
of metal, and magnet of pure copper (99.8%) for high
electrical efficiency. Suitable for service temperature between
-60 C and +80 C.
o o
5 Smart touchSmart touch
handle
- - - Set 1Smart touch pull handle with electromagnet releasing switch
by others.
6 - - -Card reader - - - - - - 1By security supplier.
7
8
RZ01/220V
3108
Power supply
Door stop
- - -
SSS
EA
EA
1
2
RZ01 power supply unit, stabilized 24VDC power supply unit,
220V AC (+/- 10%), 16VA, max current output 600mA.
DORMA floor stop half dome with 45mm dia with fixing
accessories, in satin stainless steel.
*Note : Refer the installation instruction of EM7500 FAH / SAH for appropriate door dimensions.
81DORMA
DORMApedia
82
ACCESS CONTROL DOOR WITH CONCEALED FITTING
—
ITS 96 concealed
door closer
Deadbolt lock +
Escutcheon + cylinder
Pull handle
Concealed
magnetic lock
Concealed
hinges
Specification
No. Product Product code Core specification Finish Unit Qty.
1
2
TECTUS TE
5103D
ITS96-EN 2-4
G96N20
Hinges
Door closer
concealed
- - -
- - -
EA
EA
3
1DORMA adjustable power EN 2-4, certified to EN 1154,
CE marked, slide channel assembly, concealed cam-action
door closer, adjustable closing and latching speeds. Cushioned
limit stay. Up to120 opening angle.
o
ITS96
TECTUS TE 5103D – SIMONSWERK, completely concealed
hinge system for unrelated doors up to 100kgs. For wood, steel
or aluminum; in stainless steel finish. Opening angle 180 deg.
Load capacity 100 kgs, size - 180 mm and diameter
cutter 24 mm.
3 288a Dead Lock
package
with knob
cylinder
Lock SSS Set 1DORMA 288a with 55 mm backset, 20 mm square forend
prepared for euro profile cylinder including strike plate and
EPC 60 mm length internal thumb turn & external key
operation & escutcheons in SSS finish.
4 Premium 6612Escutcheon SSS Pair 1Circular euro profile cylinder escutcheon, 55 mm dia back to
back fixing.
5 EM 7500 D AMElector
magnetic lock
Satin
anodized
aluminium
EA 1Recessed shear lock-elector-magnet with 7500N holding
force. With integrated door locked feedback function.
Corrosion-protected casing of metal, and magnet of pure
copper (99.8%) for high electrical efficiency. Suitable for
service temperature between -60 C to +80 C.
o o
6
7
- - -
- - -
Power supply
Card reader
- - -
- - -
EA
EA
1
2
By security systems supplier.
By security systems supplier.
8 TG9355/GZ214Pull handle SSS Pair 1DORMA pull handles U-shaped, 20 mm dia, 150 mm
long, 65 mm projected from door surface, with back to back
through-bolt fixing.
TG9355
9 3108Door stop SSS EA 1DORMA floor stop half dome with 45 mm dia with fixing
accessories, in satin stainless steel.
PRODUCT HANDBOOK
NOTES
—
83DORMA
DORMApedia
NOTES
—
84
PRODUCT HANDBOOK
NOTES
—
85DORMA
DORMApedia
NOTES
—
86
DORMA India Private Limited
14 Pattullous Road
CHENNAI 600 002
INDIA
Tel +91 44 2855 9192
Fax +91 44 2858 5096
www.dorma.com/in
DI_9170343_04/14_DORMApedia

DORMApedia_Product_Handbook

  • 1.
  • 2.
  • 3.
    Disclaimer : Liability : Thebook contains predefined hardware sets based on standard applications. It is always advisable to involve DORMA PMT for thorough and detailed specifications and for evaluation of the specified documents. For accessing the softcopy of this handbook and view the latest updates, please visit Although the contents of this publication have been compiled with the greatest possible care, DORMA worldwide and its subsidiaries are not liable for any damage that might arise from errors in this publication. DORMA reserves the right to make suitable modifications in content without prior notice. © DORMA 2014 http://go.dorma.com/handbook QUALIFIED TEAM OF PERSONNEL SERVICES OFFERED - GAI Certified professionals for EN standards - AHC Certified professionals for ANSI Standards - Code compliance check - Architectural hardware specifications for all openings - Hardware scheduling - Creating related tender documents - Any special requirements & clarifications related to architectural openings DORMApedia DORMA PMT Specification Service is Holistic —
  • 4.
    DORMA PMT Specification Serviceis Complimentary — DOOR CONTROL GLASS AUTOMATIC / MANUAL - Revolving door - Swing door - Sliding door - Sliding & Folding - Fire rated ironmongery - Non fire rated ironmongery - Glass hardware and partition systems - Framed modular glass partition systems - Frameless façade PARTITIONS SECURITY ACCESS SOLUTIONS - Non-acoustic space diving solutions - Acoustic space dividing solutions - Electro magnetic locks - Electrical locks, Electric strikes - Electro magnetic door holders - Emergency escape solutions - Door monitoring switches PRODUCT HANDBOOK
  • 5.
    DORMApedia CONTENTS — Entry / Exit Solution 11- 48 71 - 82 Space Management Solution 49 - 63 Structure / Point Solution 64 - 70
  • 6.
    ENTRY / EXITSOLUTION — ENTRY / EXIT SOLUTION SWING TYPE SLIDING TYPE REVOLVING TYPE ALUMINIUM GLASS DOORS STEEL DOORS TIMBER DOORS MANUAL AUTOMATIC PIVOT TYPE HINGE TYPE HINGE TYPE GLASS DOORS TIMBER DOORS FRAMELESS ALUMINIUM FRAME CURVED SLIDING REVOLVING STRAIGHT SLIDING ALUMINUM PROFILE ALUMINUM PROFILE WITH GLASS CEILING ALUMINUM PROFILE FRAMELESS BREAKOUT FRAMED PROFILE FULL CURVED HALF CURVED POINT PATCH SWING TYPE HIGH SECURITY HARDWARE NON FIRE DOOR FIRE DOOR PIVOT TYPE HINGE TYPE PIVOT TYPE 25 - 26 21 22 - 24 20 19 18 11 - 17 27 - 30 31 - 34 35 & 37 36 38 39 41, 42 43 44 45 46 47 48 40 71 - 82 Page No. PRODUCT HANDBOOK
  • 7.
    DORMApedia SPACE MANAGEMENT SOLUTION — SPACEMGMT SOLUTION ACOUSTIC NON-ACOUSTIC CLEAR OPAQUE SLIDING & STACKING GLASS RESTROOM SOLUTION HORIZONTAL FOLDING FSW HSW BSW SHOWER CUBICLE URINAL PARTITION TOILET CUBICLE SLIDING SWING FIXED PARTITION MOVEO VARIFLEX MOVEO GLASS FRAMELESS POINT PATCH FRAMED ALEXA HORIZONTAL FOLDING 52 49 - 51 53 54 55 56 57 58 59 61 62 63 60 Page No.
  • 8.
    STRUCTURE / POINTFITTINGS — STRUCTURE / POINT FITTING EXTERNAL INTERNAL GLASS FLOORING HANDRAIL CANOPY FACADE SKYLIGHT 64, 65 66 67 68 - 69 70 Page No. PRODUCT HANDBOOK
  • 9.
  • 10.
    Area of Application 1.Office entrance doors 2. Office doors Door Dimension Between 950 - 1100 mm (Width) Upto 2100 mm (Height) Thickness - 40 mm Door Type Timber doors EN Standards Price Hinge : EN 1935 Door closer : EN 1154 Mortise lock : EN 12209 Upon request 11DORMA PRODUCT HANDBOOK — WOODEN DOOR ITS 96 concealed door closer Deadbolt lock + escutcheon + cylinder Pull handle Hinges Specification No. Product image Product code Core specification 1 2 3 4 5 Finish UOM Qty. BB 4330 TGDI-H1000 278a deadlock type 2 package ITS 96, EN 2-4 3108 SSS Each 3 SSS Pair 1 SSS Set 1 Silver Each 1 Each 1SSS DORMA BB 4330, 5 knuckle, 2 ball bearing butt hinges size 4" x 3" x 3 mm, in SS304 and in satin stainless steel finish. Suitable for door weights upto 120kgs. Template drilled. DORMA pull handle TGDI-H 1000 back to back with 850 mm CTC, adjustable fixing for glass, wood and metal doors in satin stainless steel. the pull handles should have supporting washer with raised beveling on the outer surface. Length = 1000 mm, 3 mm dia - SS304 grade - with stud for 35 mm thickness door / stud suitable for 40 mm thick door to be added. DORMA 278a with 55 mm backset, 20mm square forend prepared for euro profile cylinder including strike plate and EPC 60 mm length with one side key and other side thumbturn operation & escutcheons in SSS finish - master key optional. DORMA ITS 96, concealed cam action door closer with G 96 N slide channel arm with standard spindle, including cushioned limit stay, adjustable closing force EN 2-4 spring size EN 2-4 as per EN 1154 and CE marked. Silver finish. Non-handed. DORMA floor stop half dome with 45 mm dia with fixing accessories, in satin stainless steel finish.
  • 11.
    WC EXTERNAL DOORS — Areaof Application 1.Toilet external doors Door closer Deadbolt lock + escutcheon + cylinder Pull handle Hinges 12 Specification No. Product image Product code Core specification 1 2 3 4 5 6 Finish UOM Qty. BB 4330 TGDI-D300 278a deadlock type 2 package TS 68, EN 2/3/4 standard arm 4012 3020 M / F SSS Each 3 SSS Pair 1 SSS Set 1 Silver Each 1 Each Each 1 1 SSS SSS DORMA BB 4330, 5 knuckle, 2 ball bearing butt hinges size 4" x 3" x 3 mm, in SS 304 and in satin stainless steel finish. Suitable for door weights upto 120kgs. Template drilled. DORMA pull handle TGDI-D 300 back to back with adjustable fixing for glass, wood and metal doors in satin stainless steel finish. the pull handles should have supporting washer with raised bevelling on the outer surface. Length = 300 mm, 22 mm dia - SS304 grade - with stud for 35 mm thickness door. DORMA 278a with 55mm backset, 20 mm square forend prepared for euro profile cylinder including strike plate and epc 60mm length with one side key and other side thumbturn operation & escutcheons in satin stainless steel finish. DORMA rack and pinion door closer with selectable closing force EN 2 / 3 / 4 ; adjustable closing & latching speed with two independent valves. Non-handed. 4012 wall mounted door stop with rubber buffer. Satin stainless steel finish. Sign plate male / female for WC application with fixing screws size 125 x 125 mm, rounded corners in SS 304 grade satin stainless steel finish. Marking in black. DORMApedia Door Dimension Between 950 - 1100 mm (Width) Upto 2100 mm (Height) Thickness - 35 mm Door Type Timber doors EN Standards Price Hinge : EN 1935 Door closer : EN 1154 Mortise lock : EN 12209 Upon request
  • 12.
    Area of Application 1.Toilet internal doors Door Dimension Between 950 - 1100 mm (Width) Upto 2100 mm (Height) Thickness - 40 mm Door Type Timber doors EN Standards Price Hinge : EN 1935 Mortise lock : EN 12209 Upon request WC INTERNAL DOOR — Lever handle with WC indicator Hinges 13DORMA Specification Note : This type of lever handle is highly recommended due to return trim and complaince to discrimination against disability act. Other design of lever handles are also available upon request. No. Product image Product code Core specification 1 2 3 Finish UOM Qty. BB 4330 Pure 8100 Type 3 Package 4014 SSS Each 3 SSS Set 1 SSS Each 1 DORMA BB 4330, 5 knuckle, 2 ball bearing butt hinges size 4" x 3" x 3 mm, in SS 304 and in satin stainless steel finish. Suitable for door weights upto 120kgs. Template drilled. Pure 8100 type 3 package with pair of 8100 design lever handle on roses & WC indicator. including 275 WC lock with 78 mm CTC, 55 mm backset 20 mm square forend including strike plate. 4014 wall mounted door stop with coat hook. Satin stainless steel finish. PRODUCT HANDBOOK
  • 13.
    DORMApedia MAIN DOOR -HOUSE — Area of application 1. Main doors - House 14 Door closer Eye viewer Lever handle Hinges Specification No. Product image Product code Core specification 1 2 3 4 5 Finish UOM Qty. BB 4330 TS 71, EN 3/4 standard arm 1200 3108 SSS Each 3 SSS Set 1 Silver Each 1 SNP Each 1 Each 1SSS DORMA BB 4330, 5 knuckle, 2 ball bearing butt hinges Size 4" x 3" x 3 mm, in ss 304 and in satin stainless steel finish. Suitable for door weights upto 120 kgs. Template drilled. TH 126 type 2 package with pair of TH 126 design lever handle on roses & euro profile cylinder one side key and other side knob 60 mm length, including 271a mortise lock with 72 mm CTC, 55 mm backset 20 mm square forend with strike plate. DORMA TS 71 rack and pinion door closer with adjustable closing force, size EN 3/4 closing speed and latching speed adjustable into independent ranges with adjustable by independent valves. Non-handed. DORMA door viewer with flap 1200 for 180 deg angle viewing adjustable and suitable for door thickness 35 - 55 mm in satin nickle plated finish. DORMA floor stop half dome with 45 mm dia with fixing accessories, in satin stainless steel finish. Door dimension Between 950 - 1100 mm (Width) Upto 2100 mm (Height) Thickness - 40 mm Door type Timber doors EN standards Price Hinge : EN 1935 Door closer : EN 1154 Lever handle : EN 1906 Mortise lock : EN 12209 Upon request TH 126 type 2 package
  • 14.
    Area of application 1.Internal doors - House Door dimension Between 950 - 1100 mm (Width) Upto 2100 mm (Height) Thickness - 40 mm Door type Timber doors EN standards Price Hinge : EN 1935 Lever handle : EN 1906 Mortise lock : EN 12209 Upon request PRODUCT HANDBOOK INTERNAL DOORS - HOUSE — 15DORMA Note : This type of lever handle is highly recommended due to return trim and complaince to discrimination against disability act. Other design of lever handles are also available upon request. Lever handle Hinges Specification No. Product image Product code Core specification 1 2 3 Finish UOM Qty. BB 4330 TH 126 Type 2 Package 3108 SSS Each 3 SSS Set 1 SSS Each 1 DORMA BB 4330, 5 knuckle, 2 ball bearing butt hinges Size 4" x 3" x 3 mm, in SS 304 and in satin stainless steel finish. Suitable for door weights upto 120kgs. Template drilled. TH 126 type 2 package with pair of TH 126 design lever handle on roses & euro profile cylinder with one side key and other side knob 60 mm length, including 271a mortise lock with 72 mm CTC, 55 mm backset 20 mm square forend with strike plate. DORMA floor stop half dome with 45 mm dia with fixing accessories, in satin stainless steel finish.
  • 15.
    DORMApedia HOTEL LOCKING SYSTEM- MAIN DOOR - GUEST ROOM — Area of application 1. Main doors - Hotel guest room 16 Door closer Hotel lock Security chain Automatic door bottom Eye viewer Hinges Specification No. Product image Product code Core specification 1 2 3 4 5 Finish UOM Qty. BB 4330 ITS 96, EN 2-4 RF hold open unit SSS Each 3 Silver Each 1 Set 1 DORMA BB 4330, 5 knuckle, 2 ball bearing butt hinges Size 4" x 3" x 3 mm, in SS 304 and in satin stainless steel finish. Suitable for door weights upto 120kgs. Template drilled. DORMA ITS 96, concealed cam action door closer with G96N slide channel arm & standard spindle, including cushioned limit stay, as per EN 1154 and CE marked in silver finish. Non handed. adjustable closing force EN 2-4 DORMA RF hold open unit for G96N slide channel. 1200 1206 SNP SNP Each Each 1 1 DORMA door viewer with flap 1200 for 180 deg angle viewing adjustable and suitable for door thickness 35 - 55 mm in satin nickle plated finish. DORMA spring loaded door security chain for the main doors in satin nickle plated. 6 3108 1DORMA floor stop half dome with 45 mm dia with fixing accessories, in satin stainless steel finish. SSS Each 7 RP - 8Si Alum. Each 1Automatic door bottom RP8Si seal from Raven, extruded silicon sealing component, spring loaded to lift clear of the floor. Concealed mounted in a 15 x 34 mm groove. Max gap 13mm in anodised satin clear finish. Length as per door width. Door dimension Between 950 - 1100 mm (Width) Upto 2100 mm (Height) Thickness - 40 mm Door type Timber doors EN standards Hinge : EN 1935 Door closer : EN 1154 Price Upon request
  • 16.
    PRODUCT HANDBOOK HOTEL LOCKINGSYSTEM - MAIN DOOR - GUEST ROOM — 17DORMA Door closer Hotel lock Security chain Automatic door bottom Eye viewer Hinges Area of application 1. Main doors - Hotel guest room Door dimension Between 950 - 1100 mm (Width) Upto 2100 mm (Height) Thickness - 40 mm Door type Timber doors EN standards Hinge : EN 1935 Door closer : EN 1154 Price Upon request Specification Note : **With the above application, electronic hotel lock software - DHMS V.10 will be provided. For any clarification / special requirement - pls. contact DORMA India *Finishes available - satin chrome (SC), satin brass (SB), polished chrome (PC), polished brass (PB), other finishes on request No. Product image Product code Core specification 8 9 10 11 Finish UOM Qty. RP 48 DEHL RFM 712 SC ANSI H7 IL/IR DENC RFM 7104 D Brown LM 6 SC Each 1 Each 1 RP 48, EPDM closed cell sponge around the door for dust, sound, and smoke protection, self adhesive size 1 mt. roll in brown finish. Electronic hotel lock with RF mifare technology, 712 design, satin chrome finish, ANSI lock case, inside left / inside right opening door, H7 handle design. Keyed different. Finishes* available. Encoder with USB port for programming the RF cards.** DRFM card M1 Each 1RF mifare M1 cards. - - - - - - 9 6
  • 17.
    DORMApedia HEAVY WEIGHT WOODENDOOR — 18 Area of application 1. Conference rooms 2. Office entrance doors 3. Office doors Door dimension Between 950 - 1100 mm (Width) Upto 2100 mm (Height) Thickness - 40 mm Door type Timber doors EN Standards Floor spring : EN 1154 Mortise lock : EN 12209 Price Upon request Door weight Upto 120 Kg Floor spring Deadbolt lock + escutcheon + cylinder Pull handle Specification No. Product image Product code Core specification 1 Finish UOM Qty. BTS 75 V SSS Each 1 2 BTS accessories Mill Set 1DORMA centre hung accessories for double action door top centre 8062 two pieces, bottom strap 8021, for wood door. Non handed. 3 TGDI-H1000 SSS Pair 1DORMA pull handle TGDI-H 1000 back to back with 850 mm CTC, adjustable fixing for glass, wood and metal doors in satin stainless steel finish. The pull handles should have supporting washer with raised bevelling on the outer surface. Length = 1000 mm, 38 mm dia, SS 304 grade - with stud for 35 mm thickness door. Stud suitable for 40 mm thick door to be added separately. 4 278a deadlock type 2 package SSS Each 1DORMA 278a deadlock type 2 package with 55 mm backset, 20mm square forend prepared for euro profile cylinder including strike plate and EPC 60 mm length with one side key and other side thumbturn operation & escutcheons in satin stainless steel finish / master keying optional. DORMA f EN 1-4loor spring BTS 75V with standard spindle conforming to DIN EN 1154 and CE marked, non-handed unit suitable for doors up to 120 kg leaf weight, with adjustable spring strength (size EN 1-4) and closing speed, with closing action operational from approx. 175°, fixed hold open at 90° and SS cover plate. Featuring hydraulically fully controlled closing speed, hydraulic backcheck and including cement box and cover plate. Finish : satin stainless steel. 5 3108 2DORMA floor stop half dome with 45 mm dia with fixing accessories, in satin stainless steel finish. SSS Each
  • 18.
    PRODUCT HANDBOOK ALUMINIUM DOOR — 19DORMA Areaof application 1. Conference rooms 2. Office entrance doors 3. Office doors Door dimension Between 950 - 1100 mm (Width) Upto 2100 mm (Height) Thickness - 45 mm Door type Aluminium door EN standards Hinge : EN 1935 Door closer : EN 1154 Price Upon request Pull Handle Narrow Stile Deadbolt Lock + Escutcheon + Cylinder Door Closer Specification No. Product image Product code Core specification 1 2 3 Finish UOM Qty. BB 4330 TG 9300 EQ -S NDL 100 narrow profile deadlock with EPC 70 mm SSS Each 3 SSS Pair 1 Set 1 DORMA BB 4330, 5 knuckle, 2 ball bearing butt hinges Size 4" x 3" x 3 mm, in SS 304 and in satin stainless steel finish. Suitable for door weights upto 120kgs. Template drilled. DORMA C type pull handle 25 mm dia x 300 mm length in satin stainless steel finish. DORMA narrow profile deadlock with 25mm backset, 20 mm square forend prepared for euro profile cylinder including strike plate and EPC 70 mm length both side key operation & escutcheons in satin stainless steel finish. 4 TS 68, EN 2/3/4 standard arm Silver Each 1DORMA rack and pinion door closer with selectable closing force EN 2 / 3 / 4 ; adjustable closing & latching speed with two independent valves. Non-handed in silver finish. 5 3108 1DORMA floor stop half dome with 45 mm dia with fixing accessories, in satin stainless steel finish. SSS Each SSS
  • 19.
    DORMApedia 20 ALUMINIUM DOOR — Area ofapplication 1. Conference rooms 2. Office entrance doors 3. Office doors Door dimension Between 750 - 1100 mm (Width) Upto 2100 mm (Height) Thickness - 45 mm Door type Aluminium door EN standards Price Floor spring : EN 1154 Upon request Pull Handle Narrow Stile Deadbolt Lock + Escutcheon + Cylinder Floor Spring Specification No. Product image Product code Core specification 1 Finish UOM Qty. BTS 75 V SSS Each 1 2 S/A accessories handed Mill Set 1DORMA 36mm offset accessories for single action accessories top centre 7411 K/56, bottom strap 7411/56, cover caps top 7483, two pieces, bottom 7481 single piece left hander. DORMA f EN 1-4loor spring BTS 75V with standard spindle conforming to DIN EN 1154 and CE marked, non-handed unit suitable for doors up to 120 kg leaf weight, with adjustable spring strength (size EN 1-4) and closing speed, with closing action operational from approx. 175°, fixed hold open at 90° and SS cover plate. Featuring hydraulically fully controlled closing speed, hydraulic backcheck and including cement box in satin stainless steel finish. 3 TG 9300 EQ -S SSS Pair 1DORMA C type pull handle 25mm dia x 300 mm length in satin stainless steel finish. 4 NDL 100 narrow profile deadlock with EPC 70 mm Set 1DORMA narrow profile deadlock with 25mm backset, 20 mm square forend prepared for euro profile cylinder including strike plate and EPC 70 mm Length both side key operation & escutcheons in satin stainless steel finish. SSS 5 3108 1DORMA floor stop half dome with 45 mm dia with fixing accessories, in satin stainless steel finish. SSS Each
  • 20.
    PRODUCT HANDBOOK 21DORMA GLASS DOORPACKAGE WITH ALUMINUM FRAMES — Area of application 1. Interior doors 2. Office doors 3. Conference room doors 4. Internal doors in private homes Door dimension upto 1000 mm (Width) upto 60 Kgs (Weight) Door type Glass door - 8 to 10 mm toughened EN standards Price Door closer : EN 1154 (Tested for 500,000 cycles operations) Locks : DIN 18251 (200,000 latch & 50,000 bolt operations) Hinges : Level 7, EN1935:2002 (200.000 operations) Corrosion resistance : Level 3 (EN1670:2007) Upon request Specification No. Product image Product code Core specification 1 Finish UOM Qty. Internal glass door with Alexa frames SSS / EV1 Set 1Supply of 10 mm toughened plain manual single action swing glass door with DORMA Alexa frames all around the door. Alexa at 23 / at 23 E / at 44 door frame with seals, corner connectors along with DORMA junior office / studio gala / studio rondo / studio classic locks & hinges in aluminum silver (EV1) or satin stainless steel (SSS) finish mounted with DORMA TS 92 / TS 89 door closer with hold open, aluminum door hinge with sleeve & ball bearing - 3 nos. Screw on frame pivot for ball bearing hinge - 3 nos. Locks prepared for levers without roses - 1 no. Set for lever handle - 1 set. Euro profile cylinder 60 mm with both side key - 1 no. Door closer with hold open & slide arm (EN3)- 1 no. The above work complete in all respect as per approved drawings and to the satisfaction of engineer-in- charge / architect / consultant. DORMA Junior Office DORMA Studio Gala DORMA Studio Rondo DORMA Studio Classic AT 23 AT 23E AT 44 Hardware Set - Options for Profiles Hardware Set - Options for locks & hinges
  • 21.
    DORMApedia 22 FRAMELESS GLASS DOORSWITH BEYOND — Area of application 1. Interior doors 2. Office doors 3. Conference room doors 4. Internal doors in private homes Door dimension upto 1200 mm (Width) upto 80 Kgs (Weight) Door type Glass door - 10 / 12 mm toughened EN standards Floor spring : EN 1154 (Tested for 500,000 cycles operations) Price Upon request Specification Aluminum anodized, EV1-DECO (114) Similar to satin stainless steel (107) Hardware set - options for pull handle No. Product image Material type Product code 1 Finish Aluminum 1. Beyond pull handle 350mm with 2 fixings 2. Beyond pull handle 750mm with 2 fixings BEYOND short pivot pole set.1 BEYOND short pivot pole set.2 BEYOND short pivot pole set.3 BEYOND long pivot pole set.1 BEYOND long pivot pole set.2 BEYOND long pivot pole set.3 No. Product image Product code Core specification 1 Finish UOM Qty. Beyond set.1 SSS / EV1 Set 1Swing door system based on a circular tube system of just 40 mm. Manufactured from anodised aluminium. The circular tube locates the glazed door vertically and at the same time serves as the top and bottom pivot points, which as a result are just 22 mm. A full-length pivot rod ensures there is no risk of trapped fingers at the secondary closing edge of the door. For 10 and 12 mm glass thickness, max. Door leaf weight 80 kg, max. Door leaf dimensions 1000 x 2200 mm. 1. Beyond with short-type pivot bearings. Length of each pivot bearing 173 mm. 1.1. Set for single-leaf doors Comprising : 1 top pivot bearing with 15 mm pivot. 1 bottom pivot bearing with flat tapered insert for floor spring or floor pivot. Floor spring DORMA BTS75V conforming to DIN EN1154 with adjustable spring strength EN(1-4). The above work complete in all respect as per approved drawings and to the satisfaction of engineer-in-charge / architect consultant.
  • 22.
    PRODUCT HANDBOOK 23DORMA FRAMELESS GLASSDOORS WITH MANET — Area of application 1. Interior / External doors 2. Office doors 3. Conference room doors 4. Internal doors in private homes Door dimension upto 1200 mm (Width) upto 120 Kgs (Weight) Door Type Glass door - 8 / 12 mm toughened EN standards Price Door closer with door fitting : EN 1154 (Tested for 500,000 cycles operations) Upon request Specification No. Product image Product code Core specification 1 Finish UOM Qty. Manet compact set 1 SSS Set 1Providing solutions for manual glass doors with S/S point fitting. DORMA Manet fittings such as connector with pivot bearing, pivot bearing for ceiling connection, pivot bearing for floor spring, pivot pole pivot door for clamp fixing, glass adapter for clamp fixing, corner lock bottom, eccentric bush for cornet lock, euro profile cylinder, ceiling fixing bearing, glass/floor, glass/wall with connecting rod 52.5 mm long and floor spring DORMA BTS75V conforming to DIN EN1154 with adjustable spring strength EN(1-4). The above work complete in all respect as per approved drawings and to the satisfaction of engineer-in-charge / architect consultant. For doors with more than 100 kg weight please use a door closer type BTS 80 EN4 (with or without back check) or a higher type (e.g. EN6) without back check. For doors with a height of more than 2500 mm additional the following conditions/limits has to be observed: - Glass thickness > = 10 mm - Usage of a handle bar with 3 connection points in minimum and a minimum height of 2/3 door height. Variant (Without continuous) Panel weight Glass thickness Pivot bar Pivot bar and 4 single point fixings Pivot bar and 5 single point fixings Door width 80 Kg 100 Kgs 120 Kgs >/= 10 mm >/= 10 mm >/= 12 mm Door height >/= 1200 mm >/= 1200 mm >/= 1200 mm >/= 2500 mm >/= 2600 mm >/= 3000 mm Hardware set - options for pull handle No. Product image 1 Material type SS316 (SS 304 available on request) Product code 1. Manet pull handle 350 mm with 2 fixings 2. Manet pull handle 720 mm with 2 fixings 3. Manet pull handle 1240 mm with 3 fixings 4. Manet pull handle 1760 mm with 4 fixings SS316 (SS 304 Available on request) TDGI-H 12002
  • 23.
    DORMApedia 24 GLASS DOOR ASSEMBLIES(MANET) — Area of application 1. Conference rooms 2. Office entrance doors 3. Office doors 4. Internal / external doors Door dimension Upto 1200 mm per panel (Width) Upto 120 kgs (Weight) Door type Glass door - 10 / 12 mm EN standards Price Door with fitting & floor spring : EN 1154 (tested for 500,000 cycles operations) Upon request Specification Assembly options Construction 1 (1 set) Construction 2 (1 set) Construction 12 (1 set) Construction 18 (2 sets) Construction 5 (2 sets) Construction 15 (1 set) Construction 8 (2 sets) No. Product image Product code Core specification 1 Finish UOM Qty. Manet fittings, BTS 75V, Pull handle SSS Set 2Fixed glass partition and manual glass doors : Providing fixed glass partition and manual glass doors with S/S point fitting: frameless partitions with 12 mm clear toughened glass with DORMA Manet fittings such as overpanel / sidepanel connector with pivot bearing, pivot bearing for ceiling / overpanel connection, pivot bearing for floor spring, pivot pole pivot door for clamp fixing, clamp fixing horizontal sleeve type, glass adapter for clamp fixing, corner lock bottom, eccentric bush for corner lock, euro profile cylinder, ceiling fixing bearing, corner connector 90 degrees glass/ceiling, glass/floor, glass/wall with connecting rod 52.5 mm long, pair of handle bar 350 mm with 2 fixings and floor spring DORMA BTS75V conforming to DIN EN1154 with adjustable spring strength EN(1-4). The above work complete in all respect as per approved drawings and to the satisfaction of engineer-in- charge / architect consultant. For doors with more than 100 kg weight please use a door closer type BTS 80 EN4 (with or without back check) or a higher type (e.g. EN6) without back check. For doors with a height of more than 2500 mm additional the following conditions / limits has to be observed : - Glass thickness > = 10 mm - Usage of a handle bar with 3 connection points in minimum and a minimum height of 2/3 door height.
  • 24.
    PRODUCT HANDBOOK 25DORMA FRAMELESS GLASSDOORS WITH PATCH FITTINGS — Area of application 1. Internal / external doors 2. Office doors 3. Corridor doors 4. Entrance doors Door dimension upto 1300 mm (Width) upto 130 Kgs (Weight) Door type Glass door - 10/12 mm toughened (Higher glass thickness on request) EN standards Price Door closer with patch fittings : EN 1154 (Tested for 500,000 cycles operation) Locks : DIN 18251 (Class 3 : Type-test with 50,000 locking bolt operating cycles) Lock is tested by a neutral testing institute with 100,000 locking bolt operating cycles. Upon request Specification No. Product image Product code Core specification 1 Finish UOM Qty. PT glass door package SSS Set 1Providing solutions for frameless doors with patch fitting consisting of 10 / 12 mm thick clear toughened glass with DORMA (PT standard). Patch fittings such as PT 24 top pivot, PT-20-top patch, PT-10-bottom patch, US 10 corner lock with EPC, lock keeper plate and floor spring DORMA BTS75V conforming to DIN EN1154 with adjustable spring strength EN (1-4), leaf weight upto 130 kg. The above work complete in all respect as per approved drawings and to the satisfaction of engineer-in-charge/ architect consultant. For doors with more than 100 kg weight please use a door closer type BTS 80 EN4 (with or without back check) or a higher type (eg. EN6) without back check. For doors with a height of more than 2.500 mm additional the following conditions/limits has to be observed: - Glass thickness > = 10 mm - Usage of a handle bar with 3 connection points in minimum and a minimum height of 2/3 door height. Hardware Set - Options for Pull Handle No. Product Image Product Code SS316 (SS 304 Available on request) SS316 (SS 304 Available on request) SS316 (SS 304 Available on request) TDGI-H 600 TDGI-H 1000 TDGI-H 1200 1 2 3 Material Type Product Spec Pull Handle TGDI-H 600 back to back with 500 mm CTC, adjustable fixing for glass Pull Handle TGDI-H 1000 back to back with 850 mm CTC, adjustable fixing for glass Pull Handle TGDI-H 1200 back to back with 1050 mm CTC, adjustable fixing for glass Finish SSS SSS SSS
  • 25.
    DORMApedia 26 GLASS DOOR ASSEMBLIESWITH PATCH FITTINGS — Specification Various assemblies PT 40 PT 20 PT 10 US 10 Floor Spring Pull Handle Area of application 1. Conference rooms 2. Office entrance doors 3. Office doors 4. Internal / external doors Door dimension Upto 1300 mm (Width) Upto 130 kgs (Weight) Door type Glass door - 10 / 12 mm toughened EN standards Top patch : EN 1154 Bottom patch : EN 1154 Overpanel patch : EN 1154 Floor spring : EN 1154 (Tested for 500,000 cycles operation) Price Upon request } No. Product image Product code Core specification 1 Finish UOM Qty. PT standard, BTS 75V, TGDI-H 450 SSS Set 2Fixed glass partition and manual glass doors: Providing fixed glass partition and manual glass doors with S/S patch fitting: frameless partitions with 10 / 12 mm clear toughened glass with DORMA (PT standard). Patch fittings such as PT-24-top pivot, PT-20-top patch, PT-10-bottom patch, US 10 corner lock with EPC, lock keeper plate, PT-40 top patch with over panel, PT-90 central connector, PT-91 corner connector, PT-92 side connector, 'H' pull handle TGDI-H-450 (450 mm x 25 mm) and floor spring DORMA BTS75V conforming to DIN EN1154 with adjustable spring strength EN(1-4). The above work complete in all respect as per approved drawings and to the satisfaction of engineer-in- charge / architect consultant. For doors with more than 100 kg weight please use a door closer type BTS 80 EN4 (with or without back check) or a higher type (e.g. EN6) without back check. For doors with a height of more than 2500 mm additional the following conditions/limits has to be observed: - Glass thickness >/= 10mm - Usage of a handle bar with 3 connection points in minimum And a minimum height of 2/3 door height.
  • 26.
    PRODUCT HANDBOOK 27DORMA SINGLE LEAFEMERGENCY ESCAPE / FIRE DOOR — Area of application 1. Staircase doors 2. Any area where the gathering is more than 60 people Door dimension Between 950 - 1100 mm (Width) Upto 2100 mm (Height) Thickness - 45 mm Door type Steel door (F/R) EN standards Price Hinge : EN 1935 Door closer : EN 1154 Panic exit device : EN 1125 Upon request Door Closer Exit Device Hinges Specification No. Product image Product code Core specification 1 2 3 Finish UOM Qty. 3090F PHA 2000 1 point PHT 05 SSS Each 3 Silver Set 1 Each 1 DORMA 3090F, 5 knuckle, 2 bearing butt hinges size 4" x 3" x 3 mm, in SS 304 and in satin stainless steel finish. As per EN 1935, CE marked. Suitable for door weights upto 120kgs. Fire rated, CERTIFIRE marked. DORMA 1 point modular panic device, cross bar for single door for fire and smoke check doors, with steel latch, security anti thrust latch for door widths upto 1300 mm, consisting of 2102F, 2105 in silver finish. As per EN 1125, CE marked. External trim with lever handle for fire and smoke check doors. For max. 60mm thick door prepared for euro profile cylinder. 4 5 3005 TS 92 B EN 2-4 SNP Silver Each Each 1 1 DORMA 3005, 5 pin euro profile half cylinder with one side key operation standard length 42 mm in satin nickle plated finish with 3 keys. Optional master keying and grand master keying can be done on request-NMK. DORMA cam-action door closer with G-N slide channel arm for pull side fixing, CERTIFIRE approved in contur design with linear drive and rapidly decreasing opening resistance/torque, adjustable closing and latching speed in two independent ranges and mounting backplate with universal fixing hole pattern; closing force infinitely variable between size en 2 - 4. Non-handed. Approved to EN 1154. 7 3108 1DORMA floor stop half dome with 45 mm dia with fixing accessories, in satin stainless steel finish. SSS Each 6 RP 120 Single Leaf 1Delta seal for acoustic, fire and smoke protection, suitable for wooden and steel frames, self adhesive, finish = black, length = 1 x 1000 mm, height - 2 x 2750 mm. Black Set Silver 12 12
  • 27.
    DORMApedia 28 FIRE RATED CORRIDOR — Specification Areaof application 1. Fire rated corridors Door dimension Between 950 - 1100 mm (Width) upto 2100 mm (Height) Thickness - 45 mm Door Type Steel door (F/R) EN standards Price Hinge : EN 1935 Door closer : EN 1154 Mortise lockcase : EN 12209 Upon request Door Closer Deadbolt Lock + Escutcheon + Cylinder Pull Handle Hinges No. Product image Product code Core specification 1 2 Finish UOM Qty. 3090F TGDI-H450 SSS Each 3 SSS Set 1 DORMA 3090F, 5 knuckle, 2 bearing butt hinges size 4" x 3" x 3 mm, in SS 304 and in satin stainless steel finish. As per EN 1935, CE marked. Suitable for door weights upto 120kgs. fire rated, CERTIFIRE marked. DORMA pull handle TGDI-H 450 back to back with 350 mm CTC, adjustable fixing for glass, wood and metal doors in satin stainless steel. The pull handles should have supporting washer with raised bevelling on the outer surface. L=450mm, 25 mm dia - SS304 with stud for 35 mm thickness door / stud suitable for 45 mm thick door to be added separately. 3 4 288A Package Type 2 (Fire rated) with 70 mm EPC TS 92 B EN 2-4 SSS Silver Each Each 1 1 DORMA 288a fire rated deadlock case with 55 mm backset, 20 mm square forend prepared for euro profile cylinder including strike plate. and EPC 70 mm length with one side key and other side thumbturn operation & escutcheons. DORMA cam-action door closer with G-N slide channel arm for pull side fixing, CERTIFIRE approved in contur design with linear drive and rapidly decreasing opening resistance/torque, adjustable closing and latching speed in two independent ranges and mounting backplate with universal fixing hole pattern; closing force infinitely variable between size EN 2 - 4. Non-handed. Approved to EN 1154. 6 3108 1DORMA floor stop half dome with 45 mm dia with fixing accessories, in satin stainless steel finish. SSS Each 5 RP 120 Single Leaf 1Delta seal for acoustic, fire and smoke protection, suitable for wooden and steel frames, self adhesive, finish = black, length = 1 x 1000 mm, height - 2 x 2750 mm. Black Set12 12
  • 28.
    PRODUCT HANDBOOK 29DORMA DOUBLE LEAFEMERGENCY ESCAPE / FIRE DOOR — Exit device Door Closer Exit device Door Closer Hinge Door Coordinator Specification Area of application 1. Staircase doors 2. Any area where the gathering is more than 60 people Door dimension Between 1800 - 2200 mm (Width) Upto 2100 mm (Height) Thickness - 45 mm Door type Steel door (F/R) EN standards Price Hinge : EN 1935 Door closer : EN 1154 Panic exit device : EN 1125 Upon request 8 3108 2DORMA floor stop half dome with 45 mm dia with fixing accessories, in satin stainless steel finish. SSS Each No. Product image Product code Core specification 1 2 Finish UOM Qty. 3090F PHA 2000 1 and 2 point for height upto 2270 mm SSS Each 6 Silver Set 1 DORMA 3090F, 5 knuckle, 2 bearing butt hinges size 4" x 3" x 3 mm, in SS 304 and in satin stainless steel finish. As per EN 1935, CE marked. Suitable for door weights upto 120kgs. Fire rated, CERTIFIRE marked. DORMA 1 point panic device in contur design on active leaf and 2 point modular on inactive leaf, cross bar for rebated double door. For fire and smoke check doors, with steel latch, security anti thrust latch for door widths upto 1300 mm, height upto 2270 mm consisting of 2 x 2102F, 2 x 2105, PHX 04 and PHX 03 in silver finish. As per en 1125, CE marked. 3 4 PHT 05 3005 Silver SNP Each Each 1 1 External trim for PHA, PHB panic hardware for fire and smoke check doors. For max. 60 mm thick door prepared for euro profile cylinder in silver finish. DORMA 3005, 5 pin euro profile half cylinder with one side key operation standard length 42 mm in satin nickel plated finish with 3 keys. Optional master keying and grand master keying can be done on request-NMK. 6 SR 390 1Surface mounted door coordinator for double doors SR 390, zinc plated for steel doors, non-handed as per EN 1158 and CE marked. Silver Each 5 TS 73V, 2-4 BC std. 2DORMA TS 73V rack and pinion door closer; with adjustable power size EN 2-4, according to EN 1154, carries the CE mark, integral self-regulating backcheck; closing speed adjustable in two independent ranges and adjustable latch action. Non-handed. Silver Each 7 RP 120 Double Leaf 1Delta seal for acoustic, fire and smoke protection, suitable for wooden and steel frames, self adhesive, finish = black, length = 1 x 2000 mm, height - 2 x 2750 mm. Black Set12 12
  • 29.
    DORMApedia 30 FIRE RATED DOORS(OTHERS) — Price Area of application 1. AHU 2. Fan room 3. Electrical room, etc Door dimension Between 950 - 1100 mm (Width) Upto 2100 mm (Height) Thickness - 45 mm Door type Steel door (F/R) EN standards Hinge : EN 1935 Door closer : EN 1154 Lever handle : EN 1906 Mortise lock : EN 12209 Upon request Lever Handle Door Closer Hinges Specification 2 ZS 8100 Type 1 Package (Fire Rated) with 70 mm EPC SSS Set 1ZS 8100 type 1 package with pair of ZS 8100 design lever handle on roses & euro profile cylinder both side keys 70 mm length, including 281 mortise lock with 72 mm CTC, 55 mm backset 20 mm square forend with strike plate. Satin stainless steel finish - master keying optional. No. Product image Product code Core specification 1 Finish UOM Qty. 3090F SSS Each 3DORMA 3090F, 5 knuckle, 2 bearing butt hinges size 4" x 3" x 3 mm, in SS 304 and in satin stainless steel finish. As per EN-1935, CE marked. Suitable for door weights upto 120kgs. fire rated, CERTIFIRE marked. 3 TS 73V EN 2-4 standard arm Silver Each 1DORMA TS 73 V rack and pinion door closer; with adjustable power size EN 2-4, integral self-regulating backcheck; closing speed adjustable in two independent ranges and adjustable latch action. Non-handed. 5 3108 1DORMA floor stop half dome with 45 mm dia with fixing accessories, in satin stainless steel finish. SSS Each 4 RP 120 single leaf 1Delta seal for acoustic, fire and smoke protection, suitable for wooden and steel frames, self adhesive, finish = black, length = 1 x 1000 mm, height - 2 x 2750 mm. Black Set12 12
  • 30.
    PRODUCT HANDBOOK 31DORMA SINGLE LEAFEMERGENCY ESCAPE DOOR (NON - FIRE RATED) — Area of application 1. Building external doors 2. Any area where the gathering is more than 60 people Door dimension Between 950 - 1100 mm (Width) Upto 2100 mm (Height) Thickness - 45 mm Door type Steel door (Non-F/R) EN Standards Price Hinge : EN 1935 Door closer : EN 1154 Panic exit device : EN 1125 Upon request Door Closer Exit Device Hinges Specification 2 3 PHA 2000 1 point PHT 05 Silver Set 1 Each 1 DORMA 1 point modular panic device, carry bar for single door for fire and smoke check doors, with steel latch, security anti thrust latch for door widths upto 1300 mm, consisting of 2102F, 2105 in silver finish. As per EN 1125, CE marked. External trim with lever handle for fire and smoke check doors. For max. 60 mm thick door prepared for euro profile cylinder. 4 5 3005 TS 71, EN 3/4 standard arm SNP Silver Each Each 1 1 DORMA 3005, 5 pin euro profile half cylinder with one side key operation standard length 42 mm in satin nickle plated finish with 3 keys. Optional master keying and grand master keying can be done on request-NMK. DORMA TS 71 rack and pinion door closer with adjustable closing force, size EN 3/4 closing speed and latching speed adjustable into independent ranges with adjustable by independent valves. Non-handed. 6 3108 1DORMA floor stop half dome with 45 mm dia with fixing accessories, in satin stainless steel finish. SSS Each Silver No. Product image Product code Core specification 1 Finish UOM Qty. BB 4330 SSS Each 3DORMA BB 4330, 5 knuckle, 2 ball bearing butt hinges size 4" x 3" x 3 mm, in SS 304 and in satin stainless steel finish. Suitable for door weights upto 120 kgs. Template drilled.
  • 31.
    DORMApedia 32 NON - FIRERATED CORRIDOR — Area of application 1. Non - fire rated corridors Door dimension Between 950 - 1100 mm (Width) Upto 2100 mm (Height) Thickness - 45 mm Door type Steel door (Non - F/R) EN Standards Hinge : EN 1935 Door closer : EN 1154 Mortise lock : EN 12209 Price Upon request Door Closer Deadbolt Lock + Escutcheon + Cylinder Pull Handle Specification 3 278 a type 2 package (non - fire rated) with 70 mm EPC SSS Each 1DORMA 278a non-fire rated deadlock case with 55 mm backset, 20 mm square forend prepared for euro profile cylinder including strike plate. and EPC 70 mm length one side key and other side thumbturn operation & escutcheons in SSS finish - master keying optional. No. Product image Product code Core specification 1 Finish UOM Qty. BB 4330 SSS Each 3DORMA BB 4330, 5 knuckle, 2 ball bearing butt hinges size 4" x 3" x 3 mm, in SS 304 and in satin stainless steel finish. Suitable for door weights upto 120kgs. Template drilled. 2 TGDI-H450 SSS Pair 1DORMA pull handle TGDI-H 450 back to back with 350 mm CTC, adjustable fixing for glass, wood and metal doors in satin stainless steel finish. The pull handles should have supporting washer with raised bevelling on the outer surface. Length = 450 mm, 25 mm dia - SS 304 grade - with stud for 35 mm thickness door. 4 TS 71, EN 3/4 standard arm Silver Each 1DORMA TS 71 rack and pinion door closer with adjustable closing force, size EN 3/4 closing speed and latching speed adjustable into independent ranges with adjustable by independent valves. Non-handed. 5 3108 1DORMA floor stop half dome with 45 mm dia with fixing accessories, in satin stainless steel finish. SSS Each
  • 32.
    PRODUCT HANDBOOK 33DORMA NON -FIRE RATED DOUBLE LEAF DOOR — Specification Door Closer Door Closer Hinge Flush Bolt Pull handle Pull handle Deadbolt lock + escutcheon + cylinder Flush Bolt Area of application 1. Store room Door dimension Between 1800 - 2200 mm (Width) Upto 2100 mm (Height) Thickness - 45 mm Door type Steel door (Non - F/R) EN Standards Hinge : EN 1935 Door closer : EN 1154 Mortise lock : EN 12209 Price Upon request No. Product image Product code Core specification 1 2 Finish UOM Qty. BB 4330 278a dead lock package with 70 mm EPC SSS Each 6 SSS Each 1 DORMA BB 4330, 5 knuckle, 2 ball bearing butt hinges size 4" x 3" x 3 mm, in SS 304 and in satin stainless steel finish. Suitable for door weights upto 120kgs. Template drilled. DORMA 278a non-fire rated deadlock case with 55 mm backset, 20 mm square forend prepared for euro profile cylinder including strike plate. and EPC 70 mm length one side key and other side thumbturn operation & escutcheons in SSS finish - master keying optional. 3 4 TGDI-D300 TS 72, EN 2-4 standard arm SSS Silver Pair Each 2 2 DORMA pull handle TGDI-D 300 back to back with adjustable fixing for glass, wood and metal doors in satin stainless steel finish. The pull handles should have supporting washer with raised bevelling on the outer surface. Length = 300 mm, 22 mm dia - SS304 grade - with stud for 35 mm thickness door. Stud for 45 mm thick door to be added. DORMA rack and pinion door closer TS 72 EN size 2-4, with std. arm and with two independent closing valves and latching speed adjustable by arm. R&P D/C with adjustable closing force, size EN 2-4, closing speed adjustable in two independent ranges, with adjustable latching action. Non handed. 7 6 3108 3124 2 1 DORMA floor stop half dome with 45 mm dia with fixing accessories, in satin stainless steel finish. DORMA dust excluding socket 3124 with 16mm dia hole, fully morticed on the floor in satin chrome SSS SC Each Each 5 3101 - 1 2DORMA lever action flush bolt with 19mm projecting bolt L = 300mm for Metal door in satin chrome. SC Each
  • 33.
    DORMApedia 34 NON - FIRERATED DOORS (OTHERS) — Area of application 1. Store room, etc Door Dimension Between 950 - 1100 mm (Width) Upto 2100 mm (Height) Thickness - 45 mm Door type Steel door (Non-F/R) EN Standards Price Hinge : EN 1935 Door closer : EN 1154 Lever handle : EN 1906 Mortise lock : EN 12209 Upon request Door Closer Lever Handle Specification 2 TH 126 type 1 package (non - fire rated) with 70 mm EPC SSS Set 1TH 126 type 1 package with pair of TH 126 design lever handle on roses in satin stainless steel finish & euro profile cylinder both side keys 70 mm length, including 271 mortise lock with 72 mm CTC, 55 mm backset 20 mm square forend with master keying optional. No. Product image Product code Core specification 1 Finish UOM Qty. BB 4330 SSS Each 3DORMA BB 4330, 5 knuckle, 2 ball bearing butt hinges size 4" x 3" x 3 mm, in SS 304 and in satin stainless steel finish. Suitable for door weights upto 120kgs. Template drilled. 3 TS 71, EN 3/4 standard arm Silver Each 1DORMA TS 71 rack and pinion door closer with adjustable closing force, size EN 3/4 closing speed and latching speed adjustable into independent ranges with adjustable by independent valves. Non-handed. 4 3108 1DORMA floor stop half dome with 45 mm dia with fixing accessories, in satin stainless steel finish. SSS Each
  • 34.
    PRODUCT HANDBOOK 35DORMA SLIDING DOORWITH SOFT CLOSING — Area of application 1. Internal office doors 2. Internal doors in private homes Door Dimension L - Min. 830 mm (Width) XL - Min. 1160 mm (Width) L - Min. 80 Kgs. (Weight) XL - Min. 150 Kgs. (Weight) Door type Wooden door Glass door : 8 - 13.52 mm EN Standards Conforms to EN 1527 & EN 1670 Price Upon request Specification AGILE DORMOTION (Fixed on the wall) AGILE DORMOTION (Ceiling fixing) AGILE DORMOTION (with side light) AGILE DORMOTION (Double door with side light) AGILE DORMOTION (Fixed on glass) S = A + 30 30 30 30 No. Product image Product code Core specification 1 Finish UOM Qty. AGILE DORMOTION EV1 / SSS Set 1Manual sliding partition - combined unit comprising carrier and glass clamp fitting “clamp-fit carrier” concealed by track profile with cushioning/spring mechanism for gentle stop and self-drawing to end position in both direction. Track profile prepared for bolting to ceiling/wall/glass decorative aluminium profiles in various finishes max. Panel weight: 150 kg prepared for 8 to 13.52 mm glass thickness in-site height adjustment (+ 5 / - 3 mm) concealed anti-lever protection. Smooth-running plastic track rollers (compliant with EN 1527, class 3 - “in-house test”) with a long service life (in accordance with EN 1527; 50,000 cycles - “in-house test”) adjustable limit stops with retainer catch - integrated in track corrosion- resistant to EN 1670, class 4 (“in-house test”) - suitable for damp rooms floor guide for 8 - 13.52 mm glass thickness TÜV-test / third-party verification with respect to quality and the production process with confirmed 100,000 operating cycles for DORMOTION set type l, 50,000 operating cycles for DORMOTION set type XL standard sets for single-panel systems : AGILE 50 sliding door set - complete comprising: 1 track rail, 1 angle profile, 2 clamp-fit carriers, 2 limit stops incl. Retainer catch, 1 AGILE floor guide. 'H' pull handle TGDI-H-450 (450 mm x 25 mm) (Option : DORMA flush pull for sliding door). 2 SSS Pair 1- - - - - - - - - - - -
  • 35.
    DORMApedia 36 SLIDING DOOR SYSTEMS(UPTO 150 KGS) — Agile 150 (fixed on the wall) Agile 150 (ceiling fixing) Agile 150 (fixed on glass) Agile 150 (with side light) Agile 150 (double door with side light) Specification Area of application 1. Internal office doors 2. Internal doors in private homes Door dimension Max - 1400 mm (Width) Max - 150 Kgs (Weight) Door type Wooden door Glass door : 8 - 13.52 mm EN standards Conforms to EN 1527 & EN 1670 Price Upon request No. Product image Product code Core specification 1 Finish UOM Qty. AGILE 150 EV1 / SSS Set 1Manual sliding partition - combined unit comprising carrier and glass clamp fitting “clamp-fit carrier” concealed by track profile track profile prepared for bolting to ceiling/wall/glass decorative aluminium profiles in various finishes max. Panel weight: 150 kg prepared for 8 to 13.52 mm glass thickness In-situ height adjustment (+ 5 / - 3 mm) concealed anti-lever protection. Smooth-running plastic track rollers (compliant with EN 1527, class 3 – “in-house test”) with a long service life (in accordance with EN 1527, 50,000 cycles - “in-house test”) adjustable limit stops with retainer catch - integrated in track corrosion - resistant to EN 1670, class 4 (“in-house test”) - suitable for damp rooms floor guide for 8 - 13.52 mm glass thickness. Ease of operation acc. to EN 1527, class 3 allowed initial friction acc. to EN 1527: 51 N. Reached initial friction with Agile 150: 22 N standard sets for single-panel systems : Agile 50 sliding door set - complete comprising : 1 track rail, 1 angle profile, 2 clamp-fit carriers, 2 limit stops incl. Retainer catch, 1 agile floor guide. 'H' Pull Handle TGDI-H-450 (450 mm x 25 mm) (Option : DORMA flush pull for sliding door). 2 SSS Pair 1 - - - - - - - - - - - -
  • 36.
    PRODUCT HANDBOOK 37DORMA SLIDING DOORSYSTEMS (UPTO 50 KGS) — Area of application 1. Internal office doors 2. Internal doors in private homes Door dimension Maximum - 1200 mm (Width) Upto 50 kgs (Weight) Door type Glass door thickness : 8 - 10 mm EN standards Conforms to EN 1527 & EN 1670 Price Upon request Specification No. Product image Product code Core specification 1 Finish UOM Qty. Agile 50 EV1 / SSS Set 1Manual sliding partition - combined unit comprising carrier and glass clamp fitting “clamp-fit carrier” concealed by track profile. No glass preparation (drilling / cutting) track profile W 46 x H 49 mm prepared for bolting to ceiling/walldecorative aluminium profiles in various finishes max. Panel weight:50 kg prepared for 8 or 10 mm glass thickness in-site height adjustment (+ 5 / - 3 mm) concealed anti-lever protection. Smooth-running plastic track rollers (compliant with EN 1527, class 3 - “in-house test”) with a long service life (in accordance with EN 1527, 50,000 cycles - “in-house test”) adjustable limit stops with retainer catch - integrated in track corrosion- resistant to EN 1670, class 4 (“in-house test”) - suitable for damp rooms floor guide for 8 and 10 mm glass thickness. Standard sets for single-panel systems : AGILE 50 sliding door set, complete comprising: 1 track rail, 1 angle profile, 2 clamp- fit carriers, 2 limit stops incl. Retainer catch, 1 AGILE floor guide. 'H' pull handle TGDI-H-450 (450 mm x 25 mm) (option : DORMA flush pull for sliding door). 2 - - - - EV1 / SSS Pair 1- - - - - - - - Agile 50 (fixed on wall) Agile 50 (ceiling fixing) Agile 50 (fixed on glass) Specification 30 30
  • 37.
    DORMApedia REVOLVING DOOR -FRAMELESS — Specification No. Product image Product code Core specification 1 Finish UOM Qty. KTV - ATRIUM / M / P / S Stainless steel Set 2DORMA KTV - ATRIUM all glass revolving door with inside diameter : 2000 mm, clear passage height : 2200 mm, SS surface finish. Side walls curved side walls of 17.5 mm laminated safety glass, neutral, with all-round channel-section edging trim, prepared for 24 mm wide wall-to-façade connection at door centre line. Ceiling 21.5 mm laminated safety glass, neutral. Turnstile fine-framed, rigid revolving door turnstile, panelling of 12 mm toughened safety glass, with all-round, replaceable horsehair brushes, manual floor lock prepared for single profile cylinder by others. DORMA KTV-ATRIUM/M: For manual operation, with mechanical speed limiter option. DORMA KTV-ATRIUM/P : with automatic resume-X position: The door has to be operated by hand. A variable-speed positioning motor installed in the floor automatically rotates the door through to its stationary home (X) position after each usage. With mechanical speed limiter option. DORMA KTV-ATRIUM/S: The door is manually operated with motor assist or, if activated by a radar detector, started at low rpm. After each usage, the motor rotates the door automatically to its stationary home (X) position. With mechanical speed limiter option. Area of application 1. Building external door Revolving door diameter Between 2000 mm - 2800 mm, 3/4 wings Door type Glass / alum profile DIN standards DIN 18650 Price Upon request Clear passage height 2100 - 2500 mm Canopy height 22 mm Advantages 1. Optimisation of the building energy balance 2. Effective noise, dust & dirt protection 3. Tailored integrated solution manuf to the highest engineering precision with quality assured. 4. State of the art technology conforming to all relevant national and international standards 5. Controls flow of inward and outward traffic 38
  • 38.
    PRODUCT HANDBOOK MANUAL REVOLVINGDOOR — Specification No. Product image Product code Core specification 1 Finish UOM Qty. KTV - Manual SSS, RAL, Alum anodised Set 1Supply of manual revolving door of DORMA KTV/M, manual (silver anodised finish) - 3 wings, curved side walls, 46 mm thick, posts 70 x 46 mm, sockets 100 mm high top and bottom. Prepared for 24 mm wide sidewall-to-structure connection panel in door axis, glazing of 8 mm tempered safety glass, clear. Ceiling all-aluminium support structure, welded. Upper and lower ceiling sections of white melamine- laminated chipboard. Canopy of U-profile aluminium sections. Rigid turnstile wings revolving door frame turnstile of special profile frames, 57 mm deep, fair face width 80 mm, with replaceable horse-hair brushes. 6 mm toughened safety glass, locking by top shoot bolt, designed for euro profile cylinder, pull handles standard, 19 mm stainless steel, satin brushed – horizontal handles, mechanical locking of wings: bolt locks prepared for euro profile cylinder. Inside diameter 2000 mm, outside diameter 2096 mm, clear passage height 2400 mm, canopy height 100 mm, total door height 2500 mm. The work to be executed through the local authorised channel partner of manufacturer and should have service capabilities. The manufacturer must have supplied/executed atleast 15 Nos. revolving door in India. The above work complete in all respect as per approved drawings and to the satisfaction of engineer-in- charge / architect consultant. - - - - Area of application 1. Building external doors Revolving door diameter Between 2000 mm - 3800 mm Door type Glass / Alum profile DIN standards DIN 18650 Price Upon request Clear passage height 2100 - 3000 mm Canopy height 100 - 700 mm Advantages 1. Optimisation of the building energy balance 2. Effective noise, dust & dirt protection 3. Tailored integrated solution manufactured to the highest engineering precision with quality assured 4. State of the art technology conforming to all relevant national and international standards 5. Controls flow of inward and outward traffic 39DORMA
  • 39.
    DORMApedia AUTOMATIC SWING DOOROPERATOR — Specification No. Product image Product code Core specification 1 Finish UOM Qty. ED 100 Silver anodised Set 1DORMA ED 100 swing door operator Electromechanical swing door operator in contur design. Operator height of only 70 mm, sharply dropping opening torque during manual access. Reliable function thanks to wind load control with motor-supported closing action as well as TMP and IDC. Modular operator system with upgrade interface – also for retrofitting purposes. Suitable for installation at standard doors and doors with application in emergency exits and escape routes. With the aid of the fire protection upgrade card, also suitable for fire and smoke doors with the corresponding certificate of suitability of the door manufacturer/profile manufacturer. General approval by the local planning and building authorities for application as hold- open device in accordance with the guidelines for hold-open devices and the German industrial standard DIN 14637. German type approval according to DIN 18650. Door parameters - Door-leaf widths from 700 mm to 1100 mm - Max. door-leaf weight of 100 kg & door-leaf width of 1100mm Note : *Hinges shall be supplied by the aluminium door supplier. **Pull handles shall be added if required. Door leaf weight Upto 100 kgs Door type Glass / Alum profile door Area of application 1. Building external doors 2. Emergency exits 3. Escape routes 4. Fire & smoke check doors 6. Disabled toilets DIN standards DIN 18650 Power consumption 120 watts Door leaf width for leaf version Lintel depth for standard arm Lintel depth for slide channel Single : 700 - 1100 mm Double : 1450 - 2200 mm +/- 30 mm 0 - 225 mm Price Upon request 40
  • 40.
    PRODUCT HANDBOOK AUTOMATIC SLIDINGDOOR OPERATOR — Specification No. Product image Product code Core specification 1 Finish UOM Qty. ES 200 easy Silver anodised Set 1Automatic sliding door operator - supply of automatic sliding door operator of DORMA (ES 200 easy) as per approved dwg. Compliant with european standards and produced according to the guidelines for power-operated windows, doors and gates, BGR 232, the UVV and the VDE regulations. TÜV design tested, tested according to the low voltage guidelines, fulfils DIN 18650 standards. The track profile should be separate from the main profile for enabling reduction in vibration insulation. Operator length = 4150 mm, clear passage opening = 2000 mm, clear passage height = 2500 mm, includes micro processor controlled drive unit, with self learning mechanism, program selector with knob, motion detector (eagle 6 radars, 02 nos), mechanical components, toothed belt, cover profile, floor guide for frameless glass (02 nos), glass clamping rail (02 nos), safety device-light barrier (01 pair). Body finish : standard silver anodised operator profile, electro- mechanical lock with 12 mm plain toughened frameless glass for complete elevation - 2 moving panels. UPS of 750 VA shall be provided by others, which will give power backup of 20 min. Only & if the duration of power cut to the operator is more than 30 min., then separate arrangement needs to be done for the same as automatic operator requires uninterrupted stabilized power supply. The above work complete in all respect as per approved drawings and to the satisfaction of engineer-in-charge / architect consultant. - - - - Area of application 1. Office entrance 2. Building entrance Clear passage width 800 - 3000 mm Door leaf weight Max. 2 x 100 kg (higher weights on request) Power consumption Max 180 W Price Upon request Clear passage height 2100 - 2500 mm (higher heights on request) Power supply data 230V / 50-60 Hz DIN standards DIN 18650 Durability tested for 1000000 cycles Door type 230V / 50-60 Hz Glass door-10 to 12 mm toughened 41DORMA
  • 41.
    42 DORMApedia CS80 MAGNEO -FOR INTERNAL APPLICATIONS — Specification No. Product image Product code Core specification 1 Finish UOM Qty. CS 80 Magneo Silver anodised Set 1Automatic sliding door operator Supply of automatic sliding door operator of make, DORMA CS 80 Magneo developed in accordance with DIN 18650 (German industrial standard), ANSI (American standard) and BSI (British standard), manufactured to ISO 9001:2000. Innovative door operator system with DC linear motor based on magnetic technology, for single-panel sliding doors in the interior of buildings, with low operator size of 75 x 60 mm and innovative DORMA contur design, almost noiseless, safe and reliable operation in combination with wear resistance. Operator length = 2000 mm, clear passage opening = 1000mm, clear passage height = 2500 mm, includes micro processor controlled drive unit, with self learning mechanism, motion detector (MW 6 radars, 02 nos), mechanical components, cover profile, floor guide for frameless glass (01 no), glass clamping rail (01 no), safety device-light barrier (01 pair). Body finish : standard silver anodised operator profile. Ups of 750 VA shall be provided by others, which will give power backup of 20 min. Only & if the duration of power cut to the operator is more than 30 min., then separate arrangement needs to be done for the same as automatic operator requires un-interpreted stabilized power supply. The above work complete in all respect as per approved drawings and to the satisfaction of engineer-in-charge / architect consultant. Area of application Clear passage Height : 2100 - 3000 mm Width : 875 - 1125 mm Door leaf weight Max 1 X 80 kg Operator height 62 mm / 75 mm Power consumption Max 60 W Door type DIN standards Power supply data Glass door - 10 to12 mm toughened DIN 18650, ANSI 230V/ 50-60 Hz 1. Private homes, hotels & catering sector 2. Clinical practices & therapy centres 3. Law firms, offices & reception areas Price Upon request
  • 42.
    PRODUCT HANDBOOK AUTOMATIC SLIDINGDOOR OPERATOR - SLIM ALUM PROFILE — Specification No. Product image Product code Core specification 1 Finish UOM Qty. ES 200 easy with ST-G profiles Silver anodised Set 1Supply of automatic sliding door operator of DORMA (ES 200 easy) compliant with european standards and produced according to the guidelines for power-operated windows, doors and gates, BGR 232, the UVV and the VDE regulations. TÜV design tested, tested according to the low voltage guidelines, fulfils DIN 18650 standards. The track profile should be separate from the main profile for enabling reduction in vibration insulation. Operator Length = 4150 mm, clear passage opening = 2000 mm, clear passage height = 2500 mm, includes micro processor controlled drive unit, with self learning mechanism, program selector with knob, motion detector (eagle 6 radars, 02 Nos), mechanical components, toothed belt, cover profile, ST-G slimline profile suitable for glass thickness upto 10 mm, Safety Device-Light Barrier (01 Pair). Body finish : standard silver anodised operator profile, lock with 10 mm plain toughened glass for complete elevation - 2 moving panels and 2 fixed panels. UPS of 750 VA shall be provided by others, which will give power backup of 20 min. only & if the duration of power cut to the operator is more than 30 min. then separate arrangement needs to be done for the same as automatic operator require uninterrupted stabilized power supply. The above work complete in all respect as per approved drawings and to the satisfaction of engineer-in-charge / architect consultant. electro-mechanical Area of application 1. Office entrance 2. Building entrance Clear passage width 800 - 3000 mm Door leaf weight Max. 2 x 100 Kg (higher weights on request) Power consumption Max 180 W Clear passage height 2100 - 2500 mm (higher heights on request) Power supply data 230V / 50-60 Hz Price Upon request DIN standards DIN 18650 Durability tested for 1000000 cycles Door type Glass door - 10 mm toughened 43DORMA
  • 43.
    44 DORMApedia AUTOMATIC STRAIGHT SLIDINGDOOR - BREAK OUT FEATURE — Specification No. Product image Product code Core specification 1 Finish UOM Qty. ES 200 easy Silver anodised Set 1Supply of DORMA ES 200 SST double leaf operator with breakout feature, compliant with european standards and produced according to the guidelines for power-operated windows, doors and gates, BGR 232, the UVV and the VDE regulations. TÜV design tested, tested according to the low voltage guidelines, fulfils DIN 18650 standards. The track profile should be separate from the main profile for enabling reduction in vibration insulation. Microprocessor-controlled control unit, self-learning, with adjustable parameters for opening and closing speed, hold-open time and opening and closing force, reversing when obstruction is encountered, class of protection IP 20. Operator Length = 4150 mm, includes operator profile, mechanical components, electrical component, floor guide plate for doors, motion detectors (eagle 6, 2 nos), safety light barriers (01 pair) with aluminum framed door & fixed panels with 8mm plain toughened glass for complete elevation - 2 moving panels and 2 fixed panels (with breakout feature). UPS of 750 VA shall be provided by others, which will give power backup of 20 min. only & if the duration of power cut to the operator is more than 30 min., then separate arrangement needs to be done for the same as automatic operator require un-interpreted stabilized power supply. - - - - Area of application 1. Building external door 2. Emergency exits 3. Car showroom entrances 4. Material handling points Clear passage Width : 1000 - 2000 mm Height : 2100 - 2500 mm Number of door leaves Door leaf weight Adjustable closing, opening, creep speed Max force on contact with obstruction 1 or 2 Max. 2 x 100 Kg 150N Power consumption Max 180 W Price Upon request Power supply data 230V / 50-60 Hz DIN standards DIN 18650
  • 44.
    PRODUCT HANDBOOK AUTOMATIC CURVEDSLIDING - HALF CURVED — Area of application 1. Building external door Clear passage Semi-circular radius Width : 1000 - 2000 mm Height : 2100 - 2500 mm 1000 - 2000 mm Number of door leaves Door leaf weight Adjustable closing, opening, creep speed Max force on contact with obstruction 1 or 2 130 kg 150N Power consumption Max 250 W Price Upon request Power supply data 230V / 50-60 Hz DIN standards DIN 18650 Specification No. Product image Product code Core specification 1 Finish UOM Qty. BST half curved sliding door RAL / SS / Silver anodised Set 1Automatic curved sliding door DORMA BST half curved, manufactured in accordance with the latest edition of ZH 1/494 (German code of practice for power-operated windows, gates and doors), German accident prevention regulations and VDE specifications (German association of engineers); type tested and approved (TÜV), fulfils DIN 18650, transom construction : self-supporting, 260 mm high, with sliding door drive unit and removable drive unit cover of light alloy. Ceiling inwardly folding or folding internal drive unit cover, and with integrated low-noise track rail. 2 Nos. curved sliding door leaves with BST-G slimline profile system with 10 mm laminated safety glass. Door radius of 1000 mm clear passage width of 1235 mm, passage height of 2100 mm. Drive unit and control system : microprocessor control system with integrated active presence detection, automatic obstruction detection and automatic reversing cycle in the event of contact with an obstruction; opening and closing speeds adjustable from 100 to 600 mm/s per door leaf; hold-open time adjustable from 0 to 180 s. 45DORMA
  • 45.
    46 DORMApedia AUTOMATIC CURVED SLIDING- FULL CURVED — Specification No. Product image Product code Core specification 1 Finish UOM Qty. BST full circular curved sliding door RAL / SS / SA Set 1Automatic curved sliding door DORMA BST circular, manufactured in accordance with the latest edition of ZH 1/494 (German code of practice for power-operated windows, gates and doors), German accident prevention regulations and VDE specifications (German association of engineers); type tested and approved (TÜV), fulfils DIN 18650, transom construction : self-supporting, 260 mm high, with sliding door drive unit and removable drive unit cover of light alloy. Ceiling inwardly folding or folding internal drive unit cover, and with integrated low-noise track rail. 2 Nos. curved sliding door leaves with BST-G slimline profile system with 10 mm laminated safety glass. Door radius of 1000 mm clear passage width of 1235 mm, passage height of 2100 mm. Drive unit and control system : microprocessor control system with integrated active presence detection, automatic obstruction detection and automatic reversing cycle in the event of contact with an obstruction; opening and closing speeds adjustable from 100 to 600 mm/s per door leaf; hold-open time adjustable from 0 to 180 s. - - - - Area of application 1. Building external door Clear passage Full circular radius Width : 1000 - 2500 mm Height : 2100 - 2500 mm 1000 - 2000 mm Door leaf weight Adjustable closing, opening, creep speed Max force on contact with obstruction 130 kg 150N Power consumption Max 250 W Price Upon request Power supply data 230V / 50-60 Hz DIN standards DIN 18650
  • 46.
    47DORMA PRODUCT HANDBOOK REVOLVING DOOR- ALUMINIUM PROFILE WITH GLASS CEILING — Specification No. Product image Product code Core specification 1 Finish UOM Qty. KTV 3/4 wing with glass ceiling RAL / SS / Silver anodised Set 1Fully-automatic revolving door with Three wings (leafs), rigid turnstile with standard frame profile system, drum walls made of glass, ceiling made of 17.56 mm Laminated Safety Glass, with under floor drive and microprocessor control with diagnostics port, Programme switch, emergency-off button, 2 activators. DORMA KTV/A automatic revolving door, wings aluminium- framed, drive unit under floor, Integrated safety devices for protection of the crush points and shear edges. Integrated disabled access control for reducing the door speed. Standard VGO 87C radar movement detectors. Manufactured in accordance with German code of practice ZH 1/494, latest edition, governing power-operated windows, doors and gates, German UVV (accident prevention) regulations, and VDE (Association of German Engineers) regulations; type approved by the TÜV (German Technical Inspectorate), compliant with DIN 18650. Power supply data: 230 V AC, 50 Hz. The work to be executed through the local authorised channel partner of manufacturer and should have service capabilities. The manufacturer must have supplied/executed atleast 15 nos. revolving door in India. The above work complete in all respect as per approved drawings and to the satisfaction of engineer- in-charge / architect consultant. Area of application 1. Building external doors Revolving door diameter Between 2000 mm - 3800 mm Door type Glass / Alum profile DIN standards DIN 18650 Price Upon request Clear passage height 2100 - 2500 mm (Higher heights on request) Canopy height 25 mm (with 17.56 mm laminated safety glass) Advantages 1. Optimisation of the building energy balance 2. Effective noise, dust & dirt protection 3. Tailored integrated solution manufactured to the highest engineering precision with quality assured 4. State of the art technology conforming to all relevant national and international standards 5. Controls flow of inward and outward traffic
  • 47.
    48 DORMApedia AUTOMATIC REVOLVING DOOR- FRAMED WITH CANOPY — Specification No. Product image Product code Core specification 1 Finish UOM Qty. KTV Automatic RAL/ anodised / stainless steel Set 1DORMA KTV - automatic - 3 wings, rigid turnstile with standard frame profile system, drum walls made of glass, upper and lower ceiling sections of white melamine-laminated chipboard, with direct drive and microprocessor control with diagnostic port, programme switch, emergency off button, 2 activators, wings aluminium-framed, drive unit in the ceiling cavity. Integrated safety devices for protection of the crush points and shear edges. Integrated disabled access control for reducing the door speed. Standard VGO 87C radar movement detectors. Manufactured in accordance with German code of practice ZH 1/494, latest edition, governing power-operated windows, doors and gates, German UVV (accident prevention) regulations, and VDE (association of German engineers) regulations; type approved by the TÜV (German technical inspectorate). Power supply data : T 230 V AC, 50 Hz. Inside diameter 2000 mm, outside diameter 2096 mm, clear passage height 2400 mm, canopy height 200 mm, total door height 2600 mm. Compliant with DIN 18650. The work to be executed through the local authorised channel partner of manufacturer and should have service capabilities. The manufacturer must have supplied/executed atleast 15 nos. revolving door in India. The above work complete in all respect as per approved drawings and to the satisfaction of engineer- in-charge / architect consultant. - - - - Area of application 1. Building external door Revolving door diameter Between 2000 mm - 3800 mm Door type Glass / Alum profile DIN standards DIN 18650 Price Upon request Clear passage height 2100 - 3000 mm Canopy height 100 - 700 mm Advantages 1. Optimisation of the building energy balance 2. Effective noise, dust & dirt protection 3. Tailored integrated solution manuf to the highest engineering precision with quality assured. 4. State of the art technology conforming to all relevant national and international standards 5. Controls flow of inward and outward traffic
  • 48.
    PRODUCT HANDBOOK ACOUSTIC OPERABLEPARTITION VARIFLEX STANDARD 85 - MANUAL — Area of application 1. Conference & meeting room 2. Kitty hall 3. Cafeteria 4. Restaurant Advantages 1. Economical partition with minimum sound reduction requirement Element thickness Sound attenuation defined to EN 20140 in Rw Contact pressure of horizontal sealing strips per element Element width (min. / max.) Clear height (min. / max.) 85 mm 45 dB 800 N 600 - 1200 mm 2000 - 4100 mm Technical Track system K type / R type Options 1. Single leaf door Price Upon request Description The perfect partitioning system with the most optimum price-performance ratio for more standardized applications requiring normal sound insulation. Economical modern spaces for any practical applications can be optimally created using Variflex standard 85 that offers guaranteed satisfaction in day to day usage. Specification No. 1 Finish UOM Qty. - - - - - - - - - Core specification Operable wall consisting of 85 mm thick individually movable elements with sound insulation upto 45dB, suspended from a top track only. Each panel to have top and bottom operable pressure seals operated by a crank handle to ensure optimum contact pressure of 800N. The elements must be inter-connected by means of a positive locking concave/convex aluminium profile. Each element must be constructed of a non-deflecting steel tube frame and aluminium profiles, bolted together. The frame must be clad either side with 16 mm MDF panels hung in acoustic isolation from the frame and allowed to vibrate independently of the frame. The facia panels must also be easily removable. The panel must be filled with high density rock wool in accordance with the specified sound insulation requirements. The telescopic element must open and close 120 mm and must be operated by a single mechanism for both the top and bottom seals. Product code Variflex standard 85 - manual 49DORMA
  • 49.
    DORMApedia ACOUSTIC OPERABLE PARTITION VARIFLEXSOLID 100 - MANUAL — Specification No. 1 Finish UOM Qty. - - - - - - - - - Core specification Operable wall consisting of 100 mm thick individually movable elements, suspended from a top track only, each panel to have top and bottom operable pressure seals operated by a crank handle to ensure optimum contact pressure up to 800N. The elements must be inter-connected by means of a positive locking concave/convex aluminium profile integrated with magnetic profile having a linear attraction of 40 N/m. Elements must be constructed of a non-deflecting steel tube frame and aluminium profiles, bolted together. The frame must be clad either side with 16 mm MDF panels hung in acoustic isolation from the frame and allowed to vibrate independently of the frame. The facia panels must also be easily removable. The panel must be filled with high density rock wool in accordance with the specified sound insulation requirements. The telescopic element must open and close 120 mm and must be operated by a single mechanism for both the top and bottom seals. Product code Variflex solid 100 - manual Description The function oriented movable wall system for everyday use. Space can be partitioned in a wide range of configurations to suit any architectural design requirements. Unsurpassed flexibility, reliable sound insulation, ease of operation coupled with superior quality and aesthetics guarantees effective space management. Area of application 1. Training room, Class rooms & Board room 2. Convention centre 3. Banquet hall Advantages 1. Best suited for high sound reduction application 2. Can be used upto 14.5 m in height of partition Element thickness Sound attenuation defined to EN 20140 in Rw Contact pressure of horizontal sealing strips per element Element width (min. / max.) Clear height (min. / max.) 100 mm 50 / 52 / 55 dB 800 N 800 - 1200 mm 2000 - 14500 mm Technical Track system R type / smart track Options 1. Single / double leaf door 2. Vision panel Price Upon request 50
  • 50.
    PRODUCT HANDBOOK ACOUSTIC OPERABLEPARTITION VARIFLEX SOLID 100 - SEMI AUTOMATIC — Area of application 1. Training room, Class rooms & Board room 2. Banquet hall Advantages 1. Easy to operate the panel 2. Less human interference 3. Operational time is less Element thickness Sound attenuation defined to EN 20140 in Rw Contact pressure of horizontal sealing strips per element Element width (min. / max.) Clear height (min. / max.) 100 mm 50 / 52 / 55 dB 800 N 850 - 1200 mm 2000 - 9000 mm Technical Track system R type / smart track Options 1. Single / double leaf door Price Upon request Specification Description The user-friendly partitioning solution combined with operating convenience, excellent cost efficiency and exceptional sound proofing properties makes variflex semi-automatic to satisfy all requirements that arise in applications requiring flexible space division, sophisticated surface finish and acoustic efficiency. Electronic extension and retraction of sealing strips enables the user to save time, energy and cost while increasing the whole system efficiency. No. 1 Finish UOM Qty. - - - - - - - - - Core specification Operable acoustic partition consists of 100 mm thick individually movable elements, suspended from top track only. Each panel to have top and bottom operable pressure seals activated automatically by a 24V DC motor ensuring optimum contact pressure up to 800N. The elements must be inter-connected by means of a positive locking convex/concave aluminium profile integrated with magnetic strips having a linear attraction of 40 N/m. Elements must be constructed of a non-deflecting steel tube frame and aluminium profiles, bolted together. The frame must be clad either side with 16 mm MDF panels hung in acoustic isolation from the frame and allowed to vibrate independently of the frame. The facia panels must also be easily removable. The panel must be filled with high density rock wool in accordance with the specified sound insulation requirements. The telescopic element must open and close 120 mm and must be operated by a single mechanism for both the top and bottom seals. Product code Variflex solid 100 - semi automatic 51DORMA
  • 51.
    DORMApedia ACOUSTIC OPERABLE PARTITION- MOVEO — Area of application 1. Training room, class room & board room 2. Banquet hall Advantages 1. The panels are lighter 2. Easy to operate the panels 3. Less operational time Element thickness Sound attenuation defined to EN 20140 in Rw Contact pressure of horizontal sealing strips per element Element width (min. / max.) Clear height (min. / max.) 100 mm 43 / 50 / 55 dB 500 N 600 - 1200 mm 2000 - 9000 mm Technical Track system R type / smart track / comfort drive Options 1. Single / double leaf door 2. Fully automatic system Price Upon request Description Get the most from more innovation with less weight. DORMA MOVEO represents a new generation of products characterized by an innovative lightweight construction. It's advanced design that sells it apart. Based on an unique high-tech production process and innovative materials, this next generation product offers a lower weight per unit area combined with exceptional stability. Specification No. 1 Finish UOM Qty. - - - - - - - - - Core specification Operable partition shall consists of a series of individual flat panels of 100 mm thick that are top supported, manually operated, and sealed by electrically operated top and bottom seals. Horizontal and vertical framing members shall be fabricated from aluminium extrusion and mechanically fastened. 16 mm thick MDF shall be continuously bonded to aluminium frame. In order to ensure efficient sound absorption and stable sealing of the elements at the floor and ceiling track, all horizontal element seals must be actuated and controlled by the ComforTronic system, i.e. extend and retract in positional sequence under automatic (electrically powered) control. Resistance-free interconnection of the profiles is ensured by their convex/concave shape. Additional flexible seals are provided in the element joint. Product code MOVEO 52
  • 52.
    PRODUCT HANDBOOK ACOUSTIC OPERABLEPARTITION - MOVEO GLASS — Description Transparency, sound insulation and aesthetics impressively combined in MOVEO Glass enables it to offer more creative possibilities for interior designs and architectural excellence. Enhanced operating convenience through ComforTronic system makes this elegant glass operable wall to cater to a wide range of applications which requires flexible room configurability and efficient acoustics. Specification No. 1 Finish UOM Qty. - - - - - - - - - Core specification Operable transparent partition designed for sound insulation, comprising individual elements. Elements of double-glazed construction, entire area of glass with minimal peripheral framing. Frame widths shall not exceed 118 mm for horizontal members and 30 mm for vertical members. Glazed panels to be of toughened glass. The element is 100 mm thick and must guarantee an integral and consistent appearance. The element shall be designed and constructed as a closed system without protruding edges or profiles. Internal, electrically controlled horizontal louvers to be optionally available. In order to ensure efficient sound absorption and stable sealing of the elements at the floor and ceiling track, all horizontal element seals must be actuated and controlled by the ComforTronic system, i.e. extend and retract in positional sequence under automatic (electrically powered) control. Resistance-free interconnection of the profiles is ensured by their convex/concave shape. Additional flexible seals are provided in the element joint. Product code MOVEO Glass Area of application 1. Conference room, meeting room & board room 2. Home theatre room 3. Restaurants & cafeteria Advantages 1. High acoustic application with glass. 2. It can be integrated with optional blinds for privacy. Element thickness Sound attenuation defined to EN 20140 in Rw Contact pressure of horizontal sealing strips per element Element width (min. / max.) Clear height (min. / max.) 100 mm 44 / 50 dB 500 N 600 - 1200 mm 2000 - 4000 mm Technical Track system R type / ComfortDrive Options 1. Single / double leaf door (only solid door of MOVEO possible) 2. Fully automatic system 3. Automatic blinds (key switch / remote control) Price Upon request 53DORMA
  • 53.
    DORMApedia HORIZONTAL SLIDING WALL- HSW — Specification No. Product image Product code Core specification 1 Finish UOM Qty. HSW SSS (Standard) special finish on request Sqft. 1Providing DORMA HSW glass manual sliding partitions, for 1.25 mt width and max. 4 mt height, consisting of individually movable elements with 100 mm height & 32 mm thick top/bottom rail fitted with 10 / 12 mm clear toughened glass, suspended from a top track only, each element must have top/bottom horizontal aluminium clamping profiles, clamping covers and plastic end covers. The sealing for top and bottom can be done with optional flexible contact seals. The system shall be of all glass with fixing only at top and bottom. The system shall have panels with locking device provided per element with floor bolt. Also the locking of elements to one another by interlocking profiles to prevent lever attack. The end panels shall be of swing doors. The entire system should be hanged by the help of heavy duty track with 2 multi directional rollers per element providing smooth movements. The track shall be affixed to the main structure with suitable accessories after leveling and straightening. Also the longevity and ease of operation depends on the precision and level of track achieved before the partition is installed. These panels are thereafter suspended in the track and checked for smooth operation, parallel horizontal movement. Levels : The bottom of the track level is on the same height as the false/Finished ceiling. Finish : The finish shall be satin stainless steel / silver anodized top/bottom rail with 10 / 12 mm thick clear toughened glass. - - - - Area of application Max panel width & height 1250 mm (width) 4000 mm (height) Glass thickness Door type 10 - 12 mm plain toughened glass Manual / automatic Advantages Total space management Price Upon request Panel weight Panel stacking 150 kg Various combination possible. Based on site conditions. 54 1. Individual Bungalows / Residences / Villas 2. Hotels / Spa's / Resorts 3. Corporate Offices / IT Parks 4. Retail Outlets / Shopping Malls
  • 54.
    PRODUCT HANDBOOK FOLDING SLIDINGWALL - FSW — Area of application 1. Conference rooms, classrooms 2. Meeting rooms, board rooms 3. Kitty halls Max panel width & height 1000 mm (width) 3000 mm (height) Panel weight 70 kg Glass thickness 10 - 12 mm plain toughened glass Advantages Total space management Price Upon request Specification No. Product image Product code Core specification 1 Finish UOM Qty. FSW EV1 / SSS Set 1Providing hinged type sliding folding partition of DORMA FSW make consisting of DORMA FSW system features the following components : track 1, folding panels with rollers, hangers, carrier profiles and top and bottom door rails, end panel with pivot bearing, hinges and top and bottom locks. The system shall be of suspended type with Max. panel sizes of 1000 mm x 3000 mm and panel weight not exceeding 70 kgs. The system shall comprise of maximum 4 sliding folding panels and 1 pass door panel (detailed specification based on the actual dimension). - - - - Parking options FSW - G FSW - C Plus Inside Inside Inside between the door rails between axes 74 dimension 42 Inside between the door rails between the door rails 42 72 104 1/2 FB 1/2 FB 55DORMA
  • 55.
    DORMApedia BALCONY SLIDING WALL- BSW — Specification No. Product image Product code Core specification 1 2 Finish UOM Qty. BSW-R BSW-G - - - - - - Sqft. Sqft. - - - - - - Providing individual panels with all-round aluminium frame profiles. The frame has no thermal break. In straight-line configurations, the lateral profiles of the sliding panel interlock using the tongue and groove principle to stabilise the system. The first panel is of tilt and turn design and can be operated by means of a window handle for ventilation purposes. An optional euro profile cylinder is also available for additional security. In order to ensure effective space ventilation, a second tilt-and-turn panel may also be provided at the other end of the BSW partition, depending on the system required and the volume of the enclosed space. Frame dimensions : visible width of the vertical profiles : 39 mm (or 61 mm for transition from tilt/turn panel and sliding panel). Visible height of horizontal profiles : 55 mm. Providing individual panels where the glass sheets are adhesive- bonded in the top and bottom glazing rails and are further secured by a hardened steel pin passing through a recess in the glass. The plastic end covers are of interlocking design and serve to stabilise the panels in their extended inline arrangement. Radially segmented system configurations feature a second bottom guide pin as a stabilising device. This means that an exit point is also required in the bottom track rail. In the area of the lateral meeting point between the system and the masonry, an 11 mm wide gap is provided for improved ventilation. This is covered by a weather-protective angle section to repel driving rain. As an option, the protective profile can be eliminated, in which case the ventilation gap has to be reduced to 7 mm. The elegantly designed chromium steel thumbturn opens and closes the top and bottom locks of the first panel via a cable mechanism. This is provided on the inside as standard, although external fixing or knobs on both sides is also available. - - - - - - Area of application 1. Balcony area Max panel width & height 1000 mm (width) 2800 mm (height) Glass thickness For BSW-R : 28 mm insulated glass For BSW-G : 6, 8, 10 mm toughened or laminated glass Advantages Total space management Price Upon request Panel weight Panel stacking 60 kg Technically upto 12 panels can be parked to one side depending upon panel width 56
  • 56.
    GLASS PARTITION -PATCH FITTINGS / WALL CONNECTING PROFILE — PRODUCT HANDBOOK Specification No. Product image Product code Core Specification 1 Finish UOM Qty. PT standard SSS Sqft. - - -Fixing fixed glass partition : Providing stainless steel patch fittings / wall connecting profile for fixed glass partition: frameless partitions with 10 / 12 mm clear toughened glass with DORMA (PT / WCP standard). Patch fittings such as PT 90 / 91 / 92 / WCP secure / non secure central connector, PT-91 corner connector, PT-92 side connector, SM1305 - glass to glass center connector, including perimeter sealing of glass to glass joints with silicon sealants etc. The above work complete in all respect as per approved drawings and to the satisfaction of engineer-in- charge / architect consultant. - - - Area of application 1. Office area 2. Internal partition Glass thickness 10 - 12 mm toughened glass Price Upon request 57DORMA
  • 57.
    DORMApedia GLASS PARTITION -POINT FITTINGS — Area of application 1. Office area 2. Internal partition Glass thickness 12 mm toughened glass Price Upon request 58 Specification No. Product image Product code Core specification 1 Finish UOM Qty. Manet fittings SSS Sqft. - - -Fixed glass partition : Providing fixed glass partition with point fitting : frameless partitions with 12 mm clear toughened glass with DORMA (manet fittings). Manet fittings such as pivot glass clamp, pivoting wall fixing, column ceiling/floor fixing, clamping connector, connecting rod, including perimeter sealing of glass to glass joints with silicon sealants etc. The above work complete in all respect as per approved drawings and to the satisfaction of engineer-in-charge / architect consultant.
  • 58.
    PRODUCT HANDBOOK GLASS PARTITION- ALEXA PARTIONING SYSTEM — Specification No. Product image Product code Core specification 1 Finish UOM Qty. ALEXA MR 28 EVI (natural anodized) special finish on request Sqft. - - -Supply of 10 mm plain toughened fixed glass partition with wall connecting profile frame of DORMA. Alexa MR28 make slim looking profile system with seals provisions of finish similar satin stainless steel anodised will be fixed along floor, wall and ceiling joints extending across the sidelights. The above work complete in all respect as per approved drawings and to the satisfaction of engineer-in-charge / architect consultant. - - - Area of application 1. Office area 2. Conference area Glass thickness 10 mm toughened glass Price Upon request 59DORMA
  • 59.
    DORMApedia MODULAR RESTROOM SOLUTIONS — Variousapplications Specification No. Product image Product code Core specification 1 Finish UOM Qty. CRISTALLO Set 1Providing DORMA CRISTALLO prefabricated cubicles of width and depth as / drawing and height of 2000 mm made of 60 mm x 60 mm aluminum posts for Glass/glass junctions and 30 mm x 60 mm for the wall connections. The glass shall be of 8 mm thick screen printed toughened glass as per approved colour. The glasses shall be frameless and shall be mounted with hinges. The lock should be having thumb-turn mechanism with indicator. The intermediate glass partitions should be 8 mm thick screen printed toughened glass as per approved colour. All the glasses should be firmly held by insertion in the aluminum posts with rubber gaskets. The other gaps in the posts should be coved with clip-on aluminum cover profiles. The system should also be firmly held with horizontal members at top (DORMA make). The above work complete in all respect as per approved drawings and to the satisfaction of engineer- in-charge / architect consultant. - - - - - - Area of application 1. Toilet area 2. Change rooms Price Upon request 60
  • 60.
    PRODUCT HANDBOOK SHOWER CUBICLE- SWING DOOR — Specification No. Product image Product code Core specification 1 Finish UOM Qty. - - - Polished chrome Set 1Providing shower cubicle system with one fixed panel and one swing panel, consisting of wall hinge double side plate, glass/wall bracket, water dispenser, wall seal, magnetic seal 180 degrees, handle with towel rod (450 x 200 x 19 mm), support bar 19 mm dia with glass clamp, wall clamp, 1.9 m long rod. Glass thickness for fixed and swing panel will be 8 mm. Standard system height will be 2000 mm and width shall be 1900 mm. Finish shall be polished chrome. Sealant shall be used at corners and bottom of fixed panel DIN EN 14428:2004. Tested for class & levels . - - - Area of application 1. Internal application Price Upon request Type 100 Type 110 Type 130 Type 140 Type 255 Shower configurations 61DORMA
  • 61.
    DORMApedia SHOWER CUBICLE -SLIDING DOOR — Area of application 1. Internal application Price Upon request Shower configurations Type 300 Type 320 Type 330 Type 375 Specification No. Product image Product code Core specification 1 Finish UOM Qty. - - - Polished chrome Set 1Providing straight sliding shower cubicle system with one fixed panel and one sliding panel, consisting of glass in-line panel, glass sliding door, over hanging ball bearing rollers for sliding door, sliding door knob, pair of magnetic seal, magnetic support profile, door stopper, water disperser, wall connection profile, bracket for joining, glass protection seal, cover profile to clip into the bottom of the track, frame wedge, slide frame profile, frame bracket, cover profile angular, square profile and glass guide to guide the sliding door. Glass thickness for fixed and moving panels will be 8 mm with max door weight of 30 kgs. Fix panel and door panels overlap by approx 40 mm. Standard system height will be 2000 mm and width shall be 2000 mm. Finish of rollers, door knob and all aluminium profiles should be polished chrome. Sealant shall be used at corners and bottom of fixed panel. Product certified to DIN EN 14428 : 2004. - - - 62
  • 62.
    PRODUCT HANDBOOK URINAL PARTITION — Areaof application 1. Toilet internal area Price Upon request Specification No. Product image Product code Core specification 1 Finish UOM Qty. - - - - - - Set 1Providing urinal glass partition with DORMA fitting as shown in drawing with 2 / 3 glass to wall brackets 8 mm toughened glass as per the approved colour. The above work complete in all respect as per approved drawings and to the satisfaction of engineer-in-charge / architect consultant. - - - 63DORMA
  • 63.
    DORMApedia GLASS FACADE -FIN SYSTEM — Area of application 1. All external area Total width & height Totally customised solution Price Upon request Wind pressure & live load As per site conditions Type Frameless with fin system 64 Specification No. Product image Product code Core specification 1 Finish UOM Qty. spider fin fittings - - - Sqft. - - -Front glass facade with glass door : Design, supply of frameless glazed façade as per IS 875 part 3 and AS1288 2006 CODAL requirements, suspended from the top of the opening incorporating toughened glass panels as per approved drawings, and toughened / laminated glass fins as stabilizers, used at each vertical joint to provide lateral stiffness against wind loading. Deflections and other specified loads expected including frame work wherever necessary and hardware all other accessories in the glazing with all extrusions, fittings, suspension brackets, spider fittings of DORMA make with 4, 2 points spiders & RODAN stainless steel bolts as per design. The DORMA i spider fin fitting shall have a stream line design with twirl arm for high strength performance and better aesthetics. the RODAN bolts for facade glass shall be of SS 316 with all necessary accessories. The spiders shall be manufactured by investment casting process of grade SS 316 as per EN norms. All screws, all weather elements such as flashing, coping, approved silicone sealants, etc to make the system completely waterproof. All spider fittings should be designed to support the weight of the glass by direct bearing on the bolts wherein the structure should be designed as per the relevant codes and should be able to withstand the relevant thermal movements. Design calculations for the facade to be furnished for approval by client / consultant. Double leaf glass door with patch fittings such as PT 40, 10, US 10, PT 24, pull handle 450 x 25 mm and BTS 75V floor spring conforming to DIN EN 1154 in long-time test/500,000 operating cycles). The above work complete in all respect as per approved drawings and to the satisfaction of engineer-in-charge / architect consultant. IS- - -
  • 64.
    PRODUCT HANDBOOK GLASS FAÇADE- TRUSS SYSTEM — Area of application 1. All external area Total width & height Totally customised solution Price Upon request Wind pressure & live load As per site conditions Type Frameless with fin system 65DORMA Specification No. Product image Product code Core specification 1 Finish UOM Qty. spider non-fin fittings - - - Sqft. - - -Front glass facade with glass door : Design, supply of frameless glazed façade as per IS 875 part 3 and AS1288 2006 CODAL requirements, suspended from the top of the opening incorporating toughened glass panels as per approved drawings, and steel supports as stabilizers, used at each vertical joint to provide lateral stiffness against wind loading. Deflections and other specified loads expected including frame work wherever necessary and hardware all other accessories in the glazing with all extrusions, fittings, suspension brackets, spider fittings of DORMA make with 4, 2 points spiders & RODAN stainless steel bolts as per design. The DORMA i spider non-fin fitting shall have a stream line design for high strength performance and better aesthetics. The RODAN bolts for facade glass shall be of SS 316 with all necessary accessories. The spiders shall be manufactured by investment casting process of grade SS 316 as per EN norms. All screws, all weather elements such as flashing, coping, approved silicone sealants, etc to make the system completely waterproof. All spider fittings should be designed to support the weight of the glass by direct bearing on the bolts wherein the structure should be designed as per the relevant codes and should be able to withstand the relevant thermal movements. Design calculations for the facade to be furnished for approval by client / consultant. Double leaf glass door with patch fittings such as PT 40, US 10, PT 24, pull handle 450 x 25 mm and BTS 75V floor spring conforming to DIN EN 1154 in long-time test / 500,000 operating cycles). The above work complete in all respect as per approved drawings and to the satisfaction of engineer-in-charge / architect consultant. - - -
  • 65.
    GLASS CANOPY — Specification Area ofapplication 1. All external area Total width & height Totally customised solution Price Upon request Wind pressure & live load As per site conditions Type Frameless with structure support DORMApedia 66 No. Product image Product code Core specification 1 Finish UOM Qty. spider non-fin fittings - - - Sqft. - - -Design and supply of DORMA spider glass porch system, customs designed to withstand the live load as per IS 875 with construction, with weather sealants. The spiders shall be of material SS 316 DORMA spiders non-fin fittings with DORMA RODAN M12 bolt assembly which supported on steel structure for lateral support as per design. The glass shall be 13.52 mm (6 TG + 1.52 PVB + 6 TG mm) thick clear toughened laminated glass. The design shall accommodate floor movements. All fasteners shall be SS 316 & anchor bolts shall of Hilti / Fisher make. The above work complete in all respect as per approved drawings and to the satisfaction of engineer-in-charge / architect consultant. - - -
  • 66.
    67DORMA PRODUCT HANDBOOK GLASS SKYLIGHT — Areaof application 1. All external area Total width & height Totally customised solution Price Upon request Wind pressure & live load As per site conditions Type Frameless with structure support Specification No. Product image Product code Core specification 1 Finish UOM Qty. spider non-fin fittings - - - Sqft. - - -Design and supply of DORMA spider dome shaped skylight system, customs designed to withstand the live load as per IS 875 part 2 with construction, with weather sealants. The spiders shall be of material SS 316 DORMA spiders non-fin fittings with DORMA RODAN articulated bolt assembly with articulation supported on steel structure for lateral support as per the design. The glass shall be 13.52 mm 6 TG + 1.52 PVB + 6 TG mm thick clear toughened laminated glass. The design shall accommodate floor movements. All fasteners shall be SS 316 & anchor bolts shall of Hilti / Fisher make. 1. Clear - 6 mm + 1.52 PVB + 6 mm clear. The above work complete in all respect as per approved drawings and to the satisfaction of engineer-in-charge / architect consultant. - - -
  • 67.
    DORMApedia GLASS HANDRAIL -STAIRCASE — Specification No. Product image Product code Core specification 1 Finish UOM Qty. - - - - - - - - - - - -Pipe balustrade system with glass link : Providing DORMA modular (weld free, component base) system. 50.8 mm dia x 1.6 mm thick handrail fixed to balustrade of 50.8 mm dia x 1.6 mm thick with top adapter (neck) type fixed (DORMA art no. 9180205) with 2 nos. of m4 x 10 mm allen CSK screw). The balustrade fixed to top of the floor, straight or staircase by epoxy chemical grout (chemical grout). The balustrade c/c is 900 to 1000mm. The height of the handrail 1000 mm from FFL. Glass infill of 10 mm thick toughened (monolithic) is fixed to the balustrade with glass link (DORMA art no. 9180073) m8 x 25 mm allen cap screw (two per balustrade), complete with all end cap (DORMA art no. 9180208). All the material of handrail, balustrade and components should be of SS 304 grade satin finish. - - - Area of application 1. Office balcony 2. Home balcony Distance between balusters Between 900 - 1000 mm Price Upon request Glass type & thickness Toughened glass & thickness - 10 mm Standards 1. Australian code 1288 2006 2. IS 875 part II imposed loads 3. BS6399 part I 1996 68
  • 68.
    69DORMA PRODUCT HANDBOOK GLASS HANDRAIL- BALCONY — Specification No. Product image Product code Core specification 1 Finish UOM Qty. - - - - - - - - - - - -Pipe balustrade system with glass link : Providing DORMA modular (weld free, component base) system. 50.8 mm dia x 1.6mm thick handrail fixed to balustrade of 50.8 mm dia x 1.6 mm thick with top adapter (neck) type fixed (DORMA art no. 9180205) with 2 nos. of m4 x 10 mm allen CSK screw). The balustrade fixed to top of the floor, straight or staircase by epoxy chemical grout (chemical grout). The balustrade c/c is 900 to 1000 mm. The height of the handrail 1000 mm from FFL. Glass infill of 10 mm thick toughened (monolithic) is fixed to the balustrade with glass link (DORMA art no. 9180073) m8 x 25 mm allen cap screw (two per balustrade), complete with all end cap (DORMA art no. 9180208). All the material of handrail, balustrade and components should be of SS 304 grade satin finish. - - - Area of application 1. Office balcony 2. Home balcony Distance between balusters Between 900 - 1000 mm Price Upon request Glass type & thickness Toughened glass & thickness - 10 mm Standards 1. Australian code 1288 2006 2. IS 875 part II imposed loads 3. BS6399 part I 1996
  • 69.
    70 DORMApedia GLASS FLOORING — Area ofapplication 1. All external area Total width & height Totally customised solution Price Upon request Wind pressure & live load As per site conditions Specification No. Product image Product code Core specification 1 Finish UOM Qty. spider non-fin fittings - - - Sqft. - - -Design, supply of DORMA spider walkable glass floor system, customs designed to withstand the live load as per IS 875 part 2 with construction, weather sealants of DOW Corning / GE / Wacker. The spiders shall be of material SS 316 DORMA spider non fin fittings and DORMA RODAN articulated bolt assembly with articulation supported on steel structure for lateral support as per design. The glass shall be 33.04 mm 10 TG +1.52 PVB + 10 TG + 1.52 PVB + 10 TG mm thick clear toughened double laminated glass. The design shall accommodate floor movements. All fasteners shall be SS 316 & anchor bolts shall of Hilti / Fisher make. The above work complete in all respect as per approved drawings and to the satisfaction of engineer-in-charge / architect consultant. - - -
  • 70.
    PRODUCT HANDBOOK EXTERNAL EXITDOOR WITH ACCESS CONTROL — Threshold KU 480 concealed cable loop Power supply AD 100 Card reader Exit device DEF 9100 x no trim Exit device DEF 9109C - electrified trim Door contact Specification No. Product Product code Core specification 1 2 3 4 5 6 Finish Unit Qty. JC603-2BBHinges DEF9100 / YT09C electrified trim DEF9100 x no trim AD100/220V KU480 - - - Exit device Exit device Power supply Cable loop Card reader SSS EA 6 SSS SSS - - - SSS - - - EA EA EA EA - - - 1 1 2 2 2 DORMA JC 603, 2 ball bearing, standard duty, 4 - ½” x 4” x 3.4 mm, stainless steel, ANSI/BHMA grade 1 hinge, 5 knuckle in satin stainless steel finish. DORMA DE9000 series delayed action for delayed egress. Concealed vertical rod exit device with pullman type top latch bolts and round slide bolt bottom latches, fire, 24VDC @ 0.5A continuous input power. Entrance by electrified trim, fail secure, key locks or unlocks lever. Remote authorised access / egress feature in satin stainless steel finish.* DORMA DE9000 series delayed action for delayed egress. Concealed vertical rod exit device with pullman type top latch bolts and round slidebolt bottom latches, fire rated, no trim, 24VDC @ 0.5 A continuous input power. Without outside trim in satin stainless steel finish.* Power supply, input 220, output 24VDC, 6AMP surge for 0.5 Seconds,1 amp continuous,205 x 205 x 100 mm enclosure for indoor use with hinged cover. Concealed cable loop (180° Opening) in satin stainless steel finish. By security system supplier. *Note : - The above application are suitable for door size 4’ x 8’ or higher door sizes please contact DORMA. - Suitable for minimum door thickness 45 mm. 71DORMA
  • 71.
    DORMApedia EXTERNAL EXIT DOORWITH ACCESS CONTROL — Threshold KU 480 concealed cable loop Power supply AD 100 Card reader Exit device DEF 9100 x no trim Exit device DEF 9109C - electrified trim Door contact Specification No. Product Product code Core specification 10 11 12 Finish Unit Qty. RP78si/16si RP67 MC-4 Gasketting Drip strip Door contact Grey Grey - - - Set EA Set 1 1 2 Perimeter seal, acoustic jamb and header jamb and header jamb and header jamb seals 5/8” x 3/16” x 30 feet for double doors. With 78si at stile fixing (2 x 7 ft) grey 2 x 10 feet in grey finish. Drip strip to avoid water entrance at door top frame jamb for external doors. Length as per frame width in grey finish. Door position sensor, recessed mount 250mA @ 30V AC/DC, 22 AWG. 7 8 9 8616DS/FC Cylinder Cylinder Door closer SC SC Silver EA EA EA 2 1 2 Mortise cylinder, for ANSI panic bar rim in satin chrome finish. Mortise cylinder, for ANSI panic bar outside trim in satin chrome finish. DORMA adjustable power six 1-6, certified to ANSI 156.4 grade. Door saver parallel arm, rack and latching speeds, with slim plastic cover. With back check as a standard feature, push side installation in silver finish. 72
  • 72.
    PRODUCT HANDBOOK EXIT DOORWITH ELECTRIC LATCH RETRACTION — Specification Power supply PS 501 KU 480 concealed cable loop Card reader Exit device 9100 x No Trim Exit device 9100 - no trim Door contact Threshold No. Product Product code Core specification 1 2 Finish Unit Qty. JC603-2BBHinges 9100XLBXESX No TRIM Exit device SSS EA 6 SSS EA 2 DORMA JC603, 2 ball bearing, standard duty, 4 - ½” x 4” x 3.4 mm, stainless steel, ANSI/BHMA grade 1 hinge, 5 knuckle in satin stainless steel finish. DORMA 9000 series concealed vertical rod, less bottom rod exit device, 19 mm dead locking latching latch bolt, length as per door width, with #418 standard keeper, field reversible handing. Without outside trim, for exit only. With electric latch retraction function.* 3 4 5 6 7 TG9356/GZ274 PS501/220V KU480 - - - Pull handle Power supply Cable loop Card reader Cylinder SSS - - - SSS - - - SC Pair EA EA - - - EA 2 1 2 2 1 DORMA c offseturved pull handle, 32 mm dia, 250 mm long, 85 mm projected from door surface, with single- sided fixing. Power supply, model ADPS - 501 (configured for input 220-240VAC, 50/60Hz, 1A) 24VDC. Concealed cable loop (180° opening) in satin stainless steel finish By security system supplier. Mortise cylinder, for ANSI panic bar rim in satin chrome. 9 RP78si / RP 55Gasketting Brown Set 1RP78Si perimeter seal / RP 55, EPDM open cell sponge around the door for fire and smoke protection, self adhesive and suitable for single door size 8 running mt in brown finish. 8 TS93G EN 2-5 G93N / push side Door closer Silver EA 2DORMA TS 93G adjustable power EN 2-5, certified to EN 1154, CE market, side channel assembly, cam-action, adjustable closing and latching speeds. With adjustable back check and delayed action as standard features. Push side installation. Up to 180 opening angle. o - - - 73DORMA
  • 73.
    DORMApedia EXIT DOOR WITHELECTRIC LATCH RETRACTION — Power supply PS 501 KU 480 concealed cable loop Card reader Exit device 9100 x no trim Exit device 9100 - no trim Door contact Threshold Specification No. Product Product code Core specification Finish Unit Qty. 10 11 12 111si 3108 MC-4 Threshold Door stop Door contact Black SSS - - - EA Each Set 1 2 2 Weather proof threshold with silicon rubber seal (black), length as per opening width. DORMA floor stop half dome with 45 mm dia with fixing accessories, in satin stainless steel finish. Door position sensor, recessed mount 250mA @ 30V AC/DC, 22 AWG. *Note : - APPLICATION 1 : - APPLICATION 2 : In the above application shown, incase of power - entry from outside is through card reader. Incase of power failure entry from outside to inside is restricted. In the application 1, if the entry is required from outside during power fail condition, it is suggested to use 1 no. of ‘Y’ style electrified trim* with integral locking / unlocking option, with fail secure (LFSC) 09 function. *ES100 power supply 1 no. must be used to power this trim. * Mortice cylinder (1 no.) for ANSI panic bar outside trim should be added. 74
  • 74.
    PRODUCT HANDBOOK GLASS DOORWITH ACCESS CONTROL — Over panel side light connector Pivot bearing Single Point fixing TV Lock with Custom made Breaker Connecting rod Lock with Eccentric Bushing Floor spring Card reader Power supply RZ 01/220V Specification No. Product Product code Core specification Finish Unit Qty. 1 2 3 4 5 6 7 8 9 8.21.310.700.99 8.29.330.700.99 8.29.545.700.99 8.29.551.700.99 8.29.460.700.99 8.29.462.700.99 8.21.373.700.99 8.21.448.700.99 3515 Pivot bearing Over panel side light connection Pivot bearing Pivot pole Single point fixing Single point fixing Pull handle Lock Cylinder SSS SSS SSS SSS SSS SSS SSS SSS SSS EA EA EA EA EA EA EA EA EA 2 2 2 2 2 6 2 2 2 Pivot bearing for over panel and ceiling connection. Over panel side light connector. Pivot bearing for BTS. 2646 mm long pivot pole with drilled hole and fixed vertically. Single point fixing countersunk fixed for 10 and 12 mm glass. Single point fixing countersunk centering for 10 and 12 mm glass. 1240 mm long pair of lever handle with three fixing. Manet corner lock suitable for 8/10/12 mm glass. DORMA 3515, 5 pin euro profile knob cylinder with internal thumb turn and external key operation standard length 70 mm in satin nickel plated finish with 3 keys. Optional master keying and grand master keying can be done on request - NMK. 10 11 8.05.194.000.99 BTS75V Eccentric bushing Floor closer SSS SSS Set EA 2 2 Eccentric bushing for bottom lock. BTS75V floor spring with extended spindle and terrazzo pan complete with sealing compound 2300. 12 TV-104 (TV-Z 104 for pull side) Electro mechanical lock SSS EA 2Electro-mechanical door locking element (failsafe) with anti-tamper and door monitoring contacts, integrated positives - action monitoring for active/inactive status, housed in anti-corrosion and anti temper metal enclosure, 24V DC, 250mA, 90 x 55 x 80 mm. (TV-Z 104 should be additionally used on pull side). 13 TV-104/TVZ 104 glass bracket Custom made patch fitting SSS EA 2Custom made bracket to fix TV104 / TVZ 104 on 10 - 12 mm glass by others. 14 15 16 17 RZ01 - - - - - - 3108 Power supply Push button Card reader Door stop - - - - - - - - - SSS EA EA - - - EA 2 1 1 2 RZ01 stabilized 24VDC power supply unit. Push button by security system supplier. By security system supplier. DORMA floor stop half dome with 45 mm dia with fixing accessories in satin stainless steel finish. Note : Pivot pole length is calculated for 2700 mm long. Require the exact size prior to placing the order. For fixing the tv locks custom made patch shall be arranged by the fabricator. Provide place from inside to fix the push button, cabling shall be arranged from external bollard to tv lock by others. Over head panel considered. Maximum door panel height 3000 mm. 75DORMA
  • 75.
    DORMApedia GLASS DOOR WITHACCESS CONTROL — Note : Pivot pole length is calculated for 2700 mm long. Require the exact size prior to the order. For fixing the TV locks custom made patch shall be the fabricator. Provide place from inside to fix the push button. Cabling shall be arranged from external bollard to TV lock by others. Single point fixing TV lock with custom made breaker False ceiling Connecting rod Lock with eccentric bushing Floor spring Card reader Power supply RZ 01/220V 13 14 15 16 RZ01 - - - - - - 3108 Power supply Push button Card reader Door stop - - - - - - - - - SSS EA EA - - - EA 2 1 1 2 RZ01 stabilized 24VDC power supply unit. Push button by security system supplier. To be supplied by specialist manufacturer. DORMA floor stop half dome with 45 mm dia with fixing accessories, in satin stainless steel finish. Specification No. Product Product Code Core Specification Finish Unit Qty. 1 8.21.310.700.99Pivot bearing SSS EA 2Pivot bearing for over panel and ceiling connection. 2 3 4 5 6 8.01.115.000.99 8.29.545.700.99 8.29.551.700.99 8.29.460.700.99 8.29.462.700.99 Top pivot Pivot bearing Pivot pole Single point fixing Single point fixing SSS SSS SSS SSS SSS EA EA EA EA EA 2 2 2 2 6 PT25 top pivot. Pivot bearing for BTS. 2646mm long pivot pole with drilled hole and fixed vertically. Single point fixing countersunk fixed for 10 and 12 mm glass. Single point fixing countersunk centering for 10 and 12 mm glass. 7 8 9 8.21.267.700.99 8.21.448.700.99 3515 Pull handle Lock Cylinder SSS SSS SSS EA EA EA 2 2 2 350 mm long pair of lever handle with two fixing. Prestige lock suitable for 8/10/12mm glass. DORMA 3515, 5 pin euro profile knob cylinder with internal thumb turn and external key operation standard length 70 mm in satin nickel plated finish with 3 keys. Optional master keying and grand master keying can be done on request - NMK. 10 11 8.05.194.000.99 BTS75V Eccentric bushing Floor closer SSS SSS Set EA 2 2 Eccentric bushing for bottom lock. BTS75V floor spring with extended spindle and terrazzo pan complete with sealing compound 2300. 12 TV-104TV Lock SSS EA 2Electronic exit bolt fail safe, with anti tamper and door monitoring contacts, integrated positive guided monitoring of TV active/inactive states, max holding force of 6kN, size 190 x 55 x 80 mm, 24vDC/250mA. 76
  • 76.
    PRODUCT HANDBOOK STAND ALONEACCESS CONTROL DOOR WITH ACOUSTIC SEALS — ITS 96 concealed door closerHinges Lever handle XS cylinder Anti tamper rose Automatic door bottom 7 8 19154000 19190004 XS-CBP battery pack Anti tamper Rose* - - - - - - EA Set 1 1 Battery pack comprising 2 single CR2 lithium batteries for fitting to an XS reader module. Enhanced mechanical protection of XS cylinder, resistant to sabotage and vandalism. Note : *Please select the appropriate length of cylinder adapter as per the door thickness and meeting the requirements of anti tamper rose Specification No. Product Product code Core specification 1 2 3 4 5 6 Finish Unit Qty. JC603-2BBHinges 281a lock Premium 8300 / 6501 19040004 19160116 19180204 Lock Lever handle Reader module / XS-CM 125 Khz Cylinder adapter* XS - PZ 16 XS-KL knob SSS EA 3 SSS SSS - - - - - - Mock SS EA Set EA EA EA 1 1 1 1 1 DORMA 2 ball bearing, standard duty, 4 - ½” x 4” x 3.4 mm, stainless steel, ANSI/BHMA garage 1 hinge, 5 knuckle in satin stainless steel finish. JC603, Mortice sash lock 281a with 55 mm backset, 20 mm square forend and prepared for euro profile cylinder including strike plate in satin stainless steel as per EN 12209, CE marked. Premium spring assisted lever handle flat curved design, on 55 mm dia round roses back to back fixing screws, click & go fast fixing modular mechanism, maintenance free sleeve bearing, compliant with EN 1906 category 4 and DIN18273, non handed. Reader module for XS cylinder, master card type, for access control on doors. The proximity type (show & go) reader module reads ID cards. Up to 99 ID cards. Finish - mock stainless steel / end face black. Cylinder adapters for combination with XS cylinder components of length 35 x 35 mm. Mechanical knob combination with XS cylinder components in mock stainless steel finish. 77DORMA Battery change tool Reader Module Cylinder adapter
  • 77.
    DORMApedia STAND ALONE ACCESSCONTROL DOOR WITH ACOUSTIC SEALS — ITS 96 concealed door closerHinges Lever handle XS cylinder Anti tamper rose Automatic door bottom Specification No. Product Product Code Core Specification 9 10 11 12 13 Finish Unit Qty. 19175001ID card ITS96 EN 2-4 G96N20 intumescent 3108 RP55-17’ RP 70 Si Door closer concealed Door stop Gasketting Auto door bottom - - - Pack 1 - - - SSS Brown Anodized satin clear EA EA EA EA 1 1 1 1 ID card with passive transponder for the identification of authorized persons. Each ID card contains an electronic serial number. Dimensions (W x H x D) : 85 x 54 x 0.75 mm pack of 10 cards. DORMA floor stop half dome with 45 mm dia with fixing accessories, in satin stainless steel. RP 55, EPDM open cell sponge around the door for fire and smoke protection, self adhesive and suitable for single door size 6 running mt in brown finish. RP 70Si, automatic door bottom seal, heavy duty, fully mortised version, spring loaded to lift clear of the floor as soon as the door leaf is opened, suitable to be used on fire and smoke check doors, seal material = silicon, finish = anodized satin clear, as per door width. 14 XS - CBCBattery change tool - - - Set 1XS - CBC battery change tool. DORMA ITS 96, concealed cam action door closer with G 96 N slide channel arm with standard spindle, including cushioned limit stay. Adjustable closing force EN 2-4 spring size EN 2-4 as per EN 1154 and CE marked. silver finish. Non-handed. 78 Battery change tool Reader Module Cylinder adapter
  • 78.
    79DORMA PRODUCT HANDBOOK CORRIDOR POCKETDOOR — Pull handle Dead bolt Flush bolt TS 9356 TPKT 90 PF pull side / pocket pivots Specification No. Product Product code Core specification 1 2 3 4 5 6 Finish Unit Qty. TS9356 TPKT90PF pull side Pocket pivots / door closer 288a dead lock package with 60 mm knob cylinder TGDI-D300 3100-1 Rp55 / 16si Lock Pull handle Flush bolt wood Dust proof strike Gasketting SSS Set 2 SSS SSS SC SSS Brown EA Pair Pair EA Set 1 2 1 1 1 DORMA adjustable power EN 5-6, slide channel assembly, cam-action, adjustable closing and latching speeds. With adjustable back check and delayed action as standard features. Pull side installation. 90 degree closer on door, track mounted on pocket wall, including 3 nos pocket pivots (handed). TS9356 DORMA 288a with 55 mm backset, 20 mm square forend prepared for euro profile cylinder including strike plate. EPC 60 mm length internal thumb turn & external key operation & escutcheons in SSS finish. DORMA pull handle TGDI-D 300 back to back with adjustable fixing for glass, wood and metal doors in satin stainless steel. The pull handles should have supporting washer with raised bevelling on the outer surface. Length = 300 mm, 22 mm dia - SS304 grade - with stud for 35 mm thickness door / stud suitable for 40 mm thick door to be added. DORMA lever action flush bolt with 19 mm projecting bolt L = 300 mm for wood door in satin chrome. DORMA dust excluding socket 3124 with 16mm dia hole, fully morticed on the floor in satin stainless steel. RP 55, EPDM open cell sponge around the door for fire and smoke protection, self adhesive and suitable for single door size 6 running mt. Brown jamb and header seals 1/4 x ½ x 21 feet for pair doors. With16si 2 x 7 feet. 3124 Door closed Pocket Depth 55/64” 7/64” 1/8” Clearance Pocket Depth : 3”to 4 3/4” Pivot point Pocket point PocketLength DoorinPocket DORMA 75520 / 75523 Pocket Pivot
  • 79.
    DORMApedia SMOKE RELEASE DOOR — Specification No.Product Product code Core specification Finish Unit Qty. Pull handle Bottom insert Magnetic lock RTS 85 1 2 3 4 5 6 4.774 4.604 4.611 85311103 TG9356/GZ214 EM 7500 FAH / SAH* Floor pivot Bottom insert RTS insert RTS 85 Pull handle Electro Magnetic lock SSS - - - - - - - - - SSS SSS EA EA EA EA Pair EA 3 3 3 3 1 2 Floor pivot bearing with extended 20mm enhanced spindle. Insert for floor bearing and BTS. Insert for RTS. Transom concealed door closers 10 mm spindle extension without hold open. DORMA pull handles, 32 mm dia, 350 mm long, 85 mm projected from door surface, with back to back through-bolt fixing. Tg9356 offset Electro-magnet with 7500N holding force. With integrated ‘Door Lock’ feedback function. Corrosion-protected casing of metal, and magnet of Pure copper (99.8%) for high electrical efficiency. Suitable for service temperature between -60 C and + 80 C. o o 7 8 9 MC 4 RZ01/220V 3108 Door contact Power supply Door stop - - - - - - SSS Set EA EA 3 1 2DORMA floor stop half dome with 45 mm dia with fixing accessories, in satin stainless steel. RZ01 Power supply unit, stabilized 24VDC Power supply unit, 220V AC, (+/- 10%, 16VA, max current output 600mA. Door position sensor, recessed mount 250mA@30V AC/DC, #22AWG. *Note : Refer the installation instruction of EM7500 FAH / SAH for appropriate door dimensions. 80
  • 80.
    PRODUCT HANDBOOK SMART TOUCHDOOR — Floor spring Power supply RZ 01 / 220 V Electro magnetic lock Smart touch pull handle Card reader Power transfer top center Specification No. Product Product code Core specification Finish Unit Qty. 1 2 BTS80 without accessories E8062/8067 Floor spring Power transfer top pivot (top center complete) SSS - - - EA Set 1 1Electrified walking beam top pivot for power transfer. Available in a two wire and four wire designs provide a maximum of 6A at 24V. Specify number of wires required. DORMA floor spring BTS 80 size EN 4, certified to EN1154, for up to 300 kg door leaf weight, adjustable closing speed, non handed, back check, adjustable delayed action, floor concealed installation, with sealing compound DORMA 2300. 3 7421Bottom strap - - - EA 1Bottom strap, forged steel for up to 300kg weight. 4 EM 7500 FAH / SAH* Electro magnetic lock SSS EA 1Electro-magnet with 7500N holding force. With integrated ‘door lock’ feedback function. corrosion-protected casing of metal, and magnet of pure copper (99.8%) for high electrical efficiency. Suitable for service temperature between -60 C and +80 C. o o 5 Smart touchSmart touch handle - - - Set 1Smart touch pull handle with electromagnet releasing switch by others. 6 - - -Card reader - - - - - - 1By security supplier. 7 8 RZ01/220V 3108 Power supply Door stop - - - SSS EA EA 1 2 RZ01 power supply unit, stabilized 24VDC power supply unit, 220V AC (+/- 10%), 16VA, max current output 600mA. DORMA floor stop half dome with 45mm dia with fixing accessories, in satin stainless steel. *Note : Refer the installation instruction of EM7500 FAH / SAH for appropriate door dimensions. 81DORMA
  • 81.
    DORMApedia 82 ACCESS CONTROL DOORWITH CONCEALED FITTING — ITS 96 concealed door closer Deadbolt lock + Escutcheon + cylinder Pull handle Concealed magnetic lock Concealed hinges Specification No. Product Product code Core specification Finish Unit Qty. 1 2 TECTUS TE 5103D ITS96-EN 2-4 G96N20 Hinges Door closer concealed - - - - - - EA EA 3 1DORMA adjustable power EN 2-4, certified to EN 1154, CE marked, slide channel assembly, concealed cam-action door closer, adjustable closing and latching speeds. Cushioned limit stay. Up to120 opening angle. o ITS96 TECTUS TE 5103D – SIMONSWERK, completely concealed hinge system for unrelated doors up to 100kgs. For wood, steel or aluminum; in stainless steel finish. Opening angle 180 deg. Load capacity 100 kgs, size - 180 mm and diameter cutter 24 mm. 3 288a Dead Lock package with knob cylinder Lock SSS Set 1DORMA 288a with 55 mm backset, 20 mm square forend prepared for euro profile cylinder including strike plate and EPC 60 mm length internal thumb turn & external key operation & escutcheons in SSS finish. 4 Premium 6612Escutcheon SSS Pair 1Circular euro profile cylinder escutcheon, 55 mm dia back to back fixing. 5 EM 7500 D AMElector magnetic lock Satin anodized aluminium EA 1Recessed shear lock-elector-magnet with 7500N holding force. With integrated door locked feedback function. Corrosion-protected casing of metal, and magnet of pure copper (99.8%) for high electrical efficiency. Suitable for service temperature between -60 C to +80 C. o o 6 7 - - - - - - Power supply Card reader - - - - - - EA EA 1 2 By security systems supplier. By security systems supplier. 8 TG9355/GZ214Pull handle SSS Pair 1DORMA pull handles U-shaped, 20 mm dia, 150 mm long, 65 mm projected from door surface, with back to back through-bolt fixing. TG9355 9 3108Door stop SSS EA 1DORMA floor stop half dome with 45 mm dia with fixing accessories, in satin stainless steel.
  • 82.
  • 83.
  • 84.
  • 85.
  • 86.
    DORMA India PrivateLimited 14 Pattullous Road CHENNAI 600 002 INDIA Tel +91 44 2855 9192 Fax +91 44 2858 5096 www.dorma.com/in DI_9170343_04/14_DORMApedia