AÇIK ANAHTAR ALT YAPISIDıffıe hellman algoritması1
Diffie-Hellman algoritması:İnsanlığa ilk duyurulanaçıkanahtaralgoritması, DiffieveHellman`ınaçıkanahtarlıkriptografiolaraktanımladıkları 1976 yılındayayımlanmış "New Directions in Cryptography" isimlimakalelerindeyeraldıvebualgoritmakriptografiksistemeörnekolarakDiffie-Hellman Key Exchange idi. Birçokticariuygulamabuanahtardeğişiminikullandı. Algoritmanınamacı, ikikullanıcınınbiranahtarıgüvenlişekildebirbirlerineiletmelerivedahasonrasındadabuanahtaryardımıileşifrelimesajlarıbirbirlerinegönderebilmelerinisağlamaktı. Algoritmaanahtardeğişimiilesınırlıdır.
Diffie-Hellman algoritması:Anahtar değiş-tokuşu için yaygın olarak kullanılan bir protokoldür. Pek çok kriptografik protokolde iki taraf aralarında bir iletişim başlatmak isterler. Başlangıçta aralarında herhangi bir ortak gizliliğe sahip olmayan taraflar gizli anahtar kriptosistemlerini kullanabilirler. Bu durum için, Diffie-Hellman protokolü tarafından sağlanan anahtar değiş-tokuşu, güvenli olmayan kanallar üzerinden ortak bir gizli anahtar iletiminin sağlanmasına bir çare bulmuştur. Diffie-Hellman problemi olarak adlandırılan bu yöntem, kesikli logaritmalarla ilgili bir problem üzerine kurulmuştur. Bu problemin çok zor olduğu ve bazı durumlarda kesikli logaritma problemi kadar zor olduğu düşünülmektedir.  Diffie-Hellman protokolünün, uygun bir matematiksel grup kullanıldığında genelde güvenli olduğu düşünülmektedir. Özel olarak,  üslü ifadelerde kullanılan üretici eleman geniş bir peryoda (sıraya) sahip olmalıdır. Kesikli logaritma algoritmaları Diffie-Hellman'a saldırmak için kullanılabilir ve -parametrelerin doğru olarak seçildiğini kabul edersek- şu anda yapılabileceklerin en iyisi pasif saldırılardır. Eğer alışıldık bir aritmetik modülo asıl sayı kullanılarak Diffie-Hellman uygulanılırsa, yeterince geniş bir asal seçmek ve üretici elemanın seçiminde özen göstermek yeterli olacaktır. Güç algılanan problemler, üretecin kötü seçimlerinden kaynaklanıyor olabilir.
Diffie-Hellman algoritması:Diffie-Hellman algoritmasının LAN (yerel network) kullanıcılarıarasındakullanımıiçinbirdiğerörnekteşuşekildeverilebilir: Diyelimkibuağaltındaçalışan her kullanıcıdayanıklıveuzunbirervebunabağlıgenelbirhesaplamışolsunlar. Kişilerinaçıkanahtarlarıveherkezcebilinenvedeğerleriherkezinerişebileceğimerkezibirrehberdetutulduğutaktirde, herhangibirandabirkullanıcısımesajlaşmakistediğibirkullanıcısınınaçıkdeğerineulaşabilecekveonuniçinşifrelediğimesajıkendisinegönderebilecektir. Eğermerkezirehbergüvenilirise, builetişimgizliliğivekimlikdenetiminisağlamışolacaktır. Tümbunlararağmenbuteknik, aktiftekrarlamagibiataklarakarşıkorumasızkalmaktadır. 
5
Diffie-Hellman algoritması:
Diffie-Hellman algoritması:Diffie-Hellman ortak gizli anahtar oluşturma sistemi ayrık logaritma problemini üzerine kurulmuş ve güvenirliği çok büyük asal sayıları seçmeye dayanmaktadır.[2],[3],[5] p yeteri kadar büyük bir asal sayı olsun öyle ki Zp de ayrık logaritma problemini çözmek mümkün olmasın. g'de Zp de primitif bir kök (primitive root) olsun. p ve g herkes tarafından bilinsin. A ve B kişileri aşağıdaki yolu izleyerek ortak bir anahtar oluşturabilirler:A,  0  ≤ a  ≤ p-2 eşitsizliğini sağlayan ve tesadüfi  olan bir a sayısı seçer.  c = ga (mod p)'yı hesaplar ve bunu B'ye gönderir. B,  0  ≤ b  ≤ p-2 eşitsizliğini sağlayan ve tesadüfi  olan bir b sayısı seçer.   d = gb (mod p)'yı hesaplar ve bunu A'ya gönderir.A, ortak anahtar k' yı şu şekilde hesaplar: k = da = (gb)a B, ortak anahtar k' yı şu şekilde hesaplar: k = cb  = (ga)bBöylelikle A ve B aralarında ortak bir anahtar olan k için anlaşmış olurlar.
Diffie-Hellman algoritması:Sayısal bir örnek: Ortak anahtarı oluşturmak için öncelikle p sayısını p=541 ve g sayısını g=2 seçelim. A kişisi kendi gizli anahtarı olan a sayısını, a =137 ve B kişisi kendi gizli anahtarı olan b sayısını, b = 193 olarak belirlesin.  c = ga (mod p) -> 208 = 2137 (mod 541)  d = gb (mod p) -> 195 = 2193 (mod 541) c ve d değerleri hesaplandıktan sonra a ve be kişileri bu değerleri birbirine göndeririler ve ortak olan k anahtarı sayısal olarak şu şekilde hesaplanır;  k = cb = (ga)b (mod p) ->   (2137)193 (mod 541)                                       ->   (208)193 (mod 541)                                        ->    486  (mod 541)
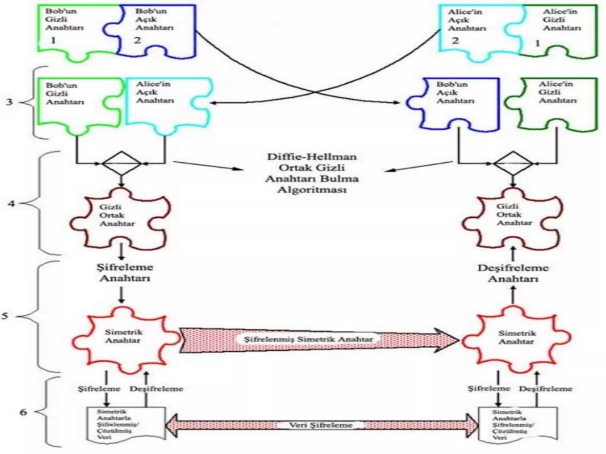
Diffie-Hellman Ortak Anahtarın Simetrik Şifreleme Algoritmasında Kullanımı Bu bölümde Diffie-Hellman ortak gizli anahtarı oluşturduktan sonra bu gizli anahtarı simetrik şifreleme algoritmasında  şifreleme ve deşifreleme işlemlerin de nasıl kullanıldığını gösteren bir akış diyagramı verilmiştir.
Örnek
Örnek

Diffie hellman

  • 1.
    AÇIK ANAHTAR ALTYAPISIDıffıe hellman algoritması1
  • 2.
    Diffie-Hellman algoritması:İnsanlığa ilkduyurulanaçıkanahtaralgoritması, DiffieveHellman`ınaçıkanahtarlıkriptografiolaraktanımladıkları 1976 yılındayayımlanmış "New Directions in Cryptography" isimlimakalelerindeyeraldıvebualgoritmakriptografiksistemeörnekolarakDiffie-Hellman Key Exchange idi. Birçokticariuygulamabuanahtardeğişiminikullandı. Algoritmanınamacı, ikikullanıcınınbiranahtarıgüvenlişekildebirbirlerineiletmelerivedahasonrasındadabuanahtaryardımıileşifrelimesajlarıbirbirlerinegönderebilmelerinisağlamaktı. Algoritmaanahtardeğişimiilesınırlıdır.
  • 3.
    Diffie-Hellman algoritması:Anahtar değiş-tokuşuiçin yaygın olarak kullanılan bir protokoldür. Pek çok kriptografik protokolde iki taraf aralarında bir iletişim başlatmak isterler. Başlangıçta aralarında herhangi bir ortak gizliliğe sahip olmayan taraflar gizli anahtar kriptosistemlerini kullanabilirler. Bu durum için, Diffie-Hellman protokolü tarafından sağlanan anahtar değiş-tokuşu, güvenli olmayan kanallar üzerinden ortak bir gizli anahtar iletiminin sağlanmasına bir çare bulmuştur. Diffie-Hellman problemi olarak adlandırılan bu yöntem, kesikli logaritmalarla ilgili bir problem üzerine kurulmuştur. Bu problemin çok zor olduğu ve bazı durumlarda kesikli logaritma problemi kadar zor olduğu düşünülmektedir. Diffie-Hellman protokolünün, uygun bir matematiksel grup kullanıldığında genelde güvenli olduğu düşünülmektedir. Özel olarak, üslü ifadelerde kullanılan üretici eleman geniş bir peryoda (sıraya) sahip olmalıdır. Kesikli logaritma algoritmaları Diffie-Hellman'a saldırmak için kullanılabilir ve -parametrelerin doğru olarak seçildiğini kabul edersek- şu anda yapılabileceklerin en iyisi pasif saldırılardır. Eğer alışıldık bir aritmetik modülo asıl sayı kullanılarak Diffie-Hellman uygulanılırsa, yeterince geniş bir asal seçmek ve üretici elemanın seçiminde özen göstermek yeterli olacaktır. Güç algılanan problemler, üretecin kötü seçimlerinden kaynaklanıyor olabilir.
  • 4.
    Diffie-Hellman algoritması:Diffie-Hellman algoritmasınınLAN (yerel network) kullanıcılarıarasındakullanımıiçinbirdiğerörnekteşuşekildeverilebilir: Diyelimkibuağaltındaçalışan her kullanıcıdayanıklıveuzunbirervebunabağlıgenelbirhesaplamışolsunlar. Kişilerinaçıkanahtarlarıveherkezcebilinenvedeğerleriherkezinerişebileceğimerkezibirrehberdetutulduğutaktirde, herhangibirandabirkullanıcısımesajlaşmakistediğibirkullanıcısınınaçıkdeğerineulaşabilecekveonuniçinşifrelediğimesajıkendisinegönderebilecektir. Eğermerkezirehbergüvenilirise, builetişimgizliliğivekimlikdenetiminisağlamışolacaktır. Tümbunlararağmenbuteknik, aktiftekrarlamagibiataklarakarşıkorumasızkalmaktadır. 
  • 5.
  • 6.
  • 7.
    Diffie-Hellman algoritması:Diffie-Hellman ortakgizli anahtar oluşturma sistemi ayrık logaritma problemini üzerine kurulmuş ve güvenirliği çok büyük asal sayıları seçmeye dayanmaktadır.[2],[3],[5] p yeteri kadar büyük bir asal sayı olsun öyle ki Zp de ayrık logaritma problemini çözmek mümkün olmasın. g'de Zp de primitif bir kök (primitive root) olsun. p ve g herkes tarafından bilinsin. A ve B kişileri aşağıdaki yolu izleyerek ortak bir anahtar oluşturabilirler:A, 0 ≤ a ≤ p-2 eşitsizliğini sağlayan ve tesadüfi olan bir a sayısı seçer. c = ga (mod p)'yı hesaplar ve bunu B'ye gönderir. B, 0 ≤ b ≤ p-2 eşitsizliğini sağlayan ve tesadüfi olan bir b sayısı seçer. d = gb (mod p)'yı hesaplar ve bunu A'ya gönderir.A, ortak anahtar k' yı şu şekilde hesaplar: k = da = (gb)a B, ortak anahtar k' yı şu şekilde hesaplar: k = cb = (ga)bBöylelikle A ve B aralarında ortak bir anahtar olan k için anlaşmış olurlar.
  • 8.
    Diffie-Hellman algoritması:Sayısal birörnek: Ortak anahtarı oluşturmak için öncelikle p sayısını p=541 ve g sayısını g=2 seçelim. A kişisi kendi gizli anahtarı olan a sayısını, a =137 ve B kişisi kendi gizli anahtarı olan b sayısını, b = 193 olarak belirlesin. c = ga (mod p) -> 208 = 2137 (mod 541) d = gb (mod p) -> 195 = 2193 (mod 541) c ve d değerleri hesaplandıktan sonra a ve be kişileri bu değerleri birbirine göndeririler ve ortak olan k anahtarı sayısal olarak şu şekilde hesaplanır; k = cb = (ga)b (mod p) -> (2137)193 (mod 541) -> (208)193 (mod 541) -> 486 (mod 541)
  • 9.
    Diffie-Hellman Ortak AnahtarınSimetrik Şifreleme Algoritmasında Kullanımı Bu bölümde Diffie-Hellman ortak gizli anahtarı oluşturduktan sonra bu gizli anahtarı simetrik şifreleme algoritmasında şifreleme ve deşifreleme işlemlerin de nasıl kullanıldığını gösteren bir akış diyagramı verilmiştir.
  • 11.
  • 12.