Data or it didn’t 
happen: 
Mobile App Measurement 
Essentials 
Seattle Interactive Conference 2014 #MakeTools 
Jennifer Wong, Director of Marketing, TUNE
Hi 
Jennifer Wong 
Director of Marketing | TUNE 
@Jenerationy
In the next 45 minutes ... 
● Why mobile apps? 
● How to measure mobile 
● The mobile data you need to measure 
● How to make the mobile data 
actionable
The state of mobile
80% of smartphone usage is "in-app"
Media consumption: 
Mobile apps vs internet and TV
Mobile has become addictive
Mobile is 45% of digital advertising spend 
Predicted at $14.97 Billion in 2014
Who are the big spenders today?
The up and comers.
Why isn’t every marketer investing in 
mobile? 
Every marketer today is a data-driven marketer. 
But not all marketers know how measure mobile.
The world of mobile app 
measurement
How do you 
measure mobile?
Mobile app marketing process
It’s not like measuring desktop ads
Mobile App Attribution
Mobile App Attribution
Mobile App Attribution
Mobile App Attribution
Mobile App Attribution
Mobile App Attribution
Mobile App Attribution
What is an SDK? 
A software development kit (SDK or 
"devkit") is typically a set of software 
development tools that allows for the 
creation of applications for a certain 
software package, software framework, 
hardware platform, computer system, 
video game console, operating system, 
or similar development platform.
What is an SDK? 
Lets try that again in English: 
Lines of code that are installed in the 
application to allow one the ability to use 
an outside service inside an application.
Why do you need 
proper attribution?
Prevent duplicate attributions 
Concurrent tracking methods – one user could be attributed 
to different channels, depending on who you ask and when! 
• Multiple networks take credit for the same install 
• Advertising partners use different click-to-install look back 
periods
EXAMPLE 1 
One Advertising Source 
Click of Ad Download 
Inmobi App Store App 
Publisher 1 SDK notifies them of the install
EXAMPLE 2 
Multiple Advertising Sources 
3 days ago 
App Store 
Download 
1 day ago 
Fyber Click of Ad 
Publisher 1 SDK notifies them of the install 
Inmobi 
App 
Click of Ad 
Publisher 2 SDK notifies them of the install
Inmobi 
3 days ago 
App Store 
Download 
1 day ago 
Fyber Click of Ad 
If we did not attribute the install to the publisher of the ad that was clicked last, then: 
• The advertiser would be paying 2x plus for a single install of just once (if charging advertiser on CPI). 
• If the publisher is charging CPC or CPM, they still generally use install attribution for optimization; so their 
optimization would be based off inaccurate information. 
App 
Click of Ad 
Attribution technology notifies Publisher 2 of the install 
Attribution 
technology 
attributes 
install 
Unbiased Attribution
Prevent Inaccurate Metrics 
Publishers know top of line metrics only, not 
ROI 
• Many publishers support a real-time feedback loop to 
optimize campaigns based on app installs 
• Ad networks and publishers use different look back periods
What you need to measure
Measurement depends on your 
marketing campaign and goal 
Multi-touch 
Re-engagement 
Cross-device
Measurement for multi-touch 
Multi-touch 
Measurement
Insight into multi-touch attribution empowers you to: 
Dive deep into the relationships between your 
multiple advertising partners and their 
interactions with your audience. 
Make better marketing decisions based 
on a more complete picture of an 
advertising partner’s full impact. 
And let’s not forget, prevent you from paying 
for duplicate conversions!
1. Attributed 
Installs 
2. Install Assists
Install 
Contributions 
498 
Install Assists 
47 
You were 
Last-click 
Attributed 
Installs 
451 
Your 
Click 
65760 
You were 
not 
Last-click 
Install 
Contributions 
Install 
Assists 
Attributed 
Installs 
47 
Clicks 
Unique 
Contributions 
Rate 
Assist 
Rate 
Clicks 
Mobile 
App 
iPhone 65752 54233 0.83% 0.09% 498 0.92%
INSTALL SCENARIO 1 
● Publisher 1 had a click 6 days ago. 
● The install occurred today. 
Publisher Attributed Installs Install Assists Publisher Install Contributions 
Publisher 1 1 1
INSTALL SCENARIO 2 
● Publisher 1 had a click 6 days ago. 
● Publisher 2 had a click 5 days ago. 
● The install occurred today. 
Publisher Attributed Installs Install Assists Publisher Install Contributions 
Publisher 1 1 1 
Publisher 2 1 1
INSTALL SCENARIO 3 
● Publisher 1 had a click 6 days ago. 
● Publisher 2 had a click 5 days ago. 
● Publisher 3 had a click 1 day ago. 
● The install occurred today. 
Publisher Attributed Installs Install Assists Publisher Install Contributions 
Publisher 1 1 1 
Publisher 2 1 1 
Publisher 3 1 1
3. Total install 
contributions
A more holistic metric on a channel’s 
impact 
Attributed Installs Install Assists Publisher Install Contributions 
Ad Partner 1 100 10 110 
Ad Partner 2 200 50 250 
Ad Partner 3 100 400 500 
Total 400 460 860
4. Install 
interactions
Install assist quantity – Is more better? 
1. Manage 
2. Applifier 
3. Vungle 
4. Ampush 
5. RevMob 
6. PlayHaven 
7. Millennial 
8. InMobi 
Install Assists 
Rank 
Advertising 
Partner
The importance of analyzing install 
interactions 
Analyzing Install Assists can provide insight on: 
● Uniqueness of advertising partner’s traffic 
sources 
● Whether an advertising partner is missing out on 
credit for installs due to last-click attribution 
● Focus of advertising partners’ campaigns on 
awareness vs. direct response 
● Full impact of advertising partners’ campaigns
Relationship Between the install and the 
assist 
Attributed 
Install Assists 
Installs 
OVERLAP 
UNIQUE
Evaluate different campaign goals: 
Awareness vs. Direct Response 
An advertising partner great at direct 
response would have a ratio like this: 
100 Attributed Installs / 10 Install Assists = 1000% 
An advertising partner great at awareness would have a 
ratio like this: 
100 Attributed Installs / 400 Install Assists = 25%
5. Attribution 
window 
6. Non-window 
attribution
Attribution window 
Publisher’s Attribution Window 
DAY 0 DAY 14 DAY 30 
Inside the attribution Outside the attribution window 
window
Non-windowed install contributions 
Non-windowed Install Contributions are either: 
The last click before the 
install but outside of the 
attribution window 
An Install Assist 
outside of the 
attribution window 
OR
DAY 0 DAY 14 DAY 30 
Non-Windowed 
Publisher’s Attribution Window 
Install Assists Install Contributions 
Attributed 
Installs
DRAWBRIDGE TWITTER 
Attributed 
Installs 
Non-Windowed 
Install Contributions 
30 Day 
Install Contributions 
100 150 
60 5 
160 155
NON-WINDOWED INSTALL 
CONTRIBUTION SCENARIO 1 
● Publisher 1 had a click 20 days ago and their 
attribution window is set to 14 days. 
● The install occurred today with no other click. 
Non-Windowed 
Install Contributions 
Attributed Install Assists 
Installs 
Publisher Installs 
Publisher 1 1
NON-WINDOWED INSTALL 
CONTRIBUTION SCENARIO 2 
● Publisher 1 had a click 20 days ago and their 
attribution window is set to 14 days. 
● Publisher 2 had a click 7 days ago and their attribution 
window is also set to 7 days. 
● Publisher 3 had a click 1 day ago and their attribution 
window is also set to 7 days as well. 
● The install occurred today. 
Non-Windowed 
Install Contributions 
Attributed Install Assists 
Publisher Installs 
Publisher 1 1 
1 
Installs 
Publisher 2 
Publisher 3 1 
1
Normalizing measurement of app installs 
AD PARTNER 1 AD PARTNER 2 
Clicks 2000 2000 
Attributed Installs 300 500 
Cost 500 500 
Install Rate 15% 25% 
CPI $1.67 $1.00
AD PARTNER 1 AD PARTNER 2 
Clicks 2000 2000 
Attributed Installs 300 500 
Install Assists 10 10 
Non-windowed Install Contributions 300 2 
Total Contributions 610 512 
Cost 500 500 
Install Rate 15% 25% 
CPI $0.82 $0.98
Survey: Advertising partner 
attribution lengths 
50% 
39% 
28% 
17% 
5% 
1 day 7 day 14 day 30 day
Debate Between Attribution Lengths 
The user downloaded the app but waited several days (e.g. 20 days) to open the app. 
Since third-party analytic providers can only track installs on first app open (not on 
download), the install would be tracked on the 20th day after the actual download. 
The user had some other influence to download and install the app. For example, an 
advertising partner shows an ad to a user and gets them to click (in some cases 
mistakenly). 20 days later, a friend of the user who uses the mobile app encourages them 
to download and install the mobile app. When the user installs the app we have no way of 
knowing about the friend’s persuasion and we would only have record of the last click and 
the install would be attributed accordingly.
Measurement for 
Re-engagement
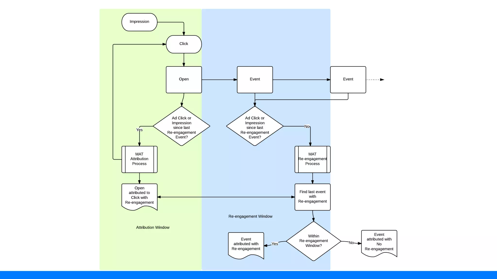
Re-engaging customers 
Every time a user opens the app - 
attribution must happen again!
Attributing 
in-app events 
back to 
source 
What events do you 
need to measure? 
• Open 
• Registration 
• Subscription 
• Login 
• Purchase 
• Add to cart 
• Add to wishlist 
• Add payment method 
• Level achieved 
• Reservation
+ Macros around those events 
● Login: user id, user email, username, gender, age 
● Add to cart: items added to cart, product SKU, unit price, 
quantity, revenue, currency code 
● Reservation: time of check in, time of check out, count of 
guests, potential revenue, currency code, reservation order ID 
● Spent credits: number of spent credits 
● Achievement unlocked: name or ID of achievement 
● Search: currency code of revenue, search term or keywords, 
quantity, top search results 
● Share: content name or ID
Flow of sharing attribution
Flow of sharing attribution
Measurement for 
Cross-device
Attribution methods for cross-device 
user email - The email of the user defined by the 
advertiser. 
user id - The ID of the user defined by the advertiser. 
username - The username of the user defined by the 
advertiser. 
social ID - social one-click login
Cross-device attribution for user 
acquisition campaigns
Cross device attribution for re-engagement
What else is there to measure? 
What else is there 
to measure?
App store
ASO - App Store Optimization 
● Search rankings 
● Keyword volume and difficulty 
● App ranking 
● Ranking against competitors 
● Download volume 
● Download velocity
Making the data actionable
App store analytics report 
How are users finding 
your app within the 
app stores?
Funnel report 
What are the 
important flows and 
goals in your app that 
you want users to 
follow and complete?
Cohort report 
Are there data patterns 
with groups of users?
What is the length 
of engagement of 
your users over 
time? 
Retention report
Loyalty report 
How frequently 
are users 
coming back to 
your app?
Lifetime value report 
What value are 
users contributing 
to your bottom 
line?
What to look for in mobile measurement 
technology? 
You own 
the data. 
Reconciliation 
for duplicate 
installs 
Attributes 
to the last 
click 
Supports all 
advertising 
partners 
Provides 
insight into 
multi-touch 
Allows you to 
easily add new 
advertising 
channels 
Event 
tracking (for 
re-engagement) 
Real-time and 
deep data 
reporting.
Let’s talk about DATA.
Data is more important on mobile 
All customer/user level data belongs to you, the advertiser. The data 
you collect with an unbiased platform falls inline with your own 
privacy policy. You decide who you share information with and how.
Thank You 
Jennifer Wong | TUNE | @Jenerationy

Data or it didn't happen: Mobile Measurement Essentials #sic2014 #maketools

  • 1.
    Data or itdidn’t happen: Mobile App Measurement Essentials Seattle Interactive Conference 2014 #MakeTools Jennifer Wong, Director of Marketing, TUNE
  • 2.
    Hi Jennifer Wong Director of Marketing | TUNE @Jenerationy
  • 5.
    In the next45 minutes ... ● Why mobile apps? ● How to measure mobile ● The mobile data you need to measure ● How to make the mobile data actionable
  • 6.
  • 7.
    80% of smartphoneusage is "in-app"
  • 8.
    Media consumption: Mobileapps vs internet and TV
  • 9.
  • 10.
    Mobile is 45%of digital advertising spend Predicted at $14.97 Billion in 2014
  • 11.
    Who are thebig spenders today?
  • 12.
    The up andcomers.
  • 13.
    Why isn’t everymarketer investing in mobile? Every marketer today is a data-driven marketer. But not all marketers know how measure mobile.
  • 14.
    The world ofmobile app measurement
  • 15.
    How do you measure mobile?
  • 16.
  • 17.
    It’s not likemeasuring desktop ads
  • 18.
  • 19.
  • 20.
  • 21.
  • 22.
  • 23.
  • 24.
  • 25.
    What is anSDK? A software development kit (SDK or "devkit") is typically a set of software development tools that allows for the creation of applications for a certain software package, software framework, hardware platform, computer system, video game console, operating system, or similar development platform.
  • 26.
    What is anSDK? Lets try that again in English: Lines of code that are installed in the application to allow one the ability to use an outside service inside an application.
  • 27.
    Why do youneed proper attribution?
  • 28.
    Prevent duplicate attributions Concurrent tracking methods – one user could be attributed to different channels, depending on who you ask and when! • Multiple networks take credit for the same install • Advertising partners use different click-to-install look back periods
  • 29.
    EXAMPLE 1 OneAdvertising Source Click of Ad Download Inmobi App Store App Publisher 1 SDK notifies them of the install
  • 30.
    EXAMPLE 2 MultipleAdvertising Sources 3 days ago App Store Download 1 day ago Fyber Click of Ad Publisher 1 SDK notifies them of the install Inmobi App Click of Ad Publisher 2 SDK notifies them of the install
  • 31.
    Inmobi 3 daysago App Store Download 1 day ago Fyber Click of Ad If we did not attribute the install to the publisher of the ad that was clicked last, then: • The advertiser would be paying 2x plus for a single install of just once (if charging advertiser on CPI). • If the publisher is charging CPC or CPM, they still generally use install attribution for optimization; so their optimization would be based off inaccurate information. App Click of Ad Attribution technology notifies Publisher 2 of the install Attribution technology attributes install Unbiased Attribution
  • 32.
    Prevent Inaccurate Metrics Publishers know top of line metrics only, not ROI • Many publishers support a real-time feedback loop to optimize campaigns based on app installs • Ad networks and publishers use different look back periods
  • 33.
    What you needto measure
  • 34.
    Measurement depends onyour marketing campaign and goal Multi-touch Re-engagement Cross-device
  • 35.
    Measurement for multi-touch Multi-touch Measurement
  • 36.
    Insight into multi-touchattribution empowers you to: Dive deep into the relationships between your multiple advertising partners and their interactions with your audience. Make better marketing decisions based on a more complete picture of an advertising partner’s full impact. And let’s not forget, prevent you from paying for duplicate conversions!
  • 37.
    1. Attributed Installs 2. Install Assists
  • 38.
    Install Contributions 498 Install Assists 47 You were Last-click Attributed Installs 451 Your Click 65760 You were not Last-click Install Contributions Install Assists Attributed Installs 47 Clicks Unique Contributions Rate Assist Rate Clicks Mobile App iPhone 65752 54233 0.83% 0.09% 498 0.92%
  • 39.
    INSTALL SCENARIO 1 ● Publisher 1 had a click 6 days ago. ● The install occurred today. Publisher Attributed Installs Install Assists Publisher Install Contributions Publisher 1 1 1
  • 40.
    INSTALL SCENARIO 2 ● Publisher 1 had a click 6 days ago. ● Publisher 2 had a click 5 days ago. ● The install occurred today. Publisher Attributed Installs Install Assists Publisher Install Contributions Publisher 1 1 1 Publisher 2 1 1
  • 41.
    INSTALL SCENARIO 3 ● Publisher 1 had a click 6 days ago. ● Publisher 2 had a click 5 days ago. ● Publisher 3 had a click 1 day ago. ● The install occurred today. Publisher Attributed Installs Install Assists Publisher Install Contributions Publisher 1 1 1 Publisher 2 1 1 Publisher 3 1 1
  • 42.
    3. Total install contributions
  • 43.
    A more holisticmetric on a channel’s impact Attributed Installs Install Assists Publisher Install Contributions Ad Partner 1 100 10 110 Ad Partner 2 200 50 250 Ad Partner 3 100 400 500 Total 400 460 860
  • 44.
  • 45.
    Install assist quantity– Is more better? 1. Manage 2. Applifier 3. Vungle 4. Ampush 5. RevMob 6. PlayHaven 7. Millennial 8. InMobi Install Assists Rank Advertising Partner
  • 46.
    The importance ofanalyzing install interactions Analyzing Install Assists can provide insight on: ● Uniqueness of advertising partner’s traffic sources ● Whether an advertising partner is missing out on credit for installs due to last-click attribution ● Focus of advertising partners’ campaigns on awareness vs. direct response ● Full impact of advertising partners’ campaigns
  • 47.
    Relationship Between theinstall and the assist Attributed Install Assists Installs OVERLAP UNIQUE
  • 48.
    Evaluate different campaigngoals: Awareness vs. Direct Response An advertising partner great at direct response would have a ratio like this: 100 Attributed Installs / 10 Install Assists = 1000% An advertising partner great at awareness would have a ratio like this: 100 Attributed Installs / 400 Install Assists = 25%
  • 49.
    5. Attribution window 6. Non-window attribution
  • 50.
    Attribution window Publisher’sAttribution Window DAY 0 DAY 14 DAY 30 Inside the attribution Outside the attribution window window
  • 51.
    Non-windowed install contributions Non-windowed Install Contributions are either: The last click before the install but outside of the attribution window An Install Assist outside of the attribution window OR
  • 52.
    DAY 0 DAY14 DAY 30 Non-Windowed Publisher’s Attribution Window Install Assists Install Contributions Attributed Installs
  • 53.
    DRAWBRIDGE TWITTER Attributed Installs Non-Windowed Install Contributions 30 Day Install Contributions 100 150 60 5 160 155
  • 54.
    NON-WINDOWED INSTALL CONTRIBUTIONSCENARIO 1 ● Publisher 1 had a click 20 days ago and their attribution window is set to 14 days. ● The install occurred today with no other click. Non-Windowed Install Contributions Attributed Install Assists Installs Publisher Installs Publisher 1 1
  • 55.
    NON-WINDOWED INSTALL CONTRIBUTIONSCENARIO 2 ● Publisher 1 had a click 20 days ago and their attribution window is set to 14 days. ● Publisher 2 had a click 7 days ago and their attribution window is also set to 7 days. ● Publisher 3 had a click 1 day ago and their attribution window is also set to 7 days as well. ● The install occurred today. Non-Windowed Install Contributions Attributed Install Assists Publisher Installs Publisher 1 1 1 Installs Publisher 2 Publisher 3 1 1
  • 56.
    Normalizing measurement ofapp installs AD PARTNER 1 AD PARTNER 2 Clicks 2000 2000 Attributed Installs 300 500 Cost 500 500 Install Rate 15% 25% CPI $1.67 $1.00
  • 57.
    AD PARTNER 1AD PARTNER 2 Clicks 2000 2000 Attributed Installs 300 500 Install Assists 10 10 Non-windowed Install Contributions 300 2 Total Contributions 610 512 Cost 500 500 Install Rate 15% 25% CPI $0.82 $0.98
  • 58.
    Survey: Advertising partner attribution lengths 50% 39% 28% 17% 5% 1 day 7 day 14 day 30 day
  • 59.
    Debate Between AttributionLengths The user downloaded the app but waited several days (e.g. 20 days) to open the app. Since third-party analytic providers can only track installs on first app open (not on download), the install would be tracked on the 20th day after the actual download. The user had some other influence to download and install the app. For example, an advertising partner shows an ad to a user and gets them to click (in some cases mistakenly). 20 days later, a friend of the user who uses the mobile app encourages them to download and install the mobile app. When the user installs the app we have no way of knowing about the friend’s persuasion and we would only have record of the last click and the install would be attributed accordingly.
  • 60.
  • 61.
    Re-engaging customers Everytime a user opens the app - attribution must happen again!
  • 63.
    Attributing in-app events back to source What events do you need to measure? • Open • Registration • Subscription • Login • Purchase • Add to cart • Add to wishlist • Add payment method • Level achieved • Reservation
  • 64.
    + Macros aroundthose events ● Login: user id, user email, username, gender, age ● Add to cart: items added to cart, product SKU, unit price, quantity, revenue, currency code ● Reservation: time of check in, time of check out, count of guests, potential revenue, currency code, reservation order ID ● Spent credits: number of spent credits ● Achievement unlocked: name or ID of achievement ● Search: currency code of revenue, search term or keywords, quantity, top search results ● Share: content name or ID
  • 65.
    Flow of sharingattribution
  • 66.
    Flow of sharingattribution
  • 67.
  • 68.
    Attribution methods forcross-device user email - The email of the user defined by the advertiser. user id - The ID of the user defined by the advertiser. username - The username of the user defined by the advertiser. social ID - social one-click login
  • 70.
    Cross-device attribution foruser acquisition campaigns
  • 72.
    Cross device attributionfor re-engagement
  • 74.
    What else isthere to measure? What else is there to measure?
  • 75.
  • 77.
    ASO - AppStore Optimization ● Search rankings ● Keyword volume and difficulty ● App ranking ● Ranking against competitors ● Download volume ● Download velocity
  • 78.
    Making the dataactionable
  • 79.
    App store analyticsreport How are users finding your app within the app stores?
  • 80.
    Funnel report Whatare the important flows and goals in your app that you want users to follow and complete?
  • 81.
    Cohort report Arethere data patterns with groups of users?
  • 82.
    What is thelength of engagement of your users over time? Retention report
  • 83.
    Loyalty report Howfrequently are users coming back to your app?
  • 84.
    Lifetime value report What value are users contributing to your bottom line?
  • 85.
    What to lookfor in mobile measurement technology? You own the data. Reconciliation for duplicate installs Attributes to the last click Supports all advertising partners Provides insight into multi-touch Allows you to easily add new advertising channels Event tracking (for re-engagement) Real-time and deep data reporting.
  • 86.
  • 87.
    Data is moreimportant on mobile All customer/user level data belongs to you, the advertiser. The data you collect with an unbiased platform falls inline with your own privacy policy. You decide who you share information with and how.
  • 88.
    Thank You JenniferWong | TUNE | @Jenerationy