Manajemen
DATA
Adam Mukharil Bachtiar, M.T.
Basis Data Relasional
Pemahaman Dasar Basis Data Relasional
Apa itu Basis Data Relasional?
Tempat penyimpanan data (dalam hal ini tabel data) beserta
relasi-relasi antar tabel tersebut yang disusun
menurut aturan tertentu
• Model data berdasarkan record
• Data disajikan dalam bentuk tabel (baris dan kolom)
• Setiap tabel punya key yang unik
• Setiap tabel harus berelasi dengan minimal satu tabel lain
Konsep Basis Data Relasional
Istilah Pada Basis Data Relasional
Istilah Formal Istilah Informal
Relation Tabel
Tuple Baris/Record
Cardinality Jumlah Baris
Attribute Field/Atribut
Degree Jumlah Field
Domain Kumpulan Data
Primary Key Kunci Utama
Foreign Key Kunci Tamu
Relational Database Concepts
(https://www.youtube.com/watch?v=NvrpuBAMddw)
Kunci Pada Basis Data Relasional
Apa itu Kunci?
Atribut yang dapat membedakan sebuah entitas di
dalam entity set atau sebuah relationship di dalam
relationship set.
• Setiap baris di dalam sebuah tabel wajib dapat diidentifikasi
secara unique
• Peran kunci didasarkan pada determination. Jika nilai A
diketahui maka nilai B bisa diketahui.
• Kunci bertugas mengontrol redudansi dan menghilangkan
duplikasi.
Konsep Kunci Basis Data Relasional
Jenis-jenis Kunci
Super Key Candidate Key Primary Key Alternate Key Foreign Key
1 2 3 4 5
• Satu atau beberapa atribut yang secara kolektif dapat
mengidentifikasi sebuah entity di dalam entity set secara unik
• Contoh untuk entity mahasiswa: {NPM}, {NPM, Nama}, {NPM,
NoKTP}
• Jika K adalah super key maka setiap superset dari K merupakan
super key
Apa itu Super Key?
Apa itu Candidate Key?
Super key yang minimal(Irreducible). Contoh: NPM atau
NoKTP.
• Candidate key yang dipilih oleh desainer basis data untuk
mengidentifikasi sebuah entity di dalam entity set
• Contoh:
Apa itu Primary Key?
Primary key
Candidate key
Untuk Mahasiswa?
NPM atau NoKTP
NPM terpilih
Apa itu Alternate Key?
Candidate key yang tidak terpilih
Apa itu Foreign Key?
Suatu atribut adalah Foreign key pada suatu relasi R2 jika:
• Setiap nilai foreign key bersifat not null (tidak boleh kosong)
• Terdapat suatu nilai relasi R1 yang mempunyai primary key
yang bernilai sama dengan foreign key
Super Key, Candidate Key, and Primary Key
(https://www.youtube.com/watch?v=CsGalH0QKbs)
Entity Relationship Diagram
Apa itu Entity Relationship Diagram?
Diagram yang digunakan untuk memodelkan basis
data relasional
Simbol-simbol Diagram ER (Chen’s)
SIMBOL NAMA SIMBOL FUNGSI
Entitas Kuat/ Entitas
Lemah
Menggambarkan keberadaan
sebuah entitas
Atribut
Menggambarkan atribut yang
dimiliki oleh suatu entitas atau relasi
Relasi
Menggambarkan keterhubungan
antar entitas
Garis Relasi
Menggambarkan hubungan entitas
dan relasi atau entitas dengan
atribut
Komponen Diagram ER
Entitas
1
Atribut
2
Relationship
3
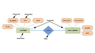
Apa itu Entitas?
Suatu objek di dunia nyata dan dapat
dibedakan dengan objek lainnya
Jenis-jenis Entitas
• Entitas Kuat
Entitas yang mempunyai primary key dan bisa berdiri sendiri sebagai sebuah entitas
tanpa terpengaruh keberadaan entitas lain
• Entitas Lemah
Entitas yang keberadaannya bergantung pada entitas kuat dan biasanya primary key-
nya merupakan gabungan determinator dan foreign key.
Apa itu Atribut?
Deskripsi sifat atau keterangan dari sebuah
entitas. Atribut kunci ditandai dengan garis bawah
pada namanya.
Jenis-jenis Atribut
• Required Attribute
Atribut yang wajib bernilai/mempunyai isi
• Optional Attribute
Atribut yang valuenya boleh dikosongkan
• Identifier
Satu atau lebih yang secara unik mengidentifikasi setiap instance dari entitas
• Composite identifier
Primary key yang terbentuk lebih dari satu atribut
Multivalued Attribute
Composite Attribute
Atribut yang nilainya
terbagi-bagi menjadi
beberapa atribut
Derived Attribute
Atribut Kunci
Atribut Derivatif
Atribut Composite
Atribut Opsional
Apa itu Relationship?
• Relationship adalah asosiasi antar entitas
• Entitas yang terlibat pada relationship disebut participant
• Relationship selalu dua arah
• Setiap relationship mempunyai derajat hubungan
Derajat Hubungan
KARDINALITAS MODALITAS
1-1 (ONE TO ONE) 0..1 (OPTIONAL ONE)
1-N (ONE TO MANY) 0..N ATAU 1..N (OPTIONAL MANY)
N-1 (MANY TO ONE) 1 (MANDATORY ONE)
N-N (MANY TO MANY) N (MANDATORY MANY)
Konsep Agregasi
• Agregasi merupakan stau kasus yang menunjukkan adanya
relasi yang secara kronologis mensyaratkan relasi dengan
suatu himpunan relasi
• Agregasi memperlakukan himpunan tersebut sebagai
sebuah entitas (composite entity)
• Himpunan relasi wajib berderajat many to many
M N
N
1
N1
Agregasi
Composite	Entity
Identify	business	rules	based	onCreate detailed	
narrative	of	organization’s		description	of	operations
Description	of	operations
Identify	main	entities	and	relationships	from	business	
rules
Develop	initial	ERD
Identify	attributes	and	primary	keys	that	adequately	
describe	entities
Revise	and	review	ERD	
1
2
3
4
5
6
Developing an ER Diagram
Database design is an iterative process

Data Management (Relational Database)