1
Organizational Theory and Design
Daraz.pk
Group Members:
• Fahad ur Rehman Khan (1496)
• Hamza Vakil
• Ramsha
• Momin Junaid
• Zaira Athar
Submitted to:
Sir Salman Abbasi
2
Table of Contents:
Introduction…………………………………………………………………………………………………………………………..….3
ISO Standards…………………………………………………………………………………………………………………………...3
Daraz.pk……………………………………………………………………………………………………………………………….…..4
Vision Statement………………………………………………………………………………………………………………………4
Mission Statement…………………………………………………………………………………………………………….……..4
Products or SOPs…………………………………………………………………………………………………………….………..4
Business Model………………………………………………………………………………………………………………………..5
Organogram…………………………………………………………………………………………………………………………….6
Process at Daraz.pk…………………………………………………………………………………………………..…………….7
Black Friday financial analysis………………………………………………………………………………………….………8
Implementing ISO at Daraz.pk………………………………………………………………………………..……….………8
Conclusion………………………………………………………………………………………………………………….…………10
Recommendation…………………………………………………………………………………………………………….……11
3
Introduction
International Organization for Standardization, the name of the organization), is a self-
governing, non-governmental organization, based in in Geneva, Switzerland, the members of
which are the standards organization of the 165 member countries. Consultation the standards
promises customers that all vendor company activities design, manufacturing, production,
purchasing, quality control, packaging, handling, storage, shipping, and customer service – are
appropriately managed and controlled and working according to the standards in order to be
environmental friendly.
ISO Standards
ISO International Standards ensure that products and services are safe, reliable and of good quality.
For business, they are strategic tools that reduce costs by minimizing waste and errors, and
increasing productivity. They help companies to access new markets, level the playing field for
developing countries and facilitate free and fair global trade.
There are number of standards in ISO that are used to specify different areas of operation. Some
of the popular standards are mentioned below:
ISO 9000 - Quality management
Make sure your products and services meet customers' needs with this family of standards.
ISO 14000 - Environmental management
Improve your environmental performance with this family of standards.
ISO 22000 - Food safety management
Inspire confidence in your food products with this family of standards
ISO 26000 - Social responsibility
Help your organization to operate in a socially responsible way with this standard.
ISO 31000 - Risk management
Manage risks that could be negative for your company’s performance with this standard.
ISO 4217 - Currency codes
Avoid confusion when referring to world currencies with this standard.
ISO 20121 - Sustainable events
Manage the social, economic and environmental impacts of your event with this standard.
ISO 27001 - Information security
4
Ensure your organization's information is secure with this family of standards.
About Daraz.pk
Daraz.pk is the one of the biggest e-commerce web base in Pakistan. Daraz doing its operation in
Pakistan, Sri Lanka, Bangladesh and Myanmar. Daraz.pk is entirely funded with foreign
investment. It has direct investment from Qatar-based telecommunication company Ooredoo and
Berlin- based Rocket Internet is our parent company. Daraz.pk is the number one destination for
online shopping and product search in the country. It has marked its territory and has defined its
goals to be the leading one-stop shopping destination for all lifestyle needs. Co-founder of
daraz.pk is Muneeb Idrees Maayr went to the University of Virginia for college after which he
moved to New York and did his stint in investment banking. Soon after, he headed back to
Pakistan to take up the start-up route, employing around 600 hundred analysts performing data
analysis on US equities. He sold his operational stake in the summer of 2012 and joined Berlin-
based Rocket Internet’s venture Daraz.pk.
Vision Statement
We want to provide variety of products to our customers at best cheapest price we can gave to
their door steps within a blink of eye. And want to be the most selling market place in Pakistan,
where people will get every possible product from industrial engineering to home decorative.
Mission Statement
Our mission is to be the Pakistan’s best customer oriented company which is providing all the
products online and delivering at their door step.
Products or SOPs
The products and the SOPs at daraz.pk are the following;
• Smartphones
• TVs, Audio theaters and video accessories
• Home Appliances
• Computers
• Gaming consoles
• Cameras
• Sporting goods
• Men’s Fashion
5
• Women’s fashion
• Cosmetics
• Home and living
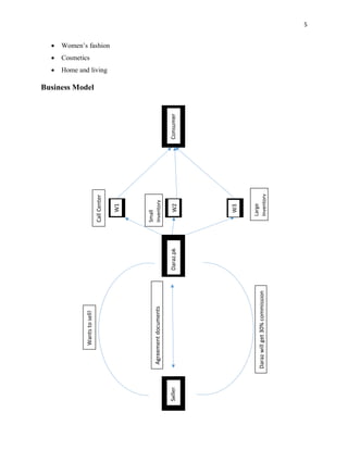
Business Model
SellerDaraz.pk
W1
W2
W3
Wantstosell!
Darazwillget30%commission
Agreementdocuments
CallCenter
Small
Inventory
Large
Inventory
Consumer
6
Organogram:
CEO 1 CEO 2
HR Finance Marketing IT
HR Manager Finance
Manager
Marketing
Manager
IT
Manager
CRM
Manager
Employees
7
Process at Daraz.pk
• Daraz.pk
If the seller wants to sell on daraz.pk, the seller will contact Daraz.pk, daraz.pk will send them
documents and they will come into agreement, now there are two possibilities of selling items on
daraz.pk;
• Seller directly delivers the goods to consumer.
• Seller send them to the Daraz.pk warehouse, and leave the rest on the daraz.pk
Dealing with Inventory
Inventory is being dispatched at Daraz.pk, the inventory comes in big boxes, so the labor will
sort the items by the help of RFID and BARCODE and will deliver it to their warehouses. Then
this inventory is being shifted to the three warehouses which are located at the Clifton, within the
same house.
Warehouse Management
In their warehouses there are shelves, where they store their inventory according to the
alphabetical letters, because they do not store their inventory as per product category. But they
store as per the alphabetical order.
Data Management
They use OMS (Order Management System) for the order processing and inventory
management.
Process of Ordering on Daraz.pk
There is the following procedure though which a person can buy or order at daraz.pk
• Customer will add to cart the things he or she wants to buy
• Customer has to fill up the form of their home address and the payment method (Easy
paisa, credit card or cash on delivery).
8
• Customer will get the confirmation call from Daraz.pk
• The agent at Daraz.pk will use Order Management System (OMS) to process the order.
• Customer will get their order in 5 business days.
Delivering goods to consumers
There are three distributers of Daraz.pk
• TCS (Within Karachi)
• Leopard Courier (Outside City – Karachi)
• DHL (For international orders only)
For Sellers on Daraz.pk, either they can give goods to Daraz.pk warehouse, so that they can
deliver it to the consumer.
They can also dispatch it themselves once order is being confirmed at daraz.pk.
Black Friday Financial Analysis 2015/2016
As per the 2015, the Daraz.pk confirmed so many orders which gained them 60 Million Euros
from their black Friday.
But in 2016, they could only make 6 million euros, which means 70% of the sales are gone.
Reason?
The customers returned a lot of products and some customers got the products but all of them are
broken.
Implementation of ISO at Daraz.pk
General elements of Quality Management System (QMS – 9000/9001) includes:
 The organization’s quality policy and quality objectives
Dazar.pk gives the 7 to 30 days replacing guarantee to its consumers, only in the following cases;
 When the stuff is broken
 When the delivered good is sabotaging the ordered good. In other words, if you ordered a
Bag and you got a Mobile.
9
 When you get the different model.
During 2016 Black Friday, daraz.pk bared the decline of 70% sales just because of these
blunders. Although, in 2015, their black Friday sales were very beneficial.
 Quality manual
Daraz.pk’s quality manual states that they keep the quality at their first priority (Rest of the
information has been kept confidential by the manager)
 Procedures, instructions, and records
The sorting of raw material is all manual, they goods comes into containers and later identified
with the help of bar codes, then the labor sort them out and transfers it into three warehouses in
which (Call center, small inventory and large inventory) is being placed. And the shelves do not
contain the inventory as per the category listed on website, the selves contain the inventory as
per the alphabetical order (i.e. S for Samsung inventory, Sogo inventory, service shoes etc.)
Efficient warehousing to reduce delay and higher consumer satisfaction which is linked with
the efficient dispatching of material.
 Data management
OBS Management software is being applied at Daraz.pk for the order processing and other
software BOB is also applied which is monitoring the companies that are listing their products
on daraz.pk to be sold.
An independent entity or a person can also register online Dforce at daraz.pk to sell their goods,
which is running under BOB management software and is complying with QMS.
 Customer satisfaction from product quality
There were 70% decline in 2016 Black Friday sales as compare to the 2015 black Friday, many
orders were backed or returned because they got faulty or broken stuff.
Making sure the best packaging as well as they can outsource their warehousing, to the ISO
certified warehousing.
10
 Improvement opportunities
Daraz.pk is doing and getting onboard all the suppliers and sole proprietorship entities which are
willing to sell their goods, which comes under entrepreneurship.
They should take only ISO certified suppliers to make themselves ISO certified.
 Quality analysis
Daraz.pk earns 30% commission from the people who list their products on their website.
Meanwhile, there are certain suppliers which directly supply the goods once they received, on
their quality, daraz.pk seems to be compromising, because after the dispatch of the order,
daraz.pk would not know that the ordered quality is satisfying the consumer or not.
Each element of a quality management system serves a purpose toward the overall goals of
meeting the customers’ and organization’s requirements. Ensuring each of the elements of a
QMS is present ensures proper execution and function of the QMS.
Daraz.pk. Employees of the Daraz.pk is mostly young and adaptable in nature. We will provide
basic ISO 9001 training by the ISO 9001 Management Representative
Documentation
Developing the ISO 9001 documentation is the most difficult step - if you don't use good
documentation templates. ISO 9001 requires that you should develop the following
documentation:
Quality Policy
Quality Objectives
Quality Manual
Quality Procedures covering the following ISO 9001 Requirements:
(1) Control of Documents,
(2) Control of Records,
11
(3) Internal Audit,
(4) Control of Nonconforming Product,
(5) Corrective Action,
(6) Preventive Action.
Implementation and training
Implementing ISO 9001 at Daraz.pk will involve the company's employees. The implementation
will be based on the ISO 9001 documentation that was shown above
The training was given to company’s employees in key ISO 9001 requirements,
New time-saving procedures was introduced to the employees, and employees’ opinions were
review to fine tune their own work processes
Internal Audits
Conducting an internal ISO 9001 audit is not only required but it will also help them to verify
that the company's new ISO 9001 quality system is operational, and that any shortcomings are
identified and subsequently corrected.
Certification
Achieving ISO 9001 certification is our goal, and now Daraz.pk are only one step away from it.
To pass the ISO 9001 certification audit, the daraz.pk Should have ISO 9001 documentation
audited (passing this important part of the certification audit will be easy as the documentation is
based on according to require templates), The company's employees should be ready for the on-
site audit and pass the ISO 9001 certification audit, and help the company to gain the benefits
from the ISO 9001 certificate. The company will get certified from SGS Pakistan.
12
Conclusion
• Daraz.pk is one of the biggest selling websites in Pakistan as well as outside Pakistan,
entertaining more than a million users on their website per day.
• Daraz.pk showed the highest grossing firm in the sales of 2015 black Friday.
• Daraz.pk is empowering the individual to companies to list their products on daraz.pk and
sell them online via their website. Daraz.pk earns 30% commission per sale from these
individuals and companies selling their products on daraz.pk website.
• Daraz.pk had to face a lot financial troubles after their CEO Muneeb Mayer left Daraz.pk in
2016. Which is later took over by a German businessman.
• Daraz.pk has implemented OBS management system for the order processing and BOB
management system for the suppliers and vendors monitoring.
• Daraz.pk is lacking the consumer satisfaction due to the quantity, and not having the products
on their website made by the companies which are not ISO certified.
Recommendations
• Daraz.pk should focus on the getting ISO certified suppliers on board. Daraz.pk should only
take the products from the companies that are ISO certified, to comply with the elements of
Quality management system.
• Daraz.pk has to work on consumer satisfaction because due to the declining consumer
satisfaction at daraz.pk, it cost them 70% decline in their sales.
• For the data management, the software is top notch but the professionals should be well
trained to operate their data management software as the whole company is based on it.
• Warehousing is not efficient, it is causing the delay in dispatching the product as the labor
takes a lot of time determining the exact location of the product they are searching for, delays
are linked to the customer dissatisfaction, which is going against the ISO certification.

Daraz PK - Business Model

  • 1.
    1 Organizational Theory andDesign Daraz.pk Group Members: • Fahad ur Rehman Khan (1496) • Hamza Vakil • Ramsha • Momin Junaid • Zaira Athar Submitted to: Sir Salman Abbasi
  • 2.
    2 Table of Contents: Introduction…………………………………………………………………………………………………………………………..….3 ISOStandards…………………………………………………………………………………………………………………………...3 Daraz.pk……………………………………………………………………………………………………………………………….…..4 Vision Statement………………………………………………………………………………………………………………………4 Mission Statement…………………………………………………………………………………………………………….……..4 Products or SOPs…………………………………………………………………………………………………………….………..4 Business Model………………………………………………………………………………………………………………………..5 Organogram…………………………………………………………………………………………………………………………….6 Process at Daraz.pk…………………………………………………………………………………………………..…………….7 Black Friday financial analysis………………………………………………………………………………………….………8 Implementing ISO at Daraz.pk………………………………………………………………………………..……….………8 Conclusion………………………………………………………………………………………………………………….…………10 Recommendation…………………………………………………………………………………………………………….……11
  • 3.
    3 Introduction International Organization forStandardization, the name of the organization), is a self- governing, non-governmental organization, based in in Geneva, Switzerland, the members of which are the standards organization of the 165 member countries. Consultation the standards promises customers that all vendor company activities design, manufacturing, production, purchasing, quality control, packaging, handling, storage, shipping, and customer service – are appropriately managed and controlled and working according to the standards in order to be environmental friendly. ISO Standards ISO International Standards ensure that products and services are safe, reliable and of good quality. For business, they are strategic tools that reduce costs by minimizing waste and errors, and increasing productivity. They help companies to access new markets, level the playing field for developing countries and facilitate free and fair global trade. There are number of standards in ISO that are used to specify different areas of operation. Some of the popular standards are mentioned below: ISO 9000 - Quality management Make sure your products and services meet customers' needs with this family of standards. ISO 14000 - Environmental management Improve your environmental performance with this family of standards. ISO 22000 - Food safety management Inspire confidence in your food products with this family of standards ISO 26000 - Social responsibility Help your organization to operate in a socially responsible way with this standard. ISO 31000 - Risk management Manage risks that could be negative for your company’s performance with this standard. ISO 4217 - Currency codes Avoid confusion when referring to world currencies with this standard. ISO 20121 - Sustainable events Manage the social, economic and environmental impacts of your event with this standard. ISO 27001 - Information security
  • 4.
    4 Ensure your organization'sinformation is secure with this family of standards. About Daraz.pk Daraz.pk is the one of the biggest e-commerce web base in Pakistan. Daraz doing its operation in Pakistan, Sri Lanka, Bangladesh and Myanmar. Daraz.pk is entirely funded with foreign investment. It has direct investment from Qatar-based telecommunication company Ooredoo and Berlin- based Rocket Internet is our parent company. Daraz.pk is the number one destination for online shopping and product search in the country. It has marked its territory and has defined its goals to be the leading one-stop shopping destination for all lifestyle needs. Co-founder of daraz.pk is Muneeb Idrees Maayr went to the University of Virginia for college after which he moved to New York and did his stint in investment banking. Soon after, he headed back to Pakistan to take up the start-up route, employing around 600 hundred analysts performing data analysis on US equities. He sold his operational stake in the summer of 2012 and joined Berlin- based Rocket Internet’s venture Daraz.pk. Vision Statement We want to provide variety of products to our customers at best cheapest price we can gave to their door steps within a blink of eye. And want to be the most selling market place in Pakistan, where people will get every possible product from industrial engineering to home decorative. Mission Statement Our mission is to be the Pakistan’s best customer oriented company which is providing all the products online and delivering at their door step. Products or SOPs The products and the SOPs at daraz.pk are the following; • Smartphones • TVs, Audio theaters and video accessories • Home Appliances • Computers • Gaming consoles • Cameras • Sporting goods • Men’s Fashion
  • 5.
    5 • Women’s fashion •Cosmetics • Home and living Business Model SellerDaraz.pk W1 W2 W3 Wantstosell! Darazwillget30%commission Agreementdocuments CallCenter Small Inventory Large Inventory Consumer
  • 6.
    6 Organogram: CEO 1 CEO2 HR Finance Marketing IT HR Manager Finance Manager Marketing Manager IT Manager CRM Manager Employees
  • 7.
    7 Process at Daraz.pk •Daraz.pk If the seller wants to sell on daraz.pk, the seller will contact Daraz.pk, daraz.pk will send them documents and they will come into agreement, now there are two possibilities of selling items on daraz.pk; • Seller directly delivers the goods to consumer. • Seller send them to the Daraz.pk warehouse, and leave the rest on the daraz.pk Dealing with Inventory Inventory is being dispatched at Daraz.pk, the inventory comes in big boxes, so the labor will sort the items by the help of RFID and BARCODE and will deliver it to their warehouses. Then this inventory is being shifted to the three warehouses which are located at the Clifton, within the same house. Warehouse Management In their warehouses there are shelves, where they store their inventory according to the alphabetical letters, because they do not store their inventory as per product category. But they store as per the alphabetical order. Data Management They use OMS (Order Management System) for the order processing and inventory management. Process of Ordering on Daraz.pk There is the following procedure though which a person can buy or order at daraz.pk • Customer will add to cart the things he or she wants to buy • Customer has to fill up the form of their home address and the payment method (Easy paisa, credit card or cash on delivery).
  • 8.
    8 • Customer willget the confirmation call from Daraz.pk • The agent at Daraz.pk will use Order Management System (OMS) to process the order. • Customer will get their order in 5 business days. Delivering goods to consumers There are three distributers of Daraz.pk • TCS (Within Karachi) • Leopard Courier (Outside City – Karachi) • DHL (For international orders only) For Sellers on Daraz.pk, either they can give goods to Daraz.pk warehouse, so that they can deliver it to the consumer. They can also dispatch it themselves once order is being confirmed at daraz.pk. Black Friday Financial Analysis 2015/2016 As per the 2015, the Daraz.pk confirmed so many orders which gained them 60 Million Euros from their black Friday. But in 2016, they could only make 6 million euros, which means 70% of the sales are gone. Reason? The customers returned a lot of products and some customers got the products but all of them are broken. Implementation of ISO at Daraz.pk General elements of Quality Management System (QMS – 9000/9001) includes:  The organization’s quality policy and quality objectives Dazar.pk gives the 7 to 30 days replacing guarantee to its consumers, only in the following cases;  When the stuff is broken  When the delivered good is sabotaging the ordered good. In other words, if you ordered a Bag and you got a Mobile.
  • 9.
    9  When youget the different model. During 2016 Black Friday, daraz.pk bared the decline of 70% sales just because of these blunders. Although, in 2015, their black Friday sales were very beneficial.  Quality manual Daraz.pk’s quality manual states that they keep the quality at their first priority (Rest of the information has been kept confidential by the manager)  Procedures, instructions, and records The sorting of raw material is all manual, they goods comes into containers and later identified with the help of bar codes, then the labor sort them out and transfers it into three warehouses in which (Call center, small inventory and large inventory) is being placed. And the shelves do not contain the inventory as per the category listed on website, the selves contain the inventory as per the alphabetical order (i.e. S for Samsung inventory, Sogo inventory, service shoes etc.) Efficient warehousing to reduce delay and higher consumer satisfaction which is linked with the efficient dispatching of material.  Data management OBS Management software is being applied at Daraz.pk for the order processing and other software BOB is also applied which is monitoring the companies that are listing their products on daraz.pk to be sold. An independent entity or a person can also register online Dforce at daraz.pk to sell their goods, which is running under BOB management software and is complying with QMS.  Customer satisfaction from product quality There were 70% decline in 2016 Black Friday sales as compare to the 2015 black Friday, many orders were backed or returned because they got faulty or broken stuff. Making sure the best packaging as well as they can outsource their warehousing, to the ISO certified warehousing.
  • 10.
    10  Improvement opportunities Daraz.pkis doing and getting onboard all the suppliers and sole proprietorship entities which are willing to sell their goods, which comes under entrepreneurship. They should take only ISO certified suppliers to make themselves ISO certified.  Quality analysis Daraz.pk earns 30% commission from the people who list their products on their website. Meanwhile, there are certain suppliers which directly supply the goods once they received, on their quality, daraz.pk seems to be compromising, because after the dispatch of the order, daraz.pk would not know that the ordered quality is satisfying the consumer or not. Each element of a quality management system serves a purpose toward the overall goals of meeting the customers’ and organization’s requirements. Ensuring each of the elements of a QMS is present ensures proper execution and function of the QMS. Daraz.pk. Employees of the Daraz.pk is mostly young and adaptable in nature. We will provide basic ISO 9001 training by the ISO 9001 Management Representative Documentation Developing the ISO 9001 documentation is the most difficult step - if you don't use good documentation templates. ISO 9001 requires that you should develop the following documentation: Quality Policy Quality Objectives Quality Manual Quality Procedures covering the following ISO 9001 Requirements: (1) Control of Documents, (2) Control of Records,
  • 11.
    11 (3) Internal Audit, (4)Control of Nonconforming Product, (5) Corrective Action, (6) Preventive Action. Implementation and training Implementing ISO 9001 at Daraz.pk will involve the company's employees. The implementation will be based on the ISO 9001 documentation that was shown above The training was given to company’s employees in key ISO 9001 requirements, New time-saving procedures was introduced to the employees, and employees’ opinions were review to fine tune their own work processes Internal Audits Conducting an internal ISO 9001 audit is not only required but it will also help them to verify that the company's new ISO 9001 quality system is operational, and that any shortcomings are identified and subsequently corrected. Certification Achieving ISO 9001 certification is our goal, and now Daraz.pk are only one step away from it. To pass the ISO 9001 certification audit, the daraz.pk Should have ISO 9001 documentation audited (passing this important part of the certification audit will be easy as the documentation is based on according to require templates), The company's employees should be ready for the on- site audit and pass the ISO 9001 certification audit, and help the company to gain the benefits from the ISO 9001 certificate. The company will get certified from SGS Pakistan.
  • 12.
    12 Conclusion • Daraz.pk isone of the biggest selling websites in Pakistan as well as outside Pakistan, entertaining more than a million users on their website per day. • Daraz.pk showed the highest grossing firm in the sales of 2015 black Friday. • Daraz.pk is empowering the individual to companies to list their products on daraz.pk and sell them online via their website. Daraz.pk earns 30% commission per sale from these individuals and companies selling their products on daraz.pk website. • Daraz.pk had to face a lot financial troubles after their CEO Muneeb Mayer left Daraz.pk in 2016. Which is later took over by a German businessman. • Daraz.pk has implemented OBS management system for the order processing and BOB management system for the suppliers and vendors monitoring. • Daraz.pk is lacking the consumer satisfaction due to the quantity, and not having the products on their website made by the companies which are not ISO certified. Recommendations • Daraz.pk should focus on the getting ISO certified suppliers on board. Daraz.pk should only take the products from the companies that are ISO certified, to comply with the elements of Quality management system. • Daraz.pk has to work on consumer satisfaction because due to the declining consumer satisfaction at daraz.pk, it cost them 70% decline in their sales. • For the data management, the software is top notch but the professionals should be well trained to operate their data management software as the whole company is based on it. • Warehousing is not efficient, it is causing the delay in dispatching the product as the labor takes a lot of time determining the exact location of the product they are searching for, delays are linked to the customer dissatisfaction, which is going against the ISO certification.