Curriculum Models & Theories in
Education
Session-9
Unit No.7: Rationale Models
• 7.1Hilda Taba’s Model
• 7.2Taba’s philosophical standpoint on
curriculum
• 7.3 Steps of Taba’s model
• 7.4Strengths & weaknesses of Taba’s model
• 7.5 Comparison of Tyler’s & Taba’s model
Topic
Hilda Taba’s
Model
Hilda Taba
Introduction
• 1902-1967
• Architect
• Theorist
• Curriculum reformer
• Teacher educator
• Dewey’s student
• Famous book: Curriculum development :
Theory & Practice (1962)
Taba’s definition of curriculum
• A curriculum is usually contains a statement of
aims and of specific objectives; it indicate
some selection and organization of content
Curriculum Development
Curriculum development can be defined as the
process of planning, implementing and
evaluating curriculum that ultimately results
in a curriculum plan.
Models
A simplified
representation of reality
which is often depicted
in diagrammatic form
Why models?
Models are designed to provide a basis
for decisions regarding the selection ,
structuring and sequencing of the
educational experiences.
Types of curriculum Models
There are three types of curriculum models:
• Rational/Objective models
(Ralph Tyler & Hilda Taba)
• Cyclical Models
(Wheeler & Nichols)
• Dynamic/Interaction models
(Walker & Skilbeck)
Conti…
• Hilda Taba believes that the persons who
transact curriculum should be involved in
developing it.
• She does not appreciate the top to down or
administrative approach where the curriculum
is designed by the people at the top and
implemented at the grass roots. Also she feels
it is wrong approach and suggests grass roots
model
Conti…
• However the steps involved even in this model
are similar to the Tyler model.
• She says that the curriculum should be
designed by using inductive approach.
• Teachers should begin the process by
preparing the teaching/learning units for their
students i.e.
From specific lessons it should go to general
design
Major steps
There are seven major steps of Taba Model:
1-Diagnosis of needs:
The process of designing
curriculum starts with the
identification of students’ needs
for whom it is designed.
1-Diagnosis of needs
• Diagnosis of learner achievement
• Diagnosis of students as learner
• Diagnosis of curriculum problems
Systematic Diagnosis:
Problem Identification
Problem Analysis
Formulating hypothesis and collecting analysis
Experimenting with action
Major steps
2-Formulation of objectives:
Based on the needs of learners, the
teacher will be able to understand
what the specific objectives the
learner needs to achieve
Principles of formulating Objectives
• Objectives should be useful, cleared and
concreteness
• Objectives should describe both kind of
behavior i.e. Expected and content
• Objective should be realistic
• Scope of objectives should be broad
Formulation of learning objectives
Main objectives are:
• To add to knowledge they posses
• To enable them to perform skills which otherwise
they would not perform
• To develop certain understanding, insights and
appreciations
• Development of healthy personality
• Analysis of particular culture and society which
educational program serves
Major steps
3-Selection of content:
The objectives will provide clear
direction while selecting the
content/subject matter or the
curriculum as a whole. The selected
content should be validated against
objectives.
3-Selection of content
• Content should be rational base
• Validity and significance of content
• Consistency with social realities
• Appropriateness to the needs and interest of
students
• Making proper distinctions between the
various levels of content
Major steps
4. Organization of the content:
Once selection of content is done, the
content needs a systematic organization
by following the basic principles involved
in content organization. It also depends
on the required sequence, learners'
maturity/interests and academic
achievement levels.
4. Organization of the content
• Through the selection, then determined
curriculum that prepared the order, so look at
the curriculum or what class it should be given
Major steps
5. Selection of learning experience:
Teachers should plan the appropriate
learning experiences suitable to the
content.
The methods and other learning
environment should be planned to
acquire the content.
5. Selection of learning experience
• At this stage determined the learning
experience of students in order to achieve
learning experiences of students
Major steps
6. Organization of learning
experiences/activities:
The learning experiences should be
systematically organized in a sequential
manner. Also, the organization of experiences
depends on the sequence of the content. The
teacher should also plan or organize keeping
in view the learners.
6. Organization of learning
experiences/activities:
• Teacher then determine how to package
learning experiences that have determined
that the packages into the activity, students
were invited as well, so that they have a
responsibility to implement the learning
activities.
Major steps
7. Evaluation and means of evaluation:
In order to assess or appraise the
achievement of objectives, it is necessary
to plan the suitable evaluation
procedures for the students and
teachers.
7-Determining the evaluation tools
and procedures
• Plans need to be made for evaluation
• How should the quality of learning be evaluated
to assure that the ends of education are being
achieved.
• How does one make sure that there is
consistency between the aims and objectives and
what is actually received by the students
• Does the curriculum organization provide
experiences which offer optimum opportunities
for all varieties of learners to attain independent
goals
Steps
Evaluation
Organizing Learning Experiences
Selecting Learning Experiences
Organizing Content
Selecting content
Formulating objectives
Diagnosis of needs
Taba’s philosophical standpoint on
curriculum
Taba argued that education for democracy was a
critical component of contemporary schooling
and curricula, and that it needed to be
experiential, where children learn to solve
problems and resolve conflicts together. Her
thinking in democratic education
foreshadowed constructivist curricula.
Applications of Taba’s Model
• Taba model is currently used in most of
curriculum designs
• Identifying the needs of students
• Developing objectives
• Selecting instructional method
• Organizing learning experiences
• Evaluating
Strengths of Taba’s Model
• Taba model is based on inductive approach
• Taba model is based on Teacher approach
• Taba believe that teachers are aware of
students’ needs hence they should be the one
to develop the curriculum
• Gross Root approach is used in Taba’s model
• Main idea is that needs of the students are at
the fore front of the curriculum
Strengths of Taba’s Model
• Gives teachers a greater role by not just
making them implementers of the curriculum
but also developers
• Sees curriculum as a plan for learning
• Gives importance to objectives
Limitations
• However, there are limitations to this model in
spite of being a good model designed with a
grass-roots consideration.
• It is good for the individual context to design,
but if it has to be generalized, it would be
difficult to take care of such a wide variety of
learners' needs, contexts, subjects, society,
etc.
Conti….
• In spite of such limitations, this is a great
attempt made to recognize the importance of
grass-roots or field workers to be involved in
the task and then some top-level
administrators suggesting it.
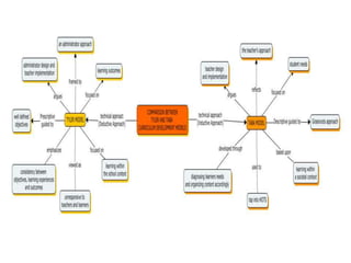
Comparison of Tyler’s & Taba’s model
Tyler Model v/s Taba Model
Tyler Model Taba Model
Tyler’s model is deductive Taba’s is inductive
Tyler’s approach argues from the administrator
approach
Taba’s reflects the teacher’s approach
Tyler believes that administration
should design the curriculum and the teachers
implement it
Taba believes that the teachers are aware of
the students needs; hence teachers should be
the ones to develop the curriculum and
implement in practice
Taba’s is the grass-roots approach.
Curriculum-9.pptx

Curriculum-9.pptx

  • 2.
    Curriculum Models &Theories in Education Session-9
  • 3.
    Unit No.7: RationaleModels • 7.1Hilda Taba’s Model • 7.2Taba’s philosophical standpoint on curriculum • 7.3 Steps of Taba’s model • 7.4Strengths & weaknesses of Taba’s model • 7.5 Comparison of Tyler’s & Taba’s model
  • 4.
  • 5.
    Hilda Taba Introduction • 1902-1967 •Architect • Theorist • Curriculum reformer • Teacher educator • Dewey’s student • Famous book: Curriculum development : Theory & Practice (1962)
  • 6.
    Taba’s definition ofcurriculum • A curriculum is usually contains a statement of aims and of specific objectives; it indicate some selection and organization of content
  • 7.
    Curriculum Development Curriculum developmentcan be defined as the process of planning, implementing and evaluating curriculum that ultimately results in a curriculum plan.
  • 9.
    Models A simplified representation ofreality which is often depicted in diagrammatic form
  • 10.
    Why models? Models aredesigned to provide a basis for decisions regarding the selection , structuring and sequencing of the educational experiences.
  • 11.
    Types of curriculumModels There are three types of curriculum models: • Rational/Objective models (Ralph Tyler & Hilda Taba) • Cyclical Models (Wheeler & Nichols) • Dynamic/Interaction models (Walker & Skilbeck)
  • 12.
    Conti… • Hilda Tababelieves that the persons who transact curriculum should be involved in developing it. • She does not appreciate the top to down or administrative approach where the curriculum is designed by the people at the top and implemented at the grass roots. Also she feels it is wrong approach and suggests grass roots model
  • 13.
    Conti… • However thesteps involved even in this model are similar to the Tyler model. • She says that the curriculum should be designed by using inductive approach. • Teachers should begin the process by preparing the teaching/learning units for their students i.e. From specific lessons it should go to general design
  • 14.
    Major steps There areseven major steps of Taba Model: 1-Diagnosis of needs: The process of designing curriculum starts with the identification of students’ needs for whom it is designed.
  • 15.
    1-Diagnosis of needs •Diagnosis of learner achievement • Diagnosis of students as learner • Diagnosis of curriculum problems Systematic Diagnosis: Problem Identification Problem Analysis Formulating hypothesis and collecting analysis Experimenting with action
  • 16.
    Major steps 2-Formulation ofobjectives: Based on the needs of learners, the teacher will be able to understand what the specific objectives the learner needs to achieve
  • 17.
    Principles of formulatingObjectives • Objectives should be useful, cleared and concreteness • Objectives should describe both kind of behavior i.e. Expected and content • Objective should be realistic • Scope of objectives should be broad
  • 18.
    Formulation of learningobjectives Main objectives are: • To add to knowledge they posses • To enable them to perform skills which otherwise they would not perform • To develop certain understanding, insights and appreciations • Development of healthy personality • Analysis of particular culture and society which educational program serves
  • 19.
    Major steps 3-Selection ofcontent: The objectives will provide clear direction while selecting the content/subject matter or the curriculum as a whole. The selected content should be validated against objectives.
  • 20.
    3-Selection of content •Content should be rational base • Validity and significance of content • Consistency with social realities • Appropriateness to the needs and interest of students • Making proper distinctions between the various levels of content
  • 21.
    Major steps 4. Organizationof the content: Once selection of content is done, the content needs a systematic organization by following the basic principles involved in content organization. It also depends on the required sequence, learners' maturity/interests and academic achievement levels.
  • 22.
    4. Organization ofthe content • Through the selection, then determined curriculum that prepared the order, so look at the curriculum or what class it should be given
  • 23.
    Major steps 5. Selectionof learning experience: Teachers should plan the appropriate learning experiences suitable to the content. The methods and other learning environment should be planned to acquire the content.
  • 24.
    5. Selection oflearning experience • At this stage determined the learning experience of students in order to achieve learning experiences of students
  • 25.
    Major steps 6. Organizationof learning experiences/activities: The learning experiences should be systematically organized in a sequential manner. Also, the organization of experiences depends on the sequence of the content. The teacher should also plan or organize keeping in view the learners.
  • 26.
    6. Organization oflearning experiences/activities: • Teacher then determine how to package learning experiences that have determined that the packages into the activity, students were invited as well, so that they have a responsibility to implement the learning activities.
  • 27.
    Major steps 7. Evaluationand means of evaluation: In order to assess or appraise the achievement of objectives, it is necessary to plan the suitable evaluation procedures for the students and teachers.
  • 28.
    7-Determining the evaluationtools and procedures • Plans need to be made for evaluation • How should the quality of learning be evaluated to assure that the ends of education are being achieved. • How does one make sure that there is consistency between the aims and objectives and what is actually received by the students • Does the curriculum organization provide experiences which offer optimum opportunities for all varieties of learners to attain independent goals
  • 29.
    Steps Evaluation Organizing Learning Experiences SelectingLearning Experiences Organizing Content Selecting content Formulating objectives Diagnosis of needs
  • 30.
    Taba’s philosophical standpointon curriculum Taba argued that education for democracy was a critical component of contemporary schooling and curricula, and that it needed to be experiential, where children learn to solve problems and resolve conflicts together. Her thinking in democratic education foreshadowed constructivist curricula.
  • 31.
    Applications of Taba’sModel • Taba model is currently used in most of curriculum designs • Identifying the needs of students • Developing objectives • Selecting instructional method • Organizing learning experiences • Evaluating
  • 32.
    Strengths of Taba’sModel • Taba model is based on inductive approach • Taba model is based on Teacher approach • Taba believe that teachers are aware of students’ needs hence they should be the one to develop the curriculum • Gross Root approach is used in Taba’s model • Main idea is that needs of the students are at the fore front of the curriculum
  • 33.
    Strengths of Taba’sModel • Gives teachers a greater role by not just making them implementers of the curriculum but also developers • Sees curriculum as a plan for learning • Gives importance to objectives
  • 34.
    Limitations • However, thereare limitations to this model in spite of being a good model designed with a grass-roots consideration. • It is good for the individual context to design, but if it has to be generalized, it would be difficult to take care of such a wide variety of learners' needs, contexts, subjects, society, etc.
  • 35.
    Conti…. • In spiteof such limitations, this is a great attempt made to recognize the importance of grass-roots or field workers to be involved in the task and then some top-level administrators suggesting it.
  • 36.
    Comparison of Tyler’s& Taba’s model
  • 37.
    Tyler Model v/sTaba Model Tyler Model Taba Model Tyler’s model is deductive Taba’s is inductive Tyler’s approach argues from the administrator approach Taba’s reflects the teacher’s approach Tyler believes that administration should design the curriculum and the teachers implement it Taba believes that the teachers are aware of the students needs; hence teachers should be the ones to develop the curriculum and implement in practice Taba’s is the grass-roots approach.