presented by Buffy J. Hamilton
ALA TechSource
October 30, 2013
1
Original photograph by Buffy J. Hamilton
Group Poll

What is your library
environment?

2
Topics

Defining Subject
Guides and Why
Learners Need Them
Basic Design Principles

Content for Your
Subject Guide
Platforms for Creating
Subject Guides

Future Directions for
Subject Guides
3
Subject Guides: Helping Learners
Navigate Worlds of Information

4
Original photograph by Buffy J. Hamilton
A set of resources designed to help patrons
fully research and explore a topic
May include traditional and emerging
forms of authoritative information sources

Dynamic and organic
5
6
CC image via http://www.flickr.com/photos/dukeyearlook/2108418237/sizes/o/
Lists

Learning
Tool

Minimal Context,
Informational,
Consumption
Oriented

Contextualized by
Research Models,
Learner Mental
Models, Meaning
Making w/
Information
7

Sinkinson, C., Alexander, S., Hicks, A., & Kahn, M. (2012). Guiding Design: Exposing Librarian and Student Mental Models of Research Guides. Portal: Libraries & The
Academy, 12(1), 63-84.
Image used with permission under a Creative Common License from
8
http://www.flickr.com/photos/cobalt/2297933452/sizes/l/
9
Image via Microsoft Clip Gallery
Laura B. Cohen

Web Support Librarian (Retired), University at Albany, SUNY
Source: http://liblogs.albany.edu/library20/

10
what is authority?

who decides what
counts as
authority?

who are the
experts?
11
Image via Microsoft Clip Gallery
12
CC image via http://www.flickr.com/photos/dullhunk/202872717/sizes/l/in/photostream/
a focus on knowing how and
when a particular
information source
is the right fit
for an information seeking
task

13
Image via Microsoft Clip Gallery
Brian Mathews

Associate Dean for Learning and Outreach, Virginia Tech
14
Source: “The-3-Click-Dilemma: Are library databases nearing the tipping point of obsolescence?” August 20, 2013 http://bit.ly/14YCadM
CC image via http://www.flickr.com/photos/orangeacid/420493902/sizes/l/
15
CC image via http://goo.gl/C7zHC
blogs

tweets

videos

podcasts

wikis

web forums

social citation/
bibliography

social
bookmarking

curation

images and
graphics

rss

mobile apps

content
creation
tools

learner
created
content
16
Dr. Henry Jenkins
CC image via http://www.flickr.com/photos/waynel78/4421809468/sizes/l/
Source: http://henryjenkins.org/2010/02/learning_in_a_participatory_cu.html

17








1.2.2 Demonstrate confidence and self-direction
by making independent choices in the selection of
resources and information.
3.1 Participate and collaborate as members of a
social and intellectual network of learners.
3.1.4 Use technology and other information tools
to organize and display knowledge and
understanding in ways that others can view, use,
and assess.
4.1.6 Organize personal knowledge in a way that
can be called upon easily.
4.1.7 Use social networks and information tools to
gather and share information.
18
scaffolding
19
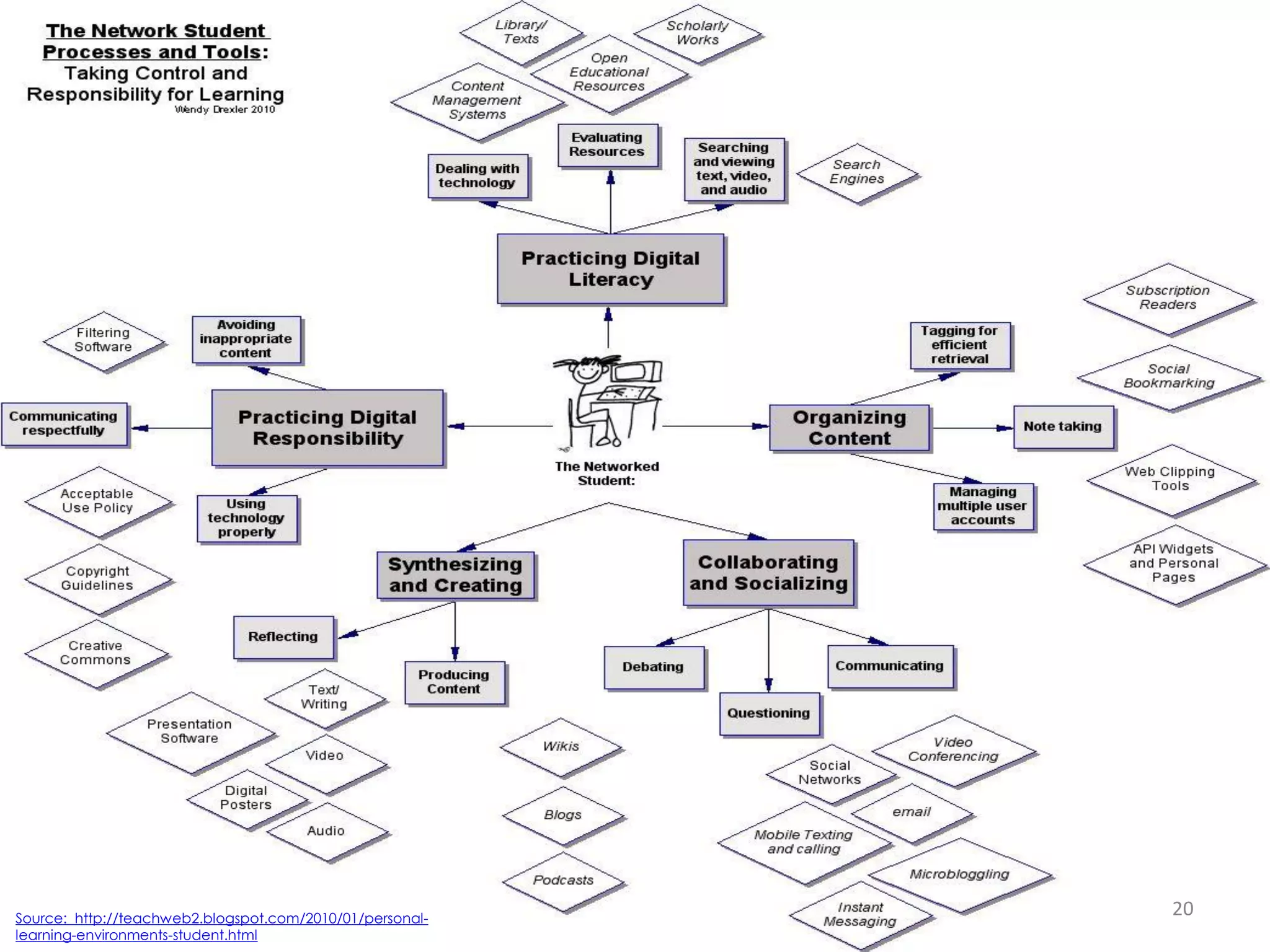
CC image via http://www.flickr.com/photos/soundman1024/294614122/sizes/l/
Source: http://teachweb2.blogspot.com/2010/01/personallearning-environments-student.html

20
CC image via http://bit.ly/r8oa8n

21
2. Have you observed
your patrons (students,
instructors, adults)
utilizing any of these
resources in their
research?

Group Poll

1. Do you incorporate
social media networks
and information streams
(emerging forms of
authority) into your
research guides?

22
23
Image via Microsoft Clip Gallery
communities formed around

24
communities formed around…

25
CC image via http://www.flickr.com/photos/23882161@N03/3745008067/sizes/o/
26
CC image via http://www.flickr.com/photos/marcwathieu/2979581445/sizes/l/
• learning objectives
• standards
• learning activities
• learner needs
• forms of assessment

27
Image via Microsoft Clip Gallery
28
cc licensed photo from http://www.flickr.com/photos/brandoncripps/3156373103/sizes/o/
29
CC image via http://www.flickr.com/photos/rtv/290546350/sizes/o/in/photostream/
30
Image via Microsoft Clip Gallery
the

31
Image via Microsoft Clip Gallery
Reflection

Action
CC image via http://www.flickr.com/photos/fazilfuad/2759295927/sizes/l/

32
Build

Learn
Mathews, Brian. "CHANGE NEEDS A BRAND: Don't Fear Labels, Leverage Them." Web log post. The Ubiquitous Librarian. The Chronicle of
Higher Education, 25 Apr. 2013. Web. 02 May 2013. <http://chronicle.com/blognetwork/theubiquitouslibrarian/2013/04/25/change-needs-abrand-dont-fear-labels-leverage-them/>.

Assess
33
34
CC image via http://www.flickr.com/photos/stephaniekac/3550747547/sizes/l/
Embed
Code
Direct
Links

RSS
Feed
35
36
37
38
39
40
Most websites and
online publications now
provide a menu of
specific RSS feeds for
free

41
42
43
44
45
46
47
48
49
50
51
52
RSS feed for a tag
stream in Diigo

53
RSS feed for a group RSS stream
in Diigo or embed a widget for
the group
54
55
56
57
58
59
60
61
62
63
64
65
66
67
68
69
70
71
72
73
Source: http://www.journalism.org/2013/10/24/the-role-ofnews-on-facebook/

74
Source: http://www.journalism.org/2013/10/24/the-facebooknews-experience-infographic/

75
76
77
78
http://storify.com/efilgo/librarian-jazz

79
80
81
82

Original photograph by Buffy J. Hamilton
Original photograph by Buffy J. Hamilton

83
84
85
86
87
88
89
CC image via http://www.flickr.com/photos/drachmann/327122302/sizes/l/in/photostream/

Q&A

Q&A

90
91
Image via Microsoft Clip Gallery








Library website created with traditional web
authoring platforms
Subscription or open source subject guide
services
Blogs
Wikis
Social Bookmarking Services
Free Sources: Netvibes, Live Binders, Symbaloo,
Scoop.it
92
 Cost:

Free vs. Paid
 Technical Support
 In-House Expertise Needed to
Support the Platform
 Ease of Replicating Content
 Types of Embed Code Supported
93
 Ability

for multiple users to manipulate
the guides and/or tools for creating the
guides
 Is content sharable within a community?
 Does the platform generate a mobile
version or have an app?
 Is the guide searchable?
94
95
96
97
98
 Subjects

Plus (open source)
 Library a la Carte (open
source)
 LibData (open source)
99
100
101
102
103
104
105
CC image via http://www.flickr.com/photos/jbracco/3546224180/

106
107
108
109
110
111
112
113
114
115
116
117
118
119
120
121
122
CC image via http://www.flickr.com/photos/sushicam/4776634231/in/faves10557450@N04/

123
• Mental Models Research
Informing Design
• User Experience
• Responsive Design
• Participatory
Technologies for CoCreated Content

CC image via http://www.flickr.com/photos/sushicam/4776634231/in/faves-10557450@N04/; see research
Sinkinson, C., Alexander, S., Hicks, A., & Kahn, M. (2012). Guiding Design: Exposing Librarian and Student Mental Models of Research
Guides. Portal: Libraries & The Academy, 12(1), 63-84.

124
125
Participatory sites of culture…

126
CC image via http://www.flickr.com/photos/fazilfuad/2759295927/
127
CC image via http://www.flickr.com/photos/zhou_mengjie/6523964087/sizes/l/
CC image via http://www.flickr.com/photos/oberazzi/318947873/sizes/l/in/photostream/

Q&A

Q&A

128
contact information

129
Works Cited
Drexler, Wendy. "The Networked Student Model for Construction of Personal Learning Environments: Balancing Teacher Control
and Student Autonomy." Australasian Journal of Educational Technology 26.3 (2010): 369-85. AJET 26(3) Drexler (2010) - The
Networked Student Model for Construction of Personal Learning Environments: Balancing Teacher Control and Student
Autonomy. Web. 28 Oct. 2013. <http://www.ascilite.org.au/ajet/ajet26/drexler.html>.
Drexler, Wendy. "Personal Learning Environments: Student Processes and Decisions." Web log post. N.p., 12 Jan. 2010. Web. 28
Oct. 2013. <http://teachweb2.blogspot.com/2010/01/personal-learning-environments-student.html>.
Greenhow, C. (2009). Social Scholarship: Applying Social Networking Technologies to Research Practices. Knowledge Quest, 37(4),
42-47.
Jenkins, Henry. "Learning in a Participatory Culture: A Conversation About New Media and Education (Part Three)." Web log post.
N.p., 12 Feb. 2010. Web. 28 Oct. 2013. <http://henryjenkins.org/2010/02/learning_in_a_participatory_cu.html>.
Mathews, Brian. "CHANGE NEEDS A BRAND: Don't Fear Labels, Leverage Them." Web log post. N.p., 25 Apr. 2013. Web. 28 Oct.
2013. <http://chronicle.com/blognetwork/theubiquitouslibrarian/2013/04/25/change-needs-a-brand-dont-fear-labelsleverage-them/>.
Mathews, Brian. "Curating Learning Experiences: A Future Role For Librarians?" Web log post. N.p., 5 Sept. 2013. Web. 28 Oct.
2013. <http://chronicle.com/blognetwork/theubiquitouslibrarian/2013/09/05/curating-learning-experiences-a-future-rolefor-librarians/>.

130
Works Cited
Mathews, Brian. "Database vs. Database vs. Web-Scale Discovery Service: Further Thoughts on Search Failure (or: More
Clicks than Necessary?) (or: Info-pushers vs. Pedagogical Partners)." Web log post. N.p., 21 Aug. 2013. Web. 28
Oct. 2013. <http://chronicle.com/blognetwork/theubiquitouslibrarian/2013/08/21/database-vs-database-vsweb-scale-discovery-service-further-thoughts-on-search-failure-or-more-clicks-than-necessary/>.
Mathews, Brian. "The-3-Click-Dilemma: Are Library Databases Nearing the Tipping Point of Obsolescence?" Web log
post. N.p., 20 Aug. 2013. Web. 28 Oct. 2013.
<http://chronicle.com/blognetwork/theubiquitouslibrarian/2013/08/20/the-3-click-dilemma-are-librarydatabases-nearing-the-tipping-point-of-obsolescence/>.

Mitchell, Amy, Jocelyn Kiley, Jeffrey Gottfried, and Emily Guskin. "The Role of News on Facebook." Pew Research Centers
Journalism Project RSS. N.p., 24 Oct. 2013. Web. 28 Oct. 2013. <http://www.journalism.org/2013/10/24/the-role-of-news-onfacebook/>.
Sinkinson, C., Alexander, S., Hicks, A., & Kahn, M. (2012). Guiding Design: Exposing Librarian and Student Mental
Models of Research Guides. Portal: Libraries & The Academy, 12(1), 63-84.

131

Creating Subject Guides for the 21st Century Library: Pathways to Learning

  • 1.
    presented by BuffyJ. Hamilton ALA TechSource October 30, 2013 1 Original photograph by Buffy J. Hamilton
  • 2.
    Group Poll What isyour library environment? 2
  • 3.
    Topics Defining Subject Guides andWhy Learners Need Them Basic Design Principles Content for Your Subject Guide Platforms for Creating Subject Guides Future Directions for Subject Guides 3
  • 4.
    Subject Guides: HelpingLearners Navigate Worlds of Information 4 Original photograph by Buffy J. Hamilton
  • 5.
    A set ofresources designed to help patrons fully research and explore a topic May include traditional and emerging forms of authoritative information sources Dynamic and organic 5
  • 6.
    6 CC image viahttp://www.flickr.com/photos/dukeyearlook/2108418237/sizes/o/
  • 7.
    Lists Learning Tool Minimal Context, Informational, Consumption Oriented Contextualized by ResearchModels, Learner Mental Models, Meaning Making w/ Information 7 Sinkinson, C., Alexander, S., Hicks, A., & Kahn, M. (2012). Guiding Design: Exposing Librarian and Student Mental Models of Research Guides. Portal: Libraries & The Academy, 12(1), 63-84.
  • 8.
    Image used withpermission under a Creative Common License from 8 http://www.flickr.com/photos/cobalt/2297933452/sizes/l/
  • 9.
  • 10.
    Laura B. Cohen WebSupport Librarian (Retired), University at Albany, SUNY Source: http://liblogs.albany.edu/library20/ 10
  • 11.
    what is authority? whodecides what counts as authority? who are the experts? 11 Image via Microsoft Clip Gallery
  • 12.
    12 CC image viahttp://www.flickr.com/photos/dullhunk/202872717/sizes/l/in/photostream/
  • 13.
    a focus onknowing how and when a particular information source is the right fit for an information seeking task 13 Image via Microsoft Clip Gallery
  • 14.
    Brian Mathews Associate Deanfor Learning and Outreach, Virginia Tech 14 Source: “The-3-Click-Dilemma: Are library databases nearing the tipping point of obsolescence?” August 20, 2013 http://bit.ly/14YCadM CC image via http://www.flickr.com/photos/orangeacid/420493902/sizes/l/
  • 15.
    15 CC image viahttp://goo.gl/C7zHC
  • 16.
    blogs tweets videos podcasts wikis web forums social citation/ bibliography social bookmarking curation imagesand graphics rss mobile apps content creation tools learner created content 16
  • 17.
    Dr. Henry Jenkins CCimage via http://www.flickr.com/photos/waynel78/4421809468/sizes/l/ Source: http://henryjenkins.org/2010/02/learning_in_a_participatory_cu.html 17
  • 18.
         1.2.2 Demonstrate confidenceand self-direction by making independent choices in the selection of resources and information. 3.1 Participate and collaborate as members of a social and intellectual network of learners. 3.1.4 Use technology and other information tools to organize and display knowledge and understanding in ways that others can view, use, and assess. 4.1.6 Organize personal knowledge in a way that can be called upon easily. 4.1.7 Use social networks and information tools to gather and share information. 18
  • 19.
    scaffolding 19 CC image viahttp://www.flickr.com/photos/soundman1024/294614122/sizes/l/
  • 20.
  • 21.
    CC image viahttp://bit.ly/r8oa8n 21
  • 22.
    2. Have youobserved your patrons (students, instructors, adults) utilizing any of these resources in their research? Group Poll 1. Do you incorporate social media networks and information streams (emerging forms of authority) into your research guides? 22
  • 23.
  • 24.
  • 25.
    communities formed around… 25 CCimage via http://www.flickr.com/photos/23882161@N03/3745008067/sizes/o/
  • 26.
    26 CC image viahttp://www.flickr.com/photos/marcwathieu/2979581445/sizes/l/
  • 27.
    • learning objectives •standards • learning activities • learner needs • forms of assessment 27 Image via Microsoft Clip Gallery
  • 28.
    28 cc licensed photofrom http://www.flickr.com/photos/brandoncripps/3156373103/sizes/o/
  • 29.
    29 CC image viahttp://www.flickr.com/photos/rtv/290546350/sizes/o/in/photostream/
  • 30.
  • 31.
  • 32.
    Reflection Action CC image viahttp://www.flickr.com/photos/fazilfuad/2759295927/sizes/l/ 32
  • 33.
    Build Learn Mathews, Brian. "CHANGENEEDS A BRAND: Don't Fear Labels, Leverage Them." Web log post. The Ubiquitous Librarian. The Chronicle of Higher Education, 25 Apr. 2013. Web. 02 May 2013. <http://chronicle.com/blognetwork/theubiquitouslibrarian/2013/04/25/change-needs-abrand-dont-fear-labels-leverage-them/>. Assess 33
  • 34.
    34 CC image viahttp://www.flickr.com/photos/stephaniekac/3550747547/sizes/l/
  • 35.
  • 36.
  • 37.
  • 38.
  • 39.
  • 40.
  • 41.
    Most websites and onlinepublications now provide a menu of specific RSS feeds for free 41
  • 42.
  • 43.
  • 44.
  • 45.
  • 46.
  • 47.
  • 48.
  • 49.
  • 50.
  • 51.
  • 52.
  • 53.
    RSS feed fora tag stream in Diigo 53
  • 54.
    RSS feed fora group RSS stream in Diigo or embed a widget for the group 54
  • 55.
  • 56.
  • 57.
  • 58.
  • 59.
  • 60.
  • 61.
  • 62.
  • 63.
  • 64.
  • 65.
  • 66.
  • 67.
  • 68.
  • 69.
  • 70.
  • 71.
  • 72.
  • 73.
  • 74.
  • 75.
  • 76.
  • 77.
  • 78.
  • 79.
  • 80.
  • 81.
  • 82.
    82 Original photograph byBuffy J. Hamilton
  • 83.
    Original photograph byBuffy J. Hamilton 83
  • 84.
  • 85.
  • 86.
  • 87.
  • 88.
  • 89.
  • 90.
    CC image viahttp://www.flickr.com/photos/drachmann/327122302/sizes/l/in/photostream/ Q&A Q&A 90
  • 91.
  • 92.
          Library website createdwith traditional web authoring platforms Subscription or open source subject guide services Blogs Wikis Social Bookmarking Services Free Sources: Netvibes, Live Binders, Symbaloo, Scoop.it 92
  • 93.
     Cost: Free vs.Paid  Technical Support  In-House Expertise Needed to Support the Platform  Ease of Replicating Content  Types of Embed Code Supported 93
  • 94.
     Ability for multipleusers to manipulate the guides and/or tools for creating the guides  Is content sharable within a community?  Does the platform generate a mobile version or have an app?  Is the guide searchable? 94
  • 95.
  • 96.
  • 97.
  • 98.
  • 99.
     Subjects Plus (opensource)  Library a la Carte (open source)  LibData (open source) 99
  • 100.
  • 101.
  • 102.
  • 103.
  • 104.
  • 105.
  • 106.
    CC image viahttp://www.flickr.com/photos/jbracco/3546224180/ 106
  • 107.
  • 108.
  • 109.
  • 110.
  • 111.
  • 112.
  • 113.
  • 114.
  • 115.
  • 116.
  • 117.
  • 118.
  • 119.
  • 120.
  • 121.
  • 122.
  • 123.
    CC image viahttp://www.flickr.com/photos/sushicam/4776634231/in/faves10557450@N04/ 123
  • 124.
    • Mental ModelsResearch Informing Design • User Experience • Responsive Design • Participatory Technologies for CoCreated Content CC image via http://www.flickr.com/photos/sushicam/4776634231/in/faves-10557450@N04/; see research Sinkinson, C., Alexander, S., Hicks, A., & Kahn, M. (2012). Guiding Design: Exposing Librarian and Student Mental Models of Research Guides. Portal: Libraries & The Academy, 12(1), 63-84. 124
  • 125.
  • 126.
    Participatory sites ofculture… 126 CC image via http://www.flickr.com/photos/fazilfuad/2759295927/
  • 127.
    127 CC image viahttp://www.flickr.com/photos/zhou_mengjie/6523964087/sizes/l/
  • 128.
    CC image viahttp://www.flickr.com/photos/oberazzi/318947873/sizes/l/in/photostream/ Q&A Q&A 128
  • 129.
  • 130.
    Works Cited Drexler, Wendy."The Networked Student Model for Construction of Personal Learning Environments: Balancing Teacher Control and Student Autonomy." Australasian Journal of Educational Technology 26.3 (2010): 369-85. AJET 26(3) Drexler (2010) - The Networked Student Model for Construction of Personal Learning Environments: Balancing Teacher Control and Student Autonomy. Web. 28 Oct. 2013. <http://www.ascilite.org.au/ajet/ajet26/drexler.html>. Drexler, Wendy. "Personal Learning Environments: Student Processes and Decisions." Web log post. N.p., 12 Jan. 2010. Web. 28 Oct. 2013. <http://teachweb2.blogspot.com/2010/01/personal-learning-environments-student.html>. Greenhow, C. (2009). Social Scholarship: Applying Social Networking Technologies to Research Practices. Knowledge Quest, 37(4), 42-47. Jenkins, Henry. "Learning in a Participatory Culture: A Conversation About New Media and Education (Part Three)." Web log post. N.p., 12 Feb. 2010. Web. 28 Oct. 2013. <http://henryjenkins.org/2010/02/learning_in_a_participatory_cu.html>. Mathews, Brian. "CHANGE NEEDS A BRAND: Don't Fear Labels, Leverage Them." Web log post. N.p., 25 Apr. 2013. Web. 28 Oct. 2013. <http://chronicle.com/blognetwork/theubiquitouslibrarian/2013/04/25/change-needs-a-brand-dont-fear-labelsleverage-them/>. Mathews, Brian. "Curating Learning Experiences: A Future Role For Librarians?" Web log post. N.p., 5 Sept. 2013. Web. 28 Oct. 2013. <http://chronicle.com/blognetwork/theubiquitouslibrarian/2013/09/05/curating-learning-experiences-a-future-rolefor-librarians/>. 130
  • 131.
    Works Cited Mathews, Brian."Database vs. Database vs. Web-Scale Discovery Service: Further Thoughts on Search Failure (or: More Clicks than Necessary?) (or: Info-pushers vs. Pedagogical Partners)." Web log post. N.p., 21 Aug. 2013. Web. 28 Oct. 2013. <http://chronicle.com/blognetwork/theubiquitouslibrarian/2013/08/21/database-vs-database-vsweb-scale-discovery-service-further-thoughts-on-search-failure-or-more-clicks-than-necessary/>. Mathews, Brian. "The-3-Click-Dilemma: Are Library Databases Nearing the Tipping Point of Obsolescence?" Web log post. N.p., 20 Aug. 2013. Web. 28 Oct. 2013. <http://chronicle.com/blognetwork/theubiquitouslibrarian/2013/08/20/the-3-click-dilemma-are-librarydatabases-nearing-the-tipping-point-of-obsolescence/>. Mitchell, Amy, Jocelyn Kiley, Jeffrey Gottfried, and Emily Guskin. "The Role of News on Facebook." Pew Research Centers Journalism Project RSS. N.p., 24 Oct. 2013. Web. 28 Oct. 2013. <http://www.journalism.org/2013/10/24/the-role-of-news-onfacebook/>. Sinkinson, C., Alexander, S., Hicks, A., & Kahn, M. (2012). Guiding Design: Exposing Librarian and Student Mental Models of Research Guides. Portal: Libraries & The Academy, 12(1), 63-84. 131