A survey report on Consumer Compulsive Buying Behavior
Submittedby
Name Id
Md. Ismail Hossen 111 131 394
JahedaAlam 111 131 260
SharminAhmed 111 131 265
April 28, 2015
Ratan
Lecturer of Finance, School of Business,
United International University.
Dhanmondi, Dhaka-1209.
Subject: Submission of the Report on Consumer Compulsive Buying Behaviour.
Dear Sir,
With most respectfully thank you for giving us the opportunity to prepare a Report on “Consumer
Compulsive Buying Behaviour.” By preparing this Report, we have learned a lot about how to
analyze the market using survey and take decision based on survey result.
We have submitted this Report for your kind appraisal. We could do it significantly enhanced but
due to sometime constraint it was not possible to submit it so widely. We are thankful to you for
your assist in this regard.
Thanking you in anticipation.
Sincerely yours
On behalf of the group
Md. Ismail Hossen
What is Consumer Compulsive Buying Behavior
Compulsive consumption is in the realm of abnormal behavior-an example of the dark side of
the consumption. Consumer who are compulsive are addicted, in some respect they are
uncontrollable or out of control. Their action also have damaging affect over others sometimes.
Gambling, shopping, various food consumption are all can serve as compulsive behavior.
(Schiffman and Kanuk, 1978)
Extent of compulsive buying behavior (Who and Why)
They come from all social backgrounds, but the vast majority of them are women. We are a
highly materialist, consumer-driven society. It’s easy to spend, there is much to buy.
Advertisements are ubiquitous.
Advertisements for product after product show us that “to have is to be”. You are what you eat,
wear and drive. Material goods are fashion statements and value statements. Possessions are a
way of reinventing yourself, of compensating for faults, of regulating emotions, even. They can
replace a sense of emptiness, they can even substitute for a relationship.
All goods can be a political statement. Just as shunning certain products and proudly/defiantly
showing off others can be literally a political badge so there is code for the materially minded.
Labels count, and some shout.
Researchers in this area believe two factors lead to compulsive shopping. Helga Dittmar of
Sussex University suggests two factors are important.
1. The first she describes as self-discrepancy: this is, in effect, the difference between your
perceived actual self and your desired ideal or possible self. The discrepancy idea has
been implicated in alcohol abuse,eating disorders and sexual promiscuity. The theory is
that possessions fill the gap: they reduce the discrepancy; they offer compensation or
repair. That is why certain goods seem to appear high on the must-have list for
problematic shoppers (clothes, body care, shoes, electrical, leisure goods).
2. The second is good old-fashioned material values. Materialists believe that possessions
are the key to self-definition and happiness. They are an indicator of success and hence a
major life goal. Non- or post-materialist values would offer quite different suggest as to
how to deal with these problems. (Dittmar, 2005)
Compulsive Buying Behavior: an Addiction
It’s one thing to surrender to the occasional impulse buy — that watch
gleaming from behind the display case, or a pair of black shoes that will add
the perfect dash of sophistication to your favorite business suit. But when your
purchases shift from impulsive to compulsive, it’s the first sign that you might
be grappling with a more serious condition: a shopping addiction.
Psychologists call it Compulsive Buying Disorder, which is characterized as
an impulse-control issue – just like gambling or binge eating – and has the
potential to create a whirlwind of emotional and financial distress.
In the video above, Money Talks News founder Stacy Johnson reveals some
of the telltale signs of shopaholics and explains what they can do to curb their
spending. Check it out, then read on for more…
1. You have many unopened or tagged items in your closet
We’re not talking about the sweater your aunt gave you last holiday season,
but about items you selected on your own that sit unopened or with their tags
still attached. You likely even forgot about some of these possessions – boxes
of shoes lining the bottom of your closet or jackets that have never seen the
light of day.
2. You often purchase things you don’t need or didn’t plan to buy
You’re easily tempted by items that you can do without. A fifth candle for your
bedroom dresser, a new iPod case, even though yours is fine…you get the
idea. You’re particularly vulnerable if you’ve admitted to having an
“obsession,” like shoes or designer handbags. Just because your splurges
tend to stick to one category doesn’t make them any more rational.
3. An argument or frustration sparks an urge to shop
Compulsive shopping is an attempt to fill an emotional void, like loneliness,
lack of control, or lack of self-confidence. Shopaholics also have a tendency to
suffer from mood disorders, eating disorders, or substance abuse problems.
So if you tend to binge on comfort food after a bad day, studies suggest that
you may be more likely to indulge in a shopping spree too.
4. You experience a rush of excitement when you buy
Shopaholics experience a “high” or an adrenaline rush, not from owning
something, but from the act of purchasing it. Experts say dopamine, a brain
chemical associated with pleasure, is often released in waves as shoppers
see a desirable item and consider buying it. This burst of excitement can
become addictive.
5. Purchases are followed by feelings of remorse
This guilt doesn’t have to be limited to big purchases, either; compulsive
shoppers are just as often attracted to deals and bargain hunting. Despite any
remorse that follows, though, shopaholics are adept at rationalizing just about
any purchase if challenged.
6. You try to conceal your shopping habits
If you’re hiding shopping bags in your daughter’s closet or constantly looking
over your shoulder for passing co-workers as you shop online, this is a
possible sign that you’re spending money at the expense of your family, your
loved ones, or even your job.
7. You feel anxious on the days you don’t shop
It’s one thing to feel anxious if you haven’t had your morning cup of joe, but if
you’re feeling on edge because you haven’t swiped your debit card all day, be
concerned. Shopaholics have reported feeling “out of sorts” if they haven’t had
their shopping fix, and have even admitted to shopping online if they couldn’t
physically pull away from their day’s responsibilities.
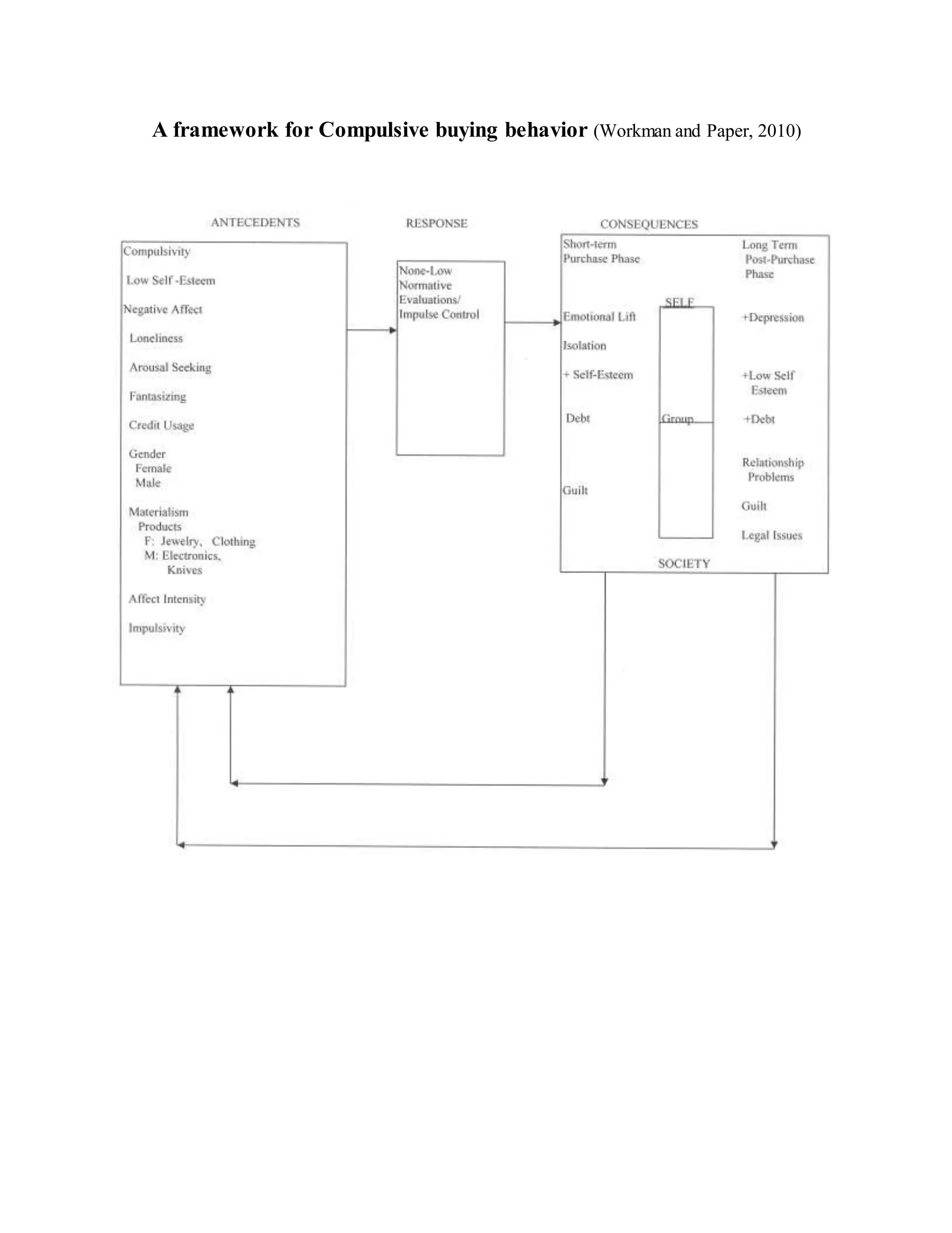
A framework for Compulsive buying behavior (Workman and Paper, 2010)
Personality Variables
Compulsivity
Early research has indicated that some people possess a predisposition to behave compulsively,
whether it is uncontrolled purchasing, gambling, substance addiction, etc. Further, research has
also indicated the comorbidity of these behaviors among many consumers. Specifically,
compulsive buying has been linked to other impulse control disorders.
Low Self-Esteem
One of the most consistent findings about compulsive buyers is that low self-esteem is strongly
associated with it.
Negative Affect
Research has indicated a strong tendency for compulsive buyers to exhibit a higher level of
depression over other people
.
Loneliness
Compulsive buyers have been found to prefer to shop alone. Social isolation and feelings of
loneliness have been linked to compulsive shoppers.
Arousal Seeking
Compulsive buying has been linked to excitement seeking tendencies. One would therefore
expect more compulsive buyers to be associated with arousal seeking tendencies than consumers
without the disorder.
Fantasizing
Research suggests a strong link between compulsive buyers and the ability to fantasize. Reasons
for higher rates of fantasizing among these consumers include using it to serve as an escape for
negative feelings underlying and associated with personal success and social approval. In
addition, fantasizing serves to reinforce compulsive behaviors by enabling people to mentally
rehearse anticipated positive outcomes of these activities.
Demographics
Demographic findings described in the literature review provide support that more women
than men suffer from compulsive buying disorder. Gender difference in compulsive buying
could be artifactual, as more women acknowledge that they enjoy shopping as compared to men.
Affect Intensity
A study found differences in perceptions and judgments about actions among compulsive and
non-compulsive consumers. it indicated that differences exist among consumers with regard to
the strength of emotions, or the degree of affect intensity experienced, as derived from various
stimuli, and as exhibited in their corresponding responses to them. Their shopping experiences as
sexually exciting, suggests a heightened sense of arousal experienced by compulsive shoppers,
not typically experienced by normal consumers. Some people, as compared with others,
consistently experience their emotions with greater strength when exposed to emotionally
provocative stimuli.
Thus, it is reasonable to believe that compulsive consumers, who are predicted to experience a
greater degree of depression, lower mood states, and lower self-esteem over other consumers,
may be predisposed to have stronger affect responses to certain stimuli over other consumers. In
particular, these stimuli could include other compulsive consumers’ emotionally charged and
positive opinions about the appropriateness of continuing with purchase behaviors, as well as
being exposed to hard sell approaches by aggressive salespersons.
Normative Evaluations and Impulse Control
Low impulse control has been related to obsessive-compulsive personalities as their ability to
delay gratification is lower than other people researchers reasoned that not all consumers with
impulses necessarily act on them, as even highly impulsive consumers do not succumb to every
spontaneous buying stimulus. A variety of factors, such as knowledge and a sense of
responsibility for one’s personal finances, social visibility, and/or awareness of one’s behavior,
can interrupt a consumer’s transition from impulsive feeling to impulsive action. However, as the
research has evidenced, most compulsive purchasers give little attention to considerations such
as these. Rather, they are so strongly compelled to act in order to assuage negative inner feelings
of self-esteem and self-worth that these considerations are either dismissed as unimportant, or
not considered at all.
Short and Long-term Consequences of Compulsive Shopping
Compulsive shoppers derive some positive outcomes from purchasing, such as reduction of
stress and tension temporary restoration of a positive self-concept, and enhanced interpersonal
relations. The evidence is overwhelming, however, that these positive outcomes are ephemeral,
and that long-term compulsive consumption has adverse consequences for most individuals in
the forms of excessive personal debt, legal difficulties, as well as low self-esteem and guilt
associated with these problems (WorkmanandPaper,2010)
Compulsive Buying Scales
Valence (1988): Gilles Valence and his associates developed the first compulsive buying
measurement scale. They identified three constructs associated with compulsive buying
behavior: 1. a strong emotional activation, resulting in an increase in psychological tension 2. an
acknowledgment that buying will reduce the tension 3. a high reactivity to the tension, meaning
that the buyer is primarily looking for reduced tension rather than object ownership. The items
on this scale assess three dimensions of compulsive buying: 1. a tendency to spend 2. an urge to
buy or shop 3. post-purchase guilt Some evidence suggests that the Valence scale leans more
toward identifying compulsive shopping rather than compulsive buying tendencies.
Faber and O’Guinn (1992): Faber and O’Guinn emplyoyed a phenomenological approach to
the development of a scale designed to identify compulsive buyers in the general population. By
examining in-depth interviews with self-reported compulsive buyers, they constructed a
screening scale to identify compulsive buyers. They suggested that various constructs such as
self-esteem, materialism, and credit card usage are associated with compulsive buying. This
seven-item compulsive buying scale or screener is the most commonly used scale for measuring
compulsive buying. The variables included personality variables, motivations for buying, and
consequences of compulsive buying. This scale is correlated with attitudes toward money, but
not correlated with materialism. The Faber scale measures compulsive buying behavior, whereas
the Valence scale measures compulsive buying tendencies. This measure has demonstrated low
reliability across studies, and is best used to identify extreme cases of compulsive buying
behavior.
Edwards (1993) Edwards identified five distinct levels of compulsive buying into which all
consumers could be classified, all of which were represented among a random sample of
individuals from the general population. These levels, listed from lowest to highest level of
compulsive buying severity, are: 1. Non-compulsive: exclusively make planned purchases of
items when they are needed 2. Recreational: occasionally make unplanned, impulsive purchases,
often in an effort to improve mood 3. Borderline: like recreational buyers, occasionally purchase
items to improve mood; unlike recreational buyers, may feel guilty after purchasing items that
they do not need 4. Compulsive: frequently purchase items to relieve stress or anxiety, often feel
guilty after purchasing items that they do not need, and often suffer negative emotional and
economic consequences as a result of their purchasing behavior 5. Addicted: experience a
continuous, powerful urge to purchase items that is so strong that they often neglect other
obligations and postpone or cancel other activities to act on this urge
Richmond (2008) This newest assessment tool developed by Ridgway for measuring compulsive
buying behavior differs from its predecessors in a variety of ways. For one thing, it sees
compulsive buying as partly obsessive-compulsive--an anxiety disorder--and partly an impulse-
control disorder. (Most previous researchers have considered compulsive buying to be solely an
impulse-control disorder and, as a result, have omitted items relating to the compulsive nature of
the problem.) In addition, previous scales almost always included financial and debt issues; but
we now know there are compulsive buyers without financial problems, although if they keep on
spending, they may well have some in the future. Finally, this scale specifically addresses buying
rather than shopping--one can, after all, shop compulsively without ever buying. As opposed to
the Faber scale, Ridgway’s scale focuses more on actual characteristics of compulsive buying
instead of its consequences.
Yale-Brown Obssessive Compulsive Scale – Shopping Version (1996) Monahan and colleagues
modified the Yale-Brown Obsessive-Compulsive Scale (1989) to create the YBOCS-Shopping
Version (YBOCS-SV) to assess cognitions and behaviors associated with compulsive buying.
Like its sister instrument, the YBOCS-SV consists of 10 items, five of which rate
preoccupations, and five which rate behaviors. For assessing both preoccupations and behaviors,
subjects are asked about time involved, interference due to the preoccupations or behaviors,
distress associated with shopping, the resistance to the thoughts or behavior, and degree of
control over the symptoms. Items are rated from 0 (none) to 4 (extreme), and scores can range
from 0 to 40. In the sample described by Monahan et al. (1996), the mean YBOCS-SV score for
untreated compulsive shoppers was 21 (range 18-25), and 4 (range 1-7) for normal shoppers.
(A. Edwards, 2010)
.Research Method
From the above scales we have selected Compulsive Buying Scale created by Valence.
D’Astous & Fortier. This scale helps us to measure the compulsiveness of a person using 13
different questions which represents impulsiveness and other compulsive behavior of a person.
The quaternaries and scoring method is given in the next page.
Compulsive Buying Scale © Valence. D’Astous & Fortier
Strongly Somewhat agree nor Somewhat Strongly
agree agree disagree disagree disagree
(5) (4) (3) (2) (1)
1) When I have money, I cannot help
but spend part or all of it. _____ _____ _____ _____ _____
2) I am often impulsive in my
buying behavior. _____ _____ _____ _____ _____
3) For me, shopping is a way of facing the
stress of my daily life and relaxing. _____ _____ _____ _____ _____
4) I sometimes feel that something inside
pushed me to go shopping. _____ _____ _____ _____ _____
5) There are times when I have a
strong urge to buy. _____ _____ _____ _____ _____
6) At times, I have felt somewhat guilty
after buying a product, because it
seemed unreasonable. _____ _____ _____ _____ _____
7) There are some things I buy that I do not
show to anybody for fear of being perceived
as irrational in my buying behavior. _____ _____ _____ _____ _____
8) I often have an unexplainable urge, a
sudden and spontaneous desire, to go and
buy something. _____ _____ _____ _____ _____
9) As soon as I enter a shopping center or mall,
I have an irresistible urge to go into a shop
and buy something. _____ _____ _____ _____ _____
Name: Gender: Age:
Major: Trimester :
10) I am one of those people who often
respond to direct mail offers. _____ _____ _____ _____ _____
11) I have often bought a product that
I did not need, while knowing that I have
very little money left. _____ _____ _____ _____ _____
12) I am a spendthrift. _____ _____ _____ _____ _____
13) I have sometimes thought “If I had to do it
over again, I would…” and felt sorry for
something I have done or said. _____ _____ _____ _____ _____
Calculating your score:
• Each X that you placed corresponds to a number: 5 for “strongly agree”, 4 for “somewhat
agree”, 3 for “neither agree nor disagree”, 2 for “somewhat disagree, and 1 for “strongly
disagree.
• Add together the 13 numbers for your Xs to get your total scale score.
• Compulsive buyers tend to score 42.2 or higher.
Literature Review
O'Guinn and Faber (1989) view compulsive buying as an addictive behavior with the following
definition:
a response to an uncontrollable drive or desire to obtain, use or experience a feeling,
substance, or activity that leads an individual to repetitively engage in a behavior that will
ultimately cause harm to the individual and/or others (p. 148).
Valence et al. (1988), who identified three constructs associated with compulsive buying
behavior: 1) a strong emotional activation (increase in psychological tension); 2) a high
cognitive control (an acknowledgement that buying will reduce the tension); and 3) a high
reactivity (looking for tension reduction, rather than ownership). It also should be noted that
the O'Guinn and Faber (1989) definition is sufficiently general to allow for non-purchase
consumption (e.g., anorexia/bulimia, or gambling). However, the objective of the study is to
examine compulsive behavior as it relates to uncontrollable purchasing activity.
Conceptual Development of Valence et al. (1988) Scale
The first scale developed to tap the constructs underlying compulsive buying behavior was
developed by Valence, d'Astous and Fortier (1988) and stems from early conceptual work
done by Faber, O'Guinn, and Krych (1988). During the early stages of this scale's
development there were four dimensions involved with this measure. The first dimension was
identified as "tendency to spend", wherein a compulsive buyer should exhibit a higher
propensity to spend than a non-compulsive buyer.
The second dimension, "reactive aspect", dealt with the individual's response to strong urges to
purchase. Thus, an individual exhibiting compulsive buying behavior might feel that the
motivations or urges to purchase are irresistible or beyond their control, while non-compulsive
buyers would not view such motivations to purchase as uncontrollable.
The third dimension associated with compulsive buying by Valence et al. (1988) was post-
purchase guilt. Researchers have reported evidence that individuals who engage in
compulsive buying often felt remorse over their behaviors (Faber, O'Guinn and Krych 1987;
O'Guinn and Faber 1989).
Finally, a fourth dimension was determined to be family environment, that is, the environment
(which would include relationships among the family members) in which one grew up should
suggest a predisposition to engage in negative consumption behaviors, such as compulsive
buying (d'Astous, Maltais and Roberge 1990). However, in the final version of the Valence et
al. (1988) scale, the dimension of family environment was dropped because of poor internal
consistency.
The Valence et al. (1988) scale has been used in several studies. Scherhorn, Raab and Reisch
(1990) employed the scale to study self-reported compulsive and "normal" German
consumers. The scale exhibited a Cronbach's alpha of .92 across both samples, but produced
different factor structures in the compulsive and normal consumer samples. The non-
compulsive subjects' scale responses produced two factors, an irresistible urge to purchase
and a certain amount of postpurchase guilt. The compulsive buyer group's scale answers
resulted in three factors: a external urge to purchase and an internal urge to purchase, along
with a third factor, noted to be postpurchase guilt, similar to the noncompulsive group. These
results suggest that the Valence et al. (1988) scale strongly taps into a motivational construct
related to compulsive buying. (Cole andSherrell,1995)
Target people
To conduct researchcompulsivebuyingwe needapropersample whichrepresentthe population.In
our researchwe have takenthe studentsUnitedinternationalUniversityasthe populationand
conductedsurveyoncompulsive buyingbehaviorinvariousplaces.The numberof surveyswe have
completedis132 meaningoursample size is132 studentsconsistingbothmale andfemalestudents.
Segmentation
Whole sample was divided into four demographic segmentation which are
1. Gender
2. Age
3. Major
4. Trimester
Gender: The reason we have chosen gender as a segment because whenever it comes to
shopping our gender have different response towards it. Women react more strongly than men
to personal interaction with sales associates. Men are more likely to respond to more utilitarian
aspects of the experience — such as the availability of parking, whether the item they came for is
in stock, and the length of the checkout line. Gender, is one of the easier customer attributes to
address in a strategic fashion. Truly sophisticated marketers could get into attempting to
differentiate services by gender and age or between professional women and those who manage
households full-time.
Age: There is a correlation between age and buying. Normally it has been seen the teenagers
have the tendency to spend the most. And the more a person age the less one shop or spend.
Teenagers have a tendency to move towards new objects very fast and most of the time always
focused on buying the latest edition in the market. It has been speculated that compulsive
buying tendencies might originate in early consumption experiences and therefore suggested to
study the phenomenon within the teenager consumer population. (d'Astous and Tremblay,
1989)
Major: There are different principles in United International University. In our survey we have
mainly focused on four the principle which is Marketing, Finance, Human Resource
Management and Accounting. The main reason we have chosen this four segment is to see
which type of student have a tendency more towards being compulsive.
Trimester: Trimester is also an important factor somehow closely related to the age. But still in a
particular there can be different age. So it is also an factor form we can see the compulsiveness
of students of United International University.
Results Analysis
We have collected a total 132 questionnaires and among this 132 surveys a total of 68 person
scored more than 42 that means they have compulsive buying behavior. This number
represents 52% of total student selected for survey in the university. Let’s break it down to
segments get a macro view:
Gender: Among the 132 samples the total number 37 students were males and 95 samples
were females.
1. Male: When it comes to the male category they have a tendency to be lees compulsive
because 17 of the 37 male were compulsive and the remaining 20 male were non
compulsive in buying behavior. So it can be stated that 46% of the males are compulsive
and 54% are not compulsive. Males who are compulsive have the average score of
47.18 and mostly scoring 43 in the survey in the other hand the average score for non-
compulsive buyers is 35.3 and mostly scoring 33 in the assessment.
2. Female: Total number of female in this survey is 95. Among the 95 female the total
number of compulsive buyers were 51 and the remaining 44 were put in the non-
compulsive category. So it can be stated that women are more compulsive than men
and according to the results 54% of the females were compulsive and 46% scored below
the compulsive score. When it comes to the average score Females are at equal with
the males which is 47.18 and the non-compulsive females average scores 35.02. now
most compulsive women have scored 44 while the non-compulsive women scored 38
which is quite close to being compulsive.
Age: When it comes to age there are five more sub categories and there are differences in the
results. Among the total of 132 survey 20 falls in category of 20 and less, 29 people have a age
of 21, the highest number of people fall in the 22 age category which is 43, 34 people belong in
the 23 age category and the rest in in 24 and above category.
1. 20 years and less: When it comes to the people who age 20 or less the number is little
bit low which is 20. But the funny fact is that they score 50/50 because the number of
compulsive buyers and non-compulsive buyers are exactly same as a result all the
statistical results also equal. And the number is 10. The average score the compulsive
buyers have is 46.6 while the non-compulsive buyers scored 34.
2. 21 years: a total of 29 people falls in this category and the number of compulsive buyers
are less than the number of non-compulsive buyers which is respectively 12 and 17.
This tells that 41% of the student are compulsive compare to the 59% of non-compulsive
buyers. The average score is 46.31 for the compulsive buyers and 31 for the non-
compulsive buyers. Most compulsive students scored 44 and the non-compulsive
students scored mostly 31. The low score of non-compulsive buyers tells how far they
are from being compulsive.
3. 22 years: 23 of the students who age 22 years are compulsive and the remaining 20 are
non-compulsive among the total of 43 students. It shows that 53% student aging 22
years are compulsive and the rest are non-compulsive. Most compulsive students
scored 44 while the non-compulsive scored 37 in the sheet.
4. 23 years: a total of 34 students are in this category and the number of compulsive
buyers are much higher than the number of non-compulsive buyers which is respectively
20 and 14. This tells that 41% of the student are non-compulsive compare to the 59% of
compulsive buyers. The average score is 47.15 for the compulsive buyers and 35.64 for
the non-compulsive buyers. Most compulsive students scored 46 and the non-
compulsive students scored mostly 41. The high score of non-compulsive buyers tells
how close they are towards being compulsive.
5. 24 years and above: 4 of the students who age 24 years and above are compulsive and
the remaining 7 are non-compulsive among the total of 43 students. It shows that 36%
student aging 24 and above are compulsive and 64% are non-compulsive. Most non-
compulsive scored 38 in the sheet.
Major: There is slight difference in the total number of surveys in case of Major because there
were students who haven’t declared their major yet so we have to set them aside while
assessing the category. As a result the total number was 116 students who falls in this category
and among them 42 have marketing major, 18 have Human Resource Management, 17
students doing Accounting and the remaining 39 doing Finance.
1. Marketing: The total number of Compulsive buyers are 21 students and the fact is that
the total number of non-compulsive students is exactly the same. So the number is
50/50 for both side. But the average score differs which is 49.43 and 35.82 respectively.
Well marketing students who are compulsive have a high average that shows how
compulsive they are. 47 is the most scored number among the compulsive marketing
major students while the non-compulsive scored mostly 40.
2. Human resource Management: When it comes to the HRM category they have a
tendency to be lees compulsive because 8 of the 18 students were compulsive and the
remaining 10 students were non compulsive in buying behavior. So it can be stated that
44% of the HRM students are compulsive and 56% are not compulsive. HRM students
who are compulsive have the average score of 46.5 and mostly scoring 45 in the survey
on the other hand the average score for non-compulsive buyers is 32.1 and mostly
scoring 29 in the assessment.
3. Accounting: Accounting students live in more calculated way than others but they are
not more calculated when it comes to spending and it can be seen that among the 17
students of accounting major 10 of them are compulsive while the remaining 7 is non-
compulsive. So the 59% is compulsive and 41 students are non-compulsive and the
average score of compulsive accounting students is 32.1 and most scored 44. The
average of non-compulsive scored 34.14 while most students scored 39.
4. Finance: 20 of the Finance students who are compulsive and the remaining 19 are non-
compulsive among the total of 39 students. It shows that 51% of Finance student are
compulsive and 49% are non-compulsive. Most non-compulsive scored 36 and most
compulsive scored 43 in the sheet.
Trimester: Students from different Trimester have shown different characteristics in the
assessment that clearly shows that trimesters also have an effect in the compulsiveness of a
student. The assesmetn is given below:
1. 8th
and below: there is a total of 18 students in the sample who are studying in the 8th
trimester or below.14 of the total students are compulsive on the other hand only four of
them are non-compulsive. The difference is quit high which is 78% to 22%. Compulsive
students have average score of 45.5 and the non-compulsive students have an average
score of 36.75. Most of the compulsive students scored 44. That tells they are
compulsive but not in the extreme phase.
2. 9th
Trimester: A total of 25 students are in this category and the number of compulsive
buyers are higher than the number of non-compulsive buyers which is respectively 13
and 12. This tells that 48% of the student are non-compulsive compare to the 52% of
compulsive buyers. The average score is 46.15 for the compulsive buyers and 33.33 for
the non-compulsive buyers. Most compulsive students scored 44 and the non-
compulsive students scored mostly 37. The high score of non-compulsive buyers tells
how close they are towards being compulsive.
3. 10th
Trimester: Total number 10th
Trimester students in this survey is 53. Among the 53
female the total number of compulsive buyers were 23 and the remaining 30 were put in
the non-compulsive category. According to the results 43% of the students were
compulsive and 57% scored below the compulsive score. The average score is 46 for
compulsive students and the non-compulsive students average scores 35.02. That
shows that compulsive students are very low compulsive buyers and non-compulsive
buyers are far from being compulsive.
4. 11th
Trimester: A total of 14 students among 19 sample students are compulsive in the
11th
trimester while the remaining 5 students are non-compulsive. So the students who
study in the 11th
trimester have the tendency to be more compulsive. The average score
is 45.92 and 34.14 respectively while the most compulsive students scored 43.
5. 12th
and below: 9 of the 12th
Trimester and above students are compulsive and the
remaining 7 are non-compulsive among the total of 16 students. It shows that 56% of
12th
Trimester and above student are compulsive and 44% are non-compulsive. Most
non-compulsive scored 38 and most compulsive scored 50 in the sheet. The average
score achieved by compulsive students is 49 while the non-compulsive have an average
of 33. So the students in this category are high compulsive buyers than others.
Implementation
Basedon the resultsfromthe surveythere are a good numberof studentsthatcan serve ascompulsive
customers.Soif anyone wantsto capture the attentionof the Studentsof the UnitedInternational
Universityitisa goodIdeato go withadvertisementthatbringsoutcompulsivenessof aperson.
Advertisementthatshowsinstantbenefitsthatcustomerswill receive aftergettingthe productisa
goodoption.Like chocolate orFoodadvertisements.Womenshouldbe the maintargetwhile itwillbe
much more focusedif theyare studyingin8th
trimesterorbellow.
Conclusion
The main reasonforconductinga surveyisto uncoveran answerthenhave a discussiononthemafter
that findthe objective informations andthencompare the resultsindifferentcategories.Bydoingthis
we can findthe highlights of importantfactors.Now we didasurveyoncompulsive buying behaviorof
the studentsof UnitedInternationalUniversityandgotamazingresultforma selected132students.
Firstwe have assessedthatwomenhave tendencytobe more compulsivecompare tothe man.Whenit
comesto age 21 yearsstudentsare leescompulsive while the 23 yearsstudentshave highcompulsive
buyingbehavior.Intermsof majorMarketingstudentsare inbetweenwhileaccountingstudentsare
more compulsive compare tootherdepartments.Finallystudentswhoare currentlystudying in8th
trimesterorbeloware muchmore compulsivethananyotherdimension.Thisresulthasgivenusan
importantinsighthowwe shouldtargetthe UnitedInternational Studentsforaexistingproductornew
product.

Consumer compulsive buying behavior (Consumer Behavior)

  • 1.
    A survey reporton Consumer Compulsive Buying Behavior
  • 2.
    Submittedby Name Id Md. IsmailHossen 111 131 394 JahedaAlam 111 131 260 SharminAhmed 111 131 265
  • 3.
    April 28, 2015 Ratan Lecturerof Finance, School of Business, United International University. Dhanmondi, Dhaka-1209. Subject: Submission of the Report on Consumer Compulsive Buying Behaviour. Dear Sir, With most respectfully thank you for giving us the opportunity to prepare a Report on “Consumer Compulsive Buying Behaviour.” By preparing this Report, we have learned a lot about how to analyze the market using survey and take decision based on survey result. We have submitted this Report for your kind appraisal. We could do it significantly enhanced but due to sometime constraint it was not possible to submit it so widely. We are thankful to you for your assist in this regard. Thanking you in anticipation. Sincerely yours On behalf of the group Md. Ismail Hossen
  • 4.
    What is ConsumerCompulsive Buying Behavior Compulsive consumption is in the realm of abnormal behavior-an example of the dark side of the consumption. Consumer who are compulsive are addicted, in some respect they are uncontrollable or out of control. Their action also have damaging affect over others sometimes. Gambling, shopping, various food consumption are all can serve as compulsive behavior. (Schiffman and Kanuk, 1978) Extent of compulsive buying behavior (Who and Why) They come from all social backgrounds, but the vast majority of them are women. We are a highly materialist, consumer-driven society. It’s easy to spend, there is much to buy. Advertisements are ubiquitous. Advertisements for product after product show us that “to have is to be”. You are what you eat, wear and drive. Material goods are fashion statements and value statements. Possessions are a way of reinventing yourself, of compensating for faults, of regulating emotions, even. They can replace a sense of emptiness, they can even substitute for a relationship. All goods can be a political statement. Just as shunning certain products and proudly/defiantly showing off others can be literally a political badge so there is code for the materially minded. Labels count, and some shout. Researchers in this area believe two factors lead to compulsive shopping. Helga Dittmar of Sussex University suggests two factors are important. 1. The first she describes as self-discrepancy: this is, in effect, the difference between your perceived actual self and your desired ideal or possible self. The discrepancy idea has been implicated in alcohol abuse,eating disorders and sexual promiscuity. The theory is that possessions fill the gap: they reduce the discrepancy; they offer compensation or repair. That is why certain goods seem to appear high on the must-have list for problematic shoppers (clothes, body care, shoes, electrical, leisure goods). 2. The second is good old-fashioned material values. Materialists believe that possessions are the key to self-definition and happiness. They are an indicator of success and hence a
  • 5.
    major life goal.Non- or post-materialist values would offer quite different suggest as to how to deal with these problems. (Dittmar, 2005) Compulsive Buying Behavior: an Addiction It’s one thing to surrender to the occasional impulse buy — that watch gleaming from behind the display case, or a pair of black shoes that will add the perfect dash of sophistication to your favorite business suit. But when your purchases shift from impulsive to compulsive, it’s the first sign that you might be grappling with a more serious condition: a shopping addiction. Psychologists call it Compulsive Buying Disorder, which is characterized as an impulse-control issue – just like gambling or binge eating – and has the potential to create a whirlwind of emotional and financial distress. In the video above, Money Talks News founder Stacy Johnson reveals some of the telltale signs of shopaholics and explains what they can do to curb their spending. Check it out, then read on for more… 1. You have many unopened or tagged items in your closet We’re not talking about the sweater your aunt gave you last holiday season, but about items you selected on your own that sit unopened or with their tags still attached. You likely even forgot about some of these possessions – boxes of shoes lining the bottom of your closet or jackets that have never seen the light of day. 2. You often purchase things you don’t need or didn’t plan to buy You’re easily tempted by items that you can do without. A fifth candle for your bedroom dresser, a new iPod case, even though yours is fine…you get the idea. You’re particularly vulnerable if you’ve admitted to having an “obsession,” like shoes or designer handbags. Just because your splurges tend to stick to one category doesn’t make them any more rational.
  • 6.
    3. An argumentor frustration sparks an urge to shop Compulsive shopping is an attempt to fill an emotional void, like loneliness, lack of control, or lack of self-confidence. Shopaholics also have a tendency to suffer from mood disorders, eating disorders, or substance abuse problems. So if you tend to binge on comfort food after a bad day, studies suggest that you may be more likely to indulge in a shopping spree too. 4. You experience a rush of excitement when you buy Shopaholics experience a “high” or an adrenaline rush, not from owning something, but from the act of purchasing it. Experts say dopamine, a brain chemical associated with pleasure, is often released in waves as shoppers see a desirable item and consider buying it. This burst of excitement can become addictive. 5. Purchases are followed by feelings of remorse This guilt doesn’t have to be limited to big purchases, either; compulsive shoppers are just as often attracted to deals and bargain hunting. Despite any remorse that follows, though, shopaholics are adept at rationalizing just about any purchase if challenged. 6. You try to conceal your shopping habits If you’re hiding shopping bags in your daughter’s closet or constantly looking over your shoulder for passing co-workers as you shop online, this is a possible sign that you’re spending money at the expense of your family, your loved ones, or even your job. 7. You feel anxious on the days you don’t shop It’s one thing to feel anxious if you haven’t had your morning cup of joe, but if you’re feeling on edge because you haven’t swiped your debit card all day, be concerned. Shopaholics have reported feeling “out of sorts” if they haven’t had their shopping fix, and have even admitted to shopping online if they couldn’t physically pull away from their day’s responsibilities.
  • 7.
    A framework forCompulsive buying behavior (Workman and Paper, 2010)
  • 8.
    Personality Variables Compulsivity Early researchhas indicated that some people possess a predisposition to behave compulsively, whether it is uncontrolled purchasing, gambling, substance addiction, etc. Further, research has also indicated the comorbidity of these behaviors among many consumers. Specifically, compulsive buying has been linked to other impulse control disorders. Low Self-Esteem One of the most consistent findings about compulsive buyers is that low self-esteem is strongly associated with it. Negative Affect Research has indicated a strong tendency for compulsive buyers to exhibit a higher level of depression over other people . Loneliness Compulsive buyers have been found to prefer to shop alone. Social isolation and feelings of loneliness have been linked to compulsive shoppers. Arousal Seeking Compulsive buying has been linked to excitement seeking tendencies. One would therefore expect more compulsive buyers to be associated with arousal seeking tendencies than consumers without the disorder. Fantasizing Research suggests a strong link between compulsive buyers and the ability to fantasize. Reasons for higher rates of fantasizing among these consumers include using it to serve as an escape for negative feelings underlying and associated with personal success and social approval. In addition, fantasizing serves to reinforce compulsive behaviors by enabling people to mentally rehearse anticipated positive outcomes of these activities. Demographics Demographic findings described in the literature review provide support that more women than men suffer from compulsive buying disorder. Gender difference in compulsive buying could be artifactual, as more women acknowledge that they enjoy shopping as compared to men. Affect Intensity A study found differences in perceptions and judgments about actions among compulsive and non-compulsive consumers. it indicated that differences exist among consumers with regard to the strength of emotions, or the degree of affect intensity experienced, as derived from various stimuli, and as exhibited in their corresponding responses to them. Their shopping experiences as sexually exciting, suggests a heightened sense of arousal experienced by compulsive shoppers, not typically experienced by normal consumers. Some people, as compared with others,
  • 9.
    consistently experience theiremotions with greater strength when exposed to emotionally provocative stimuli. Thus, it is reasonable to believe that compulsive consumers, who are predicted to experience a greater degree of depression, lower mood states, and lower self-esteem over other consumers, may be predisposed to have stronger affect responses to certain stimuli over other consumers. In particular, these stimuli could include other compulsive consumers’ emotionally charged and positive opinions about the appropriateness of continuing with purchase behaviors, as well as being exposed to hard sell approaches by aggressive salespersons. Normative Evaluations and Impulse Control Low impulse control has been related to obsessive-compulsive personalities as their ability to delay gratification is lower than other people researchers reasoned that not all consumers with impulses necessarily act on them, as even highly impulsive consumers do not succumb to every spontaneous buying stimulus. A variety of factors, such as knowledge and a sense of responsibility for one’s personal finances, social visibility, and/or awareness of one’s behavior, can interrupt a consumer’s transition from impulsive feeling to impulsive action. However, as the research has evidenced, most compulsive purchasers give little attention to considerations such as these. Rather, they are so strongly compelled to act in order to assuage negative inner feelings of self-esteem and self-worth that these considerations are either dismissed as unimportant, or not considered at all. Short and Long-term Consequences of Compulsive Shopping Compulsive shoppers derive some positive outcomes from purchasing, such as reduction of stress and tension temporary restoration of a positive self-concept, and enhanced interpersonal relations. The evidence is overwhelming, however, that these positive outcomes are ephemeral, and that long-term compulsive consumption has adverse consequences for most individuals in the forms of excessive personal debt, legal difficulties, as well as low self-esteem and guilt associated with these problems (WorkmanandPaper,2010) Compulsive Buying Scales Valence (1988): Gilles Valence and his associates developed the first compulsive buying measurement scale. They identified three constructs associated with compulsive buying behavior: 1. a strong emotional activation, resulting in an increase in psychological tension 2. an acknowledgment that buying will reduce the tension 3. a high reactivity to the tension, meaning that the buyer is primarily looking for reduced tension rather than object ownership. The items on this scale assess three dimensions of compulsive buying: 1. a tendency to spend 2. an urge to
  • 10.
    buy or shop3. post-purchase guilt Some evidence suggests that the Valence scale leans more toward identifying compulsive shopping rather than compulsive buying tendencies. Faber and O’Guinn (1992): Faber and O’Guinn emplyoyed a phenomenological approach to the development of a scale designed to identify compulsive buyers in the general population. By examining in-depth interviews with self-reported compulsive buyers, they constructed a screening scale to identify compulsive buyers. They suggested that various constructs such as self-esteem, materialism, and credit card usage are associated with compulsive buying. This seven-item compulsive buying scale or screener is the most commonly used scale for measuring compulsive buying. The variables included personality variables, motivations for buying, and consequences of compulsive buying. This scale is correlated with attitudes toward money, but not correlated with materialism. The Faber scale measures compulsive buying behavior, whereas the Valence scale measures compulsive buying tendencies. This measure has demonstrated low reliability across studies, and is best used to identify extreme cases of compulsive buying behavior. Edwards (1993) Edwards identified five distinct levels of compulsive buying into which all consumers could be classified, all of which were represented among a random sample of individuals from the general population. These levels, listed from lowest to highest level of compulsive buying severity, are: 1. Non-compulsive: exclusively make planned purchases of items when they are needed 2. Recreational: occasionally make unplanned, impulsive purchases, often in an effort to improve mood 3. Borderline: like recreational buyers, occasionally purchase items to improve mood; unlike recreational buyers, may feel guilty after purchasing items that they do not need 4. Compulsive: frequently purchase items to relieve stress or anxiety, often feel guilty after purchasing items that they do not need, and often suffer negative emotional and economic consequences as a result of their purchasing behavior 5. Addicted: experience a continuous, powerful urge to purchase items that is so strong that they often neglect other obligations and postpone or cancel other activities to act on this urge Richmond (2008) This newest assessment tool developed by Ridgway for measuring compulsive buying behavior differs from its predecessors in a variety of ways. For one thing, it sees compulsive buying as partly obsessive-compulsive--an anxiety disorder--and partly an impulse- control disorder. (Most previous researchers have considered compulsive buying to be solely an
  • 11.
    impulse-control disorder and,as a result, have omitted items relating to the compulsive nature of the problem.) In addition, previous scales almost always included financial and debt issues; but we now know there are compulsive buyers without financial problems, although if they keep on spending, they may well have some in the future. Finally, this scale specifically addresses buying rather than shopping--one can, after all, shop compulsively without ever buying. As opposed to the Faber scale, Ridgway’s scale focuses more on actual characteristics of compulsive buying instead of its consequences. Yale-Brown Obssessive Compulsive Scale – Shopping Version (1996) Monahan and colleagues modified the Yale-Brown Obsessive-Compulsive Scale (1989) to create the YBOCS-Shopping Version (YBOCS-SV) to assess cognitions and behaviors associated with compulsive buying. Like its sister instrument, the YBOCS-SV consists of 10 items, five of which rate preoccupations, and five which rate behaviors. For assessing both preoccupations and behaviors, subjects are asked about time involved, interference due to the preoccupations or behaviors, distress associated with shopping, the resistance to the thoughts or behavior, and degree of control over the symptoms. Items are rated from 0 (none) to 4 (extreme), and scores can range from 0 to 40. In the sample described by Monahan et al. (1996), the mean YBOCS-SV score for untreated compulsive shoppers was 21 (range 18-25), and 4 (range 1-7) for normal shoppers. (A. Edwards, 2010) .Research Method From the above scales we have selected Compulsive Buying Scale created by Valence. D’Astous & Fortier. This scale helps us to measure the compulsiveness of a person using 13 different questions which represents impulsiveness and other compulsive behavior of a person. The quaternaries and scoring method is given in the next page.
  • 12.
    Compulsive Buying Scale© Valence. D’Astous & Fortier Strongly Somewhat agree nor Somewhat Strongly agree agree disagree disagree disagree (5) (4) (3) (2) (1) 1) When I have money, I cannot help but spend part or all of it. _____ _____ _____ _____ _____ 2) I am often impulsive in my buying behavior. _____ _____ _____ _____ _____ 3) For me, shopping is a way of facing the stress of my daily life and relaxing. _____ _____ _____ _____ _____ 4) I sometimes feel that something inside pushed me to go shopping. _____ _____ _____ _____ _____ 5) There are times when I have a strong urge to buy. _____ _____ _____ _____ _____ 6) At times, I have felt somewhat guilty after buying a product, because it seemed unreasonable. _____ _____ _____ _____ _____ 7) There are some things I buy that I do not show to anybody for fear of being perceived as irrational in my buying behavior. _____ _____ _____ _____ _____ 8) I often have an unexplainable urge, a sudden and spontaneous desire, to go and buy something. _____ _____ _____ _____ _____ 9) As soon as I enter a shopping center or mall, I have an irresistible urge to go into a shop and buy something. _____ _____ _____ _____ _____ Name: Gender: Age: Major: Trimester :
  • 13.
    10) I amone of those people who often respond to direct mail offers. _____ _____ _____ _____ _____ 11) I have often bought a product that I did not need, while knowing that I have very little money left. _____ _____ _____ _____ _____ 12) I am a spendthrift. _____ _____ _____ _____ _____ 13) I have sometimes thought “If I had to do it over again, I would…” and felt sorry for something I have done or said. _____ _____ _____ _____ _____ Calculating your score: • Each X that you placed corresponds to a number: 5 for “strongly agree”, 4 for “somewhat agree”, 3 for “neither agree nor disagree”, 2 for “somewhat disagree, and 1 for “strongly disagree. • Add together the 13 numbers for your Xs to get your total scale score. • Compulsive buyers tend to score 42.2 or higher. Literature Review O'Guinn and Faber (1989) view compulsive buying as an addictive behavior with the following definition: a response to an uncontrollable drive or desire to obtain, use or experience a feeling, substance, or activity that leads an individual to repetitively engage in a behavior that will ultimately cause harm to the individual and/or others (p. 148). Valence et al. (1988), who identified three constructs associated with compulsive buying behavior: 1) a strong emotional activation (increase in psychological tension); 2) a high cognitive control (an acknowledgement that buying will reduce the tension); and 3) a high reactivity (looking for tension reduction, rather than ownership). It also should be noted that the O'Guinn and Faber (1989) definition is sufficiently general to allow for non-purchase consumption (e.g., anorexia/bulimia, or gambling). However, the objective of the study is to examine compulsive behavior as it relates to uncontrollable purchasing activity. Conceptual Development of Valence et al. (1988) Scale The first scale developed to tap the constructs underlying compulsive buying behavior was developed by Valence, d'Astous and Fortier (1988) and stems from early conceptual work done by Faber, O'Guinn, and Krych (1988). During the early stages of this scale's
  • 14.
    development there werefour dimensions involved with this measure. The first dimension was identified as "tendency to spend", wherein a compulsive buyer should exhibit a higher propensity to spend than a non-compulsive buyer. The second dimension, "reactive aspect", dealt with the individual's response to strong urges to purchase. Thus, an individual exhibiting compulsive buying behavior might feel that the motivations or urges to purchase are irresistible or beyond their control, while non-compulsive buyers would not view such motivations to purchase as uncontrollable. The third dimension associated with compulsive buying by Valence et al. (1988) was post- purchase guilt. Researchers have reported evidence that individuals who engage in compulsive buying often felt remorse over their behaviors (Faber, O'Guinn and Krych 1987; O'Guinn and Faber 1989). Finally, a fourth dimension was determined to be family environment, that is, the environment (which would include relationships among the family members) in which one grew up should suggest a predisposition to engage in negative consumption behaviors, such as compulsive buying (d'Astous, Maltais and Roberge 1990). However, in the final version of the Valence et al. (1988) scale, the dimension of family environment was dropped because of poor internal consistency. The Valence et al. (1988) scale has been used in several studies. Scherhorn, Raab and Reisch (1990) employed the scale to study self-reported compulsive and "normal" German consumers. The scale exhibited a Cronbach's alpha of .92 across both samples, but produced different factor structures in the compulsive and normal consumer samples. The non- compulsive subjects' scale responses produced two factors, an irresistible urge to purchase and a certain amount of postpurchase guilt. The compulsive buyer group's scale answers resulted in three factors: a external urge to purchase and an internal urge to purchase, along with a third factor, noted to be postpurchase guilt, similar to the noncompulsive group. These results suggest that the Valence et al. (1988) scale strongly taps into a motivational construct related to compulsive buying. (Cole andSherrell,1995) Target people To conduct researchcompulsivebuyingwe needapropersample whichrepresentthe population.In our researchwe have takenthe studentsUnitedinternationalUniversityasthe populationand conductedsurveyoncompulsive buyingbehaviorinvariousplaces.The numberof surveyswe have completedis132 meaningoursample size is132 studentsconsistingbothmale andfemalestudents. Segmentation Whole sample was divided into four demographic segmentation which are 1. Gender 2. Age 3. Major 4. Trimester Gender: The reason we have chosen gender as a segment because whenever it comes to shopping our gender have different response towards it. Women react more strongly than men to personal interaction with sales associates. Men are more likely to respond to more utilitarian
  • 15.
    aspects of theexperience — such as the availability of parking, whether the item they came for is in stock, and the length of the checkout line. Gender, is one of the easier customer attributes to address in a strategic fashion. Truly sophisticated marketers could get into attempting to differentiate services by gender and age or between professional women and those who manage households full-time. Age: There is a correlation between age and buying. Normally it has been seen the teenagers have the tendency to spend the most. And the more a person age the less one shop or spend. Teenagers have a tendency to move towards new objects very fast and most of the time always focused on buying the latest edition in the market. It has been speculated that compulsive buying tendencies might originate in early consumption experiences and therefore suggested to study the phenomenon within the teenager consumer population. (d'Astous and Tremblay, 1989) Major: There are different principles in United International University. In our survey we have mainly focused on four the principle which is Marketing, Finance, Human Resource Management and Accounting. The main reason we have chosen this four segment is to see which type of student have a tendency more towards being compulsive. Trimester: Trimester is also an important factor somehow closely related to the age. But still in a particular there can be different age. So it is also an factor form we can see the compulsiveness of students of United International University. Results Analysis We have collected a total 132 questionnaires and among this 132 surveys a total of 68 person scored more than 42 that means they have compulsive buying behavior. This number represents 52% of total student selected for survey in the university. Let’s break it down to segments get a macro view: Gender: Among the 132 samples the total number 37 students were males and 95 samples were females. 1. Male: When it comes to the male category they have a tendency to be lees compulsive because 17 of the 37 male were compulsive and the remaining 20 male were non compulsive in buying behavior. So it can be stated that 46% of the males are compulsive and 54% are not compulsive. Males who are compulsive have the average score of 47.18 and mostly scoring 43 in the survey in the other hand the average score for non- compulsive buyers is 35.3 and mostly scoring 33 in the assessment. 2. Female: Total number of female in this survey is 95. Among the 95 female the total number of compulsive buyers were 51 and the remaining 44 were put in the non- compulsive category. So it can be stated that women are more compulsive than men and according to the results 54% of the females were compulsive and 46% scored below the compulsive score. When it comes to the average score Females are at equal with the males which is 47.18 and the non-compulsive females average scores 35.02. now most compulsive women have scored 44 while the non-compulsive women scored 38 which is quite close to being compulsive.
  • 16.
    Age: When itcomes to age there are five more sub categories and there are differences in the results. Among the total of 132 survey 20 falls in category of 20 and less, 29 people have a age of 21, the highest number of people fall in the 22 age category which is 43, 34 people belong in the 23 age category and the rest in in 24 and above category. 1. 20 years and less: When it comes to the people who age 20 or less the number is little bit low which is 20. But the funny fact is that they score 50/50 because the number of compulsive buyers and non-compulsive buyers are exactly same as a result all the statistical results also equal. And the number is 10. The average score the compulsive buyers have is 46.6 while the non-compulsive buyers scored 34. 2. 21 years: a total of 29 people falls in this category and the number of compulsive buyers are less than the number of non-compulsive buyers which is respectively 12 and 17. This tells that 41% of the student are compulsive compare to the 59% of non-compulsive buyers. The average score is 46.31 for the compulsive buyers and 31 for the non- compulsive buyers. Most compulsive students scored 44 and the non-compulsive students scored mostly 31. The low score of non-compulsive buyers tells how far they are from being compulsive. 3. 22 years: 23 of the students who age 22 years are compulsive and the remaining 20 are non-compulsive among the total of 43 students. It shows that 53% student aging 22 years are compulsive and the rest are non-compulsive. Most compulsive students scored 44 while the non-compulsive scored 37 in the sheet. 4. 23 years: a total of 34 students are in this category and the number of compulsive buyers are much higher than the number of non-compulsive buyers which is respectively 20 and 14. This tells that 41% of the student are non-compulsive compare to the 59% of compulsive buyers. The average score is 47.15 for the compulsive buyers and 35.64 for the non-compulsive buyers. Most compulsive students scored 46 and the non- compulsive students scored mostly 41. The high score of non-compulsive buyers tells how close they are towards being compulsive. 5. 24 years and above: 4 of the students who age 24 years and above are compulsive and the remaining 7 are non-compulsive among the total of 43 students. It shows that 36% student aging 24 and above are compulsive and 64% are non-compulsive. Most non- compulsive scored 38 in the sheet. Major: There is slight difference in the total number of surveys in case of Major because there were students who haven’t declared their major yet so we have to set them aside while assessing the category. As a result the total number was 116 students who falls in this category and among them 42 have marketing major, 18 have Human Resource Management, 17 students doing Accounting and the remaining 39 doing Finance. 1. Marketing: The total number of Compulsive buyers are 21 students and the fact is that the total number of non-compulsive students is exactly the same. So the number is 50/50 for both side. But the average score differs which is 49.43 and 35.82 respectively. Well marketing students who are compulsive have a high average that shows how compulsive they are. 47 is the most scored number among the compulsive marketing major students while the non-compulsive scored mostly 40. 2. Human resource Management: When it comes to the HRM category they have a tendency to be lees compulsive because 8 of the 18 students were compulsive and the remaining 10 students were non compulsive in buying behavior. So it can be stated that
  • 17.
    44% of theHRM students are compulsive and 56% are not compulsive. HRM students who are compulsive have the average score of 46.5 and mostly scoring 45 in the survey on the other hand the average score for non-compulsive buyers is 32.1 and mostly scoring 29 in the assessment. 3. Accounting: Accounting students live in more calculated way than others but they are not more calculated when it comes to spending and it can be seen that among the 17 students of accounting major 10 of them are compulsive while the remaining 7 is non- compulsive. So the 59% is compulsive and 41 students are non-compulsive and the average score of compulsive accounting students is 32.1 and most scored 44. The average of non-compulsive scored 34.14 while most students scored 39. 4. Finance: 20 of the Finance students who are compulsive and the remaining 19 are non- compulsive among the total of 39 students. It shows that 51% of Finance student are compulsive and 49% are non-compulsive. Most non-compulsive scored 36 and most compulsive scored 43 in the sheet. Trimester: Students from different Trimester have shown different characteristics in the assessment that clearly shows that trimesters also have an effect in the compulsiveness of a student. The assesmetn is given below: 1. 8th and below: there is a total of 18 students in the sample who are studying in the 8th trimester or below.14 of the total students are compulsive on the other hand only four of them are non-compulsive. The difference is quit high which is 78% to 22%. Compulsive students have average score of 45.5 and the non-compulsive students have an average score of 36.75. Most of the compulsive students scored 44. That tells they are compulsive but not in the extreme phase. 2. 9th Trimester: A total of 25 students are in this category and the number of compulsive buyers are higher than the number of non-compulsive buyers which is respectively 13 and 12. This tells that 48% of the student are non-compulsive compare to the 52% of compulsive buyers. The average score is 46.15 for the compulsive buyers and 33.33 for the non-compulsive buyers. Most compulsive students scored 44 and the non- compulsive students scored mostly 37. The high score of non-compulsive buyers tells how close they are towards being compulsive. 3. 10th Trimester: Total number 10th Trimester students in this survey is 53. Among the 53 female the total number of compulsive buyers were 23 and the remaining 30 were put in the non-compulsive category. According to the results 43% of the students were compulsive and 57% scored below the compulsive score. The average score is 46 for compulsive students and the non-compulsive students average scores 35.02. That shows that compulsive students are very low compulsive buyers and non-compulsive buyers are far from being compulsive. 4. 11th Trimester: A total of 14 students among 19 sample students are compulsive in the 11th trimester while the remaining 5 students are non-compulsive. So the students who study in the 11th trimester have the tendency to be more compulsive. The average score is 45.92 and 34.14 respectively while the most compulsive students scored 43. 5. 12th and below: 9 of the 12th Trimester and above students are compulsive and the remaining 7 are non-compulsive among the total of 16 students. It shows that 56% of 12th Trimester and above student are compulsive and 44% are non-compulsive. Most non-compulsive scored 38 and most compulsive scored 50 in the sheet. The average
  • 18.
    score achieved bycompulsive students is 49 while the non-compulsive have an average of 33. So the students in this category are high compulsive buyers than others. Implementation Basedon the resultsfromthe surveythere are a good numberof studentsthatcan serve ascompulsive customers.Soif anyone wantsto capture the attentionof the Studentsof the UnitedInternational Universityitisa goodIdeato go withadvertisementthatbringsoutcompulsivenessof aperson. Advertisementthatshowsinstantbenefitsthatcustomerswill receive aftergettingthe productisa goodoption.Like chocolate orFoodadvertisements.Womenshouldbe the maintargetwhile itwillbe much more focusedif theyare studyingin8th trimesterorbellow. Conclusion The main reasonforconductinga surveyisto uncoveran answerthenhave a discussiononthemafter that findthe objective informations andthencompare the resultsindifferentcategories.Bydoingthis we can findthe highlights of importantfactors.Now we didasurveyoncompulsive buying behaviorof the studentsof UnitedInternationalUniversityandgotamazingresultforma selected132students. Firstwe have assessedthatwomenhave tendencytobe more compulsivecompare tothe man.Whenit comesto age 21 yearsstudentsare leescompulsive while the 23 yearsstudentshave highcompulsive buyingbehavior.Intermsof majorMarketingstudentsare inbetweenwhileaccountingstudentsare more compulsive compare tootherdepartments.Finallystudentswhoare currentlystudying in8th trimesterorbeloware muchmore compulsivethananyotherdimension.Thisresulthasgivenusan importantinsighthowwe shouldtargetthe UnitedInternational Studentsforaexistingproductornew product.