New approaches to visualising,
    sharing and guiding design
   Overview of CompendiumLD
   A tool for visualising designs
      Gráinne Conole,
   University of Leicester
Online Educa LD workshop
         30/11/11
Moving beyond content
Moving beyond content


The power of visualisation
   Shift emphasis away from
   content
   Help articulate designs
   Supports effective design
   Provides focus at different levels
   Acts as a dialogic mediating
   artefacts
   Provides a design record
   Encourages reflective practice
   Enables sharing of designs
CompendiumLD
CompendiumLD



    Main workspace for creating
      visual maps and designs
CompendiumLD


 Standard
Compendium
  icon set

                 Main workspace for creating
                   visual maps and designs
CompendiumLD


 Standard
Compendium
  icon set

  Customised          Main workspace for creating
Learning Design
    icon set            visual maps and designs
Building a design
Building a design
Building a design
Activity
Building a design
Activity




 Role
Building a design
Activity




 Role


 Task
Building a design
Activity




 Role


 Task
 Tool
Building a design
Activity



Resource
  Role


  Task
  Tool
Building a design
 Activity
Assignment
 Output
Resource
   Role
   Stop
   Task
   Tool
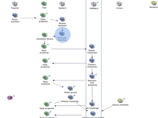
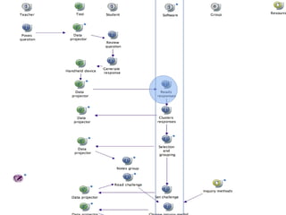
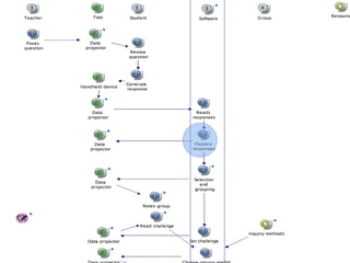
Building a design
                         Student
                          Tasks




 Activity       Each student selects three
                        countries



Assignment
 Output
Resource
   Role
   Stop
   Task
   Tool
Building a design
                         Student              Student
                          Tasks              Resources




 Activity       Each student selects three
                        countries



Assignment
 Output
Resource
   Role
   Stop
   Task
   Tool
Building a design
                                                         Tutor
                         Student              Student    Tasks
                          Tasks              Resources




 Activity       Each student selects three
                        countries



Assignment
 Output
Resource
   Role
   Stop
   Task
   Tool
Building a design
     Activity
    Assignment
      Output
     Resource
       Role
       Stop
       Task
       Tool



Paul Clark & Simon Cross
Building a design
                                      Student
                                       Tasks




     Activity                Each student selects three
                                     countries




    Assignment                 Find and retrieve data
                             about these three countries



      Output
                             Post research to group wiki

     Resource
       Role                  Group nominate person to
                             eliminate multiple entries




       Stop
                                Coordinator makes
                              changes Rest check and


       Task
                                      agree




       Tool
                           Each student posts at least one
                                 comment on forum




                            Student gets feedback from
                                       tutor




Paul Clark & Simon Cross
Building a design
                                      Student                 Student
                                       Tasks                 Resources




     Activity
                                                             List of countries
                             Each student selects three
                                     countries




    Assignment                 Find and retrieve data
                                                                 Internet

                             about these three countries



      Output
                             Post research to group wiki

     Resource
       Role                  Group nominate person to
                             eliminate multiple entries




       Stop
                                Coordinator makes
                              changes Rest check and


       Task
                                      agree




       Tool
                           Each student posts at least one
                                 comment on forum




                            Student gets feedback from
                                       tutor




Paul Clark & Simon Cross
Building a design
                                      Student                 Student
                                       Tasks                 Resources




     Activity
                                                             List of countries
                             Each student selects three
                                     countries




    Assignment                 Find and retrieve data
                                                                 Internet

                             about these three countries



      Output
                             Post research to group wiki

     Resource                                                     Wiki




       Role                  Group nominate person to
                             eliminate multiple entries          Forum




       Stop
                                Coordinator makes
                              changes Rest check and


       Task
                                      agree




       Tool
                           Each student posts at least one
                                 comment on forum




                            Student gets feedback from
                                       tutor




Paul Clark & Simon Cross
Building a design
                                                    Student                 Student
                                                     Tasks                 Resources




     Activity
                                                                           List of countries
                                           Each student selects three
                                                   countries




    Assignment        LO – skills:
                   searching of data
                    and assessing
                                             Find and retrieve data
                                                                               Internet

                                           about these three countries
                    quality of data


      Output
                                           Post research to group wiki

     Resource                                                                   Wiki




       Role                                Group nominate person to
                                           eliminate multiple entries          Forum




       Stop
                   LO – skills: how to
                    collaborate with
                         others

                                              Coordinator makes
                                            changes Rest check and


       Task
                                                    agree




       Tool
                                         Each student posts at least one
                                               comment on forum




                                          Student gets feedback from
                                                     tutor




Paul Clark & Simon Cross
Building a design
                                                                   Student                 Student
                                                                    Tasks                 Resources




     Activity
                                                                                          List of countries
                                                          Each student selects three
                                                                  countries




    Assignment                       LO – skills:
                                  searching of data
                                   and assessing
                                                            Find and retrieve data
                                                                                              Internet

                                                          about these three countries
                                   quality of data


      Output
                 DONE: What if they                       Post research to group wiki

     Resource
                  need more help?

                                                                                               Wiki




       Role                                               Group nominate person to
                                                          eliminate multiple entries          Forum




       Stop
                                  LO – skills: how to
                                   collaborate with
                                        others

                                                             Coordinator makes
                                                           changes Rest check and


       Task
                                                                   agree




       Tool
                                                        Each student posts at least one
                                                              comment on forum




                                                         Student gets feedback from
                                                                    tutor




Paul Clark & Simon Cross
Scaffolding & support
Scaffolding & support
Scaffolding & support
Scaffolding & support
Student                    Student                          Tutor
                                           Tasks                    Resources                         Tasks




                                 Each student selects three
                                         countries


                                                                                       Check resource ok
       LO – skills: how to                                                            for Level 1 students
        collaborate with         Group nominate person to
             others               eliminate multiple entries
                                 and agree dispute process
                                                               Library key skills support
                                                                     pack: internet


           LO – skills:            Find and retrieve data
        searching of data        about these three countries
         and assessing
         quality of data                                               Internet



                                 Post research to group wiki                                   What method
                                                                                               used to post?
DONE: What if they                                                       Wiki                Written / audio etc.
 need more help?




                                                                        Forum
                                                                                            What else could
       DONE: Could                              Rest of group                               tutor be doing?
     nominated person                        Check summary and
     have greater role?                        post comment




                               Each student posts at least one
                             comment on forum about experience
                               of achieving learning outcomes



                                  Reflect on tutor feedback                                 Tutor reads comments and
                                                                                             gives feedback to group
Student                    Student                          Tutor
                                           Tasks                    Resources                         Tasks




                                 Each student selects three
                                         countries


                                                                                       Check resource ok
       LO – skills: how to                                                            for Level 1 students
        collaborate with         Group nominate person to
             others               eliminate multiple entries
                                 and agree dispute process
                                                               Library key skills support
                                                                     pack: internet


           LO – skills:            Find and retrieve data
        searching of data        about these three countries
         and assessing
         quality of data                                               Internet



                                 Post research to group wiki                                   What method
                                                                                               used to post?
DONE: What if they                                                       Wiki                Written / audio etc.
 need more help?




                                                                        Forum
                                                                                            What else could
       DONE: Could                              Rest of group                               tutor be doing?
     nominated person                        Check summary and
     have greater role?                        post comment




                               Each student posts at least one
                             comment on forum about experience
                               of achieving learning outcomes



                                  Reflect on tutor feedback                                 Tutor reads comments and
                                                                                             gives feedback to group
Further information
•   OU Learning design initiative
    •   http://ouldi.open.ac.uk

•   Visualising design - CompendiumLD
    •   http://compendiumld.open.ac.uk

•   Paul Clark - slidecast on using CompendiumLD
    •   http://www.slideshare.net/PerryW/using-compendiumld-to-
        design-a-learning-activity-435001/

•   Sharing designs - Cloudworks
    •   http://cloudworks.open.ac.uk

Conole compendium ld

  • 1.
    New approaches tovisualising, sharing and guiding design Overview of CompendiumLD A tool for visualising designs Gráinne Conole, University of Leicester Online Educa LD workshop 30/11/11
  • 2.
  • 3.
    Moving beyond content Thepower of visualisation Shift emphasis away from content Help articulate designs Supports effective design Provides focus at different levels Acts as a dialogic mediating artefacts Provides a design record Encourages reflective practice Enables sharing of designs
  • 4.
  • 5.
    CompendiumLD Main workspace for creating visual maps and designs
  • 6.
    CompendiumLD Standard Compendium icon set Main workspace for creating visual maps and designs
  • 7.
    CompendiumLD Standard Compendium icon set Customised Main workspace for creating Learning Design icon set visual maps and designs
  • 8.
  • 9.
  • 10.
  • 11.
  • 12.
  • 13.
  • 14.
  • 15.
    Building a design Activity Assignment Output Resource Role Stop Task Tool
  • 16.
    Building a design Student Tasks Activity Each student selects three countries Assignment Output Resource Role Stop Task Tool
  • 17.
    Building a design Student Student Tasks Resources Activity Each student selects three countries Assignment Output Resource Role Stop Task Tool
  • 18.
    Building a design Tutor Student Student Tasks Tasks Resources Activity Each student selects three countries Assignment Output Resource Role Stop Task Tool
  • 19.
    Building a design Activity Assignment Output Resource Role Stop Task Tool Paul Clark & Simon Cross
  • 20.
    Building a design Student Tasks Activity Each student selects three countries Assignment Find and retrieve data about these three countries Output Post research to group wiki Resource Role Group nominate person to eliminate multiple entries Stop Coordinator makes changes Rest check and Task agree Tool Each student posts at least one comment on forum Student gets feedback from tutor Paul Clark & Simon Cross
  • 21.
    Building a design Student Student Tasks Resources Activity List of countries Each student selects three countries Assignment Find and retrieve data Internet about these three countries Output Post research to group wiki Resource Role Group nominate person to eliminate multiple entries Stop Coordinator makes changes Rest check and Task agree Tool Each student posts at least one comment on forum Student gets feedback from tutor Paul Clark & Simon Cross
  • 22.
    Building a design Student Student Tasks Resources Activity List of countries Each student selects three countries Assignment Find and retrieve data Internet about these three countries Output Post research to group wiki Resource Wiki Role Group nominate person to eliminate multiple entries Forum Stop Coordinator makes changes Rest check and Task agree Tool Each student posts at least one comment on forum Student gets feedback from tutor Paul Clark & Simon Cross
  • 23.
    Building a design Student Student Tasks Resources Activity List of countries Each student selects three countries Assignment LO – skills: searching of data and assessing Find and retrieve data Internet about these three countries quality of data Output Post research to group wiki Resource Wiki Role Group nominate person to eliminate multiple entries Forum Stop LO – skills: how to collaborate with others Coordinator makes changes Rest check and Task agree Tool Each student posts at least one comment on forum Student gets feedback from tutor Paul Clark & Simon Cross
  • 24.
    Building a design Student Student Tasks Resources Activity List of countries Each student selects three countries Assignment LO – skills: searching of data and assessing Find and retrieve data Internet about these three countries quality of data Output DONE: What if they Post research to group wiki Resource need more help? Wiki Role Group nominate person to eliminate multiple entries Forum Stop LO – skills: how to collaborate with others Coordinator makes changes Rest check and Task agree Tool Each student posts at least one comment on forum Student gets feedback from tutor Paul Clark & Simon Cross
  • 25.
  • 26.
  • 27.
  • 28.
  • 30.
    Student Student Tutor Tasks Resources Tasks Each student selects three countries Check resource ok LO – skills: how to for Level 1 students collaborate with Group nominate person to others eliminate multiple entries and agree dispute process Library key skills support pack: internet LO – skills: Find and retrieve data searching of data about these three countries and assessing quality of data Internet Post research to group wiki What method used to post? DONE: What if they Wiki Written / audio etc. need more help? Forum What else could DONE: Could Rest of group tutor be doing? nominated person Check summary and have greater role? post comment Each student posts at least one comment on forum about experience of achieving learning outcomes Reflect on tutor feedback Tutor reads comments and gives feedback to group
  • 31.
    Student Student Tutor Tasks Resources Tasks Each student selects three countries Check resource ok LO – skills: how to for Level 1 students collaborate with Group nominate person to others eliminate multiple entries and agree dispute process Library key skills support pack: internet LO – skills: Find and retrieve data searching of data about these three countries and assessing quality of data Internet Post research to group wiki What method used to post? DONE: What if they Wiki Written / audio etc. need more help? Forum What else could DONE: Could Rest of group tutor be doing? nominated person Check summary and have greater role? post comment Each student posts at least one comment on forum about experience of achieving learning outcomes Reflect on tutor feedback Tutor reads comments and gives feedback to group
  • 43.
    Further information • OU Learning design initiative • http://ouldi.open.ac.uk • Visualising design - CompendiumLD • http://compendiumld.open.ac.uk • Paul Clark - slidecast on using CompendiumLD • http://www.slideshare.net/PerryW/using-compendiumld-to- design-a-learning-activity-435001/ • Sharing designs - Cloudworks • http://cloudworks.open.ac.uk