1 | P a g e
Internship Report
On
“MARKET SHARE CAMPARISION BETWEEN COCACOLA AND PEPSI”
At
HCCBPL DEHRADUN
H.N.B. Garhwal University (A Central University)
Submitted for the partial fulfillment of the requirement for
The award of the degree of
MASTER OF BUSINESS ADMINISTRATION
ACADEMIC YEAR(2016-17)
Submitted To: Submitted By:
Mr. A.R.GAJAKOKH MATVAR SINGH
2 | P a g e
Acknowledgement
I am honored to have been allowed to join HINDUSTAN COCA-COLA
BEVERAGE PRIVATE LIMITED. At DEHRADUN area as a summer trainee,
where i received great inspiration and motivation to undertake the report.
My sincere thanks are due to Mr. Ajay Bhuguna sales executive for his
encouragement and guidance which lead me prepare this project in its present
form.
My sincere thanks to all staff member of HINDUSTAN COCA-COLA
BEVERAGE PRIVAT LIMITED . For their cooperative behavior, this made
this task easier.
To Mr.Sachin Singhal (ASM) for giving me the precious consent and help in
completion of my training report.
I also thank Prof. S.C. Bagri & Asst Prof A.R. Gajakosh sir, who has sincerely
supported me with the valuable insight into the completion of the internship.
Lastly only through the encouragement and his blessing of my family and well
wishes made this project to complete in the present form.
Date.............................
Place – Dehradun
Matvar Singh
3 | P a g e
DECLARATION
I hereby declare that, the project report entitled “market share comparison
between coca-cola & Pepsi” at Hindustan coca-cola beverages Pvt. Ltd.
Original one and has been carried out by me and submitted in partial fulfillment
for the award of the “ MBA(Master in Business Administration ) from
Department of Business Management from Hemvati Nandan Bahuguna
Garhwal University (A Central) University Srinagar Garhwal Uttarakhand.
DATE:
PLACE: DEHRADUN MATVAR SINGH
4 | P a g e
EXECUTIVE SUMMARY
Coca-Cola, the product that has given the world its best-known taste was
born in Atlanta, Georgia, on May 8, 1886. Coca-Cola Company is the world’s
leading manufacturer, marketer and distributor of non-alcoholic beverage
concentrates and syrups, used to produce nearly 400 beverage brands. It sells
beverage concentrates and syrups to bottling and canning operators, distributors,
fountain retailers and fountain wholesalers. Coca-Cola was first introduced by
John Pemberton, a pharmacist, in the year 1886 in Atlanta, Georgia when he
concocted caramel-colored syrup in a three-legged brass kettle in his backyard.
He first “distributed” the product by carrying it in a jug down the street to
Jacob’s Pharmacy and customers bought the drink for five cents at the soda
fountain. Carbonated water was teamed with the new syrup, whether by
accident or otherwise, producing a drink that was proclaimed “delicious and
refreshing”, a theme that continues to echo today wherever Coca-Cola is
enjoyed. Coca-Cola originated as a soda fountain beverage in 1886 selling for
five cents a glass. Early growth was impressive, but it was only when a strong
bottling system developed that Coca-Cola became the world-famous brand it is
today. Coca-Cola was the leading soft drink brand in India until 1977, when it
left rather than reveal its formula to the Government and reduce its equity stake
as required under the Foreign Regulation Act (FERA) which governed the
operations of foreign companies in India. In the new liberalized and deregulated
environment in 1993, Coca-Cola made its re-entry into India through its 100%
owned subsidiary, HCCBPL, the Indian bottling arm of the Coca-Cola
Company. The main objective of this study lies in understanding the
organization and studying and understanding the consumers’ perception and
opinion about the latest product, Minute Maid Pulpy Orange, introduced into
5 | P a g e
India, by the Coca-Cola Company. A consumer sampling involving 5.5 lakh
people was conducted in a span of 30 days across major cities in order to give
the product the required marketing push and to recognize the prospective
consumers and their opinion in order to develop and market the product in a
better way in the near future. The methodology used in studying and
understanding the perceived views of consumers towards the product was
‘SAMPLING’. The findings of the activity have been drawn out in form of
graphs and suggestions have been offered there from.
6 | P a g e
CONTENTS
SECTION-1 INTRODUCTION
1- Company Profile…………………………………………………9-10
2- A brief insight- The FMCG Industry in India…………………..11-13
3- A brief insight- The Beverage Industry in India………………….14
SECTION-2 RESEARCH METHODOLOGY
1- Objective of the Study……………………………………………15
2- Research Plan…………………………………………………16-18
3- Collection of Data…………………………………………….19-21
SECTION-3: THE COCA-COLA COMPANY
1- HISTORY……………………………………………………...22-23
2- Manifesto for Growth……………………………………………24
A-Values…………………………………………………………….24
B-Mission……………………………………………………………25
C-Vision for Sustainable Growth……………………………………25
SECTION4: HINDUSTAN COCA-COLA BEVERAGE PRIVATE
LTD
1- About the Company………………………………………….26-28
2- Manifesto for Growth…………………………………………..29
A-Value……………………………………………………………29
B-Vision for sustainable Growth………………………………….30
C-Quality policy…………………………………………………...31
3-Organization Structure of Coca-Cola……………………………32
1- Organization structure of Coca-Cola India…………………….33
7 | P a g e
2- Organization structure of the sales Department……………….34
3- Manufacturing unit of HCCBPL………………………………35
4- Manufacturing process at HCCBPL……………………….36-37
5- Business Plan model at HCCBPL……………………….……38
6- Distribution Network …………………………………………39
I- Distribution Routes……………………………………………40
II-Distribution system……………………………………………41
III-Departments involved in the distribution process……….….42
SECTION 5:
1- Product of Coca-Cola……………………………………….43-48
2- SWOT Analysis of HCCBPL………………….…………….49
A-Strengths…………………………………….………………49
B-Weaknesses…………………………………..………………50
C-Opportunities…………………………….………….……….51
D-Threats…………………………………….…………………52
3- Competitors to HCCBPL…………………….…………….53-54
SECTION-6 MARKETING STRATEGY
1- Advertising and Publicity…………………………55-56
SECTION-7 Data
Interpretation………………………………………57-64
SECTION-8……………………………………………….65
1- Finding ……………………………………………….66
2- Suggestions ………………………………………..67-68
3- Conclusion……………………………………………69
8 | P a g e
Bibliography
Appendix
Questionnaire
9 | P a g e
SECTION-1
INTRODUCTION TO COCA-COLA
1-Company Profile
Coca-Cola, the product that has given the world its best-known taste was
born in Atlanta, Georgia, on May 8, 1886. Coca-Cola Company is the world’s
leading manufacturer, marketer and distributor of non-alcoholic beverage
concentrates and syrups, used to produce nearly 400 beverage brands. It sells
beverage concentrates and syrups to bottling and canning operators, distributors,
fountain retailers and fountain wholesalers. The Company’s beverage products
comprises of bottled and canned soft drinks as well as concentrates, syrups and
not-ready-to-drink powder products. In addition to this, it also produces and
markets sports drinks, tea and coffee. The Coca- Cola Company began building
its global network in the 1920s. Now operating in more than 200 countries and
producing nearly 400 brands, the Coca-Cola system has successfully applied a
simple formula on a global scale: “Provide a moment of refreshment for a small
amount of money- a billion times a day.”
The Coca-Cola Company and its network of bottlers comprise the most
sophisticated and pervasive production and distribution system in the world.
More than anything, that system is dedicated to people working long and hard to
sell the products manufactured by the Company. This unique worldwide system
has made The Coca-Cola Company the world’s premier soft-drink enterprise.
From Boston to Beijing, from Montreal to Moscow, Coca-Cola, more than any
other consumer product, has brought pleasure to thirsty consumers around the
10 | P a g e
globe. For more than 115 years, Coca-Cola has created a special moment of
pleasure for hundreds of millions of people every day.
The Company aims at increasing shareowner value over time. It
accomplishes this by working with its business partners to deliver satisfaction
and value to consumers through a worldwide system of superior brands and
services, thus increasing brand equity on a global basis. They aim at managing
their business well with people who are strongly committed to the Company
values and culture and providing an appropriately controlled environment, to
meet business goals and objectives. The associates of this Company jointly take
responsibility to ensure compliance with the framework of policies and protect
the Company’s assets and resources whilst limiting business risks.
11 | P a g e
2- A BRIEF INSIGHT- THE FMCG INDUSTRY IN INDIA
Fast Moving Consumer Goods (FMCG), also known as Consumer
Packaged Goods (CPG) are products that have a quick turnover and relatively
low cost. Consumers generally put less thought into the purchase of FMCG than
they do for other products.
The Indian FMCG industry witnessed significant changes through the
1990s. Many players had been facing severe problems on account of increased
competition from small and regional players and from slow growth across its
various product categories. As a result, most of the companies were forced to
revamp their product, marketing, distribution and customer service strategies to
strengthen their position in the market.
By the turn of the 20th century, the face of the Indian FMCG industry had
changed significantly. With the liberalization and growth of the Indian
economy, the Indian customer witnessed an increasing exposure to new
domestic and foreign products through different media, such as television and
the Internet. Apart from this, social changes such as increase in the number of
nuclear families and the growing number of working couples resulting in
increased spending power also contributed to the increase in the Indian
consumers' personal consumption. The realization of the customer's growing
awareness and the need to meet changing requirements and preferences on
account of changing lifestyles required the FMCG producing companies to
formulate customer-centric strategies. These changes had a positive impact,
leading to the rapid growth in the FMCG industry. Increased availability of
retail space, rapid urbanization, and qualified manpower also boosted the
growth of the organized retailing sector.
12 | P a g e
HLL led the way in revolutionizing the product, market, distribution and
service formats of the FMCG industry by focusing on rural markets, direct
distribution, creating new product, distribution and service formats. The FMCG
sector also received a boost by government led initiatives in the 2003 budget
such as the setting up of excise free zones in various parts of the country that
witnessed firms moving away from outsourcing to manufacturing by investing
in the zones.
Though the absolute profit made on FMCG products is relatively small,
they generally sell in large numbers and so the cumulative profit on such
products can be large. Unlike some industries, such as automobiles, computers,
and airlines, FMCG does not suffer from mass layoffs every time the economy
starts to dip. A person may put off buying a car but he will not put off having
his dinner.
Unlike other economy sectors, FMCG share float in a steady manner
irrespective of global market dip, because they generally satisfy rather
fundamental, as opposed to luxurious needs. The FMCG sector, which is
growing at the rate of 9% is the fourth largest sector in the Indian Economy and
is worth Rs.93000 crores. The main contributor, making up 32% of the sector, is
the South Indian region. It is predicted that in the year 2010, the FMCG sector
will be worth Rs.143000 crores. The sector being one of the biggest sectors of
the Indian Economy provides up to 4 million jobs. (Source: HCCBPL, Monthly
Circular, March)
The FMCG sector consists of the following categories:
 Personal Care- Oral care, Hair care, Wash (Soaps), Cosmetics and Toiletries,
Deodorants and Perfumes, Paper products (Tissues, Diapers, Sanitary products)
13 | P a g e
and Shoe care; the major players being; Hindustan Lever Limited, Godrej
Soaps, Colgate, Marico, Dabur and Procter & Gamble.
 Household Care- Fabric wash (Laundry soaps and synthetic detergents),
Household cleaners (Dish/Utensil/Floor/Toilet cleaners), Air fresheners,
Insecticides and Mosquito repellants, Metal polish and Furniture polish; the
major players being; Hindustan Lever Limited, Nirma and Ricket Colman.
 Branded and Packaged foods and beverages- Health beverages, Soft drinks,
Staples/Cereals, Bakery products (Biscuits, Breads, Cakes), Snack foods,
Chocolates, Ice-creams, Tea, Coffee, Processed fruits, Processed vegetables,
Processed meat, Branded flour, Bottled water, Branded rice, Branded sugar,
Juices; the major players being; Hindustan Lever Limited, Nestle, Coca-Cola,
Cadbury, Pepsi and Dabur
 Spirits and Tobacco; the major players being; ITC, Godfrey, Philips and UB
14 | P a g e
Beverage
Non-Alcoholic Beverages Alcoholic Beverages
Non-carbonated Carbonated Fruit Based Grain
Fruit Juices,
Coffee,
Tea,
Packaged
Water
Colas,
Soda,
Tonic Water
Wine,
Brandy
Beer,
Whisky
II: BEVERAGE INDUSTRY IN INDIA: A BRIEF INSIGHT
In India, beverages form an important part of the lives of people. It is an
industry, in which the players constantly innovate, in order to come up with
better products to gain more consumers and satisfy the existing consumers.
15 | P a g e
SECTION- 2 RESEARCH METHODOLOGY
1-OBJECTIVE OF STUDY
PRIMARY OBJECTIVE:
 Share of Coca cola and Pepsi in the Dehradun. (main market ).with
special reference to Hindustan Coca Cola Beverage Pvt. Ltd.
 For the partial fulfillment of MBM (Master in Business Management) course
curriculum.
SECONDARY OBJECTIVE:
 To know the real market situation of soft drinks in market.
 To know the factors which influence the customer buying decision regarding
soft drinks.
 To identify which promotional tools should be adopted in soft drinks by the
company to increase the sales of their soft drinks.
 To study which factors plays a significant role in increase the sales of soft
drinks.
 To study which is the most preferred brand and flavor at present.
 To identify the consumer idea or opinion towards the Beverages.
16 | P a g e
SCOPE OF THE STUDY:-
This study basically tries to discover the current position of Coca-cola in the
market. It also tries to discover the preferences of the customers when posed with a
choice between Coca-Cola and Pepsi. It is primarily directed to the general public
but was done only in Dehradun.
2-RESEARCH PLAN
MEANING OF RESEARCH
Research is common parlance refers to a search for knowledge. One can
also define research as a scientific and systematic search for pertinent
information on a specific topic. In fact research is an art of scientific
investigation. The advanced learner’s dictionary of current English lays down
the meaning of research as careful investigation or inquiry especially through
search for new facts in an Brand of knowledge.
MEANING OF MARKETING RESEARCH
Marketing research is the function that links the consumer, customer and
public to the marketer through information used to identify and define
marketing opportunities and problems; generate, refine, and evaluate marketing
actions; monitor marketing performance; and improve understanding of
marketing as a process. Marketing research specifies the information required to
17 | P a g e
address these issues, designs the methods for collecting information, manages
and implements the data collection process, analyzes and communicates the
findings and their implications.
MY RESEARCH PLAN INVOLVE THE FOLLOWING
RESEARCH DESIGN
A research design is the arrangement of condition for collection and
analysis of data in manner that aims to combine relevance to the purpose with
economy in procedure.
It is a conceptual structure with in which research is conducted. It constitutes
the blue print for the collection. Measurements and analysis of the data, these
are given below.
DATA SOURCE:
In my research I have collected primary data through questionnaire.
RESEARCHAPPROACH
I have collected my primary data through survey research. Survey is done
to learn about dealers /retailer’s knowledge, belief, preference, satisfaction and
so and to measure these magnitudes in the population.
In my project I had used questionnaire as my research instrument. I had used
both open ended and close ended question in my questionnaire.
18 | P a g e
SAMPLING PLAN:
Design of the sampling plan include following:
(I) Sampling unit:
In my survey I had induced following categories as sampling unit:
(a) Consumers.
(b) Retailers.
(II) Sample size :
I had kept my sample size to: 100 consumers & retailers only of entire population of
city.
19 | P a g e
COLLECTION OF DATA
SOURCES OF DATA
The data has been collected from both primary as well as secondary sources.
PRIMARY DATA:-
The primary data has been collected simultaneously along with secondary
data for meeting the established objectives to provide the solution for the
problem identified in this study.
The methods that have been used to collect the primary data are:-
 Questionnaire.
 Personal Interview.
SECONDARY DATA:-
It is defined as the data collected earlier for a purpose other than one currently
being pursued.
As a researcher I have scanned lot of sources to get an access to secondary data
which have formed a reference base to compare the research findings.
Secondary data in this study has provided an insight and forms an outline for the
core objectives established.
The various sources of secondary data used for this study are:-
 News papers.
 Magazines.
Text books
 Marketing reports of the company.
 Internet.
20 | P a g e
RESEARCH MEASURING TOOLS & TECHNIQUES
The primary tool for the data collection used in this study is the respondent’s
response to the questionnaire given to them. The various research measuring tools
used are:-
 Questionnaire.
 Personal interview.
 Tables.
 Percentages.
 Pie-charts.
 Bar-charts.
 Column charts.
21 | P a g e
CLASSIFICATION
The data collected through the questionnaire survey were initially
complex and unorganized. raw data as such are not fit for analysis and
interpretation. Hence it was rather essential to process then before treating then
statically. The satisfaction first task is to reduce and simplify the details while
still facilitating the interpretation of the assembled data. This procedure is
known as classifying the data.
After coding (lie responseof respondent into 4 coded categories for each,
statement through computer, the tabulation was done to determine how many
opted excellent, very good, good, poor, bad for each statement in the
questionnaire. Then (bund out ) lie percentage of excellent, very good, poor, and
bad for each statement. And in ease of ranks weight were provided as 1,2,3,4,5
for each statement in the questionnaire.
THE CHIEF OBJECTS OF CLASSIFICATION ARE:
1. To present the facts in a simple form.
2. To bring out clearly points of similarity and dissimilarity.
3. To facilitate comparison.
4. To bring out relationship.
5. To present a mental picture
6. To prepare the basic for tabulation.
DIAGRAMATIC PRESENTATION OF DATA:
Diagrammatic presentation is a simple and effective method of method of
making a statistical table clear and understandable. The reason bring that most
of the people have photographic or visual memory. The construction of
diagrams is an art which can be acquired through practice. There is a large
number of diagrammatic forms to choose from. The present study contains (lie
following diagram. Example bar diagram and pie charts.
22 | P a g e
SECTION 3: THE COCA-COLA COMPANY
I-HISTORY
Coca-Cola was first introduced by John Pemberton, a pharmacist, in the
year 1886 in Atlanta, Georgia when he concocted caramel-colored syrup in a
three-legged brass kettle in his backyard. He first “distributed” the product by
carrying it in a jug down the street to Jacob’s Pharmacy and customers bought
the drink for five cents at the soda fountain. Carbonated water was teamed with
the new syrup, whether by accident or otherwise, producing a drink that was
proclaimed “delicious and refreshing”, a theme that continues to echo today
wherever Coca-Cola is enjoyed.
Dr. Pemberton’s partner and book-keeper, Frank M. Robinson, suggested
the name and penned “Coca-Cola” in the unique flowing script that is famous
worldwide even today. He suggested that “the two Cs would look well in
advertising.” The first newspaper ad for Coca-Cola soon appeared in The
Atlanta Journal, inviting thirsty citizens to try “the new and popular soda
fountain drink.” Hand-painted oil cloth signs reading “Coca-Cola” appeared on
store awnings, with the suggestions “Drink” added to inform passersby that the
new beverage was for soda fountain refreshment.
By the year 1886, sales of Coca-Cola averaged nine drinks per day. The
first year, Dr. Pemberton sold 25 gallons of syrup, shipped in bright red wooden
kegs. Red has been a distinctive color associated with the soft drink ever since.
For his efforts, Dr. Pemberton grossed $50 and spent $73.96 on advertising. Dr.
Pemberton never realized the potential of the beverage he created. He gradually
sold portions of his business to various partners and, just prior to his death in
23 | P a g e
1888, sold his remaining interest in Coca-Cola to Asia G. Candler, an
entrepreneur from Atlanta. By the year 1891, Mr. Candler proceeded to buy
additional rights and acquire complete ownership and control of the Coca-Cola
business. Within four years, his merchandising flair had helped expand
consumption of Coca-Cola to every state and territory after which he liquidated
his pharmaceutical business and focused his full attention on the soft drink.
With his brother, John S. Candler, John Pemberton’s former partner Frank
Robinson and two other associates, Mr. Candler formed a Georgia corporation
named the Coca-Cola Company. The trademark “Coca-Cola,” used in the
marketplace since 1886, was registered in the United States Patent Office on
January 31, 1893.
The business continued to grow, and in 1894, the first syrup
manufacturing plant outside Atlanta was opened in Dallas, Texas. Others were
opened in Chicago, Illinois, and Los Angeles, California, the following year. In
1895, three years after The Coca-Cola Company’s incorporation, Mr. Candler
announced in his annual report to share owners that “Coca-Cola is now drunk in
every state and territory in the United States.”
As demand for Coca-Cola increased, the Company quickly outgrew its
facilities. A new building erected in 1898 was the first headquarters building
devoted exclusively to the production of syrup and the management of the
business. In the year 1919, the Coca-Cola Company was sold to a group of
investors for $25 million. Robert W. Woodruff became the President of the
Company in the year 1923 and his more than sixty years of leadership took the
business to unsurpassed heights of commercial success, making Coca-Cola one
of the most recognized and valued brands around the world.
24 | P a g e
MANIFESTO FOR GROWTH
A- VALUES
Coca-Cola is guided by shared values that both the employees as individuals
and the Company will live by; the values being:
 LEADERSHIP: The courage to shape a better future
 PASSION: Committed in heart and mind
 INTEGRITY: Be real
 ACCOUNTABILITY: If it is to be, it’s up to me
 COLLABORATION: Leverage collective genius
 INNOVATION: Seek, imagine, create, delight
 QUALITY: What we do, we do well
25 | P a g e
B.MISSION
 To Refresh the World... In body, mind, and spirit.
 To Inspire Moments of Optimism... Through our brands and our actions.
 To Create Value and Make a Difference... Everywhere we engage.
C. VISION FOR SUSTAINABLE GROWTH
 PROFIT: Maximizing return to shareowners while being mindful of our overall
responsibilities.
 PEOPLE: Being a great place to work where people are inspired to be the best
they can be.
 PORTFOLIO: Bringing to the world a portfolio of beverage brands that
anticipate and satisfy peoples’ Desires and needs.
 PARTNERS: Nurturing a winning network of partners and building mutual
loyalty.
 PLANET: Being a responsible global citizen that makes a difference.
26 | P a g e
SECTION 4:
HINDUSTAN COCA-COLA BEVERAGES PRIVATE
LIMITED (HCCBPL)
I. ABOUT THE COMPANY
Coca-Cola was the leading soft drink brand in India until 1977, when it left
rather than reveal its formula to the Government and reduce its equity stake as
required under the Foreign Regulation Act (FERA) which governed the operations
of foreign companies in India. Coca-Cola re-entered the Indian market on 26th
October 1993 after a gap of 16 years, with its launch in Agra. An agreement with
the Parle Group gave the Company instant ownership of the top soft drink brands
of the nation. With access to 53 of Parle’s plants and a well set bottling network, an
excellent base for rapid introduction of the Company’s International brands was
formed. The Coca-Cola Company acquired soft drink brands like Thumps Up,
Goldspot, Limca, Maaza, which were floated by Parle, as these products had
achieved a strong consumer base and formed a strong brand image in Indian market
during the re-entry of Coca-Cola in 1993.Thus these products became a part of
range of products of the Coca-Cola Company.
In the new liberalized and deregulated environment in 1993, Coca-Cola
made its re-entry into India through its 100% owned subsidiary, HCCBPL, the
Indian bottling arm of the Coca-Cola Company. However, this was based on
numerous commitments and stipulations which the Company agreed to implement
in due course. One such major commitment was that, the Hindustan Coca-Cola
27 | P a g e
Holdings would divest 49% of its shareholding in favor of resident shareholders by
June 2002.
Coca-Cola is made up of 7000 local employees, 500 managers, over 60
manufacturing locations, 27 Company Owned Bottling Operations (COBO), 17
Franchisee Owned Bottling Operations (FOBO) and a network of 29 Contract
Packers that facilitate the manufacture process of a range of products for the
company. It also has a supporting distribution network consisting of 700,000
retail outlets and 8000 distributors. Almost all goods and services required to
cater to the Indian market are made locally, with help of technology and skills
within the Company. The complexity of the Indian market is reflected in the
distribution fleet which includes different modes of distribution, from 10-tonne
trucks to open-bay three wheelers that can navigate through narrow alleyways
of Indian cities and trademarked tricycles and pushcarts.
“Think local, act local”, is the mantra that Coca-Cola follows, with punch
lines like “Life ho to aisi” for Urban India and “Thanda Matlab Coca-Cola” for
Rural India. This resulted in a 37% growth rate in rural India visa-vie 24%
growth seen in urban India. Between 2001 and 2003, the per capita consumption
of cold drinks doubled due to the launch of the new packaging of 200 ml
returnable glass bottles which were made available at a price of Rs.5 per bottle.
This new market accounted for over 80% of India’s new Coca-Cola drinkers. At
Coca-Cola, they have a long standing belief that everyone who touches their
business should benefit, thereby inducing them to uphold these values, enabling
the Company to achieve success, recognition and loyalty worldwide.
28 | P a g e
LOCATIONS OF COBO, FOBO & CONTRACT PACKAGING IN INDIA
COBO
FOBO
CONTRACT PACKAGING
29 | P a g e
2- MANIFESTO FOR GROWTH
A. VALUES
The values that the employees in the Company are expected to keep up to
and work by regularly are as follows:
 LEADERSHIP: To take an initiative and lead, motivate and drive the team
with energy and zeal, to deliver outstanding results.
 INNOVATION: To continuously strive for progress and reach the next level of
excellence in everything we do.
 PASSION: To be deeply committed and display drive and energy in the quest
to deliver outstanding performance.
 TEAMWORK: To unite for greater strength and work collectively as a group
towards the achievement of common goals.
 OWNERSHIP: To think and act like owners at all levels; to have decisions
taken at the lowest appropriate level.
 ACCOUNTABILITY: To be individually and transparently accountable to our
colleagues for delivering agreed targets and goals.
30 | P a g e
B: VISION FOR SUSTAINABLE GROWTH
To provide exceptional strategic leadership in the Coca-Cola India
System-resulting in consumer and customer preference and loyalty, through
Coca-Cola’s commitment to them, and in a highly profitable Coca-Cola
Corporate branded beverages system.
MISSION
To create consumer products, services and communications, customer
service and bottling system strategies, processes and tools in order to create
competitive advantage and deliver superior value to;
 Consumers as a superior beverage experience
 Consumers as an opportunity to grow profits through the use of finished drinks
 Bottlers as an opportunity to grow profits in volumes
 Bottlers as a trademark enhancement and positive economic value added
 Suppliers as an opportunity to make reasonable profits when creating real value-
added in an environment of system-wide team work, flexible business system
and continuous improvement
31 | P a g e
 Indian society in the form of a contribution to economic and social
development.
C: QUALITY POLICY
“To ensure customer delight, we commit to quality in our thoughts, deeds
and actions by continually improving our processes…Every time.”
32 | P a g e
1- ORGANIZATION STRUCTURE OF COCA-COLA IN INDIA
Chief Executive Officer
Vice President Supply
Chain
Chief Finance
Officer
Human Resource
Director
Vice President BSG
Regional Vice
President (North)
Regional Vice
President (Central)
33 | P a g e
1- (1)ORGANIZATION STRUCTURE IN COCA-COLA, INIDA
Region Vice President
AGM/AOD
Unit 1
AGM/AOD
Unit 2
AGM/AOD
Unit 3
AGM/AOD
Unit4
Region Finance
Region Human
Resource
Region Customer
Service
Region External Affairs
Region Cold Drink
Region Legal
Region BSG
Region
Director/Manager
Market Execution
Region Capability
Management
Region Channel
34 | P a g e
ORGANIZATIONSTRUCTURE IN COCA-COLA,INDIA
2- ORGANIZATION STRUCTURE OF THE SALES DEPARTMENT IN
HCCBPL:
AGM
/AOD
Plant
Manager
Route to
Market
Human
Resource
Manager
Finance
Manager
General
Sales
Manager
Area Sales
Manager
Sales
Executive
Market
Developer
Distributors
And
Salesmen
Channel
Manager
Marketing
Key
Accounts
Area
Capability
Manager
Sales
Trainers
35 | P a g e
ORGANIZATION STRUCTURE OF THE SALES DEPARTMENT
3- MANUFACTURING UNIT OF HCCBPL
The manufacturing unit of HCCBPL, situated at Bidadi, is the third
largest plant and one of the bottling operations owned by the company. The
Plant has one PET line which has the capacity of yielding 209 bottles, per
minute, two RGB (Returnable glass bottles) lines which yields 600 bottles per
minute each and one Juice line which yield 155 bottles per minute. It caters to
the whole of South Karnataka through a network of more than 80 distributors.
There are three depots in Bangalore; North Depot, East Depot and Mega Depot.
CHAIN FOLLOWED FROM MANUFACTURE TO DISTRIBUTION
Manufacturing Plant,
Bidadi
Sales and Distribution
Operations
Distributors
Outlets
Outlets
36 | P a g e
III: MANUFACTURING PROCESS AT HCCBPL
:
37 | P a g e
4- MANUFACTURING PROCESS AT HCCBPL
The manufacturing of the products of Coca-Cola involves the
following steps:
 Water is received from the River Cauvery and it passes through the water
treatment plant, further passing through the sand filter and the activated carbon
filter, so as to attain pure cleansed water.
 In the syrup room, the concentrate received from another bottling plant situated
at Pune, is blended with the sugar syrup
 Once both the water and the final syrup are ready, they are both mixed together
and sent to the carbonator section where Carbon Dioxide is added to the mixture
to form the final product.
 On the other hand, simultaneously, the returnable glass bottles are depalletized,
inspected and washed for the purpose of filling in the final product in it. This
step does not take place in the PET bottle line as the bottles once used are
disposed.
 The product is finally filled in the bottles, crowned (in case of RGB)/ capped (in
case of PET bottles), labeled and cased in order to be sent into the warehouse
for distribution.
38 | P a g e
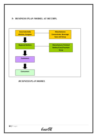
5- BUSINESS PLAN MODEL AT HCCBPL
BUSINESS PLANMODEL
Coca-Cola India
division, Gurgaon
Regional Bottlers
COBO/FOBO
Customers
Manufactures
Concentrate, Beverage
base and Syrup
Manufactures finished
Bottles/Cans/Fountain
Syrup
Consumers
39 | P a g e
6- DISTRIBUTION NETWORK
HCCBPL has a wide and well managed network of salesmen appointed
for taking up the responsibility of distribution of products to diverse parts of the
cities. The distribution channels are constructed in such a way that the demand
of customers is fulfilled at the right place and the right time when it is needed
by them.
A typical distribution chain at HCCBPL would be:
Production --- Plant Warehouse --- DepotWarehouse --- Distribution
Warehouse --- Retail Stock --- Retail Shelf --- Consumer
The customers of the Company are divided into different categories and
different routes, and every salesman is assigned to one particular route, which is
to be followed by him on a daily basis. A detailed and well organized
distribution system contributes to the efficiency of the salesmen. It also leads to
low costs, higher sales and higher efficiency thereby leading to higher profits to
the firm.
40 | P a g e
I- DISTRIBUTION ROUTES
The various routes formulated by HCCBPL for distribution of products are
as follows:
 Key Accounts: The customers in this category collectively contribute a large
chunk of the total sales of the Company. It basically consists of organizations
that buy large quantities of a product in one single transaction. The Company
provides goods to these customers on credit, payments being made by them
after a certain period of time i.e. either a month of half a month.
Examples: Clubs, fine dine restaurants, hotels, Corporate houses etc.
 Future Consumption: This route consists of outlets of Coca-Cola products,
wherein a considerable amount of stock is kept in order to use for future
consumption. The stock does not exhaust within a day or two, instead as and
when required stocks are stacked up by them so as to avoid shortage or non-
availability of the product.
Examples: Departmental stores, Super markets etc.
 Immediate Consumption: The outlets in this route are those which require
stocks on a daily basis. The stocks of products in these outlets are not stored
for future use instead, are exhausted on the same day and might run a little
into the next day i.e. the products are consumed at a fast pace.
Examples: Small sized bars and restaurants, educational institutions etc.
41 | P a g e
 General: Under this route, all the outlets that come in a particular area or an
area along with its neighboring areas are catered to. The consumption period is
not taken into consideration in this particular route.
II- DISTRIBUTION SYSTEM
 Direct distribution: In direct distribution, the bottling unit or the bottler partner
has direct control over the activities of sales, delivery, and merchandising and
local account management at the store level.
 Indirect distribution: In indirect distribution, an organization which is not part
of the Coca-Cola system has control on one or more of the distribution elements
(Sales, delivery, merchandising and local account management)
 Merchandising: Merchandising means communication with the consumer at
the point of purchase to convey product benefit, value and Quality. Sales
people and delivery personnel both have this responsibility. In certain locations
special teams who go into business locations to specifically merchandise our
products.
42 | P a g e
III- DEPARTMENTS INVOLVED IN THE DISTRIBUTION PROCESS
The Distribution process mainly consists of three departments:
 Distribution Department: It appoints distributors and establishes a distribution
network, processes approved sale orders and prepares invoices, arranges
logistics and ship products, co-ordinates with distributors for collections and
monitors distribution stocks and their set-up.
 Finance Department: It checks credit limits and approves sales orders in
compliance with the credit policy followed by the firm, records collections from
distributors, periodically reconciles outstanding balances from distributors,
obtains balance confirmation from distributors and follows up outstanding
balances.
 Shipping or Warehousing Department: It dispatches goods as per approved
by order, ensures that stocks are dispatched on a FIFO basis, ensures physical
control over load out area and updates warehouse stock records in a timely
manner.
43 | P a g e
SECTION -5
I-PRODUCTS OF COCA-COLA INDIA
COCA-COLA:-
In India Coca-Cola was leading soft drink till 1977 when Government
policies necessitated its departure. Coca-Cola made its return to the country in
1993 and made significant investments to ensure that the beverage is available
to more and more people, even in remote and inaccessible parts of the nation.
Over the past fourteen years has enthralled consumers in India by
connecting with passions of India – Cricket, movies, music & food. Coca-
Cola’s advertising campaigns “Jo Chaho Ho Jaye” & “Life Ho Toh Aise”
were very popular & had entered youths vocabulary. In 2002.Coca-Cola
launched its iconic campaign “Thanda Matlab Coca-Cola” which sky
rocketed the brand to make it India’s favorite soft drink brand.
GLASS
PET CAN FOUNTAIN
200ml,
300ml,
500ml,
1000ml
500ml, 1.5L, 2L,
2.25L, 500ml,
100ml
330 ml VARIOUS
SIZES
44 | P a g e
FANTA:-
Fanta entered the Indian market in the year 1993. Over the years Fanta
has occupied a strong market place and is identifies as “The Fun Catalyst”.
Perceived as a fun youth brand, Fanta stands for its vibrant colour, tempting
taste and tingling bubbles that not just uplifts feelings but also helps free spirit
thus encouraging one to indulge in the moment. This positive imagery is
associated with happy, cheerful and special times with friends.
GLASS
PET CAN FOUNTAIN
200ml,
300ml
500ml, 1.5L, 2L,
2.25L, 500ml,
100ml
330 ml VARIOUS
SIZES
SPRITE:-
Sprite a global leader in the lemon lime category is the second largest
sparkling beverage brand in India. Launched in 1999, Sprite with its cut-thru
perspective has managed to be a true teen icon.
RGB
PET CAN FOUNTAIN
200ml,
300ml
500ml, 600ml,
1250ml, 1500ml,
2000ml, 2250ml
330 ml VARIOUS
SIZES
45 | P a g e
LIMCA:-
Limca was introduced in 1971 in India. Limca has remained
unchallenged as the No.1 sparkling drink in the cloudy lemon segment. The
success formula is the sharp fizz and lemon bite combined with the single
minded proposition of the brand as the provider of “Freshness”.
Limca can cast a tangy refreshing spell on anyone, anywhere. Derived
from “Nimbu” + “Jaise” hence Lime Sa, Limca has lived up to its promises of
refreshment and has been the original thirst choice of millions of customers for
over 3 decades.
GLASS
PET CAN FOUNTAIN
200ml,
300ml,
500ml,
1000ml
500ml, 1.5L, 2L,
2.25L, 500ml,
100ml
330 ml VARIOUS
SIZES
46 | P a g e
THUMS UP:-
Thums-up is a leading sparkling soft drink and most trusted brand in
India. Originally introduced in 1977, Thums-up was acquires by The Coca-Cola
Company in 1993. Thums-up is known for its strong, fizzy taste and it
confident, mature and uniquely masculine attitude. This brand clearly seeks to
separate the men from the boys.
GLASS PET CAN FOUNTAIN
200ml, 300ml,
500ml,
1000ml
500ml, 1.5L, 2L,
2.25L, 500ml, 100ml
330 ml VARIOUS
SIZES
MINUTE MAID PULPY ORANGE:-
The history of the Minute Maid brand goes as far back as 1945 when the
Florida Food Corporation developed orange juice powder. The company
developed a process that eliminated 80% of the water in the orange juice,
forming a frozen concentrate that when reconstitute created orange juice. They
branded it Minute Maid a name connoting the convenience and the ease of
preparation. Minute Maid thus moved from a powdered concentrate to the first
ever orange juice from concentrate.
The launch of Minute Maid in India (started with the south of the
country) is aimed to further extend the leadership of Coca-Cola in India in the
juice drink category.
Available in 3 PET pack sizes i.e. 400ml, 1 litre, 1.25 litres.
47 | P a g e
MAAZA:-
Maaza was introduced in late 1970’s. Maaza has today come to symbolize the very
spirit of mangoes. Universally loved for its taste, Color, thickness and wholesome
properties, Maaza is the mango lover’s first choice.
RGB PET POCKET MAAZA
200ml, 250ml 250ml, 600ml, 1.2L 200ml
KINLEY:-
The importance of water can never be understated, Particularly in a nation such as
India where water governs the lives of the millions, be it as a part of everyday ritual or
as the monsoon which gives life to the sub continent. Kinley water comes with the
assurance of safety from the Coca-Cola Company.
Available in PET 500ml and 1000ml.
48 | P a g e
GEORGIA GOLD COFFEE:-
Georgia coffee was introduced in India in 2004. The Georgia gold range
of Tea and coffee beverages is the perfect solution for office and restaurant
needs. Today Georgia coffee is available at Quick-Service Restaurants,
Airports, and Cinemas and in Corporate across all major metros in India.
HOT
BEVERAGES
Espresso, Americano, Cappuccino, Coffee Latte,
Mochaccino, Hot Chocolate, Cardamom Tea.
COLD
BEVERAGES
Ice Teas, Cold Coffee.
49 | P a g e
2- SWOT ANALYSIS OF HCCBPL
A- STRENGTHS
 DISTRIBUTION NETWORK: The Company has a strong and reliable
distribution network. The network is formed on the basis of the time of
consumption and the amount of sales yielded by a particular customer in one
transaction. It has a distribution network consisting of a number of efficient
salesmen, 700,000 retail outlets and 8000 distributors. The distribution fleet
includes different modes of distribution, from 10-tonne trucks to open-bay three
wheelers that can navigate through narrow alleyways of Indian cities and
trademarked tricycles and pushcarts.
 STRONG BRANDS: The products produced and marketed by the Company
have a strong brand image. People all around the world recognize the brands
marketed by the Company. Strong brand names like Sprite, Fanta, Limca,
Thums Up and Maaza add up to the brand name of the Coca-Cola Company as
a whole. The red and white Coca-Cola is one of the very few things that are
recognized by people all over the world. Coca-Cola has been named the world's
top brand for a fourth consecutive year in a survey by consultancy Interbred. It
was estimated that the Coca-Cola brand was worth $70.45billion.
(http://news.bbc.co.uk/1/hi/business/4706275.stm)
 LOW COST OF OPERATIONS: The production, marketing and distribution
systems are very efficient due to forward planning and maintenance of
consistency of operations which minimizes wastage of both time and resources
leads to lowering of costs.
50 | P a g e
B- WEAKNESSES
 LOW EXPORT LEVELS: The brands produced by the company are brands
produced worldwide thereby making the export levels very low. In India, there
exists a major controversy concerning pesticides and other harmful chemicals in
bottled products including Coca-Cola. In 2003, the Centre for Science and
Environment (CSE), a non-governmental organization in New Delhi, said
aerated waters produced by soft drinks manufacturers in India, including
multinational giants PepsiCo and Coca-Cola, contained toxins including linden,
DDT, malathion and chlorpyrifos- pesticides that can contribute to cancer and a
breakdown of the immune system. Therefore, people abroad, are apprehensive
about Coca-Cola products from India.
 SMALL SCALE SECTOR RESERVATIONS LIMIT ABILITY TO
INVEST AND ACHIEVE ECONOMIES OF SCALE: The Company’s
operations are carried out on a small scale and due to Government restrictions
and ‘red-tapism’, the Company finds it very difficult to invest in technological
advancements and achieve economies of scale.
51 | P a g e
C- OPPORTUNITIES
 LARGE DOMESTIC MARKETS: The domestic market for the products of
the Company is very high as compared to any other soft drink manufacturer.
Coca-Cola India claims a 58 per cent share of the soft drinks market; this
includes a 42 per cent share of the cola market. Other products account for 16
per cent market share, chiefly led by Limca. The company appointed 50,000
new outlets in the first two months of this year, as part of its plans to cover one
lakh outlets for the coming summer season and this also covered 3,500 new
villages. In Bangalore, Coca-Cola amounts for 74% of the beverage market.
 EXPORT POTENTIAL: The Company can come up with new products which
are not manufactured abroad, like Maaza etc and export them to foreign nations.
It can come up with strategies to eliminate apprehension from the minds of the
people towards the Coke products produced in India so that there will be a
considerable amount of exports and it is yet another opportunity to broaden
future prospects and cater to the global markets rather than just domestic
market.
 HIGHER INCOME AMONG PEOPLE: Development of India as a whole
has lead to an increase in the per capita income thereby causing an increase in
disposable income. Unlike olden times, people now have the power of buying
goods of their choice without having to worry much about the flow of their
income. The beverage industry can take advantage of such a situation and
enhance their sales.
52 | P a g e
D- THREATS
 IMPORTS: As India is developing at a fast pace, the per capita income has
increased over the years and a majority of the people are educated, the export
levels have gone high. People understand trade to a large extent and the demand
for foreign goods has increased over the years. If consumers shift onto imported
beverages rather than have beverages manufactured within the country, it could
pose a threat to the Indian beverage industry as a whole in turn affecting the
sales of the Company.
 TAX AND REGULATORY SECTOR: The tax system in India is
accompanied by a variety of regulations at each stage on the consequence from
production to consumption. When a license is issued, the production capacity is
mentioned on the license and every time the production capacity needs to be
increased, the license poses a problem. Renewing or updating a license every
now and then is difficult. Therefore, this can limit the growth of the Company
and pose problems.
 SLOWDOWN IN RURAL DEMAND: The rural market may be alluring but
it is not without its problems: Low per capita disposable incomes that is half the
urban disposable income; large number of daily wage earners, acute dependence
on the vagaries of the monsoon; seasonal consumption linked to harvests and
festivals and special occasions; poor roads; power problems; and inaccessibility
to conventional advertising media. All these problems might lead to a slowdown
in the demand for the company’s products.
53 | P a g e
3- COMPETITORS TO HCCBPL
The competitors to the products of the company mainly lie in the non-alcoholic
beverage industry consisting of juices and soft drinks.
The key competitors in the industry are as follows:
 PepsiCo: The PepsiCo challenge, to keep up with archrival, the Coca-Cola
Company never ends for the World's # 2, carbonated soft-drink maker. The
company's soft drinks include Pepsi, Mountain Dew, and Slice. Cola is not the
company's only beverage; PepsiCo sells Tropicana orange juice brands,
Gatorade sports drink, and Aquafina water. PepsiCo also sells Dole juices and
Lipton ready-to-drink tea. PepsiCo and Coca-Cola hold together, a market share
of 95% out of which 60.8% is held by Coca-Cola and the rest belongs to Pepsi.
 Nestlé: Nestle does not give that tough a competition to Coca-Cola as it mainly
deals with milk products, Baby foods and Chocolates. But the iced tea that is
Nestea which has been introduced into the market by Nestle provides a
considerable amount of competition to the products of the Company. Iced tea is
one of the closest substitutes to the Colas as it is a thirst quencher and it is
healthier when compared to fizz drinks. The flavored milk products also have
become substitutes to the products of the company due to growing health
awareness among people.
54 | P a g e
 Dabur: Dabur in India, is one of the most trusted brands as it has been
operating ever since times and people have laid all their trust in the Company
and the products of the Company. Apart from food products, Dabur has
introduced into the market Real Juice which is packaged fresh fruit juice. These
products give a strong competition to Maaza and the latest product Minute Maid
Pulpy Orange.
55 | P a g e
SECTION-6
MARKETING STRATEGY
1- Advertising & Publicity:
Every manufacturing company has to like into account advertising of
products as a part of marketing Programme. HCCBPL has its separate budget
for advertising and publicity. It is the first year of this company’s establishment
and the product that Mazza of their brand is new in the market. As there is a lot
of competition this field of juices so the company inverts a huge amount for
publicity and advertisement. There is a separate plan for the organization under
the head of marketing manager for publicity and advertising.
Company takes service of advertising agencies that are available in the
market as professionals. These agencies with the help of company employees,
field staff, and sales force, studies the problems, identifies the consumer,
listen’s to the consumers attitude two wards that product, searches the
innovating thing of the product and also takes into account the competitors
activities. After through study of area of distribution where the brands of juice,
manufacturing by the company are consumed a publicity plan is chalked out.
ADVERTISING THEME:
Theme denotes a subject or matter, on which a person thinks, writers, acts
or speaks. In advertising it is the theme that counts much. Man is roused to
56 | P a g e
action according to the theme which resides in him in different need from that
find expression in different company appeals and conveys the message effect
slogan, jingle’s which stresses on (I) pride (II) p (IV) love and affection (V)
economy of soft drinks.
CINEMA OR FILM ADVERTSEMENT
Audio visual technique has maximum impact on audience. Talky film and
slides of juices manufactured by the company are shown in local cinema hall.
POSTERS:
The advertising matter is printed in big characters on colored ink on large
pieces of papers and pasted in prominent places on the wells of buildings and on
boards placed on high poles.
DIRECT MAUL ADVERTISING:
Date cards, calendars, dames, booklets, catalogues etc. are printed and are
distributed, hoardings: here the product name Coca-Cola. Thums Up, Fanta,
sprite soda, kinley etc.
57 | P a g e
SECTION-7
DATA INERPRETATION
Data analysis is the processing of data to find they require information
from it we can say it is process by which raw data is converted into information.
At the collection and tabulation of the data is done it is analyzed the data are
collected from 100 consumers & retailers and on the basis of it graphs are
plotted.
58 | P a g e
CONSUMER SURVEY
1) Graph showing consumption of softdrinks.
Soft drinks No respondent Percentage
Juice 20 20%
Soft drinks 80 80%
Interpretation:
The above graph was objected to find that how many consumers like Soft
Drinks or not. I have visited to 100 respondents out of which 20% prefer juices
and remaining 80% prefer soft drinks.
20%
80%
0%
10%
20%
30%
40%
50%
60%
70%
80%
90%
juices soft drink
CONSUMPTION OF SOFT DRINKS
59 | P a g e
2) Graph showing the different age group of consumers consuming soft drinks.
Age groups No of respondents Percentage
Below 20 Yr 25 25%
20-30 30 30%
30-45 25 25%
45 & above 20 20%
Interpretation:
There are 100 Sample who consume Soft Drinks, which is divided into
various segments of the age group. So from the above graph we interpreted that
25% of soft drinks are consume by age group below 20 yrs.,30% of the soft
drinks are consume by age group 20-3- yrs,25% of the soft drinks consume by
age group 30-40 yrs, 20% of the Soft drinks are consume by age group 45 &
above.
25%
30%
25%
20%
differentage group of consumer consuming
soft drinks
Below 20 yrs
20-30 yrs
30-45
45 & above
60 | P a g e
3) Graph showing the occupationof different consumers.
Occupation No of respondents Percentage
Students 40 40%
Service class 20 20%
House wife 25 25%
Business class 25 25%
Interpretation:
The above data it is clear that student consumers40% of soft drinks, services
class people consume 20%, house wife consume 15% and business class
consumes25%.
40%
20%
25%
25%
OCCUPTION OF DIFFERENT COSUMERS
Student
Service class
House wife
Business class
61 | P a g e
4) Graph showing the flavor most demanded by consumer.
Demand No of respondents Percentage
Coca-cola 70 70%
Pepsi 20 20%
Others 10 10%
Interpretation:
from the above graph it is clear that 70% of the consumer generally prefers
Coca-cola, 20% of consumers generally prefer Pepsi and remaining 10% prefer
other drinks.
0%
10%
20%
30%
40%
50%
60%
70%
80%
Coca-Cola Pepsi others
70%
20%
10%
FLAVOUR MOST DEMANDED BY CONSUMER
62 | P a g e
5) Graph showing the reasons for preferring Soft Drinks.
Preferring soft drinks No of respondents Percentage
Brand name 25 25%
Taste 50 50%
Advertisement 15 15%
Availability 10 10%
Interpretation:
Among the total respondent 50% of respondent prefer due to Taste, 25%
respondent due to brand and 15%,10% , of respondent due to advertisement &
availability respectively.
25%
50%
15%
10%
REASONS FOR PREFERRINGSOFT DRINK
Brand Name
Taste
Advertisement
availability
63 | P a g e
6) Graph showing the sourceof the information for consumer.
Information No of respondent Percentage
Advertisement 60 60%
News paper 20 20%
Display 12 12%
Internet 8 8%
Interpretation:
From the above it is clear that 60% of consumer have opinion. T.V, Ads. as a
effective media for promotion of soft drinks and remaining 20%, 12%, 8% of
consumer have preferred news paper, display, and sign board respectively.
60%
20%
12%
8%
SOURCE OF INFORMATION FOR CONSUMER
Adertisement
news paper
display
Internet
64 | P a g e
7) Graph showing the market share on the basis of consumer.
Brands No of respondents Percentage
Coca-cola 70 70%
Pepsi 20 20%
Others 10 10%
Interpretation:
From the above graph it is clear that in main market the consumer
generally prefer Coca-cola i.e.70% and the remaining consumer prefer Pepsi i.e.
20% & 10% prefer other Drinks.
70%
20%
10%
MARKET SHARE ON THE BASIS OF
CONSUMER
Coca-cola
Pepsi
Other
65 | P a g e
SECTION-8
 Finding
 Suggestions
 conclusion
66 | P a g e
1- FINDING
 According to our survey coca cola is the market leader in Dehradun, main
market share of coca cola is 70%.
 Our survey reveals he retailer is not satisfied with the present distribution
channel/service provided by the company. So the company should take positive
step in their matter.
 Almost all the customer prefers coca cola for taste that why company should
give taste that why company should give taste as the prime consideration.
 Our survey reveals that 70% of customer generally prefers coca cola and 20% of
customer generally prefers Pepsi & 10% prefer other drinks.
 Our survey reveals 70% of the customer generally prefers other coca cola. So
the company prepares various marketing strategy to increase the demand of
MAZZA.
 Almost 63% of the consumer that the information about coca cola is better in
comparison with Pepsi and other drinks. So the company should try to maintain
the same.
 Our survey reveals that the schemes are the most effective sales promotional
tool.
67 | P a g e
2-SUGGESTIONS
Taking the above analysis into consideration, the following points can be
regarded for further marketing of the product:
 Advertisements should target the entire family, mainly because it has been
observed that irrespective of age and gender, more than 75% of the people have
liked the product and look forward to buy it again. Advertisements should
highlight the main features of the product that is the existence of pulp (which is
already made prominent in Advertisements); it should lay emphasis on the
health and nutrition value of the product and also on the fact that it is as good as
fresh fruit juice.
 Due to the current prices, an eyebrow raiser for some, the product could be sold
in packs of 2 or more and there could be a price reduction.
 At Modern Trade Outlets, where shoppers buy in bulk, Minute Maid Pulpy
Orange could be given away free, if the customer buys goods worth more than a
certain price line. This strategy is already being carried out at the Food World
outlets. It could be introduced even at Fab Mall, Subhiksha, Spencer’s Daily,
and Big Bazaar etc.
68 | P a g e
 New flavors can be introduced into the market as early as possible because
around 30% of the consumers were eager to know if the drink would come in
more flavors and another 10% of the consumers did not like Orange juice so
they were anticipating the probable launch of other flavors.
 Smaller packs of Minute Maid Pulpy Orange like tetra packs of 200-300 ml can
be introduced as, when a customer wants a small amount of the drink just to
quench his thirst for that moment, he would not want to buy a bottle containing
400 ml or 1litre of the juice. Therefore, smaller packs of the product do come in
handy.
69 | P a g e
CONCLUSION
Though there were certain limitations in the study that was conducted.
The sample allowed for some conclusions to be drawn on the basis of analysis
that was done on the data collected.
The data has clearly indicated that Coca-Cola products are more popular than
the products of Pepsi mainly because of its TASTE, BRAND NAME,
INNOVATIVENESS and AVAILABILITY, thus it should focus on good
taste so that it can capture the major part of the market. The study also
indicated that the consumers are satisfied with the Coca-Cola products and
purchase them without any specific occasions.
In today’s scenario, customer is the king because he has got various choices
around him. If you are not capable of providing him the desired result he will
definitely switch over to the other provider. Therefore to survive in this
cutthroat competition, you need to be the best. Customer is no more loyal in
today’s scenario, so you need to be always on your toes.
70 | P a g e
BIBLOGRAPHY
 Books
 Marketing management-“Philip-Kotler”
 Research methodlogy - C.R.Kothari
Website
 www.coca-cola.com
 www.ask.com
 www.wikipedia.org
 www.google.com
 http://www.cybernoon.com
 http://news.bbc.co.uk
 http://www.thecoca-colacompany.com
 http://www.wikipedia.org
 Monthly circular for the month of March, Hindustan Coca-Cola
Beverage Private Limited
71 | P a g e
APPENDICES
QUESTIONNAIRE
1- NAME………………………………………………………………………
2- GENDER
A) Male B) Female
3- Age …………………………………………………………………………
4- Do you consumption Soft drinks?
A) Yes
B) No
5-Which age group of consumer consuming soft drinks?
A) Below 20 years
B) 20-30 years
C) 30-45 years
D) 45 & years
6- What is Occupation of different consumers?
A) Student
72 | P a g e
B) Service class
C) House wife
D) Business class
7- Which flavor most demanded by consumer?
A) Coca-Cola
B) Pepsi
C) Others
8- What are the reasons for preferring softdrinks?
A) Brand name
B) Taste
C) Advertisement
D) Availability
9- What is the sourceof information for consumer?
A) Advertisement
B) News paper
C) Display
D) Internet
10- What is the market share of different brand on the basis of consumer?
A) Coca-cola
B) Pepsi
C) Others
THANK YOU
73 | P a g e

COCA-COLA Matvar rawat123

  • 1.
    1 | Pa g e Internship Report On “MARKET SHARE CAMPARISION BETWEEN COCACOLA AND PEPSI” At HCCBPL DEHRADUN H.N.B. Garhwal University (A Central University) Submitted for the partial fulfillment of the requirement for The award of the degree of MASTER OF BUSINESS ADMINISTRATION ACADEMIC YEAR(2016-17) Submitted To: Submitted By: Mr. A.R.GAJAKOKH MATVAR SINGH
  • 2.
    2 | Pa g e Acknowledgement I am honored to have been allowed to join HINDUSTAN COCA-COLA BEVERAGE PRIVATE LIMITED. At DEHRADUN area as a summer trainee, where i received great inspiration and motivation to undertake the report. My sincere thanks are due to Mr. Ajay Bhuguna sales executive for his encouragement and guidance which lead me prepare this project in its present form. My sincere thanks to all staff member of HINDUSTAN COCA-COLA BEVERAGE PRIVAT LIMITED . For their cooperative behavior, this made this task easier. To Mr.Sachin Singhal (ASM) for giving me the precious consent and help in completion of my training report. I also thank Prof. S.C. Bagri & Asst Prof A.R. Gajakosh sir, who has sincerely supported me with the valuable insight into the completion of the internship. Lastly only through the encouragement and his blessing of my family and well wishes made this project to complete in the present form. Date............................. Place – Dehradun Matvar Singh
  • 3.
    3 | Pa g e DECLARATION I hereby declare that, the project report entitled “market share comparison between coca-cola & Pepsi” at Hindustan coca-cola beverages Pvt. Ltd. Original one and has been carried out by me and submitted in partial fulfillment for the award of the “ MBA(Master in Business Administration ) from Department of Business Management from Hemvati Nandan Bahuguna Garhwal University (A Central) University Srinagar Garhwal Uttarakhand. DATE: PLACE: DEHRADUN MATVAR SINGH
  • 4.
    4 | Pa g e EXECUTIVE SUMMARY Coca-Cola, the product that has given the world its best-known taste was born in Atlanta, Georgia, on May 8, 1886. Coca-Cola Company is the world’s leading manufacturer, marketer and distributor of non-alcoholic beverage concentrates and syrups, used to produce nearly 400 beverage brands. It sells beverage concentrates and syrups to bottling and canning operators, distributors, fountain retailers and fountain wholesalers. Coca-Cola was first introduced by John Pemberton, a pharmacist, in the year 1886 in Atlanta, Georgia when he concocted caramel-colored syrup in a three-legged brass kettle in his backyard. He first “distributed” the product by carrying it in a jug down the street to Jacob’s Pharmacy and customers bought the drink for five cents at the soda fountain. Carbonated water was teamed with the new syrup, whether by accident or otherwise, producing a drink that was proclaimed “delicious and refreshing”, a theme that continues to echo today wherever Coca-Cola is enjoyed. Coca-Cola originated as a soda fountain beverage in 1886 selling for five cents a glass. Early growth was impressive, but it was only when a strong bottling system developed that Coca-Cola became the world-famous brand it is today. Coca-Cola was the leading soft drink brand in India until 1977, when it left rather than reveal its formula to the Government and reduce its equity stake as required under the Foreign Regulation Act (FERA) which governed the operations of foreign companies in India. In the new liberalized and deregulated environment in 1993, Coca-Cola made its re-entry into India through its 100% owned subsidiary, HCCBPL, the Indian bottling arm of the Coca-Cola Company. The main objective of this study lies in understanding the organization and studying and understanding the consumers’ perception and opinion about the latest product, Minute Maid Pulpy Orange, introduced into
  • 5.
    5 | Pa g e India, by the Coca-Cola Company. A consumer sampling involving 5.5 lakh people was conducted in a span of 30 days across major cities in order to give the product the required marketing push and to recognize the prospective consumers and their opinion in order to develop and market the product in a better way in the near future. The methodology used in studying and understanding the perceived views of consumers towards the product was ‘SAMPLING’. The findings of the activity have been drawn out in form of graphs and suggestions have been offered there from.
  • 6.
    6 | Pa g e CONTENTS SECTION-1 INTRODUCTION 1- Company Profile…………………………………………………9-10 2- A brief insight- The FMCG Industry in India…………………..11-13 3- A brief insight- The Beverage Industry in India………………….14 SECTION-2 RESEARCH METHODOLOGY 1- Objective of the Study……………………………………………15 2- Research Plan…………………………………………………16-18 3- Collection of Data…………………………………………….19-21 SECTION-3: THE COCA-COLA COMPANY 1- HISTORY……………………………………………………...22-23 2- Manifesto for Growth……………………………………………24 A-Values…………………………………………………………….24 B-Mission……………………………………………………………25 C-Vision for Sustainable Growth……………………………………25 SECTION4: HINDUSTAN COCA-COLA BEVERAGE PRIVATE LTD 1- About the Company………………………………………….26-28 2- Manifesto for Growth…………………………………………..29 A-Value……………………………………………………………29 B-Vision for sustainable Growth………………………………….30 C-Quality policy…………………………………………………...31 3-Organization Structure of Coca-Cola……………………………32 1- Organization structure of Coca-Cola India…………………….33
  • 7.
    7 | Pa g e 2- Organization structure of the sales Department……………….34 3- Manufacturing unit of HCCBPL………………………………35 4- Manufacturing process at HCCBPL……………………….36-37 5- Business Plan model at HCCBPL……………………….……38 6- Distribution Network …………………………………………39 I- Distribution Routes……………………………………………40 II-Distribution system……………………………………………41 III-Departments involved in the distribution process……….….42 SECTION 5: 1- Product of Coca-Cola……………………………………….43-48 2- SWOT Analysis of HCCBPL………………….…………….49 A-Strengths…………………………………….………………49 B-Weaknesses…………………………………..………………50 C-Opportunities…………………………….………….……….51 D-Threats…………………………………….…………………52 3- Competitors to HCCBPL…………………….…………….53-54 SECTION-6 MARKETING STRATEGY 1- Advertising and Publicity…………………………55-56 SECTION-7 Data Interpretation………………………………………57-64 SECTION-8……………………………………………….65 1- Finding ……………………………………………….66 2- Suggestions ………………………………………..67-68 3- Conclusion……………………………………………69
  • 8.
    8 | Pa g e Bibliography Appendix Questionnaire
  • 9.
    9 | Pa g e SECTION-1 INTRODUCTION TO COCA-COLA 1-Company Profile Coca-Cola, the product that has given the world its best-known taste was born in Atlanta, Georgia, on May 8, 1886. Coca-Cola Company is the world’s leading manufacturer, marketer and distributor of non-alcoholic beverage concentrates and syrups, used to produce nearly 400 beverage brands. It sells beverage concentrates and syrups to bottling and canning operators, distributors, fountain retailers and fountain wholesalers. The Company’s beverage products comprises of bottled and canned soft drinks as well as concentrates, syrups and not-ready-to-drink powder products. In addition to this, it also produces and markets sports drinks, tea and coffee. The Coca- Cola Company began building its global network in the 1920s. Now operating in more than 200 countries and producing nearly 400 brands, the Coca-Cola system has successfully applied a simple formula on a global scale: “Provide a moment of refreshment for a small amount of money- a billion times a day.” The Coca-Cola Company and its network of bottlers comprise the most sophisticated and pervasive production and distribution system in the world. More than anything, that system is dedicated to people working long and hard to sell the products manufactured by the Company. This unique worldwide system has made The Coca-Cola Company the world’s premier soft-drink enterprise. From Boston to Beijing, from Montreal to Moscow, Coca-Cola, more than any other consumer product, has brought pleasure to thirsty consumers around the
  • 10.
    10 | Pa g e globe. For more than 115 years, Coca-Cola has created a special moment of pleasure for hundreds of millions of people every day. The Company aims at increasing shareowner value over time. It accomplishes this by working with its business partners to deliver satisfaction and value to consumers through a worldwide system of superior brands and services, thus increasing brand equity on a global basis. They aim at managing their business well with people who are strongly committed to the Company values and culture and providing an appropriately controlled environment, to meet business goals and objectives. The associates of this Company jointly take responsibility to ensure compliance with the framework of policies and protect the Company’s assets and resources whilst limiting business risks.
  • 11.
    11 | Pa g e 2- A BRIEF INSIGHT- THE FMCG INDUSTRY IN INDIA Fast Moving Consumer Goods (FMCG), also known as Consumer Packaged Goods (CPG) are products that have a quick turnover and relatively low cost. Consumers generally put less thought into the purchase of FMCG than they do for other products. The Indian FMCG industry witnessed significant changes through the 1990s. Many players had been facing severe problems on account of increased competition from small and regional players and from slow growth across its various product categories. As a result, most of the companies were forced to revamp their product, marketing, distribution and customer service strategies to strengthen their position in the market. By the turn of the 20th century, the face of the Indian FMCG industry had changed significantly. With the liberalization and growth of the Indian economy, the Indian customer witnessed an increasing exposure to new domestic and foreign products through different media, such as television and the Internet. Apart from this, social changes such as increase in the number of nuclear families and the growing number of working couples resulting in increased spending power also contributed to the increase in the Indian consumers' personal consumption. The realization of the customer's growing awareness and the need to meet changing requirements and preferences on account of changing lifestyles required the FMCG producing companies to formulate customer-centric strategies. These changes had a positive impact, leading to the rapid growth in the FMCG industry. Increased availability of retail space, rapid urbanization, and qualified manpower also boosted the growth of the organized retailing sector.
  • 12.
    12 | Pa g e HLL led the way in revolutionizing the product, market, distribution and service formats of the FMCG industry by focusing on rural markets, direct distribution, creating new product, distribution and service formats. The FMCG sector also received a boost by government led initiatives in the 2003 budget such as the setting up of excise free zones in various parts of the country that witnessed firms moving away from outsourcing to manufacturing by investing in the zones. Though the absolute profit made on FMCG products is relatively small, they generally sell in large numbers and so the cumulative profit on such products can be large. Unlike some industries, such as automobiles, computers, and airlines, FMCG does not suffer from mass layoffs every time the economy starts to dip. A person may put off buying a car but he will not put off having his dinner. Unlike other economy sectors, FMCG share float in a steady manner irrespective of global market dip, because they generally satisfy rather fundamental, as opposed to luxurious needs. The FMCG sector, which is growing at the rate of 9% is the fourth largest sector in the Indian Economy and is worth Rs.93000 crores. The main contributor, making up 32% of the sector, is the South Indian region. It is predicted that in the year 2010, the FMCG sector will be worth Rs.143000 crores. The sector being one of the biggest sectors of the Indian Economy provides up to 4 million jobs. (Source: HCCBPL, Monthly Circular, March) The FMCG sector consists of the following categories:  Personal Care- Oral care, Hair care, Wash (Soaps), Cosmetics and Toiletries, Deodorants and Perfumes, Paper products (Tissues, Diapers, Sanitary products)
  • 13.
    13 | Pa g e and Shoe care; the major players being; Hindustan Lever Limited, Godrej Soaps, Colgate, Marico, Dabur and Procter & Gamble.  Household Care- Fabric wash (Laundry soaps and synthetic detergents), Household cleaners (Dish/Utensil/Floor/Toilet cleaners), Air fresheners, Insecticides and Mosquito repellants, Metal polish and Furniture polish; the major players being; Hindustan Lever Limited, Nirma and Ricket Colman.  Branded and Packaged foods and beverages- Health beverages, Soft drinks, Staples/Cereals, Bakery products (Biscuits, Breads, Cakes), Snack foods, Chocolates, Ice-creams, Tea, Coffee, Processed fruits, Processed vegetables, Processed meat, Branded flour, Bottled water, Branded rice, Branded sugar, Juices; the major players being; Hindustan Lever Limited, Nestle, Coca-Cola, Cadbury, Pepsi and Dabur  Spirits and Tobacco; the major players being; ITC, Godfrey, Philips and UB
  • 14.
    14 | Pa g e Beverage Non-Alcoholic Beverages Alcoholic Beverages Non-carbonated Carbonated Fruit Based Grain Fruit Juices, Coffee, Tea, Packaged Water Colas, Soda, Tonic Water Wine, Brandy Beer, Whisky II: BEVERAGE INDUSTRY IN INDIA: A BRIEF INSIGHT In India, beverages form an important part of the lives of people. It is an industry, in which the players constantly innovate, in order to come up with better products to gain more consumers and satisfy the existing consumers.
  • 15.
    15 | Pa g e SECTION- 2 RESEARCH METHODOLOGY 1-OBJECTIVE OF STUDY PRIMARY OBJECTIVE:  Share of Coca cola and Pepsi in the Dehradun. (main market ).with special reference to Hindustan Coca Cola Beverage Pvt. Ltd.  For the partial fulfillment of MBM (Master in Business Management) course curriculum. SECONDARY OBJECTIVE:  To know the real market situation of soft drinks in market.  To know the factors which influence the customer buying decision regarding soft drinks.  To identify which promotional tools should be adopted in soft drinks by the company to increase the sales of their soft drinks.  To study which factors plays a significant role in increase the sales of soft drinks.  To study which is the most preferred brand and flavor at present.  To identify the consumer idea or opinion towards the Beverages.
  • 16.
    16 | Pa g e SCOPE OF THE STUDY:- This study basically tries to discover the current position of Coca-cola in the market. It also tries to discover the preferences of the customers when posed with a choice between Coca-Cola and Pepsi. It is primarily directed to the general public but was done only in Dehradun. 2-RESEARCH PLAN MEANING OF RESEARCH Research is common parlance refers to a search for knowledge. One can also define research as a scientific and systematic search for pertinent information on a specific topic. In fact research is an art of scientific investigation. The advanced learner’s dictionary of current English lays down the meaning of research as careful investigation or inquiry especially through search for new facts in an Brand of knowledge. MEANING OF MARKETING RESEARCH Marketing research is the function that links the consumer, customer and public to the marketer through information used to identify and define marketing opportunities and problems; generate, refine, and evaluate marketing actions; monitor marketing performance; and improve understanding of marketing as a process. Marketing research specifies the information required to
  • 17.
    17 | Pa g e address these issues, designs the methods for collecting information, manages and implements the data collection process, analyzes and communicates the findings and their implications. MY RESEARCH PLAN INVOLVE THE FOLLOWING RESEARCH DESIGN A research design is the arrangement of condition for collection and analysis of data in manner that aims to combine relevance to the purpose with economy in procedure. It is a conceptual structure with in which research is conducted. It constitutes the blue print for the collection. Measurements and analysis of the data, these are given below. DATA SOURCE: In my research I have collected primary data through questionnaire. RESEARCHAPPROACH I have collected my primary data through survey research. Survey is done to learn about dealers /retailer’s knowledge, belief, preference, satisfaction and so and to measure these magnitudes in the population. In my project I had used questionnaire as my research instrument. I had used both open ended and close ended question in my questionnaire.
  • 18.
    18 | Pa g e SAMPLING PLAN: Design of the sampling plan include following: (I) Sampling unit: In my survey I had induced following categories as sampling unit: (a) Consumers. (b) Retailers. (II) Sample size : I had kept my sample size to: 100 consumers & retailers only of entire population of city.
  • 19.
    19 | Pa g e COLLECTION OF DATA SOURCES OF DATA The data has been collected from both primary as well as secondary sources. PRIMARY DATA:- The primary data has been collected simultaneously along with secondary data for meeting the established objectives to provide the solution for the problem identified in this study. The methods that have been used to collect the primary data are:-  Questionnaire.  Personal Interview. SECONDARY DATA:- It is defined as the data collected earlier for a purpose other than one currently being pursued. As a researcher I have scanned lot of sources to get an access to secondary data which have formed a reference base to compare the research findings. Secondary data in this study has provided an insight and forms an outline for the core objectives established. The various sources of secondary data used for this study are:-  News papers.  Magazines. Text books  Marketing reports of the company.  Internet.
  • 20.
    20 | Pa g e RESEARCH MEASURING TOOLS & TECHNIQUES The primary tool for the data collection used in this study is the respondent’s response to the questionnaire given to them. The various research measuring tools used are:-  Questionnaire.  Personal interview.  Tables.  Percentages.  Pie-charts.  Bar-charts.  Column charts.
  • 21.
    21 | Pa g e CLASSIFICATION The data collected through the questionnaire survey were initially complex and unorganized. raw data as such are not fit for analysis and interpretation. Hence it was rather essential to process then before treating then statically. The satisfaction first task is to reduce and simplify the details while still facilitating the interpretation of the assembled data. This procedure is known as classifying the data. After coding (lie responseof respondent into 4 coded categories for each, statement through computer, the tabulation was done to determine how many opted excellent, very good, good, poor, bad for each statement in the questionnaire. Then (bund out ) lie percentage of excellent, very good, poor, and bad for each statement. And in ease of ranks weight were provided as 1,2,3,4,5 for each statement in the questionnaire. THE CHIEF OBJECTS OF CLASSIFICATION ARE: 1. To present the facts in a simple form. 2. To bring out clearly points of similarity and dissimilarity. 3. To facilitate comparison. 4. To bring out relationship. 5. To present a mental picture 6. To prepare the basic for tabulation. DIAGRAMATIC PRESENTATION OF DATA: Diagrammatic presentation is a simple and effective method of method of making a statistical table clear and understandable. The reason bring that most of the people have photographic or visual memory. The construction of diagrams is an art which can be acquired through practice. There is a large number of diagrammatic forms to choose from. The present study contains (lie following diagram. Example bar diagram and pie charts.
  • 22.
    22 | Pa g e SECTION 3: THE COCA-COLA COMPANY I-HISTORY Coca-Cola was first introduced by John Pemberton, a pharmacist, in the year 1886 in Atlanta, Georgia when he concocted caramel-colored syrup in a three-legged brass kettle in his backyard. He first “distributed” the product by carrying it in a jug down the street to Jacob’s Pharmacy and customers bought the drink for five cents at the soda fountain. Carbonated water was teamed with the new syrup, whether by accident or otherwise, producing a drink that was proclaimed “delicious and refreshing”, a theme that continues to echo today wherever Coca-Cola is enjoyed. Dr. Pemberton’s partner and book-keeper, Frank M. Robinson, suggested the name and penned “Coca-Cola” in the unique flowing script that is famous worldwide even today. He suggested that “the two Cs would look well in advertising.” The first newspaper ad for Coca-Cola soon appeared in The Atlanta Journal, inviting thirsty citizens to try “the new and popular soda fountain drink.” Hand-painted oil cloth signs reading “Coca-Cola” appeared on store awnings, with the suggestions “Drink” added to inform passersby that the new beverage was for soda fountain refreshment. By the year 1886, sales of Coca-Cola averaged nine drinks per day. The first year, Dr. Pemberton sold 25 gallons of syrup, shipped in bright red wooden kegs. Red has been a distinctive color associated with the soft drink ever since. For his efforts, Dr. Pemberton grossed $50 and spent $73.96 on advertising. Dr. Pemberton never realized the potential of the beverage he created. He gradually sold portions of his business to various partners and, just prior to his death in
  • 23.
    23 | Pa g e 1888, sold his remaining interest in Coca-Cola to Asia G. Candler, an entrepreneur from Atlanta. By the year 1891, Mr. Candler proceeded to buy additional rights and acquire complete ownership and control of the Coca-Cola business. Within four years, his merchandising flair had helped expand consumption of Coca-Cola to every state and territory after which he liquidated his pharmaceutical business and focused his full attention on the soft drink. With his brother, John S. Candler, John Pemberton’s former partner Frank Robinson and two other associates, Mr. Candler formed a Georgia corporation named the Coca-Cola Company. The trademark “Coca-Cola,” used in the marketplace since 1886, was registered in the United States Patent Office on January 31, 1893. The business continued to grow, and in 1894, the first syrup manufacturing plant outside Atlanta was opened in Dallas, Texas. Others were opened in Chicago, Illinois, and Los Angeles, California, the following year. In 1895, three years after The Coca-Cola Company’s incorporation, Mr. Candler announced in his annual report to share owners that “Coca-Cola is now drunk in every state and territory in the United States.” As demand for Coca-Cola increased, the Company quickly outgrew its facilities. A new building erected in 1898 was the first headquarters building devoted exclusively to the production of syrup and the management of the business. In the year 1919, the Coca-Cola Company was sold to a group of investors for $25 million. Robert W. Woodruff became the President of the Company in the year 1923 and his more than sixty years of leadership took the business to unsurpassed heights of commercial success, making Coca-Cola one of the most recognized and valued brands around the world.
  • 24.
    24 | Pa g e MANIFESTO FOR GROWTH A- VALUES Coca-Cola is guided by shared values that both the employees as individuals and the Company will live by; the values being:  LEADERSHIP: The courage to shape a better future  PASSION: Committed in heart and mind  INTEGRITY: Be real  ACCOUNTABILITY: If it is to be, it’s up to me  COLLABORATION: Leverage collective genius  INNOVATION: Seek, imagine, create, delight  QUALITY: What we do, we do well
  • 25.
    25 | Pa g e B.MISSION  To Refresh the World... In body, mind, and spirit.  To Inspire Moments of Optimism... Through our brands and our actions.  To Create Value and Make a Difference... Everywhere we engage. C. VISION FOR SUSTAINABLE GROWTH  PROFIT: Maximizing return to shareowners while being mindful of our overall responsibilities.  PEOPLE: Being a great place to work where people are inspired to be the best they can be.  PORTFOLIO: Bringing to the world a portfolio of beverage brands that anticipate and satisfy peoples’ Desires and needs.  PARTNERS: Nurturing a winning network of partners and building mutual loyalty.  PLANET: Being a responsible global citizen that makes a difference.
  • 26.
    26 | Pa g e SECTION 4: HINDUSTAN COCA-COLA BEVERAGES PRIVATE LIMITED (HCCBPL) I. ABOUT THE COMPANY Coca-Cola was the leading soft drink brand in India until 1977, when it left rather than reveal its formula to the Government and reduce its equity stake as required under the Foreign Regulation Act (FERA) which governed the operations of foreign companies in India. Coca-Cola re-entered the Indian market on 26th October 1993 after a gap of 16 years, with its launch in Agra. An agreement with the Parle Group gave the Company instant ownership of the top soft drink brands of the nation. With access to 53 of Parle’s plants and a well set bottling network, an excellent base for rapid introduction of the Company’s International brands was formed. The Coca-Cola Company acquired soft drink brands like Thumps Up, Goldspot, Limca, Maaza, which were floated by Parle, as these products had achieved a strong consumer base and formed a strong brand image in Indian market during the re-entry of Coca-Cola in 1993.Thus these products became a part of range of products of the Coca-Cola Company. In the new liberalized and deregulated environment in 1993, Coca-Cola made its re-entry into India through its 100% owned subsidiary, HCCBPL, the Indian bottling arm of the Coca-Cola Company. However, this was based on numerous commitments and stipulations which the Company agreed to implement in due course. One such major commitment was that, the Hindustan Coca-Cola
  • 27.
    27 | Pa g e Holdings would divest 49% of its shareholding in favor of resident shareholders by June 2002. Coca-Cola is made up of 7000 local employees, 500 managers, over 60 manufacturing locations, 27 Company Owned Bottling Operations (COBO), 17 Franchisee Owned Bottling Operations (FOBO) and a network of 29 Contract Packers that facilitate the manufacture process of a range of products for the company. It also has a supporting distribution network consisting of 700,000 retail outlets and 8000 distributors. Almost all goods and services required to cater to the Indian market are made locally, with help of technology and skills within the Company. The complexity of the Indian market is reflected in the distribution fleet which includes different modes of distribution, from 10-tonne trucks to open-bay three wheelers that can navigate through narrow alleyways of Indian cities and trademarked tricycles and pushcarts. “Think local, act local”, is the mantra that Coca-Cola follows, with punch lines like “Life ho to aisi” for Urban India and “Thanda Matlab Coca-Cola” for Rural India. This resulted in a 37% growth rate in rural India visa-vie 24% growth seen in urban India. Between 2001 and 2003, the per capita consumption of cold drinks doubled due to the launch of the new packaging of 200 ml returnable glass bottles which were made available at a price of Rs.5 per bottle. This new market accounted for over 80% of India’s new Coca-Cola drinkers. At Coca-Cola, they have a long standing belief that everyone who touches their business should benefit, thereby inducing them to uphold these values, enabling the Company to achieve success, recognition and loyalty worldwide.
  • 28.
    28 | Pa g e LOCATIONS OF COBO, FOBO & CONTRACT PACKAGING IN INDIA COBO FOBO CONTRACT PACKAGING
  • 29.
    29 | Pa g e 2- MANIFESTO FOR GROWTH A. VALUES The values that the employees in the Company are expected to keep up to and work by regularly are as follows:  LEADERSHIP: To take an initiative and lead, motivate and drive the team with energy and zeal, to deliver outstanding results.  INNOVATION: To continuously strive for progress and reach the next level of excellence in everything we do.  PASSION: To be deeply committed and display drive and energy in the quest to deliver outstanding performance.  TEAMWORK: To unite for greater strength and work collectively as a group towards the achievement of common goals.  OWNERSHIP: To think and act like owners at all levels; to have decisions taken at the lowest appropriate level.  ACCOUNTABILITY: To be individually and transparently accountable to our colleagues for delivering agreed targets and goals.
  • 30.
    30 | Pa g e B: VISION FOR SUSTAINABLE GROWTH To provide exceptional strategic leadership in the Coca-Cola India System-resulting in consumer and customer preference and loyalty, through Coca-Cola’s commitment to them, and in a highly profitable Coca-Cola Corporate branded beverages system. MISSION To create consumer products, services and communications, customer service and bottling system strategies, processes and tools in order to create competitive advantage and deliver superior value to;  Consumers as a superior beverage experience  Consumers as an opportunity to grow profits through the use of finished drinks  Bottlers as an opportunity to grow profits in volumes  Bottlers as a trademark enhancement and positive economic value added  Suppliers as an opportunity to make reasonable profits when creating real value- added in an environment of system-wide team work, flexible business system and continuous improvement
  • 31.
    31 | Pa g e  Indian society in the form of a contribution to economic and social development. C: QUALITY POLICY “To ensure customer delight, we commit to quality in our thoughts, deeds and actions by continually improving our processes…Every time.”
  • 32.
    32 | Pa g e 1- ORGANIZATION STRUCTURE OF COCA-COLA IN INDIA Chief Executive Officer Vice President Supply Chain Chief Finance Officer Human Resource Director Vice President BSG Regional Vice President (North) Regional Vice President (Central)
  • 33.
    33 | Pa g e 1- (1)ORGANIZATION STRUCTURE IN COCA-COLA, INIDA Region Vice President AGM/AOD Unit 1 AGM/AOD Unit 2 AGM/AOD Unit 3 AGM/AOD Unit4 Region Finance Region Human Resource Region Customer Service Region External Affairs Region Cold Drink Region Legal Region BSG Region Director/Manager Market Execution Region Capability Management Region Channel
  • 34.
    34 | Pa g e ORGANIZATIONSTRUCTURE IN COCA-COLA,INDIA 2- ORGANIZATION STRUCTURE OF THE SALES DEPARTMENT IN HCCBPL: AGM /AOD Plant Manager Route to Market Human Resource Manager Finance Manager General Sales Manager Area Sales Manager Sales Executive Market Developer Distributors And Salesmen Channel Manager Marketing Key Accounts Area Capability Manager Sales Trainers
  • 35.
    35 | Pa g e ORGANIZATION STRUCTURE OF THE SALES DEPARTMENT 3- MANUFACTURING UNIT OF HCCBPL The manufacturing unit of HCCBPL, situated at Bidadi, is the third largest plant and one of the bottling operations owned by the company. The Plant has one PET line which has the capacity of yielding 209 bottles, per minute, two RGB (Returnable glass bottles) lines which yields 600 bottles per minute each and one Juice line which yield 155 bottles per minute. It caters to the whole of South Karnataka through a network of more than 80 distributors. There are three depots in Bangalore; North Depot, East Depot and Mega Depot. CHAIN FOLLOWED FROM MANUFACTURE TO DISTRIBUTION Manufacturing Plant, Bidadi Sales and Distribution Operations Distributors Outlets Outlets
  • 36.
    36 | Pa g e III: MANUFACTURING PROCESS AT HCCBPL :
  • 37.
    37 | Pa g e 4- MANUFACTURING PROCESS AT HCCBPL The manufacturing of the products of Coca-Cola involves the following steps:  Water is received from the River Cauvery and it passes through the water treatment plant, further passing through the sand filter and the activated carbon filter, so as to attain pure cleansed water.  In the syrup room, the concentrate received from another bottling plant situated at Pune, is blended with the sugar syrup  Once both the water and the final syrup are ready, they are both mixed together and sent to the carbonator section where Carbon Dioxide is added to the mixture to form the final product.  On the other hand, simultaneously, the returnable glass bottles are depalletized, inspected and washed for the purpose of filling in the final product in it. This step does not take place in the PET bottle line as the bottles once used are disposed.  The product is finally filled in the bottles, crowned (in case of RGB)/ capped (in case of PET bottles), labeled and cased in order to be sent into the warehouse for distribution.
  • 38.
    38 | Pa g e 5- BUSINESS PLAN MODEL AT HCCBPL BUSINESS PLANMODEL Coca-Cola India division, Gurgaon Regional Bottlers COBO/FOBO Customers Manufactures Concentrate, Beverage base and Syrup Manufactures finished Bottles/Cans/Fountain Syrup Consumers
  • 39.
    39 | Pa g e 6- DISTRIBUTION NETWORK HCCBPL has a wide and well managed network of salesmen appointed for taking up the responsibility of distribution of products to diverse parts of the cities. The distribution channels are constructed in such a way that the demand of customers is fulfilled at the right place and the right time when it is needed by them. A typical distribution chain at HCCBPL would be: Production --- Plant Warehouse --- DepotWarehouse --- Distribution Warehouse --- Retail Stock --- Retail Shelf --- Consumer The customers of the Company are divided into different categories and different routes, and every salesman is assigned to one particular route, which is to be followed by him on a daily basis. A detailed and well organized distribution system contributes to the efficiency of the salesmen. It also leads to low costs, higher sales and higher efficiency thereby leading to higher profits to the firm.
  • 40.
    40 | Pa g e I- DISTRIBUTION ROUTES The various routes formulated by HCCBPL for distribution of products are as follows:  Key Accounts: The customers in this category collectively contribute a large chunk of the total sales of the Company. It basically consists of organizations that buy large quantities of a product in one single transaction. The Company provides goods to these customers on credit, payments being made by them after a certain period of time i.e. either a month of half a month. Examples: Clubs, fine dine restaurants, hotels, Corporate houses etc.  Future Consumption: This route consists of outlets of Coca-Cola products, wherein a considerable amount of stock is kept in order to use for future consumption. The stock does not exhaust within a day or two, instead as and when required stocks are stacked up by them so as to avoid shortage or non- availability of the product. Examples: Departmental stores, Super markets etc.  Immediate Consumption: The outlets in this route are those which require stocks on a daily basis. The stocks of products in these outlets are not stored for future use instead, are exhausted on the same day and might run a little into the next day i.e. the products are consumed at a fast pace. Examples: Small sized bars and restaurants, educational institutions etc.
  • 41.
    41 | Pa g e  General: Under this route, all the outlets that come in a particular area or an area along with its neighboring areas are catered to. The consumption period is not taken into consideration in this particular route. II- DISTRIBUTION SYSTEM  Direct distribution: In direct distribution, the bottling unit or the bottler partner has direct control over the activities of sales, delivery, and merchandising and local account management at the store level.  Indirect distribution: In indirect distribution, an organization which is not part of the Coca-Cola system has control on one or more of the distribution elements (Sales, delivery, merchandising and local account management)  Merchandising: Merchandising means communication with the consumer at the point of purchase to convey product benefit, value and Quality. Sales people and delivery personnel both have this responsibility. In certain locations special teams who go into business locations to specifically merchandise our products.
  • 42.
    42 | Pa g e III- DEPARTMENTS INVOLVED IN THE DISTRIBUTION PROCESS The Distribution process mainly consists of three departments:  Distribution Department: It appoints distributors and establishes a distribution network, processes approved sale orders and prepares invoices, arranges logistics and ship products, co-ordinates with distributors for collections and monitors distribution stocks and their set-up.  Finance Department: It checks credit limits and approves sales orders in compliance with the credit policy followed by the firm, records collections from distributors, periodically reconciles outstanding balances from distributors, obtains balance confirmation from distributors and follows up outstanding balances.  Shipping or Warehousing Department: It dispatches goods as per approved by order, ensures that stocks are dispatched on a FIFO basis, ensures physical control over load out area and updates warehouse stock records in a timely manner.
  • 43.
    43 | Pa g e SECTION -5 I-PRODUCTS OF COCA-COLA INDIA COCA-COLA:- In India Coca-Cola was leading soft drink till 1977 when Government policies necessitated its departure. Coca-Cola made its return to the country in 1993 and made significant investments to ensure that the beverage is available to more and more people, even in remote and inaccessible parts of the nation. Over the past fourteen years has enthralled consumers in India by connecting with passions of India – Cricket, movies, music & food. Coca- Cola’s advertising campaigns “Jo Chaho Ho Jaye” & “Life Ho Toh Aise” were very popular & had entered youths vocabulary. In 2002.Coca-Cola launched its iconic campaign “Thanda Matlab Coca-Cola” which sky rocketed the brand to make it India’s favorite soft drink brand. GLASS PET CAN FOUNTAIN 200ml, 300ml, 500ml, 1000ml 500ml, 1.5L, 2L, 2.25L, 500ml, 100ml 330 ml VARIOUS SIZES
  • 44.
    44 | Pa g e FANTA:- Fanta entered the Indian market in the year 1993. Over the years Fanta has occupied a strong market place and is identifies as “The Fun Catalyst”. Perceived as a fun youth brand, Fanta stands for its vibrant colour, tempting taste and tingling bubbles that not just uplifts feelings but also helps free spirit thus encouraging one to indulge in the moment. This positive imagery is associated with happy, cheerful and special times with friends. GLASS PET CAN FOUNTAIN 200ml, 300ml 500ml, 1.5L, 2L, 2.25L, 500ml, 100ml 330 ml VARIOUS SIZES SPRITE:- Sprite a global leader in the lemon lime category is the second largest sparkling beverage brand in India. Launched in 1999, Sprite with its cut-thru perspective has managed to be a true teen icon. RGB PET CAN FOUNTAIN 200ml, 300ml 500ml, 600ml, 1250ml, 1500ml, 2000ml, 2250ml 330 ml VARIOUS SIZES
  • 45.
    45 | Pa g e LIMCA:- Limca was introduced in 1971 in India. Limca has remained unchallenged as the No.1 sparkling drink in the cloudy lemon segment. The success formula is the sharp fizz and lemon bite combined with the single minded proposition of the brand as the provider of “Freshness”. Limca can cast a tangy refreshing spell on anyone, anywhere. Derived from “Nimbu” + “Jaise” hence Lime Sa, Limca has lived up to its promises of refreshment and has been the original thirst choice of millions of customers for over 3 decades. GLASS PET CAN FOUNTAIN 200ml, 300ml, 500ml, 1000ml 500ml, 1.5L, 2L, 2.25L, 500ml, 100ml 330 ml VARIOUS SIZES
  • 46.
    46 | Pa g e THUMS UP:- Thums-up is a leading sparkling soft drink and most trusted brand in India. Originally introduced in 1977, Thums-up was acquires by The Coca-Cola Company in 1993. Thums-up is known for its strong, fizzy taste and it confident, mature and uniquely masculine attitude. This brand clearly seeks to separate the men from the boys. GLASS PET CAN FOUNTAIN 200ml, 300ml, 500ml, 1000ml 500ml, 1.5L, 2L, 2.25L, 500ml, 100ml 330 ml VARIOUS SIZES MINUTE MAID PULPY ORANGE:- The history of the Minute Maid brand goes as far back as 1945 when the Florida Food Corporation developed orange juice powder. The company developed a process that eliminated 80% of the water in the orange juice, forming a frozen concentrate that when reconstitute created orange juice. They branded it Minute Maid a name connoting the convenience and the ease of preparation. Minute Maid thus moved from a powdered concentrate to the first ever orange juice from concentrate. The launch of Minute Maid in India (started with the south of the country) is aimed to further extend the leadership of Coca-Cola in India in the juice drink category. Available in 3 PET pack sizes i.e. 400ml, 1 litre, 1.25 litres.
  • 47.
    47 | Pa g e MAAZA:- Maaza was introduced in late 1970’s. Maaza has today come to symbolize the very spirit of mangoes. Universally loved for its taste, Color, thickness and wholesome properties, Maaza is the mango lover’s first choice. RGB PET POCKET MAAZA 200ml, 250ml 250ml, 600ml, 1.2L 200ml KINLEY:- The importance of water can never be understated, Particularly in a nation such as India where water governs the lives of the millions, be it as a part of everyday ritual or as the monsoon which gives life to the sub continent. Kinley water comes with the assurance of safety from the Coca-Cola Company. Available in PET 500ml and 1000ml.
  • 48.
    48 | Pa g e GEORGIA GOLD COFFEE:- Georgia coffee was introduced in India in 2004. The Georgia gold range of Tea and coffee beverages is the perfect solution for office and restaurant needs. Today Georgia coffee is available at Quick-Service Restaurants, Airports, and Cinemas and in Corporate across all major metros in India. HOT BEVERAGES Espresso, Americano, Cappuccino, Coffee Latte, Mochaccino, Hot Chocolate, Cardamom Tea. COLD BEVERAGES Ice Teas, Cold Coffee.
  • 49.
    49 | Pa g e 2- SWOT ANALYSIS OF HCCBPL A- STRENGTHS  DISTRIBUTION NETWORK: The Company has a strong and reliable distribution network. The network is formed on the basis of the time of consumption and the amount of sales yielded by a particular customer in one transaction. It has a distribution network consisting of a number of efficient salesmen, 700,000 retail outlets and 8000 distributors. The distribution fleet includes different modes of distribution, from 10-tonne trucks to open-bay three wheelers that can navigate through narrow alleyways of Indian cities and trademarked tricycles and pushcarts.  STRONG BRANDS: The products produced and marketed by the Company have a strong brand image. People all around the world recognize the brands marketed by the Company. Strong brand names like Sprite, Fanta, Limca, Thums Up and Maaza add up to the brand name of the Coca-Cola Company as a whole. The red and white Coca-Cola is one of the very few things that are recognized by people all over the world. Coca-Cola has been named the world's top brand for a fourth consecutive year in a survey by consultancy Interbred. It was estimated that the Coca-Cola brand was worth $70.45billion. (http://news.bbc.co.uk/1/hi/business/4706275.stm)  LOW COST OF OPERATIONS: The production, marketing and distribution systems are very efficient due to forward planning and maintenance of consistency of operations which minimizes wastage of both time and resources leads to lowering of costs.
  • 50.
    50 | Pa g e B- WEAKNESSES  LOW EXPORT LEVELS: The brands produced by the company are brands produced worldwide thereby making the export levels very low. In India, there exists a major controversy concerning pesticides and other harmful chemicals in bottled products including Coca-Cola. In 2003, the Centre for Science and Environment (CSE), a non-governmental organization in New Delhi, said aerated waters produced by soft drinks manufacturers in India, including multinational giants PepsiCo and Coca-Cola, contained toxins including linden, DDT, malathion and chlorpyrifos- pesticides that can contribute to cancer and a breakdown of the immune system. Therefore, people abroad, are apprehensive about Coca-Cola products from India.  SMALL SCALE SECTOR RESERVATIONS LIMIT ABILITY TO INVEST AND ACHIEVE ECONOMIES OF SCALE: The Company’s operations are carried out on a small scale and due to Government restrictions and ‘red-tapism’, the Company finds it very difficult to invest in technological advancements and achieve economies of scale.
  • 51.
    51 | Pa g e C- OPPORTUNITIES  LARGE DOMESTIC MARKETS: The domestic market for the products of the Company is very high as compared to any other soft drink manufacturer. Coca-Cola India claims a 58 per cent share of the soft drinks market; this includes a 42 per cent share of the cola market. Other products account for 16 per cent market share, chiefly led by Limca. The company appointed 50,000 new outlets in the first two months of this year, as part of its plans to cover one lakh outlets for the coming summer season and this also covered 3,500 new villages. In Bangalore, Coca-Cola amounts for 74% of the beverage market.  EXPORT POTENTIAL: The Company can come up with new products which are not manufactured abroad, like Maaza etc and export them to foreign nations. It can come up with strategies to eliminate apprehension from the minds of the people towards the Coke products produced in India so that there will be a considerable amount of exports and it is yet another opportunity to broaden future prospects and cater to the global markets rather than just domestic market.  HIGHER INCOME AMONG PEOPLE: Development of India as a whole has lead to an increase in the per capita income thereby causing an increase in disposable income. Unlike olden times, people now have the power of buying goods of their choice without having to worry much about the flow of their income. The beverage industry can take advantage of such a situation and enhance their sales.
  • 52.
    52 | Pa g e D- THREATS  IMPORTS: As India is developing at a fast pace, the per capita income has increased over the years and a majority of the people are educated, the export levels have gone high. People understand trade to a large extent and the demand for foreign goods has increased over the years. If consumers shift onto imported beverages rather than have beverages manufactured within the country, it could pose a threat to the Indian beverage industry as a whole in turn affecting the sales of the Company.  TAX AND REGULATORY SECTOR: The tax system in India is accompanied by a variety of regulations at each stage on the consequence from production to consumption. When a license is issued, the production capacity is mentioned on the license and every time the production capacity needs to be increased, the license poses a problem. Renewing or updating a license every now and then is difficult. Therefore, this can limit the growth of the Company and pose problems.  SLOWDOWN IN RURAL DEMAND: The rural market may be alluring but it is not without its problems: Low per capita disposable incomes that is half the urban disposable income; large number of daily wage earners, acute dependence on the vagaries of the monsoon; seasonal consumption linked to harvests and festivals and special occasions; poor roads; power problems; and inaccessibility to conventional advertising media. All these problems might lead to a slowdown in the demand for the company’s products.
  • 53.
    53 | Pa g e 3- COMPETITORS TO HCCBPL The competitors to the products of the company mainly lie in the non-alcoholic beverage industry consisting of juices and soft drinks. The key competitors in the industry are as follows:  PepsiCo: The PepsiCo challenge, to keep up with archrival, the Coca-Cola Company never ends for the World's # 2, carbonated soft-drink maker. The company's soft drinks include Pepsi, Mountain Dew, and Slice. Cola is not the company's only beverage; PepsiCo sells Tropicana orange juice brands, Gatorade sports drink, and Aquafina water. PepsiCo also sells Dole juices and Lipton ready-to-drink tea. PepsiCo and Coca-Cola hold together, a market share of 95% out of which 60.8% is held by Coca-Cola and the rest belongs to Pepsi.  Nestlé: Nestle does not give that tough a competition to Coca-Cola as it mainly deals with milk products, Baby foods and Chocolates. But the iced tea that is Nestea which has been introduced into the market by Nestle provides a considerable amount of competition to the products of the Company. Iced tea is one of the closest substitutes to the Colas as it is a thirst quencher and it is healthier when compared to fizz drinks. The flavored milk products also have become substitutes to the products of the company due to growing health awareness among people.
  • 54.
    54 | Pa g e  Dabur: Dabur in India, is one of the most trusted brands as it has been operating ever since times and people have laid all their trust in the Company and the products of the Company. Apart from food products, Dabur has introduced into the market Real Juice which is packaged fresh fruit juice. These products give a strong competition to Maaza and the latest product Minute Maid Pulpy Orange.
  • 55.
    55 | Pa g e SECTION-6 MARKETING STRATEGY 1- Advertising & Publicity: Every manufacturing company has to like into account advertising of products as a part of marketing Programme. HCCBPL has its separate budget for advertising and publicity. It is the first year of this company’s establishment and the product that Mazza of their brand is new in the market. As there is a lot of competition this field of juices so the company inverts a huge amount for publicity and advertisement. There is a separate plan for the organization under the head of marketing manager for publicity and advertising. Company takes service of advertising agencies that are available in the market as professionals. These agencies with the help of company employees, field staff, and sales force, studies the problems, identifies the consumer, listen’s to the consumers attitude two wards that product, searches the innovating thing of the product and also takes into account the competitors activities. After through study of area of distribution where the brands of juice, manufacturing by the company are consumed a publicity plan is chalked out. ADVERTISING THEME: Theme denotes a subject or matter, on which a person thinks, writers, acts or speaks. In advertising it is the theme that counts much. Man is roused to
  • 56.
    56 | Pa g e action according to the theme which resides in him in different need from that find expression in different company appeals and conveys the message effect slogan, jingle’s which stresses on (I) pride (II) p (IV) love and affection (V) economy of soft drinks. CINEMA OR FILM ADVERTSEMENT Audio visual technique has maximum impact on audience. Talky film and slides of juices manufactured by the company are shown in local cinema hall. POSTERS: The advertising matter is printed in big characters on colored ink on large pieces of papers and pasted in prominent places on the wells of buildings and on boards placed on high poles. DIRECT MAUL ADVERTISING: Date cards, calendars, dames, booklets, catalogues etc. are printed and are distributed, hoardings: here the product name Coca-Cola. Thums Up, Fanta, sprite soda, kinley etc.
  • 57.
    57 | Pa g e SECTION-7 DATA INERPRETATION Data analysis is the processing of data to find they require information from it we can say it is process by which raw data is converted into information. At the collection and tabulation of the data is done it is analyzed the data are collected from 100 consumers & retailers and on the basis of it graphs are plotted.
  • 58.
    58 | Pa g e CONSUMER SURVEY 1) Graph showing consumption of softdrinks. Soft drinks No respondent Percentage Juice 20 20% Soft drinks 80 80% Interpretation: The above graph was objected to find that how many consumers like Soft Drinks or not. I have visited to 100 respondents out of which 20% prefer juices and remaining 80% prefer soft drinks. 20% 80% 0% 10% 20% 30% 40% 50% 60% 70% 80% 90% juices soft drink CONSUMPTION OF SOFT DRINKS
  • 59.
    59 | Pa g e 2) Graph showing the different age group of consumers consuming soft drinks. Age groups No of respondents Percentage Below 20 Yr 25 25% 20-30 30 30% 30-45 25 25% 45 & above 20 20% Interpretation: There are 100 Sample who consume Soft Drinks, which is divided into various segments of the age group. So from the above graph we interpreted that 25% of soft drinks are consume by age group below 20 yrs.,30% of the soft drinks are consume by age group 20-3- yrs,25% of the soft drinks consume by age group 30-40 yrs, 20% of the Soft drinks are consume by age group 45 & above. 25% 30% 25% 20% differentage group of consumer consuming soft drinks Below 20 yrs 20-30 yrs 30-45 45 & above
  • 60.
    60 | Pa g e 3) Graph showing the occupationof different consumers. Occupation No of respondents Percentage Students 40 40% Service class 20 20% House wife 25 25% Business class 25 25% Interpretation: The above data it is clear that student consumers40% of soft drinks, services class people consume 20%, house wife consume 15% and business class consumes25%. 40% 20% 25% 25% OCCUPTION OF DIFFERENT COSUMERS Student Service class House wife Business class
  • 61.
    61 | Pa g e 4) Graph showing the flavor most demanded by consumer. Demand No of respondents Percentage Coca-cola 70 70% Pepsi 20 20% Others 10 10% Interpretation: from the above graph it is clear that 70% of the consumer generally prefers Coca-cola, 20% of consumers generally prefer Pepsi and remaining 10% prefer other drinks. 0% 10% 20% 30% 40% 50% 60% 70% 80% Coca-Cola Pepsi others 70% 20% 10% FLAVOUR MOST DEMANDED BY CONSUMER
  • 62.
    62 | Pa g e 5) Graph showing the reasons for preferring Soft Drinks. Preferring soft drinks No of respondents Percentage Brand name 25 25% Taste 50 50% Advertisement 15 15% Availability 10 10% Interpretation: Among the total respondent 50% of respondent prefer due to Taste, 25% respondent due to brand and 15%,10% , of respondent due to advertisement & availability respectively. 25% 50% 15% 10% REASONS FOR PREFERRINGSOFT DRINK Brand Name Taste Advertisement availability
  • 63.
    63 | Pa g e 6) Graph showing the sourceof the information for consumer. Information No of respondent Percentage Advertisement 60 60% News paper 20 20% Display 12 12% Internet 8 8% Interpretation: From the above it is clear that 60% of consumer have opinion. T.V, Ads. as a effective media for promotion of soft drinks and remaining 20%, 12%, 8% of consumer have preferred news paper, display, and sign board respectively. 60% 20% 12% 8% SOURCE OF INFORMATION FOR CONSUMER Adertisement news paper display Internet
  • 64.
    64 | Pa g e 7) Graph showing the market share on the basis of consumer. Brands No of respondents Percentage Coca-cola 70 70% Pepsi 20 20% Others 10 10% Interpretation: From the above graph it is clear that in main market the consumer generally prefer Coca-cola i.e.70% and the remaining consumer prefer Pepsi i.e. 20% & 10% prefer other Drinks. 70% 20% 10% MARKET SHARE ON THE BASIS OF CONSUMER Coca-cola Pepsi Other
  • 65.
    65 | Pa g e SECTION-8  Finding  Suggestions  conclusion
  • 66.
    66 | Pa g e 1- FINDING  According to our survey coca cola is the market leader in Dehradun, main market share of coca cola is 70%.  Our survey reveals he retailer is not satisfied with the present distribution channel/service provided by the company. So the company should take positive step in their matter.  Almost all the customer prefers coca cola for taste that why company should give taste that why company should give taste as the prime consideration.  Our survey reveals that 70% of customer generally prefers coca cola and 20% of customer generally prefers Pepsi & 10% prefer other drinks.  Our survey reveals 70% of the customer generally prefers other coca cola. So the company prepares various marketing strategy to increase the demand of MAZZA.  Almost 63% of the consumer that the information about coca cola is better in comparison with Pepsi and other drinks. So the company should try to maintain the same.  Our survey reveals that the schemes are the most effective sales promotional tool.
  • 67.
    67 | Pa g e 2-SUGGESTIONS Taking the above analysis into consideration, the following points can be regarded for further marketing of the product:  Advertisements should target the entire family, mainly because it has been observed that irrespective of age and gender, more than 75% of the people have liked the product and look forward to buy it again. Advertisements should highlight the main features of the product that is the existence of pulp (which is already made prominent in Advertisements); it should lay emphasis on the health and nutrition value of the product and also on the fact that it is as good as fresh fruit juice.  Due to the current prices, an eyebrow raiser for some, the product could be sold in packs of 2 or more and there could be a price reduction.  At Modern Trade Outlets, where shoppers buy in bulk, Minute Maid Pulpy Orange could be given away free, if the customer buys goods worth more than a certain price line. This strategy is already being carried out at the Food World outlets. It could be introduced even at Fab Mall, Subhiksha, Spencer’s Daily, and Big Bazaar etc.
  • 68.
    68 | Pa g e  New flavors can be introduced into the market as early as possible because around 30% of the consumers were eager to know if the drink would come in more flavors and another 10% of the consumers did not like Orange juice so they were anticipating the probable launch of other flavors.  Smaller packs of Minute Maid Pulpy Orange like tetra packs of 200-300 ml can be introduced as, when a customer wants a small amount of the drink just to quench his thirst for that moment, he would not want to buy a bottle containing 400 ml or 1litre of the juice. Therefore, smaller packs of the product do come in handy.
  • 69.
    69 | Pa g e CONCLUSION Though there were certain limitations in the study that was conducted. The sample allowed for some conclusions to be drawn on the basis of analysis that was done on the data collected. The data has clearly indicated that Coca-Cola products are more popular than the products of Pepsi mainly because of its TASTE, BRAND NAME, INNOVATIVENESS and AVAILABILITY, thus it should focus on good taste so that it can capture the major part of the market. The study also indicated that the consumers are satisfied with the Coca-Cola products and purchase them without any specific occasions. In today’s scenario, customer is the king because he has got various choices around him. If you are not capable of providing him the desired result he will definitely switch over to the other provider. Therefore to survive in this cutthroat competition, you need to be the best. Customer is no more loyal in today’s scenario, so you need to be always on your toes.
  • 70.
    70 | Pa g e BIBLOGRAPHY  Books  Marketing management-“Philip-Kotler”  Research methodlogy - C.R.Kothari Website  www.coca-cola.com  www.ask.com  www.wikipedia.org  www.google.com  http://www.cybernoon.com  http://news.bbc.co.uk  http://www.thecoca-colacompany.com  http://www.wikipedia.org  Monthly circular for the month of March, Hindustan Coca-Cola Beverage Private Limited
  • 71.
    71 | Pa g e APPENDICES QUESTIONNAIRE 1- NAME……………………………………………………………………… 2- GENDER A) Male B) Female 3- Age ………………………………………………………………………… 4- Do you consumption Soft drinks? A) Yes B) No 5-Which age group of consumer consuming soft drinks? A) Below 20 years B) 20-30 years C) 30-45 years D) 45 & years 6- What is Occupation of different consumers? A) Student
  • 72.
    72 | Pa g e B) Service class C) House wife D) Business class 7- Which flavor most demanded by consumer? A) Coca-Cola B) Pepsi C) Others 8- What are the reasons for preferring softdrinks? A) Brand name B) Taste C) Advertisement D) Availability 9- What is the sourceof information for consumer? A) Advertisement B) News paper C) Display D) Internet 10- What is the market share of different brand on the basis of consumer? A) Coca-cola B) Pepsi C) Others THANK YOU
  • 73.
    73 | Pa g e