GVHD : TS Lê Đức Long 
TRƯỜNG ĐẠI HỌC SƯ PHẠM TP.HỒ CHÍ MINH 
KHOA CÔNG NGHỆ THÔNG TIN 
Chủ đề 2 –Nhóm 12 | 1 
Lớp Sư Phạm Tin 4 Đà Lạt 
NỘI DUNG TỰ NGHIÊN CỨU 
MÔN E-LEARNING CHỦ ĐỀ 1 
GVHD: Lê Đức Long 
SVTH: Nhóm 12 
1. Đỗ Thị Quỳnh – K37.103.520 
2. Nguyễn Thị Vui – K37.103.534 
3. Nguyễn Thị Thanh Thúy – K37.103.523
GVHD : TS Lê Đức Long 
MỤC LỤC 
PHẦN I: NỘI DUNG TỰ NGHIÊN CỨU ........................................................4 
Câu 1: Các mô hình triển khai e-Learning – mô hình học kết hợp có những ưu 
điểm gì để áp dụng cho ngữ cảnh dạy và học ở Việt Nam ..................................4 
Câu 2: Ngữ cảnh dạy và học ở Việt Nam: những thuận lợi và hạn chế ................4 
Câu 3: Vấn đề Social Science đối với người Việt Nam khi tham gia dạy và học 
trực tuyến ........................................................................................................4 
Câu 4: Mô hình sư phạm cho dạy học trực tuyến ở nhiều góc nhìn khác nhau .....4 
BÀI LÀM ........................................................................................................4 
Câu 1: Các mô hình triển khai e-Learning – mô hình học kết hợp có những ưu 
điểm gì để áp dụng cho ngữ cảnh dạy và học ở Việt Nam ...............................4 
Kết hợp đan xen giữa phương pháp dạy học truyền thống và phương pháp E-learning 
..............................................................................................................6 
Câu 2: Ngữ cảnh dạy và học ở Việt Nam: những thuận lợi và hạn chế .............9 
Câu 3: Vấn đề Social Science đối với người Việt Nam khi tham gia dạy và học 
trực tuyến ................................................................................................... 12 
Câu 4: Mô hình sư phạm cho dạy học trực tuyến ở nhiều góc nhìn khác nhau 13 
PHẦN II: BÀI TẬP – BÀI THẢO LUẬN.......................................................... 14 
Câu 1: Khảo sát ngữ cảnh dạy-học ở Việt Nam và ở trường PT cụ thể? ............ 14 
Các điều kiện và tình hình phát triển e-Learning ở Việt Nam ........................... 14 
Các điều kiện và tình hình phát triển việc ứng dụng công nghệ vào trong dạy học 
ở Việt Nam .................................................................................................... 14 
Đặc điểm và lịch sử văn hóa của người Việt Nam............................................ 14 
Ngữ cảnh dạy học đại học, ngữ cảnh dạy học ở trường phổ thông .................... 14 
Xác định nhu cầu của người học trong ngữ cảnh cụ thể.................................... 14 
Câu 2: Mô hình học kết hợp áp dụng cho ngữ cảnh dạy học ở Việt Nam – cụ thể 
ở môi trường giả định áp dụng là như thế nào? ................................................ 14 
Câu 3: Xác định mô hình sư phạm hay chiến lược sư phạm (pedagogical 
strategy) cho môi trường giả định áp dụng là gì? ............................................. 14 
Chủ đề 2 –Nhóm 12 | 2
GVHD : TS Lê Đức Long 
Câu 4: Chuẩn bị mô i trường cài đặt và thử nghiệm như thế nào? ...................... 14 
TRẢ LỜI ....................................................................................................... 14 
Câu 1: Khảo sát ngữ cảnh dạy-học ở Việt Nam và ở trường PT cụ thể: .......... 14 
Câu 2: Mô hình học kết hợp áp dụng cho ngữ cảnh dạy học ở Việt Nam – cụ 
thể ở môi trường giả đ ịnh áp dụng là: ........................................................... 21 
Câu 3: Xác định mô hình sư phạm hay chiến lược sư phạm (pedagogical 
strategy) cho môi trường giả định áp dụng là: ............................................... 22 
Câu 4: Chuẩn bị mô i trường cài đặt và thử nghiệm: ...................................... 23 
Chủ đề 2 –Nhóm 12 | 3
GVHD : TS Lê Đức Long 
Chủ đề 2 –Nhóm 12 | 4 
PHẦN I: NỘI DUNG TỰ NGHIÊN CỨU 
Câu 1: Các mô hình triển khai e-Learning – mô hình học kết hợp có 
những ưu điểm gì để áp dụng cho ngữ cảnh dạy và học ở Việt Nam 
Câu 2: Ngữ cảnh dạy và học ở Việt Nam: những thuận lợi và hạn chế 
Câu 3: Vấn đề Social Science đối với người Việt Nam khi tham gia dạy và 
học trực tuyến 
Câu 4: Mô hình sư phạm cho dạy học trực tuyến ở nhiều góc nhìn khác 
nhau 
BÀI LÀM 
Câu 1: Các mô hình triển khai e-Learning – mô hình học kết hợp có 
những ưu điểm gì để áp dụng cho ngữ cảnh dạy và học ở Việt Nam 
Các mô hình triển khai e-Learning như: 
Các trường đại học, cao đẳng đã tích cức triển khai E-learning: Một số trường 
đại học đã tích cực triển khai hệ thống Elearning, xây dựng trung tâm học liệu mở, 
thư viện điện tử. Huy động nhiều nguồn lực như kinh phí các dự án, kinh phí ngân 
sách, kinh phí các doanh nghiệp hỗ trợ... để đầu tư hạ tầng CNT, tập huấn cho 
giảng viên và xây dựng hệ thống tài liệu, bài giảng phục vụ cho việc học tập, 
nghiên cứu của học sinh, sinh viện.
GVHD : TS Lê Đức Long 
Bộ Giáo dục và Đào tạo phối hợp với các doanh nghiệp triển khai E-Learning 
và thi trực tuyến. Thứ nhất, là Cuộc thi "Thiết kế hồ sơ bài giảng điện tử 
E-learning" năm học 2009 - 2010 nằm trong khuôn khổ của chương trình hợp tác 
giữa Bộ Giáo dục và Đào tạo và Quỹ Laurence S. Ting. Cuộc thi đã huy động được 
số lượng lớn giáo viên tham gia (vòng sơ khảo khoảng 3,200; vòng chung khảo 
855 giáo viên). Đã có 154 bài giảng đạt giải, trong đó: Giải nhất (3), giải nhì (5), 
giải ba (24), giải KK (48) và quà tăng (74).Tp. Hồ Chí Minh, Hà Nội, Thái Bình, 
Kon Tum là những địa phương đạt nhiều giải cao. Năm học 2010-2011 Bộ 
GD&ĐT tiếp tục tổ chức cuộc thi nói trên, thể hiện quyết tâm triển khai E-learning 
đối với HS phổ thông . Thứ hai, cuộc thi giải toán qua mạng tại Website 
Violympic.vn, là chương trình hợp tác giữa Bộ GD&ĐT với Công ty TNHH nội 
dung số FPT, cuộc thi đã được tổ chức năm thứ ba, là một sân chơi bổ ích, hứng 
thú cho hàng trăm ngàn học sinh (tiểu học, THCS) yêu thích môn toán trên toàn 
quốc. Thứ ba, Cuộc thi Olympic tiếng Anh (IOE) là chương trình hợp tác giữa 
Tổng Công ty truyền thông Đa phương tiện Việt Nam VTC với Bộ GD&ĐT. Cuộc 
thi đã quy tụ được hơn 4000 thí sinh là HS Tiểu học, THCS của 54 tỉnh, thành phố 
trong cả nước. 
Ưu thế của Blended-learning – mô hình học kết hợp 
o B-learning hướng đến mục tiêu phát huy tốt nhất các thế mạnh 
của dạy học truyền thống với dạy học trực tuyến để thúc đẩy 
hiệu quả học tập và giảng dạy của cả học sinh và giáo viên. 
o B-learning tạo điều kiện cho học sinh tích cực, chủ động hơn 
thông qua việc tương tác: học sinh – học sinh để học hỏi lẫn 
nhau, học sinh – giáo viên qua việc hướng dẫn trực tiếp của 
giáo viên cả ở trên lớp và qua mạng; học sinh – tương tác với 
các chuyên gia ở bất kỳ một nơi nào trên thế giới. 
o Học tập kết hợp giúp cho học sinh có nhiều kinh nghiệm học 
tập hơn: Tận dụng công nghệ, B-learning cho phép học sinh học 
theo tốc độ của riêng họ, sử dụng các phương thức học tập ưa 
thích, và nhận được phản hồi thường xuyên và kịp thời về hoạt 
động tham gia. 
o B-learning sẽ tăng cường kiểm soát và trách nhiệm của người 
học: học sinh và phụ huynh có trách nhiệm hơn trong việc nhắc 
nhở học sinh làm bài tập về nhà. 
o Đối với giáo viên: B-learning giúp giáo viên điều khiển được 
thực tiễn giảng dạy của chính họ đòi hỏi một sự thay đổi đáng 
kể trong thực tiễn giảng dạy. giáo viên sẽ tùy chỉnh những thiết 
kế giáo án dựa trên nhu cầu của học sinh bao gồm phong cách, 
sở thích và khả năng học tập. 
Chủ đề 2 –Nhóm 12 | 5
GVHD : TS Lê Đức Long 
Đối với các nhà giáo dục: B-learning sẽ giúp cho họ tự điều chỉnh và quyết 
định nội dung các chương trình giảng dạy, sản phẩm của hoạt động học tập 
và môi trường học tập tốt nhất phục vụ cho nhu cầu của mỗi học sinh. 
Kết hợp đan xen giữa phương pháp dạy học truyền thống và phương pháp E-learning 
Với mỗi cách học, phương pháp dạy học đều có những ưu – nhược điểm 
khác nhau. Với những ưu điểm của cách dạy học truyền thống và E-learning, 
chúng ta cần kết hợp tốt hai phương pháp này để có được một hiệu 
quả đào tạo tốt hơn. 
Như vậy, chúng ta phải kết hợp cả hai cách học tập: e-Learning và truyền 
thống để đem lại hiệu quả cao nhất cho học viên. Giải pháp kết hợp này 
được gọi là BLENDED SOLUTION. 
Chủ đề 2 –Nhóm 12 | 6
GVHD : TS Lê Đức Long 
Chủ đề 2 –Nhóm 12 | 7 
Mô hình kết hợp 
 Vai trò người giáo viên: Trong dạy học e-learning cũng như truyền thống, 
vai trò của người giáo viên là thiết yếu. Người giáo viên có thể xuất hiện 
dưới dạng ảo hay thực tùy nội dung cần giảng dạy.. 
Trong dạy học tại lớp truyền thống nên kết hợp chiếu các đoạn phim liên 
quan đến bài học cho học sinh làm quen dần với công nghệ hiện đại. Lên kế 
hoạch học tập cụ thể, giao bài tập cho học sinh, sinh viên để có thể gặp nhau 
trao đổi trực tiếp hoặc qua diễn đàn học tập 
Kiểm tra, đánh giá học sinh có thể dùng hình thức trắc nghiệm tại lớp trên 
giấy hoặc làm ngay trên máy tính. Tăng cường học nhóm, thảo luận nhóm, 
làm việc theo nhóm và thực hiện các dự án học tập theo nhóm. Kiểm tra, 
đánh giá học sinh theo nhóm học tập. 
Trong lớp học truyền thống, cần tập cho học sinh, sinh viên dần quen với 
việc tìm tài liệu trên mạng, chia sẻ tài liệu bằng cách cho đề tài, giới thiệu 
địa chỉ những trang web liên quan, những tài liệu tham khảo. Giáo viên cần
GVHD : TS Lê Đức Long 
đưa công nghệ thông tin vào trong giảng dạy qua các giáo án điện tử, các 
bản tin, bài viết trên mạng và cả trò chơi điện tử cho môn học (nếu có) 
Một lớp học truyền thống làm cho mọi người gần gũi, chia sẻ tình cảm tốt 
hơn, thân thiện hơn. E-learning (100%) có tính ảo, con người ít biểu lộ được 
tình cảm. Tính gắn bó, hoà đồng, thân thiện cũng tạo môi trường học tập tốt. 
Do đó, nếu kết hợp thì môi trường đó vẫn tồn tại và phát huy trong quá trình 
học tập. Có thể nêu điển hình như lớp sau đại học, vẫn có những giờ lên lớp 
truyền thống rất bổ ích, thầy cô giáo gợi mở thêm nhiều vấn đề mà giáo trình 
điện tử không thể nói hết. 
Công nghệ E-Learning mở ra một khả năng tương tác tối đa giữa người học 
và người dạy đồng thời khai thác nguồn thông tin vô tận của nhân loại. E-Learning 
hiện nay thực sự là cuộc cách mạng bởi sức mạnh, khả năng linh 
hoạt và tính hiệu quả của nó. Vận dụng công nghệ này, giúp cộng đồng kinh 
doanh có cơ hội tương tác liên tục với nền khoa học quản trị hiện đại đang 
phát triển nhanh chóng. E-Learning tạo ra cơ hội cho mọi người học tập mọi 
nơi, mọi lúc, học tập suốt đời. 
 Đối với sinh viên: E-Learning hỗ trợ học tập một cách linh động và tích cực. 
E-.Learning cho phép làm việc và học tập trực tuyến, nghiên cứu và làm các 
bài tập, thi trắc nghiệm. E-Learning là một môi trường mới, là cơ hội cho 
sinh viên, hỗ trợ các bạn học tập tại trường hoặc ở nhà, hay ở cơ quan. E-Learning 
là cách dễ nhất giúp sinh viên tự chủ trong học tập và thực hiện 
những cam kết học tập của bản thân với thời gian và nổ lực của họ. Tìm 
kiếm thông tin trên hệ thống về môn học của mình, download các nguồn tài 
nguyên được cung cấp, sinh viên có thể chia sẽ tài nguyên với nhau trên 
mạng, tham gia vào việc thảo luận của lớp, chia sẽ việc học của mình với 
bạn bè, trao đổi ý tưởng với bạn cùng lớp. Tạo môi trường học tập cộng tác 
giúp cải thiện các khuyết điểm mà các phương pháp truyền thống mang lại 
như: tạo cho người học khả năng tự tin hơn khi phát biểu ý kiến của mình 
(nhược điểm của PPDH theo nhóm nhỏ), ….Khuyết nhược điểm của E-Learning 
có thể thấy: không thể đưa vào các môn học đòi hỏi dạy kỹ năng 
(dù dùng video cũng có hạn chế), thích hợp với một số đối tượng tự giác và 
Chủ đề 2 –Nhóm 12 | 8
GVHD : TS Lê Đức Long 
hăng say học tập, học viên cần có một số kỹ năng nhất định mới có thể tham 
gia đầy đủ… 
 Đối với giáo viên: E-Learning tạo môi trường giảng dạy mới cho giáo viên, 
cung cấp công cụ cho giáo viên soạn giảng, tổ chức lớp học, quản lý sinh 
viên, hướng dẫn sinh viên tham gia thảo luận nhóm, cung cấp tài liệu giảng 
dạy, cung cấp khả năng cập nhật nhanh các kiến thức và kỹ năng trong giảng 
dạy…. Nhưng vấn đề kiểm soát lớp học sẽ đặt nặng trên vai giáo viên, nhiều 
kỹ năng E-Learning cần tiếp tục được nghiên cứu đầy đủ hơn. 
Đối với Việt Nam hiện nay và trong tương lai gần E-learning sẽ có nhiều cải 
thiện hơn về giao diện, chức năng.Khả năng cộng tác cao, đường truyền có 
thể cũng được cải thiện tạo điều kiện tốt nhất để phục vụ cho quá trình dạy – 
học nhưng khó có thể thay thế hoàn toàn phương pháp giảng dạy truyền 
thống. 
Với mỗi cách học, phương pháp dạy học đều có những ưu – nhược điểm 
khác nhau. Với những ưu điểm của cách dạy học truyền thống và E-learning, 
chúng ta cần kết hợp tốt hai phương pháp này để có được một hiệu quả đào 
tạo tốt hơn. 
Giáo dục ngày càng phát triển với nhiều loại hình đa dạng, nhiều cách học linh 
động thuận tiện cho cả người dạy và người học.E-Learning chính là xu hướng mới 
nhất. Nắm bắt được điều này, E-Learning LAB ra đời với sứ mệnh kết nối người 
dạy và người học với kho tang tri thức rộng lớn. 
Câu 2: Ngữ cảnh dạy và học ở Việt Nam: những thuận lợi và hạn chế 
Thuận lợi: nền giáo dục Việt Nam đạt được nhiều thành tựu 
- Việt Nam được nhiều quốc gia và tổ chức quốc tế đánh giá là nước có 
những thành tựu đáng kể về giáo dục, đào tạo so với nhiều nước có thu 
nhập tính theo đầu người tương đương. Việt Nam hoàn toàn có khả năng 
hoàn thành mục tiêu phát triển Thiên niên kỷ (MDG) về phổ cập giáo dục 
tiểu học trước 2015. Việt Nam đã xây dựng được một hệ thống giáo dục 
đầy đủ các caaph học ở mọi vùng, miền với nhiều loại hình trường lớp 
với số lượng học sinh đến trường ở các cấp ngày càng tăng. Năm học 
Chủ đề 2 –Nhóm 12 | 9
GVHD : TS Lê Đức Long 
2014-2015, đã có hơn 22 triệu học sinh, sinh viên theo học trong hơn 
37.000 cơ sở giáo dục-đào tạo. 
- Giáo dục đại học, cao đẳng cũng ngày càng được mở rộng về quy mô đào 
tạo, cơ sở vật chất ngày càng được nâng cấp, chương trình đào tạo cần 
được đổi mới. Nền giáo dục đại học Việt Nam một mặt đã đáp ứng xu 
hướng thế giới là tiến tới phổ cập giáo dục đại học, mặt kahcs vẫn giữ 
nền tảng giáo dục tinh hoa. Việc đầu tư cho đội ngũ giáo viên đã được 
chú trọng đặc biệt. 
- Năm 2000, Việt Nam đã đạt chuẩn quốc gia về xóa mù chữ và phổ cập 
tiểu học. Từ năm học 2002 – 2003, tỷ lệ biết chữ của người lớn trong độ 
tuổi 15-24 đạt gần 95%, số năm đi học trung bình của người dân đạt mức 
7,3 năm. Việc dạy chữ dân tộc đã được đẩy mạnh ở các địa phương, nhờ 
đó tỷ lệ người dân thiểu số mù chữ giảm nhanh và mạnh. 
- Ngành giáo dục và đào tạo đã đạt và vượt các chỉ tiêu cơ bản mà chiến 
lược phát triển giáo dục đề ra cho năm 2005 trong năm học 2003 – 2004. 
Phổ cập giáo dục tiểu học đã đạt được thành tích đáng kể ở tất cả các 
vùng miền trong cả nước. Việt Nam được đánh giá là có tiến bộ nhanh 
hơn so với phần lớn các nước có thu nhập thấp khác trên giới trong việc 
khắc phục những sự chênh lệch về giới và về tỷ lệ nhập học đugnfs độ 
tuổi. Tỷ lệ học sinh tiểu học nhập học đúng độ tuổi đã tăng từ 90% trong 
thập niên 1990 lên gần 98% trong năm học 2004-2005 (mục tiêu quốc gia 
đề ra là đạt 97% vào năm 2005. Trong năm học 2003-2004, hầu hết các 
địa phương trong cả nước đã huy động được gần 90% trẻ khuyết tật độ 
tuổi lớp 1 đi học hòa nhập theo chương trình và sách giáo khoa mới. Tất 
cả những con số nói trên cho thấy Việt Nam đã tạo đươc sự công bằng 
trong tiếp cận học tập cho tất cả trẻ em gái, trai của các dân tộc, ở các 
vùng, miền và đặc biệt quan tâm tới những trẻ có hoàn cảnh đặc biệt khó 
khăn. 
- Trong những năm gần đây, ở một số trường đã đạt được những tiến bộ 
trong việc đổi mới PPDH. Ở những trường đã bồi dưỡng cho đội ngũ GV 
về đổi mới PPDH và trang bị PTDH mới thì tình hình sử dụng các PPDH 
đã được cải thiện. Mặc dù thuyết trình vẫn còn là PPDH được sử dụng 
thường xuyên nhất, nhưng đã có sự kết hợp với các PPDH khác, tăng 
cường thí nghiệm, thực hành, làm việc nhóm, sử dụng các PPDH tích 
cực. 
Chủ đề 2 –Nhóm 12 | 10 
Hạn chế:
GVHD : TS Lê Đức Long 
Công tác giáo dục và đào tạo trong những năm qua có nhiều tiến 
bộ. Tuy nhiên, trước những biến đổi to lớn của nên kinh tế sự nghiệp giáo 
dục – đào tạo đang gặp phải những khó khăn rất lớn. Quy mô giáo dục – 
đào tạo có chiều hướng bị thu hẹp, chất lượng giáo dục, cơ sở vật chất của 
các trường học bị sút kém ở nhiều nơi, biểu hiện qua những vấn đề sau: 
Công tác giáo dục và đào tạo trong những năm qua có nhiều tiến bộ. Tuy 
- Vấn đề cơ sở hạ tầng: 
+ Cơ sở hạ tâng hiện nay của Việt Nam còn rất yếu kém Trường ốc đã 
thiếu nghiêm trọng lại cũ kỹ, mục nát. Hệ thống phòng thí nghiệm hầu 
như chưa có cơ sở đào tạo đạt chuẩn quốc tế. Các giáo cụ, tài liệu học tập 
khác cũng còn rất hạn chế. Hiện nay cả nước vẫn còn 170.000 phòng học 
có nhu cầu để xây dựng, sửa chữa đòi hỏi chi phí cao. 
+ Phương pháp tư duy học tập của sinh viên còn mang nặng tính đọc 
chép, chưa tư duy được mình học theo chuẩn mực nào. 
+ Thiếu những khóa học đào tạo kĩ năng mềm học sinh. 
+ Sách vở in không đủ kiến thức, tất cả các sách vở in ra hầu hết là soạn 
lại, dịch lại của người khác; bài giẩng và bài thi của giáo viên không có 
sự gắn kết, đa số học sinh dùng phương pháp học vẹt, học sinh không có 
cơ hội làm quen với khảo cứu, tra cứu mà dựa vào giáo viên và sách vở là 
chính. Học sinh không có cơ hội với ra kiến thức bên ngoài mà chỉ có cơ 
hội đọc và học những sách vở in ra bởi bộ GD, không được thực hành 
nên tính sáng tạo không được phát huy triệt để. 
+ Học một cách bị dồn nén kiến thức quá nhiều (ví dụ như các học sinh 
lớp 12 mà phải học qua hết các phép toán tích phân đạo hàm, các môn 
điện, sau đó các em học vô ngành y, các kiến thức đó coi như thừa thải, 
vô ích. Ở nước ngoài, các loại môn trên chỉ áp dụng cho học sinh học 
ngành kỹ sư mà thôi). 
- Hệ thống giáo dục nặng về thi cử và bệnh thành tích: hệ thống giáo dục 
nước ta nặng về thi cử với những kỳ thi kéo dài triền miên gây áp lực cho 
cả thí sinh lẫn phụ huynh. Mặt trái của thi cử là tâm lý đối phó thường 
trực nơi người học và những cuộc chạy đua hành lang nơi phụ huynh 
nhằm tìm kiếm cho con em mình những bảng điểm lấp lánh thành tích ở 
những ngôi trường tốt. Hiện nay căn bệnh thành tích đang lan tràn trong 
giáo dục và trong xã hội. 
- Vấn đề cải cách giáo dục: Nhà nước và bộ giáo dục đã dành sự đầu tư 
thích đáng cho các dự án cải tạo giáo dục. Nhưng những kết quả đạt được 
Chủ đề 2 –Nhóm 12 | 11
GVHD : TS Lê Đức Long 
thì hoàn toàn không như mong đợi. Về cơ bản phương pháp đọc chép vẫn 
là tình trạng chung của hầy hết các cơ sở giáo dục, từ mầm non đến sau 
đại học. Sách giáo khoa, giáo trình sửa chữa, thay đổi quá nhiều mà vẫn 
không đáp ứng được yêu cầu học tập, nghiên cứu gây lên tình trạng loạn 
sách. 
Câu 3: Vấn đề Social Science đối với người Việt Nam khi tham gia dạy và 
học trực tuyến 
Việc triển khai E-learning tại cho các trường phổ thông Việt Nam gặp một 
số khó khăn sau: 
- Một là, về xây dựng nguồn tài nguyên bài giảng: Chất lượng nguồn tài 
nguyên bài giảng E-learning là nhân tố quyết định đến số lượng người 
tham gia học. Để soạn bài giảng E-learning có chất lượng đòi hỏi tốn 
nhiều công sức của giáo viên. Hiện tại chế độ hỗ trợ chưa phù hợp với 
công sức bỏ ra để soạn bài giảng Elearning, vì vậy chưa khuyến khích đối 
với giáo viên. Đời sống của giáo viên gặp nhiều khó khăn, áp lực thi cử, 
bệnh thành tích trong giáo dục… hậu quả là giáo viên không có thời gian 
đầu tư cho E-learning. Nhiều giáo viên giỏi về chuyên môn và khả năng 
sư phạm, nhưng kỹ năng sử dụng công nghệ (ghi hình, thu âm, sử dụng 
phần mềm)còn hạn chế, nên chưa phát huy được đội ngũ này. 
- Hai là, về phía người học: Học tập theo phương pháp E-Learning đòi 
hỏi người học phải có tinh thần tự học, do ảnh hưởng cách học thụ động 
truyền thống, tâm lý học phải có thầy (không thầy đố mầy làm nên), Nội 
dung quá tải tại trường… dẫn đến việc tham gia học E-Learning chưa trở 
thành động lực học tập. Nhiều học sinh nghèo, nhất là ở vùng sâu vùng 
xa, chưa thể trang bị máy vi tính kết nối Internet, nhiều thông tin không 
tốt trên mạng Internet dẫn đến gia đình lo lắng khi con em vào mạng 
cũng là những lý do làm hạn chế E-Learning đối với HS phổ thông Việt 
Nam. 
- Ba là, về cơ sở vật chất: Đòi hỏi phải có hạ tầng CNTT đủ mạnh, có 
đường truyền cáp quang, xây dựng Website trường học và Website E-learning 
hoàn chỉnh chi phí cao, nếu không tận dụng hết khả năng của 
Chủ đề 2 –Nhóm 12 | 12 
Web sẽ gây lãng phí. 
- Bốn là, về nhân lực phục vụ website E-learning: Cần có cán bộ chuyên 
trách phục vụ sự hoạt động của hệ thống E-learning. Tuy nhiên, theo quy 
định hiện tại chưa có biên chế cho hoạt động này ở các trường phổ thông.
GVHD : TS Lê Đức Long 
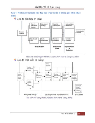
Câu 4: Mô hình sư phạm cho dạy học trực tuyến ở nhiều góc nhìn khác 
nhau 
Chủ đề 2 –Nhóm 12 | 13 
Góc độ nội dung tri thức: 
Góc độ phát triển hệ thống:
GVHD : TS Lê Đức Long 
PHẦN II: BÀI TẬP – BÀI THẢO LUẬN 
Câu 1: Khảo sát ngữ cảnh dạy-học ở Việt Nam và ở trường PT cụ thể? 
Các điều kiện và tình hình phát triển e-Learning ở Việt Nam 
Các điều kiện và tình hình phát triển việc ứng dụng công nghệ vào trong 
dạy học ở Việt Nam 
Đặc điểm và lịch sử văn hóa của người Việt Nam 
Ngữ cảnh dạy học đại học, ngữ cảnh dạy học ở trường phổ thông 
Xác định nhu cầu của người học trong ngữ cảnh cụ thể 
Câu 2: Mô hình học kết hợp áp dụng cho ngữ cảnh dạy học ở Việt Nam – 
cụ thể ở môi trường giả định áp dụng là như thế nào? 
Câu 3: Xác định mô hình sư phạm hay chiến lược sư phạm (pedagogical 
strategy) cho môi trường giả định áp dụng là gì? 
Câu 4: Chuẩn bị môi trường cài đặt và thử nghiệm như thế nào? 
TRẢ LỜI 
Câu 1: Khảo sát ngữ cảnh dạy-học ở Việt Nam và ở trường PT cụ thể: 
a) Các điều kiện và tình hình phát triển e-Learning ở Việt Nam 
Các điều kiện và tình hình phát triển E-Learning ở Việt Nam: ở Việt Nam, 
phong trào E-learning thực chất đã nhen nhóm từ những năm 90 với hàng loạt phần 
mềm hỗ trợ đào tạo do các công ty Tin học sản xuất. Trong đó có thể kể đến là 
công ty Công nghệ Tin học nhà trường với sản phầm phục vụ đào tạo trong nhà 
trường. Từ năm 2001, e-learning Việt Nam đã có bước tiến đáng kể. Mở đầu là 
việc thành lập một nhà trường ảo “Fi how cyberschool” đặt trên website 
fihow.net.vn và bắt đầu tuyển sinh cinh viên ngành Công nghẹ thông tin của khoa 
Công nghệ thông tin – Đại học ở Hà Nội. Đến năm 2005, trường có hơn 1000 sinh 
viên tho học ngành Công nghệ thông tin trực tuyến. 
Đến tháng 11/2004, ngành giáo dục đã xây dựng một cổng e-learning 
Chủ đề 2 –Nhóm 12 | 14
GVHD : TS Lê Đức Long 
 Về con người: con người là một nhân tố vô cùng quan trọng trong triển khai 
e-learning. Chúng ta cần chuẩn bị con người đẻ đưa vào các vị trí 
-Người quản trị hệ thống: đây là những người quản lý về mặt kỹ thuật nên 
Công nghệ thông tin và môi trường e-learning. Một hệ thống elaerning có 
thể hoạt động được hay không là phụ thuộc vào những người này. 
-Người quản lý khóa học: chịu trách nhiệm về việc tạo ra tất cả các nội dung 
giảng dạy 
-Người quản lý dạy và học chịu trách nhiệm quản lý các khóa học đang diễn 
ra trong khuôn khổ e-learning. 
-Chuyên gia lĩnh vực: là người có tri thức chuyên sâu về chuyên ngành; 
người thiết kế dạy học có khuynh hướng theo quy trình, á dụng các nguyên 
lý thiết kế vào miền nội dung rộng. SME làm việc chặt chẽ với ID để phát 
biểu cấu trúc nội dung làm việc, theo đó thông tin và kỹ năng cần dạy có thể 
được tạo thành theo trình tự và thứ bậc. 
-Người làm phần mềm nội dung là những người viết và biên tập nội dung 
giảng dạy trong khuôn khổ thể hiện trên web. 
-Trợ giảng, thầy dạy kèm: là người giỏi kỹ thuật, có kinh nghiệm huấn luyện 
cho cả học viên và bạn đồng nghiệp 
Chủ đề 2 –Nhóm 12 | 15 
 Về trang thiết bị 
- Về phần cứng: các trang thiết bị phần cứng cần trang bị cho một hệ thống 
e-learning bao gồm: 
+Hệ thống máy chủ: phục vụ cho việc lưu trữ và quản lý các tài nguyên 
một cách tập trung, đảm bảo sự hoạt động thông suốt của hệ thống. Trong 
hệ thống e-learning ta cần xây dựng hệ thống máy chủ đủ mạnh để đmả 
bảo ổn định. 
- Về phần mềm 
+ Hệ điều hành: phục vụ cho các máy chủ và máy tạm 
+ Hệ quản trị cơ sở dữ liệu: tùy thuộc vào hệ quản trị LMS cũng như e-learning 
portal mà ta cần sử dụng hệ quản trị dữ liệu phổ biến do đó 
chúng ta cần chọn hệ quản trị dữ liệu sao cho hỗ trợ lưu trữ dữ liệu với 
dung lượng lớn, ổn định, tốc độ cao. 
+ Hệ quản trị e-learning LMS và e-learning portal: đây là thành phần 
không thể thiếu trong các hệ thống e-learning. 
+ Các phần mềm hỗ trợ xây dựng nội dung: giúp người sử dụng tạo ra 
các nội dung giảng dạy. 
 Về nội dung: việc xây dựng nội dung cho hệ thống e-learning cũng có 3 
cách:
GVHD : TS Lê Đức Long 
- Mua các gói có sẵn: phương án này chi phí thấp. Nhưng cần xem xét đến 
việc chương trình đào tạo sau này có thể có những thay đổi về mặt ội 
dung. 
- Tự xây dựng: phương án này có mức độ mạo hiểm cao hơn, với chi phí 
vừa phải. Ngoài ra phương án này còn cần đào tạo một đội ngũ cán bộ có 
đủ khả năng để xây dựng 
- Thuê xây dựng: phương án này giúp ta không phải lo lắng về người phụ 
trách xây dựng các gói mà vẫn có được các gói nội dung như ý muốn và 
có thể thay đổi sau này. 
b) Các điều kiện và tình hình phát triển việc ứng dụng công nghệ vào 
trong dạy học ở Việt Nam 
- Phần lớn các trường ĐH Việt Nam hiện nay đang vận hành một cách 
riêng rẽ và ít có sự cạnh tranh do đặc thù là các trường vốn có truyền 
thống lâu đời là các trường đơn ngành. Hiện nay, với sự xuất hiện của các 
trường mới, đặc biệt là các trường quốc gia và trường vùng đa ngành, các 
trường dân lập, tình hình có khác hơn. Tuy nhiên việc sử dụng công 
nghiệ thông tin vào xây dựng chương trình học cũng như giảng dạy của 
các trường còn rất nhiều hạn chế mà lý do chủ yếu là chưa có các chính 
sách hiệu quả và chưa có sự đồng tâm từ phía các giảng viên. 
- Siêu dữ liệu (content Repository) và danh mục đề xuất: kho nội dung là 
nơi lưu trữ các đối tượng đào tạo. Nó cho phép người dùng và hệ thống 
tạo nội dung cũng như người dùng và các hệ thống sử dụng. 
- Kho nội dung có thể là một phần của hệ thống quản trị nội dung và nó 
phải hỗ trợ các chức năng quản trị nội dung như kiểm soát p hiên bản 
dùng để trao đổi các đối tượng hay gói các đối tượng giữa các hệ thống. 
- Các đối tượng đào tạo: kho nội dung cho phép người dùng xây dựng, 
đánh chỉ mục, tìm kiếm và tái sử dụng các đối tượng đào tạo và phải hỗ 
trợ khả năng kết hợp với các đối tượng từ các hệ thống khác. 
- Danh mục đề xuất: một đề xuất đào tạo là một nội dung đưuọc đóng gói 
và cung cấp cho người sử dụng như một đơn vị học tập. Danh mục đề 
xuất là nơi lưu trữ các đề xuất đào tạo này. 
- Công cụ kết hợp nội dung: kết hợp nội dung là sự liên kết các đối tượng 
nội dung thành cac module đào tạo. Các công cụ quản trị dù đôi khi 
chúng đi liền với nhau. 
- Trình quản lý danh mục: là tiến trình xác định nội dung học tập được 
cung cấp cho người học, thiết lập kế hoạch học tập, lập lịch các tài 
Chủ đề 2 –Nhóm 12 | 16
GVHD : TS Lê Đức Long 
nguyên hỗ trợ phân bố học tập. Trình quản trị danh mục cung cấp giao 
diện cho phép các đối tượng được phân quyền kích hoạt quá trình học tập 
và thiết lập các quy tắc, hạn chế. 
- Trình quản lý hồ sơ học viện: hồ sơ học viện là tập hợp về thông tin của 
người dùng như dữ liệu cá nhân, kế hoạch học tập, lịch sử học tập, bằng 
cấp, chứng chỉ, đánh giá kiến thức. Trình quản lsy hồ sơ học viên giúp 
các thành phần khác của hệ thống truy nhập và sử dụng các thông tin này, 
đồng thời tìm kiếm và cập nhật các thông tin đó dựa trên dữ liệu do các 
thành phần khác cung cấp. 
Chủ đề 2 –Nhóm 12 | 17 
- Trình lập kế hoạch đào tạo: 
+ Xác định mục đích học tập 
+ Kiểm tra quá trình học tập và kỹ năng của học viên 
+ Đánh giá kỹ năng và kiến thức của học viên so với mục đích học tập 
+ Lập kế hoạch học tập cho học viên 
- Trình quản lý đăng ký học viên 
- Môi trường phân phối 
- Môi trường cộng tác 
- Mô tả kiểm tra và đánh giá học tập 
c) Đặc điểm và lịch sử văn hóa của người Việt Nam 
Đặc điểm của người Việt Nam 
- Một số tác giả cho rằng con người Việt Nam có những nét tính cách 
truyền thống như lòng yêu nước, tinh thần đoàn kết, coi trọng tình 
nghĩa, cần cù, hiếu học đã tạo nên lịch sử đặc trưng của Việt Nam. 
- Trong tính cách nói chung của con người Việt Nam và trong từng nét tính 
cách nói riêng đều ẩn chứa tính hai mặt, cái tốt và cái xấu, giá trị và phản 
giá trị. Chủ nghĩa yêu nướclà sợi chỉ đỏ xuyên suốt toàn bộ lịch sử Việt 
Nam từ cổ đại đến hiện đại. 
- Thái độ coi trọng cộng đồng đã trở thành một nét tính cách truyền thống 
đặc trưng của con người Việt Nam. Mặc dù tính cộng đồng cao là một nét 
tính cách của con người Việt Nam có chứa đựng nhiều giá trị, song bên 
cạnh đó cũng có nhiều mặt hạn chế. Cộng đồng được đề cao quá mức đã 
ức chế sự phát triển cá tính, kìm hãm sự phát triển cá nhân vì cộng đồng 
không chấp nhận cá nhân đứng ngoài cộng đồng và cá tính không phù 
hợp với "Luật bầy đàn" của cộng đồng. 
- Người Việt rất coi trọng tình nghĩa, như tinh thần đùm bọc, giúp đỡ và 
quan tâm nhau. Theo nhà nghiên cứu Hồ Sỹ Quý, Việc coi trọng tình
GVHD : TS Lê Đức Long 
nghĩa tới mức thái quá đương nhiên không phải là giá trị tốt trong mọi 
hoàn cảnh. Coi trọng tình nghĩa tới mức coi thường hiến pháp và pháp 
luật như "phép vua thua lệ làng", "một trăm cái lý không bằng một tí cái 
tình" thì khó có thể chấp nhận được. 
- Cần cù lao động là một giá trị đạo đức nổi bật. Người Việt Nam được các 
dân tộc khác thừa nhận là có tinh thần hiếu học, cộng với bản chất thông 
minh, dễ tiếp thu và một nền giáo dục có truyền thống cả ngàn năm. 
Người Việt Nam xem giáo dục cao hơn sự giàu có và thành công và là trụ 
cột của văn hóa 
Lịch sử dựng nước và giữ nước 
- Kỷ nguyên văn minh Văn Lang – Âu lạc, Đại Việt 
+ Thời kỳ 18 vua hùng 
+ Thời kỳ 1000 năm Bắc thuộc 
+ Thời kỳ 1000 năm giành và giữ chủ quyền 
+ Thời kỳ đô hộ thực dân 
+ Thời kỳ giải phóng dân tộc và chống ngoại xâm 
+ Thời kỳ xây dựng đất nước 
Chủ đề 2 –Nhóm 12 | 18 
Lịch sử văn hóa của người Việt Nam 
Đặc điểm văn hóa Việt Nam thời cơ sở 
- Cách đây khoảng 4000 năm, cư dân Việt Nam đã bươc vào thời đại kim 
khí 
- Thời kỳ này trên lãnh thổ Việt Nam tồn tại 3 trung tâm văn hóa lớn: 
Đông Sơn (miền Bắc), Sa Huỳnh (miền Trung), Đồng Nai (miền Nam) 
Đặc điểm văn hóa Việt Nam thời Lý – Trần 
- Văn hóa vật chất: chùa một cột, tháp Bảo Thiên,… 
- Hệ tư tưởng sử dụng hòa tam giáo, phật giáo phát triển mạnh mẽ, tác 
động đến tư tưởng, tâm lý, phong tục và nếp sống của đông đảo nhân dân 
các làng, xã 
Đặc điểm văn hóa người Việt gần đây:
GVHD : TS Lê Đức Long 
Sau 15 năm thực hiện Nghị quyết Trung ương 5 khóa VIII, sự nghiệp xây 
dựng và phát triển văn hóa, con người Việt Nam đã có chuyển biến tích cực, 
đạt kết quả quan trọng. Tư duy lý luận về văn hóa có bước phát triển; nhận 
thức về văn hóa của các cấp, các ngành và toàn dân được nâng lên. Đời sống 
văn hóa của nhân dân ngày càng phong phú, nhiều giá trị văn hóa truyền 
thống của dân tộc được phát huy, nhiều chuẩn mực văn hóa, đạo đức mới 
được hình thành. Sản phẩm văn hóa, văn học nghệ thuật ngày càng phong 
phú, đa dạng; công nghệ thông tin, nhất là thông tin đại chúng có bước phát 
triển mạnh mẽ. Nhiều phong trào, hoạt động văn hóa đạt được những kết quả 
cụ thể, thiết thực; phát huy được truyền thống văn hóa gia đình, dòng họ, 
cộng đồng... 
Việc bảo tồn, phát huy giá trị di sản văn hóa hiệu quả chưa cao, nguy cơ 
mai một chưa được ngăn chặn. Hệ thống thông tin đại chúng phát triển thiếu 
quy hoạch khoa học, gây lãng phí nguồn lực và quản lý không theo kịp sự 
phát triển. Một số cơ quan truyền thông có biểu hiện thương mại hóa, xa rời 
tôn chỉ, mục đích . Cơ chế, chính sách về kinh tế trong văn hóa, văn hóa 
trong kinh tế, về huy động, quản lý các nguồn lực cho văn hóa chưa cụ thể, 
rõ ràng. Hệ thống thiết chế văn hóa và cơ sở vật chất, kỹ thuật cho hoạt động 
văn hóa còn thiếu và yếu, có nơi xuống cấp, thiếu đồng bộ, hiệu quả sử dụng 
thấp. Công tác quy hoạch, đào tạo, bố trí cán bộ lãnh đạo, quản lý văn hóa 
các cấp, nhất là nguồn nhân lực chất lượng cao còn nhiều hạn chế, bất cập. 
Tình trạng nhập khẩu, quảng bá, tiếp thu dễ dãi, thiếu chọn lọc sản phẩm văn 
hóa nước ngoài đã tác động tiêu cực đến đời sống văn hóa của một bộ phận 
nhân dân, nhất là lớp trẻ. 
d) Ngữ cảnh dạy học đại học, ngữ cảnh dạy học ở trường phổ thông 
- Áp dụng ngữ cảnh dạy học ở Việt Nam trong dạy học những năm gần 
đây đã làm thay đổi cách dạy học truyền thống cùng với nhiều hình thức 
đào tạo mới, mang lại nhiều lợi ích cho cả người dạy và người học 
- Đối với ngữ cảnh đại học: khả năng ứng dụng trong việc phát triển các 
dạng dạng nội dung dạy học và xây dựng các hệ thống học trực tuyến. 
- Đối với ngữ cảnh tại trường phổ thông: khả năng ứng dụng của học sinh 
còn ít, cần đổi mới căn bản để việc dạy học đạt hiệu quả hơn. 
e) Xác định nhu cầu của người học trong ngữ cảnh cụ thể 
Chủ đề 2 –Nhóm 12 | 19
GVHD : TS Lê Đức Long 
Đất nước ta tiến hành cuộc đổi mới từ năm 1986 bằng việc thay thế cơ 
chế quan liêu bao cấp bằng cơ chế thị trường theo định hướng xã hội chủ 
nghĩa. Nền giáo dục đã không theo kịp sự đổi mới của đất nước nên chưa 
xác định được triết lý giáo dục mới đáp ứng mọi nhu cầu của đất nước 
trong thời kỳ mới. Đó là nguyên nhân sâu xa dẫn tới sự thất bại của các 
cuộc cải cách và đổi mới giáo dục vừa qua. 
Giờ đây, để xây dựng chương trình giáo dục phổ thông mới, việc đầu tiên 
là phải xác định triết lý giáo dục mới cho nó. Triết lý này cần xuất phát từ 
quan điểm nổi tiếng của John Dewey (1859-1952, nhà giáo dục 
Mỹ): “Giáo dục chính là bản thân cuộc sống”; phải đáp ứng được tiêu 
chí phát triển của đất nước hiện nay là “dân giàu, nước mạnh, dân chủ, 
công bằng, văn minh”; đồng thời chiếu theo bốn trụ cột của sứ mệnh giáo 
dục quốc tế cho thế kỷ 21 là “Học để biết (learning to know), học để làm 
(learning todo), học để cùng chung sống (learning to live together) và 
học để sinh tồn (learning to be)”. Theo đó, triết lý này cần thể hiện quan 
điểm “dạy và học những gì mà xã hội cần, không phải những gì mà 
người thầy có”.Từ các triết lý trên có thể đề nghị bốn thuộc tính của nền 
giáo dục Việt Namlà “thực học, dân chủ, dân tộc và khai phóng”. 
 “Thực học” đối với các nước tiên tiến từ lâu đã trở thành lẽ đương 
nhiên không cần đề xướng. Nhưng đối với Việt Nam, nơi mà 
truyền thống học để thi đỗ làm quan cùng với tệ nạn dạy học giả để 
đạt những giá trị giả mà lấy bằng cấp thật vẫn đang ngự trị xã hội 
thì việc nhấn mạnh thuộc tính này là rất cần thiết. Thuộc tính này 
chính là “bốn trụ cột” mà UNESCO đã khẳng định. 
 “Dân chủ” cũng là một thuộc tính cần nhấn mạnh để vạch rõ một 
nền giáo dục nhằm mục tiêu phục vụ cuộc sống của nhân dân, bao 
gồm cá nhân, gia đình và xã hội. Với ý nghĩa đó, dân chủ đồng thời 
mang tính chất nhân bản, nó đòi hỏi việc quản lý điều hành giáo 
dục phải được thực hiện bằng cơ chế dân chủ-khoa học thay cho cơ 
chế quan liêu-bao cấp hiện hành. 
 “Dân tộc” luôn luôn là thuộc tính không thể thiếu của giáo dục. 
Bởi vì trong một thế giới mà sự hội nhập quốc tế đã trở thành động 
lực đương nhiên của sự phát triển thì việc bảo vệ chủ quyền và bản 
sắc dân tộc trở nên vô cùng quan trọng. Do đó nền giáo dục quốc 
dân phải giữ vững truyền thống và thấm nhuần bản sắc dân tộc, để 
tạo nên một giá trị cơ bản của dân tộc cho các thế hệ tương lai của 
đất nước. 
 “Khai phóng” là một thuộc tính hết sức cần thiết đối với giáo dục 
nước ta xét trên cả bình diện đối nội và đối ngoại. Ở trong nước, 
Chủ đề 2 –Nhóm 12 | 20
GVHD : TS Lê Đức Long 
thuộc tính này đòi hỏi tầm nhìn cởi mở phóng khoáng đối với mọi 
ý tưởng hay phát minh sáng chế, tránh sự ràng buộc hay áp đặt của 
những tư tưởng bảo thủ lỗi thời; còn đối với bên ngoài, “khai 
phóng” có nghĩa là mở rộng hội nhập quốc tế, tiếp thu khoa học 
hiện đại để áp dụng vào thực tiễn Việt Nam. 
Nói chung, đó là triết lý của một nền giáo dục dân chủ. 
Câu 2: Mô hình học kết hợp áp dụng cho ngữ cảnh dạy học ở Việt Nam – 
cụ thể ở môi trường giả định áp dụng là: 
Tại Việt Nam mô hình dạy học kết hợp – Blended e-Learning là một mô 
hình đang được sử dụng triển khai trong các hệ học và hình thức học tập. Hình 
thức đào tạo này khắc phục được tính thụ động của phương pháp dạy học face-to-face 
truyền thống bên cạnh đó cũng không giảm tính tương tác trực tiếp giữa thầy 
Chủ đề 2 –Nhóm 12 | 21 
và trò trong mô hình học tập truyền thống. 
- Vai trò của giáo viên, học sinh trong hình thức học tập kết hợp: 
+ Đối với vai trò, vị trí của giáo viên, dễ dàng nhận ra sự chuyển đổi rất 
lớn. Giáo viên không chỉ lên lớp tổ chức các hoạt động học tập hoặc 
thông báo hàng loạt rồi ra về như thường lệ. Giáo viên có nhiệm vụ định 
hướng, hướng dẫn học viên, xây dựng các nội dung giúp học viên tự truy 
cập, và quan trọng là dạy cho người học những kỹ năng quan trọng khi 
khai thác, xử lý thông tin bao gồm cả các kỹ năng máy tính cần thiết. 
+ Đối với học viên, sự chủ động, tích cực trong học tập là vô cùng quan 
trọng. Bên cạnh những giờ học trên lớp thì việc tự học qua mạng sẽ quyết 
định chất lượng học tập của chính bản thân họ. Giờ đây, người học không 
chỉ thu nạp, ghi nhớ thông tin mà còn phải biết cách phân tích, tổng hợp, 
xử lý thông tin một cách hiệu quả. Việc duy trì ý thức kỷ luật và động cơ 
học tập càng có ý nghĩa hơn đối với loại hình học tập này. 
- Với ngữ cảnh cụ thể là việc dạy tin học ở trường phổ thông – hình thức 
Blended có thể áp dụng theo đề xuất như sau: 
1. Tạo môi trường học tập trực tuyến để hỗ trợ học sinh học tập song 
song với việc học tập truyền thống face to face với giáo viên trên lớp 
2. Bên cạnh các hoạt động học tập trên lớp học truyền thống – giáo viên 
sẽ thiết kế các hoạt động hỗ trợ học sinh tự học, tham gia thảo luận và hoạt 
động nhóm trên hệ thống học tập.
GVHD : TS Lê Đức Long 
3. Hình thức này sẽ hỗ trợ giáo viên khắc phục được các hạn chế của 
Chủ đề 2 –Nhóm 12 | 22 
hình thức học tập truyền thống: 
+ Hỗ trợ giáo viên và học sinh có môi trường trao đổi và thảo luận tốt hơn. 
Khắc phục được khuyết điểm thời gian eo hẹp trên lớp không đủ để học sinh 
trao đổi thắc mắc với giáo viên. 
+ Hỗ trợ giáo viên thiết kế các hoạt động tăng tính tích cực và tự học của 
học sinh 
+ Hỗ trợ học sinh có môi trường tự học một cách có định hướng của giáo 
viên – rèn luyện tinh thần tự học từ khi còn ngồi trên ghế nhà trường. 
Câu 3: Xác định mô hình sư phạm hay chiến lược sư phạm (pedagogical 
strategy) cho môi trường giả định áp dụng là: 
 Bước 1: Phân tích môi trường. Các câu hỏi cần trả lời được phân tích 
môi trường (Các cơ hội thuận lợi của nhà trường từ các yếu tố tác động 
bên ngoài đến bên trong ? Điểm mạnh, điểm yếu của nhà trường? Những 
vấn đề đặt ra cho nhà trường?) 
 Bước 2: Xác định sứ mệnh, tầm nhìn, giá trị và mục tiêu chiến lược  
Định hướng phát triển chiến lược nhà trường. Gồm 4 nội dung : 
 Xác định sứ mệnh nhà trường. 
 Tầm nhìn. 
 Hệ thống các giá trị cơ bản. 
 Xác định mục tiêu chiến lược. 
 Bước 3: Xác định giải pháp chiến lược phải dựa trên kết quả giải quyết 
mâu thuẫn, các khó khăn và bất cập khi thực hiện các mục tiêu chiến 
lược, phải chỉ ra cách thức hành động cụ thể để tháo gỡ các mâu thuẫn, 
khắc phục các khó khăn hoặc bất cập nhằm tạo ra động lực phát triển. 
Hoàn thiện cơ cấu tổ chức nhà trường và phát triển đội ngũ, phương thức 
đổi mới lãnh đạo và quản lý các hoạt động. Các tiêu chí đánh giá kết quả 
và công cụ đánh giá để nhận biết thông tin phản hồi về sự phát triển của 
nhà trường. 
 Bước 4: Viết văn bản, phê chuẩn và ban hành văn bản. Viết được các 
thông tin chính xác trên cơ sở sự tham gia tích cực của các lực lượng
GVHD : TS Lê Đức Long 
giáo dục sẽ là yếu tố đảm bảo thành công cho việc viết văn bản, phê 
chuẩn và ban hành văn bản. Coi bản chiến lược phát triển nhà trường là 
văn bản pháp lý, mọi tổ chức cá nhân trong trường cũng như các lực 
lượng tham gia giáo dục khác của nhà trường cũng phải thực hiện 
 Việc xây dựng kế hoạch chiến lược là rất cần thiết trong hoạt động 
quản lý và nhằm mang lại kết quả trong công việc, nâng cao chất lượng 
nhằm đáp ứng cho quá trình công nghiệp hóa – hiến đại hóa đất nước. Để 
đạt được các mục tiêu xác định trong kế hoạch còn liên quan rất nhiều 
đến các vấn đề mang tính kĩ thuật khác. Ngoài ra, còn phụ thuộc rất 
nhiều vào đặc điểm các nguồn lực đặc biệt nguồn lực con người. Trong 
đó, phải kể đến năng lực nhận thức và tư duy của đội ngũ cán bộ lãnh đạo 
và chủ chốt, cùng với việc lựa chọn các mô hình tương ứng, phù hợp với 
yêu cầu về đặc điểm riêng và bối cảnh tác động của từng nhà trường. Vì 
đây là nhiệm vụ cần thiết và cấp bách, trước tình hình thực tế hiện nay và 
nó có thể xem là hành trang hết sức cần thiết cho công tác quản lý, là cẩm 
nang không thể thiếu nhằm xác định hướng đi đúng đẻ phát huy tối đa 
nguồn lực vốn có tại đơn vị và giúp cho sự nghiệp giáo dục của nước 
ngày càng tiến bộ trong thời kì đất nước đang hội nhập với nền kinh tế 
thế giới, đang tiến hành công nghiệp hóa hiện đại hóa đất nước. 
Chủ đề 2 –Nhóm 12 | 23 
Câu 4: Chuẩn bị môi trường cài đặt và thử nghiệm: 
- Để cài đặt hệ thống và áp dụng vào công tác dạy học ở trường phổ thông 
thì trước hết cần phân tích hệ thống quản lý tài liệu bài giảng và thi trực 
tuyến các phân tích thiết kế hệ thống và từ đó xay dựng website thi trực 
tuyến và quản lý tài liệu bài giảng. 
- Xác định yêu cầu hệ thống : đối tượng sử dụng như người quản lý, giáo 
viên và học sinh. 
Vai trò của các đối tượng 
 Học sinh 
 Vào trang online. 
 Đăng kí tài khoản học tập. 
 Dowload tài liệu. 
 Tra cứu điểm thi. 
 Giáo viên 
 Xuất danh sách học sinh.
GVHD : TS Lê Đức Long 
 Upload tài liệu. 
 Chuẩn bị dữ liệu cho học sinh thi. 
Chủ đề 2 –Nhóm 12 | 24 
 Quản trị viên 
 Quản trị hệ thống. 
 Thiết lập quan hệ giữa giáo viên, lớp học. 
 Thiết kế hệ thống 
 Biểu đồ usecase tổng quát. 
 Biểu đồ usecase cho chức năng đổi thông tin cá nhân, 
quản lý danh sách khoa, quản lý danh sách giáo viên, 
quản lý danh sách môn học, danh sách lớp học, danh sách 
thi, uscase cấu hình hệ thống, usecase thống kê ngân 
hàng câu hỏi, quản lý đề thi, quản lý ngân hàng câu hỏi, 
thay đổi thông tin cá nhân, thống kê ngân hàng câu hỏi. 
 Các usecase đối với actor thí sinh. 
 Biểu đồ uscase chức năng làm bài thi. 
 Biểu đồ usecase chức năng làm bài ôn tập. 
 Biểu đồ usecase chức năng đổi mật khẩu. 
 Biểu đồ usecase chức năng xem kết quả thi. 
 Quản lý tài liệu bài giảng usecase tổng quát, chức năng 
quản lý tài liệu, chức năng quản lý hệ thống. 
 Biểu đồ tuần tự gồm các chức năng : 
 Chức năng của người quản trị : biểu đồ tuần tự chức 
năng có thể đăng nhập hệ thống. 
 Biểu đồ tuần tự chức năng thêm mới thông tin. 
 Biểu đồ tuần tự chức năng sửa thông tin. 
 Biểu đồ tuần tự chức năng xóa sản phẩm. 
 Biểu đồ tuần tự cho các chức năng thống kê. 
 Chức năng của người giáo viên 
 Biều đồ tuần tự cho phép đăng nhập hệ thống cả hai 
ứng dụng.
GVHD : TS Lê Đức Long 
 Biểu đồ tuần tự cho chức năng ra đề thi tự động. 
 Biểu đồ tuần tự cho chức năng upload câu hỏi. 
 Biểu đồ tuần tự cho các chức năng ra đề thi thủ 
Chủ đề 2 –Nhóm 12 | 25 
công. 
 Biểu đồ tuần tự cho chức năng kích hoạt đề thi. 
 Biểu đồ tuần tự cho chức năng thống kê câu hỏi. 
 Chức năng đối với học sinh : 
 Biểu đồ tuần tự cho các chức năng đăng nhập hệ 
thống, chức năng thi của các thi sinh. 
Từ đó, cài đặt hệ thống quản lý tài liệu bài giảng và thi trực tuyến áp dụng cho 
công tác dạy học ở trường trung học phổ thông. Các giao diện của người quản trị 
quản lý tài liệu, quản lý khoa, quản lý giáo viên, quản lý lớp học, quản lý môn 
học, quản lý thí sinh, quản lý chuyên mục, quản lý người dùng, quản lý hệ thống. 
Gồm các giao diện của người giaod viên, giao diện của hoạc sinh, giao diện học 
trực tuyến 
 Áp dụng vào công tác dạy học. Các thầy cô biết cách thiết kế bài giảng điện 
tử, gửi tài liệu lên website.

Chude02 nhom12

  • 1.
    GVHD : TSLê Đức Long TRƯỜNG ĐẠI HỌC SƯ PHẠM TP.HỒ CHÍ MINH KHOA CÔNG NGHỆ THÔNG TIN Chủ đề 2 –Nhóm 12 | 1 Lớp Sư Phạm Tin 4 Đà Lạt NỘI DUNG TỰ NGHIÊN CỨU MÔN E-LEARNING CHỦ ĐỀ 1 GVHD: Lê Đức Long SVTH: Nhóm 12 1. Đỗ Thị Quỳnh – K37.103.520 2. Nguyễn Thị Vui – K37.103.534 3. Nguyễn Thị Thanh Thúy – K37.103.523
  • 2.
    GVHD : TSLê Đức Long MỤC LỤC PHẦN I: NỘI DUNG TỰ NGHIÊN CỨU ........................................................4 Câu 1: Các mô hình triển khai e-Learning – mô hình học kết hợp có những ưu điểm gì để áp dụng cho ngữ cảnh dạy và học ở Việt Nam ..................................4 Câu 2: Ngữ cảnh dạy và học ở Việt Nam: những thuận lợi và hạn chế ................4 Câu 3: Vấn đề Social Science đối với người Việt Nam khi tham gia dạy và học trực tuyến ........................................................................................................4 Câu 4: Mô hình sư phạm cho dạy học trực tuyến ở nhiều góc nhìn khác nhau .....4 BÀI LÀM ........................................................................................................4 Câu 1: Các mô hình triển khai e-Learning – mô hình học kết hợp có những ưu điểm gì để áp dụng cho ngữ cảnh dạy và học ở Việt Nam ...............................4 Kết hợp đan xen giữa phương pháp dạy học truyền thống và phương pháp E-learning ..............................................................................................................6 Câu 2: Ngữ cảnh dạy và học ở Việt Nam: những thuận lợi và hạn chế .............9 Câu 3: Vấn đề Social Science đối với người Việt Nam khi tham gia dạy và học trực tuyến ................................................................................................... 12 Câu 4: Mô hình sư phạm cho dạy học trực tuyến ở nhiều góc nhìn khác nhau 13 PHẦN II: BÀI TẬP – BÀI THẢO LUẬN.......................................................... 14 Câu 1: Khảo sát ngữ cảnh dạy-học ở Việt Nam và ở trường PT cụ thể? ............ 14 Các điều kiện và tình hình phát triển e-Learning ở Việt Nam ........................... 14 Các điều kiện và tình hình phát triển việc ứng dụng công nghệ vào trong dạy học ở Việt Nam .................................................................................................... 14 Đặc điểm và lịch sử văn hóa của người Việt Nam............................................ 14 Ngữ cảnh dạy học đại học, ngữ cảnh dạy học ở trường phổ thông .................... 14 Xác định nhu cầu của người học trong ngữ cảnh cụ thể.................................... 14 Câu 2: Mô hình học kết hợp áp dụng cho ngữ cảnh dạy học ở Việt Nam – cụ thể ở môi trường giả định áp dụng là như thế nào? ................................................ 14 Câu 3: Xác định mô hình sư phạm hay chiến lược sư phạm (pedagogical strategy) cho môi trường giả định áp dụng là gì? ............................................. 14 Chủ đề 2 –Nhóm 12 | 2
  • 3.
    GVHD : TSLê Đức Long Câu 4: Chuẩn bị mô i trường cài đặt và thử nghiệm như thế nào? ...................... 14 TRẢ LỜI ....................................................................................................... 14 Câu 1: Khảo sát ngữ cảnh dạy-học ở Việt Nam và ở trường PT cụ thể: .......... 14 Câu 2: Mô hình học kết hợp áp dụng cho ngữ cảnh dạy học ở Việt Nam – cụ thể ở môi trường giả đ ịnh áp dụng là: ........................................................... 21 Câu 3: Xác định mô hình sư phạm hay chiến lược sư phạm (pedagogical strategy) cho môi trường giả định áp dụng là: ............................................... 22 Câu 4: Chuẩn bị mô i trường cài đặt và thử nghiệm: ...................................... 23 Chủ đề 2 –Nhóm 12 | 3
  • 4.
    GVHD : TSLê Đức Long Chủ đề 2 –Nhóm 12 | 4 PHẦN I: NỘI DUNG TỰ NGHIÊN CỨU Câu 1: Các mô hình triển khai e-Learning – mô hình học kết hợp có những ưu điểm gì để áp dụng cho ngữ cảnh dạy và học ở Việt Nam Câu 2: Ngữ cảnh dạy và học ở Việt Nam: những thuận lợi và hạn chế Câu 3: Vấn đề Social Science đối với người Việt Nam khi tham gia dạy và học trực tuyến Câu 4: Mô hình sư phạm cho dạy học trực tuyến ở nhiều góc nhìn khác nhau BÀI LÀM Câu 1: Các mô hình triển khai e-Learning – mô hình học kết hợp có những ưu điểm gì để áp dụng cho ngữ cảnh dạy và học ở Việt Nam Các mô hình triển khai e-Learning như: Các trường đại học, cao đẳng đã tích cức triển khai E-learning: Một số trường đại học đã tích cực triển khai hệ thống Elearning, xây dựng trung tâm học liệu mở, thư viện điện tử. Huy động nhiều nguồn lực như kinh phí các dự án, kinh phí ngân sách, kinh phí các doanh nghiệp hỗ trợ... để đầu tư hạ tầng CNT, tập huấn cho giảng viên và xây dựng hệ thống tài liệu, bài giảng phục vụ cho việc học tập, nghiên cứu của học sinh, sinh viện.
  • 5.
    GVHD : TSLê Đức Long Bộ Giáo dục và Đào tạo phối hợp với các doanh nghiệp triển khai E-Learning và thi trực tuyến. Thứ nhất, là Cuộc thi "Thiết kế hồ sơ bài giảng điện tử E-learning" năm học 2009 - 2010 nằm trong khuôn khổ của chương trình hợp tác giữa Bộ Giáo dục và Đào tạo và Quỹ Laurence S. Ting. Cuộc thi đã huy động được số lượng lớn giáo viên tham gia (vòng sơ khảo khoảng 3,200; vòng chung khảo 855 giáo viên). Đã có 154 bài giảng đạt giải, trong đó: Giải nhất (3), giải nhì (5), giải ba (24), giải KK (48) và quà tăng (74).Tp. Hồ Chí Minh, Hà Nội, Thái Bình, Kon Tum là những địa phương đạt nhiều giải cao. Năm học 2010-2011 Bộ GD&ĐT tiếp tục tổ chức cuộc thi nói trên, thể hiện quyết tâm triển khai E-learning đối với HS phổ thông . Thứ hai, cuộc thi giải toán qua mạng tại Website Violympic.vn, là chương trình hợp tác giữa Bộ GD&ĐT với Công ty TNHH nội dung số FPT, cuộc thi đã được tổ chức năm thứ ba, là một sân chơi bổ ích, hứng thú cho hàng trăm ngàn học sinh (tiểu học, THCS) yêu thích môn toán trên toàn quốc. Thứ ba, Cuộc thi Olympic tiếng Anh (IOE) là chương trình hợp tác giữa Tổng Công ty truyền thông Đa phương tiện Việt Nam VTC với Bộ GD&ĐT. Cuộc thi đã quy tụ được hơn 4000 thí sinh là HS Tiểu học, THCS của 54 tỉnh, thành phố trong cả nước. Ưu thế của Blended-learning – mô hình học kết hợp o B-learning hướng đến mục tiêu phát huy tốt nhất các thế mạnh của dạy học truyền thống với dạy học trực tuyến để thúc đẩy hiệu quả học tập và giảng dạy của cả học sinh và giáo viên. o B-learning tạo điều kiện cho học sinh tích cực, chủ động hơn thông qua việc tương tác: học sinh – học sinh để học hỏi lẫn nhau, học sinh – giáo viên qua việc hướng dẫn trực tiếp của giáo viên cả ở trên lớp và qua mạng; học sinh – tương tác với các chuyên gia ở bất kỳ một nơi nào trên thế giới. o Học tập kết hợp giúp cho học sinh có nhiều kinh nghiệm học tập hơn: Tận dụng công nghệ, B-learning cho phép học sinh học theo tốc độ của riêng họ, sử dụng các phương thức học tập ưa thích, và nhận được phản hồi thường xuyên và kịp thời về hoạt động tham gia. o B-learning sẽ tăng cường kiểm soát và trách nhiệm của người học: học sinh và phụ huynh có trách nhiệm hơn trong việc nhắc nhở học sinh làm bài tập về nhà. o Đối với giáo viên: B-learning giúp giáo viên điều khiển được thực tiễn giảng dạy của chính họ đòi hỏi một sự thay đổi đáng kể trong thực tiễn giảng dạy. giáo viên sẽ tùy chỉnh những thiết kế giáo án dựa trên nhu cầu của học sinh bao gồm phong cách, sở thích và khả năng học tập. Chủ đề 2 –Nhóm 12 | 5
  • 6.
    GVHD : TSLê Đức Long Đối với các nhà giáo dục: B-learning sẽ giúp cho họ tự điều chỉnh và quyết định nội dung các chương trình giảng dạy, sản phẩm của hoạt động học tập và môi trường học tập tốt nhất phục vụ cho nhu cầu của mỗi học sinh. Kết hợp đan xen giữa phương pháp dạy học truyền thống và phương pháp E-learning Với mỗi cách học, phương pháp dạy học đều có những ưu – nhược điểm khác nhau. Với những ưu điểm của cách dạy học truyền thống và E-learning, chúng ta cần kết hợp tốt hai phương pháp này để có được một hiệu quả đào tạo tốt hơn. Như vậy, chúng ta phải kết hợp cả hai cách học tập: e-Learning và truyền thống để đem lại hiệu quả cao nhất cho học viên. Giải pháp kết hợp này được gọi là BLENDED SOLUTION. Chủ đề 2 –Nhóm 12 | 6
  • 7.
    GVHD : TSLê Đức Long Chủ đề 2 –Nhóm 12 | 7 Mô hình kết hợp  Vai trò người giáo viên: Trong dạy học e-learning cũng như truyền thống, vai trò của người giáo viên là thiết yếu. Người giáo viên có thể xuất hiện dưới dạng ảo hay thực tùy nội dung cần giảng dạy.. Trong dạy học tại lớp truyền thống nên kết hợp chiếu các đoạn phim liên quan đến bài học cho học sinh làm quen dần với công nghệ hiện đại. Lên kế hoạch học tập cụ thể, giao bài tập cho học sinh, sinh viên để có thể gặp nhau trao đổi trực tiếp hoặc qua diễn đàn học tập Kiểm tra, đánh giá học sinh có thể dùng hình thức trắc nghiệm tại lớp trên giấy hoặc làm ngay trên máy tính. Tăng cường học nhóm, thảo luận nhóm, làm việc theo nhóm và thực hiện các dự án học tập theo nhóm. Kiểm tra, đánh giá học sinh theo nhóm học tập. Trong lớp học truyền thống, cần tập cho học sinh, sinh viên dần quen với việc tìm tài liệu trên mạng, chia sẻ tài liệu bằng cách cho đề tài, giới thiệu địa chỉ những trang web liên quan, những tài liệu tham khảo. Giáo viên cần
  • 8.
    GVHD : TSLê Đức Long đưa công nghệ thông tin vào trong giảng dạy qua các giáo án điện tử, các bản tin, bài viết trên mạng và cả trò chơi điện tử cho môn học (nếu có) Một lớp học truyền thống làm cho mọi người gần gũi, chia sẻ tình cảm tốt hơn, thân thiện hơn. E-learning (100%) có tính ảo, con người ít biểu lộ được tình cảm. Tính gắn bó, hoà đồng, thân thiện cũng tạo môi trường học tập tốt. Do đó, nếu kết hợp thì môi trường đó vẫn tồn tại và phát huy trong quá trình học tập. Có thể nêu điển hình như lớp sau đại học, vẫn có những giờ lên lớp truyền thống rất bổ ích, thầy cô giáo gợi mở thêm nhiều vấn đề mà giáo trình điện tử không thể nói hết. Công nghệ E-Learning mở ra một khả năng tương tác tối đa giữa người học và người dạy đồng thời khai thác nguồn thông tin vô tận của nhân loại. E-Learning hiện nay thực sự là cuộc cách mạng bởi sức mạnh, khả năng linh hoạt và tính hiệu quả của nó. Vận dụng công nghệ này, giúp cộng đồng kinh doanh có cơ hội tương tác liên tục với nền khoa học quản trị hiện đại đang phát triển nhanh chóng. E-Learning tạo ra cơ hội cho mọi người học tập mọi nơi, mọi lúc, học tập suốt đời.  Đối với sinh viên: E-Learning hỗ trợ học tập một cách linh động và tích cực. E-.Learning cho phép làm việc và học tập trực tuyến, nghiên cứu và làm các bài tập, thi trắc nghiệm. E-Learning là một môi trường mới, là cơ hội cho sinh viên, hỗ trợ các bạn học tập tại trường hoặc ở nhà, hay ở cơ quan. E-Learning là cách dễ nhất giúp sinh viên tự chủ trong học tập và thực hiện những cam kết học tập của bản thân với thời gian và nổ lực của họ. Tìm kiếm thông tin trên hệ thống về môn học của mình, download các nguồn tài nguyên được cung cấp, sinh viên có thể chia sẽ tài nguyên với nhau trên mạng, tham gia vào việc thảo luận của lớp, chia sẽ việc học của mình với bạn bè, trao đổi ý tưởng với bạn cùng lớp. Tạo môi trường học tập cộng tác giúp cải thiện các khuyết điểm mà các phương pháp truyền thống mang lại như: tạo cho người học khả năng tự tin hơn khi phát biểu ý kiến của mình (nhược điểm của PPDH theo nhóm nhỏ), ….Khuyết nhược điểm của E-Learning có thể thấy: không thể đưa vào các môn học đòi hỏi dạy kỹ năng (dù dùng video cũng có hạn chế), thích hợp với một số đối tượng tự giác và Chủ đề 2 –Nhóm 12 | 8
  • 9.
    GVHD : TSLê Đức Long hăng say học tập, học viên cần có một số kỹ năng nhất định mới có thể tham gia đầy đủ…  Đối với giáo viên: E-Learning tạo môi trường giảng dạy mới cho giáo viên, cung cấp công cụ cho giáo viên soạn giảng, tổ chức lớp học, quản lý sinh viên, hướng dẫn sinh viên tham gia thảo luận nhóm, cung cấp tài liệu giảng dạy, cung cấp khả năng cập nhật nhanh các kiến thức và kỹ năng trong giảng dạy…. Nhưng vấn đề kiểm soát lớp học sẽ đặt nặng trên vai giáo viên, nhiều kỹ năng E-Learning cần tiếp tục được nghiên cứu đầy đủ hơn. Đối với Việt Nam hiện nay và trong tương lai gần E-learning sẽ có nhiều cải thiện hơn về giao diện, chức năng.Khả năng cộng tác cao, đường truyền có thể cũng được cải thiện tạo điều kiện tốt nhất để phục vụ cho quá trình dạy – học nhưng khó có thể thay thế hoàn toàn phương pháp giảng dạy truyền thống. Với mỗi cách học, phương pháp dạy học đều có những ưu – nhược điểm khác nhau. Với những ưu điểm của cách dạy học truyền thống và E-learning, chúng ta cần kết hợp tốt hai phương pháp này để có được một hiệu quả đào tạo tốt hơn. Giáo dục ngày càng phát triển với nhiều loại hình đa dạng, nhiều cách học linh động thuận tiện cho cả người dạy và người học.E-Learning chính là xu hướng mới nhất. Nắm bắt được điều này, E-Learning LAB ra đời với sứ mệnh kết nối người dạy và người học với kho tang tri thức rộng lớn. Câu 2: Ngữ cảnh dạy và học ở Việt Nam: những thuận lợi và hạn chế Thuận lợi: nền giáo dục Việt Nam đạt được nhiều thành tựu - Việt Nam được nhiều quốc gia và tổ chức quốc tế đánh giá là nước có những thành tựu đáng kể về giáo dục, đào tạo so với nhiều nước có thu nhập tính theo đầu người tương đương. Việt Nam hoàn toàn có khả năng hoàn thành mục tiêu phát triển Thiên niên kỷ (MDG) về phổ cập giáo dục tiểu học trước 2015. Việt Nam đã xây dựng được một hệ thống giáo dục đầy đủ các caaph học ở mọi vùng, miền với nhiều loại hình trường lớp với số lượng học sinh đến trường ở các cấp ngày càng tăng. Năm học Chủ đề 2 –Nhóm 12 | 9
  • 10.
    GVHD : TSLê Đức Long 2014-2015, đã có hơn 22 triệu học sinh, sinh viên theo học trong hơn 37.000 cơ sở giáo dục-đào tạo. - Giáo dục đại học, cao đẳng cũng ngày càng được mở rộng về quy mô đào tạo, cơ sở vật chất ngày càng được nâng cấp, chương trình đào tạo cần được đổi mới. Nền giáo dục đại học Việt Nam một mặt đã đáp ứng xu hướng thế giới là tiến tới phổ cập giáo dục đại học, mặt kahcs vẫn giữ nền tảng giáo dục tinh hoa. Việc đầu tư cho đội ngũ giáo viên đã được chú trọng đặc biệt. - Năm 2000, Việt Nam đã đạt chuẩn quốc gia về xóa mù chữ và phổ cập tiểu học. Từ năm học 2002 – 2003, tỷ lệ biết chữ của người lớn trong độ tuổi 15-24 đạt gần 95%, số năm đi học trung bình của người dân đạt mức 7,3 năm. Việc dạy chữ dân tộc đã được đẩy mạnh ở các địa phương, nhờ đó tỷ lệ người dân thiểu số mù chữ giảm nhanh và mạnh. - Ngành giáo dục và đào tạo đã đạt và vượt các chỉ tiêu cơ bản mà chiến lược phát triển giáo dục đề ra cho năm 2005 trong năm học 2003 – 2004. Phổ cập giáo dục tiểu học đã đạt được thành tích đáng kể ở tất cả các vùng miền trong cả nước. Việt Nam được đánh giá là có tiến bộ nhanh hơn so với phần lớn các nước có thu nhập thấp khác trên giới trong việc khắc phục những sự chênh lệch về giới và về tỷ lệ nhập học đugnfs độ tuổi. Tỷ lệ học sinh tiểu học nhập học đúng độ tuổi đã tăng từ 90% trong thập niên 1990 lên gần 98% trong năm học 2004-2005 (mục tiêu quốc gia đề ra là đạt 97% vào năm 2005. Trong năm học 2003-2004, hầu hết các địa phương trong cả nước đã huy động được gần 90% trẻ khuyết tật độ tuổi lớp 1 đi học hòa nhập theo chương trình và sách giáo khoa mới. Tất cả những con số nói trên cho thấy Việt Nam đã tạo đươc sự công bằng trong tiếp cận học tập cho tất cả trẻ em gái, trai của các dân tộc, ở các vùng, miền và đặc biệt quan tâm tới những trẻ có hoàn cảnh đặc biệt khó khăn. - Trong những năm gần đây, ở một số trường đã đạt được những tiến bộ trong việc đổi mới PPDH. Ở những trường đã bồi dưỡng cho đội ngũ GV về đổi mới PPDH và trang bị PTDH mới thì tình hình sử dụng các PPDH đã được cải thiện. Mặc dù thuyết trình vẫn còn là PPDH được sử dụng thường xuyên nhất, nhưng đã có sự kết hợp với các PPDH khác, tăng cường thí nghiệm, thực hành, làm việc nhóm, sử dụng các PPDH tích cực. Chủ đề 2 –Nhóm 12 | 10 Hạn chế:
  • 11.
    GVHD : TSLê Đức Long Công tác giáo dục và đào tạo trong những năm qua có nhiều tiến bộ. Tuy nhiên, trước những biến đổi to lớn của nên kinh tế sự nghiệp giáo dục – đào tạo đang gặp phải những khó khăn rất lớn. Quy mô giáo dục – đào tạo có chiều hướng bị thu hẹp, chất lượng giáo dục, cơ sở vật chất của các trường học bị sút kém ở nhiều nơi, biểu hiện qua những vấn đề sau: Công tác giáo dục và đào tạo trong những năm qua có nhiều tiến bộ. Tuy - Vấn đề cơ sở hạ tầng: + Cơ sở hạ tâng hiện nay của Việt Nam còn rất yếu kém Trường ốc đã thiếu nghiêm trọng lại cũ kỹ, mục nát. Hệ thống phòng thí nghiệm hầu như chưa có cơ sở đào tạo đạt chuẩn quốc tế. Các giáo cụ, tài liệu học tập khác cũng còn rất hạn chế. Hiện nay cả nước vẫn còn 170.000 phòng học có nhu cầu để xây dựng, sửa chữa đòi hỏi chi phí cao. + Phương pháp tư duy học tập của sinh viên còn mang nặng tính đọc chép, chưa tư duy được mình học theo chuẩn mực nào. + Thiếu những khóa học đào tạo kĩ năng mềm học sinh. + Sách vở in không đủ kiến thức, tất cả các sách vở in ra hầu hết là soạn lại, dịch lại của người khác; bài giẩng và bài thi của giáo viên không có sự gắn kết, đa số học sinh dùng phương pháp học vẹt, học sinh không có cơ hội làm quen với khảo cứu, tra cứu mà dựa vào giáo viên và sách vở là chính. Học sinh không có cơ hội với ra kiến thức bên ngoài mà chỉ có cơ hội đọc và học những sách vở in ra bởi bộ GD, không được thực hành nên tính sáng tạo không được phát huy triệt để. + Học một cách bị dồn nén kiến thức quá nhiều (ví dụ như các học sinh lớp 12 mà phải học qua hết các phép toán tích phân đạo hàm, các môn điện, sau đó các em học vô ngành y, các kiến thức đó coi như thừa thải, vô ích. Ở nước ngoài, các loại môn trên chỉ áp dụng cho học sinh học ngành kỹ sư mà thôi). - Hệ thống giáo dục nặng về thi cử và bệnh thành tích: hệ thống giáo dục nước ta nặng về thi cử với những kỳ thi kéo dài triền miên gây áp lực cho cả thí sinh lẫn phụ huynh. Mặt trái của thi cử là tâm lý đối phó thường trực nơi người học và những cuộc chạy đua hành lang nơi phụ huynh nhằm tìm kiếm cho con em mình những bảng điểm lấp lánh thành tích ở những ngôi trường tốt. Hiện nay căn bệnh thành tích đang lan tràn trong giáo dục và trong xã hội. - Vấn đề cải cách giáo dục: Nhà nước và bộ giáo dục đã dành sự đầu tư thích đáng cho các dự án cải tạo giáo dục. Nhưng những kết quả đạt được Chủ đề 2 –Nhóm 12 | 11
  • 12.
    GVHD : TSLê Đức Long thì hoàn toàn không như mong đợi. Về cơ bản phương pháp đọc chép vẫn là tình trạng chung của hầy hết các cơ sở giáo dục, từ mầm non đến sau đại học. Sách giáo khoa, giáo trình sửa chữa, thay đổi quá nhiều mà vẫn không đáp ứng được yêu cầu học tập, nghiên cứu gây lên tình trạng loạn sách. Câu 3: Vấn đề Social Science đối với người Việt Nam khi tham gia dạy và học trực tuyến Việc triển khai E-learning tại cho các trường phổ thông Việt Nam gặp một số khó khăn sau: - Một là, về xây dựng nguồn tài nguyên bài giảng: Chất lượng nguồn tài nguyên bài giảng E-learning là nhân tố quyết định đến số lượng người tham gia học. Để soạn bài giảng E-learning có chất lượng đòi hỏi tốn nhiều công sức của giáo viên. Hiện tại chế độ hỗ trợ chưa phù hợp với công sức bỏ ra để soạn bài giảng Elearning, vì vậy chưa khuyến khích đối với giáo viên. Đời sống của giáo viên gặp nhiều khó khăn, áp lực thi cử, bệnh thành tích trong giáo dục… hậu quả là giáo viên không có thời gian đầu tư cho E-learning. Nhiều giáo viên giỏi về chuyên môn và khả năng sư phạm, nhưng kỹ năng sử dụng công nghệ (ghi hình, thu âm, sử dụng phần mềm)còn hạn chế, nên chưa phát huy được đội ngũ này. - Hai là, về phía người học: Học tập theo phương pháp E-Learning đòi hỏi người học phải có tinh thần tự học, do ảnh hưởng cách học thụ động truyền thống, tâm lý học phải có thầy (không thầy đố mầy làm nên), Nội dung quá tải tại trường… dẫn đến việc tham gia học E-Learning chưa trở thành động lực học tập. Nhiều học sinh nghèo, nhất là ở vùng sâu vùng xa, chưa thể trang bị máy vi tính kết nối Internet, nhiều thông tin không tốt trên mạng Internet dẫn đến gia đình lo lắng khi con em vào mạng cũng là những lý do làm hạn chế E-Learning đối với HS phổ thông Việt Nam. - Ba là, về cơ sở vật chất: Đòi hỏi phải có hạ tầng CNTT đủ mạnh, có đường truyền cáp quang, xây dựng Website trường học và Website E-learning hoàn chỉnh chi phí cao, nếu không tận dụng hết khả năng của Chủ đề 2 –Nhóm 12 | 12 Web sẽ gây lãng phí. - Bốn là, về nhân lực phục vụ website E-learning: Cần có cán bộ chuyên trách phục vụ sự hoạt động của hệ thống E-learning. Tuy nhiên, theo quy định hiện tại chưa có biên chế cho hoạt động này ở các trường phổ thông.
  • 13.
    GVHD : TSLê Đức Long Câu 4: Mô hình sư phạm cho dạy học trực tuyến ở nhiều góc nhìn khác nhau Chủ đề 2 –Nhóm 12 | 13 Góc độ nội dung tri thức: Góc độ phát triển hệ thống:
  • 14.
    GVHD : TSLê Đức Long PHẦN II: BÀI TẬP – BÀI THẢO LUẬN Câu 1: Khảo sát ngữ cảnh dạy-học ở Việt Nam và ở trường PT cụ thể? Các điều kiện và tình hình phát triển e-Learning ở Việt Nam Các điều kiện và tình hình phát triển việc ứng dụng công nghệ vào trong dạy học ở Việt Nam Đặc điểm và lịch sử văn hóa của người Việt Nam Ngữ cảnh dạy học đại học, ngữ cảnh dạy học ở trường phổ thông Xác định nhu cầu của người học trong ngữ cảnh cụ thể Câu 2: Mô hình học kết hợp áp dụng cho ngữ cảnh dạy học ở Việt Nam – cụ thể ở môi trường giả định áp dụng là như thế nào? Câu 3: Xác định mô hình sư phạm hay chiến lược sư phạm (pedagogical strategy) cho môi trường giả định áp dụng là gì? Câu 4: Chuẩn bị môi trường cài đặt và thử nghiệm như thế nào? TRẢ LỜI Câu 1: Khảo sát ngữ cảnh dạy-học ở Việt Nam và ở trường PT cụ thể: a) Các điều kiện và tình hình phát triển e-Learning ở Việt Nam Các điều kiện và tình hình phát triển E-Learning ở Việt Nam: ở Việt Nam, phong trào E-learning thực chất đã nhen nhóm từ những năm 90 với hàng loạt phần mềm hỗ trợ đào tạo do các công ty Tin học sản xuất. Trong đó có thể kể đến là công ty Công nghệ Tin học nhà trường với sản phầm phục vụ đào tạo trong nhà trường. Từ năm 2001, e-learning Việt Nam đã có bước tiến đáng kể. Mở đầu là việc thành lập một nhà trường ảo “Fi how cyberschool” đặt trên website fihow.net.vn và bắt đầu tuyển sinh cinh viên ngành Công nghẹ thông tin của khoa Công nghệ thông tin – Đại học ở Hà Nội. Đến năm 2005, trường có hơn 1000 sinh viên tho học ngành Công nghệ thông tin trực tuyến. Đến tháng 11/2004, ngành giáo dục đã xây dựng một cổng e-learning Chủ đề 2 –Nhóm 12 | 14
  • 15.
    GVHD : TSLê Đức Long  Về con người: con người là một nhân tố vô cùng quan trọng trong triển khai e-learning. Chúng ta cần chuẩn bị con người đẻ đưa vào các vị trí -Người quản trị hệ thống: đây là những người quản lý về mặt kỹ thuật nên Công nghệ thông tin và môi trường e-learning. Một hệ thống elaerning có thể hoạt động được hay không là phụ thuộc vào những người này. -Người quản lý khóa học: chịu trách nhiệm về việc tạo ra tất cả các nội dung giảng dạy -Người quản lý dạy và học chịu trách nhiệm quản lý các khóa học đang diễn ra trong khuôn khổ e-learning. -Chuyên gia lĩnh vực: là người có tri thức chuyên sâu về chuyên ngành; người thiết kế dạy học có khuynh hướng theo quy trình, á dụng các nguyên lý thiết kế vào miền nội dung rộng. SME làm việc chặt chẽ với ID để phát biểu cấu trúc nội dung làm việc, theo đó thông tin và kỹ năng cần dạy có thể được tạo thành theo trình tự và thứ bậc. -Người làm phần mềm nội dung là những người viết và biên tập nội dung giảng dạy trong khuôn khổ thể hiện trên web. -Trợ giảng, thầy dạy kèm: là người giỏi kỹ thuật, có kinh nghiệm huấn luyện cho cả học viên và bạn đồng nghiệp Chủ đề 2 –Nhóm 12 | 15  Về trang thiết bị - Về phần cứng: các trang thiết bị phần cứng cần trang bị cho một hệ thống e-learning bao gồm: +Hệ thống máy chủ: phục vụ cho việc lưu trữ và quản lý các tài nguyên một cách tập trung, đảm bảo sự hoạt động thông suốt của hệ thống. Trong hệ thống e-learning ta cần xây dựng hệ thống máy chủ đủ mạnh để đmả bảo ổn định. - Về phần mềm + Hệ điều hành: phục vụ cho các máy chủ và máy tạm + Hệ quản trị cơ sở dữ liệu: tùy thuộc vào hệ quản trị LMS cũng như e-learning portal mà ta cần sử dụng hệ quản trị dữ liệu phổ biến do đó chúng ta cần chọn hệ quản trị dữ liệu sao cho hỗ trợ lưu trữ dữ liệu với dung lượng lớn, ổn định, tốc độ cao. + Hệ quản trị e-learning LMS và e-learning portal: đây là thành phần không thể thiếu trong các hệ thống e-learning. + Các phần mềm hỗ trợ xây dựng nội dung: giúp người sử dụng tạo ra các nội dung giảng dạy.  Về nội dung: việc xây dựng nội dung cho hệ thống e-learning cũng có 3 cách:
  • 16.
    GVHD : TSLê Đức Long - Mua các gói có sẵn: phương án này chi phí thấp. Nhưng cần xem xét đến việc chương trình đào tạo sau này có thể có những thay đổi về mặt ội dung. - Tự xây dựng: phương án này có mức độ mạo hiểm cao hơn, với chi phí vừa phải. Ngoài ra phương án này còn cần đào tạo một đội ngũ cán bộ có đủ khả năng để xây dựng - Thuê xây dựng: phương án này giúp ta không phải lo lắng về người phụ trách xây dựng các gói mà vẫn có được các gói nội dung như ý muốn và có thể thay đổi sau này. b) Các điều kiện và tình hình phát triển việc ứng dụng công nghệ vào trong dạy học ở Việt Nam - Phần lớn các trường ĐH Việt Nam hiện nay đang vận hành một cách riêng rẽ và ít có sự cạnh tranh do đặc thù là các trường vốn có truyền thống lâu đời là các trường đơn ngành. Hiện nay, với sự xuất hiện của các trường mới, đặc biệt là các trường quốc gia và trường vùng đa ngành, các trường dân lập, tình hình có khác hơn. Tuy nhiên việc sử dụng công nghiệ thông tin vào xây dựng chương trình học cũng như giảng dạy của các trường còn rất nhiều hạn chế mà lý do chủ yếu là chưa có các chính sách hiệu quả và chưa có sự đồng tâm từ phía các giảng viên. - Siêu dữ liệu (content Repository) và danh mục đề xuất: kho nội dung là nơi lưu trữ các đối tượng đào tạo. Nó cho phép người dùng và hệ thống tạo nội dung cũng như người dùng và các hệ thống sử dụng. - Kho nội dung có thể là một phần của hệ thống quản trị nội dung và nó phải hỗ trợ các chức năng quản trị nội dung như kiểm soát p hiên bản dùng để trao đổi các đối tượng hay gói các đối tượng giữa các hệ thống. - Các đối tượng đào tạo: kho nội dung cho phép người dùng xây dựng, đánh chỉ mục, tìm kiếm và tái sử dụng các đối tượng đào tạo và phải hỗ trợ khả năng kết hợp với các đối tượng từ các hệ thống khác. - Danh mục đề xuất: một đề xuất đào tạo là một nội dung đưuọc đóng gói và cung cấp cho người sử dụng như một đơn vị học tập. Danh mục đề xuất là nơi lưu trữ các đề xuất đào tạo này. - Công cụ kết hợp nội dung: kết hợp nội dung là sự liên kết các đối tượng nội dung thành cac module đào tạo. Các công cụ quản trị dù đôi khi chúng đi liền với nhau. - Trình quản lý danh mục: là tiến trình xác định nội dung học tập được cung cấp cho người học, thiết lập kế hoạch học tập, lập lịch các tài Chủ đề 2 –Nhóm 12 | 16
  • 17.
    GVHD : TSLê Đức Long nguyên hỗ trợ phân bố học tập. Trình quản trị danh mục cung cấp giao diện cho phép các đối tượng được phân quyền kích hoạt quá trình học tập và thiết lập các quy tắc, hạn chế. - Trình quản lý hồ sơ học viện: hồ sơ học viện là tập hợp về thông tin của người dùng như dữ liệu cá nhân, kế hoạch học tập, lịch sử học tập, bằng cấp, chứng chỉ, đánh giá kiến thức. Trình quản lsy hồ sơ học viên giúp các thành phần khác của hệ thống truy nhập và sử dụng các thông tin này, đồng thời tìm kiếm và cập nhật các thông tin đó dựa trên dữ liệu do các thành phần khác cung cấp. Chủ đề 2 –Nhóm 12 | 17 - Trình lập kế hoạch đào tạo: + Xác định mục đích học tập + Kiểm tra quá trình học tập và kỹ năng của học viên + Đánh giá kỹ năng và kiến thức của học viên so với mục đích học tập + Lập kế hoạch học tập cho học viên - Trình quản lý đăng ký học viên - Môi trường phân phối - Môi trường cộng tác - Mô tả kiểm tra và đánh giá học tập c) Đặc điểm và lịch sử văn hóa của người Việt Nam Đặc điểm của người Việt Nam - Một số tác giả cho rằng con người Việt Nam có những nét tính cách truyền thống như lòng yêu nước, tinh thần đoàn kết, coi trọng tình nghĩa, cần cù, hiếu học đã tạo nên lịch sử đặc trưng của Việt Nam. - Trong tính cách nói chung của con người Việt Nam và trong từng nét tính cách nói riêng đều ẩn chứa tính hai mặt, cái tốt và cái xấu, giá trị và phản giá trị. Chủ nghĩa yêu nướclà sợi chỉ đỏ xuyên suốt toàn bộ lịch sử Việt Nam từ cổ đại đến hiện đại. - Thái độ coi trọng cộng đồng đã trở thành một nét tính cách truyền thống đặc trưng của con người Việt Nam. Mặc dù tính cộng đồng cao là một nét tính cách của con người Việt Nam có chứa đựng nhiều giá trị, song bên cạnh đó cũng có nhiều mặt hạn chế. Cộng đồng được đề cao quá mức đã ức chế sự phát triển cá tính, kìm hãm sự phát triển cá nhân vì cộng đồng không chấp nhận cá nhân đứng ngoài cộng đồng và cá tính không phù hợp với "Luật bầy đàn" của cộng đồng. - Người Việt rất coi trọng tình nghĩa, như tinh thần đùm bọc, giúp đỡ và quan tâm nhau. Theo nhà nghiên cứu Hồ Sỹ Quý, Việc coi trọng tình
  • 18.
    GVHD : TSLê Đức Long nghĩa tới mức thái quá đương nhiên không phải là giá trị tốt trong mọi hoàn cảnh. Coi trọng tình nghĩa tới mức coi thường hiến pháp và pháp luật như "phép vua thua lệ làng", "một trăm cái lý không bằng một tí cái tình" thì khó có thể chấp nhận được. - Cần cù lao động là một giá trị đạo đức nổi bật. Người Việt Nam được các dân tộc khác thừa nhận là có tinh thần hiếu học, cộng với bản chất thông minh, dễ tiếp thu và một nền giáo dục có truyền thống cả ngàn năm. Người Việt Nam xem giáo dục cao hơn sự giàu có và thành công và là trụ cột của văn hóa Lịch sử dựng nước và giữ nước - Kỷ nguyên văn minh Văn Lang – Âu lạc, Đại Việt + Thời kỳ 18 vua hùng + Thời kỳ 1000 năm Bắc thuộc + Thời kỳ 1000 năm giành và giữ chủ quyền + Thời kỳ đô hộ thực dân + Thời kỳ giải phóng dân tộc và chống ngoại xâm + Thời kỳ xây dựng đất nước Chủ đề 2 –Nhóm 12 | 18 Lịch sử văn hóa của người Việt Nam Đặc điểm văn hóa Việt Nam thời cơ sở - Cách đây khoảng 4000 năm, cư dân Việt Nam đã bươc vào thời đại kim khí - Thời kỳ này trên lãnh thổ Việt Nam tồn tại 3 trung tâm văn hóa lớn: Đông Sơn (miền Bắc), Sa Huỳnh (miền Trung), Đồng Nai (miền Nam) Đặc điểm văn hóa Việt Nam thời Lý – Trần - Văn hóa vật chất: chùa một cột, tháp Bảo Thiên,… - Hệ tư tưởng sử dụng hòa tam giáo, phật giáo phát triển mạnh mẽ, tác động đến tư tưởng, tâm lý, phong tục và nếp sống của đông đảo nhân dân các làng, xã Đặc điểm văn hóa người Việt gần đây:
  • 19.
    GVHD : TSLê Đức Long Sau 15 năm thực hiện Nghị quyết Trung ương 5 khóa VIII, sự nghiệp xây dựng và phát triển văn hóa, con người Việt Nam đã có chuyển biến tích cực, đạt kết quả quan trọng. Tư duy lý luận về văn hóa có bước phát triển; nhận thức về văn hóa của các cấp, các ngành và toàn dân được nâng lên. Đời sống văn hóa của nhân dân ngày càng phong phú, nhiều giá trị văn hóa truyền thống của dân tộc được phát huy, nhiều chuẩn mực văn hóa, đạo đức mới được hình thành. Sản phẩm văn hóa, văn học nghệ thuật ngày càng phong phú, đa dạng; công nghệ thông tin, nhất là thông tin đại chúng có bước phát triển mạnh mẽ. Nhiều phong trào, hoạt động văn hóa đạt được những kết quả cụ thể, thiết thực; phát huy được truyền thống văn hóa gia đình, dòng họ, cộng đồng... Việc bảo tồn, phát huy giá trị di sản văn hóa hiệu quả chưa cao, nguy cơ mai một chưa được ngăn chặn. Hệ thống thông tin đại chúng phát triển thiếu quy hoạch khoa học, gây lãng phí nguồn lực và quản lý không theo kịp sự phát triển. Một số cơ quan truyền thông có biểu hiện thương mại hóa, xa rời tôn chỉ, mục đích . Cơ chế, chính sách về kinh tế trong văn hóa, văn hóa trong kinh tế, về huy động, quản lý các nguồn lực cho văn hóa chưa cụ thể, rõ ràng. Hệ thống thiết chế văn hóa và cơ sở vật chất, kỹ thuật cho hoạt động văn hóa còn thiếu và yếu, có nơi xuống cấp, thiếu đồng bộ, hiệu quả sử dụng thấp. Công tác quy hoạch, đào tạo, bố trí cán bộ lãnh đạo, quản lý văn hóa các cấp, nhất là nguồn nhân lực chất lượng cao còn nhiều hạn chế, bất cập. Tình trạng nhập khẩu, quảng bá, tiếp thu dễ dãi, thiếu chọn lọc sản phẩm văn hóa nước ngoài đã tác động tiêu cực đến đời sống văn hóa của một bộ phận nhân dân, nhất là lớp trẻ. d) Ngữ cảnh dạy học đại học, ngữ cảnh dạy học ở trường phổ thông - Áp dụng ngữ cảnh dạy học ở Việt Nam trong dạy học những năm gần đây đã làm thay đổi cách dạy học truyền thống cùng với nhiều hình thức đào tạo mới, mang lại nhiều lợi ích cho cả người dạy và người học - Đối với ngữ cảnh đại học: khả năng ứng dụng trong việc phát triển các dạng dạng nội dung dạy học và xây dựng các hệ thống học trực tuyến. - Đối với ngữ cảnh tại trường phổ thông: khả năng ứng dụng của học sinh còn ít, cần đổi mới căn bản để việc dạy học đạt hiệu quả hơn. e) Xác định nhu cầu của người học trong ngữ cảnh cụ thể Chủ đề 2 –Nhóm 12 | 19
  • 20.
    GVHD : TSLê Đức Long Đất nước ta tiến hành cuộc đổi mới từ năm 1986 bằng việc thay thế cơ chế quan liêu bao cấp bằng cơ chế thị trường theo định hướng xã hội chủ nghĩa. Nền giáo dục đã không theo kịp sự đổi mới của đất nước nên chưa xác định được triết lý giáo dục mới đáp ứng mọi nhu cầu của đất nước trong thời kỳ mới. Đó là nguyên nhân sâu xa dẫn tới sự thất bại của các cuộc cải cách và đổi mới giáo dục vừa qua. Giờ đây, để xây dựng chương trình giáo dục phổ thông mới, việc đầu tiên là phải xác định triết lý giáo dục mới cho nó. Triết lý này cần xuất phát từ quan điểm nổi tiếng của John Dewey (1859-1952, nhà giáo dục Mỹ): “Giáo dục chính là bản thân cuộc sống”; phải đáp ứng được tiêu chí phát triển của đất nước hiện nay là “dân giàu, nước mạnh, dân chủ, công bằng, văn minh”; đồng thời chiếu theo bốn trụ cột của sứ mệnh giáo dục quốc tế cho thế kỷ 21 là “Học để biết (learning to know), học để làm (learning todo), học để cùng chung sống (learning to live together) và học để sinh tồn (learning to be)”. Theo đó, triết lý này cần thể hiện quan điểm “dạy và học những gì mà xã hội cần, không phải những gì mà người thầy có”.Từ các triết lý trên có thể đề nghị bốn thuộc tính của nền giáo dục Việt Namlà “thực học, dân chủ, dân tộc và khai phóng”.  “Thực học” đối với các nước tiên tiến từ lâu đã trở thành lẽ đương nhiên không cần đề xướng. Nhưng đối với Việt Nam, nơi mà truyền thống học để thi đỗ làm quan cùng với tệ nạn dạy học giả để đạt những giá trị giả mà lấy bằng cấp thật vẫn đang ngự trị xã hội thì việc nhấn mạnh thuộc tính này là rất cần thiết. Thuộc tính này chính là “bốn trụ cột” mà UNESCO đã khẳng định.  “Dân chủ” cũng là một thuộc tính cần nhấn mạnh để vạch rõ một nền giáo dục nhằm mục tiêu phục vụ cuộc sống của nhân dân, bao gồm cá nhân, gia đình và xã hội. Với ý nghĩa đó, dân chủ đồng thời mang tính chất nhân bản, nó đòi hỏi việc quản lý điều hành giáo dục phải được thực hiện bằng cơ chế dân chủ-khoa học thay cho cơ chế quan liêu-bao cấp hiện hành.  “Dân tộc” luôn luôn là thuộc tính không thể thiếu của giáo dục. Bởi vì trong một thế giới mà sự hội nhập quốc tế đã trở thành động lực đương nhiên của sự phát triển thì việc bảo vệ chủ quyền và bản sắc dân tộc trở nên vô cùng quan trọng. Do đó nền giáo dục quốc dân phải giữ vững truyền thống và thấm nhuần bản sắc dân tộc, để tạo nên một giá trị cơ bản của dân tộc cho các thế hệ tương lai của đất nước.  “Khai phóng” là một thuộc tính hết sức cần thiết đối với giáo dục nước ta xét trên cả bình diện đối nội và đối ngoại. Ở trong nước, Chủ đề 2 –Nhóm 12 | 20
  • 21.
    GVHD : TSLê Đức Long thuộc tính này đòi hỏi tầm nhìn cởi mở phóng khoáng đối với mọi ý tưởng hay phát minh sáng chế, tránh sự ràng buộc hay áp đặt của những tư tưởng bảo thủ lỗi thời; còn đối với bên ngoài, “khai phóng” có nghĩa là mở rộng hội nhập quốc tế, tiếp thu khoa học hiện đại để áp dụng vào thực tiễn Việt Nam. Nói chung, đó là triết lý của một nền giáo dục dân chủ. Câu 2: Mô hình học kết hợp áp dụng cho ngữ cảnh dạy học ở Việt Nam – cụ thể ở môi trường giả định áp dụng là: Tại Việt Nam mô hình dạy học kết hợp – Blended e-Learning là một mô hình đang được sử dụng triển khai trong các hệ học và hình thức học tập. Hình thức đào tạo này khắc phục được tính thụ động của phương pháp dạy học face-to-face truyền thống bên cạnh đó cũng không giảm tính tương tác trực tiếp giữa thầy Chủ đề 2 –Nhóm 12 | 21 và trò trong mô hình học tập truyền thống. - Vai trò của giáo viên, học sinh trong hình thức học tập kết hợp: + Đối với vai trò, vị trí của giáo viên, dễ dàng nhận ra sự chuyển đổi rất lớn. Giáo viên không chỉ lên lớp tổ chức các hoạt động học tập hoặc thông báo hàng loạt rồi ra về như thường lệ. Giáo viên có nhiệm vụ định hướng, hướng dẫn học viên, xây dựng các nội dung giúp học viên tự truy cập, và quan trọng là dạy cho người học những kỹ năng quan trọng khi khai thác, xử lý thông tin bao gồm cả các kỹ năng máy tính cần thiết. + Đối với học viên, sự chủ động, tích cực trong học tập là vô cùng quan trọng. Bên cạnh những giờ học trên lớp thì việc tự học qua mạng sẽ quyết định chất lượng học tập của chính bản thân họ. Giờ đây, người học không chỉ thu nạp, ghi nhớ thông tin mà còn phải biết cách phân tích, tổng hợp, xử lý thông tin một cách hiệu quả. Việc duy trì ý thức kỷ luật và động cơ học tập càng có ý nghĩa hơn đối với loại hình học tập này. - Với ngữ cảnh cụ thể là việc dạy tin học ở trường phổ thông – hình thức Blended có thể áp dụng theo đề xuất như sau: 1. Tạo môi trường học tập trực tuyến để hỗ trợ học sinh học tập song song với việc học tập truyền thống face to face với giáo viên trên lớp 2. Bên cạnh các hoạt động học tập trên lớp học truyền thống – giáo viên sẽ thiết kế các hoạt động hỗ trợ học sinh tự học, tham gia thảo luận và hoạt động nhóm trên hệ thống học tập.
  • 22.
    GVHD : TSLê Đức Long 3. Hình thức này sẽ hỗ trợ giáo viên khắc phục được các hạn chế của Chủ đề 2 –Nhóm 12 | 22 hình thức học tập truyền thống: + Hỗ trợ giáo viên và học sinh có môi trường trao đổi và thảo luận tốt hơn. Khắc phục được khuyết điểm thời gian eo hẹp trên lớp không đủ để học sinh trao đổi thắc mắc với giáo viên. + Hỗ trợ giáo viên thiết kế các hoạt động tăng tính tích cực và tự học của học sinh + Hỗ trợ học sinh có môi trường tự học một cách có định hướng của giáo viên – rèn luyện tinh thần tự học từ khi còn ngồi trên ghế nhà trường. Câu 3: Xác định mô hình sư phạm hay chiến lược sư phạm (pedagogical strategy) cho môi trường giả định áp dụng là:  Bước 1: Phân tích môi trường. Các câu hỏi cần trả lời được phân tích môi trường (Các cơ hội thuận lợi của nhà trường từ các yếu tố tác động bên ngoài đến bên trong ? Điểm mạnh, điểm yếu của nhà trường? Những vấn đề đặt ra cho nhà trường?)  Bước 2: Xác định sứ mệnh, tầm nhìn, giá trị và mục tiêu chiến lược  Định hướng phát triển chiến lược nhà trường. Gồm 4 nội dung :  Xác định sứ mệnh nhà trường.  Tầm nhìn.  Hệ thống các giá trị cơ bản.  Xác định mục tiêu chiến lược.  Bước 3: Xác định giải pháp chiến lược phải dựa trên kết quả giải quyết mâu thuẫn, các khó khăn và bất cập khi thực hiện các mục tiêu chiến lược, phải chỉ ra cách thức hành động cụ thể để tháo gỡ các mâu thuẫn, khắc phục các khó khăn hoặc bất cập nhằm tạo ra động lực phát triển. Hoàn thiện cơ cấu tổ chức nhà trường và phát triển đội ngũ, phương thức đổi mới lãnh đạo và quản lý các hoạt động. Các tiêu chí đánh giá kết quả và công cụ đánh giá để nhận biết thông tin phản hồi về sự phát triển của nhà trường.  Bước 4: Viết văn bản, phê chuẩn và ban hành văn bản. Viết được các thông tin chính xác trên cơ sở sự tham gia tích cực của các lực lượng
  • 23.
    GVHD : TSLê Đức Long giáo dục sẽ là yếu tố đảm bảo thành công cho việc viết văn bản, phê chuẩn và ban hành văn bản. Coi bản chiến lược phát triển nhà trường là văn bản pháp lý, mọi tổ chức cá nhân trong trường cũng như các lực lượng tham gia giáo dục khác của nhà trường cũng phải thực hiện  Việc xây dựng kế hoạch chiến lược là rất cần thiết trong hoạt động quản lý và nhằm mang lại kết quả trong công việc, nâng cao chất lượng nhằm đáp ứng cho quá trình công nghiệp hóa – hiến đại hóa đất nước. Để đạt được các mục tiêu xác định trong kế hoạch còn liên quan rất nhiều đến các vấn đề mang tính kĩ thuật khác. Ngoài ra, còn phụ thuộc rất nhiều vào đặc điểm các nguồn lực đặc biệt nguồn lực con người. Trong đó, phải kể đến năng lực nhận thức và tư duy của đội ngũ cán bộ lãnh đạo và chủ chốt, cùng với việc lựa chọn các mô hình tương ứng, phù hợp với yêu cầu về đặc điểm riêng và bối cảnh tác động của từng nhà trường. Vì đây là nhiệm vụ cần thiết và cấp bách, trước tình hình thực tế hiện nay và nó có thể xem là hành trang hết sức cần thiết cho công tác quản lý, là cẩm nang không thể thiếu nhằm xác định hướng đi đúng đẻ phát huy tối đa nguồn lực vốn có tại đơn vị và giúp cho sự nghiệp giáo dục của nước ngày càng tiến bộ trong thời kì đất nước đang hội nhập với nền kinh tế thế giới, đang tiến hành công nghiệp hóa hiện đại hóa đất nước. Chủ đề 2 –Nhóm 12 | 23 Câu 4: Chuẩn bị môi trường cài đặt và thử nghiệm: - Để cài đặt hệ thống và áp dụng vào công tác dạy học ở trường phổ thông thì trước hết cần phân tích hệ thống quản lý tài liệu bài giảng và thi trực tuyến các phân tích thiết kế hệ thống và từ đó xay dựng website thi trực tuyến và quản lý tài liệu bài giảng. - Xác định yêu cầu hệ thống : đối tượng sử dụng như người quản lý, giáo viên và học sinh. Vai trò của các đối tượng  Học sinh  Vào trang online.  Đăng kí tài khoản học tập.  Dowload tài liệu.  Tra cứu điểm thi.  Giáo viên  Xuất danh sách học sinh.
  • 24.
    GVHD : TSLê Đức Long  Upload tài liệu.  Chuẩn bị dữ liệu cho học sinh thi. Chủ đề 2 –Nhóm 12 | 24  Quản trị viên  Quản trị hệ thống.  Thiết lập quan hệ giữa giáo viên, lớp học.  Thiết kế hệ thống  Biểu đồ usecase tổng quát.  Biểu đồ usecase cho chức năng đổi thông tin cá nhân, quản lý danh sách khoa, quản lý danh sách giáo viên, quản lý danh sách môn học, danh sách lớp học, danh sách thi, uscase cấu hình hệ thống, usecase thống kê ngân hàng câu hỏi, quản lý đề thi, quản lý ngân hàng câu hỏi, thay đổi thông tin cá nhân, thống kê ngân hàng câu hỏi.  Các usecase đối với actor thí sinh.  Biểu đồ uscase chức năng làm bài thi.  Biểu đồ usecase chức năng làm bài ôn tập.  Biểu đồ usecase chức năng đổi mật khẩu.  Biểu đồ usecase chức năng xem kết quả thi.  Quản lý tài liệu bài giảng usecase tổng quát, chức năng quản lý tài liệu, chức năng quản lý hệ thống.  Biểu đồ tuần tự gồm các chức năng :  Chức năng của người quản trị : biểu đồ tuần tự chức năng có thể đăng nhập hệ thống.  Biểu đồ tuần tự chức năng thêm mới thông tin.  Biểu đồ tuần tự chức năng sửa thông tin.  Biểu đồ tuần tự chức năng xóa sản phẩm.  Biểu đồ tuần tự cho các chức năng thống kê.  Chức năng của người giáo viên  Biều đồ tuần tự cho phép đăng nhập hệ thống cả hai ứng dụng.
  • 25.
    GVHD : TSLê Đức Long  Biểu đồ tuần tự cho chức năng ra đề thi tự động.  Biểu đồ tuần tự cho chức năng upload câu hỏi.  Biểu đồ tuần tự cho các chức năng ra đề thi thủ Chủ đề 2 –Nhóm 12 | 25 công.  Biểu đồ tuần tự cho chức năng kích hoạt đề thi.  Biểu đồ tuần tự cho chức năng thống kê câu hỏi.  Chức năng đối với học sinh :  Biểu đồ tuần tự cho các chức năng đăng nhập hệ thống, chức năng thi của các thi sinh. Từ đó, cài đặt hệ thống quản lý tài liệu bài giảng và thi trực tuyến áp dụng cho công tác dạy học ở trường trung học phổ thông. Các giao diện của người quản trị quản lý tài liệu, quản lý khoa, quản lý giáo viên, quản lý lớp học, quản lý môn học, quản lý thí sinh, quản lý chuyên mục, quản lý người dùng, quản lý hệ thống. Gồm các giao diện của người giaod viên, giao diện của hoạc sinh, giao diện học trực tuyến  Áp dụng vào công tác dạy học. Các thầy cô biết cách thiết kế bài giảng điện tử, gửi tài liệu lên website.