Phần II: Thiết kế kỹ thuật đường ống

  Bài 1: Mở đầu
   Tải trọng, Trình tự và Yêu cầu
   Số liệu khảo sát phục vụ thiết kế




                                       1
Bài 1: Mở đầu

Trình tự và Yêu cầu
Tải trọng
Số liệu khảo sát phục vụ thiết kế




                                    2
Đời sống công trình đường ống

Chế tạo ống
                                Commissioning

              Thi công
                                            Vận hành
                         Hydro Test


                                                Gỡ bỏ


                                                        3
Câu hỏi

Đời sống công trình bao gồm những giai
đoạn nào?
Có những tải trọng gì xét trên toàn đời sống
công trình?
Vậy trình tự thiết kế là gì? Cần thực hiện
những bài toán thiết kế nào?
Cần những số liệu nào để thiết kế?

                                               4
Các loại tải trọng

Tải trọng chức năng
Tải trọng môi trường
  Tải trọng gió
  Tải trọng thủy động
  Đất đắp, đẩy nổi
Tải trọng xây lắp
Tải trọng sự cố
  Va chạm
  Động đất
                                  5
Tải trọng chức năng
Träng l−îng;
NhiÖt ®é cña chÊt trong èng;
Ph¶n lùc tõ c¸c bé phËn (nh− bÝch nèi, kÑp,...);
Líp bao phñ (nh− ®Êt, ®¸...);
¸p lùc bªn trong èng ë ®iÒu kiÖn vËn h nh b×nh th−êng;
Ph¶n lùc tõ n n đ t (ma s¸t v ®é cøng xoay);
Sù t¹o øng suÊt tr−íc (pre-stressing);
BiÕn d¹ng d− cña kÕt cÊu ®ì;
BiÕn d¹ng d− do lón nÒn theo c¶ hai ph−¬ng ngang v
däc;
T¶i träng do vËn h nh thoi (pig) th−êng xuyªn g©y ra;

                                                         6
Tổ hợp các tải trọng

             B¶ng 4.5-1: Tæ hîp cña c¸c t¶i träng m«i tr−êng ®Æc tr−ng theo

                                x¸c suÊt v−ît h ng năm




       Giã                 Sãng                     Dßng ch¶y                  Đéng ®Êt


10-2             10-2                       10-1


10-1             10-1                       10-2


10-1             10-1                       10-1


                                                                        10-2




                                                                                          7
Trình tự và Yêu cầu
1.   Trình tự thiết kế
     Vai trò của thiết kế trong quá trình phát triển của
     công trình đường ống:
-    Quy hoạch mỏ
-    Thiết kế hệ thống công nghệ
-    Thiết kế kỹ thuật đường ống
-    Thiết kế thi công đường ống
-    Thi công
-    Khai thác
-    Duy tu, sủa chữa nếu có.
-    Gỡ bỏ
                                                           8
9
10
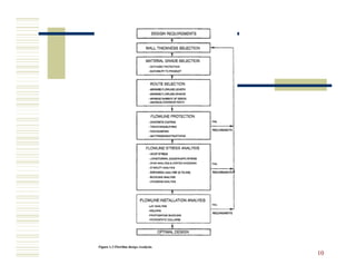
Các nội dung của thiết kế kỹ thuật
 1.   Chọn tuyến
 2.   Tính toán thuỷ lực
 3.   Xác định chiều dày ống chịu áp lực trong
 4.   Kiểm tra bài toán ổn định đàn hồi của ống dưới áp
      lực ngoài.
 5.   Đánh giá nhịp ống (Span assessment)
 6.   Thiết kế chống ăn mòn
 7.   Thiết kế giải pháp thi công



                                                      11
Số liệu khảo sát phục vụ thiết kế

a. Số liệu công nghệ:
  -   Tuổi thọ công trình
  -   Đường kính ngoài
  -   Áp lực dọc tuyến
  -   Chất vận chuyển trong đường ống
  -   Nhiệt độ vận hành


                                        12
b. Số liệu môi trường

Nhiệt độ
Mực nước
Số liệu dòng chảy
Số liệu gió
Tính chất ăn mòn của nước biển




                                 13
c. Địa chất

Mặt cắt địa chất dọc tuyến
Tính chất cơ lý các lớp đất
Khả năng biến động của địa tầng
Hiện tượng bất thường như sóng cát, dòng
bùn …
Nguy cơ động đất


                                           14
15
Các thí nghiệm địa chất trong
      dự án đường ống




                                16
d. Địa hình

Bản đồ địa hình hành lang tuyến ống
Các điểm đặc biệt trên tuyến như hào, rãnh,
mỏm san hô, khối đá lớn, điểm giao với cáp
quang, giao với đường ống cũ.
Sông, hồ, đầm lầy, núi, kênh mương ...
Đường giao thông giao với đường ống


                                              17
e. Vật liệu

Vật liệu thép
Vật liệu bê tông bọc ống
Vật liệu chống ăn mòn




                             18
Chế tạo ống




              19
Seamless Pipe




                20
21
Các mác thép theo API




                        22
Bài 2: Lựa chọn tuyến đường
                 ống

1. Mục tiêu
   Đảm bảo vận chuyển sản phẩm từ nguồn
   cung cấp hiện tại và tương lai (nếu có) đến
   điểm dự kiến.
   An toàn và phù hợp với các điều kiện thi
   công.
   Đạt hiệu quả cao về kinh tế - kỹ thuật.

                                                 23
24
Hành lang tuyến ống




                      25
Chọn tuyến:
   Các yếu tố môi trường – Xã hội

Yếu tố chính trị, quân sự và kinh tế dài hạn;
Quyền sử dụng đất và Giá đền bù đất;
Khu vực bảo tồn thiên nhiên, khu vực quốc
phòng, khu vực có di tích lịch sử hoặc khảo
cổ;



                                                26
Các yếu tố địa hình và giao
              thông
Có thể tiếp cận dễ dàng hay không? Tình
trạng đường giao thông?
Các chướng ngại vật tự nhiên như: sông, hồ,
núi, đầm lầy
Các giao cắt với: đường giao thông, đường
sắt, đường ống cũ


                                              27
Các yếu tố địa chất trong chọn
               tuyến
Nếu có thể, tuyến ống cần tránh các mặt dốc (bên và vuông
góc), đặc biệt là các dốc không ổn định;
Nếu trên tuyến có hiện tượng không ổn định địa chất, cần
xác định được nguyên nhân và cấn nhắc đến trong thiết kế;
Cần cân nhắc biện pháp chống sạt lở kinh tế nhất. Giá thành
chống sạt lở cần so sánh với việc chuyển hướng tuyến ống
đến vùng ổn định.
Việc lựa chọn điểm vượt sông (hoặc tiếp bờ) thường là vấn
đề ảnh hưởng lớn nhất đến giá thành dự án và chiều dài
tuyến

                                                          28
29
30
Ví dụ về chọn tuyến

Dự án PM3- Cà Mau: Final Design
Report2.ppt
Dự án Tangga Barat Cluster Development –
JP KENNY – 2008: ..Reference
booksPipeline_Route_Selection_And_Opti
mization_Report.pdf


                                           31
Bài 3: Đường ống chịu áp lực
                  trong

1. Giới thiệu
   Áp lực trong là tải trọng chính lên đường ống
   Bài toán đường ống chịu áp lực trong là bài toán
   cơ bản quyết định chiều dày ống.
   Phá huỷ ống do áp lực trong (nổ - bursting)
   Hiện tượng vật lý - ống trụ tròn dài vô hạn chịu
   áp lực trong


                                                      32
Sơ đồ tính




             33
2. Hiện tượng vật lý - ống trụ tròn
     dài vô hạn chịu áp lực trong

               ( Pi − Pe ) Dm
          σh =
                      2t
σh - øng suÊt vßng (hoop stress)
Pi - ¸p lùc trong èng.
Pe – ¸p lùc ngoài èng
Dm - ®−êng kÝnh trung b×nh cña èng
t - chiÒu d y èng


                                     34
Các tiêu chuẩn phổ biến

ASME B31.4 - 1989: Áp dụng phổ biến cho
các đường ống dẫn dầu.
ASME B31.8 – 1990: Áp dụng phổ biến cho
đường ống dẫn khí hoặc hai pha.
DnV 1981, DnV F101-2000: Áp dụng phổ
biến cho đường ống dẫn dầu, khí, hai pha
trên biển

                                           35
Khái niệm về hệ số an toàn

                       Pi xDm
                 σh =
                      f1 xf 2 x 2t
f1 là hệ số thiết kế, diễn tả ứng suất vòng tối đa cho phép là tích số của
ứng suất đàn hồi.
f2 là hệ số dung sai chế tạo ống, cho phép sự sai lệch của bề dày ống so
với bề dày danh nghĩa, thường là 0.875, có nghĩa là bề dày có thể thấp
hơn bề dày danh nghĩa tối đa cho phép là 12.5%.
Hệ số thiết kế hay là hệ số sử dụng hay hệ số hữu dụng thường lấy giá trị
0.72 cho đường ống và lấy giá trị thấp hơn cho ống đứng và các đoạn
ống gần với giàn ngoài khơi hoặc các vùng bị hạn chế hay các tuyến
đường giao thông đối với đường ống trên đất liền.
                                                                        36
Chiều dày dự trữ ăn mòn

Sau khi tính được độ dày tối thiểu theo yêu
cầu chịu áp lực trong, cần cộng thêm chiều
dày dự trữ chống ăn mòn;
Chiều dày dự trữ chống ăn mòn phụ thuộc
tính chất ăn mòn của chất vận chuyển,
thường từ 2mm-5mm


                                              37
Chiều dày danh định

Là chiều dày quy ước của ống thép
Được sản xuất theo tiêu chuẩn, phổ biến là
API 5L
Chiều dày danh định không phải là chiều dày
tính toán do còn phải xét đến dung sai chế
tạo.


                                          38
Các khái niệm về áp suất
(DnV F101-2000, TCVN 6475-5:2007




                                   39
40
Xác đinh các hệ số an toàn theo
            DnV OS F101-2000

Phân loại chất lỏng (table 2-1)
Phân vùng (table 2-2)
Cấp an toàn (table 2-3, 2-4)




                                  41
DnV 1981
Theo quy ph¹m DnV 1981 th× chiÒu d y th nh èng ®−îc x¸c ®Þnh theo c«ng thøc sau:
                                          D
                     σ y = ( Pi − Pe ).      ≤ ηh .σ F .k t
                                          2t

Trong ®ã:
-σσy        : øng suÊt vßng:     Kg/cm2
- Pi : ¸p lùc trongtính toán:     Kg/cm2
- Pe        : ¸p lùc ngo i nhá nhÊt, lÊy víi møc triÒu thÊp nhÊt :    Kg/cm2
- t : BÒ d y cña ®−êng èng       :            cm
- σF : øng suÊt ch¶y nhá nhÊt               :            Kg/cm2
- D : §−êng kÝnh ngo i cña èng              :           cm
- kt : HÖ sè gi¶m øng suÊt do nhiÖt ®é
Víi lo¹i èng cã nhiÖt ®é vËn h nh nhá h¬n 1200 th× lÊy kt = 1.0
- ηh : HÖ sè sö dông ®−îc lÊy theo b¶ng, phô thuéc v o vïng cÇn tÝnh v tr¹ng th¸i
      l m viÖc cña kÕt cÊu, ®−îc tra theo b¶ng sau



                                                                                    42
Bảng hệ số sử dụng
                              B¶ng tra hÖ sè sö dông
         Vïng cÇn                    Tr−êng hîp t¶i träng
            tÝnh               a                             b
             1                0.72                          0.96
        2+Riser               0.5                           0.67


     Trong ®ã:
- Vïng 01: Vïng ®−êng èng ngÇm c¸ch xa d n 500 m.
- Vïng 02 + Riser: Vïng ®−êng èng ®øng v ®−êng èng ngÇm tõ 500 m trë l¹i
 Platfom.
- a: Tr¹ng th¸i vËn h nh.
- b: Tr¹ng th¸i l¾p ®Æt.




                                                                           43
Chiều dày ống

ChiÒu d y èng (t) ®−îc x¸c ®Þnh nh− sau:
      t=     tnom - tcorr (tr¹ng th¸i khai th¸c)
             tnom - tfab (tr¹ng th¸i kiÓm tra ¸p lùc võa
                          thi c«ng xong èng)
      tnom: chiÒu d y danh nghÜa (nominal) cña èng
             (th−êng cho trong lý lÞch èng, ch−a kÓ ®Õn
             sai sè do chÕ t¹o).
      tfab: phÇn dung sai do chÕ t¹o (fabrication)
      tcorr: chiÒu d y dù tr÷ do kÓ ®Õn ¨n mßn

                                                       44
45
Bài tập

Tuyến ống dẫn khí từ trạm tiếp bờ Long Hải đến
nhà máy GPP2
   Chiều dài: 09 km;
   Đường kính ống: 26 inches;
   Áp suất thiết kế: 160 barg;
   Ăn mòn cho phép: 2 mm;
   Lớp bọc bê tông gia tải: 35 mm;
   Lớp bảo vệ chống ăn mòn 03 lớp PE có chiều dày: 3,2 mm;
   Bảo vệ chống ăn mòn bằng phương pháp dòng điện cưỡng bức.
Xác định chiều dày cần thiết theo ASME B31.8


                                                               46
Bµi 3. æn ®Þnh ®µn håi

1. MÊt æn ®Þnh côc bé cña ®−êng èng
  biÓn
2. MÊt æn ®Þnh lan truyÒn
3. MÊt æn ®Þnh tæng thÓ (global
  buckling)



                                      47
1. MÊt æn ®Þnh côc bé cña
         ®−êng èng do




 HiÖn t−îng
Khi ¸p lùc bªn ngo i cao h¬n ¸p lùc bªn trong èng, øng suÊt vßng
cã dÊu ©m v g©y nÐn vá èng theo ph−¬ng chu vi. Tíi mét giãi
h¹n nhÊt ®Þnh, øng suÊt n y g©y o»n vá èng trªn tiÕt diÖn ngang,
th−êng x¶y ra d−íi d¹ng vÕt lâm.
                                                              48
VÒ b¶n chÊt, hiÖn t−îng n y t−¬ng tù nh− hiÖn
t−îng mÊt æn ®Þnh cña thanh ¥le nh−ng x¶y ra
trªn chu vi èng t¹i mét tiÕt diÖn côc bé.
CÇn ph©n biÖt hiÖn t−îng n y víi hiÖn t−îng
mÊt æn ®Þnh tæng thÓ x¶y ra trªn ®o¹n èng chÞu
nÐn däc trôc.
T¸c ®éng g©y ra mÊt æn ®Þnh côc bé l ¸p lùc
ngo i, th−êng xÐt l ¸p lùc thuû tØnh.

                                             49
Công thức




Trong đó R là bán kính trung bình, t là bề
dày ống, E là modul đàn hồi và n là tỷ số
Poisson.
                                             50
C«ng thøc lý thuyÕt
   Gi¶ thiÕt:
   − èng trßn tuyÖt ®èi
    − VËt liÖu ®ång chÊt
   Sö dông lý thuyÕt ® n håi, cã c«ng thøc g©y ra mÊt æn ®Þnh côc bé nh−
   sau:

Trong ®ã:
   Pc : ¸p lùc g©y ra mÊt æn ®Þnh côc bé
   E : M« ®un ® n håi cña vËt liÖu èng
   D : §−êng kÝnh ngo i
   ν : HÖ sè Poisson
   t : ChiÒu d y èng
(C«ng thøc ( 2.2.1 ) chØ ¸p dông trong tr−êng hîp   > 250)                 51
MÊt æn ®Þnh lan truyÒn

 HiÖn t−îng
HiÖn t−îng mÊt æn ®Þnh lan truyÒn ®−îc ph¸t hiÖn v o nh÷ng n¨m
®Çu cña thËp kû 70 bëi Battelle Columbus Laboratories.

HiÖn t−îng n y ®−îc m« t¶ l d−íi ¸p suÊt ngo i cao nhÊt ®Þnh,
nÕu trªn èng cã mét ®iÓm ®· bÞ bãp mÐo v× lý do n o ®ã (vÝ dô do
va ch¹m víi neo t u, do v−íng l−íi ®¸nh c¸ v.v..), th× vÕt lâm ®ã
sÏ lan truyÒn sang c¸c ®iÓm l©n cËn däc theo tuyÕn èng.

Khi x¶y ra hiÖn t−îng n y, ®−êng èng bÞ ph¸ háng trªn chiÒu d i
lín, g©y tæn thÊt ®¸ng kÓ v khã kh¾c phôc cho c«ng tr×nh.

                                                                  52
TÝnh to¸n

Víi ®−êng èng cho tr−íc, cÇn tÝnh to¸n x¸c
®Þnh ¸p lùc ngo i g©y mÊt æn ®Þnh lan truyÒn.

So s¸nh víi ¸p lùc ngo i thùc tÕ t¹i ®Þa ®iÓm
x©y d−ng, nÕu ¸p lùc ngo i nhá h¬n ¸p lùc g©y
mÊt æn ®Þnh lan truyÒn l an to n. NÕu ng−îc
l¹i, cÇn xem xÐt c¸c gi¶i ph¸p phßng chèng


                                                53
Theo qui ph¹m DnV 1981




                         54
Theo c«ng thøc Battelle




                          55
Chèng lan truyÒn mÊt æn ®Þnh

§Ó chèng lan truyÒn mÊt æn ®Þnh, cã thÓ sö dông c¸c biÖn ph¸p
kh¸c nhau, trong ®ã ®¬n gi¶n nhÊt l t¨ng chiÒu d y èng.
BiÖn ph¸p trung gian hiÖn ®−îc sö dông réng r·i l dïng c¸c v nh
chÆn (buckle aresstor). C¸c v nh chÆn ®Æt c¸ch ®Òu mét kho¶ng
nhÊt ®Þnh trªn tuyÕn, cã h×nh d¹ng rÊt ®a d¹ng nh−ng ®Òu trªn
nguyªn t¾c l l m t¨ng chiÒu d y èng ë vÞ trÝ ®ã. Khi x¶y ra lan
truyÒn mÊt æn ®Þnh, ®o¹n èng bÞ háng sÏ bÞ giíi h¹n trong kho¶ng
gi÷a hai v nh chÆn liªn tiÕp.
ViÖc quyÕt ®Þnh kho¶ng c¸ch gi÷a hai v nh chÆn l b i to¸n tèi
−u. Bè trÝ nhiÒu v nh chÆn sÏ h¹n chÕ ®−îc chiÒu d i ®o¹n èng
háng khi cã sù cè nh−ng tèn kÐm vËt liÖu v c«ng thi c«ng v nh
chÆn ban ®Çu, nÕu bè trÝ Ýt v nh chÆn th× nguîc l¹i.

                                                              56
57
Một số dạng Arrestor




                       58
59
60
61

chương 3 : thiết kế

  • 1.
    Phần II: Thiếtkế kỹ thuật đường ống Bài 1: Mở đầu Tải trọng, Trình tự và Yêu cầu Số liệu khảo sát phục vụ thiết kế 1
  • 2.
    Bài 1: Mởđầu Trình tự và Yêu cầu Tải trọng Số liệu khảo sát phục vụ thiết kế 2
  • 3.
    Đời sống côngtrình đường ống Chế tạo ống Commissioning Thi công Vận hành Hydro Test Gỡ bỏ 3
  • 4.
    Câu hỏi Đời sốngcông trình bao gồm những giai đoạn nào? Có những tải trọng gì xét trên toàn đời sống công trình? Vậy trình tự thiết kế là gì? Cần thực hiện những bài toán thiết kế nào? Cần những số liệu nào để thiết kế? 4
  • 5.
    Các loại tảitrọng Tải trọng chức năng Tải trọng môi trường Tải trọng gió Tải trọng thủy động Đất đắp, đẩy nổi Tải trọng xây lắp Tải trọng sự cố Va chạm Động đất 5
  • 6.
    Tải trọng chứcnăng Träng l−îng; NhiÖt ®é cña chÊt trong èng; Ph¶n lùc tõ c¸c bé phËn (nh− bÝch nèi, kÑp,...); Líp bao phñ (nh− ®Êt, ®¸...); ¸p lùc bªn trong èng ë ®iÒu kiÖn vËn h nh b×nh th−êng; Ph¶n lùc tõ n n đ t (ma s¸t v ®é cøng xoay); Sù t¹o øng suÊt tr−íc (pre-stressing); BiÕn d¹ng d− cña kÕt cÊu ®ì; BiÕn d¹ng d− do lón nÒn theo c¶ hai ph−¬ng ngang v däc; T¶i träng do vËn h nh thoi (pig) th−êng xuyªn g©y ra; 6
  • 7.
    Tổ hợp cáctải trọng B¶ng 4.5-1: Tæ hîp cña c¸c t¶i träng m«i tr−êng ®Æc tr−ng theo x¸c suÊt v−ît h ng năm Giã Sãng Dßng ch¶y Đéng ®Êt 10-2 10-2 10-1 10-1 10-1 10-2 10-1 10-1 10-1 10-2 7
  • 8.
    Trình tự vàYêu cầu 1. Trình tự thiết kế Vai trò của thiết kế trong quá trình phát triển của công trình đường ống: - Quy hoạch mỏ - Thiết kế hệ thống công nghệ - Thiết kế kỹ thuật đường ống - Thiết kế thi công đường ống - Thi công - Khai thác - Duy tu, sủa chữa nếu có. - Gỡ bỏ 8
  • 9.
  • 10.
  • 11.
    Các nội dungcủa thiết kế kỹ thuật 1. Chọn tuyến 2. Tính toán thuỷ lực 3. Xác định chiều dày ống chịu áp lực trong 4. Kiểm tra bài toán ổn định đàn hồi của ống dưới áp lực ngoài. 5. Đánh giá nhịp ống (Span assessment) 6. Thiết kế chống ăn mòn 7. Thiết kế giải pháp thi công 11
  • 12.
    Số liệu khảosát phục vụ thiết kế a. Số liệu công nghệ: - Tuổi thọ công trình - Đường kính ngoài - Áp lực dọc tuyến - Chất vận chuyển trong đường ống - Nhiệt độ vận hành 12
  • 13.
    b. Số liệumôi trường Nhiệt độ Mực nước Số liệu dòng chảy Số liệu gió Tính chất ăn mòn của nước biển 13
  • 14.
    c. Địa chất Mặtcắt địa chất dọc tuyến Tính chất cơ lý các lớp đất Khả năng biến động của địa tầng Hiện tượng bất thường như sóng cát, dòng bùn … Nguy cơ động đất 14
  • 15.
  • 16.
    Các thí nghiệmđịa chất trong dự án đường ống 16
  • 17.
    d. Địa hình Bảnđồ địa hình hành lang tuyến ống Các điểm đặc biệt trên tuyến như hào, rãnh, mỏm san hô, khối đá lớn, điểm giao với cáp quang, giao với đường ống cũ. Sông, hồ, đầm lầy, núi, kênh mương ... Đường giao thông giao với đường ống 17
  • 18.
    e. Vật liệu Vậtliệu thép Vật liệu bê tông bọc ống Vật liệu chống ăn mòn 18
  • 19.
  • 20.
  • 21.
  • 22.
    Các mác théptheo API 22
  • 23.
    Bài 2: Lựachọn tuyến đường ống 1. Mục tiêu Đảm bảo vận chuyển sản phẩm từ nguồn cung cấp hiện tại và tương lai (nếu có) đến điểm dự kiến. An toàn và phù hợp với các điều kiện thi công. Đạt hiệu quả cao về kinh tế - kỹ thuật. 23
  • 24.
  • 25.
  • 26.
    Chọn tuyến: Các yếu tố môi trường – Xã hội Yếu tố chính trị, quân sự và kinh tế dài hạn; Quyền sử dụng đất và Giá đền bù đất; Khu vực bảo tồn thiên nhiên, khu vực quốc phòng, khu vực có di tích lịch sử hoặc khảo cổ; 26
  • 27.
    Các yếu tốđịa hình và giao thông Có thể tiếp cận dễ dàng hay không? Tình trạng đường giao thông? Các chướng ngại vật tự nhiên như: sông, hồ, núi, đầm lầy Các giao cắt với: đường giao thông, đường sắt, đường ống cũ 27
  • 28.
    Các yếu tốđịa chất trong chọn tuyến Nếu có thể, tuyến ống cần tránh các mặt dốc (bên và vuông góc), đặc biệt là các dốc không ổn định; Nếu trên tuyến có hiện tượng không ổn định địa chất, cần xác định được nguyên nhân và cấn nhắc đến trong thiết kế; Cần cân nhắc biện pháp chống sạt lở kinh tế nhất. Giá thành chống sạt lở cần so sánh với việc chuyển hướng tuyến ống đến vùng ổn định. Việc lựa chọn điểm vượt sông (hoặc tiếp bờ) thường là vấn đề ảnh hưởng lớn nhất đến giá thành dự án và chiều dài tuyến 28
  • 29.
  • 30.
  • 31.
    Ví dụ vềchọn tuyến Dự án PM3- Cà Mau: Final Design Report2.ppt Dự án Tangga Barat Cluster Development – JP KENNY – 2008: ..Reference booksPipeline_Route_Selection_And_Opti mization_Report.pdf 31
  • 32.
    Bài 3: Đườngống chịu áp lực trong 1. Giới thiệu Áp lực trong là tải trọng chính lên đường ống Bài toán đường ống chịu áp lực trong là bài toán cơ bản quyết định chiều dày ống. Phá huỷ ống do áp lực trong (nổ - bursting) Hiện tượng vật lý - ống trụ tròn dài vô hạn chịu áp lực trong 32
  • 33.
  • 34.
    2. Hiện tượngvật lý - ống trụ tròn dài vô hạn chịu áp lực trong ( Pi − Pe ) Dm σh = 2t σh - øng suÊt vßng (hoop stress) Pi - ¸p lùc trong èng. Pe – ¸p lùc ngoài èng Dm - ®−êng kÝnh trung b×nh cña èng t - chiÒu d y èng 34
  • 35.
    Các tiêu chuẩnphổ biến ASME B31.4 - 1989: Áp dụng phổ biến cho các đường ống dẫn dầu. ASME B31.8 – 1990: Áp dụng phổ biến cho đường ống dẫn khí hoặc hai pha. DnV 1981, DnV F101-2000: Áp dụng phổ biến cho đường ống dẫn dầu, khí, hai pha trên biển 35
  • 36.
    Khái niệm vềhệ số an toàn Pi xDm σh = f1 xf 2 x 2t f1 là hệ số thiết kế, diễn tả ứng suất vòng tối đa cho phép là tích số của ứng suất đàn hồi. f2 là hệ số dung sai chế tạo ống, cho phép sự sai lệch của bề dày ống so với bề dày danh nghĩa, thường là 0.875, có nghĩa là bề dày có thể thấp hơn bề dày danh nghĩa tối đa cho phép là 12.5%. Hệ số thiết kế hay là hệ số sử dụng hay hệ số hữu dụng thường lấy giá trị 0.72 cho đường ống và lấy giá trị thấp hơn cho ống đứng và các đoạn ống gần với giàn ngoài khơi hoặc các vùng bị hạn chế hay các tuyến đường giao thông đối với đường ống trên đất liền. 36
  • 37.
    Chiều dày dựtrữ ăn mòn Sau khi tính được độ dày tối thiểu theo yêu cầu chịu áp lực trong, cần cộng thêm chiều dày dự trữ chống ăn mòn; Chiều dày dự trữ chống ăn mòn phụ thuộc tính chất ăn mòn của chất vận chuyển, thường từ 2mm-5mm 37
  • 38.
    Chiều dày danhđịnh Là chiều dày quy ước của ống thép Được sản xuất theo tiêu chuẩn, phổ biến là API 5L Chiều dày danh định không phải là chiều dày tính toán do còn phải xét đến dung sai chế tạo. 38
  • 39.
    Các khái niệmvề áp suất (DnV F101-2000, TCVN 6475-5:2007 39
  • 40.
  • 41.
    Xác đinh cáchệ số an toàn theo DnV OS F101-2000 Phân loại chất lỏng (table 2-1) Phân vùng (table 2-2) Cấp an toàn (table 2-3, 2-4) 41
  • 42.
    DnV 1981 Theo quyph¹m DnV 1981 th× chiÒu d y th nh èng ®−îc x¸c ®Þnh theo c«ng thøc sau: D σ y = ( Pi − Pe ). ≤ ηh .σ F .k t 2t Trong ®ã: -σσy : øng suÊt vßng: Kg/cm2 - Pi : ¸p lùc trongtính toán: Kg/cm2 - Pe : ¸p lùc ngo i nhá nhÊt, lÊy víi møc triÒu thÊp nhÊt : Kg/cm2 - t : BÒ d y cña ®−êng èng : cm - σF : øng suÊt ch¶y nhá nhÊt : Kg/cm2 - D : §−êng kÝnh ngo i cña èng : cm - kt : HÖ sè gi¶m øng suÊt do nhiÖt ®é Víi lo¹i èng cã nhiÖt ®é vËn h nh nhá h¬n 1200 th× lÊy kt = 1.0 - ηh : HÖ sè sö dông ®−îc lÊy theo b¶ng, phô thuéc v o vïng cÇn tÝnh v tr¹ng th¸i l m viÖc cña kÕt cÊu, ®−îc tra theo b¶ng sau 42
  • 43.
    Bảng hệ sốsử dụng B¶ng tra hÖ sè sö dông Vïng cÇn Tr−êng hîp t¶i träng tÝnh a b 1 0.72 0.96 2+Riser 0.5 0.67 Trong ®ã: - Vïng 01: Vïng ®−êng èng ngÇm c¸ch xa d n 500 m. - Vïng 02 + Riser: Vïng ®−êng èng ®øng v ®−êng èng ngÇm tõ 500 m trë l¹i Platfom. - a: Tr¹ng th¸i vËn h nh. - b: Tr¹ng th¸i l¾p ®Æt. 43
  • 44.
    Chiều dày ống ChiÒud y èng (t) ®−îc x¸c ®Þnh nh− sau: t= tnom - tcorr (tr¹ng th¸i khai th¸c) tnom - tfab (tr¹ng th¸i kiÓm tra ¸p lùc võa thi c«ng xong èng) tnom: chiÒu d y danh nghÜa (nominal) cña èng (th−êng cho trong lý lÞch èng, ch−a kÓ ®Õn sai sè do chÕ t¹o). tfab: phÇn dung sai do chÕ t¹o (fabrication) tcorr: chiÒu d y dù tr÷ do kÓ ®Õn ¨n mßn 44
  • 45.
  • 46.
    Bài tập Tuyến ốngdẫn khí từ trạm tiếp bờ Long Hải đến nhà máy GPP2 Chiều dài: 09 km; Đường kính ống: 26 inches; Áp suất thiết kế: 160 barg; Ăn mòn cho phép: 2 mm; Lớp bọc bê tông gia tải: 35 mm; Lớp bảo vệ chống ăn mòn 03 lớp PE có chiều dày: 3,2 mm; Bảo vệ chống ăn mòn bằng phương pháp dòng điện cưỡng bức. Xác định chiều dày cần thiết theo ASME B31.8 46
  • 47.
    Bµi 3. æn®Þnh ®µn håi 1. MÊt æn ®Þnh côc bé cña ®−êng èng biÓn 2. MÊt æn ®Þnh lan truyÒn 3. MÊt æn ®Þnh tæng thÓ (global buckling) 47
  • 48.
    1. MÊt æn®Þnh côc bé cña ®−êng èng do HiÖn t−îng Khi ¸p lùc bªn ngo i cao h¬n ¸p lùc bªn trong èng, øng suÊt vßng cã dÊu ©m v g©y nÐn vá èng theo ph−¬ng chu vi. Tíi mét giãi h¹n nhÊt ®Þnh, øng suÊt n y g©y o»n vá èng trªn tiÕt diÖn ngang, th−êng x¶y ra d−íi d¹ng vÕt lâm. 48
  • 49.
    VÒ b¶n chÊt,hiÖn t−îng n y t−¬ng tù nh− hiÖn t−îng mÊt æn ®Þnh cña thanh ¥le nh−ng x¶y ra trªn chu vi èng t¹i mét tiÕt diÖn côc bé. CÇn ph©n biÖt hiÖn t−îng n y víi hiÖn t−îng mÊt æn ®Þnh tæng thÓ x¶y ra trªn ®o¹n èng chÞu nÐn däc trôc. T¸c ®éng g©y ra mÊt æn ®Þnh côc bé l ¸p lùc ngo i, th−êng xÐt l ¸p lùc thuû tØnh. 49
  • 50.
    Công thức Trong đóR là bán kính trung bình, t là bề dày ống, E là modul đàn hồi và n là tỷ số Poisson. 50
  • 51.
    C«ng thøc lýthuyÕt Gi¶ thiÕt: − èng trßn tuyÖt ®èi − VËt liÖu ®ång chÊt Sö dông lý thuyÕt ® n håi, cã c«ng thøc g©y ra mÊt æn ®Þnh côc bé nh− sau: Trong ®ã: Pc : ¸p lùc g©y ra mÊt æn ®Þnh côc bé E : M« ®un ® n håi cña vËt liÖu èng D : §−êng kÝnh ngo i ν : HÖ sè Poisson t : ChiÒu d y èng (C«ng thøc ( 2.2.1 ) chØ ¸p dông trong tr−êng hîp > 250) 51
  • 52.
    MÊt æn ®Þnhlan truyÒn HiÖn t−îng HiÖn t−îng mÊt æn ®Þnh lan truyÒn ®−îc ph¸t hiÖn v o nh÷ng n¨m ®Çu cña thËp kû 70 bëi Battelle Columbus Laboratories. HiÖn t−îng n y ®−îc m« t¶ l d−íi ¸p suÊt ngo i cao nhÊt ®Þnh, nÕu trªn èng cã mét ®iÓm ®· bÞ bãp mÐo v× lý do n o ®ã (vÝ dô do va ch¹m víi neo t u, do v−íng l−íi ®¸nh c¸ v.v..), th× vÕt lâm ®ã sÏ lan truyÒn sang c¸c ®iÓm l©n cËn däc theo tuyÕn èng. Khi x¶y ra hiÖn t−îng n y, ®−êng èng bÞ ph¸ háng trªn chiÒu d i lín, g©y tæn thÊt ®¸ng kÓ v khã kh¾c phôc cho c«ng tr×nh. 52
  • 53.
    TÝnh to¸n Víi ®−êngèng cho tr−íc, cÇn tÝnh to¸n x¸c ®Þnh ¸p lùc ngo i g©y mÊt æn ®Þnh lan truyÒn. So s¸nh víi ¸p lùc ngo i thùc tÕ t¹i ®Þa ®iÓm x©y d−ng, nÕu ¸p lùc ngo i nhá h¬n ¸p lùc g©y mÊt æn ®Þnh lan truyÒn l an to n. NÕu ng−îc l¹i, cÇn xem xÐt c¸c gi¶i ph¸p phßng chèng 53
  • 54.
    Theo qui ph¹mDnV 1981 54
  • 55.
    Theo c«ng thøcBattelle 55
  • 56.
    Chèng lan truyÒnmÊt æn ®Þnh §Ó chèng lan truyÒn mÊt æn ®Þnh, cã thÓ sö dông c¸c biÖn ph¸p kh¸c nhau, trong ®ã ®¬n gi¶n nhÊt l t¨ng chiÒu d y èng. BiÖn ph¸p trung gian hiÖn ®−îc sö dông réng r·i l dïng c¸c v nh chÆn (buckle aresstor). C¸c v nh chÆn ®Æt c¸ch ®Òu mét kho¶ng nhÊt ®Þnh trªn tuyÕn, cã h×nh d¹ng rÊt ®a d¹ng nh−ng ®Òu trªn nguyªn t¾c l l m t¨ng chiÒu d y èng ë vÞ trÝ ®ã. Khi x¶y ra lan truyÒn mÊt æn ®Þnh, ®o¹n èng bÞ háng sÏ bÞ giíi h¹n trong kho¶ng gi÷a hai v nh chÆn liªn tiÕp. ViÖc quyÕt ®Þnh kho¶ng c¸ch gi÷a hai v nh chÆn l b i to¸n tèi −u. Bè trÝ nhiÒu v nh chÆn sÏ h¹n chÕ ®−îc chiÒu d i ®o¹n èng háng khi cã sù cè nh−ng tèn kÐm vËt liÖu v c«ng thi c«ng v nh chÆn ban ®Çu, nÕu bè trÝ Ýt v nh chÆn th× nguîc l¹i. 56
  • 57.
  • 58.
    Một số dạngArrestor 58
  • 59.
  • 60.
  • 61.