Basics and Background Introduction to Moral Theorizing
Moral Issues and Dilemmas Moral issues are those that raise  normative  questions: Rights Welfare Character (type of person we should strive to become) Normative = questions of value Moral dilemmas = conflicts of values
Moral Philosophy Meta-ethics – attempts to determine what makes moral claims true/false. How are moral claims justified? What are we doing when we share moral judgments? What is the status of a moral claim? Does not involve making moral judgments.
Moral Philosophy (continued) Normative Ethics – The study of the concepts involved in practical reasoning: Theories of good/evil Theories of moral obligations Theories of which types of actions are morally permissible. Does make moral judgments.
Moral Philosophy (continued) Practical Ethics (Applied Ethics) – The subject that applies ethics to actual practical problems. Attempts to resolve specific moral issues. Examines concrete cases.
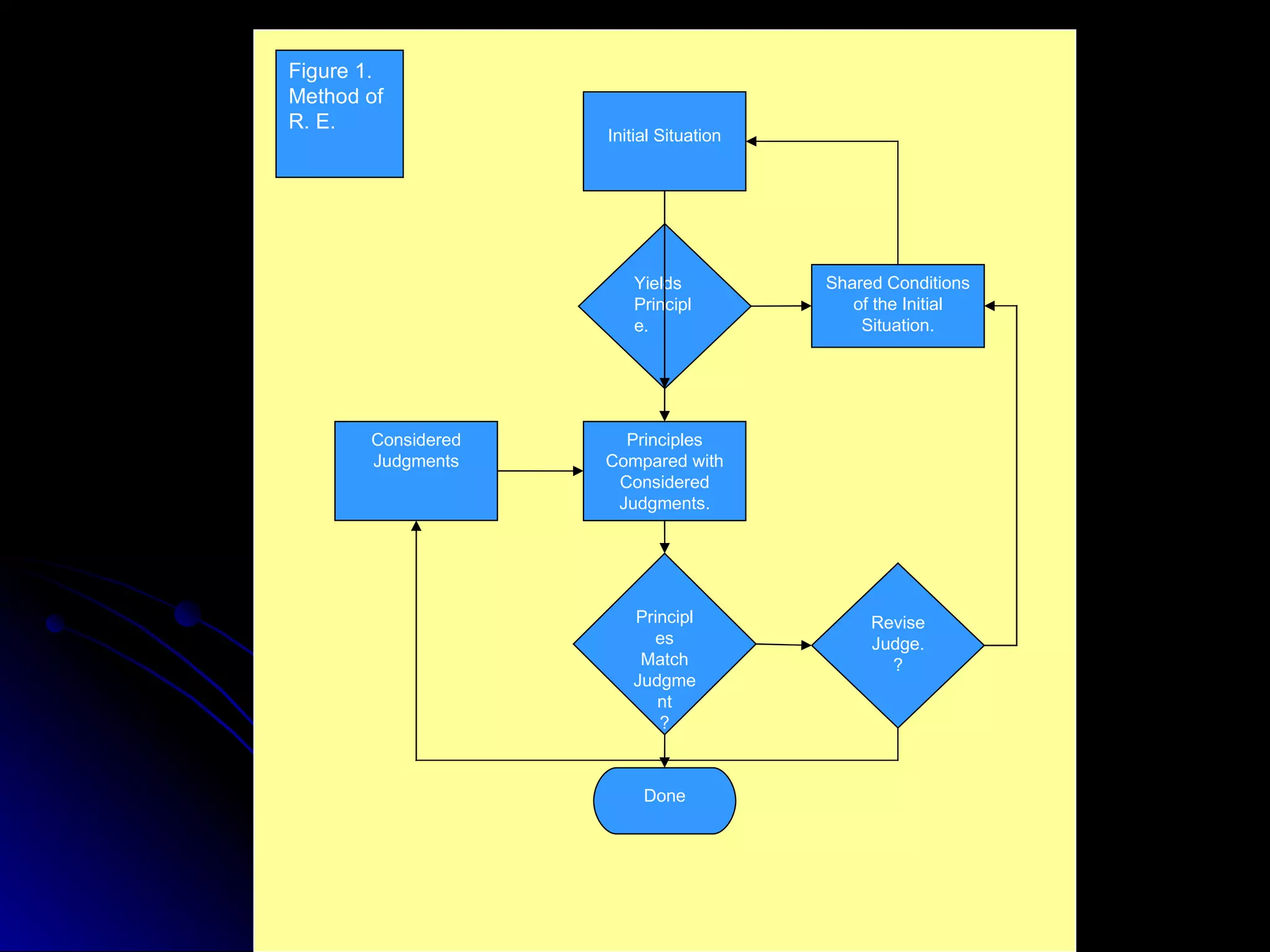
Reflective Equilibrium Provides an account of what we are doing when we engage in moral deliberation. Two major activities: Getting clear on our intuitions/considered judgments. Determining principles to explain why actions are right/wrong.
Initial Situation Yields  Principle. Principles Compared with Considered Judgments. Principles Match Judgment ? Done Considered Judgments Shared Conditions of the Initial Situation. Revise Judge. ? Figure 1. Method of R. E.
What Morality is Not Conventional Morality  vs. Reflective Morality – Reflective morality does not grant to any set of moral principles a privileged status. Morality vs.  Law  – it does not follow from the fact that something has been instantiated in the law, that it is morally correct.  Morality vs.  Prudence  – we cannot reduce morality to self-interest (or in its more refined version, rational self interest).  Morality vs.  Economics  – morality is not always cost effective.  Morality vs.  Religion  – Morality makes its final appeal to reason and not to faith. Morality vs.  Authority  – the fact that an authority commands an action does not entail that the action is morally appropriate. Morality vs.  Opinion/Bias/Taste  – For the most part, opinions, tastes, and biases are morally neutral.
Structure of a Moral Argument Major premise – General moral principle Minor premise – Factual claim Conclusion – Derivative moral judgment Example (p.15): 1. That which is unnatural is immoral. (GMP) 2. Homosexual behavior is unnatural. (FC) 3. Therefore, homosexual behavior is immoral (DMJ)
Evaluating Moral Judgments Conceptual Confusions/Ambiguities in the General Moral Principle.  Problems with the factual link. 1. Taking a normative judgment to be a factual judgment. 2. Factual claim may in fact be false. Unacceptable Implication of the GMP Consistency Problems
Two Types of Moral Principles Teleological Principles – principles that look at the consequences of actions to determine their moral permissibility or impermissibility. Deontological Principles – principles that focus on an agent’s duties. (Duty-based ethic)

Ch 1 Basics And Background

  • 1.
    Basics and BackgroundIntroduction to Moral Theorizing
  • 2.
    Moral Issues andDilemmas Moral issues are those that raise normative questions: Rights Welfare Character (type of person we should strive to become) Normative = questions of value Moral dilemmas = conflicts of values
  • 3.
    Moral Philosophy Meta-ethics– attempts to determine what makes moral claims true/false. How are moral claims justified? What are we doing when we share moral judgments? What is the status of a moral claim? Does not involve making moral judgments.
  • 4.
    Moral Philosophy (continued)Normative Ethics – The study of the concepts involved in practical reasoning: Theories of good/evil Theories of moral obligations Theories of which types of actions are morally permissible. Does make moral judgments.
  • 5.
    Moral Philosophy (continued)Practical Ethics (Applied Ethics) – The subject that applies ethics to actual practical problems. Attempts to resolve specific moral issues. Examines concrete cases.
  • 6.
    Reflective Equilibrium Providesan account of what we are doing when we engage in moral deliberation. Two major activities: Getting clear on our intuitions/considered judgments. Determining principles to explain why actions are right/wrong.
  • 7.
    Initial Situation Yields Principle. Principles Compared with Considered Judgments. Principles Match Judgment ? Done Considered Judgments Shared Conditions of the Initial Situation. Revise Judge. ? Figure 1. Method of R. E.
  • 8.
    What Morality isNot Conventional Morality vs. Reflective Morality – Reflective morality does not grant to any set of moral principles a privileged status. Morality vs. Law – it does not follow from the fact that something has been instantiated in the law, that it is morally correct. Morality vs. Prudence – we cannot reduce morality to self-interest (or in its more refined version, rational self interest). Morality vs. Economics – morality is not always cost effective. Morality vs. Religion – Morality makes its final appeal to reason and not to faith. Morality vs. Authority – the fact that an authority commands an action does not entail that the action is morally appropriate. Morality vs. Opinion/Bias/Taste – For the most part, opinions, tastes, and biases are morally neutral.
  • 9.
    Structure of aMoral Argument Major premise – General moral principle Minor premise – Factual claim Conclusion – Derivative moral judgment Example (p.15): 1. That which is unnatural is immoral. (GMP) 2. Homosexual behavior is unnatural. (FC) 3. Therefore, homosexual behavior is immoral (DMJ)
  • 10.
    Evaluating Moral JudgmentsConceptual Confusions/Ambiguities in the General Moral Principle. Problems with the factual link. 1. Taking a normative judgment to be a factual judgment. 2. Factual claim may in fact be false. Unacceptable Implication of the GMP Consistency Problems
  • 11.
    Two Types ofMoral Principles Teleological Principles – principles that look at the consequences of actions to determine their moral permissibility or impermissibility. Deontological Principles – principles that focus on an agent’s duties. (Duty-based ethic)