Causality and Empirical Methods
in the Social Sciences
Federica Russo
Philosophy & ILLC | University of Amsterdam
russofederica.wordpress.com | @federicarusso
Overview
 Causality and causal modelling
 Why is it worth having a concept of causality in social research?
 What kind of work does ‘causality’ do?
 Empirical methods and causality
 The question of measurements and the need of both quali and quanti approaches
2
Why causality?
 Causality is more than just a
 Concept
 Condition to test
 Causality is an essential epistemic norm:
 It shapes the way we conceptualise the world and (decide) how to study it
 It has also effects on normative (ethical/moral/political) aspects of research
3
Causality and modelling
4
Causality is in the world
 A ‘thing’ in the world, but not a norm in our head
 Typically held by philosophers of the natural sciences / scientists
 Scientific realism and causal realism and laws
 If causes are out there, we ‘just’ need tools to discover them
 Models of increasing sophistication will allow us to pick out the true causes
 The best tools are arguably (allegedly?) experimental
5
Causality is in the model
 Statistical modelling
 The whole literature from economics/econometrics, up to Pearl and Bayes Nets
 The new holy grail: exogenity, causal Markov condition
 Conditions to test
 A test and a super test to ensure you get causality out of very sophisticated statistical
modelling
6
How to find causality in the social world
 The gold standard of experimental methods spreads to social science (and
epidemiology)
 See debate on potential outcome models
 Sociologist and methodologist Goldthorpe: experimental methods do not suit the object of
study of the social sciences
 Epidemiologists Vandenbrouke et al: one can’t treat e.g. race and ethnicity as proper causes
 General methodological points
 Pluralism
 No gold standards
7
Causality is not in the social world
 There are no causes in the social world
 Too unstable and mutable to be pinned down
 Two options
 Pragmatic: We can describe, at best
 Principled: Everything interacts anything else (systemism)
8
Causality as an epistemic norm
9
More than
‘no causes in, no causes out’
 Cartwright’s law
 Right overall
 You can’t infer causes from correlations. You infer causes from causal hypotheses
 But just talking about the model
 What happens before and after the model?
10
Two functions of the epistemic norm
 Before: Guiding modelling choices
 Some models fundamentally depend on specific conceptualisations of causality (or lack
thereof)
 After: Shaping conclusions and recommendations of empirical studies
 One ought to reflect on how far causal conclusions should go beyond modelling
11
Causality guides
modelling choices
12
Contrast and compare
Causal modelling
 Closure of the system and
mechanisms
 The agent is external
 Causal mechanisms are established
using prior information
Systemic approach
 Every thing interacts with everything
else
 The agent is internal
 Structures are identified without prior
information
13
A case study:
health system and mortality
54
4
13
34
12
2
X1
Economic
development
X2
Social development
X3
Sanitary
infrastructures
X4
Use of sanitary
infrastructures
X5
Age structure
Y
Mortality
14
A criticism from within social science
 Lauriaux (1994): theoretical weaknesses of causal analysis
 Choice of variables, conceptualisation, closure of the system
 Specifically:
 Principal variables are theoretical constructs according to well established
economic and sociological theories
 Assumption: economic development generates social development
 Problem: counterexamples exist, the arrow might be reversed with serious
problems for policy
 To intervene on an effect which is not an effect won’t deliver the planned
results
15
An alternative: systemism
 Systems are homeostatic:
 They keep themselves in a stable state by means of regulatory interdependent
mechanisms
 Changes in the system re-establish the equilibrium in consequence of too strong
internal/external influences
 In the process of balancing, components jointly evolve
 Those joint evolutions are covariations we call causal
16
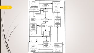
Lauriaux’s systemic story
18
Causality as an epistemic norm
 It is about a fundamental difference in
 Thinking what the (social) world is like
 Designing and implementing methods to study (social) reality
 Explaining a (social) phenomenon
 Making recommendations for intervention
 See next part for specific considerations about measurement
19
The more you measure, the better
An easy solution a complex problem?
20
Measurement itself, especially if carried out using sophisticated instruments or analysed
using complex methodology, is seen to have the attributes of ‘science’, and often
taken effectively as a justification for believing the results that are presented as
if they have a meaningful relation to whatever social process they are
claimed to measure. […]
New technologies such as powerful dynamic computer graphics do have the potential to
convey findings and patterns in powerful ways, but whether they are used to
inform rather than merely impress, remains an open question.
[…] a better understanding is needed of the difference between data that
‘confirms’ a theory by providing a good model fit, and data that allows
us to explain observed data patterns using as much potentially falsifiable
information as possible.
Harvey Goldstein (2012)
21
What do we actually measure?
Measuring “socio-economic status” and “age”
22
At the extremes of measurement
Age
Very easy to measure
Does it just represent a definite
biological status?
Does it have any explanatory import?
SES
Very controversial how we should
measure it
How can it represent one’s status?
What is its import in explanation of social
or social / health outcomes?
23
Measuring socio-economic status
 Theoretical approaches
 Weberian, Marxist, Colemanian, …
 Identification of different indicators, different types of variables
 Procedure: class stratification
 E.g., Goldthorpe Class Schema
 Grouping of types of workers
 Why measuring SES?
 E.g., correlation with health outcomes, or other economic variables, …
24
What does SES do?
 Categorise?
 A classificatory variable
 What part of the populations are more exposed, have higher prevalence …
 Explain?
 Active part in the explanation of diseases
 Mixed aetiology!
 What are the active causal pathways from exposure to outcome?
 Social practices / norms / habits to explain (and to prevent) exposure
25
Measuring age
Easy to measure
Accessibility of data, straightforward question, …
How to measure it
Categorically, Continuously
Using Age
Control: Adjust results of statistical analyses (control for age)
Predict: Age structure helps predict results
Categorise: Grouping and collapsing multiple categories into fewer categories; Care with loss of
information, residual confounding
26
Why measuring age?
 ‘Demographic’ age: Locating individuals in the ‘right’ age group
 Biological age: A typical health status, for that age
 Social age: Social practices that are typical of that age
 Epigenetic age: Our internal clock, possibly different from our chronological age
 …
 [these meanings of age do coincide, possibly they overlap]
 Any explanatory import in using age?
27
Combining quantitative and qualitative
approaches
28
Modelling data, interpreting outcomes
Quantitative studies
 Large samples and data sets
 Analysis of correlations
 Validation via robustness tests, etc.
Qualitative studies
 Small samples and groups
 Description of practices
 Difficult to generalise
29
The sample: the bigger, the better
Measurement: the more precise, the better
Another simple solution to an even more complex problem?
30
The extra information that statistics does
not give us
 Description of
 Practices
 Interactions
 Influences
 Background
 Norms
 …
GO small FIRST!
31
The information that statistics does give us
 Categorise the ‘practices, interactions, backgrounds, …’ into measurable variables
 Is it generalisable?
 An empirical question. Not a priori, determined by size
now go BIG!
32
To sum up and conclude
33
How causality acts as a norm
 Guiding fundamental choices about modelling
 These are not unrelated to one’s worldview
 Deeply influence modelling
 Shaping conclusions of empirical studies
 These may not remain epistemic and easily spill over the ethico-political domain
34
 Quantitative measurement mantras: a social science trend, also to meet requests
from policy-making
 What is evidence for decisions?
 What methods we can trust?
 …
 Reflecting on measuring SES and Age we may conclude that
 Quantitative measurement is not necessarily panacea
 Qualitative measurement can help a great deal
 Next item on the research agenda
 How to combine quali- and quantitative data?
 To what extent do QCA, mixed/multi-methods succeed?
35
Causality and Empirical Methods
in the Social Sciences
Federica Russo
Philosophy & ILLC | University of Amsterdam
russofederica.wordpress.com | @federicarusso
Thanks for your attention!

Causality and empirical methods in the social sciences

  • 1.
    Causality and EmpiricalMethods in the Social Sciences Federica Russo Philosophy & ILLC | University of Amsterdam russofederica.wordpress.com | @federicarusso
  • 2.
    Overview  Causality andcausal modelling  Why is it worth having a concept of causality in social research?  What kind of work does ‘causality’ do?  Empirical methods and causality  The question of measurements and the need of both quali and quanti approaches 2
  • 3.
    Why causality?  Causalityis more than just a  Concept  Condition to test  Causality is an essential epistemic norm:  It shapes the way we conceptualise the world and (decide) how to study it  It has also effects on normative (ethical/moral/political) aspects of research 3
  • 4.
  • 5.
    Causality is inthe world  A ‘thing’ in the world, but not a norm in our head  Typically held by philosophers of the natural sciences / scientists  Scientific realism and causal realism and laws  If causes are out there, we ‘just’ need tools to discover them  Models of increasing sophistication will allow us to pick out the true causes  The best tools are arguably (allegedly?) experimental 5
  • 6.
    Causality is inthe model  Statistical modelling  The whole literature from economics/econometrics, up to Pearl and Bayes Nets  The new holy grail: exogenity, causal Markov condition  Conditions to test  A test and a super test to ensure you get causality out of very sophisticated statistical modelling 6
  • 7.
    How to findcausality in the social world  The gold standard of experimental methods spreads to social science (and epidemiology)  See debate on potential outcome models  Sociologist and methodologist Goldthorpe: experimental methods do not suit the object of study of the social sciences  Epidemiologists Vandenbrouke et al: one can’t treat e.g. race and ethnicity as proper causes  General methodological points  Pluralism  No gold standards 7
  • 8.
    Causality is notin the social world  There are no causes in the social world  Too unstable and mutable to be pinned down  Two options  Pragmatic: We can describe, at best  Principled: Everything interacts anything else (systemism) 8
  • 9.
    Causality as anepistemic norm 9
  • 10.
    More than ‘no causesin, no causes out’  Cartwright’s law  Right overall  You can’t infer causes from correlations. You infer causes from causal hypotheses  But just talking about the model  What happens before and after the model? 10
  • 11.
    Two functions ofthe epistemic norm  Before: Guiding modelling choices  Some models fundamentally depend on specific conceptualisations of causality (or lack thereof)  After: Shaping conclusions and recommendations of empirical studies  One ought to reflect on how far causal conclusions should go beyond modelling 11
  • 12.
  • 13.
    Contrast and compare Causalmodelling  Closure of the system and mechanisms  The agent is external  Causal mechanisms are established using prior information Systemic approach  Every thing interacts with everything else  The agent is internal  Structures are identified without prior information 13
  • 14.
    A case study: healthsystem and mortality 54 4 13 34 12 2 X1 Economic development X2 Social development X3 Sanitary infrastructures X4 Use of sanitary infrastructures X5 Age structure Y Mortality 14
  • 15.
    A criticism fromwithin social science  Lauriaux (1994): theoretical weaknesses of causal analysis  Choice of variables, conceptualisation, closure of the system  Specifically:  Principal variables are theoretical constructs according to well established economic and sociological theories  Assumption: economic development generates social development  Problem: counterexamples exist, the arrow might be reversed with serious problems for policy  To intervene on an effect which is not an effect won’t deliver the planned results 15
  • 16.
    An alternative: systemism Systems are homeostatic:  They keep themselves in a stable state by means of regulatory interdependent mechanisms  Changes in the system re-establish the equilibrium in consequence of too strong internal/external influences  In the process of balancing, components jointly evolve  Those joint evolutions are covariations we call causal 16
  • 17.
  • 18.
  • 19.
    Causality as anepistemic norm  It is about a fundamental difference in  Thinking what the (social) world is like  Designing and implementing methods to study (social) reality  Explaining a (social) phenomenon  Making recommendations for intervention  See next part for specific considerations about measurement 19
  • 20.
    The more youmeasure, the better An easy solution a complex problem? 20
  • 21.
    Measurement itself, especiallyif carried out using sophisticated instruments or analysed using complex methodology, is seen to have the attributes of ‘science’, and often taken effectively as a justification for believing the results that are presented as if they have a meaningful relation to whatever social process they are claimed to measure. […] New technologies such as powerful dynamic computer graphics do have the potential to convey findings and patterns in powerful ways, but whether they are used to inform rather than merely impress, remains an open question. […] a better understanding is needed of the difference between data that ‘confirms’ a theory by providing a good model fit, and data that allows us to explain observed data patterns using as much potentially falsifiable information as possible. Harvey Goldstein (2012) 21
  • 22.
    What do weactually measure? Measuring “socio-economic status” and “age” 22
  • 23.
    At the extremesof measurement Age Very easy to measure Does it just represent a definite biological status? Does it have any explanatory import? SES Very controversial how we should measure it How can it represent one’s status? What is its import in explanation of social or social / health outcomes? 23
  • 24.
    Measuring socio-economic status Theoretical approaches  Weberian, Marxist, Colemanian, …  Identification of different indicators, different types of variables  Procedure: class stratification  E.g., Goldthorpe Class Schema  Grouping of types of workers  Why measuring SES?  E.g., correlation with health outcomes, or other economic variables, … 24
  • 25.
    What does SESdo?  Categorise?  A classificatory variable  What part of the populations are more exposed, have higher prevalence …  Explain?  Active part in the explanation of diseases  Mixed aetiology!  What are the active causal pathways from exposure to outcome?  Social practices / norms / habits to explain (and to prevent) exposure 25
  • 26.
    Measuring age Easy tomeasure Accessibility of data, straightforward question, … How to measure it Categorically, Continuously Using Age Control: Adjust results of statistical analyses (control for age) Predict: Age structure helps predict results Categorise: Grouping and collapsing multiple categories into fewer categories; Care with loss of information, residual confounding 26
  • 27.
    Why measuring age? ‘Demographic’ age: Locating individuals in the ‘right’ age group  Biological age: A typical health status, for that age  Social age: Social practices that are typical of that age  Epigenetic age: Our internal clock, possibly different from our chronological age  …  [these meanings of age do coincide, possibly they overlap]  Any explanatory import in using age? 27
  • 28.
    Combining quantitative andqualitative approaches 28
  • 29.
    Modelling data, interpretingoutcomes Quantitative studies  Large samples and data sets  Analysis of correlations  Validation via robustness tests, etc. Qualitative studies  Small samples and groups  Description of practices  Difficult to generalise 29
  • 30.
    The sample: thebigger, the better Measurement: the more precise, the better Another simple solution to an even more complex problem? 30
  • 31.
    The extra informationthat statistics does not give us  Description of  Practices  Interactions  Influences  Background  Norms  … GO small FIRST! 31
  • 32.
    The information thatstatistics does give us  Categorise the ‘practices, interactions, backgrounds, …’ into measurable variables  Is it generalisable?  An empirical question. Not a priori, determined by size now go BIG! 32
  • 33.
    To sum upand conclude 33
  • 34.
    How causality actsas a norm  Guiding fundamental choices about modelling  These are not unrelated to one’s worldview  Deeply influence modelling  Shaping conclusions of empirical studies  These may not remain epistemic and easily spill over the ethico-political domain 34
  • 35.
     Quantitative measurementmantras: a social science trend, also to meet requests from policy-making  What is evidence for decisions?  What methods we can trust?  …  Reflecting on measuring SES and Age we may conclude that  Quantitative measurement is not necessarily panacea  Qualitative measurement can help a great deal  Next item on the research agenda  How to combine quali- and quantitative data?  To what extent do QCA, mixed/multi-methods succeed? 35
  • 36.
    Causality and EmpiricalMethods in the Social Sciences Federica Russo Philosophy & ILLC | University of Amsterdam russofederica.wordpress.com | @federicarusso Thanks for your attention!