College of Engineering & Technology
Kothandaraman Nagar, Dindigul -624622. Tamilnadu.
RECORD NOTE BOOK
Reg.No.
Certify that this is the bonafide record of work done by
Selvan/Selvi…KARTHICKRAJA.D…………………………………….. of
the ……V………. Semester Computer Science and Engineering
Branch during the year2015-2016 in the (CS-6511) CASE TOOLS
Laboratory .
Staff-in-charge Head of the Department
Submitted for the university practical
Examination on……07-10-2015…………………
Internal Examiner External Examiner
921313104306
CONTENTS
S.no Date Title Of Experiment Page
No
Remarks Signature
1. PASSPORT AUTOMATION SYSTEM
2. BOOK BANK
3. EXAM REGISTRATION
4. STOCK MAINTAINANCE SYSTEM
5. ONLINE COURSE RESERVATION
SYSTEM
6. E-TICKETING
7. SOFTWARE PERSONNEL
MANAGEMENT SYSTEM
8. CREDIT CARD PROCESSING
9. e-BOOK MANAGEMENT SYSTEM
10. RECRUITMENT SYSTEM
11. FOREIGN TRADING SYSTEM
12. CONFERENCE MANAGEMENT
SYSTEM
13. BPO MANAGEMENT SYSTEM
14. LIBRARY MANAGEMENT SYSTEM
15. STUDENT INFORMATION SYSTEM
STUDY OF UML
AIM
General Study of UML
DESCRIPTION
The heart of object-oriented problem solving is the construction of a model. The
model abstracts the essential details of the underlying problem from its usually
complicated real world. Several modeling tools are wrapped under the heading of the
UML, which stands for Unified Modeling Language. The purpose of this course is to
present important highlights of the UML.
At the center of the UML are its nine kinds of modeling diagrams, which we
describe here.
 Use case diagrams
 Class diagrams
 Object diagrams
 Sequence diagrams
 Collaboration diagrams
 Statechartdiagrams
 Activity diagrams
 Component diagrams
 Deployment diagrams
The UML is applicable to object-oriented problem solving. Anyone interested
in learning UML must be familiar with the underlying tenet of object-oriented problem
solving -- it all begins with the construction of a model. A model is an abstraction of the
underlying problem. The domain is the actual world from which the problem comes.
Models consist of objects that interact by sending each other messages. Think of an
object as "alive." Objects have things they know (attributes) and things they can do
(behaviors or operations).The values of an object's attributes determine its state.
Classesare the "blueprints" for objects. A class wraps attributes (data) and
behaviors (methods or functions) into a single distinct entity. Objects are instances of
classes.
AN INTRODUCTION TO UMLDIAGRAM
The Unified Modeling Language is a language for specifying, constructing,
visualizing, and documenting the artifacts of a software-intensive system. Analogous to
the use of architectural blueprints in the construction industry, UML provides a
common language for describing software models, and it can be used in conjunction
with a wide range of software lifecycles and development processes.
1 USE CASE DIAGRAM
Use Case diagrams identify the functionality provided by the system (use
cases), the users who interact with the system (actors), and the association between the
users and the functionality. Use Cases are used in the Analysis phase of software
development to articulate the high-level requirements of the system. The primary goals
of Use Case diagrams include:
 Providing a high-level view of what the system does
 Identifying the users ("actors") of the system
 Determining areas needing human-computer interfaces.
 GRAPHICAL NOTATION
The basic components of Use Case diagrams are the Actor, the Use Case, and
the Association.
 ACTOR
An Actor, as mentioned, is a user of the system, and is depicted using a stick
figure. The role of the user is written beneath the icon. Actors are not limited to
humans.
If a system communicates with another application, and expects input or delivers
output, then that application can also be considered an actor.
 USE CASE
A Use Case is functionality provided by the system, typically described as verb
+ object (e.g. Register Car, Delete User). Use Cases are depicted with an ellipse. The
name of the use case is written within the ellipse.
 ASSOCIATION
Associations are used to link Actors with Use Cases, and indicate that an Actor
participates in the Use Case in some form. Associations are depicted by a line
connecting the Actor and the Use Case.
The following image shows how these three basic elements work together to
form a use case diagram.
Use case diagramsdescribe what a system does from the standpoint of an
external observer. The emphasis is on what a system does rather than how.
Use case diagrams are helpful in three areas.
• Determining features (requirements).New use cases often generate new
• requirements as the system is analyzed and the design takes shape.
• Communicating with clients. Their notational simplicity makes use case
diagrams a good way for developers to communicate with clients.
• Generating test cases. The collection of scenarios for a use case may suggest a
suite of test cases for those scenarios.
2 SEQUENCE DIAGRAM
Sequence diagrams document the interactions between classes to achieve a
result, such as a use case. Because UML is designed for object-oriented programming,
these communications between classes are known as messages. The Sequence diagram
lists objects horizontally, and time vertically, and models these messages over time.
 NOTATION
In a Sequence diagram, classes and actors are listed as columns, with vertical
lifelines indicating the lifetime of the object over time.
 OBJECT
Objects are instances of classes, and are arranged horizontally. The pictorial
representation for an Object is a class (a rectangle) with the name prefixed by the object
name (optional) and a semi-colon.
 ACTOR
Actors can also communicate with objects, so they too can be listed as a column.
An Actor is modeled using the ubiquitous symbol, the stick figure.
 LIFELINE
The Lifeline identifies the existence of the object over time. The notation for a
Lifeline is a vertical dotted line extending from an object.
 ACTIVATION
Activations, modeled as rectangular boxes on the lifeline, indicate when the
object is performing an action.
 MESSAGE
Messages, modeled as horizontal arrows between Activations, indicate the
communications between objects.
Below is a sequence diagram for making a hotel reservation. The object
initiating the sequence of messages is a Reservation window.
The Reservation window sends a makeReservation() message to a
HotelChain. The HotelChain then sends a makeReservation() message to a Hotel.
If the Hotel has available rooms, then it makes a Reservation and a Confirmation.
Each vertical dotted line is a lifeline, representing the time that an object exists.
Each arrow is a message call. An arrow goes from the sender to the top of the
activation bar of the message on the receiver's lifeline. The activation bar represents
the duration of execution of the message.
3 ACTIVITY DIAGRAM
Activity diagrams are used to document workflows in a system, from the
business level down to the operational level. When looking at an Activity diagram,
you'll notice elements from State diagrams. In fact,the Activity diagram is a variation
of the state diagram where the "states" represent operations, and the transitions
represent the activities that happen when the operation is complete. The generalpurpose
of Activity diagrams is to focus on flows driven by internal processing vs. external
events.
 ACTIVITYSTATES
Activity states mark an action by an object. The notations for these states are
rounded rectangles, the same notation as found in State chart diagrams.
 TRANSITION
When an Activity State is completed, processing moves to another Activity State.
Transitions are used to mark this movement. Transitions are modeled using arrows.
 SWIM LANE
Swim lanes divide activities according to objects by arranging objects in
column format and placing activities by that object within that column. Objects are
listed at the top of the column, and vertical bars separate the columns to form the swim
lanes.
 INITIAL STATE
The Initial State marks the entry point and the initial Activity State. The
notation for the Initial State is the same as in State chart diagrams, a solid circle. There
can only be one Initial State on a diagram.
 FINAL STATE
Final States mark the end of the modeled workflow. There can be multiple
Final States on a diagram, and these states are modeled using a solid circle surrounded
by another circle.
 SYNCHRONIZATIONBAR
Activities often can be done in parallel. To split processing ("fork"), or to
resume processing when multiple activities have been completed ("join"),
Synchronization Bars are used. These are modeled as solid rectangles, with multiple
transitions going in and/or out.
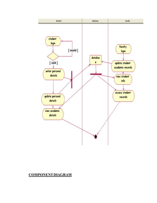
4 COMPONENTDIAGRAM
Component diagrams fall under the category of an implementation diagram, a
kind of diagram that models the implementation and deployment of the system. A
Component Diagram, in particular, is used to describe the dependencies between
various software components such as the dependency between executable files and
source files. This information is similar to that within make files, which describe source
code dependencies and can be used to properly compile an application.
 COMPONENT
A component represents a software entity in a system. Examples
include source code files, programs, documents, and resource files. A
component is represented using a rectangular box, with two rectangles
protruding from the left side, as seen in the image to the right.
 DEPENDENCY
A Dependency is used to model the relationship between two
components. The notation for a dependency relationship is a dotted arrow,
pointing from a component to the component it depends on.
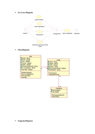
5 CLASS DIAGRAM
A Class diagram gives an overview of a system by showing its classes and the
relationships among them. Class diagrams are static -- they display what interacts but
not what happens when they do interact.
The class diagrams below models a customer order from a retail catalog. The
central class is the Order. Associated with it are the Customer making the purchase
and the Payment. A Payment is one of three kinds: Cash,Check,or Credit. The order
contains OrderDetails (line items), each with its associated Item.
UML class notation is a rectangle divided into three parts: class name, attributes, and
operations. Names of abstract classes,such as Payment, are in italics. Relationships
between classes are the connecting links.
Our class diagram has three kinds of relationships.
• Association -- a relationship between instances of the two classes. There is an
association between two classes if an instance of one class must know about the
other in order to perform its work. In a diagram, an association is a link
connecting two classes.
• Aggregation -- an association in which one class belongs to a collection. An
aggregation has a diamond end pointing to the part containing the whole. In our
diagram, Order has a collection of OrderDetails.
• Generalization -- an inheritance link indicating one class is a superclass of the
other. A generalization has a triangle pointing to the superclass. Payment is a
superclass of Cash,Check,and Credit.
An association has two ends. An end may have a role name to clarify the nature of
the association. For example, an Order Detail is a line item of each Order.
A navigability arrow on an association shows which direction the association can
be traversed or queried. An OrderDetail can be queried about its Item,but not the
other way around. The arrow also lets you know who "owns" the association's
implementation; in this case, OrderDetail has an Item. Associations with no
navigability arrows are bidirectional.
The multiplicity of an association end is the number of possible instances of the
class associated with a single instance of the other end. Multiplicities are single
numbers or ranges of numbers. In our example, there can be only one Customer for
each Order,but a Customer can have any number of Orders.
This table gives the most common multiplicities.
Multiplicities Meaning
0..1 zero or one instance. The notation n . . m indicates n tom instances.
0..* or * no limit on the number of instances (including none).
1 exactly one instance
1..* at least one instance
Every class diagram has classes,associations, and multiplicities. Navigability and roles
are optional items placed in a diagram to provide clarity.
6 PACKAGES AND OBJECTDIAGRAMS
To simplify complex class diagrams, you can group classes into packages.A
package is a collection of logically related UML elements. The diagram below is a
business model in which the classes are grouped into packages.
Packages appear as rectangles with small tabs at the top. The package name is
on the tab or inside the rectangle. The dotted arrows are dependencies. One package
depends on another if changes in the other could possibly force changes in the first.
Object diagramsshow instances instead of classes. They are useful for
explaining small pieces with complicated relationships, especially recursive
relationships.
This small class diagram shows that a university Department can contain lots of other
Departments.
The object diagram below instantiates the class diagram, replacing it by a concrete
example.
Each rectangle in the object diagram corresponds to a single instance. Instance
names are underlined in UML diagrams. Class or instance names may be omitted from
object diagrams as long as the diagram meaning is still clear.
7 COLLABORATION DIAGRAMS
Collaboration diagrams are also interaction diagrams. They convey the same
information as sequence diagrams, but they focus on object roles instead of the times
that messages are sent. In a sequence diagram, object roles are the vertices and
messages are the connecting links.
The object-role rectangles are labeled with either class or object names (or
both). Class names are preceded by colons ( : ).
Each message in a collaboration diagram has a sequence number. The top-
level message is numbered 1. Messages at the same level (sent during the same call)
have the same decimal prefix but suffixes of 1, 2, etc. according to when they occur.
8 STATE CHART DIAGRAMS
Objects have behaviors and state. The state of an object depends on its current
activity or condition. A statechart diagram shows the possible states of the object and
the transitions that cause a change in state.
Our example diagram models the login part of an online banking system.
Logging in consists of entering a valid social security number and personal id number,
then submitting the information for validation.
Logging in can be factored into four non-overlapping states:Getting SSN,
Getting PIN,Validating, and Rejecting. From each state comes a complete set of
transitions that determine the subsequent state.
States are rounded rectangles. Transitions are arrows from one state to another.
Events or conditions that trigger transitions are written beside the arrows. Our diagram
has two self-transition, one on Getting SSN and another on Getting PIN.
The initial state (black circle) is a dummy to start the action. Final states are
also dummy states that terminate the action.
9 COMPONENTAND DEPLOYMENT DIAGRAMS
A component is a code module. Component diagrams are physical analogs of
class diagram. Deployment diagrams show the physical configurations of software and
hardware.
The following deployment diagram shows the relationships among software
and hardware components involved in realestate transactions.
The physical hardware is made up of nodes. Each component belongs on a node.
Components are shown as rectangles with two tabs at the upper left.
Code GenerationSteps
Stepsto generate code inVisual Basicforthe diagraminrational rose:
Rightclickon componentview->new->component.Renamethe componentasyourprojecttitle.
Rightclickon the componentandselect“openspecification”.A window will appearonscreen.
Componentwithprojecttitleas
name.
Afterchangingthe language,clickonRealizestab.
Change language to
visual basic
Go to Realizes
In the Realizestab,alistof all the componentswillbe displayed.Rightclickoneachcomponentand
select“Assign”.
The windowwill be close.Rightclickonthe componentandselect“Update code”
Assignforeach
component
SelectApply
afterassignment
Clickon OK
The code update tool windowwillopen.Clickonnextbutton.
The secondwindowwill showall the classesusedinthe project.Forthe selectedcomponentsand
classesthe code will be generated.
Clickon finishtogenerate the code.Onclickingfinish,visual basicwindow will openwithgenerated
codes.
For selected component
and classes, code will be
generated
Classes
STEPS TO CONNECT TO DATABASE IN VISUAL BASIC:
A windowappearsonscreen.Goto file->new->version2.0MDB->MicrosoftAccess.
Code isgeneratedforeach
class.
Add-ins->Visual datamanager
Database windowwill appearonscreen.Selectproperties->new table.
Clickon addfield andgive specificationforall the fieldsinthe table.
Afteraddingall the fields,clickonclose.ThenClickon“Buildtable”button
Give a name for the
database and save itin a
folder.
The table name createdwill be thenvisible below propertiesindatabase window.
To connectdatabase to a form,selectthe Data Control & go to propertieswindow.
Propertieswindow
Close the window
Selectthe database fromthe windowandclickopentoset itspath inproperties->DatabaseName.
Clickon the ….
symbol toselect
the database to
connect
Selecteachtextbox inthe form andgo to properties->Datafield.Selectthe fieldname fromthe list.
Aftersettingdatafieldforall textboxes,the database will be connectedtothe form.
Give the name
of the table
youcreated
Example:Fortextbox “Name”data
fieldmaybe setas “name”and so
on
Ex.No:1 PASSPORTAUTOMATION SYSTEM
Date :
Aim :
To analyze, design and develop code for PASSPORT AUTOMATION SYSTEM
using Rational Rose software.
PROBLEM STATEMENT
To simplify the process of applying passport, software has been created by
designing through rational rose tool, using visual basic as a front end and Oracle as a back
end. Initially the applicant login the passport automation system and submits his details.
These details are stored in the database and verification process done by the passport
administrator, regional administrator and police the passport is issued to the applicant.
PROBLEM ANALYSIS
• Passport Automation System is used in the effective dispatch of passport to all of the
applicants. This system adopts a comprehensive approach to minimize the manual work
and schedule resources, time in a cogent manner.
• The core of the system is to get the online registration form (with details such as name,
address etc.,) filled by the applicant whose testament is verified for its genuineness by the
Passport Automation System with respect to the already existing information in the
database.
• This forms the first and foremost step in the processing of passport application. After the
first round of verification done by the system, the information is in turn forwarded to the
regional administrator's (Ministry of External Affairs) office.
• The application is then processed manually based on the report given by the system, and
any forfeiting identified can make the applicant liable to penalty as per the law.
• The system forwards the necessary details to the police for its separate verification
whose report is then presented to the administrator. After all the necessary criteria have
been met, the original information is added to the database and the passport is sent to the
applicant.
INTRODUCTION
Passport Automation System is an interface between the Applicant and the
Authority responsible for the Issue of Passport. It aims at improving the efficiency in
the Issue of Passport and reduces the complexities involved in it to the maximum possible
extent.
PURPOSE
If the entire process of 'Issue of Passport' is done in a manual manner then it
would take several months for the passport to reach the applicant. Considering the fact that
the number of applicants for passport is increasing every year, an Automated System
becomes essential to meet the demand. So this system uses several programming and
database techniques to elucidate the work involved in this process. As this is a matter of
National Security, the system has been carefully verified and validated in order to satisfy it.
• The System provides an online interface to the user where they can fill in their personal
details
• The authority concerned with the issue of passport can use this system to reduce his reduce
his Workload.
• Provide a communication platform between the applicant and the administrator.
USER CHARACTERISTICS
• Applicant - They are the people who desires to obtain the passport and submit the
information to the database.
• Administrator - He has the certain privileges to add the passport status and to approve
the issue of passport. He may contain a group of persons under him to verify the
documents and give suggestion whether or not to approve the dispatch of passport.
• Police - He is the person who upon receiving intimation from the PAS, perform a
personal verification of the applicant and see if he has any criminal case against him
before or at present. He has been vetoed with the power to decline an application by
suggesting it to the Administrator if he finds any discrepancy with the applicant. He
communicates via this PAS.
SOFTWARE REQUIRMENTS
 Microsoft Visual Basic 6.0
 Rational Rose
 Microsoft Access
HARDWARE REQUIRMENTS
 1GB RAM
 Pentium IV Processor
 100 GB HARDDISK
STRUCTURE OF DATABASE
Create a table <applicant> using Microsoft access with the following attributes:
S.NO FIELD TYPE SIZE
1 Name integer
2 Age integer
3 Dob integer
4 Phone _no integer
5 nationality string
6 Mail_id string
Passport object:passport
Create a table <passport> using Microsoft access with the following attributes:
S.NO FIELD TYPE SIZE
1 Passport_applicant_name String
2 Id Integer
Admin object:admin
Create a table <admin> using Microsoft access with the following attributes:
S.NO FIELD TYPE SIZE
1 name string
2 address string
USECASE DIAGRAM
CLASS DIAGRAM
SEQUENCE DIAGRAM
COLLABORATION DIAGRAM
STATECHART DIAGRAM
ACTIVITY DIAGRAM
COMPONENT DIAGRAM
DEPLOYMENT DIAGRAM
Generated Code
ADMIN CLASS
Option Explicit
'##ModelId=55AC782603B9
Private name As String
'##ModelId=55AC783503A9
Private address As String
'##ModelId=55AC7CC500DA
Public Sub issue()
End Sub
'##ModelId=55BF01240222
Public Sub rejection()
End Sub
APPLICATION CLASS
Option Explicit
'##ModelId=55AC7CE00109
Implements passport
'##ModelId=55AC76E603B9
Private name As String
'##ModelId=55AC76EB00AB
Private age As Integer
'##ModelId=55AC77140271
Private dob As Integer
'##ModelId=55AC771A00AB
Private phone_no_ As Integer
'##ModelId=55AC7749005D
Private nationality As String
'##ModelId=55AC7776031C
Private mail_id As String
'##ModelId=55C8288E00CB
Private mpassportObject As New passport
'##ModelId=55AC7CFD0203
Public NewProperty As passport
'##ModelId=55AC7F0B032C
Public NewProperty2 As passport
'##ModelId=55AC82CF02CE
Public NewProperty3 As passport
'##ModelId=55AC77AC004E
Public Sub register()
End Sub
'##ModelId=55C8288E00DA
Private Sub passport_verification()
Call mpassportObject.verification
End Sub
'##ModelId=55C8288E00DB
Private Sub passport_renewal()
Call mpassportObject.renewal
End Sub
'##ModelId=55C8288E00DC
Private Property Set passport_NewProperty(ByVal RHS As application)
Set mpassportObject.NewProperty = RHS
End Property
'##ModelId=55C8288E00FA
Private Property Get passport_NewProperty() As application
Set passport_NewProperty = mpassportObject.NewProperty
End Property
'##ModelId=55C8288E00FC
Private Property Set passport_NewProperty2(ByVal RHS As application)
Set mpassportObject.NewProperty2 = RHS
End Property
'##ModelId=55C8288E0119
Private Property Get passport_NewProperty2() As application
Set passport_NewProperty2 = mpassportObject.NewProperty2
End Property
'##ModelId=55C8288E0128
Private Property Set passport_NewProperty3(ByVal RHS As admin)
Set mpassportObject.NewProperty3 = RHS
End Property
'##ModelId=55C8288E0138
Private Property Get passport_NewProperty3() As admin
Set passport_NewProperty3 = mpassportObject.NewProperty3
End Property
PASSPORT CLASS
Option Explicit
'##ModelId=55AC84940271
Implements admin
'##ModelId=55AC77D602FD
Private passport_applicant_name As String
'##ModelId=55AC77E6029F
Private id As Integer
'##ModelId=55C8288D01F4
Private madminObject As New admin
'##ModelId=55AC7F0B032E
Public NewProperty As application
'##ModelId=55AC82CF02D0
Public NewProperty2 As application
'##ModelId=55AC83DA006D
Public NewProperty3 As admin
'##ModelId=55AC77F403C8
Public Sub verification()
End Sub
'##ModelId=55BEEDF6003E
Public Sub renewal()
End Sub
'##ModelId=55C8288D0203
Private Sub admin_issue()
Call madminObject.issue
End Sub
'##ModelId=55C8288D0213
Private Sub admin_rejection()
Call madminObject.rejection
End Sub
FORMS
LOGIN FORM
CODING FOR LOGIN FORM
Private Sub cmdOK_Click()
'check for correct password
If txtPassword = "pass" Then
'place code to here to pass the
'success to the calling sub
'setting a global var is the easiest
LoginSucceeded = True
Me.Hide
Form2.Show
Else
If txtPassword = "admin" Then
'place code to here to pass the
'success to the calling sub
'setting a global var is the easiest
LoginSucceeded = True
Me.Hide
Form4.Show
Else
MsgBox "Invalid Password, try again!", , "Login"
txtPassword.SetFocus
SendKeys "{Home}+{End}"
End If
End If
End Sub
Private Sub Form_Load()
End Sub
APPLICANT FORM
APPLICANT FORM CODING
Private Sub Command1_Click()
Data1.Recordset.AddNew
End Sub
Private Sub Command2_Click()
Data1.Refresh
End
End Sub
Private Sub Command3_Click()
Data1.UpdateRecord
MsgBox "records are added successfully"
End Sub
Private Sub Command4_Click()
Data1.Recordset.Delete
End Sub
Private Sub go_Click()
Form3.Show
End Sub
Private Sub Command5_Click()
Form3.Show
End Sub
Private Sub Form_Load()
End Sub
PASSPORT FORM
APPLICANT FORM CODING
Private Sub Command1_Click()
Data1.Recordset.AddNew
End Sub
Private Sub Command2_Click()
Data1.Refresh
End
End Sub
Private Sub Command3_Click()
Data1.UpdateRecord
MsgBox "records are added successfully"
End Sub
Private Sub Command4_Click()
Data1.Recordset.Delete
End Sub
Private Sub go_Click()
Form3.Show
End Sub
Private Sub Command5_Click()
Form3.Show
End Sub
Private Sub Form_Load()
End Sub
ADMIN FORM
ADMIN FORM CODING
Private Sub Command1_Click()
Data1.Recordset.AddNew
End Sub
Private Sub Command2_Click()
Data1.Refresh
End Sub
Private Sub Command3_Click()
frmLogin.Show
End Sub
Private Sub Form_Load()
End Sub
PSNACET
PERFORMANCE 30
PREPARATION 30
RECORD 40
TOTAL 100
RESULT
Thus the project for Passport Automation System was designed and codes are
generated and then it was executed successfully.
Ex.No:2 BOOK BANK SYSTEM
Date :
AIM:
To analyze, design and develop code for Book Bank system using Rational Rose
software.
PROBLEM STATEMENT
To create an Book Bank Maintenance System software that will meet the needs
of the customer and help them in registering for the book bank ,enquiry about the issue of
book, return book and available books.
OVERALL DESCRIPTION
The Book Bank Maintenance System is an integrated system that has four modules as
part of it. The four modules are,
1) Registration for the new user: In this module, the user can register as new user
in the database.
2) Issue Book: In this module, it shows the details of issued book to the existing
user and it shows the available book to the particular user.
3) Return Book: In this module, shows and modify the database and store the return
book from the user and shows the fine amount.
SOFTWARE REQUIRMENTS
 Microsoft Visual Basic 6.0
 Rational Rose
 Microsoft Access
HARDWARE REQUIRMENTS
 1GB RAM
 Pentium IV Processor
 100 GB HARDDISK
STRUCTURE OF DATABASE
Create a table using Microsoft access with the following attributes:
Table name: Add books
S.NO FIELD TYPE SIZE
1. Book name Text 50
2. author Text 50
3. Publication Text 50
4. Category Text 50
5. Availability Int 2
Table name: Student details
S.NO FIELD TYPE SIZE
1. First name Text 50
2. Last name Text 50
3. Id no Int 2
4. Gender Text 50
5. Department Text 50
6. Batch Text 50
7. Phone no Text 50
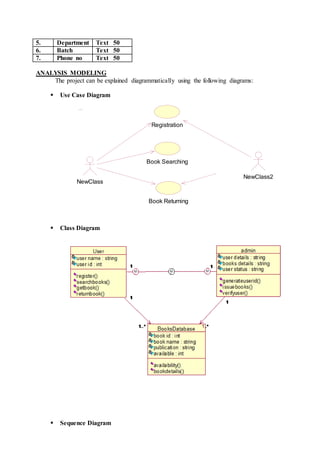
ANALYSIS MODELING
The project can be explained diagrammatically using the following diagrams:
 Use Case Diagram
 Class Diagram
 Sequence Diagram
Book Searching
NewClass
Registration
Book Returning
NewClass2
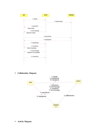
 Collaboration Diagram
 Activity Diagram
user admin database
if[user=valid]
else[user=invalid]
if[book=available]
else[book=not available]
1: register
3: genuserid
7: requestbook
8: issuebook
10: returnbook
4: errormessage
9: errormessage
2: authentication
5: searchbook
6: displaybook
databas
e
user
admin
1: register
2: authentication
3: genuserid
4: errormessage
5: searchbook
6: displaybook
7: requestbook
8: issuebook
9: errormessage
10: returnbook
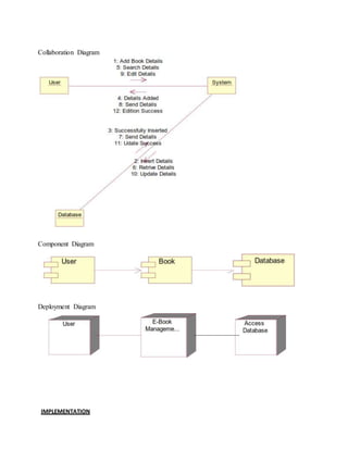
 Component Diagram
 Deployment Diagram
Error
message1
Register
Get userid
Search
books
Request
book
Error
message2
Return
books
if invalid
if available
not available
Authentic
ation
Issue
book
if valid
Display
books
Borrowe
d details
Returned
details
Book DatabaseAdminUser
User Admin
Database
IMPLEMENTATION
FORM 1:
Private Sub Command1_Click()
Form2.Show
End Sub
Private Sub Command2_Click()
frmLogin.Show
End Sub
Private Sub Command4_Click()
frmLogin.Show
End Sub
Form 2:
admin
User
BooksDatab
ase
Private Sub Command1_Click()
Data1.Recordset.AddNew
End Sub
Private Sub Command2_Click()
Data1.Recordset.Edit
End Sub
Private Sub Command3_Click()
Data1.Recordset.Delete
MsgBox "the records are deleted successfully !!!"
End Sub
Private Sub Command4_Click()
Data1.Recordset.Update
MsgBox "the records are updated successfully"
End Sub
Private Sub Command5_Click()
Form1.Show
End Sub
Form 3:
Private Sub Command1_Click()
Data1.Recordset.AddNew
End Sub
Private Sub Command2_Click()
Data1.Recordset.Edit
End Sub
Private Sub Command3_Click()
Data1.Recordset.Delete
End Sub
Private Sub Command4_Click()
Data1.Recordset.Update
End Sub
Private Sub Text2_Change()
End Sub
Private Sub Command6_Click()
Form1.Show
End Sub
Form 4:
PSNACET
PERFORMANCE 30
PREPARATION 30
RECORD 40
TOTAL 100
CONCLUSION
Thus the project for Book bank management system was designed and codes are generated and
then it was executed successfully.
Ex.No:3 EXAM REGISTRATION SYSTEM
Date :
AIM
To analyze, design and develop code for Exam Registration System using Rational Rose
software.
PROBLEM STATEMENT
To create an Exam registration software that will meet the needs of the applicant
and help them in registering for the exam ,enquiry about the registered subject
,modification in database and cancellation for the registered project.
OVERALL DESCRIPTION
The Exam Registration System is an integrated system that has four modules as part of
it. The four modules are,
1) Registration for the exam: In this module, the user can select the subject to register
for the exam, Enquiry about the registered subject, Modification in the student
database, canceling the registered subject
2) Form for Registration: In this module the user can apply for the exam by giving the
details about the candidate and selecting the subject for the registration.
3) Modification in the Database: In this module the user can change the data’s like the
phone number, address can be done.
4) Cancellation for the registered subject: In this module the user can cancel their
name which is registered for the exam.
SOFTWARE REQUIRMENTS
 Microsoft Visual Basic 6.0
 Rational Rose
 Microsoft Access
HARDWARE REQUIRMENTS
 1GB RAM
 Pentium IV Processor
 100 GB HARDDISK
STRUCTURE OF DATABASE
S.NO FIELD TYPE SIZE
1 NAME STRING
2 REG NO INTEGER
3 DOB DATE
4 YEAR INTEGER
5 COURSE STRING
6 NO OF SUB INTEGER
7 SUBJECT 1 STRING
8 SUBJECT2 STRING
9 SUBJECT3 STRING
10 AMOUNT INTEGER
ANALYSIS MODELING
The project can be explained diagrammatically using the following diagrams:
 Use Case Diagram
 ClassDiagram
 SequenceDiagram
student
student details
exam registration
fee payment
verification and issue of hall
ticket
management databasestore to database
 CollaborationDiagram
ActivityDiagram
student management database
1: enter details()
2: select subject()
3: updation()
4: apply for exam()
5: if([dept=cse]generate the id())
6: reject()
7: store to database()
8: acknowledgement()
9: issue of hallticket()
student managem
ent
databas
e
3: updation() 6: reject()
1: enter details()
2: select subject()
4: apply for exam()
5: if([dept=cse]generate the id())
9: issue of hallticket()
7: store to database()
8: acknowledgement()
 Component Diagram
 Deployment Diagram
enter student
details
student
details
issue of
hallticket
updation
noyes
apply for
exam
reject generate id
if(dept=cse)else
store in
database
student manage
ment
databas
e
IMPLEMENTATION
FORM NAME
Loginform---(coding)
Private Sub cmdCancel_Click()
LoginSucceeded = False
Me.Hide
End Sub
Private Sub cmdOK_Click()
If txtPassword = "user" Then
LoginSucceeded = True
Me.Hide
Form1.Show
Else
If txtPassword = "admin" Then
LoginSucceeded = True
Me.Hide
Form2.Show
Else
MsgBox "Invalid Password, try again!", , "Login"
txtPassword.SetFocus
SendKeys "{Home}+{End}"
End If
End If
End Sub
pc
databa
se
server
Student form
Private Sub add_Click()
Data1.Recordset.AddNew
MsgBox "add new details"
End Sub
Private Sub delete_Click()
Data1.Recordset.delete
MsgBox "data deleted"
End Sub
Form2(admin login)
Private Sub Command1_Click()
MsgBox "issue hallticket"
End Sub
Private Sub add_Click()
End Sub
Private Sub Command2_Click()
MsgBox "student details are verified"
End Sub
Private Sub delete_Click()
Data1.Recordset.delete
PSNACET
PERFORMANCE 30
PREPARATION 30
RECORD 40
TOTAL 100
CONCLUSION
Thus the project for Exam Registration System was designed and codes are generated and then
it was executed successfully.
Ex.No:4 STOCKMAINTENANCE SYSTEM
Date :
AIM
To analyze, design and develop code for Stock maintenance system using Rational
Rose software.
PROBLEM DOMAIN
Stock maintenance system is a real time application used in the merchant’s day to day
system. This is a database to store the transaction that takes places between the Manufacturer,
Dealer and the Shop Keeper that includes stock inward and stock outward with reference to
the dealer. Here we assume our self as the Dealer and proceed with the transaction as follows:
The Manufacturer is the producer of the items and it contains the necessary
information of the item such as price per item, Date of manufacture, best before use, Number
of Item available and their Company Address. The Dealer is the secondary source of an Item
and he purchases Item from the manufacturer by requesting the required Item with its
corresponding Company Name and the Number of Items required.
OVERALL DESCRIPTION:
1) Login Form: Authenticate the user and administrator.
2) Department Selection Form: This form will give the options for selecting the
department to get knowledge about the conference.
3) Conference view Form: This form contains the details about the conferences are
conducting by various institutions and we can see the date and time for the conference.
4) Database Form: The details about the conferences going to conduct by various
institutions. Administrator can add the details about the conference for the students and
also for the staff members.
SOFTWARE REQUIRMENTS
 Microsoft Visual Basic 6.0
 Rational Rose
 Microsoft Access
HARDWARE REQUIRMENTS
 1GB RAM
 Pentium IV Processor
 100 GB HARDDISK
ANALYSIS MODELING
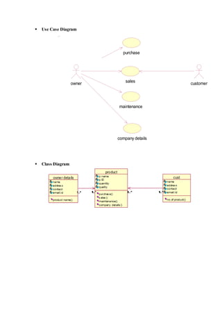
The project can be explained diagrammatically using the following diagrams:
 Use Case Diagram
 Class Diagram
customersales
maintenance
company details
purchase
owner
 Sequence Diagram
 Collaboration Diagram
owner list of
companys
orders sales maitenance
1: getthequotation
2: selectthesuitablecompany
4: ordertheitem
3: numberof items
7: delivertheitems
5: packtheitems
8: sellstheitemtothecustomer
11: remainingproductsaremaintained
10: gainstheprofit
6: storetheitems
9: profit
owner
list of
companysorders
3: numberof items
5: packtheitems
sales
maitena
nce
1: getthequotation
2: selectthesuitablecompany
4: ordertheitem7: delivertheitems
8: sellstheitemtothecustomer
10: gainstheprofit
11: remainingproductsaremaintained
6: storetheitems
9: profit
 Activity Diagram
 Component Diagram
analysis for
profit
customers order
the products
cancels the
order
if items are not in the store
deliver the items
to the customer
purchase the product
from the company
list the items
available
product
check whether the product is available
pack the
items
owner
maintenace
remaining
product
NewSwimlane3NewSwimlane2
stock maintenance
system
owner customer maintena
nce
 Deployment Diagram
IMPLEMENTATION
Login Form
Option Explicit
Public LoginSucceeded As Boolean
Private Sub cmdCancel_Click()
'set the global var to false
'to denote a failed login
LoginSucceeded = False
Me.Hide
End Sub
Private Sub cmdOK_Click()
'check for correct password
If txtPassword = "cust" Then
'place code to here to pass the
'success to the calling sub
'setting a global var is the easiest
LoginSucceeded = True
Me.Hide
Form1.Show
Else
If txtPassword = "admin" Then
sales purchase
maintanen
ce
printer
'place code to here to pass the
'success to the calling sub
'setting a global var is the easiest
LoginSucceeded = True
Me.Hide
Form2.Show
Else
MsgBox "Invalid Password, try again!", , "Login"
txtPassword.SetFocus
SendKeys "{Home}+{End}"
End If
End If
End Sub
Stock Maintains
Private Sub Command1_Click()
Data1.Recordset.AddNew
End Sub
Private Sub Command2_Click()
Data1.Recordset.Edit
End Sub
Private Sub Command3_Click()
Data1.Recordset.Delete
End Sub
Private Sub Label1_Click()
Data1.Recordset.Update
End Sub
PSNACET
PERFORMANCE 30
PREPARATION 30
RECORD 40
TOTAL 100
CONCLUSION
Thus the project for Stock maintenance System was designed and codes are generated
and then it was executed successfully.
Ex.No:5 ONLINE COURSE RESERVATION
Date :
AIM
To analyze, design and develop code for Online Course Reservation System using
Rational Rose software.
PROBLEM STATEMENT
As the head of information systems for a college, you are tasked with developing
a new student registration system. The college would like a new client-server system to
replace its much older system developed around main frame technology. The new system
will allow students to register for courses and view report cards from PCs attached to the
campus LAN. Professors will be able to access the system to sign up to teach courses as well
as record grades.
Students may request a course catalogue containing list of course offering for all
college. Information about each course, such as professor, department and prerequisites,
will be included to help students make informed decisions.
Once the registration process is completed for the student, the registration system
sends information to the billing system so that the student can be billed for the course.
OVERALL DESCRIPTION
The Online Course Reservation System is an integrated system that has four modules
as part of it. The four modules are,
1) Login for Student: Using this module student login to the system using his/her
unique username and password
2) Student Registration: In this module, the students register his/her details in the
system. The details are stored in students table in database
3) Form for Registration: In this module the user can apply for the course by giving
the details about the candidate and selecting the quota for the registration.
4) Enquiry about course: In this module the student can enquiry about the various
courses in all the colleges.
SOFTWARE REQUIRMENTS
Microsoft Visual Basic 6.0
Rational Rose
Microsoft Access
HARDWARE REQUIRMENTS
 1GB RAM
 Pentium IV Processor
 100 GB HARDDISK
USE CASE DIAGRAM
CLASS DIAGRAM
SEQUENCE DIAGRAM
ACTIVITYDIAGRAM
COLLABRATIONDIAGRAM
COMPONENT DIAGRAM
DEPLOYMENT DIAGRAM
IMPLEMENTATION
Form1
Private Sub Command1_Click()
Dim cn As New ADODB.Connection
Dim rs As New ADODB.Recordset
Dim a As Boolean a =
False
cn.Open "dsn=course"
rs.ActiveConnection = cn
With rs
.CursorType = adOpenStatic
.CursorLocation = adUseClient
.LockType = adLockOptimistic
.Open "select * from Students" End
With
rs.MoveFirst
While Not rs.EOF
If (Text1.Text = rs(1) And Text2.Text = rs(2)) Then a =
True
Form3.Show
Form1.Hide End
If rs.MoveNext
Wend
If (a = False) Then
MsgBox ("Enter Correct UserName and Password") End
If
End Sub
Private Sub Command2_Click()
Form2.Show
Unload Me
End Sub
Form2
Private Sub Command1_Click()
Dim cn As New ADODB.Connection
Dim rs As New ADODB.Recordset
cn.Open
"dsn=Course"
rs.ActiveConnection
= cn
If (Text3.Text = Text4.Text) Then
With rs
.CursorType = adOpenStatic
.CursorLocation = adUseClient
.LockType = adLockOptimistic
.Open "select * from
Students" End With
With rs
.AddNew
.Fields(0) = Val(Text1.Text)
.Fields(1) = Text2.Text
.Fields(2) = Text3.Text
If (Option1 = True) Then
.Fields(3) = Option1.Caption
End If
If (Option2 = True) Then
.Fields(3) = Option2.Caption
End If
.Fields(4) = Val(Text5.Text)
.Fields(5) = Text6.Text
.Fields(6) = Text7.Text
.Fields(7) = Text8.Text
.Fields(8) = Text9.Text
.Update
MsgBox ("Registration Success. Please Login")
Form1.Show
Unload Me
End With
Else
MsgBox ("Password doesn't match") End
If
End Sub
Private Sub Command2_Click()
Unload Me
End Sub
Public Sub calCutoff()
Text9.Text = Val(Text6.Text) / 4 + Val(Text7.Text) / 4 + Val(Text8.Text) / 2
End Sub
Private Sub Text6_Change()
calCutoff
End Sub
Private Sub Text7_Change()
calCutoff
End Sub
Private Sub Text8_Change()
calCutoff
End Sub
Form3
Private Sub Command1_Click()
Form4.Show
Unload Me
End Sub
Private Sub Command2_Click()
Form5.Show
Unload Me
End Sub
Form4
Private Sub Command1_Click()
Form3.Show
Unload Me
End Sub
Private Sub Text1_Change()
Dim cn As New ADODB.Connection
Dim rs As New ADODB.Recordset
cn.Open "dsn=course"
rs.ActiveConnection = cn
With rs
.CursorType = adOpenStatic
.CursorLocation = adUseClient
.LockType = adLockOptimistic
.Open "select * from Colleges" End
With
rs.MoveFirst
While Not rs.EOF
If (Val(Text1.Text) = rs(0)) Then
Text2.Text = rs(1)
Text3.Text = rs(2)
Text4.Text = rs(3)
Text5.Text = rs(4)
Text6.Text = rs(5) End
If rs.MoveNext Wend
End Sub
Form5
Private Sub Command1_Click()
Dim cn As New ADODB.Connection
Dim rs As New ADODB.Recordset
cn.Open "dsn=Course"
rs.ActiveConnection = cn
With rs
.CursorType = adOpenStatic
.CursorLocation = adUseClient
.LockType = adLockOptimistic
.Open "select * from Reservations" End
With
With rs
.AddNew
.Fields(0) = Form1.Text1.Text
.Fields(1) = Text1.Text
.Fields(2) = Text2.Text
.Update
MsgBox ("Resrvation Success") End
With
End Sub
Private Sub Command2_Click()
Unload Me
End Sub
PSNACET
PERFORMANCE 30
PREPARATION 30
RECORD 40
TOTAL 100
CONCLUSION
Thus the project Online course reservation System was designed and codes are
generated and then it was executed successfully.
Ex.No:6 E- TICKETING
Date :
AIM
To analyze, design and develop code E-Ticketing using Rational Rose software.
Problem Statement
Our project is carried out to develop software for online Railway Reservation System.
The software is coded in VB, which is the front end, and it has Back end, which contains
information about the reservation and the availability of seats in trains. It has various options
like reservation, cancellation and to view details about available seats. Our project mainly
simulates the role of a Railway ticket booking officer, in a computerized way.
The reservation option enables a person to reserve for a ticket at their home itself. All
he/ she has to do is to just login and enter the required details. After this the reservation
database is updated with the person details, train name and also the source and destination
place.
The cancellation option enables the passenger to cancel the tickets that has been
already booked by him/her.
The availability option prompts the person to enter train number, train name and
date of travel. After this the availability database is accessed and available positions are
produced.
OVERALL DESCRIPTION:
The E-Ticketing System is an integrated system that has four modules as part of it. The four
modules are,
1) Viewing Train Details: To view the train details. Details can be viewed by giving
the train number or Source and Destination
2) Checking Availability of Tickets: To view number of tickets available in the train
3) Reservation of Tickets: To enable the users to reserve the tickets easily
4) Cancellation of Tickets: To enable the users to cancel the tickets by giving PNR No
SOFTWARE REQUIRMENTS
 Microsoft Visual Basic 6.0
 Rational Rose
 Microsoft Access
HARDWARE REQUIRMENTS
 1GB RAM
 Pentium IV Processor
 100 GB HARDDISK
USECASE DIAGRAM:
CLASS DIAGRAM:
login
enquire ticket availability
fill the form
boot tickets
pay the fare amount
cancel the ticket
print the form
customer
administrator
railway station
SEQUENCE DIAGRAM:
COLLABRATION DIAGRAM:
passenger reserve form reserve
controller
reserve
database
1: view the train details
2: request form
3: submit the form
4: checking
5: unavailable
6: issue the ticket
7: store in database
8: store for cancellation
9: checking
10: issue ticket cancellation
11: store in database
ACTIVITY DIAGRAM:
STATE CHART DIAGRAM:
passeng
er
reserve
form
reserve
controller
reserve
database
1: view the train details
8: store for cancellation
5: unavailable
6: issue the ticket
10: issue ticket cancellation
2: request form
3: submit the form
4: checking
7: store in database
9: checking
11: store in database
COMPONENT DIAGRAM:
printing
train details
printing
user details
printing
ticket
ticket
issued
ticket
availed
ticket not
availed
ticket
closed
valid invalid
home page
check
availability
fill form
cancel
ticket
modify
form
book
ticket
DEPLOYMENT DIAGRAM:
Login form
Option Explicit
Public LoginSucceeded As Boolean
Private Sub cmdCancel_Click()
'set the global var to false
'to denote a failed login
LoginSucceeded = False
Me.Hide
End Sub
Private Sub cmdOK_Click()
'check for correct password
If txtPassword = "user" Then
'place code to here to pass the
'success to the calling sub
'setting a global var is the easiest
LoginSucceeded = True
Me.Hide
Form3.Show
Else
If txtPassword = "admin" Then
railway
reservation ...
passenge
r1
passenger
2
passenger
3
application
server
db server
printer
'place code to here to pass the
'success to the calling sub
'setting a global var is the easiest
LoginSucceeded = True
Me.Hide
Form1.Show
Else
MsgBox "Invalid Password, try again!", , "Login"
txtPassword.SetFocus
SendKeys "{Home}+{End}"
End If
End If
End Sub
E-Tiecketing
Private Sub Command1_Click()
Data1.Recordset.AddNew
MsgBox "records are addded successfully"
End Sub
Private Sub Command2_Click()
Data1.Recordset.Edit
MsgBox "records are edited successfully"
End Sub
Private Sub Command3_Click()
Data1.Recordset.Update
MsgBox "records are updated successfully"
End Sub
Private Sub Command4_Click()
Data1.Recordset.Delete
MsgBox "records are deleted successfully"
End Sub
Private Sub Command5_Click()
Form2.Show
End Sub
Private Sub Command6_Click()
Data1.Recordset.exit
End Sub
Train Details
Private Sub Command1_Click()
Data1.Recordset.AddNew
End Sub
Private Sub Command2_Click()
Data1.Recordset.Update
End Sub
Private Sub Command1_Click()
Data1.Recordset.AddNew
End Sub
Private Sub Command2_Click()
Data1.Recordset.Update
End Sub
Private Sub Command1_Click()
Data1.Recordset.AddNew
End Sub
Private Sub Command2_Click()
Data1.Recordset.Update
End Sub
PSNACET
PERFORMANCE 30
PREPARATION 30
RECORD 40
TOTAL 100
CONCLUSION
Thus the project for E-Ticketing System was designed and codes are generated and then it was
executed successfully.
Ex.No:7 SOFTWARE PERSONNELMANAGEMENT SYSTEM
Date :
AIM
To analyze, design and develop code for Software Personnel Management System using
Rational Rose software.
PROBLEM STATEMENT
To create Software Personnel Management System and processes the intersection
between human resource management (HRM) and information technology. The system should
merges HRM as a discipline and in particular its basic HR activities and processes with the
information technology field.
OVERALL DESCRIPTION
The Software Personnel Management System is an integrated system that has four
modules as part of it. The four modules are,
1) Login: To implement security and only the HR is allowed to access the system
using is username and password
2) Adding an Entry: This module is used to insert a new personnel details
3) Search an Entry: This module is used to search the database with reference to
Id or Designation
4) View an Entry: This module is used to get the detailed information about an personnel
SOFTWARE REQUIRMENTS
Microsoft Visual Basic 6.0
Rational Rose
Microsoft Access
HARDWARE REQUIRMENTS
 1GB RAM
 Pentium IV Processor
 100 GB HARDDISK
ANALYSIS MODELING
The project can be explained diagrammatically using the following diagrams:
 Use Case Diagram
 Class Diagram
 Sequence Diagram
 Collaboration Diagram
 Component Diagram
 Deployment Diagram
IMPLEMENTATION
Form1
Private Sub Command1_Click() Dim a As Boolean
a = False
If (Text1.Text = "admin" And Text2.Text = "admin") Then a = True
Form2.Show
Unload Me
End If
If (a = False) Then
MsgBox ("Enter Correct Username and Password") End If
End Sub
Form2
Private Sub Command1_Click() Form3.Show
Unload Me
End Sub
Private Sub Command2_Click() Form4.Show
Unload Me
End Sub
Private Sub Command3_Click() Form5.Show
Unload Me
End Sub
Private Sub Command4_Click() Unload Me
End Sub
Form3
Private Sub Command1_Click()
Dim cn As New ADODB.Connection
Dim rs As New ADODB.Recordset
cn.Open "dsn=Software" rs.ActiveConnection = cn
With rs
.CursorType = adOpenStatic
.CursorLocation = adUseClient
.LockType = adLockOptimistic
.Open "select * from Details" End With
With rs
.AddNew
.Fields(0) = Val(Text1.Text)
.Fields(1) = Text2.Text
If (Option1 = True) Then
.Fields(2) = Option1.Caption
End If
If (Option2 = True) Then
.Fields(2) = Option2.Caption
End If
.Fields(3) = Val(Text3.Text)
.Fields(4) = Text4.Text
.Fields(5) = Text5.Text
.Fields(6) = Text6.Text
.Update End With Text1.Text = "" Text2.Text = "" Text3.Text = "" Text4.Text = ""
Text5.Text = "" Text6.Text = "" Option1 = False Option2 = False End Sub
Form4
Private Sub Command1_Click()
Dim cn As New ADODB.Connection
Dim rs As New ADODB.Recordset
Dim a As Boolean a = False
cn.Open "dsn=software" rs.ActiveConnection = cn
With rs
.CursorType = adOpenStatic
.CursorLocation = adUseClient
.LockType = adLockOptimistic
.Open "select * from Details" End With
rs.MoveFirst
While Not rs.EOF
If (Val(Text1.Text) = rs(0)) Then Text3.Text = Text3.Text + rs(1) + ", " Text3.Text =
Text3.Text + rs(2) + ", " Text3.Text = Text3.Text + Str$(rs(3)) + ", " Text3.Text = Text3.Text
+ rs(4) + ", " Text3.Text = Text3.Text + rs(5) + ", " Text3.Text = Text3.Text + rs(6) + ", "
a = True End If rs.MoveNext Wend
If (a = False) Then
MsgBox ("Enter correct Employee ID") End If
Text1.Text = ""
End Sub
Private Sub Command2_Click()
Dim cn As New ADODB.Connection Dim rs As New ADODB.Recordset Dim a As Boolean
a = False
cn.Open "dsn=software" rs.ActiveConnection = cn
With rs
.CursorType = adOpenStatic
.CursorLocation = adUseClient
.LockType = adLockOptimistic
.Open "select * from Details" End With
rs.MoveFirst
While Not rs.EOF
If (Text2.Text = rs(4)) Then
Text3.Text = Text3.Text + Str$(rs(0)) + ", " Text3.Text = Text3.Text + rs(1) + ", "
Text3.Text = Text3.Text + rs(2) + ", "
Text3.Text = Text3.Text + Str$(rs(3)) + ", " Text3.Text = Text3.Text + rs(5) + ", "
Text3.Text = Text3.Text + rs(6) + ". "
a = True
End If
rs.MoveNext
Wend
If (a = False) Then
MsgBox ("Enter correct Designation") End If
Text2.Text = ""
End Sub
Private Sub Command3_Click() Form2.Show
Unload Me
End Sub
Form5
Private Sub Command1_Click()
Dim cn As New ADODB.Connection
Dim rs As New ADODB.Recordset
Dim a As Boolean a = False
cn.Open "dsn=software" rs.ActiveConnection = cn With rs
.CursorType = adOpenStatic
.CursorLocation = adUseClient
.LockType = adLockOptimistic
.Open "select * from Details" End With
rs.MoveFirst
While Not rs.EOF
If (Val(Text1.Text) = rs(0)) Then
Text2.Text = rs(1) Text3.Text = rs(2) Text4.Text = rs(3) Text5.Text = rs(4) Text6.Text = rs(5)
Text7.Text = rs(6)
a = True End If rs.MoveNext Wend
If (a = False) Then
MsgBox ("Enter correct ID") End If
End Sub
PSNACET
PERFORMANCE 30
PREPARATION 30
RECORD 40
TOTAL 100
CONCLUSION
Thus the project for Software Personnel management System was designed and codes
are generated and then it was executed successfully.
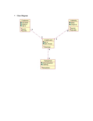
Ex.No : 8 CREDIT CARD PROCESSING
Date :
AIM
To analyze, design and develop code for Credit Card Processing System using Rational
Rose System.
PROBLEM STATEMENT
We envision a banking system that provides the customer holing a bank credit card can
make deposits, withdraws, check balances and perform transfer to and from their accounts. Credit
card processing will be attractive to banking customer because they allow access to their accounts
outside of regular business hours.
Participating Banks want to make sure the access to their customer account information
is safe and secure transaction information is accurate and reliable. Bank Customer-Want easy,
low-cost, remote access to their accounts, but want to be assured that their accounts are
secure and not accessible to hackers or other their parties.
Bank must be able to handle multiple simultaneous transactions (and possible
simultaneous transaction to the same joint account).Bank owning a credit card must be able
to determine the cash on hand in the creditcard. The cash in the creditcard must be secure.
OVERALL DESCRIPTION
The Credit Card Processing System is an integrated system that has four modules as part of it.
The four modules are,
1) User Login: Using this module user login to the system using his/her unique username
and password
2) Withdraw: The purpose of this module to withdraw money from the account
3) Deposit: The purpose of this module to deposit money to the account
4) Balance Enquiry: Using this module the user can check his/her account balance and
the loan amount to pay if any.
SOFTWARE REQUIRMENTS
 Microsoft Visual Basic 6.0
 Rational Rose
 Microsoft Access
HARDWARE REQUIRMENTS
 1GB RAM
 Pentium IV Processor
 100 GB HARDDISK
STRUCTURE OF DATABASE
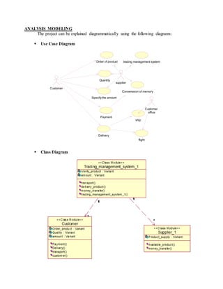
ANALYSIS MODELING
The project can be explained diagrammatically using the following diagrams:
 Use Case Diagram
customer
purchasing an item
card swipe
transaction
current balance
authority
S.NO FIELD TYPE SIZE
1. creditcard text
2. password integer
S.NO FIELD TYPE SIZE
1. bankno integer
2. amount integer
 Class Diagram
 Sequence Diagram
 Collaboration Diagram
customer credit card
authority transaction
1: swipe a card
2: enter the pin no
3: checking
4: bank process
[if(pin no=valid)]
[else]
6: processing
[if(amount>0)]
7: get receipt
5: error message
8: return
[else amount not available]
transacti
on
credit
card
custome
r
authority
3: checking
4: bank process
1: swipe a card
2: enter the pin no
7: get receipt
8: return 5: error message
6: processing
 Activity Diagram
swipe a card
enter the pin
no
error
message
return
get receipt
pay by cash
checking
[else amount not available]
[else]
bank
process
updated
no yes
[amount >=puchased amount]
processing
no
yes
[pin.no is valid]
transactionauthoritycredit cardcustomer
 Component Diagram
 Deployment Diagram
Systemuser
Database
user
System
Database
IMPLEMENTATION
LOGIN:
Private Sub cmdOK_Click()
'check for correct password
If txtPassword = "user" Then
'place code to here to pass the
'success to the calling sub
'setting a global var is the easiest
LoginSucceeded = True
Me.Hide
Form2.Show
Else
If txtPassword = "admin" Then
'place code to here to pass the
'success to the calling sub
'setting a global var is the easiest
LoginSucceeded = True
Me.Hide
Form2.Show
Else
Form1:
Private Sub ok_Click()
'check for correct password
If pin = "2089" And cno = "2089" Then
'place code to here to pass the
'success to the calling sub
'setting a global var is the easiest
LoginSucceeded = True
Me.Hide
Form3.Show
Else
If pin = "1234" And cno = "1234" Then
'place code to here to pass the
'success to the calling sub
'setting a global var is the easiest
LoginSucceeded = True
Me.Hide
Form3.Show
Else
MsgBox "Invalid pinno, try again!", , "Login"
pin.SetFocus
SendKeys "{Home}+{End}"
End If
End If
End Sub
FORM2:
Private Sub enter_Click()
If tamt <= 1580 Then
MsgBox "transaction succeded"
Else
MsgBox "amount not available"
End If
End Sub
PSNACET
PERFORMANCE 30
PREPARATION 30
RECORD 40
TOTAL 100
CONCLUSION
Thus the project for Credit Card Processing System was designed and codes are generated and then it was
executed successfully.
Ex.No:9 E-BOOKMANAGEMENT SYSTEM
Date:
AIM:
To analyze, design and develop code for E-Book Management system using Rational Rose
software.
PROBLEM STATEMENT
To create an E-Book Management system software that will meet the needs of the
customer
and help them in registering for the book bank, enquiry about the issue of book, return book
and available books.
OVERALL DESCRIPTION
The E-Book Management System is an integrated system that has four modules as part of
it.
The four modules are,
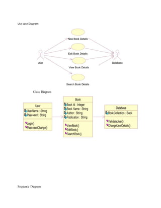
1) Add Book Details: In this module, the user can enter details about new book.
2) Edit Book Details: In this module, the user can edit details about any book.
3) View Book Details: In this module, the user can view details about books.
4) Search Book Details: In this module, the user can search details about books by Author
and
Id
SOFTWARE REQUIRMENTS
Microsoft Visual Basic 6.0
Rational Rose
Microsoft Access
HARDWARE REQUIRMENTS
 1GB RAM
 Pentium IV Processor
 100 GB HARDDISK
Use case Diagram
Class Diagram
Sequence Diagram
Collaboration Diagram
Component Diagram
Deployment Diagram
IMPLEMENTATION
Form1
Private SubCommand1_Click() Dim
a As Boolean
a = False
If (Text1.Text="admin"AndText2.Text="admin") Thena=
True
Form2.Show
UnloadMe End
If
If (a = False) Then
MsgBox ("EnterCorrect Username andPassword") End
If
End Sub
Form2
Private SubCommand1_Click()
Form3.Show
UnloadMe
End Sub
Private SubCommand2_Click()
Form4.Show Unload
Me End Sub
Private SubCommand3_Click()
Form5.Show
UnloadMe
End Sub
Private SubCommand4_Click() Unload
Me
End Sub
Form3
Private SubCommand1_Click()
Dimcn As New ADODB.ConnectionDimrsAs
New ADODB.RecordsetDimaAsBoolean
a = False
cn.Open "dsn=ebook"
rs.ActiveConnection=cn
Withrs
.CursorType =adOpenStatic
.CursorLocation= adUseClient
.LockType = adLockOptimistic
.Open"select*fromDetails"End
With
rs.MoveFirst
While Notrs.EOF
If (Val(Text1.Text) =rs(0)) Then
Text2.Text=rs(1)
Text3.Text=rs(2)
Text4.Text=rs(3)
a = True End If
rs.MoveNextWend
If (a = False) Then
MsgBox ("Entercorrect ID") End If
End Sub
Private SubCommand2_Click()
Form2.Show
UnloadMe
End Sub
Form4
Private SubCommand1_Click()
Dimcn As New ADODB.Connection
Dimrs As New ADODB.Recordset
cn.Open "dsn=EBook"
rs.ActiveConnection=cn
Withrs
.CursorType =adOpenStatic
.CursorLocation= adUseClient
.LockType = adLockOptimistic
.Open"select*fromDetails"End
With
Withrs
.AddNew
.Fields(0) =Val(Text1.Text)
.Fields(1) =Text2.Text
.Fields(2) =Text3.Text
.Fields(3) =Text4.Text
.Update End With
Text1.Text=""
Text2.Text=""
Text3.Text=""
Text4.Text="" End Sub
Private SubCommand2_Click()
Form2.Show
UnloadMe
End Sub
Form5
Private SubCommand1_Click()
Dimcn As New ADODB.ConnectionDimrsAs
New ADODB.RecordsetDimaAsBoolean
a = False
cn.Open "dsn=ebook"
rs.ActiveConnection=cn
Withrs
.CursorType =adOpenStatic
.CursorLocation= adUseClient
.LockType = adLockOptimistic
.Open"select*fromDetails"End
With
rs.MoveFirst
While Notrs.EOF
If (Text1.Text=rs(2)) Then
Text3.Text=Text3.Text+ Str$(rs(0)) + ","
Text3.Text=Text3.Text+ rs(1) + "," Text3.Text=
Text3.Text+rs(3) + ". "
a = True End If
rs.MoveNextWend
If (a = False) Then
MsgBox ("Entercorrect AuthorName") EndIf
End Sub
Private SubCommand2_Click()
Dimcn As New ADODB.Connection
Dimrs As New ADODB.Recordset
Dima AsBooleana =
False
cn.Open "dsn=ebook"
rs.ActiveConnection=cn
Withrs
.CursorType =adOpenStatic
.CursorLocation= adUseClient
.LockType = adLockOptimistic
.Open"select*fromDetails"End
With
rs.MoveFirst
While Notrs.EOF
If (Text2.Text=rs(3)) Then
Text3.Text=Text3.Text+ Str$(rs(0)) + ","
Text3.Text=Text3.Text+ rs(1) + ","
Text3.Text=Text3.Text+ rs(2) + ". "
a = True End If
rs.MoveNextWend
If (a = False) Then
MsgBox ("Entercorrect PublisherName") EndIf
End Sub
Private SubCommand3_Click()
Form2.Show
UnloadMe
End Sub
PSNACET
PERFORMANCE 30
PREPARATION 30
RECORD 40
TOTAL 100
CONCLUSION
Thus the project for E book management System was designed and codes are generated and then
it was executed successfully.
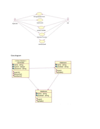
Ex.No:10 RECRUITMENT SYSTEM
Date:
AIM
To analyze, design and develop code for Recruitment System using Rational Rose software
PROBLEM STATEMENT
Recruitment System is used to process the applicant easily. It also contains search
filters to filters the applicants based on age, gender, experience, skills etc.
It is mainly used by HR personnel in corporates to efficiently analyze the applications
OVERALL DESCRIPTION
The E-Book Management System is an integrated system that has four modules as part
of it. The four modules are,
1) Register: In this module, the user can register his/her details to use in the system.
2) Search Jobs: In this module, the user can search jobs.
3) Apply Jobs: In this module, the user can apply jobs.
4) Edit details: In this module, the user can search details about books by Author and Id
SOFTWARE REQUIRMENTS
Microsoft Visual Basic 6.0
Rational Rose
Microsoft Access
HARDWARE REQUIRMENTS
 1GB RAM
 Pentium IV Processor
 100 GB HARDDISK
Use case diagram
Classdiagram
Sequence Diagram(Applicant)
Sequence Diagram(HR)
CollaborationDiagram(Applicant)
CollaborationDiagram(HR)
State Diagram
State ActivityDiagram
Coding:
Home form:
Private SubCommand1_Click()
Status.Show
End Sub
Private SubCommand2_Click()
Register.Show
End Sub
Private SubCommand4_Click()
If hr_username = "admin"Andhr_password= "admin"Then
hr_username = ""
hr_password= ""
Hr.Show
Else
MsgBox "InvalidUsername /Password",vbCritical,"RecruitmentSystem"
End If
End Sub
Private SubImage2_Click()
UnloadMe
End Sub
Registerform
Dimc As Integer
Private SubCommand2_Click()
Dimcn AsNewADODB.Connection
Dimrs AsNewADODB.Recordset
cn.Open"Provider=Microsoft.Jet.OLEDB.4.0;DataSource="+ App.Path+ "record.mdb;PersistSecurity
Info=False"
rs.Open"record",cn,adOpenKeyset,adLockPessimistic,adCmdTable
c = c + 1
rs.AddNew
rs("Name") =Text1
rs("Age") =Text2
rs("DOB") = Text3
rs("Phno") =Text4
rs("Qualification") =Text5
rs("Percentage") =Text6
rs("Id") = c
rs("Status") = "Yetto be processed.Waitingforthe response fromHR.StayTunedfor updates"
MsgBox "RegistrationSuccessful...YourApplicationidis"& c & "", vbInformation,"RecruitmentSystem"
rs.Update
rs.Close
cn.Close
UnloadMe
End Sub
Private SubForm_Load()
Dimcn AsNewADODB.Connection
Dimrs AsNewADODB.Recordset
cn.Open"Provider=Microsoft.Jet.OLEDB.4.0;DataSource="+ App.Path+ "record.mdb;PersistSecurity
Info=False"
rs.Open"select*fromrecord",cn, adOpenKeyset,adLockOptimistic
c = rs.RecordCount
End Sub
Private SubTimer1_Timer()
Label8.Caption=Now
End Sub
Hr form:
Private SubCommand1_Click()
On Error Resume Next
Dimcn AsNewADODB.Connection
Dimrs AsNewADODB.Recordset
cn.Open"Provider=Microsoft.Jet.OLEDB.4.0;DataSource="+ App.Path+ "record.mdb;PersistSecurity
Info=False"
rs.Open"update recordsetstatus='"+ Text2.Text+ "' where Id="+ Text1.Text+"", cn, adOpenKeyset,
adLockOptimistic
MsgBox "Response sentsuccessfully..",vbInformation,"RecruitmentSystem"
UnloadMe
Me.Show
End Sub
Private SubCommand2_Click()
On Error Resume Next
Dimcn AsNewADODB.Connection
Dimrs AsNewADODB.Recordset
cn.Open"Provider=Microsoft.Jet.OLEDB.4.0;DataSource="+ App.Path+ "record.mdb;PersistSecurity
Info=False"
rs.Open"deletefromrecordwhere Id="& Text1.Text&"", cn, adOpenKeyset,adLockOptimistic
MsgBox "Delete successfully..",vbInformation,"RecruitmentSystem"
UnloadMe
Me.Show
End Sub
Private SubForm_Load()
On Error Resume Next
Dimoconn AsNewADODB.Connection
Dimrs AsNewADODB.Recordset
DimstrSQL As String
strSQL = "select* from record"
Setoconn = NewADODB.Connection
oconn.Open"Provider=Microsoft.Jet.OLEDB.4.0;DataSource="+ App.Path+ "record.mdb;PersistSecurity
Info=False"
rs.CursorType = adOpenStatic
rs.CursorLocation= adUseClient
rs.LockType = adLockOptimistic
rs.OpenstrSQL,oconn,adOpenKeyset,adLockOptimistic
SetDataGrid1.DataSource = rs
End Sub
Statusform:
Private SubCommand1_Click()
Dimcn AsNewADODB.Connection
Dimrs AsNewADODB.Recordset
cn.Open"Provider=Microsoft.Jet.OLEDB.4.0;DataSource="+ App.Path+ "record.mdb;PersistSecurity
Info=False"
rs.Open"select*fromrecord where Id="& Text1.Text& "",cn, adOpenKeyset,adLockOptimistic
If (rs(0).Value =Text2.Text) Then
Text3.Text= rs(7).Value
Else
MsgBox "Please verify the detailsyouhave given",vbCritical,"RecruitmentSystem"
End If
End Sub
PSNACET
PERFORMANCE 30
PREPARATION 30
RECORD 40
TOTAL 100
CONCLUSION
Thus the project for Recruitment System was designed and codes are generated and then it was
executed successfully.
Ex.No:11 FOREIGN TRADING SYSTEM
Date
AIM:
To analyze, design and develop code for Foreign trading systemrational rose software.
INTRODUCTION
This project emphasizes about the Foreign Trade System which is an interface between the
Accountholder and the market. In the initial phase details about the various currencies and the
profit and loss of currency hold is collected.
PROBLEM STATEMENT:
The practice of currency trading is also commonly referred to as foreign exchange, Forex or FX for
short.All currency has a value relative to other currencies on the planet. Currency trading system
uses thepurchase and sale of large quantities of currency to leverage the shifts in relative value into
profit. Theonline Foreign Currency Trading system is almost entirely a "spot" market. A "spot"
market means thatthe trading is made immediately or "on the spot". The settlement of those
Foreign Currency Trading spottransactions is made within two working days.
SOFTWARE REQUIRMENTS
 Microsoft Visual Basic 6.0
 Rational Rose
 Microsoft Access
HARDWARE REQUIRMENTS
 1GB RAM
 Pentium IV Processor
 100 GB HARDDISK
STRUCTURE OF DATABASE
Create a table <conf> using Microsoft access with the following attributes:
S.NO FIELD TYPE SIZE
1 PRODUCT
NAME
STRING
2 QUANTITY INTEGER
3 PRICE INTEGER
4 CUSTOMER
NAME
STRING
5 PASSWORD INTEGER
6 PLACE STRING
7 TRANSPORT STRING
ANALYSIS MODELING
The project can be explained diagrammatically using the following diagrams:
 Use Case Diagram
 Class Diagram
Order of product
Quantity
Specify the amount
Payment
Delivery
Converesion of memory
ship
flight
trading management system
Customer
supplier
Customer
office
 Sequence Diagram
Customer Supplier T
1: Order the product
2: verify the product
3: Availability of the product
4: Request payment
5: Payment
6: Money Transfer
7: mode of transport
8: Customs checking
9: Delivery of the product
 Collaboration Diagram
 Activity Diagram
Custom
er Supplier
T
1: Order the product
5: Payment
4: Request payment
9: Delivery of the product
2: verify the product
6: Money Transfer
3: Availability of the product
7: mode of transport
8: Customs checking
Order of
product
specify the
amount
payments
ship
flight
money
transfer
Delivery
customer
offfice
-
 Component Diagram
 Deployment Diagram
IMPLEMENTATION
FORM NAME
FORM1
Private Sub Command1_Click()
Foreign
trading system
customer Supplier
Foreig
...
Suppli
er
custo
mer
Form3.Show
End Sub
Private Sub Command2_Click(Index As Integer)
Form2.Show
End Sub
Private Sub Command3_Click()
form4.Show
End Sub
Private Sub Command5_Click()
form5.Show
End Sub
FORM2
Private Sub Command1_Click()
MsgBox "products purchased"
Form1.Show
End Sub
Private Sub Command2_Click()
Data1.Recordset.AddNew
End Sub
Private Sub Command3_Click()
Data1.Recordset.Edit
End Sub
Private Sub Command4_Click()
Data1.Recordset.Update
End Sub
Private Sub Command5_Click()
Data1.Recordset.Delete
End Sub
Private Sub Data1_Validate(Action As Integer, Save As Integer)
End Sub
FORM3
Private Sub Command1_Click()
Text1.Text = Text1.Text
If Text2 = "user" Then
LoginSucceeded = True
Form1.Show
Else
If Text2 = "supplier" Then
LoginSucceeded = True
Form1.Show
Else
MsgBox "Invalid password, Try again!"
End If
End If
End Sub
FORM4
Private Sub Command1_Click()
text1.Text = text1.Text
If text2 = "ship" Then
MsgBox "products are delivered"
Else
If text2 = "flight" Then
MsgBox "products are delivered"
Else
MsgBox "Invalid values, Try again!"
End If
End If
End Sub
PSNACET
PERFORMANCE 30
PREPARATION 30
RECORD 40
TOTAL 100
CONCLUSION
Thus the project for foreign trading System was designed and codes are generated and then it was
executed successfully.
EX.NO:12 CONFERENCE MANAGEMENT SYSTEM
DATE:
AIM:
To analyze, design and develop code for Conference Management System using Rational Rose
software
PROBLEM STATEMENT:
This problem deals with the conference management system. As a student or staff members are
required to view the details of conference, which is going to be conducted in various colleges or
Institutions and also to register for it if they wish to attend the conference. Using our project the
administrator will add the details about the various conferences available to attend for various
department students and staff members. User will enter into the system by giving the username and
password and selection form will be displayed for the user. From that department or date should be
selected and depending upon the request from the user the details of the conferences are displayed.
The user can select and register for the conference. The registration details are given by the user
and it is updated in the database.
OVERALL DESCRIPTION:
The Conference Management System is an integrated system that has four modules as part of it.
The four modules are,
1) Login: Using this module student/staff member can login to the system using his/her unique
username and password
2) Enquiry about conference:In this module the student/staff member can enquiry about the
various topics of conferences in all the colleges
3) Form for Registration:In this module the user can apply for the conference by giving the
details about the candidate and selecting the topic for the registration.
4) Student Registration: In this module, the students register his/her details in the system. The
details are stored in students table in database
SOFTWARE REQUIRMENTS:
HARDWARE REQUIRMENTS:
ANALYSIS MODELING:
The project can be explained diagrammatically using the following diagrams:
USE CASE DIAGRAM:
user name
student
staffs
password
invalid login
enquire by date
enquire by department
give details
payment
user
login
<<include>>
<<include>>
<<extend>>
view details
update details allocate seat
enquire details
reservation
<<include>> <<include>>
admin
register details
<<include>>
available seats
payment info
administrator user registration
head
database
1: request username and password
2: enter user name and password
3: validate login
5: verify the enquired details with database
6: display details of conference
7: request admin for registration
8: verify the available seats
9: check database for the seats
10: enter details
12: request for payment
13: pays the amount
11: verify the entered details
14: update the registered details
15: allocate seat
16: update details
4: enquire by date,department
COLLABORATION DIAGRAM:
1: request username and password
administr
ator
user
registration
head
databas
e
4: Enquire by date,dept
2: enter user name and password
7: request admin for registration
3: validate login
5: verify the enquired details with database
16: update details
8: verify the available seats
15: allocate seat
10: enter details
13: pays the amount
12: request for payment
4: Enquire by date,dept
9: check database for the seats
11: verify the entered details
14: update the registered details
6: display details of conference
Enter the id
enquire
details
enquire by
dept
enquire by
department
validate login
user
administrator
display
request for
registration
register the details allocate the
seats
request for
payment
pay the
amount
update
details
read user
name
read
password
verify
login
view details of
conference
enquire details
by date or dept
register
details
process use name[ valid name ]
validate password[ validpwd ]
display all details
display details on selected request[ requested constraint ]
display details
allocation
of seat
process registration detailsexit
Conference
management system
admins
trtor
users of
software
head of
registration
database
IMPLEMENTATION:
LOGIN:
FORM 1
ADMINISTRATOR/USER LOGIN:
user
Datab
ase
admin
registr
at...
Dim b as New Class
Private Sub Command1_Click ()
Set b = New Class
B. login
End Sub
Private Sub Form Load ()
Data1.Visible = False
End Sub
LOGIN VALIDATION:
ENQUIRY OF CONFERENCE:
FORM2
ENQUIRY OF CONFERENCE:
Private Sub command1_click ()
Form3.Show
Unload Me
End Sub
Private Sub Command2_click ()
Form4.Show
Unload Me
End Sub
DETAILS BY DATE:
FORM3
DETAILS BY DATE:
Private Sub command2_click ()
Form5.Show
Unload Me
End Sub
Private Sub command1_click ()
Form2.Show
Unload Me
End Sub
DETAILS BY DEPARTMENT:
Form 4-Details by department:
Private Sub command1_click ()
Form5.Show
Unload Me
End Sub
Private Sub command2_click ()
Form2.Show
Unload Me
End Sub
REGISTRATIONFORM:
FORM5
REGISTRATIONFORM:
Private Sub command1_click ()
MsgBox (“your registration is successful”);
Form2.Show
Unload Me
End Sub
REGISTRATIONFORM-AFTER RESERVATION:
Class module
Administrator:
Option Explicit
'##ModelId=55A6283A0000
Private admin_id As Variant
'##ModelId=55A62842008C
Private password As Variant
'##ModelId=55A62B570138
Public NewPropertyAs User
'##ModelId=55A62B6003B9
Public NewProperty2 As registration
'##ModelId=55B89B210188
Public NewProperty3 As User
'##ModelId=55B8A0E703D8
Public NewProperty4 As registration
'##ModelId=55B8A1AB00EA
Public NewProperty5 As registration
'##ModelId=55B8A28A0242
Public NewProperty6 As registration
'##ModelId=55A6285001F4
Public Sub validate_id()
Do
If Form1.Data1.Recordset.EOF Then Form1.Data1.Recordset.MoveFirst
If (Form1.Text1.Text = Form1.Data1.Recordset.Fields (0)) and (Form1.Text2.Text =
Form1.Data1.Recordset.Fields (1)) Then
MsgBox ("login succeeds")
Form2.Show
Exit Do
Else
Form1.Data1.Recordset.MoveNext
End If
Loop Until Form1.Data1.Recordset.EOF
If Form1.Data1.Recordset.EOF Then
MsgBox ("invalid login")
End If
End Sub
'##ModelId=55A62859005D
Public Sub update_details()
End Sub
'##ModelId=55A6286002DE
Public Sub view_details()
End Sub
'##ModelId=55A6296900FA
Public Sub allocate ()
End Sub
Conference details:
Option Explicit
'##ModelId=55B8A6E8031C
Private facilities As Variant
'##ModelId=55B8A6EE0157
Private date_time As Variant
'##ModelId=55B8A6F60213
Private place As Variant
'##ModelId=560279BC0261
Private mdepartmentObject As New department
'##ModelId=55F92E340148
Public NewProperty As department
'##ModelId=55B8A6FC003E
Public Sub topic_details()
End Sub
'##ModelId=55B8A71D0271
Public Sub facilities2 ()
End Sub
'##ModelId=560279BC0271
Private Sub department_view_details_by_dept()
Call mdepartmentObject.view_details_by_dept
End Sub
Date:
Option Explicit
'##ModelId=55F92DF301E4
Private topic As Variant
'##ModelId=55F92DF6000F
Private place As Variant
'##ModelId=55F92DF803B9
Private registration_fee As Variant
'##ModelId=560279BC037A
Private menquireObject As New enquire
'##ModelId=55F92E1D036B
Public Sub view_details_by_date()
End Sub
'##ModelId=560279BC038A
Private Sub enquire_enqure_by_date()
Call menquireObject.enqure_by_date
End Sub
'##ModelId=560279BC038B
Private Sub enquire_enquire_by_dept()
Call menquireObject.enquire_by_dept
End Sub
Department:
'##ModelId=55F92DCE0232
Private date_time As Variant
'##ModelId=55F92DD603B9
Private place As Variant
'##ModelId=55F92DDA029F
Private registration_fee As Variant
'##ModelId=55F92E020148
Private topic As Variant
'##ModelId=560279BC01B5
Private menquireObject As New enquire
'##ModelId=55F92E0803A9
Public Sub view_details_by_dept()
End Sub
'##ModelId=560279BC01C5
Private Sub enquire_enqure_by_date()
Call menquireObject.enqure_by_date
End Sub
'##ModelId=560279BC01C6
Private Sub enquire_enquire_by_dept()
Call menquireObject.enquire_by_dept
End Sub
Enquire:
Option Explicit
'##ModelId=55B8A66B035B
Private name As Variant
'##ModelId=55B8A66F034B
Private department As Variant
'##ModelId=55B8A677009C
Public Sub enqure_by_date()
End Sub
'##ModelId=55B8A683037A
Public Sub enquire_by_dept()
End Sub
Payment:
Option Explicit
'##ModelId=55B8A5E000CB
Private amount As Variant
'##ModelId=55B8A5E500AB
Private concession As Variant
'##ModelId=55B8A5F5035B
Public Sub paymentinfo()
End Sub
'##ModelId=55B8A624030D
Public Sub receipt()
End Sub
Register-byusers:
Option Explicit
'##ModelId=55B8A51E03B9
Private name As Variant
'##ModelId=55B8A5220138
Private mail_id As Variant
'##ModelId=55B8A5A60177
Public NewProperty As registration'##ModelId=55B8A52803C8
Public Sub give_name()
End Sub
'##ModelId=55B8A5480167
Public Sub give_mail_id()
End Sub
Registration:
Option Explicit
'##ModelId=55A6288200FA
Private name As Variant
'##ModelId=55A6288B038A
Private mail_id As Variant
'##ModelId=55B89077002E
Private dept As Variant
'##ModelId=55B8909B0177
Private amount As Variant
'##ModelId=560279BA032C
Private mAdministratorObject As New Administrator
'##ModelId=55B8A1CA0167
Public NewPropertyAs User
'##ModelId=55B8A1D803D8
Public NewProperty2 As User
'##ModelId=55B8A1E20167
Public NewProperty3 As User
'##ModelId=55B8A1F2003E
Public NewProperty4 As User
'##ModelId=55B8A1FF02EE
Public NewProperty5 As User
'##ModelId=55B8A28A0244
Public NewProperty6 As Administrator
'##ModelId=55B8A5C3007D
Public NewProperty7 As register_by_users
'##ModelId=55B8A6300157
Public NewProperty8 As payment
'##ModelId=55B8A7500261
Public NewProperty9 As conf_details
'##ModelId=55B8A7680290
Public NewProperty10 As User
'##ModelId=55B8A77901E6
Public NewProperty11 As User
'##ModelId=55A628A100BB
Public Sub register_details()
End Sub
'##ModelId=55A628A60399
Public Sub payment_info()
End Sub
'##ModelId=55B890DB002E
Public Sub conference_info()
End Sub
'##ModelId=560279BA034B
Private Sub Administrator_validate_id()
Call mAdministratorObject.validate_id
End Sub
'##ModelId=560279BA035B
Private Sub Administrator_update_details()
Call mAdministratorObject.update_details
End Sub
'##ModelId=560279BA035C
Private Sub Administrator_view_details()
Call mAdministratorObject.view_details
End Sub
'##ModelId=560279BA036B
Private Sub Administrator_allocate()
Call mAdministratorObject.allocate
End Sub
'##ModelId=560279BA036C
Private Property Set Administrator_ (ByVal RHS As registration)
Set mAdministratorObject. = RHS
End Property
'##ModelId=560279BA0399
Private Property Get Administrator_ () As registration
Set Administrator_ = mAdministratorObject.
End Property
Users:
Option Explicit
'##ModelId=55A627D3029F
Private username As Variant
'##ModelId=55A627DD02AF
Private password As Variant
'##ModelId=55A627E503A9
Private department As Variant
'##ModelId=560279BB02FD
Private mAdministratorObject As New Administrator
'##ModelId=55A62AFB002E
Public NewProperty As registration
'##ModelId=55A62B3000AB
Public NewProperty2 As registration
'##ModelId=55A62B37033C
Public NewProperty3 As Administrator
'##ModelId=55B89B210186
Public NewProperty4 As Administrator
'##ModelId=55B8A6910261
Public NewProperty5 As enquire
'##ModelId=55B8A72C03D8
Public NewProperty6 As conf_details
'##ModelId=55B8A7720186
Public NewProperty7 As registration
'##ModelId=55B8A77901E4
Public NewProperty8 As registration
'##ModelId=55A62804001F
Public Sub enquires ()
End Sub
'##ModelId=55A6282B01E4
Public Sub view_details()
End Sub
'##ModelId=55A6295102DE
Public Sub reserve ()
End Sub
'##ModelId=55F937D5031C
Public Sub login ()
Do
If Form1.Data1.Recordset.EOF Then Form1.Data1.Recordset.MoveFirst
If (Form1.Text1.Text = Form1.Data1.Recordset.Fields (0)) And (Form1.Text2.Text =
Form1.Data1.Recordset.Fields (1)) Then
MsgBox ("login suceed")
Form2.Show
Exit Do
Else
Form1.Data1.Recordset.MoveNext
End If
Loop Until Form1.Data1.Recordset.EOF
If Form1.Data1.Recordset.EOF Then
MsgBox ("invalid login")
End If
End Sub
‘##ModelId=560279BB030D
Private Sub Administrator_validate_id()
Call mAdministratorObject.validate_id
End Sub
'##ModelId=560279BB031C
Private Sub Administrator_update_details()
Call mAdministratorObject.update_details
End Sub
'##ModelId=560279BB031D
Private Sub Administrator_view_details()
Call mAdministratorObject.view_details
End Sub
'##ModelId=560279BB032C
Private Sub Administrator_allocate()
Call mAdministratorObject.allocate
End Sub
'##ModelId=560279BB032D
Private Property Set Administrator_NewProperty(ByVal RHS As User)
Set mAdministratorObject.NewProperty = RHS
End Property
'##ModelId=560279BB034B
Private Property Get Administrator_NewProperty() As User
Set Administrator_NewProperty = mAdministratorObject.NewProperty
End Property
'##ModelId=560279BB035C
Private Property Set Administrator_NewProperty2 (ByVal RHS As registration)
Set mAdministratorObject.NewProperty2 = RHS
End Property
'##ModelId=560279BB037A
Private Property Get Administrator_NewProperty2 () As registration
Set Administrator_NewProperty2 = mAdministratorObject.NewProperty2
End Property
'##ModelId=560279BB038B
Private Property Set Administrator_NewProperty3 (ByVal RHS As User)
Set mAdministratorObject.NewProperty3 = RHS
End Property
'##ModelId=560279BB03B9
Private Property Get Administrator_NewProperty3 () As User
Set Administrator_NewProperty3 = mAdministratorObject.NewProperty3
End Property
'##ModelId=560279BB03BB
Private Property Set Administrator_NewProperty4 (ByVal RHS As registration)
Set mAdministratorObject.NewProperty4 = RHS
End Property
'##ModelId=560279BC0000
Private Property Get Administrator_NewProperty4 () As registration
Set Administrator_NewProperty4 = mAdministratorObject.NewProperty4
End Property
'##ModelId=560279BC000F
Private Property Set Administrator_NewProperty5 (ByVal RHS As registration)
Set mAdministratorObject.NewProperty5 = RHS
End Property
'##ModelId=560279BC002E
Private Property Get Administrator_NewProperty5 () As registration
Set Administrator_NewProperty5 = mAdministratorObject.NewProperty5
End Property
'##ModelId=560279BC003F
Private Property Set Administrator_NewProperty6 (ByVal RHS As registration)
Set mAdministratorObject.NewProperty6 = RHS
End Property
'##ModelId=560279BC006D
Private Property Get Administrator_NewProperty6 () As registration
Set Administrator_NewProperty6 = mAdministratorObject.NewProperty6
End Property
PSNACET
PERFORMANCE 30
PREPARATION 30
RECORD 40
TOTAL 100
CONCLUSION:
Thus the project for Conference Management System was designed and codes are generated and
then it was executed successfully.
EX.NO. 13 BPO MANAGEMENT SYSTEM
DATE:
AIM
To analyze, design and develop code for BPO management System using Rational Rose
software
PROBLEM STATEMENT
In this BPO inbound system ,customer tries to buy some product from the companyto
which the bpo system is acting as third party service provider . The communication is done through
the telephone. Telephone is the major component used for this customer satisfaction service. The
steps are as follows: The BPO employee login to the website and enters the username and
password .It checks for authorization . If the username and password is correct ,it allows the
employee to get the details of the customer from the database. Then BPO employee responds to
call from customer if the customer is registered customer employee provide service to them
otherwise employee proceeds with the another call. If customer is buying product who is not
registered then adds them to database and allow them to purchase.
OVERALL DESCRIPTION
The BPO management System is an integrated system that has five modules as part of it.
The four modules are,
1) Login for employee: Using this module BPO employee login to the system using his/her
unique username and password
2) Customer details:In this module, the customer details in the system are checked or for new
customer their details are entered . The details are stored in customer table in database
3) Product details: In this module the details about products which already purchased are
stored in the products table or product purchased by new customer are stored in product table .
4) Solution details: In this module ,the solution for the problems that occurred in the purchased
product is obtained from solution table.
5) Feedback details: In this module ,the feedback given by customer is obtained and stored in
database as feedback table which BPO manager checks for every customer.
SOFTWARE REQUIRMENTS
 Microsoft Visual Basic 6.0
 Rational Rose
 Microsoft Access
HARDWARE REQUIRMENTS
 128MB RAM
 Pentium III Processor
ANALYSIS MODELING
The project can be explained diagrammatically using the following diagrams:
 USE CASE DIAGRAM
check customer id check product id
dial up
ask solution for query
company
manager
customer
search db for customer
details<<include>> <<include>>
respond to call
proceed to another call
provide feedback
attend call
get solution
contact company
give solution
emp
 CLASS DIAGRAM
 SEQUENCE DIAGRAM
 COLLABORATION DIAGRAM
 ACTIVITY DIAGRAM
customer employee database
1: make call
6: ask product name
10: ask for solution for query
12: feedback for solution
5: give details of valid customer
13: regards
7: give product name
4: enquire customer details
2: attend call
3: check valid customer
8: enquire product details
9: give info about product
11: give solution to query
custome
r
employe
e
databas
e
3: check valid customer1: make call
10: ask for solution for query
12: feedback for solution
13: regards
7: give product name
6: ask product name
11: give solution to query
5: give details of valid customer
9: give info about product
4: enquire customer details
8: enquire product details
2: attend call
 STATE CHART DIAGRAM
call employee
gives product
name
ask solution
for query
gives
feedback
attend call
checks customer
details database
ask product
name proceed to
another call
enquiry product
details in db
search solution
for query
solution already
available
ask for new
solution
give solution
to query
provide
services request for valid
detail
give new
solution
[ avialabe ]
[ not available ]
[ valid details ] [ invalid details ]
[ valid call ] [ invalid call ]
companyemployeecustomer
 COMPONENTDIAGRAM
idle check collectattend call
servicegive
enquire productdetails
gave solution
enquire customer details[valid customer ]
[invalid customer ]
ask solution
[invalid details ]
bpo
system
customer company
manager databas
e
 DEPLOYMENT DIAGRAM
IMPLEMENTATION
FORM NAME
Form 1:
Private Sub Command1_Click()
Dim count As Integer
For count = 0 To 2
If Data1.Recordset.EOF = False Then
If Data1.Recordset.Fields(0) = Text1.Text And Data1.Recordset.Fields(1) = Text2.Text Then
MsgBox ("login successful")
Form2.Show
Exit For
'#unloadMe
Else
MsgBox ("invalid login")
Exit For
End If
End If
Next count
End Sub
Private Sub Command2_Click()
Text1.Text = ""
Text2.Text = ""
End Sub
Private Sub Form_Load()
Data1.Visible = False
End Sub
Form 2:
Private Sub Command1_Click()
MsgBox "call attended"
End Sub
Private Sub Command2_Click()
Form10.Show
End Sub
Private Sub Command3_Click()
Form3.Show
End Sub
Private Sub Command4_Click()
Form8.Show
End Sub
Form 3:
Private Sub Command1_Click()
Form9.Show
End Sub
Private Sub Command3_Click()
Form10.Show
End Sub
Private Sub Command4_Click()
Form4.Show
End Sub
Private Sub Command5_Click()
Form2.Show
End Sub
Form4:
Private Sub Command1_Click()
Form10.Show
End Sub
Private Sub Command2_Click()
MsgBox "check in comapny solution"
Form6.Show
End Sub
Form 5:
Dim a As customer1
Private Sub Command1_Click()
MsgBox "call ended"
End Sub
Private Sub Command2_Click()
MsgBox "feedback is saved in your database"
Form7.Show
End Sub
Private Sub Command3_Click()
Set a = New customer1
a.give_feedback
End Sub
Private Sub Command4_Click()
Form10.Show
End Sub
Private Sub Command6_Click()
Form4.Show
End Sub
Form 6:
Private Sub Command1_Click()
Form5.Show
End Sub
Private Sub Command2_Click()
Form10.Show
End Sub
Private Sub Command3_Click()
Form4.Show
End Sub
Form 7:
Private Sub Command1_Click()
Form5.Show
End Sub
Private Sub Command2_Click()
Form10.Show
End Sub
Form 8:
Private Sub Command1_Click()
Data1.Recordset.AddNew
End Sub
Private Sub Command2_Click()
Form3.Show
End Sub
Form 9:
Private Sub Command1_Click()
Data1.Recordset.AddNew
End Sub
Private Sub Command2_Click()
Form5.Show
End Sub
Form 10:
Private Sub Command1_Click()
Form2.Show
End Sub
Private Sub Command2_Click()
Form3.Show
End Sub
Private Sub Command3_Click()
Form4.Show
End Sub
Private Sub Command4_Click()
Form5.Show
End Sub
Class modules:
Customer 1:
Option Explicit
'##ModelId=55AF57340148
Public customer_name As Variant
'##ModelId=55AF57380290
Private customer_id As Variant
'##ModelId=55AF573E003E
Private email_id As Variant
'##ModelId=55AF57F403A9
Public theemployee As Collection
'##ModelId=55AF57540138
Public Sub make_call()
End Sub
'##ModelId=55AF5759037A
Public Sub give_feedback()
Form5.Data1.Recordset.AddNew
End Sub
'##ModelId=55AF575F0119
Public Sub get_solution()
End Sub
Database:
Option Explicit
'##ModelId=55AF567503B9
Private product_id As Variant
'##ModelId=55B88D2C0196
Private date_of_purchase As Variant
'##ModelId=55B88D350157
Public product_cost As Variant
'##ModelId=55AF568B01D4
Public Sub give_customer_info()
Form8.Data1.Recordset.AddNew
End Sub
'##ModelId=55AF5693035B
Public Sub give_product_info()
End Sub
Employee:
Option Explicit
'##ModelId=55AF577D02FD
Public employee_name As Variant
'##ModelId=55AF57BC0157
Private employee_id As Variant
'##ModelId=55AF57F90261
Public thedatabase As database
'##ModelId=55AF57C701E4
Public Sub attend_call()
End Sub
'##ModelId=55AF57CD000F
Public Sub get_feedback()
Form5.Data1.Recordset.AddNew
MsgBox "feedback is saved in your database"
End Sub
'##ModelId=55AF57D50119
Public Sub give_solution()
End Sub
PSNACET
PERFORMANCE 30
PREPARATION 30
RECORD 40
TOTAL 100
CONCLUSION:
Thus the project for BPO management System was designed and codes are generated and then it
was executed successfully.
EX.NO.14 LIBRARY MANAGEMENT SYSTEM
DATE:
AIM
To analyze, design and develop code for Library Management System using Rational Rose
software
PROBLEM STATEMENT
The case study titled Library Management System is library management software for the
purpose of monitoring and controlling the transactions in a library. This case study on the library
management system gives us the complete information about the library and the daily transactions
done in a Library. We need to maintain the record of new s and retrieve the details of books
available in the library which mainly focuses on basic operations in a library like adding new
member, new books, and up new information, searching books and members and facility to borrow
and return books. It features a familiar and well thought-out, an attractive user interface, combined
with strong searching, insertion and reporting capabilities. The report generation facility of library
system helps to get a good idea of which are ths borrowed by the members, makes users possible to
generate hard copy.
OVERALL DESCRIPTION
The Online Course Reservation System is an integrated system that has four modules as
part of it. The four modules are,
1) Login for Student: Using this module student login to the system using his/her unique
username and password.
2) Search a book: The details are stored in book table in database by giving the details about
the selecting books
3) Form for Registration: In this module the new user can apply for his/her library
membership
4) Return Book:In this module the user can return the book.
5) Renewal Book: In this module the user can renewal the book before the due date is
exceed.otherwise paying the fine.
SOFTWARE REQUIRMENTS
 Microsoft Visual Basic 6.0
 Rational Rose
 Microsoft Access
HARDWARE REQUIRMENTS
 128MB RAM
 Pentium III Processor
ANALYSIS MODELING
The project can be explained diagrammatically using the following diagrams:
USE CASE DIAGRAM:
student faculty
enter id
enter password
invalid id/pass word
no fine
magazine author
book
login
<<include>>
<<include>>
<<extend>>
search book
<<include>>
<<include>>
request book
payfine
<<extend>>
borrower
issue the book if available
pay fine return date exits
check validity
search the book avalability
return the book
librarian
data base
update detail
CLASS DIAGRAM:
SEQUENCE DIAGRAM:
borrower librarian system
4: requestbook
6: return the book
10: update data
9: pay fine
7: check validity
8: pay fine return date exits
1: submit id card
2: verify the user name and password
5: issue the book if available
3: search book
COLLABORATION DIAGRAM:
ACTIVITY DIAGRAM:
borrower librarian
system
4: requestbook
6: return the book
9: pay fine
8: pay fine return date exits
5: issue the book if available
3: search book
10: update data
7: check validity
2: verify the user name and password
1: submit id card
request
book
log in
search book
check due
date
pay fine
date exits
if available
passworduser name
issue book
return book
no fine
update the
detail
yes
no
STATE DIAGRAM:
COMPONENTDIAGRAM:
DEPLOYMENT DIAGRAM:
system idlesearch
returnn
issueerequest [ if available ]
calculatin
g fine
[ valid member ] [ return book borrowed book ]
[ calculating fine if return date exits ][ update detail in the system ]
[ book available ]
[ not available ]
borrower librarian database
librarymanagement
system
books
IMPLEMENTATION
Login form:
Private Sub Command1_Click()
Do
If Form1.Data1.Recordset.EOF Then Form1.Data1.Recordset.MoveFirst
library manage
ment system
borrower
librarian database
If (Form1.Text1.Text = Form1.Data1.Recordset.Fields(0)) And (Form1.Text2.Text =
Form1.Data1.Recordset.Fields(1)) Then
MsgBox "login suceed"
Form2.Show
Exit Do
Else
Form1.Data1.Recordset.MoveNext
End If
Loop Until Form1.Data1.Recordset.EOF
If Form1.Data1.Recordset.EOF Then
MsgBox ("invalid login")
End If
End Sub
Private Sub Label1_Click()
Form7.Show
End Sub
Private Sub Command2_Click()
Form7.Show
End Sub
Choice form:
Private Sub Command1_Click()
Form3.Show
End Sub
Private Sub Command2_Click()
Form4.Show
End Sub
Private Sub Command3_Click()
Form5.Show
End Sub
Private Sub Command4_Click()
Form6.Show
End Sub
Return form:
Private Sub Command1_Click()
If (Text1.Text = "Internet Programming" Or Text1.Text = "ooad" Or Text1.Text = "computer
graphics") Then
MsgBox "Book is successfully returned........"
Form2.Show
Else
MsgBox "Renewal time exceeding......."
End If
End Sub
Searching form:
Private Sub Combo1_Change()
End Sub
Private Sub Command1_Click()
Dim a As String
a = Text1.Text
Dim b As String
b = Text2.Text
Dim i As Integer
For i = 0 To 5
If ((a = Data1.Recordset.Fields(0)) And (b = Data1.Recordset.Fields(1))) Then
MsgBox "successfully issued......thank u!!!!!"
Exit For
Else
MsgBox "Sorry....ur book not found...try again!!!!!"
End If
Next i
End Sub
Private Sub Command2_Click()
Form2.Show
End Sub
Renewal form:
Private Sub Command1_Click()
If (Text1.Text = "Internet Programming" Or Text1.Text = "ooad" Or Text1.Text = "computer
graphics") Then
MsgBox "Book is successfully renewaled........"
Form2.Show
Else
MsgBox "Renewal time exceeding......."
End If
End Sub
Registration form
Private Sub Command1_Click()
Data1.Recordset.AddNew
MsgBox "successfully registered........"
Form2.Show
End Sub
View books
CLASS MODULE
LIBRARY
Option Explicit
'##ModelId=55AF6476030E
Public username As Variant
'##ModelId=55AF648502FE
Private pw As Variant
'##ModelId=55AF648703BA
Public ph_no As Variant
'##ModelId=55AF658F012C
Public NewProperty As databa
'##ModelId=55AF659A02DF
Public NewProperty2 As Collection
'##ModelId=55B89A360327
Public NewProperty3 As Collection
'##ModelId=55B89EAB020D
Public NewProperty4 As test
'##ModelId=55AF649200FB
Public Sub qualification_details()
End Sub
'##ModelId=5602789401B7
Public Sub login()
Dim count As Integer
For count = 0 To 1
If Form1.Data1.Recordset.EOF = False Then
If (Form1.Data1.Recordset.Fields(0) = Form1.Text1.Text) And
(Form1.Data1.Recordset.Fields(1) = Form1.Text2.Text) Then
MsgBox ("login successful")
Form2.Show
Exit For
'#unloadMe
Else
MsgBox ("invalid login")
Exit For
End If
End If
Next count
End Sub
DATABASE
Option Explicit
'##ModelId=55B88A3F001F
Private applicant As Variant
'##ModelId=55B88A4800DA
Private selected_applicant As Variant
'##ModelId=55AF658F012A
Public NewProperty As Collection
'##ModelId=55AF659602B0
Public therecruiters As Collection
'##ModelId=55AF65570030
Public Sub verify_qualification()
End Sub
'##ModelId=55AF65640224
Public Sub select_canditate()
End Sub
BORROWER
Option Explicit
'##ModelId=55AF64B600EB
Public designation As Variant
'##ModelId=55AF64D4030E
Public ph_no As Variant
'##ModelId=55AF64DB0272
Public name As Variant
'##ModelId=55AF659602B2
Public thedataba As databa
'##ModelId=55AF659A02E1
Public NewProperty As Collection
'##ModelId=55B89A360329
Public theappp As Collection
'##ModelId=55B89EAE0317
Public NewProperty2 As test
'##ModelId=55AF64F50197
Public Sub test()
End Sub
'##ModelId=55AF651F02EF
Public Sub marks()
End Sub
'##ModelId=55AF6524039B
Public Sub select_applicant()
End Sub
LIBRARIAN
Option Explicit
'##ModelId=55B89E6C029A
Private username As Variant
'##ModelId=55B89E8A0336
Private pw As Variant
'##ModelId=55B89EAB020F
Public theappp As appp
'##ModelId=55B89EAE0319
Public NewProperty As recruiters
'##ModelId=55B89E9102C9
Public Sub apptitude_test()
End Sub
'##ModelId=55B89E9B00E4
Public Sub technical_test()
End Sub
PSNACET
PERFORMANCE 30
PREPARATION 30
RECORD 40
TOTAL 100
CONCLUSION
Thus the project for Library Management System was designed and codes are generated and then
it was executed successfully.
EX. NO.15 STUDENT INFORMATION SYSTEM
DATE:
AIM
To analyze, design and develop code for Student Information System using Rational Rose
software.
PROBLEM STATEMENT
The student information system is a software application for schools, colleges and
universities to manage student data. These system are capable of holding students' test scores,
assessment scores, etc. through an electronic grade book.They are also used to hold records of the
students' attendance, track student schedules, handling inquiries from students, enrolling new
students, managing any other records relevant to students.
Students can enter their profile details and update it, if any. They can view their exam
schedule and their results. Staffs can view students’ profile and enter marks into system. These
details are stored in the database which can be retrieved whenever necessary.
OVERALL DESCRIPTION
The Student Information System is an integrated system that has four modules as part of it.
The three modules are:
1) Login for student and staff: Using this module both student and staff can login to the
system using his/her unique username and password respectively.
2) Student updation: In this module, the students register his/her details in the system,
which is stored in the database. They can view their exam details and results.
3) Staff updation: In this module, the staffs can register students’ details in the system.
They are stored in the database.
SOFTWARE REQUIRMENTS
 Microsoft Visual Basic 6.0
 Rational Rose
 Microsoft Access
HARDWARE REQUIRMENTS
 128MB RAM
 Pentium III Processor
ANALYSIS MODELING
The project can be explained diagrammatically using the following diagrams:
 USE CASE DIAGRAM
CLASS DIAGRAM
SEQUENCE DIAGRAM
COLLABORATION DIAGRAM
ACTIVITY DIAGRAM
COMPONENTDIAGRAM
 DEPLOYMENT DIAGRAM
IMPLEMENTATION
FORM NAME
LOGIN PAGE
Private Sub Command1_Click()
Dim count As Integer
For count = 0 To 5
If Data1.Recordset.EOF = False Then
If Data1.Recordset.Fields(0) = Text1.Text And Data1.Recordset.Fields(1) = Text2.Text Then
MsgBox ("login successful")
Form6.Show
Exit For
'#unloadMe
Else
MsgBox ("invalid login")
Exit For
End If
End If
Next count
End Sub
Private Sub Command2_Click()
Dim count As Integer
For count = 0 To 5
If Data2.Recordset.EOF = False Then
If Data2.Recordset.Fields(0) = Text3.Text And Data2.Recordset.Fields(1) = Text4.Text Then
MsgBox ("login successful")
Form2.Show
Exit For
‘#unloadMe
Else
MsgBox ("invalid login")
Exit For
End If
End If
Next count
End Sub
Private Sub Command3_Click()
Text1.Text = ""
Text2.Text = ""
End Sub
Private Sub Command4_Click()
Text3.Text = ""
Text4.Text = ""
End Sub
Private Sub Command1_Click()
Form3.Show
End Sub
Private Sub Command2_Click()
Form5.Show
End Sub
EXAM SCHEDULE
EXAM DETAILS
Private Sub Command1_Click()
Form1.Show
End Sub
Private Sub Command2_Click()
Dim count As Integer
For count = 0 To 5
If Data1.Recordset.EOF = False Then
If Text6.Text = Data1.Recordset.Fields(0) Then
'MsgBox ("login successful")
Text1.Text = Data1.Recordset.Fields(1)
Text2.Text = Data1.Recordset.Fields(2)
Text3.Text = Data1.Recordset.Fields(3)
Text4.Text = Data1.Recordset.Fields(4)
Text5.Text = Data1.Recordset.Fields(5)
Exit For
'#unloadMe
Else
MsgBox ("invalid reg no")
Exit For
End If
End If
Next count
End Sub
Private Sub Command3_Click()
Text1.Text = ""
Text2.Text = ""
Text3.Text = ""
Text4.Text = ""
Text5.Text = ""
Text6.Text = ""
End Sub
STUDENT PROFILE
Private Sub Command1_Click()
Form4.Show
End Sub
Private Sub Command2_Click()
Dim count As Integer
For count = 0 To 4
If Data1.Recordset.EOF = False Then
If Data1.Recordset.Fields(1) = Text2.Text Then
Text1.Text = Data1.Recordset.Fields(0)
Text3.Text = Data1.Recordset.Fields(2)
Text4.Text = Data1.Recordset.Fields(3)
Text5.Text = Data1.Recordset.Fields(4)
Text6.Text = Data1.Recordset.Fields(5)
Exit For
'#Unload Me
Else
MsgBox ("invalid register number")
End If
End If
Next count
End Sub
Private Sub Command3_Click()
Text1.Text = ""
Text2.Text = ""
Text3.Text = ""
Text4.Text = ""
Text5.Text = ""
Text6.Text = ""
End Sub
SERIAL TEST MARKS
Dim a As DB
Private Sub Command1_Click()
Set a = New DB
a.store
End Sub
Private Sub Command2_Click()
Form1.Show
End Sub
PSNACET
PERFORMANCE 30
PREPARATION 30
RECORD 40
TOTAL 100
CONCLUSION
Thus the project for Student Information System was designed and codes are generated and
then it was executed successfully.
Case tool lab-Reg2013 by Karthick Raja

Case tool lab-Reg2013 by Karthick Raja

  • 1.
    College of Engineering& Technology Kothandaraman Nagar, Dindigul -624622. Tamilnadu. RECORD NOTE BOOK Reg.No. Certify that this is the bonafide record of work done by Selvan/Selvi…KARTHICKRAJA.D…………………………………….. of the ……V………. Semester Computer Science and Engineering Branch during the year2015-2016 in the (CS-6511) CASE TOOLS Laboratory . Staff-in-charge Head of the Department Submitted for the university practical Examination on……07-10-2015………………… Internal Examiner External Examiner 921313104306
  • 2.
    CONTENTS S.no Date TitleOf Experiment Page No Remarks Signature 1. PASSPORT AUTOMATION SYSTEM 2. BOOK BANK 3. EXAM REGISTRATION 4. STOCK MAINTAINANCE SYSTEM 5. ONLINE COURSE RESERVATION SYSTEM 6. E-TICKETING 7. SOFTWARE PERSONNEL MANAGEMENT SYSTEM 8. CREDIT CARD PROCESSING 9. e-BOOK MANAGEMENT SYSTEM 10. RECRUITMENT SYSTEM 11. FOREIGN TRADING SYSTEM 12. CONFERENCE MANAGEMENT SYSTEM 13. BPO MANAGEMENT SYSTEM 14. LIBRARY MANAGEMENT SYSTEM 15. STUDENT INFORMATION SYSTEM
  • 3.
    STUDY OF UML AIM GeneralStudy of UML DESCRIPTION The heart of object-oriented problem solving is the construction of a model. The model abstracts the essential details of the underlying problem from its usually complicated real world. Several modeling tools are wrapped under the heading of the UML, which stands for Unified Modeling Language. The purpose of this course is to present important highlights of the UML. At the center of the UML are its nine kinds of modeling diagrams, which we describe here.  Use case diagrams  Class diagrams  Object diagrams  Sequence diagrams  Collaboration diagrams  Statechartdiagrams  Activity diagrams  Component diagrams  Deployment diagrams The UML is applicable to object-oriented problem solving. Anyone interested in learning UML must be familiar with the underlying tenet of object-oriented problem solving -- it all begins with the construction of a model. A model is an abstraction of the underlying problem. The domain is the actual world from which the problem comes. Models consist of objects that interact by sending each other messages. Think of an object as "alive." Objects have things they know (attributes) and things they can do (behaviors or operations).The values of an object's attributes determine its state. Classesare the "blueprints" for objects. A class wraps attributes (data) and behaviors (methods or functions) into a single distinct entity. Objects are instances of classes. AN INTRODUCTION TO UMLDIAGRAM
  • 4.
    The Unified ModelingLanguage is a language for specifying, constructing, visualizing, and documenting the artifacts of a software-intensive system. Analogous to the use of architectural blueprints in the construction industry, UML provides a common language for describing software models, and it can be used in conjunction with a wide range of software lifecycles and development processes. 1 USE CASE DIAGRAM Use Case diagrams identify the functionality provided by the system (use cases), the users who interact with the system (actors), and the association between the users and the functionality. Use Cases are used in the Analysis phase of software development to articulate the high-level requirements of the system. The primary goals of Use Case diagrams include:  Providing a high-level view of what the system does  Identifying the users ("actors") of the system  Determining areas needing human-computer interfaces.  GRAPHICAL NOTATION The basic components of Use Case diagrams are the Actor, the Use Case, and the Association.  ACTOR An Actor, as mentioned, is a user of the system, and is depicted using a stick figure. The role of the user is written beneath the icon. Actors are not limited to humans. If a system communicates with another application, and expects input or delivers output, then that application can also be considered an actor.  USE CASE A Use Case is functionality provided by the system, typically described as verb + object (e.g. Register Car, Delete User). Use Cases are depicted with an ellipse. The name of the use case is written within the ellipse.  ASSOCIATION
  • 5.
    Associations are usedto link Actors with Use Cases, and indicate that an Actor participates in the Use Case in some form. Associations are depicted by a line connecting the Actor and the Use Case. The following image shows how these three basic elements work together to form a use case diagram. Use case diagramsdescribe what a system does from the standpoint of an external observer. The emphasis is on what a system does rather than how. Use case diagrams are helpful in three areas. • Determining features (requirements).New use cases often generate new • requirements as the system is analyzed and the design takes shape. • Communicating with clients. Their notational simplicity makes use case diagrams a good way for developers to communicate with clients. • Generating test cases. The collection of scenarios for a use case may suggest a suite of test cases for those scenarios. 2 SEQUENCE DIAGRAM Sequence diagrams document the interactions between classes to achieve a result, such as a use case. Because UML is designed for object-oriented programming, these communications between classes are known as messages. The Sequence diagram lists objects horizontally, and time vertically, and models these messages over time.  NOTATION In a Sequence diagram, classes and actors are listed as columns, with vertical lifelines indicating the lifetime of the object over time.  OBJECT Objects are instances of classes, and are arranged horizontally. The pictorial representation for an Object is a class (a rectangle) with the name prefixed by the object name (optional) and a semi-colon.
  • 6.
     ACTOR Actors canalso communicate with objects, so they too can be listed as a column. An Actor is modeled using the ubiquitous symbol, the stick figure.  LIFELINE The Lifeline identifies the existence of the object over time. The notation for a Lifeline is a vertical dotted line extending from an object.  ACTIVATION Activations, modeled as rectangular boxes on the lifeline, indicate when the object is performing an action.  MESSAGE Messages, modeled as horizontal arrows between Activations, indicate the communications between objects. Below is a sequence diagram for making a hotel reservation. The object initiating the sequence of messages is a Reservation window. The Reservation window sends a makeReservation() message to a HotelChain. The HotelChain then sends a makeReservation() message to a Hotel. If the Hotel has available rooms, then it makes a Reservation and a Confirmation.
  • 7.
    Each vertical dottedline is a lifeline, representing the time that an object exists. Each arrow is a message call. An arrow goes from the sender to the top of the activation bar of the message on the receiver's lifeline. The activation bar represents the duration of execution of the message. 3 ACTIVITY DIAGRAM Activity diagrams are used to document workflows in a system, from the business level down to the operational level. When looking at an Activity diagram, you'll notice elements from State diagrams. In fact,the Activity diagram is a variation of the state diagram where the "states" represent operations, and the transitions represent the activities that happen when the operation is complete. The generalpurpose of Activity diagrams is to focus on flows driven by internal processing vs. external events.  ACTIVITYSTATES Activity states mark an action by an object. The notations for these states are rounded rectangles, the same notation as found in State chart diagrams.  TRANSITION When an Activity State is completed, processing moves to another Activity State. Transitions are used to mark this movement. Transitions are modeled using arrows.  SWIM LANE Swim lanes divide activities according to objects by arranging objects in column format and placing activities by that object within that column. Objects are listed at the top of the column, and vertical bars separate the columns to form the swim lanes.  INITIAL STATE The Initial State marks the entry point and the initial Activity State. The notation for the Initial State is the same as in State chart diagrams, a solid circle. There can only be one Initial State on a diagram.
  • 8.
     FINAL STATE FinalStates mark the end of the modeled workflow. There can be multiple Final States on a diagram, and these states are modeled using a solid circle surrounded by another circle.  SYNCHRONIZATIONBAR Activities often can be done in parallel. To split processing ("fork"), or to resume processing when multiple activities have been completed ("join"), Synchronization Bars are used. These are modeled as solid rectangles, with multiple transitions going in and/or out. 4 COMPONENTDIAGRAM Component diagrams fall under the category of an implementation diagram, a kind of diagram that models the implementation and deployment of the system. A Component Diagram, in particular, is used to describe the dependencies between various software components such as the dependency between executable files and source files. This information is similar to that within make files, which describe source code dependencies and can be used to properly compile an application.  COMPONENT A component represents a software entity in a system. Examples include source code files, programs, documents, and resource files. A component is represented using a rectangular box, with two rectangles protruding from the left side, as seen in the image to the right.  DEPENDENCY A Dependency is used to model the relationship between two components. The notation for a dependency relationship is a dotted arrow, pointing from a component to the component it depends on.
  • 9.
    5 CLASS DIAGRAM AClass diagram gives an overview of a system by showing its classes and the relationships among them. Class diagrams are static -- they display what interacts but not what happens when they do interact. The class diagrams below models a customer order from a retail catalog. The central class is the Order. Associated with it are the Customer making the purchase and the Payment. A Payment is one of three kinds: Cash,Check,or Credit. The order contains OrderDetails (line items), each with its associated Item. UML class notation is a rectangle divided into three parts: class name, attributes, and operations. Names of abstract classes,such as Payment, are in italics. Relationships between classes are the connecting links. Our class diagram has three kinds of relationships. • Association -- a relationship between instances of the two classes. There is an association between two classes if an instance of one class must know about the other in order to perform its work. In a diagram, an association is a link connecting two classes. • Aggregation -- an association in which one class belongs to a collection. An aggregation has a diamond end pointing to the part containing the whole. In our diagram, Order has a collection of OrderDetails. • Generalization -- an inheritance link indicating one class is a superclass of the other. A generalization has a triangle pointing to the superclass. Payment is a superclass of Cash,Check,and Credit. An association has two ends. An end may have a role name to clarify the nature of the association. For example, an Order Detail is a line item of each Order.
  • 10.
    A navigability arrowon an association shows which direction the association can be traversed or queried. An OrderDetail can be queried about its Item,but not the other way around. The arrow also lets you know who "owns" the association's implementation; in this case, OrderDetail has an Item. Associations with no navigability arrows are bidirectional. The multiplicity of an association end is the number of possible instances of the class associated with a single instance of the other end. Multiplicities are single numbers or ranges of numbers. In our example, there can be only one Customer for each Order,but a Customer can have any number of Orders. This table gives the most common multiplicities. Multiplicities Meaning 0..1 zero or one instance. The notation n . . m indicates n tom instances. 0..* or * no limit on the number of instances (including none). 1 exactly one instance 1..* at least one instance Every class diagram has classes,associations, and multiplicities. Navigability and roles are optional items placed in a diagram to provide clarity. 6 PACKAGES AND OBJECTDIAGRAMS To simplify complex class diagrams, you can group classes into packages.A package is a collection of logically related UML elements. The diagram below is a business model in which the classes are grouped into packages. Packages appear as rectangles with small tabs at the top. The package name is on the tab or inside the rectangle. The dotted arrows are dependencies. One package depends on another if changes in the other could possibly force changes in the first.
  • 11.
    Object diagramsshow instancesinstead of classes. They are useful for explaining small pieces with complicated relationships, especially recursive relationships. This small class diagram shows that a university Department can contain lots of other Departments. The object diagram below instantiates the class diagram, replacing it by a concrete example. Each rectangle in the object diagram corresponds to a single instance. Instance names are underlined in UML diagrams. Class or instance names may be omitted from object diagrams as long as the diagram meaning is still clear. 7 COLLABORATION DIAGRAMS Collaboration diagrams are also interaction diagrams. They convey the same information as sequence diagrams, but they focus on object roles instead of the times that messages are sent. In a sequence diagram, object roles are the vertices and messages are the connecting links.
  • 12.
    The object-role rectanglesare labeled with either class or object names (or both). Class names are preceded by colons ( : ). Each message in a collaboration diagram has a sequence number. The top- level message is numbered 1. Messages at the same level (sent during the same call) have the same decimal prefix but suffixes of 1, 2, etc. according to when they occur. 8 STATE CHART DIAGRAMS Objects have behaviors and state. The state of an object depends on its current activity or condition. A statechart diagram shows the possible states of the object and the transitions that cause a change in state. Our example diagram models the login part of an online banking system. Logging in consists of entering a valid social security number and personal id number, then submitting the information for validation.
  • 13.
    Logging in canbe factored into four non-overlapping states:Getting SSN, Getting PIN,Validating, and Rejecting. From each state comes a complete set of transitions that determine the subsequent state. States are rounded rectangles. Transitions are arrows from one state to another. Events or conditions that trigger transitions are written beside the arrows. Our diagram has two self-transition, one on Getting SSN and another on Getting PIN. The initial state (black circle) is a dummy to start the action. Final states are also dummy states that terminate the action. 9 COMPONENTAND DEPLOYMENT DIAGRAMS A component is a code module. Component diagrams are physical analogs of class diagram. Deployment diagrams show the physical configurations of software and hardware. The following deployment diagram shows the relationships among software and hardware components involved in realestate transactions. The physical hardware is made up of nodes. Each component belongs on a node. Components are shown as rectangles with two tabs at the upper left. Code GenerationSteps Stepsto generate code inVisual Basicforthe diagraminrational rose: Rightclickon componentview->new->component.Renamethe componentasyourprojecttitle.
  • 14.
    Rightclickon the componentandselect“openspecification”.Awindow will appearonscreen. Componentwithprojecttitleas name.
  • 15.
  • 16.
    In the Realizestab,alistofall the componentswillbe displayed.Rightclickoneachcomponentand select“Assign”. The windowwill be close.Rightclickonthe componentandselect“Update code” Assignforeach component SelectApply afterassignment Clickon OK
  • 17.
    The code updatetool windowwillopen.Clickonnextbutton. The secondwindowwill showall the classesusedinthe project.Forthe selectedcomponentsand classesthe code will be generated.
  • 18.
    Clickon finishtogenerate thecode.Onclickingfinish,visual basicwindow will openwithgenerated codes. For selected component and classes, code will be generated Classes
  • 19.
    STEPS TO CONNECTTO DATABASE IN VISUAL BASIC: A windowappearsonscreen.Goto file->new->version2.0MDB->MicrosoftAccess. Code isgeneratedforeach class. Add-ins->Visual datamanager
  • 20.
    Database windowwill appearonscreen.Selectproperties->newtable. Clickon addfield andgive specificationforall the fieldsinthe table. Afteraddingall the fields,clickonclose.ThenClickon“Buildtable”button Give a name for the database and save itin a folder.
  • 21.
    The table namecreatedwill be thenvisible below propertiesindatabase window. To connectdatabase to a form,selectthe Data Control & go to propertieswindow. Propertieswindow Close the window
  • 22.
    Selectthe database fromthewindowandclickopentoset itspath inproperties->DatabaseName. Clickon the …. symbol toselect the database to connect
  • 23.
    Selecteachtextbox inthe formandgo to properties->Datafield.Selectthe fieldname fromthe list. Aftersettingdatafieldforall textboxes,the database will be connectedtothe form. Give the name of the table youcreated Example:Fortextbox “Name”data fieldmaybe setas “name”and so on
  • 24.
    Ex.No:1 PASSPORTAUTOMATION SYSTEM Date: Aim : To analyze, design and develop code for PASSPORT AUTOMATION SYSTEM using Rational Rose software. PROBLEM STATEMENT To simplify the process of applying passport, software has been created by designing through rational rose tool, using visual basic as a front end and Oracle as a back end. Initially the applicant login the passport automation system and submits his details. These details are stored in the database and verification process done by the passport administrator, regional administrator and police the passport is issued to the applicant. PROBLEM ANALYSIS • Passport Automation System is used in the effective dispatch of passport to all of the applicants. This system adopts a comprehensive approach to minimize the manual work and schedule resources, time in a cogent manner. • The core of the system is to get the online registration form (with details such as name, address etc.,) filled by the applicant whose testament is verified for its genuineness by the Passport Automation System with respect to the already existing information in the database. • This forms the first and foremost step in the processing of passport application. After the first round of verification done by the system, the information is in turn forwarded to the regional administrator's (Ministry of External Affairs) office. • The application is then processed manually based on the report given by the system, and any forfeiting identified can make the applicant liable to penalty as per the law. • The system forwards the necessary details to the police for its separate verification whose report is then presented to the administrator. After all the necessary criteria have been met, the original information is added to the database and the passport is sent to the applicant. INTRODUCTION Passport Automation System is an interface between the Applicant and the Authority responsible for the Issue of Passport. It aims at improving the efficiency in the Issue of Passport and reduces the complexities involved in it to the maximum possible extent. PURPOSE If the entire process of 'Issue of Passport' is done in a manual manner then it would take several months for the passport to reach the applicant. Considering the fact that the number of applicants for passport is increasing every year, an Automated System becomes essential to meet the demand. So this system uses several programming and database techniques to elucidate the work involved in this process. As this is a matter of National Security, the system has been carefully verified and validated in order to satisfy it. • The System provides an online interface to the user where they can fill in their personal details • The authority concerned with the issue of passport can use this system to reduce his reduce his Workload. • Provide a communication platform between the applicant and the administrator. USER CHARACTERISTICS
  • 25.
    • Applicant -They are the people who desires to obtain the passport and submit the information to the database. • Administrator - He has the certain privileges to add the passport status and to approve the issue of passport. He may contain a group of persons under him to verify the documents and give suggestion whether or not to approve the dispatch of passport. • Police - He is the person who upon receiving intimation from the PAS, perform a personal verification of the applicant and see if he has any criminal case against him before or at present. He has been vetoed with the power to decline an application by suggesting it to the Administrator if he finds any discrepancy with the applicant. He communicates via this PAS. SOFTWARE REQUIRMENTS  Microsoft Visual Basic 6.0  Rational Rose  Microsoft Access HARDWARE REQUIRMENTS  1GB RAM  Pentium IV Processor  100 GB HARDDISK STRUCTURE OF DATABASE Create a table <applicant> using Microsoft access with the following attributes: S.NO FIELD TYPE SIZE 1 Name integer 2 Age integer 3 Dob integer 4 Phone _no integer 5 nationality string 6 Mail_id string Passport object:passport Create a table <passport> using Microsoft access with the following attributes: S.NO FIELD TYPE SIZE 1 Passport_applicant_name String 2 Id Integer Admin object:admin Create a table <admin> using Microsoft access with the following attributes: S.NO FIELD TYPE SIZE 1 name string 2 address string USECASE DIAGRAM
  • 26.
  • 27.
  • 28.
  • 29.
    COMPONENT DIAGRAM DEPLOYMENT DIAGRAM GeneratedCode ADMIN CLASS Option Explicit
  • 30.
    '##ModelId=55AC782603B9 Private name AsString '##ModelId=55AC783503A9 Private address As String '##ModelId=55AC7CC500DA Public Sub issue() End Sub '##ModelId=55BF01240222 Public Sub rejection() End Sub APPLICATION CLASS Option Explicit '##ModelId=55AC7CE00109 Implements passport '##ModelId=55AC76E603B9 Private name As String '##ModelId=55AC76EB00AB Private age As Integer '##ModelId=55AC77140271 Private dob As Integer '##ModelId=55AC771A00AB Private phone_no_ As Integer '##ModelId=55AC7749005D Private nationality As String '##ModelId=55AC7776031C Private mail_id As String '##ModelId=55C8288E00CB Private mpassportObject As New passport '##ModelId=55AC7CFD0203 Public NewProperty As passport '##ModelId=55AC7F0B032C Public NewProperty2 As passport '##ModelId=55AC82CF02CE Public NewProperty3 As passport
  • 31.
    '##ModelId=55AC77AC004E Public Sub register() EndSub '##ModelId=55C8288E00DA Private Sub passport_verification() Call mpassportObject.verification End Sub '##ModelId=55C8288E00DB Private Sub passport_renewal() Call mpassportObject.renewal End Sub '##ModelId=55C8288E00DC Private Property Set passport_NewProperty(ByVal RHS As application) Set mpassportObject.NewProperty = RHS End Property '##ModelId=55C8288E00FA Private Property Get passport_NewProperty() As application Set passport_NewProperty = mpassportObject.NewProperty End Property '##ModelId=55C8288E00FC Private Property Set passport_NewProperty2(ByVal RHS As application) Set mpassportObject.NewProperty2 = RHS End Property '##ModelId=55C8288E0119 Private Property Get passport_NewProperty2() As application Set passport_NewProperty2 = mpassportObject.NewProperty2 End Property '##ModelId=55C8288E0128 Private Property Set passport_NewProperty3(ByVal RHS As admin) Set mpassportObject.NewProperty3 = RHS End Property '##ModelId=55C8288E0138 Private Property Get passport_NewProperty3() As admin Set passport_NewProperty3 = mpassportObject.NewProperty3 End Property PASSPORT CLASS Option Explicit '##ModelId=55AC84940271 Implements admin '##ModelId=55AC77D602FD Private passport_applicant_name As String '##ModelId=55AC77E6029F
  • 32.
    Private id AsInteger '##ModelId=55C8288D01F4 Private madminObject As New admin '##ModelId=55AC7F0B032E Public NewProperty As application '##ModelId=55AC82CF02D0 Public NewProperty2 As application '##ModelId=55AC83DA006D Public NewProperty3 As admin '##ModelId=55AC77F403C8 Public Sub verification() End Sub '##ModelId=55BEEDF6003E Public Sub renewal() End Sub '##ModelId=55C8288D0203 Private Sub admin_issue() Call madminObject.issue End Sub '##ModelId=55C8288D0213 Private Sub admin_rejection() Call madminObject.rejection End Sub FORMS LOGIN FORM
  • 33.
    CODING FOR LOGINFORM Private Sub cmdOK_Click() 'check for correct password If txtPassword = "pass" Then 'place code to here to pass the 'success to the calling sub 'setting a global var is the easiest LoginSucceeded = True Me.Hide Form2.Show Else If txtPassword = "admin" Then 'place code to here to pass the 'success to the calling sub 'setting a global var is the easiest LoginSucceeded = True Me.Hide Form4.Show Else MsgBox "Invalid Password, try again!", , "Login" txtPassword.SetFocus SendKeys "{Home}+{End}" End If End If End Sub Private Sub Form_Load() End Sub APPLICANT FORM
  • 34.
    APPLICANT FORM CODING PrivateSub Command1_Click() Data1.Recordset.AddNew End Sub Private Sub Command2_Click() Data1.Refresh End End Sub Private Sub Command3_Click() Data1.UpdateRecord MsgBox "records are added successfully" End Sub Private Sub Command4_Click() Data1.Recordset.Delete End Sub Private Sub go_Click() Form3.Show End Sub Private Sub Command5_Click() Form3.Show End Sub Private Sub Form_Load() End Sub PASSPORT FORM
  • 35.
    APPLICANT FORM CODING PrivateSub Command1_Click() Data1.Recordset.AddNew End Sub Private Sub Command2_Click() Data1.Refresh End End Sub Private Sub Command3_Click() Data1.UpdateRecord MsgBox "records are added successfully" End Sub Private Sub Command4_Click() Data1.Recordset.Delete End Sub Private Sub go_Click() Form3.Show End Sub Private Sub Command5_Click() Form3.Show End Sub Private Sub Form_Load() End Sub ADMIN FORM
  • 36.
    ADMIN FORM CODING PrivateSub Command1_Click() Data1.Recordset.AddNew End Sub Private Sub Command2_Click() Data1.Refresh End Sub Private Sub Command3_Click() frmLogin.Show End Sub Private Sub Form_Load() End Sub PSNACET PERFORMANCE 30 PREPARATION 30 RECORD 40 TOTAL 100 RESULT Thus the project for Passport Automation System was designed and codes are generated and then it was executed successfully.
  • 37.
    Ex.No:2 BOOK BANKSYSTEM Date : AIM: To analyze, design and develop code for Book Bank system using Rational Rose software. PROBLEM STATEMENT To create an Book Bank Maintenance System software that will meet the needs of the customer and help them in registering for the book bank ,enquiry about the issue of book, return book and available books. OVERALL DESCRIPTION The Book Bank Maintenance System is an integrated system that has four modules as part of it. The four modules are, 1) Registration for the new user: In this module, the user can register as new user in the database. 2) Issue Book: In this module, it shows the details of issued book to the existing user and it shows the available book to the particular user. 3) Return Book: In this module, shows and modify the database and store the return book from the user and shows the fine amount. SOFTWARE REQUIRMENTS  Microsoft Visual Basic 6.0  Rational Rose  Microsoft Access HARDWARE REQUIRMENTS  1GB RAM  Pentium IV Processor  100 GB HARDDISK STRUCTURE OF DATABASE Create a table using Microsoft access with the following attributes: Table name: Add books S.NO FIELD TYPE SIZE 1. Book name Text 50 2. author Text 50 3. Publication Text 50 4. Category Text 50 5. Availability Int 2 Table name: Student details S.NO FIELD TYPE SIZE 1. First name Text 50 2. Last name Text 50 3. Id no Int 2 4. Gender Text 50
  • 38.
    5. Department Text50 6. Batch Text 50 7. Phone no Text 50 ANALYSIS MODELING The project can be explained diagrammatically using the following diagrams:  Use Case Diagram  Class Diagram  Sequence Diagram Book Searching NewClass Registration Book Returning NewClass2
  • 39.
     Collaboration Diagram Activity Diagram user admin database if[user=valid] else[user=invalid] if[book=available] else[book=not available] 1: register 3: genuserid 7: requestbook 8: issuebook 10: returnbook 4: errormessage 9: errormessage 2: authentication 5: searchbook 6: displaybook databas e user admin 1: register 2: authentication 3: genuserid 4: errormessage 5: searchbook 6: displaybook 7: requestbook 8: issuebook 9: errormessage 10: returnbook
  • 40.
     Component Diagram Deployment Diagram Error message1 Register Get userid Search books Request book Error message2 Return books if invalid if available not available Authentic ation Issue book if valid Display books Borrowe d details Returned details Book DatabaseAdminUser User Admin Database
  • 41.
    IMPLEMENTATION FORM 1: Private SubCommand1_Click() Form2.Show End Sub Private Sub Command2_Click() frmLogin.Show End Sub Private Sub Command4_Click() frmLogin.Show End Sub Form 2: admin User BooksDatab ase
  • 42.
    Private Sub Command1_Click() Data1.Recordset.AddNew EndSub Private Sub Command2_Click() Data1.Recordset.Edit End Sub Private Sub Command3_Click() Data1.Recordset.Delete MsgBox "the records are deleted successfully !!!" End Sub Private Sub Command4_Click() Data1.Recordset.Update MsgBox "the records are updated successfully" End Sub Private Sub Command5_Click() Form1.Show End Sub Form 3:
  • 43.
    Private Sub Command1_Click() Data1.Recordset.AddNew EndSub Private Sub Command2_Click() Data1.Recordset.Edit End Sub Private Sub Command3_Click() Data1.Recordset.Delete End Sub Private Sub Command4_Click() Data1.Recordset.Update End Sub Private Sub Text2_Change() End Sub Private Sub Command6_Click() Form1.Show End Sub Form 4:
  • 44.
    PSNACET PERFORMANCE 30 PREPARATION 30 RECORD40 TOTAL 100 CONCLUSION Thus the project for Book bank management system was designed and codes are generated and then it was executed successfully.
  • 45.
    Ex.No:3 EXAM REGISTRATIONSYSTEM Date : AIM To analyze, design and develop code for Exam Registration System using Rational Rose software. PROBLEM STATEMENT To create an Exam registration software that will meet the needs of the applicant and help them in registering for the exam ,enquiry about the registered subject ,modification in database and cancellation for the registered project. OVERALL DESCRIPTION The Exam Registration System is an integrated system that has four modules as part of it. The four modules are, 1) Registration for the exam: In this module, the user can select the subject to register for the exam, Enquiry about the registered subject, Modification in the student database, canceling the registered subject 2) Form for Registration: In this module the user can apply for the exam by giving the details about the candidate and selecting the subject for the registration. 3) Modification in the Database: In this module the user can change the data’s like the phone number, address can be done. 4) Cancellation for the registered subject: In this module the user can cancel their name which is registered for the exam. SOFTWARE REQUIRMENTS  Microsoft Visual Basic 6.0  Rational Rose  Microsoft Access HARDWARE REQUIRMENTS  1GB RAM  Pentium IV Processor  100 GB HARDDISK STRUCTURE OF DATABASE S.NO FIELD TYPE SIZE 1 NAME STRING 2 REG NO INTEGER 3 DOB DATE 4 YEAR INTEGER 5 COURSE STRING 6 NO OF SUB INTEGER 7 SUBJECT 1 STRING 8 SUBJECT2 STRING 9 SUBJECT3 STRING 10 AMOUNT INTEGER ANALYSIS MODELING The project can be explained diagrammatically using the following diagrams:
  • 46.
     Use CaseDiagram  ClassDiagram  SequenceDiagram student student details exam registration fee payment verification and issue of hall ticket management databasestore to database
  • 47.
     CollaborationDiagram ActivityDiagram student managementdatabase 1: enter details() 2: select subject() 3: updation() 4: apply for exam() 5: if([dept=cse]generate the id()) 6: reject() 7: store to database() 8: acknowledgement() 9: issue of hallticket() student managem ent databas e 3: updation() 6: reject() 1: enter details() 2: select subject() 4: apply for exam() 5: if([dept=cse]generate the id()) 9: issue of hallticket() 7: store to database() 8: acknowledgement()
  • 48.
     Component Diagram Deployment Diagram enter student details student details issue of hallticket updation noyes apply for exam reject generate id if(dept=cse)else store in database student manage ment databas e
  • 49.
    IMPLEMENTATION FORM NAME Loginform---(coding) Private SubcmdCancel_Click() LoginSucceeded = False Me.Hide End Sub Private Sub cmdOK_Click() If txtPassword = "user" Then LoginSucceeded = True Me.Hide Form1.Show Else If txtPassword = "admin" Then LoginSucceeded = True Me.Hide Form2.Show Else MsgBox "Invalid Password, try again!", , "Login" txtPassword.SetFocus SendKeys "{Home}+{End}" End If End If End Sub pc databa se server
  • 50.
    Student form Private Subadd_Click() Data1.Recordset.AddNew MsgBox "add new details" End Sub Private Sub delete_Click() Data1.Recordset.delete MsgBox "data deleted" End Sub
  • 51.
    Form2(admin login) Private SubCommand1_Click() MsgBox "issue hallticket" End Sub Private Sub add_Click() End Sub Private Sub Command2_Click() MsgBox "student details are verified" End Sub Private Sub delete_Click() Data1.Recordset.delete PSNACET PERFORMANCE 30 PREPARATION 30 RECORD 40 TOTAL 100 CONCLUSION Thus the project for Exam Registration System was designed and codes are generated and then it was executed successfully.
  • 52.
    Ex.No:4 STOCKMAINTENANCE SYSTEM Date: AIM To analyze, design and develop code for Stock maintenance system using Rational Rose software. PROBLEM DOMAIN Stock maintenance system is a real time application used in the merchant’s day to day system. This is a database to store the transaction that takes places between the Manufacturer, Dealer and the Shop Keeper that includes stock inward and stock outward with reference to the dealer. Here we assume our self as the Dealer and proceed with the transaction as follows: The Manufacturer is the producer of the items and it contains the necessary information of the item such as price per item, Date of manufacture, best before use, Number of Item available and their Company Address. The Dealer is the secondary source of an Item and he purchases Item from the manufacturer by requesting the required Item with its corresponding Company Name and the Number of Items required. OVERALL DESCRIPTION: 1) Login Form: Authenticate the user and administrator. 2) Department Selection Form: This form will give the options for selecting the department to get knowledge about the conference. 3) Conference view Form: This form contains the details about the conferences are conducting by various institutions and we can see the date and time for the conference. 4) Database Form: The details about the conferences going to conduct by various institutions. Administrator can add the details about the conference for the students and also for the staff members. SOFTWARE REQUIRMENTS  Microsoft Visual Basic 6.0  Rational Rose  Microsoft Access HARDWARE REQUIRMENTS  1GB RAM  Pentium IV Processor  100 GB HARDDISK ANALYSIS MODELING The project can be explained diagrammatically using the following diagrams:
  • 53.
     Use CaseDiagram  Class Diagram customersales maintenance company details purchase owner
  • 54.
     Sequence Diagram Collaboration Diagram owner list of companys orders sales maitenance 1: getthequotation 2: selectthesuitablecompany 4: ordertheitem 3: numberof items 7: delivertheitems 5: packtheitems 8: sellstheitemtothecustomer 11: remainingproductsaremaintained 10: gainstheprofit 6: storetheitems 9: profit owner list of companysorders 3: numberof items 5: packtheitems sales maitena nce 1: getthequotation 2: selectthesuitablecompany 4: ordertheitem7: delivertheitems 8: sellstheitemtothecustomer 10: gainstheprofit 11: remainingproductsaremaintained 6: storetheitems 9: profit
  • 55.
     Activity Diagram Component Diagram analysis for profit customers order the products cancels the order if items are not in the store deliver the items to the customer purchase the product from the company list the items available product check whether the product is available pack the items owner maintenace remaining product NewSwimlane3NewSwimlane2 stock maintenance system owner customer maintena nce
  • 56.
     Deployment Diagram IMPLEMENTATION LoginForm Option Explicit Public LoginSucceeded As Boolean Private Sub cmdCancel_Click() 'set the global var to false 'to denote a failed login LoginSucceeded = False Me.Hide End Sub Private Sub cmdOK_Click() 'check for correct password If txtPassword = "cust" Then 'place code to here to pass the 'success to the calling sub 'setting a global var is the easiest LoginSucceeded = True Me.Hide Form1.Show Else If txtPassword = "admin" Then sales purchase maintanen ce printer
  • 57.
    'place code tohere to pass the 'success to the calling sub 'setting a global var is the easiest LoginSucceeded = True Me.Hide Form2.Show Else MsgBox "Invalid Password, try again!", , "Login" txtPassword.SetFocus SendKeys "{Home}+{End}" End If End If End Sub Stock Maintains Private Sub Command1_Click() Data1.Recordset.AddNew End Sub Private Sub Command2_Click() Data1.Recordset.Edit End Sub Private Sub Command3_Click() Data1.Recordset.Delete End Sub Private Sub Label1_Click() Data1.Recordset.Update End Sub
  • 58.
    PSNACET PERFORMANCE 30 PREPARATION 30 RECORD40 TOTAL 100 CONCLUSION Thus the project for Stock maintenance System was designed and codes are generated and then it was executed successfully.
  • 59.
    Ex.No:5 ONLINE COURSERESERVATION Date : AIM To analyze, design and develop code for Online Course Reservation System using Rational Rose software. PROBLEM STATEMENT As the head of information systems for a college, you are tasked with developing a new student registration system. The college would like a new client-server system to replace its much older system developed around main frame technology. The new system will allow students to register for courses and view report cards from PCs attached to the campus LAN. Professors will be able to access the system to sign up to teach courses as well as record grades. Students may request a course catalogue containing list of course offering for all college. Information about each course, such as professor, department and prerequisites, will be included to help students make informed decisions. Once the registration process is completed for the student, the registration system sends information to the billing system so that the student can be billed for the course. OVERALL DESCRIPTION The Online Course Reservation System is an integrated system that has four modules as part of it. The four modules are, 1) Login for Student: Using this module student login to the system using his/her unique username and password 2) Student Registration: In this module, the students register his/her details in the system. The details are stored in students table in database 3) Form for Registration: In this module the user can apply for the course by giving the details about the candidate and selecting the quota for the registration. 4) Enquiry about course: In this module the student can enquiry about the various courses in all the colleges. SOFTWARE REQUIRMENTS Microsoft Visual Basic 6.0 Rational Rose Microsoft Access HARDWARE REQUIRMENTS  1GB RAM  Pentium IV Processor  100 GB HARDDISK
  • 60.
  • 61.
  • 62.
  • 63.
  • 64.
    DEPLOYMENT DIAGRAM IMPLEMENTATION Form1 Private SubCommand1_Click() Dim cn As New ADODB.Connection Dim rs As New ADODB.Recordset Dim a As Boolean a = False cn.Open "dsn=course" rs.ActiveConnection = cn With rs
  • 65.
    .CursorType = adOpenStatic .CursorLocation= adUseClient .LockType = adLockOptimistic .Open "select * from Students" End With rs.MoveFirst While Not rs.EOF If (Text1.Text = rs(1) And Text2.Text = rs(2)) Then a = True Form3.Show Form1.Hide End If rs.MoveNext Wend If (a = False) Then MsgBox ("Enter Correct UserName and Password") End If End Sub Private Sub Command2_Click() Form2.Show Unload Me End Sub Form2 Private Sub Command1_Click() Dim cn As New ADODB.Connection Dim rs As New ADODB.Recordset cn.Open "dsn=Course" rs.ActiveConnection = cn
  • 66.
    If (Text3.Text =Text4.Text) Then With rs .CursorType = adOpenStatic .CursorLocation = adUseClient .LockType = adLockOptimistic .Open "select * from Students" End With With rs .AddNew .Fields(0) = Val(Text1.Text) .Fields(1) = Text2.Text .Fields(2) = Text3.Text If (Option1 = True) Then .Fields(3) = Option1.Caption End If If (Option2 = True) Then
  • 67.
    .Fields(3) = Option2.Caption EndIf .Fields(4) = Val(Text5.Text) .Fields(5) = Text6.Text .Fields(6) = Text7.Text .Fields(7) = Text8.Text .Fields(8) = Text9.Text .Update MsgBox ("Registration Success. Please Login") Form1.Show Unload Me End With Else MsgBox ("Password doesn't match") End If End Sub Private Sub Command2_Click() Unload Me End Sub Public Sub calCutoff() Text9.Text = Val(Text6.Text) / 4 + Val(Text7.Text) / 4 + Val(Text8.Text) / 2 End Sub Private Sub Text6_Change() calCutoff End Sub Private Sub Text7_Change() calCutoff
  • 68.
    End Sub Private SubText8_Change() calCutoff End Sub Form3 Private Sub Command1_Click() Form4.Show Unload Me End Sub Private Sub Command2_Click() Form5.Show Unload Me End Sub Form4
  • 69.
    Private Sub Command1_Click() Form3.Show UnloadMe End Sub Private Sub Text1_Change() Dim cn As New ADODB.Connection Dim rs As New ADODB.Recordset cn.Open "dsn=course" rs.ActiveConnection = cn With rs .CursorType = adOpenStatic .CursorLocation = adUseClient .LockType = adLockOptimistic .Open "select * from Colleges" End With rs.MoveFirst While Not rs.EOF If (Val(Text1.Text) = rs(0)) Then Text2.Text = rs(1) Text3.Text = rs(2) Text4.Text = rs(3) Text5.Text = rs(4)
  • 70.
    Text6.Text = rs(5)End If rs.MoveNext Wend End Sub Form5 Private Sub Command1_Click() Dim cn As New ADODB.Connection Dim rs As New ADODB.Recordset cn.Open "dsn=Course" rs.ActiveConnection = cn With rs .CursorType = adOpenStatic .CursorLocation = adUseClient .LockType = adLockOptimistic .Open "select * from Reservations" End With With rs .AddNew .Fields(0) = Form1.Text1.Text .Fields(1) = Text1.Text .Fields(2) = Text2.Text
  • 71.
    .Update MsgBox ("Resrvation Success")End With End Sub Private Sub Command2_Click() Unload Me End Sub PSNACET PERFORMANCE 30 PREPARATION 30 RECORD 40 TOTAL 100 CONCLUSION Thus the project Online course reservation System was designed and codes are generated and then it was executed successfully.
  • 72.
    Ex.No:6 E- TICKETING Date: AIM To analyze, design and develop code E-Ticketing using Rational Rose software. Problem Statement Our project is carried out to develop software for online Railway Reservation System. The software is coded in VB, which is the front end, and it has Back end, which contains information about the reservation and the availability of seats in trains. It has various options like reservation, cancellation and to view details about available seats. Our project mainly simulates the role of a Railway ticket booking officer, in a computerized way. The reservation option enables a person to reserve for a ticket at their home itself. All he/ she has to do is to just login and enter the required details. After this the reservation database is updated with the person details, train name and also the source and destination place. The cancellation option enables the passenger to cancel the tickets that has been already booked by him/her. The availability option prompts the person to enter train number, train name and date of travel. After this the availability database is accessed and available positions are produced. OVERALL DESCRIPTION: The E-Ticketing System is an integrated system that has four modules as part of it. The four modules are, 1) Viewing Train Details: To view the train details. Details can be viewed by giving the train number or Source and Destination 2) Checking Availability of Tickets: To view number of tickets available in the train 3) Reservation of Tickets: To enable the users to reserve the tickets easily 4) Cancellation of Tickets: To enable the users to cancel the tickets by giving PNR No SOFTWARE REQUIRMENTS  Microsoft Visual Basic 6.0  Rational Rose  Microsoft Access HARDWARE REQUIRMENTS  1GB RAM  Pentium IV Processor  100 GB HARDDISK
  • 73.
    USECASE DIAGRAM: CLASS DIAGRAM: login enquireticket availability fill the form boot tickets pay the fare amount cancel the ticket print the form customer administrator railway station
  • 74.
    SEQUENCE DIAGRAM: COLLABRATION DIAGRAM: passengerreserve form reserve controller reserve database 1: view the train details 2: request form 3: submit the form 4: checking 5: unavailable 6: issue the ticket 7: store in database 8: store for cancellation 9: checking 10: issue ticket cancellation 11: store in database
  • 75.
    ACTIVITY DIAGRAM: STATE CHARTDIAGRAM: passeng er reserve form reserve controller reserve database 1: view the train details 8: store for cancellation 5: unavailable 6: issue the ticket 10: issue ticket cancellation 2: request form 3: submit the form 4: checking 7: store in database 9: checking 11: store in database
  • 76.
    COMPONENT DIAGRAM: printing train details printing userdetails printing ticket ticket issued ticket availed ticket not availed ticket closed valid invalid home page check availability fill form cancel ticket modify form book ticket
  • 77.
    DEPLOYMENT DIAGRAM: Login form OptionExplicit Public LoginSucceeded As Boolean Private Sub cmdCancel_Click() 'set the global var to false 'to denote a failed login LoginSucceeded = False Me.Hide End Sub Private Sub cmdOK_Click() 'check for correct password If txtPassword = "user" Then 'place code to here to pass the 'success to the calling sub 'setting a global var is the easiest LoginSucceeded = True Me.Hide Form3.Show Else If txtPassword = "admin" Then railway reservation ... passenge r1 passenger 2 passenger 3 application server db server printer
  • 78.
    'place code tohere to pass the 'success to the calling sub 'setting a global var is the easiest LoginSucceeded = True Me.Hide Form1.Show Else MsgBox "Invalid Password, try again!", , "Login" txtPassword.SetFocus SendKeys "{Home}+{End}" End If End If End Sub E-Tiecketing Private Sub Command1_Click() Data1.Recordset.AddNew MsgBox "records are addded successfully" End Sub Private Sub Command2_Click() Data1.Recordset.Edit MsgBox "records are edited successfully" End Sub Private Sub Command3_Click() Data1.Recordset.Update MsgBox "records are updated successfully" End Sub Private Sub Command4_Click() Data1.Recordset.Delete MsgBox "records are deleted successfully" End Sub Private Sub Command5_Click() Form2.Show End Sub Private Sub Command6_Click() Data1.Recordset.exit End Sub
  • 79.
    Train Details Private SubCommand1_Click() Data1.Recordset.AddNew End Sub Private Sub Command2_Click() Data1.Recordset.Update End Sub Private Sub Command1_Click() Data1.Recordset.AddNew End Sub Private Sub Command2_Click() Data1.Recordset.Update End Sub Private Sub Command1_Click() Data1.Recordset.AddNew End Sub Private Sub Command2_Click() Data1.Recordset.Update End Sub PSNACET PERFORMANCE 30 PREPARATION 30 RECORD 40 TOTAL 100 CONCLUSION Thus the project for E-Ticketing System was designed and codes are generated and then it was executed successfully.
  • 80.
    Ex.No:7 SOFTWARE PERSONNELMANAGEMENTSYSTEM Date : AIM To analyze, design and develop code for Software Personnel Management System using Rational Rose software. PROBLEM STATEMENT To create Software Personnel Management System and processes the intersection between human resource management (HRM) and information technology. The system should merges HRM as a discipline and in particular its basic HR activities and processes with the information technology field. OVERALL DESCRIPTION The Software Personnel Management System is an integrated system that has four modules as part of it. The four modules are, 1) Login: To implement security and only the HR is allowed to access the system using is username and password 2) Adding an Entry: This module is used to insert a new personnel details 3) Search an Entry: This module is used to search the database with reference to Id or Designation 4) View an Entry: This module is used to get the detailed information about an personnel SOFTWARE REQUIRMENTS Microsoft Visual Basic 6.0 Rational Rose Microsoft Access HARDWARE REQUIRMENTS  1GB RAM  Pentium IV Processor  100 GB HARDDISK ANALYSIS MODELING The project can be explained diagrammatically using the following diagrams:
  • 81.
     Use CaseDiagram  Class Diagram
  • 82.
     Sequence Diagram Collaboration Diagram
  • 83.
     Component Diagram Deployment Diagram IMPLEMENTATION Form1 Private Sub Command1_Click() Dim a As Boolean a = False If (Text1.Text = "admin" And Text2.Text = "admin") Then a = True Form2.Show Unload Me End If If (a = False) Then MsgBox ("Enter Correct Username and Password") End If End Sub
  • 84.
    Form2 Private Sub Command1_Click()Form3.Show Unload Me End Sub Private Sub Command2_Click() Form4.Show Unload Me End Sub Private Sub Command3_Click() Form5.Show Unload Me End Sub Private Sub Command4_Click() Unload Me End Sub Form3
  • 85.
    Private Sub Command1_Click() Dimcn As New ADODB.Connection Dim rs As New ADODB.Recordset cn.Open "dsn=Software" rs.ActiveConnection = cn With rs .CursorType = adOpenStatic .CursorLocation = adUseClient .LockType = adLockOptimistic .Open "select * from Details" End With With rs .AddNew .Fields(0) = Val(Text1.Text)
  • 86.
    .Fields(1) = Text2.Text If(Option1 = True) Then .Fields(2) = Option1.Caption End If If (Option2 = True) Then .Fields(2) = Option2.Caption End If .Fields(3) = Val(Text3.Text) .Fields(4) = Text4.Text .Fields(5) = Text5.Text .Fields(6) = Text6.Text .Update End With Text1.Text = "" Text2.Text = "" Text3.Text = "" Text4.Text = "" Text5.Text = "" Text6.Text = "" Option1 = False Option2 = False End Sub Form4 Private Sub Command1_Click() Dim cn As New ADODB.Connection Dim rs As New ADODB.Recordset Dim a As Boolean a = False cn.Open "dsn=software" rs.ActiveConnection = cn With rs .CursorType = adOpenStatic
  • 87.
    .CursorLocation = adUseClient .LockType= adLockOptimistic .Open "select * from Details" End With rs.MoveFirst While Not rs.EOF If (Val(Text1.Text) = rs(0)) Then Text3.Text = Text3.Text + rs(1) + ", " Text3.Text = Text3.Text + rs(2) + ", " Text3.Text = Text3.Text + Str$(rs(3)) + ", " Text3.Text = Text3.Text + rs(4) + ", " Text3.Text = Text3.Text + rs(5) + ", " Text3.Text = Text3.Text + rs(6) + ", " a = True End If rs.MoveNext Wend If (a = False) Then MsgBox ("Enter correct Employee ID") End If Text1.Text = "" End Sub Private Sub Command2_Click() Dim cn As New ADODB.Connection Dim rs As New ADODB.Recordset Dim a As Boolean a = False cn.Open "dsn=software" rs.ActiveConnection = cn With rs .CursorType = adOpenStatic .CursorLocation = adUseClient .LockType = adLockOptimistic .Open "select * from Details" End With rs.MoveFirst While Not rs.EOF If (Text2.Text = rs(4)) Then Text3.Text = Text3.Text + Str$(rs(0)) + ", " Text3.Text = Text3.Text + rs(1) + ", "
  • 88.
    Text3.Text = Text3.Text+ rs(2) + ", " Text3.Text = Text3.Text + Str$(rs(3)) + ", " Text3.Text = Text3.Text + rs(5) + ", " Text3.Text = Text3.Text + rs(6) + ". " a = True End If rs.MoveNext Wend If (a = False) Then MsgBox ("Enter correct Designation") End If Text2.Text = "" End Sub Private Sub Command3_Click() Form2.Show Unload Me End Sub Form5
  • 89.
    Private Sub Command1_Click() Dimcn As New ADODB.Connection Dim rs As New ADODB.Recordset Dim a As Boolean a = False cn.Open "dsn=software" rs.ActiveConnection = cn With rs .CursorType = adOpenStatic .CursorLocation = adUseClient .LockType = adLockOptimistic .Open "select * from Details" End With rs.MoveFirst While Not rs.EOF If (Val(Text1.Text) = rs(0)) Then Text2.Text = rs(1) Text3.Text = rs(2) Text4.Text = rs(3) Text5.Text = rs(4) Text6.Text = rs(5) Text7.Text = rs(6) a = True End If rs.MoveNext Wend If (a = False) Then MsgBox ("Enter correct ID") End If End Sub PSNACET PERFORMANCE 30 PREPARATION 30 RECORD 40 TOTAL 100 CONCLUSION Thus the project for Software Personnel management System was designed and codes are generated and then it was executed successfully.
  • 90.
    Ex.No : 8CREDIT CARD PROCESSING Date : AIM To analyze, design and develop code for Credit Card Processing System using Rational Rose System. PROBLEM STATEMENT We envision a banking system that provides the customer holing a bank credit card can make deposits, withdraws, check balances and perform transfer to and from their accounts. Credit card processing will be attractive to banking customer because they allow access to their accounts outside of regular business hours. Participating Banks want to make sure the access to their customer account information is safe and secure transaction information is accurate and reliable. Bank Customer-Want easy, low-cost, remote access to their accounts, but want to be assured that their accounts are secure and not accessible to hackers or other their parties. Bank must be able to handle multiple simultaneous transactions (and possible simultaneous transaction to the same joint account).Bank owning a credit card must be able to determine the cash on hand in the creditcard. The cash in the creditcard must be secure. OVERALL DESCRIPTION The Credit Card Processing System is an integrated system that has four modules as part of it. The four modules are, 1) User Login: Using this module user login to the system using his/her unique username and password 2) Withdraw: The purpose of this module to withdraw money from the account 3) Deposit: The purpose of this module to deposit money to the account 4) Balance Enquiry: Using this module the user can check his/her account balance and the loan amount to pay if any. SOFTWARE REQUIRMENTS  Microsoft Visual Basic 6.0  Rational Rose  Microsoft Access HARDWARE REQUIRMENTS  1GB RAM  Pentium IV Processor  100 GB HARDDISK
  • 91.
    STRUCTURE OF DATABASE ANALYSISMODELING The project can be explained diagrammatically using the following diagrams:  Use Case Diagram customer purchasing an item card swipe transaction current balance authority S.NO FIELD TYPE SIZE 1. creditcard text 2. password integer S.NO FIELD TYPE SIZE 1. bankno integer 2. amount integer
  • 92.
  • 93.
     Sequence Diagram Collaboration Diagram customer credit card authority transaction 1: swipe a card 2: enter the pin no 3: checking 4: bank process [if(pin no=valid)] [else] 6: processing [if(amount>0)] 7: get receipt 5: error message 8: return [else amount not available] transacti on credit card custome r authority 3: checking 4: bank process 1: swipe a card 2: enter the pin no 7: get receipt 8: return 5: error message 6: processing
  • 94.
     Activity Diagram swipea card enter the pin no error message return get receipt pay by cash checking [else amount not available] [else] bank process updated no yes [amount >=puchased amount] processing no yes [pin.no is valid] transactionauthoritycredit cardcustomer
  • 95.
     Component Diagram Deployment Diagram Systemuser Database user System Database
  • 96.
    IMPLEMENTATION LOGIN: Private Sub cmdOK_Click() 'checkfor correct password If txtPassword = "user" Then 'place code to here to pass the 'success to the calling sub 'setting a global var is the easiest LoginSucceeded = True Me.Hide Form2.Show Else If txtPassword = "admin" Then 'place code to here to pass the 'success to the calling sub 'setting a global var is the easiest LoginSucceeded = True Me.Hide Form2.Show Else Form1:
  • 97.
    Private Sub ok_Click() 'checkfor correct password If pin = "2089" And cno = "2089" Then 'place code to here to pass the 'success to the calling sub 'setting a global var is the easiest LoginSucceeded = True Me.Hide Form3.Show Else If pin = "1234" And cno = "1234" Then 'place code to here to pass the 'success to the calling sub 'setting a global var is the easiest LoginSucceeded = True Me.Hide Form3.Show Else MsgBox "Invalid pinno, try again!", , "Login" pin.SetFocus SendKeys "{Home}+{End}" End If End If End Sub FORM2:
  • 98.
    Private Sub enter_Click() Iftamt <= 1580 Then MsgBox "transaction succeded" Else MsgBox "amount not available" End If End Sub PSNACET PERFORMANCE 30 PREPARATION 30 RECORD 40 TOTAL 100 CONCLUSION Thus the project for Credit Card Processing System was designed and codes are generated and then it was executed successfully.
  • 99.
    Ex.No:9 E-BOOKMANAGEMENT SYSTEM Date: AIM: Toanalyze, design and develop code for E-Book Management system using Rational Rose software. PROBLEM STATEMENT To create an E-Book Management system software that will meet the needs of the customer and help them in registering for the book bank, enquiry about the issue of book, return book and available books. OVERALL DESCRIPTION The E-Book Management System is an integrated system that has four modules as part of it. The four modules are, 1) Add Book Details: In this module, the user can enter details about new book. 2) Edit Book Details: In this module, the user can edit details about any book. 3) View Book Details: In this module, the user can view details about books. 4) Search Book Details: In this module, the user can search details about books by Author and Id SOFTWARE REQUIRMENTS Microsoft Visual Basic 6.0 Rational Rose Microsoft Access HARDWARE REQUIRMENTS  1GB RAM  Pentium IV Processor  100 GB HARDDISK
  • 100.
    Use case Diagram ClassDiagram Sequence Diagram
  • 102.
  • 103.
    Form1 Private SubCommand1_Click() Dim aAs Boolean a = False If (Text1.Text="admin"AndText2.Text="admin") Thena= True Form2.Show UnloadMe End If If (a = False) Then MsgBox ("EnterCorrect Username andPassword") End If End Sub Form2
  • 104.
    Private SubCommand1_Click() Form3.Show UnloadMe End Sub PrivateSubCommand2_Click() Form4.Show Unload Me End Sub Private SubCommand3_Click() Form5.Show UnloadMe End Sub Private SubCommand4_Click() Unload Me End Sub Form3
  • 105.
    Private SubCommand1_Click() Dimcn AsNew ADODB.ConnectionDimrsAs New ADODB.RecordsetDimaAsBoolean a = False cn.Open "dsn=ebook" rs.ActiveConnection=cn Withrs .CursorType =adOpenStatic .CursorLocation= adUseClient .LockType = adLockOptimistic .Open"select*fromDetails"End With rs.MoveFirst While Notrs.EOF If (Val(Text1.Text) =rs(0)) Then Text2.Text=rs(1) Text3.Text=rs(2) Text4.Text=rs(3)
  • 106.
    a = TrueEnd If rs.MoveNextWend If (a = False) Then MsgBox ("Entercorrect ID") End If End Sub Private SubCommand2_Click() Form2.Show UnloadMe End Sub Form4 Private SubCommand1_Click() Dimcn As New ADODB.Connection Dimrs As New ADODB.Recordset
  • 107.
    cn.Open "dsn=EBook" rs.ActiveConnection=cn Withrs .CursorType =adOpenStatic .CursorLocation=adUseClient .LockType = adLockOptimistic .Open"select*fromDetails"End With Withrs .AddNew .Fields(0) =Val(Text1.Text) .Fields(1) =Text2.Text .Fields(2) =Text3.Text .Fields(3) =Text4.Text .Update End With Text1.Text="" Text2.Text="" Text3.Text="" Text4.Text="" End Sub Private SubCommand2_Click() Form2.Show UnloadMe End Sub Form5
  • 108.
    Private SubCommand1_Click() Dimcn AsNew ADODB.ConnectionDimrsAs New ADODB.RecordsetDimaAsBoolean a = False cn.Open "dsn=ebook" rs.ActiveConnection=cn Withrs .CursorType =adOpenStatic .CursorLocation= adUseClient .LockType = adLockOptimistic .Open"select*fromDetails"End With rs.MoveFirst While Notrs.EOF If (Text1.Text=rs(2)) Then
  • 109.
    Text3.Text=Text3.Text+ Str$(rs(0)) +"," Text3.Text=Text3.Text+ rs(1) + "," Text3.Text= Text3.Text+rs(3) + ". " a = True End If rs.MoveNextWend If (a = False) Then MsgBox ("Entercorrect AuthorName") EndIf End Sub Private SubCommand2_Click() Dimcn As New ADODB.Connection Dimrs As New ADODB.Recordset Dima AsBooleana = False cn.Open "dsn=ebook" rs.ActiveConnection=cn Withrs .CursorType =adOpenStatic .CursorLocation= adUseClient .LockType = adLockOptimistic .Open"select*fromDetails"End With rs.MoveFirst While Notrs.EOF If (Text2.Text=rs(3)) Then
  • 110.
    Text3.Text=Text3.Text+ Str$(rs(0)) +"," Text3.Text=Text3.Text+ rs(1) + "," Text3.Text=Text3.Text+ rs(2) + ". " a = True End If rs.MoveNextWend If (a = False) Then MsgBox ("Entercorrect PublisherName") EndIf End Sub Private SubCommand3_Click() Form2.Show UnloadMe End Sub PSNACET PERFORMANCE 30 PREPARATION 30 RECORD 40 TOTAL 100 CONCLUSION Thus the project for E book management System was designed and codes are generated and then it was executed successfully.
  • 111.
    Ex.No:10 RECRUITMENT SYSTEM Date: AIM Toanalyze, design and develop code for Recruitment System using Rational Rose software PROBLEM STATEMENT Recruitment System is used to process the applicant easily. It also contains search filters to filters the applicants based on age, gender, experience, skills etc. It is mainly used by HR personnel in corporates to efficiently analyze the applications OVERALL DESCRIPTION The E-Book Management System is an integrated system that has four modules as part of it. The four modules are, 1) Register: In this module, the user can register his/her details to use in the system. 2) Search Jobs: In this module, the user can search jobs. 3) Apply Jobs: In this module, the user can apply jobs. 4) Edit details: In this module, the user can search details about books by Author and Id SOFTWARE REQUIRMENTS Microsoft Visual Basic 6.0 Rational Rose Microsoft Access HARDWARE REQUIRMENTS  1GB RAM  Pentium IV Processor  100 GB HARDDISK Use case diagram
  • 112.
  • 113.
  • 114.
  • 115.
  • 116.
    Coding: Home form: Private SubCommand1_Click() Status.Show EndSub Private SubCommand2_Click() Register.Show End Sub Private SubCommand4_Click() If hr_username = "admin"Andhr_password= "admin"Then hr_username = "" hr_password= "" Hr.Show
  • 117.
    Else MsgBox "InvalidUsername /Password",vbCritical,"RecruitmentSystem" EndIf End Sub Private SubImage2_Click() UnloadMe End Sub Registerform Dimc As Integer Private SubCommand2_Click() Dimcn AsNewADODB.Connection Dimrs AsNewADODB.Recordset cn.Open"Provider=Microsoft.Jet.OLEDB.4.0;DataSource="+ App.Path+ "record.mdb;PersistSecurity Info=False"
  • 118.
    rs.Open"record",cn,adOpenKeyset,adLockPessimistic,adCmdTable c = c+ 1 rs.AddNew rs("Name") =Text1 rs("Age") =Text2 rs("DOB") = Text3 rs("Phno") =Text4 rs("Qualification") =Text5 rs("Percentage") =Text6 rs("Id") = c rs("Status") = "Yetto be processed.Waitingforthe response fromHR.StayTunedfor updates" MsgBox "RegistrationSuccessful...YourApplicationidis"& c & "", vbInformation,"RecruitmentSystem" rs.Update rs.Close cn.Close UnloadMe End Sub Private SubForm_Load() Dimcn AsNewADODB.Connection Dimrs AsNewADODB.Recordset cn.Open"Provider=Microsoft.Jet.OLEDB.4.0;DataSource="+ App.Path+ "record.mdb;PersistSecurity Info=False" rs.Open"select*fromrecord",cn, adOpenKeyset,adLockOptimistic c = rs.RecordCount End Sub
  • 119.
    Private SubTimer1_Timer() Label8.Caption=Now End Sub Hrform: Private SubCommand1_Click() On Error Resume Next Dimcn AsNewADODB.Connection Dimrs AsNewADODB.Recordset cn.Open"Provider=Microsoft.Jet.OLEDB.4.0;DataSource="+ App.Path+ "record.mdb;PersistSecurity Info=False" rs.Open"update recordsetstatus='"+ Text2.Text+ "' where Id="+ Text1.Text+"", cn, adOpenKeyset, adLockOptimistic MsgBox "Response sentsuccessfully..",vbInformation,"RecruitmentSystem" UnloadMe
  • 120.
    Me.Show End Sub Private SubCommand2_Click() OnError Resume Next Dimcn AsNewADODB.Connection Dimrs AsNewADODB.Recordset cn.Open"Provider=Microsoft.Jet.OLEDB.4.0;DataSource="+ App.Path+ "record.mdb;PersistSecurity Info=False" rs.Open"deletefromrecordwhere Id="& Text1.Text&"", cn, adOpenKeyset,adLockOptimistic MsgBox "Delete successfully..",vbInformation,"RecruitmentSystem" UnloadMe Me.Show End Sub Private SubForm_Load() On Error Resume Next Dimoconn AsNewADODB.Connection Dimrs AsNewADODB.Recordset DimstrSQL As String strSQL = "select* from record" Setoconn = NewADODB.Connection oconn.Open"Provider=Microsoft.Jet.OLEDB.4.0;DataSource="+ App.Path+ "record.mdb;PersistSecurity Info=False" rs.CursorType = adOpenStatic rs.CursorLocation= adUseClient rs.LockType = adLockOptimistic
  • 121.
    rs.OpenstrSQL,oconn,adOpenKeyset,adLockOptimistic SetDataGrid1.DataSource = rs EndSub Statusform: Private SubCommand1_Click() Dimcn AsNewADODB.Connection Dimrs AsNewADODB.Recordset cn.Open"Provider=Microsoft.Jet.OLEDB.4.0;DataSource="+ App.Path+ "record.mdb;PersistSecurity Info=False" rs.Open"select*fromrecord where Id="& Text1.Text& "",cn, adOpenKeyset,adLockOptimistic If (rs(0).Value =Text2.Text) Then Text3.Text= rs(7).Value Else
  • 122.
    MsgBox "Please verifythe detailsyouhave given",vbCritical,"RecruitmentSystem" End If End Sub PSNACET PERFORMANCE 30 PREPARATION 30 RECORD 40 TOTAL 100 CONCLUSION Thus the project for Recruitment System was designed and codes are generated and then it was executed successfully.
  • 123.
    Ex.No:11 FOREIGN TRADINGSYSTEM Date AIM: To analyze, design and develop code for Foreign trading systemrational rose software. INTRODUCTION This project emphasizes about the Foreign Trade System which is an interface between the Accountholder and the market. In the initial phase details about the various currencies and the profit and loss of currency hold is collected. PROBLEM STATEMENT: The practice of currency trading is also commonly referred to as foreign exchange, Forex or FX for short.All currency has a value relative to other currencies on the planet. Currency trading system uses thepurchase and sale of large quantities of currency to leverage the shifts in relative value into profit. Theonline Foreign Currency Trading system is almost entirely a "spot" market. A "spot" market means thatthe trading is made immediately or "on the spot". The settlement of those Foreign Currency Trading spottransactions is made within two working days. SOFTWARE REQUIRMENTS  Microsoft Visual Basic 6.0  Rational Rose  Microsoft Access HARDWARE REQUIRMENTS  1GB RAM  Pentium IV Processor  100 GB HARDDISK STRUCTURE OF DATABASE Create a table <conf> using Microsoft access with the following attributes: S.NO FIELD TYPE SIZE 1 PRODUCT NAME STRING 2 QUANTITY INTEGER 3 PRICE INTEGER 4 CUSTOMER NAME STRING 5 PASSWORD INTEGER 6 PLACE STRING 7 TRANSPORT STRING
  • 124.
    ANALYSIS MODELING The projectcan be explained diagrammatically using the following diagrams:  Use Case Diagram  Class Diagram Order of product Quantity Specify the amount Payment Delivery Converesion of memory ship flight trading management system Customer supplier Customer office
  • 125.
     Sequence Diagram CustomerSupplier T 1: Order the product 2: verify the product 3: Availability of the product 4: Request payment 5: Payment 6: Money Transfer 7: mode of transport 8: Customs checking 9: Delivery of the product
  • 126.
     Collaboration Diagram Activity Diagram Custom er Supplier T 1: Order the product 5: Payment 4: Request payment 9: Delivery of the product 2: verify the product 6: Money Transfer 3: Availability of the product 7: mode of transport 8: Customs checking Order of product specify the amount payments ship flight money transfer Delivery customer offfice
  • 127.
    -  Component Diagram Deployment Diagram IMPLEMENTATION FORM NAME FORM1 Private Sub Command1_Click() Foreign trading system customer Supplier Foreig ... Suppli er custo mer
  • 128.
    Form3.Show End Sub Private SubCommand2_Click(Index As Integer) Form2.Show End Sub Private Sub Command3_Click() form4.Show End Sub Private Sub Command5_Click() form5.Show End Sub FORM2 Private Sub Command1_Click() MsgBox "products purchased" Form1.Show End Sub Private Sub Command2_Click() Data1.Recordset.AddNew End Sub Private Sub Command3_Click() Data1.Recordset.Edit
  • 129.
    End Sub Private SubCommand4_Click() Data1.Recordset.Update End Sub Private Sub Command5_Click() Data1.Recordset.Delete End Sub Private Sub Data1_Validate(Action As Integer, Save As Integer) End Sub FORM3 Private Sub Command1_Click() Text1.Text = Text1.Text If Text2 = "user" Then LoginSucceeded = True Form1.Show Else If Text2 = "supplier" Then LoginSucceeded = True Form1.Show Else MsgBox "Invalid password, Try again!" End If End If End Sub FORM4
  • 130.
    Private Sub Command1_Click() text1.Text= text1.Text If text2 = "ship" Then MsgBox "products are delivered" Else If text2 = "flight" Then MsgBox "products are delivered" Else MsgBox "Invalid values, Try again!" End If End If End Sub PSNACET PERFORMANCE 30 PREPARATION 30 RECORD 40 TOTAL 100 CONCLUSION Thus the project for foreign trading System was designed and codes are generated and then it was executed successfully.
  • 131.
    EX.NO:12 CONFERENCE MANAGEMENTSYSTEM DATE: AIM: To analyze, design and develop code for Conference Management System using Rational Rose software PROBLEM STATEMENT: This problem deals with the conference management system. As a student or staff members are required to view the details of conference, which is going to be conducted in various colleges or Institutions and also to register for it if they wish to attend the conference. Using our project the administrator will add the details about the various conferences available to attend for various department students and staff members. User will enter into the system by giving the username and password and selection form will be displayed for the user. From that department or date should be selected and depending upon the request from the user the details of the conferences are displayed. The user can select and register for the conference. The registration details are given by the user and it is updated in the database. OVERALL DESCRIPTION: The Conference Management System is an integrated system that has four modules as part of it. The four modules are, 1) Login: Using this module student/staff member can login to the system using his/her unique username and password 2) Enquiry about conference:In this module the student/staff member can enquiry about the various topics of conferences in all the colleges 3) Form for Registration:In this module the user can apply for the conference by giving the details about the candidate and selecting the topic for the registration. 4) Student Registration: In this module, the students register his/her details in the system. The details are stored in students table in database SOFTWARE REQUIRMENTS:
  • 132.
    HARDWARE REQUIRMENTS: ANALYSIS MODELING: Theproject can be explained diagrammatically using the following diagrams: USE CASE DIAGRAM: user name student staffs password invalid login enquire by date enquire by department give details payment user login <<include>> <<include>> <<extend>> view details update details allocate seat enquire details reservation <<include>> <<include>> admin register details <<include>> available seats payment info
  • 134.
    administrator user registration head database 1:request username and password 2: enter user name and password 3: validate login 5: verify the enquired details with database 6: display details of conference 7: request admin for registration 8: verify the available seats 9: check database for the seats 10: enter details 12: request for payment 13: pays the amount 11: verify the entered details 14: update the registered details 15: allocate seat 16: update details 4: enquire by date,department
  • 135.
    COLLABORATION DIAGRAM: 1: requestusername and password administr ator user registration head databas e 4: Enquire by date,dept 2: enter user name and password 7: request admin for registration 3: validate login 5: verify the enquired details with database 16: update details 8: verify the available seats 15: allocate seat 10: enter details 13: pays the amount 12: request for payment 4: Enquire by date,dept 9: check database for the seats 11: verify the entered details 14: update the registered details 6: display details of conference
  • 136.
    Enter the id enquire details enquireby dept enquire by department validate login user administrator display request for registration register the details allocate the seats request for payment pay the amount update details
  • 137.
    read user name read password verify login view detailsof conference enquire details by date or dept register details process use name[ valid name ] validate password[ validpwd ] display all details display details on selected request[ requested constraint ] display details allocation of seat process registration detailsexit Conference management system admins trtor users of software head of registration database
  • 138.
  • 139.
    Dim b asNew Class Private Sub Command1_Click () Set b = New Class B. login End Sub Private Sub Form Load () Data1.Visible = False End Sub LOGIN VALIDATION:
  • 140.
    ENQUIRY OF CONFERENCE: FORM2 ENQUIRYOF CONFERENCE: Private Sub command1_click () Form3.Show Unload Me End Sub Private Sub Command2_click () Form4.Show Unload Me End Sub
  • 141.
    DETAILS BY DATE: FORM3 DETAILSBY DATE: Private Sub command2_click () Form5.Show Unload Me End Sub Private Sub command1_click () Form2.Show Unload Me End Sub
  • 142.
    DETAILS BY DEPARTMENT: Form4-Details by department: Private Sub command1_click () Form5.Show Unload Me End Sub Private Sub command2_click () Form2.Show Unload Me End Sub REGISTRATIONFORM:
  • 143.
    FORM5 REGISTRATIONFORM: Private Sub command1_click() MsgBox (“your registration is successful”); Form2.Show Unload Me End Sub
  • 144.
    REGISTRATIONFORM-AFTER RESERVATION: Class module Administrator: OptionExplicit '##ModelId=55A6283A0000 Private admin_id As Variant '##ModelId=55A62842008C Private password As Variant '##ModelId=55A62B570138 Public NewPropertyAs User '##ModelId=55A62B6003B9 Public NewProperty2 As registration '##ModelId=55B89B210188 Public NewProperty3 As User '##ModelId=55B8A0E703D8 Public NewProperty4 As registration '##ModelId=55B8A1AB00EA Public NewProperty5 As registration '##ModelId=55B8A28A0242 Public NewProperty6 As registration
  • 145.
    '##ModelId=55A6285001F4 Public Sub validate_id() Do IfForm1.Data1.Recordset.EOF Then Form1.Data1.Recordset.MoveFirst If (Form1.Text1.Text = Form1.Data1.Recordset.Fields (0)) and (Form1.Text2.Text = Form1.Data1.Recordset.Fields (1)) Then MsgBox ("login succeeds") Form2.Show Exit Do Else Form1.Data1.Recordset.MoveNext End If Loop Until Form1.Data1.Recordset.EOF If Form1.Data1.Recordset.EOF Then MsgBox ("invalid login") End If End Sub '##ModelId=55A62859005D Public Sub update_details() End Sub '##ModelId=55A6286002DE Public Sub view_details() End Sub '##ModelId=55A6296900FA Public Sub allocate () End Sub Conference details: Option Explicit '##ModelId=55B8A6E8031C Private facilities As Variant '##ModelId=55B8A6EE0157 Private date_time As Variant '##ModelId=55B8A6F60213 Private place As Variant '##ModelId=560279BC0261 Private mdepartmentObject As New department '##ModelId=55F92E340148 Public NewProperty As department '##ModelId=55B8A6FC003E
  • 146.
    Public Sub topic_details() EndSub '##ModelId=55B8A71D0271 Public Sub facilities2 () End Sub '##ModelId=560279BC0271 Private Sub department_view_details_by_dept() Call mdepartmentObject.view_details_by_dept End Sub Date: Option Explicit '##ModelId=55F92DF301E4 Private topic As Variant '##ModelId=55F92DF6000F Private place As Variant '##ModelId=55F92DF803B9 Private registration_fee As Variant '##ModelId=560279BC037A Private menquireObject As New enquire '##ModelId=55F92E1D036B Public Sub view_details_by_date() End Sub '##ModelId=560279BC038A Private Sub enquire_enqure_by_date() Call menquireObject.enqure_by_date End Sub '##ModelId=560279BC038B Private Sub enquire_enquire_by_dept() Call menquireObject.enquire_by_dept End Sub Department: '##ModelId=55F92DCE0232 Private date_time As Variant '##ModelId=55F92DD603B9 Private place As Variant '##ModelId=55F92DDA029F Private registration_fee As Variant '##ModelId=55F92E020148 Private topic As Variant
  • 147.
    '##ModelId=560279BC01B5 Private menquireObject AsNew enquire '##ModelId=55F92E0803A9 Public Sub view_details_by_dept() End Sub '##ModelId=560279BC01C5 Private Sub enquire_enqure_by_date() Call menquireObject.enqure_by_date End Sub '##ModelId=560279BC01C6 Private Sub enquire_enquire_by_dept() Call menquireObject.enquire_by_dept End Sub Enquire: Option Explicit '##ModelId=55B8A66B035B Private name As Variant '##ModelId=55B8A66F034B Private department As Variant '##ModelId=55B8A677009C Public Sub enqure_by_date() End Sub '##ModelId=55B8A683037A Public Sub enquire_by_dept() End Sub Payment: Option Explicit '##ModelId=55B8A5E000CB Private amount As Variant '##ModelId=55B8A5E500AB Private concession As Variant '##ModelId=55B8A5F5035B Public Sub paymentinfo() End Sub '##ModelId=55B8A624030D Public Sub receipt() End Sub Register-byusers: Option Explicit
  • 148.
    '##ModelId=55B8A51E03B9 Private name AsVariant '##ModelId=55B8A5220138 Private mail_id As Variant '##ModelId=55B8A5A60177 Public NewProperty As registration'##ModelId=55B8A52803C8 Public Sub give_name() End Sub '##ModelId=55B8A5480167 Public Sub give_mail_id() End Sub Registration: Option Explicit '##ModelId=55A6288200FA Private name As Variant '##ModelId=55A6288B038A Private mail_id As Variant '##ModelId=55B89077002E Private dept As Variant '##ModelId=55B8909B0177 Private amount As Variant '##ModelId=560279BA032C Private mAdministratorObject As New Administrator '##ModelId=55B8A1CA0167 Public NewPropertyAs User '##ModelId=55B8A1D803D8 Public NewProperty2 As User '##ModelId=55B8A1E20167 Public NewProperty3 As User '##ModelId=55B8A1F2003E Public NewProperty4 As User '##ModelId=55B8A1FF02EE Public NewProperty5 As User '##ModelId=55B8A28A0244 Public NewProperty6 As Administrator '##ModelId=55B8A5C3007D Public NewProperty7 As register_by_users '##ModelId=55B8A6300157 Public NewProperty8 As payment
  • 149.
    '##ModelId=55B8A7500261 Public NewProperty9 Asconf_details '##ModelId=55B8A7680290 Public NewProperty10 As User '##ModelId=55B8A77901E6 Public NewProperty11 As User '##ModelId=55A628A100BB Public Sub register_details() End Sub '##ModelId=55A628A60399 Public Sub payment_info() End Sub '##ModelId=55B890DB002E Public Sub conference_info() End Sub '##ModelId=560279BA034B Private Sub Administrator_validate_id() Call mAdministratorObject.validate_id End Sub '##ModelId=560279BA035B Private Sub Administrator_update_details() Call mAdministratorObject.update_details End Sub '##ModelId=560279BA035C Private Sub Administrator_view_details() Call mAdministratorObject.view_details End Sub '##ModelId=560279BA036B Private Sub Administrator_allocate() Call mAdministratorObject.allocate End Sub '##ModelId=560279BA036C Private Property Set Administrator_ (ByVal RHS As registration) Set mAdministratorObject. = RHS End Property '##ModelId=560279BA0399 Private Property Get Administrator_ () As registration Set Administrator_ = mAdministratorObject. End Property
  • 150.
    Users: Option Explicit '##ModelId=55A627D3029F Private usernameAs Variant '##ModelId=55A627DD02AF Private password As Variant '##ModelId=55A627E503A9 Private department As Variant '##ModelId=560279BB02FD Private mAdministratorObject As New Administrator '##ModelId=55A62AFB002E Public NewProperty As registration '##ModelId=55A62B3000AB Public NewProperty2 As registration '##ModelId=55A62B37033C Public NewProperty3 As Administrator '##ModelId=55B89B210186 Public NewProperty4 As Administrator '##ModelId=55B8A6910261 Public NewProperty5 As enquire '##ModelId=55B8A72C03D8 Public NewProperty6 As conf_details '##ModelId=55B8A7720186 Public NewProperty7 As registration '##ModelId=55B8A77901E4 Public NewProperty8 As registration '##ModelId=55A62804001F Public Sub enquires () End Sub '##ModelId=55A6282B01E4 Public Sub view_details() End Sub '##ModelId=55A6295102DE Public Sub reserve () End Sub '##ModelId=55F937D5031C Public Sub login () Do If Form1.Data1.Recordset.EOF Then Form1.Data1.Recordset.MoveFirst
  • 151.
    If (Form1.Text1.Text =Form1.Data1.Recordset.Fields (0)) And (Form1.Text2.Text = Form1.Data1.Recordset.Fields (1)) Then MsgBox ("login suceed") Form2.Show Exit Do Else Form1.Data1.Recordset.MoveNext End If Loop Until Form1.Data1.Recordset.EOF If Form1.Data1.Recordset.EOF Then MsgBox ("invalid login") End If End Sub ‘##ModelId=560279BB030D Private Sub Administrator_validate_id() Call mAdministratorObject.validate_id End Sub '##ModelId=560279BB031C Private Sub Administrator_update_details() Call mAdministratorObject.update_details End Sub '##ModelId=560279BB031D Private Sub Administrator_view_details() Call mAdministratorObject.view_details End Sub '##ModelId=560279BB032C Private Sub Administrator_allocate() Call mAdministratorObject.allocate End Sub '##ModelId=560279BB032D Private Property Set Administrator_NewProperty(ByVal RHS As User) Set mAdministratorObject.NewProperty = RHS End Property '##ModelId=560279BB034B Private Property Get Administrator_NewProperty() As User
  • 152.
    Set Administrator_NewProperty =mAdministratorObject.NewProperty End Property '##ModelId=560279BB035C Private Property Set Administrator_NewProperty2 (ByVal RHS As registration) Set mAdministratorObject.NewProperty2 = RHS End Property '##ModelId=560279BB037A Private Property Get Administrator_NewProperty2 () As registration Set Administrator_NewProperty2 = mAdministratorObject.NewProperty2 End Property '##ModelId=560279BB038B Private Property Set Administrator_NewProperty3 (ByVal RHS As User) Set mAdministratorObject.NewProperty3 = RHS End Property '##ModelId=560279BB03B9 Private Property Get Administrator_NewProperty3 () As User Set Administrator_NewProperty3 = mAdministratorObject.NewProperty3 End Property '##ModelId=560279BB03BB Private Property Set Administrator_NewProperty4 (ByVal RHS As registration) Set mAdministratorObject.NewProperty4 = RHS End Property '##ModelId=560279BC0000 Private Property Get Administrator_NewProperty4 () As registration Set Administrator_NewProperty4 = mAdministratorObject.NewProperty4 End Property '##ModelId=560279BC000F Private Property Set Administrator_NewProperty5 (ByVal RHS As registration) Set mAdministratorObject.NewProperty5 = RHS End Property '##ModelId=560279BC002E Private Property Get Administrator_NewProperty5 () As registration Set Administrator_NewProperty5 = mAdministratorObject.NewProperty5 End Property '##ModelId=560279BC003F Private Property Set Administrator_NewProperty6 (ByVal RHS As registration) Set mAdministratorObject.NewProperty6 = RHS End Property
  • 153.
    '##ModelId=560279BC006D Private Property GetAdministrator_NewProperty6 () As registration Set Administrator_NewProperty6 = mAdministratorObject.NewProperty6 End Property PSNACET PERFORMANCE 30 PREPARATION 30 RECORD 40 TOTAL 100 CONCLUSION: Thus the project for Conference Management System was designed and codes are generated and then it was executed successfully.
  • 154.
    EX.NO. 13 BPOMANAGEMENT SYSTEM DATE: AIM To analyze, design and develop code for BPO management System using Rational Rose software PROBLEM STATEMENT In this BPO inbound system ,customer tries to buy some product from the companyto which the bpo system is acting as third party service provider . The communication is done through the telephone. Telephone is the major component used for this customer satisfaction service. The steps are as follows: The BPO employee login to the website and enters the username and password .It checks for authorization . If the username and password is correct ,it allows the employee to get the details of the customer from the database. Then BPO employee responds to call from customer if the customer is registered customer employee provide service to them otherwise employee proceeds with the another call. If customer is buying product who is not registered then adds them to database and allow them to purchase. OVERALL DESCRIPTION The BPO management System is an integrated system that has five modules as part of it. The four modules are, 1) Login for employee: Using this module BPO employee login to the system using his/her unique username and password 2) Customer details:In this module, the customer details in the system are checked or for new customer their details are entered . The details are stored in customer table in database 3) Product details: In this module the details about products which already purchased are stored in the products table or product purchased by new customer are stored in product table . 4) Solution details: In this module ,the solution for the problems that occurred in the purchased product is obtained from solution table. 5) Feedback details: In this module ,the feedback given by customer is obtained and stored in database as feedback table which BPO manager checks for every customer.
  • 155.
    SOFTWARE REQUIRMENTS  MicrosoftVisual Basic 6.0  Rational Rose  Microsoft Access HARDWARE REQUIRMENTS  128MB RAM  Pentium III Processor ANALYSIS MODELING The project can be explained diagrammatically using the following diagrams:  USE CASE DIAGRAM check customer id check product id dial up ask solution for query company manager customer search db for customer details<<include>> <<include>> respond to call proceed to another call provide feedback attend call get solution contact company give solution emp
  • 156.
     CLASS DIAGRAM SEQUENCE DIAGRAM
  • 157.
     COLLABORATION DIAGRAM ACTIVITY DIAGRAM customer employee database 1: make call 6: ask product name 10: ask for solution for query 12: feedback for solution 5: give details of valid customer 13: regards 7: give product name 4: enquire customer details 2: attend call 3: check valid customer 8: enquire product details 9: give info about product 11: give solution to query custome r employe e databas e 3: check valid customer1: make call 10: ask for solution for query 12: feedback for solution 13: regards 7: give product name 6: ask product name 11: give solution to query 5: give details of valid customer 9: give info about product 4: enquire customer details 8: enquire product details 2: attend call
  • 158.
     STATE CHARTDIAGRAM call employee gives product name ask solution for query gives feedback attend call checks customer details database ask product name proceed to another call enquiry product details in db search solution for query solution already available ask for new solution give solution to query provide services request for valid detail give new solution [ avialabe ] [ not available ] [ valid details ] [ invalid details ] [ valid call ] [ invalid call ] companyemployeecustomer
  • 159.
     COMPONENTDIAGRAM idle checkcollectattend call servicegive enquire productdetails gave solution enquire customer details[valid customer ] [invalid customer ] ask solution [invalid details ] bpo system customer company manager databas e
  • 160.
  • 161.
    Private Sub Command1_Click() Dimcount As Integer For count = 0 To 2 If Data1.Recordset.EOF = False Then If Data1.Recordset.Fields(0) = Text1.Text And Data1.Recordset.Fields(1) = Text2.Text Then MsgBox ("login successful") Form2.Show Exit For '#unloadMe Else MsgBox ("invalid login") Exit For End If End If Next count End Sub Private Sub Command2_Click() Text1.Text = "" Text2.Text = "" End Sub Private Sub Form_Load() Data1.Visible = False End Sub
  • 162.
    Form 2: Private SubCommand1_Click() MsgBox "call attended" End Sub Private Sub Command2_Click() Form10.Show End Sub Private Sub Command3_Click() Form3.Show End Sub Private Sub Command4_Click() Form8.Show End Sub
  • 163.
    Form 3: Private SubCommand1_Click() Form9.Show End Sub Private Sub Command3_Click() Form10.Show End Sub Private Sub Command4_Click() Form4.Show End Sub Private Sub Command5_Click() Form2.Show End Sub Form4:
  • 164.
    Private Sub Command1_Click() Form10.Show EndSub Private Sub Command2_Click() MsgBox "check in comapny solution" Form6.Show End Sub Form 5:
  • 165.
    Dim a Ascustomer1 Private Sub Command1_Click() MsgBox "call ended" End Sub Private Sub Command2_Click() MsgBox "feedback is saved in your database" Form7.Show End Sub Private Sub Command3_Click() Set a = New customer1 a.give_feedback End Sub Private Sub Command4_Click() Form10.Show End Sub Private Sub Command6_Click() Form4.Show
  • 166.
    End Sub Form 6: PrivateSub Command1_Click() Form5.Show End Sub Private Sub Command2_Click() Form10.Show End Sub Private Sub Command3_Click() Form4.Show End Sub Form 7:
  • 167.
    Private Sub Command1_Click() Form5.Show EndSub Private Sub Command2_Click() Form10.Show End Sub Form 8:
  • 168.
    Private Sub Command1_Click() Data1.Recordset.AddNew EndSub Private Sub Command2_Click() Form3.Show End Sub Form 9: Private Sub Command1_Click() Data1.Recordset.AddNew End Sub Private Sub Command2_Click() Form5.Show End Sub Form 10:
  • 169.
    Private Sub Command1_Click() Form2.Show EndSub Private Sub Command2_Click() Form3.Show End Sub Private Sub Command3_Click() Form4.Show End Sub Private Sub Command4_Click() Form5.Show End Sub Class modules: Customer 1: Option Explicit '##ModelId=55AF57340148
  • 170.
    Public customer_name AsVariant '##ModelId=55AF57380290 Private customer_id As Variant '##ModelId=55AF573E003E Private email_id As Variant '##ModelId=55AF57F403A9 Public theemployee As Collection '##ModelId=55AF57540138 Public Sub make_call() End Sub '##ModelId=55AF5759037A Public Sub give_feedback() Form5.Data1.Recordset.AddNew End Sub '##ModelId=55AF575F0119 Public Sub get_solution() End Sub Database: Option Explicit '##ModelId=55AF567503B9 Private product_id As Variant '##ModelId=55B88D2C0196 Private date_of_purchase As Variant '##ModelId=55B88D350157 Public product_cost As Variant '##ModelId=55AF568B01D4
  • 171.
    Public Sub give_customer_info() Form8.Data1.Recordset.AddNew EndSub '##ModelId=55AF5693035B Public Sub give_product_info() End Sub Employee: Option Explicit '##ModelId=55AF577D02FD Public employee_name As Variant '##ModelId=55AF57BC0157 Private employee_id As Variant '##ModelId=55AF57F90261 Public thedatabase As database '##ModelId=55AF57C701E4 Public Sub attend_call() End Sub '##ModelId=55AF57CD000F Public Sub get_feedback() Form5.Data1.Recordset.AddNew MsgBox "feedback is saved in your database" End Sub '##ModelId=55AF57D50119 Public Sub give_solution() End Sub
  • 172.
    PSNACET PERFORMANCE 30 PREPARATION 30 RECORD40 TOTAL 100 CONCLUSION: Thus the project for BPO management System was designed and codes are generated and then it was executed successfully.
  • 173.
    EX.NO.14 LIBRARY MANAGEMENTSYSTEM DATE: AIM To analyze, design and develop code for Library Management System using Rational Rose software PROBLEM STATEMENT The case study titled Library Management System is library management software for the purpose of monitoring and controlling the transactions in a library. This case study on the library management system gives us the complete information about the library and the daily transactions done in a Library. We need to maintain the record of new s and retrieve the details of books available in the library which mainly focuses on basic operations in a library like adding new member, new books, and up new information, searching books and members and facility to borrow and return books. It features a familiar and well thought-out, an attractive user interface, combined with strong searching, insertion and reporting capabilities. The report generation facility of library system helps to get a good idea of which are ths borrowed by the members, makes users possible to generate hard copy. OVERALL DESCRIPTION The Online Course Reservation System is an integrated system that has four modules as part of it. The four modules are, 1) Login for Student: Using this module student login to the system using his/her unique username and password. 2) Search a book: The details are stored in book table in database by giving the details about the selecting books 3) Form for Registration: In this module the new user can apply for his/her library membership 4) Return Book:In this module the user can return the book. 5) Renewal Book: In this module the user can renewal the book before the due date is exceed.otherwise paying the fine. SOFTWARE REQUIRMENTS  Microsoft Visual Basic 6.0  Rational Rose
  • 174.
     Microsoft Access HARDWAREREQUIRMENTS  128MB RAM  Pentium III Processor ANALYSIS MODELING The project can be explained diagrammatically using the following diagrams: USE CASE DIAGRAM: student faculty enter id enter password invalid id/pass word no fine magazine author book login <<include>> <<include>> <<extend>> search book <<include>> <<include>> request book payfine <<extend>> borrower issue the book if available pay fine return date exits check validity search the book avalability return the book librarian data base update detail
  • 175.
  • 176.
    SEQUENCE DIAGRAM: borrower librariansystem 4: requestbook 6: return the book 10: update data 9: pay fine 7: check validity 8: pay fine return date exits 1: submit id card 2: verify the user name and password 5: issue the book if available 3: search book
  • 177.
    COLLABORATION DIAGRAM: ACTIVITY DIAGRAM: borrowerlibrarian system 4: requestbook 6: return the book 9: pay fine 8: pay fine return date exits 5: issue the book if available 3: search book 10: update data 7: check validity 2: verify the user name and password 1: submit id card request book log in search book check due date pay fine date exits if available passworduser name issue book return book no fine update the detail yes no
  • 178.
    STATE DIAGRAM: COMPONENTDIAGRAM: DEPLOYMENT DIAGRAM: systemidlesearch returnn issueerequest [ if available ] calculatin g fine [ valid member ] [ return book borrowed book ] [ calculating fine if return date exits ][ update detail in the system ] [ book available ] [ not available ] borrower librarian database librarymanagement system books
  • 179.
    IMPLEMENTATION Login form: Private SubCommand1_Click() Do If Form1.Data1.Recordset.EOF Then Form1.Data1.Recordset.MoveFirst library manage ment system borrower librarian database
  • 180.
    If (Form1.Text1.Text =Form1.Data1.Recordset.Fields(0)) And (Form1.Text2.Text = Form1.Data1.Recordset.Fields(1)) Then MsgBox "login suceed" Form2.Show Exit Do Else Form1.Data1.Recordset.MoveNext End If Loop Until Form1.Data1.Recordset.EOF If Form1.Data1.Recordset.EOF Then MsgBox ("invalid login") End If End Sub Private Sub Label1_Click() Form7.Show End Sub Private Sub Command2_Click() Form7.Show End Sub Choice form:
  • 181.
    Private Sub Command1_Click() Form3.Show EndSub Private Sub Command2_Click() Form4.Show End Sub Private Sub Command3_Click() Form5.Show End Sub Private Sub Command4_Click() Form6.Show End Sub Return form:
  • 182.
    Private Sub Command1_Click() If(Text1.Text = "Internet Programming" Or Text1.Text = "ooad" Or Text1.Text = "computer graphics") Then MsgBox "Book is successfully returned........" Form2.Show Else MsgBox "Renewal time exceeding......." End If End Sub Searching form:
  • 183.
    Private Sub Combo1_Change() EndSub Private Sub Command1_Click() Dim a As String a = Text1.Text Dim b As String b = Text2.Text Dim i As Integer For i = 0 To 5 If ((a = Data1.Recordset.Fields(0)) And (b = Data1.Recordset.Fields(1))) Then MsgBox "successfully issued......thank u!!!!!" Exit For Else MsgBox "Sorry....ur book not found...try again!!!!!" End If Next i End Sub
  • 184.
    Private Sub Command2_Click() Form2.Show EndSub Renewal form: Private Sub Command1_Click() If (Text1.Text = "Internet Programming" Or Text1.Text = "ooad" Or Text1.Text = "computer graphics") Then MsgBox "Book is successfully renewaled........" Form2.Show Else MsgBox "Renewal time exceeding......." End If End Sub Registration form
  • 185.
    Private Sub Command1_Click() Data1.Recordset.AddNew MsgBox"successfully registered........" Form2.Show End Sub View books
  • 186.
    CLASS MODULE LIBRARY Option Explicit '##ModelId=55AF6476030E Publicusername As Variant '##ModelId=55AF648502FE Private pw As Variant '##ModelId=55AF648703BA Public ph_no As Variant '##ModelId=55AF658F012C Public NewProperty As databa '##ModelId=55AF659A02DF Public NewProperty2 As Collection '##ModelId=55B89A360327 Public NewProperty3 As Collection '##ModelId=55B89EAB020D Public NewProperty4 As test '##ModelId=55AF649200FB Public Sub qualification_details() End Sub '##ModelId=5602789401B7 Public Sub login() Dim count As Integer For count = 0 To 1 If Form1.Data1.Recordset.EOF = False Then If (Form1.Data1.Recordset.Fields(0) = Form1.Text1.Text) And (Form1.Data1.Recordset.Fields(1) = Form1.Text2.Text) Then MsgBox ("login successful") Form2.Show Exit For '#unloadMe Else MsgBox ("invalid login") Exit For
  • 187.
    End If End If Nextcount End Sub DATABASE Option Explicit '##ModelId=55B88A3F001F Private applicant As Variant '##ModelId=55B88A4800DA Private selected_applicant As Variant '##ModelId=55AF658F012A Public NewProperty As Collection '##ModelId=55AF659602B0 Public therecruiters As Collection '##ModelId=55AF65570030 Public Sub verify_qualification() End Sub '##ModelId=55AF65640224 Public Sub select_canditate() End Sub BORROWER Option Explicit '##ModelId=55AF64B600EB Public designation As Variant '##ModelId=55AF64D4030E Public ph_no As Variant '##ModelId=55AF64DB0272 Public name As Variant '##ModelId=55AF659602B2 Public thedataba As databa '##ModelId=55AF659A02E1 Public NewProperty As Collection
  • 188.
    '##ModelId=55B89A360329 Public theappp AsCollection '##ModelId=55B89EAE0317 Public NewProperty2 As test '##ModelId=55AF64F50197 Public Sub test() End Sub '##ModelId=55AF651F02EF Public Sub marks() End Sub '##ModelId=55AF6524039B Public Sub select_applicant() End Sub LIBRARIAN Option Explicit '##ModelId=55B89E6C029A Private username As Variant '##ModelId=55B89E8A0336 Private pw As Variant '##ModelId=55B89EAB020F Public theappp As appp '##ModelId=55B89EAE0319 Public NewProperty As recruiters '##ModelId=55B89E9102C9 Public Sub apptitude_test() End Sub '##ModelId=55B89E9B00E4 Public Sub technical_test() End Sub
  • 189.
    PSNACET PERFORMANCE 30 PREPARATION 30 RECORD40 TOTAL 100 CONCLUSION Thus the project for Library Management System was designed and codes are generated and then it was executed successfully.
  • 190.
    EX. NO.15 STUDENTINFORMATION SYSTEM DATE: AIM To analyze, design and develop code for Student Information System using Rational Rose software. PROBLEM STATEMENT The student information system is a software application for schools, colleges and universities to manage student data. These system are capable of holding students' test scores, assessment scores, etc. through an electronic grade book.They are also used to hold records of the students' attendance, track student schedules, handling inquiries from students, enrolling new students, managing any other records relevant to students. Students can enter their profile details and update it, if any. They can view their exam schedule and their results. Staffs can view students’ profile and enter marks into system. These details are stored in the database which can be retrieved whenever necessary. OVERALL DESCRIPTION The Student Information System is an integrated system that has four modules as part of it. The three modules are: 1) Login for student and staff: Using this module both student and staff can login to the system using his/her unique username and password respectively. 2) Student updation: In this module, the students register his/her details in the system, which is stored in the database. They can view their exam details and results. 3) Staff updation: In this module, the staffs can register students’ details in the system. They are stored in the database. SOFTWARE REQUIRMENTS  Microsoft Visual Basic 6.0  Rational Rose  Microsoft Access HARDWARE REQUIRMENTS  128MB RAM  Pentium III Processor
  • 191.
    ANALYSIS MODELING The projectcan be explained diagrammatically using the following diagrams:  USE CASE DIAGRAM
  • 192.
  • 193.
  • 194.
  • 195.
  • 196.
  • 197.
    FORM NAME LOGIN PAGE PrivateSub Command1_Click() Dim count As Integer For count = 0 To 5 If Data1.Recordset.EOF = False Then If Data1.Recordset.Fields(0) = Text1.Text And Data1.Recordset.Fields(1) = Text2.Text Then MsgBox ("login successful") Form6.Show Exit For '#unloadMe Else MsgBox ("invalid login") Exit For End If
  • 198.
    End If Next count EndSub Private Sub Command2_Click() Dim count As Integer For count = 0 To 5 If Data2.Recordset.EOF = False Then If Data2.Recordset.Fields(0) = Text3.Text And Data2.Recordset.Fields(1) = Text4.Text Then MsgBox ("login successful") Form2.Show Exit For ‘#unloadMe Else MsgBox ("invalid login") Exit For End If End If Next count End Sub Private Sub Command3_Click() Text1.Text = "" Text2.Text = "" End Sub Private Sub Command4_Click() Text3.Text = "" Text4.Text = ""
  • 199.
    End Sub Private SubCommand1_Click() Form3.Show End Sub Private Sub Command2_Click() Form5.Show End Sub EXAM SCHEDULE EXAM DETAILS
  • 200.
    Private Sub Command1_Click() Form1.Show EndSub Private Sub Command2_Click() Dim count As Integer For count = 0 To 5 If Data1.Recordset.EOF = False Then If Text6.Text = Data1.Recordset.Fields(0) Then 'MsgBox ("login successful") Text1.Text = Data1.Recordset.Fields(1) Text2.Text = Data1.Recordset.Fields(2) Text3.Text = Data1.Recordset.Fields(3) Text4.Text = Data1.Recordset.Fields(4) Text5.Text = Data1.Recordset.Fields(5) Exit For
  • 201.
    '#unloadMe Else MsgBox ("invalid regno") Exit For End If End If Next count End Sub Private Sub Command3_Click() Text1.Text = "" Text2.Text = "" Text3.Text = "" Text4.Text = "" Text5.Text = "" Text6.Text = "" End Sub STUDENT PROFILE
  • 202.
    Private Sub Command1_Click() Form4.Show EndSub Private Sub Command2_Click() Dim count As Integer For count = 0 To 4 If Data1.Recordset.EOF = False Then If Data1.Recordset.Fields(1) = Text2.Text Then Text1.Text = Data1.Recordset.Fields(0) Text3.Text = Data1.Recordset.Fields(2) Text4.Text = Data1.Recordset.Fields(3) Text5.Text = Data1.Recordset.Fields(4) Text6.Text = Data1.Recordset.Fields(5) Exit For '#Unload Me
  • 203.
    Else MsgBox ("invalid registernumber") End If End If Next count End Sub Private Sub Command3_Click() Text1.Text = "" Text2.Text = "" Text3.Text = "" Text4.Text = "" Text5.Text = "" Text6.Text = "" End Sub SERIAL TEST MARKS
  • 204.
    Dim a AsDB Private Sub Command1_Click() Set a = New DB a.store End Sub Private Sub Command2_Click() Form1.Show End Sub PSNACET PERFORMANCE 30 PREPARATION 30 RECORD 40 TOTAL 100 CONCLUSION Thus the project for Student Information System was designed and codes are generated and then it was executed successfully.