BUSINESS PROCESS MAPS
Wipro Consulting Confidential 2
Contents
• SAPIN Departments
• Manufacturing
• Purchase
• Sales and Marketing
• Finance and Accounts
MANUFACTURING
Wipro Consulting Confidential 4
Modular BOM
Wipro Consulting Confidential 5
Material Planning
Wipro Consulting Confidential 6
Material Planning – Actual Sales Order
Wipro Consulting Confidential 7
Production Planning
PURCHASE
Wipro Consulting Confidential 9
Purchase
Wipro Consulting Confidential 10
Vendor Rating
SALES AND MARKETING
Wipro Consulting Confidential 12
Sales Forecast
Wipro Consulting Confidential 13
Order Booking – Price Amendment
Wipro Consulting Confidential 14
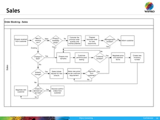
Sales
Wipro Consulting Confidential 15
Order Booking
Wipro Consulting Confidential 16
Invoicing
FINANCE and ACCOUNTS
Wipro Consulting Confidential 18
Accounts Payable
Wipro Consulting Confidential 19
Accounts Receivable
Wipro Consulting Confidential 20
Fixed Asset Management
Fixed Assets
(Major Activities)
Fixed Assets
(Major Activities)
Maintain Asset Master
Calculate
Depreciation
Asset Disposal /
Write-Off
Status of asset is changed and
the asset is deleted form the
master list
Post depreciation in to P&L
account
Addition date, disposal date
Profit and Loss on sale of
asset
Written down value
calculation etc.
Depreciation type,
depreciation formula
Sold and written –off asset
Depreciation rule followed
is Straight Line Method
Asset Code, Asset Details,
Location, cost, break-up of
cost
Disposal & write-off
Depreciation
Asset Master
Wipro Consulting Confidential 21
General Ledger Management
General Ledger
General Ledger
Journal Entries –
Settlements &
Adjustments
Month-end (Period End) closing
vouchers - accruals & provisions
Summary reports for management reporting
are then generated manually
Write-offs
Build financial reports/statements
Perform period end closing
Interfacing with he other modules like – AP,
AR, BFM, FAM, GL & PP
Post pre-paid expenses, accruals, all this is
done manually
Journal Proof reports are generated for
validation. After validation the entries are
posted into the system
Post inventory receipts issues &
adjustments, Depreciations
Accruals and Pre payment are done
manually
Post payroll entries from journals to GL,
this is currently done manually
Prepare Journal values manually and update
entries automatically into the system
Period End Closing – Voucher Accruals &
Provisions
Journal Entries – Settlements &
Adjustments
Wipro Consulting Confidential 22
Payroll Processing
Payroll
Payroll
Generate Salary
Statements
Vacation Settlement
Deduct and calculate final pay for processing
Calculation and inclusion of overtime
payment, night shift allowance and vacation
settlement
Calculate the GOSI amount as per the rules
Vacation salary is manually calculated and is
then manually adjusted in the payroll
Salary deductions (Late coming, Fines and
Advance salary) deductions list from accounts
Calculate payment to be made based on
leave records and eligibilities
Check Leave Record
Verify and get information on Leave
balance, travel destination, tickets
Card punching data is collected electronically
and is integrated with the EMIS system
Vacation Settlement
Generate Salary Statement

Business_Process_Maps_for technolofy business

  • 1.
  • 2.
    Wipro Consulting Confidential2 Contents • SAPIN Departments • Manufacturing • Purchase • Sales and Marketing • Finance and Accounts
  • 3.
  • 4.
  • 5.
    Wipro Consulting Confidential5 Material Planning
  • 6.
    Wipro Consulting Confidential6 Material Planning – Actual Sales Order
  • 7.
    Wipro Consulting Confidential7 Production Planning
  • 8.
  • 9.
  • 10.
  • 11.
  • 12.
  • 13.
    Wipro Consulting Confidential13 Order Booking – Price Amendment
  • 14.
  • 15.
  • 16.
  • 17.
  • 18.
    Wipro Consulting Confidential18 Accounts Payable
  • 19.
    Wipro Consulting Confidential19 Accounts Receivable
  • 20.
    Wipro Consulting Confidential20 Fixed Asset Management Fixed Assets (Major Activities) Fixed Assets (Major Activities) Maintain Asset Master Calculate Depreciation Asset Disposal / Write-Off Status of asset is changed and the asset is deleted form the master list Post depreciation in to P&L account Addition date, disposal date Profit and Loss on sale of asset Written down value calculation etc. Depreciation type, depreciation formula Sold and written –off asset Depreciation rule followed is Straight Line Method Asset Code, Asset Details, Location, cost, break-up of cost Disposal & write-off Depreciation Asset Master
  • 21.
    Wipro Consulting Confidential21 General Ledger Management General Ledger General Ledger Journal Entries – Settlements & Adjustments Month-end (Period End) closing vouchers - accruals & provisions Summary reports for management reporting are then generated manually Write-offs Build financial reports/statements Perform period end closing Interfacing with he other modules like – AP, AR, BFM, FAM, GL & PP Post pre-paid expenses, accruals, all this is done manually Journal Proof reports are generated for validation. After validation the entries are posted into the system Post inventory receipts issues & adjustments, Depreciations Accruals and Pre payment are done manually Post payroll entries from journals to GL, this is currently done manually Prepare Journal values manually and update entries automatically into the system Period End Closing – Voucher Accruals & Provisions Journal Entries – Settlements & Adjustments
  • 22.
    Wipro Consulting Confidential22 Payroll Processing Payroll Payroll Generate Salary Statements Vacation Settlement Deduct and calculate final pay for processing Calculation and inclusion of overtime payment, night shift allowance and vacation settlement Calculate the GOSI amount as per the rules Vacation salary is manually calculated and is then manually adjusted in the payroll Salary deductions (Late coming, Fines and Advance salary) deductions list from accounts Calculate payment to be made based on leave records and eligibilities Check Leave Record Verify and get information on Leave balance, travel destination, tickets Card punching data is collected electronically and is integrated with the EMIS system Vacation Settlement Generate Salary Statement