KEMAHIRAN GEOGRAFI
ARAH : JENIS – JENIS BEARING
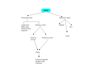
• 2. Cara yang paling tepat untuk menentukan
    arah adalah dengan menggunakan kompas
     magnetik.
    Arah mata angin pada kompas di baca
    mengikut arah pusingan jam iaitu dari utara
    (0°)
    Tiap-tiap mata angin kompas mempunyai
    nilai sudut dalam unit darjah.
• Bearing ialah arah sesuatu tempat dari
  tempat lain yang diukur dalam unit darjah.
• Kompas magnetik dan jangka sudut boleh
  digunakan untuk mengukur bearing.
• Kompas magnetik SILVA merupakan kompas
  yang paling sesuai digunakan di sekolah.
• Dalam peta topografi, bearing ditentukan
  dengan menggunakan jangka sudut.
Tentukan bearing azimut dan bearing sukuan bagi tempat-tempat berikut:

Lampiran 1: Lembaran Kerja
  
1.Lengkapkan jadual yang berikut berdasarkan rajah di bawah.




                              Tempat                Bearing Azimut           Bearing Sukuan
                      (a) Kg. Siasah
                                                                          
                      (b) Kg.Teladan
                                                                          
                      (c) Kg.Seberang
                                                                          
                      (d) Kg.Bidadari
                                                                          
320⁰
                                        45⁰




                    360⁰ / 0⁰




                 
       270⁰                     90⁰




                      180⁰

260⁰                                  105⁰
U40⁰B
                                  U45⁰T



                      U
                      0⁰




         B
                   
                            T
        90⁰                90⁰




                      S
                      0⁰
S80⁰B                            S80⁰T
Lampiran 2


                                
                                 

http://www.tutor.com.my/tutor/arkib2002.asp?e=PMR&s=GEO&b=JAN&m=3&t=&r=g&i=PNP

Bearing

  • 1.
    KEMAHIRAN GEOGRAFI ARAH :JENIS – JENIS BEARING
  • 2.
    • 2. Carayang paling tepat untuk menentukan arah adalah dengan menggunakan kompas magnetik. Arah mata angin pada kompas di baca mengikut arah pusingan jam iaitu dari utara (0°) Tiap-tiap mata angin kompas mempunyai nilai sudut dalam unit darjah.
  • 4.
    • Bearing ialaharah sesuatu tempat dari tempat lain yang diukur dalam unit darjah. • Kompas magnetik dan jangka sudut boleh digunakan untuk mengukur bearing. • Kompas magnetik SILVA merupakan kompas yang paling sesuai digunakan di sekolah. • Dalam peta topografi, bearing ditentukan dengan menggunakan jangka sudut.
  • 7.
    Tentukan bearing azimutdan bearing sukuan bagi tempat-tempat berikut: Lampiran 1: Lembaran Kerja    1.Lengkapkan jadual yang berikut berdasarkan rajah di bawah. Tempat Bearing Azimut Bearing Sukuan (a) Kg. Siasah     (b) Kg.Teladan     (c) Kg.Seberang     (d) Kg.Bidadari    
  • 8.
    320⁰ 45⁰ 360⁰ / 0⁰   270⁰ 90⁰ 180⁰ 260⁰ 105⁰
  • 9.
    U40⁰B U45⁰T U 0⁰ B   T 90⁰ 90⁰ S 0⁰ S80⁰B S80⁰T
  • 10.
    Lampiran 2        http://www.tutor.com.my/tutor/arkib2002.asp?e=PMR&s=GEO&b=JAN&m=3&t=&r=g&i=PNP