Embed presentation
Downloaded 47 times












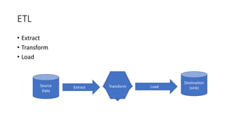
Azure Data Factory is a cloud data integration service that allows users to create data-driven workflows (pipelines) comprised of activities to move and transform data. Pipelines contain a series of interconnected activities that perform data extraction, transformation, and loading. Data Factory connects to various data sources using linked services and can execute pipelines on a schedule or on-demand to move data between cloud and on-premises data stores and platforms.










