Assignment 27:
Timelines (Draft 3)
Judy Ibelgauptiene
Katia Martins
Leticia Silva
Noor Naoum
Story In 14 Bullet Points
1. Katherine getting out the shower (close ups and mid shots).
2. Katherine going upstairs to her room to get ready.
3. Katherine getting dressed to leave the house.
4. Katherine starts seeing Porphyria everywhere causing her to
panic.
5. Katherine opens her eyes on the bus (POV).
6. Stranger taps Katherine on shoulder and asks if shes ok. She
turns to the stranger and says yes (shot reverse shot).
7. Stranger taping Katherine again and asking if she’s sure shes ok?
Katherine sees Porphyria instead of stranger when she turns
around (shot reverse shot).
Blue Text – Flashback
Continued..
8. Katherine running off bus.
9. Stranger looking out of window at Katherine/
10. Katherine running down street bumps into a stranger.
Turns around and the stranger turns into Porphyria.
11. Runs down road and into alley way and knocks over a
stranger.
12. Stranger turns head towards Katherine and reveals that
the stranger has turned into Porphyria.
13. Katherine screams and scene blacks out.
Close up of
Katherine grabbing
for a towel.
Mid shot of
Katherine climbing
out the bath.
Mid shot of
Katherine leaving
the bathroom.
Long shot of
Katherine walking.
Close up of Katherines
feet walking up the
stairs.
Close up of Katherine
opening her bedroom
door.
Mid shot of
Katherine getting
her clothes from
her cupboard.
Close up of
Katherines feet
putting her clothes
on.
POV of Katherine
putting her scarf on.
Long shot of Katherine
closing her cupboard
and looking in the
mirror and seeing
Porphyria.
Mid shot of
Katherine going to
sit down at her desk
and putting make up
on. Close up of
mirror on table with
Porphyria in the
corner. Mid shot of
Katherine turning
around.
Katia
Martins
Noor
Naoum
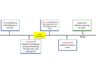
POV of Katherine
with Porphyria in
her face.
Long shot of
Katherine standing up
quickly and pushing
her chair over, and
tripping over.
Close up of Katherines
face. Katherines POV
of Porphyria across
room.
Long shot of
Katherine alone in
room.
Close up of
Katherine opening
her eyes.
Judy
Ibelgauptiene
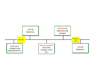
Close up of
strangers hand
tapping Katherine.
POV Of
Katherine.
Mid shot of
Katherine and
stranger.
POV Of
Katherine.
Over the shoulder
shot of the
stranger on the
bus.
Costumes
By
Music By
Katherine runs
off bus. Mid Shot
of stranger from
outside of bus.
POV Of stranger
watching
Katherine run.
POV Of Katherine
looking at stranger
1. Sees Porphyria.
Keeps running.
Close up of
stranger 1s face.
Long shot of
Katherine running
from bus stop. Long
shot from front of
Katherine running.
Mid shot of
Katherine
running towards
camera.
Edited By
Mid shot of
Katherine turns
around to look
behind her.
Long shot of
Katherine
running.
Katherine’s POV.
Mid shot of
Stranger 2.
Long shot of
Katherine and
Stranger 2.
Long shot of
Katherine and
Stranger 2. High
angle of the two.
Long shot of
Katherine running.
Directed By
Katherines POV. Mid shot
of stranger 2. Mid shot of
Katherine.
Close up of stranger 2
turning her head and
actually being Porphyria.
Katherine screams. Scene
cuts to black but
screaming continues.
Porphyria
Changes From Timelines
Drafts 1 to 3 timelines were all done on powerpoint. One thing which
changed is the first scene, as instead of her looking for her diary she’s getting
ready. Whereas scene 2 and 3 have remained the same. Also instead of
bumping into three strangers she bumps into two.
In draft 1 the first scene was done in a different location, but for draft 2 we
changed location for the first scene however we kept the same location for
this draft three too.
We planned out the new scene on paper however it was very vague so we
retyped it on the computer, and then we added it to the old timeline as the
rest of the scenes stayed the same.

Ass 27 draft 3 VERSION DOS

  • 1.
    Assignment 27: Timelines (Draft3) Judy Ibelgauptiene Katia Martins Leticia Silva Noor Naoum
  • 2.
    Story In 14Bullet Points 1. Katherine getting out the shower (close ups and mid shots). 2. Katherine going upstairs to her room to get ready. 3. Katherine getting dressed to leave the house. 4. Katherine starts seeing Porphyria everywhere causing her to panic. 5. Katherine opens her eyes on the bus (POV). 6. Stranger taps Katherine on shoulder and asks if shes ok. She turns to the stranger and says yes (shot reverse shot). 7. Stranger taping Katherine again and asking if she’s sure shes ok? Katherine sees Porphyria instead of stranger when she turns around (shot reverse shot). Blue Text – Flashback
  • 3.
    Continued.. 8. Katherine runningoff bus. 9. Stranger looking out of window at Katherine/ 10. Katherine running down street bumps into a stranger. Turns around and the stranger turns into Porphyria. 11. Runs down road and into alley way and knocks over a stranger. 12. Stranger turns head towards Katherine and reveals that the stranger has turned into Porphyria. 13. Katherine screams and scene blacks out.
  • 4.
    Close up of Katherinegrabbing for a towel. Mid shot of Katherine climbing out the bath. Mid shot of Katherine leaving the bathroom. Long shot of Katherine walking. Close up of Katherines feet walking up the stairs. Close up of Katherine opening her bedroom door.
  • 5.
    Mid shot of Katherinegetting her clothes from her cupboard. Close up of Katherines feet putting her clothes on. POV of Katherine putting her scarf on. Long shot of Katherine closing her cupboard and looking in the mirror and seeing Porphyria. Mid shot of Katherine going to sit down at her desk and putting make up on. Close up of mirror on table with Porphyria in the corner. Mid shot of Katherine turning around. Katia Martins Noor Naoum
  • 6.
    POV of Katherine withPorphyria in her face. Long shot of Katherine standing up quickly and pushing her chair over, and tripping over. Close up of Katherines face. Katherines POV of Porphyria across room. Long shot of Katherine alone in room. Close up of Katherine opening her eyes. Judy Ibelgauptiene
  • 7.
    Close up of strangershand tapping Katherine. POV Of Katherine. Mid shot of Katherine and stranger. POV Of Katherine. Over the shoulder shot of the stranger on the bus. Costumes By Music By
  • 8.
    Katherine runs off bus.Mid Shot of stranger from outside of bus. POV Of stranger watching Katherine run. POV Of Katherine looking at stranger 1. Sees Porphyria. Keeps running. Close up of stranger 1s face. Long shot of Katherine running from bus stop. Long shot from front of Katherine running. Mid shot of Katherine running towards camera. Edited By
  • 9.
    Mid shot of Katherineturns around to look behind her. Long shot of Katherine running. Katherine’s POV. Mid shot of Stranger 2. Long shot of Katherine and Stranger 2. Long shot of Katherine and Stranger 2. High angle of the two. Long shot of Katherine running. Directed By
  • 10.
    Katherines POV. Midshot of stranger 2. Mid shot of Katherine. Close up of stranger 2 turning her head and actually being Porphyria. Katherine screams. Scene cuts to black but screaming continues. Porphyria
  • 11.
    Changes From Timelines Drafts1 to 3 timelines were all done on powerpoint. One thing which changed is the first scene, as instead of her looking for her diary she’s getting ready. Whereas scene 2 and 3 have remained the same. Also instead of bumping into three strangers she bumps into two. In draft 1 the first scene was done in a different location, but for draft 2 we changed location for the first scene however we kept the same location for this draft three too. We planned out the new scene on paper however it was very vague so we retyped it on the computer, and then we added it to the old timeline as the rest of the scenes stayed the same.