Assignment 27:
Timelines (Draft 2)
Judy Ibelgauptiene
Katia Martins
Leticia Silva
Noor Naoum
Story In 14 Bullet Points
1. Good Kat walking upstairs and going to her room.
2. Good Kat looking for her diary on her desk (long shot).
3. Finding her diary and sitting on her bed and looking through it (Close ups
and extreme close ups).
4. Bad Kat appearing in Good Kat’s room several times causing Good Kat to
panic.
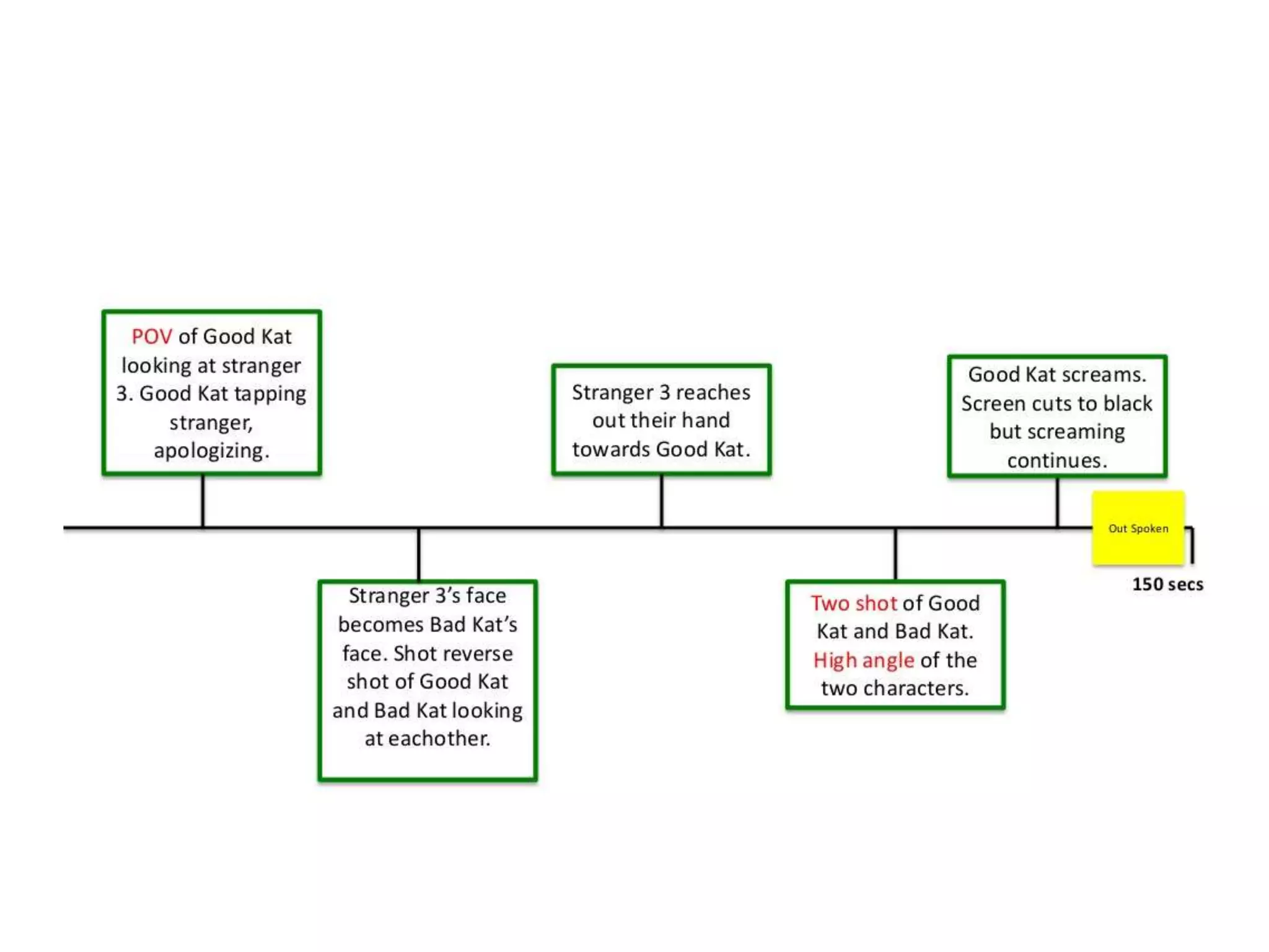
5. Good Kat opens her eyes on the bus (POV).
6. Stranger taps Good Kat on shoulder and asks if shes ok. She turns to the
stranger and says yes (shot reverse shot).
7. Stranger taping Good Kat again and asking if she’s sure shes ok?
Good Kat sees Bad Kat instead of stranger when she turns around (shot
reverse shot).
Blue Text – Flashback
Close up of Good
Kats feet, walking
up stairs.
Mid shot of Good
Kat approaching
door. Close up of
Good Kat opening
door.
Long shot of Good
Kat entering room
and approaching
her desk.
High angle of Good
Kat looking for
diary.
Close up of Good Kat
find her diary. Long shot
of Katherine going to sit
down on her bed. 6
Different extreme close
ups and close ups of
diary.
Good Kats POV.
Long shot of Good
Kat looking around.
High angle of Good
Kat drawing in book.
Good Kats POV.
Mid shots of nobody
there.
Changes From Timelines
The timeline for draft 2 stayed the same as draft 1, apart from
scene 1 being changed.
Also the location of scene 1 changed meaning the scene had
to be altered.
Draft 1 Scene 1

Ass 27 draft 2

  • 1.
    Assignment 27: Timelines (Draft2) Judy Ibelgauptiene Katia Martins Leticia Silva Noor Naoum
  • 2.
    Story In 14Bullet Points 1. Good Kat walking upstairs and going to her room. 2. Good Kat looking for her diary on her desk (long shot). 3. Finding her diary and sitting on her bed and looking through it (Close ups and extreme close ups). 4. Bad Kat appearing in Good Kat’s room several times causing Good Kat to panic. 5. Good Kat opens her eyes on the bus (POV). 6. Stranger taps Good Kat on shoulder and asks if shes ok. She turns to the stranger and says yes (shot reverse shot). 7. Stranger taping Good Kat again and asking if she’s sure shes ok? Good Kat sees Bad Kat instead of stranger when she turns around (shot reverse shot). Blue Text – Flashback
  • 4.
    Close up ofGood Kats feet, walking up stairs. Mid shot of Good Kat approaching door. Close up of Good Kat opening door. Long shot of Good Kat entering room and approaching her desk. High angle of Good Kat looking for diary. Close up of Good Kat find her diary. Long shot of Katherine going to sit down on her bed. 6 Different extreme close ups and close ups of diary.
  • 5.
    Good Kats POV. Longshot of Good Kat looking around. High angle of Good Kat drawing in book. Good Kats POV. Mid shots of nobody there.
  • 10.
    Changes From Timelines Thetimeline for draft 2 stayed the same as draft 1, apart from scene 1 being changed. Also the location of scene 1 changed meaning the scene had to be altered. Draft 1 Scene 1