1
KATA PENGANTAR
“Syukur Alhamdulillah” ungkapan yang patutu dipanjatkan kehadirat Allah SWT atas limpahan rahmat,
kasih sayang dan pertolongan – Nya sehingga makalah yang berjudul “Askep pada klien dengan gangguan pernafasan
Bawah ( Kelaianan pada parenkmim paru / ARDS ) “ ini dapat terselesaikan sebagaimana yang diharapkan.
Shalawat dan Taslim kepada Rasulullah SAW, keluarga, dan pengikutnya hingga hari kiamat.
Adalah penting bagi manasiswa memahami serta menginterprestaikan suatu asuhan keperawatan
sehingga nanti dilapangan dalam hal mempraktekan segala tindakan yang berhubungan dengna penyakit ini dapat
melakukannya dengan baik. Oleh karena itu, penyusun merasa perlu penyajian makalah yang dapat mendukung salah
satu indikator pembelajaran Etika Keperawatan itu sendiri.
Dengan segala kerendahan hati, penyusun menyampaikan bahwa makalah ini masih banyak kekurang
sehingga diperlukan kritik dan saran yang sifatnya membangun guna penyempurnaan makalah ini. Namun terlepas dari
kekurangan yang ada, semoga makalah ini dapat bermanfaat bagi para penggunanya “Mahasiswa AKPER PEMKAB
MUNA”.
Raha, Februari 2013
Penyusun
1
DAFTAR ISI
SAMPUL HALAMAN .....................................................................................................
KATA PENGANTAR......................................................................................................
BAB I PENDAHULUAN
• Latar Belakang.......................................................................................................
• Tujuan....................................................................................................................
• Rumusan Masalah..................................................................................................
BAB II PEMBAHASAN
A. KONSEP PENYAKIT
• Defenisi ARDS.......................................................................................................
• Etiologi ARDS.......................................................................................................
• Dampak terhadapt tubuh.…………………………………………………………
• Patofisiologi dan Penyimpangan KDM ARDS......................................................
• Tanda dan gejala………………………………………......................................
• Prosedur diagnosik…………………………………..........................................
• Penatalaksanaan Medik..........................................................................................
• Komplikasi..............................................................................................................
B. KONSEP ASUHAN KEPERAWATAN
BAB III PENUTUP
• Kesimpulan.............................................................................................................
1
• Saran........................................................................................................................
DAFTAR PUSTAKA
BAB I
PENDAHULUAN
A. Latar Belakang.
ARDS adalah suatu sindrom gagal napas akut akibat kerusakan sawar
membran kapiler alveoli sehingga menyebabkan edema paru akibat peningkatan
permeabilitas. Hal ini dapat timbul sebagai komplikasi pada berbagai penyakit interna dan
bedah. Harus dibedakan antara ARDS dengan acute lung injury (ALI) yaitu suatu bentuk
ARDS yang lebih ringan. Edema paru biasanya disebabkan peningkatan tekanan pembuluh
kapiler paru (misalnya pada gagal jantung kiri), tapi edema paru pada ARDS timbul akibat
peningkatan permeabilitas kapiler alveolar.
Pada keadaan normal terdapat keseimbangan antara tekanan onkotik (osmotik)
dan hidrostatik antara kapiler paru dan alveoli. Tekanan hidrostatik yang pada gagal jantung
menyebabkan edema paru. Sedangkan pada gagal ginjal terjadi retensi cairan yang
menyebabkan volume overload dan diikuti edema paru. Hipoalbuminemia pada sindrom
nefrotik atau malnutrisi menyebabkan tekanan onkotik sehingga terjadi edema paru. Pada
tahap awal terjadinya edema paru terdapat peningkatan kandungan cairan di jaringan
interstisial antara kapiler dan alveoli.
Pada ARDS dipikirkan bahwa kaskade inflamasi timbul beberapa jam
kemudian yang berasal dari suatu fokus kerusakan jaringan tubuh. Neutrofil yang teraktivasi
akan beragregasi dan melekat pada sel endotel yang kemudian menyebabkan pelepasan
berbagai toksin, radikal bebas, dan mediator inflamasi seperti asam arakidonat, kinin, dan
1
histamin. Proses kompleks ini dapat diinisiasi oleh berbagai macam keadaan atau penyakit dan
hasilnya adalah kerusakan endotel yang berakibat peningkatan permeabilitas kapiler alveolar.
Alveoli menjadi terisi penuh dengan eksudat yang kaya protein dan banyak mengandung
neutrofil dan sel inflamasi sehingga terbentuk membran hialin. Karakteristik edema paru pada
ARDS/ALI adalah tidak adanya peningkatan tekanan pulmonal (hipertensi pulmonal).
Hal ini dapat dibuktikan dengan pemeriksaan Swan-Ganz cathether. Tekanan
baji paru menggambarkan tekanan atrium kiri dan pada ARDS < 18 mmHg. ARDS/ALI
merupakan suatu respons terhadap berbagai macam injuri atau penyakit yang mengenai paru-
paru baik itu secara langsung atau tidak langsung. Berbagai keadaan dan penyakit dasar yang
dapat menyebabkan timbulnya ARDS/ALI yaitu: Langsung antara lain: Aspirasi asam
lambung, Tenggelam, Kontusio paru, Pnemonia berat, Emboli lemak, Emboli cairan amnion,
Inhalasi bahan kimia dan Keracunan oksigen. Sedangkan Tidak langsung, terdiri dari Sepsis,
Trauma berat, Syok hipovolemik, Transfusi darah berulang, Luka bakar, Pankreatitis,
Koagulasi intravaskular diseminata dan Anafilaksis.
Sekitar 12-48 jam setelah penyebab atau faktor pencetus timbul, mula-mula pasien
terlihat sesak (takipnea) dan takikardia. Analisis gas darah (AGD) memperlihatkan
hipoksemia berat yang kurang respons dengan terapi oksigen Foto toraks memperlihatkan
gambaran infiltrat bilateral yang difus tanpa disertai oleh gejala edema paru kardiogenik. b.
Fenomena penyakit yang ada : Walaupun banyak penelitian telah dilakukan untuk mengetahui
mekanisme ARDS, perbaikan pengobatan dan teknik ventilator tapi mortalitas pasien dengan
ARDS masih cukup tinggi yaitu > 50%. Beberapa pasien yang bertahan hidup akan
didapatkan fibrosis pada parunya dan disfungsi pada proses difusi gas/udara Sebagian pasien
dapat pulih kembali dengan cukup baik walaupun setelah sakit berat dan perawatan ICU yang
lama.
B. Tujuan.
Adapun tujuan penulisan dari makalah ini yaitu :
a. Sebagai pemenuhan tugas mata kuliah KMB II
b. Untuk mengetahui tentang ARDS.
c. Sebagai bahan bacaan atau bahan perbandingan dalam pengembangan tentang KMB
I
C. Batasan Masalah
1. Konsep Penyakit
1
• Pengertian
• Etiologi
• Patofsiologi dan Penyimpangan KDM
• Tanda dan Gejala
• Prosedur Diagnosik
• Manajemen Medik
• Komplikasi
2. Konsep Askep
• Pengkajian
• Dianosa
• Intervensi
• Implementasi
• Evaluasi
BAB II
PEMBAHASAN
A. Konsep Penyakit
1. Definisi
Gangguan paru yang progresif dan tiba-tiba ditandai dengan sesak napas yang berat,
hipoksemia dan infiltrat yang menyebar dikedua belah paru.
2. Etiologi
ARDS berkembang sebagai akibat kondisi atau kejadian berbahaya berupa trauma
jaringan paru baik secara langsung maupun tidak langsung.
Faktor Resiko
a. Trauma langsung pada paru
• Pneumoni virus,bakteri,fungal
• Contusio paru
• Aspirasi cairan lambung
• Inhalasi asap berlebih
1
• Inhalasi toksin
• Menghisap O2 konsentrasi tinggi dalam waktu lama
b. Trauma tidak langsung
• Sepsis
• Shock
• DIC (Dissemineted Intravaskuler Coagulation)
• Pankreatitis
• Uremia
• Overdosis Obat
• Idiophatic (tidak diketahui)
• Bedah Cardiobaypass yang lama
• Transfusi darah yang banyak
• PIH (Pregnand Induced Hipertension)
• Peningkatan TIK
• Terapi radiasi
3. Dampak terhadap tubuh
A. Sistem pernafasan
• Kerusakan pada mekanisme pertahanan saluran pernafasan ( Tidak efektifnya
jalan nafas )
B. Sistem Muskuloskeletal
• Kelemahan otot
• Mudah Lelah ( Intoleransi Aktifitas )
C. Sistem pencernaan
• Penurunan nafsu makan
• Penurunan berat bada ( Gangguan pemenuhan nutrisi )
1
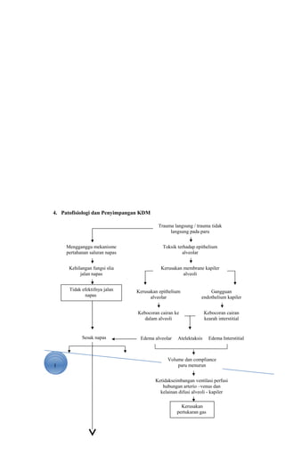
4. Patofisiologi dan Penyimpangan KDM
Trauma langsung / trauma tidak
langsung pada paru
Toksik terhadap epithelium
alveolar
Kerusakan membrane kapiler
alveoli
Kerusakan epithelium
alveolar
Gangguan
endothelium kapiler
Kebocoran cairan ke
dalam alveoli
Kebocoran cairan
kearah interstitial
Volume dan compliance
paru menurun
Ketidakseimbangan ventilasi perfusi
hubungan arterio –venus dan
kelainan difusi alveoli - kapiler
Kerusakan
pertukaran gas
Edema alveolar Atelektaksis Edema Interstitial
Mengganggu mekanisme
pertahanan saluran napas
Kehilangan fungsi slia
jalan napas
Tidak efektifnya jalan
napas
Sesak napas
1
5. Manifestasi Klinik
ARDS merupakan suatu respons terhadap berbagai macam injuri atau penyakit
yang mengenai paru-paru baik itu secara langsung atau tidak langsung. berbagai
keadaan dan penyakit dasar yang dapat menyebabkan timbulnya ards/ali yaitu:
langsung antara lain: aspirasi asam lambung, tenggelam, kontusio paru, pnemonia
berat, emboli lemak, emboli cairan amnion, inhalasi bahan kimia dan keracunan
oksigen. sedangkan tidak langsung, terdiri dari sepsis, trauma berat, syok
hipovolemik, transfusi darah berulang, luka bakar, pankreatitis, koagulasi intravaskular
diseminata dan anafilaksis.
Sekitar 12-48 jam setelah penyebab atau faktor pencetus timbul, mula-mula pasien
terlihat sesak (takipnea) dan takikardia. analisis gas darah (agd) memperlihatkan
hipoksemia berat yang kurang respons dengan terapi oksigen foto toraks
memperlihatkan gambaran infiltrat bilateral yang difus tanpa disertai oleh gejala
edema paru kardiogenik.
• Peningkatan jumlah pernapasan
• Klien mengeluh sulit bernapas, retraksi dan sianosis
Penurunan
nafsu makan
Intake nutrisi
tak adekuat
Penurunan berat
badan
Gangguan
pemenuhan nutrisi
Kelemahan otot
Mudah lelah
Intoleransi
aktivitas
Perubahan
status kesehatan
Koping individu
tak efektif
Kurang info
tentang penyakit
Stress psikologis
Ansietas
1
• Pada Auskultasi mungkin terdapat suara napas tambahan
6. Pemeriksaan diagnostik
• Chest X-Ray
• ABGs/Analisa gas darah
• Pulmonary Function Test
• Shunt Measurement (Qs/Qt)
• Alveolar-Arterial Gradient (A-a gradient)
• Lactic Acid Level
7. Penatalaksanaan
Penatalaksanaan ARDS terdiri atas penatalaksanaan terhadap penyakit dasar
yang dikombinasi dengan penatalaksanaan suportif terutama mempertahankan
oksigenasi yang adekuat dan optimalisasi fungsi hemodinamik sehingga diharapkan
mekanisme kompensasi tubuh akan bekerja dengan baik bila terjadi gagal multiorgan.
Penatalaksanaan penyakit dasar sangat penting, misalnya penatalaksanaan
hipotensi dan eradikasi sumber infeksi pada sepsis.
Khas pada ARDS, hipoksemia yang terjadi refrakter terhadap terapi oksigen
dan hal ini kemungkinan diakibatkan adanya shunting (pirau) darah melalui daerah
paru yang tidak terventilasi yang disebabkan alveoli terisi eksudat protein dan terjadi
atelektasis.
Continous positive airway pressure (CPAP) dapat mencegah atelektasis
alveolar, mengurangi disfungsi ventilasi/perfusi dan membantu kerja pernapasan.
Kebutuhan untuk intubasi dan ventilasi mekanik mungkin akan semakin besar
sehingga pasien harus dirawat di unit perawatan intensif. Positive end expiratory
pressure (PEEP) 25-15 mmH2O dapat digunakan untuk mencegah alveoli menjadi
kolaps. Tekanan jalan napas yang tinggi yang terjadi pada ARDS dapat menyebabkan
penurunan cairan jantung dan peningkatan risiko barotrauma (misalnya
pneumotoraks).
Tekanan tinggi yang dikombinasi dengan konsentrasi O2 yang tinggi sendiri
dapat menyebabkan kerusakan mikrovaskular dan mencetuskan terjadinya
permeabilitas yang meningkat hingga timbul edema paru. Salah satu bentuk teknik
ventilator yang lain yaitu inverse ratio ventilation dapat memperpanjang fase inspirasi
sehingga transport oksigen dapat berlangsung lebih lama dengan tekanan yang lebih
1
rendah. extra corporeal membrane oxygenation (ECMO) menggunakan membran
eksternal artifisial untuk membantu transport oksigen dan membuang CO2. Strategi
terapi ventilasi ini tidak begitu banyak memberikan hasil yang memuaskan untuk
memperbaiki prognosis secara umum tapi mungkin bermanfaat pada beberapa kasus.
Optimalisasi fungsi hemodinamik dilakukan dengan berbagai cara. Dengan
menurunkan tekanan arteri pulmonal berarti dapat membantu mengurangi kebocoran
kapiler paru. Caranya ialah dengan restriksi cairan, penggunaan diuretik dan obat
vasodilator pulmonar (nitric oxide/NO). Pada prinsipnya penatalaksanaan
hemodinamik yang penting yaitu mempertahankan keseimbangan yang optimal antara
tekanan pulmoner yang rendah untuk mengurangi kebocoran ke dalam alveoli, tekanan
darah yang adekuat untuk mempertahankan perfusi jaringan dan transport O2 yang
optimaI. Kebanyakan obat vasodilator arteri pulmonal seperti nitrat dan antagonis
kalsium juga dapat menyebabkan vasodilatasi sistemik sehingga dapat sekaligus
menyebabkan hipotensi dan perfusi organ yang terganggu. Obat-obat inotropik dan
vasopresor seperti dobutamin dan noradrenalin mungkin diperlukan untuk
mempertahankan tekanan darah sistemik dan curah jantung yang cukup terutama pada
pasien dengan sepsis (vasodilatasi sistemik). Inhalasi NO telah digunakan sebagai
vasodilator arteri pulmonal yang selektif. Karena diberikan secara inhalasi sehingga
terdistribusi pada daerah di paru-paru yang menyebabkan vasodilatasi. Vasodilatasi
yang terjadi pada alveoli yang terventilasi akan memperbaiki disfungsi
ventilasi/perfusi sehingga dengan demikian fungsi pertukaran gas membaik. NO secara
cepat diinaktivasi oleh hemoglobin mencegah reaksi sistemik.
8. Komplikasi
Infeksi paru dan abdomen merupakan komplikasi yang sering dijumpai.
Adanya edema paru, hipoksia alveoli, penurunan surfaktan dan daya aktivitas
surfaktan akan menurunkan daya tahan paru terhadap infeksi. Komplikasi PEEP yang
sering adalah penurunan curah jantung, emfisema subkutis, pneumothoraks dan
pneumomediastinum.
Tingkat kemaknaan ARDS sebagai kedaruratan paru ekstrim dengan rata-rata
mortalitas 50%-70% dapat menimbulkan gejala sisa pada penyembuhan, prognosis
jangka panjang baik. Abnormalitas fisiologik dari ringan sampai sedang yaitu
abnormalitas obstruktif terbatas (keterbatasan aliran udara), defek difusi sedang dan
hipoksemia selama latihan.
1
Hasil positif pada pasien yang sembuh dari ARDS paling mungkin fungsi tiga
dari kemampuan tim kesehatan untuk melindungi paru dari kerusakan lebih lanjut
selama periode pemberian dukungan hidup, pencegahan toksisitas oksigen dan
perhatian terhadap penurunan sepsis.
B. Konsep Asuhan Keperawatan
1. Pengkajian
Keadaan-keadaan berikut biasanya terjadi saat periode latent saat fungsi paru relatif
masih terlihat normal (misalnya 12 – 24 jam setelah trauma/shock atau 5 – 10 hari setelah
terjadinya sepsis) tapi secara berangsur-angsur memburuk sampai tahapan kegagalan
pernafasan. Gejala fisik yang ditemukan amat bervariasi, tergantung daripada pada tahapan
mana diagnosis dibuat.
Pengumpulan Data
A. Biodata
• Identitas klien
Meliputi nama, umur, jenis kelamin, pekerjaan, status, suku/bangsa,
diagnosa, tanggal masuk, tanggal pengkajian, no. medical record, dan
alamat.
1
• Identitas penanggung jawab
Meliputi nama, umur, alamat, jenis kelamin, pekerjaan, alamat, dan
hubungan dengan klien.
Riwayat kesehatan
• Riwayat kesehatan sekarang
• RSMRS
- Kaji apakah klien sebelum masuk rumah sakit memiliki riwayat penyakit
yang sama ketika klien masuk rumah sakit.
• Keluhan utama : Nyeri
• Riwayat keluhan utama
P : nyeri
Q : Terus menerus
R : seluruh persendian,dada, dan perut
S : 4(0-5)
T : saat beraktifitas
• Riwayat kesehatan dahulu
- Kaji apakah klien pernah menderita riwayat penyakit yang sama
sebelumnya.
- Riwayat pemakaian obat-obatan
B. Pengkajian primer
Airway
a. Pengkajian Primer
1) Airway
• Jalan napas tidak normal
• Terdengar adanya bunyi napas ronchi
1
• Tidak ada jejas badan daerah dada
2) Breathing
• Peningkatan frekunsi napas
• Napas dangkal dan cepat
• Kelemahan otot pernapasan
• Kesulitan bernapas : sianosis
3) Circulation
• Penurunan curah jantung : gelisah, letargi, takikardia
• Sakit kepala
• Pingsan
• berkeringat banyak
• Reaksi emosi yang kuat
• Pusing, mata berkunang – kunang
4) Disability
• Dapat terjadi penurunan kesadaran
Triase : merah
C. Pengkajian Sekunder
 Aktivitas / istrahat
Gejala : - Klien mengeluh mudah lelah
- Klien mengatakan kurang mampu melakukan aktivitas
Tanda : - Klien nampak gelisah
- Kelemahan otot
 Sirkulasi
Tanda : - Tekanan darah bisa normal atau meningkat (terjadinya
hipoksemia)
- Hipotensi terjadi pada stadium lanjut (shock).
- Heart rate : takikardi biasa terjadi
- Kulit dan membran mukosa : mungkin pucat, dingin.
- Cyanosis biasa terjadi (stadium lanjut)
 Integritas ego
Gejala : - Klien mengatakan ingin cepat sembuh dari penyakit
- Klien mengatakan takut akan kondisi penyakitnya
Tanda : - Cemas
1
- Ketakutan akan kematian
 Makanan dan cairan
Gejala : - Klien mengatakan nafsu untuk makan kurang
Tanda : - Perubahan berat badan
- Porsi makan tidak dihabiskan
 Pernapasan
Gejala : - Klien mengatakan kesulitan untuk bernapas
- Klien mengatakan merasakan sesak
Tanda : - Peningkatan kerja napas (penggunaan otot pernapasan)
- Bunyi napas mungkin crakles, ronchi, dan suara nafas
bronchial
- Napas cepat
- Perkusi dada : Dull diatas area konsolidasi
- Penurunan dan tidak seimbangnya ekpansi dada
- Peningkatan fremitus (tremor vibrator pada dada yang
ditemukan dengan cara palpasi.
- Sputum encer, berbusa
- Pallor atau cyanosis
a. Pengelompokan data
Data subyektif
- Klien mengeluh mudah lelah
- Klien mengatakan kurang mampu melakukan aktivitas
- Klien mengatakan ingin cepat sembuh dari penyakit
- Klien mengatakan takut akan kondisi penyakitnya
- Klien mengatakan nafsu untuk makan kurang
- Klien mengatakan kesulitan untuk bernapas
- Klien mengatakan merasakan sesak
Data obyektif
- Peningkatan kerja napas (penggunaan otot pernapasan)
- Bunyi napas mungkin crakles, ronchi, dan suara nafas bronchial
- Napas cepat
- Perkusi dada : Dull diatas area konsolidasi
- Penurunan dan tidak seimbangnya ekpansi dada
- Peningkatan fremitus (tremor vibrator pada dada yang ditemukan dengan cara
palpasi.
1
- Sputum encer, berbusa
- Pallor atau cyanosis
- Perubahan berat badan
- Porsi makan tidak dihabiskan
- Cemas
- Ketakutan akan kematian
- Tekanan darah bisa normal atau meningkat (terjadinya hipoksemia)
- Hipotensi terjadi pada stadium lanjut (shock).
- Heart rate : takikardi biasa terjadi
- Kulit dan membran mukosa : mungkin pucat, dingin.
- Cyanosis biasa terjadi (stadium lanjut)
- Klien nampak gelisah
- Kelemahan otot
- Klien nampak mudah lelah bila beraktivitas
-
Analisa data
Data Penyebab Masalah
Ds :
- Klien mengatakan kesulitan
untuk bernapas
- Klien mengatakan
merasakan sesak
Do :
Trauma langsung / tak langsung
pada paru
↓
Mengganggu mekanisme
pertahanan saluran napas
↓
Kehilangan fungsi silia jalan
Tidak efektifnya
jalan napas
1
- Bunyi napas mungkin
crakles, ronchi, dan suara
nafas bronchial
- Perkusi dada : Dull diatas
area konsolidasi
- Peningkatan fremitus
(tremor vibrator pada dada
yang ditemukan dengan cara
palpasi.
- Sputum encer, berbusa
napas
↓
Tidak efektifnya jalan napas
Ds :
- Klien mengatakan kesulitan
untuk bernapas
- Klien mengatakan
merasakan sesak
Do :
- Peningkatan kerja napas
(penggunaan otot
pernapasan)
- Napas cepat
- Penurunan dan tidak
seimbangnya ekpansi dada
- Kulit dan membran mukosa :
mungkin pucat, dingin.
- Cyanosis biasa terjadi
(stadium lanjut)
Trauma langsung / tak langsung
pada paru
↓
Toksik terhadap epithelium
asleolar
↓
Kerusakan membrane kapiler
alveoli
↓
Kerusakan epithelium alveolar
↓
Kebocoran cairan dalam alveoli
↓
Edema alveolar
↓
Wolume dan compliance paru
menurun
↓
Ketidak seimbangan ventilasi
perfusi hubungan arterio – venus
dan kelainan difusi alveoli –
kapiler
↓
Kerusakan pertukaran gas
Gangguan
pertukaran gas
Ds :
- Klien mengeluh mudah lelah
- Klien mengatakan kurang
mampu melakukan aktivitas
Do :
- Kelemahan otot
- Klien nampak mudah lelah
bila beraktivitas
Trauma pada paru
↓
Kerusakan membrane kapiler
alveoli
↓
Edema alveolar dan interstitial
↓
Sesak
↓
Kelemahan otot
↓
Mudah lelah
↓
Intoleransi aktivitas
Intoleransi
aktivitas
Ds :
- Klien mengatakan nafsu
Trauma pada paru
↓
Gangguan
pemenuhan
1
untuk makan kurang
Do :
- Perubahan berat badan
- Porsi makan tidak
dihabiskan
Kerusakan membrane kapiler
alveoli
↓
Edema alveolar dan interstitial
↓
Sesak
↓
Menurunan nafsu makan
↓
Intake nutrisi kurang
↓
Penurunan berat badan
↓
Nutrisi kurang dari kebutuhan
tubuh
nutrisi
Ds :
- Klien mengatakan ingin
cepat sembuh dari penyakit
- Klien mengatakan takut akan
kondisi penyakitnya
Do :
- Cemas
- Ketakutan akan kematian
Gangguan pernapasan
↓
Perubahan status kesehatan
↓
Koping individu tak efektif
↓
Kurang informasi tentang
penyakitnya
↓
Stress psikologis
↓
Ansietas
Ansietas
Prioritas masalah
1) Tidak efektifnya jalan nafas
2) Gangguan pertukaran gas.
3) Gangguan pemenuhan nutrisi
4) Intoleransi aktivitas
5) Ansietas
2. Diagnosa keperawatan
a. Tidak efektifnya jalan nafas berhubungan dengan hilangnya fungsi jalan nafas
b. Gangguan pertukaran gas berhubungan dengan alveolar hipoventilasi, penumpukan
cairan di permukaan alveoli
c. Gangguan pemenuhan nutrisi kurang dari kebutuhan tubuh berhubungan dengan
intake nutrisi tidak adekuat
1
d. Intoleransi aktivitas berhubungan dengan kelemahan otot
e. Cemas/takut berhubungan dengan perubahan status kesehatan
3. Rencana tindakan keperawatan dan Impementasi
a. Tidak efektifnya jalan nafas berhubungan dengan hilangnya fungsi jalan nafas
Tujuan :
- Pasien dapat mempertahankan jalan nafas dengan bunyi nafas yang jernih dan
ronchi (-)
- Pasien bebas dari dispneu
- Mengeluarkan sekret tanpa kesulitan
- Memperlihatkan tingkah laku mempertahankan jalan nafas
Tindakan :
Independen
- Catat perubahan dalam bernafas dan pola nafasnya
® Penggunaan otot-otot interkostal/abdominal/leher dapat meningkatkan
usaha dalam bernafas
- Observasi dari penurunan pengembangan dada dan peningkatan fremitus
® Pengembangan dada dapat menjadi batas dari akumulasi cairan dan
adanya cairan dapat meningkatkan fremitus
- Catat karakteristik dari suara nafas
Suara nafas terjadi karena adanya aliran udara melewati batang tracheo
branchial dan juga karena adanya cairan, mukus atau sumbatan lain dari
saluran nafas
- Catat karakteristik dari batuk
® Karakteristik batuk dapat merubah ketergantungan pada penyebab dan
etiologi dari jalan nafas. Adanya sputum dapat dalam jumlah yang banyak,
tebal dan purulent
- Pertahankan posisi tubuh/posisi kepala dan gunakan jalan nafas tambahan bila
perlu
® Pemeliharaan jalan nafas bagian nafas dengan paten
- Kaji kemampuan batuk, latihan nafas dalam, perubahan posisi dan lakukan
suction bila ada indikasi
® Penimbunan sekret mengganggu ventilasi dan predisposisi perkembangan
atelektasis dan infeksi paru
1
- Peningkatan oral intake jika memungkinkan
® Peningkatan cairan per oral dapat mengencerkan sputum
Kolaboratif
- Berikan oksigen, cairan IV ; tempatkan di kamar humidifier sesuai indikasi
® Mengeluarkan sekret dan meningkatkan transport oksigen
- Berikan therapi aerosol, ultrasonik nabulasasi
® Dapat berfungsi sebagai bronchodilatasi dan mengeluarkan sekret
- Berikan fisiotherapi dada misalnya : postural drainase, perkusi dada/vibrasi jika
ada indikasi
® Meningkatkan drainase sekret paru, peningkatan efisiensi penggunaan otot-
otot pernafasan
- Berikan bronchodilator misalnya : aminofilin, albuteal dan mukolitik
® Diberikan untuk mengurangi bronchospasme, menurunkan viskositas sekret
dan meningkatkan ventilasi
b. Gangguan pertukaran gas berhubungan dengan alveolar hipoventilasi, penumpukan
cairan di permukaan alveoli
Tujuan :
- Pasien dapat memperlihatkan ventilasi dan oksigenasi yang adekuat dengan
nilai ABGs normal
- Bebas dari gejala distress pernafasan
Tindakan :
Independen
- Kaji status pernafasan, catat peningkatan respirasi atau perubahan pola nafas
® Takipneu adalah mekanisme kompensasi untuk hipoksemia dan peningkatan
usaha nafas
- Catat ada tidaknya suara nafas dan adanya bunyi nafas tambahan seperti
crakles, dan wheezing
® Suara nafas mungkin tidak sama atau tidak ada ditemukan. Crakles terjadi
karena peningkatan cairan di permukaan jaringan yang disebabkan oleh
peningkatan permeabilitas membran alveoli – kapiler. Wheezing terjadi
karena bronchokontriksi atau adanya mukus pada jalan nafas
- Kaji adanya cyanosis
® Selalu berarti bila diberikan oksigen (desaturasi 5 gr dari Hb) sebelum
1
cyanosis muncul. Tanda cyanosis dapat dinilai pada mulut, bibir yang indikasi
adanya hipoksemia sistemik, cyanosis perifer seperti pada kuku dan
ekstremitas adalah vasokontriksi.
- Observasi adanya somnolen, confusion, apatis, dan ketidakmampuan
beristirahat
® Hipoksemia dapat menyebabkan iritabilitas dari miokardium
- Berikan istirahat yang cukup dan nyaman
® Menyimpan tenaga pasien, mengurangi penggunaan oksigen
Kolaboratif
- Berikan humidifier oksigen dengan masker CPAP jika ada indikasi
® Memaksimalkan pertukaran oksigen secara terus menerus dengan tekanan
yang sesuai
- Berikan pencegahan IPPB
® Peningkatan ekspansi paru meningkatkan oksigenasi
- Review X-ray dada
® Memperlihatkan kongesti paru yang progresif
- Berikan obat-obat jika ada indikasi seperti steroids, antibiotik, bronchodilator
dan ekspektorant
® Untuk mencegah ARDS
c. Gangguan pemenuhan nutrisi kurang dari kebutuhan tubuh berhubungan dengan
intake nutrisi tidak adekuat
Tujuan :
Dapat meningkatkan nafsu makan klien, porsi makan dihabiskan, peningkatan
berat badan.
Tindakan
Independen
- Evaluasi kemampuan makan
® Mengetahui nafsu makan klien
- Observasi penurunan otot umum, kehilangan lemak subkutan
® Gejala ini indikasi penurunan energy otot dan dapat menurunkan fungsi otot
pernapasan
- Timbang berat badan sesuai indikasi
® Kehilangan berat badan bermakna dan pada saat ini dan masukan makanan
buruk memerikan petunjuk tentang katabolisme, simpanan glikogen otot dan
1
sensitivitas kemudian ventilator
- Berikan makan lembut sering dalam jumlah kecil / mudah dicerna bila mampu
menelan
® Mencegah kelelahan berlebihan, meningkatkan pemasukan dan penurunan
resiko distress gaster
Kolaboratif
- Pastikan diet memenuhi kebutuhan pernapasan sesuai indikasi
® Tinggi karbohidrat, protein dan kalori diperlukan selama ventilasi untuk
memperbaiki fungsi otot pernpaasan, karbohidrat mungkin menurun dan
lemak kadang meningkat sebelum penyapihan upaya untuk mencegah produksi
CO2 berlebihan dan menurunkan kemudi pernapasan
- Awasi pemeriksaan laboratorium sesuai indikasi, contoh serum, transferin,
BUN/kreatinin, glukosa
® Memberikan informasi tentang dukungan nutrisi adekuat / perlu perubahan
d. Intoleransi aktivitas berhubungan dengan kelemahan otot
Tujuan
Membantu pemenuhan kebutuhan sehari-hari klien
Tindakan
Independen
- Evaluasi respons pasien terhada aktivitas. Catat laporan dispnea, peningkatan
kelemahan / kelelahan dan perubahan tanda vital selama dan setelah aktivitas
® Menetapkan kemampuan / kebutuhan pasien dan memudahkan pilihan
intervensi
- Berikan lingkungan tenang dan batasi pengunjung selama fase akut sesuai
indikasi. Dorong penggunaan manajemen stress dan pangalihan yang tepat
® Menurunkan stress dan rangsangan berlebihan, meningkatkan istrahat
- Jelaskan pentingnya istrahat dalam rencana pengobatan dan perlunya
keseimbangan aktivitas dan istrahat
® Tirah baring dipertahankan selama fase akut untuk menurunkan kebutuhan
metabolic, menghemat energy untuk penyembuhan. Pembatasan aktivitas
ditentukan dengan respons individual pasien terhadap aktivitas dan perbaikan
kegagalan pernapasan
- Bantu pasien memilih posisi nyaman untuk istrahat dan tidur
1
® Pasien mungkin nyaman dengan kepala tinggi, tidur di kursi atau menunduk
kedepan meja atau bantal
- Bantu aktivitas perawatan diri yang diperlukan
® Meminimalkan kelelahan dan membantu keseimbangan suplai dan
kebutuhan oksigen
e. Cemas/takut berhubungan dengan krisis situasi, pengobatan , perubahan status
kesehatan, takut mati, faktor fisiologi (efek hipoksemia) ditandai oleh
mengekspresikan masalah yang sedang dialami, tensi meningkat, dan merasa tidak
berdaya, ketakutan, gelisah.
Tujuan :
- Pasien dapat mengungkapkan perasaan cemasnya secara verbal
- Mengakui dan mau mendiskusikan ketakutannya, rileks dan rasa cemasnya
mulai berkurang
- Mampu menanggulangi, mampu menggunakan sumber-sumber pendukung
untuk memecahkan masalah yang dialaminya.
Tindakan
Independen:
- Observasi peningkatan pernafasan, agitasi, kegelisahan dan kestabilan emosi.
® Hipoksemia dapat menyebabkan kecemasan.
- Pertahankan lingkungan yang tenang dengan meminimalkan stimulasi.
Usahakan perawatan dan prosedur tidak menggaggu waktu istirahat.
® Cemas berkurang oleh meningkatkan relaksasi dan pengawetan energi yang
digunakan.
- Bantu dengan teknik relaksasi, meditasi.
® Memberi kesempatan untuk pasien untuk mengendalikan kecemasannya dan
merasakan sendiri dari pengontrolannya.
- Identifikasi persepsi pasien dari pengobatan yang dilakukan
® Menolong mengenali asal kecemasan/ketakutan yang dialami
- Dorong pasien untuk mengekspresikan kecemasannya.
® Langkah awal dalam mengendalikan perasaan-perasaan yang teridentifikasi
dan terekspresi.
- Membantu menerima situsi dan hal tersebut harus ditanggulanginya.
® Menerima stress yang sedang dialami tanpa denial, bahwa segalanya akan
1
menjadi lebih baik.
- Sediakan informasi tentang keadaan yang sedang dialaminya.
® Menolong pasien untuk menerima apa yang sedang terjadi dan dapat
mengurangi kecemasan/ketakutan apa yang tidak diketahuinya. Penentraman
hati yang palsu tidak menolong sebab tidak ada perawat maupun pasien tahu
hasil akhir dari permasalahan itu.
- Identifikasi tehnik pasien yang digunakan sebelumnya untuk menanggulangi
rasa cemas.
® Kemampuan yang dimiliki pasien akan meningkatkan sistem pengontrolan
terhadap kecemasannya
Kolaboratif
- Memberikan sedative sesuai indikasi dan monitor efek yang merugikan.
® Mungkin dibutuhkan untuk menolong dalam mengontrol kecemasan dan
meningkatkan istirahat. Bagaimanapun juga efek samping seperti depresi
pernafasan mungkin batas atau kontraindikasi penggunaan
4, Evaluasi
• Mengecek keefektifan dari jalan nafas pasien
• Memastikan tidak ada penimbunan cairan dipermukaan alveoli
• Memastikan pemenuhan nutrisi klien tetap terjaga
• Menilai status psikologis klien yang berhubungan dengan ansietas
BAB III
PENUTUP
A. Kesimpulan
Definisi
Gangguan paru yang progresif dan tiba-tiba ditandai dengan sesak napas yang berat,
1
hipoksemia dan infiltrat yang menyebar dikedua belah paru.
Etiologi
ARDS berkembang sebagai akibat kondisi atau kejadian berbahaya berupa trauma
jaringan paru baik secara langsung maupun tidak langsung.
B. Saran
Dapat membuka cakrawala pemikiran serta pengetahuan Mahasiswa “ AKPER PEMKAB
MUNA “dalam pembahasan mata kuliah KMB II Tentang Gangguan Sistem Pernafasan
Bawah ( Parencym Paru ) ARDS
DAFTAR PUSTAKA
BUKU :
PATOFISIOLOGI ,Edisi 6 .Penerbit SYLVIA A,PRICE dan LORRAINE M,WILSON
INTERNET :
1
Barbara C, Long. 1996. Perawatan Medikal Bedah. Yayasan Alumni Keperawatan
Padjajaran : Bandung.
Brunner & Suddart, 2001. Keperawatan Medikal Bedah, Edisi 8, Vol 2. EGC : Jakarta.
Carpenito L, J. 2000. Buku Saku Diagnosa Keperawatan Aplikasi Pada Praktek Kinilis, Edisi
6. EGC : Jakarta. Di Akses tanggal 13 Februari 2013
1

Askep ards AKPER PEMKAB MUNA

  • 1.
    1 KATA PENGANTAR “Syukur Alhamdulillah”ungkapan yang patutu dipanjatkan kehadirat Allah SWT atas limpahan rahmat, kasih sayang dan pertolongan – Nya sehingga makalah yang berjudul “Askep pada klien dengan gangguan pernafasan Bawah ( Kelaianan pada parenkmim paru / ARDS ) “ ini dapat terselesaikan sebagaimana yang diharapkan. Shalawat dan Taslim kepada Rasulullah SAW, keluarga, dan pengikutnya hingga hari kiamat. Adalah penting bagi manasiswa memahami serta menginterprestaikan suatu asuhan keperawatan sehingga nanti dilapangan dalam hal mempraktekan segala tindakan yang berhubungan dengna penyakit ini dapat melakukannya dengan baik. Oleh karena itu, penyusun merasa perlu penyajian makalah yang dapat mendukung salah satu indikator pembelajaran Etika Keperawatan itu sendiri. Dengan segala kerendahan hati, penyusun menyampaikan bahwa makalah ini masih banyak kekurang sehingga diperlukan kritik dan saran yang sifatnya membangun guna penyempurnaan makalah ini. Namun terlepas dari kekurangan yang ada, semoga makalah ini dapat bermanfaat bagi para penggunanya “Mahasiswa AKPER PEMKAB MUNA”. Raha, Februari 2013 Penyusun
  • 2.
    1 DAFTAR ISI SAMPUL HALAMAN..................................................................................................... KATA PENGANTAR...................................................................................................... BAB I PENDAHULUAN • Latar Belakang....................................................................................................... • Tujuan.................................................................................................................... • Rumusan Masalah.................................................................................................. BAB II PEMBAHASAN A. KONSEP PENYAKIT • Defenisi ARDS....................................................................................................... • Etiologi ARDS....................................................................................................... • Dampak terhadapt tubuh.………………………………………………………… • Patofisiologi dan Penyimpangan KDM ARDS...................................................... • Tanda dan gejala………………………………………...................................... • Prosedur diagnosik………………………………….......................................... • Penatalaksanaan Medik.......................................................................................... • Komplikasi.............................................................................................................. B. KONSEP ASUHAN KEPERAWATAN BAB III PENUTUP • Kesimpulan.............................................................................................................
  • 3.
    1 • Saran........................................................................................................................ DAFTAR PUSTAKA BABI PENDAHULUAN A. Latar Belakang. ARDS adalah suatu sindrom gagal napas akut akibat kerusakan sawar membran kapiler alveoli sehingga menyebabkan edema paru akibat peningkatan permeabilitas. Hal ini dapat timbul sebagai komplikasi pada berbagai penyakit interna dan bedah. Harus dibedakan antara ARDS dengan acute lung injury (ALI) yaitu suatu bentuk ARDS yang lebih ringan. Edema paru biasanya disebabkan peningkatan tekanan pembuluh kapiler paru (misalnya pada gagal jantung kiri), tapi edema paru pada ARDS timbul akibat peningkatan permeabilitas kapiler alveolar. Pada keadaan normal terdapat keseimbangan antara tekanan onkotik (osmotik) dan hidrostatik antara kapiler paru dan alveoli. Tekanan hidrostatik yang pada gagal jantung menyebabkan edema paru. Sedangkan pada gagal ginjal terjadi retensi cairan yang menyebabkan volume overload dan diikuti edema paru. Hipoalbuminemia pada sindrom nefrotik atau malnutrisi menyebabkan tekanan onkotik sehingga terjadi edema paru. Pada tahap awal terjadinya edema paru terdapat peningkatan kandungan cairan di jaringan interstisial antara kapiler dan alveoli. Pada ARDS dipikirkan bahwa kaskade inflamasi timbul beberapa jam kemudian yang berasal dari suatu fokus kerusakan jaringan tubuh. Neutrofil yang teraktivasi akan beragregasi dan melekat pada sel endotel yang kemudian menyebabkan pelepasan berbagai toksin, radikal bebas, dan mediator inflamasi seperti asam arakidonat, kinin, dan
  • 4.
    1 histamin. Proses kompleksini dapat diinisiasi oleh berbagai macam keadaan atau penyakit dan hasilnya adalah kerusakan endotel yang berakibat peningkatan permeabilitas kapiler alveolar. Alveoli menjadi terisi penuh dengan eksudat yang kaya protein dan banyak mengandung neutrofil dan sel inflamasi sehingga terbentuk membran hialin. Karakteristik edema paru pada ARDS/ALI adalah tidak adanya peningkatan tekanan pulmonal (hipertensi pulmonal). Hal ini dapat dibuktikan dengan pemeriksaan Swan-Ganz cathether. Tekanan baji paru menggambarkan tekanan atrium kiri dan pada ARDS < 18 mmHg. ARDS/ALI merupakan suatu respons terhadap berbagai macam injuri atau penyakit yang mengenai paru- paru baik itu secara langsung atau tidak langsung. Berbagai keadaan dan penyakit dasar yang dapat menyebabkan timbulnya ARDS/ALI yaitu: Langsung antara lain: Aspirasi asam lambung, Tenggelam, Kontusio paru, Pnemonia berat, Emboli lemak, Emboli cairan amnion, Inhalasi bahan kimia dan Keracunan oksigen. Sedangkan Tidak langsung, terdiri dari Sepsis, Trauma berat, Syok hipovolemik, Transfusi darah berulang, Luka bakar, Pankreatitis, Koagulasi intravaskular diseminata dan Anafilaksis. Sekitar 12-48 jam setelah penyebab atau faktor pencetus timbul, mula-mula pasien terlihat sesak (takipnea) dan takikardia. Analisis gas darah (AGD) memperlihatkan hipoksemia berat yang kurang respons dengan terapi oksigen Foto toraks memperlihatkan gambaran infiltrat bilateral yang difus tanpa disertai oleh gejala edema paru kardiogenik. b. Fenomena penyakit yang ada : Walaupun banyak penelitian telah dilakukan untuk mengetahui mekanisme ARDS, perbaikan pengobatan dan teknik ventilator tapi mortalitas pasien dengan ARDS masih cukup tinggi yaitu > 50%. Beberapa pasien yang bertahan hidup akan didapatkan fibrosis pada parunya dan disfungsi pada proses difusi gas/udara Sebagian pasien dapat pulih kembali dengan cukup baik walaupun setelah sakit berat dan perawatan ICU yang lama. B. Tujuan. Adapun tujuan penulisan dari makalah ini yaitu : a. Sebagai pemenuhan tugas mata kuliah KMB II b. Untuk mengetahui tentang ARDS. c. Sebagai bahan bacaan atau bahan perbandingan dalam pengembangan tentang KMB I C. Batasan Masalah 1. Konsep Penyakit
  • 5.
    1 • Pengertian • Etiologi •Patofsiologi dan Penyimpangan KDM • Tanda dan Gejala • Prosedur Diagnosik • Manajemen Medik • Komplikasi 2. Konsep Askep • Pengkajian • Dianosa • Intervensi • Implementasi • Evaluasi BAB II PEMBAHASAN A. Konsep Penyakit 1. Definisi Gangguan paru yang progresif dan tiba-tiba ditandai dengan sesak napas yang berat, hipoksemia dan infiltrat yang menyebar dikedua belah paru. 2. Etiologi ARDS berkembang sebagai akibat kondisi atau kejadian berbahaya berupa trauma jaringan paru baik secara langsung maupun tidak langsung. Faktor Resiko a. Trauma langsung pada paru • Pneumoni virus,bakteri,fungal • Contusio paru • Aspirasi cairan lambung • Inhalasi asap berlebih
  • 6.
    1 • Inhalasi toksin •Menghisap O2 konsentrasi tinggi dalam waktu lama b. Trauma tidak langsung • Sepsis • Shock • DIC (Dissemineted Intravaskuler Coagulation) • Pankreatitis • Uremia • Overdosis Obat • Idiophatic (tidak diketahui) • Bedah Cardiobaypass yang lama • Transfusi darah yang banyak • PIH (Pregnand Induced Hipertension) • Peningkatan TIK • Terapi radiasi 3. Dampak terhadap tubuh A. Sistem pernafasan • Kerusakan pada mekanisme pertahanan saluran pernafasan ( Tidak efektifnya jalan nafas ) B. Sistem Muskuloskeletal • Kelemahan otot • Mudah Lelah ( Intoleransi Aktifitas ) C. Sistem pencernaan • Penurunan nafsu makan • Penurunan berat bada ( Gangguan pemenuhan nutrisi )
  • 7.
    1 4. Patofisiologi danPenyimpangan KDM Trauma langsung / trauma tidak langsung pada paru Toksik terhadap epithelium alveolar Kerusakan membrane kapiler alveoli Kerusakan epithelium alveolar Gangguan endothelium kapiler Kebocoran cairan ke dalam alveoli Kebocoran cairan kearah interstitial Volume dan compliance paru menurun Ketidakseimbangan ventilasi perfusi hubungan arterio –venus dan kelainan difusi alveoli - kapiler Kerusakan pertukaran gas Edema alveolar Atelektaksis Edema Interstitial Mengganggu mekanisme pertahanan saluran napas Kehilangan fungsi slia jalan napas Tidak efektifnya jalan napas Sesak napas
  • 8.
    1 5. Manifestasi Klinik ARDSmerupakan suatu respons terhadap berbagai macam injuri atau penyakit yang mengenai paru-paru baik itu secara langsung atau tidak langsung. berbagai keadaan dan penyakit dasar yang dapat menyebabkan timbulnya ards/ali yaitu: langsung antara lain: aspirasi asam lambung, tenggelam, kontusio paru, pnemonia berat, emboli lemak, emboli cairan amnion, inhalasi bahan kimia dan keracunan oksigen. sedangkan tidak langsung, terdiri dari sepsis, trauma berat, syok hipovolemik, transfusi darah berulang, luka bakar, pankreatitis, koagulasi intravaskular diseminata dan anafilaksis. Sekitar 12-48 jam setelah penyebab atau faktor pencetus timbul, mula-mula pasien terlihat sesak (takipnea) dan takikardia. analisis gas darah (agd) memperlihatkan hipoksemia berat yang kurang respons dengan terapi oksigen foto toraks memperlihatkan gambaran infiltrat bilateral yang difus tanpa disertai oleh gejala edema paru kardiogenik. • Peningkatan jumlah pernapasan • Klien mengeluh sulit bernapas, retraksi dan sianosis Penurunan nafsu makan Intake nutrisi tak adekuat Penurunan berat badan Gangguan pemenuhan nutrisi Kelemahan otot Mudah lelah Intoleransi aktivitas Perubahan status kesehatan Koping individu tak efektif Kurang info tentang penyakit Stress psikologis Ansietas
  • 9.
    1 • Pada Auskultasimungkin terdapat suara napas tambahan 6. Pemeriksaan diagnostik • Chest X-Ray • ABGs/Analisa gas darah • Pulmonary Function Test • Shunt Measurement (Qs/Qt) • Alveolar-Arterial Gradient (A-a gradient) • Lactic Acid Level 7. Penatalaksanaan Penatalaksanaan ARDS terdiri atas penatalaksanaan terhadap penyakit dasar yang dikombinasi dengan penatalaksanaan suportif terutama mempertahankan oksigenasi yang adekuat dan optimalisasi fungsi hemodinamik sehingga diharapkan mekanisme kompensasi tubuh akan bekerja dengan baik bila terjadi gagal multiorgan. Penatalaksanaan penyakit dasar sangat penting, misalnya penatalaksanaan hipotensi dan eradikasi sumber infeksi pada sepsis. Khas pada ARDS, hipoksemia yang terjadi refrakter terhadap terapi oksigen dan hal ini kemungkinan diakibatkan adanya shunting (pirau) darah melalui daerah paru yang tidak terventilasi yang disebabkan alveoli terisi eksudat protein dan terjadi atelektasis. Continous positive airway pressure (CPAP) dapat mencegah atelektasis alveolar, mengurangi disfungsi ventilasi/perfusi dan membantu kerja pernapasan. Kebutuhan untuk intubasi dan ventilasi mekanik mungkin akan semakin besar sehingga pasien harus dirawat di unit perawatan intensif. Positive end expiratory pressure (PEEP) 25-15 mmH2O dapat digunakan untuk mencegah alveoli menjadi kolaps. Tekanan jalan napas yang tinggi yang terjadi pada ARDS dapat menyebabkan penurunan cairan jantung dan peningkatan risiko barotrauma (misalnya pneumotoraks). Tekanan tinggi yang dikombinasi dengan konsentrasi O2 yang tinggi sendiri dapat menyebabkan kerusakan mikrovaskular dan mencetuskan terjadinya permeabilitas yang meningkat hingga timbul edema paru. Salah satu bentuk teknik ventilator yang lain yaitu inverse ratio ventilation dapat memperpanjang fase inspirasi sehingga transport oksigen dapat berlangsung lebih lama dengan tekanan yang lebih
  • 10.
    1 rendah. extra corporealmembrane oxygenation (ECMO) menggunakan membran eksternal artifisial untuk membantu transport oksigen dan membuang CO2. Strategi terapi ventilasi ini tidak begitu banyak memberikan hasil yang memuaskan untuk memperbaiki prognosis secara umum tapi mungkin bermanfaat pada beberapa kasus. Optimalisasi fungsi hemodinamik dilakukan dengan berbagai cara. Dengan menurunkan tekanan arteri pulmonal berarti dapat membantu mengurangi kebocoran kapiler paru. Caranya ialah dengan restriksi cairan, penggunaan diuretik dan obat vasodilator pulmonar (nitric oxide/NO). Pada prinsipnya penatalaksanaan hemodinamik yang penting yaitu mempertahankan keseimbangan yang optimal antara tekanan pulmoner yang rendah untuk mengurangi kebocoran ke dalam alveoli, tekanan darah yang adekuat untuk mempertahankan perfusi jaringan dan transport O2 yang optimaI. Kebanyakan obat vasodilator arteri pulmonal seperti nitrat dan antagonis kalsium juga dapat menyebabkan vasodilatasi sistemik sehingga dapat sekaligus menyebabkan hipotensi dan perfusi organ yang terganggu. Obat-obat inotropik dan vasopresor seperti dobutamin dan noradrenalin mungkin diperlukan untuk mempertahankan tekanan darah sistemik dan curah jantung yang cukup terutama pada pasien dengan sepsis (vasodilatasi sistemik). Inhalasi NO telah digunakan sebagai vasodilator arteri pulmonal yang selektif. Karena diberikan secara inhalasi sehingga terdistribusi pada daerah di paru-paru yang menyebabkan vasodilatasi. Vasodilatasi yang terjadi pada alveoli yang terventilasi akan memperbaiki disfungsi ventilasi/perfusi sehingga dengan demikian fungsi pertukaran gas membaik. NO secara cepat diinaktivasi oleh hemoglobin mencegah reaksi sistemik. 8. Komplikasi Infeksi paru dan abdomen merupakan komplikasi yang sering dijumpai. Adanya edema paru, hipoksia alveoli, penurunan surfaktan dan daya aktivitas surfaktan akan menurunkan daya tahan paru terhadap infeksi. Komplikasi PEEP yang sering adalah penurunan curah jantung, emfisema subkutis, pneumothoraks dan pneumomediastinum. Tingkat kemaknaan ARDS sebagai kedaruratan paru ekstrim dengan rata-rata mortalitas 50%-70% dapat menimbulkan gejala sisa pada penyembuhan, prognosis jangka panjang baik. Abnormalitas fisiologik dari ringan sampai sedang yaitu abnormalitas obstruktif terbatas (keterbatasan aliran udara), defek difusi sedang dan hipoksemia selama latihan.
  • 11.
    1 Hasil positif padapasien yang sembuh dari ARDS paling mungkin fungsi tiga dari kemampuan tim kesehatan untuk melindungi paru dari kerusakan lebih lanjut selama periode pemberian dukungan hidup, pencegahan toksisitas oksigen dan perhatian terhadap penurunan sepsis. B. Konsep Asuhan Keperawatan 1. Pengkajian Keadaan-keadaan berikut biasanya terjadi saat periode latent saat fungsi paru relatif masih terlihat normal (misalnya 12 – 24 jam setelah trauma/shock atau 5 – 10 hari setelah terjadinya sepsis) tapi secara berangsur-angsur memburuk sampai tahapan kegagalan pernafasan. Gejala fisik yang ditemukan amat bervariasi, tergantung daripada pada tahapan mana diagnosis dibuat. Pengumpulan Data A. Biodata • Identitas klien Meliputi nama, umur, jenis kelamin, pekerjaan, status, suku/bangsa, diagnosa, tanggal masuk, tanggal pengkajian, no. medical record, dan alamat.
  • 12.
    1 • Identitas penanggungjawab Meliputi nama, umur, alamat, jenis kelamin, pekerjaan, alamat, dan hubungan dengan klien. Riwayat kesehatan • Riwayat kesehatan sekarang • RSMRS - Kaji apakah klien sebelum masuk rumah sakit memiliki riwayat penyakit yang sama ketika klien masuk rumah sakit. • Keluhan utama : Nyeri • Riwayat keluhan utama P : nyeri Q : Terus menerus R : seluruh persendian,dada, dan perut S : 4(0-5) T : saat beraktifitas • Riwayat kesehatan dahulu - Kaji apakah klien pernah menderita riwayat penyakit yang sama sebelumnya. - Riwayat pemakaian obat-obatan B. Pengkajian primer Airway a. Pengkajian Primer 1) Airway • Jalan napas tidak normal • Terdengar adanya bunyi napas ronchi
  • 13.
    1 • Tidak adajejas badan daerah dada 2) Breathing • Peningkatan frekunsi napas • Napas dangkal dan cepat • Kelemahan otot pernapasan • Kesulitan bernapas : sianosis 3) Circulation • Penurunan curah jantung : gelisah, letargi, takikardia • Sakit kepala • Pingsan • berkeringat banyak • Reaksi emosi yang kuat • Pusing, mata berkunang – kunang 4) Disability • Dapat terjadi penurunan kesadaran Triase : merah C. Pengkajian Sekunder  Aktivitas / istrahat Gejala : - Klien mengeluh mudah lelah - Klien mengatakan kurang mampu melakukan aktivitas Tanda : - Klien nampak gelisah - Kelemahan otot  Sirkulasi Tanda : - Tekanan darah bisa normal atau meningkat (terjadinya hipoksemia) - Hipotensi terjadi pada stadium lanjut (shock). - Heart rate : takikardi biasa terjadi - Kulit dan membran mukosa : mungkin pucat, dingin. - Cyanosis biasa terjadi (stadium lanjut)  Integritas ego Gejala : - Klien mengatakan ingin cepat sembuh dari penyakit - Klien mengatakan takut akan kondisi penyakitnya Tanda : - Cemas
  • 14.
    1 - Ketakutan akankematian  Makanan dan cairan Gejala : - Klien mengatakan nafsu untuk makan kurang Tanda : - Perubahan berat badan - Porsi makan tidak dihabiskan  Pernapasan Gejala : - Klien mengatakan kesulitan untuk bernapas - Klien mengatakan merasakan sesak Tanda : - Peningkatan kerja napas (penggunaan otot pernapasan) - Bunyi napas mungkin crakles, ronchi, dan suara nafas bronchial - Napas cepat - Perkusi dada : Dull diatas area konsolidasi - Penurunan dan tidak seimbangnya ekpansi dada - Peningkatan fremitus (tremor vibrator pada dada yang ditemukan dengan cara palpasi. - Sputum encer, berbusa - Pallor atau cyanosis a. Pengelompokan data Data subyektif - Klien mengeluh mudah lelah - Klien mengatakan kurang mampu melakukan aktivitas - Klien mengatakan ingin cepat sembuh dari penyakit - Klien mengatakan takut akan kondisi penyakitnya - Klien mengatakan nafsu untuk makan kurang - Klien mengatakan kesulitan untuk bernapas - Klien mengatakan merasakan sesak Data obyektif - Peningkatan kerja napas (penggunaan otot pernapasan) - Bunyi napas mungkin crakles, ronchi, dan suara nafas bronchial - Napas cepat - Perkusi dada : Dull diatas area konsolidasi - Penurunan dan tidak seimbangnya ekpansi dada - Peningkatan fremitus (tremor vibrator pada dada yang ditemukan dengan cara palpasi.
  • 15.
    1 - Sputum encer,berbusa - Pallor atau cyanosis - Perubahan berat badan - Porsi makan tidak dihabiskan - Cemas - Ketakutan akan kematian - Tekanan darah bisa normal atau meningkat (terjadinya hipoksemia) - Hipotensi terjadi pada stadium lanjut (shock). - Heart rate : takikardi biasa terjadi - Kulit dan membran mukosa : mungkin pucat, dingin. - Cyanosis biasa terjadi (stadium lanjut) - Klien nampak gelisah - Kelemahan otot - Klien nampak mudah lelah bila beraktivitas - Analisa data Data Penyebab Masalah Ds : - Klien mengatakan kesulitan untuk bernapas - Klien mengatakan merasakan sesak Do : Trauma langsung / tak langsung pada paru ↓ Mengganggu mekanisme pertahanan saluran napas ↓ Kehilangan fungsi silia jalan Tidak efektifnya jalan napas
  • 16.
    1 - Bunyi napasmungkin crakles, ronchi, dan suara nafas bronchial - Perkusi dada : Dull diatas area konsolidasi - Peningkatan fremitus (tremor vibrator pada dada yang ditemukan dengan cara palpasi. - Sputum encer, berbusa napas ↓ Tidak efektifnya jalan napas Ds : - Klien mengatakan kesulitan untuk bernapas - Klien mengatakan merasakan sesak Do : - Peningkatan kerja napas (penggunaan otot pernapasan) - Napas cepat - Penurunan dan tidak seimbangnya ekpansi dada - Kulit dan membran mukosa : mungkin pucat, dingin. - Cyanosis biasa terjadi (stadium lanjut) Trauma langsung / tak langsung pada paru ↓ Toksik terhadap epithelium asleolar ↓ Kerusakan membrane kapiler alveoli ↓ Kerusakan epithelium alveolar ↓ Kebocoran cairan dalam alveoli ↓ Edema alveolar ↓ Wolume dan compliance paru menurun ↓ Ketidak seimbangan ventilasi perfusi hubungan arterio – venus dan kelainan difusi alveoli – kapiler ↓ Kerusakan pertukaran gas Gangguan pertukaran gas Ds : - Klien mengeluh mudah lelah - Klien mengatakan kurang mampu melakukan aktivitas Do : - Kelemahan otot - Klien nampak mudah lelah bila beraktivitas Trauma pada paru ↓ Kerusakan membrane kapiler alveoli ↓ Edema alveolar dan interstitial ↓ Sesak ↓ Kelemahan otot ↓ Mudah lelah ↓ Intoleransi aktivitas Intoleransi aktivitas Ds : - Klien mengatakan nafsu Trauma pada paru ↓ Gangguan pemenuhan
  • 17.
    1 untuk makan kurang Do: - Perubahan berat badan - Porsi makan tidak dihabiskan Kerusakan membrane kapiler alveoli ↓ Edema alveolar dan interstitial ↓ Sesak ↓ Menurunan nafsu makan ↓ Intake nutrisi kurang ↓ Penurunan berat badan ↓ Nutrisi kurang dari kebutuhan tubuh nutrisi Ds : - Klien mengatakan ingin cepat sembuh dari penyakit - Klien mengatakan takut akan kondisi penyakitnya Do : - Cemas - Ketakutan akan kematian Gangguan pernapasan ↓ Perubahan status kesehatan ↓ Koping individu tak efektif ↓ Kurang informasi tentang penyakitnya ↓ Stress psikologis ↓ Ansietas Ansietas Prioritas masalah 1) Tidak efektifnya jalan nafas 2) Gangguan pertukaran gas. 3) Gangguan pemenuhan nutrisi 4) Intoleransi aktivitas 5) Ansietas 2. Diagnosa keperawatan a. Tidak efektifnya jalan nafas berhubungan dengan hilangnya fungsi jalan nafas b. Gangguan pertukaran gas berhubungan dengan alveolar hipoventilasi, penumpukan cairan di permukaan alveoli c. Gangguan pemenuhan nutrisi kurang dari kebutuhan tubuh berhubungan dengan intake nutrisi tidak adekuat
  • 18.
    1 d. Intoleransi aktivitasberhubungan dengan kelemahan otot e. Cemas/takut berhubungan dengan perubahan status kesehatan 3. Rencana tindakan keperawatan dan Impementasi a. Tidak efektifnya jalan nafas berhubungan dengan hilangnya fungsi jalan nafas Tujuan : - Pasien dapat mempertahankan jalan nafas dengan bunyi nafas yang jernih dan ronchi (-) - Pasien bebas dari dispneu - Mengeluarkan sekret tanpa kesulitan - Memperlihatkan tingkah laku mempertahankan jalan nafas Tindakan : Independen - Catat perubahan dalam bernafas dan pola nafasnya ® Penggunaan otot-otot interkostal/abdominal/leher dapat meningkatkan usaha dalam bernafas - Observasi dari penurunan pengembangan dada dan peningkatan fremitus ® Pengembangan dada dapat menjadi batas dari akumulasi cairan dan adanya cairan dapat meningkatkan fremitus - Catat karakteristik dari suara nafas Suara nafas terjadi karena adanya aliran udara melewati batang tracheo branchial dan juga karena adanya cairan, mukus atau sumbatan lain dari saluran nafas - Catat karakteristik dari batuk ® Karakteristik batuk dapat merubah ketergantungan pada penyebab dan etiologi dari jalan nafas. Adanya sputum dapat dalam jumlah yang banyak, tebal dan purulent - Pertahankan posisi tubuh/posisi kepala dan gunakan jalan nafas tambahan bila perlu ® Pemeliharaan jalan nafas bagian nafas dengan paten - Kaji kemampuan batuk, latihan nafas dalam, perubahan posisi dan lakukan suction bila ada indikasi ® Penimbunan sekret mengganggu ventilasi dan predisposisi perkembangan atelektasis dan infeksi paru
  • 19.
    1 - Peningkatan oralintake jika memungkinkan ® Peningkatan cairan per oral dapat mengencerkan sputum Kolaboratif - Berikan oksigen, cairan IV ; tempatkan di kamar humidifier sesuai indikasi ® Mengeluarkan sekret dan meningkatkan transport oksigen - Berikan therapi aerosol, ultrasonik nabulasasi ® Dapat berfungsi sebagai bronchodilatasi dan mengeluarkan sekret - Berikan fisiotherapi dada misalnya : postural drainase, perkusi dada/vibrasi jika ada indikasi ® Meningkatkan drainase sekret paru, peningkatan efisiensi penggunaan otot- otot pernafasan - Berikan bronchodilator misalnya : aminofilin, albuteal dan mukolitik ® Diberikan untuk mengurangi bronchospasme, menurunkan viskositas sekret dan meningkatkan ventilasi b. Gangguan pertukaran gas berhubungan dengan alveolar hipoventilasi, penumpukan cairan di permukaan alveoli Tujuan : - Pasien dapat memperlihatkan ventilasi dan oksigenasi yang adekuat dengan nilai ABGs normal - Bebas dari gejala distress pernafasan Tindakan : Independen - Kaji status pernafasan, catat peningkatan respirasi atau perubahan pola nafas ® Takipneu adalah mekanisme kompensasi untuk hipoksemia dan peningkatan usaha nafas - Catat ada tidaknya suara nafas dan adanya bunyi nafas tambahan seperti crakles, dan wheezing ® Suara nafas mungkin tidak sama atau tidak ada ditemukan. Crakles terjadi karena peningkatan cairan di permukaan jaringan yang disebabkan oleh peningkatan permeabilitas membran alveoli – kapiler. Wheezing terjadi karena bronchokontriksi atau adanya mukus pada jalan nafas - Kaji adanya cyanosis ® Selalu berarti bila diberikan oksigen (desaturasi 5 gr dari Hb) sebelum
  • 20.
    1 cyanosis muncul. Tandacyanosis dapat dinilai pada mulut, bibir yang indikasi adanya hipoksemia sistemik, cyanosis perifer seperti pada kuku dan ekstremitas adalah vasokontriksi. - Observasi adanya somnolen, confusion, apatis, dan ketidakmampuan beristirahat ® Hipoksemia dapat menyebabkan iritabilitas dari miokardium - Berikan istirahat yang cukup dan nyaman ® Menyimpan tenaga pasien, mengurangi penggunaan oksigen Kolaboratif - Berikan humidifier oksigen dengan masker CPAP jika ada indikasi ® Memaksimalkan pertukaran oksigen secara terus menerus dengan tekanan yang sesuai - Berikan pencegahan IPPB ® Peningkatan ekspansi paru meningkatkan oksigenasi - Review X-ray dada ® Memperlihatkan kongesti paru yang progresif - Berikan obat-obat jika ada indikasi seperti steroids, antibiotik, bronchodilator dan ekspektorant ® Untuk mencegah ARDS c. Gangguan pemenuhan nutrisi kurang dari kebutuhan tubuh berhubungan dengan intake nutrisi tidak adekuat Tujuan : Dapat meningkatkan nafsu makan klien, porsi makan dihabiskan, peningkatan berat badan. Tindakan Independen - Evaluasi kemampuan makan ® Mengetahui nafsu makan klien - Observasi penurunan otot umum, kehilangan lemak subkutan ® Gejala ini indikasi penurunan energy otot dan dapat menurunkan fungsi otot pernapasan - Timbang berat badan sesuai indikasi ® Kehilangan berat badan bermakna dan pada saat ini dan masukan makanan buruk memerikan petunjuk tentang katabolisme, simpanan glikogen otot dan
  • 21.
    1 sensitivitas kemudian ventilator -Berikan makan lembut sering dalam jumlah kecil / mudah dicerna bila mampu menelan ® Mencegah kelelahan berlebihan, meningkatkan pemasukan dan penurunan resiko distress gaster Kolaboratif - Pastikan diet memenuhi kebutuhan pernapasan sesuai indikasi ® Tinggi karbohidrat, protein dan kalori diperlukan selama ventilasi untuk memperbaiki fungsi otot pernpaasan, karbohidrat mungkin menurun dan lemak kadang meningkat sebelum penyapihan upaya untuk mencegah produksi CO2 berlebihan dan menurunkan kemudi pernapasan - Awasi pemeriksaan laboratorium sesuai indikasi, contoh serum, transferin, BUN/kreatinin, glukosa ® Memberikan informasi tentang dukungan nutrisi adekuat / perlu perubahan d. Intoleransi aktivitas berhubungan dengan kelemahan otot Tujuan Membantu pemenuhan kebutuhan sehari-hari klien Tindakan Independen - Evaluasi respons pasien terhada aktivitas. Catat laporan dispnea, peningkatan kelemahan / kelelahan dan perubahan tanda vital selama dan setelah aktivitas ® Menetapkan kemampuan / kebutuhan pasien dan memudahkan pilihan intervensi - Berikan lingkungan tenang dan batasi pengunjung selama fase akut sesuai indikasi. Dorong penggunaan manajemen stress dan pangalihan yang tepat ® Menurunkan stress dan rangsangan berlebihan, meningkatkan istrahat - Jelaskan pentingnya istrahat dalam rencana pengobatan dan perlunya keseimbangan aktivitas dan istrahat ® Tirah baring dipertahankan selama fase akut untuk menurunkan kebutuhan metabolic, menghemat energy untuk penyembuhan. Pembatasan aktivitas ditentukan dengan respons individual pasien terhadap aktivitas dan perbaikan kegagalan pernapasan - Bantu pasien memilih posisi nyaman untuk istrahat dan tidur
  • 22.
    1 ® Pasien mungkinnyaman dengan kepala tinggi, tidur di kursi atau menunduk kedepan meja atau bantal - Bantu aktivitas perawatan diri yang diperlukan ® Meminimalkan kelelahan dan membantu keseimbangan suplai dan kebutuhan oksigen e. Cemas/takut berhubungan dengan krisis situasi, pengobatan , perubahan status kesehatan, takut mati, faktor fisiologi (efek hipoksemia) ditandai oleh mengekspresikan masalah yang sedang dialami, tensi meningkat, dan merasa tidak berdaya, ketakutan, gelisah. Tujuan : - Pasien dapat mengungkapkan perasaan cemasnya secara verbal - Mengakui dan mau mendiskusikan ketakutannya, rileks dan rasa cemasnya mulai berkurang - Mampu menanggulangi, mampu menggunakan sumber-sumber pendukung untuk memecahkan masalah yang dialaminya. Tindakan Independen: - Observasi peningkatan pernafasan, agitasi, kegelisahan dan kestabilan emosi. ® Hipoksemia dapat menyebabkan kecemasan. - Pertahankan lingkungan yang tenang dengan meminimalkan stimulasi. Usahakan perawatan dan prosedur tidak menggaggu waktu istirahat. ® Cemas berkurang oleh meningkatkan relaksasi dan pengawetan energi yang digunakan. - Bantu dengan teknik relaksasi, meditasi. ® Memberi kesempatan untuk pasien untuk mengendalikan kecemasannya dan merasakan sendiri dari pengontrolannya. - Identifikasi persepsi pasien dari pengobatan yang dilakukan ® Menolong mengenali asal kecemasan/ketakutan yang dialami - Dorong pasien untuk mengekspresikan kecemasannya. ® Langkah awal dalam mengendalikan perasaan-perasaan yang teridentifikasi dan terekspresi. - Membantu menerima situsi dan hal tersebut harus ditanggulanginya. ® Menerima stress yang sedang dialami tanpa denial, bahwa segalanya akan
  • 23.
    1 menjadi lebih baik. -Sediakan informasi tentang keadaan yang sedang dialaminya. ® Menolong pasien untuk menerima apa yang sedang terjadi dan dapat mengurangi kecemasan/ketakutan apa yang tidak diketahuinya. Penentraman hati yang palsu tidak menolong sebab tidak ada perawat maupun pasien tahu hasil akhir dari permasalahan itu. - Identifikasi tehnik pasien yang digunakan sebelumnya untuk menanggulangi rasa cemas. ® Kemampuan yang dimiliki pasien akan meningkatkan sistem pengontrolan terhadap kecemasannya Kolaboratif - Memberikan sedative sesuai indikasi dan monitor efek yang merugikan. ® Mungkin dibutuhkan untuk menolong dalam mengontrol kecemasan dan meningkatkan istirahat. Bagaimanapun juga efek samping seperti depresi pernafasan mungkin batas atau kontraindikasi penggunaan 4, Evaluasi • Mengecek keefektifan dari jalan nafas pasien • Memastikan tidak ada penimbunan cairan dipermukaan alveoli • Memastikan pemenuhan nutrisi klien tetap terjaga • Menilai status psikologis klien yang berhubungan dengan ansietas BAB III PENUTUP A. Kesimpulan Definisi Gangguan paru yang progresif dan tiba-tiba ditandai dengan sesak napas yang berat,
  • 24.
    1 hipoksemia dan infiltratyang menyebar dikedua belah paru. Etiologi ARDS berkembang sebagai akibat kondisi atau kejadian berbahaya berupa trauma jaringan paru baik secara langsung maupun tidak langsung. B. Saran Dapat membuka cakrawala pemikiran serta pengetahuan Mahasiswa “ AKPER PEMKAB MUNA “dalam pembahasan mata kuliah KMB II Tentang Gangguan Sistem Pernafasan Bawah ( Parencym Paru ) ARDS DAFTAR PUSTAKA BUKU : PATOFISIOLOGI ,Edisi 6 .Penerbit SYLVIA A,PRICE dan LORRAINE M,WILSON INTERNET :
  • 25.
    1 Barbara C, Long.1996. Perawatan Medikal Bedah. Yayasan Alumni Keperawatan Padjajaran : Bandung. Brunner & Suddart, 2001. Keperawatan Medikal Bedah, Edisi 8, Vol 2. EGC : Jakarta. Carpenito L, J. 2000. Buku Saku Diagnosa Keperawatan Aplikasi Pada Praktek Kinilis, Edisi 6. EGC : Jakarta. Di Akses tanggal 13 Februari 2013
  • 26.