EEDG 6306
ASIC DESIGN OF
MINI-STEREO DIGITAL AUDIO PROCESSOR
UNDER SMIC 180NM TECHNOLOGY
FINAL PROJECT REPORT
ILANGO JEYASUBRAMANIAN - ixj150230
SABARISH SEKAR – sxs154930
INDEX
1 INTRODUCTION
2 HARDWARE IMPLEMENTATION
3 BLOCK DIAGRAM
4 PORT DESCRIPTION
5 DATA FORMATS
6 FINITE STATE MACHINE AND
OPERATING MODES OF MSDAP
7 PIN CONFIGURATION
9 COMPUTATION
10 SIMULATION WAVEFORM
1.INTRODUCTION:
1.1 What is ASIC design?
An application-specific integrated circuit (ASIC) is an integrated circuit (IC) customized for a
particular use, rather than intended for general-purpose use. For example, a chip designed to run
in a digital voice recorder or a high-efficiency Bitcoin miner is an ASIC. Application-specific
standard products (ASSPs) are intermediate between ASICs and industry standard integrated
circuits like the 7400 or the 4000 series.
As feature sizes have shrunk and design tools improved over the years, the maximum complexity
(and hence functionality) possible in an ASIC has grown from 5,000 gates to over 100 million.
Modern ASICs often include entire microprocessors, memory blocks including ROM, RAM,
EEPROM, flash memory and other large building blocks. Such an ASIC is often termed a SoC
(system-on-chip). Designers of digital ASICs often use a hardware description language (HDL),
such as Verilog or VHDL, to describe the functionality of ASICs.
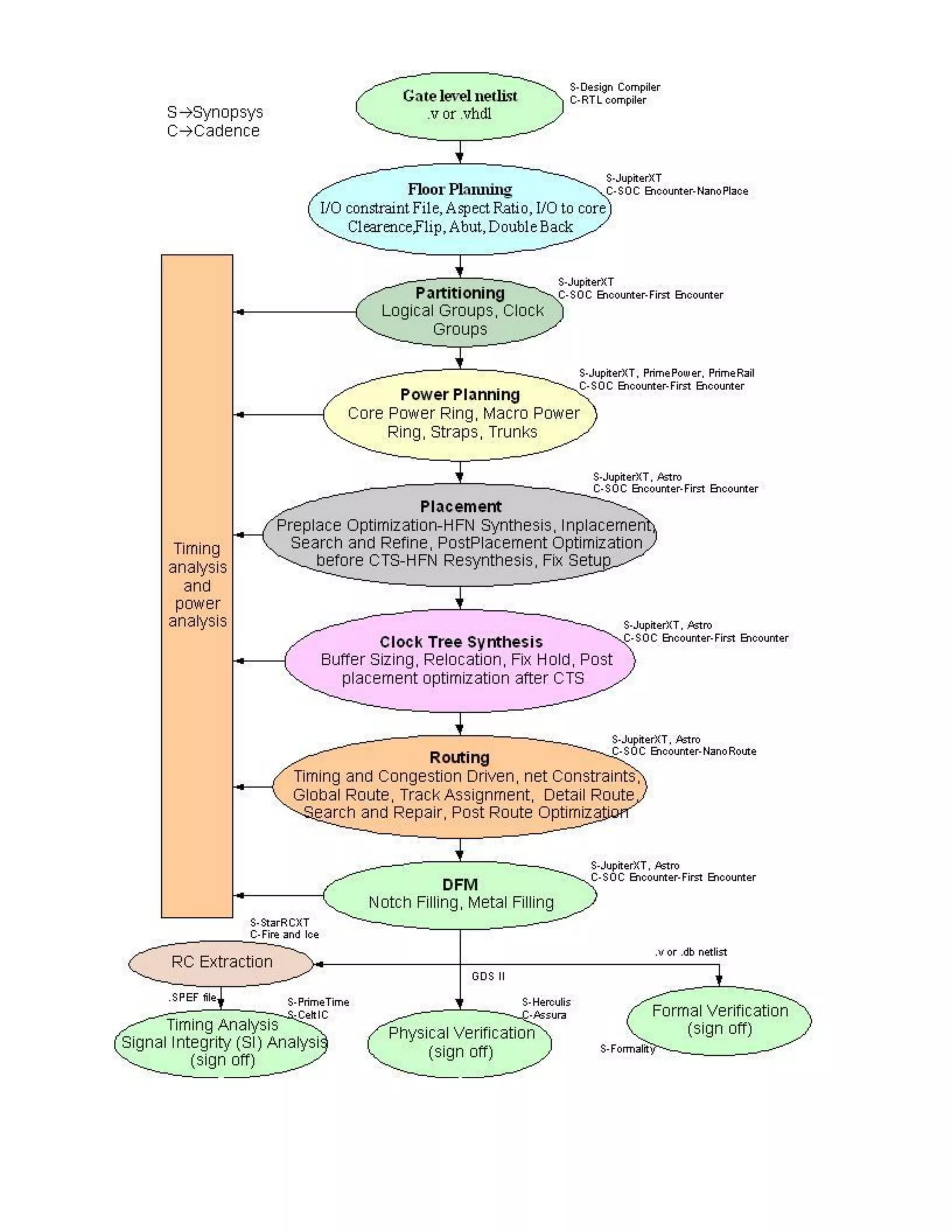
The main steps in the ASIC physical design flow are:
 Design Netlist (after synthesis)
 Floorplanning
 Partitioning
 Placement
 Clock-tree Synthesis (CTS)
 Routing
 Physical Verification
 GDS II Generation
These steps are just the basics. There are detailed PD flows that are used depending on the Tools
used and the methodology/technology. Some of the tools/software used in the back-end design
are :
 Cadence (Cadence Encounter RTL Compiler, Encounter Digital Implementation, Cadence
Voltus IC Power Integrity Solution, Cadence Tempus Timing Signoff Solution)
 Synopsys (Design Compiler, IC Compiler)
 Magma (BlastFusion, etc.)
 Mentor Graphics (Olympus SoC, IC-Station, Calibre)
A more detailed Physical Design Flow is shown below. Here you can see the exact steps and the
tools used in each step outlined.
1.2 What is Physical Design?
Physical design steps
Floorplanning
The first step in the physical design flow is Floorplanning. Floorplanning is the process of
identifying structures that should be placed close together, and allocating space for them in such a
manner as to meet the sometimes conflicting goals of available space (cost of the chip), required
performance, and the desire to have everything close to everything else.
Based on the area of the design and the hierarchy, a suitable floorplan is decided upon.
Floorplanning takes into account the macros used in the design, memory, other IP cores and their
placement needs, the routing possibilities and also the area of the entire design. Floorplanning also
decides the IO structure, aspect ratio of the design. A bad floorplan will lead to waste-age of die
area and routing congestion.
In many design methodologies, Area and Speed are considered to be things that should be traded
off against each other. The reason this is so is probably because there are limited routing resources,
and the more routing resources that are used, the slower the design will operate. Optimizing for
minimum area allows the design to use fewer resources, but also allows the sections of the design
to be closer together. This leads to shorter interconnect distances, less routing resources to be used,
faster end-to-end signal paths, and even faster and more consistent place and route times. Done
correctly, there are no negatives to floorplanning.
As a general rule, data-path sections benefit most from floorplanning, and random logic, state
machines, and other non-structured logic can safely be left to the placer section of the place and
route software.
Data paths are typically the areas of your design where multiple bits are processed in parallel with
each bit being modified the same way with maybe some influence from adjacent bits. Example
structures that make up data paths are Adders, Subtractors, Counters, Registers, and Muxes.
Partitioning
Partitioning is a process of dividing the chip into small blocks. This is done mainly to separate
different functional blocks and also to make placement and routing easier. Partitioning can be done
in the RTL design phase when the design engineer partitions the entire design into sub-blocks and
then proceeds to design each module. These modules are linked together in the main module called
the TOP LEVEL module. This kind of partitioning is commonly referred to as Logical Partitioning.
Placement
Before the start of placement optimization all Wire Load Models (WLM) are removed. Placement
uses RC values from Virtual Route (VR) to calculate timing. VR is the shortest Manhattan distance
between two pins. VR RCs are more accurate than WLM RCs.
Placement is performed in four optimization phases:
Pre-placement optimization
In placement optimization
Post Placement Optimization (PPO) before clock tree synthesis (CTS)
PPO after CTS.
Pre-placement Optimization optimizes the netlist before placement, HFNs are collapsed. It can
also downsize the cells.In-placement optimization re-optimizes the logic based on VR. This can
perform cell sizing, cell moving, cell bypassing, net splitting, gate duplication, buffer insertion,
area recovery. Optimization performs iteration of setup fixing, incremental timing and congestion
driven placement.Post placement optimization before CTS performs netlist optimization with ideal
clocks. It can fix setup, hold, max trans/cap violations. It can do placement optimization based on
global routing. It re does HFN synthesis.Post placement optimization after CTS optimizes timing
with propagated clock. It tries to preserve clock skew.
Clock tree synthesis
Ideal clock before CTS
The goal of clock tree synthesis (CTS) is to minimize skew and insertion delay. Clock is not
propagated before CTS as shown in the picture. After CTS hold slack should improve. Clock tree
begins at .sdc defined clock source and ends at stop pins of flop. There are two types of stop pins
known as ignore pins and sync pins. ‘Don’t touch’ circuits and pins in front end (logic synthesis)
are treated as ‘ignore’ circuits or pins at back end (physical synthesis). ‘Ignore’ pins are ignored
for timing analysis. If clock is divided then separate skew analysis is necessary.
Global skew achieves zero skew between two synchronous pins without considering logic
relationship.
Local skew achieves zero skew between two synchronous pins while considering logic
relationship.
If clock is skewed intentionally to improve setup slack then it is known as useful skew.
Rigidity is the term coined in Astro to indicate the relaxation of constraints. Higher the rigidity
tighter is the constraints.
Clock After CTS
In clock tree optimization (CTO) clock can be shielded so that noise is not coupled to other signals.
But shielding increases area by 12 to 15%. Since the clock signal is global in nature the same metal
layer used for power routing is used for clock also. CTO is achieved by buffer sizing, gate sizing,
buffer relocation, level adjustment and HFN synthesis. We try to improve setup slack in pre-
placement, in placement and post placement optimization before CTS stages while neglecting hold
slack. In post placement optimization after CTS hold slack is improved. As a result of CTS lot of
buffers are added. Generally for 100k gates around 650 buffers are added.
Routing
There are two types of routing in the physical design process, global routing and detailed routing.
Global routing allocates routing resources that are used for connections. It also does track
assignment for a particular net.
Detailed routing does the actual connections. DIffrent constraints that are to be taken care during
the routing are DRC, wire length, timing etc.
Physical Verification
Physical verification checks the correctness of the generated layout design. This includes verifying
that the layout
Complies with all technology requirements – Design Rule Checking (DRC)
Is consistent with the original netlist – Layout vs. Schematic (LVS)
Has no antenna effects – Antenna Rule Checking
This also includes density verification at the full chip level...Cleaning density is a very critical step
in the lower technology nodes
Complies with all electrical requirements – Electrical Rule Checking (ERC).[5]
1.3 What is a Digital Signal Processing?
Digital Signal Processing (DSP) is the study of digital representation of signals. This is a technique
intended to analyze and process real time signals (or analog signals). Analog signals are those,
which are represented for all values of time. Digital Signals are obtained from analog signals by a
process called Sampling, which involves extracting sample values of the analog signals at regular
intervals of time. This process is called Analog-to-Digital Conversion and the system performing
this activity is called the Analog-to-Digital Converter (ADC).
DSP makes use of mathematical methods in order to handle and analize the object of study, which
are the signals. The use of such mathematical methods allow us to extract information and even
modify the signal, in order to use it as we desire. One may ask why is DSP so widespread today
and applied in everything around us. The reason is quite simple: there are digital computers at any
corner wherever we go. The ease of getting a computer today is so high that almost anyone is able
to have such a tool at home. Since digital computers are able to represent only finite quantities,
digital signal processing methods developed so fast and had been so widespread.
1.4 How digital signal processing is implemented in hearing aid
application?
When digital signal processing in hearing aids is used, a number of very interesting phenomena
occur. The conventional wisdom goes something like this: The acoustic signal is converted to its
electrical analog at the microphone stage of the hearing aid system. After this conversion, a
frequency filter is introduced to reduce possible distortion of the input signal. The signal is then
"sampled" a given number of times per second. Normally, the sampling rate is 10,000 times per
second, or greater.
The analog signal is then converted to its digital equivalent by the analog to digital (A/D)
converter. Each samples receives a digital code. Binary numbers (O and 1) are used to represent
the digital value of each sample. Following the digitization of the signal, the digital representations
are processed by a central processing unit (CPU) or microprocessor. The digital values can be
multiplied, divided, added, subtracted and grouped in defined ways. In the microprocessor are
various algorithms. An algorithm is a system of instructions that operates in a manner determined
by a set of mathematical rules and equations. If the algorithm is a dedicated one, it performs a
specific task relative to the processing of the input signal. For example, one algorithm may control
the frequency response of the instrument, another may control loudness growth, a third may
function to enhance the speech signal in a background of noise, etc. After the microprocessor has
performed its tasks, the digitized signal must be converted back to its analog equivalent. This is
accomplished at the digital to analog (D/A) conversion stage. When the digitized signal is
converted to its analog stage, it is frequency filtered again, to prevent signal distortion. It is then
amplified in the conventional manner and submitted to the receiver (speaker) of the hearing aid.
(Note: For some of the more recent DSP systems, the D/A conversion does not require a separate
circuit. Rather, it uses the hearing aid receiver to accomplish digital to analog conversion. This
process is referred to as a Direct Digital Drive.)
The obvious advantage of digital signal processing is that there are unlimited ways in which the
signal can be manipulated. The number of parameters that can be utilized, and that can be utilized
at the same instant in time, are significantly greater than those found in conventional analog
systems. As such, the ability to manipulate the signal to more closely approximate the acoustic
needs of the patient is greatly enhanced.
2.HARDWARE IMPLEMENTATION
The main function of this MSDAP processor is a two-channel, 512 order, finite impulse
response (FIR) digital filter. It receives 16-bit voice data (sampled at 768 kHz) and computes the
FIR result at the speed of 94.33MHz. The chip computes the following linear convolution:
𝒚(𝒏) = ∑ 𝒉(𝒌)×𝒙(𝒏 − 𝒌)
𝑵
𝒌=𝟎
where x(n) and y(n) are input and output audio sequences, and h(k) are filter coefficients with
the filter order 512.
However, in order to reduce the hardware complexity, the multiplications are avoided
by replacing multiplications with shift operations. This is done by taking power-of-two digits as
filter coefficients for computation.
ℎ(𝑘)×𝑥(𝑛 − 𝑘) = 2−3
𝑥(𝑛 − 𝑘) − 2−7
𝑥(𝑛 − 𝑘) + 2−16
𝑥(𝑛 − 𝑘)
The Finite state machine designed represents the following system block diagram with one MSDAP
block and a controller communicated in an asynchronous manner with the following input and output
ports.
PORT SPECIFICATION:
INPUT SIGNALS : Sclk, Dclk, Start, Reset_n, InputL, InputR, Frame 

OUTPUT SIGNALS: InReady, OutReady, OutputL, OutputR 

CLOCKS : Sclk, Dclk
FREQUENCY OF DCLK: 768KHz
FREQUENCY OF SCLK : 94.33Hz
3.BLOCK DIAGRAM:
Figure. 1 Block diagram
4.PORT DESCRIPTION
1. SCLK :
The fast Sclk clock signal is used for fast computation purpose in such a way that the output
gets computed and sent before the arrival of the next input signal. We decide to use a frequency of
94.33 Mhz allowing us to compute sequentialy with each Sclk cycle faster with less memory in
the chip design. Sclk is also used for sending output bits on both left and right channel to the
controller with Outready set high for giving info to the controller that its sending valid outputs.
2. DCLK:
The slow Dclk clock signal is used for sending left and right channel input bits from the
controller at a frequency of 768Khz with the frame signal set high by the controller to detect the
start of each voice input to be processed. The Dclk signal is also shut off to stall the input samples
coming on both the left and right channels when reset signal is set low to clear the input and output
memory.
3.START :
The start signal helps us to start the FSM by setting the state of the finite state machine to
state ‘0’ when the start signal is set “high”.
4.RESET_N:
When reset is set low, Inready gets low, Dclk shuts off and stalls the controller from sending inputs
and the FSM goes to reset state ‘7’.
5.FRAME:
Frame is an active low signal to align the coefficient, input and output sample start bits. When the
frame is 0, MSDAP receives data samples When Frame is asserted low, MSDAP starts receives
the Data samples. When frame is detected along with low Outready signal, it begins to send data.
It is used to align input with output. Frame is active high for every 16 cycles of Dclk. Active low
of the frame is in par with the rising edge of Dclk.
6.InputL and InputR
InputL and InputR are the inputs for two channels which transmits all the inputs bitwise. InputL
and InputR are read on negative edge of Dclk on MSDAP. All the input samples, Rj values and
Coefficient values are send to MSDAP through these channels.
4.2 OUTPUT SIGNALS
1. InReady
When MSDAP is ready to receive the data samples, InReady is set high. InReady is an active high
signal. InReady is high in all States except State 0 and State 7. Filter coefficients and input
samples the InReady must be made high, to receive RJ values, Coefficient values and input
samples. It tells the MSDAP that there is a data in the input.
2. OutReady
When this signal is active, it indicates that the output sample bits are sent serially on OutputL
and OutputR to the Controller. When the computation is complete and Frame is low, OutReady
is set low so that MSDAP starts sending the output samples serially. It is generally an active low
signal.
3. OutputL and OutputR
OutputL and OutputR are used to send the output from MSDAP serially. It is sent in negative
edge of Sclk. Bit 39 is the LSB which is transmitted out first. They are very important to carry
output to the controller.
SIGNAL FORMATS
5.DATA FORMATS
Note : Here all the datas are read starting from MSB.
1.RJ Value
Rj is a 16 bit value. MSB is the first value that is being received by the processor. First 8 bits (
8-15) are unused.
15 14 13 12 11 10 9 8 7 6 5 4 3 2 1 0
MSB LSB
Fig. 4 Format of Rj
2. Filter Coefficients (CF)
Filter coefficient is of 16 bits. The bit 8 represents its sign. The first seven bits from the MSB are
unused.
15 14 13 12 11 10 9 8 7 6 5 4 3 2 1 0
MSB LSB
Fig. 5 Format of Coefficients
3. Input Sample
The input sample is of 16 bits
15 14 13 12 11 10 9 8 7 6 5 4 3 2 1 0
MSB LSB
Fig. 6 Format of Input Sample
4. Output Sample
The output sample is of 40 bits. The first bit sent as output is bit 39 (MSB).
39 38 .. .. .. .. .. .. .. .. .. .. 3 2 1 0
MSB LSB
Fig. 7 Format of Output Sample
6. FINITE STATE MACHINE AND
OPERATING MODES OF MSDAP
INITIALIZATION_STATE: (state ‘0’):
The active high start signal aids the MSDAP to start its state machine by setting the FSM
to state ‘0’. At state ‘0’, all of its memories gets initialized and switches to state ‘1’.
WAITING FOR Rj STATE(State’1’):
After initialization, the FSM switches to state ‘1’ and waits for receiving Rj values after
setting the Inready high.
READING Rj STATE(State’2’):
When the controller sees the Inready high, the controller starts sending the Rj values with
frame set high for indicating the start of the first Rj value and switches to state ‘3’.
WAITING FOR Coefficient STATE(State’3’):
After reading all the Rj values, the FSM switches to state ‘3’ and waits for receiving Coefficient
values after setting the Inready high.
READING Coefficient STATE(State’4’):
When the controller sees the Inready high, the controller starts sending the Coefficient values with
frame set high for indicating the start of the first Coefficient value and switches to state ‘5’.
WAITING FOR InputSTATE(State’5’):
After reading all the Coefficient values, the FSM switches to state ‘5’ and waits for receiving
Coefficient values after setting the Inready high.
READING Input STATE and WORKING STATE(State’6’):
When the controller sees the Inready high, the controller starts sending the Input values at both
left and right channels with frame set high for indicating the start of the first input value at both
the channels and starts reading the inputs at both the channels.
RESET STATE(State’7’):
We can see that when reset is set low, Inready gets low, Dclk shuts off and stalls the controller
from sending inputs and the FSM goes to reset state ‘7’. At the reset state, all the input and output
memory gets cleared and stays in reset state until reset remains low. When reset gets high at reset
state ‘7’, the chip goes to state ‘5’ and waits for receiving input samples after setting Inready high.
When the controller sets Inready high, it starts sending the next input with the frame set high to
indicate the start of the next input. The MSDAP sees the frame set high and goes to working state
and starts reading the next inputs.
SLEEPING STATE(State ‘8’):
For going to sleep state, if we are receiving 800 continuous16-bit zeros (i.e 12800 zero input bits)
at both the left and right channels in the working state, we will switch to sleep state ‘8’ and stall
computing the outputs.we also constantly receive inputs without storing the data. At the first non-
zero 16-bit input, we will store this data as the next input and switch to the working state ‘6’. This
is done by temporarily storing the data in the registers “tempL” and “tempR” for checking if we
are receiving a non-zero 16-bit input
8.PIN CONFIGURATION
Fig.9 Pin configuration
9.COMPUTATION
𝑦( 𝑛) = 2−1( … 2−1(2−1(2−1
𝑢1 + 𝑢2) + 𝑢3) + ⋯ ) + 𝑢16)
𝑢𝑗 = 𝑥𝑗(1) + 𝑥𝑗(2) + ⋯ + 𝑥𝑗(𝑟𝑗) 1 ≤ 𝑗 ≤ 16
Where
1)𝑥𝑗(𝑙) ∈ { ±𝑥(𝑛 − 𝑘)}, 1 ≤ 𝑙 ≤ 𝑟𝑗
2) 𝑟𝑗 is the total number of the POT digits ±2−𝑗
occurred among all the POT filter coefficients.
U1 to u16 is calculated based on the coefficient and Rj values as refered by the figure below.
Fig.10 Computation using Rj and Coefficients
So from the values of u1 to u16, y1 to y16 is calculated.
e
s
on
P
10.MSDAP ARCHITECTURE
The MSDAP consists of following blocks:
1) Serial to parallel control
2) Main Controller
3) ALU
4) RJ memory Left
5) RJ memory Right
6) COEFF memory Left
7) COEFF memory Right
8) DATA memory Left
9) DATA memory Right
10) Sign extension Left
11) Sign Extension Right
12) Adder Left
13) Adder Right
14) Shifter Left
15) Shifter Right
16) Parallel to Serial Control
17) Zero Detector
FULL MSDAP BLOCK
FULL MSDAP SYMBOL
SERIAL TO PARALLEL CONVERTER
Inputs (Input L and Input R) from the file is fed into this module which converts the serial input
into parallel. This works with reference with the Dclk. Serial to parallel module receives the data
when it encounters low STP_enable signal. STP_ready is made high after receiving 16 bits so as
to indicate controller as it is ready to get the next 16 bits.Clear signal is used to indicate that
MSDAP has started to clear all its registers, which is generally used in the State 0.
 SIGNALS USED IN THIS MODULE
INPUT SIGNALS AND DATA
 STP_enable : Enables the serial to parallel conversion module
 Dclk : Data clock signal
 InputL : Left channel serial input bits
 InputR : Right channel serial input bits
OUTPUT SIGNALS AND DATA
 Data_parallel_left : Converted parallel left data
 Data_parallel_right : Converted parallel right data
 STP_ready : Indicates that parallel conversion is done and the corresponding
parallel data is ready.
ALU BLOCK
The entire arithmetic and logical operations are performed inside this block. This works in
correspondence with Sclk and Frame.
 SIGNALS USED IN THE MODULE
INPUT SIGNALS AND DATA
 ALU_enable :Enables the ALU unit
 ALU_start :Brings the ALU to the start of its own sub-state machine.
 Sclk :High frequency system clock signal for faster computation.
 Frame :Indicates the start of the new data MSB bit.
FROM RJ BLOCK
 RJ_ready_left :Indicates that data from RJ_memory_left is sent for the corresponding
RJ_address_left
 RJ_ready_right :Indicates that data from RJ_memory_right is sent for the corresponding
RJ_address_right
 RJ_out_left :The data coming out from RJ_memory_left for the corresponding
RJ_read_address_left
 RJ_out_right:The data coming out from RJ_memory_right for the corresponding
RJ_read_address_right
FROM COEFF BLOCK
 COEFF_ready_left :Indicates that data from COEFF_memory_left is sent for the
corresponding COEFF_address_left
 COEFF_ready_right :Indicates that data from COEFF_memory_right is sent for the
corresponding COEFF_address_right
 COEFF_out_left :The data coming out from COEFF_memory_left for the corresponding
COEFF_read_address_left
 COEFF_out_right :The data coming out from COEFF_memory_right for the corresponding
COEFF_read_address_right
FROM DATA BLOCK
 DATA_read_ready_left : Indicates that data from DATA_memory_left is sent for the
corresponding DATA_address_left
 DATA_read_ready_right : Indicates that data from DATA_memory_left is sent for the
corresponding DATA_address_left
 DATA_out_left : The data coming out from DATA_memory_left for the
corresponding DATA_read_address_left
 DATA_out_right : The data coming out from DATA_memory_right for the
corresponding DATA_read_address_right
FROM ADDER BLOCK
 Add_output_left :Adder output from left adder module
 Add_output_right :Adder output from right adder module
FROM SHIFTER BLOCK
 shift_output_left :Shifter output from left shifter module
 shift_output_right :Shifter output from right shifter module
FROM SIGN EXTENTION BLOCK
 SE_ready_left :Indicates that the left sign extension output is ready
 SE_ready_right :Indicates that the right sign extension output is ready
 SE_output_left :Output from the left sign extension module.
 SE_output_right :Output from the right sign extension module
OUTPUT SIGNALS AND DATA
TO RJ MODULE
 RJ_enable_left :Enables the RJ_memory_left for reading
 RJ_enable_right :Enables the RJ_memory_right for reading
 RJ_address_left :The address used for fetching the corresponding value from
RJ_memory_left
 RJ_address_right :The address used for fetching the corresponding value from
RJ_memory_right
TO COEFF MODULE
 COEFF_enable_left :Enables the COEFF_memory_left for reading
 COEFF_enable_right :Enables the COEFF_memory_right for reading
 COEFF_address_left :The address used for fetching the corresponding value from
COEFF_memory_left
 COEFF_address_right :The address used for fetching the corresponding value from
COEFF_memory_left
TO DATA MODULE
 DATA_read_enable_left :Enables the DATA_memory_left for reading
 DATA_read_enable_right:Enables the DATA_memory_right for reading
 DATA_readaddress_left :The address used for fetching the corresponding value from
DATA_memory_left
 DATA_readaddress_right:The address used for fetching the corresponding value from
DATA_memory_right
TO ADDER MODULE
 AddSub_left :AddSub_left select helps to select between addition or subtraction with
AddSub =’0’ and AddSub=’1’ correspondingly.
 AddSub_right :AddSub_right select helps to select between addition or subtraction with
AddSub =’0’ and AddSub=’1’ correspondingly.
 Add_Input1_left :First input for addition/subtraction at the left computation.
 Add_Input1_right :First input for addition/subtraction at the right computation.
 Add_Input2_left :Second input for addition/subtraction at the left computation.
 Add_Input2_right :Second input for addition/subtraction at the left computation.
TO SHIFTER MODULE
 shift_left :Enables the left 1-bit shifter module
 shift_right :Enables the right 1-bit shifter module
 shift_input_left :Input for the left shifter module
 shift_input_right :Input for the right shifter module
TO SIGN EXTENSION MODULE
 SE_enable_left :Enables the left sign_extension module
 SE_enable_right :Enables the right sign_extension module
 SE_input_left :Input for the left sign extension module
 SE_input_right :Input for the right sign extension module
TO PARALLE-SERIAL MODULE
 PTS_enable : Enables the parallel to serial conversion module
 PTS_ready : Indicates that the parallel to serial conversion is ready
 PTS_left : Left parallel input for serial left “OutputL”
 PTS_right : Right parallel input for serial right “OutputR”
MSDAP CONTROLLER
The entire control operation of the MSDAP takes place inside this block. Start signal is used to
start the MSDAP. It also controls all other modules in MSDAP. When the Zero detector detects
800 zero samples, it sends out Sleep signal indicating that the controller enters sleep mode. When
Reset_n signal is low it, clears all registers.
 SIGNALS USED IN THE MODULE
INPUT SIGNALS AND DATA
 Dclk :Data clock signal for sampling the input bits
 Sclk :High frequency system clock signal for faster computation.
 Start :Start signal for assigning the main controller state to state ‘0’
 Frame :Indicates the start of the new data MSB bit.
 Reset_n :Indicates that the chip should be resetted when Reset_n =’1’
 InputL :Left channel input bits
 InputR :Right channel input bits
FROM SERIAL-PARALLEL MODULE
 STP_ready :Indicates that parallel conversion is done and the corresponding
parallel data is ready.
FROM RJ MODULE
 RJ_ready_left :Indicates that data from RJ_memory_left is sent for the
corresponding RJ_address_left
 RJ_ready_right :Indicates that data from RJ_memory_right is sent for the
corresponding RJ_address_right
 RJ_clear_ready_left :Indicates that RJ_memory_left is resetted successfully.
 RJ_clear_ready_right :Indicates that RJ_memory_right is resetted successfully.
FROM COEFF MODULE
 COEFF_ready_left :Indicates that data from COEFF_memory_left is sent for
the corresponding COEFF_address_left
 COEFF_ready_right :Indicates that data from COEFF_memory_right is sent for
the corresponding COEFF_address_right
 COEFF _clear_ready_left :Indicates that COEFF_memory_left is resetted
successfully.
 COEFF _clear_ready_right :Indicates that COEFF _memory_right is resetted
successfully.
FROM DATA MODULE
 DATA_write_ready_left :Indicates that data from DATA_memory_left is sent for the
corresponding DATA_writeaddress_left
 DATA_write_ready_right:Indicates that data from DATA_memory_right is sent for the
corresponding DATA_writeaddress_right
 DATA_clear_ready_left :Indicates that the entire DATA_memory_left is wiped out.
 DATA_clear_ready_right :Indicates that the entire DATA_memory_left is wiped out.
OUTPUT SIGNALS AND DATA
 Inready :Inraedy signals the MSDAP controller to send the coefficient and input
samples.
TO SERIAL-PARALLEL MODULE
 STP_enable : Enables the serial to parallel conversion module
TO RJ MODULE
 RJ_enable_left :Enables the RJ_memory_left for reading
 RJ_enable_right :Enables the RJ_memory_right for reading
 RJ_address_left :Indicates that data from RJ_memory_left is sent for the corresponding
RJ_address_left
 RJ_address_right :Indicates that data from RJ_memory_right is sent for the corresponding
RJ_address_right
 RJ_clear_enable_left :Enables the RJ_memory_left for resetting.
 RJ_clear_enable_right :Enables the RJ_memory_right for resetting.
TO COEFF MODULE
 COEFF_enable_left : Enables the COEFF_memory_left for reading
 COEFF_enable_right : Enables the COEFF_memory_right for reading
 COEFF_address_left :Indicates that data from COEFF_memory_left is sent for the
corresponding COEFF_address_left
 COEFF_address_right :Indicates that data from COEFF_memory_right is sent for the
corresponding COEFF_address_right
 RJ_clear_enable_left :Enables the RJ_memory_left for resetting.
 RJ_clear_enable_right :Enables the RJ_memory_right for resetting.
TO DATA MODULE
 DATA_write_enable_left :Enables the DATA_memory_left for writing
 DATA_write_enable_right :Enables the DATA_memory_right for reading
 DATA_clear_enable_left :Enables the DATA_memory_left for resetting
 DATA_clear_enable_right :Enables the DATA_memory_right for resetting
 DATA_writeaddress_left :Indicates the DATA_memory_left address where the input
DATA_in is to be written.
 DATA_writeaddress_right :Indicates the DATA_memory_right address where the input
DATA_in is to be written.
TO ALU MODULE
 ALU_enable :Enables the ALU unit
 ALU_start :Brings the ALU to the start of its own sub-state machine.
RJ MODULE (LEFT AND RIGHT)
RJ module (memory), holds RJ values that are required for the computation. It works in
correspondence with Sclk. RJ_read_ready is sent from RJ values are read to ALU.
RJ_write_ready is enabled when RJ values are written from Controller to RJ module.
 SIGNALS USED IN THE MODULE
INPUT SIGNALS USED IN THE MODULE
 Sclk :High frequency system clock signal for faster computation.
 RJ_write_enable :Enables the RJ_memory for writing
 RJ_read_enable :Enables the RJ_memory_right for reading
 RJ_readaddress :Indicates the address where RJ_memory is to be read and sent out to RJ_out
 RJ_writeaddress :Indicates the address where RJ_out is to be written in RJ_memory
 RJ_in :Input data where RJ_memory is to be written at RJ_writeaddress
 RJ_clear_enable :Enables the RJ_memory for resetting.
OUTPUT SIGNALS USED IN THE MODULE
 RJ_out :Ouput data where data from RJ_memory at the corresponding
RJ_readaddress is sent out.
 RJ_write_ready :Indicates that RJ_memory is written successfully.
 RJ_read_ready :Indicates that RJ_memory is read successfully.
 RJ_clear_ready :Indicates that RJ_memory is resetted successfully.
COEFF MODULE(LEFT AND RIGHT)
Similar to RJ module, we get the COEFF values here. This works in correspondence with Sclk.
COEFF_read_ready is sent from COEFF values are read to ALU. COEFF_write_ready is
enabled when COEFF values are written from Controller to RJ module.
 SIGNALS USED IN THE MODULE
INPUT SIGNALS USED IN THE MODULE
 Sclk :High frequency system clock signal for faster computation.
 COEFF_write_enable :Enables the COEFF_memory for writing
 COEFF_read_enable :Enables the COEFF_memory_right for reading
 COEFF_readaddress :Indicates the address where COEFF_memory is to be read and sent
out to COEFF_out
 COEFF_writeaddress :Indicates the address where COEFF_out is to be written in
COEFF_memory
 COEFF_in :Input data where COEFF_memory is to be written at
COEFF_writeaddress
 COEFF_clear_enable :Enables the COEFF_memory for resetting.
OUTPUT SIGNALS USED IN THE MODULE
 COEFF_out :Ouput data where data from COEFF_memory at the
corresponding COEFF_readaddress is sent out.
 COEFF_write_ready :Indicates that COEFF_memory is written successfully.
 COEFF_read_ready :Indicates that COEFF_memory is read successfully.
 COEFF_clear_ready :Indicates that COEFF_memory is resetted successfully.
DATA MODULE(LEFT AND RIGHT)
Similar to RJ module, we get the DATA values here. This works in correspondence with Sclk.
DATA_read_ready is sent from data values are read to ALU. DATA_write_ready is enabled
when data values are written from Controller to data module.
 SIGNALS USED IN THE MODULE
INPUT SIGNALS USED IN THE MODULE
 Sclk :High frequency system clock signal for faster computation.
 DATA_write_enable :Enables the DATA_memory for writing
 DATA_read_enable :Enables the DATA_memory for reading
 DATA_readaddress :Indicates the address where DATA_memory is to be read and sent
out to DATA_out
 DATA_writeaddress :Indicates the address where DATA_out is to be written in
DATA_memory
 DATA_in :Input data where DATA_memory is to be written at
DATA_writeaddress
 DATA_clear_enable :Enables the DATA_memory for resetting.
OUTPUT SIGNALS USED IN THE MODULE
 DATA_out :Ouput data where data from DATA_memory at the
corresponding DATA_readaddress is sent out.
 DATA_read_ready :Indicates that DATA_memory is read successfully.
 DATA_write_ready :Indicates that DATA_memory is written successfully.
 DATA_clear_ready :Indicates that DATA_memory is resetted successfully.
SIGN EXTENSION(LEFT AND RIGHT)
Sign extension module is used to extend 16 bits to 40 bits. It works with respect to Sclk.
SE_enable enables this module. SE_input is enabled when the input is ready for sign
extension. SE_ready notifies that sign extension has been performed.
 SIGNALS USED IN THE MODULE
INPUT SIGNALS USED IN THE MODULE
 Sclk : High frequency system clock signal for faster computation.
 SE_enable : Enables the sign_extension module
 SE_input : Input for the sign extension module
OUTPUT SIGNALS USED IN THE MODULE
 SE_ready: Indicates that the sign extension output is ready
 SE_output: Output from the sign extension module.
SHIFTER(LEFT AND RIGHT)
Shifter module implements one bit shift.
 SIGNALS USED IN THE MODULE
INPUT SIGNALS USED IN THE MODULE
 Shift :Enables the shifter
 shift_input :Input for shifter
OUTPUT SIGNALS USED IN THE MODULE
 shift_output :Output from the shifter
ADDER MODULE (LEFT AND RIGHT)
This module adds or subtracts two 40 bit values. Based on addsub value, addition or subtraction
is performed.
 SIGNALS USED IN THE MODULE
INPUT SIGNALS USED IN THE MODULE
 AddSub :AddSub select helps to select between addition or subtraction with AddSub =’0’ and
AddSub=’1’ correspondingly
 Input1 :First input for addition/subtraction computation
 Input2 :Second input for addition/subtraction computation
OUTPUT SIGNALS USED IN THE MODULE
 Output :Computed output from the adder module
PARALLEL TO SERIAL CONVERTER
This module is used to send output serially from MSDAP to controller. This block works in
correspondence with Sclk. When PTS_ready is low and Outready is low, it starts sending the
output through OUTPUTL and OUTPUTR serially. After sending every 40 bits, the outready
is made high.
 SIGNALS USED IN THE MODULE
INPUT SIGNALS USED IN THE MODULE
 PTS_enable :Enables the parallel to serial conversion module
 Sclk :High frequency system clock signal for faster computation.
 Frame :Indicates the start of the new data MSB bit.
 PTS_left : Left parallel input for serial left “OutputL”
 PTS_right : Right parallel input for serial right “OutputR”
OUTPUT SIGNALS USED IN THE MODULE
 OutputL :Final serial left output bits for parallel input PTS_left
 OutputR :Final serial right output bits for parallel input PTS_right
 Outready :Outready indicates that valid output bits are sent at these Sclk cycles.
 PTS_ready :Indicates that Parallel to serial conversion is done and output bits are sent
serially successfully.
ZERO DETECTOR
This module puts the MSDAP into sleep mode when it detects 800 consecutive zero samples.
RTL SIMULATION WAVEFORMS:
We can see that initially Inready is ‘0’. Hence the “Dclk” is shut off with no transfer of
inputs from the controller. When Start is set high, the FSM gets initialized to state ‘0’ and starts
the Rj, Coefficients and data memory initialization process.
After initialization, the FSM switches to state ‘1’ and waits for receiving Rj values after setting
the Inready high. When the controller sees the Inready high, the controller starts sending the Rj
values with frame set high for indicating the start of the first Rj value.
We can see that the frame is set high by the controller at the start of each Rj value to aid the
MSDAP to sample the Rj data accurately.
After reading all the Rj values, the FSM switches to state ‘3’ and waits for receiving Coefficient
values after setting the Inready high. When the controller sees the Inready high, the controller starts
sending the Coefficient values with frame set high for indicating the start of the first Coefficient
value.
We can see that the frame is set high by the controller at the start of each Coefficient value to aid
the MSDAP to sample the Coefficient data accurately.
After reading all the Coefficient values, the FSM switches to state ‘5’ and waits for receiving
Coefficient values after setting the Inready high. When the controller sees the Inready high, the
controller starts sending the Input values at both left and right channels with frame set high for
indicating the start of the first input value at both the channels.
We can see that the frame is set high by the controller at the start of each Input data value to aid
the MSDAP to sample the Input data accurately.
For going to sleep state, we used variables countL and countR to count at each zero input bit
reception at its corresponding left and right channels. The countL and countR gets resetted at any
non-zero bit reception at its corresponding left and right channels. If we are receiving 800
continuous16-bit zeros (i.e 12800 zero input bits) at both the left and right channels in the working
state, we will switch to sleep state ‘8’ and stall computing the outputs.
In the sleep state ‘8’, we constantly receive inputs without storing the data. At the first non-zero
16-bit input, we will store this data as the next input and switch to the working state ‘6’. This is
done by temporarily storing the data in the registers “tempL” and “tempR” for checking if we are
receiving a non-zero 16-bit input.
We can see that when reset is set low, Inready gets low, Dclk shuts off and stalls the controller
from sending inputs and the FSM goes to reset state ‘7’. At the reset state, all the input and output
memory gets cleared and stays in reset state until reset remains low. When reset gets high at reset
state ‘7’, the chip goes to state ‘5’ and waits for receiving input samples after setting Inready high.
When the controller sets Inready high, it starts sending the next input with the frame set high to
indicate the start of the next input. The MSDAP sees the frame set high and goes to working state
and starts reading the next inputs.
After each computation in the working state ‘6’, the corresponding output is sent at OutputL and
OutputR for the corresponding left and right channels.The MSB bit of the output is sent at the start
of the frame with Outready set high for the next 40 SClk cycles to send the corresonding 40 bit
output.
At the working state ‘6’, we can compute the first output only after receiving the first input. This
result in a delay in output computation by one input. Hence, the 512 size input data circular buffer
is not overwritten immediately after receiving the 513th
input as we still need to compute the
corresponding 512th
input. Hence, we temporarily store the new 513th
input in the temporary
registers “DatawindtempL” and “DatawindtempR” for left and right channels correspondingly.
After the start of the 514th
input, we would have completed the 513th
output and hence its safe for
us to start storing the new inputs. Hence, we store the temporarily stored data as the 0th
input and
start storing the 1st
input in the data memory.
At the working state ‘6’, the computation is done with a single “U” register for ‘U0’ to ‘U16’
computation which is indexed as ‘jL’ and ‘jK’ in the waveform.
After each U computation, the corresponding Output shifting and addition is done before
computing the next U value. This helps in using a single “U” register for the whole computation
which can be seen from the “substateL” and “substateR” states for the corresponding left and right
channels.
substateL/substateR=2 for U computation
substateL/substateR=3 for shift computation
substateL/substateR=4 for add computation
substateL/substateR=5 represents that output is computed.
B. THE SCHEMATIC FOR EACH FUNCTIONAL BLOCK AND THE
CRITICAL PATH OF YOUR DESIGN.
MAIN CONTROLLER BLOCK
MAIN CONTROLLER SYMBOL
ALU BLOCK
ALU SYMBOL
SERIAL TO PARALLEL BLOCK
SERIAL TO PARALLEL SYMBOL
PARALLEL TO SERIAL BLOCK
PARALLEL TO SERIAL SYMBOL
ADDER BLOCK
ADDER SYMBOL
SHIFTER BLOCK
SHIFTER SYMBOL
SIGN EXTENSION BLOCK
SIGN EXTENSION SYMBOL
RJ MEMORY BLOCK
RJ MEMORY SYMBOL
COEFF SYMBOL
DATA SYMBOL
GATE LEVEL SIMULATION WAVEFORMS
Start Signal:
Input Signal:
Output Signal:
Outready Signal:
Reset Signal
Sleep Signal
DESIGN VISION TIMING, CELL AND AREA REPORTS
AREA REPORT
CELL REPORT
QOR REPORT
TIMING REPORT
RESOURCES REPORT
CRITICAL PATH
PHYSICAL DESIGN USING IC COMPILER:
LAYOUT AFTER READING THE LIBRARY AND FILES:
LAYOUT AFTER FLOORPLANNING
LAYOUT AFTER INSERTING PAD FILLERS:
LAYOUT AFTER ADDING VDD AND VSS RINGS:
LAYOUT AFTER ADDING POWER STRAPS:
LAYOUT AFTER PLACEMENT:
LAYOUT AFTER CLOCK TREE SYNTHESIS:
ROUTING:
FINAL LAYOUT ROUTING:
DESIGN RULE CHECK:
COMPARISON FOR BEST UTILIZATION OF DESIGN:
FIRST DESIGN:
CORE UTILIZATION: 60%
LEFT MARGIN BETWEEN I/O AND CORE: 20
RIGHT MARGIN BETWEEN I/O AND CORE: 20
BOTTOM MARGIN BETWEEN I/O AND CORE: 20
TOP MARGIN BETWEEN I/O AND CORE: 20
FIRST DESIGN UTILITY REPORT:
FIRST DESIGN POWER REPORTS:
SECOND DESIGN:
CORE UTILIZATION: 70%
LEFT MARGIN BETWEEN I/O AND CORE: 17
RIGHT MARGIN BETWEEN I/O AND CORE: 17
BOTTOM MARGIN BETWEEN I/O AND CORE: 17
TOP MARGIN BETWEEN I/O AND CORE: 17
SECOND DESIGN UTILITY REPORT:
POWER REPORTS:
DESIGN COMPARISON:
CONTENTS DESIGN 1 DESIGN 2
CORE UTILIZATION 60% 70%
MARGINS BETWEEN I/O
AND CORE AT ALL SIDES
20 17
SCLK FREQUENCY 29.186Mhz 29.186Mhz
NUMBER OF CELLS 167 161
DESIGN AREA 1.51mm2
1.29mm2
TOTAL DYNAMIC
POWER
3.1878mW 3.1438mW
CELL LEAKAGE POWER 80.7425uW 77.4048uW
From the data sheet above, we concluded that design ‘2’ with 70% utilization is the best one we
could possibly get with our design, as further increase in core utilization caused errors in layout
design rules. The following are the timing reports for design ‘2’:
SETUP TIME REPORTS:
HOLD_TIME_REPORTS:
RTL_CODE:
TOP_MODULE:
`timescale 1ns / 1ps
//////////////////////////////////////////////////////////////////////////////////
// Company:
// Engineer:
//
// Create Date: 10:25:10 11/03/2016
// Design Name:
// Module Name: MSDAP_top
// Project Name:
// Target Devices:
// Tool versions:
// Description:
//
// Dependencies:
//
// Revision:
// Revision 0.01 - File Created
// Additional Comments:
//
//////////////////////////////////////////////////////////////////////////////////
module MSDAP_top(Dclk, Sclk, Start, Frame, Reset_n, InputL, InputR, OutputL, OutputR,
InReady, OutReady);
input Dclk, Sclk, Start, Frame, Reset_n;
input InputL, InputR;
output OutputL, OutputR, InReady, OutReady;
//////////////STP
wire STP_initial, STP_enable, STP_ready;
wire [15:0] Data_parallel_left, Data_parallel_right;
/////////////RJ
wire RJ_initial_left, RJ_clear_enable_left, RJ_clear_ready_left, RJ_read_enable_left,
RJ_write_enable_left, RJ_read_ready_left, RJ_write_ready_left,
RJ_initial_right, RJ_clear_enable_right, RJ_clear_ready_right, RJ_read_enable_right,
RJ_write_enable_right, RJ_read_ready_right, RJ_write_ready_right;
wire [31:0] RJ_writeaddress_left, RJ_writeaddress_right;
wire [3:0] RJ_readaddress_left, RJ_readaddress_right;
wire [15:0] RJ_out_left, RJ_out_right;
/////////////COEFF
wire COEFF_initial_left, COEFF_clear_enable_left, COEFF_clear_ready_left,
COEFF_write_enable_left, COEFF_write_ready_left,
COEFF_initial_right, COEFF_clear_enable_right, COEFF_clear_ready_right,
COEFF_write_enable_right, COEFF_write_ready_right;
wire [31:0] COEFF_writeaddress_left, COEFF_writeaddress_right;
wire [9:0] COEFF_readaddress_left, COEFF_readaddress_right;
wire [8:0] COEFF_out_left, COEFF_out_right;
////////////DATA
wire DATA_initial_left, DATA_write_enable_left, DATA_write_ready_left,
DATA_clear_enable_left, DATA_clear_ready_left,
DATA_initial_right, DATA_write_enable_right, DATA_write_ready_right,
DATA_clear_enable_right, DATA_clear_ready_right;
wire [31:0] DATA_writeaddress_left, DATA_writeaddress_right;
wire [9:0] DATA_readaddress_left, DATA_readaddress_right;
wire [15:0] DATA_out_left, DATA_out_right;
wire [31:0] count_left, count_right;
///////////SIGN EXTENSION
wire [15:0] SE_input_left, SE_input_right;
wire [39:0] SE_output_left, SE_output_right;
wire SE_initial_left, SE_initial_right;
//////////ADDER
wire AddSub_left, AddSub_right;
wire [39:0] Add_Input1_left, Add_Input1_right, Add_Input2_left, Add_Input2_right,
Add_output_left, Add_output_right;
/////////SHIFTER
wire [39:0] shift_input_left, shift_input_right, shift_output_left, shift_output_right;
wire shift_initial_left, shift_initial_right;
////////PARALLEL TO SERIAL
wire PTS_enable, PTS_ready, PTS_initial;
wire [39:0] PTS_left, PTS_right;
/////////ALU
wire ALU_enable, ALU_start, ALU_initial;
MSDAP_controller controller
(
.Dclk(Dclk),
.Sclk(Sclk),
.Start(Start),
.Frame(Frame),
.Reset_n(Reset_n),
.Inready(InReady),
.STP_enable(STP_enable),
.STP_ready(STP_ready),
.RJ_initial_left(RJ_initial_left),
.RJ_initial_right(RJ_initial_right),
.RJ_clear_enable_left(RJ_clear_enable_left),
.RJ_enable_left(RJ_write_enable_left),
.RJ_clear_ready_left(RJ_clear_ready_left),
.RJ_ready_left(RJ_write_ready_left),
.RJ_address_left(RJ_writeaddress_left),
.RJ_clear_enable_right(RJ_clear_enable_right),
.RJ_enable_right(RJ_write_enable_right),
.RJ_clear_ready_right(RJ_clear_ready_right),
.RJ_ready_right(RJ_write_ready_right),
.RJ_address_right(RJ_writeaddress_right),
.COEFF_initial_left(COEFF_initial_left),
.COEFF_initial_right(COEFF_initial_right),
.COEFF_clear_enable_left(COEFF_clear_enable_left),
.COEFF_enable_left(COEFF_write_enable_left),
.COEFF_clear_ready_left(COEFF_clear_ready_left),
.COEFF_ready_left(COEFF_write_ready_left),
.COEFF_address_left(COEFF_writeaddress_left),
.COEFF_clear_enable_right(COEFF_clear_enable_right),
.COEFF_enable_right(COEFF_write_enable_right),
.COEFF_clear_ready_right(COEFF_clear_ready_right),
.COEFF_ready_right(COEFF_write_ready_right),
.COEFF_address_right(COEFF_writeaddress_right),
.DATA_initial_left(DATA_initial_left),
.DATA_initial_right(DATA_initial_right),
.DATA_write_enable_left(DATA_write_enable_left),
.DATA_clear_enable_left(DATA_clear_enable_left),
.DATA_write_ready_left(DATA_write_ready_left),
.DATA_clear_ready_left(DATA_clear_ready_left),
.DATA_writeaddress_left(DATA_writeaddress_left),
.DATA_write_enable_right(DATA_write_enable_right),
.DATA_clear_enable_right(DATA_clear_enable_right),
.DATA_write_ready_right(DATA_write_ready_right),
.DATA_clear_ready_right(DATA_clear_ready_right),
.DATA_writeaddress_right(DATA_writeaddress_right),
.ALU_initial(ALU_initial),
.STP_initial(STP_initial),
.PTS_initial(PTS_initial),
.shift_initial_left(shift_initial_left),
.shift_initial_right(shift_initial_right),
.SE_initial_left(SE_initial_left),
.SE_initial_right(SE_initial_right),
.ALU_enable(ALU_enable),
.ALU_start(ALU_start),
.count_left(count_left),
.count_right(count_right)
);
ALU ALU_uut (
.ALU_initial(ALU_initial),
.ALU_enable(ALU_enable),
.ALU_start(ALU_start),
.Sclk(Sclk),
.Frame(Frame),
.RJ_enable_left(RJ_read_enable_left),
.RJ_enable_right(RJ_read_enable_right),
.RJ_address_left(RJ_readaddress_left),
.RJ_address_right(RJ_readaddress_right),
.RJ_ready_left(RJ_read_ready_left),
.RJ_ready_right(RJ_read_ready_right),
.RJ_out_left(RJ_out_left),
.RJ_out_right(RJ_out_right),
.COEFF_address_left(COEFF_readaddress_left),
.COEFF_address_right(COEFF_readaddress_right),
.COEFF_out_left(COEFF_out_left),
.COEFF_out_right(COEFF_out_right),
.DATA_readaddress_left(DATA_readaddress_left),
.DATA_readaddress_right(DATA_readaddress_right),
.DATA_out_left(DATA_out_left),
.DATA_out_right(DATA_out_right),
.AddSub_left(AddSub_left),
.AddSub_right(AddSub_right),
.Add_Input1_left(Add_Input1_left),
.Add_Input1_right(Add_Input1_right),
.Add_Input2_left(Add_Input2_left),
.Add_Input2_right(Add_Input2_right),
.Add_output_left(Add_output_left),
.Add_output_right(Add_output_right),
.shift_input_left(shift_input_left),
.shift_input_right(shift_input_right),
.shift_output_left(shift_output_left),
.shift_output_right(shift_output_right),
.SE_input_left(SE_input_left),
.SE_input_right(SE_input_right),
.SE_output_left(SE_output_left),
.SE_output_right(SE_output_right),
.PTS_enable(PTS_enable),
.PTS_ready(PTS_ready),
.PTS_left(PTS_left),
.PTS_right(PTS_right)
);
serialtoparallel STP
(
.STP_initial(STP_initial),
.STP_enable(STP_enable),
.STP_ready(STP_ready),
.Dclk(Dclk),
.InputL(InputL),
.InputR(InputR),
.Data_parallel_left(Data_parallel_left),
.Data_parallel_right(Data_parallel_right)
);
RJ RJ_left
(
.Sclk(Sclk),
.RJ_initial(RJ_initial_left),
.RJ_clear_enable(RJ_clear_enable_left),
.RJ_clear_ready(RJ_clear_ready_left),
.RJ_write_enable(RJ_write_enable_left),
.RJ_write_ready(RJ_write_ready_left),
.RJ_read_enable(RJ_read_enable_left),
.RJ_read_ready(RJ_read_ready_left),
.RJ_writeaddress(RJ_writeaddress_left),
.RJ_readaddress(RJ_readaddress_left),
.RJ_in(Data_parallel_left),
.RJ_out(RJ_out_left)
);
RJ RJ_right
(
.Sclk(Sclk),
.RJ_initial(RJ_initial_right),
.RJ_clear_enable(RJ_clear_enable_right),
.RJ_clear_ready(RJ_clear_ready_right),
.RJ_write_enable(RJ_write_enable_right),
.RJ_write_ready(RJ_write_ready_right),
.RJ_read_enable(RJ_read_enable_right),
.RJ_read_ready(RJ_read_ready_right),
.RJ_writeaddress(RJ_writeaddress_right),
.RJ_readaddress(RJ_readaddress_right),
.RJ_in(Data_parallel_right),
.RJ_out(RJ_out_right)
);
COEFF COEFF_left
(
.Sclk(Sclk),
.COEFF_initial(COEFF_initial_left),
.COEFF_clear_enable(COEFF_clear_enable_left),
.COEFF_clear_ready(COEFF_clear_ready_left),
.COEFF_write_enable(COEFF_write_enable_left),
.COEFF_write_ready(COEFF_write_ready_left),
.COEFF_writeaddress(COEFF_writeaddress_left),
.COEFF_readaddress(COEFF_readaddress_left),
.COEFF_in(Data_parallel_left),
.COEFF_out(COEFF_out_left)
);
COEFF COEFF_right
(
.Sclk(Sclk),
.COEFF_initial(COEFF_initial_right),
.COEFF_clear_enable(COEFF_clear_enable_right),
.COEFF_clear_ready(COEFF_clear_ready_right),
.COEFF_write_enable(COEFF_write_enable_right),
.COEFF_write_ready(COEFF_write_ready_right),
.COEFF_writeaddress(COEFF_writeaddress_right),
.COEFF_readaddress(COEFF_readaddress_right),
.COEFF_in(Data_parallel_right),
.COEFF_out(COEFF_out_right)
);
DATA DATA_left
(
.Sclk(Sclk),
.count(count_left),
.DATA_initial(DATA_initial_left),
.DATA_clear_enable(DATA_clear_enable_left),
.DATA_clear_ready(DATA_clear_ready_left),
.DATA_write_enable(DATA_write_enable_left),
.DATA_write_ready(DATA_write_ready_left),
.DATA_writeaddress(DATA_writeaddress_left),
.DATA_readaddress(DATA_readaddress_left),
.DATA_in(Data_parallel_left),
.DATA_out(DATA_out_left)
);
DATA DATA_right
(
.Sclk(Sclk),
.count(count_right),
.DATA_initial(DATA_initial_right),
.DATA_clear_enable(DATA_clear_enable_right),
.DATA_clear_ready(DATA_clear_ready_right),
.DATA_write_enable(DATA_write_enable_right),
.DATA_write_ready(DATA_write_ready_right),
.DATA_writeaddress(DATA_writeaddress_right),
.DATA_readaddress(DATA_readaddress_right),
.DATA_in(Data_parallel_right),
.DATA_out(DATA_out_right)
);
SignExtension SignExtension_left
(
.SE_initial(SE_initial_left),
.SE_input(SE_input_left),
.SE_output(SE_output_left)
);
SignExtension SignExtension_right
(
.SE_initial(SE_initial_right),
.SE_input(SE_input_right),
.SE_output(SE_output_right)
);
AdderModule ADD_left
(
.AddSub(AddSub_left),
.Input1(Add_Input1_left),
.Input2(Add_Input2_left),
.Output(Add_output_left)
);
AdderModule ADD_right
(
.AddSub(AddSub_right),
.Input1(Add_Input1_right),
.Input2(Add_Input2_right),
.Output(Add_output_right)
);
Shifter Shifter_left
(
.shift_initial(shift_initial_left),
.shift_input(shift_input_left),
.shift_output(shift_output_left)
);
Shifter Shifter_right
(
.shift_initial(shift_initial_right),
.shift_input(shift_input_right),
.shift_output(shift_output_right)
);
paralleltoserial paralleltoserial_uut
(
.PTS_initial(PTS_initial),
.PTS_enable(PTS_enable),
.PTS_ready(PTS_ready),
.Sclk(Sclk),
.Frame(Frame),
.PTS_left(PTS_left),
.PTS_right(PTS_right),
.OutputL(OutputL),
.OutputR(OutputR),
.Outready(OutReady)
);
Endmodule
MAIN CONTROLLER:
//////////////////////////////////////////////////////////////////////////////////
module MSDAP_controller
( Dclk, Sclk, Start, Frame, Reset_n, Inready,
STP_enable, STP_ready,
RJ_initial_left, RJ_clear_enable_left, RJ_clear_ready_left, RJ_enable_left,
RJ_ready_left, RJ_address_left,
RJ_initial_right, RJ_clear_enable_right, RJ_clear_ready_right, RJ_enable_right,
RJ_ready_right, RJ_address_right,
COEFF_initial_left, COEFF_clear_enable_left, COEFF_clear_ready_left,
COEFF_enable_left, COEFF_ready_left, COEFF_address_left,
COEFF_initial_right, COEFF_clear_enable_right, COEFF_clear_ready_right,
COEFF_enable_right, COEFF_ready_right, COEFF_address_right,
DATA_initial_left, DATA_write_enable_left, DATA_clear_enable_left,
DATA_write_ready_left, DATA_clear_ready_left, DATA_writeaddress_left,
DATA_initial_right, DATA_write_enable_right, DATA_clear_enable_right,
DATA_write_ready_right, DATA_clear_ready_right, DATA_writeaddress_right,
ALU_initial, STP_initial, PTS_initial, ALU_enable, ALU_start, count_left, count_right,
shift_initial_left, shift_initial_right, SE_initial_left, SE_initial_right );
input Dclk, Sclk, Start, Frame, Reset_n;
output reg Inready;
/////////STP
output reg STP_enable;
input STP_ready;
////////RJ
output reg RJ_clear_enable_left, RJ_clear_enable_right, RJ_enable_left, RJ_enable_right;
output reg [31:0] RJ_address_left, RJ_address_right;
input RJ_clear_ready_left, RJ_clear_ready_right, RJ_ready_left, RJ_ready_right;
/////////COEFF
output reg COEFF_clear_enable_left, COEFF_clear_enable_right, COEFF_enable_left,
COEFF_enable_right;
output reg [31:0] COEFF_address_left, COEFF_address_right;
input COEFF_clear_ready_left, COEFF_clear_ready_right, COEFF_ready_left,
COEFF_ready_right;
/////////DATA
output reg DATA_write_enable_left, DATA_write_enable_right, DATA_clear_enable_left,
DATA_clear_enable_right;
output reg [31:0] DATA_writeaddress_left, DATA_writeaddress_right;
input DATA_write_ready_left, DATA_write_ready_right, DATA_clear_ready_left,
DATA_clear_ready_right;
input [31:0] count_left, count_right;
/////////ALU
output reg ALU_enable, ALU_start, ALU_initial, STP_initial, PTS_initial,
RJ_initial_left, RJ_initial_right,
COEFF_initial_left, COEFF_initial_right,
DATA_initial_left, DATA_initial_right;
////////SHIFTER
output reg shift_initial_left, shift_initial_right;
////////SIGN EXTENSION
output reg SE_initial_left, SE_initial_right;
integer state_start, state_sclk, state_dclk, state_reset, i, j, flag, stop, j_temp;
wire [31:0] state_temp;
wire reset_flag;
wire [31:0] state;
reg RJ_finish, COEFF_finish, DATA_finish, miss, miss_clear;
reg [31:0] RJ_address_left_temp, RJ_address_right_temp;
reg [31:0] COEFF_address_left_temp, COEFF_address_right_temp;
reg [31:0] DATA_writeaddress_left_temp, DATA_writeaddress_right_temp;
/////////////////////start here
always@(Start)
begin
if(Start == 0)
state_start = 0;
if(Start == 1)
state_start = 1;
end
///////////////////////////////////////////////
always@(STP_ready or reset_flag or Start)
begin
//////////INITIAL
if(Start==1)
begin
RJ_enable_left = 0;
RJ_enable_right = 0;
RJ_address_left = $unsigned(-1);
RJ_address_right= $unsigned(-1);
RJ_finish = 0;
COEFF_enable_left = 0;
COEFF_enable_right = 0;
COEFF_address_left = $unsigned(-1);
COEFF_address_right= $unsigned(-1);
COEFF_finish = 0;
DATA_write_enable_left = 0;
DATA_write_enable_right = 0;
DATA_writeaddress_left = $unsigned(-1);
DATA_writeaddress_right = $unsigned(-1);
DATA_finish = 0;
miss_clear=0;
end
////////////////////////////
if(RJ_finish==0)
begin
if((RJ_ready_left==1) && (RJ_ready_right==1))
begin
RJ_enable_left = 0;
RJ_enable_right = 0;
if(RJ_address_left==15 && RJ_address_right==15)
begin
RJ_finish = 1;
RJ_address_left = $unsigned(-1);
RJ_address_right= $unsigned(-1);
end
end
if(STP_ready == 1)
begin
RJ_enable_left = 1;
RJ_enable_right = 1;
RJ_address_left_temp = RJ_address_left;
RJ_address_right_temp = RJ_address_right;
RJ_address_left = RJ_address_left_temp + 1;
RJ_address_right= RJ_address_right_temp + 1;
end
end
else if(COEFF_finish==0)
begin
if((COEFF_ready_left==1) && (COEFF_ready_right==1))
begin
COEFF_enable_left = 0;
COEFF_enable_right = 0;
if(COEFF_address_left==511 && COEFF_address_right==511)
begin
COEFF_finish = 1;
COEFF_address_left = $unsigned(-1);
COEFF_address_right= $unsigned(-1);
end
end
if(STP_ready == 1)
begin
COEFF_enable_left = 1;
COEFF_enable_right = 1;
COEFF_address_left_temp = COEFF_address_left;
COEFF_address_right_temp = COEFF_address_right;
COEFF_address_left = COEFF_address_left_temp + 1;
COEFF_address_right = COEFF_address_right_temp + 1;
end
end
else if(DATA_finish==0)
begin
if((DATA_write_ready_left == 1) && (DATA_write_ready_right == 1))
begin
DATA_write_enable_left = 0;
DATA_write_enable_right = 0;
if((DATA_writeaddress_left==511)&&(DATA_writeaddress_right==511))
begin
DATA_writeaddress_left = $unsigned(-1);
DATA_writeaddress_right = $unsigned(-1);
end
end
if(reset_flag==1)
begin
DATA_writeaddress_left = $unsigned(-2);
DATA_writeaddress_right = $unsigned(-2);
end
if(STP_ready==1 && miss==0)
begin
DATA_write_enable_left = 1;
DATA_write_enable_right = 1;
if(state==6)
begin
DATA_writeaddress_left_temp =
DATA_writeaddress_left;
DATA_writeaddress_right_temp =
DATA_writeaddress_right;
DATA_writeaddress_left =
DATA_writeaddress_left_temp + 1;
DATA_writeaddress_right =
DATA_writeaddress_right_temp + 1;
end
end
if(miss_clear==1)
miss_clear=0;
if(miss==1)
miss_clear=1;
end
end
//////////////////////////////////Sclk work here
always@(posedge Sclk)
begin
///////////INITIAL
if(Start==0)
begin
RJ_initial_left =0;
RJ_initial_right=0;
COEFF_initial_left =0;
COEFF_initial_right=0;
DATA_initial_left =0;
DATA_initial_right=0;
end
if(Start==1)
begin
miss=0;
state_sclk = 0;
state_dclk = 0;
flag = 0;
stop=0;
STP_enable = 0;
ALU_initial= 0;
STP_initial= 0;
PTS_initial= 0;
RJ_initial_left =1;
RJ_initial_right =1;
COEFF_initial_left =1;
COEFF_initial_right=1;
DATA_initial_left =1;
DATA_initial_right =1;
ALU_enable = 0;
ALU_start = 0;
RJ_clear_enable_left = 0;
RJ_clear_enable_right = 0;
COEFF_clear_enable_left = 0;
COEFF_clear_enable_right = 0;
DATA_clear_enable_left = 0;
DATA_clear_enable_right = 0;
end
////////////////////////////
if(miss_clear==1)
miss=0;
/////////////////RESET READY
if(RJ_clear_ready_left==1 && RJ_clear_ready_right==1)
begin
RJ_clear_enable_left = 0;
RJ_clear_enable_right = 0;
end
if(COEFF_clear_ready_left==1 && COEFF_clear_ready_right==1)
begin
COEFF_clear_enable_left = 0;
COEFF_clear_enable_right = 0;
end
if(DATA_clear_ready_left==1 && DATA_clear_ready_right==1)
begin
DATA_clear_enable_left = 0;
DATA_clear_enable_right = 0;
end
//////////STATE MACHINE
case(state)
0:
begin
Inready = 0;
RJ_clear_enable_left = 1;
RJ_clear_enable_right = 1;
COEFF_clear_enable_left = 1;
COEFF_clear_enable_right= 1;
DATA_clear_enable_left = 1;
DATA_clear_enable_right = 1;
ALU_initial=1;
PTS_initial=1;
shift_initial_left = 1;
shift_initial_right = 1;
SE_initial_left = 1;
SE_initial_right = 1;
if(DATA_clear_ready_left==1 && DATA_clear_ready_right==1)
begin
state_sclk =1;
ALU_initial=0;
PTS_initial=0;
end
end
1:
begin
Inready = 1;
if(Frame == 1)
begin
state_sclk = 2;
end
end
2:
begin
if(Frame==0 && STP_initial==1)
STP_initial=0;
if(Frame==1 && RJ_address_left==-1 && stop==0)
begin
STP_initial=1;
stop=1;
end
if(Frame == 1)
STP_enable = 1;
if(STP_enable == 1 && Frame==0)
STP_enable = 0;
if(RJ_address_left==14 && RJ_address_right==14 && j==-1)
state_dclk = 3;
end
3:
begin
Inready = 1;
if(Frame == 1)
begin
state_sclk = 4;
end
end
4:
begin
if(Frame == 1)
STP_enable = 1;
if(STP_enable == 1 && Frame==0)
STP_enable = 0;
if(COEFF_address_left==510 && COEFF_address_right==510 && j==-
1)
state_dclk = 5;
end
5:
begin
Inready = 1;
ALU_enable = 0;
if(Frame == 1)
begin
state_sclk = 6;
flag = 0;
end
end
6:
begin
state_sclk = 0;
if(Frame == 1)
STP_enable = 1;
if(STP_enable == 1 && Frame==0)
STP_enable = 0;
if(ALU_start == 1)
ALU_start = 0;
if(Frame == 1 && DATA_writeaddress_left==0 && flag==0)
begin
ALU_enable = 1;
ALU_start = 1;
flag = 1;
end
if(Frame==1 && count_left>=800 && count_right>=800 && j==14)
begin
state_sclk = 8;
ALU_enable = 0;
end
end
7:
begin
Inready = 0;
DATA_clear_enable_left = 1;
DATA_clear_enable_right = 1;
miss = 1;
end
8:
begin
if(Frame == 1'b1)
STP_enable = 1'b1;
if(STP_enable == 1 && Frame==0)
STP_enable = 0;
if(count_left==0 || count_right==0)
begin
state_sclk = 6;
ALU_enable = 1;
end
end
endcase
end
///////////////////////////////Dclk work here
always@(negedge Dclk)
begin
case(state)
2:
begin
if(Frame == 1'b1)
j=15;
if(j>=0)
begin
j_temp = j;
j = j_temp - 1;
end
end
4:
begin
if(Frame == 1'b1)
j=15;
if(j>=0)
begin
j_temp = j;
j = j_temp - 1;
end
end
6:
begin
if(Frame == 1'b1)
j=15;
if(j>=0)
begin
j_temp = j;
j = j_temp - 1;
end
end
endcase
end
///////////////////////Reset check here
always@(Reset_n or Start)
begin
///////////INITIAL
if(Start==1)
state_reset = 0;
//////////////////
case(state)
5:
begin
if(Reset_n == 0)
begin
state_reset = 7;
end
end
6:
begin
if(Reset_n == 0)
begin
state_reset = 7;
end
end
7:
begin
if(Reset_n == 1)
begin
state_reset = 5;
end
if(Reset_n == 0)
begin
state_reset = 7;
end
end
8:
begin
if(Reset_n == 0)
begin
state_reset = 7;
end
end
endcase
end
assign reset_flag = (state==5 && Reset_n == 1)? 1 : 0;
assign state_temp = state;
assign state = ((state_start==1) ? 0 :
((state==0 && state_sclk ==1)? 1 :
((state==1 && state_sclk ==2)? 2 :
((state==2 && state_dclk ==3)? 3 :
((state==3 && state_sclk ==4)? 4 :
((state==4 && state_dclk ==5)? 5 :
((state==5 && state_reset==7)? 7 :
((state==5 && state_sclk ==6)? 6 :
((state==6 && state_reset==7)? 7 :
((state==6 && state_sclk ==8)? 8 :
((state==7 && state_reset==7)? 7 :
((state==7 && state_reset==5)? 5 :
((state==8 && state_reset==7)? 7 :
((state==8 && state_sclk ==6)? 6 : state_temp ))))))))))))));
endmodule
ALU MODULE:
`timescale 1ns / 1ps
//////////////////////////////////////////////////////////////////////////////////
module ALU(
input ALU_initial, ALU_enable, ALU_start, Sclk, Frame,
////////////RJ
output reg RJ_enable_left, RJ_enable_right,
output reg [3:0] RJ_address_left, RJ_address_right,
input RJ_ready_left, RJ_ready_right,
input [15:0] RJ_out_left, RJ_out_right,
///////////COEFF
output reg [9:0] COEFF_address_left, COEFF_address_right,
input [8:0] COEFF_out_left, COEFF_out_right,
///////////DATA
output reg [9:0] DATA_readaddress_left, DATA_readaddress_right,
input [15:0] DATA_out_left, DATA_out_right,
///////////ADDER
output reg AddSub_left, AddSub_right,
output reg [39:0] Add_Input1_left, Add_Input1_right,
output [39:0] Add_Input2_left, Add_Input2_right,
input [39:0] Add_output_left, Add_output_right,
///////////SHIFTER
output reg [39:0] shift_input_left, shift_input_right,
input [39:0] shift_output_left, shift_output_right,
//////////SIGN EXTENSION
output [15:0] SE_input_left, SE_input_right,
input [39:0] SE_output_left, SE_output_right,
////////PTS
output reg PTS_enable,
input PTS_ready,
output reg [39:0] PTS_left, PTS_right
);
////////////COMPUTATOIN
integer substateL, substateR, row, col, outL, outR, setR_temp, mR_temp, kR_temp, jR_temp,
mL, jL, kL, mR, jR, kR, set, setL, setR, fullrow, setL_temp, mL_temp,
kL_temp, jL_temp, set_temp;
integer trigger_left, trigger_right, subtrigger_left, subtrigger_right, row_temp, fullrow_temp,
outL_temp, outR_temp,
state_tran_left, state_tran_right, Add_trigger_left, Add_trigger_right,
shift_trigger_left, shift_trigger_right, final_trigger_left, final_trigger_right,
final_trigger_left_jL0, final_trigger_right_jR0;
wire [39:0] UL;
wire [39:0] UR;
wire [39:0] YL;
wire [39:0] YR;
reg [15:0] allone;
wire Add_Input2_left_one, Add_Input2_left_two, Add_Input2_left_three;
wire Add_Input2_right_one, Add_Input2_right_two, Add_Input2_right_three;
wire UL_one, UL_two, UL_three, UL_four, UL_five;
wire UR_one, UR_two, UR_three, UR_four, UR_five;
wire YL_one, YL_two, YL_three;
wire YR_one, YR_two, YR_three;
wire [39:0] Add_Input2_left_temp, Add_Input2_right_temp, UL_temp, UR_temp, YL_temp,
YR_temp;
always@(posedge Sclk)
begin
if(ALU_initial==1)
begin
allone = 16'hFFFF;
substateL=$signed(-1);
substateR=$signed(-1);
set=0;
setL=0;
setR=0;
fullrow=0;
PTS_enable=0;
RJ_address_left =$unsigned(-1);
RJ_address_right =$unsigned(-1);
COEFF_address_left =1024;
COEFF_address_right =1024;
DATA_readaddress_left =1024;
DATA_readaddress_right=1024;
trigger_left = 0;
trigger_right = 0;
subtrigger_left = 0;
subtrigger_right = 0;
state_tran_left =0;
state_tran_right=0;
Add_trigger_left =0;
Add_trigger_right=0;
shift_trigger_left=0;
shift_trigger_right=0;
final_trigger_left=0;
final_trigger_right=0;
final_trigger_left_jL0=0;
final_trigger_right_jR0=0;
end
if(PTS_ready==1)
PTS_enable=0;
if(ALU_enable==0)
PTS_enable = 0;
else if(ALU_enable==1)
begin
if(ALU_start==1)
begin
substateL = 1;
substateR = 1;
row=0;
fullrow=set;
col=39;
outL=0;
outR=0;
trigger_left=0;
trigger_right=0;
end
//////////////////////////////////////////////////
if(substateL==1)
substateR=1;
///////////////////////LEFT COMPUTATION
case(substateL)
1:
begin
mL=0;
jL=0;
RJ_address_left = $unsigned(jL);
substateL = 2;
state_tran_left=1;
end
2:
begin
state_tran_left=0;
Add_trigger_left=0;
final_trigger_left=0;
final_trigger_left_jL0=0;
if(jL<16)
begin
if(kL>0)
begin
COEFF_address_left = $unsigned(mL);
if(fullrow >= $unsigned(COEFF_out_left[7:0]))
begin
if(COEFF_out_left[8] == 1)
begin
setL = $unsigned(fullrow)-$unsigned(COEFF_out_left[7:0]);
if(setL>511)
begin
setL_temp = setL;
setL = setL_temp - set;
end
if(setL<0)
begin
setL_temp = setL;
setL = setL_temp+512;
end
DATA_readaddress_left = $unsigned(setL);
AddSub_left = 1;
Add_Input1_left = UL;
Add_trigger_left=1;
end
else
begin
setL = $unsigned(fullrow-COEFF_out_left[7:0]);
if(setL>511)
begin
setL_temp = setL;
setL = setL_temp - set;
end
if(setL<0)
begin
setL_temp = setL;
setL = setL_temp+512;
end
DATA_readaddress_left = $unsigned(setL);
AddSub_left = 0;
Add_Input1_left = UL;
Add_trigger_left=1;
end
end
mL_temp = mL;
mL
= mL_temp + 1;
kL_temp = kL;
kL
= kL_temp - 1;
end
end
if(trigger_left==0)
begin
kL =
$signed(RJ_out_left);
trigger_left=1;
end
if(jL==16)
begin
substateL = 3;
trigger_left=0;
end
if(kL==0)
begin
substateL = 3;
trigger_left=0;
end
end
3:
begin
Add_trigger_left=0;
if(jL<=16 &&
jL>0)
begin
shift_input_left = YL;
shift_trigger_left=1;
end
substateL = 4;
end
4:
begin
shift_trigger_left=0;
if(jL<=16 &&
jL>0)
begin
AddSub_left = 0;
Add_Input1_left = YL;
final_trigger_left=1;
end
final_trigger_left_jL0=1;
jL_temp = jL;;
jL =
jL_temp + 1;
if(jL==17)
substateL = 5;
else
begin
RJ_address_left = $unsigned(jL);
substateL = 2;
end
end
5: //OUTPUT SIDE
begin
if(Frame==0 &&
trigger_left==0)
begin
PTS_enable =
1;
PTS_left =
YL;
PTS_right=
YR;
end
if(Frame==1 && row
<= 511 && trigger_left == 0)
begin
trigger_left =
1;
row_temp =
row;
row =
row_temp + 1;
fullrow_temp
= fullrow;
fullrow =
fullrow_temp + 1;
outL_temp =
outL;
outL =
outL_temp + 1;
outR_temp =
outR;
outR =
outR_temp + 1;
if(outL==2)
outL=0;
if(outR==2)
outR=0;
mL=0;
mR=0;
jL=0;
jR=0;
end
if(trigger_left == 1)
begin
RJ_enable_left
= 1;
RJ_address_left = $unsigned(jL);
RJ_enable_right = 1;
RJ_address_right = $unsigned(jR);
if(RJ_ready_left==1 && RJ_ready_right==1 && Frame==0)
begin
RJ_enable_left = 0;
RJ_enable_right = 0;
kL =
$signed(RJ_out_left);
kR =
$signed(RJ_out_right);
substateL = 1;
trigger_left = 0;
end
end
if(row==512)
begin
row=0;
set_temp =
set;
set =
set_temp + 512;
end
if(fullrow==7000)
begin
substateL = 6;
substateR = 6;
end
end
endcase
//////////RIGHT COMPUTATION
case(substateR)
1:
begin
mR=0;
jR=0;
RJ_enable_right = 1;
RJ_address_right =
$unsigned(jR);
substateR = 2;
state_tran_right=1;
end
2:
begin
state_tran_right=0;
Add_trigger_right=0;
final_trigger_right=0;
final_trigger_right_jR0=0;
if(jR<16)
begin
if(kR>0)
begin
COEFF_address_right = $unsigned(mR);
if(fullrow >= $unsigned(COEFF_out_right[7:0]))
begin
if(COEFF_out_right[8] == 1)
begin
setR = $unsigned(fullrow-COEFF_out_right[7:0]);
if(setR>511)
begin
setR_temp = setR;
setR = setR_temp - set;
end
if(setR<0)
begin
setR_temp = setR;
setR = setR_temp + 512;
end
DATA_readaddress_right = $unsigned(setR);
AddSub_right = 1;
Add_Input1_right = UR;
Add_trigger_right=1;
end
else
begin
setR = $unsigned(fullrow-COEFF_out_right[7:0]);
if(setR>511)
begin
setR_temp = setR;
setR = setR_temp - set;
end
if(setR<0)
begin
setR_temp = setR;
setR = setR_temp+512;
end
DATA_readaddress_right = $unsigned(setR);
AddSub_right = 0;
Add_Input1_right = UR;
Add_trigger_right=1;
end
end
mR_temp = mR;
mR
= mR_temp + 1;
kR_temp = kR;
kR
= kR_temp - 1;
end
end
if(trigger_right==0)
begin
kR =
$signed(RJ_out_right);
trigger_right=1;
end
if(jR==16)
begin
substateR = 3;
trigger_right=0;
end
if(kR==0)
begin
substateR = 3;
trigger_right=0;
end
end
3:
begin
Add_trigger_right=0;
if(jR<=16 &&
jR>0)
begin
shift_input_right = YR;
shift_trigger_right=1;
end
substateR = 4;
end
4:
begin
shift_trigger_right=0;
if(jR<=16 && jR>0)
begin
AddSub_right
= 0;
Add_Input1_right = YR;
final_trigger_right=1;
end
final_trigger_right_jR0=1;
jR_temp = jR;
jR = jR_temp + 1;
if(jR==17)
substateR = 5;
else
begin
RJ_address_right = $unsigned(jR);
substateR = 2;
end
end
endcase
end
end
assign SE_input_left = allone & DATA_out_left;
assign SE_input_right = allone & DATA_out_right;
assign Add_Input2_left_one = (substateL==2) || (substateL==3);
assign Add_Input2_left_two = (Add_Input2_left_one==1) && (Add_trigger_left==1);
assign Add_Input2_left_three = (substateL==4) && (jL<16) && (jL>0);
assign Add_Input2_left_temp = Add_Input2_left;
assign Add_Input2_left = (Add_Input2_left_two) ? SE_output_left :
((Add_Input2_left_three)? UL : Add_Input2_left_temp );
///////////////////////////////////////////////////////////////////////////////////////////////////
assign Add_Input2_right_one = (substateR==2) || (substateR==3);
assign Add_Input2_right_two = (Add_Input2_right_one==1) && (Add_trigger_right==1);
assign Add_Input2_right_three = (substateR==4) && (jR<16) && (jR>0);
assign Add_Input2_right_temp = Add_Input2_right;
assign Add_Input2_right = (Add_Input2_right_two) ? SE_output_right :
((Add_Input2_right_three)? UR : Add_Input2_right_temp);
///////////////////////////////////////////////////////////////////////////////////////////////////
assign UL_one = (final_trigger_left==1) || (final_trigger_left_jL0==1);
assign UL_two = (substateL == 2) && (UL_one==1);
assign UL_three = (state_tran_left==1) || (UL_two==1) || (substateL == 5);
assign UL_four = (substateL==2) || (substateL==3);
assign UL_five = UL_four && (Add_trigger_left ==1);
assign UL_temp = UL;
assign UL = (UL_three)? 40'h0000000000 :
((UL_five) ? Add_output_left : UL_temp);
///////////////////////////////////////////////////////////////////////////////////////////////////
assign UR_one = (final_trigger_right==1) || (final_trigger_right_jR0==1);
assign UR_two = (substateR == 2) && (UR_one==1);
assign UR_three = (state_tran_right==1) || (UR_two==1) || (substateR == 5);
assign UR_four = (substateR==2) || (substateR==3);
assign UR_five = UR_four && (Add_trigger_right ==1);
assign UR_temp = UR;
assign UR = (UR_three)? 40'h0000000000 :
((UR_five) ? Add_output_right : UR_temp);
///////////////////////////////////////////////////////////////////////////////////////////////////
assign YL_one = (substateL==3) && (jL==0);
assign YL_two = (substateL==4) && (jL<=16) && (jL>0) && (shift_trigger_left==1);
assign YL_three = (substateL==2) && (jL<=16) && (jL>0) && (final_trigger_left==1);
assign YL_temp = YL;
assign YL = (state_tran_left ==1)? 40'h0000000000 :
((YL_one) ? UL :
((YL_two) ? shift_output_left :
((YL_three) ? Add_output_left :
YL_temp)));
///////////////////////////////////////////////////////////////////////////////////////////////////
assign YR_one = (substateR==3) && (jR==0);
assign YR_two = (substateR==4) && (jR<=16) && (jR>0) && (shift_trigger_right==1);
assign YR_three = (substateR==2) && (jR<=16) && (jR>0) && (final_trigger_right==1);
assign YR_temp = YR;
assign YR = (state_tran_right==1) ? 40'h0000000000 :
((YR_one) ? UR :
((YR_two) ? shift_output_right:
((YR_three) ? Add_output_right :
YR_temp)));
endmodule
SERIAL TO PARALLEL MODULE:
`timescale 1ns / 1ps
//////////////////////////////////////////////////////////////////////////////////
module serialtoparallel(STP_initial, STP_enable, STP_ready, Dclk, InputL, InputR,
Data_parallel_left, Data_parallel_right);
input STP_initial, STP_enable, Dclk, InputL, InputR;
output reg [15:0] Data_parallel_left, Data_parallel_right;
output reg STP_ready;
reg [15:0] Data_temp_left, Data_temp_right;
integer j;
always @ (negedge Dclk)
begin
if(STP_initial==1)
begin
j=$unsigned(-2);
STP_ready=1'b0;
Data_parallel_left =16'h0000;
Data_parallel_right=16'h0000;
Data_temp_left =16'h0000;
Data_temp_right=16'h0000;
end
if(STP_ready==1'b1)
STP_ready=1'b0;
if(j==-1)
begin
STP_ready=1'b1;
Data_parallel_left = Data_temp_left;
Data_parallel_right = Data_temp_right;
j=j-1;
end
if(STP_enable==1'b1 && j==-2)
j=15;
if(j>=0)
begin
Data_temp_left [j] = InputL;
Data_temp_right[j] = InputR;
j=j-1;
end
end
endmodule
RJ_MEMORY MODULE:
`timescale 1ns / 1ps
//////////////////////////////////////////////////////////////////////////////////
module RJ(Sclk, RJ_initial, RJ_clear_enable, RJ_clear_ready, RJ_write_enable, RJ_write_ready,
RJ_read_enable, RJ_read_ready, RJ_writeaddress, RJ_readaddress, RJ_in, RJ_out);
input Sclk, RJ_initial, RJ_write_enable, RJ_read_enable, RJ_clear_enable;
input [31:0] RJ_writeaddress;
input [3:0] RJ_readaddress;
input [15:0] RJ_in;
output [15:0] RJ_out;
output reg RJ_write_ready, RJ_read_ready, RJ_clear_ready;
reg [15:0]RJ_memory[0:15];
integer i, flag;
///////////////////////////CLEAR
always@(posedge Sclk)
begin
if(RJ_initial==1)
begin
i = 0;
flag = 0;
RJ_read_ready = 0;
RJ_write_ready = 0;
RJ_clear_ready = 0;
end
if(RJ_clear_ready==1 && flag==1)
begin
RJ_clear_ready=0;
i = 0;
flag = 2;
end
if(RJ_clear_enable==1 && i<16 && flag==0)
begin
RJ_memory[i]=16'h0000;
i=i+1;
if(i==16)
begin
RJ_clear_ready = 1;
flag = 1;
end
end
if(flag == 2)
flag = 0;
if(RJ_write_ready==1)
RJ_write_ready = 0;
if(RJ_write_enable==1)
begin
RJ_memory[RJ_writeaddress]= RJ_in;
RJ_write_ready = 1;
end
if(RJ_read_ready==1)
RJ_read_ready = 0;
if(RJ_read_enable==1)
RJ_read_ready = 1;
end
assign RJ_out = RJ_memory[RJ_readaddress];
endmodule
COEFF MEMORY MODULE:
`timescale 1ns / 1ps
//////////////////////////////////////////////////////////////////////////////////
module COEFF(Sclk, COEFF_initial, COEFF_clear_enable, COEFF_clear_ready,
COEFF_write_enable, COEFF_write_ready, COEFF_writeaddress, COEFF_readaddress,
COEFF_in, COEFF_out);
input Sclk, COEFF_initial, COEFF_write_enable, COEFF_clear_enable;
input [31:0] COEFF_writeaddress;
input [9:0] COEFF_readaddress;
input [15:0] COEFF_in;
output [8:0] COEFF_out;
output reg COEFF_write_ready, COEFF_clear_ready;
reg [15:0]COEFF_memory[0:511];
integer i, flag;
//////////////////////////CLEAR
always@(posedge Sclk)
begin
if(COEFF_initial==1 || COEFF_readaddress[9]==1)
begin
i = 0;
flag = 0;
COEFF_write_ready = 0;
COEFF_clear_ready = 0;
end
if(COEFF_clear_ready==1 && flag==1)
begin
COEFF_clear_ready=0;
i = 0;
flag = 2;
end
if(COEFF_clear_enable==1 && i<512 && flag==0)
begin
COEFF_memory[i]=16'h0000;
i=i+1;
if(i==512)
begin
COEFF_clear_ready = 1;
flag = 1;
end
end
if(flag == 2)
flag = 0;
if(COEFF_write_ready==1)
COEFF_write_ready = 0;
if(COEFF_write_enable==1)
begin
COEFF_memory[COEFF_writeaddress]= COEFF_in;
COEFF_write_ready = 1;
end
end
assign COEFF_out = COEFF_memory[COEFF_readaddress];
endmodule
DATA MEMORY MODULE:
`timescale 1ns / 1ps
//////////////////////////////////////////////////////////////////////////////////
module DATA(Sclk, count, DATA_initial, DATA_clear_enable, DATA_clear_ready,
DATA_write_enable, DATA_write_ready, DATA_writeaddress, DATA_readaddress,
DATA_in, DATA_out);
input Sclk, DATA_initial, DATA_write_enable, DATA_clear_enable;
input [31:0] DATA_writeaddress;
input [9:0] DATA_readaddress;
input [15:0] DATA_in;
output [15:0] DATA_out;
output reg DATA_write_ready, DATA_clear_ready;
output reg [31:0] count;
reg [15:0]DATA_memory[0:511];
reg s8tran;
integer i, flag;
always@(posedge Sclk)
begin
if(DATA_initial==1 || DATA_readaddress[9]==1)
begin
i = 0;
flag = 0;
s8tran = 0;
count = 0;
DATA_write_ready = 0;
DATA_clear_ready = 0;
end
if(DATA_clear_ready==1 && flag==1)
begin
DATA_clear_ready=0;
i = 0;
flag = 2;
count = 0;
end
if(DATA_clear_enable==1 && i<512 && flag==0)
begin
DATA_memory[i]=16'h0000;
i=i+1;
if(i==512)
begin
DATA_clear_ready = 1;
flag = 1;
end
end
if(flag == 2)
flag = 0;
if(DATA_write_enable==0)
s8tran = 0;
if(DATA_write_ready==1'b1)
DATA_write_ready=1'b0;
if(DATA_write_enable==1'b1)
begin
DATA_memory[DATA_writeaddress]= DATA_in;
DATA_write_ready = 1'b1;
if(DATA_in > 0 && s8tran==0)
begin
count = 0;
s8tran = 1;
end
else if(s8tran==0)
begin
count = count + 1;
s8tran = 1;
end
end
end
assign DATA_out = DATA_memory[DATA_readaddress];
endmodule
SIGN EXTENSION MODULE:
module SignExtension(SE_initial, SE_input, SE_output);
input SE_initial;
input [15:0] SE_input;
output [39:0] SE_output;
reg [39:0] negative;
reg [39:0] positive;
reg [31:0] i;
wire [39:0] first, second, first_shift, second_shift;
always@(SE_initial)
begin
if(SE_initial==1)
begin
negative = 40'hFFFFFF0000;
positive = 40'h000000FFFF;
i = 16;
end
end
assign first = negative | SE_input[15:0];
assign second = positive & SE_input[15:0];
assign first_shift = first << i;
assign second_shift = second << i;
assign SE_output = (SE_input[15])? first_shift : second_shift;
endmodule
ADDER_MODULE:
`timescale 1ns / 1ps
//////////////////////////////////////////////////////////////////////////////////
module AdderModule(AddSub, Input1, Input2, Output);
input AddSub;
input [39:0] Input1, Input2;
output [39:0] Output;
wire [39:0] first, second;
assign first = Input1 - Input2;
assign second = Input1 + Input2;
assign Output = (AddSub)? first : second;
endmodule
SHIFTER MODULE:
`timescale 1ns / 1ps
//////////////////////////////////////////////////////////////////////////////////
module Shifter(shift_initial, shift_input, shift_output);
input [39:0] shift_input;
input shift_initial;
output signed [39:0] shift_output;
wire signed [39:0] temp;
reg i;
always@(shift_initial)
begin
if(shift_initial==1)
i = 1;
end
assign temp = $signed(shift_input);
assign shift_output = temp >>> i;
endmodule
PARALLEL TO SERIAL MODULE:
`timescale 1ns / 1ps
//////////////////////////////////////////////////////////////////////////////////
module paralleltoserial(PTS_initial, PTS_enable, PTS_ready, Sclk, Frame, PTS_left, PTS_right,
OutputL, OutputR, Outready);
input PTS_initial, PTS_enable, Sclk, Frame;
input [39:0] PTS_left, PTS_right;
output reg OutputL, OutputR, Outready, PTS_ready;
integer col, flag;
/////////////////////////Sending output here
always@(posedge Sclk)
begin
if(PTS_initial == 1)
begin
flag = 0;
col = 40;
PTS_ready = 0;
Outready = 0;
end
if(PTS_ready == 1)
PTS_ready = 0;
if(col<40)
begin
if(col>=1)
begin
OutputL = PTS_left[col-1];
OutputR = PTS_right[col-1];
col=col-1;
end
else if(col==0)
begin
col=40;
Outready = 0;
PTS_ready = 1;
end
end
if(PTS_enable==1 && col==40 && Frame==1 && flag==0)
begin
Outready=1;
OutputL = PTS_left[col-1];
OutputR = PTS_right[col-1];
col=col-1;
end
end
endmodule
TESTBENCH:
`timescale 1ns / 1ps
////////////////////////////////////////////////////////////////////////////////
module MSDAP_tb;
// Inputs
reg Dclk;
reg Sclk;
reg Start;
reg Frame;
reg Reset_n;
reg InputL;
reg InputR;
// Outputs
wire OutputL;
wire OutputR;
wire Inready;
wire Outready;
// Instantiate the Unit Under Test (UUT)
MSDAP_top uut (
.Dclk(Dclk),
.Sclk(Sclk),
.Start(Start),
.Frame(Frame),
.Reset_n(Reset_n),
.InputL(InputL),
.InputR(InputR),
.OutputL(OutputL),
.OutputR(OutputR),
.InReady(Inready),
.OutReady(Outready)
);
reg [15:0] in[0:15055];
reg [39:0] outL[0:6999];
reg [39:0] outR[0:6999];
always #651
begin
if(Inready==1'b1)
Dclk = ~Dclk;
else
Dclk = 1'b0;
end
always #17.1315 Sclk = ~Sclk; //#17.13
integer it, jt, out_file1, rst, outrow, col, Reset_count;
initial
begin
Dclk =1'b1;
Sclk =1'b1;
$readmemh("Data1.in", in);
out_file1 = $fopen("tb_memory1.out","w");
Frame = 1'b0;
it=0;
jt=15;
rst=0;
outrow=0;
col=39;
Reset_n=1'b1;
Reset_count=0;
Start = 1'b0;
#6510;
Start = 1'b1;
#1302;
Start = 1'b0;
end
/////////////Reset signal generation
always@(posedge Sclk)
begin
if(Reset_n==1'b0 && Reset_count==800)
begin
Reset_n=1'b1;
Reset_count=0;
rst=0;
end
if(rst==1)
Reset_count=Reset_count+1;
if(it==9456 && jt==6 && rst==0)
begin
Reset_n=1'b0;
rst=1;
end
if(it==13056 && jt==6 && rst==0)
begin
Reset_n=1'b0;
rst=1;
end
end
/////////////////////////////Sending Inputs
always@(posedge Dclk)
begin
if(Inready == 1'b1)
begin
if(it<15055)
begin
if(jt==15)
Frame=1'b1;
if(jt>=0)
begin
InputL = in[it][jt];
InputR = in[it+1][jt]; #1302
Frame=1'b0;
end
jt=jt-1;
if(jt==-1)
begin
it=it+2;
jt=15;
end
end
end
end
/////////////////////////Receiving outputs
always@(negedge Sclk)
begin
if(col==39 && Frame==1'b1 && Outready==1'b1)
begin
outL[outrow][col]=OutputL;
outR[outrow][col]=OutputR;
col=col-1;
end
else if(col<39)
begin
if(col>=0 && Outready==1'b1)
begin
outL[outrow][col]=OutputL;
outR[outrow][col]=OutputR;
col=col-1;
end
if(col==-1)
begin
$fwrite(out_file1," %H %Hn", outL[outrow],
outR[outrow]);
outrow=outrow+1;
col=39;
end
end
end
endmodule

ASIC DESIGN OF MINI-STEREO DIGITAL AUDIO PROCESSOR UNDER SMIC 180NM TECHNOLOGY

  • 1.
    EEDG 6306 ASIC DESIGNOF MINI-STEREO DIGITAL AUDIO PROCESSOR UNDER SMIC 180NM TECHNOLOGY FINAL PROJECT REPORT ILANGO JEYASUBRAMANIAN - ixj150230 SABARISH SEKAR – sxs154930
  • 2.
    INDEX 1 INTRODUCTION 2 HARDWAREIMPLEMENTATION 3 BLOCK DIAGRAM 4 PORT DESCRIPTION 5 DATA FORMATS 6 FINITE STATE MACHINE AND OPERATING MODES OF MSDAP 7 PIN CONFIGURATION 9 COMPUTATION 10 SIMULATION WAVEFORM
  • 3.
    1.INTRODUCTION: 1.1 What isASIC design? An application-specific integrated circuit (ASIC) is an integrated circuit (IC) customized for a particular use, rather than intended for general-purpose use. For example, a chip designed to run in a digital voice recorder or a high-efficiency Bitcoin miner is an ASIC. Application-specific standard products (ASSPs) are intermediate between ASICs and industry standard integrated circuits like the 7400 or the 4000 series. As feature sizes have shrunk and design tools improved over the years, the maximum complexity (and hence functionality) possible in an ASIC has grown from 5,000 gates to over 100 million. Modern ASICs often include entire microprocessors, memory blocks including ROM, RAM, EEPROM, flash memory and other large building blocks. Such an ASIC is often termed a SoC (system-on-chip). Designers of digital ASICs often use a hardware description language (HDL), such as Verilog or VHDL, to describe the functionality of ASICs.
  • 4.
    The main stepsin the ASIC physical design flow are:  Design Netlist (after synthesis)  Floorplanning  Partitioning  Placement  Clock-tree Synthesis (CTS)  Routing  Physical Verification  GDS II Generation These steps are just the basics. There are detailed PD flows that are used depending on the Tools used and the methodology/technology. Some of the tools/software used in the back-end design are :  Cadence (Cadence Encounter RTL Compiler, Encounter Digital Implementation, Cadence Voltus IC Power Integrity Solution, Cadence Tempus Timing Signoff Solution)  Synopsys (Design Compiler, IC Compiler)  Magma (BlastFusion, etc.)  Mentor Graphics (Olympus SoC, IC-Station, Calibre) A more detailed Physical Design Flow is shown below. Here you can see the exact steps and the tools used in each step outlined.
  • 6.
    1.2 What isPhysical Design? Physical design steps Floorplanning The first step in the physical design flow is Floorplanning. Floorplanning is the process of identifying structures that should be placed close together, and allocating space for them in such a manner as to meet the sometimes conflicting goals of available space (cost of the chip), required performance, and the desire to have everything close to everything else. Based on the area of the design and the hierarchy, a suitable floorplan is decided upon. Floorplanning takes into account the macros used in the design, memory, other IP cores and their placement needs, the routing possibilities and also the area of the entire design. Floorplanning also decides the IO structure, aspect ratio of the design. A bad floorplan will lead to waste-age of die area and routing congestion. In many design methodologies, Area and Speed are considered to be things that should be traded off against each other. The reason this is so is probably because there are limited routing resources, and the more routing resources that are used, the slower the design will operate. Optimizing for minimum area allows the design to use fewer resources, but also allows the sections of the design to be closer together. This leads to shorter interconnect distances, less routing resources to be used, faster end-to-end signal paths, and even faster and more consistent place and route times. Done correctly, there are no negatives to floorplanning. As a general rule, data-path sections benefit most from floorplanning, and random logic, state machines, and other non-structured logic can safely be left to the placer section of the place and route software. Data paths are typically the areas of your design where multiple bits are processed in parallel with each bit being modified the same way with maybe some influence from adjacent bits. Example structures that make up data paths are Adders, Subtractors, Counters, Registers, and Muxes. Partitioning Partitioning is a process of dividing the chip into small blocks. This is done mainly to separate different functional blocks and also to make placement and routing easier. Partitioning can be done in the RTL design phase when the design engineer partitions the entire design into sub-blocks and then proceeds to design each module. These modules are linked together in the main module called the TOP LEVEL module. This kind of partitioning is commonly referred to as Logical Partitioning. Placement Before the start of placement optimization all Wire Load Models (WLM) are removed. Placement uses RC values from Virtual Route (VR) to calculate timing. VR is the shortest Manhattan distance between two pins. VR RCs are more accurate than WLM RCs.
  • 7.
    Placement is performedin four optimization phases: Pre-placement optimization In placement optimization Post Placement Optimization (PPO) before clock tree synthesis (CTS) PPO after CTS. Pre-placement Optimization optimizes the netlist before placement, HFNs are collapsed. It can also downsize the cells.In-placement optimization re-optimizes the logic based on VR. This can perform cell sizing, cell moving, cell bypassing, net splitting, gate duplication, buffer insertion, area recovery. Optimization performs iteration of setup fixing, incremental timing and congestion driven placement.Post placement optimization before CTS performs netlist optimization with ideal clocks. It can fix setup, hold, max trans/cap violations. It can do placement optimization based on global routing. It re does HFN synthesis.Post placement optimization after CTS optimizes timing with propagated clock. It tries to preserve clock skew. Clock tree synthesis Ideal clock before CTS The goal of clock tree synthesis (CTS) is to minimize skew and insertion delay. Clock is not propagated before CTS as shown in the picture. After CTS hold slack should improve. Clock tree begins at .sdc defined clock source and ends at stop pins of flop. There are two types of stop pins known as ignore pins and sync pins. ‘Don’t touch’ circuits and pins in front end (logic synthesis) are treated as ‘ignore’ circuits or pins at back end (physical synthesis). ‘Ignore’ pins are ignored for timing analysis. If clock is divided then separate skew analysis is necessary. Global skew achieves zero skew between two synchronous pins without considering logic relationship. Local skew achieves zero skew between two synchronous pins while considering logic relationship. If clock is skewed intentionally to improve setup slack then it is known as useful skew. Rigidity is the term coined in Astro to indicate the relaxation of constraints. Higher the rigidity tighter is the constraints. Clock After CTS In clock tree optimization (CTO) clock can be shielded so that noise is not coupled to other signals. But shielding increases area by 12 to 15%. Since the clock signal is global in nature the same metal layer used for power routing is used for clock also. CTO is achieved by buffer sizing, gate sizing, buffer relocation, level adjustment and HFN synthesis. We try to improve setup slack in pre- placement, in placement and post placement optimization before CTS stages while neglecting hold slack. In post placement optimization after CTS hold slack is improved. As a result of CTS lot of buffers are added. Generally for 100k gates around 650 buffers are added. Routing There are two types of routing in the physical design process, global routing and detailed routing. Global routing allocates routing resources that are used for connections. It also does track assignment for a particular net.
  • 8.
    Detailed routing doesthe actual connections. DIffrent constraints that are to be taken care during the routing are DRC, wire length, timing etc. Physical Verification Physical verification checks the correctness of the generated layout design. This includes verifying that the layout Complies with all technology requirements – Design Rule Checking (DRC) Is consistent with the original netlist – Layout vs. Schematic (LVS) Has no antenna effects – Antenna Rule Checking This also includes density verification at the full chip level...Cleaning density is a very critical step in the lower technology nodes Complies with all electrical requirements – Electrical Rule Checking (ERC).[5]
  • 9.
    1.3 What isa Digital Signal Processing? Digital Signal Processing (DSP) is the study of digital representation of signals. This is a technique intended to analyze and process real time signals (or analog signals). Analog signals are those, which are represented for all values of time. Digital Signals are obtained from analog signals by a process called Sampling, which involves extracting sample values of the analog signals at regular intervals of time. This process is called Analog-to-Digital Conversion and the system performing this activity is called the Analog-to-Digital Converter (ADC). DSP makes use of mathematical methods in order to handle and analize the object of study, which are the signals. The use of such mathematical methods allow us to extract information and even modify the signal, in order to use it as we desire. One may ask why is DSP so widespread today and applied in everything around us. The reason is quite simple: there are digital computers at any corner wherever we go. The ease of getting a computer today is so high that almost anyone is able to have such a tool at home. Since digital computers are able to represent only finite quantities, digital signal processing methods developed so fast and had been so widespread. 1.4 How digital signal processing is implemented in hearing aid application? When digital signal processing in hearing aids is used, a number of very interesting phenomena occur. The conventional wisdom goes something like this: The acoustic signal is converted to its electrical analog at the microphone stage of the hearing aid system. After this conversion, a frequency filter is introduced to reduce possible distortion of the input signal. The signal is then "sampled" a given number of times per second. Normally, the sampling rate is 10,000 times per second, or greater. The analog signal is then converted to its digital equivalent by the analog to digital (A/D) converter. Each samples receives a digital code. Binary numbers (O and 1) are used to represent the digital value of each sample. Following the digitization of the signal, the digital representations are processed by a central processing unit (CPU) or microprocessor. The digital values can be multiplied, divided, added, subtracted and grouped in defined ways. In the microprocessor are various algorithms. An algorithm is a system of instructions that operates in a manner determined by a set of mathematical rules and equations. If the algorithm is a dedicated one, it performs a
  • 10.
    specific task relativeto the processing of the input signal. For example, one algorithm may control the frequency response of the instrument, another may control loudness growth, a third may function to enhance the speech signal in a background of noise, etc. After the microprocessor has performed its tasks, the digitized signal must be converted back to its analog equivalent. This is accomplished at the digital to analog (D/A) conversion stage. When the digitized signal is converted to its analog stage, it is frequency filtered again, to prevent signal distortion. It is then amplified in the conventional manner and submitted to the receiver (speaker) of the hearing aid. (Note: For some of the more recent DSP systems, the D/A conversion does not require a separate circuit. Rather, it uses the hearing aid receiver to accomplish digital to analog conversion. This process is referred to as a Direct Digital Drive.) The obvious advantage of digital signal processing is that there are unlimited ways in which the signal can be manipulated. The number of parameters that can be utilized, and that can be utilized at the same instant in time, are significantly greater than those found in conventional analog systems. As such, the ability to manipulate the signal to more closely approximate the acoustic needs of the patient is greatly enhanced. 2.HARDWARE IMPLEMENTATION The main function of this MSDAP processor is a two-channel, 512 order, finite impulse response (FIR) digital filter. It receives 16-bit voice data (sampled at 768 kHz) and computes the FIR result at the speed of 94.33MHz. The chip computes the following linear convolution: 𝒚(𝒏) = ∑ 𝒉(𝒌)×𝒙(𝒏 − 𝒌) 𝑵 𝒌=𝟎 where x(n) and y(n) are input and output audio sequences, and h(k) are filter coefficients with the filter order 512. However, in order to reduce the hardware complexity, the multiplications are avoided by replacing multiplications with shift operations. This is done by taking power-of-two digits as filter coefficients for computation. ℎ(𝑘)×𝑥(𝑛 − 𝑘) = 2−3 𝑥(𝑛 − 𝑘) − 2−7 𝑥(𝑛 − 𝑘) + 2−16 𝑥(𝑛 − 𝑘) The Finite state machine designed represents the following system block diagram with one MSDAP block and a controller communicated in an asynchronous manner with the following input and output ports. PORT SPECIFICATION: INPUT SIGNALS : Sclk, Dclk, Start, Reset_n, InputL, InputR, Frame 
 OUTPUT SIGNALS: InReady, OutReady, OutputL, OutputR 
 CLOCKS : Sclk, Dclk FREQUENCY OF DCLK: 768KHz FREQUENCY OF SCLK : 94.33Hz
  • 11.
    3.BLOCK DIAGRAM: Figure. 1Block diagram 4.PORT DESCRIPTION 1. SCLK : The fast Sclk clock signal is used for fast computation purpose in such a way that the output gets computed and sent before the arrival of the next input signal. We decide to use a frequency of 94.33 Mhz allowing us to compute sequentialy with each Sclk cycle faster with less memory in the chip design. Sclk is also used for sending output bits on both left and right channel to the controller with Outready set high for giving info to the controller that its sending valid outputs. 2. DCLK: The slow Dclk clock signal is used for sending left and right channel input bits from the controller at a frequency of 768Khz with the frame signal set high by the controller to detect the start of each voice input to be processed. The Dclk signal is also shut off to stall the input samples coming on both the left and right channels when reset signal is set low to clear the input and output memory. 3.START : The start signal helps us to start the FSM by setting the state of the finite state machine to state ‘0’ when the start signal is set “high”. 4.RESET_N: When reset is set low, Inready gets low, Dclk shuts off and stalls the controller from sending inputs and the FSM goes to reset state ‘7’.
  • 12.
    5.FRAME: Frame is anactive low signal to align the coefficient, input and output sample start bits. When the frame is 0, MSDAP receives data samples When Frame is asserted low, MSDAP starts receives the Data samples. When frame is detected along with low Outready signal, it begins to send data. It is used to align input with output. Frame is active high for every 16 cycles of Dclk. Active low of the frame is in par with the rising edge of Dclk. 6.InputL and InputR InputL and InputR are the inputs for two channels which transmits all the inputs bitwise. InputL and InputR are read on negative edge of Dclk on MSDAP. All the input samples, Rj values and Coefficient values are send to MSDAP through these channels. 4.2 OUTPUT SIGNALS 1. InReady When MSDAP is ready to receive the data samples, InReady is set high. InReady is an active high signal. InReady is high in all States except State 0 and State 7. Filter coefficients and input samples the InReady must be made high, to receive RJ values, Coefficient values and input samples. It tells the MSDAP that there is a data in the input. 2. OutReady When this signal is active, it indicates that the output sample bits are sent serially on OutputL and OutputR to the Controller. When the computation is complete and Frame is low, OutReady is set low so that MSDAP starts sending the output samples serially. It is generally an active low signal. 3. OutputL and OutputR OutputL and OutputR are used to send the output from MSDAP serially. It is sent in negative edge of Sclk. Bit 39 is the LSB which is transmitted out first. They are very important to carry output to the controller.
  • 13.
  • 14.
    5.DATA FORMATS Note :Here all the datas are read starting from MSB. 1.RJ Value Rj is a 16 bit value. MSB is the first value that is being received by the processor. First 8 bits ( 8-15) are unused. 15 14 13 12 11 10 9 8 7 6 5 4 3 2 1 0 MSB LSB Fig. 4 Format of Rj 2. Filter Coefficients (CF) Filter coefficient is of 16 bits. The bit 8 represents its sign. The first seven bits from the MSB are unused. 15 14 13 12 11 10 9 8 7 6 5 4 3 2 1 0 MSB LSB Fig. 5 Format of Coefficients
  • 15.
    3. Input Sample Theinput sample is of 16 bits 15 14 13 12 11 10 9 8 7 6 5 4 3 2 1 0 MSB LSB Fig. 6 Format of Input Sample 4. Output Sample The output sample is of 40 bits. The first bit sent as output is bit 39 (MSB). 39 38 .. .. .. .. .. .. .. .. .. .. 3 2 1 0 MSB LSB Fig. 7 Format of Output Sample 6. FINITE STATE MACHINE AND OPERATING MODES OF MSDAP INITIALIZATION_STATE: (state ‘0’): The active high start signal aids the MSDAP to start its state machine by setting the FSM to state ‘0’. At state ‘0’, all of its memories gets initialized and switches to state ‘1’. WAITING FOR Rj STATE(State’1’): After initialization, the FSM switches to state ‘1’ and waits for receiving Rj values after setting the Inready high. READING Rj STATE(State’2’): When the controller sees the Inready high, the controller starts sending the Rj values with frame set high for indicating the start of the first Rj value and switches to state ‘3’. WAITING FOR Coefficient STATE(State’3’): After reading all the Rj values, the FSM switches to state ‘3’ and waits for receiving Coefficient values after setting the Inready high.
  • 16.
    READING Coefficient STATE(State’4’): Whenthe controller sees the Inready high, the controller starts sending the Coefficient values with frame set high for indicating the start of the first Coefficient value and switches to state ‘5’. WAITING FOR InputSTATE(State’5’): After reading all the Coefficient values, the FSM switches to state ‘5’ and waits for receiving Coefficient values after setting the Inready high. READING Input STATE and WORKING STATE(State’6’): When the controller sees the Inready high, the controller starts sending the Input values at both left and right channels with frame set high for indicating the start of the first input value at both the channels and starts reading the inputs at both the channels. RESET STATE(State’7’): We can see that when reset is set low, Inready gets low, Dclk shuts off and stalls the controller from sending inputs and the FSM goes to reset state ‘7’. At the reset state, all the input and output memory gets cleared and stays in reset state until reset remains low. When reset gets high at reset state ‘7’, the chip goes to state ‘5’ and waits for receiving input samples after setting Inready high. When the controller sets Inready high, it starts sending the next input with the frame set high to indicate the start of the next input. The MSDAP sees the frame set high and goes to working state and starts reading the next inputs. SLEEPING STATE(State ‘8’): For going to sleep state, if we are receiving 800 continuous16-bit zeros (i.e 12800 zero input bits) at both the left and right channels in the working state, we will switch to sleep state ‘8’ and stall computing the outputs.we also constantly receive inputs without storing the data. At the first non- zero 16-bit input, we will store this data as the next input and switch to the working state ‘6’. This is done by temporarily storing the data in the registers “tempL” and “tempR” for checking if we are receiving a non-zero 16-bit input
  • 18.
  • 19.
    9.COMPUTATION 𝑦( 𝑛) =2−1( … 2−1(2−1(2−1 𝑢1 + 𝑢2) + 𝑢3) + ⋯ ) + 𝑢16) 𝑢𝑗 = 𝑥𝑗(1) + 𝑥𝑗(2) + ⋯ + 𝑥𝑗(𝑟𝑗) 1 ≤ 𝑗 ≤ 16 Where 1)𝑥𝑗(𝑙) ∈ { ±𝑥(𝑛 − 𝑘)}, 1 ≤ 𝑙 ≤ 𝑟𝑗 2) 𝑟𝑗 is the total number of the POT digits ±2−𝑗 occurred among all the POT filter coefficients. U1 to u16 is calculated based on the coefficient and Rj values as refered by the figure below. Fig.10 Computation using Rj and Coefficients So from the values of u1 to u16, y1 to y16 is calculated. e s on P
  • 20.
    10.MSDAP ARCHITECTURE The MSDAPconsists of following blocks: 1) Serial to parallel control 2) Main Controller 3) ALU 4) RJ memory Left 5) RJ memory Right 6) COEFF memory Left 7) COEFF memory Right 8) DATA memory Left 9) DATA memory Right 10) Sign extension Left 11) Sign Extension Right 12) Adder Left 13) Adder Right 14) Shifter Left 15) Shifter Right 16) Parallel to Serial Control 17) Zero Detector
  • 21.
  • 22.
    SERIAL TO PARALLELCONVERTER Inputs (Input L and Input R) from the file is fed into this module which converts the serial input into parallel. This works with reference with the Dclk. Serial to parallel module receives the data when it encounters low STP_enable signal. STP_ready is made high after receiving 16 bits so as to indicate controller as it is ready to get the next 16 bits.Clear signal is used to indicate that MSDAP has started to clear all its registers, which is generally used in the State 0.  SIGNALS USED IN THIS MODULE INPUT SIGNALS AND DATA  STP_enable : Enables the serial to parallel conversion module  Dclk : Data clock signal  InputL : Left channel serial input bits  InputR : Right channel serial input bits OUTPUT SIGNALS AND DATA  Data_parallel_left : Converted parallel left data  Data_parallel_right : Converted parallel right data  STP_ready : Indicates that parallel conversion is done and the corresponding parallel data is ready. ALU BLOCK The entire arithmetic and logical operations are performed inside this block. This works in correspondence with Sclk and Frame.  SIGNALS USED IN THE MODULE INPUT SIGNALS AND DATA  ALU_enable :Enables the ALU unit  ALU_start :Brings the ALU to the start of its own sub-state machine.  Sclk :High frequency system clock signal for faster computation.  Frame :Indicates the start of the new data MSB bit. FROM RJ BLOCK  RJ_ready_left :Indicates that data from RJ_memory_left is sent for the corresponding RJ_address_left  RJ_ready_right :Indicates that data from RJ_memory_right is sent for the corresponding RJ_address_right  RJ_out_left :The data coming out from RJ_memory_left for the corresponding RJ_read_address_left  RJ_out_right:The data coming out from RJ_memory_right for the corresponding RJ_read_address_right
  • 23.
    FROM COEFF BLOCK COEFF_ready_left :Indicates that data from COEFF_memory_left is sent for the corresponding COEFF_address_left  COEFF_ready_right :Indicates that data from COEFF_memory_right is sent for the corresponding COEFF_address_right  COEFF_out_left :The data coming out from COEFF_memory_left for the corresponding COEFF_read_address_left  COEFF_out_right :The data coming out from COEFF_memory_right for the corresponding COEFF_read_address_right FROM DATA BLOCK  DATA_read_ready_left : Indicates that data from DATA_memory_left is sent for the corresponding DATA_address_left  DATA_read_ready_right : Indicates that data from DATA_memory_left is sent for the corresponding DATA_address_left  DATA_out_left : The data coming out from DATA_memory_left for the corresponding DATA_read_address_left  DATA_out_right : The data coming out from DATA_memory_right for the corresponding DATA_read_address_right FROM ADDER BLOCK  Add_output_left :Adder output from left adder module  Add_output_right :Adder output from right adder module FROM SHIFTER BLOCK  shift_output_left :Shifter output from left shifter module  shift_output_right :Shifter output from right shifter module FROM SIGN EXTENTION BLOCK  SE_ready_left :Indicates that the left sign extension output is ready  SE_ready_right :Indicates that the right sign extension output is ready  SE_output_left :Output from the left sign extension module.  SE_output_right :Output from the right sign extension module OUTPUT SIGNALS AND DATA TO RJ MODULE  RJ_enable_left :Enables the RJ_memory_left for reading  RJ_enable_right :Enables the RJ_memory_right for reading  RJ_address_left :The address used for fetching the corresponding value from RJ_memory_left  RJ_address_right :The address used for fetching the corresponding value from RJ_memory_right TO COEFF MODULE  COEFF_enable_left :Enables the COEFF_memory_left for reading  COEFF_enable_right :Enables the COEFF_memory_right for reading  COEFF_address_left :The address used for fetching the corresponding value from COEFF_memory_left
  • 24.
     COEFF_address_right :Theaddress used for fetching the corresponding value from COEFF_memory_left TO DATA MODULE  DATA_read_enable_left :Enables the DATA_memory_left for reading  DATA_read_enable_right:Enables the DATA_memory_right for reading  DATA_readaddress_left :The address used for fetching the corresponding value from DATA_memory_left  DATA_readaddress_right:The address used for fetching the corresponding value from DATA_memory_right TO ADDER MODULE  AddSub_left :AddSub_left select helps to select between addition or subtraction with AddSub =’0’ and AddSub=’1’ correspondingly.  AddSub_right :AddSub_right select helps to select between addition or subtraction with AddSub =’0’ and AddSub=’1’ correspondingly.  Add_Input1_left :First input for addition/subtraction at the left computation.  Add_Input1_right :First input for addition/subtraction at the right computation.  Add_Input2_left :Second input for addition/subtraction at the left computation.  Add_Input2_right :Second input for addition/subtraction at the left computation. TO SHIFTER MODULE  shift_left :Enables the left 1-bit shifter module  shift_right :Enables the right 1-bit shifter module  shift_input_left :Input for the left shifter module  shift_input_right :Input for the right shifter module TO SIGN EXTENSION MODULE  SE_enable_left :Enables the left sign_extension module  SE_enable_right :Enables the right sign_extension module  SE_input_left :Input for the left sign extension module  SE_input_right :Input for the right sign extension module TO PARALLE-SERIAL MODULE  PTS_enable : Enables the parallel to serial conversion module  PTS_ready : Indicates that the parallel to serial conversion is ready  PTS_left : Left parallel input for serial left “OutputL”  PTS_right : Right parallel input for serial right “OutputR” MSDAP CONTROLLER The entire control operation of the MSDAP takes place inside this block. Start signal is used to start the MSDAP. It also controls all other modules in MSDAP. When the Zero detector detects 800 zero samples, it sends out Sleep signal indicating that the controller enters sleep mode. When Reset_n signal is low it, clears all registers.  SIGNALS USED IN THE MODULE INPUT SIGNALS AND DATA
  • 25.
     Dclk :Dataclock signal for sampling the input bits  Sclk :High frequency system clock signal for faster computation.  Start :Start signal for assigning the main controller state to state ‘0’  Frame :Indicates the start of the new data MSB bit.  Reset_n :Indicates that the chip should be resetted when Reset_n =’1’  InputL :Left channel input bits  InputR :Right channel input bits FROM SERIAL-PARALLEL MODULE  STP_ready :Indicates that parallel conversion is done and the corresponding parallel data is ready. FROM RJ MODULE  RJ_ready_left :Indicates that data from RJ_memory_left is sent for the corresponding RJ_address_left  RJ_ready_right :Indicates that data from RJ_memory_right is sent for the corresponding RJ_address_right  RJ_clear_ready_left :Indicates that RJ_memory_left is resetted successfully.  RJ_clear_ready_right :Indicates that RJ_memory_right is resetted successfully. FROM COEFF MODULE  COEFF_ready_left :Indicates that data from COEFF_memory_left is sent for the corresponding COEFF_address_left  COEFF_ready_right :Indicates that data from COEFF_memory_right is sent for the corresponding COEFF_address_right  COEFF _clear_ready_left :Indicates that COEFF_memory_left is resetted successfully.  COEFF _clear_ready_right :Indicates that COEFF _memory_right is resetted successfully. FROM DATA MODULE  DATA_write_ready_left :Indicates that data from DATA_memory_left is sent for the corresponding DATA_writeaddress_left  DATA_write_ready_right:Indicates that data from DATA_memory_right is sent for the corresponding DATA_writeaddress_right  DATA_clear_ready_left :Indicates that the entire DATA_memory_left is wiped out.  DATA_clear_ready_right :Indicates that the entire DATA_memory_left is wiped out. OUTPUT SIGNALS AND DATA  Inready :Inraedy signals the MSDAP controller to send the coefficient and input samples. TO SERIAL-PARALLEL MODULE  STP_enable : Enables the serial to parallel conversion module TO RJ MODULE  RJ_enable_left :Enables the RJ_memory_left for reading
  • 26.
     RJ_enable_right :Enablesthe RJ_memory_right for reading  RJ_address_left :Indicates that data from RJ_memory_left is sent for the corresponding RJ_address_left  RJ_address_right :Indicates that data from RJ_memory_right is sent for the corresponding RJ_address_right  RJ_clear_enable_left :Enables the RJ_memory_left for resetting.  RJ_clear_enable_right :Enables the RJ_memory_right for resetting. TO COEFF MODULE  COEFF_enable_left : Enables the COEFF_memory_left for reading  COEFF_enable_right : Enables the COEFF_memory_right for reading  COEFF_address_left :Indicates that data from COEFF_memory_left is sent for the corresponding COEFF_address_left  COEFF_address_right :Indicates that data from COEFF_memory_right is sent for the corresponding COEFF_address_right  RJ_clear_enable_left :Enables the RJ_memory_left for resetting.  RJ_clear_enable_right :Enables the RJ_memory_right for resetting. TO DATA MODULE  DATA_write_enable_left :Enables the DATA_memory_left for writing  DATA_write_enable_right :Enables the DATA_memory_right for reading  DATA_clear_enable_left :Enables the DATA_memory_left for resetting  DATA_clear_enable_right :Enables the DATA_memory_right for resetting  DATA_writeaddress_left :Indicates the DATA_memory_left address where the input DATA_in is to be written.  DATA_writeaddress_right :Indicates the DATA_memory_right address where the input DATA_in is to be written. TO ALU MODULE  ALU_enable :Enables the ALU unit  ALU_start :Brings the ALU to the start of its own sub-state machine. RJ MODULE (LEFT AND RIGHT) RJ module (memory), holds RJ values that are required for the computation. It works in correspondence with Sclk. RJ_read_ready is sent from RJ values are read to ALU. RJ_write_ready is enabled when RJ values are written from Controller to RJ module.  SIGNALS USED IN THE MODULE INPUT SIGNALS USED IN THE MODULE  Sclk :High frequency system clock signal for faster computation.  RJ_write_enable :Enables the RJ_memory for writing  RJ_read_enable :Enables the RJ_memory_right for reading  RJ_readaddress :Indicates the address where RJ_memory is to be read and sent out to RJ_out  RJ_writeaddress :Indicates the address where RJ_out is to be written in RJ_memory  RJ_in :Input data where RJ_memory is to be written at RJ_writeaddress  RJ_clear_enable :Enables the RJ_memory for resetting.
  • 27.
    OUTPUT SIGNALS USEDIN THE MODULE  RJ_out :Ouput data where data from RJ_memory at the corresponding RJ_readaddress is sent out.  RJ_write_ready :Indicates that RJ_memory is written successfully.  RJ_read_ready :Indicates that RJ_memory is read successfully.  RJ_clear_ready :Indicates that RJ_memory is resetted successfully. COEFF MODULE(LEFT AND RIGHT) Similar to RJ module, we get the COEFF values here. This works in correspondence with Sclk. COEFF_read_ready is sent from COEFF values are read to ALU. COEFF_write_ready is enabled when COEFF values are written from Controller to RJ module.  SIGNALS USED IN THE MODULE INPUT SIGNALS USED IN THE MODULE  Sclk :High frequency system clock signal for faster computation.  COEFF_write_enable :Enables the COEFF_memory for writing  COEFF_read_enable :Enables the COEFF_memory_right for reading  COEFF_readaddress :Indicates the address where COEFF_memory is to be read and sent out to COEFF_out  COEFF_writeaddress :Indicates the address where COEFF_out is to be written in COEFF_memory  COEFF_in :Input data where COEFF_memory is to be written at COEFF_writeaddress  COEFF_clear_enable :Enables the COEFF_memory for resetting. OUTPUT SIGNALS USED IN THE MODULE  COEFF_out :Ouput data where data from COEFF_memory at the corresponding COEFF_readaddress is sent out.  COEFF_write_ready :Indicates that COEFF_memory is written successfully.  COEFF_read_ready :Indicates that COEFF_memory is read successfully.  COEFF_clear_ready :Indicates that COEFF_memory is resetted successfully. DATA MODULE(LEFT AND RIGHT) Similar to RJ module, we get the DATA values here. This works in correspondence with Sclk. DATA_read_ready is sent from data values are read to ALU. DATA_write_ready is enabled when data values are written from Controller to data module.  SIGNALS USED IN THE MODULE INPUT SIGNALS USED IN THE MODULE  Sclk :High frequency system clock signal for faster computation.  DATA_write_enable :Enables the DATA_memory for writing  DATA_read_enable :Enables the DATA_memory for reading  DATA_readaddress :Indicates the address where DATA_memory is to be read and sent out to DATA_out
  • 28.
     DATA_writeaddress :Indicatesthe address where DATA_out is to be written in DATA_memory  DATA_in :Input data where DATA_memory is to be written at DATA_writeaddress  DATA_clear_enable :Enables the DATA_memory for resetting. OUTPUT SIGNALS USED IN THE MODULE  DATA_out :Ouput data where data from DATA_memory at the corresponding DATA_readaddress is sent out.  DATA_read_ready :Indicates that DATA_memory is read successfully.  DATA_write_ready :Indicates that DATA_memory is written successfully.  DATA_clear_ready :Indicates that DATA_memory is resetted successfully. SIGN EXTENSION(LEFT AND RIGHT) Sign extension module is used to extend 16 bits to 40 bits. It works with respect to Sclk. SE_enable enables this module. SE_input is enabled when the input is ready for sign extension. SE_ready notifies that sign extension has been performed.  SIGNALS USED IN THE MODULE INPUT SIGNALS USED IN THE MODULE  Sclk : High frequency system clock signal for faster computation.  SE_enable : Enables the sign_extension module  SE_input : Input for the sign extension module OUTPUT SIGNALS USED IN THE MODULE  SE_ready: Indicates that the sign extension output is ready  SE_output: Output from the sign extension module. SHIFTER(LEFT AND RIGHT) Shifter module implements one bit shift.  SIGNALS USED IN THE MODULE INPUT SIGNALS USED IN THE MODULE  Shift :Enables the shifter  shift_input :Input for shifter OUTPUT SIGNALS USED IN THE MODULE  shift_output :Output from the shifter ADDER MODULE (LEFT AND RIGHT) This module adds or subtracts two 40 bit values. Based on addsub value, addition or subtraction is performed.  SIGNALS USED IN THE MODULE
  • 29.
    INPUT SIGNALS USEDIN THE MODULE  AddSub :AddSub select helps to select between addition or subtraction with AddSub =’0’ and AddSub=’1’ correspondingly  Input1 :First input for addition/subtraction computation  Input2 :Second input for addition/subtraction computation OUTPUT SIGNALS USED IN THE MODULE  Output :Computed output from the adder module PARALLEL TO SERIAL CONVERTER This module is used to send output serially from MSDAP to controller. This block works in correspondence with Sclk. When PTS_ready is low and Outready is low, it starts sending the output through OUTPUTL and OUTPUTR serially. After sending every 40 bits, the outready is made high.  SIGNALS USED IN THE MODULE INPUT SIGNALS USED IN THE MODULE  PTS_enable :Enables the parallel to serial conversion module  Sclk :High frequency system clock signal for faster computation.  Frame :Indicates the start of the new data MSB bit.  PTS_left : Left parallel input for serial left “OutputL”  PTS_right : Right parallel input for serial right “OutputR” OUTPUT SIGNALS USED IN THE MODULE  OutputL :Final serial left output bits for parallel input PTS_left  OutputR :Final serial right output bits for parallel input PTS_right  Outready :Outready indicates that valid output bits are sent at these Sclk cycles.  PTS_ready :Indicates that Parallel to serial conversion is done and output bits are sent serially successfully. ZERO DETECTOR This module puts the MSDAP into sleep mode when it detects 800 consecutive zero samples.
  • 30.
    RTL SIMULATION WAVEFORMS: Wecan see that initially Inready is ‘0’. Hence the “Dclk” is shut off with no transfer of inputs from the controller. When Start is set high, the FSM gets initialized to state ‘0’ and starts the Rj, Coefficients and data memory initialization process. After initialization, the FSM switches to state ‘1’ and waits for receiving Rj values after setting the Inready high. When the controller sees the Inready high, the controller starts sending the Rj values with frame set high for indicating the start of the first Rj value.
  • 31.
    We can seethat the frame is set high by the controller at the start of each Rj value to aid the MSDAP to sample the Rj data accurately. After reading all the Rj values, the FSM switches to state ‘3’ and waits for receiving Coefficient values after setting the Inready high. When the controller sees the Inready high, the controller starts sending the Coefficient values with frame set high for indicating the start of the first Coefficient value.
  • 32.
    We can seethat the frame is set high by the controller at the start of each Coefficient value to aid the MSDAP to sample the Coefficient data accurately. After reading all the Coefficient values, the FSM switches to state ‘5’ and waits for receiving Coefficient values after setting the Inready high. When the controller sees the Inready high, the controller starts sending the Input values at both left and right channels with frame set high for indicating the start of the first input value at both the channels.
  • 33.
    We can seethat the frame is set high by the controller at the start of each Input data value to aid the MSDAP to sample the Input data accurately. For going to sleep state, we used variables countL and countR to count at each zero input bit reception at its corresponding left and right channels. The countL and countR gets resetted at any non-zero bit reception at its corresponding left and right channels. If we are receiving 800 continuous16-bit zeros (i.e 12800 zero input bits) at both the left and right channels in the working state, we will switch to sleep state ‘8’ and stall computing the outputs.
  • 34.
    In the sleepstate ‘8’, we constantly receive inputs without storing the data. At the first non-zero 16-bit input, we will store this data as the next input and switch to the working state ‘6’. This is done by temporarily storing the data in the registers “tempL” and “tempR” for checking if we are receiving a non-zero 16-bit input. We can see that when reset is set low, Inready gets low, Dclk shuts off and stalls the controller from sending inputs and the FSM goes to reset state ‘7’. At the reset state, all the input and output memory gets cleared and stays in reset state until reset remains low. When reset gets high at reset state ‘7’, the chip goes to state ‘5’ and waits for receiving input samples after setting Inready high. When the controller sets Inready high, it starts sending the next input with the frame set high to indicate the start of the next input. The MSDAP sees the frame set high and goes to working state and starts reading the next inputs.
  • 35.
    After each computationin the working state ‘6’, the corresponding output is sent at OutputL and OutputR for the corresponding left and right channels.The MSB bit of the output is sent at the start of the frame with Outready set high for the next 40 SClk cycles to send the corresonding 40 bit output. At the working state ‘6’, we can compute the first output only after receiving the first input. This result in a delay in output computation by one input. Hence, the 512 size input data circular buffer is not overwritten immediately after receiving the 513th input as we still need to compute the corresponding 512th input. Hence, we temporarily store the new 513th input in the temporary registers “DatawindtempL” and “DatawindtempR” for left and right channels correspondingly. After the start of the 514th input, we would have completed the 513th output and hence its safe for us to start storing the new inputs. Hence, we store the temporarily stored data as the 0th input and start storing the 1st input in the data memory.
  • 36.
    At the workingstate ‘6’, the computation is done with a single “U” register for ‘U0’ to ‘U16’ computation which is indexed as ‘jL’ and ‘jK’ in the waveform. After each U computation, the corresponding Output shifting and addition is done before computing the next U value. This helps in using a single “U” register for the whole computation which can be seen from the “substateL” and “substateR” states for the corresponding left and right channels. substateL/substateR=2 for U computation substateL/substateR=3 for shift computation substateL/substateR=4 for add computation substateL/substateR=5 represents that output is computed.
  • 37.
    B. THE SCHEMATICFOR EACH FUNCTIONAL BLOCK AND THE CRITICAL PATH OF YOUR DESIGN. MAIN CONTROLLER BLOCK MAIN CONTROLLER SYMBOL
  • 38.
  • 39.
    SERIAL TO PARALLELBLOCK SERIAL TO PARALLEL SYMBOL
  • 40.
    PARALLEL TO SERIALBLOCK PARALLEL TO SERIAL SYMBOL
  • 41.
  • 42.
  • 43.
    SIGN EXTENSION BLOCK SIGNEXTENSION SYMBOL
  • 44.
    RJ MEMORY BLOCK RJMEMORY SYMBOL
  • 45.
  • 46.
    GATE LEVEL SIMULATIONWAVEFORMS Start Signal: Input Signal:
  • 47.
  • 48.
  • 49.
    DESIGN VISION TIMING,CELL AND AREA REPORTS AREA REPORT
  • 50.
  • 51.
  • 53.
  • 58.
  • 59.
    PHYSICAL DESIGN USINGIC COMPILER: LAYOUT AFTER READING THE LIBRARY AND FILES: LAYOUT AFTER FLOORPLANNING
  • 60.
  • 61.
    LAYOUT AFTER ADDINGVDD AND VSS RINGS: LAYOUT AFTER ADDING POWER STRAPS:
  • 62.
  • 63.
    LAYOUT AFTER CLOCKTREE SYNTHESIS:
  • 64.
  • 65.
  • 67.
    COMPARISON FOR BESTUTILIZATION OF DESIGN: FIRST DESIGN: CORE UTILIZATION: 60% LEFT MARGIN BETWEEN I/O AND CORE: 20 RIGHT MARGIN BETWEEN I/O AND CORE: 20 BOTTOM MARGIN BETWEEN I/O AND CORE: 20 TOP MARGIN BETWEEN I/O AND CORE: 20 FIRST DESIGN UTILITY REPORT:
  • 68.
  • 69.
    SECOND DESIGN: CORE UTILIZATION:70% LEFT MARGIN BETWEEN I/O AND CORE: 17 RIGHT MARGIN BETWEEN I/O AND CORE: 17 BOTTOM MARGIN BETWEEN I/O AND CORE: 17 TOP MARGIN BETWEEN I/O AND CORE: 17 SECOND DESIGN UTILITY REPORT:
  • 70.
  • 71.
    DESIGN COMPARISON: CONTENTS DESIGN1 DESIGN 2 CORE UTILIZATION 60% 70% MARGINS BETWEEN I/O AND CORE AT ALL SIDES 20 17 SCLK FREQUENCY 29.186Mhz 29.186Mhz NUMBER OF CELLS 167 161 DESIGN AREA 1.51mm2 1.29mm2 TOTAL DYNAMIC POWER 3.1878mW 3.1438mW CELL LEAKAGE POWER 80.7425uW 77.4048uW From the data sheet above, we concluded that design ‘2’ with 70% utilization is the best one we could possibly get with our design, as further increase in core utilization caused errors in layout design rules. The following are the timing reports for design ‘2’:
  • 72.
  • 117.
  • 139.
    RTL_CODE: TOP_MODULE: `timescale 1ns /1ps ////////////////////////////////////////////////////////////////////////////////// // Company: // Engineer: // // Create Date: 10:25:10 11/03/2016 // Design Name: // Module Name: MSDAP_top // Project Name: // Target Devices: // Tool versions: // Description: // // Dependencies: // // Revision: // Revision 0.01 - File Created // Additional Comments: // ////////////////////////////////////////////////////////////////////////////////// module MSDAP_top(Dclk, Sclk, Start, Frame, Reset_n, InputL, InputR, OutputL, OutputR, InReady, OutReady); input Dclk, Sclk, Start, Frame, Reset_n; input InputL, InputR; output OutputL, OutputR, InReady, OutReady; //////////////STP wire STP_initial, STP_enable, STP_ready; wire [15:0] Data_parallel_left, Data_parallel_right; /////////////RJ wire RJ_initial_left, RJ_clear_enable_left, RJ_clear_ready_left, RJ_read_enable_left, RJ_write_enable_left, RJ_read_ready_left, RJ_write_ready_left, RJ_initial_right, RJ_clear_enable_right, RJ_clear_ready_right, RJ_read_enable_right, RJ_write_enable_right, RJ_read_ready_right, RJ_write_ready_right; wire [31:0] RJ_writeaddress_left, RJ_writeaddress_right; wire [3:0] RJ_readaddress_left, RJ_readaddress_right; wire [15:0] RJ_out_left, RJ_out_right; /////////////COEFF wire COEFF_initial_left, COEFF_clear_enable_left, COEFF_clear_ready_left, COEFF_write_enable_left, COEFF_write_ready_left, COEFF_initial_right, COEFF_clear_enable_right, COEFF_clear_ready_right, COEFF_write_enable_right, COEFF_write_ready_right; wire [31:0] COEFF_writeaddress_left, COEFF_writeaddress_right;
  • 140.
    wire [9:0] COEFF_readaddress_left,COEFF_readaddress_right; wire [8:0] COEFF_out_left, COEFF_out_right; ////////////DATA wire DATA_initial_left, DATA_write_enable_left, DATA_write_ready_left, DATA_clear_enable_left, DATA_clear_ready_left, DATA_initial_right, DATA_write_enable_right, DATA_write_ready_right, DATA_clear_enable_right, DATA_clear_ready_right; wire [31:0] DATA_writeaddress_left, DATA_writeaddress_right; wire [9:0] DATA_readaddress_left, DATA_readaddress_right; wire [15:0] DATA_out_left, DATA_out_right; wire [31:0] count_left, count_right; ///////////SIGN EXTENSION wire [15:0] SE_input_left, SE_input_right; wire [39:0] SE_output_left, SE_output_right; wire SE_initial_left, SE_initial_right; //////////ADDER wire AddSub_left, AddSub_right; wire [39:0] Add_Input1_left, Add_Input1_right, Add_Input2_left, Add_Input2_right, Add_output_left, Add_output_right; /////////SHIFTER wire [39:0] shift_input_left, shift_input_right, shift_output_left, shift_output_right; wire shift_initial_left, shift_initial_right; ////////PARALLEL TO SERIAL wire PTS_enable, PTS_ready, PTS_initial; wire [39:0] PTS_left, PTS_right; /////////ALU wire ALU_enable, ALU_start, ALU_initial; MSDAP_controller controller ( .Dclk(Dclk), .Sclk(Sclk), .Start(Start), .Frame(Frame), .Reset_n(Reset_n), .Inready(InReady), .STP_enable(STP_enable), .STP_ready(STP_ready), .RJ_initial_left(RJ_initial_left), .RJ_initial_right(RJ_initial_right), .RJ_clear_enable_left(RJ_clear_enable_left), .RJ_enable_left(RJ_write_enable_left), .RJ_clear_ready_left(RJ_clear_ready_left), .RJ_ready_left(RJ_write_ready_left),
  • 141.
    .RJ_address_left(RJ_writeaddress_left), .RJ_clear_enable_right(RJ_clear_enable_right), .RJ_enable_right(RJ_write_enable_right), .RJ_clear_ready_right(RJ_clear_ready_right), .RJ_ready_right(RJ_write_ready_right), .RJ_address_right(RJ_writeaddress_right), .COEFF_initial_left(COEFF_initial_left), .COEFF_initial_right(COEFF_initial_right), .COEFF_clear_enable_left(COEFF_clear_enable_left), .COEFF_enable_left(COEFF_write_enable_left), .COEFF_clear_ready_left(COEFF_clear_ready_left), .COEFF_ready_left(COEFF_write_ready_left), .COEFF_address_left(COEFF_writeaddress_left), .COEFF_clear_enable_right(COEFF_clear_enable_right), .COEFF_enable_right(COEFF_write_enable_right), .COEFF_clear_ready_right(COEFF_clear_ready_right), .COEFF_ready_right(COEFF_write_ready_right), .COEFF_address_right(COEFF_writeaddress_right), .DATA_initial_left(DATA_initial_left), .DATA_initial_right(DATA_initial_right), .DATA_write_enable_left(DATA_write_enable_left), .DATA_clear_enable_left(DATA_clear_enable_left), .DATA_write_ready_left(DATA_write_ready_left), .DATA_clear_ready_left(DATA_clear_ready_left), .DATA_writeaddress_left(DATA_writeaddress_left), .DATA_write_enable_right(DATA_write_enable_right), .DATA_clear_enable_right(DATA_clear_enable_right), .DATA_write_ready_right(DATA_write_ready_right), .DATA_clear_ready_right(DATA_clear_ready_right), .DATA_writeaddress_right(DATA_writeaddress_right), .ALU_initial(ALU_initial), .STP_initial(STP_initial), .PTS_initial(PTS_initial), .shift_initial_left(shift_initial_left), .shift_initial_right(shift_initial_right), .SE_initial_left(SE_initial_left), .SE_initial_right(SE_initial_right), .ALU_enable(ALU_enable), .ALU_start(ALU_start), .count_left(count_left), .count_right(count_right) ); ALU ALU_uut ( .ALU_initial(ALU_initial), .ALU_enable(ALU_enable), .ALU_start(ALU_start), .Sclk(Sclk), .Frame(Frame), .RJ_enable_left(RJ_read_enable_left),
  • 142.
    .RJ_enable_right(RJ_read_enable_right), .RJ_address_left(RJ_readaddress_left), .RJ_address_right(RJ_readaddress_right), .RJ_ready_left(RJ_read_ready_left), .RJ_ready_right(RJ_read_ready_right), .RJ_out_left(RJ_out_left), .RJ_out_right(RJ_out_right), .COEFF_address_left(COEFF_readaddress_left), .COEFF_address_right(COEFF_readaddress_right), .COEFF_out_left(COEFF_out_left), .COEFF_out_right(COEFF_out_right), .DATA_readaddress_left(DATA_readaddress_left), .DATA_readaddress_right(DATA_readaddress_right), .DATA_out_left(DATA_out_left), .DATA_out_right(DATA_out_right), .AddSub_left(AddSub_left), .AddSub_right(AddSub_right), .Add_Input1_left(Add_Input1_left), .Add_Input1_right(Add_Input1_right), .Add_Input2_left(Add_Input2_left), .Add_Input2_right(Add_Input2_right), .Add_output_left(Add_output_left), .Add_output_right(Add_output_right), .shift_input_left(shift_input_left), .shift_input_right(shift_input_right), .shift_output_left(shift_output_left), .shift_output_right(shift_output_right), .SE_input_left(SE_input_left), .SE_input_right(SE_input_right), .SE_output_left(SE_output_left), .SE_output_right(SE_output_right), .PTS_enable(PTS_enable), .PTS_ready(PTS_ready), .PTS_left(PTS_left), .PTS_right(PTS_right) ); serialtoparallel STP ( .STP_initial(STP_initial), .STP_enable(STP_enable), .STP_ready(STP_ready), .Dclk(Dclk), .InputL(InputL), .InputR(InputR), .Data_parallel_left(Data_parallel_left), .Data_parallel_right(Data_parallel_right) ); RJ RJ_left
  • 143.
    ( .Sclk(Sclk), .RJ_initial(RJ_initial_left), .RJ_clear_enable(RJ_clear_enable_left), .RJ_clear_ready(RJ_clear_ready_left), .RJ_write_enable(RJ_write_enable_left), .RJ_write_ready(RJ_write_ready_left), .RJ_read_enable(RJ_read_enable_left), .RJ_read_ready(RJ_read_ready_left), .RJ_writeaddress(RJ_writeaddress_left), .RJ_readaddress(RJ_readaddress_left), .RJ_in(Data_parallel_left), .RJ_out(RJ_out_left) ); RJ RJ_right ( .Sclk(Sclk), .RJ_initial(RJ_initial_right), .RJ_clear_enable(RJ_clear_enable_right), .RJ_clear_ready(RJ_clear_ready_right), .RJ_write_enable(RJ_write_enable_right), .RJ_write_ready(RJ_write_ready_right), .RJ_read_enable(RJ_read_enable_right), .RJ_read_ready(RJ_read_ready_right), .RJ_writeaddress(RJ_writeaddress_right), .RJ_readaddress(RJ_readaddress_right), .RJ_in(Data_parallel_right), .RJ_out(RJ_out_right) ); COEFF COEFF_left ( .Sclk(Sclk), .COEFF_initial(COEFF_initial_left), .COEFF_clear_enable(COEFF_clear_enable_left), .COEFF_clear_ready(COEFF_clear_ready_left), .COEFF_write_enable(COEFF_write_enable_left), .COEFF_write_ready(COEFF_write_ready_left), .COEFF_writeaddress(COEFF_writeaddress_left), .COEFF_readaddress(COEFF_readaddress_left), .COEFF_in(Data_parallel_left), .COEFF_out(COEFF_out_left) ); COEFFCOEFF_right ( .Sclk(Sclk), .COEFF_initial(COEFF_initial_right), .COEFF_clear_enable(COEFF_clear_enable_right),
  • 144.
    .COEFF_clear_ready(COEFF_clear_ready_right), .COEFF_write_enable(COEFF_write_enable_right), .COEFF_write_ready(COEFF_write_ready_right), .COEFF_writeaddress(COEFF_writeaddress_right), .COEFF_readaddress(COEFF_readaddress_right), .COEFF_in(Data_parallel_right), .COEFF_out(COEFF_out_right) ); DATA DATA_left ( .Sclk(Sclk), .count(count_left), .DATA_initial(DATA_initial_left), .DATA_clear_enable(DATA_clear_enable_left), .DATA_clear_ready(DATA_clear_ready_left), .DATA_write_enable(DATA_write_enable_left), .DATA_write_ready(DATA_write_ready_left), .DATA_writeaddress(DATA_writeaddress_left), .DATA_readaddress(DATA_readaddress_left), .DATA_in(Data_parallel_left), .DATA_out(DATA_out_left) ); DATA DATA_right ( .Sclk(Sclk), .count(count_right), .DATA_initial(DATA_initial_right), .DATA_clear_enable(DATA_clear_enable_right), .DATA_clear_ready(DATA_clear_ready_right), .DATA_write_enable(DATA_write_enable_right), .DATA_write_ready(DATA_write_ready_right), .DATA_writeaddress(DATA_writeaddress_right), .DATA_readaddress(DATA_readaddress_right), .DATA_in(Data_parallel_right), .DATA_out(DATA_out_right) ); SignExtensionSignExtension_left ( .SE_initial(SE_initial_left), .SE_input(SE_input_left), .SE_output(SE_output_left) ); SignExtension SignExtension_right ( .SE_initial(SE_initial_right), .SE_input(SE_input_right),
  • 145.
    .SE_output(SE_output_right) ); AdderModule ADD_left ( .AddSub(AddSub_left), .Input1(Add_Input1_left), .Input2(Add_Input2_left), .Output(Add_output_left) ); AdderModule ADD_right ( .AddSub(AddSub_right), .Input1(Add_Input1_right), .Input2(Add_Input2_right), .Output(Add_output_right) ); ShifterShifter_left ( .shift_initial(shift_initial_left), .shift_input(shift_input_left), .shift_output(shift_output_left) ); Shifter Shifter_right ( .shift_initial(shift_initial_right), .shift_input(shift_input_right), .shift_output(shift_output_right) ); paralleltoserial paralleltoserial_uut ( .PTS_initial(PTS_initial), .PTS_enable(PTS_enable), .PTS_ready(PTS_ready), .Sclk(Sclk), .Frame(Frame), .PTS_left(PTS_left), .PTS_right(PTS_right), .OutputL(OutputL), .OutputR(OutputR), .Outready(OutReady) ); Endmodule
  • 146.
    MAIN CONTROLLER: ////////////////////////////////////////////////////////////////////////////////// module MSDAP_controller (Dclk, Sclk, Start, Frame, Reset_n, Inready, STP_enable, STP_ready, RJ_initial_left, RJ_clear_enable_left, RJ_clear_ready_left, RJ_enable_left, RJ_ready_left, RJ_address_left, RJ_initial_right, RJ_clear_enable_right, RJ_clear_ready_right, RJ_enable_right, RJ_ready_right, RJ_address_right, COEFF_initial_left, COEFF_clear_enable_left, COEFF_clear_ready_left, COEFF_enable_left, COEFF_ready_left, COEFF_address_left, COEFF_initial_right, COEFF_clear_enable_right, COEFF_clear_ready_right, COEFF_enable_right, COEFF_ready_right, COEFF_address_right, DATA_initial_left, DATA_write_enable_left, DATA_clear_enable_left, DATA_write_ready_left, DATA_clear_ready_left, DATA_writeaddress_left, DATA_initial_right, DATA_write_enable_right, DATA_clear_enable_right, DATA_write_ready_right, DATA_clear_ready_right, DATA_writeaddress_right, ALU_initial, STP_initial, PTS_initial, ALU_enable, ALU_start, count_left, count_right, shift_initial_left, shift_initial_right, SE_initial_left, SE_initial_right ); input Dclk, Sclk, Start, Frame, Reset_n; output reg Inready; /////////STP output reg STP_enable; input STP_ready; ////////RJ output reg RJ_clear_enable_left, RJ_clear_enable_right, RJ_enable_left, RJ_enable_right; output reg [31:0] RJ_address_left, RJ_address_right; input RJ_clear_ready_left, RJ_clear_ready_right, RJ_ready_left, RJ_ready_right; /////////COEFF output reg COEFF_clear_enable_left, COEFF_clear_enable_right, COEFF_enable_left, COEFF_enable_right; output reg [31:0] COEFF_address_left, COEFF_address_right; input COEFF_clear_ready_left, COEFF_clear_ready_right, COEFF_ready_left, COEFF_ready_right; /////////DATA output reg DATA_write_enable_left, DATA_write_enable_right, DATA_clear_enable_left, DATA_clear_enable_right; output reg [31:0] DATA_writeaddress_left, DATA_writeaddress_right; input DATA_write_ready_left, DATA_write_ready_right, DATA_clear_ready_left, DATA_clear_ready_right; input [31:0] count_left, count_right; /////////ALU
  • 147.
    output reg ALU_enable,ALU_start, ALU_initial, STP_initial, PTS_initial, RJ_initial_left, RJ_initial_right, COEFF_initial_left, COEFF_initial_right, DATA_initial_left, DATA_initial_right; ////////SHIFTER output reg shift_initial_left, shift_initial_right; ////////SIGN EXTENSION output reg SE_initial_left, SE_initial_right; integer state_start, state_sclk, state_dclk, state_reset, i, j, flag, stop, j_temp; wire [31:0] state_temp; wire reset_flag; wire [31:0] state; reg RJ_finish, COEFF_finish, DATA_finish, miss, miss_clear; reg [31:0] RJ_address_left_temp, RJ_address_right_temp; reg [31:0] COEFF_address_left_temp, COEFF_address_right_temp; reg [31:0] DATA_writeaddress_left_temp, DATA_writeaddress_right_temp; /////////////////////start here always@(Start) begin if(Start == 0) state_start = 0; if(Start == 1) state_start = 1; end /////////////////////////////////////////////// always@(STP_ready or reset_flag or Start) begin //////////INITIAL if(Start==1) begin RJ_enable_left = 0; RJ_enable_right = 0; RJ_address_left = $unsigned(-1); RJ_address_right= $unsigned(-1); RJ_finish = 0; COEFF_enable_left = 0; COEFF_enable_right = 0; COEFF_address_left = $unsigned(-1); COEFF_address_right= $unsigned(-1); COEFF_finish = 0;
  • 148.
    DATA_write_enable_left = 0; DATA_write_enable_right= 0; DATA_writeaddress_left = $unsigned(-1); DATA_writeaddress_right = $unsigned(-1); DATA_finish = 0; miss_clear=0; end //////////////////////////// if(RJ_finish==0) begin if((RJ_ready_left==1) && (RJ_ready_right==1)) begin RJ_enable_left = 0; RJ_enable_right = 0; if(RJ_address_left==15 && RJ_address_right==15) begin RJ_finish = 1; RJ_address_left = $unsigned(-1); RJ_address_right= $unsigned(-1); end end if(STP_ready == 1) begin RJ_enable_left = 1; RJ_enable_right = 1; RJ_address_left_temp = RJ_address_left; RJ_address_right_temp = RJ_address_right; RJ_address_left = RJ_address_left_temp + 1; RJ_address_right= RJ_address_right_temp + 1; end end else if(COEFF_finish==0) begin if((COEFF_ready_left==1) && (COEFF_ready_right==1)) begin COEFF_enable_left = 0; COEFF_enable_right = 0; if(COEFF_address_left==511 && COEFF_address_right==511) begin COEFF_finish = 1; COEFF_address_left = $unsigned(-1); COEFF_address_right= $unsigned(-1); end end
  • 149.
    if(STP_ready == 1) begin COEFF_enable_left= 1; COEFF_enable_right = 1; COEFF_address_left_temp = COEFF_address_left; COEFF_address_right_temp = COEFF_address_right; COEFF_address_left = COEFF_address_left_temp + 1; COEFF_address_right = COEFF_address_right_temp + 1; end end else if(DATA_finish==0) begin if((DATA_write_ready_left == 1) && (DATA_write_ready_right == 1)) begin DATA_write_enable_left = 0; DATA_write_enable_right = 0; if((DATA_writeaddress_left==511)&&(DATA_writeaddress_right==511)) begin DATA_writeaddress_left = $unsigned(-1); DATA_writeaddress_right = $unsigned(-1); end end if(reset_flag==1) begin DATA_writeaddress_left = $unsigned(-2); DATA_writeaddress_right = $unsigned(-2); end if(STP_ready==1 && miss==0) begin DATA_write_enable_left = 1; DATA_write_enable_right = 1; if(state==6) begin DATA_writeaddress_left_temp = DATA_writeaddress_left; DATA_writeaddress_right_temp = DATA_writeaddress_right; DATA_writeaddress_left = DATA_writeaddress_left_temp + 1; DATA_writeaddress_right = DATA_writeaddress_right_temp + 1; end end if(miss_clear==1) miss_clear=0;
  • 150.
    if(miss==1) miss_clear=1; end end //////////////////////////////////Sclk work here always@(posedgeSclk) begin ///////////INITIAL if(Start==0) begin RJ_initial_left =0; RJ_initial_right=0; COEFF_initial_left =0; COEFF_initial_right=0; DATA_initial_left =0; DATA_initial_right=0; end if(Start==1) begin miss=0; state_sclk = 0; state_dclk = 0; flag = 0; stop=0; STP_enable = 0; ALU_initial= 0; STP_initial= 0; PTS_initial= 0; RJ_initial_left =1; RJ_initial_right =1; COEFF_initial_left =1; COEFF_initial_right=1; DATA_initial_left =1; DATA_initial_right =1; ALU_enable = 0; ALU_start = 0; RJ_clear_enable_left = 0; RJ_clear_enable_right = 0; COEFF_clear_enable_left = 0; COEFF_clear_enable_right = 0; DATA_clear_enable_left = 0; DATA_clear_enable_right = 0; end ////////////////////////////
  • 151.
    if(miss_clear==1) miss=0; /////////////////RESET READY if(RJ_clear_ready_left==1 &&RJ_clear_ready_right==1) begin RJ_clear_enable_left = 0; RJ_clear_enable_right = 0; end if(COEFF_clear_ready_left==1 && COEFF_clear_ready_right==1) begin COEFF_clear_enable_left = 0; COEFF_clear_enable_right = 0; end if(DATA_clear_ready_left==1 && DATA_clear_ready_right==1) begin DATA_clear_enable_left = 0; DATA_clear_enable_right = 0; end //////////STATE MACHINE case(state) 0: begin Inready = 0; RJ_clear_enable_left = 1; RJ_clear_enable_right = 1; COEFF_clear_enable_left = 1; COEFF_clear_enable_right= 1; DATA_clear_enable_left = 1; DATA_clear_enable_right = 1; ALU_initial=1; PTS_initial=1; shift_initial_left = 1; shift_initial_right = 1; SE_initial_left = 1; SE_initial_right = 1; if(DATA_clear_ready_left==1 && DATA_clear_ready_right==1) begin state_sclk =1; ALU_initial=0; PTS_initial=0; end end 1: begin
  • 152.
    Inready = 1; if(Frame== 1) begin state_sclk = 2; end end 2: begin if(Frame==0 && STP_initial==1) STP_initial=0; if(Frame==1 && RJ_address_left==-1 && stop==0) begin STP_initial=1; stop=1; end if(Frame == 1) STP_enable = 1; if(STP_enable == 1 && Frame==0) STP_enable = 0; if(RJ_address_left==14 && RJ_address_right==14 && j==-1) state_dclk = 3; end 3: begin Inready = 1; if(Frame == 1) begin state_sclk = 4; end end 4: begin if(Frame == 1) STP_enable = 1; if(STP_enable == 1 && Frame==0) STP_enable = 0; if(COEFF_address_left==510 && COEFF_address_right==510 && j==- 1) state_dclk = 5; end 5: begin Inready = 1; ALU_enable = 0;
  • 153.
    if(Frame == 1) begin state_sclk= 6; flag = 0; end end 6: begin state_sclk = 0; if(Frame == 1) STP_enable = 1; if(STP_enable == 1 && Frame==0) STP_enable = 0; if(ALU_start == 1) ALU_start = 0; if(Frame == 1 && DATA_writeaddress_left==0 && flag==0) begin ALU_enable = 1; ALU_start = 1; flag = 1; end if(Frame==1 && count_left>=800 && count_right>=800 && j==14) begin state_sclk = 8; ALU_enable = 0; end end 7: begin Inready = 0; DATA_clear_enable_left = 1; DATA_clear_enable_right = 1; miss = 1; end 8: begin if(Frame == 1'b1) STP_enable = 1'b1; if(STP_enable == 1 && Frame==0) STP_enable = 0; if(count_left==0 || count_right==0) begin state_sclk = 6;
  • 154.
    ALU_enable = 1; end end endcase end ///////////////////////////////Dclkwork here always@(negedge Dclk) begin case(state) 2: begin if(Frame == 1'b1) j=15; if(j>=0) begin j_temp = j; j = j_temp - 1; end end 4: begin if(Frame == 1'b1) j=15; if(j>=0) begin j_temp = j; j = j_temp - 1; end end 6: begin if(Frame == 1'b1) j=15; if(j>=0) begin j_temp = j; j = j_temp - 1; end end endcase end ///////////////////////Reset check here always@(Reset_n or Start) begin ///////////INITIAL
  • 155.
    if(Start==1) state_reset = 0; ////////////////// case(state) 5: begin if(Reset_n== 0) begin state_reset = 7; end end 6: begin if(Reset_n == 0) begin state_reset = 7; end end 7: begin if(Reset_n == 1) begin state_reset = 5; end if(Reset_n == 0) begin state_reset = 7; end end 8: begin if(Reset_n == 0) begin state_reset = 7; end end endcase end assign reset_flag = (state==5 && Reset_n == 1)? 1 : 0; assign state_temp = state; assign state = ((state_start==1) ? 0 : ((state==0 && state_sclk ==1)? 1 : ((state==1 && state_sclk ==2)? 2 : ((state==2 && state_dclk ==3)? 3 : ((state==3 && state_sclk ==4)? 4 : ((state==4 && state_dclk ==5)? 5 :
  • 156.
    ((state==5 && state_reset==7)?7 : ((state==5 && state_sclk ==6)? 6 : ((state==6 && state_reset==7)? 7 : ((state==6 && state_sclk ==8)? 8 : ((state==7 && state_reset==7)? 7 : ((state==7 && state_reset==5)? 5 : ((state==8 && state_reset==7)? 7 : ((state==8 && state_sclk ==6)? 6 : state_temp )))))))))))))); endmodule ALU MODULE: `timescale 1ns / 1ps ////////////////////////////////////////////////////////////////////////////////// module ALU( input ALU_initial, ALU_enable, ALU_start, Sclk, Frame, ////////////RJ output reg RJ_enable_left, RJ_enable_right, output reg [3:0] RJ_address_left, RJ_address_right, input RJ_ready_left, RJ_ready_right, input [15:0] RJ_out_left, RJ_out_right, ///////////COEFF output reg [9:0] COEFF_address_left, COEFF_address_right, input [8:0] COEFF_out_left, COEFF_out_right, ///////////DATA output reg [9:0] DATA_readaddress_left, DATA_readaddress_right, input [15:0] DATA_out_left, DATA_out_right, ///////////ADDER output reg AddSub_left, AddSub_right, output reg [39:0] Add_Input1_left, Add_Input1_right, output [39:0] Add_Input2_left, Add_Input2_right, input [39:0] Add_output_left, Add_output_right, ///////////SHIFTER output reg [39:0] shift_input_left, shift_input_right, input [39:0] shift_output_left, shift_output_right, //////////SIGN EXTENSION output [15:0] SE_input_left, SE_input_right, input [39:0] SE_output_left, SE_output_right, ////////PTS output reg PTS_enable, input PTS_ready,
  • 157.
    output reg [39:0]PTS_left, PTS_right ); ////////////COMPUTATOIN integer substateL, substateR, row, col, outL, outR, setR_temp, mR_temp, kR_temp, jR_temp, mL, jL, kL, mR, jR, kR, set, setL, setR, fullrow, setL_temp, mL_temp, kL_temp, jL_temp, set_temp; integer trigger_left, trigger_right, subtrigger_left, subtrigger_right, row_temp, fullrow_temp, outL_temp, outR_temp, state_tran_left, state_tran_right, Add_trigger_left, Add_trigger_right, shift_trigger_left, shift_trigger_right, final_trigger_left, final_trigger_right, final_trigger_left_jL0, final_trigger_right_jR0; wire [39:0] UL; wire [39:0] UR; wire [39:0] YL; wire [39:0] YR; reg [15:0] allone; wire Add_Input2_left_one, Add_Input2_left_two, Add_Input2_left_three; wire Add_Input2_right_one, Add_Input2_right_two, Add_Input2_right_three; wire UL_one, UL_two, UL_three, UL_four, UL_five; wire UR_one, UR_two, UR_three, UR_four, UR_five; wire YL_one, YL_two, YL_three; wire YR_one, YR_two, YR_three; wire [39:0] Add_Input2_left_temp, Add_Input2_right_temp, UL_temp, UR_temp, YL_temp, YR_temp; always@(posedge Sclk) begin if(ALU_initial==1) begin allone = 16'hFFFF; substateL=$signed(-1); substateR=$signed(-1); set=0; setL=0; setR=0; fullrow=0; PTS_enable=0; RJ_address_left =$unsigned(-1); RJ_address_right =$unsigned(-1); COEFF_address_left =1024; COEFF_address_right =1024; DATA_readaddress_left =1024; DATA_readaddress_right=1024; trigger_left = 0;
  • 158.
    trigger_right = 0; subtrigger_left= 0; subtrigger_right = 0; state_tran_left =0; state_tran_right=0; Add_trigger_left =0; Add_trigger_right=0; shift_trigger_left=0; shift_trigger_right=0; final_trigger_left=0; final_trigger_right=0; final_trigger_left_jL0=0; final_trigger_right_jR0=0; end if(PTS_ready==1) PTS_enable=0; if(ALU_enable==0) PTS_enable = 0; else if(ALU_enable==1) begin if(ALU_start==1) begin substateL = 1; substateR = 1; row=0; fullrow=set; col=39; outL=0; outR=0; trigger_left=0; trigger_right=0; end ////////////////////////////////////////////////// if(substateL==1) substateR=1; ///////////////////////LEFT COMPUTATION case(substateL) 1: begin mL=0; jL=0; RJ_address_left = $unsigned(jL);
  • 159.
    substateL = 2; state_tran_left=1; end 2: begin state_tran_left=0; Add_trigger_left=0; final_trigger_left=0; final_trigger_left_jL0=0; if(jL<16) begin if(kL>0) begin COEFF_address_left= $unsigned(mL); if(fullrow >= $unsigned(COEFF_out_left[7:0])) begin if(COEFF_out_left[8] == 1) begin setL = $unsigned(fullrow)-$unsigned(COEFF_out_left[7:0]); if(setL>511) begin setL_temp = setL; setL = setL_temp - set; end if(setL<0) begin setL_temp = setL; setL = setL_temp+512; end
  • 160.
    DATA_readaddress_left = $unsigned(setL); AddSub_left= 1; Add_Input1_left = UL; Add_trigger_left=1; end else begin setL = $unsigned(fullrow-COEFF_out_left[7:0]); if(setL>511) begin setL_temp = setL; setL = setL_temp - set; end if(setL<0) begin setL_temp = setL; setL = setL_temp+512; end DATA_readaddress_left = $unsigned(setL); AddSub_left = 0; Add_Input1_left = UL; Add_trigger_left=1; end
  • 161.
    end mL_temp = mL; mL =mL_temp + 1; kL_temp = kL; kL = kL_temp - 1; end end if(trigger_left==0) begin kL = $signed(RJ_out_left); trigger_left=1; end if(jL==16) begin substateL = 3; trigger_left=0; end if(kL==0) begin substateL = 3; trigger_left=0; end end 3: begin Add_trigger_left=0; if(jL<=16 && jL>0) begin shift_input_left = YL;
  • 162.
    shift_trigger_left=1; end substateL = 4; end 4: begin shift_trigger_left=0; if(jL<=16&& jL>0) begin AddSub_left = 0; Add_Input1_left = YL; final_trigger_left=1; end final_trigger_left_jL0=1; jL_temp = jL;; jL = jL_temp + 1; if(jL==17) substateL = 5; else begin RJ_address_left = $unsigned(jL); substateL = 2; end end 5: //OUTPUT SIDE begin if(Frame==0 && trigger_left==0) begin PTS_enable = 1; PTS_left = YL;
  • 163.
    PTS_right= YR; end if(Frame==1 && row <=511 && trigger_left == 0) begin trigger_left = 1; row_temp = row; row = row_temp + 1; fullrow_temp = fullrow; fullrow = fullrow_temp + 1; outL_temp = outL; outL = outL_temp + 1; outR_temp = outR; outR = outR_temp + 1; if(outL==2) outL=0; if(outR==2) outR=0; mL=0; mR=0; jL=0; jR=0; end if(trigger_left == 1) begin RJ_enable_left = 1; RJ_address_left = $unsigned(jL); RJ_enable_right = 1; RJ_address_right = $unsigned(jR); if(RJ_ready_left==1 && RJ_ready_right==1 && Frame==0)
  • 164.
    begin RJ_enable_left = 0; RJ_enable_right= 0; kL = $signed(RJ_out_left); kR = $signed(RJ_out_right); substateL = 1; trigger_left = 0; end end if(row==512) begin row=0; set_temp = set; set = set_temp + 512; end if(fullrow==7000) begin substateL = 6; substateR = 6; end end endcase //////////RIGHT COMPUTATION case(substateR) 1: begin mR=0; jR=0; RJ_enable_right = 1; RJ_address_right = $unsigned(jR); substateR = 2; state_tran_right=1; end 2: begin state_tran_right=0; Add_trigger_right=0;
  • 165.
    final_trigger_right=0; final_trigger_right_jR0=0; if(jR<16) begin if(kR>0) begin COEFF_address_right = $unsigned(mR); if(fullrow>= $unsigned(COEFF_out_right[7:0])) begin if(COEFF_out_right[8] == 1) begin setR = $unsigned(fullrow-COEFF_out_right[7:0]); if(setR>511) begin setR_temp = setR; setR = setR_temp - set; end if(setR<0) begin setR_temp = setR; setR = setR_temp + 512; end DATA_readaddress_right = $unsigned(setR); AddSub_right = 1; Add_Input1_right = UR; Add_trigger_right=1;
  • 166.
    end else begin setR = $unsigned(fullrow-COEFF_out_right[7:0]); if(setR>511) begin setR_temp= setR; setR = setR_temp - set; end if(setR<0) begin setR_temp = setR; setR = setR_temp+512; end DATA_readaddress_right = $unsigned(setR); AddSub_right = 0; Add_Input1_right = UR; Add_trigger_right=1; end end mR_temp = mR; mR = mR_temp + 1; kR_temp = kR; kR = kR_temp - 1;
  • 167.
    end end if(trigger_right==0) begin kR = $signed(RJ_out_right); trigger_right=1; end if(jR==16) begin substateR =3; trigger_right=0; end if(kR==0) begin substateR = 3; trigger_right=0; end end 3: begin Add_trigger_right=0; if(jR<=16 && jR>0) begin shift_input_right = YR; shift_trigger_right=1; end substateR = 4; end 4: begin shift_trigger_right=0;
  • 168.
    if(jR<=16 && jR>0) begin AddSub_right =0; Add_Input1_right = YR; final_trigger_right=1; end final_trigger_right_jR0=1; jR_temp = jR; jR = jR_temp + 1; if(jR==17) substateR = 5; else begin RJ_address_right = $unsigned(jR); substateR = 2; end end endcase end end assign SE_input_left = allone & DATA_out_left; assign SE_input_right = allone & DATA_out_right; assign Add_Input2_left_one = (substateL==2) || (substateL==3); assign Add_Input2_left_two = (Add_Input2_left_one==1) && (Add_trigger_left==1); assign Add_Input2_left_three = (substateL==4) && (jL<16) && (jL>0); assign Add_Input2_left_temp = Add_Input2_left; assign Add_Input2_left = (Add_Input2_left_two) ? SE_output_left : ((Add_Input2_left_three)? UL : Add_Input2_left_temp ); /////////////////////////////////////////////////////////////////////////////////////////////////// assign Add_Input2_right_one = (substateR==2) || (substateR==3); assign Add_Input2_right_two = (Add_Input2_right_one==1) && (Add_trigger_right==1); assign Add_Input2_right_three = (substateR==4) && (jR<16) && (jR>0); assign Add_Input2_right_temp = Add_Input2_right; assign Add_Input2_right = (Add_Input2_right_two) ? SE_output_right : ((Add_Input2_right_three)? UR : Add_Input2_right_temp); /////////////////////////////////////////////////////////////////////////////////////////////////// assign UL_one = (final_trigger_left==1) || (final_trigger_left_jL0==1);
  • 169.
    assign UL_two =(substateL == 2) && (UL_one==1); assign UL_three = (state_tran_left==1) || (UL_two==1) || (substateL == 5); assign UL_four = (substateL==2) || (substateL==3); assign UL_five = UL_four && (Add_trigger_left ==1); assign UL_temp = UL; assign UL = (UL_three)? 40'h0000000000 : ((UL_five) ? Add_output_left : UL_temp); /////////////////////////////////////////////////////////////////////////////////////////////////// assign UR_one = (final_trigger_right==1) || (final_trigger_right_jR0==1); assign UR_two = (substateR == 2) && (UR_one==1); assign UR_three = (state_tran_right==1) || (UR_two==1) || (substateR == 5); assign UR_four = (substateR==2) || (substateR==3); assign UR_five = UR_four && (Add_trigger_right ==1); assign UR_temp = UR; assign UR = (UR_three)? 40'h0000000000 : ((UR_five) ? Add_output_right : UR_temp); /////////////////////////////////////////////////////////////////////////////////////////////////// assign YL_one = (substateL==3) && (jL==0); assign YL_two = (substateL==4) && (jL<=16) && (jL>0) && (shift_trigger_left==1); assign YL_three = (substateL==2) && (jL<=16) && (jL>0) && (final_trigger_left==1); assign YL_temp = YL; assign YL = (state_tran_left ==1)? 40'h0000000000 : ((YL_one) ? UL : ((YL_two) ? shift_output_left : ((YL_three) ? Add_output_left : YL_temp))); /////////////////////////////////////////////////////////////////////////////////////////////////// assign YR_one = (substateR==3) && (jR==0); assign YR_two = (substateR==4) && (jR<=16) && (jR>0) && (shift_trigger_right==1); assign YR_three = (substateR==2) && (jR<=16) && (jR>0) && (final_trigger_right==1); assign YR_temp = YR; assign YR = (state_tran_right==1) ? 40'h0000000000 : ((YR_one) ? UR : ((YR_two) ? shift_output_right: ((YR_three) ? Add_output_right : YR_temp))); endmodule SERIAL TO PARALLEL MODULE: `timescale 1ns / 1ps //////////////////////////////////////////////////////////////////////////////////
  • 170.
    module serialtoparallel(STP_initial, STP_enable,STP_ready, Dclk, InputL, InputR, Data_parallel_left, Data_parallel_right); input STP_initial, STP_enable, Dclk, InputL, InputR; output reg [15:0] Data_parallel_left, Data_parallel_right; output reg STP_ready; reg [15:0] Data_temp_left, Data_temp_right; integer j; always @ (negedge Dclk) begin if(STP_initial==1) begin j=$unsigned(-2); STP_ready=1'b0; Data_parallel_left =16'h0000; Data_parallel_right=16'h0000; Data_temp_left =16'h0000; Data_temp_right=16'h0000; end if(STP_ready==1'b1) STP_ready=1'b0; if(j==-1) begin STP_ready=1'b1; Data_parallel_left = Data_temp_left; Data_parallel_right = Data_temp_right; j=j-1; end if(STP_enable==1'b1 && j==-2) j=15; if(j>=0) begin Data_temp_left [j] = InputL; Data_temp_right[j] = InputR; j=j-1; end end endmodule
  • 171.
    RJ_MEMORY MODULE: `timescale 1ns/ 1ps ////////////////////////////////////////////////////////////////////////////////// module RJ(Sclk, RJ_initial, RJ_clear_enable, RJ_clear_ready, RJ_write_enable, RJ_write_ready, RJ_read_enable, RJ_read_ready, RJ_writeaddress, RJ_readaddress, RJ_in, RJ_out); input Sclk, RJ_initial, RJ_write_enable, RJ_read_enable, RJ_clear_enable; input [31:0] RJ_writeaddress; input [3:0] RJ_readaddress; input [15:0] RJ_in; output [15:0] RJ_out; output reg RJ_write_ready, RJ_read_ready, RJ_clear_ready; reg [15:0]RJ_memory[0:15]; integer i, flag; ///////////////////////////CLEAR always@(posedge Sclk) begin if(RJ_initial==1) begin i = 0; flag = 0; RJ_read_ready = 0; RJ_write_ready = 0; RJ_clear_ready = 0; end if(RJ_clear_ready==1 && flag==1) begin RJ_clear_ready=0; i = 0; flag = 2; end if(RJ_clear_enable==1 && i<16 && flag==0) begin RJ_memory[i]=16'h0000; i=i+1; if(i==16) begin RJ_clear_ready = 1; flag = 1; end end if(flag == 2) flag = 0;
  • 172.
    if(RJ_write_ready==1) RJ_write_ready = 0; if(RJ_write_enable==1) begin RJ_memory[RJ_writeaddress]=RJ_in; RJ_write_ready = 1; end if(RJ_read_ready==1) RJ_read_ready = 0; if(RJ_read_enable==1) RJ_read_ready = 1; end assign RJ_out = RJ_memory[RJ_readaddress]; endmodule COEFF MEMORY MODULE: `timescale 1ns / 1ps ////////////////////////////////////////////////////////////////////////////////// module COEFF(Sclk, COEFF_initial, COEFF_clear_enable, COEFF_clear_ready, COEFF_write_enable, COEFF_write_ready, COEFF_writeaddress, COEFF_readaddress, COEFF_in, COEFF_out); input Sclk, COEFF_initial, COEFF_write_enable, COEFF_clear_enable; input [31:0] COEFF_writeaddress; input [9:0] COEFF_readaddress; input [15:0] COEFF_in; output [8:0] COEFF_out; output reg COEFF_write_ready, COEFF_clear_ready; reg [15:0]COEFF_memory[0:511]; integer i, flag; //////////////////////////CLEAR always@(posedge Sclk) begin if(COEFF_initial==1 || COEFF_readaddress[9]==1) begin i = 0; flag = 0; COEFF_write_ready = 0; COEFF_clear_ready = 0;
  • 173.
    end if(COEFF_clear_ready==1 && flag==1) begin COEFF_clear_ready=0; i= 0; flag = 2; end if(COEFF_clear_enable==1 && i<512 && flag==0) begin COEFF_memory[i]=16'h0000; i=i+1; if(i==512) begin COEFF_clear_ready = 1; flag = 1; end end if(flag == 2) flag = 0; if(COEFF_write_ready==1) COEFF_write_ready = 0; if(COEFF_write_enable==1) begin COEFF_memory[COEFF_writeaddress]= COEFF_in; COEFF_write_ready = 1; end end assign COEFF_out = COEFF_memory[COEFF_readaddress]; endmodule DATA MEMORY MODULE: `timescale 1ns / 1ps ////////////////////////////////////////////////////////////////////////////////// module DATA(Sclk, count, DATA_initial, DATA_clear_enable, DATA_clear_ready, DATA_write_enable, DATA_write_ready, DATA_writeaddress, DATA_readaddress, DATA_in, DATA_out); input Sclk, DATA_initial, DATA_write_enable, DATA_clear_enable; input [31:0] DATA_writeaddress; input [9:0] DATA_readaddress; input [15:0] DATA_in; output [15:0] DATA_out;
  • 174.
    output reg DATA_write_ready,DATA_clear_ready; output reg [31:0] count; reg [15:0]DATA_memory[0:511]; reg s8tran; integer i, flag; always@(posedge Sclk) begin if(DATA_initial==1 || DATA_readaddress[9]==1) begin i = 0; flag = 0; s8tran = 0; count = 0; DATA_write_ready = 0; DATA_clear_ready = 0; end if(DATA_clear_ready==1 && flag==1) begin DATA_clear_ready=0; i = 0; flag = 2; count = 0; end if(DATA_clear_enable==1 && i<512 && flag==0) begin DATA_memory[i]=16'h0000; i=i+1; if(i==512) begin DATA_clear_ready = 1; flag = 1; end end if(flag == 2) flag = 0; if(DATA_write_enable==0) s8tran = 0; if(DATA_write_ready==1'b1) DATA_write_ready=1'b0; if(DATA_write_enable==1'b1) begin
  • 175.
    DATA_memory[DATA_writeaddress]= DATA_in; DATA_write_ready =1'b1; if(DATA_in > 0 && s8tran==0) begin count = 0; s8tran = 1; end else if(s8tran==0) begin count = count + 1; s8tran = 1; end end end assign DATA_out = DATA_memory[DATA_readaddress]; endmodule SIGN EXTENSION MODULE: module SignExtension(SE_initial, SE_input, SE_output); input SE_initial; input [15:0] SE_input; output [39:0] SE_output; reg [39:0] negative; reg [39:0] positive; reg [31:0] i; wire [39:0] first, second, first_shift, second_shift; always@(SE_initial) begin if(SE_initial==1) begin negative = 40'hFFFFFF0000; positive = 40'h000000FFFF; i = 16; end end assign first = negative | SE_input[15:0]; assign second = positive & SE_input[15:0]; assign first_shift = first << i; assign second_shift = second << i; assign SE_output = (SE_input[15])? first_shift : second_shift; endmodule
  • 176.
    ADDER_MODULE: `timescale 1ns /1ps ////////////////////////////////////////////////////////////////////////////////// module AdderModule(AddSub, Input1, Input2, Output); input AddSub; input [39:0] Input1, Input2; output [39:0] Output; wire [39:0] first, second; assign first = Input1 - Input2; assign second = Input1 + Input2; assign Output = (AddSub)? first : second; endmodule SHIFTER MODULE: `timescale 1ns / 1ps ////////////////////////////////////////////////////////////////////////////////// module Shifter(shift_initial, shift_input, shift_output); input [39:0] shift_input; input shift_initial; output signed [39:0] shift_output; wire signed [39:0] temp; reg i; always@(shift_initial) begin if(shift_initial==1) i = 1; end assign temp = $signed(shift_input); assign shift_output = temp >>> i; endmodule PARALLEL TO SERIAL MODULE: `timescale 1ns / 1ps ////////////////////////////////////////////////////////////////////////////////// module paralleltoserial(PTS_initial, PTS_enable, PTS_ready, Sclk, Frame, PTS_left, PTS_right, OutputL, OutputR, Outready); input PTS_initial, PTS_enable, Sclk, Frame;
  • 177.
    input [39:0] PTS_left,PTS_right; output reg OutputL, OutputR, Outready, PTS_ready; integer col, flag; /////////////////////////Sending output here always@(posedge Sclk) begin if(PTS_initial == 1) begin flag = 0; col = 40; PTS_ready = 0; Outready = 0; end if(PTS_ready == 1) PTS_ready = 0; if(col<40) begin if(col>=1) begin OutputL = PTS_left[col-1]; OutputR = PTS_right[col-1]; col=col-1; end else if(col==0) begin col=40; Outready = 0; PTS_ready = 1; end end if(PTS_enable==1 && col==40 && Frame==1 && flag==0) begin Outready=1; OutputL = PTS_left[col-1]; OutputR = PTS_right[col-1]; col=col-1; end end endmodule
  • 178.
    TESTBENCH: `timescale 1ns /1ps //////////////////////////////////////////////////////////////////////////////// module MSDAP_tb; // Inputs reg Dclk; reg Sclk; reg Start; reg Frame; reg Reset_n; reg InputL; reg InputR; // Outputs wire OutputL; wire OutputR; wire Inready; wire Outready; // Instantiate the Unit Under Test (UUT) MSDAP_top uut ( .Dclk(Dclk), .Sclk(Sclk), .Start(Start), .Frame(Frame), .Reset_n(Reset_n), .InputL(InputL), .InputR(InputR), .OutputL(OutputL), .OutputR(OutputR), .InReady(Inready), .OutReady(Outready) ); reg [15:0] in[0:15055]; reg [39:0] outL[0:6999]; reg [39:0] outR[0:6999]; always #651 begin if(Inready==1'b1) Dclk = ~Dclk; else Dclk = 1'b0; end always #17.1315 Sclk = ~Sclk; //#17.13
  • 179.
    integer it, jt,out_file1, rst, outrow, col, Reset_count; initial begin Dclk =1'b1; Sclk =1'b1; $readmemh("Data1.in", in); out_file1 = $fopen("tb_memory1.out","w"); Frame = 1'b0; it=0; jt=15; rst=0; outrow=0; col=39; Reset_n=1'b1; Reset_count=0; Start = 1'b0; #6510; Start = 1'b1; #1302; Start = 1'b0; end /////////////Reset signal generation always@(posedge Sclk) begin if(Reset_n==1'b0 && Reset_count==800) begin Reset_n=1'b1; Reset_count=0; rst=0; end if(rst==1) Reset_count=Reset_count+1; if(it==9456 && jt==6 && rst==0) begin Reset_n=1'b0; rst=1; end if(it==13056 && jt==6 && rst==0) begin Reset_n=1'b0; rst=1; end end
  • 180.
    /////////////////////////////Sending Inputs always@(posedge Dclk) begin if(Inready== 1'b1) begin if(it<15055) begin if(jt==15) Frame=1'b1; if(jt>=0) begin InputL = in[it][jt]; InputR = in[it+1][jt]; #1302 Frame=1'b0; end jt=jt-1; if(jt==-1) begin it=it+2; jt=15; end end end end /////////////////////////Receiving outputs always@(negedge Sclk) begin if(col==39 && Frame==1'b1 && Outready==1'b1) begin outL[outrow][col]=OutputL; outR[outrow][col]=OutputR; col=col-1; end else if(col<39) begin if(col>=0 && Outready==1'b1) begin outL[outrow][col]=OutputL; outR[outrow][col]=OutputR; col=col-1; end if(col==-1) begin $fwrite(out_file1," %H %Hn", outL[outrow], outR[outrow]); outrow=outrow+1;
  • 181.