Approach to liver Mass
By: Dr. Rebil Heiru (Year III IM Resident)
Moderator: Dr. Fikadu Girma (Internist, Gastroenterologist and
Hepatologist)
May,2021
ADAMA HOSPITAL
MEDICAL COLLEGE
Outline
• Introduction
• General approach
• Malignant liver masses
• Benign liver masses
• Hepatic cysts
Introduction
• Hepatic mass lesions include tumors, tumor-like lesions, abscesses, cysts,
hematomas, and confluent granulomas.
• Hepatic tumors can be primary (from hepatocytes, bile duct epithelium, or
from mesenchymal tissue) or secondary.
• In adults in most parts of the world, hepatic metastases > 10 malignant
tumors of the liver
• In children, 10 malignant tumors > both metastases and benign tumors of
the liver.
• Except for cavernous hemangiomas, benign hepatic tumors are rare in all
geographic regions and in all age groups.
General approach
HX
• Age
• Gender
• Travel history
• OCP, anabolic steroid use
• Previous imaging
• Comorbid illness
• Pain
• Hx of underlying liver dxs
• Recent IDA, DM
PE
• Stigmata’s of CLD
• Hepatomegally
• Palpable mass
• Bruit
• Pallor
• Jaundice
• Peripheral edema
lab
• CBC
• AST, ALT, ALP, Bilirubin
• Viral markers
• Iron levels
• CEA, CA 19-9, AFP
• LDH
• Urine 24 hr 5 HIAA
Malignant Tumors
HCC
Epidemiology
• HCC is the most common primary malignant tumor of the liver
(90%)- 7% of all cancers
• It is the fifth most common cancer in men and the eighth most
common in women
• Ranks fourth in annual cancer mortality rates.
• Men>women 3.7:1 to 2.4:1
• Old Age, highest among 70-79yrs
HCC
Epidemiology….
• Liver cancer incidence/mortality is increasing worldwide
(WHO 1M deaths in 2030)
• Highest increase in incidence in US among all tumor types
• Etiological landscape is changing (↑ in NAFLD↓viral
hepatitis)
• Rare among children
Risk Factors
DIAGNOSIS
• Serum Tumor Markers
• AFP
• Fucosylated AFP
• Des-γ-Carboxy Prothrombin
• The roles in the diagnosis of HCC for markers such as glypican-3
(GPC3), Golgi protein 73, hepatocyte growth factor, IGF 1, and
transforming growth factor-β1 await further study.
Imaging
• U/S
• CT
• MRI
• PET
• Hepatic angiography
• Laparascopy
Imaging
• Classic HCC …CT or MR imaging is a mass that shows
1. APHE
2. subsequent washout during PVP or more delayed images,
and
3. delayed capsular or pseudocapsular enhancement
• When present, these 3 major features allow HCC to be
treated without the need for biopsy confirmation
• Tumor thrombus may show arterial phase enhancement
• CT sensitivity 67.5% Specificity 92.5%
• MRI sensitivity 80.6% and specificity 84.8%
• If these criteria are not present but HCC or other
malignancy is considered probable, then a liver biopsy
should be considered for diagnosis.
Diagnosis of HCC cannot be made by imaging in
patients without cirrhosis, even if enhancement and
washout are present, and biopsy is required in these
cases.
• Histological markers gpC3, HSp70, and GS can be
assessed to distinguish high-grade dysplasia from HCC
on histology if HCC cannot be diagnosed based on
routine histology.
• Pathology
• Gross appearance
• Nodular
• Massive
• Diffusely infiltrating
• Microscopic appearance
• Well differentiated
• Moderately differentiated
• Undifferentiated
• Progenitor cell HCC
• Metastases
• Autopsy (40-57%)
• Lungs 50%, LNs 20%...adrenal glands
• Fibrolamellar HCC
• Young
• M=F
• Doesn’t secrete AFP
• Not caused by CHBV/CHCV
• Non cirrhotic liver
• Amenable to surgical Rx… good prognosis
• Mixed type… poor prognosis
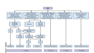
Staging
• TNM (doesn’t account the underlying liver dxs)
• Okuda,
• Cancer of the Liver Italian Program,
• Barcelona Clinic Liver Cancer (BCLC),
• Chinese University Prognostic Index,
• Japanese Integrated Staging, and
• Group d’Etude et Traitement du Carcinome Hépatocellulaire
 Definitive dx requires histologic correlation
Immunostaining
GPC3
Heat shock protein 70 (HSP70)
Glutamine synthetase
Gene expression profiling
GPC3
LYVE1 [encoding lymphatic vessel endothelial hyaluronan receptor-1],
BIRC5 [encoding baculoviral inhibitor of apoptosis repeat-containing-5,
or survivin
 The main clinical prognostic factors in patients
with HCC:
Number and size of nodules
Presence of vascular invasion
Extrahepatic spread
Liver function (defined by Child-Pugh’s class)
General tumour-related health status [ECOG]
•Unlike most solid tumours, the co-existence of
two life-threatening conditions, such as cancer
and cirrhosis complicates prognostic
assessments.
•HCC has a poor prognosis when diagnosed
after the onset of symptoms (0-10% 5-year
survival rate).
Treatment
•There have been significant advances in HCC
treatment over the past 10 years, with
improvements in both technology and patient
selection.
•Available therapeutic options can be divided
into curative and noncurative interventions.
Treatment
• Surgical resection
• LT
• Local ablation
• Chemoembolization
• Chemotherapy
• Alternative techniques and combinations
• Cryoablation
• Laser ablation
• External beam radiation
• Y-90
• Sorafenib + TACE
Treatment…
Treatment of HCC
Curative
resection
OLT
Ablation
Noncurative
TACE
TARE
SBRT
Systemic chemotherapy
Treatment
Treatment of HCC: liver resection
EASL CPG HCC. J Hepatol 2018; doi: 10.1016/j.jhep.2018.03.019
• Surgery is the mainstay of HCC treatment
• Best outcomes of any treatment in well-selected candidates
• 5-year survival of 6080%
• Liver resection and transplantation is first option with early tumours
• Extended to other stages after non-surgical tumour downstaging
Recommendations
Surgical resection is the treatment of choice in patients with HCC arising on a
non-cirrhotic liver
Low Strong
Indications for resection of HCC in cirrhosis should be based on:
• Multi-parametric composite assessment of liver function
• Portal hypertension
• Extent of hepatectomy and expected volume of future liver remnant
• Performance status
• Patient co-morbidities
High Strong
Peri-resection mortality in cirrhotic patients should be <3% High Strong
Level of evidence Grade of recommendation
Assessment of post-resection risk of hepatic
decompensation
EASL CPG HCC. J Hepatol 2018; doi: 10.1016/j.jhep.2018.03.019
• Multi-parametric assessment
• Risk of decompensation based on three
determinants of liver insufficiency
• Portal hypertension
• Extent of resection
• Liver function
• Likelihood of decompensation
• High: >30%
• Intermediate: <30%
• Low: 5%
Extent of resection: anatomical vs. non-
anatomical
Residual region of tumour- bearing
3rd-order portal branch at high risk
of tumour recurrence
A
Anatomical resection (A-A’) removes entirely the
tumour-bearing portal branches bordered by the
landmark veins, while non-anatomical resection (B-B’)
is any other type of resection in which the tumour-
bearing 3rd-order portal region is not fully removed
B
After non-anatomical resection of HCC some part
of the tumour-bearing portal region is left, which is
at high risk of tumour recurrence
Liver resection and tumour parameters
EASL CPG HCC. J Hepatol 2018; doi: 10.1016/j.jhep.2018.03.019
• Indications and choice of surgical technique depend on tumour size and location(s)
Recommendations
Liver resection is recommended for single HCC of any size
• In particular, for tumours >2 cm when hepatic function is preserved and
sufficient remnant liver volume is maintained
Moderate Strong
In properly trained centres, liver resection should be considered via
laparoscopic/minimally invasive approaches, especially for tumours in
anterolateral and superficial locations
Moderate Weak
HCC presenting with two or three nodules within Milan criteria may be
eligible for liver resection depending on:
• Performance status
• Co-morbidities
• Preservation of liver function and remnant volume
Low Weak
Level of evidence Grade of recommendation
Minimally invasive/laparoscopic resection for
HCC
EASL CPG HCC. J Hepatol 2018; doi: 10.1016/j.jhep.2018.03.019
• Laparoscopic-robotic resection for HCC located in superficial- peripheral positions of the liver
provides optimal survival outcomes
• While minimizing complications and hospital stay
Scan detection of liver
tumour
Laparoscopic treatment of the
affected organ through small
openings
Removal of affected
region
Minimal signs of invasive
surgery and rapid patient
recovery
Liver resection contraindications and follow-
up
• A substantial proportion of patients with HCC present with
tumour-related portal vein thrombosis
• Disease at advanced stage and not amenable to curative treatment
• Tumour recurrence complicates 70% of cases at 5 years
Recommendations
• HCC-related macrovascular invasion is a contraindication for liver resection
• Intervention on distal portal invasion – at segmental or sub-segmental level –
deserves investigations within prospectively designed protocols
Moderate
Neoadjuvant or adjuvant therapies are not recommended because they have
not been proven to improve the outcome of patients treated with resection High Strong
Follow-up* after resection with curative intent is recommended because of high
rates of treatable recurrence High Strong
Level of evidence Grade of recommendation
Treatment of HCC: LT
• Together with NAFLD/NASH, HCC is the fastest growing indication for LT
• Milan criteria are the benchmark for selecting patients for LT
• Basis for comparison with other suggested criteria
Recommendations
LT is recommended as the first-line option for HCC within Milan criteria
but unsuitable for resection
High Strong
Consensus on expanded criteria for LT in HCC has not been reached
Patients outside Milan criteria can be considered for LT after successful
downstaging to within Milan criteria, within defined protocols
Moderate Weak
Tumour vascular invasion and extrahepatic metastases are an absolute
contraindication for LT in HCC
High
Level of evidence Grade of recommendation
Local ablation and external radiation
• Tumour ablation techniques have improved along with the imaging-guidance tools required to
ensure their successful application
Recommendations
Thermal ablation with radiofrequency is the standard of care for patients
with BCLC-0 and A tumours not suitable for surgery*
High Strong
In patients with very early stage HCC (BCLC-0) radiofrequency ablation in
favourable locations can be adopted as first-line therapy even in surgical
patients
Moderate Strong
Microwave ablation showed promising results for local control and survival Low
Ethanol injection is an option in some cases where thermal ablation is not
technically feasible, especially in tumours <2 cm
High Strong
External beam radiotherapy is under investigation
• So far there is no robust evidence to support this therapeutic approach in
the management of HCC
Low Weak
Level of evidence Grade of recommendation
Percutaneous ablation
• Thermal injury of
adjacent structure
• Heat sink effect (near
major vessels)
• Multibipolar mode is
less sensitive to heat
sink effect
Advantag
es
Limitatio
ns
• Well-evaluated
treatment (reference)
• Multibipolar mode:
increases volume and
predictability (margin)
of ablation zone • No reliable endpoint to
set the amount of
energy deposition
• Higher and faster
temperature picks
reached than with RFA
(less sensitive to heat
sink effect than
monopolar RFA)
• Limited risk of thermal
injury to neighbouring
critical structures
• Unsensitive to heat sink
effect
• Advantage of
multibipolar mode (no
touch technique,
predictability of
margins)
• Cryoshock with first
device
• Limited clinical data
available with new
devices
• Easy monitoring with
imaging of ice ball
progression
• Only preliminary
clinical data
• General anaesthesia
using curare and major
analgesic drugs is
mandatory
Radiofrequency ablation Microwave ablation Cryoablation Irreversible
electroporation
Monopolar
RFA
Multibipolar
No touch RFA
Active energy
deposition: few
mm
Active energy
deposition: ~1
cm
Ice ball: ~1–3
cm
Cell
membran
e
Transarterial therapies
EASL CPG HCC. J Hepatol 2018; doi: 10.1016/j.jhep.2018.03.019
• Benefits of TACE in appropriately selected patients have been robustly demonstrated
Recommendations
TACE is recommended for patients with BCLC stage B and should be
carried out in a selective manner
High Strong
The use of drug-eluting beads has shown similar benefit to conventional
TACE and either of the two can be utilized
High Strong
TACE should not be used in patients with:
• Decompensated liver disease
• Advanced liver and/or kidney dysfunction
• Macroscopic vascular invasion
• Extrahepatic spread
High Strong
Level of evidence Grade of recommendation
First line systemic treatments
First-line systemic therapies
EASL CPG HCC. J Hepatol 2018; doi: 10.1016/j.jhep.2018.03.019
• VEGFR and multi-kinase inhibitors have shown survival benefits in advanced HCC
• First line: sorafenib and lenvatinib
Recommendations
Sorafenib is the standard first-line systemic therapy for HCC, indicated for
patients with:
• Well-preserved liver function (Child–Pugh A) and with advanced tumours
(BCLC-C)
• Earlier stage tumours progressing upon, or unsuitable for, loco-regional
therapies
High Strong
Lenvatinib is non-inferior to sorafenib and is also recommended in first-line
therapy for patients with:
• Well-preserved liver function, good performance status and advanced
tumours (BCLC-C) without main portal vein invasion
• Tumours progressing with, or unsuitable for, loco-regional therapies
High Strong
Level of evidence Grade of recommendation
Non-inferiority results in advanced HCC
EASL CPG HCC. J Hepatol 2018; doi: 10.1016/j.jhep.2018.03.019
Lenvatinib vs Sorafenib
Second line systemic therapies
Cabozantinib vs placebo (CELESTIAL)
Ramuricumab vs Placebo (REACH)
Second-line systemic therapies
*In patients with high baseline alpha-fetoprotein (> 400 ng/ml)
EASL CPG HCC. J Hepatol 2018; doi: 10.1016/j.jhep.2018.03.019
• VEGFR and multi-kinase inhibitors have shown survival benefits in advanced HCC
• First line: sorafenib and lenvatinib
• Second line: regorafenib (and cabozantinib and ramucirumab*)
• Another agent that has shown some promise is the checkpoint inhibitor nivolumab
Recommendations
Regorafenib is recommended as second-line treatment for patients:
• Tolerating and progressing on sorafenib
• With well-preserved liver function (Child–Pugh class A)
• With good performance status
High Strong
Cabozantinib and ramucirumab* have shown survival benefits vs. placebo in this setting - -
Based on uncontrolled but promising data, immune therapy with nivolumab has received
FDA approval in second-line treatment, pending Phase 3 data for conventional approval
• At present, the data are not mature enough to give a clear recommendation
Moderate Weak
Level of evidence Grade of recommendation
Systemic therapies in development
EASL CPG HCC. J Hepatol 2018; doi: 10.1016/j.jhep.2018.03.019
• Other systemic treatments are in development
• Have not yet demonstrated non-inferiority or clinical benefit
• Further clinical trials are required
Recommendations
• Treatments that failed to meet their endpoints in randomized trials are
not recommended
• Further clinical trials are needed to confirm claims of non-inferiority, or any trends of
better outcome identified in subgroup analysis
High
• Patients at BCLC D stage, who are not LT candidates, should receive palliative support,
including management of pain, nutrition and psychological support
• In general, they should not be considered for clinical trials
Low Strong
Level of evidence Grade of recommendation
Overview of EASL recommendations for
treatment
EASL CPG HCC. J Hepatol 2018; doi: 10.1016/j.jhep.2018.03.019
• *Other molecular therapies: sunitinib, linifanib, brivanib, tivantinig, erlotinib, everolimus
• Weak recommendation: more evidence needed
Palliative and best supportive care
EASL CPG HCC. J Hepatol 2018; doi: 10.1016/j.jhep.2018.03.019
• Management of end-stage disease is only symptomatic
• No tumour-directed treatment is indicated
• Psychological burden of end-stage HCC should not be neglected or underestimated
Recommendations
In HCC on cirrhosis:
• Acetaminophen ≤3 g/day to manage pain of mild intensity
• NSAIDs should be avoided whenever possible in patients with underlying cirrhosis
• Opioids to manage pain of intermediate or severe intensity (proactively
avoid constipation)
Low Weak
Bone metastases causing pain, or at significant risk of spontaneous secondary fracture,
benefit from palliative radiotherapy
Low
Level of evidence Grade of recommendation
Surveillance
Hepatic Metastases
 The liver is the most frequent target for metastatic
spread of tumors
• 40% - 50% of adult patients with extrahepatic
primary malignancies.
• Double blood supply of the liver and fenestrations in
the sinusoidal endothelium
• Metastatic disease of the liver is seen much more
commonly than the occurrence of primary hepatic
malignancies
• Metastatic disease of liver is 30X > primary liver
malignancy.
• Most often identified as multiple masses, but also
can present as a solitary or larger confluent mass
• Hepatic metastases commonly originate from primary
sites in the distribution of the portal venous system,
including the pancreas, stomach, and colon.
• Outside this distribution, tumors of the lung and
breast are the most common origins of hepatic
metastases.
Clinical features
• Usually masked by the primary malignancy
• If 10 is asymptomatic… malaise, weight loss, upper abdominal
pain and jaundice
• Hepatomegaly, irregular borders and umblicated nodules
• Friction rub
Hypovascular Metastasis
• Colon, lung, prostate, gastric, and bladder carcinomas
• PVP as hypoenhanced masses relative to the adjacent liver and can also show delayed
enhancement
Hypervascular metastasis:
• NE tumor, RCC, melanoma(ocular), sarcoma, and thyroid ca
• U/S ->hypoechoic halo, central calcification
Wash out
• T2 hyperintense on MR imaging
Treatment and Prognosis
• The extent of replacement of liver tissue by metastases
generally determines the patient’s prognosis.
• Approximately 50% of patients surviving 3 months after
the onset of symptoms and <10% surviving >1yr
• Survival for 5 years can be achieved in up to 60% who
undergo resection of a solitary colon cancer metastasis to the
liver
• Long-term survival has been accomplished most
often by resection of hepatic metastases in patients with
colorectal cancer
• Substantial number of whom have been cured or
have obtained up to 20 years of disease-free
survival.
• If the primary tumor has been removed completely and
metastases are confined to the liver, resection of hepatic
metastases should be considered
• Liver transplantation, with or without chemotherapy,
has been limited to a few patients
• RFA is a valid therapy for colorectal metastases in
patients who are unable to tolerate or refuse surgical
resection.
Intrahepatic Cholangiocarcinoma
• Cholangiocarcinoma (CCA) is classified according to its
anatomic location as:
• Intrahepatic (iCCA; ~30%)
• Perihilar (pCCA; ~50%) and
• Distal (dCCA: ~20%)
• The latter two are also known as extrahepatic
cholangiocarcinomas (eCCA)
• ICCA represents approximately 10% to 20% of all
primary liver cancers and 20% of cholangiocarcinoma
• The M:F ratio is 1.5:1
• Asymptomatic until the tumor is advanced
• The clinical features are then similar to those of HCC
• 165% increase between the late 1970s and the late 1990s
Etiology and Risk Factors
• The strongest association is with Opisthorchis viverrine liver
fluke acquired by ingestion of raw or uncooked fish
• Clonorchis sinensis (weak association), thorotrast (thorium dioxide)
• Congenital and acquired abnormalities of the biliary tract
(biliary atresia, choledochal cysts, hepatholithiasis)→ bile stasis,
chronic inflammation, and infection
• PSC, cirrhosis, smoking, alcohol, DM
DIAGNOSIS
• CA 19-9 is the most frequently used serum tumor marker for
cholangiocarcinoma but has significant limitations
• CA 19-9 levels are also elevated in pancreatic, colorectal, gastric,
and gynecologic cancers and in acute bacterial cholangitis
• In patients with unexplained biliary obstruction without PSC, the
sensitivity of CA 19-9 is 53%, and the negative predictive value is
72% to 92%, for a cutoff value of 100 U/mL.
• Often only the serum ALP level is elevated.
Imaging
• progressive enhancement in arterial, portal venous, and delayed
phases, thereby helping to distinguish it from HCC, which usually
has washout in the later 2 phases.
• Other associated findings may include hepatic capsular retraction,
vascular encasement that may lead to lobar atrophy, and dilatation
of peripheral bile ducts.
• MRCP: site of obstruction and extent of biliary tree involvement
• 5 yr survival <5%
Hepatic haemangiomas: epidemiology
• Most common primary liver tumours
• Prevalence on imaging series: ~5%
• Prevalence on autopsy series: up to 20%
• Most common in women aged 30–50 years
• Female to male ratio ranges from 1.2–6:1
• Can occur in all age groups
Hepatic haemangiomas: clinical
characteristics
• Rarely of clinical significance
• Often solitary and small (<4 cm), although can reach 20 cm in
diameter
• Most patients are asymptomatic even with large
haemangiomas
• Larger tumours (>10 cm) may be symptomatic – associated
with pain and features of KMS (inflammatory reaction
syndrome and coagulopathy)
Hepatic haemangiomas
• Classic appearance on US… US is sufficient for dx!
Homogenous hyperechoic mass
<3cm
Acoustic enhancement
Sharp margins
Lack of halo sign
• MRI 90%
• Needle biopsy 96%
• A hyperechoic mass in a healthy liver  suspect hemangioma
Hemangioma
A, Hemangioma. Ultrasonography demonstrates
a large circumscribed uniformly hyperechoic
mass in the right hepatic lobe
B, Ultrasonography demonstrates atypical hypoechoic
appearance of a large hemangioma (in the setting of an
echogenic liver due to hepatic steatosis).
Hepatic haemangiomas: imaging
EASL CPG benign liver tumours. J Hepatol 2016;65:386–98
T2 T1 CE
Typical haemangioma adjacent to FNH
MRI
CEUS
CE CE
Strongly
hyperintense
Hypointense Lesion shows peripheral and discontinuous enhancement followed by
complete fill-in on delayed-phase imaging
Hepatic haemangiomas: key diagnostic
recommendations
Recommendations
Contrast enhanced imaging (CEUS, CT or MRI) is required in
oncology patients and patients with underlying liver disease II-2 1
Diagnosis by contrast-enhanced imaging is based on a typical
vascular profile, characterized by peripheral and globular
enhancement on arterial phase followed by a central enhancement on
delayed phases
MRI provides additional findings: e.g lesion signal on T1-, T2-
weighted sequences; diffusion imaging
II-2 1
Grade of evidence Grade of recommendation
Hepatic Hemangiomas
Atypical hemangiomas
• Rapidly filling
• strong hyper intensity on T2-weighted images
• enhancement concomitant with that of arterial structures and
• persistent enhancement on delayed phase imaging
• Giant hemangiomas
• may show central heterogeneity related to thrombosis or fibrosis
• Other atypical haemangiomas are very uncommon and include those that
have very slow filling and calcified or hyalinized haemangiomas (also
called sclerosing haemangiomas).
Hepatic haemangiomas…
• Haemangiomas are mostly asymptomatic incidental discoveries
• May change in size during long-term follow-up
• No relationship between size and complications
• Little relationship between symptoms and characteristics
• Benefit of surgery debatable
Hepatic haemangiomas: key
management recommendations
Recommendations
Due to its benign course, imaging follow-up is not required for
typical haemangioma II-2 1
Pregnancy and OCPs are not contraindicated III 2
Conservative management is appropriate for typical cases II-2 1
Refer to benign liver tumour MDT in the presence of KMS, growing
lesions or lesions that are symptomatic by compression III 1
Grade of evidence Grade of recommendation
FNH: epidemiology
• Clinically relevant prevalence: 0.03%
• autopsy series: 0.4–3%
• Up to 90% of patients are female
• Average age at presentation: 35–50 years
FNH: clinical characteristics
• Most cases are solitary and <5 cm; multiple FNH in 20–30% of
cases
• Hyperplastic hepatocellular lesions resulting from arterial
malformation
• Size is stable over time in most cases
• Most cases are asymptomatic and complications are extremely
rare
FNH: imaging
• Usually associates several findings
1. Lesion homogeneity, excluding the central scar
2. Slight difference from adjacent liver tissue on pre-contrast US, CT and MRI
3. Strong, homogeneous enhancement on arterial phase CEUS, CT or MRI with
a central vascular supply; becomes isointense to liver tissue on portal venous
and delayed phases
4. Central scar best seen on MRI
5. Lack of capsule with often lobulated contours
FNH: key diagnostic recommendations
• MRI sensitivity
• Lesion >3 cm – very good
• Lesion <3 cm – second imaging modality advised, such as CEUS
• Refer to a specialist centre if in doubt with two imaging modalities
Recommendations
CEUS, CT, MRI: nearly 100% specificity with a combination of
typical imaging features
II-2 1
MRI has the highest diagnostic performance overall
Highest diagnostic accuracy by CEUS is achieved in FNH <3
cm
II-2 1
Grade of evidence Grade of recommendation
FNH: key management
recommendations
• In the absence of symptoms a conservative management
approach is recommended
• No indication for discontinuing OCPs
• Follow-up during pregnancy is not necessary
Recommendations
For a typical FNH lesion, follow-up is not necessary unless
there is underlying vascular liver disease
III 2
Treatment is not recommended II-3 2
If imaging is atypical, or the patient is symptomatic, refer to a
benign liver tumour MDT
III 1
Grade of evidence Grade of recommendation
FNH: management algorithm
Suspected
FNH
Contrast-enhanced
imaging (preferably
MRI)*
Diagnosis FNH
certain
Diagnosis FNH
doubtful
Discharge, no
follow-up
needed
Confirmed
FNH
Biopsy
CEUS
<3 cm
>3 cm
Diagnosis
uncertain
Map-like pattern of GS
is specific to FNH
GS immunohistochemical staining
is useful in difficult cases
HCA: epidemiology/clinical
characteristics
• Epidemiology
• Reported prevalence: 0.001–0.004%
• ~10x less common than FNH
• Most common in women (10:1 female to male), especially aged 35–40 years
• Potential role of sex hormones
• 30–40-fold increase in incidence with long-term OCP use
• Incidence among males is associated with androgenic steroids
HCA: epidemiology/clinical
characteristics
• Recent increase in prevalence associated with rising obesity and
metabolic syndrome
• Significant risk of haemorrhage and malignant transformation
• Especially with lesions ≥5 cm
HCAs need to be followed more closely than other benign tumours!
HCA: molecular classification
• Molecular subtype is highly associated with risk of transformation to HCC
β-HCAs exhibit the highest risk of malignancy; men are at a higher risk of malignancy
m
HCA: key diagnostic recommendations
• Imaging features reflect the tumour molecular subtype
• Imaging should be fat sensitive and use contrast agents to look
for dilated vascular spaces
• EASL CPG benign liver tumours. J Hepatol 2016;65:386–98
Recommendations
MRI is superior to all other imaging modalities
Due to its intrinsic properties to detect fat and vascular spaces it offers the
opportunity to subtype HCA up to 80%
II-2 1
MRI has >90% specificity for positive identification of HNF-1α or
inflammatory HCA
Identification of β-catenin-activated HCA and distinction from unclassified
HCA or HCC is not possible with any current imaging technique
II-2 1
Grade of evidence Grade of recommendation
HCA: key management
recommendations
• HCAs have the potential for haemorrhage or malignant
transformation
• Management should involve a benign liver tumour MDT
• EASL CPG benign liver tumours. J Hepatol 2016;65:386–98
Recommendations
Base treatment decisions on sex, size and pattern of progression III 2
Discontinuation of OCPs and weight loss should be advised II-2 1
Resection irrespective of size is recommended in men and in all cases of proven
β-catenin mutation
II-3 2
Observe women for 6 months after lifestyle change.
• Resection is indicated with lesions ≥5 cm and those continuing to grow
• Reassess lesions <5 cm at 1 year with annual imaging thereafter
II-3
II-3
III
2
2
2
Bleeding HCAs with haemodynamic instability should be embolized and a residual
viable lesion on follow-up imaging is an indication for resection
III 2
Grade of evidence Grade of recommendation
HCA and Pregnancy
• Requires close follow up (6-12wks U/S)
• Follow size
•  in size and associated  risk of rupture…involve obstetrician
• HCA <5cm, no evidence of growth or not exophytic mass…no
evidence for C/S… vaginal delivery can be pursued
• Surgery is preferrable than IR
• If HCA located peripherally, small and before 24 wks
• EASL CPG benign liver tumours. J Hepatol 2016;65:386–98
Hepatic Cysts
•Hepatic cysts are abnormal fluid-filled
spaces in the hepatic parenchyma and biliary
tree.
3 main types:
Fibrocystic diseases of the liver
Cystadenomas and cystadenocarcinomas
Hydatid cysts
•Fibrocystic diseases of the liver
•originate from abnormal persistence or
defects in the progressive remodeling of the
ductal plate during development, resulting in
dilated fluid filled spaces, including
•hepatic and choledochal cysts,
•portal fibrosis, and ductal plate malformations
•Fibrocystic disorders of the liver include
Simple hepatic cysts
PCLD
Fibrocystic disease associated with autosomal
recessive polycystic kidney disease
Von myenburg complexes
Carolis disease
Simple Cysts
• Simple hepatic cysts are thought to be congenital in
origin and have a frequency of about 2.5% of the
population.
• Usually smaller than 5 cm in diameter
• If >3 considered part of PCLD
• Asymptomatic and discovered incidentally during upper
abdominal imaging
•They occur more often in women than in men,
•Prevalence increases with age.
•When symptomatic, they can produce
complications including intracystic bleeding,
infection, rupture, or compression of adjacent
organs.
•RX: percutaneous drainage or sclerosing (doxy)
Polycystic Liver Disease
• PCLD is a rare condition in which multiple
cysts form in the hepatic parenchyma
• PCLD usually presents in association with
ADPKD
• Cysts range in diameter from a few millimeters
to 10 cm or more.
• They contain clear, colorless, or straw-colored fluid
• The cysts usually are asymptomatic and
discovered incidentally during upper abdominal
imaging.
• Symptoms occur in patients with more
numerous
and larger cysts (10% to 15% of patients,
usually women), generally with markedly enlarged
livers.
• Protuberant abdomen
• Inability to bend over, and shortness of breath
• Severe pain: rupture or infection of a cyst, bleeding
into a cyst, or torsion of a pedunculated cyst
• Jaundice is evident in approximately 5% of
patients
• Ascites: is the result of portal hypertension
Mgt
Open surgical cyst fenestration (deroofing or
marsupialization)
leaves the cysts open to drain into the peritoneal
cavity
successful in up to 90 % of cases
ECHINOCOCCAL CYST
• Echinococcal (hydatid) cysts of the liver are caused by
the larval form of Echinococcus granulosus
• Usually acquired from infected dogs.
• These are fluid-filled structures limited by a parasite-derived
membrane, which contains germinal epithelium.
Treatment
• Treatment of hydatid disease usually involves anthelminthic therapy
combined with either surgical resection of the cyst or percutaneous
aspiration
• Albendazole is highly effective
References
• Sleisenger and Fordtran's Gastrointestinal and Liver disease,
11th edition.
• UpToDate
• EASL-CPG-on-Management-of-benign-liver-tumours
• EASL-CPG-Management-of-hepatocellular-carcinoma
• AASLD guideline for the management of HCC
• Radeopedia.org

Approach to liver nodules.pptx

  • 1.
    Approach to liverMass By: Dr. Rebil Heiru (Year III IM Resident) Moderator: Dr. Fikadu Girma (Internist, Gastroenterologist and Hepatologist) May,2021 ADAMA HOSPITAL MEDICAL COLLEGE
  • 2.
    Outline • Introduction • Generalapproach • Malignant liver masses • Benign liver masses • Hepatic cysts
  • 3.
    Introduction • Hepatic masslesions include tumors, tumor-like lesions, abscesses, cysts, hematomas, and confluent granulomas. • Hepatic tumors can be primary (from hepatocytes, bile duct epithelium, or from mesenchymal tissue) or secondary. • In adults in most parts of the world, hepatic metastases > 10 malignant tumors of the liver • In children, 10 malignant tumors > both metastases and benign tumors of the liver. • Except for cavernous hemangiomas, benign hepatic tumors are rare in all geographic regions and in all age groups.
  • 4.
    General approach HX • Age •Gender • Travel history • OCP, anabolic steroid use • Previous imaging • Comorbid illness • Pain • Hx of underlying liver dxs • Recent IDA, DM PE • Stigmata’s of CLD • Hepatomegally • Palpable mass • Bruit • Pallor • Jaundice • Peripheral edema
  • 5.
    lab • CBC • AST,ALT, ALP, Bilirubin • Viral markers • Iron levels • CEA, CA 19-9, AFP • LDH • Urine 24 hr 5 HIAA
  • 6.
  • 7.
    HCC Epidemiology • HCC isthe most common primary malignant tumor of the liver (90%)- 7% of all cancers • It is the fifth most common cancer in men and the eighth most common in women • Ranks fourth in annual cancer mortality rates. • Men>women 3.7:1 to 2.4:1 • Old Age, highest among 70-79yrs
  • 8.
    HCC Epidemiology…. • Liver cancerincidence/mortality is increasing worldwide (WHO 1M deaths in 2030) • Highest increase in incidence in US among all tumor types • Etiological landscape is changing (↑ in NAFLD↓viral hepatitis) • Rare among children
  • 11.
  • 15.
    DIAGNOSIS • Serum TumorMarkers • AFP • Fucosylated AFP • Des-γ-Carboxy Prothrombin • The roles in the diagnosis of HCC for markers such as glypican-3 (GPC3), Golgi protein 73, hepatocyte growth factor, IGF 1, and transforming growth factor-β1 await further study.
  • 16.
    Imaging • U/S • CT •MRI • PET • Hepatic angiography • Laparascopy
  • 17.
    Imaging • Classic HCC…CT or MR imaging is a mass that shows 1. APHE 2. subsequent washout during PVP or more delayed images, and 3. delayed capsular or pseudocapsular enhancement • When present, these 3 major features allow HCC to be treated without the need for biopsy confirmation • Tumor thrombus may show arterial phase enhancement • CT sensitivity 67.5% Specificity 92.5% • MRI sensitivity 80.6% and specificity 84.8%
  • 21.
    • If thesecriteria are not present but HCC or other malignancy is considered probable, then a liver biopsy should be considered for diagnosis. Diagnosis of HCC cannot be made by imaging in patients without cirrhosis, even if enhancement and washout are present, and biopsy is required in these cases. • Histological markers gpC3, HSp70, and GS can be assessed to distinguish high-grade dysplasia from HCC on histology if HCC cannot be diagnosed based on routine histology.
  • 23.
    • Pathology • Grossappearance • Nodular • Massive • Diffusely infiltrating • Microscopic appearance • Well differentiated • Moderately differentiated • Undifferentiated • Progenitor cell HCC
  • 24.
    • Metastases • Autopsy(40-57%) • Lungs 50%, LNs 20%...adrenal glands • Fibrolamellar HCC • Young • M=F • Doesn’t secrete AFP • Not caused by CHBV/CHCV • Non cirrhotic liver • Amenable to surgical Rx… good prognosis • Mixed type… poor prognosis
  • 25.
    Staging • TNM (doesn’taccount the underlying liver dxs) • Okuda, • Cancer of the Liver Italian Program, • Barcelona Clinic Liver Cancer (BCLC), • Chinese University Prognostic Index, • Japanese Integrated Staging, and • Group d’Etude et Traitement du Carcinome Hépatocellulaire
  • 28.
     Definitive dxrequires histologic correlation Immunostaining GPC3 Heat shock protein 70 (HSP70) Glutamine synthetase Gene expression profiling GPC3 LYVE1 [encoding lymphatic vessel endothelial hyaluronan receptor-1], BIRC5 [encoding baculoviral inhibitor of apoptosis repeat-containing-5, or survivin
  • 29.
     The mainclinical prognostic factors in patients with HCC: Number and size of nodules Presence of vascular invasion Extrahepatic spread Liver function (defined by Child-Pugh’s class) General tumour-related health status [ECOG]
  • 30.
    •Unlike most solidtumours, the co-existence of two life-threatening conditions, such as cancer and cirrhosis complicates prognostic assessments. •HCC has a poor prognosis when diagnosed after the onset of symptoms (0-10% 5-year survival rate).
  • 31.
    Treatment •There have beensignificant advances in HCC treatment over the past 10 years, with improvements in both technology and patient selection. •Available therapeutic options can be divided into curative and noncurative interventions.
  • 32.
    Treatment • Surgical resection •LT • Local ablation • Chemoembolization • Chemotherapy • Alternative techniques and combinations • Cryoablation • Laser ablation • External beam radiation • Y-90 • Sorafenib + TACE
  • 33.
  • 35.
  • 38.
    Treatment of HCC:liver resection EASL CPG HCC. J Hepatol 2018; doi: 10.1016/j.jhep.2018.03.019 • Surgery is the mainstay of HCC treatment • Best outcomes of any treatment in well-selected candidates • 5-year survival of 6080% • Liver resection and transplantation is first option with early tumours • Extended to other stages after non-surgical tumour downstaging Recommendations Surgical resection is the treatment of choice in patients with HCC arising on a non-cirrhotic liver Low Strong Indications for resection of HCC in cirrhosis should be based on: • Multi-parametric composite assessment of liver function • Portal hypertension • Extent of hepatectomy and expected volume of future liver remnant • Performance status • Patient co-morbidities High Strong Peri-resection mortality in cirrhotic patients should be <3% High Strong Level of evidence Grade of recommendation
  • 39.
    Assessment of post-resectionrisk of hepatic decompensation EASL CPG HCC. J Hepatol 2018; doi: 10.1016/j.jhep.2018.03.019 • Multi-parametric assessment • Risk of decompensation based on three determinants of liver insufficiency • Portal hypertension • Extent of resection • Liver function • Likelihood of decompensation • High: >30% • Intermediate: <30% • Low: 5%
  • 40.
    Extent of resection:anatomical vs. non- anatomical Residual region of tumour- bearing 3rd-order portal branch at high risk of tumour recurrence A Anatomical resection (A-A’) removes entirely the tumour-bearing portal branches bordered by the landmark veins, while non-anatomical resection (B-B’) is any other type of resection in which the tumour- bearing 3rd-order portal region is not fully removed B After non-anatomical resection of HCC some part of the tumour-bearing portal region is left, which is at high risk of tumour recurrence
  • 41.
    Liver resection andtumour parameters EASL CPG HCC. J Hepatol 2018; doi: 10.1016/j.jhep.2018.03.019 • Indications and choice of surgical technique depend on tumour size and location(s) Recommendations Liver resection is recommended for single HCC of any size • In particular, for tumours >2 cm when hepatic function is preserved and sufficient remnant liver volume is maintained Moderate Strong In properly trained centres, liver resection should be considered via laparoscopic/minimally invasive approaches, especially for tumours in anterolateral and superficial locations Moderate Weak HCC presenting with two or three nodules within Milan criteria may be eligible for liver resection depending on: • Performance status • Co-morbidities • Preservation of liver function and remnant volume Low Weak Level of evidence Grade of recommendation
  • 42.
    Minimally invasive/laparoscopic resectionfor HCC EASL CPG HCC. J Hepatol 2018; doi: 10.1016/j.jhep.2018.03.019 • Laparoscopic-robotic resection for HCC located in superficial- peripheral positions of the liver provides optimal survival outcomes • While minimizing complications and hospital stay Scan detection of liver tumour Laparoscopic treatment of the affected organ through small openings Removal of affected region Minimal signs of invasive surgery and rapid patient recovery
  • 43.
    Liver resection contraindicationsand follow- up • A substantial proportion of patients with HCC present with tumour-related portal vein thrombosis • Disease at advanced stage and not amenable to curative treatment • Tumour recurrence complicates 70% of cases at 5 years Recommendations • HCC-related macrovascular invasion is a contraindication for liver resection • Intervention on distal portal invasion – at segmental or sub-segmental level – deserves investigations within prospectively designed protocols Moderate Neoadjuvant or adjuvant therapies are not recommended because they have not been proven to improve the outcome of patients treated with resection High Strong Follow-up* after resection with curative intent is recommended because of high rates of treatable recurrence High Strong Level of evidence Grade of recommendation
  • 44.
    Treatment of HCC:LT • Together with NAFLD/NASH, HCC is the fastest growing indication for LT • Milan criteria are the benchmark for selecting patients for LT • Basis for comparison with other suggested criteria Recommendations LT is recommended as the first-line option for HCC within Milan criteria but unsuitable for resection High Strong Consensus on expanded criteria for LT in HCC has not been reached Patients outside Milan criteria can be considered for LT after successful downstaging to within Milan criteria, within defined protocols Moderate Weak Tumour vascular invasion and extrahepatic metastases are an absolute contraindication for LT in HCC High Level of evidence Grade of recommendation
  • 46.
    Local ablation andexternal radiation • Tumour ablation techniques have improved along with the imaging-guidance tools required to ensure their successful application Recommendations Thermal ablation with radiofrequency is the standard of care for patients with BCLC-0 and A tumours not suitable for surgery* High Strong In patients with very early stage HCC (BCLC-0) radiofrequency ablation in favourable locations can be adopted as first-line therapy even in surgical patients Moderate Strong Microwave ablation showed promising results for local control and survival Low Ethanol injection is an option in some cases where thermal ablation is not technically feasible, especially in tumours <2 cm High Strong External beam radiotherapy is under investigation • So far there is no robust evidence to support this therapeutic approach in the management of HCC Low Weak Level of evidence Grade of recommendation
  • 47.
    Percutaneous ablation • Thermalinjury of adjacent structure • Heat sink effect (near major vessels) • Multibipolar mode is less sensitive to heat sink effect Advantag es Limitatio ns • Well-evaluated treatment (reference) • Multibipolar mode: increases volume and predictability (margin) of ablation zone • No reliable endpoint to set the amount of energy deposition • Higher and faster temperature picks reached than with RFA (less sensitive to heat sink effect than monopolar RFA) • Limited risk of thermal injury to neighbouring critical structures • Unsensitive to heat sink effect • Advantage of multibipolar mode (no touch technique, predictability of margins) • Cryoshock with first device • Limited clinical data available with new devices • Easy monitoring with imaging of ice ball progression • Only preliminary clinical data • General anaesthesia using curare and major analgesic drugs is mandatory Radiofrequency ablation Microwave ablation Cryoablation Irreversible electroporation Monopolar RFA Multibipolar No touch RFA Active energy deposition: few mm Active energy deposition: ~1 cm Ice ball: ~1–3 cm Cell membran e
  • 48.
    Transarterial therapies EASL CPGHCC. J Hepatol 2018; doi: 10.1016/j.jhep.2018.03.019 • Benefits of TACE in appropriately selected patients have been robustly demonstrated Recommendations TACE is recommended for patients with BCLC stage B and should be carried out in a selective manner High Strong The use of drug-eluting beads has shown similar benefit to conventional TACE and either of the two can be utilized High Strong TACE should not be used in patients with: • Decompensated liver disease • Advanced liver and/or kidney dysfunction • Macroscopic vascular invasion • Extrahepatic spread High Strong Level of evidence Grade of recommendation
  • 49.
  • 50.
    First-line systemic therapies EASLCPG HCC. J Hepatol 2018; doi: 10.1016/j.jhep.2018.03.019 • VEGFR and multi-kinase inhibitors have shown survival benefits in advanced HCC • First line: sorafenib and lenvatinib Recommendations Sorafenib is the standard first-line systemic therapy for HCC, indicated for patients with: • Well-preserved liver function (Child–Pugh A) and with advanced tumours (BCLC-C) • Earlier stage tumours progressing upon, or unsuitable for, loco-regional therapies High Strong Lenvatinib is non-inferior to sorafenib and is also recommended in first-line therapy for patients with: • Well-preserved liver function, good performance status and advanced tumours (BCLC-C) without main portal vein invasion • Tumours progressing with, or unsuitable for, loco-regional therapies High Strong Level of evidence Grade of recommendation
  • 51.
    Non-inferiority results inadvanced HCC EASL CPG HCC. J Hepatol 2018; doi: 10.1016/j.jhep.2018.03.019
  • 52.
  • 53.
  • 54.
  • 55.
  • 56.
    Second-line systemic therapies *Inpatients with high baseline alpha-fetoprotein (> 400 ng/ml) EASL CPG HCC. J Hepatol 2018; doi: 10.1016/j.jhep.2018.03.019 • VEGFR and multi-kinase inhibitors have shown survival benefits in advanced HCC • First line: sorafenib and lenvatinib • Second line: regorafenib (and cabozantinib and ramucirumab*) • Another agent that has shown some promise is the checkpoint inhibitor nivolumab Recommendations Regorafenib is recommended as second-line treatment for patients: • Tolerating and progressing on sorafenib • With well-preserved liver function (Child–Pugh class A) • With good performance status High Strong Cabozantinib and ramucirumab* have shown survival benefits vs. placebo in this setting - - Based on uncontrolled but promising data, immune therapy with nivolumab has received FDA approval in second-line treatment, pending Phase 3 data for conventional approval • At present, the data are not mature enough to give a clear recommendation Moderate Weak Level of evidence Grade of recommendation
  • 58.
    Systemic therapies indevelopment EASL CPG HCC. J Hepatol 2018; doi: 10.1016/j.jhep.2018.03.019 • Other systemic treatments are in development • Have not yet demonstrated non-inferiority or clinical benefit • Further clinical trials are required Recommendations • Treatments that failed to meet their endpoints in randomized trials are not recommended • Further clinical trials are needed to confirm claims of non-inferiority, or any trends of better outcome identified in subgroup analysis High • Patients at BCLC D stage, who are not LT candidates, should receive palliative support, including management of pain, nutrition and psychological support • In general, they should not be considered for clinical trials Low Strong Level of evidence Grade of recommendation
  • 59.
    Overview of EASLrecommendations for treatment EASL CPG HCC. J Hepatol 2018; doi: 10.1016/j.jhep.2018.03.019 • *Other molecular therapies: sunitinib, linifanib, brivanib, tivantinig, erlotinib, everolimus • Weak recommendation: more evidence needed
  • 60.
    Palliative and bestsupportive care EASL CPG HCC. J Hepatol 2018; doi: 10.1016/j.jhep.2018.03.019 • Management of end-stage disease is only symptomatic • No tumour-directed treatment is indicated • Psychological burden of end-stage HCC should not be neglected or underestimated Recommendations In HCC on cirrhosis: • Acetaminophen ≤3 g/day to manage pain of mild intensity • NSAIDs should be avoided whenever possible in patients with underlying cirrhosis • Opioids to manage pain of intermediate or severe intensity (proactively avoid constipation) Low Weak Bone metastases causing pain, or at significant risk of spontaneous secondary fracture, benefit from palliative radiotherapy Low Level of evidence Grade of recommendation
  • 61.
  • 62.
    Hepatic Metastases  Theliver is the most frequent target for metastatic spread of tumors • 40% - 50% of adult patients with extrahepatic primary malignancies. • Double blood supply of the liver and fenestrations in the sinusoidal endothelium
  • 63.
    • Metastatic diseaseof the liver is seen much more commonly than the occurrence of primary hepatic malignancies • Metastatic disease of liver is 30X > primary liver malignancy. • Most often identified as multiple masses, but also can present as a solitary or larger confluent mass
  • 64.
    • Hepatic metastasescommonly originate from primary sites in the distribution of the portal venous system, including the pancreas, stomach, and colon. • Outside this distribution, tumors of the lung and breast are the most common origins of hepatic metastases.
  • 65.
    Clinical features • Usuallymasked by the primary malignancy • If 10 is asymptomatic… malaise, weight loss, upper abdominal pain and jaundice • Hepatomegaly, irregular borders and umblicated nodules • Friction rub
  • 67.
    Hypovascular Metastasis • Colon,lung, prostate, gastric, and bladder carcinomas • PVP as hypoenhanced masses relative to the adjacent liver and can also show delayed enhancement Hypervascular metastasis: • NE tumor, RCC, melanoma(ocular), sarcoma, and thyroid ca • U/S ->hypoechoic halo, central calcification Wash out • T2 hyperintense on MR imaging
  • 69.
    Treatment and Prognosis •The extent of replacement of liver tissue by metastases generally determines the patient’s prognosis. • Approximately 50% of patients surviving 3 months after the onset of symptoms and <10% surviving >1yr • Survival for 5 years can be achieved in up to 60% who undergo resection of a solitary colon cancer metastasis to the liver
  • 70.
    • Long-term survivalhas been accomplished most often by resection of hepatic metastases in patients with colorectal cancer • Substantial number of whom have been cured or have obtained up to 20 years of disease-free survival.
  • 71.
    • If theprimary tumor has been removed completely and metastases are confined to the liver, resection of hepatic metastases should be considered • Liver transplantation, with or without chemotherapy, has been limited to a few patients • RFA is a valid therapy for colorectal metastases in patients who are unable to tolerate or refuse surgical resection.
  • 72.
    Intrahepatic Cholangiocarcinoma • Cholangiocarcinoma(CCA) is classified according to its anatomic location as: • Intrahepatic (iCCA; ~30%) • Perihilar (pCCA; ~50%) and • Distal (dCCA: ~20%) • The latter two are also known as extrahepatic cholangiocarcinomas (eCCA)
  • 73.
    • ICCA representsapproximately 10% to 20% of all primary liver cancers and 20% of cholangiocarcinoma • The M:F ratio is 1.5:1 • Asymptomatic until the tumor is advanced • The clinical features are then similar to those of HCC • 165% increase between the late 1970s and the late 1990s
  • 74.
    Etiology and RiskFactors • The strongest association is with Opisthorchis viverrine liver fluke acquired by ingestion of raw or uncooked fish • Clonorchis sinensis (weak association), thorotrast (thorium dioxide) • Congenital and acquired abnormalities of the biliary tract (biliary atresia, choledochal cysts, hepatholithiasis)→ bile stasis, chronic inflammation, and infection • PSC, cirrhosis, smoking, alcohol, DM
  • 75.
    DIAGNOSIS • CA 19-9is the most frequently used serum tumor marker for cholangiocarcinoma but has significant limitations • CA 19-9 levels are also elevated in pancreatic, colorectal, gastric, and gynecologic cancers and in acute bacterial cholangitis • In patients with unexplained biliary obstruction without PSC, the sensitivity of CA 19-9 is 53%, and the negative predictive value is 72% to 92%, for a cutoff value of 100 U/mL. • Often only the serum ALP level is elevated.
  • 76.
    Imaging • progressive enhancementin arterial, portal venous, and delayed phases, thereby helping to distinguish it from HCC, which usually has washout in the later 2 phases. • Other associated findings may include hepatic capsular retraction, vascular encasement that may lead to lobar atrophy, and dilatation of peripheral bile ducts. • MRCP: site of obstruction and extent of biliary tree involvement • 5 yr survival <5%
  • 79.
    Hepatic haemangiomas: epidemiology •Most common primary liver tumours • Prevalence on imaging series: ~5% • Prevalence on autopsy series: up to 20% • Most common in women aged 30–50 years • Female to male ratio ranges from 1.2–6:1 • Can occur in all age groups
  • 80.
    Hepatic haemangiomas: clinical characteristics •Rarely of clinical significance • Often solitary and small (<4 cm), although can reach 20 cm in diameter • Most patients are asymptomatic even with large haemangiomas • Larger tumours (>10 cm) may be symptomatic – associated with pain and features of KMS (inflammatory reaction syndrome and coagulopathy)
  • 81.
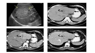
    Hepatic haemangiomas • Classicappearance on US… US is sufficient for dx! Homogenous hyperechoic mass <3cm Acoustic enhancement Sharp margins Lack of halo sign • MRI 90% • Needle biopsy 96% • A hyperechoic mass in a healthy liver  suspect hemangioma
  • 82.
    Hemangioma A, Hemangioma. Ultrasonographydemonstrates a large circumscribed uniformly hyperechoic mass in the right hepatic lobe B, Ultrasonography demonstrates atypical hypoechoic appearance of a large hemangioma (in the setting of an echogenic liver due to hepatic steatosis).
  • 83.
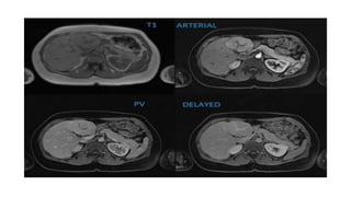
    Hepatic haemangiomas: imaging EASLCPG benign liver tumours. J Hepatol 2016;65:386–98 T2 T1 CE Typical haemangioma adjacent to FNH MRI CEUS CE CE Strongly hyperintense Hypointense Lesion shows peripheral and discontinuous enhancement followed by complete fill-in on delayed-phase imaging
  • 84.
    Hepatic haemangiomas: keydiagnostic recommendations Recommendations Contrast enhanced imaging (CEUS, CT or MRI) is required in oncology patients and patients with underlying liver disease II-2 1 Diagnosis by contrast-enhanced imaging is based on a typical vascular profile, characterized by peripheral and globular enhancement on arterial phase followed by a central enhancement on delayed phases MRI provides additional findings: e.g lesion signal on T1-, T2- weighted sequences; diffusion imaging II-2 1 Grade of evidence Grade of recommendation
  • 85.
    Hepatic Hemangiomas Atypical hemangiomas •Rapidly filling • strong hyper intensity on T2-weighted images • enhancement concomitant with that of arterial structures and • persistent enhancement on delayed phase imaging • Giant hemangiomas • may show central heterogeneity related to thrombosis or fibrosis • Other atypical haemangiomas are very uncommon and include those that have very slow filling and calcified or hyalinized haemangiomas (also called sclerosing haemangiomas).
  • 86.
    Hepatic haemangiomas… • Haemangiomasare mostly asymptomatic incidental discoveries • May change in size during long-term follow-up • No relationship between size and complications • Little relationship between symptoms and characteristics • Benefit of surgery debatable
  • 87.
    Hepatic haemangiomas: key managementrecommendations Recommendations Due to its benign course, imaging follow-up is not required for typical haemangioma II-2 1 Pregnancy and OCPs are not contraindicated III 2 Conservative management is appropriate for typical cases II-2 1 Refer to benign liver tumour MDT in the presence of KMS, growing lesions or lesions that are symptomatic by compression III 1 Grade of evidence Grade of recommendation
  • 88.
    FNH: epidemiology • Clinicallyrelevant prevalence: 0.03% • autopsy series: 0.4–3% • Up to 90% of patients are female • Average age at presentation: 35–50 years
  • 89.
    FNH: clinical characteristics •Most cases are solitary and <5 cm; multiple FNH in 20–30% of cases • Hyperplastic hepatocellular lesions resulting from arterial malformation • Size is stable over time in most cases • Most cases are asymptomatic and complications are extremely rare
  • 90.
    FNH: imaging • Usuallyassociates several findings 1. Lesion homogeneity, excluding the central scar 2. Slight difference from adjacent liver tissue on pre-contrast US, CT and MRI 3. Strong, homogeneous enhancement on arterial phase CEUS, CT or MRI with a central vascular supply; becomes isointense to liver tissue on portal venous and delayed phases 4. Central scar best seen on MRI 5. Lack of capsule with often lobulated contours
  • 95.
    FNH: key diagnosticrecommendations • MRI sensitivity • Lesion >3 cm – very good • Lesion <3 cm – second imaging modality advised, such as CEUS • Refer to a specialist centre if in doubt with two imaging modalities Recommendations CEUS, CT, MRI: nearly 100% specificity with a combination of typical imaging features II-2 1 MRI has the highest diagnostic performance overall Highest diagnostic accuracy by CEUS is achieved in FNH <3 cm II-2 1 Grade of evidence Grade of recommendation
  • 96.
    FNH: key management recommendations •In the absence of symptoms a conservative management approach is recommended • No indication for discontinuing OCPs • Follow-up during pregnancy is not necessary Recommendations For a typical FNH lesion, follow-up is not necessary unless there is underlying vascular liver disease III 2 Treatment is not recommended II-3 2 If imaging is atypical, or the patient is symptomatic, refer to a benign liver tumour MDT III 1 Grade of evidence Grade of recommendation
  • 97.
    FNH: management algorithm Suspected FNH Contrast-enhanced imaging(preferably MRI)* Diagnosis FNH certain Diagnosis FNH doubtful Discharge, no follow-up needed Confirmed FNH Biopsy CEUS <3 cm >3 cm Diagnosis uncertain Map-like pattern of GS is specific to FNH GS immunohistochemical staining is useful in difficult cases
  • 98.
    HCA: epidemiology/clinical characteristics • Epidemiology •Reported prevalence: 0.001–0.004% • ~10x less common than FNH • Most common in women (10:1 female to male), especially aged 35–40 years • Potential role of sex hormones • 30–40-fold increase in incidence with long-term OCP use • Incidence among males is associated with androgenic steroids
  • 99.
    HCA: epidemiology/clinical characteristics • Recentincrease in prevalence associated with rising obesity and metabolic syndrome • Significant risk of haemorrhage and malignant transformation • Especially with lesions ≥5 cm HCAs need to be followed more closely than other benign tumours!
  • 100.
    HCA: molecular classification •Molecular subtype is highly associated with risk of transformation to HCC β-HCAs exhibit the highest risk of malignancy; men are at a higher risk of malignancy
  • 101.
  • 104.
    HCA: key diagnosticrecommendations • Imaging features reflect the tumour molecular subtype • Imaging should be fat sensitive and use contrast agents to look for dilated vascular spaces • EASL CPG benign liver tumours. J Hepatol 2016;65:386–98 Recommendations MRI is superior to all other imaging modalities Due to its intrinsic properties to detect fat and vascular spaces it offers the opportunity to subtype HCA up to 80% II-2 1 MRI has >90% specificity for positive identification of HNF-1α or inflammatory HCA Identification of β-catenin-activated HCA and distinction from unclassified HCA or HCC is not possible with any current imaging technique II-2 1 Grade of evidence Grade of recommendation
  • 105.
    HCA: key management recommendations •HCAs have the potential for haemorrhage or malignant transformation • Management should involve a benign liver tumour MDT • EASL CPG benign liver tumours. J Hepatol 2016;65:386–98 Recommendations Base treatment decisions on sex, size and pattern of progression III 2 Discontinuation of OCPs and weight loss should be advised II-2 1 Resection irrespective of size is recommended in men and in all cases of proven β-catenin mutation II-3 2 Observe women for 6 months after lifestyle change. • Resection is indicated with lesions ≥5 cm and those continuing to grow • Reassess lesions <5 cm at 1 year with annual imaging thereafter II-3 II-3 III 2 2 2 Bleeding HCAs with haemodynamic instability should be embolized and a residual viable lesion on follow-up imaging is an indication for resection III 2 Grade of evidence Grade of recommendation
  • 107.
    HCA and Pregnancy •Requires close follow up (6-12wks U/S) • Follow size •  in size and associated  risk of rupture…involve obstetrician • HCA <5cm, no evidence of growth or not exophytic mass…no evidence for C/S… vaginal delivery can be pursued • Surgery is preferrable than IR • If HCA located peripherally, small and before 24 wks • EASL CPG benign liver tumours. J Hepatol 2016;65:386–98
  • 108.
    Hepatic Cysts •Hepatic cystsare abnormal fluid-filled spaces in the hepatic parenchyma and biliary tree. 3 main types: Fibrocystic diseases of the liver Cystadenomas and cystadenocarcinomas Hydatid cysts
  • 109.
    •Fibrocystic diseases ofthe liver •originate from abnormal persistence or defects in the progressive remodeling of the ductal plate during development, resulting in dilated fluid filled spaces, including •hepatic and choledochal cysts, •portal fibrosis, and ductal plate malformations
  • 110.
    •Fibrocystic disorders ofthe liver include Simple hepatic cysts PCLD Fibrocystic disease associated with autosomal recessive polycystic kidney disease Von myenburg complexes Carolis disease
  • 111.
    Simple Cysts • Simplehepatic cysts are thought to be congenital in origin and have a frequency of about 2.5% of the population. • Usually smaller than 5 cm in diameter • If >3 considered part of PCLD • Asymptomatic and discovered incidentally during upper abdominal imaging
  • 112.
    •They occur moreoften in women than in men, •Prevalence increases with age. •When symptomatic, they can produce complications including intracystic bleeding, infection, rupture, or compression of adjacent organs. •RX: percutaneous drainage or sclerosing (doxy)
  • 113.
    Polycystic Liver Disease •PCLD is a rare condition in which multiple cysts form in the hepatic parenchyma • PCLD usually presents in association with ADPKD • Cysts range in diameter from a few millimeters to 10 cm or more. • They contain clear, colorless, or straw-colored fluid
  • 114.
    • The cystsusually are asymptomatic and discovered incidentally during upper abdominal imaging. • Symptoms occur in patients with more numerous and larger cysts (10% to 15% of patients, usually women), generally with markedly enlarged livers.
  • 115.
    • Protuberant abdomen •Inability to bend over, and shortness of breath • Severe pain: rupture or infection of a cyst, bleeding into a cyst, or torsion of a pedunculated cyst • Jaundice is evident in approximately 5% of patients • Ascites: is the result of portal hypertension
  • 120.
    Mgt Open surgical cystfenestration (deroofing or marsupialization) leaves the cysts open to drain into the peritoneal cavity successful in up to 90 % of cases
  • 121.
    ECHINOCOCCAL CYST • Echinococcal(hydatid) cysts of the liver are caused by the larval form of Echinococcus granulosus • Usually acquired from infected dogs. • These are fluid-filled structures limited by a parasite-derived membrane, which contains germinal epithelium.
  • 122.
    Treatment • Treatment ofhydatid disease usually involves anthelminthic therapy combined with either surgical resection of the cyst or percutaneous aspiration • Albendazole is highly effective
  • 123.
    References • Sleisenger andFordtran's Gastrointestinal and Liver disease, 11th edition. • UpToDate • EASL-CPG-on-Management-of-benign-liver-tumours • EASL-CPG-Management-of-hepatocellular-carcinoma • AASLD guideline for the management of HCC • Radeopedia.org

Editor's Notes

  • #8 Information on incidence is derived from an increasing but still limited number of cancer registries, and it is possible to classify countries into broad risk categories only. Moreover, in low-income (developing) countries, especially in sub-Saharan Africa, HCC is underdiagnosed and underreported, in some cases by as much as 50%. Despite these sources of inaccuracy, HCC clearly has an unusual geographic distribution (Fig. 96.1). The incidence of HCC has increased considerably in Japan since the 1980s, and lesser increases have been recorded in developed Western countries, including North America and Western Europe.3 Interestingly, a study from Japan has shown that the rate of HCC began to decline in 2000, presumably because of the aging of the cohort of persons infected with HCV.4 A similar downward trend has been noted in some European countries, including France and Italy.5 By contrast, in the USA, HCC is the cancer that has been increasing in incidence most rapidly since 2000, at a time when the incidence of other major cancers such as cancers of the lung, breast, prostate, and colon is decreasing.6 Considerable racial and ethnic variation exists in the incidence of HCC in the USA. The incidence among Asians is highest, almost double that of white Hispanics and more than 4 times higher than that of whites.
  • #9 Migrants from countries with a low incidence to areas with a high incidence of HCC usually retain the low risk of their country of origin, even after several generations in the new environment. The consequences for migrants from countries with a high incidence to those with a low incidence differ, depending on the major risk factors for the tumor in their country of origin and whether chronic HBV infection, if this is the major risk factor, is acquired predominantly by the perinatal or horizontal route (see later and Chapter 79).2,8,9 Men are generally more susceptible than women to HCC. Male predominance is, however, more obvious in populations at high risk for the tumor (mean male-to-female ratio, 3.7:1) than in those at low or intermediate risk (2.4:1).1,2 In industrialized countries, the number of men and number of women with HCC in the absence of cirrhosis is almost equal. The incidence of HCC increases progressively with advancing age in all populations, although it tends to level off in the oldest age groups.1,2 In Chinese and particularly in black African populations, however, the mean age of patients with the tumor is appreciably younger than in other populations. This finding is in sharp contrast to the age distribution in Japan, where the incidence of HCC is highest in the cohort of men 70 to 79 years of age.4 HCC is rare in children.
  • #12 FIGURE 78-2 The global burden of hepatocellular carcinoma. Incidence of hepatocellular carcinoma (HCC) and risk factors. ASR, Age-standardized rate per 100,000 inhabitants. The main risk factors for HCC development are HBV infection (China), HCV infection (example: Egypt), alcohol intake, non-alcoholic steatohepatitis (United States), and aflatoxin B1 (Sudan). Mongolia has the highest incidence of HCC globally, with 78 cases per 100,000 inhabitants.
  • #14 Physical evidence of cirrhosis may also be noted. Severe pitting edema of the lower extremities extending up to the groins occurs when HCC has invaded the hepatic veins and propagates into and obstructs the inferior vena cava. A Virchow-Trosier (supraclavicular) node, Sister Mary Joseph’s (periumbilical) nodule, or enlarged axillary lymph node is rarely present
  • #18 whereas bland thrombus does not enhance or expand the lumen and instead may cause the lumen to contract Triphasic CT pattern: When the lesion is larger than 2 cm in diameter, this pattern has almost 100% specificity for HCC whereas bland thrombus does not enhance or expand the lumen and instead may cause the lumen to contract
  • #26 Staging systems Once the diagnosis is established, prognostic assessment is critical step in the management of hepatocellular carcinoma Cancer classification is intended to establish prognosis and enable the selection of the adequate treatment for the best candidates,
  • #36 Stage C survival is ~11-13 months on 1st line and ~8-10 months on second line
  • #39 HCC, hepatocellular carcinoma
  • #40 MELD, Model for End-Stage Liver Disease
  • #41 HCC, hepatocellular carcinoma; MHV, middle hepatic vein; P8v, ventral branch of P8; P8d, dorsal branch of P8; RHV, right hepatic vein; PRPM, right para-median pedicle; V8i, intermediate vein for segment VIII *Note that studies of newer, less invasive laparoscopic resections have questioned the superiority of anatomic liver resection in HCC of larger size 1. Shindoh J, et al. J Hepatol 2016;65:1062–1063; EASL CPG HCC. J Hepatol 2018; doi: 10.1016/j.jhep.2018.03.019
  • #42 HCC, hepatocellular carcinoma
  • #43 HCC, hepatocellular carcinoma
  • #44 HCC, hepatocellular carcinoma *Follow-up intervals are not clearly defined. In the first year, 3–4-month intervals are practical EASL CPG HCC. J Hepatol 2018; doi: 10.1016/j.jhep.2018.03.019
  • #45 HCC, hepatocellular carcinoma; LT, liver transplantation; NAFLD, non-alcoholic fatty liver disease; NASH, non-alcoholic steatohepatitis *That consider surrogates of tumour biology and response to neoadjuvant treatments to bridge or downstage tumours in combination with tumour size and number of nodules: these criteria should be investigated and determined a priori, validated prospectively and auditable at any time EASL CPG HCC. J Hepatol 2018; doi: 10.1016/j.jhep.2018.03.019
  • #47 HCC, hepatocellular carcinoma; LT, liver transplantation; MELD, Model for End-Stage Liver Disease
  • #48 HCC, hepatocellular carcinoma; LT, liver transplantation
  • #49 HCC, hepatocellular carcinoma; LT, liver transplantation; MELD, Model for End-Stage Liver Disease
  • #50 CR, complete response; HCC, hepatocellular carcinoma; LT, liver transplantation; PR, partial response
  • #51 BCLC, Barcelona Clinic Liver Cancer; HCC, hepatocellular carcinoma *Thermal ablation in single tumours 2–3 cm in size is an alternative to surgical resection based on technical factors (location of the tumour), hepatic and extrahepatic patient conditions EASL CPG HCC. J Hepatol 2018; doi: 10.1016/j.jhep.2018.03.019
  • #52 HCC, hepatocellular carcinoma; RFA, radiofrequency ablation. Nault J-C, et al. J Hepatol 2018;68:783–97 EASL CPG HCC. J Hepatol 2018; doi: 10.1016/j.jhep.2018.03.019
  • #53 BCLC, Barcelona Clinic Liver Cancer; TACE, transarterial chemoembolization
  • #54 BCLC, Barcelona Clinic Liver Cancer; SIRT, selective internal radiation therapy; TACE, transarterial chemoembolization; TARE, transarterial radioembolization
  • #56 BCLC, Barcelona Clinic Liver Cancer; HCC, hepatocellular carcinoma; VEGFR, vascular endothelial growth factor receptor
  • #57 HCC, hepatoce Fig. 10. Understanding non-inferiority results in advanced HCC. It is estimated that RCT testing drugs head-to-head to sorafenib in first line might have three potential results a) drug is superior to sorafenib if the HR (95% CI) boundaries do not cross the unity (no example so far). b) The drugs are noninferior compared to sorafenib, if the HR (95% CI) boundaries fall between 1 and 1.08 (lenvatinib case), and C) the drug is inferior to sorafenib if the HR (95% CI) boundaries cross the 1.08 upper limit for non-inferiority (linifanib and brivanib cases). Also, the negative results of Y-90 vs. sorafenib are shown. To claim non-inferiority a specific trial needs to be conducted. (Modified from Llovet, CCR 2014). ⁄These treatments are inferior or inconclusive. If the RCT have been designed for superiority (i.e. Y90 vs. sorafenib) a specific RCT with non-inferiority design is needed to claim non-inferiority. HCC, hepatocellular carcinoma; HR, hazard ratio; RCT, randomised controlled trial llular carcinoma; RCT, randomized controlled trial
  • #62 HCC, hepatocellular carcinoma; VEGFR, vascular endothelial growth factor receptor
  • #64 BCLC, Barcelona Clinic Liver Cancer; LT, liver transplantation
  • #65 BCLC, Barcelona Clinic Liver Cancer; LDLT, living donor liver transplantation; LT, liver transplantation; MW, microwave; PEI, percutaneous ethanol injection;
  • #66 CT, computed tomography; HCC, hepatocellular carcinoma; mRECIST, modified Response Evaluation Criteria in Solid Tumors; MRI, magnetic resonance imaging; RECIST, Response Evaluation Criteria in Solid Tumors
  • #67 HCC, hepatocellular carcinoma; NSAID, non-steroidal anti-inflammatory drug
  • #68 HCC, hepatocellular carcinoma
  • #71 Internal calcifications can be associated with metastases arising from mucinous gastrointestinal tumors, as well as some breast, ovarian, lung, renal, and thyroid metastases
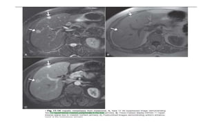
  • #76 Hepatic metastasis from melanoma A. axial T2 fat-suppressed image demonstrating two T2 hyperintense masses peripherally in the liver (arrows) B. these masses display intrinsic T1 hyperintense signal due t melanin content C. postcontrast images demonstrating uniform enhancement of metastases (arrows)
  • #87 KMS, Kasabach–Merritt syndrome
  • #88 KMS, Kasabach–Merritt syndrome
  • #89 CEUS, contrast-enhanced ultrasound; CT, computed tomography; MRI, magnetic resonance imaging; US, ultrasound
  • #91 CEUS, contrast-enhanced ultrasound; FNH, focal nodular hyperplasia; MRI, magnetic resonance imaging
  • #95 KMS, Kasabach–Merritt syndrome; MDT, multidisciplinary team; OCP, oral contraceptive
  • #96 ECM, extracellular matric; FNH, focal nodular hyperplasia; TGF-, transforming growth factor beta
  • #97 ECM, extracellular matric; FNH, focal nodular hyperplasia; TGF-, transforming growth factor beta
  • #98 CEUS, contrast-enhanced ultrasound; CT, computed tomography; FNH, focal nodular hyperplasia; MRI, magnetic resonance imaging; US, ultrasound
  • #103 CEUS, contrast-enhanced ultrasound; CT, computed tomography; FNH, focal nodular hyperplasia; MRI, magnetic resonance imaging
  • #104 FNH, focal nodular hyperplasia; MDT, multidisciplinary team; OCP, oral contraceptive
  • #105 CE-CT, contrast-enhanced computed tomography; CE-MRI, contrast-enhanced magnetic resonance imaging; CEUS, contrast-enhanced ultrasound; FNH, focal nodular hyperplasia; GS, glutamine synthase; MRI, magnetic resonance imaging; US, ultrasound
  • #106 FNH, focal nodular hyperplasia; HCA, hepatocellular adenoma; OCP, oral contraceptive
  • #107 FNH, focal nodular hyperplasia; HCA, hepatocellular adenoma; OCP, oral contraceptive
  • #108 CRP, C-reactive protein; Gd-BOPTA, gadobenate dimeglumine; GS, glutamine synthase; HCA, hepatocellular adenoma; HCC, hepatocellular carcinoma; IHC, immunohistochemistry; LFABP, liver fatty acid binding protein; MODY3, maturity onset diabetes of the young type 3; MRI, magnetic resonance imaging; SAA, serum amyloid A
  • #112 HCA, hepatocellular adenoma; HCC, hepatocellular carcinoma; HNF1-, hepatocyte nuclear factor 1 alpha; MRI, magnetic resonance imaging
  • #113 HCA, hepatocellular adenoma; MDT, multidisciplinary team; OCP, oral contraceptive
  • #115 HCA, hepatocellular adenoma; MDT, multidisciplinary team; OCP, oral contraceptive