RBC Capital Markets, LLC
Bulent Ozcan, CFA (Associate
Analyst)
(212) 863-4818
bulent.ozcan@rbccm.com
Eric N. Berg, CPA (Analyst)
(212) 618-7593
eric.berg@rbccm.com
Sector Perform
NYSE: APO; USD 33.99
Price Target USD 35.00
Scenario Analysis*
Downside
Scenario
23.00
21%
Current
Price
33.99
Price
Target
35.00
15%
Upside
Scenario
43.00
38%
*Implied Total Returns
Key Statistics
Shares O/S (MM): 141.8
Dividend: 3.94
Market Cap (MM): 4,820
Yield: 11.6%
Priced as of market close, October 23, 2013 ET.
RBC Estimates
FY Dec 2012A 2013E 2014E
Distributable
Earnings
2.18 4.33 4.29
ENI 3.82 3.89 3.06
FEAUM (MM) 81,934 125,557 130,199
DPS 1.94 3.87 3.86
Div Yield 5.7% 11.4% 11.4%
Distributable
Earnings
Q1 Q2 Q3 Q4
2012 0.35A 0.29A 0.48A 1.05A
2013 0.71A 1.51A 1.00E 1.08E
2014 1.10E 1.09E 1.06E 1.03E
All values in USD unless otherwise noted.
October 23, 2013
Apollo Global Management, LLC
Top Operator, But Can Vigorous Pace of
Realizations Persist?
Our View: We are initiating coverage of Apollo Global Management with a
Sector Perform rating and a $35 price target. While we expect the firm to
aggressively monetize its investments, we are concerned that the current
pace of realizations may not be sustainable. Taking a long-term view, we
prefer peers that are not as deep into the realization cycle or are broadly
diversified with multiple levers to generate promote
Key Points:
One of the strongest private equity franchises: With an total net IRR
of 26% since inception, Apollo’s private equity funds are one of the top
performing funds in the industry. Success in PE has translated into AUM
growth, specifically in Credit. Total fee earning assets under management
(FEAUM) expanded at a CAGR of 25.7% since 2007, outpacing its peers.
The addition of Aviva's assets should boost AUM once more.
Apollo is spearheading the realization cycle: With about 60% of its private
equity assets valued using public market quotes, Apollo's funds are ripe
for harvesting in the near term. Apollo's ratio of cash distributions to AUM
is at an all time high and could grow further from here.
Apollo's shares could outperform its peers in the near term due
to strong realizations. However, taking a longer-term view, we
cannot get more constructive on the name for the following
reasons:
Realizations could peak over the next 12 months: We are concerned that
given significant monetization activity, Apollo could be entering a period
of drought sooner than its peers. While its largest private equity fund,
Fund VII, generated a net IRR of 28%, its second largest fund, Fund VI,
has produced a net IRR of only 10%. We would expect realizations to slow
down meaningfully after Apollo sells down more assets over the next 12
months. It appears that Apollo shares are trading at a premium to peers
as investors are expecting strong realizations. We could see a reversion to
the mean as the rate of realizations declines after peaking in 2014.
Growth in the firm's core franchise, PE, has been slow. While Apollo is
now actively raising capital, we believe that deploying this new capital
could be difficult: Given current market conditions, we believe that
deploying capital the firm is currently raising for Fund VIII, its new flagship
private equity fund, could be difficult. While APO is ahead of its peers in
terms of "harvesting", it might be raising PE capital post "growing season,"
when PE opportunities are few and far between. This leaves Apollo with
two options: Either deploying the new capital at lower returns or doing
fewer deals.
At current levels, we believe that a lot of the positive developments are
priced into Apollo's shares.
Priced as of prior trading day's market close, EST (unless otherwise noted).
For Required Conflicts Disclosures, see Page 64.
Target/Upside/Downside Scenarios
Exhibit 1: Apollo Global Management, LLC
50.00
40.00
30.00
20.00
10.00
0.00
Current Share Price
33.99
Price Target
35.00
Upside Scenario
43.00
Downside Scenario
23.00
SharePrice(USD/sh)
Source: RBC Capital Markets estimates
Target Price/ Base Case
Our price target for Apollo Global Management LLC class A
shares is $35. We arrive at our price target using a price-
to-earnings multiple of 18.0x on 2014 estimated fee-based
earnings of $0.85 per share. Moreover, we value incentive
income based on a price-to-earnings multiple of 9.0x and 2014
estimated incentive income EPS of $2.20.
These are our 2014 assumptions: weighted average portfolio
returns of 12.0% in Private Equity; weighted average portfolio
returns of 11.0% in Credit; weighted average portfolio returns
of 10.0% in Real Estate.
Upside Scenario
Our upside scenario leads to a valuation of $43. We are
increasing our price-to-earnings multiple to 19.0x on 2014
estimated fee-based earnings of $0.85 per share. Moreover,
we are raising our 2014 estimated incentive income EPS
to $2.87. We value incentive income based on a price-to-
earnings multiple of 9.5x. These are our upside scenario return
assumptions for 2014: Weighted average portfolio returns of
15.7% in Private Equity; weighted average portfolio returns of
13.2% in Credit; weighted average portfolio returns of 13.0%
in Real Estate.
Downside Scenario
Our downside scenario leads to a valuation of $23. We are
lowering our price-to-earnings multiple to 14.0x on 2014
estimated fee-based earnings of $0.85 per share. Moreover,
we are reducing our estimated incentive income EPS to $1.62.
We value incentive income based on a price-to-earnings
multiple of 7.0x. These are our downside scenario return
assumptions for 2014: Weighted average portfolio returns of
8.4% in Private Equity; weighted average portfolio returns of
9.9% in Credit; weighted average portfolio returns of 5.0% in
Real Estate.
Investment Summary
We think of Apollo Global Management LLC as one of the most
successful private equity investors in the industry. A value-
oriented, contrarian investor, Apollo has produced some of
the strongest returns in the industry. The firm is in the midst
of a very strong realization cycle. However, we believe that
realizations could drop over the next 12 months. The firm
is currently trading at a premium to other alternative asset
managers.
Key Positives:
• One of the strongest private equity franchises: Apollo’s
private equity funds have generated net IRRs of 26% since
inception of funds. This puts the firm ahead of other publicly
traded competitors.
• A very successful asset gatherer: Apollo's fee earning assets
under management grew at a CAGR of 25.7% since 2007.
This puts Apollo at the top of its peer group.
• We expect strong realization activity in the near term:
We believe that Apollo is ahead of its competitors. Apollo
disclosed that about 60% of its private equity assets
are valued using exchange or broker quotes. We expect
aggressive selling.
Key Risks:
• Realizations could peak in 2013 and 2014: We are
concerned that the current phase of accelerated realization
activity could be followed by a period of drought. We view
Apollo as one of the most expensive exposures to the sector.
Using consensus estimates, we estimate that investors are
paying 9x P/E for incentive income. This premium to peers
could decline as realizations decelerate.
• Growth in private equity AUM has been slow and while
Apollo is now raising capital, we believe that deploying
this capital will be difficult: Apollo's private equity business,
its most successful franchise, has not experienced any
significant growth since 2009. While Apollo is currently
raising capital, we believe that deploying that capital and
generating strong returns will be difficult given current
valuations.
• Limited global footprint: We believe that with its narrow
footprint, Apollo might not be able to enjoy the same
benefits as its larger peers do. This includes finding
attractive deals in an increasingly competitive market
with high entry multiples. Furthermore, we would expect
markets outside of the US to allocate more funds
to alternative asset managers. Raising capital could be
facilitated by having a local presence.
October 23, 2013 Bulent Ozcan (212) 863-4818; bulent.ozcan@rbccm.com 2
Apollo Global Management, LLC
Key Questions
Our View
1. Has Apollo reached a peak in the
realization cycle?
We believe that 2013 and 2014 are peak cycles. Indeed, we are modeling slightly
declining distributable earnings post 2013 and a significant decline in distributable
earnings after 2014. As Leon Black, CEO of Apollo, pointed out, Apollo is selling
“everything that’s not nailed down”. We could be in the midst of an accelerated
realization cycle, which could be followed by a period of drought.
2. Why aren’t we more enthusiastic
about Apollo given our view on
realizations over the near term?
We are taking a long-term view, which we think is prudent given a lack of liquidity in
Apollo’s shares. Similar to Apollo’s investment teams, we prefer shares that are
undervalued and provide the largest upside. We believe that while Apollo’s
management team has done a remarkable job running the company – and the
valuation of its shares reflects this – we see more upside in other names that are not
as deep into the realization cycle as Apollo.
3. Shouldn’t Apollo trade at a
premium to peers given it has
generated superior results in
private equity?
We agree that Apollo has the best performing private equity franchise among its
publicly traded peers. It has produced exceptional results and generated a total net
internal rate of return of 26% since inception of its funds. Limited partners recognize
this, which is why the firm was able to raise over $8 billion for its new flagship private
equity fund – Fund VIII. We have no doubt that Apollo can achieve and exceed its
target of $13 billion in commitments. However, we are concerned about the firm’s
ability to deploy this capital over the coming years. Apollo is a contrarian, value-
oriented investor. Given current valuations, we believe that it will be difficult to deploy
this new capital unless Apollo is willing to accept lower returns. Median entry
multiples are the highest in a decade. Thus, we believe that it will be increasingly
difficult to deploy capital at attractive returns and replicate the success of Fund VII.
4. What should investors think about
strategic investors selling their
shares?
We think that strategic investors could continue to dispose of their Apollo shares,
putting pressure on the shares over the coming three years. The fact that CalPERS and
ADIA sold the maximum number of shares allowed under the lock up provisions,
making just about 1.25x their original investment over a six-year period, does not bode
well. With the shares trading now around $30, we would expect further dispositions.
Potential investors could question motives for the disposition.
5. Could Apollo’s shares become less
attractive if Congress changes tax
treatment of carried interest?
While carried interest has been an issue since 2007, it seems more likely that
Congress could move forward and change the tax treatment of carried interest. The
Senate Finance Committee released its 8
th
tax reform discussion paper on June 6,
2013, focusing on tax treatment of carried interest. The Committee stated that tax
code reforms are needed to reduce or eliminate differences in overall tax burdens
across different types of entities, owners and income. However, any change in the
tax law would come with a multi-year transition period that would allow the firm to
optimize its corporate structure. Changing the corporate structure and reorganizing
as a corporation could increase institutional demand for Apollo’s shares, potentially
offsetting the negative impact associated with higher taxes.
6. A number of institutional clients
cannot own limited partnerships.
What are the alternatives to
investing directly in Apollo?
We agree that the limited partnership structure makes investing in alternative asset
managers difficult, if not impossible. However, investors interested in alternative
asset managers can gain synthetic exposure to the securities by entering total return
swaps or buying notes that provide synthetic ownership.
October 23, 2013 Bulent Ozcan (212) 863-4818; bulent.ozcan@rbccm.com 3
Apollo Global Management, LLC
Table of Contents
Key Questions ......................................................................................................................3
Table of Contents .................................................................................................................4
Quick Background on Apollo Global Management LLC .........................................................5
Investment Thesis – Key Positives ........................................................................................6
One of the best performing private equity franchises...............................................................6
Apollo is one of the strongest asset gatherers...........................................................................9
We expect strong realization activity in the near term............................................................12
Investment Thesis – Key Risks ............................................................................................15
Realizations could peak in 2013 and 2014 ...............................................................................15
Apollo is one of the more expensive exposures to alternative asset managers......................17
Growth in private equity, Apollo’s most successful franchise, has been slow.........................18
Capital deployment could slow down, especially in private equity .........................................20
Insiders selling could put pressure on shares ..........................................................................22
Liquidity and float are low; hard to build a position ................................................................24
Limited global footprint ...........................................................................................................25
Potential changes to the tax treatment of carried interest could lower distributable
earnings....................................................................................................................................26
K-1 filing requirement is holding back investors......................................................................28
Analyzing companies within the sector is difficult given inconsistent accounting &
utilization of non-GAAP measures across the sector and the difficulty of projecting
realizations...............................................................................................................................29
Company Description .........................................................................................................31
Milestones .........................................................................................................................33
Business segments ...................................................................................................................34
Management Team ............................................................................................................55
Valuation Framework.........................................................................................................57
Risks and Price Target Impediments...................................................................................59
Appendix 1: Portfolio companies as of December 31, 2012 ................................................60
Appendix 2: Largest investments across Private Equity (2Q13)...........................................61
Appendix 3: Our understanding of the Athene Relationship ..............................................62
October 23, 2013 Bulent Ozcan (212) 863-4818; bulent.ozcan@rbccm.com 4
Apollo Global Management, LLC
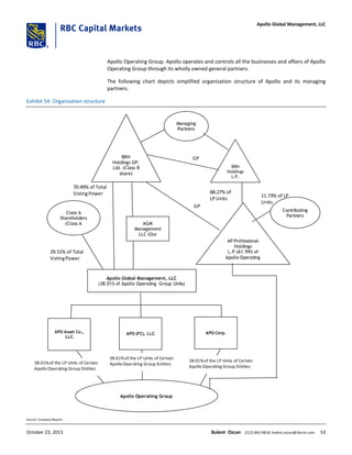
Quick Background on Apollo Global Management LLC
Founded in the year 1990, Apollo Global Management LLC (NYSE: APO) is a global alternative
investment manager. Headquartered in New York, Apollo also has offices located in Houston,
Los Angeles, London, Luxembourg, Frankfurt, Hong Kong, Singapore, and Mumbai. As of June
30, 2013, its managing partners, Leon Black, Marc Rowan and Joshua Harris are leading 660
employees, including 253 investment professionals. The company primarily manages private
equity, capital markets and real estate funds along with strategic investment accounts on
behalf of its clients. The private equity business is a key component of Apollo’s investment
activities. The firm uses a contrarian, value-oriented investment approach and focuses on
nine core industries. Its customers primarily include institutional and high net worth
individual investors and pension and endowment funds. For all the investment management
services provided, Apollo receives:
 Management fees, which are based on amount of assets managed
 Transaction and advisory fees for investments made and
 Carried interest income, which is based on the performance of the respective funds
managed by the company.
Formed as a Delaware limited liability company on July 3, 2007, the company is operated and
managed by its manager AGM Management LLC. AGM Management is wholly owned and
controlled indirectly by its Managing Partners. As of June 30, 2013, Apollo had US$113.1
billion assets under management (AUM). Apollo has three primary business segments:
Exhibit 2: Overview of Apollo Global Management LLC
Private Equity Credit Real Estate
FEAUM ($B) $26.0 $47.5 $5.8
Strategy Pursuing opportunities throughout the
world using a "value-oriented"
approach: Opportunistic buyouts,
distressed buyouts and debt
investments, corporate carve-outs.
Focused on nine core industries
Debt investment funds utilize the same
value-oriented approach as Private
Equity funds. Activities span a broad
range of the credit spectrum, from yield
to opportunistic funds: US Performing
credit, structured credit, opportunistic
credit, non-performing loans, European
credit. Apollo affiliates provide
investment management services to
Athene, an insurance company focused
on fixed annuities
Apollo's debt and equity platform is
focused on residential and commercial
real estate, with a presence in North
America, Europe and Asia. This segment
targets the acquisition and
recapitalization of real estate portfolios,
platforms and operating companies.
Apollo originates and acquires
commercial real estate debt investments
throughout the capital structure and
across property types.
Permanent Capital
Vehicle
AP Alternative Assets
(Amsterdam: AAA)
Athene
Apollo Investment Corporation
(Nasdaq: AINV)
Apollo Residential Mortgage
(NYSE: AMTG)
Apollo Funds (NYSE: AFT & AIF)
Apollo Commercial Real Estate Finance
(NYSE: ARI)
Life of Funds PE Investment funds: 10 years Credit Investment funds: Generally 3
years to 10 years
RE Investment funds: Credit Real Estate
about 3 years to 7 years; PE Real Estate
about 7 years to 10 years
Source: Company reports; RBC Capital Markets
October 23, 2013 Bulent Ozcan (212) 863-4818; bulent.ozcan@rbccm.com 5
Apollo Global Management, LLC
Investment Thesis – Key Positives
One of the best performing private equity franchises
We consider Apollo’s private equity franchise to be best in class among the publicly traded
alternative asset managers. The firm has its roots in distressed-to-control takeovers. Its first
private equity investment fund, the Apollo Investment Fund L.P., was formed to make
investments in distressed companies. And while the firm is increasingly utilizing traditional
buyout and corporate carve-out approaches, its investment philosophy has changed little.
Apollo remains a value-oriented, contrarian investor.
The below chart shows this clearly. Apollo’s private equity funds have generated total net
IRRs of 26% on a compounded annual basis since inception. This puts the firm’s investment
record of accomplishment ahead of its publicly traded competitors.
Exhibit 3: Net IRRs since inception
26%
15%
19%
3%
15%
18%
12% 12%
22%
14% 15%
9%
18%
n/an/a
0%
5%
10%
15%
20%
25%
30%
Apollo Global
Management
Blackstone Group Carlyle Group KKR & Co Fortress
Investment Group
Private Equity Credit Real Estate
Source: Company reports; RBC Capital Markets
Apollo’s performance seems even more impressive when comparing its private equity
returns against the general private equity industry. We estimate that the average vintage of
Apollo’s private equity funds is 2003. As such, we would compare Apollo’s net IRRs to the
average net IRR of US private equity funds over a 10-year period. The chart below shows the
end-to-end mean net returns to limited partners, that is, returns net of fees, expenses and
carried interest. We consider an outperformance of 10 percentage points very significant,
which could facilitate future capital raising efforts.
With a net IRR of 25% since
inception, Apollo’s private
equity funds are generating
performance that exceeds
that of its peers by a large
margin
October 23, 2013 Bulent Ozcan (212) 863-4818; bulent.ozcan@rbccm.com 6
Apollo Global Management, LLC
Exhibit 4: Net IRRs generated by Apollo PE are ahead of its competitors by a wide margin
5.5% 5.8%
2.3%
8.0%
5.1%
8.5% 8.5%
14.6%
26.0%
6.2%
8.5% 8.9%
13.5%
0%
5%
10%
15%
20%
25%
30%
Barclays Aggregate
Fixed Incoem
S&P 500 Index NCREIG All Private Equity Apollo Private
Equity
5 Year 10 Year 20 Year
Source: Company reports; RBC Capital Markets
What is driving these strong returns? Apollo’s value orientation and disciplined investment
process sets the company apart from other alternative asset managers. Put it differently, it
prefers to buy assets at distressed valuations and is willing to walk away from deals that do
not meet its return objectives. The firm usually pays about six times EBITDA when it acquires
a company and avoids investments where the internal rate of return (IRR) is expected to be
below 20%. As a comparison, other private equity firms are happy with IRRs of 15%. The
chart below depicts the average entry multiple for three of Apollo’s more recent funds.
Exhibit 5: Apollo’s entry multiples are below industry average
6.6x
7.7x
6.2x
7.7x
9.6x
8.9x
0.0x
2.0x
4.0x
6.0x
8.0x
10.0x
12.0x
Fund V (2001) Fund VI (2006) Fund VII (2008)
Apollo Entry Multiple Industry Entry Multiple
Source: Company reports; RBC Capital Markets
Value creation at Apollo starts with buying the assets at a deep discount. The investment
philosophy is simple: The returns don’t necessarily depend on what you sell the assets for,
but on what you paid for them. This makes sense. While the market will dictate exit multiples
in most cases, Apollo has full control over the entry price. As Marc Spilker, President at
Apollo, pointed out during a non-deal road show we hosted in early 2013, it is hard to
Fund performance at
Apollo is driven by entry
multiples. Funds with a
large holding of distressed
assets perform the best
October 23, 2013 Bulent Ozcan (212) 863-4818; bulent.ozcan@rbccm.com 7
Apollo Global Management, LLC
generate an IRR of over 15% once you pay a multiple of over 8x EV to EBITDA. When
calculating the IRR, Apollo does not assume a multiple expansion on exits. It views multiple
expansions as an added benefit that should not influence the purchase price.
Furthermore, Apollo likes to invest in complicated situations that might not appeal to other
private equity investors. It regards its credit expertise as a strength that allows the firm to
buy companies and restructure the balance sheet such that it can transform a 15% IRR deal
into a 25% IRR opportunity. Apollo uses an integrated approach, utilizing all available
resources within the firm. As Marc Spilker pointed out, Apollo has a Chinese Wall around the
firm instead of within departments. It fosters the exchange of ideas and measures
performance at the firm level instead of the deal level.
While Apollo emphasizes that its private equity funds are invested in more than just
distressed assets, i.e., buyouts and carve-outs, we believe that Apollo generates the best
results investing in classic distressed situations. The chart below compares the difference
between industry entry EV/EBITDA multiples and Apollo’s entry multiples. Note that entry
multiples tend to be the lowest when the fund invests heavily in distressed assets.
Consequently, the net IRRs tend to be superior, as well.
Exhibit 6: Apollo’s entry multiples are the lowest versus the industry when they buy
distressed assets
-1.1x
-1.9x
-2.7x
-3.0x
-2.5x
-2.0x
-1.5x
-1.0x
-0.5x
0.0x
DeltatoIndustryEntryMultiples(EV/EBITDA)
Fund V (2001) -27% Distressed Assets
Fund VI (2006) -23% Distressed Assets
Fund VII (2008) -57% Distressed Assets
Source: Company reports; RBC Capital Markets
As noted earlier, Fund VII had an entry multiple of 6.2x versus the industry’s 8.9x. It is
worthwhile to point out that distressed assets in Fund VII represent 57% of total invested
capital versus the 27% and 23% for Fund V and Fund VI, respectively. Our point is simply that
fund performance tends to be better when Apollo acquires distressed assets as the firm can
negotiate a very attractive entry multiple and use its expertise in restructuring the balance
sheet. This, in part, explains the strong performance that we are seeing at the company’s
private equity funds. We view Apollo as one of the more successful distressed asset investors.
Another factor contributing to strong PE results is that Apollo avoids club deals as much as
possible and prefers sourcing deals independently. Apollo reports that 80% of its private
equity investments made since inception have been proprietary in nature. This, in our view,
leads to attractive entry multiples as the firm avoids competitive situations with financial
investors trying to outbid each other for the assets. Likewise, avoiding club deals allows the
firm to take full charge of the restructuring process.
Apollo likes to invest in
complicated situations that
require a great deal of
restructuring. This leads to
strong IRRs
October 23, 2013 Bulent Ozcan (212) 863-4818; bulent.ozcan@rbccm.com 8
Apollo Global Management, LLC
Apollo is one of the strongest asset gatherers
Since 2007, Apollo has been able to grow its fee-earning assets under management (FEAUM)
at a faster pace than any of its publicly traded competitors. We estimate that the firm was
able to grow FEAUM at a 25.7% compounded annual growth rate (CAGR) since 2007.
If we were to adjust the assets under management for the $21 billion of assets that Apollo
added as part of the Stone Tower Capital LLC and Gulf Stream Asset Management
acquisition, we would still arrive at a CAGR of 19.7%. This demonstrates the firm’s ability to
grow fee- earning assets under management, which impact the valuation of the company’s
shares as analysts apply a larger valuation multiple to earnings derived from management
fees as opposed to incentive income.
Exhibit 7: Apollo’s FEAUM has been growing at a 25.7% compounded annual growth rate
since 2007
25.7%
14.6%
13.8%
10.2% 9.5%
0%
5%
10%
15%
20%
25%
30%
Apollo Global
Management
Blackstone Group Carlyle Group KKR & Co Fortress
Investment Group
CAGR
Source: Company reports; RBC Capital Markets
Despite the fact that Apollo had its roots in private equity, it has been extremely successful in
building out its credit franchise and is currently in the process of re-establishing its real
estate platform.
Apollo had founded Apollo Real Estate Advisers in 1993 to invest in the US property markets.
However, the firm exited this business in 2000 and did not have major exposure to real
estate until 2010. While we believe that it is going to be difficult to gather significant amount
of assets in real estate, we are optimistic that the firm can continue to grow its credit
franchise.
The exhibit below shows that total AUM in the Credit segment has grown from about $500
million in 2003 to $62.2 billion as of 2Q13.
AUM growth since 2007 at
Apollo has exceeded that
of its peers. The Credit
segment has been a big
contributor to this growth
October 23, 2013 Bulent Ozcan (212) 863-4818; bulent.ozcan@rbccm.com 9
Apollo Global Management, LLC
Exhibit 8: Apollo’s total AUM growth was driven mainly by growth of its Credit platform
$8.2 $9.2 $9.8
$18.7 $20.2
$30.2 $29.1 $34.0 $38.8 $35.4 $40.2
$10.5 $15.1
$19.1
$22.3 $31.9
$62.2
$6.5
$8.0
$0.5 $1.6
$2.5
$4.4
$9.5
$1.2
$-
$20.0
$40.0
$60.0
$80.0
$100.0
$120.0
2002 2003 2004 2005 2006 2007 2008 2009 2010 2011 2Q13
TotalAUM($b)
Private Equity Credit Real Estate Unallocated Strategic Account
Source: Company reports; RBC Capital Markets
With the recent acquisition of Aviva’s US life and annuities business, which closed October 2,
2013, Apollo’s total AUM continues to grow and stands today at a pro-forma $158 billion –
up from $113 billion as of 2Q13.
Exhibit 9: Aviva’s US annuity assets to add $45 billion to total AUM
$8.2 $9.2 $9.8 $18.7 $20.2 $30.2 $29.1 $34.0 $38.8 $35.4 $40.2
$10.5 $15.1
$19.1
$22.3 $31.9
$107.2
$6.5
$8.0
$4.4
$2.5$1.6$0.5
$9.5
$1.2
$-
$20
$40
$60
$80
$100
$120
$140
$160
$180
2002 2003 2004 2005 2006 2007 2008 2009 2010 2011 2Q13
Pro
Forma
TotalAUM($b)
Private Equity Credit Real Estate Unallocated Strategic Account
Source: Company reports; RBC Capital Markets
Apollo will manage the acquired Aviva assets through Athene Asset Management LLC, which
was established as an investment manager to provide asset management services to Athene
Holding Ltd. and its operating subsidiaries.
Athene Holding Ltd. is the parent of the following subsidiaries:
 Athene Life Re Ltd. – a reinsurance company focused on the fixed annuity sector
 Athene Annuity & Life Assurance Company – a stock life insurance company focused on
retail sales and reinsurance in the retirement services market
With the Aviva transaction
closing, Apollo will add
another $45 billion to its
assets under management
October 23, 2013 Bulent Ozcan (212) 863-4818; bulent.ozcan@rbccm.com 10
Apollo Global Management, LLC
 Athene Life Insurance Company – a stock life insurance company focused on the
institutional funding agreement backed note and funding agreement markets
 Presidential Life – focused on selling fixed annuity products principally in New York
through its subsidiary Presidential Life Insurance Company
 Athene USA Corporation – the parent of Aviva Life and Annuity Company and Aviva Life
& Annuity Company of New York
Apollo, through Athene Asset Management LLC, provides asset allocation and related
services to Athene and its subsidiaries. In addition, Apollo sub-advises or directly manages
about $6.6 billion in assets through its funds and investment vehicles. Going forward, Apollo
will provide similar asset allocation and investment management services to Athene USA
Corporation (formerly Aviva USA Corporation). We would expect Apollo to allocate more
capital to its own credit funds after the close of the Aviva transaction.
As a reminder, Apollo gets compensated for its services in four different ways:
 It earned gross management fees of 40 basis points (bps) on the Athene assets it
manages. This impacts cash earnings as it flows through the management fee line in the
Credit segment. While Apollo has not disclosed the new fee structure post the Aviva
transaction, we would expect the 40bps to decline as Athene’s assets are growing from
$15.7 billion to $60 bilion.
 Prior to the Aviva acquisition, Apollo managed 42% of the $15.7 billion of Athene assets
directly, i.e., about $6.6 billion of assets were invested directly in Apollo funds. Apollo
earns management fees on the portion that it manages directly within its funds and, in
addition, earns a performance fees (carry) depending on the fund returns. The fees and
the realized carry also impact cash earnings. The vast majority of these assets are
invested in Credit strategies, with only about $800 million being invested in private
equity funds.
 Furthermore, Apollo receives 20% of the change in AP Alternative Assets’ book value as
incentive income. Apollo has about $108m of carried interest receivable accumulated
from AP Alternative Assets (Euronext Amsterdam: AAA). This carry will be paid to Apollo
in Athene equity in the future when Athene goes public - by November 2015 at the
latest. This component has no cash earnings impact.
 Finally, under an amended services contract with Athene, Apollo earns monitoring fees
on Athene’s capital and surplus. The monitoring fees will accrue quarterly until
December 2014. To give an indication of the magnitude of this compensation to Apollo,
the firm accrued monitoring fees of about $19.5 million in 1Q13 and about $21.2 million
in 2Q13. This compensation has no cash earnings impact and is recorded in the “advisory
and transaction fees from affiliates” line. As of 2Q13, Apollo had $40.9 million
receivables, which are accounted for as a derivative.
Athene’s assets under management now stand at over $60 billion post the Aviva acquisition.
This provides Apollo an opportunity to earn additional management fees and performance
fees on the assets it manages in its own funds. Furthermore, Apollo should be able to
monetize its holding in Athene when the reinsurer goes public – which we believe will be a
2015 event.
Apollo could remain involved in Athene and postpone selling its shares even after the
reinsurer has gone public. We believe that the management contract is valuable to Apollo
and will become even more so once Athene starts growing its assets organically. And while
there are more retirement assets available for purchase, we believe that Athene will now
focus on integrating Aviva and pursuing an organic growth strategy. Despite the fact that
October 23, 2013 Bulent Ozcan (212) 863-4818; bulent.ozcan@rbccm.com 11
Apollo Global Management, LLC
Reuters reported (October 9, 2013) Apollo could be bidding for Hartford’s Japanese variable
annuity business, we would view the addition of variable annuities to Athene’s book of
business as very unlikely. Jim Belardi, Chairman and CEO of Athene Holding Ltd, likes the
spread business – fixed annuities and institutional funding agreements. As he pointed out,
Mr. Belardi expects Athene to be the best fixed annuity company in the world. With the
upcoming IPO of Athene, we would consider adding potentially toxic variable annuity assets
as an unlikely scenario. We would even suggest that some investors might not like the fact
that Athene has exposure to indexed annuities. Our view is that Athene will avoid equity
market exposure and will not purchase variable annuity assets.
We expect strong realization activity in the near term
Leon Black, Chairman & CEO of Apollo, put it succinctly in May 2013 when he said “We are
selling everything that’s not nailed down”. There is no doubt that Apollo is in a considerable
harvesting cycle.
Exhibit 10: Realized gains from carried interest have been increasing steadily ($ in mm)
$292.0 $292.4
$365.3
$71.0
$196.2
$644.6
$997.2
$1,192.6
$1,977.1
$-
$500
$1,000
$1,500
$2,000
$2,500
2006 2007 2008 2009 2010 2011 2012 1Q13
(LTM)
2H13
(LTM)
Source: Company reports; RBC Capital Markets
The exhibit above shows this. Over the last 12 months (LTM), Apollo’s realized gains from
carried interest income increased significantly.
This trend is important as an increase in realizations should drive distributable earnings and
dividends higher over the coming quarters. While about 40% of realized carried interest
income is distributed to the investment teams, 60% of the income flows through to investors
in Class A shares.
We believe that Apollo is ahead of its competitors in terms of the realization cycle. Apollo
disclosed that about 60% of its private equity assets are valued using exchange or broker
quotes.
We expect strong
realization activity over the
coming quarters. Apollo
will likely continue to
monetize its investments in
the near term
October 23, 2013 Bulent Ozcan (212) 863-4818; bulent.ozcan@rbccm.com 12
Apollo Global Management, LLC
Exhibit 11: About 60% of Apollo’s PE portfolio is valued using exchange or broker quotes
88%
50%
72%
20%
40%
0%
10%
20%
30%
40%
50%
60%
70%
80%
90%
100%
Private Equity Credit Real Estate Total
Source: Company reports; RBC Capital Markets
The 60% ratio encompasses valuations for debt and equity holdings. Focusing on equity
holdings solely, we estimate that one could derive about 40% of PE marks using exchange
quotes. Put it differently, Apollo could sell down 40% of its equity holdings on exchanges as
these are publicly traded companies.
Having a significant holding of publicly traded portfolio companies, Apollo can dispose of
assets opportunistically. The exhibit below shows that Apollo is much further into the
realization cycle than Blackstone, which we regard as the one firm setting the benchmark for
the industry. Below, we analyzed the ratio of distributable earnings to total assets to show
that Apollo generates twice as much cash earnings from its assets under management as
Blackstone does. While Apollo continues to grow its asset base, it has started to sell down its
holdings aggressively, driving cash earnings and distributions higher.
Exhibit 12: Apollo’s cash earnings have increased significantly since 2011, boosting the cash
earnings to total AUM ratio
0.0%
0.2%
0.4%
0.6%
0.8%
1.0%
1.2%
1.4%
1.6%
1.8%
2008 2009 2010 2011 2012 1H13 (LTM)
APO BX
Source: Company reports; RBC Capital Markets
With about 60% of its
private equity investments
valued using exchange or
broker quotes, Apollo is in
a unique situation in that it
can opportunistically exit
its holdings at will
The high ratio of cash
earnings to total AUM
indicates that Apollo is
indeed selling “everything
that’s not nailed down”
October 23, 2013 Bulent Ozcan (212) 863-4818; bulent.ozcan@rbccm.com 13
Apollo Global Management, LLC
We believe that Apollo will continue to generate significant incentive income in the near
term.
As we had illustrated in Exhibit 3, total net internal rate of returns (IRRs) have been 26%
since inception for Apollo’s private equity funds. The private equity franchise is its strongest
business and thus carries the largest amount of unrealized incentive income. However, there
is embedded value in other segments, as well. This is why we expect further realizations. We
estimate that Apollo could generate performance fees of $2.77 per share if it sold its
portfolio holdings today.
Exhibit 13: Apollo has about $2.77 of net carried interest receivable on its balance sheet
($ in mm) 2Q13
Private Equity Funds $1,601.3
Credit Funds 408.8
Real Estate Funds 4.6
Total Carried Interest Receivable $2,014.7
Less: Profit Sharing Payable $908.2
Net Carried Interest Receivable $1,106.5
Sharecount incl. Unvested RSUs (mm) 399.8
Net Carried Interest Receivable per Share $2.77
Source: Company reports; RBC Capital Markets
Given strong cash distributions and a strong pipeline of realization opportunities, Apollo
provides a very attractive dividend yield over the near term, which we view as a great
downside protection. Apollo and Och-Ziff Capital Management stand out as providing the
highest dividend yield in our coverage universe.
October 23, 2013 Bulent Ozcan (212) 863-4818; bulent.ozcan@rbccm.com 14
Apollo Global Management, LLC
Investment Thesis – Key Risks
Given strong AUM growth, a very attractive private equity franchise and a strong pipeline of
harvesting opportunities, why are we not more positive on the name? After all, the average
rating for Apollo’s shares is a strong buy, with all 15 analysts covering the company having an
Outperform rating. While we acknowledge that there a many reasons to like the company
and be positive on the name – with expected strong realizations as the main one – we
believe that these positive developments are largely priced into the company’s shares.
Realizations could peak in 2013 and 2014
Wayne Gretzky, considered the greatest hockey player of all times, once said “A good hockey
player plays where the puck is. A great hockey player plays where the puck is going to be”.
Thus, given where Apollo is in terms of the harvesting cycle, we are concerned that
realizations could peak in 2013 and 2014 and this could be followed by a period of drought,
i.e., low realization activity. In fact, we are modeling declining distributable earnings beyond
2013.
Leon Black stated that the firm is very aggressively selling assets and returning capital to its
investors (limited partners). To quote Leon Black: “It’s almost biblical. There is a time to reap
and there’s a time to sow. We are harvesting.” As we pointed out earlier, Apollo is ahead of
its peers in the harvesting cycle, with about 60% of the private equity valuation being derived
using exchange or broker quotes.
The chart below shows realization activity for the private equity segment only. It is
noteworthy that realizations have almost doubled from 2011 to 2012 and could double once
again in 2013 considering that realizations year to date exceeded the total amount booked
for fiscal year 2012.
Exhibit 14: Private equity realizations for 1H13 exceed full year 2012 ($ in billion)
$3.5
$6.5
$7.6 $7.6
$7.6
$-
$2.0
$4.0
$6.0
$8.0
$10.0
$12.0
$14.0
$16.0
2011 2012 1H2013 2013 Annualized
Source: Company reports; RBC Capital Markets
The question then becomes, can Apollo continue to sell down assets at this pace, for an
extended period of time?
While realizations should
drive Apollo’s share prices
higher in the near term, we
are concerned about a
decline in realization
activity that could follow
October 23, 2013 Bulent Ozcan (212) 863-4818; bulent.ozcan@rbccm.com 15
Apollo Global Management, LLC
The company disclosed that the fair value of Apollo’s private equity portfolios is about $24
billion as of June 30, 2013. About 90% of this value is embedded in Fund VI and Fund VII. The
latest private equity fund, Fund VII, was established in 2008. The fair market value of this
portfolio is $12.1 billion as of June 30, 2013, with the fund generating a net IRR of 28%. On
the other hand, Fund VI, which was established in 2006, has a fair market value of $9.2
billion. However, net IRRs for this fund generated since inception have been only 10%.
Our conclusion is this: while we would expect Apollo to dispose its holdings in Fund VII at an
accelerated rate as it is raising capital for its new flagship fund, Fund VIII, we would expect
Apollo to hold on to a majority of its investments in Fund VI for an extended period of time
until performance improves.
Exhibit 15: The time is ripe to harvest Fund VII – but not all funds are created equally
Value ($ in mm)
Fund Vintage Realized Unrealized Net IRR
Fund VI 2006 $9,564 $9,232 10%
Fund VII 2008 $14,909 $12,107 28%
Source: Company reports; RBC Capital Markets
Thus, we are concerned that we could see a period of drought after witnessing accelerated
sell-downs over the coming few quarter.
We believe that there are numerous positions that can be monetized in Fund VII and even
some in Fund VI, such as LyondellBasell and Norwegian Cruise Lines. However, we believe
that monetization could take a barbell shape, with big realizations in the near term being
followed by a period of reduced selling activity.
Consequently, we cannot get more excited about strong realizations at this point as we think
that the market has already priced in strong near term realizations. As noted earlier, Apollo’s
shares are trading at a premium to a number of its peers. Taking a longer-term view, we are
concerned that valuation of Apollo’s shares could come under pressure as realizations start
to slow down following a few quarters of strong monetization activity.
While Fund VII has
produced strong returns,
the predecessor fund, Fund
VI, has not had the same
degree of success
October 23, 2013 Bulent Ozcan (212) 863-4818; bulent.ozcan@rbccm.com 16
Apollo Global Management, LLC
Apollo is one of the more expensive exposures to alternative
asset managers
Since its public offering in March 2011, Apollo’s shares have appreciated about 70%.
Investors who bought the shares at the time of the IPO would have owned the best
performing stock in the alternative asset management sector. The chart below shows
indexed performance for Apollo and its peers since Apollo has been public.
Exhibit 16: Apollo has outperformed its peers since the company went public in 2011
40%
80%
120%
160%
200%
03/31/2011
06/27/2011
09/21/2011
12/15/2011
03/14/2012
06/08/2012
09/04/2012
11/30/2012
02/28/2013
05/24/2013
08/20/2013
APO (+86%) FIG (+50%) BX (+55%)
OZM(-26%) KKR (+39%) CG (38%)
Source: Company reports; RBC Capital Markets; priced as of October 21, 2013
This outperformance comes as no surprise as we believe that alternative asset managers
trade based on the markets expectation of realizations and where they are deemed to be in
the harvesting cycle. We think investors have been bidding up the shares in anticipation of
outsized distributions.
The reason we cannot be more positive about the name is because we believe that given
current valuations, some of Apollo’s peers might offer a more compelling risk-reward
opportunity for long-term focused investors who wish to gain exposure to alternative asset
managers. Similar to Apollo’s own investment philosophy, we too believe that money is
made when assets are bought, but not necessarily when sold.
In essence, investors ought to be indifferent as to which alternative asset manager pays their
dividends. We believe that there are less expensive names that can provide exposure to
alternative asset managers and the opportunity to benefit from the current realization cycle.
The table below demonstrates our valuation argument. We calculated projected
management fees each of Apollo’s peers, i.e., management fees they could earn over the
next 12 months. We assumed that management fees will continue to grow at rates shown in
Exhibit 7. As a reminder, we had calculated various AUM CAGRs starting with the year 2007,
that is, over a five-and-a-half year period. The resulting management fee earnings are shown
in the column titled “B”. We applied a 17x P/E multiple to these earnings. This resulted in a
valuation based on management fees only, which is shown in the column titled “D”. We then
Investors buying APO are
paying more for one dollar
of performance fees than
they would owning some
of its peers
Using consensus estimates
and backing into incentive
income, we estimate that
investors buying the shares
as of today are paying about
9x for a dollar of incentive
income at current levels
October 23, 2013 Bulent Ozcan (212) 863-4818; bulent.ozcan@rbccm.com 17
Apollo Global Management, LLC
added net cash and investments on a per share basis to this valuation to arrive at a valuation
excluding incentive income. In column H, we calculated an incentive income figure using
consensus EPS estimates. For simplicity, we deducted the management fees from mean
analyst estimates for all companies under analysis. The resulting table is depicted below and
shows Apollo’s valuation relative to its peers.
Exhibit 17: Relative to peers, investors seem to be paying more for Apollo’s incentive income
A B C D E F G H I
Ticker
NTM Mgmt Fee
Earnings Multiple Assigned Value
Cash &
Investments
Valuation ex.
Incentive Income Current Price
NTM Incentive
Income
Multiple assigned to
NTM Inc. Income
FIG $0.26 17.0x $4.35 $2.88 $7.23 $8.60 $0.51 2.7x
KKR $0.48 17.0x $8.15 $7.83 $15.98 $22.84 $1.83 3.8x
BX $0.70 17.0x $11.97 $2.62 $14.59 $27.82 $1.83 7.2x
APO $0.81 17.0x $13.79 $2.31 $16.09 $33.81 $1.97 9.0x
CG $0.73 17.0x $12.48 ($0.28) $12.20 $31.57 $2.07 9.3x
Source: Company reports; FactSet; RBC Capital Markets (Priced as of market close ET, October 18, 2013)
Certainly, there are shortcomings to this simple approach as consensus estimates could be
based on economic net income. We made the assumption that distributable earnings are the
same as economic income, which tends to be true over the long run. In this case, we have
applied this approach uniformly to come up with our relative valuation.
One could also argue that Apollo’s management fees will grow at a faster rate than the
25.7% we have used given that the Aviva assets will add $45 billion to total AUM. However,
with the uncertainty around the effective fee rate on the combined assets, we chose to use
the long-term growth rate, excluding the impact of the Aviva assets.
Our point is this: we believe there are less expensive ways to buy a dollar of incentive income
than owning Apollo’s shares.
Growth in private equity, Apollo’s most successful franchise, has
been slow
Apollo has the best performing private equity franchise in the industry, in our view. It has
been generating one of the finest returns in the space, outpacing its peers. With total net
IRRs of 26% since inception, it is ahead of its closest competitor to the tune of 700 basis
points, as depicted in Exhibit 3.
However, it is reasonable to assume that the strong performance in private equity comes at
a cost. Apollo walks away from deals more often than its competitors do, as it has ambitious
return objectives. If it cannot generate adequate returns, i.e., internal rate of returns north
of 20%, it will not invest. This has implications for growth. As the exhibit below shows, assets
under management in Private Equity have not grown meaningfully since 2010.
Apollo has not raised a
major private equity fund
since 2008. While it is
currently in the market
raising capital for a new
private equity fund, we
would argue that current
entry multiples will make it
difficult to deploy this
capital
October 23, 2013 Bulent Ozcan (212) 863-4818; bulent.ozcan@rbccm.com 18
Apollo Global Management, LLC
Exhibit 18: Private equity AUM has been steady since 2010
$40.2
$37.8
$35.4
$38.8
$34.0
$29.1$30.2
$20.2
$18.7
$9.8$9.2$8.2
$-
$5
$10
$15
$20
$25
$30
$35
$40
$45
2002 2003 2004 2005 2006 2007 2008 2009 2010 2011 2012 2Q13
TotalAUM($b)
Source: Company reports; RBC Capital Markets
We believe that this slow growth in assets under management is driven by a lack of
investment opportunities and consequently, restrained capital-raising effort. Analyzing
organic growth from 2010 to 2Q13 for Apollo’s peers, we see that Apollo has posted the
lowest AUM growth rate in private equity.
Exhibit 19: Organic growth rate for Apollo’s private equity franchise is the lowest among its
peers (2010 to 2Q13)
17.8%
82.9%
25.6%
37.5% 38.7%
0%
10%
20%
30%
40%
50%
60%
70%
80%
90%
100%
Apollo Global
Management
Blackstone Group Carlyle Group KKR & Co Fortress
Investment Group
Source: Company reports; RBC Capital Markets
While Apollo is currently in the market raising capital for its next private equity fund, Fund
VIII, we would not consider this segment to be a growth opportunity. Apollo will sell down
assets in other funds and return capital to its limited partners, offsetting some of the AUM
growth attributable to the new fund. The firm’s investors base (LPs) is used to strong returns,
which brings us to our next worry: Apollo might have difficulty deploying the capital it is
currently raising if it continues to follow its rigorous investment guidelines. We believe it is
going to be difficult to generate strong returns while deploying large amounts of capital,
especially in the current environment.
October 23, 2013 Bulent Ozcan (212) 863-4818; bulent.ozcan@rbccm.com 19
Apollo Global Management, LLC
Capital deployment could slow down, especially in private equity
This is because we believe that Apollo will remain disciplined as it is searching for new
investment opportunities to deploy the capital it is currently raising. The firm disclosed that it
had received $8.4 billion of capital commitments during its June earnings call for its new
flagship fund, Fund VIII. Bloomberg reported in October that Apollo was seeking approval by
the LPs to raise the limit on this fund from $15 billion to $20 billion. If approved by LPs, this
could be the largest buyout fund since Blackstone raised $21.7 billion in 2007.
The magnitude of the capital commitment makes us ponder. Apollo had set an initial limit of
around $12 billion for the fund. Now, if the news reported by Bloomberg is true and Apollo
succeeds in raising the limit to $20 billion, will it be able to deploy the capital at returns that
exceed its minimum IRR target of 20 percent?
We are surprised about the size of Fund VIII as Fund VII, which held a final closing in
December 2008, raised $14.7 billion during a time when investment opportunities were
abundant. The general opinion in the industry seems to be that this is a realization cycle and
that investment opportunities are rare since entry multiples are unattractive. Certainly,
private equity still offers opportunities to deploy capital, but these investments seem to be
more idiosyncratic in nature. As Blackstone pointed out during its 2Q13 earnings call,
competition remains high for new investments and the firm has been relying increasingly on
its global network to source exclusive and proprietary deals. It just opened an office in
Singapore, its eighth in Asia, in order to seek out investment opportunities.
Exhibit 20: US PE Deal volume has declined steadily
$-
$100
$200
$300
$400
$500
$600
$700
$800
$900
2000 2001 2002 2003 2004 2005 2006 2007 2008 2009 2010 2011 20122013*
CapitalInvested($b)
-
500
1,000
1,500
2,000
2,500
3,000
3,500
#ofDealsClosed
#ofDeals Closed Capital Invested ($B)
* 2Q13
Source: PitchBook; RBC Capital Markets
The exhibit above shows the decline in the number of deals and deal volume so far in 2013.
While strong equity markets lead to more exits, as valuations improve, finding attractive
opportunities to deploy capital is becoming progressively more difficult.
With entry multiples the
highest in a decade, we
don’t see a lot of
investment opportunities –
unless Apollo reduces its
target return expectation
October 23, 2013 Bulent Ozcan (212) 863-4818; bulent.ozcan@rbccm.com 20
Apollo Global Management, LLC
The data below demonstrates that the current environment is more suitable for exits rather
than investing and shows that entry multiples have exceeded levels last seen in 2008.
Exhibit 21: US PE – Median EBITDA multiples are the highest in a decade
5.9x
6.9x
7.6x
8.2x
9.0x 8.8x
9.5x
7.7x
8.1x
8.5x 8.5x
10.7x
0x
2x
4x
6x
8x
10x
12x
2002 2003 2004 2005 2006 2007 2008 2009 2010 2011 2012 3Q13
DealSize/EBITDA
Source: PitchBook; RBC Capital Markets
This recent increase in deal multiples can be attributed to low-cost and readily available
financing, aging dry powder that needs to be put to work and the continued shortage of
attractive investment opportunities.
However, not all is bleak. There are still industries and regions that continue to be attractive
for private equity investors. For instance, the energy sector continues to be appealing from a
strategic investment perspective. However, Apollo already has a dedicated fund called Apollo
Natural Resources Partner (ANRP) that buys mature oil & gas fields. Energy companies
continue to sell assets to finance new explorations. The ANRP fund was raised in 2012 to take
advantage of these opportunities. It has invested about $338 million since then and has an
estimated $1 billion of dry powder as of June 2013. There is no need to invest in these
opportunities using capital raised for the new flagship fund, Fund VIII.
Likewise, Europe continues to offer investment opportunities. European banks are
continuing to hold on to assets that are deemed non-core or have punitive capital charges
associated with holding them. As Bloomberg reported, deal volumes are picking up in Europe
as lenders dispose of soured real estate, corporate and consumer loans. Deals are indeed
shifting to Europe. However, here too, Apollo has a dedicated credit fund that invests in non-
performing loans. The Apollo European Principal Finance Fund II L.P. (EPF II) was raised in
2012 and has invested about $480 million as of 2Q13. We estimate that the fund has about
$3 billion of dry powder left to invest. We believe that the European opportunity is more
suited for the firm’s credit funds, with portfolio managers acquiring assets such as loan or
real estate portfolios. We believe that Apollo’s new private equity fund, Fund VIII, would not
be able to take full advantage of these opportunities. Instead of buying assets such as non-
performing loans or mortgage servicing rights, private equity funds take a strategic position
in a company, i.e., own the equity at some point – most likely converting debt to equity or
buying the common shares of the target outright – in order to add value through a
restructuring. This value creation cycle is an important step in private equity investments
that ultimately drives valuation upon exit. Strategic investment opportunities in Europe are
constrained and competition is intense. For instance, Hypo Real Estate Holding received a
Europe continues to offer
opportunities to invest.
However, Apollo already
has a dedicated fund that
can take advantage of
banks selling non-core
assets
October 23, 2013 Bulent Ozcan (212) 863-4818; bulent.ozcan@rbccm.com 21
Apollo Global Management, LLC
number of interests for its DEPFA Bank Plc, which it needs to sell as part of its bailout
condition. The list of interested alternative asset managers is long, including Long Star Funds,
J.C. Flowers & Co., Cerberus Capital Management, KKR, and Blackstone in addition to Apollo.
Currently, credit and real estate remain attractive asset classes for capital deployment. These
are investment opportunities in asset classes where Apollo does not enjoy the same
competitive advantage as in private equity. Remember that it was only in 2010 that Apollo
was involved in real estate investing in a meaningful way. And even in credit, opportunities
are becoming less attractive. Investors are becoming less excited about the market with
spreads having come down dramatically from levels seen with the onset of the financial crisis
in 2008.
Our conclusion is as follows: while we think there is no doubt that Apollo will hit its original
target of raising $12 billion for its Fund VIII and could likely exceed this amount, it is going to
be difficult to deploy the capital while maintaining its investing discipline.
Certainly, analysts will like the fact that Apollo can raise what could be its largest fund ever.
However, it could take a long time to invest the capital absent any major economic
disruptions as a healthy economy leads to high entry multiples.
Current market conditions could impact returns on new investments as entry multiples are
elevated. Fund VI, which is a 2006 vintage fund, has an average entry multiple of 7.7x.
According to the PitchBook data shown in Exhibit 21, median EBITDA multiples were around
9.0x in 2006. Today, net IRRs for Fund VI are 10%, well below the 28% generated with Fund
VII, which is a 2008 vintage. As a reminder, the creation multiple for Fund VII was 6.2x – well
below that of Fund VI.
Insiders selling could put pressure on shares
We believe that strategic investors and insiders disposing of their holdings could lead to
pressure on the share price over the next three years and could raise questions as to why
insiders are selling.
The California Public Employees’ Retirement System (CalPERS) and the Abu Dhabi Investment
Authority (ADIA) each bought 30 million non-voting shares in Apollo in June 2007, paying
$600 million or $20 per shares. With the end of the lock-up period, which was on March 29
th
,
ADIA and CalPERS disposed of the maximum number of shares allowed. They each sold 7.5
million shares in a secondary offering, at an offering price of $25 per share. This is striking as
the strategic investors made merely 1.25x times their original investment over a 6-year
period – excluding any dividends they would have received since 2007, of course.
We would expect these insiders to continue to sell shares as they might be motivated by the
current valuation of Apollo’s shares. Furthermore, there are more reasons for CalPERS to sell
its shares in Apollo, which is not its only stake in a private equity manager. It also held equity
in Carlyle Group LP (NASDAQ:CG) and still owns shares of Silver Lake Partners. As for the CG
position, it monetized its holdings in September, 2013, generating about 3.5x its investment
over a 12 year period. Currently, CalPERS does not own any CG shares. We believe that
CalPERS could continue to sell down its direct investments in other private equity managers
and in Apollo Global Management.
To understand why Caplers could sell all its shares in Apollo, one needs to understand the
recent history: recently, the former head of CalPERS, Federico Buenrostro, was charged with
concocting fraudulent documents to help an acquaintance, Alfred Villalobos, collect millions
of dollars in fees from Apollo Global Management. Villalobos acted as a placement agent,
Insiders selling shares
could lead to questions
around valuation and
growth opportunities
October 23, 2013 Bulent Ozcan (212) 863-4818; bulent.ozcan@rbccm.com 22
Apollo Global Management, LLC
helping Apollo secure investments by CalPERS in 2007 and 2008. Apollo required Villalobos
to obtain an investor disclosure letter from CalPERS before paying any fees for securing
investments. After CalPERS’ legal and investment office refused to sign the letter, Mr.
Villalobos and Mr. Buenrostro created fraudulent letters that were sent to Apollo.
Consequently, Apollo paid Mr. Villalobos about $14 million in fees.
We need to emphasize that Apollo was not aware that the disclosure letters were forged and
that Apollo was in full compliance with securities laws. Yet, we would think that CalPERS will
continue to sell down its holdings in Apollo to put these events behind it. Here is why:
Christopher Bower, founder of a private equity advisory firm PCG Asset Management, had
relations with Mr. Villalobos firm, Arvco Capital Research. According to Sacramento Bee, a
daily newspaper published in Sacramento, California, Mr. Bower encouraged CalPERS to
invest $600 million in an equity stake in Apollo. Mr. Bower’s firm lost CalPERS as a client due
his firm’s association with Mr. Villalobos. Thus, we would expect CalPERS to further reduce
its equity ownership in Apollo Global Management to put this issue behind it.
However, strategic investors are not the only ones selling their shares. Marc Rowan and
Joshua Harris, co-founders, sold their shares after the expiration of the lock-up period. Mr.
Rowan sold 7.5% of stake in Apollo while Mr. Harris disposed of 3.7% of his stake. In addition,
10 other employees of the firm sold about 2.6 million shares.
While the sale of shares by insiders helps in generating float, which stands at 89 million
shares as of today, it also raises some concerns. Current and potential investors may ponder
why insiders are selling their shares. The additional shares offered could also lead to a
decline in the company’s share price around the next lock-up period. We estimate that
another 28 million shares could be sold in the market if managing and contributing partners
sold the maximum amount of shares allowed. More importantly, however, it could lead leave
the impression that insiders think that the shares are fully valued.
October 23, 2013 Bulent Ozcan (212) 863-4818; bulent.ozcan@rbccm.com 23
Apollo Global Management, LLC
Liquidity and float are low; hard to build a position
Another argument for not owning shares of Apollo Global Management is the lack of
liquidity. While there are 141.8 million Class A shares outstanding, we estimate free float to
be about 89 million shares. Two strategic investors, ADIA and CalPERS, own 22.5 million
shares each as of 2Q13. In addition, employees own about 8 million Class A shares. Thus, just
about 89 million shares can currently be traded on the open market.
Exhibit 22: 90-day average volume (shares in million)
4.69
1.67
0.92 0.91
0.69
0.37
0.21
0.00
1.00
2.00
3.00
4.00
5.00
6.00
BX KKR FIG APO OZM CG OAK
Source: Company reports; RBC Capital Markets
Some investors could be concerned about their ability to build and exit a meaningful position
in Apollo due to a lack of liquidity in the shares. This is true not only for Apollo, but for most
alternative asset managers – with Blackstone being the exception. Assuming that an investor
wanted to own 5% of Apollo’s outstanding shares, the investor would have to buy 8% of the
free float. This could be accomplished in about eight trading days given the daily average
trading volume. Thus, liquidity could be an issue for some investors. While liquidity should
improve as strategic investors and insiders sell their shares, it will take at least 3 years for
them to dispose of their holdings – and could lead to the aforementioned questions around
the motive of insider selling.
Quickly building and exiting
a position could be an issue
given limited public float
October 23, 2013 Bulent Ozcan (212) 863-4818; bulent.ozcan@rbccm.com 24
Apollo Global Management, LLC
Limited global footprint
We believe that having a global footprint provides distinct advantages. Having presence in
multiple countries could provide an edge in raising capital. After all, investors prefer
relationships with general partners that have a permanent presence in their market.
Furthermore, while alternative assets make an increasing percentage of asset allocation in
US portfolios, there is a large growth opportunity outside of the US.
The exhibit below shows the expected allocation to various alternative asset classes and is
based on a survey conducted by McKinsey titled “The Mainstreaming of Alternative
Investments”. As the authors point out, growth in alternative asset classes is expected to be
broad and strong. However, there are three items we would like to point to. First, allocations
to alternative asset classes are higher in North America, and we would expect European
investors to increase their allocation to alternative asset managers. Second, allocation in real
estate is expected to increase the most in Europe. Third, this survey does not include Asia, a
rapidly growing market. A report published by Julius Baer, a wealth manager, predicted that
the high-net-worth population (cash and assets over $1 million) will more than double in
Asia, up from 1.16 million in 2010 to 2.67 million by 2015.
Exhibit 23: If the US is an indication, European investors could increase allocation to
alternative asset classes
Real EstateHedge FundsPrivate Equity
0.0%
2.0%
4.0%
6.0%
8.0%
10.0%
12.0%
2009 2010 2013E 2009 2010 2013E 2009 2010 2013E
North America European Union
Source: McKinsey&Company; RBC Capital Markets
Having a broad global presence allows the firm to identify attractive investment
opportunities by utilizing expertise about the local market. One could raise the question of
whether this is indeed true, given Apollo’s success despite the lack of a global footprint. We
would argue that while Apollo has generated excellent returns investing mostly in the US, we
believe that this was due to being at the right spot at the right time. It had raised $14 billion
of funds in 2008 and was ready to invest in mostly domestic opportunities.
However, we believe that having a broad network to source deals across multiple regions will
become more important as entry multiples start increasing in the US. We can see this with
the firm’s Fund VI, which has produced a net IRR of 10% when entry multiples were below
levels seen in today’s market. The exhibit below shows that Apollo has the least number of
international offices.
Having a global footprint
could turn out to be more
important as investment
opportunities in the US
become less attractive
October 23, 2013 Bulent Ozcan (212) 863-4818; bulent.ozcan@rbccm.com 25
Apollo Global Management, LLC
Exhibit 24: Apollo has only 6 offices outside of the US
Apollo Global
Management
Blackstone
Group
Carlyle
Group
KKR & Co Fortress
Investment
Group
a a a a a
x x a a x
x x a x x
x x a x x
a a a a a
x a a a x
x x a x x
x a x x x
a a x x a
x x a x x
x a x a x
a x a x x
x x x x a
x x a x x
x a a x x
x a a a x
a a a a x
a a a a a
a a a a a
x a a a x
x x a x x
x a a x a
x a a a x
x a a a a
x a a x a
x x a x x
x x a x x
253 638 650 245 240
x No
a Yes
Legend
Sydney, AU
Johannesburg, ZA
Lagos, NG
Investment Professionals
Chengdu, CN
Shanghai, CN
Seoul, KR
Tokyo, JP
Mumbai, IN
Singapore, SG
Hong Kong, HK
Beijing, CN
Rome, IT
Milan, IT
Istanbul, TR
Dubai, AE
Frankfurt, DE
Munich, DE
Dublin, IE
Luxembourg, LU
London, UK
Paris, France
Amsterdam,NL
Dusseldorf, DE
Various cities, USA
Sao Paulo, BR
Lima, PE
Barcelona, ES
Source: Company reports; RBC Capital Markets
Potential changes to the tax treatment of carried interest could
lower distributable earnings
The tax treatment of carried interest has been in the spotlight for some time now. With the
need to raise tax revenues and reduce the budget deficit, we would expect this debate to
continue for some time. As we had mentioned in previous initiation reports, this is despite
the fact that as the Private Equity Growth Capital Council pointed out, changing the tax
treatment of carried interest would only pay for 3.1 hours a year in federal government
operations.
Investors could remain on
the sidelines until there is
more clarity about tax
treatment of carried
interest. However, any
change in tax treatment
would require up to a 10-
year transition period
October 23, 2013 Bulent Ozcan (212) 863-4818; bulent.ozcan@rbccm.com 26
Apollo Global Management, LLC
Private equity firms generate income in two ways. They receive a management fee, which is
taxed as ordinary income, and carried interest. Private equity funds receive 20% of
partnerships profit when the return exceeds a certain hurdle rate, i.e., carried interest.
Currently, carried interest qualifies for long-term capital gains tax treatment.
In 2007, Congress held hearings on this topic. The Obama Administration’s 2008 Budget
Blueprint included a sentence that carried interest should be taxed as ordinary income. In
2010, the US House of Representatives passed HR 4213, the American Jobs and Closing Tax
Loopholes Act.
While it is difficult to predict whether the tax treatment of carried interest will change and
be a part of a tax reform bill, if passed, taxing carried interest as ordinary income could have
an adverse impact on capital distributions and dividend yields as it would significantly raise
the amount of taxes owed. HR 4213 could prevent Apollo Global Management from
completing certain types of internal reorganization transactions or converting to a
corporation on a tax-free basis. The proposed legislation could also increase the ordinary
income portion of any gain realized from the sale of Class A shares.
In February, 2012, Representative Levin introduced the “2012 Levin Bill”, which would tax
carried interest at ordinary income rates.
However, if any new legislation were to pass the US Congress, there could be a multi-year
transition period (up to 10 years) before capital gains can be taxed as ordinary income. Thus,
the impact of any tax reform would not be immediate and there could be sufficient time to
revise any tax law changes under a new administration. Furthermore, it is difficult to predict
how the Apollo’s shares would react to any changes in the tax law. Currently, there is a
reluctance to own shares of alternative asset managers as institutional investors don’t want
to be burdened with filing K-1s, or cannot own them due to fund mandates or due to the
float not being sufficient. This is why a large number of institutional investors are not
investing in alternative asset managers.
Alternative asset managers could reconsider their corporate structure and reorganize as a
corporation if carried interest is taxed as ordinary income. This, in turn, could increase
demand for their shares and liquidity, helping offset some of the negative effect of having to
pay ordinary income taxes.
Even with changes to the treatment of carried interest, private equity firms could likely
determine alternative ways to reduce the amount of taxes they would have to pay. As CNBC
has outlined, one way of doing this would be through a non-recourse loan. The general
partner could borrow money from the limited partners and invest this amount in the new
fund. Thus, any return to the general partner could be considered a return of capital and
qualify for capital gains tax treatment. We would expect the industry to come up with
creative solutions to reduce the impact of taxes on distributable earnings. Nevertheless,
some investors could decide to wait until there is more visibility around taxes.
October 23, 2013 Bulent Ozcan (212) 863-4818; bulent.ozcan@rbccm.com 27
Apollo Global Management, LLC
K-1 filing requirement is holding back investors
As mentioned above, certain institutional investors do not want to invest in alternative asset
managers due to the K-1 filing requirement. Limited partnerships are required to issue a
Schedule K-1 to unitholders. This would require institutional investors to build out their back
office operations.
Furthermore, each unitholder has to report the partnership’s taxable income on a K-1.
Certain portion of the income from owning the A shares could have tax consequences for
tax-exempt entities if it was deemed “Unrelated Business Taxable Income” (UBTI).
The bottom line is this: Owning shares of any alternative asset manager structured as a
limited partnership can lead to incremental administrative burdens. Institutional investors
are often not willing to commit to these incremental costs.
However, institutional investors can avoid this by entering into a total return swap
(TRS)/buying a note that provides a synthetic exposure to returns. Our understanding of a
TRS/note is that brokers would structure this such that the counterparty would receive the
cash flow associated with the underlying assets – for a fee. The broker would take care of
any filing requirements/back-office duties. This would allow institutional investors to own
the economic benefits in companies such as Apollo Global Management without having to
own the shares outright. This, of course, is a very high-level description of the structure and
the details would be beyond the scope of this note. Some institutional clients are prohibited
from owning a limited partnership due to fund mandates. Owning a TRS/note would alleviate
increased administrative costs associated with owning the underlying securities outright.
Exhibit 25: About 9% of Apollo’s shares are owned by brokers providing synthetic exposure
to underlying securities
11.6%
8.4%
11.5%
8.6%
11.6% 11.1%
5.5%
0%
5%
10%
15%
20%
BX KKR FIG APO OZM CG OAK
Source: Company reports; RBC Capital Markets
As for Apollo Global Management, about 8.6% of total shares outstanding are owned by
brokers, with Credit Suisse Securities owning 3.8% of shares outstanding. This shows that
there is demand for the security and investors willing to own the shares can do so by
entering into a TRS or buying a note that provides them synthetic exposure to Apollo.
Were alternative asset managers to change their corporate structure due to a loss of tax
advantages associated with being a limited partnership, we believe that more institutional
Incremental administrative
burdens make investing in
limited partnerships less
attractive – but there are
options to avoiding these
October 23, 2013 Bulent Ozcan (212) 863-4818; bulent.ozcan@rbccm.com 28
Apollo Global Management, LLC
investors could be enticed to own their shares. As mentioned previously, some institutional
investors cannot own limited partnerships due to fund mandates. Owning the shares directly
would add to liquidity. After all, there is likely a high probability that brokers providing
exposure to limited partnerships may match buy and sell orders internally before routing any
trades to the exchanges.
Analyzing companies within the sector is difficult given
inconsistent accounting & utilization of non-GAAP measures
across the sector and the difficulty of projecting realizations
We believe that the reason alternative asset managers trade at a discount to traditional asset
managers can be explained by the complexity of the industry, lack of visibility into earnings
(realization) and the difficulty of comparing companies within the sector.
For instance, while some alternative asset managers disclose the value of accrued
performance fees on their balance sheet, others do not. Furthermore, while most companies
disclose economic net income (a non-GAAP measure of earnings power), others do not.
Fortress Investment Group (FIG), for instance, reasons that economic net income (ENI) adds
volatility to earnings. ENI shows marks on portfolios, unrealized incentive fees and carried
interest as earnings, which can fluctuate from quarter to quarter. This peer argues that over
time, ENI and distributable earnings will converge and that investors are better served
focusing on a metric that is more predictable. There are other examples of non-GAAP
measures being used to demonstrate value creation. Simple exercises such as comparing
capital raising activity and capital deployment are inherently difficult because not all
companies disclose these measures for all of their business units. Moreover, it is extremely
difficult to project earnings as there is very little visibility into realizations. This leads to many
surprises and misses when the companies report earnings. The chart below depicts this and
shows the average deviation of reported earnings versus the mean analyst expectation over
time. The data goes back to 1Q08 or latest quarter data was available. As for Apollo, there
was only one quarter with a large “surprise” when the company missed consensus earnings
estimates in 3Q11.
Exhibit 26: Earnings surprises – actual reported earnings versus estimated earnings (1Q08 to
2Q13)
-31.0%
(239.9%)
44.0%
(25.2%)
(543.8%)
(600%)
(500%)
(400%)
(300%)
(200%)
(100%)
0%
100%
200%
APO FIG BX KKR CG
Source: FactSet; RBC Capital Markets
Investing in alternative
asset managers has its
challenges, but can be
rewarding as there are
fewer resources allocated
to the space
October 23, 2013 Bulent Ozcan (212) 863-4818; bulent.ozcan@rbccm.com 29
Apollo Global Management, LLC
Yet, we believe that a lack of transparency could lead to opportunities. We would not expect
the accounting to change, nor would we expect the alternative asset managers to agree to
use common non-GAAP measures to make their performance more comparable.
Consequently, the sector as a whole trades at a discount given the issues described above.
We could see a multiple expansion as the industry matures, investors become more
comfortable with the accounting, and alternative asset managers provide additional
information that will allow an easier comparison across the sector.
October 23, 2013 Bulent Ozcan (212) 863-4818; bulent.ozcan@rbccm.com 30
Apollo Global Management, LLC
Company Description
Founded in the year 1990, Apollo Global Management LLC (NYSE: APO) is a global alternative
investment manager. Headquartered in New York, Apollo also has offices in Houston, Los
Angeles, London, Luxembourg, Frankfurt, Hong Kong, Singapore, and Mumbai. As of June 30,
2013, its managing partners, Leon Black, Marc Rowan and Joshua Harris are leading 660
employees, including 253 investment professionals. The company primarily manages private
equity, capital markets and real estate funds along with managed accounts on behalf of its
clients. Its customers primarily include institutional and high net worth individual investors,
and pension and endowment funds. For all the investment management services provided,
Apollo receives:
 Management fees: which is based on amount of assets managed
 Transaction and advisory fees for investments made and
 Carried interest income, which is based on the performance of the respective funds
managed by the company.
Formed as a Delaware limited liability company on July 3, 2007, the company is operated and
managed by its manager AGM Management LLC. AGM Management is wholly-owned and
controlled indirectly by its Managing Partners. As of June 30, 2013, Apollo had US$113.1
billion assets under management (AUM). Apollo has three primary business segments:
Exhibit 27: Business segments
Apollo Global Management LLC
Private Equity
• Distressed Buyoutand DebtInvestments
• Corporate partner buyouts
• Opprtunistic buyouts
•Natural resources
Credit
• U.S. Performing Credit
• StruturedCredit
• OpportunisticCredit
• Non-performing loan
• European Credit
Real Estate
• Global opportunity investments in
distressed debt andequity recapitalization
transcations
• Senior and subordinateddebt
• Commercial mortgage backedsecurities.
AAA/Strategic Investment Accounts
Source: Company reports
 Private Equity: Apollo’s private equity segment consists of various strategies such as
Distressed Buyout and Debt Investments, Corporate partner buyouts, and Opportunistic
buyouts.
 Credit: It primarily invests in U.S. Performing Credit, Structured Credit, Opportunistic
Credit, Non-performing loan and European Credit. During third quarter 2012, this
segment was renamed from Capital Markets segment to Credit segment.
 Real Estate: Company’s Apollo Global Real Estate (AGRE) invests in commercial and
residential first mortgage loans, CMBS, mezzanine investments and other real estate-
related investments. The company also invests in real estate funds that focus on
opportunistic investments in distressed debt and equity recapitalization transactions.
 Strategic Investment Vehicles: The company also manages other investment vehicles
such as AAA and Apollo Palmetto Strategic Partnership LP (Palmetto). These vehicles
have been established in order to invest in or alongside certain Apollo funds and other
Apollo-sponsored transactions, either directly or indirectly.
October 23, 2013 Bulent Ozcan (212) 863-4818; bulent.ozcan@rbccm.com 31
Apollo Global Management, LLC
Exhibit 28: Apollo snapshot
Apollo Snapshot
Founded 1990
Headquarters New York, USA
Managing Partners Leon Black, Joshua Harris and Marc Rowan
Employees 660 (as of June 30, 2013)
Business Segments Private Equity Funds, Credit Funds, and Real Estate Funds
Total Revenue US$497.3 Million (as of June 30, 2013)
Total AUM US$113.1 Billion (as of June 30, 2013)
Source: Company reports
October 23, 2013 Bulent Ozcan (212) 863-4818; bulent.ozcan@rbccm.com 32
Apollo Global Management, LLC
Milestones
Exhibit 29: Milestones
Year Highlights
1990 Founded by Leon Black along with John Hannan, Craig Cogut, and Arthur Bilger. Other founding partners
include Marc Rowan, Josh Harris, Michael Gross and Tony Ressler.
1993 Formation of Apollo Real Estate Advisors
2005 Acquired Hexion Specialty Chemicals
2006 Acquired TNT Logistics
Apollo along with Graham Partners acquired Berry Plastics Corporation
2007
Formed as a Delaware limited liability company and completed the reorganization of predecessor
businesses
Acquired Noranda Aluminum Holding Corporation
Acquired Countrywide plc
Acquired Claire's Stores for approximately US$3.1 billion
2008 Acquired Carlson's Regent Seven Seas Cruises operations
Completed a US$1 billion investment in the cruise line operator Norwegian Cruise Line
2010 Completed the acquisition of Citi Property Investors
Entered into a strategic alliance with Lighthouse Investment Partners
2011 Completed its IPO listing on the NYSE
Completed the acquisition of Gulf Stream Asset Management
Formed Apollo Natural Resources Partners, L.P.
2012 Partnered with Chartres Lodging Group for the purchase of Novotel New York Times Square
Completed the acquisition of Taminco Group Holdings
Along with Riverstone Holdings LLC and Access Industries, Inc. signed a definitive agreement to acquire all
of the oil and gas exploration and production assets of El Paso Corporation for US$7.2 billion
Announced a definitive agreement to acquire the Irish consumer credit card unit of Bank of America Europe
Card Services
Completed the acquisition of Stone Tower Capital LLC
Completed the acquisition of Great Wolf, a North America-based family of indoor waterpark resorts
Acquired EP Energy from El Paso Corporation for approximately US$7.15 billion
Signed a definitive agreement to acquire McGraw-Hill Education business for a purchase price of US$2.5
billion
Acquired portfolio of Irish commercial real estate loans from Lloyds Banking Group plc for £150 million
Affiliates of Apollo Global Management signed a definitive agreement to acquire AURUM Holdings Limited
Along with Ivanhoe Cambridge and Residential Land Limited acquired Peony Court in South Kensington
Joint venture between Driftwood Hospitality Management and Apollo Global Real Estate Management
acquired DoubleTree Suites by Hilton Columbus Downtown
2013 Apollo Global Management and NRI Management Group LLC announced strategic partnership to invest in
mining assets equity.
Apollo Global Management and Metropoulos & Co. signed agreement to acquire certain Hostess Snack
Brands and Bakeries for US$410 million in cash
Apollo European Principal Finance Fund II announced a definitive agreement to acquire FinanMadrid, the
auto and consumer loan unit of Bankia
Apollo Global Management and Double Eagle Energy announced strategic partnership to invest in oil & gas
assets
Apollo Global Management and Apex Energy announced strategic partnership to invest in oil & gas assets
Source: Company reports
October 23, 2013 Bulent Ozcan (212) 863-4818; bulent.ozcan@rbccm.com 33
Apollo Global Management, LLC
Business segments
Apollo conducts its Management and Incentive businesses primarily in United States and
generates most of its revenues domestically. The Management and Incentive businesses are
conducted through three segments, Private Equity, Credit (earlier referred as Capital
Markets), and Real Estate. Apollo measures performance of these segments on
‘Unconsolidated’ basis because management makes operating decisions and assesses the
performance of each of Apollo’s business segments based on financial and operating metrics
and data that exclude the effects of consolidation of any of the affiliated funds.
Private equity
Apollo’s private equity funds make investments in nine core industries including Media,
Cable & Leisure, Consumer & Retail, Manufacturing & Industrial, Chemicals, Satellite &
Wireless, Commodities, Packaging & Materials, Distribution & Transportation and Financial &
Business Services. As of June 30, 2013, this segment had approximately US$40.2 billion
assets under management representing 36% of total assets management of Apollo.
Investment activities under private equity are conducted through several strategies including
Distressed Buyouts and Debt Investments, Corporate Carve-outs, Opportunistic Buyouts,
Other Investments and Natural Resources.
 Distressed Buyouts and Debt Investments: Approximately 40% of Apollo’s private
equity investments involve debt investments and distressed buyouts. The distressed
securities purchased by the company include public high-yield debt, bank debt and
privately held instruments. These securities are often come with significant downside
protection in the form of a senior position in the capital structure. Some of Apollo’s
recent distressed investments include Charter Communications in 2009, Gala Coral in
2010 and LyondellBasell in 2010. The company also targets assets that have high quality
operating businesses but low-quality balance sheets. The company’s funds acquired over
$39 billion face value of debt investments from inception through December 31, 2012 in
an array of distressed strategies.
 Corporate Carve-outs: Corporate partner buyouts or carve-out have not represented a
large portion of APO’s investment activity, however the company engages them in
selective environments in which purchase prices for control of companies are at high
multiplies of earnings, making them less attractive for traditional buyout investors. In
these investments, Apollo does not seek control but instead makes significant
investments that typically allow it to obtain control rights similar to those that it would
require in a traditional buyout, such as control over the direction of the business and its
ultimate exit. Some of Apollo’s Corporate Carve-outs include Sirius Satellite Radio in
1998, Educate in 2000, AMC Entertainment in 2001 and Oceania Cruises (now Prestige
Cruise Holdings) in 2007. Corporate Carve-outs focus on companies in need of a financial
partner in order to consummate acquisitions, expand product lines, buy back stock or
pay down debt.
 Opportunistic Buyouts: In Opportunistic Buyouts, it purchases a company at a discount
to prevailing market averages. It also focuses on complex situations such as out-of-favor
industries or broken (or discontinued) sales processes where the inherent value may be
less obvious to potential acquirers. The company also focuses on certain types of
buyouts such as physical asset acquisitions and investments in non-correlated assets
where underlying values tend to change in a manner that is independent of broader
market movements.
 Other Investments: Apollo is also engaged in other type of investments such as creation
of new companies, particularly in asset-intensive industries that are in distress. Apollo
has the ability to establish new entities that can acquire distressed assets at attractive
valuations without the burden of managing an existing portfolio of legacy assets.
October 23, 2013 Bulent Ozcan (212) 863-4818; bulent.ozcan@rbccm.com 34
Apollo Global Management, LLC
Creation of new companies has historically not represented a large portion of the
company’s overall investment activities. Apollo made such an investment in Vantium in
2007, Athlon Energy LP in 2010 and Veritable Maritime in 2010.
 Natural Resourses: In 2011, Apollo established Apollo Natural Resources Partners, L.P.
(ANRP), and developed a team of dedicated investment professionals to capitalize on
private equity investment opportunities in the natural resources industry, principally in
the metals and mining, energy and select other natural resources sectors. ANRP
completed its fundraising period during Q4 2012, and had over US$1.3 billion of
committed capital as of December 31, 2012.
The following table summarizes the investment record of Private Equity fund portfolios as of
June 30, 2013, unless otherwise noted (amounts in $ millions):
Exhibit 30: Private equity fund performance
Fund Vintage Year
Committed
Capital
Invested
Capital Realized Unrealized Total Value GrossIRR Net IRR GrossIRR Net IRR
Fund VIII 2013 6,641 ― ― ― NM NM NM NM
AION 2013 277 ― 12 327 NM NM NM NM
ANRP 2012 1,323 338 ― ― 339 NM NM NM NM
Fund VII 2008 14,676 14,686 14,909 12,107 27,016 37% 28% 35% 26%
Fund VI 2006 10,136 11,819 9,564 9,232 18,796 12% 10% 11% 9%
Fund V 2001 3,742 5,192 12,230 642 12,872 61% 44% 61% 44%
Fund IV 1998 3,600 3,481 6,757 52 6,819 12% 9% 12% 9%
Fund III 1995 1,500 1,499 2,654 41 2,695 18% 11% 18% 11%
Fund I, II &
MIA
1990/92 2,220 3,773 7,924 0 7,924 47% 37% 47% 37%
Total 44,115 40,788 54,050 22,401 76,461 39% 26% 39% 25%
AsofJune 30, 2013 AsofDec 31, 2012
Source: Company reports
Private Equity AUM: For the six months ending June 30, 2013, Private Equity total asset
under management increased by 6.3% to US$40.2 billion compared to US$37.8 billion, for
the period ended December 31, 2012. The segment’s fee-generating AUM decreased to
US$26.0 billion from US$27.9 billion as of December 31, 2012 and non fee-generating assets
increased by US$4.3 billion to US$14.2 billion as of June 30, 2013 from US$9.9 billion as of
December 31, 2012. The increase in total AUM is due to improved unrealized gains of US$4.5
billion, including US$2.7 billion from Fund VII, $1.7 billon from Fund VI along with $1.1 billion
of transfer-in. This increase was offset by distributions of US$7.6 billion.
For the three months ending June 30, 2013, total AUM increased by 2.6% or US$1.0 billion
from the previous quarter. The increase is primarily due to a subscription of $5.8 billion in
Fund VIII, and US$1.2 of income mainly from Fund VII. These gains were offset by distribution
worth US$2.5 billion each in Fund VI and VII.
October 23, 2013 Bulent Ozcan (212) 863-4818; bulent.ozcan@rbccm.com 35
Apollo Global Management, LLC
Exhibit 31: Private Equity AUM ($ in billion)
28.2 27.5 27.7 27.9 27.8 27.7 27.8 28.0 27.7 27.8 28.1 27.9 27.9 26.0
6.2 6.0 7.6
10.9 11.8 12.7
7.0 7.4 10.7 10.5 10.8 9.9 11.3 14.2
33.5
35.3
38.8 39.6 40.4
34.8 35.4
38.4 38.2 39.0 37.8 39.2 40.2
0
5
10
15
20
25
30
35
40
45
50
Mar-10
Jun-10
Sep-10
Dec-10
Mar-11
Jun-11
Sep-11
Dec-11
Mar-12
Jun-12
Sep-12
Dec-12
Mar-13
Jun-13
Fee-Generating AUM Non Fee-Generating AUM
34.4
Source: Company Reports
New Capital and Distributions: A total of over US$19 billion has been distributed under
the segment starting from 2010, in the same duration, total of approximately US$7 billion
new capital/subscriptions (excluding acquisitions) has been raised. In 2012, Apollo
distributed over US$6.5 billion, including $3.7 billion from Fund VII and $2.1 billion from Fund
VI, and raised US$664 million new capital under the segment.
Exhibit 32: Capital raised and distributions/AUM share by strategy
Private Equity - Capital Raised and Distributions ($ in mm)
20
387
4
912
417
218
20
1,212
998
1,052
60
3,521
1,902
5,834
157
259
10
247
202
1,518
1,438
5,669
0
1,000
2,000
3,000
4,000
5,000
6,000
7,000
Mar-10
Jun-10
Sep-10
Dec-10
Mar-11
Jun-11
Sep-11
Dec-11
Mar-12
Jun-12
Sep-12
Dec-12
Mar-13
Jun-13
Capital Raised Distributions
Private Equity AUM Share by Strategy
Traditional
Private Equity
Funds, 95%
ANRP, 3%
AAA, 2%
Source: Company reports
Private Equity Revenues: Apollo’s revenues include advisory and transaction fees from
affiliates, management fees from affiliates (together referred as Management Business
revenue including carried interest income from certain mezzanine funds) and Carried Interest
Income (loss) from affiliates referred as Incentive Business income.
Advisory and Transaction fees from affiliates decreased by 32% or US$20 million to reach
US$42 million for the three months ending June 30, 2013 as compared to US$61 million for
October 23, 2013 Bulent Ozcan (212) 863-4818; bulent.ozcan@rbccm.com 36
Apollo Global Management, LLC
the three months ending June 30, 2012. The decrease is primarily due to a $20.3 million
decrease in transaction and termination fees earned by ANRP and Fund VII during the period.
During second quarter, transaction fees that came from EP Energy LLC and Great Wolf
Resorts were offset by termination fees from EVERTEC, Constellium and Taminco. During the
same period, Management fees also declined by 5% to US$66 million from US$69 million in
the same quarter a year ago. The company’s management fees earned from Fund VI by $1.3
million and AAA Investments declined by $1.8 million as compared to same period in 2012
due to lower invested capital and lower adjusted assets. Carried interest income from
affiliates increased by US$223 million to reach US$229 million for the quarter ending June
30, 2013 compared to carried interest income of US$6 million for the quarter ending June 30,
2012. The increase was backed by rise in the fair value of Fund VI by $99.5 million and Fund
VII by $181.8 million. The company’s management fees earned from Fund VI declined by $1.3
million and AAA Investments declined by $1.8 million. Realized carried interest income also
improved to stand at $694.9 million due to rise in dispositions of portfolio investments held
by Fund VII, Fund VI and Fund V of $334.3 million, $281.9 million and $79.5 million,
respectively, for quarter ended June 30, 2013 as compared to the same period in 2012.
Exhibit 33: Private equity revenue and economic net income
Private Equity Revenue Break Up ($ in mm)
(1279)
522
226
411
538
136
419
973 1082
336
(1,350)
(850)
(350)
150
650
1,150
1,650
Mar-11
Jun-11
Sep-11
Dec-11
Mar-12
Jun-12
Sep-12
Dec-12
Mar-13
Jun-13
Advisory and transaction fees Management fees
Carried interest income (loss)
Private Equity Economic Net Income ($ in mm)
282
112
(887)
232
309
52
237
602 659
177
-1000.0
-800.0
-600.0
-400.0
-200.0
0.0
200.0
400.0
600.0
800.0
Mar-11
June-11
Sep-11
Dec-11
Mar-12
June-12
Sep-12
Dec-12
Mar-13
June-13
Management Business Incentive Business
Source: Company reports
Private Equity Economic Net Income (ENI): For the quarter ending June 30, 2013, Private
Equity segment’s ENI was US$177 million compared to economic net income of US$52
million in the same quarter of 2012. The improvement is primarily due to an increase in
carried interest income (incentive business), ENI, which increased to US$133 million in the
quarter ending June 30, 2013 from economic net loss of US$6.3 million in the quarter ending
June 30, 2012. The increase in the incentive business ENI in the quarter is primarily due to
the rise in its income resulting from an increase in realized gains of portfolio investments.
Management business ENI declined to US$43.5 million during the quarter from US$58.4
million in the quarter ending June 30, 2012. The decline was primarily due to a decrease in
advisory and transaction fees.
Credit
Credit and capital markets expertise has been as an integral component of Apollo’s growth
and success. Apollo’s Credit Markets (previously known as Capital Markets) operations
commenced in 1990, with the management of a US$3.5 billion high-yield bond and leveraged
loan portfolio. The credit segment’s operations are led by James Zelter, who has served as
October 23, 2013 Bulent Ozcan (212) 863-4818; bulent.ozcan@rbccm.com 37
Apollo Global Management, LLC
managing director of the capital markets business since April 2006. Credit market activities
span a broad range of the credit spectrum, including U.S. Performing Credit, Structured
Credit, Opportunistic Credit, Non-performing loan and European Credit . The value-oriented
fixed income segment of the credit market spectrum is the most recent investment area for
Apollo, and it is characterized by its ability to generate attractive risk-adjusted returns
relative to traditional fixed income investments. As of June 30, 2013 credit segment had total
assets under management of approximately US$62 billion (US$48 billion of fee-generating
AUM).
The credit segment has been categorized under six functional groups, which are shown in the
following chart.
Exhibit 34: Credit segment AUM by functional groups (2012)
Athene, $11 bn
European Credit,
$1.9 bn
Non Performing
Loans, $6.4bn
Opportunistic
Credit, $6.2bn
StructuredCredit,
$11.4 bn
US Performing
Credit, $27.5 bn
Credit SegmentAUMby FunctionalGroups(2012)
Source: Company reports
 US Performing Credit: This group provides investment management services to funds
that focus on income-oriented, senior loan and bond investment strategies. The group
also includes CLOs, which Apollo manages internally. As of December 2012, the group’s
fee-generating AUM stood at $20.6 billion.
 Structured Credit: This group focuses on structured credit investment strategy oriented
funds. These strategies include investment in residential mortgage-backed securities,
asset-backed securities, insurance-linked securities and longevity-based products among
others. As of December 2012, the group had fee-generating AUM of US$7.6 billion.
 Opportunistic Credit: The group targets funds primarily focused on credit investment
strategies. These funds invest in primary and secondary opportunities, including
performing, stressed and distressed public and private securities. As of December 2012,
the group’s fee-generating AUM was $4.7 billion.
 Non Performing Loan Funds: The group provides investment management services to
the funds, which primarily invest in European commercial and residential real estate
performing and non-performing loans (NPLs) and unsecured consumer loans. Apollo
started Apollo European Principal Finance Fund (EPF) in May 2007 to invest principally in
NPLs in Europe. The fund is structured with many characteristics typically associated
with private equity funds, including multi-year capital commitments from the fund’s
investors. EPF seeks to capitalize on the inefficiencies of financial institutions in
managing and restructuring their NPLs. Apollo estimates the size of European NPL and
non-core asset market to be approximately €1.7 trillion. Apollo manages EPF with its 17
October 23, 2013 Bulent Ozcan (212) 863-4818; bulent.ozcan@rbccm.com 38
Apollo Global Management, LLC
professionals based in London, Frankfurt and Dublin, as well as its captive pan-European
loan servicing and property management platform, The Lapithus Group. Lapithus
operates in six European countries and directly services approximately 54,000 loans
secured by more than 19,000 commercial and residential properties. As of December
2012, the group’s fee-generating AUM stood at $4.5 billion.
 European Credit: This group provides investment management services to funds that
invest primarily in credit opportunities in Europe, with a focus on Western Europe. The
group invests in senior secured loans and notes, mezzanine loans, subordinated notes,
distressed and stressed credit and other such credit investments of the companies. As of
December 2012, fee-generating AUM for the group stood at US$1.3 billion.
 Athene: During 2009, Apollo formed Athene Asset Management LLC, an investment
manager that provides asset management services to Athene Holding Ltd, a holding
company founded in 2009 to capitalize on favorable market conditions in the dislocated
life insurance sector, among others. In addition, certain Apollo affiliates manage assets
for Athene Asset Management and earn sub-advisory fees for these services. As of
December 31, 2012, Athene Asset Management AUM was US$15.8 billion, of which
US$5 billion was managed by other Apollo funds and investment vehicles.
Exhibit 35: Credit fund performance ($ in millions)
Funds Strategy
Vintage
Year
Committed
Capital
Invested
Capital Realized Unrealized Total Value GrossIRR Net IRR GrossIRR Net IRR
ACRF II Structured Credit 2012 104 104 2 114 116 NM NM NM NM
EPF II Non-Performing 2012 3,599 483 61 451 513 NM NM NM NM
FCI Structured Credit 2012 559 443 15 564 579 NM NM NM NM
AESI European Credit 2011 463 577 368 266 634 NM NM NM NM
AEC European Credit 2011 293 345 208 150 358 NM NM NM NM
AIEII European Credit 2008 269 848 1,070 244 1,315 19% 16% 19% 16%
COF I US Performing Credit 2008 1,485 1,611 2,682 1,574 4,257 31% 28% 31% 28%
COF II US Performing Credit 2008 1,583 2,176 2,370 724 3,094 14% 11% 14% 12%
EPF I Non-Performing 2007 1,685 2,132 1,718 1,238 2,956 19% 13% 19% 12%
ACLF US Performing Credit 2007 984 1,449 2,168 209 2,377 13% 11% 13% 11%
Artus US Performing Credit 2007 107 190 226 - 226 7% 7% 7% 7%
Totals 11,129 10,358 10,888 5,534 16,422
AsofJune 30, 2013 AsofDec 31, 2012
Source: Company reports
Credit Segment AUM: the credit segment’s total assets under management decreased by
3.4% to US$62 billion as of June 30, 2013, compared to US$64 billion at the beginning of the
year. The segment’s fee-generating AUM decreased to US$48 billion from US$50 billion as of
December 31, 2012 and non fee-generating assets were flat at US$15 billion as of June 30,
2013, the same as in December 31, 2012. The decrease in total AUM is primarily due to
distributions worth $2.6 billion, a $1.5 billion fall in leverage, $0.7 billion in redemptions and
$0.5 billion of net transfers out. An increase in income and subscriptions by $1.9 billion and
$1.3 billion, respectively, helped offset the decline.
For the three months ending June 30, 2013, total AUM decreased by 2.1% compared to the
previous quarter. The decline was due to distributions worth $1.3 billion, a decrease of $1.2
billion in leverage, redemptions worth $0.4 billion and net segment transfers out of $0.3
billion. This decline in AUM was offset by $1.2 billion of income, mainly due to improved
unrealized gains across its credit funds and additional subscriptions of $0.6 billion from its
AINV and ACF funds.
October 23, 2013 Bulent Ozcan (212) 863-4818; bulent.ozcan@rbccm.com 39
Apollo Global Management, LLC
Exhibit 36: Credit AUM ($ in billions)
15.1 15.4 15.9 16.5 17.7 18.1 18.5
26.6 28.2
45.5 45.3
49.5 48.5 47.5
4.1 3.6 4.0 5.8 6.2 5.6 3.9
5.3
8.3
10.6 14.8
14.9 15.0 14.7
19.3 19.0 19.9 22.3 23.8 23.7 22.4
31.9
36.5
56.1
60.1
64.4 63.5 62.2
0
10
20
30
40
50
60
70
Mar-10
Jun-10
Sep-10
Dec-10
Mar-11
Jun-11
Sep-11
Dec-11
Mar-12
Jun-12
Sep-12
Dec-12
Mar-13
Jun-13
Fee-Generating AUM Non Fee-Generating AUM
Source: Company reports
New capital and distributions: A total of approximately US$8.2 billion has been
distributed and another US$2.2 billion has been redeemed under the segment starting in
2010. Over the same period, a total of approximately US$10.4 billion in new
capital/subscriptions (excluding acquisitions) was raised. In 2012, Apollo has distributed
US$3.2 billion and over US$949 million was redeemed under the segment. Over US$5.5
billion in new capital was raised under the segment in 2012.
Exhibit 37: Capital raised and distributions
805
1,000
741
547
1,027
1,207
1,169
673
627
427
183
330
239
1504
1709
1641
2,101
245
150
38
80
484
276
500
508
182
1543
916
0
500
1000
1500
2000
2500
Mar-10
Jun-10
Sep-10
Dec-10
Mar-11
Jun-11
Sep-11
Dec-11
Mar-12
Jun-12
Sep-12
Dec-12
Mar-13
Jun-13
Capital Raised Distributions/Redemtpions
Source: Company reports
Revenues: Segment Advisory and transaction fees from affiliates increased substantially – by
US$16 million during the quarter ended June 30, 2013 compared to same quarter last year.
Management fees from affiliates increased by 21% to US$90 million during the quarter,
compared to US$74 million for the quarter ended June 30, 2012. During this period, the
company saw increases in management fees earned from EPF II (up $7.1 million), AAM (up
$6.4 million), CLOs (up $3.6 million), and ACF (up $1.2 million) as compared to same period
October 23, 2013 Bulent Ozcan (212) 863-4818; bulent.ozcan@rbccm.com 40
Apollo Global Management, LLC
last year. The increases in management fees were partially offset by decreases in fees
generated from SVF (down $2.0 million) and COF II (down $1.6 million).
Carried interest income from affiliates increased by US$50.8 million under the segment
during the quarter ending June 30, 2013 compared to same quarter last year. The increase is
primarily due to a rise in net asset values related to SOMA ($24 million) and COF I ($17.9
million) along with $11.4 million worth of income related to certain sub-advisory
arrangements.
Exhibit 38: Credit segment revenue and economic net income
Credit Segment Revenue Break Up ($ in mm)
152
62
-223
217 241
85
325
196
240
166
(400.0)
(300.0)
(200.0)
(100.0)
0.0
100.0
200.0
300.0
400.0
Mar-11
Jun-11
Sep-11
Dec-11
Mar-12
Jun-12
Sep-12
Dec-12
Mar-13
Jun-13
Advisory and transaction fees Management fees
Carried interest income (loss)
Economic Net Income ($ in mm)
102
11
-267
140 158
-11
199
97
134
66
-300.0
-200.0
-100.0
0.0
100.0
200.0
300.0
Mar-11
June-11
Sep-11
Dec-11
Mar-12
June-12
Sep-12
Dec-12
Mar-13
Jun-13
Management Business Incentive Business
Source: Company reports
ENI: Credit segment ENI increased by US$77 million during the quarter ended June 30, 2013
to reach US$66 million from a US$11 million net loss in the quarter ending June 30, 2012.
The increase is primarily due to a rise in total revenues for the factors mentioned above.
However, the gain was offset by a rise in total expenses to $101 million during the quarter
ended June 30, 2013 compared to $79 million in the same period last year.
Real Estate
Apollo established Apollo Global Real Estate (AGRE), a dedicated business to pursue real
estate investment opportunities, in 2012. AGRE invests in legacy commercial mortgage-
backed securities, commercial first mortgage loans, mezzanine investments and other
commercial real estate-related debt investments. Additionally, Apollo sponsors real estate
funds that focus on opportunistic investments in distressed debt and equity recapitalization
transactions. As of June 30, 2013, this segment had US$9.5 billion assets under management.
 CPI Capital Partners: An affiliate of AGRE acquired the Citi Property Investors (CPI)
business from Citigroup Inc. on November 12, 2010. CPI is the real estate investment
management firm and has offices in Asia, Europe, and North America. As of June 30,
2013, CPI had four funds with approximately US$6.4 billion committed capital.
 Apollo Commercial Real Estate Finance, Inc (NYSE:ARI): Apollo launched ARI in 2009.
ARI is a real estate investment trust which acquires, originates, invests in and manages
performing commercial first mortgage loans, CMBS, mezzanine investments and other
commercial real estate-related investments in the United States. ARI had a total raised
capital of US$713.9 million as of June 30, 2013.
 AGRE CMBS Fund L.P.: Apollo launched AGRE CMBS fund in December 2009 to invest
principally in commercial mortgage-backed securities, and leverage those investments
October 23, 2013 Bulent Ozcan (212) 863-4818; bulent.ozcan@rbccm.com 41
Apollo Global Management, LLC
by borrowing from the Federal Reserve Bank of New York's term-asset-backed securities
loan facility program. This fund had total raised capital of US$419 million and invested
capital of US$1.6 billion as of June 30, 2013. Further, Apollo launched the 2011 A4 Fund,
L.P., in November 2010 to invest principally in CMBS and leverage those investments
through repurchase facilities. As of June 30, 2013, the 2011 A4 Fund had total raised
capital of approximately $235 million and US$931 million invested capital.
 AGRE U.S. Real Estate Fund, L.P.: Apollo launched the AGRE U.S. Real Estate Fund in
2011 to make real estate-related investments principally located in the United States.
This fund had US$793.4 million raised capital and US$400.9 million invested capital as of
June 30, 2013.
Following table summarizes the investment record of Real Estate fund portfolios as of June
30, 2013, unless otherwise noted (US$ in millions):
Exhibit 39: Real Estate performance
Fund Vintage Year
Raised
Capital Current NAV
Invested
Capital Realized Unrealized Total Value Gross IRR Net IRR Gross IRR Net IRR
AGRE U.S. Real Estate Fund, L.P.(2)(3) 2012 793 407 401 3 405 407 NM NM NM NM
AGRE Debt Fund I, L.P.(2) 2011 716 715 712 38 709 747 NM NM NM NM
2011 A4 Fund, L.P.(2) 2011 235 220 931 — 939 939 16% 14% NM NM
AGRE CMBS Fund, L.P. 2009 419 139 1573 — 531 531 14% 11% 14% 12%
CPI Capital Partners North America(4) 2006 600 81 453 296 72 369 16% 11% NM NM
CPI Capital Partners Asia Pacific(4) 2006 1292 443 1151 1108 452 1560 34% 31% NM NM
CPI Capital Partners Europe(4)(5) 2006 1512 558 998 153 541 694 3% 1% NM NM
CPI Other Various 2960 946 N/A N/A N/A N/A NM NM NM NM
Total 8,526 3,507 6,218 1,598 3,649 5,247
As of June 30, 2013 As of Dec 31, 2012
Source: Company reports
Real Estate AUM: The segment’s total assets under management increased by 7.6% to
US$9.5 billion as of June 30, 2013, up from US$8.8 billion as of December 31, 2012. The
segment’s fee-generating AUM increased to US$5.8 billion as of June 30, 2013 from US$4.5
billion as of December 31, 2012. Non fee-generating assets decreased to US$3.7 billion as of
June 30, 2013 from US$4.3 billion as of December 31, 2012. During the six months ended
June 30, 2013, total AUM increased by US$0.7 billion, or 7.6%, primarily due to US$1.0 billion
in additions from new subscriptions and net transfers from other segments amounting to
US$0.6 billion. These increases were offset by distributions of US$0.4 billion. For the three
months ending June 30, 2013, total AUM increased by 0.6% compared to previous quarter.
The increase is primarily due to additional subscriptions of US$0.5 billion and US$0.3 billion
in net transfers from other segments. These increases were offset by redemptions of US$0.3
billion and distributions of US$0.2 billion during the quarter.
October 23, 2013 Bulent Ozcan (212) 863-4818; bulent.ozcan@rbccm.com 42
Apollo Global Management, LLC
Exhibit 40: Real Estate AUM ($ in billions)
0.5 0.4 0.6
2.7 2.8 3.1 3.4 3.5 3.7 4.2 4.2 4.5
5.3 5.8
2.0 1.7
2.0
3.8 3.7
4.5 4.5 4.4 4.6 3.7 3.9
4.3
4.1 3.7
2.5
2.1
2.6
6.5 6.5
7.6
7.9 8.0 8.3 7.9 8.1
8.8
9.4 9.5
0
1
2
3
4
5
6
7
8
9
10
Mar-10
Jun-10
Sep-10
Dec-10
Mar-11
Jun-11
Sep-11
Dec-11
Mar-12
Jun-12
Sep-12
Dec-12
Mar-13
Jun-13
Fee-Generating AUM Non Fee-Generating AUM
Source: Company reports
New capital and distributions: a total of approximately US$2.2 billion has been distributed
and another US$0.6 billion has been redeemed under the segment starting from 2010. In the
same period, a total of approximately US$2.2 billion in new capital/subscriptions (excluding
acquisitions) was raised. In the three months ended June 30, 2013, Apollo distributed
US$232 million, and another US$290 million was redeemed under the segment. New capital
of US$465 million was raised under the segment in Q2 2013.
Exhibit 41: Capital raised and distributions
156
50
305
84
84
2
523
465
89
94
11
57
862
69
138
522
85
105
358
296
171
46
99
307
3
0
100
200
300
400
500
600
700
800
900
1000
Mar-10
Jun-10
Sep-10
Dec-10
Mar-11
Jun-11
Sep-11
Dec-11
Mar-12
Jun-12
Sep-12
Dec-12
Mar-13
Jun-13
Capital Raised Distributions/Redemtpions
Source: Company reports
October 23, 2013 Bulent Ozcan (212) 863-4818; bulent.ozcan@rbccm.com 43
Apollo Global Management, LLC
Exhibit 42: Real Estate AUM by strategy
Fixed
Income
61%
Equity
39%
Real Estate AUM by Strategy (Jun 30, 2013)
Fixed
Income
55%
Equity
45%
Real Estate AUM by Strategy (Dec 31, 2012)
Source: Company reports
Revenues: Due to an increase in transaction and advisory services rendered, the segment’s
advisory and transaction fees from affiliates rose by US$0.7 million during the quarter ending
June 30, 2013 compared to same quarter last year. Management fees from affiliates
increased by US$0.3 million to US$13.2 million during the quarter. The increase in
management fees was driven by an increase of US$0.8 million in management fees earned
from certain sub-advisory agreements and an increase of US$0.4 million in management fees
from the 2012 CMBS I Fund, L.P., and 2012 CMBS II Fund, L.P. Additionally, the ARI and AGRE
Debt Fund I, L.P. raised additional fee-generating capital, resulting in higher management
fees totaling US$1.6 million. These increases were offset by decreased management fees of
US$0.6 million from the CPI Funds, and a decrease of US$1.6 million from AGRE U.S. Real
Estate Fund, L.P. during the quarter ended June 30, 2013 compared to the same period in
2012. Carried interest income from affiliates decreased by US$10.5 million under the
segment during the quarter ending June 30, 2013 compared to same quarter last year. The
decrease was primarily due to a decrease of $8.1 million in unrealized carried interest, driven
by a decrease in the fair value of the underlying portfolio investments held during the three
months ended June 30, 2013 as compared to the same period in 2012. Additionally, there
was a decline in realized gains of $2.4 million during quarter as compared to the same period
a year ago.
ENI: The Real Estate segment’s economic net loss was US$1.8 million in the quarter ending
June 30, 2013, compared to an economic net income of US$0.7 million for the quarter
ending June 30, 2012. The economic net loss in the quarter ending June 30, 2013, was mainly
due to a fall in revenues to US$8.2 million as compared to revenues of US$17.7 million in the
same quarter a year ago.
October 23, 2013 Bulent Ozcan (212) 863-4818; bulent.ozcan@rbccm.com 44
Apollo Global Management, LLC
Exhibit 43: Real Estate revenue break-up
Real Estate Revenue Break Up ($ in mm)
16
17
9 10
11 11 12
18
16 8
(10)
(5)
0
5
10
15
20
Mar-11
Jun-11
Sep-11
Dec-11
Mar-12
Jun-12
Sep-12
Dec-12
Mar-13
Jun-13Advisory and transaction fees Management fees
Carried interest income (loss)
Real Estate Equity Economic Net Income ($ in mm)
-2.1
-7.6
2.5
-5.4
-15.4
-4.8
0.6
-1.7
-0.7
-1.6
-18
-16
-14
-12
-10
-8
-6
-4
-2
0
2
4
Mar-11
June-11
Sep-11
Dec-11
Mar-12
June-12
Sep-12
Dec-12
Mar-13
Jun-13
Management Business Incentive Business
Source: Company reports
Strategic investment vehicles
In addition to Private Equity, Credit and Real Estate investments already discussed, Apollo
manages other investment vehicles, including AP Alternative Assets, L.P. (AMS:AAA) and
Apollo Palmetto Strategic Partnership, L.P. These have been established to invest either
directly in or alongside certain of Apollo’s funds and certain other transactions that company
sponsor and manage.
 AP Alternative Assets, L.P. (AMS: AAA): Listed on Euronext Amsterdam, AAA issued
approximately $1.9 billion of equity capital in its initial global offering in June 2006 to
invest alongside Apollo’s private equity funds, directly into Apollo’s capital markets
funds and into other transactions that it sponsors and manages. AAA is the sole limited
partner in AAA Investments, the vehicle through which AAA’s investments are made,
and the Apollo Operating Group holds the economic general partnership interests in
AAA Investments. AAA Investments’ current portfolio also includes private equity co-
investments in Fund VI and Fund VII portfolio companies, certain opportunistic
investments and temporary cash investments. AAA Investments generates management
fees through the Apollo funds in which it invests. In addition, AAA Investments generates
management fees and incentive income on the portion of its assets that is not invested
directly in Apollo funds or temporary investments. AAA Investments pays management
fees to Apollo Alternative Assets, L.P., its investment manager, which is 100% owned by
the Apollo Operating Group, and pays incentive income to AAA Associates, L.P.
 Strategic Investment Accounts (SIAs): SIA’s are gaining more popularity among
institutional investors as they provide investors with greater levels of transparency,
liquidity and control over their investments compared to more traditional investment
funds. As of June 30, 2013, the company had approximately US$15.7 billion of total
AUM, of which approximately US$6.6 billion was either sub-advised by Apollo or
invested in Apollo funds and investment vehicles.
Segmental reporting on the basis of management and incentive business
In addition to evaluating financial results based on the above segments, Apollo also evaluates
each of its segments based on management and incentive business. Management business
includes management fee revenues, advisory and transaction revenues, and carried interest
October 23, 2013 Bulent Ozcan (212) 863-4818; bulent.ozcan@rbccm.com 45
Apollo Global Management, LLC
income or expenses from certain of Apollo’s mezzanine funds. These revenues are generally
stable and predictable in nature. Incentive business includes carried interest income,
investment income, incentive fee-based compensation and profit sharing expenses that are
associated with its general partner interests in the Apollo funds, which are generally less
predictable and more volatile in nature. Financial performance under the incentive business
partially depends on the quarterly mark-to-market unrealized valuations in accordance with
U.S. GAAP guidance applicable to fair value measurement.
For the quarter ending June 30, 2013 revenue under Management business increased to
US$244.5 million, an increase of US$8.9 million or 4% over the same period a year ago. The
increase is primarily due to an increase of management fees to US$12.9 million or 4%, driven
by growth in fee-generating AUM under the credit segment. Pre-tax ENI increased to
US$89.1 million during the quarter ending June 30, 2013, up from US$70.4 million during the
same quarter in 2012. The increase in ENI came from US$32.4 million from the credit
segment driven by increased revenue and other income, offset by a US$14.9 million ENI
decrease from the Private Equity segment, driven by reduced advisory and transaction fees
from affiliates, and another US$1.3 million economic net loss improvement under the Real
Estate segment.
Exhibit 44: Management business revenue breakup and ENI by segment
Management Business Revenues by Segment ($ in mm)
150 156 152
159 167
236
185
223 221
245
0
50
100
150
200
250
300
Mar-11
Jun-11
Sep-11
Dec-11
Mar-12
Jun-12
Sep-12
Dec-12
Mar-13
Jun-13
Private Equity Credit Real Estate
Management Business ENI by Segment ($ in mm)
3
31
15
28 35
70
53
64 66
89
-20
0
20
40
60
80
100
Mar-11
Jun-11
Sep-11
Dec-11
Mar-12
Jun-12
Sep-12
Dec-12
Mar-13
Jun-13
Private Equity Credit Real Estate
Source: Company reports
The incentive business had carried interest income of US$265.6 million for the quarter
ending June 30, 2013 compared to a carried interest income of US$3.2 million during the
quarter ending June 30, 2012. These amounts include US$840.5 million in realized gains from
carried interest income, which are largely attributable to dispositions relating to a number of
investments held by funds managed by Apollo, including Realogy, Charter Communications,
LyondellBasell, Metals USA, Evertec and CKE. ENI in the incentive business increased to
US$152.2 million during the quarter ending June 30, 2013 compared to net loss of US$28.4
million during the quarter ending June 30, 2012. The increase in ENI is primarily due to
improved unrealized gains of underlying assets under Private Equity and Credit segments.
The incentive business revenue refers to Carried Interest Income (loss).
October 23, 2013 Bulent Ozcan (212) 863-4818; bulent.ozcan@rbccm.com 46
Apollo Global Management, LLC
Exhibit 45: Incentive business revenue breakup and ENI by segment
Incentive Business Revenues by Segment ($ in mm)
266
1,117
962
574
3
624
489
(1,630)
153
546
(2,000)
(1,500)
(1,000)
(500)
0
500
1,000
1,500
Mar-11
Jun-11
Sep-11
Dec-11
Mar-12
Jun-12
Sep-12
Dec-12
Mar-13
Jun-13
Private Equity Credit Real Estate
Incentive Business ENI by Segment ($ in mm)
152.2
726.4632.5
380
-28
427
329
-1162
95
362
-1500
-1000
-500
0
500
1000
Mar-11
Jun-11
Sep-11
Dec-11
Mar-12
Jun-12
Sep-12
Dec-12
Mar-13
Jun-13
Private Equity Credit Real Estate
Source: Company reports
Asset Under Management (AUM)
Apollo’s total AUM as of June 30, 2013 rose by 7.8% to US$113.1 billion from US$104.9
billion in the same period last year. As of June 30, 2013, the company’s fee-generating AUM
was US$79.3 billion as compared to US$77.5 billion for period ended June 30, 2012 as fee-
generating assets rose in the company’s Credit and Real Estate segments. Fee-generating
assets in credit funds rose primarily due to the acquisition of Stone Tower and a rise in both
subscriptions/capital raised and leverage. In the Real Estate segment, fee-generating assets
were greatly augmented by additional subscriptions and net segment transfers from other
segments, though this was partially offset by distributions.
Exhibit 46: AUM by segment
AUM By Segment ($ in billion)
70 72
65
75
86
105
113 113 114 113
0
10
20
30
40
50
60
70
80
90
100
110
120
Mar-11
Jun-11
Sep-11
Dec-11
Mar-12
Jun-12
Sep-12
Dec-12
Mar-13
Jun-13
Private Equity Credit
Real Estate Unallocated Strategic Account
AUM ($ in billion)
113114113110105
86
75
65
7270
0
10
20
30
40
50
60
70
80
90
100
110
120
Mar-11
Jun-11
Sep-11
Dec-11
Mar-12
Jun-12
Sep-12
Dec-12
Mar-13
Jun-13
Fee-Generating AUM Non Fee-Generating AUM
Source: Company reports
October 23, 2013 Bulent Ozcan (212) 863-4818; bulent.ozcan@rbccm.com 47
Apollo Global Management, LLC
As of June 30, 2013, AUM in the company’s private equity segment totaled US$40.2 billion
(36% of total assets under management) compared to US$38.2 billion in the same period last
year. AUM in the credit segment stood at US$62.2 billion (55% of total assets under
management) compared to a US$56.1 billion in the same period a year ago. For the same
period, AUM in real estate segment was US$9.5 billion (8% of total assets under
management). Unallocated strategic accounts had AUM worth US$1.2 billion (1% of total
assets under management).
Exhibit 47: AUM by fund
Private
Equity, 36%
Capital
Market ,
55%
Real Estate ,
8%
Unallocated
Strategic
Account, 1%
AUM by Fund (Asof June 2013)
Private
Equity, 36%
Capital
Market ,
53%
Real Estate ,
7%
Unallocated
Strategic
Account, 3%
AUM by Fund (Asof June 2012)
Source: Company report
Exhibit 48: Historical total AUM by segment ($ in billion)
8 9 10
19 20
30 29 34 39 35
38 40
11 15
19
22 32
64 62
6
8
9
2
1 2
2 4
9
8
10
11
21 25
41
44
53
68
75
113 113
0
10
20
30
40
50
60
70
80
90
100
110
120
2002 2003 2004 2005 2006 2007 2008 2009 2010 2011 2012
Unallocated Strategic Account Private Equity Credit Real Estate
AUM CAGR: 28.4%
Source: Company reports
Apollo’s total AUM grew at a CAGR of 28.4% from US$8.2 billion in FY2002 to US$113.1
billion for the period ended June 2013. From its inception in 1990 until the first half of 2003,
Apollo had only Private Equity funds. Apollo started funds focusing on credit markets in 2003
and currently these markets hold 55% of the total AUM of the company. Apollo started a
dedicated team to explore further into real estate markets in 2010 and these funds hold 8%
of total assets under management of the company. The acquisition of Stone Tower
contributed US$18.5 billion in AUM to the credit segment in 2012.
October 23, 2013 Bulent Ozcan (212) 863-4818; bulent.ozcan@rbccm.com 48
Apollo Global Management, LLC
Exhibit 49: New capital raised and total distribution and redemption
New Capital Raised ($ in mm)
805
1,085 1,054 856
1,342
2,205
1,538 1,556
1,200
6,926
0
1000
2000
3000
4000
5000
6000
7000
8000
Mar-11
Jun-11
Sep-11
Dec-11
Mar-12
Jun-12
Sep-12
Dec-12
Mar-13
Jun-13
Private Equity Credit Real Estate
Total Distribution and Redemptions ($ in mm)
1,699
1,581
801
1,606
413
3,923
2,650
5,092
3,749
7,851
-
1,000
2,000
3,000
4,000
5,000
6,000
7,000
8,000
9,000
Mar-11
Jun-11
Sep-11
Dec-11
Mar-12
Jun-12
Sep-12
Dec-12
Mar-13
Jun-13
Private Equity Credit/Redemptios Real Estate
Source: Company reports
In the six months ending June 30, 2013, Apollo raised a total of US$8.1 billion (excluding
acquisitions). A majority of the capital came from the Private Equity segment, with US$5.8
billion, accounting for 71.8% of the total capital flow during first six months of 2013. A total
of US$1.3 billion new capital was raised under Credit segment and another US$988 million
new capital was raised under the Real Estate segment. Apollo distributed and redeemed a
total of US$11.6 billion during first six months ending June 30, 2013. Approximately 65.4% or
US$7.6 billon distributions were made under Private Equity segment, 28.9% or US$3.3 billion
were made under the Credit segment and the remaining 5.7% or US$0.7 billion were made
under the Real Estate segment.
Revenues/fee structure
Apollo reports revenues in three separate categories, Advisory and Transaction fees from
affiliates, Management Fees from affiliates and Carried Interest Income (loss) from affiliates.
On a consolidated basis, the company’s total revenue for the second quarter ended June 30,
2013 stood at US$497.3 million, compared to US$211.6 million for second quarter ended
June 30, 2012.
Advisory and Transaction fees from affiliates: Apollo is entitled to receive fees for providing
advisory services to actual and potential private equity and capital markets investments.
Transactions for which company earns fees include acquisition, disposition of portfolio
companies and also fees for ongoing monitoring of portfolio company operations and
directors’ fees. Apollo also receives advisory fees for delivering certain advisory services to
capital markets fund. Advisory and transaction fees from affiliates are realized when
underlying services rendered by the company are completed as per the terms of the
transaction and advisory agreements. Apollo’s revenue from advisory and transaction fees
from affiliates for three months ended June 30, 2013 dropped by US$4.7 million to US$65.1
million compared to the three months ended June 30, 2012. The decrease was due mainly to
a decrease in advisory and transaction fees in the private equity segment of US$19.8 million,
offset by increases in advisory and transaction fees in the credit and real estate segments of
US$14.2 million and US$0.7 million, respectively.
Management fees from affiliates: Management fees from affiliates are based on net asset
value, committed capital, gross assets, invested capital or as otherwise defined in the
October 23, 2013 Bulent Ozcan (212) 863-4818; bulent.ozcan@rbccm.com 49
Apollo Global Management, LLC
respective agreement. Management fees for the three segments (Private Equity funds, Real
Estate funds and Credit funds) are recognized for the period during which related services
are performed as per the contractual terms of the related agreement. For the three months
ended June 30, 2013, management fees from affiliates rose by US$11.7 million to US$155.1
million compared to US$143.3 million during three months ended June 30, 2012. The
increase in revenue was primarily because of an increase in management fees by US$16.0
million and US$0.3 million earned by the Credit and Real Estate segments, respectively,
which was offset by a decrease of US$3.5 million in management fees earned by its private
equity segment. The increase in management fees for the Credit and Real Estate segments
was mainly due to increase in the net assets managed and fee-generating invested capital
with respect to these segments during the period. Part of the increase in management fees
earned from the credit segment was due to US$1.1 million in fees earned from consolidated
variable interest entities (VIEs).
Carried Interest Income (loss) from affiliates: This is income earned based on the
performance of underlying funds subject to preferred returns and high water marks,
depending on the contractual agreements. It is the incentive return earned by the general
partners of funds and can amount to as much as 20% of the total returns on the fund capital
depending on the performance of the fund. For the three months ending June 30, 2013,
carried interest income from affiliates was US$277.1 million, compared to a loss of US$1.5
million for the three months ending June 30, 2012. The increase is primarily due to increases
in the fair value of portfolio investments primarily under Fund VII, Fund VI, SOMA and COF I,
which generated higher carried interest income compared to same quarter last year. The
increase in carried interest income was partially offset by Fund V and CLOs, which had
carried interest income of US$50.1 million and US$14.1 million, respectively, in the three
months ended June 30, 2013. This is a decline from the same period a year earlier.
Exhibit 50: Revenue break-up
Revenue Break-Up ($ in mm)
696
309
(1,480)
646
777
212
712
1,159 1,309
497
(2,000)
(1,750)
(1,500)
(1,250)
(1,000)
(750)
(500)
(250)
0
250
500
750
1,000
1,250
1,500
Mar-11 Jun-11 Sep-11 Dec-11 Mar-12 Jun-12 Sep-12 Dec-12 Mar-13 Jun-13
Advisory & transaction fees Management fees Carried interest income (loss)
Revenue Break-Up (June 2013)
Advisory &
transaction fees
, 13%
Management
fees , 31%
Carried interest
income (loss),
56%
Source: Company reports
October 23, 2013 Bulent Ozcan (212) 863-4818; bulent.ozcan@rbccm.com 50
Apollo Global Management, LLC
Exhibit 51: Revenue contribution by segments
Private Equity,
83%
Credit, 16%
Real Estate, 1%
Revenue Contributionby Segment (Dec2012)
Private Equity,
66%
Credit, 33%
Real Estate, 2%
Revenue Contributionby Segment (June2013)
Source: Company reports
Economic Net Income (ENI): ENI is the key performance measure used by Apollo’s
management in evaluating the performance of each segment. ENI is a profitability measure
that excludes certain items to calculate net income following US GAAP rules. A few items
Apollo excludes in calculating ENI are (1) non-cash charges related to RSUs granted in
connection with the 2007 private placement and amortization of Apollo Operating Group
units; (2) income tax expense; (3) amortization of intangibles associated with the 2007
reorganization as well as acquisitions; (4) Non-Controlling Interests, excluding the remaining
interest held by certain individuals who receive an allocation of income from certain of its
credit management companies. Further, the ENI of each segment excludes the assets,
liabilities and operating results of the funds and VIEs that are included in the condensed
consolidated financial statements.
For the three months ending June 30, 2013, total ENI increased to US$241.3 million from ENI
of US$42 million during three months ending June 30, 2012. The increase is primarily due to
favorable performance in Apollo's management and incentive businesses. The increase in ENI
for the incentive business was largely the result of higher carried interest income from
Apollo's private equity and credit segments during the second quarter of 2013 compared to
the same period in 2012.
On a segment basis, historically the majority of the ENI comes from the Private Equity
segment, which accounted 73% of total ENI with US$176.8 million for the quarter ending
June 30, 2013. In the same period, Credit segment accounted approximately 27% of Apollo’s
total ENI, with US$66.5 million. The Real Estate segment had an economic net loss of US$1.8
million during the quarter.
October 23, 2013 Bulent Ozcan (212) 863-4818; bulent.ozcan@rbccm.com 51
Apollo Global Management, LLC
Exhibit 52: Economic Net Income
Economic Net Income ($ in mm)
241
792
697
377
125
(1,159)
357
462
42
433
(1500)
(1000)
(500)
0
500
1000
Mar-11
June-11
Sep-11
Dec-11
Mar-12
June-12
Sep-12
Dec-12
Mar-13
Jun-13
Private Equity Credit Real Estate
ENI After Tax Per Share
0.99
0.31
-2.89
0.8
1.1
0.05
0.98
1.69
1.89
0.50
(4.0)
(3.0)
(2.0)
(1.0)
0.0
1.0
2.0
3.0
Mar-11
June-11
Sep-11
Dec-11
Mar-12
June-12
Sep-12
Dec-12
Mar-13
Jun-13
Source: Company reports
Cash distributions: Since 2011, Apollo has distributed an average quarterly dividend of
US$0.49 per Class A share. For the quarter ending June 30, 2013, Apollo made a quarterly
cash distribution of US$1.32 per Class A share, which includes a regular distribution of
US$0.07 per Class A share and a quarterly distribution of $1.25 per Class A share.
Exhibit 53: Distributions ($ per Class A share)
$0.05 $0.07 $0.07 $0.07
$0.17
$0.22 $0.24
$0.20
$0.46
$0.25
$0.40
$1.05
$0.57
$1.32
$0.24
$0.00
$0.20
$0.40
$0.60
$0.80
$1.00
$1.20
$1.40
Dec-09
Mar-10
June-10
Sep-10
Dec-10
Mar-11
June-11
Sep-11
Dec-11
Mar-12
June-12
Sep-12
Dec-12
Mar-13
Jun-13
Source: Company reports
Organization structure
Apollo Global Management LLC (Apollo) is a holding company listed on NYSE. The company’s
primary assets are 100% of the general partner interests in the Apollo Operating Group.
Apollo owns 38% of economic interests in Apollo Operating Group through three
intermediate holding companies. The remaining 62% of economic interests in Apollo
Operating Group are held by AP Professional Holdings L.P., which is indirectly owned by
managing partners and contributing partners. Principal operations are conducted through
October 23, 2013 Bulent Ozcan (212) 863-4818; bulent.ozcan@rbccm.com 52
Apollo Global Management, LLC
Apollo Operating Group. Apollo operates and controls all the businesses and affairs of Apollo
Operating Group through its wholly owned general partners.
The following chart depicts simplified organization structure of Apollo and its managing
partners.
Exhibit 54: Organization structure
70.49% of Total
VotingPower 11.73% of LP
Units
Managing
Partners
BRH
Holdings
L.P.
AGM
Management
LLC (Our
Contributing
Partners
Class A
Shareholders
(Class A
BRH
Holdings GP.
Ltd. (Class B
share)
Apollo Global Management, LLC
(38.01% of Apollo Operating Group Units)
APO Asset Co.,
LLC
APO (FC), LLC APO Corp.
AP Professional
Holdings
L.P.(61.99% of
Apollo Operating
Apollo Operating Group
38.01%of the LP Units of Certain
Apollo Operating Group Entities
38.01%of the LP Units of Certain
Apollo Operating Group Entities
38.01%of the LP Units of Certain
Apollo Operating Group Entities
GP
GP
88.27% of
LPUnits
29.51% of Total
VotingPower
Source: Company Reports
October 23, 2013 Bulent Ozcan (212) 863-4818; bulent.ozcan@rbccm.com 53
Apollo Global Management, LLC
Share structure Class A shares were issued to the public through an initial public offering
(IPO) in April 2011 and are publicly traded on the New York Stock Exchange. These shares
provide economic interest, i.e., pay dividends out of the holding company. In addition, Class
A shareholders (excluding strategic investors) are entitled to one vote per share. Strategic
Investors, who hold 31.73% of the total Class A shares, do not have voting rights. Class B
shares issued to BRH Holdings GP Ltd., a general partner holdings owned and controlled by
managing partners. They have no economic rights, i.e., holders of Class B shares do not
receive dividends and do not have liquidation rights. Class B shares provide the partners with
a voting interest in the management company.
Economic interest: Class A shares represent 38.01% of economic interests in Apollo
Operating Group. Strategic Investors holding Class A shares represent 16.31% (16.6% at the
time of IPO) of economic interests and the remaining 21.69% of economic interests are
represented by the Class A shareholders other than Strategic investors. Class A shares are
entitled to 100% of any distribution declared by the board of directors for Apollo Global
Management LLC.
Voting rights: Holders of Class A shares (other than the strategic investors and their affiliates,
who have no voting rights) and holders of Class B shares vote together as a single class on all
matters submitted to shareholders for their vote approval. The Class A shares (other than
those of the strategic investors) hold 29.51% of combined voting power and Class B shares
have 70.49% of combined voting power as of June 30, 2013. Thus, the managing partners are
on par with public shareholders as they hold majority voting rights and indirect ownership of
54.72% in Apollo (the remaining 7.27% of beneficial ownership is with the contributing
partners).
October 23, 2013 Bulent Ozcan (212) 863-4818; bulent.ozcan@rbccm.com 54
Apollo Global Management, LLC
Management Team
Exhibit 55: Management team
Name Age Title Background
Leon Black 61 Chairman, Chief
Executive Officer and
Director
Mr. Leon Black is Apollo’s Chairman of the Board of Directors and
Chief Executive Officer. He is also a Managing Partner of Apollo
Management LP. Mr. Black founded Lion Advisors LP and Apollo
Management LP in the year 1990. From 1977 to 1990, he held
various positions at Drexel Burnham Lambert Incorporated, including
Managing Director, head of the Mergers & Acquisitions Group and
co-head of the Corporate Finance Department. At present, he is also
serving as the general partner of AP Alternative Assets and is on the
boards of directors of The New York City Partnership and Sirius XM
Radio Inc. He graduated from Dartmouth College majoring in
Philosophy and History in 1973. Mr. Black received an MBA from
Harvard Business School in 1975.
Joshua Harris 48 Senior Managing Director
and Director
Mr. Joshua Harris is serving as a Senior Managing Director and a
member of the board of directors of Apollo. He is also the co-founder
and Managing Partner of Apollo Management LP. Currently, Mr.
Harris serves on the boards of directors of LyondellBasell Industries
B.V, Momentive Performance Materials Holdings LLC, the holding
company for Alcan Engineered Products, CEVA Group plc and Berry
Plastics Group Inc. Before 1990, he was a member of the Mergers
and Acquisitions Group of Drexel Burnham Lambert Incorporated. He
attained a BS in Economics from the University of Pennsylvania’s
Wharton School of Business and received his MBA from Harvard
Business School.
Marc Rowan 50 Senior Managing Director
and Director
Mr. Marc Rowan serves as a Senior Managing Director and member
of the Board of Directors of Apollo. He is the co-founder and
Managing Partner of Apollo Management LP. Before 1990, he took
care of responsibilities including merger structure negotiation, high
yield financing and transaction idea generation as a member of
Drexel Burnham Lambert Incorporated’s Mergers & Acquisitions
Group. At present, he is serving on the boards of directors for the
following portfolio companies: Caesars Entertainment Corporation,
Athene Holding Ltd. and Norwegian Cruise Lines. He completed his
BS and MBA in Finance from the University of Pennsylvania’s
Wharton School of Business. He holds 26 years of experience in
financing, analyzing and investing in public and private companies.
October 23, 2013 Bulent Ozcan (212) 863-4818; bulent.ozcan@rbccm.com 55
Apollo Global Management, LLC
Name Age Title Background
Marc Spilker 48 President Mr. Marc Spilker joined Apollo in 2010 as President. He joined
Goldman Sachs in 1990 and held various positions, some of which
include head of Fixed Income, Currency and Commodities in Japan
(1997 to 2000), head of Global Alternative Asset Management (2006)
and Chief Operating Officer (2007). After 20 years at Goldman Sachs,
he was the co-head of the Investment Management Division and a
member of the firm-wide Management Committee. He retired from
Goldman Sachs in May 2010. Mr. Spilker graduated from the
Wharton School of the University of Pennsylvania with a BS in
Economics.
Martin Kelly 45 Chief Financial Officer Mr. Martin Kelly joined Apollo in 2012 as Chief Financial Officer. Prior
to Apollo, he was with Barclays and Lehman Brothers (from 2000 to
2012) in various leadership roles, the most recent being Managing
Director, Chief Financial Officer of the Americas and Global Head of
Financial Control for the Corporate and Investment Bank. Before
that, he worked with PricewaterhouseCoopers for 13 years and,
from 1994 to 2004, he served in the Financial Services Group of PWC
in New York. Mr. Kelly was made a partner of the firm in 1999. He
attained a Bachelor of Commerce degree (major in finance and
accounting) in 1989 from the University of New South Wales.
Barry Giarraputo 49 Chief Accounting Officer
and Controller
Mr. Giarraputo joined Apollo as Chief Accounting Officer and
Controller in 2006. Before that, he was serving as Senior Managing
Director at Bear Stearns & Co. for over nine years. Prior to that, for
over 12 years Mr. Barry Giarraputo was with the accounting and
auditing firm of PricewaterhouseCoopers LLP. As a member of its
Audit and Business Services Group, he was responsible for various
capital markets clients. He graduated with a BBA in Accountancy
from Baruch College in 1985.
John Suydam 52 Chief Legal Officer and
Chief Compliance Officer
Mr. Suydam joined Apollo as Chief Legal Officer and Chief
Compliance Officer in 2006. Prior to that, from 2002 through 2006,
he was head of Mergers & Acquisitions and co-head of the Corporate
Department at O’Melveny & Myers LLP. Before that, he was with law
firm O’Sullivan LLP as chairman and was responsible for representing
private equity investors. Currently, he is also serving on the board of
the Environmental Solutions Worldwide Inc. and the Big Apple
Circus. He completed his JD from New York University and graduated
from the State University of New York at Albany with a BA in History.
October 23, 2013 Bulent Ozcan (212) 863-4818; bulent.ozcan@rbccm.com 56
Apollo Global Management, LLC
Valuation Framework
We value Apollo Global Management, LLC using a “one plus a half methodology”, which is a
deviation from the valuation approach we have used for traditional asset managers. Under
this method, earnings derived from fee-based earnings (asset management fees) are valued
using a peer traditional asset management multiple, while earnings attributed to incentive
income (performance fees) are valued a 50% discount to peer traditional asset management
multiples.
Management fees earned by Apollo are higher than those earned by traditional long-only
fund managers, justifying a premium to peer P/E multiples. However, we are not applying a
premium to the peer multiple to value fee-based earnings. As for incentive income, we apply
a 50% discount to earnings related to incentive income. We believe a discount is justified as
performance fees are more volatile than fee-based earnings and difficult to project.
Our price target for Apollo Global Management LLC Class A shares is $35. We arrive at our
price target using a price-to-earnings multiple of 18.0x on 2014 estimated fee-based earnings
of $0.85 per share. We value earnings based on management fees at $15.39.
Moreover, we value incentive income based on a price-to-earnings multiple of 9.0x and 2014
estimated incentive income EPS of $2.20. The multiple of 9.0x represents a 50% discount to
the fee-based earnings multiple. We value earnings based on incentive income at $19.84 per
share. The sum of the two valuations leads us to our price target of $35 for Apollo Global
Management, LLC.
Exhibit 56: Price target based on one-plus-a-half-methodology
Valuation
2014 Management Fee EPS $0.85
P/E Multiple 18.0x
Per Share $15.39
2014 Incentive Income EPS $2.20
P/E Multiple 9.0x
Per Share $19.84
Price Target $35
Source: RBC Capital Markets estimates
Our $35 base case scenario valuation is based on these 2014 assumptions: weighted average
portfolio returns of 12% in Private Equity; weighted average portfolio returns of 11.0% in
Credit; weighted average portfolio returns of 10.0% in Real Estate.
Our upside scenario results in $0.85 in management fee earnings per share and $2.87 in
incentive income earnings per share. We are applying a P/E multiple of 19.0x to management
fee earnings and 9.5x to incentive income earnings to arrive at our $43 upside valuation.
The 2014 assumptions for our upside scenario are as follows: weighted average portfolio
returns of 15.7% in Private Equity; weighted average portfolio returns of 13.2% in Credit;
weighted average portfolio returns of 13.0% in Real Estate.
October 23, 2013 Bulent Ozcan (212) 863-4818; bulent.ozcan@rbccm.com 57
Apollo Global Management, LLC
Exhibit 57: Upside scenario based on one-plus-a-half-methodology
Valuation
2014 Management Fee EPS $0.85
P/E Multiple 19.0x
Per Share $16.23
2014 Incentive Income EPS $2.87
P/E Multiple 9.5x
Per Share $27.22
Price Target $43
Source: RBC Capital Markets estimates
Our downside scenario results in $0.85 in management fee earnings per share and $1.62 in
incentive income earnings per share. We are applying a P/E multiple of 14x to management
fee earnings and 7x to incentive income earnings to arrive at our $23 downside valuation.
The downside P/E multiple reflects a sell-off in the markets due to concerns about the
economy.
The 2014 assumptions for our downside scenario are as follows: Weighted average portfolio
returns of 8.4% in Private Equity; weighted average portfolio returns of 9.9% in Credit;
weighted average portfolio returns of 5.0% in Real Estate.
Exhibit 58: Downside scenario based on one-plus-a-half-methodology
Valuation
2014 Management Fee EPS $0.85
P/E Multiple 14.0x
Per Share $11.97
2014 Incentive Income EPS $1.62
P/E Multiple 7.0x
Per Share $11.33
Price Target $23
Source: RBC Capital Markets estimates
October 23, 2013 Bulent Ozcan (212) 863-4818; bulent.ozcan@rbccm.com 58
Apollo Global Management, LLC
Risks and Price Target Impediments
Weaker-than-expected realizations could lead to a shortfall in distributable
earnings
Apollo, like other alternative asset managers, derives a large portion of its earnings from
realizations. Investors in the common shares of publicly traded companies prefer to invest in
firms that are in the “harvesting” period and can generate strong cash earnings and
dividends. Given the significant holding of publicly traded portfolio companies, investor
expectations for realizations are high.
Adverse capital market and economic conditions could impact Apollo’s earnings
Declining equity markets could lead to lower than expected realization activity as exit
opportunities would be subdued. This would lead to a potential shortfall in distributions and
lower incentive income. Apollo earns management fees based on fee-based assets under
management. A decline in the value of assets under management could lead to lower
management fee revenues and earnings. Apollo relies on debt financing for potential
acquisitions. An inability to obtain committed debt financing or an increase in interest rates
could lead to declining investment returns and earnings. Likewise, portfolio companies’
difficulties in tapping the debt market for financing could lead to subpar operating results.
This, in turn, would lead to lower valuations and earnings.
Weak investment performance could impact earnings and result in declining assets
under management
Weaker than expected fund performance could lead to netting holes, lower incentive fees
and potentially, to clawbacks. A majority of the funds have to meet certain investment
return thresholds before the company can earn any carry and incentive income.
Furthermore, investors could reduce their investments and redeem assets if performance
does not meet their return requirement. Lower AUM will lead to lower fee-based earnings.
Weak fund performance could also make future fund-raising efforts more difficult.
Changes in the tax code could negatively impact the company’s share
Changes to the US federal tax law could have a negative impact on the share price. Currently,
carried interest is treated as a capital gain and not ordinary income. If carried interest
income were to be treated as ordinary fee income, the company’s share price could be
negatively impacted as this would affect dividends.
Key person risk
Retention of the company’s founder such as Leon Black, Marc Rowan and Josh Harris, and
other key senior managing directors is important to Apollo. A departure of key personnel and
loss of their services could have an adverse impact on the company’s ability to raise and
retain capital. Departure of the company’s principals could also lead to the departure of
highly qualified employees. Several funds have “key person” provisions, which provide
investors with the right to redeem their investments should a senior employee (other than
the principals) leave the firm. A loss of a key person could negatively affect fund
performance.
October 23, 2013 Bulent Ozcan (212) 863-4818; bulent.ozcan@rbccm.com 59
Apollo Global Management, LLC
Appendix 1: Portfolio companies as of December 31, 2012
Company Initial Investment Fund (s) Buyout Type Industry Region
EP Energy LLC 2012 Fund VII & ANRP Corporate Carve-outs Oil & Gas, North America
Great Wolf Resorts 2012 Fund VII Opportunistic Buyouts Media, Entertainment &
Cable
North America
Pinnacle - Jimmy Sanders 2012 Fund VII & ANRP Opportunistic Buyouts Agriculture North America
Talos 2012 Fund VII & ANRP Opportunistic Buyouts Oil & Gas North America
Taminco 2012 Fund VII Opportunistic Buyouts Chemicals Western Europe
Ascometal 2011 Fund VII & ANRP Corporate Carve-outs Materials Western Europe
Brit Insurance 2011 Fund VII Opportunistic Buyouts Insurance Western Europe
CORE Media Group (formerly CKx) 2011 Fund VII Opportunistic Buyouts Media, Entertainment &
Cable
North America
Sprouts Farmers Markets 2011 Fund VI Corporate Carve-outs Food Retail North America
Welspun 2011 Fund VII & ANRP Opportunistic Buyouts Materials India
Aleris International 2010 Fund VII & VI Distressed Buyouts Building Products Global
Athlon 2010 Fund VII Opportunistic Buyouts Oil & Gas North America
CKE Restaurants Inc. 2010 Fund VII Opportunistic Buyouts Food Retail North America
Constellium (formerly Alcan) 2010 Fund VII Corporate Carve-outs Materials Western Europe
EVERTEC 2010 Fund VII Corporate Carve-outs Financial Services Puerto Rico
Gala Coral Group 2010 Fund VII & VI Distressed Buyouts Gaming & Leisure Western Europe
LyondellBasell 2010 Fund VII & VI Distressed Buyouts Chemicals Global
Monier 2010 Fund VII Distressed Buyouts Building Products Western Europe
Veritable Maritime 2010 Fund VII Opportunistic Buyouts Shipping North America
Charter Communications 2009 Fund VII & VI Distressed Buyouts Media, Entertainment &
Cable
North America
Dish TV 2009 Fund VII Opportunistic Buyouts Media, Entertainment &
Cable
India
Caesars Entertainment 2008 Fund VI Opportunistic Buyouts Gaming & Leisure North America
Norwegian Cruise Line 2008 Fund VI Opportunistic Buyouts Cruise North America
Claire’s 2007 Fund VI Opportunistic Buyouts Specialty Retail Global
Countrywide 2007 Fund VI Opportunistic Buyouts Real Estate Services Western Europe
Jacuzzi Brands 2007 Fund VI Opportunistic Buyouts Building Products Global
Noranda Aluminum 2007 Fund VI Corporate Carve-outs Materials North America
Prestige Cruise Holdings 2007 Fund VII & VI Opportunistic Buyouts Cruise North America
Realogy 2007 Fund VI Opportunistic Buyouts Real Estate Services North America
Vantium 2007 Fund VII Other Investments Business Services North America
Berry Plastics(1)
2006 Fund VI & V Corporate Carve-outs Packaging & Materials North America
CEVA Logistics(2)
2006 Fund VI Corporate Carve-outs Logistics Western Europe
Rexnord(3)
2006 Fund VI Opportunistic Buyouts Diversified Industrial North America
SourceHOV(4)
2006 Fund V Opportunistic Buyouts Financial Services North America
Verso Paper 2006 Fund VI Corporate Carve-outs Paper Products North America
Affinion Group 2005 Fund V Corporate Carve-outs Financial Services North America
Metals USA 2005 Fund V Opportunistic Buyouts Distribution &
Transportation
North America
PLASE Capital 2003 Fund V Opportunistic Buyouts Financial Services North America
Momentive Performance Materials 2000/2004/2006 Fund IV, V & VI Corporate Carve-outs Chemicals North America
Quality Distribution 1998 Fund III Opportunistic Buyouts Distribution &
Transportation
North America
Debt Investment Vehicles - Fund VII Various Fund VII Debt Investments Various Various
Debt Investment Vehicles - Fund VI Various Fund VI Debt Investments Various Various
Debt Investment Vehicles - Fund V Various Fund V Debt Investments Various Various
Source: Company reports; RBC Capital Markets
October 23, 2013 Bulent Ozcan (212) 863-4818; bulent.ozcan@rbccm.com 60
Apollo Global Management, LLC
Appendix 2: Largest investments across Private Equity (2Q13)
Estimated
Portfolio Company Name Capital at Work Remaining Value
Prestige $880 $781
Momentive Performance Materials(2)
808 1,254
EP Energy 808 1,054
Norwegian Cruise Line 731 1,772
LyondellBasell Industries(1)
473 473
Claire’s Stores(2)
436 734
Realogy(3)
410 965
Athlon Energy 330 781
Taminco 301 833
Rexnord 231 812
Berry Plastics Group 190 1,134
Sprouts 137 655
(1) Includes all current investments in LyondellBasell across Fund VI and VII calculated by tracking all related cash flows
(2) Investment is comprised of both debt and equity positions
(3) Exited investment in July 2013
Source: Company reports; RBC Capital Markets
October 23, 2013 Bulent Ozcan (212) 863-4818; bulent.ozcan@rbccm.com 61
Apollo Global Management, LLC
Appendix 3: Our understanding of the Athene Relationship
Unaffiliated General
Partner (55%
ownership)
Apollo Principal
Holdings III (Affiliate
of Apollo - 45%)
Apollo Global
Management
AAA MIP Limited
Holds 100% of
general partners
interest; effectively
managing AAA
Investments
business and affairs
Apollo Principal
Holdings III (Affiliate
of Apollo - 45%)
Unaffiliated General
Partner (55%
ownership)
AAA Associates LP Apollo Alternative
Assets LP
(Implements
investment policies
and procedures)
Holds 100% of
general partners
interest
Manages daily affairs AAA Guernsey Limited
(Managing General
Partner
AAA Investments LP AAA holds 100% of
limited partnership
interest
AP Alternative Assets
(NYSE Euronext: AAA)
Holders of Common
Units (Limited
Partners)
Through AAA
Investments LP, AP
Alternative Assets
and AAA Associates
make investment
decision
Capital is deployed
through Apollo Life Re
Ltd. , which owns the
majority of Athene's
equity
Apollo Life Re Ltd (an
Apollo-sponsored
vehicle that owns 73%
of Athene's equity)
An Apollo-sponsored
entity that owns the
majority of equity in
Athene Holding Ltd.
Athene Holding Ltd -
direct or indirect
parent of:
Athene Asset
Management LLC
(investment manager)
Athne Life Re Ltd.
(focused on fixed
annuity reinsurance
sector)
Athene Annuity & Life
Assurance Company
(focused on retail
sales and reinsurance
in the retirement
services market)
Athene Life Insurance
Company (focused on
funding agreement
backed note and
funding agreement
markets)
Presidential Life
Corporation (focused
on selling fixed
annuity products
principally in New
York through
Presidential Life
Insurance Company)
Aviva USA
Corporation (focused
on selling fixed
annuity and life
insurance products
through Aviva Life and
Annuity Company
(Iowa-domiciled) and
Aviva Life & Annuity
Company of New
York)
Source: Company reports; RBC Capital Markets
Apollo Global Management’s subsidiary Apollo Alternative Assets LP manages AP Alternative
Assets and AAA Investments LP’s day-to-day operations.
Apollo Global Management also has a 45% ownership in AAA MIP Limited, which is the
general partner to AAA Associates LP and effectively manages AAA Investments LP’s business
and affairs.
Apollo Global Management also as a 45% ownership in AAA Guernsey Limited, which is the
general partner to AP Alternative Assets, and, as such, manages the business and affairs of
AP Alternative Assets (“AAA”).
AP Alternative Assets makes investments (puts money to work) through AAA Investments.
However, capital is deployed through Apollo Life Re Ltd. This vehicle owns 73% of Athene’s
equity.
October 23, 2013 Bulent Ozcan (212) 863-4818; bulent.ozcan@rbccm.com 62
Apollo Global Management, LLC
Source: Company filings; RBC Capital Markets Estimate
($ in millions) 1QA 2QA 3QE 4QE 1QE 2QE 3QE 4QE 2012A 2013E 2014E
Management Business
Advisory and transaction fees from affiliates $47.4 $65.1 $56.8 $59.8 $60.2 $56.9 $57.6 $58.3 $150.0 $229.1 $232.9
Management fees from affiliates 164.3 169.3 167.8 200.5 201.5 202.5 203.6 204.6 623.0 701.9 812.2
Carried interest income from affiliates:
Realized gains 9.0 10.1 10.2 10.2 10.3 10.3 10.4 10.4 37.8 39.5 41.3
Total management business revenues $220.7 $244.5 $234.7 $270.6 $272.0 $269.7 $271.5 $273.3 $810.8 $970.5 $1,086.5
Equity-based compensation $17.4 $16.8 $17.6 $18.5 $19.5 $20.6 $21.8 $23.1 $68.9 $70.4 $85.0
Salary, bonus and benefits 73.4 69.3 70.8 67.8 70.1 67.7 68.3 68.9 274.6 281.3 274.9
Total compensation based expenses $90.8 $86.1 $88.4 $86.4 $89.6 $88.3 $90.1 $92.0 $343.5 $351.7 $360.0
Total non-compensation expenses $67.6 $71.3 $79.1 $82.8 $83.1 $82.9 $83.7 $84.5 256.6 300.5 334.2
Total management business expenses $158.4 $157.4 $167.5 $169.2 $172.7 $171.3 $173.8 $176.5 $600.1 $652.2 $694.2
Other income (loss) 7.2 5.2 5.3 5.3 5.4 5.4 5.5 5.5 21.0 23.0 21.8
Non-controlling interest (3.5) (3.2) (3.2) (3.2) (3.2) (3.2) (3.2) (3.2) (8.7) (13.1) (12.8)
Management Business Economic Net Income $66.0 $89.1 $69.3 $103.4 $101.4 $100.7 $100.0 $99.1 $223.0 $328.1 $401.2
Incentive Business
Carried interest income (loss)
Unrealized gains (losses) $771.4 ($574.9) ($78.3) ($123.0) ($145.2) ($138.6) ($114.2) ($97.2) $1,166.4 ($4.8) ($495.2)
Realized gains 345.2 840.5 542.8 545.7 575.8 575.4 552.8 539.0 997.2 2,274.2 2,243.0
Total carried interest income (loss) $1,116.6 $265.6 $464.5 $422.7 $430.6 $436.8 $438.6 $441.8 $2,163.6 $2,269.4 $1,747.8
Profit sharing expense
Unrealized profit sharing expense $272.8 ($219.6) ($32.6) ($52.7) ($62.7) ($59.7) ($48.7) ($41.1) $426.1 ($32.1) ($212.2)
Realized profit sharing expense 150.8 343.8 239.2 240.7 254.5 254.6 244.6 238.6 445.4 974.5 992.3
Total profit sharing expense $423.6 $124.2 $206.6 $188.0 $191.8 $194.9 $195.9 $197.6 $871.5 $942.4 $780.1
Incentive fee compensation $0.0 $3.0 $3.0 $3.0 $3.0 $3.0 $3.0 $3.0 $0.7 $9.0 $12.0
Other income, net - 0.2 - - - - - - - 0.2 -
Net gains (losses) from investment activities 4.0 (5.7) (5.9) (6.0) (6.2) (6.4) (6.6) (6.8) (1.1) (13.6) (26.1)
Income (loss) from equity method investments 29.4 19.3 35.4 22.0 24.5 26.2 26.4 28.2 121.2 106.1 105.2
Other income (loss) $33.4 $13.8 $29.6 $15.9 $18.2 $19.8 $19.8 $21.3 $120.1 $92.7 $79.2
Incentive Business Economic Net Income (Loss) $726.4 $152.2 $284.5 $247.6 $254.0 $258.8 $259.5 $262.6 $1,411.5 $1,410.7 $1,034.8
Total Economic Net Income (Loss) $792.4 $241.3 $353.8 $351.0 $355.5 $359.5 $359.5 $361.7 $1,634.5 $1,738.8 $1,436.1
Income tax (provision) benefit on ENI (51.1) (43.5) (53.1) (52.7) (49.8) (50.3) (50.3) (50.6) (158.6) (200.3) (201.1)
Total Economic Net Income (Loss) After Taxes $741.3 $197.8 $300.7 $298.4 $305.7 $309.1 $309.1 $311.1 $1,475.9 $1,538.5 $1,235.0
Non-GAAP Weighted average diluted shares outstanding 392.1 393.8 395.9 398.4 401.0 402.6 404.2 406.9 386.2 395.1 403.7
Non-GAAP diluted shares outstanding (EOP) 393.3 395.5 396.3 400.6 401.4 403.8 404.6 409.1 392.6 396.4 404.7
Total ENI After Taxes per Share $1.89 $0.50 $0.76 $0.75 $0.76 $0.77 $0.76 $0.76 $3.82 $3.89 $3.06
Total fee based earnings $62.7 $81.3 $61.3 $95.5 $87.2 $86.6 $86.0 $85.3 $201.4 $290.3 $345.1
Fee based earnings per share $0.16 $0.21 $0.15 $0.24 $0.22 $0.22 $0.21 $0.21 $0.52 $0.73 $0.85
Incentive income per share $1.73 $0.30 $0.60 $0.51 $0.54 $0.55 $0.55 $0.56 $3.30 $3.16 $2.20
Total distributable earnings $280.7 $605.5 $396.6 $433.0 $445.1 $445.1 $432.9 $425.5 $855.2 $1,715.9 $1,748.6
Distributable earnings per share $0.71 $1.51 $1.00 $1.08 $1.11 $1.10 $1.07 $1.04 $2.18 $4.33 $4.32
Distributions $0.57 $1.32 $0.90 $1.08 $1.00 $0.99 $0.96 $0.94 $1.94 $3.87 $3.89
Income Statement Driver
Income tax provision on ENI - rate 6.4% 18.0% 15.0% 15.0% 14.0% 14.0% 14.0% 14.0% 9.7% 11.5% 14.0%
Asset Rollforward - Fee Earning Assets ($ in mm)
Beginning Balance $81,934 $81,633 $79,290 $79,933 $125,557 $126,724 $127,872 $129,034 $58,121 $81,934 $125,557
Income (Loss) 173 2,917 695 707 1,284 1,305 1,325 1,346 1,392 4,492 5,260
Subscriptions/Capital raised 1,079 1,084 918 915 1,704 1,700 1,696 1,691 5,873 3,996 6,791
Other inflows/Acquisitions - - - 45,000 - - - - 21,276 45,000 -
Distributions (911) (4,298) (1,734) (1,764) (2,685) (2,722) (2,725) (2,741) (3,728) (8,706) (10,873)
Redemptions (370) (340) - - - - - - (908) (710) -
Net segment transfers - - - - - - - - - - -
Net movement between fee gen. to non-fee gen. 165 256 - - - - - - (565) 421 -
Leverage (437) (1,962) 764 766 863 865 867 868 473 (869) 3,464
Ending Balance $81,633 $79,290 $79,933 $125,557 $126,724 $127,872 $129,034 $130,199 $81,934 $125,557 $130,199
Asset Rollforward - Total Assets ($ in mm)
Beginning Balance $113,379 $114,269 $113,116 $113,869 $159,600 $160,840 $162,059 $163,291 $75,222 $113,379 $159,600
Income (Loss) 4,057 2,273 970 984 1,562 1,584 1,606 1,627 12,039 8,284 6,379
Subscriptions/Capital raised 1,200 6,926 947 943 1,752 1,748 1,744 1,739 6,643 10,017 6,983
Other inflows/Acquisitions - - - 45,000 - - - - 23,629 45,000 -
Distributions (3,396) (7,186) (2,164) (2,196) (3,075) (3,113) (3,117) (3,134) (10,858) (14,943) (12,439)
Redemptions (353) (665) - - - - - - (1,222) (1,018) -
Net movement between fee gen. to non-fee gen. - - - - - - - - - - -
Leverage (618) (2,505) 1,000 1,000 1,000 1,000 1,000 1,000 4,880 (1,123) 4,000
Adjustments - 4 - - - - - - 3,046 4 -
Ending Balance $114,269 $113,116 $113,869 $159,600 $160,840 $162,059 $163,291 $164,523 $113,379 $159,600 $164,523
2013 2014
October 23, 2013 Bulent Ozcan (212) 863-4818; bulent.ozcan@rbccm.com 63
Apollo Global Management, LLC
Required Disclosures
Conflicts Disclosures
The analyst(s) responsible for preparing this research report received compensation that is based upon various factors, including
total revenues of the member companies of RBC Capital Markets and its affiliates, a portion of which are or have been generated
by investment banking activities of the member companies of RBC Capital Markets and its affiliates.
Please note that current conflicts disclosures may differ from those as of the publication date on, and as set forth in,
this report. To access current conflicts disclosures, clients should refer to https://www.rbccm.com/GLDisclosure/PublicWeb/
DisclosureLookup.aspx?entityId=1 or send a request to RBC CM Research Publishing, P.O. Box 50, 200 Bay Street, Royal Bank Plaza,
29th Floor, South Tower, Toronto, Ontario M5J 2W7.
RBC Capital Markets, LLC makes a market in the securities of Apollo Global Management, LLC.
A partner, director or officer of a member company of RBC Capital Markets or one of its affiliates, or an analyst involved in the
preparation of a report on Apollo Global Management, LLC has, during the preceding 12 months, provided services for Apollo
Global Management, LLC for remuneration other than normal course investment advisory or trade execution services.
The author is employed by RBC Capital Markets, LLC, a securities broker-dealer with principal offices located in New York, USA.
Explanation of RBC Capital Markets Equity Rating System
An analyst's 'sector' is the universe of companies for which the analyst provides research coverage. Accordingly, the rating assigned
to a particular stock represents solely the analyst's view of how that stock will perform over the next 12 months relative to
the analyst's sector average. Although RBC Capital Markets' ratings of Top Pick (TP)/Outperform (O), Sector Perform (SP), and
Underperform (U) most closely correspond to Buy, Hold/Neutral and Sell, respectively, the meanings are not the same because
our ratings are determined on a relative basis.
Ratings
Top Pick (TP): Represents analyst's best idea in the sector; expected to provide significant absolute total return over 12 months
with a favorable risk-reward ratio.
Outperform (O): Expected to materially outperform sector average over 12 months.
Sector Perform (SP): Returns expected to be in line with sector average over 12 months.
Underperform (U): Returns expected to be materially below sector average over 12 months.
Risk Rating
As of March 31, 2013, RBC Capital Markets suspends its Average and Above Average risk ratings. The Speculative risk rating reflects
a security's lower level of financial or operating predictability, illiquid share trading volumes, high balance sheet leverage, or limited
operating history that result in a higher expectation of financial and/or stock price volatility.
Distribution of Ratings
For the purpose of ratings distributions, regulatory rules require member firms to assign ratings to one of three rating categories
- Buy, Hold/Neutral, or Sell - regardless of a firm's own rating categories. Although RBC Capital Markets' ratings of Top Pick(TP)/
Outperform (O), Sector Perform (SP), and Underperform (U) most closely correspond to Buy, Hold/Neutral and Sell, respectively,
the meanings are not the same because our ratings are determined on a relative basis (as described above).
Distribution of Ratings
RBC Capital Markets, Equity Research
As of 30-Sep-2013
Investment Banking
Serv./Past 12 Mos.
Rating Count Percent Count Percent
BUY [Top Pick & Outperform] 769 51.00 271 35.24
HOLD [Sector Perform] 656 43.50 179 27.29
SELL [Underperform] 83 5.50 13 15.66
October 23, 2013 Bulent Ozcan (212) 863-4818; bulent.ozcan@rbccm.com 64
Apollo Global Management, LLC
References to a Recommended List in the recommendation history chart may include one or more recommended lists or model
portfolios maintained by RBC Wealth Management or one of its affiliates. RBC Wealth Management recommended lists include
a former list called the Prime Opportunity List (RL 3), the Guided Portfolio: Prime Income (RL 6), the Guided Portfolio: Large Cap
(RL 7), the Guided Portfolio: Dividend Growth (RL 8), the Guided Portfolio: Midcap 111 (RL 9), the Guided Portfolio: ADR (RL 10),
and the Guided Portfolio: Global Equity (U.S.) (RL 11). RBC Capital Markets recommended lists include the Strategy Focus List
and the Fundamental Equity Weightings (FEW) portfolios. The abbreviation 'RL On' means the date a security was placed on a
Recommended List. The abbreviation 'RL Off' means the date a security was removed from a Recommended List.
Equity Valuation and Risks
For valuation methods used to determine, and risks that may impede achievement of, price targets for covered companies, please
see the most recent company-specific research report at https://www.rbcinsight.com or send a request to RBC Capital Markets
Research Publishing, P.O. Box 50, 200 Bay Street, Royal Bank Plaza, 29th Floor, South Tower, Toronto, Ontario M5J 2W7.
Conflicts Policy
RBC Capital Markets Policy for Managing Conflicts of Interest in Relation to Investment Research is available from us on request.
To access our current policy, clients should refer to
https://www.rbccm.com/global/file-414164.pdf
or send a request to RBC Capital Markets Research Publishing, P.O. Box 50, 200 Bay Street, Royal Bank Plaza, 29th Floor, South
Tower, Toronto, Ontario M5J 2W7. We reserve the right to amend or supplement this policy at any time.
Dissemination of Research and Short-Term Trade Ideas
RBC Capital Markets endeavors to make all reasonable efforts to provide research simultaneously to all eligible clients, having
regard to local time zones in overseas jurisdictions. RBC Capital Markets' research is posted to our proprietary websites to ensure
eligible clients receive coverage initiations and changes in ratings, targets and opinions in a timely manner. Additional distribution
may be done by the sales personnel via email, fax or regular mail. Clients may also receive our research via third-party vendors.
Please contact your investment advisor or institutional salesperson for more information regarding RBC Capital Markets' research.
RBC Capital Markets also provides eligible clients with access to SPARC on its proprietary INSIGHT website. SPARC contains market
color and commentary, and may also contain Short-Term Trade Ideas regarding the securities of subject companies discussed in this
or other research reports. SPARC may be accessed via the following hyperlink: https://www.rbcinsight.com. A Short-Term Trade
Idea reflects the research analyst's directional view regarding the price of the security of a subject company in the coming days or
weeks, based on market and trading events. A Short-Term Trade Idea may differ from the price targets and/or recommendations
in our published research reports reflecting the research analyst's views of the longer-term (one year) prospects of the subject
company, as a result of the differing time horizons, methodologies and/or other factors. Thus, it is possible that the security
October 23, 2013 Bulent Ozcan (212) 863-4818; bulent.ozcan@rbccm.com 65
Apollo Global Management, LLC
of a subject company that is considered a long-term 'Sector Perform' or even an 'Underperform' might be a short-term buying
opportunity as a result of temporary selling pressure in the market; conversely, the security of a subject company that is rated
a long-term 'Outperform' could be considered susceptible to a short-term downward price correction. Short-Term Trade Ideas
are not ratings, nor are they part of any ratings system, and RBC Capital Markets generally does not intend, nor undertakes any
obligation, to maintain or update Short-Term Trade Ideas. Short-Term Trade Ideas discussed in SPARC may not be suitable for all
investors and have not been tailored to individual investor circumstances and objectives, and investors should make their own
independent decisions regarding any Short-Term Trade Ideas discussed therein.
Analyst Certification
All of the views expressed in this report accurately reflect the personal views of the responsible analyst(s) about any and all of
the subject securities or issuers. No part of the compensation of the responsible analyst(s) named herein is, or will be, directly or
indirectly, related to the specific recommendations or views expressed by the responsible analyst(s) in this report.
The Global Industry Classification Standard (“GICS”) was developed by and is the exclusive property and a service mark of MSCI Inc. (“MSCI”) and Standard & Poor’s Financial Services
LLC (“S&P”) and is licensed for use by RBC. Neither MSCI, S&P, nor any other party involved in making or compiling the GICS or any GICS classifications makes any express or implied
warranties or representations with respect to such standard or classification (or the results to be obtained by the use thereof), and all such parties hereby expressly disclaim all warranties
of originality, accuracy, completeness, merchantability and fitness for a particular purpose with respect to any of such standard or classification. Without limiting any of the foregoing,
in no event shall MSCI, S&P, any of their affiliates or any third party involved in making or compiling the GICS or any GICS classifications have any liability for any direct, indirect, special,
punitive, consequential or any other damages (including lost profits) even if notified of the possibility of such damages.
Disclaimer
RBC Capital Markets is the business name used by certain branches and subsidiaries of the Royal Bank of Canada, including RBC Dominion Securities Inc., RBC
Capital Markets, LLC, RBC Europe Limited, RBC Capital Markets (Hong Kong) Limited, Royal Bank of Canada, Hong Kong Branch and Royal Bank of Canada, Sydney
Branch. The information contained in this report has been compiled by RBC Capital Markets from sources believed to be reliable, but no representation or warranty,
express or implied, is made by Royal Bank of Canada, RBC Capital Markets, its affiliates or any other person as to its accuracy, completeness or correctness. All
opinions and estimates contained in this report constitute RBC Capital Markets' judgement as of the date of this report, are subject to change without notice and
are provided in good faith but without legal responsibility. Nothing in this report constitutes legal, accounting or tax advice or individually tailored investment
advice. This material is prepared for general circulation to clients and has been prepared without regard to the individual financial circumstances and objectives of
persons who receive it. The investments or services contained in this report may not be suitable for you and it is recommended that you consult an independent
investment advisor if you are in doubt about the suitability of such investments or services. This report is not an offer to sell or a solicitation of an offer to buy
any securities. Past performance is not a guide to future performance, future returns are not guaranteed, and a loss of original capital may occur. RBC Capital
Markets research analyst compensation is based in part on the overall profitability of RBC Capital Markets, which includes profits attributable to investment banking
revenues. Every province in Canada, state in the U.S., and most countries throughout the world have their own laws regulating the types of securities and other
investment products which may be offered to their residents, as well as the process for doing so. As a result, the securities discussed in this report may not be
eligible for sale in some jurisdictions. RBC Capital Markets may be restricted from publishing research reports, from time to time, due to regulatory restrictions and/
or internal compliance policies. If this is the case, the latest published research reports available to clients may not reflect recent material changes in the applicable
industry and/or applicable subject companies. RBC Capital Markets research reports are current only as of the date set forth on the research reports. This report is
not, and under no circumstances should be construed as, a solicitation to act as securities broker or dealer in any jurisdiction by any person or company that is not
legally permitted to carry on the business of a securities broker or dealer in that jurisdiction. To the full extent permitted by law neither RBC Capital Markets nor
any of its affiliates, nor any other person, accepts any liability whatsoever for any direct or consequential loss arising from any use of this report or the information
contained herein. No matter contained in this document may be reproduced or copied by any means without the prior consent of RBC Capital Markets.
Additional information is available on request.
To U.S. Residents:
This publication has been approved by RBC Capital Markets, LLC (member FINRA, NYSE, SIPC), which is a U.S. registered broker-dealer and which accepts
responsibility for this report and its dissemination in the United States. Any U.S. recipient of this report that is not a registered broker-dealer or a bank acting in
a broker or dealer capacity and that wishes further information regarding, or to effect any transaction in, any of the securities discussed in this report, should
contact and place orders with RBC Capital Markets, LLC.
To Canadian Residents:
This publication has been approved by RBC Dominion Securities Inc.(member IIROC). Any Canadian recipient of this report that is not a Designated Institution in
Ontario, an Accredited Investor in British Columbia or Alberta or a Sophisticated Purchaser in Quebec (or similar permitted purchaser in any other province) and
that wishes further information regarding, or to effect any transaction in, any of the securities discussed in this report should contact and place orders with RBC
Dominion Securities Inc., which, without in any way limiting the foregoing, accepts responsibility for this report and its dissemination in Canada.
To U.K. Residents:
This publication has been approved by RBC Europe Limited ('RBCEL') which is authorized by the Prudential Regulation Authority and regulated by the Financial
Conduct Authority ('FCA') and the Prudential Regulation Authority, in connection with its distribution in the United Kingdom. This material is not for general
distribution in the United Kingdom to retail clients, as defined under the rules of the FCA. However, targeted distribution may be made to selected retail clients of
RBC and its affiliates. RBCEL accepts responsibility for this report and its dissemination in the United Kingdom.
To Persons Receiving This Advice in Australia:
This material has been distributed in Australia by Royal Bank of Canada - Sydney Branch (ABN 86 076 940 880, AFSL No. 246521). This material has been prepared
for general circulation and does not take into account the objectives, financial situation or needs of any recipient. Accordingly, any recipient should, before acting on
this material, consider the appropriateness of this material having regard to their objectives, financial situation and needs. If this material relates to the acquisition
October 23, 2013 Bulent Ozcan (212) 863-4818; bulent.ozcan@rbccm.com 66
Apollo Global Management, LLC
or possible acquisition of a particular financial product, a recipient in Australia should obtain any relevant disclosure document prepared in respect of that product
and consider that document before making any decision about whether to acquire the product. This research report is not for retail investors as defined in section
761G of the Corporations Act.
To Hong Kong Residents:
This publication is distributed in Hong Kong by RBC Investment Services (Asia) Limited, RBC Investment Management (Asia) Limited and RBC Capital Markets (Hong
Kong) Limited, licensed corporations under the Securities and Futures Ordinance or, by the Royal Bank of Canada, Hong Kong Branch, a registered institution under
the Securities and Futures Ordinance. This material has been prepared for general circulation and does not take into account the objectives, financial situation,
or needs of any recipient. Hong Kong persons wishing to obtain further information on any of the securities mentioned in this publication should contact RBC
Investment Services (Asia) Limited, RBC Investment Management (Asia) Limited, RBC Capital Markets (Hong Kong) Limited or Royal Bank of Canada, Hong Kong
Branch at 17/Floor, Cheung Kong Center, 2 Queen's Road Central, Hong Kong (telephone number is 2848-1388).
To Singapore Residents:
This publication is distributed in Singapore by the Royal Bank of Canada, Singapore Branch and Royal Bank of Canada (Asia) Limited, registered entities granted
offshore bank and merchant bank status by the Monetary Authority of Singapore, respectively. This material has been prepared for general circulation and does
not take into account the objectives, financial situation, or needs of any recipient. You are advised to seek independent advice from a financial adviser before
purchasing any product. If you do not obtain independent advice, you should consider whether the product is suitable for you. Past performance is not indicative
of future performance. If you have any questions related to this publication, please contact the Royal Bank of Canada, Singapore Branch or Royal Bank of Canada
(Asia) Limited.
To Japanese Residents:
Unless otherwise exempted by Japanese law, this publication is distributed in Japan by or through RBC Capital Markets (Japan) Ltd., a registered type one financial
instruments firm and/or Royal Bank of Canada, Tokyo Branch, a licensed foreign bank.
.® Registered trademark of Royal Bank of Canada. RBC Capital Markets is a trademark of Royal Bank of Canada. Used under license.
Copyright © RBC Capital Markets, LLC 2013 - Member SIPC
Copyright © RBC Dominion Securities Inc. 2013 - Member CIPF
Copyright © RBC Europe Limited 2013
Copyright © Royal Bank of Canada 2013
All rights reserved
October 23, 2013 Bulent Ozcan (212) 863-4818; bulent.ozcan@rbccm.com 67
Apollo Global Management, LLC

APO Initiation

  • 1.
    RBC Capital Markets,LLC Bulent Ozcan, CFA (Associate Analyst) (212) 863-4818 bulent.ozcan@rbccm.com Eric N. Berg, CPA (Analyst) (212) 618-7593 eric.berg@rbccm.com Sector Perform NYSE: APO; USD 33.99 Price Target USD 35.00 Scenario Analysis* Downside Scenario 23.00 21% Current Price 33.99 Price Target 35.00 15% Upside Scenario 43.00 38% *Implied Total Returns Key Statistics Shares O/S (MM): 141.8 Dividend: 3.94 Market Cap (MM): 4,820 Yield: 11.6% Priced as of market close, October 23, 2013 ET. RBC Estimates FY Dec 2012A 2013E 2014E Distributable Earnings 2.18 4.33 4.29 ENI 3.82 3.89 3.06 FEAUM (MM) 81,934 125,557 130,199 DPS 1.94 3.87 3.86 Div Yield 5.7% 11.4% 11.4% Distributable Earnings Q1 Q2 Q3 Q4 2012 0.35A 0.29A 0.48A 1.05A 2013 0.71A 1.51A 1.00E 1.08E 2014 1.10E 1.09E 1.06E 1.03E All values in USD unless otherwise noted. October 23, 2013 Apollo Global Management, LLC Top Operator, But Can Vigorous Pace of Realizations Persist? Our View: We are initiating coverage of Apollo Global Management with a Sector Perform rating and a $35 price target. While we expect the firm to aggressively monetize its investments, we are concerned that the current pace of realizations may not be sustainable. Taking a long-term view, we prefer peers that are not as deep into the realization cycle or are broadly diversified with multiple levers to generate promote Key Points: One of the strongest private equity franchises: With an total net IRR of 26% since inception, Apollo’s private equity funds are one of the top performing funds in the industry. Success in PE has translated into AUM growth, specifically in Credit. Total fee earning assets under management (FEAUM) expanded at a CAGR of 25.7% since 2007, outpacing its peers. The addition of Aviva's assets should boost AUM once more. Apollo is spearheading the realization cycle: With about 60% of its private equity assets valued using public market quotes, Apollo's funds are ripe for harvesting in the near term. Apollo's ratio of cash distributions to AUM is at an all time high and could grow further from here. Apollo's shares could outperform its peers in the near term due to strong realizations. However, taking a longer-term view, we cannot get more constructive on the name for the following reasons: Realizations could peak over the next 12 months: We are concerned that given significant monetization activity, Apollo could be entering a period of drought sooner than its peers. While its largest private equity fund, Fund VII, generated a net IRR of 28%, its second largest fund, Fund VI, has produced a net IRR of only 10%. We would expect realizations to slow down meaningfully after Apollo sells down more assets over the next 12 months. It appears that Apollo shares are trading at a premium to peers as investors are expecting strong realizations. We could see a reversion to the mean as the rate of realizations declines after peaking in 2014. Growth in the firm's core franchise, PE, has been slow. While Apollo is now actively raising capital, we believe that deploying this new capital could be difficult: Given current market conditions, we believe that deploying capital the firm is currently raising for Fund VIII, its new flagship private equity fund, could be difficult. While APO is ahead of its peers in terms of "harvesting", it might be raising PE capital post "growing season," when PE opportunities are few and far between. This leaves Apollo with two options: Either deploying the new capital at lower returns or doing fewer deals. At current levels, we believe that a lot of the positive developments are priced into Apollo's shares. Priced as of prior trading day's market close, EST (unless otherwise noted). For Required Conflicts Disclosures, see Page 64.
  • 2.
    Target/Upside/Downside Scenarios Exhibit 1:Apollo Global Management, LLC 50.00 40.00 30.00 20.00 10.00 0.00 Current Share Price 33.99 Price Target 35.00 Upside Scenario 43.00 Downside Scenario 23.00 SharePrice(USD/sh) Source: RBC Capital Markets estimates Target Price/ Base Case Our price target for Apollo Global Management LLC class A shares is $35. We arrive at our price target using a price- to-earnings multiple of 18.0x on 2014 estimated fee-based earnings of $0.85 per share. Moreover, we value incentive income based on a price-to-earnings multiple of 9.0x and 2014 estimated incentive income EPS of $2.20. These are our 2014 assumptions: weighted average portfolio returns of 12.0% in Private Equity; weighted average portfolio returns of 11.0% in Credit; weighted average portfolio returns of 10.0% in Real Estate. Upside Scenario Our upside scenario leads to a valuation of $43. We are increasing our price-to-earnings multiple to 19.0x on 2014 estimated fee-based earnings of $0.85 per share. Moreover, we are raising our 2014 estimated incentive income EPS to $2.87. We value incentive income based on a price-to- earnings multiple of 9.5x. These are our upside scenario return assumptions for 2014: Weighted average portfolio returns of 15.7% in Private Equity; weighted average portfolio returns of 13.2% in Credit; weighted average portfolio returns of 13.0% in Real Estate. Downside Scenario Our downside scenario leads to a valuation of $23. We are lowering our price-to-earnings multiple to 14.0x on 2014 estimated fee-based earnings of $0.85 per share. Moreover, we are reducing our estimated incentive income EPS to $1.62. We value incentive income based on a price-to-earnings multiple of 7.0x. These are our downside scenario return assumptions for 2014: Weighted average portfolio returns of 8.4% in Private Equity; weighted average portfolio returns of 9.9% in Credit; weighted average portfolio returns of 5.0% in Real Estate. Investment Summary We think of Apollo Global Management LLC as one of the most successful private equity investors in the industry. A value- oriented, contrarian investor, Apollo has produced some of the strongest returns in the industry. The firm is in the midst of a very strong realization cycle. However, we believe that realizations could drop over the next 12 months. The firm is currently trading at a premium to other alternative asset managers. Key Positives: • One of the strongest private equity franchises: Apollo’s private equity funds have generated net IRRs of 26% since inception of funds. This puts the firm ahead of other publicly traded competitors. • A very successful asset gatherer: Apollo's fee earning assets under management grew at a CAGR of 25.7% since 2007. This puts Apollo at the top of its peer group. • We expect strong realization activity in the near term: We believe that Apollo is ahead of its competitors. Apollo disclosed that about 60% of its private equity assets are valued using exchange or broker quotes. We expect aggressive selling. Key Risks: • Realizations could peak in 2013 and 2014: We are concerned that the current phase of accelerated realization activity could be followed by a period of drought. We view Apollo as one of the most expensive exposures to the sector. Using consensus estimates, we estimate that investors are paying 9x P/E for incentive income. This premium to peers could decline as realizations decelerate. • Growth in private equity AUM has been slow and while Apollo is now raising capital, we believe that deploying this capital will be difficult: Apollo's private equity business, its most successful franchise, has not experienced any significant growth since 2009. While Apollo is currently raising capital, we believe that deploying that capital and generating strong returns will be difficult given current valuations. • Limited global footprint: We believe that with its narrow footprint, Apollo might not be able to enjoy the same benefits as its larger peers do. This includes finding attractive deals in an increasingly competitive market with high entry multiples. Furthermore, we would expect markets outside of the US to allocate more funds to alternative asset managers. Raising capital could be facilitated by having a local presence. October 23, 2013 Bulent Ozcan (212) 863-4818; bulent.ozcan@rbccm.com 2 Apollo Global Management, LLC
  • 3.
    Key Questions Our View 1.Has Apollo reached a peak in the realization cycle? We believe that 2013 and 2014 are peak cycles. Indeed, we are modeling slightly declining distributable earnings post 2013 and a significant decline in distributable earnings after 2014. As Leon Black, CEO of Apollo, pointed out, Apollo is selling “everything that’s not nailed down”. We could be in the midst of an accelerated realization cycle, which could be followed by a period of drought. 2. Why aren’t we more enthusiastic about Apollo given our view on realizations over the near term? We are taking a long-term view, which we think is prudent given a lack of liquidity in Apollo’s shares. Similar to Apollo’s investment teams, we prefer shares that are undervalued and provide the largest upside. We believe that while Apollo’s management team has done a remarkable job running the company – and the valuation of its shares reflects this – we see more upside in other names that are not as deep into the realization cycle as Apollo. 3. Shouldn’t Apollo trade at a premium to peers given it has generated superior results in private equity? We agree that Apollo has the best performing private equity franchise among its publicly traded peers. It has produced exceptional results and generated a total net internal rate of return of 26% since inception of its funds. Limited partners recognize this, which is why the firm was able to raise over $8 billion for its new flagship private equity fund – Fund VIII. We have no doubt that Apollo can achieve and exceed its target of $13 billion in commitments. However, we are concerned about the firm’s ability to deploy this capital over the coming years. Apollo is a contrarian, value- oriented investor. Given current valuations, we believe that it will be difficult to deploy this new capital unless Apollo is willing to accept lower returns. Median entry multiples are the highest in a decade. Thus, we believe that it will be increasingly difficult to deploy capital at attractive returns and replicate the success of Fund VII. 4. What should investors think about strategic investors selling their shares? We think that strategic investors could continue to dispose of their Apollo shares, putting pressure on the shares over the coming three years. The fact that CalPERS and ADIA sold the maximum number of shares allowed under the lock up provisions, making just about 1.25x their original investment over a six-year period, does not bode well. With the shares trading now around $30, we would expect further dispositions. Potential investors could question motives for the disposition. 5. Could Apollo’s shares become less attractive if Congress changes tax treatment of carried interest? While carried interest has been an issue since 2007, it seems more likely that Congress could move forward and change the tax treatment of carried interest. The Senate Finance Committee released its 8 th tax reform discussion paper on June 6, 2013, focusing on tax treatment of carried interest. The Committee stated that tax code reforms are needed to reduce or eliminate differences in overall tax burdens across different types of entities, owners and income. However, any change in the tax law would come with a multi-year transition period that would allow the firm to optimize its corporate structure. Changing the corporate structure and reorganizing as a corporation could increase institutional demand for Apollo’s shares, potentially offsetting the negative impact associated with higher taxes. 6. A number of institutional clients cannot own limited partnerships. What are the alternatives to investing directly in Apollo? We agree that the limited partnership structure makes investing in alternative asset managers difficult, if not impossible. However, investors interested in alternative asset managers can gain synthetic exposure to the securities by entering total return swaps or buying notes that provide synthetic ownership. October 23, 2013 Bulent Ozcan (212) 863-4818; bulent.ozcan@rbccm.com 3 Apollo Global Management, LLC
  • 4.
    Table of Contents KeyQuestions ......................................................................................................................3 Table of Contents .................................................................................................................4 Quick Background on Apollo Global Management LLC .........................................................5 Investment Thesis – Key Positives ........................................................................................6 One of the best performing private equity franchises...............................................................6 Apollo is one of the strongest asset gatherers...........................................................................9 We expect strong realization activity in the near term............................................................12 Investment Thesis – Key Risks ............................................................................................15 Realizations could peak in 2013 and 2014 ...............................................................................15 Apollo is one of the more expensive exposures to alternative asset managers......................17 Growth in private equity, Apollo’s most successful franchise, has been slow.........................18 Capital deployment could slow down, especially in private equity .........................................20 Insiders selling could put pressure on shares ..........................................................................22 Liquidity and float are low; hard to build a position ................................................................24 Limited global footprint ...........................................................................................................25 Potential changes to the tax treatment of carried interest could lower distributable earnings....................................................................................................................................26 K-1 filing requirement is holding back investors......................................................................28 Analyzing companies within the sector is difficult given inconsistent accounting & utilization of non-GAAP measures across the sector and the difficulty of projecting realizations...............................................................................................................................29 Company Description .........................................................................................................31 Milestones .........................................................................................................................33 Business segments ...................................................................................................................34 Management Team ............................................................................................................55 Valuation Framework.........................................................................................................57 Risks and Price Target Impediments...................................................................................59 Appendix 1: Portfolio companies as of December 31, 2012 ................................................60 Appendix 2: Largest investments across Private Equity (2Q13)...........................................61 Appendix 3: Our understanding of the Athene Relationship ..............................................62 October 23, 2013 Bulent Ozcan (212) 863-4818; bulent.ozcan@rbccm.com 4 Apollo Global Management, LLC
  • 5.
    Quick Background onApollo Global Management LLC Founded in the year 1990, Apollo Global Management LLC (NYSE: APO) is a global alternative investment manager. Headquartered in New York, Apollo also has offices located in Houston, Los Angeles, London, Luxembourg, Frankfurt, Hong Kong, Singapore, and Mumbai. As of June 30, 2013, its managing partners, Leon Black, Marc Rowan and Joshua Harris are leading 660 employees, including 253 investment professionals. The company primarily manages private equity, capital markets and real estate funds along with strategic investment accounts on behalf of its clients. The private equity business is a key component of Apollo’s investment activities. The firm uses a contrarian, value-oriented investment approach and focuses on nine core industries. Its customers primarily include institutional and high net worth individual investors and pension and endowment funds. For all the investment management services provided, Apollo receives:  Management fees, which are based on amount of assets managed  Transaction and advisory fees for investments made and  Carried interest income, which is based on the performance of the respective funds managed by the company. Formed as a Delaware limited liability company on July 3, 2007, the company is operated and managed by its manager AGM Management LLC. AGM Management is wholly owned and controlled indirectly by its Managing Partners. As of June 30, 2013, Apollo had US$113.1 billion assets under management (AUM). Apollo has three primary business segments: Exhibit 2: Overview of Apollo Global Management LLC Private Equity Credit Real Estate FEAUM ($B) $26.0 $47.5 $5.8 Strategy Pursuing opportunities throughout the world using a "value-oriented" approach: Opportunistic buyouts, distressed buyouts and debt investments, corporate carve-outs. Focused on nine core industries Debt investment funds utilize the same value-oriented approach as Private Equity funds. Activities span a broad range of the credit spectrum, from yield to opportunistic funds: US Performing credit, structured credit, opportunistic credit, non-performing loans, European credit. Apollo affiliates provide investment management services to Athene, an insurance company focused on fixed annuities Apollo's debt and equity platform is focused on residential and commercial real estate, with a presence in North America, Europe and Asia. This segment targets the acquisition and recapitalization of real estate portfolios, platforms and operating companies. Apollo originates and acquires commercial real estate debt investments throughout the capital structure and across property types. Permanent Capital Vehicle AP Alternative Assets (Amsterdam: AAA) Athene Apollo Investment Corporation (Nasdaq: AINV) Apollo Residential Mortgage (NYSE: AMTG) Apollo Funds (NYSE: AFT & AIF) Apollo Commercial Real Estate Finance (NYSE: ARI) Life of Funds PE Investment funds: 10 years Credit Investment funds: Generally 3 years to 10 years RE Investment funds: Credit Real Estate about 3 years to 7 years; PE Real Estate about 7 years to 10 years Source: Company reports; RBC Capital Markets October 23, 2013 Bulent Ozcan (212) 863-4818; bulent.ozcan@rbccm.com 5 Apollo Global Management, LLC
  • 6.
    Investment Thesis –Key Positives One of the best performing private equity franchises We consider Apollo’s private equity franchise to be best in class among the publicly traded alternative asset managers. The firm has its roots in distressed-to-control takeovers. Its first private equity investment fund, the Apollo Investment Fund L.P., was formed to make investments in distressed companies. And while the firm is increasingly utilizing traditional buyout and corporate carve-out approaches, its investment philosophy has changed little. Apollo remains a value-oriented, contrarian investor. The below chart shows this clearly. Apollo’s private equity funds have generated total net IRRs of 26% on a compounded annual basis since inception. This puts the firm’s investment record of accomplishment ahead of its publicly traded competitors. Exhibit 3: Net IRRs since inception 26% 15% 19% 3% 15% 18% 12% 12% 22% 14% 15% 9% 18% n/an/a 0% 5% 10% 15% 20% 25% 30% Apollo Global Management Blackstone Group Carlyle Group KKR & Co Fortress Investment Group Private Equity Credit Real Estate Source: Company reports; RBC Capital Markets Apollo’s performance seems even more impressive when comparing its private equity returns against the general private equity industry. We estimate that the average vintage of Apollo’s private equity funds is 2003. As such, we would compare Apollo’s net IRRs to the average net IRR of US private equity funds over a 10-year period. The chart below shows the end-to-end mean net returns to limited partners, that is, returns net of fees, expenses and carried interest. We consider an outperformance of 10 percentage points very significant, which could facilitate future capital raising efforts. With a net IRR of 25% since inception, Apollo’s private equity funds are generating performance that exceeds that of its peers by a large margin October 23, 2013 Bulent Ozcan (212) 863-4818; bulent.ozcan@rbccm.com 6 Apollo Global Management, LLC
  • 7.
    Exhibit 4: NetIRRs generated by Apollo PE are ahead of its competitors by a wide margin 5.5% 5.8% 2.3% 8.0% 5.1% 8.5% 8.5% 14.6% 26.0% 6.2% 8.5% 8.9% 13.5% 0% 5% 10% 15% 20% 25% 30% Barclays Aggregate Fixed Incoem S&P 500 Index NCREIG All Private Equity Apollo Private Equity 5 Year 10 Year 20 Year Source: Company reports; RBC Capital Markets What is driving these strong returns? Apollo’s value orientation and disciplined investment process sets the company apart from other alternative asset managers. Put it differently, it prefers to buy assets at distressed valuations and is willing to walk away from deals that do not meet its return objectives. The firm usually pays about six times EBITDA when it acquires a company and avoids investments where the internal rate of return (IRR) is expected to be below 20%. As a comparison, other private equity firms are happy with IRRs of 15%. The chart below depicts the average entry multiple for three of Apollo’s more recent funds. Exhibit 5: Apollo’s entry multiples are below industry average 6.6x 7.7x 6.2x 7.7x 9.6x 8.9x 0.0x 2.0x 4.0x 6.0x 8.0x 10.0x 12.0x Fund V (2001) Fund VI (2006) Fund VII (2008) Apollo Entry Multiple Industry Entry Multiple Source: Company reports; RBC Capital Markets Value creation at Apollo starts with buying the assets at a deep discount. The investment philosophy is simple: The returns don’t necessarily depend on what you sell the assets for, but on what you paid for them. This makes sense. While the market will dictate exit multiples in most cases, Apollo has full control over the entry price. As Marc Spilker, President at Apollo, pointed out during a non-deal road show we hosted in early 2013, it is hard to Fund performance at Apollo is driven by entry multiples. Funds with a large holding of distressed assets perform the best October 23, 2013 Bulent Ozcan (212) 863-4818; bulent.ozcan@rbccm.com 7 Apollo Global Management, LLC
  • 8.
    generate an IRRof over 15% once you pay a multiple of over 8x EV to EBITDA. When calculating the IRR, Apollo does not assume a multiple expansion on exits. It views multiple expansions as an added benefit that should not influence the purchase price. Furthermore, Apollo likes to invest in complicated situations that might not appeal to other private equity investors. It regards its credit expertise as a strength that allows the firm to buy companies and restructure the balance sheet such that it can transform a 15% IRR deal into a 25% IRR opportunity. Apollo uses an integrated approach, utilizing all available resources within the firm. As Marc Spilker pointed out, Apollo has a Chinese Wall around the firm instead of within departments. It fosters the exchange of ideas and measures performance at the firm level instead of the deal level. While Apollo emphasizes that its private equity funds are invested in more than just distressed assets, i.e., buyouts and carve-outs, we believe that Apollo generates the best results investing in classic distressed situations. The chart below compares the difference between industry entry EV/EBITDA multiples and Apollo’s entry multiples. Note that entry multiples tend to be the lowest when the fund invests heavily in distressed assets. Consequently, the net IRRs tend to be superior, as well. Exhibit 6: Apollo’s entry multiples are the lowest versus the industry when they buy distressed assets -1.1x -1.9x -2.7x -3.0x -2.5x -2.0x -1.5x -1.0x -0.5x 0.0x DeltatoIndustryEntryMultiples(EV/EBITDA) Fund V (2001) -27% Distressed Assets Fund VI (2006) -23% Distressed Assets Fund VII (2008) -57% Distressed Assets Source: Company reports; RBC Capital Markets As noted earlier, Fund VII had an entry multiple of 6.2x versus the industry’s 8.9x. It is worthwhile to point out that distressed assets in Fund VII represent 57% of total invested capital versus the 27% and 23% for Fund V and Fund VI, respectively. Our point is simply that fund performance tends to be better when Apollo acquires distressed assets as the firm can negotiate a very attractive entry multiple and use its expertise in restructuring the balance sheet. This, in part, explains the strong performance that we are seeing at the company’s private equity funds. We view Apollo as one of the more successful distressed asset investors. Another factor contributing to strong PE results is that Apollo avoids club deals as much as possible and prefers sourcing deals independently. Apollo reports that 80% of its private equity investments made since inception have been proprietary in nature. This, in our view, leads to attractive entry multiples as the firm avoids competitive situations with financial investors trying to outbid each other for the assets. Likewise, avoiding club deals allows the firm to take full charge of the restructuring process. Apollo likes to invest in complicated situations that require a great deal of restructuring. This leads to strong IRRs October 23, 2013 Bulent Ozcan (212) 863-4818; bulent.ozcan@rbccm.com 8 Apollo Global Management, LLC
  • 9.
    Apollo is oneof the strongest asset gatherers Since 2007, Apollo has been able to grow its fee-earning assets under management (FEAUM) at a faster pace than any of its publicly traded competitors. We estimate that the firm was able to grow FEAUM at a 25.7% compounded annual growth rate (CAGR) since 2007. If we were to adjust the assets under management for the $21 billion of assets that Apollo added as part of the Stone Tower Capital LLC and Gulf Stream Asset Management acquisition, we would still arrive at a CAGR of 19.7%. This demonstrates the firm’s ability to grow fee- earning assets under management, which impact the valuation of the company’s shares as analysts apply a larger valuation multiple to earnings derived from management fees as opposed to incentive income. Exhibit 7: Apollo’s FEAUM has been growing at a 25.7% compounded annual growth rate since 2007 25.7% 14.6% 13.8% 10.2% 9.5% 0% 5% 10% 15% 20% 25% 30% Apollo Global Management Blackstone Group Carlyle Group KKR & Co Fortress Investment Group CAGR Source: Company reports; RBC Capital Markets Despite the fact that Apollo had its roots in private equity, it has been extremely successful in building out its credit franchise and is currently in the process of re-establishing its real estate platform. Apollo had founded Apollo Real Estate Advisers in 1993 to invest in the US property markets. However, the firm exited this business in 2000 and did not have major exposure to real estate until 2010. While we believe that it is going to be difficult to gather significant amount of assets in real estate, we are optimistic that the firm can continue to grow its credit franchise. The exhibit below shows that total AUM in the Credit segment has grown from about $500 million in 2003 to $62.2 billion as of 2Q13. AUM growth since 2007 at Apollo has exceeded that of its peers. The Credit segment has been a big contributor to this growth October 23, 2013 Bulent Ozcan (212) 863-4818; bulent.ozcan@rbccm.com 9 Apollo Global Management, LLC
  • 10.
    Exhibit 8: Apollo’stotal AUM growth was driven mainly by growth of its Credit platform $8.2 $9.2 $9.8 $18.7 $20.2 $30.2 $29.1 $34.0 $38.8 $35.4 $40.2 $10.5 $15.1 $19.1 $22.3 $31.9 $62.2 $6.5 $8.0 $0.5 $1.6 $2.5 $4.4 $9.5 $1.2 $- $20.0 $40.0 $60.0 $80.0 $100.0 $120.0 2002 2003 2004 2005 2006 2007 2008 2009 2010 2011 2Q13 TotalAUM($b) Private Equity Credit Real Estate Unallocated Strategic Account Source: Company reports; RBC Capital Markets With the recent acquisition of Aviva’s US life and annuities business, which closed October 2, 2013, Apollo’s total AUM continues to grow and stands today at a pro-forma $158 billion – up from $113 billion as of 2Q13. Exhibit 9: Aviva’s US annuity assets to add $45 billion to total AUM $8.2 $9.2 $9.8 $18.7 $20.2 $30.2 $29.1 $34.0 $38.8 $35.4 $40.2 $10.5 $15.1 $19.1 $22.3 $31.9 $107.2 $6.5 $8.0 $4.4 $2.5$1.6$0.5 $9.5 $1.2 $- $20 $40 $60 $80 $100 $120 $140 $160 $180 2002 2003 2004 2005 2006 2007 2008 2009 2010 2011 2Q13 Pro Forma TotalAUM($b) Private Equity Credit Real Estate Unallocated Strategic Account Source: Company reports; RBC Capital Markets Apollo will manage the acquired Aviva assets through Athene Asset Management LLC, which was established as an investment manager to provide asset management services to Athene Holding Ltd. and its operating subsidiaries. Athene Holding Ltd. is the parent of the following subsidiaries:  Athene Life Re Ltd. – a reinsurance company focused on the fixed annuity sector  Athene Annuity & Life Assurance Company – a stock life insurance company focused on retail sales and reinsurance in the retirement services market With the Aviva transaction closing, Apollo will add another $45 billion to its assets under management October 23, 2013 Bulent Ozcan (212) 863-4818; bulent.ozcan@rbccm.com 10 Apollo Global Management, LLC
  • 11.
     Athene LifeInsurance Company – a stock life insurance company focused on the institutional funding agreement backed note and funding agreement markets  Presidential Life – focused on selling fixed annuity products principally in New York through its subsidiary Presidential Life Insurance Company  Athene USA Corporation – the parent of Aviva Life and Annuity Company and Aviva Life & Annuity Company of New York Apollo, through Athene Asset Management LLC, provides asset allocation and related services to Athene and its subsidiaries. In addition, Apollo sub-advises or directly manages about $6.6 billion in assets through its funds and investment vehicles. Going forward, Apollo will provide similar asset allocation and investment management services to Athene USA Corporation (formerly Aviva USA Corporation). We would expect Apollo to allocate more capital to its own credit funds after the close of the Aviva transaction. As a reminder, Apollo gets compensated for its services in four different ways:  It earned gross management fees of 40 basis points (bps) on the Athene assets it manages. This impacts cash earnings as it flows through the management fee line in the Credit segment. While Apollo has not disclosed the new fee structure post the Aviva transaction, we would expect the 40bps to decline as Athene’s assets are growing from $15.7 billion to $60 bilion.  Prior to the Aviva acquisition, Apollo managed 42% of the $15.7 billion of Athene assets directly, i.e., about $6.6 billion of assets were invested directly in Apollo funds. Apollo earns management fees on the portion that it manages directly within its funds and, in addition, earns a performance fees (carry) depending on the fund returns. The fees and the realized carry also impact cash earnings. The vast majority of these assets are invested in Credit strategies, with only about $800 million being invested in private equity funds.  Furthermore, Apollo receives 20% of the change in AP Alternative Assets’ book value as incentive income. Apollo has about $108m of carried interest receivable accumulated from AP Alternative Assets (Euronext Amsterdam: AAA). This carry will be paid to Apollo in Athene equity in the future when Athene goes public - by November 2015 at the latest. This component has no cash earnings impact.  Finally, under an amended services contract with Athene, Apollo earns monitoring fees on Athene’s capital and surplus. The monitoring fees will accrue quarterly until December 2014. To give an indication of the magnitude of this compensation to Apollo, the firm accrued monitoring fees of about $19.5 million in 1Q13 and about $21.2 million in 2Q13. This compensation has no cash earnings impact and is recorded in the “advisory and transaction fees from affiliates” line. As of 2Q13, Apollo had $40.9 million receivables, which are accounted for as a derivative. Athene’s assets under management now stand at over $60 billion post the Aviva acquisition. This provides Apollo an opportunity to earn additional management fees and performance fees on the assets it manages in its own funds. Furthermore, Apollo should be able to monetize its holding in Athene when the reinsurer goes public – which we believe will be a 2015 event. Apollo could remain involved in Athene and postpone selling its shares even after the reinsurer has gone public. We believe that the management contract is valuable to Apollo and will become even more so once Athene starts growing its assets organically. And while there are more retirement assets available for purchase, we believe that Athene will now focus on integrating Aviva and pursuing an organic growth strategy. Despite the fact that October 23, 2013 Bulent Ozcan (212) 863-4818; bulent.ozcan@rbccm.com 11 Apollo Global Management, LLC
  • 12.
    Reuters reported (October9, 2013) Apollo could be bidding for Hartford’s Japanese variable annuity business, we would view the addition of variable annuities to Athene’s book of business as very unlikely. Jim Belardi, Chairman and CEO of Athene Holding Ltd, likes the spread business – fixed annuities and institutional funding agreements. As he pointed out, Mr. Belardi expects Athene to be the best fixed annuity company in the world. With the upcoming IPO of Athene, we would consider adding potentially toxic variable annuity assets as an unlikely scenario. We would even suggest that some investors might not like the fact that Athene has exposure to indexed annuities. Our view is that Athene will avoid equity market exposure and will not purchase variable annuity assets. We expect strong realization activity in the near term Leon Black, Chairman & CEO of Apollo, put it succinctly in May 2013 when he said “We are selling everything that’s not nailed down”. There is no doubt that Apollo is in a considerable harvesting cycle. Exhibit 10: Realized gains from carried interest have been increasing steadily ($ in mm) $292.0 $292.4 $365.3 $71.0 $196.2 $644.6 $997.2 $1,192.6 $1,977.1 $- $500 $1,000 $1,500 $2,000 $2,500 2006 2007 2008 2009 2010 2011 2012 1Q13 (LTM) 2H13 (LTM) Source: Company reports; RBC Capital Markets The exhibit above shows this. Over the last 12 months (LTM), Apollo’s realized gains from carried interest income increased significantly. This trend is important as an increase in realizations should drive distributable earnings and dividends higher over the coming quarters. While about 40% of realized carried interest income is distributed to the investment teams, 60% of the income flows through to investors in Class A shares. We believe that Apollo is ahead of its competitors in terms of the realization cycle. Apollo disclosed that about 60% of its private equity assets are valued using exchange or broker quotes. We expect strong realization activity over the coming quarters. Apollo will likely continue to monetize its investments in the near term October 23, 2013 Bulent Ozcan (212) 863-4818; bulent.ozcan@rbccm.com 12 Apollo Global Management, LLC
  • 13.
    Exhibit 11: About60% of Apollo’s PE portfolio is valued using exchange or broker quotes 88% 50% 72% 20% 40% 0% 10% 20% 30% 40% 50% 60% 70% 80% 90% 100% Private Equity Credit Real Estate Total Source: Company reports; RBC Capital Markets The 60% ratio encompasses valuations for debt and equity holdings. Focusing on equity holdings solely, we estimate that one could derive about 40% of PE marks using exchange quotes. Put it differently, Apollo could sell down 40% of its equity holdings on exchanges as these are publicly traded companies. Having a significant holding of publicly traded portfolio companies, Apollo can dispose of assets opportunistically. The exhibit below shows that Apollo is much further into the realization cycle than Blackstone, which we regard as the one firm setting the benchmark for the industry. Below, we analyzed the ratio of distributable earnings to total assets to show that Apollo generates twice as much cash earnings from its assets under management as Blackstone does. While Apollo continues to grow its asset base, it has started to sell down its holdings aggressively, driving cash earnings and distributions higher. Exhibit 12: Apollo’s cash earnings have increased significantly since 2011, boosting the cash earnings to total AUM ratio 0.0% 0.2% 0.4% 0.6% 0.8% 1.0% 1.2% 1.4% 1.6% 1.8% 2008 2009 2010 2011 2012 1H13 (LTM) APO BX Source: Company reports; RBC Capital Markets With about 60% of its private equity investments valued using exchange or broker quotes, Apollo is in a unique situation in that it can opportunistically exit its holdings at will The high ratio of cash earnings to total AUM indicates that Apollo is indeed selling “everything that’s not nailed down” October 23, 2013 Bulent Ozcan (212) 863-4818; bulent.ozcan@rbccm.com 13 Apollo Global Management, LLC
  • 14.
    We believe thatApollo will continue to generate significant incentive income in the near term. As we had illustrated in Exhibit 3, total net internal rate of returns (IRRs) have been 26% since inception for Apollo’s private equity funds. The private equity franchise is its strongest business and thus carries the largest amount of unrealized incentive income. However, there is embedded value in other segments, as well. This is why we expect further realizations. We estimate that Apollo could generate performance fees of $2.77 per share if it sold its portfolio holdings today. Exhibit 13: Apollo has about $2.77 of net carried interest receivable on its balance sheet ($ in mm) 2Q13 Private Equity Funds $1,601.3 Credit Funds 408.8 Real Estate Funds 4.6 Total Carried Interest Receivable $2,014.7 Less: Profit Sharing Payable $908.2 Net Carried Interest Receivable $1,106.5 Sharecount incl. Unvested RSUs (mm) 399.8 Net Carried Interest Receivable per Share $2.77 Source: Company reports; RBC Capital Markets Given strong cash distributions and a strong pipeline of realization opportunities, Apollo provides a very attractive dividend yield over the near term, which we view as a great downside protection. Apollo and Och-Ziff Capital Management stand out as providing the highest dividend yield in our coverage universe. October 23, 2013 Bulent Ozcan (212) 863-4818; bulent.ozcan@rbccm.com 14 Apollo Global Management, LLC
  • 15.
    Investment Thesis –Key Risks Given strong AUM growth, a very attractive private equity franchise and a strong pipeline of harvesting opportunities, why are we not more positive on the name? After all, the average rating for Apollo’s shares is a strong buy, with all 15 analysts covering the company having an Outperform rating. While we acknowledge that there a many reasons to like the company and be positive on the name – with expected strong realizations as the main one – we believe that these positive developments are largely priced into the company’s shares. Realizations could peak in 2013 and 2014 Wayne Gretzky, considered the greatest hockey player of all times, once said “A good hockey player plays where the puck is. A great hockey player plays where the puck is going to be”. Thus, given where Apollo is in terms of the harvesting cycle, we are concerned that realizations could peak in 2013 and 2014 and this could be followed by a period of drought, i.e., low realization activity. In fact, we are modeling declining distributable earnings beyond 2013. Leon Black stated that the firm is very aggressively selling assets and returning capital to its investors (limited partners). To quote Leon Black: “It’s almost biblical. There is a time to reap and there’s a time to sow. We are harvesting.” As we pointed out earlier, Apollo is ahead of its peers in the harvesting cycle, with about 60% of the private equity valuation being derived using exchange or broker quotes. The chart below shows realization activity for the private equity segment only. It is noteworthy that realizations have almost doubled from 2011 to 2012 and could double once again in 2013 considering that realizations year to date exceeded the total amount booked for fiscal year 2012. Exhibit 14: Private equity realizations for 1H13 exceed full year 2012 ($ in billion) $3.5 $6.5 $7.6 $7.6 $7.6 $- $2.0 $4.0 $6.0 $8.0 $10.0 $12.0 $14.0 $16.0 2011 2012 1H2013 2013 Annualized Source: Company reports; RBC Capital Markets The question then becomes, can Apollo continue to sell down assets at this pace, for an extended period of time? While realizations should drive Apollo’s share prices higher in the near term, we are concerned about a decline in realization activity that could follow October 23, 2013 Bulent Ozcan (212) 863-4818; bulent.ozcan@rbccm.com 15 Apollo Global Management, LLC
  • 16.
    The company disclosedthat the fair value of Apollo’s private equity portfolios is about $24 billion as of June 30, 2013. About 90% of this value is embedded in Fund VI and Fund VII. The latest private equity fund, Fund VII, was established in 2008. The fair market value of this portfolio is $12.1 billion as of June 30, 2013, with the fund generating a net IRR of 28%. On the other hand, Fund VI, which was established in 2006, has a fair market value of $9.2 billion. However, net IRRs for this fund generated since inception have been only 10%. Our conclusion is this: while we would expect Apollo to dispose its holdings in Fund VII at an accelerated rate as it is raising capital for its new flagship fund, Fund VIII, we would expect Apollo to hold on to a majority of its investments in Fund VI for an extended period of time until performance improves. Exhibit 15: The time is ripe to harvest Fund VII – but not all funds are created equally Value ($ in mm) Fund Vintage Realized Unrealized Net IRR Fund VI 2006 $9,564 $9,232 10% Fund VII 2008 $14,909 $12,107 28% Source: Company reports; RBC Capital Markets Thus, we are concerned that we could see a period of drought after witnessing accelerated sell-downs over the coming few quarter. We believe that there are numerous positions that can be monetized in Fund VII and even some in Fund VI, such as LyondellBasell and Norwegian Cruise Lines. However, we believe that monetization could take a barbell shape, with big realizations in the near term being followed by a period of reduced selling activity. Consequently, we cannot get more excited about strong realizations at this point as we think that the market has already priced in strong near term realizations. As noted earlier, Apollo’s shares are trading at a premium to a number of its peers. Taking a longer-term view, we are concerned that valuation of Apollo’s shares could come under pressure as realizations start to slow down following a few quarters of strong monetization activity. While Fund VII has produced strong returns, the predecessor fund, Fund VI, has not had the same degree of success October 23, 2013 Bulent Ozcan (212) 863-4818; bulent.ozcan@rbccm.com 16 Apollo Global Management, LLC
  • 17.
    Apollo is oneof the more expensive exposures to alternative asset managers Since its public offering in March 2011, Apollo’s shares have appreciated about 70%. Investors who bought the shares at the time of the IPO would have owned the best performing stock in the alternative asset management sector. The chart below shows indexed performance for Apollo and its peers since Apollo has been public. Exhibit 16: Apollo has outperformed its peers since the company went public in 2011 40% 80% 120% 160% 200% 03/31/2011 06/27/2011 09/21/2011 12/15/2011 03/14/2012 06/08/2012 09/04/2012 11/30/2012 02/28/2013 05/24/2013 08/20/2013 APO (+86%) FIG (+50%) BX (+55%) OZM(-26%) KKR (+39%) CG (38%) Source: Company reports; RBC Capital Markets; priced as of October 21, 2013 This outperformance comes as no surprise as we believe that alternative asset managers trade based on the markets expectation of realizations and where they are deemed to be in the harvesting cycle. We think investors have been bidding up the shares in anticipation of outsized distributions. The reason we cannot be more positive about the name is because we believe that given current valuations, some of Apollo’s peers might offer a more compelling risk-reward opportunity for long-term focused investors who wish to gain exposure to alternative asset managers. Similar to Apollo’s own investment philosophy, we too believe that money is made when assets are bought, but not necessarily when sold. In essence, investors ought to be indifferent as to which alternative asset manager pays their dividends. We believe that there are less expensive names that can provide exposure to alternative asset managers and the opportunity to benefit from the current realization cycle. The table below demonstrates our valuation argument. We calculated projected management fees each of Apollo’s peers, i.e., management fees they could earn over the next 12 months. We assumed that management fees will continue to grow at rates shown in Exhibit 7. As a reminder, we had calculated various AUM CAGRs starting with the year 2007, that is, over a five-and-a-half year period. The resulting management fee earnings are shown in the column titled “B”. We applied a 17x P/E multiple to these earnings. This resulted in a valuation based on management fees only, which is shown in the column titled “D”. We then Investors buying APO are paying more for one dollar of performance fees than they would owning some of its peers Using consensus estimates and backing into incentive income, we estimate that investors buying the shares as of today are paying about 9x for a dollar of incentive income at current levels October 23, 2013 Bulent Ozcan (212) 863-4818; bulent.ozcan@rbccm.com 17 Apollo Global Management, LLC
  • 18.
    added net cashand investments on a per share basis to this valuation to arrive at a valuation excluding incentive income. In column H, we calculated an incentive income figure using consensus EPS estimates. For simplicity, we deducted the management fees from mean analyst estimates for all companies under analysis. The resulting table is depicted below and shows Apollo’s valuation relative to its peers. Exhibit 17: Relative to peers, investors seem to be paying more for Apollo’s incentive income A B C D E F G H I Ticker NTM Mgmt Fee Earnings Multiple Assigned Value Cash & Investments Valuation ex. Incentive Income Current Price NTM Incentive Income Multiple assigned to NTM Inc. Income FIG $0.26 17.0x $4.35 $2.88 $7.23 $8.60 $0.51 2.7x KKR $0.48 17.0x $8.15 $7.83 $15.98 $22.84 $1.83 3.8x BX $0.70 17.0x $11.97 $2.62 $14.59 $27.82 $1.83 7.2x APO $0.81 17.0x $13.79 $2.31 $16.09 $33.81 $1.97 9.0x CG $0.73 17.0x $12.48 ($0.28) $12.20 $31.57 $2.07 9.3x Source: Company reports; FactSet; RBC Capital Markets (Priced as of market close ET, October 18, 2013) Certainly, there are shortcomings to this simple approach as consensus estimates could be based on economic net income. We made the assumption that distributable earnings are the same as economic income, which tends to be true over the long run. In this case, we have applied this approach uniformly to come up with our relative valuation. One could also argue that Apollo’s management fees will grow at a faster rate than the 25.7% we have used given that the Aviva assets will add $45 billion to total AUM. However, with the uncertainty around the effective fee rate on the combined assets, we chose to use the long-term growth rate, excluding the impact of the Aviva assets. Our point is this: we believe there are less expensive ways to buy a dollar of incentive income than owning Apollo’s shares. Growth in private equity, Apollo’s most successful franchise, has been slow Apollo has the best performing private equity franchise in the industry, in our view. It has been generating one of the finest returns in the space, outpacing its peers. With total net IRRs of 26% since inception, it is ahead of its closest competitor to the tune of 700 basis points, as depicted in Exhibit 3. However, it is reasonable to assume that the strong performance in private equity comes at a cost. Apollo walks away from deals more often than its competitors do, as it has ambitious return objectives. If it cannot generate adequate returns, i.e., internal rate of returns north of 20%, it will not invest. This has implications for growth. As the exhibit below shows, assets under management in Private Equity have not grown meaningfully since 2010. Apollo has not raised a major private equity fund since 2008. While it is currently in the market raising capital for a new private equity fund, we would argue that current entry multiples will make it difficult to deploy this capital October 23, 2013 Bulent Ozcan (212) 863-4818; bulent.ozcan@rbccm.com 18 Apollo Global Management, LLC
  • 19.
    Exhibit 18: Privateequity AUM has been steady since 2010 $40.2 $37.8 $35.4 $38.8 $34.0 $29.1$30.2 $20.2 $18.7 $9.8$9.2$8.2 $- $5 $10 $15 $20 $25 $30 $35 $40 $45 2002 2003 2004 2005 2006 2007 2008 2009 2010 2011 2012 2Q13 TotalAUM($b) Source: Company reports; RBC Capital Markets We believe that this slow growth in assets under management is driven by a lack of investment opportunities and consequently, restrained capital-raising effort. Analyzing organic growth from 2010 to 2Q13 for Apollo’s peers, we see that Apollo has posted the lowest AUM growth rate in private equity. Exhibit 19: Organic growth rate for Apollo’s private equity franchise is the lowest among its peers (2010 to 2Q13) 17.8% 82.9% 25.6% 37.5% 38.7% 0% 10% 20% 30% 40% 50% 60% 70% 80% 90% 100% Apollo Global Management Blackstone Group Carlyle Group KKR & Co Fortress Investment Group Source: Company reports; RBC Capital Markets While Apollo is currently in the market raising capital for its next private equity fund, Fund VIII, we would not consider this segment to be a growth opportunity. Apollo will sell down assets in other funds and return capital to its limited partners, offsetting some of the AUM growth attributable to the new fund. The firm’s investors base (LPs) is used to strong returns, which brings us to our next worry: Apollo might have difficulty deploying the capital it is currently raising if it continues to follow its rigorous investment guidelines. We believe it is going to be difficult to generate strong returns while deploying large amounts of capital, especially in the current environment. October 23, 2013 Bulent Ozcan (212) 863-4818; bulent.ozcan@rbccm.com 19 Apollo Global Management, LLC
  • 20.
    Capital deployment couldslow down, especially in private equity This is because we believe that Apollo will remain disciplined as it is searching for new investment opportunities to deploy the capital it is currently raising. The firm disclosed that it had received $8.4 billion of capital commitments during its June earnings call for its new flagship fund, Fund VIII. Bloomberg reported in October that Apollo was seeking approval by the LPs to raise the limit on this fund from $15 billion to $20 billion. If approved by LPs, this could be the largest buyout fund since Blackstone raised $21.7 billion in 2007. The magnitude of the capital commitment makes us ponder. Apollo had set an initial limit of around $12 billion for the fund. Now, if the news reported by Bloomberg is true and Apollo succeeds in raising the limit to $20 billion, will it be able to deploy the capital at returns that exceed its minimum IRR target of 20 percent? We are surprised about the size of Fund VIII as Fund VII, which held a final closing in December 2008, raised $14.7 billion during a time when investment opportunities were abundant. The general opinion in the industry seems to be that this is a realization cycle and that investment opportunities are rare since entry multiples are unattractive. Certainly, private equity still offers opportunities to deploy capital, but these investments seem to be more idiosyncratic in nature. As Blackstone pointed out during its 2Q13 earnings call, competition remains high for new investments and the firm has been relying increasingly on its global network to source exclusive and proprietary deals. It just opened an office in Singapore, its eighth in Asia, in order to seek out investment opportunities. Exhibit 20: US PE Deal volume has declined steadily $- $100 $200 $300 $400 $500 $600 $700 $800 $900 2000 2001 2002 2003 2004 2005 2006 2007 2008 2009 2010 2011 20122013* CapitalInvested($b) - 500 1,000 1,500 2,000 2,500 3,000 3,500 #ofDealsClosed #ofDeals Closed Capital Invested ($B) * 2Q13 Source: PitchBook; RBC Capital Markets The exhibit above shows the decline in the number of deals and deal volume so far in 2013. While strong equity markets lead to more exits, as valuations improve, finding attractive opportunities to deploy capital is becoming progressively more difficult. With entry multiples the highest in a decade, we don’t see a lot of investment opportunities – unless Apollo reduces its target return expectation October 23, 2013 Bulent Ozcan (212) 863-4818; bulent.ozcan@rbccm.com 20 Apollo Global Management, LLC
  • 21.
    The data belowdemonstrates that the current environment is more suitable for exits rather than investing and shows that entry multiples have exceeded levels last seen in 2008. Exhibit 21: US PE – Median EBITDA multiples are the highest in a decade 5.9x 6.9x 7.6x 8.2x 9.0x 8.8x 9.5x 7.7x 8.1x 8.5x 8.5x 10.7x 0x 2x 4x 6x 8x 10x 12x 2002 2003 2004 2005 2006 2007 2008 2009 2010 2011 2012 3Q13 DealSize/EBITDA Source: PitchBook; RBC Capital Markets This recent increase in deal multiples can be attributed to low-cost and readily available financing, aging dry powder that needs to be put to work and the continued shortage of attractive investment opportunities. However, not all is bleak. There are still industries and regions that continue to be attractive for private equity investors. For instance, the energy sector continues to be appealing from a strategic investment perspective. However, Apollo already has a dedicated fund called Apollo Natural Resources Partner (ANRP) that buys mature oil & gas fields. Energy companies continue to sell assets to finance new explorations. The ANRP fund was raised in 2012 to take advantage of these opportunities. It has invested about $338 million since then and has an estimated $1 billion of dry powder as of June 2013. There is no need to invest in these opportunities using capital raised for the new flagship fund, Fund VIII. Likewise, Europe continues to offer investment opportunities. European banks are continuing to hold on to assets that are deemed non-core or have punitive capital charges associated with holding them. As Bloomberg reported, deal volumes are picking up in Europe as lenders dispose of soured real estate, corporate and consumer loans. Deals are indeed shifting to Europe. However, here too, Apollo has a dedicated credit fund that invests in non- performing loans. The Apollo European Principal Finance Fund II L.P. (EPF II) was raised in 2012 and has invested about $480 million as of 2Q13. We estimate that the fund has about $3 billion of dry powder left to invest. We believe that the European opportunity is more suited for the firm’s credit funds, with portfolio managers acquiring assets such as loan or real estate portfolios. We believe that Apollo’s new private equity fund, Fund VIII, would not be able to take full advantage of these opportunities. Instead of buying assets such as non- performing loans or mortgage servicing rights, private equity funds take a strategic position in a company, i.e., own the equity at some point – most likely converting debt to equity or buying the common shares of the target outright – in order to add value through a restructuring. This value creation cycle is an important step in private equity investments that ultimately drives valuation upon exit. Strategic investment opportunities in Europe are constrained and competition is intense. For instance, Hypo Real Estate Holding received a Europe continues to offer opportunities to invest. However, Apollo already has a dedicated fund that can take advantage of banks selling non-core assets October 23, 2013 Bulent Ozcan (212) 863-4818; bulent.ozcan@rbccm.com 21 Apollo Global Management, LLC
  • 22.
    number of interestsfor its DEPFA Bank Plc, which it needs to sell as part of its bailout condition. The list of interested alternative asset managers is long, including Long Star Funds, J.C. Flowers & Co., Cerberus Capital Management, KKR, and Blackstone in addition to Apollo. Currently, credit and real estate remain attractive asset classes for capital deployment. These are investment opportunities in asset classes where Apollo does not enjoy the same competitive advantage as in private equity. Remember that it was only in 2010 that Apollo was involved in real estate investing in a meaningful way. And even in credit, opportunities are becoming less attractive. Investors are becoming less excited about the market with spreads having come down dramatically from levels seen with the onset of the financial crisis in 2008. Our conclusion is as follows: while we think there is no doubt that Apollo will hit its original target of raising $12 billion for its Fund VIII and could likely exceed this amount, it is going to be difficult to deploy the capital while maintaining its investing discipline. Certainly, analysts will like the fact that Apollo can raise what could be its largest fund ever. However, it could take a long time to invest the capital absent any major economic disruptions as a healthy economy leads to high entry multiples. Current market conditions could impact returns on new investments as entry multiples are elevated. Fund VI, which is a 2006 vintage fund, has an average entry multiple of 7.7x. According to the PitchBook data shown in Exhibit 21, median EBITDA multiples were around 9.0x in 2006. Today, net IRRs for Fund VI are 10%, well below the 28% generated with Fund VII, which is a 2008 vintage. As a reminder, the creation multiple for Fund VII was 6.2x – well below that of Fund VI. Insiders selling could put pressure on shares We believe that strategic investors and insiders disposing of their holdings could lead to pressure on the share price over the next three years and could raise questions as to why insiders are selling. The California Public Employees’ Retirement System (CalPERS) and the Abu Dhabi Investment Authority (ADIA) each bought 30 million non-voting shares in Apollo in June 2007, paying $600 million or $20 per shares. With the end of the lock-up period, which was on March 29 th , ADIA and CalPERS disposed of the maximum number of shares allowed. They each sold 7.5 million shares in a secondary offering, at an offering price of $25 per share. This is striking as the strategic investors made merely 1.25x times their original investment over a 6-year period – excluding any dividends they would have received since 2007, of course. We would expect these insiders to continue to sell shares as they might be motivated by the current valuation of Apollo’s shares. Furthermore, there are more reasons for CalPERS to sell its shares in Apollo, which is not its only stake in a private equity manager. It also held equity in Carlyle Group LP (NASDAQ:CG) and still owns shares of Silver Lake Partners. As for the CG position, it monetized its holdings in September, 2013, generating about 3.5x its investment over a 12 year period. Currently, CalPERS does not own any CG shares. We believe that CalPERS could continue to sell down its direct investments in other private equity managers and in Apollo Global Management. To understand why Caplers could sell all its shares in Apollo, one needs to understand the recent history: recently, the former head of CalPERS, Federico Buenrostro, was charged with concocting fraudulent documents to help an acquaintance, Alfred Villalobos, collect millions of dollars in fees from Apollo Global Management. Villalobos acted as a placement agent, Insiders selling shares could lead to questions around valuation and growth opportunities October 23, 2013 Bulent Ozcan (212) 863-4818; bulent.ozcan@rbccm.com 22 Apollo Global Management, LLC
  • 23.
    helping Apollo secureinvestments by CalPERS in 2007 and 2008. Apollo required Villalobos to obtain an investor disclosure letter from CalPERS before paying any fees for securing investments. After CalPERS’ legal and investment office refused to sign the letter, Mr. Villalobos and Mr. Buenrostro created fraudulent letters that were sent to Apollo. Consequently, Apollo paid Mr. Villalobos about $14 million in fees. We need to emphasize that Apollo was not aware that the disclosure letters were forged and that Apollo was in full compliance with securities laws. Yet, we would think that CalPERS will continue to sell down its holdings in Apollo to put these events behind it. Here is why: Christopher Bower, founder of a private equity advisory firm PCG Asset Management, had relations with Mr. Villalobos firm, Arvco Capital Research. According to Sacramento Bee, a daily newspaper published in Sacramento, California, Mr. Bower encouraged CalPERS to invest $600 million in an equity stake in Apollo. Mr. Bower’s firm lost CalPERS as a client due his firm’s association with Mr. Villalobos. Thus, we would expect CalPERS to further reduce its equity ownership in Apollo Global Management to put this issue behind it. However, strategic investors are not the only ones selling their shares. Marc Rowan and Joshua Harris, co-founders, sold their shares after the expiration of the lock-up period. Mr. Rowan sold 7.5% of stake in Apollo while Mr. Harris disposed of 3.7% of his stake. In addition, 10 other employees of the firm sold about 2.6 million shares. While the sale of shares by insiders helps in generating float, which stands at 89 million shares as of today, it also raises some concerns. Current and potential investors may ponder why insiders are selling their shares. The additional shares offered could also lead to a decline in the company’s share price around the next lock-up period. We estimate that another 28 million shares could be sold in the market if managing and contributing partners sold the maximum amount of shares allowed. More importantly, however, it could lead leave the impression that insiders think that the shares are fully valued. October 23, 2013 Bulent Ozcan (212) 863-4818; bulent.ozcan@rbccm.com 23 Apollo Global Management, LLC
  • 24.
    Liquidity and floatare low; hard to build a position Another argument for not owning shares of Apollo Global Management is the lack of liquidity. While there are 141.8 million Class A shares outstanding, we estimate free float to be about 89 million shares. Two strategic investors, ADIA and CalPERS, own 22.5 million shares each as of 2Q13. In addition, employees own about 8 million Class A shares. Thus, just about 89 million shares can currently be traded on the open market. Exhibit 22: 90-day average volume (shares in million) 4.69 1.67 0.92 0.91 0.69 0.37 0.21 0.00 1.00 2.00 3.00 4.00 5.00 6.00 BX KKR FIG APO OZM CG OAK Source: Company reports; RBC Capital Markets Some investors could be concerned about their ability to build and exit a meaningful position in Apollo due to a lack of liquidity in the shares. This is true not only for Apollo, but for most alternative asset managers – with Blackstone being the exception. Assuming that an investor wanted to own 5% of Apollo’s outstanding shares, the investor would have to buy 8% of the free float. This could be accomplished in about eight trading days given the daily average trading volume. Thus, liquidity could be an issue for some investors. While liquidity should improve as strategic investors and insiders sell their shares, it will take at least 3 years for them to dispose of their holdings – and could lead to the aforementioned questions around the motive of insider selling. Quickly building and exiting a position could be an issue given limited public float October 23, 2013 Bulent Ozcan (212) 863-4818; bulent.ozcan@rbccm.com 24 Apollo Global Management, LLC
  • 25.
    Limited global footprint Webelieve that having a global footprint provides distinct advantages. Having presence in multiple countries could provide an edge in raising capital. After all, investors prefer relationships with general partners that have a permanent presence in their market. Furthermore, while alternative assets make an increasing percentage of asset allocation in US portfolios, there is a large growth opportunity outside of the US. The exhibit below shows the expected allocation to various alternative asset classes and is based on a survey conducted by McKinsey titled “The Mainstreaming of Alternative Investments”. As the authors point out, growth in alternative asset classes is expected to be broad and strong. However, there are three items we would like to point to. First, allocations to alternative asset classes are higher in North America, and we would expect European investors to increase their allocation to alternative asset managers. Second, allocation in real estate is expected to increase the most in Europe. Third, this survey does not include Asia, a rapidly growing market. A report published by Julius Baer, a wealth manager, predicted that the high-net-worth population (cash and assets over $1 million) will more than double in Asia, up from 1.16 million in 2010 to 2.67 million by 2015. Exhibit 23: If the US is an indication, European investors could increase allocation to alternative asset classes Real EstateHedge FundsPrivate Equity 0.0% 2.0% 4.0% 6.0% 8.0% 10.0% 12.0% 2009 2010 2013E 2009 2010 2013E 2009 2010 2013E North America European Union Source: McKinsey&Company; RBC Capital Markets Having a broad global presence allows the firm to identify attractive investment opportunities by utilizing expertise about the local market. One could raise the question of whether this is indeed true, given Apollo’s success despite the lack of a global footprint. We would argue that while Apollo has generated excellent returns investing mostly in the US, we believe that this was due to being at the right spot at the right time. It had raised $14 billion of funds in 2008 and was ready to invest in mostly domestic opportunities. However, we believe that having a broad network to source deals across multiple regions will become more important as entry multiples start increasing in the US. We can see this with the firm’s Fund VI, which has produced a net IRR of 10% when entry multiples were below levels seen in today’s market. The exhibit below shows that Apollo has the least number of international offices. Having a global footprint could turn out to be more important as investment opportunities in the US become less attractive October 23, 2013 Bulent Ozcan (212) 863-4818; bulent.ozcan@rbccm.com 25 Apollo Global Management, LLC
  • 26.
    Exhibit 24: Apollohas only 6 offices outside of the US Apollo Global Management Blackstone Group Carlyle Group KKR & Co Fortress Investment Group a a a a a x x a a x x x a x x x x a x x a a a a a x a a a x x x a x x x a x x x a a x x a x x a x x x a x a x a x a x x x x x x a x x a x x x a a x x x a a a x a a a a x a a a a a a a a a a x a a a x x x a x x x a a x a x a a a x x a a a a x a a x a x x a x x x x a x x 253 638 650 245 240 x No a Yes Legend Sydney, AU Johannesburg, ZA Lagos, NG Investment Professionals Chengdu, CN Shanghai, CN Seoul, KR Tokyo, JP Mumbai, IN Singapore, SG Hong Kong, HK Beijing, CN Rome, IT Milan, IT Istanbul, TR Dubai, AE Frankfurt, DE Munich, DE Dublin, IE Luxembourg, LU London, UK Paris, France Amsterdam,NL Dusseldorf, DE Various cities, USA Sao Paulo, BR Lima, PE Barcelona, ES Source: Company reports; RBC Capital Markets Potential changes to the tax treatment of carried interest could lower distributable earnings The tax treatment of carried interest has been in the spotlight for some time now. With the need to raise tax revenues and reduce the budget deficit, we would expect this debate to continue for some time. As we had mentioned in previous initiation reports, this is despite the fact that as the Private Equity Growth Capital Council pointed out, changing the tax treatment of carried interest would only pay for 3.1 hours a year in federal government operations. Investors could remain on the sidelines until there is more clarity about tax treatment of carried interest. However, any change in tax treatment would require up to a 10- year transition period October 23, 2013 Bulent Ozcan (212) 863-4818; bulent.ozcan@rbccm.com 26 Apollo Global Management, LLC
  • 27.
    Private equity firmsgenerate income in two ways. They receive a management fee, which is taxed as ordinary income, and carried interest. Private equity funds receive 20% of partnerships profit when the return exceeds a certain hurdle rate, i.e., carried interest. Currently, carried interest qualifies for long-term capital gains tax treatment. In 2007, Congress held hearings on this topic. The Obama Administration’s 2008 Budget Blueprint included a sentence that carried interest should be taxed as ordinary income. In 2010, the US House of Representatives passed HR 4213, the American Jobs and Closing Tax Loopholes Act. While it is difficult to predict whether the tax treatment of carried interest will change and be a part of a tax reform bill, if passed, taxing carried interest as ordinary income could have an adverse impact on capital distributions and dividend yields as it would significantly raise the amount of taxes owed. HR 4213 could prevent Apollo Global Management from completing certain types of internal reorganization transactions or converting to a corporation on a tax-free basis. The proposed legislation could also increase the ordinary income portion of any gain realized from the sale of Class A shares. In February, 2012, Representative Levin introduced the “2012 Levin Bill”, which would tax carried interest at ordinary income rates. However, if any new legislation were to pass the US Congress, there could be a multi-year transition period (up to 10 years) before capital gains can be taxed as ordinary income. Thus, the impact of any tax reform would not be immediate and there could be sufficient time to revise any tax law changes under a new administration. Furthermore, it is difficult to predict how the Apollo’s shares would react to any changes in the tax law. Currently, there is a reluctance to own shares of alternative asset managers as institutional investors don’t want to be burdened with filing K-1s, or cannot own them due to fund mandates or due to the float not being sufficient. This is why a large number of institutional investors are not investing in alternative asset managers. Alternative asset managers could reconsider their corporate structure and reorganize as a corporation if carried interest is taxed as ordinary income. This, in turn, could increase demand for their shares and liquidity, helping offset some of the negative effect of having to pay ordinary income taxes. Even with changes to the treatment of carried interest, private equity firms could likely determine alternative ways to reduce the amount of taxes they would have to pay. As CNBC has outlined, one way of doing this would be through a non-recourse loan. The general partner could borrow money from the limited partners and invest this amount in the new fund. Thus, any return to the general partner could be considered a return of capital and qualify for capital gains tax treatment. We would expect the industry to come up with creative solutions to reduce the impact of taxes on distributable earnings. Nevertheless, some investors could decide to wait until there is more visibility around taxes. October 23, 2013 Bulent Ozcan (212) 863-4818; bulent.ozcan@rbccm.com 27 Apollo Global Management, LLC
  • 28.
    K-1 filing requirementis holding back investors As mentioned above, certain institutional investors do not want to invest in alternative asset managers due to the K-1 filing requirement. Limited partnerships are required to issue a Schedule K-1 to unitholders. This would require institutional investors to build out their back office operations. Furthermore, each unitholder has to report the partnership’s taxable income on a K-1. Certain portion of the income from owning the A shares could have tax consequences for tax-exempt entities if it was deemed “Unrelated Business Taxable Income” (UBTI). The bottom line is this: Owning shares of any alternative asset manager structured as a limited partnership can lead to incremental administrative burdens. Institutional investors are often not willing to commit to these incremental costs. However, institutional investors can avoid this by entering into a total return swap (TRS)/buying a note that provides a synthetic exposure to returns. Our understanding of a TRS/note is that brokers would structure this such that the counterparty would receive the cash flow associated with the underlying assets – for a fee. The broker would take care of any filing requirements/back-office duties. This would allow institutional investors to own the economic benefits in companies such as Apollo Global Management without having to own the shares outright. This, of course, is a very high-level description of the structure and the details would be beyond the scope of this note. Some institutional clients are prohibited from owning a limited partnership due to fund mandates. Owning a TRS/note would alleviate increased administrative costs associated with owning the underlying securities outright. Exhibit 25: About 9% of Apollo’s shares are owned by brokers providing synthetic exposure to underlying securities 11.6% 8.4% 11.5% 8.6% 11.6% 11.1% 5.5% 0% 5% 10% 15% 20% BX KKR FIG APO OZM CG OAK Source: Company reports; RBC Capital Markets As for Apollo Global Management, about 8.6% of total shares outstanding are owned by brokers, with Credit Suisse Securities owning 3.8% of shares outstanding. This shows that there is demand for the security and investors willing to own the shares can do so by entering into a TRS or buying a note that provides them synthetic exposure to Apollo. Were alternative asset managers to change their corporate structure due to a loss of tax advantages associated with being a limited partnership, we believe that more institutional Incremental administrative burdens make investing in limited partnerships less attractive – but there are options to avoiding these October 23, 2013 Bulent Ozcan (212) 863-4818; bulent.ozcan@rbccm.com 28 Apollo Global Management, LLC
  • 29.
    investors could beenticed to own their shares. As mentioned previously, some institutional investors cannot own limited partnerships due to fund mandates. Owning the shares directly would add to liquidity. After all, there is likely a high probability that brokers providing exposure to limited partnerships may match buy and sell orders internally before routing any trades to the exchanges. Analyzing companies within the sector is difficult given inconsistent accounting & utilization of non-GAAP measures across the sector and the difficulty of projecting realizations We believe that the reason alternative asset managers trade at a discount to traditional asset managers can be explained by the complexity of the industry, lack of visibility into earnings (realization) and the difficulty of comparing companies within the sector. For instance, while some alternative asset managers disclose the value of accrued performance fees on their balance sheet, others do not. Furthermore, while most companies disclose economic net income (a non-GAAP measure of earnings power), others do not. Fortress Investment Group (FIG), for instance, reasons that economic net income (ENI) adds volatility to earnings. ENI shows marks on portfolios, unrealized incentive fees and carried interest as earnings, which can fluctuate from quarter to quarter. This peer argues that over time, ENI and distributable earnings will converge and that investors are better served focusing on a metric that is more predictable. There are other examples of non-GAAP measures being used to demonstrate value creation. Simple exercises such as comparing capital raising activity and capital deployment are inherently difficult because not all companies disclose these measures for all of their business units. Moreover, it is extremely difficult to project earnings as there is very little visibility into realizations. This leads to many surprises and misses when the companies report earnings. The chart below depicts this and shows the average deviation of reported earnings versus the mean analyst expectation over time. The data goes back to 1Q08 or latest quarter data was available. As for Apollo, there was only one quarter with a large “surprise” when the company missed consensus earnings estimates in 3Q11. Exhibit 26: Earnings surprises – actual reported earnings versus estimated earnings (1Q08 to 2Q13) -31.0% (239.9%) 44.0% (25.2%) (543.8%) (600%) (500%) (400%) (300%) (200%) (100%) 0% 100% 200% APO FIG BX KKR CG Source: FactSet; RBC Capital Markets Investing in alternative asset managers has its challenges, but can be rewarding as there are fewer resources allocated to the space October 23, 2013 Bulent Ozcan (212) 863-4818; bulent.ozcan@rbccm.com 29 Apollo Global Management, LLC
  • 30.
    Yet, we believethat a lack of transparency could lead to opportunities. We would not expect the accounting to change, nor would we expect the alternative asset managers to agree to use common non-GAAP measures to make their performance more comparable. Consequently, the sector as a whole trades at a discount given the issues described above. We could see a multiple expansion as the industry matures, investors become more comfortable with the accounting, and alternative asset managers provide additional information that will allow an easier comparison across the sector. October 23, 2013 Bulent Ozcan (212) 863-4818; bulent.ozcan@rbccm.com 30 Apollo Global Management, LLC
  • 31.
    Company Description Founded inthe year 1990, Apollo Global Management LLC (NYSE: APO) is a global alternative investment manager. Headquartered in New York, Apollo also has offices in Houston, Los Angeles, London, Luxembourg, Frankfurt, Hong Kong, Singapore, and Mumbai. As of June 30, 2013, its managing partners, Leon Black, Marc Rowan and Joshua Harris are leading 660 employees, including 253 investment professionals. The company primarily manages private equity, capital markets and real estate funds along with managed accounts on behalf of its clients. Its customers primarily include institutional and high net worth individual investors, and pension and endowment funds. For all the investment management services provided, Apollo receives:  Management fees: which is based on amount of assets managed  Transaction and advisory fees for investments made and  Carried interest income, which is based on the performance of the respective funds managed by the company. Formed as a Delaware limited liability company on July 3, 2007, the company is operated and managed by its manager AGM Management LLC. AGM Management is wholly-owned and controlled indirectly by its Managing Partners. As of June 30, 2013, Apollo had US$113.1 billion assets under management (AUM). Apollo has three primary business segments: Exhibit 27: Business segments Apollo Global Management LLC Private Equity • Distressed Buyoutand DebtInvestments • Corporate partner buyouts • Opprtunistic buyouts •Natural resources Credit • U.S. Performing Credit • StruturedCredit • OpportunisticCredit • Non-performing loan • European Credit Real Estate • Global opportunity investments in distressed debt andequity recapitalization transcations • Senior and subordinateddebt • Commercial mortgage backedsecurities. AAA/Strategic Investment Accounts Source: Company reports  Private Equity: Apollo’s private equity segment consists of various strategies such as Distressed Buyout and Debt Investments, Corporate partner buyouts, and Opportunistic buyouts.  Credit: It primarily invests in U.S. Performing Credit, Structured Credit, Opportunistic Credit, Non-performing loan and European Credit. During third quarter 2012, this segment was renamed from Capital Markets segment to Credit segment.  Real Estate: Company’s Apollo Global Real Estate (AGRE) invests in commercial and residential first mortgage loans, CMBS, mezzanine investments and other real estate- related investments. The company also invests in real estate funds that focus on opportunistic investments in distressed debt and equity recapitalization transactions.  Strategic Investment Vehicles: The company also manages other investment vehicles such as AAA and Apollo Palmetto Strategic Partnership LP (Palmetto). These vehicles have been established in order to invest in or alongside certain Apollo funds and other Apollo-sponsored transactions, either directly or indirectly. October 23, 2013 Bulent Ozcan (212) 863-4818; bulent.ozcan@rbccm.com 31 Apollo Global Management, LLC
  • 32.
    Exhibit 28: Apollosnapshot Apollo Snapshot Founded 1990 Headquarters New York, USA Managing Partners Leon Black, Joshua Harris and Marc Rowan Employees 660 (as of June 30, 2013) Business Segments Private Equity Funds, Credit Funds, and Real Estate Funds Total Revenue US$497.3 Million (as of June 30, 2013) Total AUM US$113.1 Billion (as of June 30, 2013) Source: Company reports October 23, 2013 Bulent Ozcan (212) 863-4818; bulent.ozcan@rbccm.com 32 Apollo Global Management, LLC
  • 33.
    Milestones Exhibit 29: Milestones YearHighlights 1990 Founded by Leon Black along with John Hannan, Craig Cogut, and Arthur Bilger. Other founding partners include Marc Rowan, Josh Harris, Michael Gross and Tony Ressler. 1993 Formation of Apollo Real Estate Advisors 2005 Acquired Hexion Specialty Chemicals 2006 Acquired TNT Logistics Apollo along with Graham Partners acquired Berry Plastics Corporation 2007 Formed as a Delaware limited liability company and completed the reorganization of predecessor businesses Acquired Noranda Aluminum Holding Corporation Acquired Countrywide plc Acquired Claire's Stores for approximately US$3.1 billion 2008 Acquired Carlson's Regent Seven Seas Cruises operations Completed a US$1 billion investment in the cruise line operator Norwegian Cruise Line 2010 Completed the acquisition of Citi Property Investors Entered into a strategic alliance with Lighthouse Investment Partners 2011 Completed its IPO listing on the NYSE Completed the acquisition of Gulf Stream Asset Management Formed Apollo Natural Resources Partners, L.P. 2012 Partnered with Chartres Lodging Group for the purchase of Novotel New York Times Square Completed the acquisition of Taminco Group Holdings Along with Riverstone Holdings LLC and Access Industries, Inc. signed a definitive agreement to acquire all of the oil and gas exploration and production assets of El Paso Corporation for US$7.2 billion Announced a definitive agreement to acquire the Irish consumer credit card unit of Bank of America Europe Card Services Completed the acquisition of Stone Tower Capital LLC Completed the acquisition of Great Wolf, a North America-based family of indoor waterpark resorts Acquired EP Energy from El Paso Corporation for approximately US$7.15 billion Signed a definitive agreement to acquire McGraw-Hill Education business for a purchase price of US$2.5 billion Acquired portfolio of Irish commercial real estate loans from Lloyds Banking Group plc for £150 million Affiliates of Apollo Global Management signed a definitive agreement to acquire AURUM Holdings Limited Along with Ivanhoe Cambridge and Residential Land Limited acquired Peony Court in South Kensington Joint venture between Driftwood Hospitality Management and Apollo Global Real Estate Management acquired DoubleTree Suites by Hilton Columbus Downtown 2013 Apollo Global Management and NRI Management Group LLC announced strategic partnership to invest in mining assets equity. Apollo Global Management and Metropoulos & Co. signed agreement to acquire certain Hostess Snack Brands and Bakeries for US$410 million in cash Apollo European Principal Finance Fund II announced a definitive agreement to acquire FinanMadrid, the auto and consumer loan unit of Bankia Apollo Global Management and Double Eagle Energy announced strategic partnership to invest in oil & gas assets Apollo Global Management and Apex Energy announced strategic partnership to invest in oil & gas assets Source: Company reports October 23, 2013 Bulent Ozcan (212) 863-4818; bulent.ozcan@rbccm.com 33 Apollo Global Management, LLC
  • 34.
    Business segments Apollo conductsits Management and Incentive businesses primarily in United States and generates most of its revenues domestically. The Management and Incentive businesses are conducted through three segments, Private Equity, Credit (earlier referred as Capital Markets), and Real Estate. Apollo measures performance of these segments on ‘Unconsolidated’ basis because management makes operating decisions and assesses the performance of each of Apollo’s business segments based on financial and operating metrics and data that exclude the effects of consolidation of any of the affiliated funds. Private equity Apollo’s private equity funds make investments in nine core industries including Media, Cable & Leisure, Consumer & Retail, Manufacturing & Industrial, Chemicals, Satellite & Wireless, Commodities, Packaging & Materials, Distribution & Transportation and Financial & Business Services. As of June 30, 2013, this segment had approximately US$40.2 billion assets under management representing 36% of total assets management of Apollo. Investment activities under private equity are conducted through several strategies including Distressed Buyouts and Debt Investments, Corporate Carve-outs, Opportunistic Buyouts, Other Investments and Natural Resources.  Distressed Buyouts and Debt Investments: Approximately 40% of Apollo’s private equity investments involve debt investments and distressed buyouts. The distressed securities purchased by the company include public high-yield debt, bank debt and privately held instruments. These securities are often come with significant downside protection in the form of a senior position in the capital structure. Some of Apollo’s recent distressed investments include Charter Communications in 2009, Gala Coral in 2010 and LyondellBasell in 2010. The company also targets assets that have high quality operating businesses but low-quality balance sheets. The company’s funds acquired over $39 billion face value of debt investments from inception through December 31, 2012 in an array of distressed strategies.  Corporate Carve-outs: Corporate partner buyouts or carve-out have not represented a large portion of APO’s investment activity, however the company engages them in selective environments in which purchase prices for control of companies are at high multiplies of earnings, making them less attractive for traditional buyout investors. In these investments, Apollo does not seek control but instead makes significant investments that typically allow it to obtain control rights similar to those that it would require in a traditional buyout, such as control over the direction of the business and its ultimate exit. Some of Apollo’s Corporate Carve-outs include Sirius Satellite Radio in 1998, Educate in 2000, AMC Entertainment in 2001 and Oceania Cruises (now Prestige Cruise Holdings) in 2007. Corporate Carve-outs focus on companies in need of a financial partner in order to consummate acquisitions, expand product lines, buy back stock or pay down debt.  Opportunistic Buyouts: In Opportunistic Buyouts, it purchases a company at a discount to prevailing market averages. It also focuses on complex situations such as out-of-favor industries or broken (or discontinued) sales processes where the inherent value may be less obvious to potential acquirers. The company also focuses on certain types of buyouts such as physical asset acquisitions and investments in non-correlated assets where underlying values tend to change in a manner that is independent of broader market movements.  Other Investments: Apollo is also engaged in other type of investments such as creation of new companies, particularly in asset-intensive industries that are in distress. Apollo has the ability to establish new entities that can acquire distressed assets at attractive valuations without the burden of managing an existing portfolio of legacy assets. October 23, 2013 Bulent Ozcan (212) 863-4818; bulent.ozcan@rbccm.com 34 Apollo Global Management, LLC
  • 35.
    Creation of newcompanies has historically not represented a large portion of the company’s overall investment activities. Apollo made such an investment in Vantium in 2007, Athlon Energy LP in 2010 and Veritable Maritime in 2010.  Natural Resourses: In 2011, Apollo established Apollo Natural Resources Partners, L.P. (ANRP), and developed a team of dedicated investment professionals to capitalize on private equity investment opportunities in the natural resources industry, principally in the metals and mining, energy and select other natural resources sectors. ANRP completed its fundraising period during Q4 2012, and had over US$1.3 billion of committed capital as of December 31, 2012. The following table summarizes the investment record of Private Equity fund portfolios as of June 30, 2013, unless otherwise noted (amounts in $ millions): Exhibit 30: Private equity fund performance Fund Vintage Year Committed Capital Invested Capital Realized Unrealized Total Value GrossIRR Net IRR GrossIRR Net IRR Fund VIII 2013 6,641 ― ― ― NM NM NM NM AION 2013 277 ― 12 327 NM NM NM NM ANRP 2012 1,323 338 ― ― 339 NM NM NM NM Fund VII 2008 14,676 14,686 14,909 12,107 27,016 37% 28% 35% 26% Fund VI 2006 10,136 11,819 9,564 9,232 18,796 12% 10% 11% 9% Fund V 2001 3,742 5,192 12,230 642 12,872 61% 44% 61% 44% Fund IV 1998 3,600 3,481 6,757 52 6,819 12% 9% 12% 9% Fund III 1995 1,500 1,499 2,654 41 2,695 18% 11% 18% 11% Fund I, II & MIA 1990/92 2,220 3,773 7,924 0 7,924 47% 37% 47% 37% Total 44,115 40,788 54,050 22,401 76,461 39% 26% 39% 25% AsofJune 30, 2013 AsofDec 31, 2012 Source: Company reports Private Equity AUM: For the six months ending June 30, 2013, Private Equity total asset under management increased by 6.3% to US$40.2 billion compared to US$37.8 billion, for the period ended December 31, 2012. The segment’s fee-generating AUM decreased to US$26.0 billion from US$27.9 billion as of December 31, 2012 and non fee-generating assets increased by US$4.3 billion to US$14.2 billion as of June 30, 2013 from US$9.9 billion as of December 31, 2012. The increase in total AUM is due to improved unrealized gains of US$4.5 billion, including US$2.7 billion from Fund VII, $1.7 billon from Fund VI along with $1.1 billion of transfer-in. This increase was offset by distributions of US$7.6 billion. For the three months ending June 30, 2013, total AUM increased by 2.6% or US$1.0 billion from the previous quarter. The increase is primarily due to a subscription of $5.8 billion in Fund VIII, and US$1.2 of income mainly from Fund VII. These gains were offset by distribution worth US$2.5 billion each in Fund VI and VII. October 23, 2013 Bulent Ozcan (212) 863-4818; bulent.ozcan@rbccm.com 35 Apollo Global Management, LLC
  • 36.
    Exhibit 31: PrivateEquity AUM ($ in billion) 28.2 27.5 27.7 27.9 27.8 27.7 27.8 28.0 27.7 27.8 28.1 27.9 27.9 26.0 6.2 6.0 7.6 10.9 11.8 12.7 7.0 7.4 10.7 10.5 10.8 9.9 11.3 14.2 33.5 35.3 38.8 39.6 40.4 34.8 35.4 38.4 38.2 39.0 37.8 39.2 40.2 0 5 10 15 20 25 30 35 40 45 50 Mar-10 Jun-10 Sep-10 Dec-10 Mar-11 Jun-11 Sep-11 Dec-11 Mar-12 Jun-12 Sep-12 Dec-12 Mar-13 Jun-13 Fee-Generating AUM Non Fee-Generating AUM 34.4 Source: Company Reports New Capital and Distributions: A total of over US$19 billion has been distributed under the segment starting from 2010, in the same duration, total of approximately US$7 billion new capital/subscriptions (excluding acquisitions) has been raised. In 2012, Apollo distributed over US$6.5 billion, including $3.7 billion from Fund VII and $2.1 billion from Fund VI, and raised US$664 million new capital under the segment. Exhibit 32: Capital raised and distributions/AUM share by strategy Private Equity - Capital Raised and Distributions ($ in mm) 20 387 4 912 417 218 20 1,212 998 1,052 60 3,521 1,902 5,834 157 259 10 247 202 1,518 1,438 5,669 0 1,000 2,000 3,000 4,000 5,000 6,000 7,000 Mar-10 Jun-10 Sep-10 Dec-10 Mar-11 Jun-11 Sep-11 Dec-11 Mar-12 Jun-12 Sep-12 Dec-12 Mar-13 Jun-13 Capital Raised Distributions Private Equity AUM Share by Strategy Traditional Private Equity Funds, 95% ANRP, 3% AAA, 2% Source: Company reports Private Equity Revenues: Apollo’s revenues include advisory and transaction fees from affiliates, management fees from affiliates (together referred as Management Business revenue including carried interest income from certain mezzanine funds) and Carried Interest Income (loss) from affiliates referred as Incentive Business income. Advisory and Transaction fees from affiliates decreased by 32% or US$20 million to reach US$42 million for the three months ending June 30, 2013 as compared to US$61 million for October 23, 2013 Bulent Ozcan (212) 863-4818; bulent.ozcan@rbccm.com 36 Apollo Global Management, LLC
  • 37.
    the three monthsending June 30, 2012. The decrease is primarily due to a $20.3 million decrease in transaction and termination fees earned by ANRP and Fund VII during the period. During second quarter, transaction fees that came from EP Energy LLC and Great Wolf Resorts were offset by termination fees from EVERTEC, Constellium and Taminco. During the same period, Management fees also declined by 5% to US$66 million from US$69 million in the same quarter a year ago. The company’s management fees earned from Fund VI by $1.3 million and AAA Investments declined by $1.8 million as compared to same period in 2012 due to lower invested capital and lower adjusted assets. Carried interest income from affiliates increased by US$223 million to reach US$229 million for the quarter ending June 30, 2013 compared to carried interest income of US$6 million for the quarter ending June 30, 2012. The increase was backed by rise in the fair value of Fund VI by $99.5 million and Fund VII by $181.8 million. The company’s management fees earned from Fund VI declined by $1.3 million and AAA Investments declined by $1.8 million. Realized carried interest income also improved to stand at $694.9 million due to rise in dispositions of portfolio investments held by Fund VII, Fund VI and Fund V of $334.3 million, $281.9 million and $79.5 million, respectively, for quarter ended June 30, 2013 as compared to the same period in 2012. Exhibit 33: Private equity revenue and economic net income Private Equity Revenue Break Up ($ in mm) (1279) 522 226 411 538 136 419 973 1082 336 (1,350) (850) (350) 150 650 1,150 1,650 Mar-11 Jun-11 Sep-11 Dec-11 Mar-12 Jun-12 Sep-12 Dec-12 Mar-13 Jun-13 Advisory and transaction fees Management fees Carried interest income (loss) Private Equity Economic Net Income ($ in mm) 282 112 (887) 232 309 52 237 602 659 177 -1000.0 -800.0 -600.0 -400.0 -200.0 0.0 200.0 400.0 600.0 800.0 Mar-11 June-11 Sep-11 Dec-11 Mar-12 June-12 Sep-12 Dec-12 Mar-13 June-13 Management Business Incentive Business Source: Company reports Private Equity Economic Net Income (ENI): For the quarter ending June 30, 2013, Private Equity segment’s ENI was US$177 million compared to economic net income of US$52 million in the same quarter of 2012. The improvement is primarily due to an increase in carried interest income (incentive business), ENI, which increased to US$133 million in the quarter ending June 30, 2013 from economic net loss of US$6.3 million in the quarter ending June 30, 2012. The increase in the incentive business ENI in the quarter is primarily due to the rise in its income resulting from an increase in realized gains of portfolio investments. Management business ENI declined to US$43.5 million during the quarter from US$58.4 million in the quarter ending June 30, 2012. The decline was primarily due to a decrease in advisory and transaction fees. Credit Credit and capital markets expertise has been as an integral component of Apollo’s growth and success. Apollo’s Credit Markets (previously known as Capital Markets) operations commenced in 1990, with the management of a US$3.5 billion high-yield bond and leveraged loan portfolio. The credit segment’s operations are led by James Zelter, who has served as October 23, 2013 Bulent Ozcan (212) 863-4818; bulent.ozcan@rbccm.com 37 Apollo Global Management, LLC
  • 38.
    managing director ofthe capital markets business since April 2006. Credit market activities span a broad range of the credit spectrum, including U.S. Performing Credit, Structured Credit, Opportunistic Credit, Non-performing loan and European Credit . The value-oriented fixed income segment of the credit market spectrum is the most recent investment area for Apollo, and it is characterized by its ability to generate attractive risk-adjusted returns relative to traditional fixed income investments. As of June 30, 2013 credit segment had total assets under management of approximately US$62 billion (US$48 billion of fee-generating AUM). The credit segment has been categorized under six functional groups, which are shown in the following chart. Exhibit 34: Credit segment AUM by functional groups (2012) Athene, $11 bn European Credit, $1.9 bn Non Performing Loans, $6.4bn Opportunistic Credit, $6.2bn StructuredCredit, $11.4 bn US Performing Credit, $27.5 bn Credit SegmentAUMby FunctionalGroups(2012) Source: Company reports  US Performing Credit: This group provides investment management services to funds that focus on income-oriented, senior loan and bond investment strategies. The group also includes CLOs, which Apollo manages internally. As of December 2012, the group’s fee-generating AUM stood at $20.6 billion.  Structured Credit: This group focuses on structured credit investment strategy oriented funds. These strategies include investment in residential mortgage-backed securities, asset-backed securities, insurance-linked securities and longevity-based products among others. As of December 2012, the group had fee-generating AUM of US$7.6 billion.  Opportunistic Credit: The group targets funds primarily focused on credit investment strategies. These funds invest in primary and secondary opportunities, including performing, stressed and distressed public and private securities. As of December 2012, the group’s fee-generating AUM was $4.7 billion.  Non Performing Loan Funds: The group provides investment management services to the funds, which primarily invest in European commercial and residential real estate performing and non-performing loans (NPLs) and unsecured consumer loans. Apollo started Apollo European Principal Finance Fund (EPF) in May 2007 to invest principally in NPLs in Europe. The fund is structured with many characteristics typically associated with private equity funds, including multi-year capital commitments from the fund’s investors. EPF seeks to capitalize on the inefficiencies of financial institutions in managing and restructuring their NPLs. Apollo estimates the size of European NPL and non-core asset market to be approximately €1.7 trillion. Apollo manages EPF with its 17 October 23, 2013 Bulent Ozcan (212) 863-4818; bulent.ozcan@rbccm.com 38 Apollo Global Management, LLC
  • 39.
    professionals based inLondon, Frankfurt and Dublin, as well as its captive pan-European loan servicing and property management platform, The Lapithus Group. Lapithus operates in six European countries and directly services approximately 54,000 loans secured by more than 19,000 commercial and residential properties. As of December 2012, the group’s fee-generating AUM stood at $4.5 billion.  European Credit: This group provides investment management services to funds that invest primarily in credit opportunities in Europe, with a focus on Western Europe. The group invests in senior secured loans and notes, mezzanine loans, subordinated notes, distressed and stressed credit and other such credit investments of the companies. As of December 2012, fee-generating AUM for the group stood at US$1.3 billion.  Athene: During 2009, Apollo formed Athene Asset Management LLC, an investment manager that provides asset management services to Athene Holding Ltd, a holding company founded in 2009 to capitalize on favorable market conditions in the dislocated life insurance sector, among others. In addition, certain Apollo affiliates manage assets for Athene Asset Management and earn sub-advisory fees for these services. As of December 31, 2012, Athene Asset Management AUM was US$15.8 billion, of which US$5 billion was managed by other Apollo funds and investment vehicles. Exhibit 35: Credit fund performance ($ in millions) Funds Strategy Vintage Year Committed Capital Invested Capital Realized Unrealized Total Value GrossIRR Net IRR GrossIRR Net IRR ACRF II Structured Credit 2012 104 104 2 114 116 NM NM NM NM EPF II Non-Performing 2012 3,599 483 61 451 513 NM NM NM NM FCI Structured Credit 2012 559 443 15 564 579 NM NM NM NM AESI European Credit 2011 463 577 368 266 634 NM NM NM NM AEC European Credit 2011 293 345 208 150 358 NM NM NM NM AIEII European Credit 2008 269 848 1,070 244 1,315 19% 16% 19% 16% COF I US Performing Credit 2008 1,485 1,611 2,682 1,574 4,257 31% 28% 31% 28% COF II US Performing Credit 2008 1,583 2,176 2,370 724 3,094 14% 11% 14% 12% EPF I Non-Performing 2007 1,685 2,132 1,718 1,238 2,956 19% 13% 19% 12% ACLF US Performing Credit 2007 984 1,449 2,168 209 2,377 13% 11% 13% 11% Artus US Performing Credit 2007 107 190 226 - 226 7% 7% 7% 7% Totals 11,129 10,358 10,888 5,534 16,422 AsofJune 30, 2013 AsofDec 31, 2012 Source: Company reports Credit Segment AUM: the credit segment’s total assets under management decreased by 3.4% to US$62 billion as of June 30, 2013, compared to US$64 billion at the beginning of the year. The segment’s fee-generating AUM decreased to US$48 billion from US$50 billion as of December 31, 2012 and non fee-generating assets were flat at US$15 billion as of June 30, 2013, the same as in December 31, 2012. The decrease in total AUM is primarily due to distributions worth $2.6 billion, a $1.5 billion fall in leverage, $0.7 billion in redemptions and $0.5 billion of net transfers out. An increase in income and subscriptions by $1.9 billion and $1.3 billion, respectively, helped offset the decline. For the three months ending June 30, 2013, total AUM decreased by 2.1% compared to the previous quarter. The decline was due to distributions worth $1.3 billion, a decrease of $1.2 billion in leverage, redemptions worth $0.4 billion and net segment transfers out of $0.3 billion. This decline in AUM was offset by $1.2 billion of income, mainly due to improved unrealized gains across its credit funds and additional subscriptions of $0.6 billion from its AINV and ACF funds. October 23, 2013 Bulent Ozcan (212) 863-4818; bulent.ozcan@rbccm.com 39 Apollo Global Management, LLC
  • 40.
    Exhibit 36: CreditAUM ($ in billions) 15.1 15.4 15.9 16.5 17.7 18.1 18.5 26.6 28.2 45.5 45.3 49.5 48.5 47.5 4.1 3.6 4.0 5.8 6.2 5.6 3.9 5.3 8.3 10.6 14.8 14.9 15.0 14.7 19.3 19.0 19.9 22.3 23.8 23.7 22.4 31.9 36.5 56.1 60.1 64.4 63.5 62.2 0 10 20 30 40 50 60 70 Mar-10 Jun-10 Sep-10 Dec-10 Mar-11 Jun-11 Sep-11 Dec-11 Mar-12 Jun-12 Sep-12 Dec-12 Mar-13 Jun-13 Fee-Generating AUM Non Fee-Generating AUM Source: Company reports New capital and distributions: A total of approximately US$8.2 billion has been distributed and another US$2.2 billion has been redeemed under the segment starting in 2010. Over the same period, a total of approximately US$10.4 billion in new capital/subscriptions (excluding acquisitions) was raised. In 2012, Apollo has distributed US$3.2 billion and over US$949 million was redeemed under the segment. Over US$5.5 billion in new capital was raised under the segment in 2012. Exhibit 37: Capital raised and distributions 805 1,000 741 547 1,027 1,207 1,169 673 627 427 183 330 239 1504 1709 1641 2,101 245 150 38 80 484 276 500 508 182 1543 916 0 500 1000 1500 2000 2500 Mar-10 Jun-10 Sep-10 Dec-10 Mar-11 Jun-11 Sep-11 Dec-11 Mar-12 Jun-12 Sep-12 Dec-12 Mar-13 Jun-13 Capital Raised Distributions/Redemtpions Source: Company reports Revenues: Segment Advisory and transaction fees from affiliates increased substantially – by US$16 million during the quarter ended June 30, 2013 compared to same quarter last year. Management fees from affiliates increased by 21% to US$90 million during the quarter, compared to US$74 million for the quarter ended June 30, 2012. During this period, the company saw increases in management fees earned from EPF II (up $7.1 million), AAM (up $6.4 million), CLOs (up $3.6 million), and ACF (up $1.2 million) as compared to same period October 23, 2013 Bulent Ozcan (212) 863-4818; bulent.ozcan@rbccm.com 40 Apollo Global Management, LLC
  • 41.
    last year. Theincreases in management fees were partially offset by decreases in fees generated from SVF (down $2.0 million) and COF II (down $1.6 million). Carried interest income from affiliates increased by US$50.8 million under the segment during the quarter ending June 30, 2013 compared to same quarter last year. The increase is primarily due to a rise in net asset values related to SOMA ($24 million) and COF I ($17.9 million) along with $11.4 million worth of income related to certain sub-advisory arrangements. Exhibit 38: Credit segment revenue and economic net income Credit Segment Revenue Break Up ($ in mm) 152 62 -223 217 241 85 325 196 240 166 (400.0) (300.0) (200.0) (100.0) 0.0 100.0 200.0 300.0 400.0 Mar-11 Jun-11 Sep-11 Dec-11 Mar-12 Jun-12 Sep-12 Dec-12 Mar-13 Jun-13 Advisory and transaction fees Management fees Carried interest income (loss) Economic Net Income ($ in mm) 102 11 -267 140 158 -11 199 97 134 66 -300.0 -200.0 -100.0 0.0 100.0 200.0 300.0 Mar-11 June-11 Sep-11 Dec-11 Mar-12 June-12 Sep-12 Dec-12 Mar-13 Jun-13 Management Business Incentive Business Source: Company reports ENI: Credit segment ENI increased by US$77 million during the quarter ended June 30, 2013 to reach US$66 million from a US$11 million net loss in the quarter ending June 30, 2012. The increase is primarily due to a rise in total revenues for the factors mentioned above. However, the gain was offset by a rise in total expenses to $101 million during the quarter ended June 30, 2013 compared to $79 million in the same period last year. Real Estate Apollo established Apollo Global Real Estate (AGRE), a dedicated business to pursue real estate investment opportunities, in 2012. AGRE invests in legacy commercial mortgage- backed securities, commercial first mortgage loans, mezzanine investments and other commercial real estate-related debt investments. Additionally, Apollo sponsors real estate funds that focus on opportunistic investments in distressed debt and equity recapitalization transactions. As of June 30, 2013, this segment had US$9.5 billion assets under management.  CPI Capital Partners: An affiliate of AGRE acquired the Citi Property Investors (CPI) business from Citigroup Inc. on November 12, 2010. CPI is the real estate investment management firm and has offices in Asia, Europe, and North America. As of June 30, 2013, CPI had four funds with approximately US$6.4 billion committed capital.  Apollo Commercial Real Estate Finance, Inc (NYSE:ARI): Apollo launched ARI in 2009. ARI is a real estate investment trust which acquires, originates, invests in and manages performing commercial first mortgage loans, CMBS, mezzanine investments and other commercial real estate-related investments in the United States. ARI had a total raised capital of US$713.9 million as of June 30, 2013.  AGRE CMBS Fund L.P.: Apollo launched AGRE CMBS fund in December 2009 to invest principally in commercial mortgage-backed securities, and leverage those investments October 23, 2013 Bulent Ozcan (212) 863-4818; bulent.ozcan@rbccm.com 41 Apollo Global Management, LLC
  • 42.
    by borrowing fromthe Federal Reserve Bank of New York's term-asset-backed securities loan facility program. This fund had total raised capital of US$419 million and invested capital of US$1.6 billion as of June 30, 2013. Further, Apollo launched the 2011 A4 Fund, L.P., in November 2010 to invest principally in CMBS and leverage those investments through repurchase facilities. As of June 30, 2013, the 2011 A4 Fund had total raised capital of approximately $235 million and US$931 million invested capital.  AGRE U.S. Real Estate Fund, L.P.: Apollo launched the AGRE U.S. Real Estate Fund in 2011 to make real estate-related investments principally located in the United States. This fund had US$793.4 million raised capital and US$400.9 million invested capital as of June 30, 2013. Following table summarizes the investment record of Real Estate fund portfolios as of June 30, 2013, unless otherwise noted (US$ in millions): Exhibit 39: Real Estate performance Fund Vintage Year Raised Capital Current NAV Invested Capital Realized Unrealized Total Value Gross IRR Net IRR Gross IRR Net IRR AGRE U.S. Real Estate Fund, L.P.(2)(3) 2012 793 407 401 3 405 407 NM NM NM NM AGRE Debt Fund I, L.P.(2) 2011 716 715 712 38 709 747 NM NM NM NM 2011 A4 Fund, L.P.(2) 2011 235 220 931 — 939 939 16% 14% NM NM AGRE CMBS Fund, L.P. 2009 419 139 1573 — 531 531 14% 11% 14% 12% CPI Capital Partners North America(4) 2006 600 81 453 296 72 369 16% 11% NM NM CPI Capital Partners Asia Pacific(4) 2006 1292 443 1151 1108 452 1560 34% 31% NM NM CPI Capital Partners Europe(4)(5) 2006 1512 558 998 153 541 694 3% 1% NM NM CPI Other Various 2960 946 N/A N/A N/A N/A NM NM NM NM Total 8,526 3,507 6,218 1,598 3,649 5,247 As of June 30, 2013 As of Dec 31, 2012 Source: Company reports Real Estate AUM: The segment’s total assets under management increased by 7.6% to US$9.5 billion as of June 30, 2013, up from US$8.8 billion as of December 31, 2012. The segment’s fee-generating AUM increased to US$5.8 billion as of June 30, 2013 from US$4.5 billion as of December 31, 2012. Non fee-generating assets decreased to US$3.7 billion as of June 30, 2013 from US$4.3 billion as of December 31, 2012. During the six months ended June 30, 2013, total AUM increased by US$0.7 billion, or 7.6%, primarily due to US$1.0 billion in additions from new subscriptions and net transfers from other segments amounting to US$0.6 billion. These increases were offset by distributions of US$0.4 billion. For the three months ending June 30, 2013, total AUM increased by 0.6% compared to previous quarter. The increase is primarily due to additional subscriptions of US$0.5 billion and US$0.3 billion in net transfers from other segments. These increases were offset by redemptions of US$0.3 billion and distributions of US$0.2 billion during the quarter. October 23, 2013 Bulent Ozcan (212) 863-4818; bulent.ozcan@rbccm.com 42 Apollo Global Management, LLC
  • 43.
    Exhibit 40: RealEstate AUM ($ in billions) 0.5 0.4 0.6 2.7 2.8 3.1 3.4 3.5 3.7 4.2 4.2 4.5 5.3 5.8 2.0 1.7 2.0 3.8 3.7 4.5 4.5 4.4 4.6 3.7 3.9 4.3 4.1 3.7 2.5 2.1 2.6 6.5 6.5 7.6 7.9 8.0 8.3 7.9 8.1 8.8 9.4 9.5 0 1 2 3 4 5 6 7 8 9 10 Mar-10 Jun-10 Sep-10 Dec-10 Mar-11 Jun-11 Sep-11 Dec-11 Mar-12 Jun-12 Sep-12 Dec-12 Mar-13 Jun-13 Fee-Generating AUM Non Fee-Generating AUM Source: Company reports New capital and distributions: a total of approximately US$2.2 billion has been distributed and another US$0.6 billion has been redeemed under the segment starting from 2010. In the same period, a total of approximately US$2.2 billion in new capital/subscriptions (excluding acquisitions) was raised. In the three months ended June 30, 2013, Apollo distributed US$232 million, and another US$290 million was redeemed under the segment. New capital of US$465 million was raised under the segment in Q2 2013. Exhibit 41: Capital raised and distributions 156 50 305 84 84 2 523 465 89 94 11 57 862 69 138 522 85 105 358 296 171 46 99 307 3 0 100 200 300 400 500 600 700 800 900 1000 Mar-10 Jun-10 Sep-10 Dec-10 Mar-11 Jun-11 Sep-11 Dec-11 Mar-12 Jun-12 Sep-12 Dec-12 Mar-13 Jun-13 Capital Raised Distributions/Redemtpions Source: Company reports October 23, 2013 Bulent Ozcan (212) 863-4818; bulent.ozcan@rbccm.com 43 Apollo Global Management, LLC
  • 44.
    Exhibit 42: RealEstate AUM by strategy Fixed Income 61% Equity 39% Real Estate AUM by Strategy (Jun 30, 2013) Fixed Income 55% Equity 45% Real Estate AUM by Strategy (Dec 31, 2012) Source: Company reports Revenues: Due to an increase in transaction and advisory services rendered, the segment’s advisory and transaction fees from affiliates rose by US$0.7 million during the quarter ending June 30, 2013 compared to same quarter last year. Management fees from affiliates increased by US$0.3 million to US$13.2 million during the quarter. The increase in management fees was driven by an increase of US$0.8 million in management fees earned from certain sub-advisory agreements and an increase of US$0.4 million in management fees from the 2012 CMBS I Fund, L.P., and 2012 CMBS II Fund, L.P. Additionally, the ARI and AGRE Debt Fund I, L.P. raised additional fee-generating capital, resulting in higher management fees totaling US$1.6 million. These increases were offset by decreased management fees of US$0.6 million from the CPI Funds, and a decrease of US$1.6 million from AGRE U.S. Real Estate Fund, L.P. during the quarter ended June 30, 2013 compared to the same period in 2012. Carried interest income from affiliates decreased by US$10.5 million under the segment during the quarter ending June 30, 2013 compared to same quarter last year. The decrease was primarily due to a decrease of $8.1 million in unrealized carried interest, driven by a decrease in the fair value of the underlying portfolio investments held during the three months ended June 30, 2013 as compared to the same period in 2012. Additionally, there was a decline in realized gains of $2.4 million during quarter as compared to the same period a year ago. ENI: The Real Estate segment’s economic net loss was US$1.8 million in the quarter ending June 30, 2013, compared to an economic net income of US$0.7 million for the quarter ending June 30, 2012. The economic net loss in the quarter ending June 30, 2013, was mainly due to a fall in revenues to US$8.2 million as compared to revenues of US$17.7 million in the same quarter a year ago. October 23, 2013 Bulent Ozcan (212) 863-4818; bulent.ozcan@rbccm.com 44 Apollo Global Management, LLC
  • 45.
    Exhibit 43: RealEstate revenue break-up Real Estate Revenue Break Up ($ in mm) 16 17 9 10 11 11 12 18 16 8 (10) (5) 0 5 10 15 20 Mar-11 Jun-11 Sep-11 Dec-11 Mar-12 Jun-12 Sep-12 Dec-12 Mar-13 Jun-13Advisory and transaction fees Management fees Carried interest income (loss) Real Estate Equity Economic Net Income ($ in mm) -2.1 -7.6 2.5 -5.4 -15.4 -4.8 0.6 -1.7 -0.7 -1.6 -18 -16 -14 -12 -10 -8 -6 -4 -2 0 2 4 Mar-11 June-11 Sep-11 Dec-11 Mar-12 June-12 Sep-12 Dec-12 Mar-13 Jun-13 Management Business Incentive Business Source: Company reports Strategic investment vehicles In addition to Private Equity, Credit and Real Estate investments already discussed, Apollo manages other investment vehicles, including AP Alternative Assets, L.P. (AMS:AAA) and Apollo Palmetto Strategic Partnership, L.P. These have been established to invest either directly in or alongside certain of Apollo’s funds and certain other transactions that company sponsor and manage.  AP Alternative Assets, L.P. (AMS: AAA): Listed on Euronext Amsterdam, AAA issued approximately $1.9 billion of equity capital in its initial global offering in June 2006 to invest alongside Apollo’s private equity funds, directly into Apollo’s capital markets funds and into other transactions that it sponsors and manages. AAA is the sole limited partner in AAA Investments, the vehicle through which AAA’s investments are made, and the Apollo Operating Group holds the economic general partnership interests in AAA Investments. AAA Investments’ current portfolio also includes private equity co- investments in Fund VI and Fund VII portfolio companies, certain opportunistic investments and temporary cash investments. AAA Investments generates management fees through the Apollo funds in which it invests. In addition, AAA Investments generates management fees and incentive income on the portion of its assets that is not invested directly in Apollo funds or temporary investments. AAA Investments pays management fees to Apollo Alternative Assets, L.P., its investment manager, which is 100% owned by the Apollo Operating Group, and pays incentive income to AAA Associates, L.P.  Strategic Investment Accounts (SIAs): SIA’s are gaining more popularity among institutional investors as they provide investors with greater levels of transparency, liquidity and control over their investments compared to more traditional investment funds. As of June 30, 2013, the company had approximately US$15.7 billion of total AUM, of which approximately US$6.6 billion was either sub-advised by Apollo or invested in Apollo funds and investment vehicles. Segmental reporting on the basis of management and incentive business In addition to evaluating financial results based on the above segments, Apollo also evaluates each of its segments based on management and incentive business. Management business includes management fee revenues, advisory and transaction revenues, and carried interest October 23, 2013 Bulent Ozcan (212) 863-4818; bulent.ozcan@rbccm.com 45 Apollo Global Management, LLC
  • 46.
    income or expensesfrom certain of Apollo’s mezzanine funds. These revenues are generally stable and predictable in nature. Incentive business includes carried interest income, investment income, incentive fee-based compensation and profit sharing expenses that are associated with its general partner interests in the Apollo funds, which are generally less predictable and more volatile in nature. Financial performance under the incentive business partially depends on the quarterly mark-to-market unrealized valuations in accordance with U.S. GAAP guidance applicable to fair value measurement. For the quarter ending June 30, 2013 revenue under Management business increased to US$244.5 million, an increase of US$8.9 million or 4% over the same period a year ago. The increase is primarily due to an increase of management fees to US$12.9 million or 4%, driven by growth in fee-generating AUM under the credit segment. Pre-tax ENI increased to US$89.1 million during the quarter ending June 30, 2013, up from US$70.4 million during the same quarter in 2012. The increase in ENI came from US$32.4 million from the credit segment driven by increased revenue and other income, offset by a US$14.9 million ENI decrease from the Private Equity segment, driven by reduced advisory and transaction fees from affiliates, and another US$1.3 million economic net loss improvement under the Real Estate segment. Exhibit 44: Management business revenue breakup and ENI by segment Management Business Revenues by Segment ($ in mm) 150 156 152 159 167 236 185 223 221 245 0 50 100 150 200 250 300 Mar-11 Jun-11 Sep-11 Dec-11 Mar-12 Jun-12 Sep-12 Dec-12 Mar-13 Jun-13 Private Equity Credit Real Estate Management Business ENI by Segment ($ in mm) 3 31 15 28 35 70 53 64 66 89 -20 0 20 40 60 80 100 Mar-11 Jun-11 Sep-11 Dec-11 Mar-12 Jun-12 Sep-12 Dec-12 Mar-13 Jun-13 Private Equity Credit Real Estate Source: Company reports The incentive business had carried interest income of US$265.6 million for the quarter ending June 30, 2013 compared to a carried interest income of US$3.2 million during the quarter ending June 30, 2012. These amounts include US$840.5 million in realized gains from carried interest income, which are largely attributable to dispositions relating to a number of investments held by funds managed by Apollo, including Realogy, Charter Communications, LyondellBasell, Metals USA, Evertec and CKE. ENI in the incentive business increased to US$152.2 million during the quarter ending June 30, 2013 compared to net loss of US$28.4 million during the quarter ending June 30, 2012. The increase in ENI is primarily due to improved unrealized gains of underlying assets under Private Equity and Credit segments. The incentive business revenue refers to Carried Interest Income (loss). October 23, 2013 Bulent Ozcan (212) 863-4818; bulent.ozcan@rbccm.com 46 Apollo Global Management, LLC
  • 47.
    Exhibit 45: Incentivebusiness revenue breakup and ENI by segment Incentive Business Revenues by Segment ($ in mm) 266 1,117 962 574 3 624 489 (1,630) 153 546 (2,000) (1,500) (1,000) (500) 0 500 1,000 1,500 Mar-11 Jun-11 Sep-11 Dec-11 Mar-12 Jun-12 Sep-12 Dec-12 Mar-13 Jun-13 Private Equity Credit Real Estate Incentive Business ENI by Segment ($ in mm) 152.2 726.4632.5 380 -28 427 329 -1162 95 362 -1500 -1000 -500 0 500 1000 Mar-11 Jun-11 Sep-11 Dec-11 Mar-12 Jun-12 Sep-12 Dec-12 Mar-13 Jun-13 Private Equity Credit Real Estate Source: Company reports Asset Under Management (AUM) Apollo’s total AUM as of June 30, 2013 rose by 7.8% to US$113.1 billion from US$104.9 billion in the same period last year. As of June 30, 2013, the company’s fee-generating AUM was US$79.3 billion as compared to US$77.5 billion for period ended June 30, 2012 as fee- generating assets rose in the company’s Credit and Real Estate segments. Fee-generating assets in credit funds rose primarily due to the acquisition of Stone Tower and a rise in both subscriptions/capital raised and leverage. In the Real Estate segment, fee-generating assets were greatly augmented by additional subscriptions and net segment transfers from other segments, though this was partially offset by distributions. Exhibit 46: AUM by segment AUM By Segment ($ in billion) 70 72 65 75 86 105 113 113 114 113 0 10 20 30 40 50 60 70 80 90 100 110 120 Mar-11 Jun-11 Sep-11 Dec-11 Mar-12 Jun-12 Sep-12 Dec-12 Mar-13 Jun-13 Private Equity Credit Real Estate Unallocated Strategic Account AUM ($ in billion) 113114113110105 86 75 65 7270 0 10 20 30 40 50 60 70 80 90 100 110 120 Mar-11 Jun-11 Sep-11 Dec-11 Mar-12 Jun-12 Sep-12 Dec-12 Mar-13 Jun-13 Fee-Generating AUM Non Fee-Generating AUM Source: Company reports October 23, 2013 Bulent Ozcan (212) 863-4818; bulent.ozcan@rbccm.com 47 Apollo Global Management, LLC
  • 48.
    As of June30, 2013, AUM in the company’s private equity segment totaled US$40.2 billion (36% of total assets under management) compared to US$38.2 billion in the same period last year. AUM in the credit segment stood at US$62.2 billion (55% of total assets under management) compared to a US$56.1 billion in the same period a year ago. For the same period, AUM in real estate segment was US$9.5 billion (8% of total assets under management). Unallocated strategic accounts had AUM worth US$1.2 billion (1% of total assets under management). Exhibit 47: AUM by fund Private Equity, 36% Capital Market , 55% Real Estate , 8% Unallocated Strategic Account, 1% AUM by Fund (Asof June 2013) Private Equity, 36% Capital Market , 53% Real Estate , 7% Unallocated Strategic Account, 3% AUM by Fund (Asof June 2012) Source: Company report Exhibit 48: Historical total AUM by segment ($ in billion) 8 9 10 19 20 30 29 34 39 35 38 40 11 15 19 22 32 64 62 6 8 9 2 1 2 2 4 9 8 10 11 21 25 41 44 53 68 75 113 113 0 10 20 30 40 50 60 70 80 90 100 110 120 2002 2003 2004 2005 2006 2007 2008 2009 2010 2011 2012 Unallocated Strategic Account Private Equity Credit Real Estate AUM CAGR: 28.4% Source: Company reports Apollo’s total AUM grew at a CAGR of 28.4% from US$8.2 billion in FY2002 to US$113.1 billion for the period ended June 2013. From its inception in 1990 until the first half of 2003, Apollo had only Private Equity funds. Apollo started funds focusing on credit markets in 2003 and currently these markets hold 55% of the total AUM of the company. Apollo started a dedicated team to explore further into real estate markets in 2010 and these funds hold 8% of total assets under management of the company. The acquisition of Stone Tower contributed US$18.5 billion in AUM to the credit segment in 2012. October 23, 2013 Bulent Ozcan (212) 863-4818; bulent.ozcan@rbccm.com 48 Apollo Global Management, LLC
  • 49.
    Exhibit 49: Newcapital raised and total distribution and redemption New Capital Raised ($ in mm) 805 1,085 1,054 856 1,342 2,205 1,538 1,556 1,200 6,926 0 1000 2000 3000 4000 5000 6000 7000 8000 Mar-11 Jun-11 Sep-11 Dec-11 Mar-12 Jun-12 Sep-12 Dec-12 Mar-13 Jun-13 Private Equity Credit Real Estate Total Distribution and Redemptions ($ in mm) 1,699 1,581 801 1,606 413 3,923 2,650 5,092 3,749 7,851 - 1,000 2,000 3,000 4,000 5,000 6,000 7,000 8,000 9,000 Mar-11 Jun-11 Sep-11 Dec-11 Mar-12 Jun-12 Sep-12 Dec-12 Mar-13 Jun-13 Private Equity Credit/Redemptios Real Estate Source: Company reports In the six months ending June 30, 2013, Apollo raised a total of US$8.1 billion (excluding acquisitions). A majority of the capital came from the Private Equity segment, with US$5.8 billion, accounting for 71.8% of the total capital flow during first six months of 2013. A total of US$1.3 billion new capital was raised under Credit segment and another US$988 million new capital was raised under the Real Estate segment. Apollo distributed and redeemed a total of US$11.6 billion during first six months ending June 30, 2013. Approximately 65.4% or US$7.6 billon distributions were made under Private Equity segment, 28.9% or US$3.3 billion were made under the Credit segment and the remaining 5.7% or US$0.7 billion were made under the Real Estate segment. Revenues/fee structure Apollo reports revenues in three separate categories, Advisory and Transaction fees from affiliates, Management Fees from affiliates and Carried Interest Income (loss) from affiliates. On a consolidated basis, the company’s total revenue for the second quarter ended June 30, 2013 stood at US$497.3 million, compared to US$211.6 million for second quarter ended June 30, 2012. Advisory and Transaction fees from affiliates: Apollo is entitled to receive fees for providing advisory services to actual and potential private equity and capital markets investments. Transactions for which company earns fees include acquisition, disposition of portfolio companies and also fees for ongoing monitoring of portfolio company operations and directors’ fees. Apollo also receives advisory fees for delivering certain advisory services to capital markets fund. Advisory and transaction fees from affiliates are realized when underlying services rendered by the company are completed as per the terms of the transaction and advisory agreements. Apollo’s revenue from advisory and transaction fees from affiliates for three months ended June 30, 2013 dropped by US$4.7 million to US$65.1 million compared to the three months ended June 30, 2012. The decrease was due mainly to a decrease in advisory and transaction fees in the private equity segment of US$19.8 million, offset by increases in advisory and transaction fees in the credit and real estate segments of US$14.2 million and US$0.7 million, respectively. Management fees from affiliates: Management fees from affiliates are based on net asset value, committed capital, gross assets, invested capital or as otherwise defined in the October 23, 2013 Bulent Ozcan (212) 863-4818; bulent.ozcan@rbccm.com 49 Apollo Global Management, LLC
  • 50.
    respective agreement. Managementfees for the three segments (Private Equity funds, Real Estate funds and Credit funds) are recognized for the period during which related services are performed as per the contractual terms of the related agreement. For the three months ended June 30, 2013, management fees from affiliates rose by US$11.7 million to US$155.1 million compared to US$143.3 million during three months ended June 30, 2012. The increase in revenue was primarily because of an increase in management fees by US$16.0 million and US$0.3 million earned by the Credit and Real Estate segments, respectively, which was offset by a decrease of US$3.5 million in management fees earned by its private equity segment. The increase in management fees for the Credit and Real Estate segments was mainly due to increase in the net assets managed and fee-generating invested capital with respect to these segments during the period. Part of the increase in management fees earned from the credit segment was due to US$1.1 million in fees earned from consolidated variable interest entities (VIEs). Carried Interest Income (loss) from affiliates: This is income earned based on the performance of underlying funds subject to preferred returns and high water marks, depending on the contractual agreements. It is the incentive return earned by the general partners of funds and can amount to as much as 20% of the total returns on the fund capital depending on the performance of the fund. For the three months ending June 30, 2013, carried interest income from affiliates was US$277.1 million, compared to a loss of US$1.5 million for the three months ending June 30, 2012. The increase is primarily due to increases in the fair value of portfolio investments primarily under Fund VII, Fund VI, SOMA and COF I, which generated higher carried interest income compared to same quarter last year. The increase in carried interest income was partially offset by Fund V and CLOs, which had carried interest income of US$50.1 million and US$14.1 million, respectively, in the three months ended June 30, 2013. This is a decline from the same period a year earlier. Exhibit 50: Revenue break-up Revenue Break-Up ($ in mm) 696 309 (1,480) 646 777 212 712 1,159 1,309 497 (2,000) (1,750) (1,500) (1,250) (1,000) (750) (500) (250) 0 250 500 750 1,000 1,250 1,500 Mar-11 Jun-11 Sep-11 Dec-11 Mar-12 Jun-12 Sep-12 Dec-12 Mar-13 Jun-13 Advisory & transaction fees Management fees Carried interest income (loss) Revenue Break-Up (June 2013) Advisory & transaction fees , 13% Management fees , 31% Carried interest income (loss), 56% Source: Company reports October 23, 2013 Bulent Ozcan (212) 863-4818; bulent.ozcan@rbccm.com 50 Apollo Global Management, LLC
  • 51.
    Exhibit 51: Revenuecontribution by segments Private Equity, 83% Credit, 16% Real Estate, 1% Revenue Contributionby Segment (Dec2012) Private Equity, 66% Credit, 33% Real Estate, 2% Revenue Contributionby Segment (June2013) Source: Company reports Economic Net Income (ENI): ENI is the key performance measure used by Apollo’s management in evaluating the performance of each segment. ENI is a profitability measure that excludes certain items to calculate net income following US GAAP rules. A few items Apollo excludes in calculating ENI are (1) non-cash charges related to RSUs granted in connection with the 2007 private placement and amortization of Apollo Operating Group units; (2) income tax expense; (3) amortization of intangibles associated with the 2007 reorganization as well as acquisitions; (4) Non-Controlling Interests, excluding the remaining interest held by certain individuals who receive an allocation of income from certain of its credit management companies. Further, the ENI of each segment excludes the assets, liabilities and operating results of the funds and VIEs that are included in the condensed consolidated financial statements. For the three months ending June 30, 2013, total ENI increased to US$241.3 million from ENI of US$42 million during three months ending June 30, 2012. The increase is primarily due to favorable performance in Apollo's management and incentive businesses. The increase in ENI for the incentive business was largely the result of higher carried interest income from Apollo's private equity and credit segments during the second quarter of 2013 compared to the same period in 2012. On a segment basis, historically the majority of the ENI comes from the Private Equity segment, which accounted 73% of total ENI with US$176.8 million for the quarter ending June 30, 2013. In the same period, Credit segment accounted approximately 27% of Apollo’s total ENI, with US$66.5 million. The Real Estate segment had an economic net loss of US$1.8 million during the quarter. October 23, 2013 Bulent Ozcan (212) 863-4818; bulent.ozcan@rbccm.com 51 Apollo Global Management, LLC
  • 52.
    Exhibit 52: EconomicNet Income Economic Net Income ($ in mm) 241 792 697 377 125 (1,159) 357 462 42 433 (1500) (1000) (500) 0 500 1000 Mar-11 June-11 Sep-11 Dec-11 Mar-12 June-12 Sep-12 Dec-12 Mar-13 Jun-13 Private Equity Credit Real Estate ENI After Tax Per Share 0.99 0.31 -2.89 0.8 1.1 0.05 0.98 1.69 1.89 0.50 (4.0) (3.0) (2.0) (1.0) 0.0 1.0 2.0 3.0 Mar-11 June-11 Sep-11 Dec-11 Mar-12 June-12 Sep-12 Dec-12 Mar-13 Jun-13 Source: Company reports Cash distributions: Since 2011, Apollo has distributed an average quarterly dividend of US$0.49 per Class A share. For the quarter ending June 30, 2013, Apollo made a quarterly cash distribution of US$1.32 per Class A share, which includes a regular distribution of US$0.07 per Class A share and a quarterly distribution of $1.25 per Class A share. Exhibit 53: Distributions ($ per Class A share) $0.05 $0.07 $0.07 $0.07 $0.17 $0.22 $0.24 $0.20 $0.46 $0.25 $0.40 $1.05 $0.57 $1.32 $0.24 $0.00 $0.20 $0.40 $0.60 $0.80 $1.00 $1.20 $1.40 Dec-09 Mar-10 June-10 Sep-10 Dec-10 Mar-11 June-11 Sep-11 Dec-11 Mar-12 June-12 Sep-12 Dec-12 Mar-13 Jun-13 Source: Company reports Organization structure Apollo Global Management LLC (Apollo) is a holding company listed on NYSE. The company’s primary assets are 100% of the general partner interests in the Apollo Operating Group. Apollo owns 38% of economic interests in Apollo Operating Group through three intermediate holding companies. The remaining 62% of economic interests in Apollo Operating Group are held by AP Professional Holdings L.P., which is indirectly owned by managing partners and contributing partners. Principal operations are conducted through October 23, 2013 Bulent Ozcan (212) 863-4818; bulent.ozcan@rbccm.com 52 Apollo Global Management, LLC
  • 53.
    Apollo Operating Group.Apollo operates and controls all the businesses and affairs of Apollo Operating Group through its wholly owned general partners. The following chart depicts simplified organization structure of Apollo and its managing partners. Exhibit 54: Organization structure 70.49% of Total VotingPower 11.73% of LP Units Managing Partners BRH Holdings L.P. AGM Management LLC (Our Contributing Partners Class A Shareholders (Class A BRH Holdings GP. Ltd. (Class B share) Apollo Global Management, LLC (38.01% of Apollo Operating Group Units) APO Asset Co., LLC APO (FC), LLC APO Corp. AP Professional Holdings L.P.(61.99% of Apollo Operating Apollo Operating Group 38.01%of the LP Units of Certain Apollo Operating Group Entities 38.01%of the LP Units of Certain Apollo Operating Group Entities 38.01%of the LP Units of Certain Apollo Operating Group Entities GP GP 88.27% of LPUnits 29.51% of Total VotingPower Source: Company Reports October 23, 2013 Bulent Ozcan (212) 863-4818; bulent.ozcan@rbccm.com 53 Apollo Global Management, LLC
  • 54.
    Share structure ClassA shares were issued to the public through an initial public offering (IPO) in April 2011 and are publicly traded on the New York Stock Exchange. These shares provide economic interest, i.e., pay dividends out of the holding company. In addition, Class A shareholders (excluding strategic investors) are entitled to one vote per share. Strategic Investors, who hold 31.73% of the total Class A shares, do not have voting rights. Class B shares issued to BRH Holdings GP Ltd., a general partner holdings owned and controlled by managing partners. They have no economic rights, i.e., holders of Class B shares do not receive dividends and do not have liquidation rights. Class B shares provide the partners with a voting interest in the management company. Economic interest: Class A shares represent 38.01% of economic interests in Apollo Operating Group. Strategic Investors holding Class A shares represent 16.31% (16.6% at the time of IPO) of economic interests and the remaining 21.69% of economic interests are represented by the Class A shareholders other than Strategic investors. Class A shares are entitled to 100% of any distribution declared by the board of directors for Apollo Global Management LLC. Voting rights: Holders of Class A shares (other than the strategic investors and their affiliates, who have no voting rights) and holders of Class B shares vote together as a single class on all matters submitted to shareholders for their vote approval. The Class A shares (other than those of the strategic investors) hold 29.51% of combined voting power and Class B shares have 70.49% of combined voting power as of June 30, 2013. Thus, the managing partners are on par with public shareholders as they hold majority voting rights and indirect ownership of 54.72% in Apollo (the remaining 7.27% of beneficial ownership is with the contributing partners). October 23, 2013 Bulent Ozcan (212) 863-4818; bulent.ozcan@rbccm.com 54 Apollo Global Management, LLC
  • 55.
    Management Team Exhibit 55:Management team Name Age Title Background Leon Black 61 Chairman, Chief Executive Officer and Director Mr. Leon Black is Apollo’s Chairman of the Board of Directors and Chief Executive Officer. He is also a Managing Partner of Apollo Management LP. Mr. Black founded Lion Advisors LP and Apollo Management LP in the year 1990. From 1977 to 1990, he held various positions at Drexel Burnham Lambert Incorporated, including Managing Director, head of the Mergers & Acquisitions Group and co-head of the Corporate Finance Department. At present, he is also serving as the general partner of AP Alternative Assets and is on the boards of directors of The New York City Partnership and Sirius XM Radio Inc. He graduated from Dartmouth College majoring in Philosophy and History in 1973. Mr. Black received an MBA from Harvard Business School in 1975. Joshua Harris 48 Senior Managing Director and Director Mr. Joshua Harris is serving as a Senior Managing Director and a member of the board of directors of Apollo. He is also the co-founder and Managing Partner of Apollo Management LP. Currently, Mr. Harris serves on the boards of directors of LyondellBasell Industries B.V, Momentive Performance Materials Holdings LLC, the holding company for Alcan Engineered Products, CEVA Group plc and Berry Plastics Group Inc. Before 1990, he was a member of the Mergers and Acquisitions Group of Drexel Burnham Lambert Incorporated. He attained a BS in Economics from the University of Pennsylvania’s Wharton School of Business and received his MBA from Harvard Business School. Marc Rowan 50 Senior Managing Director and Director Mr. Marc Rowan serves as a Senior Managing Director and member of the Board of Directors of Apollo. He is the co-founder and Managing Partner of Apollo Management LP. Before 1990, he took care of responsibilities including merger structure negotiation, high yield financing and transaction idea generation as a member of Drexel Burnham Lambert Incorporated’s Mergers & Acquisitions Group. At present, he is serving on the boards of directors for the following portfolio companies: Caesars Entertainment Corporation, Athene Holding Ltd. and Norwegian Cruise Lines. He completed his BS and MBA in Finance from the University of Pennsylvania’s Wharton School of Business. He holds 26 years of experience in financing, analyzing and investing in public and private companies. October 23, 2013 Bulent Ozcan (212) 863-4818; bulent.ozcan@rbccm.com 55 Apollo Global Management, LLC
  • 56.
    Name Age TitleBackground Marc Spilker 48 President Mr. Marc Spilker joined Apollo in 2010 as President. He joined Goldman Sachs in 1990 and held various positions, some of which include head of Fixed Income, Currency and Commodities in Japan (1997 to 2000), head of Global Alternative Asset Management (2006) and Chief Operating Officer (2007). After 20 years at Goldman Sachs, he was the co-head of the Investment Management Division and a member of the firm-wide Management Committee. He retired from Goldman Sachs in May 2010. Mr. Spilker graduated from the Wharton School of the University of Pennsylvania with a BS in Economics. Martin Kelly 45 Chief Financial Officer Mr. Martin Kelly joined Apollo in 2012 as Chief Financial Officer. Prior to Apollo, he was with Barclays and Lehman Brothers (from 2000 to 2012) in various leadership roles, the most recent being Managing Director, Chief Financial Officer of the Americas and Global Head of Financial Control for the Corporate and Investment Bank. Before that, he worked with PricewaterhouseCoopers for 13 years and, from 1994 to 2004, he served in the Financial Services Group of PWC in New York. Mr. Kelly was made a partner of the firm in 1999. He attained a Bachelor of Commerce degree (major in finance and accounting) in 1989 from the University of New South Wales. Barry Giarraputo 49 Chief Accounting Officer and Controller Mr. Giarraputo joined Apollo as Chief Accounting Officer and Controller in 2006. Before that, he was serving as Senior Managing Director at Bear Stearns & Co. for over nine years. Prior to that, for over 12 years Mr. Barry Giarraputo was with the accounting and auditing firm of PricewaterhouseCoopers LLP. As a member of its Audit and Business Services Group, he was responsible for various capital markets clients. He graduated with a BBA in Accountancy from Baruch College in 1985. John Suydam 52 Chief Legal Officer and Chief Compliance Officer Mr. Suydam joined Apollo as Chief Legal Officer and Chief Compliance Officer in 2006. Prior to that, from 2002 through 2006, he was head of Mergers & Acquisitions and co-head of the Corporate Department at O’Melveny & Myers LLP. Before that, he was with law firm O’Sullivan LLP as chairman and was responsible for representing private equity investors. Currently, he is also serving on the board of the Environmental Solutions Worldwide Inc. and the Big Apple Circus. He completed his JD from New York University and graduated from the State University of New York at Albany with a BA in History. October 23, 2013 Bulent Ozcan (212) 863-4818; bulent.ozcan@rbccm.com 56 Apollo Global Management, LLC
  • 57.
    Valuation Framework We valueApollo Global Management, LLC using a “one plus a half methodology”, which is a deviation from the valuation approach we have used for traditional asset managers. Under this method, earnings derived from fee-based earnings (asset management fees) are valued using a peer traditional asset management multiple, while earnings attributed to incentive income (performance fees) are valued a 50% discount to peer traditional asset management multiples. Management fees earned by Apollo are higher than those earned by traditional long-only fund managers, justifying a premium to peer P/E multiples. However, we are not applying a premium to the peer multiple to value fee-based earnings. As for incentive income, we apply a 50% discount to earnings related to incentive income. We believe a discount is justified as performance fees are more volatile than fee-based earnings and difficult to project. Our price target for Apollo Global Management LLC Class A shares is $35. We arrive at our price target using a price-to-earnings multiple of 18.0x on 2014 estimated fee-based earnings of $0.85 per share. We value earnings based on management fees at $15.39. Moreover, we value incentive income based on a price-to-earnings multiple of 9.0x and 2014 estimated incentive income EPS of $2.20. The multiple of 9.0x represents a 50% discount to the fee-based earnings multiple. We value earnings based on incentive income at $19.84 per share. The sum of the two valuations leads us to our price target of $35 for Apollo Global Management, LLC. Exhibit 56: Price target based on one-plus-a-half-methodology Valuation 2014 Management Fee EPS $0.85 P/E Multiple 18.0x Per Share $15.39 2014 Incentive Income EPS $2.20 P/E Multiple 9.0x Per Share $19.84 Price Target $35 Source: RBC Capital Markets estimates Our $35 base case scenario valuation is based on these 2014 assumptions: weighted average portfolio returns of 12% in Private Equity; weighted average portfolio returns of 11.0% in Credit; weighted average portfolio returns of 10.0% in Real Estate. Our upside scenario results in $0.85 in management fee earnings per share and $2.87 in incentive income earnings per share. We are applying a P/E multiple of 19.0x to management fee earnings and 9.5x to incentive income earnings to arrive at our $43 upside valuation. The 2014 assumptions for our upside scenario are as follows: weighted average portfolio returns of 15.7% in Private Equity; weighted average portfolio returns of 13.2% in Credit; weighted average portfolio returns of 13.0% in Real Estate. October 23, 2013 Bulent Ozcan (212) 863-4818; bulent.ozcan@rbccm.com 57 Apollo Global Management, LLC
  • 58.
    Exhibit 57: Upsidescenario based on one-plus-a-half-methodology Valuation 2014 Management Fee EPS $0.85 P/E Multiple 19.0x Per Share $16.23 2014 Incentive Income EPS $2.87 P/E Multiple 9.5x Per Share $27.22 Price Target $43 Source: RBC Capital Markets estimates Our downside scenario results in $0.85 in management fee earnings per share and $1.62 in incentive income earnings per share. We are applying a P/E multiple of 14x to management fee earnings and 7x to incentive income earnings to arrive at our $23 downside valuation. The downside P/E multiple reflects a sell-off in the markets due to concerns about the economy. The 2014 assumptions for our downside scenario are as follows: Weighted average portfolio returns of 8.4% in Private Equity; weighted average portfolio returns of 9.9% in Credit; weighted average portfolio returns of 5.0% in Real Estate. Exhibit 58: Downside scenario based on one-plus-a-half-methodology Valuation 2014 Management Fee EPS $0.85 P/E Multiple 14.0x Per Share $11.97 2014 Incentive Income EPS $1.62 P/E Multiple 7.0x Per Share $11.33 Price Target $23 Source: RBC Capital Markets estimates October 23, 2013 Bulent Ozcan (212) 863-4818; bulent.ozcan@rbccm.com 58 Apollo Global Management, LLC
  • 59.
    Risks and PriceTarget Impediments Weaker-than-expected realizations could lead to a shortfall in distributable earnings Apollo, like other alternative asset managers, derives a large portion of its earnings from realizations. Investors in the common shares of publicly traded companies prefer to invest in firms that are in the “harvesting” period and can generate strong cash earnings and dividends. Given the significant holding of publicly traded portfolio companies, investor expectations for realizations are high. Adverse capital market and economic conditions could impact Apollo’s earnings Declining equity markets could lead to lower than expected realization activity as exit opportunities would be subdued. This would lead to a potential shortfall in distributions and lower incentive income. Apollo earns management fees based on fee-based assets under management. A decline in the value of assets under management could lead to lower management fee revenues and earnings. Apollo relies on debt financing for potential acquisitions. An inability to obtain committed debt financing or an increase in interest rates could lead to declining investment returns and earnings. Likewise, portfolio companies’ difficulties in tapping the debt market for financing could lead to subpar operating results. This, in turn, would lead to lower valuations and earnings. Weak investment performance could impact earnings and result in declining assets under management Weaker than expected fund performance could lead to netting holes, lower incentive fees and potentially, to clawbacks. A majority of the funds have to meet certain investment return thresholds before the company can earn any carry and incentive income. Furthermore, investors could reduce their investments and redeem assets if performance does not meet their return requirement. Lower AUM will lead to lower fee-based earnings. Weak fund performance could also make future fund-raising efforts more difficult. Changes in the tax code could negatively impact the company’s share Changes to the US federal tax law could have a negative impact on the share price. Currently, carried interest is treated as a capital gain and not ordinary income. If carried interest income were to be treated as ordinary fee income, the company’s share price could be negatively impacted as this would affect dividends. Key person risk Retention of the company’s founder such as Leon Black, Marc Rowan and Josh Harris, and other key senior managing directors is important to Apollo. A departure of key personnel and loss of their services could have an adverse impact on the company’s ability to raise and retain capital. Departure of the company’s principals could also lead to the departure of highly qualified employees. Several funds have “key person” provisions, which provide investors with the right to redeem their investments should a senior employee (other than the principals) leave the firm. A loss of a key person could negatively affect fund performance. October 23, 2013 Bulent Ozcan (212) 863-4818; bulent.ozcan@rbccm.com 59 Apollo Global Management, LLC
  • 60.
    Appendix 1: Portfoliocompanies as of December 31, 2012 Company Initial Investment Fund (s) Buyout Type Industry Region EP Energy LLC 2012 Fund VII & ANRP Corporate Carve-outs Oil & Gas, North America Great Wolf Resorts 2012 Fund VII Opportunistic Buyouts Media, Entertainment & Cable North America Pinnacle - Jimmy Sanders 2012 Fund VII & ANRP Opportunistic Buyouts Agriculture North America Talos 2012 Fund VII & ANRP Opportunistic Buyouts Oil & Gas North America Taminco 2012 Fund VII Opportunistic Buyouts Chemicals Western Europe Ascometal 2011 Fund VII & ANRP Corporate Carve-outs Materials Western Europe Brit Insurance 2011 Fund VII Opportunistic Buyouts Insurance Western Europe CORE Media Group (formerly CKx) 2011 Fund VII Opportunistic Buyouts Media, Entertainment & Cable North America Sprouts Farmers Markets 2011 Fund VI Corporate Carve-outs Food Retail North America Welspun 2011 Fund VII & ANRP Opportunistic Buyouts Materials India Aleris International 2010 Fund VII & VI Distressed Buyouts Building Products Global Athlon 2010 Fund VII Opportunistic Buyouts Oil & Gas North America CKE Restaurants Inc. 2010 Fund VII Opportunistic Buyouts Food Retail North America Constellium (formerly Alcan) 2010 Fund VII Corporate Carve-outs Materials Western Europe EVERTEC 2010 Fund VII Corporate Carve-outs Financial Services Puerto Rico Gala Coral Group 2010 Fund VII & VI Distressed Buyouts Gaming & Leisure Western Europe LyondellBasell 2010 Fund VII & VI Distressed Buyouts Chemicals Global Monier 2010 Fund VII Distressed Buyouts Building Products Western Europe Veritable Maritime 2010 Fund VII Opportunistic Buyouts Shipping North America Charter Communications 2009 Fund VII & VI Distressed Buyouts Media, Entertainment & Cable North America Dish TV 2009 Fund VII Opportunistic Buyouts Media, Entertainment & Cable India Caesars Entertainment 2008 Fund VI Opportunistic Buyouts Gaming & Leisure North America Norwegian Cruise Line 2008 Fund VI Opportunistic Buyouts Cruise North America Claire’s 2007 Fund VI Opportunistic Buyouts Specialty Retail Global Countrywide 2007 Fund VI Opportunistic Buyouts Real Estate Services Western Europe Jacuzzi Brands 2007 Fund VI Opportunistic Buyouts Building Products Global Noranda Aluminum 2007 Fund VI Corporate Carve-outs Materials North America Prestige Cruise Holdings 2007 Fund VII & VI Opportunistic Buyouts Cruise North America Realogy 2007 Fund VI Opportunistic Buyouts Real Estate Services North America Vantium 2007 Fund VII Other Investments Business Services North America Berry Plastics(1) 2006 Fund VI & V Corporate Carve-outs Packaging & Materials North America CEVA Logistics(2) 2006 Fund VI Corporate Carve-outs Logistics Western Europe Rexnord(3) 2006 Fund VI Opportunistic Buyouts Diversified Industrial North America SourceHOV(4) 2006 Fund V Opportunistic Buyouts Financial Services North America Verso Paper 2006 Fund VI Corporate Carve-outs Paper Products North America Affinion Group 2005 Fund V Corporate Carve-outs Financial Services North America Metals USA 2005 Fund V Opportunistic Buyouts Distribution & Transportation North America PLASE Capital 2003 Fund V Opportunistic Buyouts Financial Services North America Momentive Performance Materials 2000/2004/2006 Fund IV, V & VI Corporate Carve-outs Chemicals North America Quality Distribution 1998 Fund III Opportunistic Buyouts Distribution & Transportation North America Debt Investment Vehicles - Fund VII Various Fund VII Debt Investments Various Various Debt Investment Vehicles - Fund VI Various Fund VI Debt Investments Various Various Debt Investment Vehicles - Fund V Various Fund V Debt Investments Various Various Source: Company reports; RBC Capital Markets October 23, 2013 Bulent Ozcan (212) 863-4818; bulent.ozcan@rbccm.com 60 Apollo Global Management, LLC
  • 61.
    Appendix 2: Largestinvestments across Private Equity (2Q13) Estimated Portfolio Company Name Capital at Work Remaining Value Prestige $880 $781 Momentive Performance Materials(2) 808 1,254 EP Energy 808 1,054 Norwegian Cruise Line 731 1,772 LyondellBasell Industries(1) 473 473 Claire’s Stores(2) 436 734 Realogy(3) 410 965 Athlon Energy 330 781 Taminco 301 833 Rexnord 231 812 Berry Plastics Group 190 1,134 Sprouts 137 655 (1) Includes all current investments in LyondellBasell across Fund VI and VII calculated by tracking all related cash flows (2) Investment is comprised of both debt and equity positions (3) Exited investment in July 2013 Source: Company reports; RBC Capital Markets October 23, 2013 Bulent Ozcan (212) 863-4818; bulent.ozcan@rbccm.com 61 Apollo Global Management, LLC
  • 62.
    Appendix 3: Ourunderstanding of the Athene Relationship Unaffiliated General Partner (55% ownership) Apollo Principal Holdings III (Affiliate of Apollo - 45%) Apollo Global Management AAA MIP Limited Holds 100% of general partners interest; effectively managing AAA Investments business and affairs Apollo Principal Holdings III (Affiliate of Apollo - 45%) Unaffiliated General Partner (55% ownership) AAA Associates LP Apollo Alternative Assets LP (Implements investment policies and procedures) Holds 100% of general partners interest Manages daily affairs AAA Guernsey Limited (Managing General Partner AAA Investments LP AAA holds 100% of limited partnership interest AP Alternative Assets (NYSE Euronext: AAA) Holders of Common Units (Limited Partners) Through AAA Investments LP, AP Alternative Assets and AAA Associates make investment decision Capital is deployed through Apollo Life Re Ltd. , which owns the majority of Athene's equity Apollo Life Re Ltd (an Apollo-sponsored vehicle that owns 73% of Athene's equity) An Apollo-sponsored entity that owns the majority of equity in Athene Holding Ltd. Athene Holding Ltd - direct or indirect parent of: Athene Asset Management LLC (investment manager) Athne Life Re Ltd. (focused on fixed annuity reinsurance sector) Athene Annuity & Life Assurance Company (focused on retail sales and reinsurance in the retirement services market) Athene Life Insurance Company (focused on funding agreement backed note and funding agreement markets) Presidential Life Corporation (focused on selling fixed annuity products principally in New York through Presidential Life Insurance Company) Aviva USA Corporation (focused on selling fixed annuity and life insurance products through Aviva Life and Annuity Company (Iowa-domiciled) and Aviva Life & Annuity Company of New York) Source: Company reports; RBC Capital Markets Apollo Global Management’s subsidiary Apollo Alternative Assets LP manages AP Alternative Assets and AAA Investments LP’s day-to-day operations. Apollo Global Management also has a 45% ownership in AAA MIP Limited, which is the general partner to AAA Associates LP and effectively manages AAA Investments LP’s business and affairs. Apollo Global Management also as a 45% ownership in AAA Guernsey Limited, which is the general partner to AP Alternative Assets, and, as such, manages the business and affairs of AP Alternative Assets (“AAA”). AP Alternative Assets makes investments (puts money to work) through AAA Investments. However, capital is deployed through Apollo Life Re Ltd. This vehicle owns 73% of Athene’s equity. October 23, 2013 Bulent Ozcan (212) 863-4818; bulent.ozcan@rbccm.com 62 Apollo Global Management, LLC
  • 63.
    Source: Company filings;RBC Capital Markets Estimate ($ in millions) 1QA 2QA 3QE 4QE 1QE 2QE 3QE 4QE 2012A 2013E 2014E Management Business Advisory and transaction fees from affiliates $47.4 $65.1 $56.8 $59.8 $60.2 $56.9 $57.6 $58.3 $150.0 $229.1 $232.9 Management fees from affiliates 164.3 169.3 167.8 200.5 201.5 202.5 203.6 204.6 623.0 701.9 812.2 Carried interest income from affiliates: Realized gains 9.0 10.1 10.2 10.2 10.3 10.3 10.4 10.4 37.8 39.5 41.3 Total management business revenues $220.7 $244.5 $234.7 $270.6 $272.0 $269.7 $271.5 $273.3 $810.8 $970.5 $1,086.5 Equity-based compensation $17.4 $16.8 $17.6 $18.5 $19.5 $20.6 $21.8 $23.1 $68.9 $70.4 $85.0 Salary, bonus and benefits 73.4 69.3 70.8 67.8 70.1 67.7 68.3 68.9 274.6 281.3 274.9 Total compensation based expenses $90.8 $86.1 $88.4 $86.4 $89.6 $88.3 $90.1 $92.0 $343.5 $351.7 $360.0 Total non-compensation expenses $67.6 $71.3 $79.1 $82.8 $83.1 $82.9 $83.7 $84.5 256.6 300.5 334.2 Total management business expenses $158.4 $157.4 $167.5 $169.2 $172.7 $171.3 $173.8 $176.5 $600.1 $652.2 $694.2 Other income (loss) 7.2 5.2 5.3 5.3 5.4 5.4 5.5 5.5 21.0 23.0 21.8 Non-controlling interest (3.5) (3.2) (3.2) (3.2) (3.2) (3.2) (3.2) (3.2) (8.7) (13.1) (12.8) Management Business Economic Net Income $66.0 $89.1 $69.3 $103.4 $101.4 $100.7 $100.0 $99.1 $223.0 $328.1 $401.2 Incentive Business Carried interest income (loss) Unrealized gains (losses) $771.4 ($574.9) ($78.3) ($123.0) ($145.2) ($138.6) ($114.2) ($97.2) $1,166.4 ($4.8) ($495.2) Realized gains 345.2 840.5 542.8 545.7 575.8 575.4 552.8 539.0 997.2 2,274.2 2,243.0 Total carried interest income (loss) $1,116.6 $265.6 $464.5 $422.7 $430.6 $436.8 $438.6 $441.8 $2,163.6 $2,269.4 $1,747.8 Profit sharing expense Unrealized profit sharing expense $272.8 ($219.6) ($32.6) ($52.7) ($62.7) ($59.7) ($48.7) ($41.1) $426.1 ($32.1) ($212.2) Realized profit sharing expense 150.8 343.8 239.2 240.7 254.5 254.6 244.6 238.6 445.4 974.5 992.3 Total profit sharing expense $423.6 $124.2 $206.6 $188.0 $191.8 $194.9 $195.9 $197.6 $871.5 $942.4 $780.1 Incentive fee compensation $0.0 $3.0 $3.0 $3.0 $3.0 $3.0 $3.0 $3.0 $0.7 $9.0 $12.0 Other income, net - 0.2 - - - - - - - 0.2 - Net gains (losses) from investment activities 4.0 (5.7) (5.9) (6.0) (6.2) (6.4) (6.6) (6.8) (1.1) (13.6) (26.1) Income (loss) from equity method investments 29.4 19.3 35.4 22.0 24.5 26.2 26.4 28.2 121.2 106.1 105.2 Other income (loss) $33.4 $13.8 $29.6 $15.9 $18.2 $19.8 $19.8 $21.3 $120.1 $92.7 $79.2 Incentive Business Economic Net Income (Loss) $726.4 $152.2 $284.5 $247.6 $254.0 $258.8 $259.5 $262.6 $1,411.5 $1,410.7 $1,034.8 Total Economic Net Income (Loss) $792.4 $241.3 $353.8 $351.0 $355.5 $359.5 $359.5 $361.7 $1,634.5 $1,738.8 $1,436.1 Income tax (provision) benefit on ENI (51.1) (43.5) (53.1) (52.7) (49.8) (50.3) (50.3) (50.6) (158.6) (200.3) (201.1) Total Economic Net Income (Loss) After Taxes $741.3 $197.8 $300.7 $298.4 $305.7 $309.1 $309.1 $311.1 $1,475.9 $1,538.5 $1,235.0 Non-GAAP Weighted average diluted shares outstanding 392.1 393.8 395.9 398.4 401.0 402.6 404.2 406.9 386.2 395.1 403.7 Non-GAAP diluted shares outstanding (EOP) 393.3 395.5 396.3 400.6 401.4 403.8 404.6 409.1 392.6 396.4 404.7 Total ENI After Taxes per Share $1.89 $0.50 $0.76 $0.75 $0.76 $0.77 $0.76 $0.76 $3.82 $3.89 $3.06 Total fee based earnings $62.7 $81.3 $61.3 $95.5 $87.2 $86.6 $86.0 $85.3 $201.4 $290.3 $345.1 Fee based earnings per share $0.16 $0.21 $0.15 $0.24 $0.22 $0.22 $0.21 $0.21 $0.52 $0.73 $0.85 Incentive income per share $1.73 $0.30 $0.60 $0.51 $0.54 $0.55 $0.55 $0.56 $3.30 $3.16 $2.20 Total distributable earnings $280.7 $605.5 $396.6 $433.0 $445.1 $445.1 $432.9 $425.5 $855.2 $1,715.9 $1,748.6 Distributable earnings per share $0.71 $1.51 $1.00 $1.08 $1.11 $1.10 $1.07 $1.04 $2.18 $4.33 $4.32 Distributions $0.57 $1.32 $0.90 $1.08 $1.00 $0.99 $0.96 $0.94 $1.94 $3.87 $3.89 Income Statement Driver Income tax provision on ENI - rate 6.4% 18.0% 15.0% 15.0% 14.0% 14.0% 14.0% 14.0% 9.7% 11.5% 14.0% Asset Rollforward - Fee Earning Assets ($ in mm) Beginning Balance $81,934 $81,633 $79,290 $79,933 $125,557 $126,724 $127,872 $129,034 $58,121 $81,934 $125,557 Income (Loss) 173 2,917 695 707 1,284 1,305 1,325 1,346 1,392 4,492 5,260 Subscriptions/Capital raised 1,079 1,084 918 915 1,704 1,700 1,696 1,691 5,873 3,996 6,791 Other inflows/Acquisitions - - - 45,000 - - - - 21,276 45,000 - Distributions (911) (4,298) (1,734) (1,764) (2,685) (2,722) (2,725) (2,741) (3,728) (8,706) (10,873) Redemptions (370) (340) - - - - - - (908) (710) - Net segment transfers - - - - - - - - - - - Net movement between fee gen. to non-fee gen. 165 256 - - - - - - (565) 421 - Leverage (437) (1,962) 764 766 863 865 867 868 473 (869) 3,464 Ending Balance $81,633 $79,290 $79,933 $125,557 $126,724 $127,872 $129,034 $130,199 $81,934 $125,557 $130,199 Asset Rollforward - Total Assets ($ in mm) Beginning Balance $113,379 $114,269 $113,116 $113,869 $159,600 $160,840 $162,059 $163,291 $75,222 $113,379 $159,600 Income (Loss) 4,057 2,273 970 984 1,562 1,584 1,606 1,627 12,039 8,284 6,379 Subscriptions/Capital raised 1,200 6,926 947 943 1,752 1,748 1,744 1,739 6,643 10,017 6,983 Other inflows/Acquisitions - - - 45,000 - - - - 23,629 45,000 - Distributions (3,396) (7,186) (2,164) (2,196) (3,075) (3,113) (3,117) (3,134) (10,858) (14,943) (12,439) Redemptions (353) (665) - - - - - - (1,222) (1,018) - Net movement between fee gen. to non-fee gen. - - - - - - - - - - - Leverage (618) (2,505) 1,000 1,000 1,000 1,000 1,000 1,000 4,880 (1,123) 4,000 Adjustments - 4 - - - - - - 3,046 4 - Ending Balance $114,269 $113,116 $113,869 $159,600 $160,840 $162,059 $163,291 $164,523 $113,379 $159,600 $164,523 2013 2014 October 23, 2013 Bulent Ozcan (212) 863-4818; bulent.ozcan@rbccm.com 63 Apollo Global Management, LLC
  • 64.
    Required Disclosures Conflicts Disclosures Theanalyst(s) responsible for preparing this research report received compensation that is based upon various factors, including total revenues of the member companies of RBC Capital Markets and its affiliates, a portion of which are or have been generated by investment banking activities of the member companies of RBC Capital Markets and its affiliates. Please note that current conflicts disclosures may differ from those as of the publication date on, and as set forth in, this report. To access current conflicts disclosures, clients should refer to https://www.rbccm.com/GLDisclosure/PublicWeb/ DisclosureLookup.aspx?entityId=1 or send a request to RBC CM Research Publishing, P.O. Box 50, 200 Bay Street, Royal Bank Plaza, 29th Floor, South Tower, Toronto, Ontario M5J 2W7. RBC Capital Markets, LLC makes a market in the securities of Apollo Global Management, LLC. A partner, director or officer of a member company of RBC Capital Markets or one of its affiliates, or an analyst involved in the preparation of a report on Apollo Global Management, LLC has, during the preceding 12 months, provided services for Apollo Global Management, LLC for remuneration other than normal course investment advisory or trade execution services. The author is employed by RBC Capital Markets, LLC, a securities broker-dealer with principal offices located in New York, USA. Explanation of RBC Capital Markets Equity Rating System An analyst's 'sector' is the universe of companies for which the analyst provides research coverage. Accordingly, the rating assigned to a particular stock represents solely the analyst's view of how that stock will perform over the next 12 months relative to the analyst's sector average. Although RBC Capital Markets' ratings of Top Pick (TP)/Outperform (O), Sector Perform (SP), and Underperform (U) most closely correspond to Buy, Hold/Neutral and Sell, respectively, the meanings are not the same because our ratings are determined on a relative basis. Ratings Top Pick (TP): Represents analyst's best idea in the sector; expected to provide significant absolute total return over 12 months with a favorable risk-reward ratio. Outperform (O): Expected to materially outperform sector average over 12 months. Sector Perform (SP): Returns expected to be in line with sector average over 12 months. Underperform (U): Returns expected to be materially below sector average over 12 months. Risk Rating As of March 31, 2013, RBC Capital Markets suspends its Average and Above Average risk ratings. The Speculative risk rating reflects a security's lower level of financial or operating predictability, illiquid share trading volumes, high balance sheet leverage, or limited operating history that result in a higher expectation of financial and/or stock price volatility. Distribution of Ratings For the purpose of ratings distributions, regulatory rules require member firms to assign ratings to one of three rating categories - Buy, Hold/Neutral, or Sell - regardless of a firm's own rating categories. Although RBC Capital Markets' ratings of Top Pick(TP)/ Outperform (O), Sector Perform (SP), and Underperform (U) most closely correspond to Buy, Hold/Neutral and Sell, respectively, the meanings are not the same because our ratings are determined on a relative basis (as described above). Distribution of Ratings RBC Capital Markets, Equity Research As of 30-Sep-2013 Investment Banking Serv./Past 12 Mos. Rating Count Percent Count Percent BUY [Top Pick & Outperform] 769 51.00 271 35.24 HOLD [Sector Perform] 656 43.50 179 27.29 SELL [Underperform] 83 5.50 13 15.66 October 23, 2013 Bulent Ozcan (212) 863-4818; bulent.ozcan@rbccm.com 64 Apollo Global Management, LLC
  • 65.
    References to aRecommended List in the recommendation history chart may include one or more recommended lists or model portfolios maintained by RBC Wealth Management or one of its affiliates. RBC Wealth Management recommended lists include a former list called the Prime Opportunity List (RL 3), the Guided Portfolio: Prime Income (RL 6), the Guided Portfolio: Large Cap (RL 7), the Guided Portfolio: Dividend Growth (RL 8), the Guided Portfolio: Midcap 111 (RL 9), the Guided Portfolio: ADR (RL 10), and the Guided Portfolio: Global Equity (U.S.) (RL 11). RBC Capital Markets recommended lists include the Strategy Focus List and the Fundamental Equity Weightings (FEW) portfolios. The abbreviation 'RL On' means the date a security was placed on a Recommended List. The abbreviation 'RL Off' means the date a security was removed from a Recommended List. Equity Valuation and Risks For valuation methods used to determine, and risks that may impede achievement of, price targets for covered companies, please see the most recent company-specific research report at https://www.rbcinsight.com or send a request to RBC Capital Markets Research Publishing, P.O. Box 50, 200 Bay Street, Royal Bank Plaza, 29th Floor, South Tower, Toronto, Ontario M5J 2W7. Conflicts Policy RBC Capital Markets Policy for Managing Conflicts of Interest in Relation to Investment Research is available from us on request. To access our current policy, clients should refer to https://www.rbccm.com/global/file-414164.pdf or send a request to RBC Capital Markets Research Publishing, P.O. Box 50, 200 Bay Street, Royal Bank Plaza, 29th Floor, South Tower, Toronto, Ontario M5J 2W7. We reserve the right to amend or supplement this policy at any time. Dissemination of Research and Short-Term Trade Ideas RBC Capital Markets endeavors to make all reasonable efforts to provide research simultaneously to all eligible clients, having regard to local time zones in overseas jurisdictions. RBC Capital Markets' research is posted to our proprietary websites to ensure eligible clients receive coverage initiations and changes in ratings, targets and opinions in a timely manner. Additional distribution may be done by the sales personnel via email, fax or regular mail. Clients may also receive our research via third-party vendors. Please contact your investment advisor or institutional salesperson for more information regarding RBC Capital Markets' research. RBC Capital Markets also provides eligible clients with access to SPARC on its proprietary INSIGHT website. SPARC contains market color and commentary, and may also contain Short-Term Trade Ideas regarding the securities of subject companies discussed in this or other research reports. SPARC may be accessed via the following hyperlink: https://www.rbcinsight.com. A Short-Term Trade Idea reflects the research analyst's directional view regarding the price of the security of a subject company in the coming days or weeks, based on market and trading events. A Short-Term Trade Idea may differ from the price targets and/or recommendations in our published research reports reflecting the research analyst's views of the longer-term (one year) prospects of the subject company, as a result of the differing time horizons, methodologies and/or other factors. Thus, it is possible that the security October 23, 2013 Bulent Ozcan (212) 863-4818; bulent.ozcan@rbccm.com 65 Apollo Global Management, LLC
  • 66.
    of a subjectcompany that is considered a long-term 'Sector Perform' or even an 'Underperform' might be a short-term buying opportunity as a result of temporary selling pressure in the market; conversely, the security of a subject company that is rated a long-term 'Outperform' could be considered susceptible to a short-term downward price correction. Short-Term Trade Ideas are not ratings, nor are they part of any ratings system, and RBC Capital Markets generally does not intend, nor undertakes any obligation, to maintain or update Short-Term Trade Ideas. Short-Term Trade Ideas discussed in SPARC may not be suitable for all investors and have not been tailored to individual investor circumstances and objectives, and investors should make their own independent decisions regarding any Short-Term Trade Ideas discussed therein. Analyst Certification All of the views expressed in this report accurately reflect the personal views of the responsible analyst(s) about any and all of the subject securities or issuers. No part of the compensation of the responsible analyst(s) named herein is, or will be, directly or indirectly, related to the specific recommendations or views expressed by the responsible analyst(s) in this report. The Global Industry Classification Standard (“GICS”) was developed by and is the exclusive property and a service mark of MSCI Inc. (“MSCI”) and Standard & Poor’s Financial Services LLC (“S&P”) and is licensed for use by RBC. Neither MSCI, S&P, nor any other party involved in making or compiling the GICS or any GICS classifications makes any express or implied warranties or representations with respect to such standard or classification (or the results to be obtained by the use thereof), and all such parties hereby expressly disclaim all warranties of originality, accuracy, completeness, merchantability and fitness for a particular purpose with respect to any of such standard or classification. Without limiting any of the foregoing, in no event shall MSCI, S&P, any of their affiliates or any third party involved in making or compiling the GICS or any GICS classifications have any liability for any direct, indirect, special, punitive, consequential or any other damages (including lost profits) even if notified of the possibility of such damages. Disclaimer RBC Capital Markets is the business name used by certain branches and subsidiaries of the Royal Bank of Canada, including RBC Dominion Securities Inc., RBC Capital Markets, LLC, RBC Europe Limited, RBC Capital Markets (Hong Kong) Limited, Royal Bank of Canada, Hong Kong Branch and Royal Bank of Canada, Sydney Branch. The information contained in this report has been compiled by RBC Capital Markets from sources believed to be reliable, but no representation or warranty, express or implied, is made by Royal Bank of Canada, RBC Capital Markets, its affiliates or any other person as to its accuracy, completeness or correctness. All opinions and estimates contained in this report constitute RBC Capital Markets' judgement as of the date of this report, are subject to change without notice and are provided in good faith but without legal responsibility. Nothing in this report constitutes legal, accounting or tax advice or individually tailored investment advice. This material is prepared for general circulation to clients and has been prepared without regard to the individual financial circumstances and objectives of persons who receive it. The investments or services contained in this report may not be suitable for you and it is recommended that you consult an independent investment advisor if you are in doubt about the suitability of such investments or services. This report is not an offer to sell or a solicitation of an offer to buy any securities. Past performance is not a guide to future performance, future returns are not guaranteed, and a loss of original capital may occur. RBC Capital Markets research analyst compensation is based in part on the overall profitability of RBC Capital Markets, which includes profits attributable to investment banking revenues. Every province in Canada, state in the U.S., and most countries throughout the world have their own laws regulating the types of securities and other investment products which may be offered to their residents, as well as the process for doing so. As a result, the securities discussed in this report may not be eligible for sale in some jurisdictions. RBC Capital Markets may be restricted from publishing research reports, from time to time, due to regulatory restrictions and/ or internal compliance policies. If this is the case, the latest published research reports available to clients may not reflect recent material changes in the applicable industry and/or applicable subject companies. RBC Capital Markets research reports are current only as of the date set forth on the research reports. This report is not, and under no circumstances should be construed as, a solicitation to act as securities broker or dealer in any jurisdiction by any person or company that is not legally permitted to carry on the business of a securities broker or dealer in that jurisdiction. To the full extent permitted by law neither RBC Capital Markets nor any of its affiliates, nor any other person, accepts any liability whatsoever for any direct or consequential loss arising from any use of this report or the information contained herein. No matter contained in this document may be reproduced or copied by any means without the prior consent of RBC Capital Markets. Additional information is available on request. To U.S. Residents: This publication has been approved by RBC Capital Markets, LLC (member FINRA, NYSE, SIPC), which is a U.S. registered broker-dealer and which accepts responsibility for this report and its dissemination in the United States. Any U.S. recipient of this report that is not a registered broker-dealer or a bank acting in a broker or dealer capacity and that wishes further information regarding, or to effect any transaction in, any of the securities discussed in this report, should contact and place orders with RBC Capital Markets, LLC. To Canadian Residents: This publication has been approved by RBC Dominion Securities Inc.(member IIROC). Any Canadian recipient of this report that is not a Designated Institution in Ontario, an Accredited Investor in British Columbia or Alberta or a Sophisticated Purchaser in Quebec (or similar permitted purchaser in any other province) and that wishes further information regarding, or to effect any transaction in, any of the securities discussed in this report should contact and place orders with RBC Dominion Securities Inc., which, without in any way limiting the foregoing, accepts responsibility for this report and its dissemination in Canada. To U.K. Residents: This publication has been approved by RBC Europe Limited ('RBCEL') which is authorized by the Prudential Regulation Authority and regulated by the Financial Conduct Authority ('FCA') and the Prudential Regulation Authority, in connection with its distribution in the United Kingdom. This material is not for general distribution in the United Kingdom to retail clients, as defined under the rules of the FCA. However, targeted distribution may be made to selected retail clients of RBC and its affiliates. RBCEL accepts responsibility for this report and its dissemination in the United Kingdom. To Persons Receiving This Advice in Australia: This material has been distributed in Australia by Royal Bank of Canada - Sydney Branch (ABN 86 076 940 880, AFSL No. 246521). This material has been prepared for general circulation and does not take into account the objectives, financial situation or needs of any recipient. Accordingly, any recipient should, before acting on this material, consider the appropriateness of this material having regard to their objectives, financial situation and needs. If this material relates to the acquisition October 23, 2013 Bulent Ozcan (212) 863-4818; bulent.ozcan@rbccm.com 66 Apollo Global Management, LLC
  • 67.
    or possible acquisitionof a particular financial product, a recipient in Australia should obtain any relevant disclosure document prepared in respect of that product and consider that document before making any decision about whether to acquire the product. This research report is not for retail investors as defined in section 761G of the Corporations Act. To Hong Kong Residents: This publication is distributed in Hong Kong by RBC Investment Services (Asia) Limited, RBC Investment Management (Asia) Limited and RBC Capital Markets (Hong Kong) Limited, licensed corporations under the Securities and Futures Ordinance or, by the Royal Bank of Canada, Hong Kong Branch, a registered institution under the Securities and Futures Ordinance. This material has been prepared for general circulation and does not take into account the objectives, financial situation, or needs of any recipient. Hong Kong persons wishing to obtain further information on any of the securities mentioned in this publication should contact RBC Investment Services (Asia) Limited, RBC Investment Management (Asia) Limited, RBC Capital Markets (Hong Kong) Limited or Royal Bank of Canada, Hong Kong Branch at 17/Floor, Cheung Kong Center, 2 Queen's Road Central, Hong Kong (telephone number is 2848-1388). To Singapore Residents: This publication is distributed in Singapore by the Royal Bank of Canada, Singapore Branch and Royal Bank of Canada (Asia) Limited, registered entities granted offshore bank and merchant bank status by the Monetary Authority of Singapore, respectively. This material has been prepared for general circulation and does not take into account the objectives, financial situation, or needs of any recipient. You are advised to seek independent advice from a financial adviser before purchasing any product. If you do not obtain independent advice, you should consider whether the product is suitable for you. Past performance is not indicative of future performance. If you have any questions related to this publication, please contact the Royal Bank of Canada, Singapore Branch or Royal Bank of Canada (Asia) Limited. To Japanese Residents: Unless otherwise exempted by Japanese law, this publication is distributed in Japan by or through RBC Capital Markets (Japan) Ltd., a registered type one financial instruments firm and/or Royal Bank of Canada, Tokyo Branch, a licensed foreign bank. .® Registered trademark of Royal Bank of Canada. RBC Capital Markets is a trademark of Royal Bank of Canada. Used under license. Copyright © RBC Capital Markets, LLC 2013 - Member SIPC Copyright © RBC Dominion Securities Inc. 2013 - Member CIPF Copyright © RBC Europe Limited 2013 Copyright © Royal Bank of Canada 2013 All rights reserved October 23, 2013 Bulent Ozcan (212) 863-4818; bulent.ozcan@rbccm.com 67 Apollo Global Management, LLC