Android,
por onde começar ?
Android,
por onde comeCar ?
Mario Jorge Pereira
2002
2003
2004
2005
2006
2007
2008
2009
2010
2011
2012
2013
2014
2015
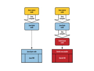
Desenvolvimento
Por onde começar?
http://developer.android.com
Run APP
Android application
manifests/ 

(AndroidManifest.xml)
java/ 

(código fonte: .java)
res/ 

(recursos: layouts,
strigs, icones …)
<RelativeLayout ...
android:layout_width=“match_parent”android:layout_height="match_parent" ...>
<TextView
android:text=“@string/hello_world"android:layout_width="wrap_content"android:layout_height="wrap_content" /></RelativeLayout>
activity_main.xml
<RelativeLayout ... >
<EditText
android:layout_width="match_parent"android:layout_height="30dp" />
<Button
android:layout_width="match_parent"android:layout_height="30dp" />
<TextView .../>
</RelativeLayout>
activity_main.xml
<LinearLayout ...
android:orientation="vertical" >
<EditText
android:layout_width="match_parent"android:layout_height="wrap_content" /><Button
android:text="@string/txtbotao"android:layout_width="match_parent"android:layout_height="wrap_content" /><TextView
android:layout_width="wrap_content"android:layout_height="wrap_content" /></LinearLayout>
activity_main.xml
<?xml version="1.0" encoding=“utf-8"?>
<resources>
<string name="app_name">Todo</string>
<string name="hello_world">Hello world!</string><string name="action_settings">Settings</string><string name=“txtbotao">Copiar</string></resources>
strings.xml
Activity
XMLpublic class OlaMundo extends Activity {
@Override
protected void onCreate(Bundle savedInstanceState) {
super.onCreate(savedInstanceState);
setContentView(R.layout.activity_ola_mundo);
}
}
package br.com.mariojp.todo;
import android.os.Bundle;import android.support.v7.app.ActionBarActivity;public class MainActivity extends ActionBarActivity {@Override
protected void onCreate(Bundle savedInstanceState) {
super.onCreate(savedInstanceState);setContentView(R.layout.activity_main);
}
...
}
MainActivity.java
/* AUTO-GENERATED FILE. DO NOT MODIFY.*/
public final class R {
public static final class attr {
}
public static final class dimen {
public static final int activity_horizontal_margin=0x7f040000;
public static final int activity_vertical_margin=0x7f040001;
}
public static final class layout {
public static final int activity_main=0x7f030000;
}
...
}
R.java
package br.com.mariojp.todo;
import android.support.v7.app.ActionBarActivity;
import android.os.Bundle;import android.util.Log;
public class MainActivity extends ActionBarActivity {@Override
protected void onCreate(Bundle savedInstanceState) {
super.onCreate(savedInstanceState);setContentView(R.layout.activity_main);
Log.i("Rotulo","Mensagem");
}
}
MainActivity.java
Log.[nivel](“TAG”,“MENSAGEM”);
Log.v (Verbose)
Log.d (Debug)
Log.i (Info)
Log.w (Warning)
Log.e (Erro)
Log.wtf (...)
Log
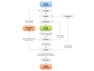
public class MainActivity extends Activity {
protected void onCreate(Bundle savedInstanceState) { ... }protected void onStart() { ... }
protected void onResume() { ... }
protected void onRestart() { ... }
protected void onPause() { ... }
protected void onStop() { ... }
protected void onDestroy() { ... }
}
MainActivity.java
Run As..
Android application
...
@Override
protected void onCreate(Bundle savedInstanceState){
super.onCreate(savedInstanceState);setContentView(R.layout.activity_main);
Button botao = (Button) findViewById(?);
}
...
MainActivity.java
<LinearLayout ... >
<EditText
android:id="@+id/campo"... />
<Button
android:id="@+id/botao"android:text="@string/txtbotao"android:layout_width="match_parent"android:layout_height="wrap_content" /><TextView
android:id=“@+id/rotulo"... />
</LinearLayout>
activity_main.xml
...
@Override
protected void onCreate(Bundle savedInstanceState) {
super.onCreate(savedInstanceState);setContentView(R.layout.activity_main);
Button botao = (Button) findViewById(R.id.botao);}
...
MainActivity.java
...
@Override
protected void onCreate(Bundle savedInstanceState) {
...
Button botao = (Button) findViewById(R.id.botao);
botao.setOnClickListener(new View.OnClickListener() {
@Override
public void onClick(View v) {Log.i("TODO","Clicou o Botao");}
});
}
...
MainActivity.java
...
@Override
protected void onCreate(Bundle savedInstanceState) {
...
Button botao = (Button) findViewById(R.id.botao);
final EditText campo = (EditText) findViewById(R.id.campo);
final TextView rotulo = (TextView) findViewById(R.id.rotulo);
botao.setOnClickListener(new View.OnClickListener() {
@Override
public void onClick(View v) {rotulo.setText(campo.getText());}
});
}
...
MainActivity.java
Run As..
Android application
public class ListActivity extends ActionBarActivity {@Override
protected void onCreate(Bundle savedInstanceState) {
super.onCreate(savedInstanceState);setContentView(R.layout.?);
}
}
ListActivity.java
<LinearLayout ... >
<ListView
android:id="@+id/lista"android:layout_width="match_parent"android:layout_height="match_parent">
</ListView>
</LinearLayout>
activity_list.xml
...
@Override
protected void onCreate(Bundle savedInstanceState) {
super.onCreate(savedInstanceState);setContentView(R.layout.activity_list);
ListView lista = (ListView) findViewById(R.id.lista);
}
...
ListActivity.java
...
@Override
protected void onCreate(Bundle savedInstanceState) {
super.onCreate(savedInstanceState);setContentView(R.layout.activity_list);
ListView lista = (ListView) findViewById(R.id.lista);
String[] dados = new String[]{"IR A ERBASE”,"ESTUDAR PARA PROVA","COMPRAR CADERNO”};ArrayAdapter<String> adapter = new ArrayAdapter<String>
(this, android.R.layout.simple_list_item_1, dados);lista.setAdapter(adapter);
}
...
ListActivity.java
Run As..
Android application
<?xml version="1.0" encoding="utf-8"?>
<manifest xmlns:android="http://schemas.android.com/apk/res/android"
package="br.com.mariojp.todo" >
<application ... >
<activity android:name=“.MainActivity" android:label="Todo" >
</activity>
<activity android:name=".ListActivity" android:label="Todo" >
<intent-filter>
<action android:name="android.intent.action.MAIN" />
<category android:name="android.intent.category.LAUNCHER" />
</intent-filter>
</activity>
</application>
</manifest>
AndroidManifest.xml
Run As..
Android application
...
lista.setOnItemClickListener(new AdapterView.OnItemClickListener(){
@Override
public void onItemClick(AdapterView<?> adapter, View view,
int position, long id){
Toast.makeText(ListActivity.this,"Posicao "+ position,Toast.LENGTH_SHORT).show();
}
});
...
ListActivity.java
Run As..
Android application
...
lista.setOnItemLongClickListener(new AdapterView.OnItemLongClickListener() {
@Override
public boolean onItemLongClick(AdapterView<?> adapter, View view, int position,
long id) {
Toast.makeText(ListActivity.this,adapter.getItemAtPosition(position).toString(),
Toast.LENGTH_SHORT).show();return false;
}
});
...
ListActivity.java
Run As..
Android application
...
lista.setOnItemClickListener(new AdapterView.OnItemClickListener(){
@Override
public void onItemClick(AdapterView<?> adapter, View view,
int position, long id){
Intent intent = new Intent(ListActivity.this,MainActivity.class);
startActivity(intent);
}
});
...
ListActivity.java
Run As..
Android application
<LinearLayout ...
android:orientation="vertical" >
<TextView
android:id=“@+id/rotulo”...
/>
<Button
android:id=“@+id/botao”...
/>
</LinearLayout>
activity_main.xml
...
@Override
protected void onCreate(Bundle savedInstanceState) {
...
Button botao = (Button) findViewById(R.id.botao);
final TextView rotulo = (TextView) findViewById(R.id.rotulo);
botao.setOnClickListener(new View.OnClickListener() {
@Override
public void onClick(View v) {finish();
}
});
}
...
MainActivity.java
<?xml version="1.0" encoding=“utf-8"?>
<resources>
<string name="app_name">Todo</string>
<string name="hello_world">Hello world!</string><string name="action_settings">Settings</string><string name=“txtbotao">Voltar</string></resources>
strings.xml
...
lista.setOnItemClickListener(new AdapterView.OnItemClickListener(){
@Override
public void onItemClick(AdapterView<?> adapter, View view,
int posicao, long id){
Intent intent = new Intent(ListActivity.this, MainActivity.class);
String valor = adapter.getItemAtPosition(posicao).toString();
intent.putExtra("tarefa", valor);startActivity(intent);}
});
...
ListActivity.java
...
@Override
protected void onCreate(Bundle savedInstanceState) {
...
Button botao = (Button) findViewById(R.id.botao);
TextView rotulo = (TextView) findViewById(R.id.rotulo);Intent intent = getIntent();String valor = (String) intent.getSerializableExtra("tarefa");
rotulo.setText(valor);
botao.setOnClickListener(new View.OnClickListener() {
@Override
public void onClick(View v) {finish();
}
});
}
...
MainActivity.java
...
@Override
public boolean onCreateOptionsMenu(Menu menu) {
getMenuInflater().inflate(R.menu.menu_list, menu);
return true;
}
@Override
public boolean onOptionsItemSelected(MenuItem item) {
int id = item.getItemId();if (id == R.id.action_settings) {return true;
}
return super.onOptionsItemSelected(item);
}
...
ListActivity.java
<menu
xmlns:android="http://schemas.android.com/apk/res/android"
xmlns:app="http://schemas.android.com/apk/res-auto"
xmlns:tools="http://schemas.android.com/tools"
tools:context=".ListActivity" >
<item android:id="@+id/action_settings"
android:title="@string/action_settings"
android:orderInCategory="100"app:showAsAction="never" />
</menu>
menu_list.xml
<menu ...>
<item android:id="@+id/action_settings"
... />
<item android:id="@+id/action_nova"android:title="Nova"android:orderInCategory="100"app:showAsAction="always" />
</menu>
menu_list.xml
...
@Override
public boolean onOptionsItemSelected(MenuItem item) {
int id = item.getItemId();switch (id){
case R.id.action_settings:Toast.makeText(this,"OPCOES",Toast.LENGTH_SHORT).show();
return true;
case R.id.action_nova:Toast.makeText(this,"NOVA",Toast.LENGTH_SHORT).show();
return true;
default:
return super.onOptionsItemSelected(item);
}
}
...
ListActivity.java
<menu ...>
<item
android:id="@+id/editar"android:orderInCategory="100"android:title="Editar"/>
<item
android:id="@+id/excluir"android:orderInCategory="100"android:title="Excluir"/>
</menu>
context_menu.xml
...
@Override
public void onCreateContextMenu(ContextMenu menu, View v,ContextMenu.ContextMenuInfo menuInfo) {
super.onCreateContextMenu(menu, v, menuInfo);
getMenuInflater().inflate(R.menu.context_menu, menu);}
...
ListActivity.java
...
@Override
public boolean onContextItemSelected(MenuItem item) {
switch (item.getItemId()) {case R.id.editar:
Toast.makeText(this,"EDITAR",Toast.LENGTH_SHORT).show();
return true;
case R.id.excluir:
Toast.makeText(this,"EXLUIR",Toast.LENGTH_SHORT).show();
return true;
default:
return super.onContextItemSelected(item);
}
}
...
ListActivity.java
public class Tarefa {
private Long id;
private String titulo;
//get's e set's
}
Tarefa.java
<LinearLayout ...>
<TextView android:text="Tarefa"... />
<EditText
android:id="@+id/titulo"... />
<Button
android:id="@+id/botao"android:text="Salvar"android:onClick=“salvar"... />
</LinearLayout>
activity_cadastro.xml
...
public void salvar(View view){Tarefa tarefa = new Tarefa();tarefa.setTitulo(titulo.getText().toString());
Toast.makeText(this,”Tarefa OK!",Toast.LENGTH_SHORT );
}
...
CadastroActivity.java
Run As..
Android application
Banco de dados
public class TarefaDAO extends SQLiteOpenHelper {private static final String DB_NAME = "tarefa.db";
private static final int DB_VERSION = 1;
public TarefaDAO(Context context) {super(context, DB_NAME, null, DB_VERSION);}
@Override
public void onCreate(SQLiteDatabase db) {
}
@Override
public void onUpgrade(SQLiteDatabase db, int oldVer, int newVer) {
}
}
TarefaDAO.java
...
@Override
public void onCreate(SQLiteDatabase db) {
db.execSQL("CREATE TABLE TAREFAS (id INTEGER PRIMARY KEY,
titulo TEXT UNIQUE NOT NULL);");}
public void insere(Tarefa tarefa) {ContentValues valores = new ContentValues();
valores.put("titulo", tarefa.getTitulo());
getWritableDatabase().insert("TAREFAS", null, valores);
}
...
TarefaDAO.java
...
public List<Tarefa> listar() {List<Tarefa> tarefas = new ArrayList<Tarefa>();
Cursor cursor = getReadableDatabase().query("TAREFAS", null, null,
null, null, null, null);while (cursor.moveToNext()) {Tarefa tarefa = new Tarefa();tarefa.setId(cursor.getLong(cursor.getColumnIndex("id")));
String titulo = cursor.getString(cursor.getColumnIndex(“titulo"));
tarefa.setTitulo(titulo);tarefas.add(tarefa);}
return tarefas;
}
...
TarefaDAO.java
...
private ListView lista;...
@Override
protected void onCreate(Bundle savedInstanceState) {
lista = (ListView) findViewById(R.id.lista);
TarefaDAO dao = new TarefaDAO(this);List<Tarefa> dados = dao.listar();int layout = android.R.layout.simple_list_item_1;
ArrayAdapter<Tarefa> adapter =new ArrayAdapter<Tarefa>(this,layout, dados);
lista.setAdapter(adapter);
}
...
ListActivity.java
...
private ListView lista;...
@Override
protected void onResume() {super.onResume()
lista = (ListView) findViewById(R.id.lista);
TarefaDAO dao = new TarefaDAO(this);List<Tarefa> dados = dao.listar();int layout = android.R.layout.simple_list_item_1;
ArrayAdapter<Tarefa> adapter =new ArrayAdapter<Tarefa>(this,layout, dados);
lista.setAdapter(adapter);}
...
ListActivity.java
public class Tarefa implements Serializable {
...
}
Tarefa.java
...
lista.setOnItemClickListener(new AdapterView.OnItemClickListener(){
@Override
public void onItemClick(AdapterView<?> adapter, View view,
int posicao, long id){
Intent intent = new Intent(ListActivity.this, MainActivity.class);
Tarefa valor = (Tarefa) adapter.getItemAtPosition(posicao);
intent.putExtra("tarefa", valor);startActivity(intent);}
});
...
ListActivity.java
...
@Override
protected void onCreate(Bundle savedInstanceState) {
...
Button botao = (Button) findViewById(R.id.botao);
TextView rotulo = (TextView) findViewById(R.id.rotulo);Intent intent = getIntent();Tarefa tarefa = (Tarefa) intent.getSerializableExtra("tarefa");
rotulo.setText(tarefa.getTitulo);
botao.setOnClickListener(new View.OnClickListener() {
@Override
public void onClick(View v) {finish();
}
});
}
...
MainActivity.java
...
public void deletar(Tarefa tarefa) {String[] args = {tarefa.getId().toString()};
getWritableDatabase().delete("TAREFAS", "id=?", args);
}
...
TarefaDAO.java
...
private Tarefa self = null;...
lista.setOnItemLongClickListener(new AdapterView.OnItemLongClickListener() {
@Override
public boolean onItemLongClick(AdapterView<?> adapter, View view, int position,
long id) {
sel = (Tarefa) adapter.getItemAtPosition(posicao);
return false;
}
});
...
ListActivity.java
...
@Override
public boolean onContextItemSelected(MenuItem item) {
switch (item.getItemId()) {case R.id.editar:
Toast.makeText(this,"EDITAR",Toast.LENGTH_SHORT).show();
return true;
case R.id.excluir:
TarefaDAO dao = new TarefaDAO(this);
dao.deletar(tarefaSelecionada);return true;
default:
return super.onContextItemSelected(item);
}
}
...
ListActivity.java
...
@Override
protected void carregaLista() {lista = (ListView) findViewById(R.id.lista);
TarefaDAO dao = new TarefaDAO(this);List<Tarefa> dados = dao.listar();int layout = android.R.layout.simple_list_item_1;
ArrayAdapter<Tarefa> adapter =new ArrayAdapter<Tarefa>(this,layout, dados);
lista.setAdapter(adapter);}
...
ListActivity.java
...
@Override
protected void onResume() {super.onResume()
this.carregaLista();}
...
ListActivity.java
...
@Override
public boolean onContextItemSelected(MenuItem item) {
switch (item.getItemId()) {case R.id.editar:
Toast.makeText(this,"EDITAR",Toast.LENGTH_SHORT).show();
return true;
case R.id.excluir:
TarefaDAO dao = new TarefaDAO(this);
dao.deletar(tarefaSelecionada);this.carregaLista();return true;
default:
return super.onContextItemSelected(item);
}
}
...
ListActivity.java
Esta obra está licenciada sob a licença Creative Commons
Atribuição-CompartilhaIgual 3.0 Não Adaptada. Para ver uma cópia
desta licença, visite http://creativecommons.org/licenses/by-sa/3.0/.
ANDROID
Mario Jorge Pereira
Como me encontrar?
http://www.mariojp.com.br
twitter.com/@mariojp
mariojp@gmail.com

Android por onde começar? Mini Curso Erbase 2015