By: R.Logarajah (B.Sc., Dip-in-Ed.)
newpKiw (Algorithm)
gpur;rpidia jPHg;gjw;F Nkw;nfhs;sg;gLk; nrw;Kiwia gbKiwfspy; vOJtNj newpKiw
vdg;gLk; ,J ,U tifg;gLk;
1. tiuG Kiw – gha;r;rw;Nfhl;Lg; glk; (FLOW CHART)
2. vOj;J Kiw – Nghypf;FwpKiw (Pseudocode)
gha;r;rw;Nfhl;Lg; glk; (FLOW CHART)
nra;epuy; xd;wpd; njhlHr;rpahd njhopw;ghLfis tiuG Kiw glj;jpd; %yk; fhl;Ljy;
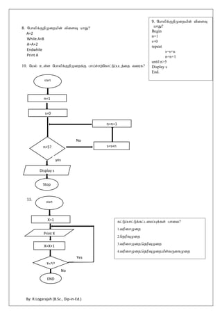
gha;r;rw; Nfhl;Lg;glk; vdg;gLk;.
FwpaPLfs;
Muk;gk; > KbT
..
Cs;sPL >ntspaPL
jPHkhdk; vLj;jy;
nrad;Kiw
juTg;gha;T
,izg;ghd;
fl;likg;Gf;fs;
1. thpir Kiw
2. njhpT Kiw
3. kPs;tUif Kiw
tupir Kiw
 ,f;fl;likg;ghdJ njhlu;r;rpahd njhopw;ghLfis tupirahf nraw;gLj;jpf; nfhz;L
nry;Yk;.
 midj;J gha;r;rw;Nfhl;Lg;glq;fspYk; ngUk;ghYk; ,f;fl;likg;G fhzg;gLk;.
tpdh 01
,U vz;fspd; $l;Lj;njhif ruhrup fhz;gjw;fhd ghw;rw;Mfhl;Lglj;ij tiuf?
Start Stop
Input/output
Condition
Process
By: R.Logarajah (B.Sc., Dip-in-Ed.)
Tpdh- 02
jug;gl;l nrt;tfj;jpd; ePs mfyj;ij gad;gLj;jp nrt;tfj;jpd; gug;gsit fhz;gjw;fhd
gha;r;rw;Nfhl;Lg;glj;ij tiuf?
Start
Input X,Y
Tot=X+Y
Avg=(X+Y)/2
Stop
Output Tot, Avg
Start
Input a,b
Area a,b
Output Area
Stop
By: R.Logarajah (B.Sc., Dip-in-Ed.)
njupTKiw fl;likg;G
Fwpg;gpl;l xU epge;jidia toq;fp me;epge;jidia guPl;rPj;J mjw;Fupa nraw;ghl;bid
Nkw;nfhs;Sjy;.
khjpup gha;r;rw;Nfhl;Lg;glk;
tpdh 01
xU khztd; Fwpj;j ghlj;jpy; ngw;w Gs;sp 50 my;yJ mjw;F mjpfkhapd; “pass”
,y;yhJtpbd; “fail” vd;gjidf; fhl;rpg;gLj;Jtjw;Fupa gha;r;rw;Nfhl;Lg;glj;ij tiuf?
Condition Statement 1
Statement 2
Start
Input marks
If
marks>=5
0
Result=”fail”
Output Result
Stop
Result=”pass”
True
false
By: R.Logarajah (B.Sc., Dip-in-Ed.)
kPs;tUif Kiw
Fwpg;gpl;l $w;Wfspd; njhFg;ig kPz;Lk; kPz;Lk; Fwpg;gpl;l xU epge;jidf;Fs; nraw;gLj;j
,J gad;gLk;
ntspaPL ahJ?
Nghypf;FwpKiwfs;
xU newpKiwia vspa Mq;fpyr; nrhw;fisg; gad;gLj;jp vOj;JUthff; fhl;ly;
Nghypf;FwpKiw vdg;gLk;
By: R.Logarajah (B.Sc., Dip-in-Ed.)
tpdh-01 ,U rkkw;w vz;fSf;fpilapy; ngupa vz;iz fhzy;?
Begin
Read n1, n2
If n1 > n2 then
Large=n1
Else
Large=n2
End if
Display Large
End
tpdh-02 gj;J vz;fspy; rpwpa vz;izf; fhzy;?
Begin
Input n
Min=n
Count=1
While Count < 10
Input n
If n<Min then
Min=n
Endif
Count=Count + 1
Endwhile
Print Min
End
Nghypf;FwpKiw gha;r;rw;Nfhl;Lg;glk; tpsf;fk;
While(condition)
--------------
--------------
Endwhile false
true
 epge;jid rupahFk;
NghJ kl;Lk; nraw;gLk;
 ngha; MFk; NghJ
loop tpl;L ntspNaWk;
Do while(condition)
-------------------
-------------------
Loop
Do
--------------
--------------
Loop while(condition)
true
false
epge;jidia nraw;gLj;jhJ
do ,y; cs;sij nra;j gpd;
epge;jid cz;ik vdpd;
kPz;Lk; nraw;gLk;
ngha;ahFk; NghJ loop [f;
tpl;L ntspNWk;
Do
-----------
-----------
Loop Until(condition)
False
True
Kjy; epge;jidf;F nry;yhJ
$w;iw nraw;gLj;jp gpd;
epge;jid ngha;ahFk; NghJ
kPz;Lk; kPz;Lk; nraw;gLk;
cz;ikahFk; NghJ
epWj;jg;gLk;
Repeat
-------------
-------------
Until(condition)
CV
By: R.Logarajah (B.Sc., Dip-in-Ed.)
For start_value to End_value
-----------------
-----------------
Next count
End for
,J nfhLf;fg;gLk epge;jid
tiu for MdJ nraw;gLk;
If condition then
------------------
Endif
False
True
epge;jid jpUg;jpg;gLj;jg;gbd;
kl;Lk; $w;W eilngWk;
If condition then
-----------------
Else
-----------------
Endif
,q;F epge;jid jpUg;jpahFk;
NghJ $w;W eilngWk;
Nested if / Case Statement xU epge;jidf;Fg; gpd;dh; xU epge;jidahf xU epge;jidf;
$l;lk; tUk; NghJ gad;gLj;jg;gLk;
g];fhy; nra;epuy; nkhop
milahsf;fhzp (Identifier)
xU khwpia my;yJ khwpypia my;yJ nra;epuiy mwpKfQ;nra;ag;gad;gLk; ngah;
milahsf;fhzp vdg;gLk;
milahsf;fhzp cUthf;Ftjw;fhd tpjpfs;
 xJf;Fnra; nrhw;fis (Reserved words) gad;gLj;jf;$lhJ
 begin,end gad;gLj;jf;$lhJ
 Mq;fpy xU vOj;Jld; Muk;gpf;f Ntz;Lk;
 Kjy; vOj;jpd; (a-z, A-Z)gpd;dh; 0-9>underscores ( _ ) gad;gLj;jyhk;
 vOj;J Ngjk; fUj Njitapy;iy ( ex. Art,arT,art)
 nrhw;fSf;F ,ilapy; ,ilntsp ,Uf;ff;$lhJ
 tpNrl vOj;Jf;fs; gad;gLj;jf;$lhJ(~ ! @ # $ % ^ & * ( ) - + = < > ? , : ; “ ‘ /  { } [ ] | )
By: R.Logarajah (B.Sc., Dip-in-Ed.)
xJf;Fnra; nrhw;fis (Reserved words)
juT tif (Data Type)
 Integer- KO vz; (0>-2>5….)
 Real- jrk vz; (0.0>1.5>3.0…)
 Boolean-True / False
 Char-ahjhapDk; vOj;J> ,yf;fk;> tpNrl FwpaPLfs; tif Fwpf;f ‘ ’ ,lg;gl
Ntz;Lk;. (‘1’> ‘a’, ‘$’..)
 String - ,J ahjhapDk; nrhw;fist tif Fwpf;f gad;gLk;. ‘ ’ ,lg;gl Ntz;Lk;.
(‘Ict’> ‘pascal’, ‘Ravi’..)
Ex:
khwpfs; (Variable)
g];fhy; nkhopapy; khwpia Fwpf;f “Var”vd;Dk; nrhy; gad;gLk;.
khwpypfs;(Const)
khwhj milahsq;fhzp khwpyp vd miof;fg;gLk;. ,jw;F “Const”vd;Dk; nrhy;
gad;gLk;.
Example: const max=100;
const pi=22/7;
By: R.Logarajah (B.Sc., Dip-in-Ed.)
mzp (Array)
xU tiff;Fhpa juTfis xNu ngaiug; gad;gLj;jp epidtfj;jpy; Njf;fp
itg;gjw;F mzp gad;gLk;
Var Name_of_Array:array[first_value..last_value] of data type
Mzpapd; gz;Gfs;
By: R.Logarajah (B.Sc., Dip-in-Ed.)
2. njhlf;fk; 10 tiuAs;s vz;fspd; ngUf;fj;ij fhz;gjw;F Nghypf;FwpKiwapy;
fact=1
num=0
Repeat
num=num+1
fact=fact*num
until (10<num)
display fact
a. ntspaPL ahJ?
b. epge;jid 10>num Mf ,Uf;Fk; NghJ ntspaPL ahJ?
Yes No
start
Input X,Y
X<Y?
Z=Y
Y=X
X=Z
Display X, Y
Stop
1. X=10,Y=20 vdpd; ntspaPL ahJ?
2. Y>X vd;Dk; epge;jidapd; NghJ ntspaPL ahJ?
3. Nghypf;FwpKiwia vOJf?
By: R.Logarajah (B.Sc., Dip-in-Ed.)
3. Nghypf;FwpKiwapd; tUtpisT “ * ” MdJ vj;jid jlitfs; fhl;rpg;gLj;Jk; ?
X=0
Do
Display ‘*’
X=X+2
While X<5
4. Nghypf;FwpKiwapd; tUtpisT ahJ?
count=0
repeat
display(“hello”)
count=count+1
until count > 4
while count >4
display(“hello”)
count=count-1
end while
5. fPo;tUk; Nghypf;FwpKiw nraw;gLj;Jk;NghJ ABC vd;Dk; nrhy; vj;jid jlitfs; tUk;?
n=0
repeat
n=n+1
until n>3
display “ABC”
while n>3
display “ABC”
n=n-1
endwhile
6. gpd;tUk; Nghypf;FwpKiwapd; ntspaPL ahJ?
n=2
m=1
Do
n=n+m
m=m+1
while m<4
Display n
7.
1. 2 2. 4 3. 5 4. 6
1. 4 2. 5 3. 6 4. 7
1. 1 2. 2 3. 6 4. 7
1. 5 2. 8 3. 6 4. 7
start
Input A,B
A=A+2
B=B-2
A<B?
Display A, C
Stop
C=B
gha;r;rw;Nfhl;Lg; glj;jpy; A=20,B=30 vdpd; A,C apd; ngWkhdk; ahJ ?
1) 26,24 2) 24,26 3) 26,26 4) 24,24
By: R.Logarajah (B.Sc., Dip-in-Ed.)
8. Nghypf;FwpKiwapd; tpisT ahJ?
A=2
While A<8
A=A+2
Endwhile
Print A
10. Nky; cs;s Nghypf;FwpKiwf;F gha;r;rw;Nfhl;Lg;glj;ij tiuf?
No
11.
start
n=1
s=0
n>5?
Display s
Stop
n=n+1
s=s+n
yes
start
X=1
X<5?
Print X
X=X+1
END
No
Yes
fl;Lg;ghl;Lf;fl;likg;Gf;fs; ahit?
1.tupirKiw
2.njupTKiw
3.tupirKiw>njupTKiw
4.tupirKiw>njupTKiw>kPs;tUifKiw
9. Nghypf;FwpKiwapd; tpisT
ahJ?
Begin
n=1
s=0
repeat
s=s+n
n=n+1
until n>5
Display s
End.
By: R.Logarajah (B.Sc., Dip-in-Ed.)
12.Nghypf;FwpKiwapd; $w;iw fUJf.
If (mark>75)
R=GOOD
Else
If (mark>50)
R=AVERAGE
If (mark>35)
R=PASS
Else
R=FAIL
endif
endif
endif
Mark=50 vdpd; ntspaPL ahJ?
13. Nghypf;Fwp tUtpisT ahJ?
n=1
do while n<5 ans : 1234
print n
n=n+1
loop
14. Nghypf;Fwp tUtpisT ahJ?
Begin
X=1
Y=1
While (X=Y)
Z=X+Y ans: 2
Y=Z
End while
Display Z
End
15. N vd;gJ xU KO vz; khwp Mapd; gpd;tUk; gzpnra; FwpKiw
N=10
M=6
Do while N>5
N=N-1
Loop
Print (M+N)

Algorithm

  • 1.
    By: R.Logarajah (B.Sc.,Dip-in-Ed.) newpKiw (Algorithm) gpur;rpidia jPHg;gjw;F Nkw;nfhs;sg;gLk; nrw;Kiwia gbKiwfspy; vOJtNj newpKiw vdg;gLk; ,J ,U tifg;gLk; 1. tiuG Kiw – gha;r;rw;Nfhl;Lg; glk; (FLOW CHART) 2. vOj;J Kiw – Nghypf;FwpKiw (Pseudocode) gha;r;rw;Nfhl;Lg; glk; (FLOW CHART) nra;epuy; xd;wpd; njhlHr;rpahd njhopw;ghLfis tiuG Kiw glj;jpd; %yk; fhl;Ljy; gha;r;rw; Nfhl;Lg;glk; vdg;gLk;. FwpaPLfs; Muk;gk; > KbT .. Cs;sPL >ntspaPL jPHkhdk; vLj;jy; nrad;Kiw juTg;gha;T ,izg;ghd; fl;likg;Gf;fs; 1. thpir Kiw 2. njhpT Kiw 3. kPs;tUif Kiw tupir Kiw  ,f;fl;likg;ghdJ njhlu;r;rpahd njhopw;ghLfis tupirahf nraw;gLj;jpf; nfhz;L nry;Yk;.  midj;J gha;r;rw;Nfhl;Lg;glq;fspYk; ngUk;ghYk; ,f;fl;likg;G fhzg;gLk;. tpdh 01 ,U vz;fspd; $l;Lj;njhif ruhrup fhz;gjw;fhd ghw;rw;Mfhl;Lglj;ij tiuf? Start Stop Input/output Condition Process
  • 2.
    By: R.Logarajah (B.Sc.,Dip-in-Ed.) Tpdh- 02 jug;gl;l nrt;tfj;jpd; ePs mfyj;ij gad;gLj;jp nrt;tfj;jpd; gug;gsit fhz;gjw;fhd gha;r;rw;Nfhl;Lg;glj;ij tiuf? Start Input X,Y Tot=X+Y Avg=(X+Y)/2 Stop Output Tot, Avg Start Input a,b Area a,b Output Area Stop
  • 3.
    By: R.Logarajah (B.Sc.,Dip-in-Ed.) njupTKiw fl;likg;G Fwpg;gpl;l xU epge;jidia toq;fp me;epge;jidia guPl;rPj;J mjw;Fupa nraw;ghl;bid Nkw;nfhs;Sjy;. khjpup gha;r;rw;Nfhl;Lg;glk; tpdh 01 xU khztd; Fwpj;j ghlj;jpy; ngw;w Gs;sp 50 my;yJ mjw;F mjpfkhapd; “pass” ,y;yhJtpbd; “fail” vd;gjidf; fhl;rpg;gLj;Jtjw;Fupa gha;r;rw;Nfhl;Lg;glj;ij tiuf? Condition Statement 1 Statement 2 Start Input marks If marks>=5 0 Result=”fail” Output Result Stop Result=”pass” True false
  • 4.
    By: R.Logarajah (B.Sc.,Dip-in-Ed.) kPs;tUif Kiw Fwpg;gpl;l $w;Wfspd; njhFg;ig kPz;Lk; kPz;Lk; Fwpg;gpl;l xU epge;jidf;Fs; nraw;gLj;j ,J gad;gLk; ntspaPL ahJ? Nghypf;FwpKiwfs; xU newpKiwia vspa Mq;fpyr; nrhw;fisg; gad;gLj;jp vOj;JUthff; fhl;ly; Nghypf;FwpKiw vdg;gLk;
  • 5.
    By: R.Logarajah (B.Sc.,Dip-in-Ed.) tpdh-01 ,U rkkw;w vz;fSf;fpilapy; ngupa vz;iz fhzy;? Begin Read n1, n2 If n1 > n2 then Large=n1 Else Large=n2 End if Display Large End tpdh-02 gj;J vz;fspy; rpwpa vz;izf; fhzy;? Begin Input n Min=n Count=1 While Count < 10 Input n If n<Min then Min=n Endif Count=Count + 1 Endwhile Print Min End Nghypf;FwpKiw gha;r;rw;Nfhl;Lg;glk; tpsf;fk; While(condition) -------------- -------------- Endwhile false true  epge;jid rupahFk; NghJ kl;Lk; nraw;gLk;  ngha; MFk; NghJ loop tpl;L ntspNaWk; Do while(condition) ------------------- ------------------- Loop Do -------------- -------------- Loop while(condition) true false epge;jidia nraw;gLj;jhJ do ,y; cs;sij nra;j gpd; epge;jid cz;ik vdpd; kPz;Lk; nraw;gLk; ngha;ahFk; NghJ loop [f; tpl;L ntspNWk; Do ----------- ----------- Loop Until(condition) False True Kjy; epge;jidf;F nry;yhJ $w;iw nraw;gLj;jp gpd; epge;jid ngha;ahFk; NghJ kPz;Lk; kPz;Lk; nraw;gLk; cz;ikahFk; NghJ epWj;jg;gLk; Repeat ------------- ------------- Until(condition) CV
  • 6.
    By: R.Logarajah (B.Sc.,Dip-in-Ed.) For start_value to End_value ----------------- ----------------- Next count End for ,J nfhLf;fg;gLk epge;jid tiu for MdJ nraw;gLk; If condition then ------------------ Endif False True epge;jid jpUg;jpg;gLj;jg;gbd; kl;Lk; $w;W eilngWk; If condition then ----------------- Else ----------------- Endif ,q;F epge;jid jpUg;jpahFk; NghJ $w;W eilngWk; Nested if / Case Statement xU epge;jidf;Fg; gpd;dh; xU epge;jidahf xU epge;jidf; $l;lk; tUk; NghJ gad;gLj;jg;gLk; g];fhy; nra;epuy; nkhop milahsf;fhzp (Identifier) xU khwpia my;yJ khwpypia my;yJ nra;epuiy mwpKfQ;nra;ag;gad;gLk; ngah; milahsf;fhzp vdg;gLk; milahsf;fhzp cUthf;Ftjw;fhd tpjpfs;  xJf;Fnra; nrhw;fis (Reserved words) gad;gLj;jf;$lhJ  begin,end gad;gLj;jf;$lhJ  Mq;fpy xU vOj;Jld; Muk;gpf;f Ntz;Lk;  Kjy; vOj;jpd; (a-z, A-Z)gpd;dh; 0-9>underscores ( _ ) gad;gLj;jyhk;  vOj;J Ngjk; fUj Njitapy;iy ( ex. Art,arT,art)  nrhw;fSf;F ,ilapy; ,ilntsp ,Uf;ff;$lhJ  tpNrl vOj;Jf;fs; gad;gLj;jf;$lhJ(~ ! @ # $ % ^ & * ( ) - + = < > ? , : ; “ ‘ / { } [ ] | )
  • 7.
    By: R.Logarajah (B.Sc.,Dip-in-Ed.) xJf;Fnra; nrhw;fis (Reserved words) juT tif (Data Type)  Integer- KO vz; (0>-2>5….)  Real- jrk vz; (0.0>1.5>3.0…)  Boolean-True / False  Char-ahjhapDk; vOj;J> ,yf;fk;> tpNrl FwpaPLfs; tif Fwpf;f ‘ ’ ,lg;gl Ntz;Lk;. (‘1’> ‘a’, ‘$’..)  String - ,J ahjhapDk; nrhw;fist tif Fwpf;f gad;gLk;. ‘ ’ ,lg;gl Ntz;Lk;. (‘Ict’> ‘pascal’, ‘Ravi’..) Ex: khwpfs; (Variable) g];fhy; nkhopapy; khwpia Fwpf;f “Var”vd;Dk; nrhy; gad;gLk;. khwpypfs;(Const) khwhj milahsq;fhzp khwpyp vd miof;fg;gLk;. ,jw;F “Const”vd;Dk; nrhy; gad;gLk;. Example: const max=100; const pi=22/7;
  • 8.
    By: R.Logarajah (B.Sc.,Dip-in-Ed.) mzp (Array) xU tiff;Fhpa juTfis xNu ngaiug; gad;gLj;jp epidtfj;jpy; Njf;fp itg;gjw;F mzp gad;gLk; Var Name_of_Array:array[first_value..last_value] of data type Mzpapd; gz;Gfs;
  • 9.
    By: R.Logarajah (B.Sc.,Dip-in-Ed.) 2. njhlf;fk; 10 tiuAs;s vz;fspd; ngUf;fj;ij fhz;gjw;F Nghypf;FwpKiwapy; fact=1 num=0 Repeat num=num+1 fact=fact*num until (10<num) display fact a. ntspaPL ahJ? b. epge;jid 10>num Mf ,Uf;Fk; NghJ ntspaPL ahJ? Yes No start Input X,Y X<Y? Z=Y Y=X X=Z Display X, Y Stop 1. X=10,Y=20 vdpd; ntspaPL ahJ? 2. Y>X vd;Dk; epge;jidapd; NghJ ntspaPL ahJ? 3. Nghypf;FwpKiwia vOJf?
  • 10.
    By: R.Logarajah (B.Sc.,Dip-in-Ed.) 3. Nghypf;FwpKiwapd; tUtpisT “ * ” MdJ vj;jid jlitfs; fhl;rpg;gLj;Jk; ? X=0 Do Display ‘*’ X=X+2 While X<5 4. Nghypf;FwpKiwapd; tUtpisT ahJ? count=0 repeat display(“hello”) count=count+1 until count > 4 while count >4 display(“hello”) count=count-1 end while 5. fPo;tUk; Nghypf;FwpKiw nraw;gLj;Jk;NghJ ABC vd;Dk; nrhy; vj;jid jlitfs; tUk;? n=0 repeat n=n+1 until n>3 display “ABC” while n>3 display “ABC” n=n-1 endwhile 6. gpd;tUk; Nghypf;FwpKiwapd; ntspaPL ahJ? n=2 m=1 Do n=n+m m=m+1 while m<4 Display n 7. 1. 2 2. 4 3. 5 4. 6 1. 4 2. 5 3. 6 4. 7 1. 1 2. 2 3. 6 4. 7 1. 5 2. 8 3. 6 4. 7 start Input A,B A=A+2 B=B-2 A<B? Display A, C Stop C=B gha;r;rw;Nfhl;Lg; glj;jpy; A=20,B=30 vdpd; A,C apd; ngWkhdk; ahJ ? 1) 26,24 2) 24,26 3) 26,26 4) 24,24
  • 11.
    By: R.Logarajah (B.Sc.,Dip-in-Ed.) 8. Nghypf;FwpKiwapd; tpisT ahJ? A=2 While A<8 A=A+2 Endwhile Print A 10. Nky; cs;s Nghypf;FwpKiwf;F gha;r;rw;Nfhl;Lg;glj;ij tiuf? No 11. start n=1 s=0 n>5? Display s Stop n=n+1 s=s+n yes start X=1 X<5? Print X X=X+1 END No Yes fl;Lg;ghl;Lf;fl;likg;Gf;fs; ahit? 1.tupirKiw 2.njupTKiw 3.tupirKiw>njupTKiw 4.tupirKiw>njupTKiw>kPs;tUifKiw 9. Nghypf;FwpKiwapd; tpisT ahJ? Begin n=1 s=0 repeat s=s+n n=n+1 until n>5 Display s End.
  • 12.
    By: R.Logarajah (B.Sc.,Dip-in-Ed.) 12.Nghypf;FwpKiwapd; $w;iw fUJf. If (mark>75) R=GOOD Else If (mark>50) R=AVERAGE If (mark>35) R=PASS Else R=FAIL endif endif endif Mark=50 vdpd; ntspaPL ahJ? 13. Nghypf;Fwp tUtpisT ahJ? n=1 do while n<5 ans : 1234 print n n=n+1 loop 14. Nghypf;Fwp tUtpisT ahJ? Begin X=1 Y=1 While (X=Y) Z=X+Y ans: 2 Y=Z End while Display Z End 15. N vd;gJ xU KO vz; khwp Mapd; gpd;tUk; gzpnra; FwpKiw N=10 M=6 Do while N>5 N=N-1 Loop Print (M+N)