ESL Supported Through ICTs
A presentation by John Graham,
in partial fulfillment for course Education 6610:
Research in Computers in the Curriculum
Methods
Findings
ESL learner attitudes and ICT supported
learning
ESL learners perceived improved literacy
using ICTs
ESL learners actual improved literacy using
ICTs
Discussion
Conclusion
Implications
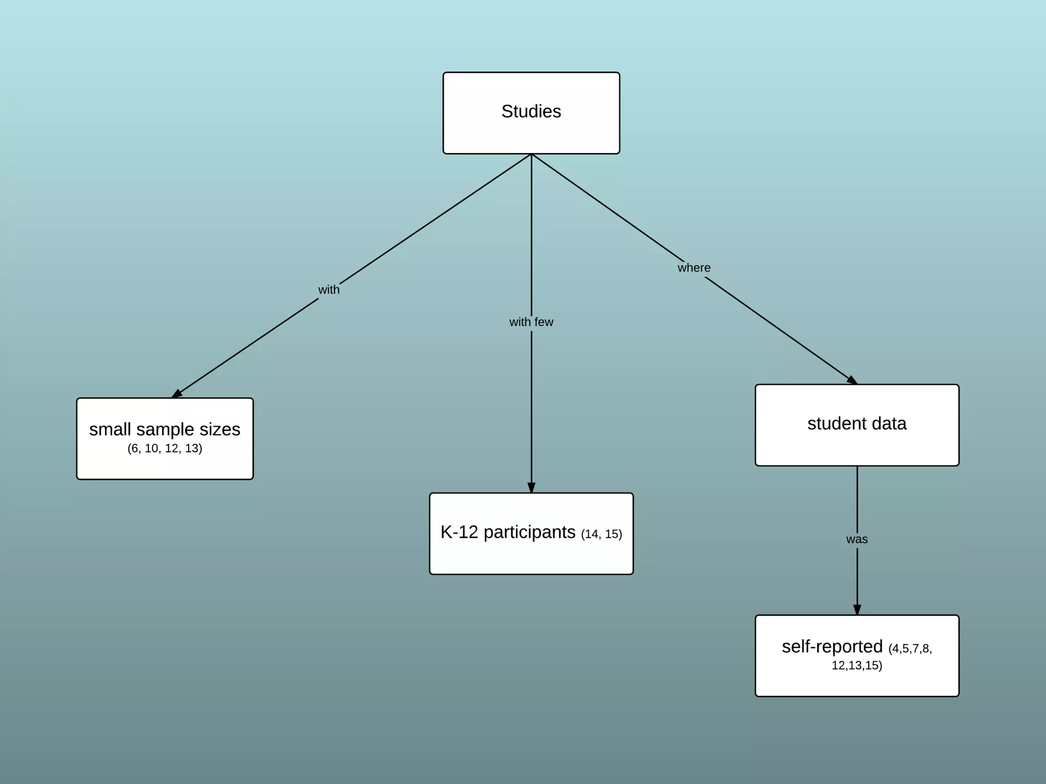
Limitations
References
1. Beasley, R. E., & Chuang, Y. (2006). The effects of
web-based American music, lyrics, definitions, and
explanations on Taiwanese ESL learners. Journal of
Educational Technology Systems, 34(4), 461-471.
2. Biesenbach-Lucas, S., Meloni, C., & Weasenforth, D.
(2000). Use of cohesive features in ESL students' e-mail
and word-processed texts: A comparative study. Computer
Assisted Language Learning, 13(3), 221-237.
3. Choi, S., & Clark, R. E. (2006). Cognitive and affective
benefits of an animated pedagogical agent for learning
English as a second language. Journal of Educational
Computing Research, 34(4), 441-466.
4. Dieperink, M. (2008). A rural South African experience
of an ESL computer program. International Journal of
Emerging Technologies in Learning (iJET), 3(2008).
5. Greenfield, R. (2003). Collaborative e-mail exchange
for teaching secondary ESL: A case study in Hong Kong.
Language Learning and Technology, 7(1), 46-70.
6. Lin, M. H., Groom, N., & Lin, C. Y. (2013). Blog-
assisted learning in the ESL writing classroom: A
phenomenological analysis. Educational Technology &
Society, 16(3), 130-139.
7. Liu, P. L. (2011). A study on the use of computerized
concept mapping to assist ESL learners’ writing.
Computers & Education, 57(4), 2548-2558.
8. Long, G., Vignare, K., Rappold, R. P., & Mallory, J. R.
(2007). Access to communication for deaf, hard-of-hearing
and ESL students in blended learning courses. The
International Review of Research in Open and Distance
Learning, 8(3).
9. Nakamaru, S. (2011). Investment and return: Wiki
engagement in a “remedial” ESL writing course. Journal of
Research on Technology in Education, 44(4), 273-291.
10. Park, H. R., & Kim, D. (2011). Reading-strategy use
by English as a second language learners in online
reading tasks. Computers & Education, 57(3), 2156-2166.
11. Tanner, M. W., & Landon, M. M. (2009). The effects of
computer-assisted pronunciation readings on ESL
learners’ use of pausing, stress, intonation, and overall
comprehensibility. Language Learning & Technology,
13(3), 51-65.
12. Thang, S. M., Lin, L. K., Mahmud, N., Ismail, K., &
Zabidi, N. A. (2014). Technology integration in the form of
digital storytelling: mapping the concerns of four
Malaysian ESL instructors. Computer Assisted Language
Learning. Advance online publication.
doi:10.1080/09588221.2014.903979
13. Traore, M., & Kyei-Blankson, L. (2010). Using
literature and multiple technologies in ESL instruction.
Journal of Educational Multimedia and Hypermedia, 19(4),
451-467.
14. Zha, S., Kelly, P., Park, M. K., & Fitzgerald, G. (2006).
An investigation of communicative competence of ESL
students using electronic discussion boards. Journal of
Research on Technology in Education, 38(3), 349-367.
15. Zhang, A. (2010). The integration of mastery learning
in English as a second language (ESL) instruction.
International Journal Of Instructional Media, 37(1), 91-
102.

6610 mod3 final_graham

  • 1.
    ESL Supported ThroughICTs A presentation by John Graham, in partial fulfillment for course Education 6610: Research in Computers in the Curriculum
  • 3.
  • 6.
  • 8.
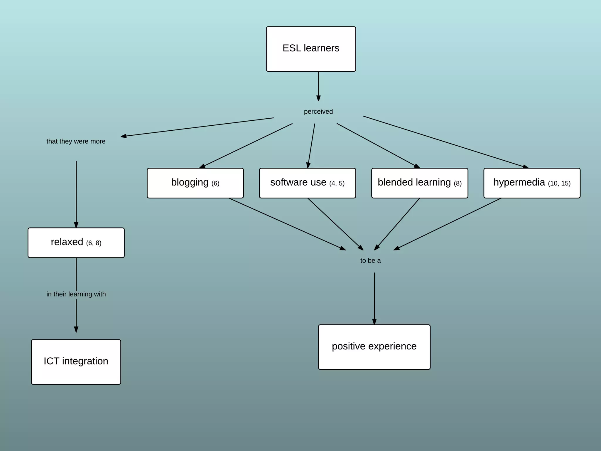
    ESL learner attitudesand ICT supported learning
  • 11.
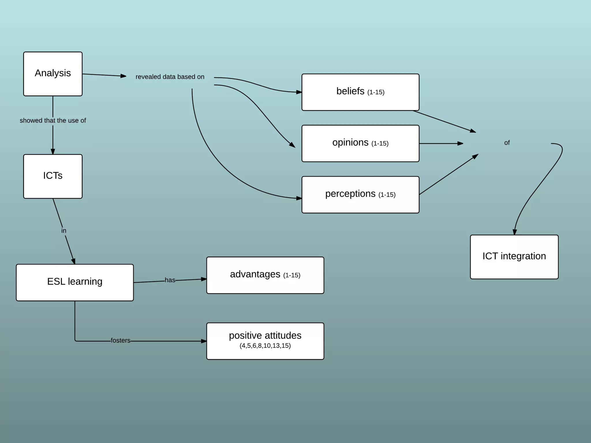
    ESL learners perceivedimproved literacy using ICTs
  • 14.
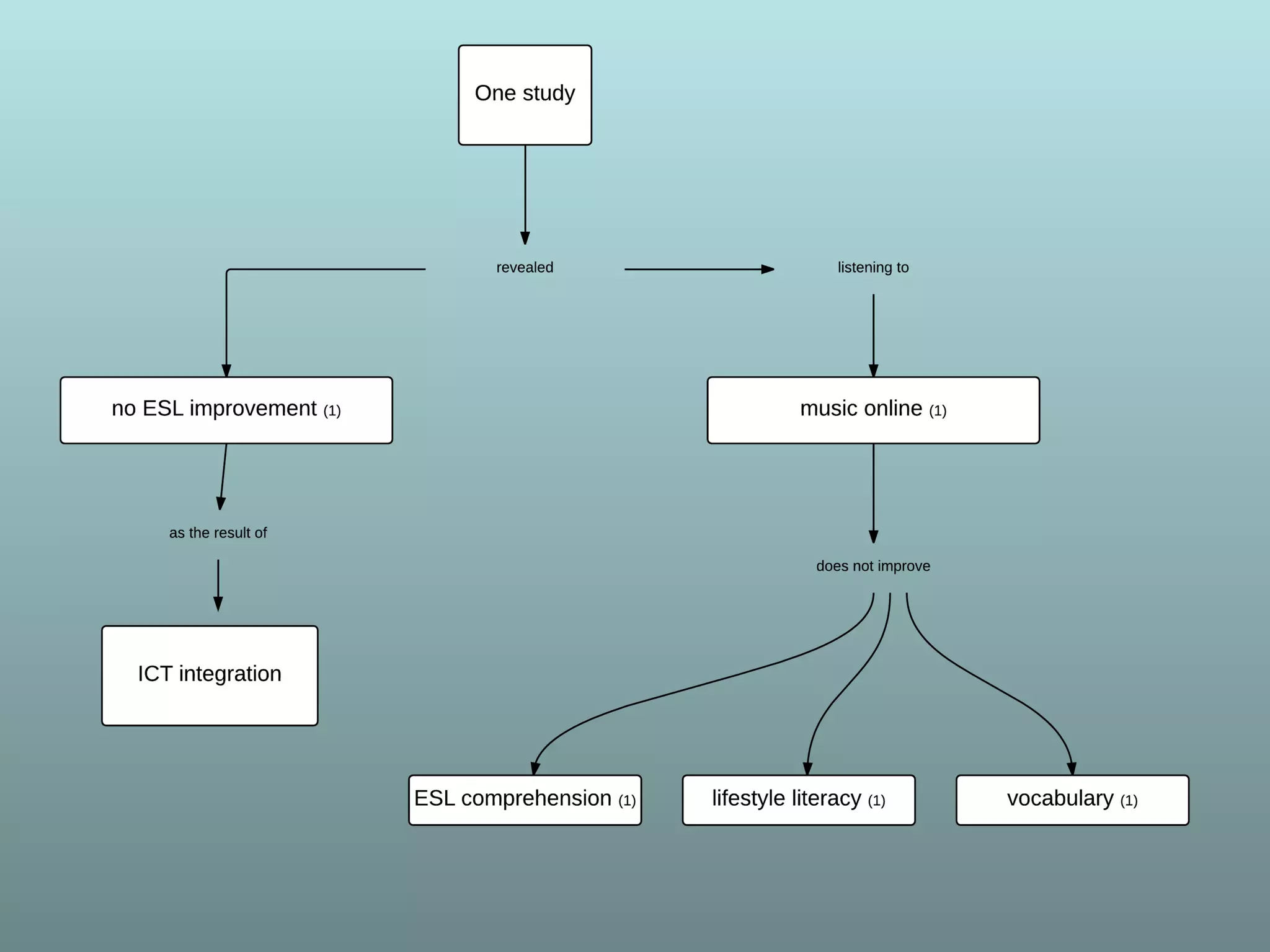
    ESL learners actualimproved literacy using ICTs
  • 18.
  • 21.
  • 23.
  • 25.
  • 27.
  • 28.
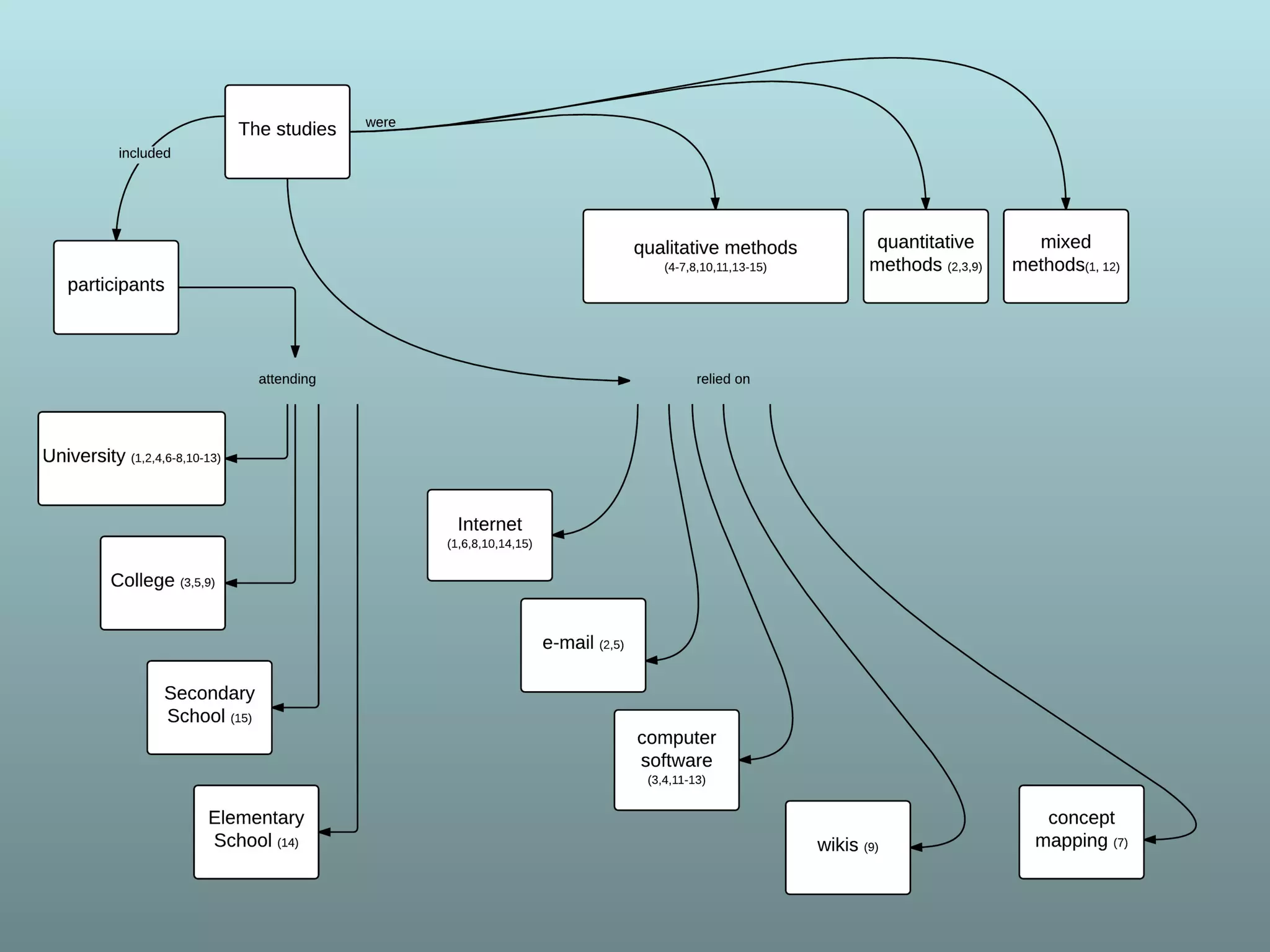
    1. Beasley, R.E., & Chuang, Y. (2006). The effects of web-based American music, lyrics, definitions, and explanations on Taiwanese ESL learners. Journal of Educational Technology Systems, 34(4), 461-471. 2. Biesenbach-Lucas, S., Meloni, C., & Weasenforth, D. (2000). Use of cohesive features in ESL students' e-mail and word-processed texts: A comparative study. Computer Assisted Language Learning, 13(3), 221-237. 3. Choi, S., & Clark, R. E. (2006). Cognitive and affective benefits of an animated pedagogical agent for learning English as a second language. Journal of Educational Computing Research, 34(4), 441-466.
  • 29.
    4. Dieperink, M.(2008). A rural South African experience of an ESL computer program. International Journal of Emerging Technologies in Learning (iJET), 3(2008). 5. Greenfield, R. (2003). Collaborative e-mail exchange for teaching secondary ESL: A case study in Hong Kong. Language Learning and Technology, 7(1), 46-70. 6. Lin, M. H., Groom, N., & Lin, C. Y. (2013). Blog- assisted learning in the ESL writing classroom: A phenomenological analysis. Educational Technology & Society, 16(3), 130-139.
  • 30.
    7. Liu, P.L. (2011). A study on the use of computerized concept mapping to assist ESL learners’ writing. Computers & Education, 57(4), 2548-2558. 8. Long, G., Vignare, K., Rappold, R. P., & Mallory, J. R. (2007). Access to communication for deaf, hard-of-hearing and ESL students in blended learning courses. The International Review of Research in Open and Distance Learning, 8(3). 9. Nakamaru, S. (2011). Investment and return: Wiki engagement in a “remedial” ESL writing course. Journal of Research on Technology in Education, 44(4), 273-291.
  • 31.
    10. Park, H.R., & Kim, D. (2011). Reading-strategy use by English as a second language learners in online reading tasks. Computers & Education, 57(3), 2156-2166. 11. Tanner, M. W., & Landon, M. M. (2009). The effects of computer-assisted pronunciation readings on ESL learners’ use of pausing, stress, intonation, and overall comprehensibility. Language Learning & Technology, 13(3), 51-65. 12. Thang, S. M., Lin, L. K., Mahmud, N., Ismail, K., & Zabidi, N. A. (2014). Technology integration in the form of digital storytelling: mapping the concerns of four Malaysian ESL instructors. Computer Assisted Language Learning. Advance online publication. doi:10.1080/09588221.2014.903979
  • 32.
    13. Traore, M.,& Kyei-Blankson, L. (2010). Using literature and multiple technologies in ESL instruction. Journal of Educational Multimedia and Hypermedia, 19(4), 451-467. 14. Zha, S., Kelly, P., Park, M. K., & Fitzgerald, G. (2006). An investigation of communicative competence of ESL students using electronic discussion boards. Journal of Research on Technology in Education, 38(3), 349-367. 15. Zhang, A. (2010). The integration of mastery learning in English as a second language (ESL) instruction. International Journal Of Instructional Media, 37(1), 91- 102.