| P a g e 1
MBA
RESEARCH PROJECT
SABUJ GHOSH
The report is submitted as partial fulfillment of the Requirement
of MBA Program of PTU.
201
1
Plot Y8, Block EP, Sector V, Salt Lake, Kolkata
- 700091, India.
APPROVED BY JOINT COMMITTEE OF UGC-DEC- AICTE, MINISTRY OF HRD, GOVT: OF INDIA.
RESEARCH PROJECT
STUDENT NAME:
A PROJECT REPORT ON:-
| P a g e
SABUJ GHOSH
MBA Specialization: FINANCE
Registration / Roll No -911170101
Email Id : sabuj1ghosh@gmail.com
MOB- 9433241627.
2
“MICRO-FINANCE MANAGEMENT & CRITICAL ANALYSIS IN INDIA”
With Organization References:-
KDS MFI
FACULTY GUIDE:
NAME: BARNASREE CHANDRA
(FACULTY OF FINANCE)
BRAINWARE BUSINESS SCHOOL
DECLARATION
| P a g e 3
I am Sabuj Ghosh, hereby declare that the Project entitled Micro-finance Critical Analysis & Operation
Management submitted to the Punjab Technical University in partial fulfillment for the award of the
Degree of MASTER IN BUSINESS ADMINISTRATION and that the Project has not previously formed the
basis for the award of any other degree, Diploma, Associate ship, Fellowship or other title.
Place:
Date: Signature of the Candidates.
ACKNOWLEDGEMENT
| P a g e 4
The satisfaction and euphoria that accompanied the successful completion of any task would be
incomplete without the mention of the people who made it possible, whose constant guidance and
encouragement crowned out effort with success. I take this opportunity to express our deep sense of
gratitude and respect to our Supervisor BARNASREE CHANDRA Faculty Member of FINANCE for the
valuable guidance, BRAINWARE BUSINESS SCHOOL (Plot Y 8,Block EP, Sector – V, Salt Lake, Kolkata
-700091) India and Kotalipara Development Society (KDS MFI), Arabida pally, Noapara, Kolkata-124 ,
for providing us with essential facilities for completing and presenting this project. I am greatly
indebted to their help, which has been of immense value and has played a major role in bringing this to
a successful completion. I would like to thank our family and friends for their constant support and
encouragement throughout our project.
-----------
| P a g e 5
ABSTRACT OF THE PROJECT
Learning from the project
* The History of Modern Microfinance. I learnt in detail the process of Micro Finance, from its need
at the grass root level.
*Functioning of various Govt:, Semi Govt: & various other delivery channels.
*Practical learning of how SHGs are formed.
*Practical learning of how the MFIs work.
*Most important learning, how it can change the life of the Economic disadvantaged people.
Learning from the Company
* Microfinance Regulation in India.
*Micro Finance Model.
*Microfinance Management, Critical Analysis.
*Practical learning of Equity, Future & Options market by terminal trading.
*Various strategies of Market.
*Apart from Micro Finance, Nine mine projects, which helped to relate to the
Present Market conditions.
*Business Model.
| P a g e 6
TABLE OF CONTENTS
PAGE
*DECLARATION 4
*ACKNOWLEDGEMENT 5
*ABSTRACT OF THE PROJECT 6
Chapter 1- Introduction
8 2- The History of Modern Microfinance
8
3- Overview Chapter 9
4- Government’s role supporting microfinance 12
5- Microfinance Social Aspects 13
6- The Need in India 14
7- Micro-Financing Regulation in India 14
8- Micro Finance Models 16
9- Coordinating Microfinance Efforts in India 18
10- Microfinance Strategic 19
11- Microfinance Management 22
12- Critical Analysis 27
13- Micro-Finance Accounting and Management Information Systems 34
14- Capital Requirements 41
15- Development Fund 43
16- NABARD's Support to microfinance Institutions (MFIs) 45
17- Business Model of KDS MFI 46
19- Success Factors of Micro-Finance in India 56
20- Future of Micro Finance 57
21- Top 50 Microfinance Institutions in India 59
22- Microfinance India Summit 2010 61
• Recommendations and suggestions 62
• ACRONOMY 62
• Conclusion 63
• References 64
| P a g e 7
1. Introduction
A. About Microfinance: Microfinance is a general term to describe financial services to low-income
individuals or to those who do not have access to typical banking services.
Microfinance is also the idea that low-income individuals are capable of lifting themselves out of poverty if
given access to financial services. While some studies indicate that microfinance can play a role in the battle
against poverty, it is also recognized that is not always the appropriate method, and that it should never be
seen as the only tool for ending poverty.
Microfinance is defined as any activity that includes the provision of financial services such as credit, savings,
and insurance to low income individuals which fall just above the nationally defined poverty line, and poor
individuals which fall below that poverty line, with the goal of creating social value. The creation of social value
includes poverty alleviation and the broader impact of improving livelihood opportunities through the provision
of capital for micro enterprise, and insurance and savings for risk mitigation and consumption smoothing. A
large variety of actors provide microfinance in India, using a range of microfinance delivery methods. Since the
ICICI Bank in India, various actors have endeavored to provide access to financial services to the poor in
creative ways. Governments also have piloted national programs, NGOs have undertaken the activity of raising
donor funds for on-lending, and some banks have partnered with public organizations or made small inroads
themselves in providing such services. This has resulted in a rather broad definition of microfinance as any
activity that targets poor and low-income individuals for the provision of financial services. The range of
activities undertaken in microfinance include group lending, individual lending, the provision of savings and
insurance, capacity building, and agricultural business development services. Whatever the form of activity
however, the overarching goal that unifies all actors in the provision of microfinance is the creation of social
value.
‘Microfinance refers to small scale financial services for both credits and deposits- that are provided to people
who farm or fish or herd; operate small or micro enterprise where goods are produced, recycled, repaired, or
traded; provide services; work for wages or commissions; gain income from renting out small amounts of land,
vehicles, draft animals, or machinery and tools; and to other individuals and local groups in developing
countries in both rural and urban areas’.
Marguerite S. Robinson.
2. The History of Modern Microfinance
A. ABSTRACT:
In the late 1970s the concept of microfinance had evolved. Although, microfinance have a long
history from the beginning of the 20th century we will concentrate mainly on the period after
1960.
Many credit groups have been operating in many countries for several years, for example, the
"chit funds" (India), tontines" (West Africa), "susus" (Ghana), "pasanaku" (Bolivia) etc. Besides,
many formal saving and credit institutions have been working for a long time throughout the
world.
During the early and mid 1990s various credit institutions had been formed in Europe by some
organized poor people from both the rural and urban areas. These institutions were named
Credit Unions, People's Bank etc. The main aim of these institutions was to provide easy
access to credit to the poor people who were neglected by the big financial institutions and
banks.
| P a g e 8
In the early 1970s, few experimental programs had started in Bangladesh, Brazil and some other
countries. The poor people had been given some small loans to invest in micro-business. This kind of
micro credit was given on the basis of solidarity group lending, that is, each and every member of that
group guaranteed the repayment of the loan of all the members.
Many banks and financial institutions have been pioneering the microfinance program after 1970.
These are listed below.
B. ACCION International:
This institution had been established by a law student of Latin America to help the poor people
residing in the rural and urban areas of the Latin American countries. Today, in 2008, it is one of the
most important microfinance institutions of the world. Its network of lending partner comprises not only
Latin America but also US and Africa.
C. SEWA Bank:
In 1973, the Self Employed Women's Association (SEWA) of Gujarat (in India) formed a bank,
named as Mahila SEWA Cooperative Bank, to access certain financial services easily. Almost 4
thousand women contributed their share capital to form the bank. Today the number of the SEWA
Bank's active client is more than 30,000.
D. GRAMEEN Bank:
Credit unions and lending cooperatives have been around hundreds of years. However, the
pioneering of modern microfinance is often credited to Dr. Mohammad Yunus, who began
experimenting with lending to poor women in the village of Jobra, Bangladesh during his tenure as a
professor of economics at Chittagong University in the 1970s. He would go on to found Grameen
Bank in 1983 and win the Nobel Peace Price in 2006.
Since then, innovation in microfinance has continued and providers of financial services to the poor
continue to evolve. Today, the World Bank estimates that about 160 million people in developing
countries are served by microfinance. Grameen Bank (Bangladesh) was formed by the Nobel Peace
Prize (2006) winner Dr Muhammad Younus in 1983. This bank is now serving almost 400, 0000 poor
people of Bangladesh. Not only that, but also the success of Grameen Bank has stimulated the
formation of other several microfinance institutions like, ASA, BRAC and PROSHIKA .
3. Overview
A. Microfinance Definition:
According to International Labor Organization (ILO), “Microfinance is an economic development approach that
involves providing financial services through institutions to low income clients”.
In India, Microfinance has been defined by “The National Microfinance Taskforce, 1999” as “provision of thrift,
credit and other financial services and products of very small amounts to the poor in rural, semi-urban or urban
areas for enabling them to raise their income levels and improve living standards”.
"The poor stay poor, not because they are lazy but because they have no access to capital.
"Microfinance is the supply of loans, savings, and other basic financial services to the poor."
| P a g e 9
As these financial services usually involve small amounts of money - small loans, small savings, etc. - the term
"microfinance" helps to differentiate these services from those which formal banks provide
It's easy to imagine poor people don't need financial services, but when you think about it they are using these
services already, although they might look a little different.
"Poor people save all the time, although mostly in informal ways. They invest in assets such as gold, jewelry,
domestic animals, building materials, and things that can be easily exchanged for cash. They may set aside
corn from their harvest to sell at a later date. They bury cash in the garden or stash it under the mattress. They
participate in informal savings groups where everyone contributes a small amount of cash each day, week, or
month, and is successively awarded the pot on a rotating basis. Some of these groups allow members to
borrow from the pot as well. The poor also give their money to neighbors to hold or pay local cash collectors to
keep it safe.
"However widely used, informal savings mechanisms have serious limitations. It is not possible, for example, to
cut a leg off a goat when the family suddenly needs a small amount of cash. In-kind savings are subject to
fluctuations in commodity prices, destruction by insects, fire, thieves, or illness (in the case of livestock).
Informal rotating savings groups tend to be small and rotate limited amounts of money. Moreover, these groups
often require rigid amounts of money at set intervals and do not react to changes in their members' ability to
save. Perhaps most importantly, the poor are more likely to lose their money through fraud or mismanagement
in informal savings arrangements than are depositors in formal financial institutions.
“Poor rarely access services through the formal financial sector. They address their need for financial services
through a variety of financial relationships, mostly informal."
B. Role of Microfinance:
The micro credit of microfinance prename was first initiated in the year 1976 in Bangladesh with promise of
providing credit to the poor without collateral , alleviating poverty and unleashing human creativity and
endeavor of the poor people. Microfinance impact studies have demonstrated that
1. Microfinance helps poor households meet basic needs and protects them against risks.
2. The use of financial services by low-income households leads to improvements in household economic
welfare and enterprise stability and growth.
3. By supporting women’s economic participation, microfinance empowers women, thereby promoting gender-
equity and improving household well being.
4. The level of impact relates to the length of time clients have had access to financial services.
C. Difference between micro credit and microfinance:
Micro credit refers to very small loans for unsalaried borrowers with little or no collateral, provided by legally
registered institutions. Currently, consumer credit provided to salaried workers based on automated credit
scoring is usually not included in the definition of micro credit, although this may change.
Microfinance typically refers to micro credit, savings, insurance, money transfers, and other financial products
targeted at poor and low-income people.
D. Borrowers:
| P a g e 10
Most micro credit borrowers have micro enterprises—unsalaried, informal income-generating activities.
However, micro loans may not predominantly be used to start or finance micro enterprises. Scattered research
suggests that only half or less of loan proceeds are used for business purposes. The remainder supports a
wide range of household cash management needs, including stabilizing consumption and spreading out large,
lumpy cash needs like education fees, medical expenses, or lifecycle events such as weddings and funerals.
Some MFIs provide non-financial products, such as business development or health services. Commercial and
government-owned banks that offer microfinance services are frequently referred to as MFIs, even though only
a portion of their assets may be committed to financial services to the poor.
E. Activities in Microfinance:
Micro credit: It is a small amount of money loaned to a client by a bank or other institution. Micro credit can be
offered, often without collateral, to an individual or through group lending.
Micro savings: These are deposit services that allow one to save small amounts of money for future use.
Often without minimum balance requirements, these savings accounts allow households to save in order to
meet unexpected expenses and plan for future expenses Micro insurance: It is a system by which people,
businesses and other organizations make a payment to share risk. Access to insurance enables entrepreneurs
to concentrate more on developing their businesses while mitigating other risks affecting property, health or the
ability to work.
Remittances: These are transfer of funds from people in one place to people in another, usually across
borders to family and friends. Compared with other sources of capital that can fluctuate depending on the
political or economic climate, remittances are a relatively steady source of funds.
Product Design: The starting point is: how do MFIs decide what product s to offer? The actual loan products
need to be designed according to the demand of the target market. Besides the important question of what
risks to cover, organizations also have to decide whether they want to bundle many different benefits into one
basket policy, or whether it is more appropriate to keep the product simple. For marketing purposes, MFI‘s
sometimes prefer the basket cover, since it can make the policies sound comprehensive, but is that the right
approach for the low-income market? After picking products, one must also understand how they are priced.
What assumptions do the organizations make with regard to operating costs, risk premiums, and reinsurance,
and how did they come to those conclusions? Would their clients be willing to pay more for greater benefits?
From price, the logical next set of questions involves efficiency. Indeed, given the relative high costs of
delivering large volumes of small policies, maximizing efficiency is a critical strategy to ensuring that the
products are affordable to the low-income market. One way is to make the products mandatory, which
increases volumes, reduces transaction costs and minimizes adverse selection. What does an organization
lose by offering mandatory insurance, and how does it overcome the disadvantages? MFI‘s can combine a
mandatory product with some voluntary features to make the service more us to mar-oriented while.
Techniques of Product Design: To design a loan product to meet borrower needs it is important to
understand the cash pattern of the borrowers. Cash pattern is important so far as they affect the debt capacity
of the borrowers. Lenders must ensure that borrowers have sufficient cash inflow to cover loan payments when
they are due efficiency depends less on the delivery model than on the simplicity of the product or product
menu. Simple products work best because they are easier to administer and easier for clients to understand.
Another efficiency strategy is to use technology to reduce paperwork, manual processing and errors.
MFIs need to conduct a costing analysis to determine how much they need to earn in commission to cover
their administrative expenses.
F. MFI’s Products and its Management:
| P a g e 11
Product & services of Microfinance
Financial Services Other Financial Services Non Financial Services
1. Credit Services-i Small Credit,
Small Business Credit.
2. Deposit Services - Voluntari
Savings Services, Manda tory
Savings.
Micro-insurance, Life Insurance ,
Health Insurance , Loan for
Housing, Education, Health.
Family Health and Sanitation
Education, Financial Education,
Micro-entrepreneur Training.
G. The micro-credits model:
*The model is fairly straightforward and simple.
*Focus on jump-starting self-employment, providing the capital for poor women to use their innate "survival
skills" to pull themselves out of poverty.
*Lend to women in small groups (credit circles), say of five or seven.
* Make loans of small amounts to two out of five.
* The three who have not received loans will be eligible only when this first round of loans has been repaid.
* Draw up a weekly or bi-weekly repayment schedule.
* In case any member defaults the entire circle is denied access to credit.
* Banks have been given freedom to formulate their own lending norms keeping in view ground realities. They
have been asked to devise appropriate loan and savings products and the related terms and conditions
including size of the loan, unit cost, unit size, maturity period, grace period, margins, etc.
4. Government’s role supporting microfinance
Government’s most important role is not provision of retail credit services, for reasons mentioned in
Government can contribute most effectively by:
*Setting sound macroeconomic policy that provides stability and low inflation.
*Avoiding interest rate ceilings - when governments set interest rate limits, political factors usually result in
limits that are too low to permit sustainable delivery of credit that involves high administrative costs—such as
tiny loans for poor people. Such ceilings often have the announced intention of protecting the poor, but are
more likely to choke off the supply of credit.
*Adjusting bank regulation to facilitate deposit taking by solid MFIs, once the country has experience with
sustainable microfinance delivery.
*Creating government wholesale funds to support retail MFIs if funds can be insulated from politics, and they
can hire and protect strong technical management and avoid disbursement pressure that force fund to support
unpromising MFIs.
*Promote microfinance as a key vehicle in tackling poverty, and as vital part of the financial system.
*Create policies, regulations and legal structures that *encourage responsive, sustainable microfinance.
*Encourage a range of regulated and unregulated institutions that meet performance standards.
| P a g e 12
*Encourage competition, capacity building and innovation to lower costs and interest rates in microfinance.
*Support autonomous, wholesale structures.
RBI data shows that informal sources provide a significant part of the total credit needs of the rural population.
The magnitude of the dependence of the rural poor on informal sources of credit can be observed from the
findings of the All India Debt and Investment Survey, 1992, which shows that the share of the Non-institutional
agencies (informal sector) in the outstanding cash dues of the rural households were 36 percent. However, the
dependence of rural households on such informal sources had reduced of their total outstanding dues steadily
from 83.7 percent in 1961 to 36 percent in 1991.
5. Microfinance Social Aspects
Micro financing institutions significantly contributed to gender equality and women’s empowerment as well as
poor development and civil society strengthening. Contribution to women’s ability to earn an income led to their
economic empowerment, increased well being of women and their families and wider social and political
empowerment.
Microfinance programs targeting women became a major plank of poverty alleviation and gender strategies in
the 1990s. Increasing evidence of the centrality of gender equality to poverty reduction and women’s higher
credit repayment rates led to a general consensus on the desirability of targeting women.
Self Help Groups (SHGs): Self- help groups (SHGs) play today a major role in poverty alleviation in rural
India. A growing number of poor people (mostly women) in various parts of India are members of SHGs and
actively engage in savings and credit (S/C), as well as in other activities (income generation, natural resources
management, literacy, child care and nutrition, etc.). The S/C focus in the SHG is the most prominent element
and offers a chance to create some control over capital, albeit in very small amounts.
The SHG system has proven to be very relevant and effective in offering women the possibility to break
gradually away from exploitation and isolation.
Savings services help poor people: Savings has been called the “forgotten half of microfinance.” Most poor
people now use informal mechanisms to save because they lack access to good formal deposit services,. They
may tuck cash under the mattress; buy animals or jewelry that can be sold off later, or stockpile inventory or
building materials.
These savings methods tend to be risky—cash can be stolen, animals can get sick, and neighbors can run off.
Often they are illiquid as well – one cannot sell just the cow’s leg when one needs a small amount of cash.
Poor people want secure, convenient deposit services that allow for small balances and easy access to funds.
MFIs that offer good savings services usually attract far more savers than borrowers.
Women’s indicators of empowerment through microfinance:
*Ability to save and access loans
*Opportunity to undertake an economic activity
*Mobility-Opportunity to visit nearby towns
*Awareness- local issues, MFI procedures, banking transactions
*Skills for income generation
| P a g e 13
*Decision making within the household
* Group mobilization in support of individual clients- action on.
6. The Need in India
India is said to be the home of one third of the world’s poor; official estimates range from 26 to 50 percent of
the more than one billion population.
• About 87 percent of the poorest households do not have access to credit.
• The demand for micro credit has been estimated at up to $30 billion; the supply is less than $2.2 billion
combined by all involved in the sector. Due to the sheer size of the population living in poverty, India is
strategically significant in the global efforts to alleviate poverty and to achieve the Millennium Development
Goal of halving the world’s poverty by 2015.
Microfinance can also be distinguished from charity. It is better to provide grants to families who are destitute,
or so poor they are unlikely to be able to generate the cash flow required to repay a loan. This situation can
occur for example, in a war zone or after a natural disaster.
While India is one of the fastest growing economies in the world, poverty runs deep throughout country.
About two thirds of India’s more than 1billion people live in rural areas and almost 170 million of them
are poor.
For more than 21 percent of them, poverty is a chronic condition. Three out of four of India’s poor live in
rural areas of the country. Poverty is deepest among scheduled castes and tribes in the country’s rural
areas.
The micro-finance scene in India is dominated by Self Help Groups (SHGs) - Banks linkage program for
over a decade now. As the formal banking system already has a vast branch network in rural areas, it
was perhaps wise to find ways and means to improve the access of rural poor to the existing banking
network. This was tried by routing financial.
Indian microfinance is poised for continued growth and high valuation but faces pressing challenges and
opportunities that—left unaddressed—could negatively impact the long-term future of the industry.
The industry needs to move past a single-minded focus on scale, expand the depth and breadth of products
and services offered, and focus on the double bottom line and over indebtedness to effectively address the
risks facing the industry.
7. Micro-Financing Regulation in India
Advantage of Regulation:
Following are the advantages and benefits of regulation and supervision of /MFIs:
i. Protects the interest of the depositors;
ii. Put in place prudential norms, standards and practices;
iii. Provides sufficient information about the true risks faced by the banks/MFIs;
iv. Promoters systemic stability and thereby sustains public confidence in the banks/MFIs;
v. Prevents a bank’s/MFI’s failure/potential dangers through timely interventions;
vi. Penalizes the violations, misconducts, non-compliance to the norms of behavior;
vii. Provides invaluable advisory inputs for problem-solving and overall improvement of the banks/MFIs;
viii. Promoters safe, strong and sound banking/MF system and effective banking/MF policy and
| P a g e 14
ix. Promotes and enhances orderly economic growth and development.
A. Unified Regulation System: 8.18 at present, all the regulatory aspects of microfinance are
not centralized. For example, while the Rural Planning and Credit Department (RPCD) in RBI looks
after Rural lending, MF-NBFCs are under the control of the Department of Non-Banking Supervision
(DNBS) and External Commercial Borrowings are looked after by the Foreign Exchange Department.
The Committee feels that RBI may consider bringing all regulatory aspects of microfinance under a
single, mechanism. Further, supervision Of MF-NBFCs could be delegated to NABARD by RBI.
B. Legal forms of MFIs in India:
MFIs and Legal Forms: With the current phase of expansion of the SHG – Bank linkage programmed and
other MF initiatives in the country, the informal micro finance sector in India is now beginning to evolve. The
MFIs in India can be broadly sub-divided into three categories of organizational forms as given in Table 1.
While there is no published data on private MFIs operating in the country, the number of MFIs is estimated to
be around 800. However, not more than 10 MFIs are reported to have an outreach of 100,000 micro finance
clients. An overwhelming majority of MFIs are operating on a smaller scale with clients ranging Between 500 to
1500 per MFI. The geographical distribution of MFIs is very much lopsided with concentration in the southern
India where the rural branch network of formal banks is excellent. It is estimated that the share of MFIs in the
total micro credit portfolio of formal & informal institutions is about 8 per cent.
*Not for profit MFIs governed by societies registration act, 1860 or Indian trusts act 1882
*Non profit companies governed by section 25 of the companies act, 1956
*For profit MFIs regulated by Indian companies act, 1956
*NBFC governed by RBI act, 1934.
*Cooperative societies by cooperative societies act enacted by state government.
Legal Forms of MFIs in India:
Types of MFIs Estimated
Number*
Legal Acts under which Registered
1. Not for Profit MFIs
a.) NGO - MFIs
400 to 500 Societies Registration Act, 1860 or similar
Provincial Acts
Indian Trust Act, 1882
b.) Non-profit Companies 10 Section 25 of the Companies Act, 1956
2. Mutual Benefit MFIs
a.) Mutually Aided Cooperative
Societies (MACS) and similarly set
up institutions
200 to 250 Mutually Aided Cooperative Societies Act
enacted by State Government
3. For Profit MFIs
a.) Non-Banking Financial
Companies (NBFCs)
6 Indian Companies Act, 1956
Reserve Bank of India Act, 1934
Total 700 - 800
* The estimated number includes only those MFIs, which are actually undertaking lending activity.
C. Recommendation by RBI Micro Credit Institutions:
• Company Law Board to allow SHGs to be members of Section 25 of the companies act.
| P a g e 15
• There will be no ceiling in respect of loan amount extended by Section 25 companies to SHGs;
however SHGs, to provide credit not exceeding Rs. 50000/- per member of the SHG. RBI may
consider issuing revised instructions.
• As regards capital, to encourage more flow of donations/ contributions, donors to be exempted from
income tax under Section 11C of the IT Act.
• As regards capital adequacy, since there is no mandatory capital requirement, minimum standards
need not be considered.
• Savings of SHGs promoted by Section 25 companies be maintained with permitted organizations.
• Complete income tax exemption for Section 25 companies purveying micro credit (to the donor and to
the receiver).
Government to consider complete exemption from IT for income earned, as the main purpose of the
organization is to empower the poor.
Indian microfinance is poised for continued growth and high valuation but faces pressing challenges and
opportunities that—left unaddressed—could negatively impact the long-term future of the industry.
The industry needs to move past a single-minded focus on scale, expand the depth and breadth of products
and services offered, and focus on the double bottom line and over indebtedness to effectively address the
risks facing the industry.
8. Micro Finance Models
A. Microfinance Providers:
a. Microfinance Institutions: A microfinance institution (MFI) is an organization that
provides microfinance services.
MFIs range from small non-profit organizations to large commercial banks. Most MFIs started as not-
for-profit organizations like NGOs (non-governmental organizations), credit unions and other financial
cooperatives, and state-owned development and postal savings banks. An increasing number of MFIs
are now organized as for-profit entities, often because it is a requirement to obtaining a license from
banking authorities to offer savings services. For-profit MFIs may be organized as Non-Banking
Financial Companies (NBFCs), commercial banks that specialize in microfinance, or microfinance
departments of full-service banks.
The micro finance service providers include apex institutions like National Bank for Agriculture and Rural
Development (NABARD), Small Industries Development Bank of India (SIDBI), and, Rashtriya Mahila Kosh
(RMK). At the retail level, Commercial Banks, Regional Rural Banks, and, Cooperative banks provide micro
finance services. Today, there are about 60,000 retail credit outlets of the formal banking sector in the rural
areas comprising 12,000 branches of district level cooperative banks, over 14,000 branches of the Regional
Rural Banks (RRBs) and over 30,000 rural and semi-urban branches of commercial banks besides almost
90,000 cooperatives credit societies at the village level. On an average, there is at least one retail credit outlet
for about 5,000 rural people. This physical reaching out to the far-flung areas of the country to provide savings,
credit and other banking services to the rural society is an unparalleled achievement of the Indian banking
system. In the this paper an attempt is made to deal with various aspects relating to emergence of private
micro finance industry in the context of prevailing legal and regulatory environment for private sector rural and
micro finance operators.
MFIs are an extremely heterogeneous group comprising NBFCs, societies, trusts and cooperatives. They are
provided financial support from external donors and apex institutions including the Rashtriya Mahila Kosh
(RMK), SIDBI Foundation for micro-credit and NABARD and employ a variety of ways for credit delivery.
| P a g e 16
Since 2000, commercial banks including Regional Rural Banks have been providing funds to MFIs for on
lending to poor clients. Though initially, only a handful of NGOs were “into” financial intermediation using a
variety of delivery methods, their numbers have increased considerably today. While there is no published data
on private MFIs operating in the country, the number of MFIs is estimated to be around 800.
MFIs are an extremely heterogeneous group comprising NBFCs, societies, trusts and cooperatives. They are
provided financial support from external donors and apex institutions including the Rashtriya Mahila Kosh
(RMK), SIDBI Foundation for micro-credit and NABARD and employ a variety of ways for credit delivery.
Since 2000, commercial banks including Regional Rural Banks have been providing funds to MFIs for on
lending to poor clients. Though initially, only a handful of NGOs were “into” financial intermediation using a
variety of delivery methods, their numbers have increased considerably today. While there is no published data
on private MFIs operating in the country, the number of MFIs is estimated to be around 800.
b. For NGOs:1. The field of development itself expands and shifts emphasis with the pull of ideas, and
NGOs perhaps more readily adopt new ideas, especially if the resources required are small, entry and exit are
easy, tasks are (perceived to be) simple and people’s acceptance is high – all characteristics (real or
presumed) of microfinance.
2. Canvassing by various actors, including the National Bank for Agriculture and Rural Development
(NABARD), Small Industries Development Bank of India (SIDBI), Friends of Women’s World Banking (FWWB),
Rashtriya Mahila Kosh (RMK), Council for Advancement of People’s Action and Rural Technologies
(CAPART), Rashtriya Gramin Vikas Nidhi (RGVN), various donor funded programmes especially by the
International Fund for Agricultural Development (IFAD), United Nations Development Programme (UNDP),
World Bank and Department for International Development, UK (DFID)], and lately commercial banks, has
greatly added to the idea pull. Induced by the worldwide focus on microfinance, donor NGOs too have been
funding microfinance projects. One might call it the supply push.
3. All kinds of things from khadi spinning to Nadep compost to balwadis do not produce such concrete results
and sustained interest among beneficiaries as microfinance. Most NGO-led microfinance is with poor women,
for whom access to small loans to meet dire emergencies is a valued outcome. Thus, quick and high ‘customer
satisfaction’ is the USP that has attracted NGOs to this trade.
4. The idea appears simple to implement. The most common route followed by NGOs is promotion of SHGs. It
is implicitly assumed that no ‘technical skill’ is involved. Besides, external resources are not needed as SHGs
begin with their own savings. Those NGOs that have access to revolving funds from donors do not have to
worry about financial performance any way. The chickens will eventually come home to roost but in the first
flush, it seems all so easy.
5. For many NGOs the idea of ‘organizing’ – forming a samuha – has inherent appeal. Groups connote
empowerment and organizing women is a double bonus.
6. Finally, to many NGOs, microfinance is a way to financial sustainability. Especially for the medium-to-large
NGOs that are able to access bulk funds for on-lending, for example from SIDBI, the interest rate spread could
be an attractive source of revenue than an uncertain, highly competitive and increasingly difficult-to-raise donor
funding.
C. Service Company Model: In this context, the Service Company Model developed by ACCION and
used in some of the Latin American Countries is interesting. The model may hold significant interest for state
owned banks and private banks with large branch networks. Under this model, the bank forms its own MFI,
| P a g e 17
perhaps as an NBFC, and then works hand in hand with that MFI to extend loans and other services. On
paper, the model is similar to the partnership model: the MFI originates.
9. Coordinating Microfinance Efforts in India
NABARD coordinates the microfinance activities in India at international/ national/ state / district levels. These
include organizing international/national Workshops, Seminars, etc for experience sharing, Organizing National
and State level Meets of Bankers and NGOs etc .Dissemination of best practices in SHG / microfinance.
A. Other Initiatives: Micro enterprise Development Programmer (MEDP) for Matured SHGs
The progression of SHG members to take up micro enterprise involves intensive training and hand holding on
various aspects including understanding market, potential mapping and ultimately fine tuning skills and
entrepreneurship to manage the enterprise. Hence, a separate, specific and focused skill-building programme
‘Micro Enterprise Development Programmed (MEDP)’ has been formulated.
This involves organizing short duration, location specific programmers on skill up gradation / development for
setting up sustainable micro-enterprises by matured SHG members. The duration of training programme can
vary between 3 to 13 days, depending upon the objective and nature of training. The training may be
conducted by agencies that have background and professional competency in the field of micro enterprise
Development with an expertise in skill development.
B. Scheme for Capital/ Equity Support to Micro-Finance Institutions (MFIs) from MFDEF: The
scheme attempts to provide capital/equity support to Micro Finance Institutions (MFIs) so as to enable
them to leverage capital/equity for accessing commercial and other funds from banks, for providing
financial services at an affordable cost to the poor, and to enable MFIs to achieve sustainability in their
credit operations over a period of 3-5 years.
C. Scheme for financial assistance to banks/ MFIs for rating of Micro Finance Institutions (MFIs): In
order to identify MFIs, classify and rate such institutions and empower them to intermediate
between the lending banks and the clients, NABARD has decided to extend financial
assistance to Commercial Banks and Regional Rural Banks by way of grant. The banks can
avail the services of credit rating agencies, M-CRIL, ICRA, CARE and Planet Finance in
addition to CRISIL for rating of MFIs. The financial assistance by way of grant for meeting the
cost of rating of MFIs would be met by NABARD to the extent of 100% of the total professional
fees subject to a maximum of Rs.3,00,000/-/-. The remaining cost would be borne by the
concerned MFI.
The cost of local hospitality (including boarding and lodging) towards field visit of the team from the
credit rating Agency, as a part of the rating exercise, would also be borne by the MFI. Those MFIs
which have a minimum loan outstanding of more than Rs. 50.00 lakh (Rupees fifty lakh only) and
maximum of Rs 10 crore (Rupees Ten crore only) would be considered for rating and support under
the scheme. Financial assistance by way of grant would be available only for the first rating of the
MFI.
MFIs availing Capital Support and/or Revolving Fund Assistance from NABARD are also eligible for re-
imbursement of 50% of the cost of professional fee charged by Credit Rating Agency for second rating subject
to a maximum of Rs.1.50 lakh (i.e 50% of Rs.3 lakh). This will be in addition to the re-imbursement of
professional fee for first rating of the MFI.
D. Refinance support to banks for financing MFIs: The scheme is to provide 100% refinance to banks
for financing MFIs. Interest rate on refinance to Commercial Banks and Regional Rural Banks on their
| P a g e 18
loans to MFIs for on lending to clients will be at 3% less than that charged by banks subject to minimum
interest rate of 7.5% for all regions and all eligible purposes. The revised rate of interest is applicable to
refinance disbursed on or after 01 March 2010.
Source: NABARD website
10. Microfinance Strategic
Strategic Management: Strategic management is a field that deals with the major intended and emergent
initiatives taken by general manager on behalf of owners, involving utilization of resources, to enhance the
performance of rams in their external environments. It entails.
Understanding microfinance strategies: This report explores strategic issues shaping the future of the MFI
sector in India.
The study approached CEOs of select MFIs with a set of issues ranging from concerns to competition and
sought their opinions about future strategies. The report draws from their responses, and states that:
• Future strategy is about being strong on processes and being overtly client-centric;
• Success is a prudential combination of three factors, namely, culture, beliefs and aspirations;
• Culture is about the degree of trust rather than the rate of interest;
• Risk management systems of economically weaker families are built on their beliefs about
dependability and access;
• Micro credit stories have revealed ingenious ways that clients have used their loans for purposes that
satisfied their aspirations.
Finally, the sector, at about Rs. 14,000 crore (approximately US$3 bn) looks large, but is small by any business
scale. Competition and unhealthy practices are overshadowing the good work and reputation earned over
many years. MFIs in India need to overcome these challenges in the future.
Strategic Policy Initiatives:
Some of the most recent strategic policy initiatives in the area of Microfinance taken by the government and
regulatory bodies in India are: Working group on credit to the poor through SHGs, NGOs, NABARD, 1995.
The National Microfinance Taskforce, 1999.Working Group on Financial Flows to the Informal Sector (set up by
PMO), 2002.Microfinance Development and Equity Fund, NABARD, 2005.Working group on Financing NBFCs
by Banks- RBI.
A. Product-market matrix:
A market penetration strategy is a business-as-usual strategy, where the MFI focuses on achieving growth by
selling existing products in existing markets. This can be done through more competitive pricing strategies,
increased promotional activities, and more liberal terms and conditions.
For example, the MFI may develop strategic alliances to begin
| P a g e 19
*Adapted from Ansoff 1957.
B. The BCG Growth-Share Matrix:
The BCG Growth-Share Matrix is a portfolio planning model developed by Bruce Henderson of the Boston
Consulting Group in the early 1970's. It is based on the observation that a company's business units can
be classified into four categories based on combinations of market growth and market share relative to
the largest competitor, hence the name "growth-share". Market growth serves as a proxy for industry
attractiveness, and relative market share serves as a proxy for competitive advantage. The growth-share
matrix thus maps the business unit positions within these two important determinants of profitability.
BCG Growth-Share Matrix
This framework assumes that an increase in relative market share will result in an increase in the
generation of cash. This assumption often is true because of the experience curve; increased relative
market share implies that the firm is moving forward on the experience curve relative to its competitors,
thus developing a cost advantage. A second assumption is that a growing market requires investment in
assets to increase capacity and therefore results in the consumption of cash. Thus the position of a
business on the growth-share matrix provides an indication of its cash generation and its cash
consumption.
Henderson reasoned that the cash required by rapidly growing business units could be obtained from the
firm's other business units that were at a more mature stage and generating significant cash. By investing
to become the market share leader in a rapidly growing market, the business unit could move along the
experience curve and develop a cost advantage.
From this reasoning, the BCG Growth-Share Matrix was born.
The four categories are:
| P a g e 20
Dogs - Dogs have low market share and a low growth rate and thus neither generate nor consume a
large amount of cash. However, dogs are cash traps because of the money tied up in a business that has
little potential. Such businesses are candidates for divestiture.
Question marks - Question marks are growing rapidly and thus consume large amounts of cash, but
because they have low market shares they do not generate much cash. The result is large net cash
consumption. A question mark (also known as a "problem child") has the potential to gain market share
and become a star, and eventually a cash cow when the market growth slows. If the question mark does
not succeed in becoming the market leader, then after perhaps years of cash consumption it will
degenerate into a dog when the market growth declines. Question marks must be analyzed carefully in
order to determine whether they are worth the investment required to grow market share.
Stars - Stars generate large amounts of cash because of their strong relative market share, but also
consume large amounts of cash because of their high growth rate; therefore the cash in each direction
approximately nets out.
If a star can maintain its large market share, it will become a cash cow when the market growth rate
declines. The portfolio of a diversified company always should have stars that will become the next cash
cows and ensure future cash generation.
Cash cows - As leaders in a mature market, cash cows exhibit a return on assets that is greater than the
market growth rate, and thus generate more cash than they consume. Such business units should be
"milked", extracting the profits and investing as little cash as possible. Cash cows provide the cash
required to turn question marks into market leaders, to cover the administrative costs of the company, to
fund research and development, to service the corporate debt, and to pay dividends to shareholders.
Because the cash cow generates a relatively stable cash flow, its value can be determined with
reasonable accuracy by calculating the present value of its cash stream using a discounted cash flow
analysis.
Under the growth-share matrix model, as an industry matures and its growth rate declines, a business
unit will become either a cash cow or a dog, determined solely by whether it had become the market
leader during the period of high growth.
While originally developed as a model for resource allocation among the microfinance business units in a
corporation, the growth-share matrix also can be used for resource allocation among products within a
single business unit. Its simplicity is its strength - the relative positions of the firm's entire business
portfolio can be displayed in a single diagram.
Limitations
The growth-share matrix once was used widely, but has since faded from popularity as more
comprehensive models have been developed. Some of its weaknesses are:
Market growth rate is only one factor in industry attractiveness, and relative market share is only one
factor in competitive advantage. The growth-share matrix overlooks many other factors in these two
important determinants of profitability. The framework assumes that each business unit is independent of
the others. In some cases, Microfinance business unit that is a "dog" may be helping other business units
gain a competitive advantage.
The matrix depends heavily upon the breadth of the definition of the market. A business unit may
dominate its small niche, but have very low market share in the overall industry. In such a case, the
definition of the market can make the difference between a dog and a cash cow.
While its importance has diminished, the BCG matrix still can serve as a simple tool or viewing a
corporation's business portfolio at a glance, and may serve as a starting point for discussing resource
allocation among strategic business units.
C. Overall Strategy:
| P a g e 21
*Forming and nurturing small, homogeneous and participatory self-help groups (SHGs) of the poor has today
emerged as a potent tool for human development.
This process enables the poor, especially the women from the poor households, to collectively identify and
analyses the problems they face in the perspective of their social and economic environment. It helps them to
pool their meager resources, human and financial, and priorities their use for solving their own problems.
*The emphasis on regular thrift collection and its use to solve immediate problems of consumption and
production not only helps to meet their most urgent needs, but also trains them to handle larger financial
resources more skillfully, prudently and with a more lasting impact.
*Encourage SHGs to become a forum for many social sector interventions.
D. SHG-Bank Linkage Programmer:
A Facilitating SHGs to access credit from formal banking channels. SHG-Bank Linkage Programmer has
proved to be the major supplementary credit delivery system with wide acceptance by banks, NGOs and
various government departments.
E. Capacity Building:
Capacity building must be tailored to meet the differing needs of the nascent/emerging MFIs and of
the expanding/mature MFIs. There is a pressing need to develop comprehensive, relevant and
integrated training modules on a wide range of topics to professionalize Indian microfinance – thus
building the much sought-after second tier management in MFIs. The industry continues to grow, and
so does the demand for competent middle management. Currently, these are typically sourced by
MFIs from the rural institutes of management. But these rural institutes are using curricula largely
based on the one developed by SIDBI nearly a decade ago – and it is high time to revisit this
curriculum, to update it both in terms of content (to reflect the new realities in India microfinance) and
in terms of its delivery (to use multi-media/practical examples, and thus bring the courses to life with
video clips, case studies and field-based exercises that take the students out into the field).
11.Microfinance Management:
A. Objectives: The programmer aims at enabling the participants to gain a clear understanding of various
policies, conceptual, and operational issues involved in developing effective and successful
microfinance interventions.
B. Innovative Methodologies: Tiny amount of loan to large number of borrowers at their doorstep is a
costly operation compared to revenue income. Cost reduction is also an essential element in
microfinance operation. Reducing cost can be possible either offering larger loan size or by innovating
no conventional Management which is less costly.
The essences of innovative management are as follows:
1. Specialized operation.
2. Documentation of essential information only.
3. Simple product, simple loan application and verification process.
4. Absence of grant guarantee.
| P a g e 22
5. Staff recruitment in no conventional manner.
6. On the job training (each one teaches one).
7. Simple standard loan register along with ledger and cash book abandoning the bookkeeper/cashier.
8. Standard furniture, fixture and collective use of facilities in the office.
9. Decentralized branch structure.
10. Branch level financial planning.
11. Strong monitoring from mid and head office.
12. Written Manual.
C. Microfinance Working Environment: How can microfinance institutions (MFIs) help improve working
conditions? How can they contribute to job creation? And how can MFIs help reduce child labor? Should MFIs
have an interest in addressing these and other decent work issues? These are some of the questions that the
ILO intends to address through an experimental global action research programmer (2008-2011) in partnership
with microfinance Institutions interested in promoting decent work. Access to micro credit or other financial
services can help improve the decent work status. Conditional loans, credit with education, incentives like
interest rate rebates, linkages with social partners and NGOs as well as the provision of micro insurance,
conditional cash transfers or health care can be effective ways to reduce child labor, decrease vulnerabilities,
raise awareness and create incentives to improve working conditions.
Enabling Environment:
Favorable environment for microfinance in different manners are prevailing in most developing countries.
Favorable environment is not only among Government but also among general public, civil society, media and
various institutions within the country needed for favorable growth of microfinance for poverty reduction.
Though Government is favorable in general to microfinance in many countries but specific modalities of NGOs/
MFIs determine the nature of favorable.
D. Current Challenging Issues:
1. Capacity Building: The long-term future of the micro-finance sector depends on MFIs being able to achieve
operational, financial and institutional sustainability.
2. Innovation: Tiny amount of loan to large number of borrowers at their doorstep is a costly operation
compared to revenue income. Cost reduction is also an essential element in microfinance operation.
Reducing cost can be possible either offering larger loan size or by innovating no conventional Management
which is less costly.
3. Funding: A substantial outreach is a guarantee of efficiency that can play a large part in leveraging funds.
4. Outreach: A substantial outreach is a guarantee of efficiency that can play a large part in leveraging funds.
E. HR Issues: Recruitment and retention is the major challenge faced by MFIs as they strive to reach more
clients and expand their geographical scope. Attracting the right talent proves difficult because candidates
must have, as a prerequisite, a mindset that fits with the organization’s mission.
| P a g e 23
Many mainstream commercial banks are now entering microfinance, who are poaching staff from MFIs and
MFIs are unable to retain them for other job opportunities. 85% of the poorest clients served by microfinance
are women. However, women make up less than half of all microfinance staff members, and fill even fewer of
the senior management roles. The challenge in most countries stems from cultural notions of women’s roles,
for example, while women are single there might be a greater willingness on the part of women’s families to let
them work as front line staff, but as soon as they marry and certainly once they start having children, it
becomes unacceptable. Long distances and long hours away from the family are difficult for women to
accommodate and for their families to understand.
F. Microfinance Training & Capacity Building Methods:
1. Microfinance Training Methodology and How to Build Efficient Workforce?
2. Staff Motivation & Built in Cost effective Training Component.
3. Human Resource Planning and Development.
4. Good Governance.
G. SWOT MATRIX for Microfinance Management:
STRENGTHS
1. Experienced senior management Team.
2. Robust IT system.
3. Clear and well defined HR policy.
4. Infusion of own equity - commitment from promoters.
5. Process innovation.
6. Clarity and good understanding of vision.
7. Transparency at all levels.
8. Plans for value added and livelihood support services (LDS).
9. Shared ownership.
WEAKNESSES
1. Limited resources.
2. Micro managing.
3. Start up organisation; therefore, yet to institutionalise the standard processes.
4. Attracting/Holding on to the staff till the time we become established players.
5. Refine the processes for growth.
OPPORTUNITIES
1. Huge Potential Market.
2. Scope of introducing livelihood related services.
3. Financial crunch is helping organisation to be cost conscious and effective.
4. IT systems.
THREATS
1. Financial crisis.
2. Increasing competition.
3. Increasing competition.
| P a g e 24
4. Poor banking infrastructure.
5. Political instability.
H. Microfinance Operation management:
1. Capacity Building: The long-term future of the micro-finance sector depends on MFIs being able to
achieve operational, financial and institutional sustainability. The constraints and challenges vary with the
different types and development stage of MFIs. Most MFIs are currently operating below operational viability
and use grant funds from donors for financing up-front costs of establishing new groups and covering initial
losses incurred until the lending volume builds up to a break-even level. The MFIs are generally constrained in
reaching a break-even level and finally achieving sustainability, primarily due to a narrow client and product
base, high operational and administrative costs for delivering credit to the poor, and their inability to mobilize
requisite resources. Moreover, lack of technical manpower, operational systems, infrastructure and MIS are
prevalent. In view of the above, to scale up micro-finance initiatives at a faster pace, a special effort is required
for capacity building of the Micro Finance Institutions. In this background, SFMC has in the past under the
DFID collaboration (which has since come to an end on March 31,2009) provided need based capacity building
support to the partner MFIs, in the initial years, to enable them to expand their operations, cover their
managerial, administrative and operational costs besides helping them achieve self-sufficiency in due course.
2. Liquidity Management: In view of the fact that liquidity is a major concern of many of the middle level MFIs
and a small working capital support can go a long way in their better liquidity management and thus pave way
for faster growth, SFMC has introduced a special short term loan scheme, Liquidity Management Support
(LMS) for the long term partners.
3. Equity: Provision of equity capital to the NBFC-MFIs is perceived as an emerging requirement of the micro
finance sector in India. SIDBI provides equity capital to eligible institutions not only to enable them to meet the
capital adequacy requirements but also to help them leverage debt funds. Keeping in tune with the sect oral
requirements, the bank has also introduced quasi-equity products viz., optionally convertible Preference share
capital; optionally convertible debt and optionally convertible Subordinate debt for new generation MFIs which
are generally in the pre-breakeven stage requiring special dispensation for capital support by way of a mix of
Tier I and Tier II capital.
4. Transformation Loan:The Transformation Loan (TL) product is envisaged as a quasi-equity type support to
partner MFIs that are in the process of transforming themselves / their existing structure into a more formal and
regulated set-up for exclusively handling micro finance operations in a focused manner.
Being quasi-equity in nature, TL helps the MFIs not only in enhancing their equity base but also in leveraging
loan funds and expanding their micro credit operations on a sustainable basis. The product has the feature of
conversion into equity after a specified period of time subject to the MFI attaining certain structural, operational
and financial benchmarks. This non-interest bearing support facilitates the young but well performing MFIs to
make long term institutional investments and acts as a constant incentive to transform themselves into formal
and regulated entities.
5. Micro Enterprise Loans: In order to build and strengthen new set of intermediaries for Micro Enterprise
Loans, the Bank has formulated new scheme for Micro Enterprise Loans. Institutions/ MFIs with minimum fund
requirement of Rs. 25 lakh p.a. and having considerable experience in financial intermediation/ facilitating or
setting up of enterprises/ providing escort services to SSI/ tiny units/ networking or active interface with SSIs
etc. and having professional expertise and capability to handle on-lending transactions shall be eligible under
the dispensation. The institutions would be selected based on their relevant experience, potential to expand,
| P a g e 25
professional management, transparency in operations and well laid-out systems besides qualified/ trained
manpower.
Lending to be based strictly on an intensive in-house appraisal supplemented with the credit rating by an
independent professional agency. Relaxed security norms more or less on line with micro credit dispensation
to be adopted to reduce procedural bottlenecks as well as to facilitate easy disbursements.
6. Loan Syndication: Keeping in view the increased fund requirement of major partner MFIs, the Bank has
also undertaken fee based syndication arrangement where loan requirement is comparatively higher.
7. Microfinance Operations:
a. Marketing Strategy and Microfinance Clients Targeting Methodology.
b. Microfinance Products, Services and Lending Procedures.
c. Microfinance Lending Methodology: Individual and Group Lending.
d. Micro finance Indian Lending Methodology.
e. Institutional Business Planning for Microfinance Program6. Financial Planning & Analysais.
f. Savings and Credit Management.
g. Program Operational Policies and Procedures.
h. Accounting and Record Keeping.
i. Auditing for Microfinance Operation.
j. Management Information System.
k. Branch Manager Leadership Training: Managing, Controlling, and Reporting Tools.
l. Detection of Fraud and Internal Control.
m. Monitoring and Supervision System.
n. Delinquencies and its Management.
I. Clients of micro finance:
The typical micro finance clients are low-income persons that do not have access to formal financial
institutions. Micro finance clients are typically self-employed, often household-based entrepreneurs. In
rural areas, they are usually small farmers and others who are engaged in small income-generating
activities such as food processing and petty trade. In urban areas, micro finance activities are more
diverse and include shopkeepers, service providers, artisans, street vendors, etc. Micro finance
clients are poor and vulnerable non-poor who have a relatively unstable source of income.
a. The six principles of client protection are:
| P a g e 26
1. Avoidance of Over-Indebtedness: Providers will take reasonable steps to ensure that credit will be
extended only if borrowers have demonstrated an adequate ability to repay and loans will not put the
borrowers at significant risk of over-indebtedness. Similarly, providers will take adequate care that non-
credit, financial products, such as insurance, provided to low-income clients are appropriate.
2. Transparent and Reasonable Pricing: The pricing, terms and conditions of financial products
(including interest charges, insurance premiums, all fees, etc.) are transparent and will be adequately
disclosed in a form understandable to clients.
3. Appropriate Collections Practices: Debt collection practices of providers will not be abusive or
coercive.
4. Ethical Staff Behavior: Staff of financial service providers will comply with high ethical standards in
their interaction with microfinance clients and such providers will ensure that adequate safeguards are
in place to detect and correct corruption or mistreatment of clients.
5. Mechanisms for Redress of Grievances: Providers will have in place timely and responsive
mechanisms for complaints and problem resolution for their clients.
6. Privacy of Client Data: The privacy of individual client data will be respected, and such data cannot
be used for other purposes without the express permission of the client (while recognizing that
providers of financial services can play an important role in helping clients achieve the benefits of
establishing credit histories).
J. Social performance measurement:
The Social Performance Task Force defines social performance as: "The effective translation of an institution's
social mission into practice in line with accepted social values that relate to serving larger numbers of poor and
excluded people; improving the quality and appropriateness of financial services; creating benefits for clients;
and improving social responsibility of an MFI.”Most MFIs have a social mission that they see as more basic
than their financial objective, or at least co-equal with it. There is a great deal of truth in the adage that
institutions manage what they measure.
Social performance measurement helps MFIs and their stakeholders focus on their social goals and judge how
well they are meeting them. Social indicators are often less straightforward to measure, and less commonly
used than financial indicators that have been developed over centuries. Today’s increasing use of social
measures reflects an awareness that good financial performance by an MFI does not automatically guarantee
client interests are being appropriately advanced.
12. Critical Analysis
A. MFIs Critical Issues: MFIs can play a vital role in bridging the gap between demand & supply
of financial services if the critical challenges confronting them are addressed.
Sustainability: The first challenge relates to sustainability. It has been reported in literature that the MFI model
is comparatively costlier in terms of delivery of financial services. An analysis of 36 leading MFIs2 by Jindal &
Sharma shows that 89% MFIs sample were subsidy dependent and only 9 were able to cover more than 80%
of their costs. This is partly explained by the fact that while the cost of supervision of credit is high, the loan
volumes and loan size is low. It has also been commented that MFIs pass on the higher cost of credit to their
clients who are ‘interest insensitive’ for small loans but may not be so as loan sizes increase. It is, therefore,
necessary for MFIs to develop strategies for increasing the range and volume of their financial services.
| P a g e 27
Lack of Capital: The second area of concern for MFIs, which are on the growth path, is that they face a
paucity of owned funds. This is a critical constraint in their being able to scale up. Many of the MFIs are socially
oriented institutions and do not have adequate access to financial capital. As a result they have high debt
equity ratios. Presently, there is no reliable mechanism in the country for meeting the equity requirements of
MFIs. As you know, the Micro Finance Development Fund (MFDF), set up with NABARD, has been augmented
and re-designated as the Micro Finance Development Equity Fund (MFDEF). This fund is expected to play a
vital role in meeting the equity needs of MFIs.
Borrowings: In comparison with earlier years, MFIs are now finding it relatively easier to raise loan funds from
banks. This change came after the year 2000, when RBI allowed banks to lend to MFIs and treat such lending
as part of their priority sector-funding obligations. Private sector banks have since designed innovative
products such as the Bank Partnership Model to fund.
Source: Issues in Sustainability of MFIs, Jindal & Sharma.
Top 14 Microfinance Institutions in India by Growth of Number of active Borrowers.
| P a g e 28
B. Problems for Alternative Micro-Finance Institutions: The main aim with which the alternative
MFIs have come up is to bridge the increasing gap between the demand and supply. A vast
majority of them set up as NGOs for getting access to funds as, the existing practices of
mainstream financing institutions such as SIDBI and NABARD and even of the institutions
specially funding alternatives, such RMK and FWWB, is to fund only NGOs, or NGO promoted
SHGs. As a result, the largest incentive to enter such services remains through the nonprofit
route. The alternative finance institutions also have not been fully successful in reaching the
needy.
There are many reasons for this:
1. Financial problems leading to setting up of inappropriate legal structures.
2. Lack of commercial orientation.
3. Lack of proper governance and accountability.
4. Isolated and scattered.
C. Risk: This looks at the quality of their loan portfolio measured as the percent of the portfolio at risk
greater than 30 days. And return, which is measured as a combination of return on equity and return on assets.
From this above table we can notice that the Risk of companies is measured as the percentage of
Portfolio at Risk (PAR) which means and returns is measured as a combination of ROA and ROE.
Return on Assets (ROA): A Return on Assets is an indication of how well an MFI is managing its asset base
to maximize its profits. The ratio does not evaluate the source of the asset base – whether through debt or
equity, but simply the return of the portfolio and other revenue generated from investments and operations. A
return on assets should be positive. There is a positive relationship between Return on Assets and the Portfolio
to Assets ratio discussed in the next section. MFIs that maintain most of their assets in the loan portfolio tend
to break even sooner, and generate higher returns on their assets; provided the loan portfolio performs well
and other costs are also controlled.
Return on Assets = Net Operating Income – Taxes____
Average Assets
Trend: An increasing Return on Assets is positive.
Return on Assets (ROA) indicates how well an MFI is managing its assets to optimize its
profitability. The ratio includes not only the return on the portfolio, but also all other revenue
generated from investments and other operating activities.
From the above list we can notice that, there are seven companies of India in top 50 companies
in the world. There is a huge potential for India to grow in this sector, because out of total 500
million poor people from all over the world, who is getting beneficial from the micro finance
institutions, 80 to 90 million are from India only. So there is still a huge market and
opportunities in this segment.
The total loan that the MFI‘s had provided to the poor people in India crosses Rs 24 billion till
October 08. And this is only 40% of the total poor. If this turns into 100%, then we will see the new face of
India.
| P a g e 29
Return on Equity: A Return on Equity is probably one of the most important profitability indicators for
commercial banks and MFIs, particularly in comparison with other institutions. The return is measured only in
relation to what the MFI has built from operating surpluses, or what it has generated through donations or other
contributed sources. The shareholders of a for-profit MFI or bank, is very interested in this ratio, as it is a
measure of their investment choice, and its ability to pay dividends. Increasing equity also strengthens the
MFI’s capital structure and its ability to leverage debt financing. As markets mature and competition increases,
Return on Equity may level off and maintain a positive position without increasing dramatically or at all.
Return on Equity = Net Operating Income – Taxes____
Average Equity
Trend: An increasing Return on Equity is positive.
H. Risk Management: Risk management is a discipline for dealing with the possibility that some
future event will cause harm. It provides strategies, techniques, and an approach to
recognizing and confronting any threat faced by an organization in fulfilling its mission. Risk
management may be as uncomplicated as asking and answering three basic questions:
Major Risks to Microfinance Institutions:
Financial Risks Operational Risks Strategic Risk
Credit Risk
Transaction risk
Portfolio risk
Liquidity Risk
Market Risk
Interest rate risk
Foreign exchange risk
Investment portfolio risk
Transaction Risk
Human resources Risk
Information & technology
Risk
Fraud (Integrity) Risk
Legal & Compliance
Risk
Governance Risk
Ineffective oversight
Poor governance
structure
Reputation Risk
External Business
Risks
Event risk
Sources: - www. Scribd.com
This are the most significant risks (with the most potentially damaging consequences for the
MFI), how they interact, and current challenges faced by MFIs.
a. Financial Risks: Most MFIs focus on financial risks, including credit, liquidity, Interest rate, and
investment risks. Mentioned under are the risks which are very critical for the MFI‘s.
1. Credit risk: Credit risk, the most frequently addressed risk for MFIs, is the risk to earnings or
capital due to borrowers’ late and non-payment of loan obligations. Credit risk encompasses
both the loss of income resulting from the MFI‘s inability to collect anticipated interest earnings
as well as the loss of principle resulting from loan defaults. Credit risk includes both transaction
risk and portfolio risk.
| P a g e 30
2. Transaction risk: Transaction risk refers to the risk within individual loans. MFIs mitigate
transaction risk through borrower screening techniques, underwriting criteria, and quality
procedure for loan disbursement, monitoring, and collection.
3. Portfolio risk: Portfolio risk refers to the risk inherent in the composition of the overall loan
portfolio. Policies on diversification, maximum loan size, types of loans, and loan structures
lessen the portfolio risk.
4. Liquidity risk: Liquidity risk is the ―risk that an MFI cannot meet its obligations on a timely basis
Liquidity risk usually arises from management‘s inability to adequately anticipate and plan for
changes in funding sources and cash needs.
Efficient Liquidity Management requires maintaining sufficient cash reserves on hand (to meet client
withdrawals, disburse loans and fund unexpected cash shortages) while also investing as many funds as
possible to maximize
earnings. Liquidity management is an ongoing effort to strike a balance between having too much cash and too
little cash.
5. Interest rate risk: Interest rate risk is the risk of financial loss from changes in market interest
rates. The greatest interest rate risk occurs when the cost of funds goes up faster than the
financial institution can or is willing to adjust its lending rates.
Manage interest rate risk: To reduce the mismatch between short-term variable rate liabilities and long-term
fixed rate loans, managers may refinance some of the short-term borrowings with long-term fixed rate
borrowings. This might include offering one and two-year term deposits as a product and borrowing five to 10
year funds from other sources. Such a step reduces interest rate risk and liquidity risk, even if the MFI pays a
slightly higher rate on those funding sources.
To boost profitability, MFIs may purposely ―mismatch assets and liabilities in anticipation of changes in
interest rates. If the asset liability managers think interest rates will fall in the near future, they may decide to
make more long-term loans at existing fixed rates, and shorten the term of the MFI‘s liabilities. By lending long
and borrowing short, the MFI can take advantage of the cheaper funding in the future, while locking in the
higher interest rates on the asset side. In this case, the MFI has increased the interest rate risk in the hope of
improving the profitability of the bank.
b. Operational Risks: Operational risk arises from human or computer error within daily service or
product delivery. This risk includes the potential that inadequate technology and information systems,
operational problems, insufficient human resources, or breaches of integrity (i.e. fraud) will result in
unexpected losses.
Two types of operational risk: transaction risk and fraud risk:
1. Transaction risk: Transaction risk is particularly high for MFIs that handle a high volume of
small transactions daily. Since MFIs make many small, short-term loans, this same degree of
cross-checking is not cost-effective, so there are more opportunities for error and fraud. As more
MFIs offer additional financial products, including savings and insurance, the risks multiply and
should be carefully analyzed as MFIs expand those activities
2. Fraud risk: Fraud risk is the risk of loss of earnings or capital as a result of intentional deception
by an employee or client. The most common type of fraud in an MFI is the direct theft of funds
by loan officers or other branch staff. Other forms of fraudulent activities include the creation of
misleading financial statements, bribes etc.
Minimize fraud risk: To introduced an education campaign to encourage clients to speak out against corrupt
staff and group leaders. This standardized all loan policies and procedures so that the staff cannot make any
decision outside the regulations. To Established an inspection unit that performs random operational checks.
| P a g e 31
c. Strategic Risks: Strategic risks include internal risks like those from adverse business decisions or
improper implementation of those decisions, poor leadership, or ineffective governance and oversight,
as well as external risks, such as changes in the business or competitive environment.
This section focuses on two critical strategic risks: Governance Risk, Business Environment Risk.
1. Governance risk: Governance risk is the risk of having an inadequate structure or body to make
effective decisions. The Financial crisis, described above illustrates the dangers of poor governance
that nearly resulted in the failure of that institution.
2. External business environment risk: Business environment risk refers to the inherent risks of the
MFI‘s business activity and the external business environment. To minimize business risk, the
microfinance institution must react to changes in the external business environment to take advantage
of opportunities, to respond to competition, and to maintain a good public reputation.
MFI manage their repayment and risk management: Risk is an integral part of financial services. When
financial institutions issue loans, there is a risk of borrower default. When banks collect deposits and on-lend
them to other clients (i.e. conduct financial intermediation), they put clients’ savings at risk. Most MFIS‘s
provides the loans without or with smaller portion of deposit or, so for them repayment of interest or principal is
very risky. All MFI‘s face risks that they must manage efficiently and effectively to be successful. When poorly
managed risks begin to result in financial losses, donors, investors, lenders, borrowers and savers tend to lose
confidence in the organization and funds begin to dry up. When funds dry up, an MFI is not able to meet its
social objective of providing services to the poor and quickly goes out of business.
d. Benefit of Risk Management: Early warning system for potential problems: A systematic process for
evaluating and measuring risk identifies problems early on, before they become larger problems or
drain management time and resources. Less time fixing problems means more time for
production and growth. Better information on potential consequences, both positive and negative. A
proactive and forward-thinking organizational culture will help managers identify and assess new
market opportunities, foster continuous improvement of existing operations, and more effectively
performance incentives with the organization‘s strategic goals. Encourages cost-effective decision-
making and more efficient use of resources.
e. Interest Rates: Most MFI’s financially sustainable by charging interest rates that are high enough to
cover all their costs.
Four key factors determine these rates:
•The cost of funds.
•The MFI's operating expenses.
•Loan losses.
•And profits needed to expand their capital base and fund expected future growth.
There are three kinds of costs the MFI has to cover when it makes micro loans:
•The cost of the money that it lends.
•The cost of loan defaults.
•Transaction and Operating cost.
For instance, MFI lends is 10 percent, and it experiences defaults of 1 percent of the amount lent,
then total Rs 11 for a loan of Rs 100, and Rs 55 for a loan of Rs 500. And the third cost i.e.
transaction cost.
The interest rates are deregulated not only for private MFIs but also for formal baking sector. In the context of
softening of interest rates in the formal banking sector, the comparatively higher interest rate (12 to 24 per cent
per annum) charged by the MFIs has become a contentious issue. The high interest rate collected by the MFIs
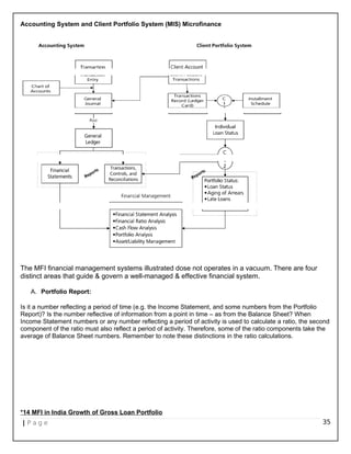
from their poor clients is perceived as exploitative. It is argued that raising interest rates too high could
undermine the social and economic impact on poor clients. Since most MFIs have lower business volumes,
their transaction costs are far higher than that of the formal banking channels. The high cost structure of MFIs
would affect their sustainability in the long run.
| P a g e 32
MFI being criticized because of high interest rate:Most MFI‘s financially sustainable by charging interest
rates that are high enough to cover all their costs. The problem is that the administrative costs are inevitably
higher for tiny micro lending than for normal bank lending. As a result, interest rates in sustainable
microfinance institutions (MFIs) are substantially higher than the rates charged on normal bank loans.
Four key factors determine these rates:
1. The cost of funds,
2. the MFI's operating expenses,
3. Loan losses,
4. And profits needed to expand their capital base and fund expected future growth.
Formula to decide the interest rate is:
R = AE + LL + CF + K - II
1– LL
Where AE is administrative expenses, LL is loan losses, CF is the cost of funds, K is the desired Capitalization
rate and II is investment income.
Example:
Suppose that the transaction cost is Rs 15 per loan and that the loans are for one year. To break even on the
Rs 500 loan, the MFI would need to collect interest of Rs 50 + Rs 5 + Rs 15 = Rs 70, which represents an
annual interest rate of 13 percent. To break even on the Rs 100 loan, the MFI would need to collect interest of
Rs 10 +Rs 1 + Rs 15 = Rs 26, which is an interest rate of 26 percent.
f. SWOT Analysis:
SWOT stands for Strength, Weakness, Opportunity, and Threat.
Strength
• Helped in reducing the poverty: The main aim of Micro Finance is to provide the loan to the individuals
who are below the poverty line and cannot able to access from the commercial banks. As we know that Indian,
more than 350 million people in India are below the poverty and for them the Micro Finance is more than the
life. By providing
small loans to this people Micro finance helps in reducing the poverty.
• Huge networking available: For MFIs and for borrower, both the huge network is there. In India there are
many more than 350 million who are below the poverty line, so for MFIs there is a huge demand and network
of people. And for borrower there are many small and medium size MFIs are available in even remote areas.
Weakness
• Not properly regulated: In India the Rules and Regulation of Micro Finance Institutions are not regulated
properly. In the absent of the rules and regulation there would be high case of credit risk and defaults. In the
shed of the proper rules and regulation the Micro finance can function properly and efficiently.
• High number of people access to informal sources: According to the World Bank report 80% of the Indian
poor can‘t access to formal source and therefore they depend on the informal sources for their borrowing and
that informal charges 40 to 120% p.a.
• Concentrating on few people only: India is considered as the second fastest developing country after
China, with GDP over 8.5% from the past 5 years. But this all interesting figures are just because of few
people. India‘s 70% of the population lives in rural area, and that portion is not fully touched.
Opportunity
• Huge demand and supply gap: There is a huge demand and supply gap among the borrowers and
issuers. In India around 350 million of the people are poor and only few MFIs there to serving them.
| P a g e 33
There is huge opportunity for the MFIs to serve the poor people and increase their living standard. The annual
demand of Micro loans is nearly Rs 60,000 crore and only 5456 crore are disbursed to the borrower.( April 09)
Employment Opportunity:
Micro Finance helps the poor people by not only providing them with loan but also helps them in their business;
educate them and their children etc.
So in this Micro Finance helping in increase the employment opportunity for them and for the society.
• Huge Untapped Market: India‘s total population is more than 1000 million and out of 350 million is living
below poverty line. So there is a huge opportunity for the MFIs to meet the demand of that unsaved customers
and Micro Finance should not leave any stones unturned to grab the untapped market.
• Opportunity for Pvt. Banks: Many Pvt. Banks are shying away from to serve the people are unable to
access big loans, because of the high intervention of the Govt. but the door open for the Pvt. Players to get
entry and with flexible rules Pvt. Banks are attracting towards this segment.
Threat
• High Competition: This is a serious threat for the Micro Finance industry, because as the more players
will come in the market, their competition will rise , and we know that the MFIs has the high transaction cost
and after entrant of the new players there transaction cost will rise further, so this would be serious threat.
• Neophyte Industry: Basically Micro Finance is not a new concept in India, but that was all by informal
sources. But the formal source of finance through Micro Finance is novice, and the rules are also not properly
placed for it.
• Over involvement of Govt.: This is the biggest that threat that many MFIs are facing. Because the excess
of anything is injurious, so in the same way the excess involvement of Govt. is a serious threat for the MFIs.
Excess involvement definition is like waive of loans, make new rules for their personal benefit etc.
13. Micro-Finance Accounting and Management Information Systems
The basic components of an accounting system are fairly universal and applicable to all org Source documents
form the basis of all transactions. A Chart of Accounts is a numbered system that is structured to Classify and
organize transactions by account. The journals cash journals, general journals, or bank journals record each
and every transactions or adjustment. They are summarized monthly, cross-totaled and posted to the general
ledger. The general ledger holds a record for each account in the Chart of Accounts. It accumulates the totals
posted from the journals to provide monthly and annual revenue and expenses for reporting periods. It
accumulates all the accounts of the Balance Sheet.
These accounting records and processes form the basis of all accounting systems. Most MFIs choose
computerized. The following diagram illustrates a “generic” financial management information system in a
microfinance institution, whether its clients are individuals, Self Help Groups, Solidarity Groups, or Joint
Liability Groups, and regardless of its legal structure or registration. The accounting system follows the usual
flow from transaction to the parathion of financial statements. One of the most distinctive aspects of the
accounting system for microfinance institutions is that financial and operational activity must be tracked by
Branch. Loan information should also be tracked by Credit Officer, by product and by area if needed. This is
critical for internal management & monitoring.
Another distinctive aspect of accounting for MFIs is that the loan tracking system for client transactions acts as
a subsidiary ledger. Client transactions must be entered into both systems, but can be summarized in the
accounting general ledger. Some loan tracking systems are manual, but it is a huge challenge to handle a
large number of clients, produce reports &age loans with great efficiency in a manual system. Most MFIs prefer
automated systems, particularly loan tracking systems that are integrated with, and linked to a general ledger.
The following diagram shows the connection between the two systems.
| P a g e 34
Accounting System and Client Portfolio System (MIS) Microfinance
The MFI financial management systems illustrated dose not operates in a vacuum. There are four
distinct areas that guide & govern a well-managed & effective financial system.
A. Portfolio Report:
Is it a number reflecting a period of time (e.g. the Income Statement, and some numbers from the Portfolio
Report)? Is the number reflective of information from a point in time – as from the Balance Sheet? When
Income Statement numbers or any number reflecting a period of activity is used to calculate a ratio, the second
component of the ratio must also reflect a period of activity. Therefore, some of the ratio components take the
average of Balance Sheet numbers. Remember to note these distinctions in the ratio calculations.
*14 MFI in India Growth of Gross Loan Portfolio
| P a g e 35
B. Asset and Liability Management
Yield = Cash Received from Interest, Fees and Commissions on Loan Portfolio___
Average Gross Loan Portfolio
Trend: An increasing yield is positive although it will level off as it nears the effective interest rate.
a. Basic Financial Management and Ratio Analysis for MFIs:
MFI stakeholders expect MFI senior managers to ensure that strong and adequate financial systems are in
place in the MFI. Therefore, it is essential that MFI managers have a solid understanding and appreciation of
the financial and accounting systems.
The Basic Financial Management and Ratio Analysis for MFIs offer a practical training in basic financial
management and ratio analysis for MFIs. It provides an overview of the key aspects of accounting in
microfinance institutions describes the primary financial statements and portfolio reports of MFIs and describes
the commonly accepted financial ratios used for monitoring, reporting and measuring MFI performance.
Performance ratios cover four general areas of MFI operations: sustainability or profitability, asset and liability
management, portfolio quality and productivity and efficiency.
Its helps develop clarity on the need of the different financial statements, the relation between them. The
training helps develop skills to analyze these statements and calculate different ratios which will give the
correct picture on the financial health of the organization. This is done through supporting documents,
diagrammatic representations, and exercises.
Financial ratios are useful indicators of a firm's performance and financial situation. Financial ratios can be
used to analyze trends and to compare the firm's financials to those of other firms.
b. List of MFI’s and their key Ratios:
Liquidity Ratios
These ratios actually show the relationship of a firm‘s cash and other current assets to its current liabilities.
Two ratios are discussed under Liquidity ratios. They are:
1. Current ratio
2. Quick/ Acid Test ratio.
1. Current ratio: This ratio indicates the extent to which current liabilities are covered by
those assets expected to be converted to cash in the near future. Current assets normally include
cash, marketable securities, accounts receivables, and inventories. Current liabilities consist of
accounts payable, short-term notes payable, current maturities of long-term debt, accrued taxes,
and other accrued expenses (principally wages).
Current Ratio=Current Assets/Current Liabilities.
| P a g e 36
Cost of Funds Ratio
Cost of Funds = Financial Expense on Funding Liabilities
(Average Deposits + Average Borrowings)
Trend: The Cost of Funds may indicate a level of maturity of the MFI. A decreasing Cost of Funds ratio is
generally positive. When Financial Expenses are adjusted to include free or subsidized funding, the ratio will
show the actual financial cost of funds needed to fund or capitalize the MFI.
Debt to Equity
Debt/Equity = Liabilities____
Equity
Trend: An increasing debt/equity ratio indicates the MFI’s capacity to attract debt funding based on its capital
strength of its own equity. Too low a ratio might indicate that the MFI is not maximizing its equity base. Too
high a factor may be risky for investors, and may spell cash flow challenges during difficult times
Liquid Ratio
Liquid Ratio = Cash + Trade Investments_____
(Demand Deposits + short-term Time Deposits + Short-term
Borrowings + Interest Payable on Funding Liabilities + Accounts Payable
And other Short-term Liabilities)
Trend: No single ratio or trend provides the “correct” or “adequate” means to monitor cash levels. Managers
must have clear policies in place to ensure that cash is available when needed for all MFI operations and
activities Banking requirements and risk tolerance will affect the ratio...
Risk Coverage Ratio
Risk Coverage Ratio = ______Allowance for Loan Losses______
Portfolio at Risk over 30 days
Trend: A fairly constant, stable ratio is desired. Sudden changes usually indicate a deterioration or
improvement in portfolio quality or an excess or shortage in the Allowance for Loan Losses account.
c. Capacity of MFIs:
It is now recognized that widening and deepening the outreach of the poor through MFIs has both social and
commercial dimensions. Since the sustainability of MFIs and their clients complement each other, it follows that
building up the capacities of the MFIs and their primary stakeholders are pre-conditions for the successful
delivery of flexible, client responsive and innovative microfinance services to the poor. Here, innovations are
important both of social intermediation, strategic linkages and new approaches centered on the livelihood
issues surrounding the poor, and the re-engineering of the financial products offered by them as in the case of
the Bank Partnership model.
1. Bank Partnership Model:
This model is an innovative way of financing MFIs. The bank is the lender and the MFI acts as an agent for
handling items of work relating to credit monitoring, supervision and recovery. In other words, the MFI acts as
an agent and takes care of all relationships with the client, from first contact to final repayment.
| P a g e 37
The model has the potential to significantly increase the amount of funding that MFIs can leverage on a
relatively small equity base.
A sub - variation of this model is where the MFI, as an NBFC, holds the individual loans on its books for a while
before securitizing them and selling them to the bank. Such refinancing through securitization enables the MFI
enlarged funding access. If the MFI fulfils the “true sale” criteria, the exposure of the bank is treated as being to
the individual borrower and the prudential exposure norms do not then inhibit such funding of MFIs by
commercial banks through the securitization structure.
2. Banking Correspondents:
The proposal of “banking correspondents” could take this model a step further extending it to savings. It would
allow MFIs to collect savings deposits from the poor on behalf of the bank. It would use the ability of the MFI to
get close to poor clients while relying on the financial strength of the bank to safeguard the deposits. Currently,
RBI regulations do not allow banks to employ agents for liability - i.e. deposit - products. This regulation
evolved at a time when there were genuine fears that fly-by-night agents purporting to act on behalf of banks in
which the people have confidence could mobilize savings of gullible public and then vanish with them. It
remains to be seen whether the mechanics of such relationships can be worked out in a way that minimizes
the risk of misuse.
3. Service Company Model:
In this context, the Service Company Model developed by ACCION and used in some of the Latin American
Countries is interesting. The model may hold significant interest for state owned banks and private banks with
large branch networks. Under this model, the bank forms its own MFI, perhaps as an NBFC, and then works
hand in hand with that MFI to extend loans and other services. On paper, the model is similar to the
partnership model: the MFI originates.
4. MFI Model:
Under this model, the bank forms its own MFI, perhaps as an NBFC, and then works hand in hand with that
MFI to extend loans and other services. On paper, the model is similar to the partnership model: the MFI
originates the loans and the bank books them. But in fact, this model has two very different and interesting
operational features:
(a) The MFI uses the branch network of the bank as its outlets to reach clients. This allows the
client to be reached at lower cost than in the case of a stand–alone MFI. In case of banks which
have large branch networks, it also allows rapid scale up. In the partnership model, MFIs may
contract with many banks in an arms length relationship. In the service company model, the MFI
works specifically for the bank and develops an intensive operational cooperation between them
to their mutual advantage.
(b) The Partnership model uses both the financial and infrastructure strength of the bank to create lower cost
and faster growth. The Service Company Model has the potential to take the burden of overseeing
microfinance operations off the management of the bank and put it in the hands of MFI managers who are
focused on microfinance to introduce additional products, such as individual loans for SHG graduates,
remittances and so on without disrupting bank operations and provide a more advantageous cost structure for
microfinance.
MFIs are an extremely heterogeneous group comprising NBFCs, societies, trusts and cooperatives. They are
provided financial support from external donors and apex institutions including the Rashtriya Mahila Kosh
(RMK), SIDBI Foundation for micro-credit and NABARD and employ a variety of ways for credit delivery.
| P a g e 38
Since 2000, commercial banks including Regional Rural Banks have been providing funds to MFIs for on
lending to poor clients. Though initially, only a handful of NGOs were “into” financial intermediation using a
variety of delivery methods, their numbers have increased considerably today. While there is no published data
on private MFIs operating in the country, the number of MFIs is estimated to be around 800.
5. For NGOs Model:
There are a large number of NGOs that have undertaken the task of financial intermediation. Majority
of these NGOs are registered as Trust or Society. Many NGOs have also helped SHGs to organize
themselves into federations and these federations are registered as Trusts or Societies. Many of
these federations are performing non-financial and financial functions like social and capacity building
activities, facilitate training of SHGs, undertake internal audit, promote new groups, and some of
these federations are engaged in financial intermediation. The NGO MFI varies significantly in their
size, philosophy and approach. Therefore these NGOs are structurally not the right type of institutions
for undertaking financial intermediation activities, as the byelaws of these institutions are generally
restrictive in allowing any commercial operations. These organizations by their charter are non-profit
organizations and as a result face several problems in borrowing funds from higher financial
institutions. The NGO MFIs, which are large in number, are still outside the purview of any financial
regulation. These are the institutions for which policy and regulatory framework would need to be
established.
Along with developing saving and credit facilities, the NGOs engage in:
(1) Providing Basic Education.
(2) Developing a sense of Health and Hygiene.
(3) Encourage family planning.
(4) Creating Awareness about environment protection.
(5)Most important, nurturing an environment of gender equality. These activities are the rudiments of sustained
economic development.
Basically, the MFIs in India are of three categories:
(i) Not for profit MFI, which include the NGOs?
(ii) Mutual Benefit MFIs, which include mutually-aided co-operative credit.
(iii) For Profit MFIs, which include the Non-Banking Financial Companies (NBFC)?
6. Non-Profit Companies as MFIs:
Many NGOs felt that combining financial intermediation with their core competency activity of social
intermediation is not the right path. It was felt that a financial institution including a company set up for this
purpose better does banking function. Further, if MFIs are to demonstrate that banking with the poor is indeed
profitable and sustainable, it has to function as a distinct institution so that cross subsidization can be avoided.
On account of these factors, NGO MFIs are of late setting up a separate Non-Profit Companies for their micro
finance operations. The MFI is prohibited from paying any dividend to its members. In terms of Reserve Bank
of India’s Notification dated 13 January 2000, relevant provisions of RBI Act, 1934 as applicable to NBFCs will
not apply for NBFCs .
| P a g e 39
(i) licensed under Section 25 of Companies Act, 1956,
(ii) providing credit not exceeding Rs. 50,000 ($1112) for a business enterprise and Rs. 1, 25,000
($2778) for meeting the cost of a dwelling unit to any poor person, and,
(iii) not accepting public deposits
7. Mutual Benefit MFIs: The State Cooperative Acts did not provide for an enabling framework for
emergence of business enterprises owned, managed and controlled by the members for their
own development. Several State Governments therefore enacted the Mutually Aided Co-
operative Societies (MACS) Act for enabling promotion of self-reliant and vibrant co-operative
Societies based on thrift and self-help. MACS enjoy the advantages of operational freedom and
virtually no interference from government because of the provision in the Act that societies
under the Act cannot accept share capital or loan from the State Government. Many of the SHG
federations, promoted by NGOs and development agencies of the State Government, have
been registered as MACS. Reserve Bank of India, even though they may be providing financial
service to its members, does not regulate MACS.
8. For Profit MFIs:Non Banking Financial Companies (NBFC) are companies registered
under Companies Act, 1956 and regulated by Reserve Bank of India. Earlier, NBFCs
were not regulated by RBI but in 1997 it was made obligatory for NBFCs to apply to RBI
for a certificate of registration and for this certificate NBFCs were to have minimum Net
Owned funds of Rs 25 lakhs and this amount has been gradually increased. RBI
introduced a new regulatory framework for those NBFCs who want to accept public
deposits. All the NBFCs accepting public deposits are subjected to capital adequacy
requirements and prudential norms. There are only a few MFIs in the country that are
registered as NBFCs. Many MFIs view NBFCs more preferred legal form and are
aspiring to be NBFCs but they are finding it difficult to meet the requirements stipulated
by RBI. The number of NBFCs having exclusive focus on MF is negligible.
14. Capital Requirements
NGO-MFIs, non-profit companies’ MFIs, and mutual benefit MFIs are regulated by the specific act in which
they are registered and not by the Reserve Bank of India. These are therefore not subjected to minimum
capital requirements, prudential norms etc. NGO MFIs to become NBFCs are required to have a minimum
entry capital requirement of Rs. 20 million ($ 0.5 million). As regards prudential norms, NBFCs are required to
achieve capital adequacy of 12% and to maintain liquid assets of 15% on public deposits.
A. Foreign Investment:
Foreign investment by way of equity is permitted in NBFC MFIs subject to a minimum investment of
$500,000. In view of the minimum level of investment, only two NBFCs are reported to have been
able to raise the foreign investment. However, a large number of NGOs in the development -
empowerment are receiving foreign fund by way of grants.
At present, over Rs.40, 000 million ($ 889 million) every year flows into India to NGOs for a whole
range of activities including microfinance. In a way, foreign donors have facilitated the entry of NGOs
into micro finance operations through their grant assistance.
B. Deposit Mobilization:
Not for profit MFIs are barred, by the Reserve Bank of India, from mobilizing any type of savings. Mutual
benefit MFIs can accept savings from their members. Only rated NBFC MFIs rated by approved credit rating
agencies are permitted to accept deposits. The quantum of deposits that could be raised is linked to their net
owned funds.
| P a g e 40
C. Borrowings:
Initially, bulk of the funds required by MFIs for on lending to their clients was met by apex institutions like
National Bank for Agriculture and Rural Development, Small Industries Development Bank Of India, and,
Rashtiya Mahila Kosh. In order to widen the range of lending institutions to MFIs, the Reserve Bank of India
has roped in Commercial Banks and Regional Rural Banks to extend credit facilities to MFIs since February
2000. Both public and private banks in the commercial sector have extended sizeable loans to MFIs at interest
rate ranging from 8 to 11 per cent per annum. Banks have been given operational freedom to prescribe their
own lending norms keeping in view the ground realities. The intention is to augment flow of micro credit
through the conduit of MFIs. In regard to external commercial borrowings (ECB) by MFIs, not-for-profit MFIs
are not permitted to raise ECB. The current policy effective from 31 January 2004, allows only corporate
registered under the Companies Act to access ECB for permitted end use in order to enable them to become
globally competitive players.
D. Interest Rates:
The interest rates are deregulated not only for private MFIs but also for formal baking sector. In the context of
softening of interest rates in the formal banking sector, the comparatively higher interest rate (12 to 24 per cent
per annum) charged by the MFIs has become a contentious issue. The high interest rate collected by the MFIs
from their poor clients is perceived as exploitative. It is argued that raising interest rates too high could
undermine the social and economic impact on poor clients. Since most MFIs have lower business volumes,
their transaction costs are far higher than that of the formal banking channels. The high cost structure of MFIs
would affect their sustainability in the long run.
E. Collateral requirements:
All the legal forms of MFIs have the freedom to waive physical collateral requirements from their clients. The
credit policy guidelines of the RBI allow even the formal banks not to insist on any type of collateral and margin
requirement for loans up to Rs 50,000 ($1100).
Regulation & Supervision: India has a large number of MFIs varying significantly in size, outreach and credit
delivery methodologies. Presently, there is no regulatory mechanism in place for MFIs except for those that are
registered as NBFCs. As a result, MFIs are not required to follow standard rule and it has allowed many MFIs
to be innovative in its approach particularly in designing new products and processes. But the flip side is that
the management and governance of MFIs generally remains weak, as there is no compulsion to adopt widely
accepted systems, procedures and standards. Because the sector is unregulated, not much is known about
their internal health.
Following Committees have examined the road map for regulation and supervision of MFIs:
Task Force (appointed by NABARD) Report on Regulatory and Supervision Framework for MFIs, 1999. (Kindly
see publications Section for a complete report Working Group (constituted by Government of India) on Legal &
Regulation of MFIs, 2002 Informal Groups (appointed by RBI) on Micro Finance which studied issues relating
to
(i) Structure &Sustainability,
(ii) Funding
(iii) Regulations and
(iv) Capacity Building, 2003
| P a g e 41
Advisory Committee (appointed by RBI) on flow of credit to agriculture and related activities from the Banking
System, 2004.
The Committee observed that while a few of the MFIs have reached significant scales of outreach, the MFI
sector as a whole is still in evolving phase as is reflected in wide debates ranging around (i) desirability of
NGOs taking up financial intermediation, (ii) unproven financial and organizational sustainability of the model,
(iii) high transaction costs leading to higher rates of interest being charged to the poor clients, (iv) absence of
commonly agreed performance, accounting and governance standards, (v) heavy expectations of low cost
funds, including equity and the start up costs, etc.
The current debate on development of a regulatory system for the MFIs focuses on three stages. Stage one -
to make the MFIs appreciate the need for certain common performance standards, stage two - making it
mandatory for the MFIs to get registered with identified or designated institutions and stage three - to
encourage development of network of MFIs which could function as quasi Self-Regulatory Organizations
(SROs) at a later date or identifying a suitable organization to handle the regulatory arrangements.
The Committee recommended that while the MFIs may continue to work as wholesalers of microcredit by
entering into tie-ups with banks and apex development institutions, more experimentation have to be done to
satisfy about the sustainability of the MFI model. Such experimentation needs to be encouraged in areas
where banks are still not meeting adequate credit demand of the rural poor.
In regard to offering thrift products, the Committee felt that, while the NGO-MFIs can continue to extend micro
credit services to their clients, they could play an important role in facilitating access of their clients to savings
services from the regulated banks. As regards allowing NGO-MFIs to access deposits from public / clients, the
Committee considers that in view of the need to protect the interests of depositors, they may not be permitted
to accept public deposits unless they comply with the extant regulatory framework of the Reserve Bank of
India. As no depositors' interest is involved where they do not accept public deposits, the Reserve Bank of
India need not regulate MFIs.
As regards the high interest rates being charged by the MFIs, the Committee felt that the lenders to MFIs may
ensure that these institutions adopt a ‘cost-plus- reasonable-margin’ approach in determining the rates of
interest on loans to clients.
15. Development Fund
A. Micro Finance Development and Equity Fund (MFDEF) – Structure and Guidelines:
During 2005-06, Government of India has decided to redesign ate the existing MFDF as microfinance
Development and Equity Fund (MFDEF). It has also been decided to enhance the fund size from the
existing Rs100 crore to Rs 200 crore. The additional amount of Rs 100 crore will be contributed by
Reserve Bank of India, NABARD and the commercial banks in the same proportion as earlier
(40:40:20).
B. Objectives:
The objective of the redesignated Fund is to facilitate and support the orderly growth of the
microfinance sector through diverse modalities for enlarging the flow of financial services to the poor
particularly for women and vulnerable sections of society consistent with sustainability.
C. Activities to be supported from out of the MFDEF:
| P a g e 42
The Fund will be utilized to support interventions to eligible institutions and stakeholders. The
components of assistance will include, inter alia, the following purposes:
a. Capacity Building:
i) Training of SHGs and other groups for livelihood, skill up gradation and micro enterprise
development.
ii) Capacity building of staff of institutions involved in microfinance promotion such as
Banks, NGOs, government departments, NABARD, etc.
iii) Capacity building of MFIs.
b. Funding Support:
1. Contributing equity/other forms of capital support to MFIs, service providers, etc.
2. Providing financial support for start-up and on-lending for microfinance activities.
3. Supporting Self Help Promotion initiatives of banks and other SHPIs.
4. Meeting on a selective basis the operational deficit of financial intermediary NGOs/MFIs at the
start up stage.
5. Rating of MFIs and self regulation.
c. MIS:
1. Supporting systems management in regard to MIS, accounting, internal controls, audits and
impact assessment.
2. Building an appropriate data base and supporting development thereof. Regulatory &
Supervisory Framework.
3. 3. Recommending regulatory and supervisory framework based on an on-going review.
d. Studies & Publications:
1. Commissioning studies, consultancies, action research, evaluation studies, etc, relating to
the sector.
2. Promoting seminars, conferences and other mechanisms for discussion and
dissemination.
3. Granting support for research.
4. Documentation, Publication and dissemination of MF literature.
5. Any other activities recommended by the Advisory Board to Fund.
e. Eligible Institutions:
Following types of structures, community based organizations and institutions, would be eligible
for support from the Fund:
1. Training: SHGs, CBOs, NGOs/VAs, Banks, MFIs, NABARD, Training Establishments,
networks, service providers.
2. Funding support: NGOs/VAs, CBOs, MFIs, and Banks.
| P a g e 43
3. MIS: SHGs, NGOs/VAs, Banks, MFIs, NABARD.
4. Regulatory and Supervisory Framework: Banks, MFIs, SROs, NGOs /VAs / MFI Networks,
NABARD.
5. Studies and Publications: Banks, MFIs, NABARD, Training and Research Organizations,
Academic institutions and Universities.
6. Any other organization as may be decided by the Advisory Board from time to time.
f. Mode of Assistance:
Mode of assistance from the Fund will include the following:
* Promotional support for training and other promotional measures.
* Loans and advances including soft loans.
* Revolving Fund Assistance (RFA) to NGOs/ MFIs.
* Equity and quasi equity support to MFIs.
* Administrative subsidies and grants.
* Administering Charges.
g. Advisory Body to MFDEF:
The Advisory Board shall guide and render advice on the various aspects relating to the micro
finance sector. The Board may determine its own procedures for day-to-day working including
constitution of committees, task forces etc, for examination of various issues. The advisory board
will meet at such intervals as deemed necessary but in any case once in a quarter to review the
status and progress of outflow and to render policy advice in respect of orderly growth and
development of the sector.
16. NABARD's Support to microfinance Institutions (MFIs)
Realizing the importance of MFIs in the delivery of financial services to the poor and their potential for
expansion of services in remote and lesser-banked areas, NABARD has been extending technical and fund
support to this sector. Some of the concerns that necessitated NABARD to commence this support in 1993
were: 1) the need to provide timely credit to the poor in under banked regions and ii) to further improve the
outreach of rural credit delivery system through alternate credit delivery mechanisms.
NABARD's support is being provided to various forms of microfinance institutions covering MFIs, second tier
MF lending institutions, Grameen bank replicators, NGO-MFIs, SHG Federations etc. NABARD provides loan
funds in the form of Revolving Fund Assistance (RFA) to NGO-MFIs on a very selective basis. The RFA is
generally provided for a period of 5 to 6 years and is necessarily to be used for on lending to mF clients (SHGs
or individuals). In addition, the agencies are also sanctioned, on a case-to-case basis, grant assistance for
partly meeting the salary of field level staff, infrastructure development and operational deficits during the initial
years.
Cumulatively, as at the end of June 2004, Rs 26.98 crore (Rs 269.80 million) has been sanctioned as RFA to
31 NGO-MFIs and Rs. 0.58 crore (Rs 5.8 million) has been sanctioned as grant to various NGOs. The amount
excludes Rs 3.4 million sanctioned under SHG Post Office linkage programme in Tamilnadu.
| P a g e 44
During the year 2003-04, loan support of Rs. 84 million was sanctioned to two agencies viz.
1) Friends of World Women Banking, India (Rs. 74 million) for on-lending to small NGOs &
2) Kalanjiam Development Financial Services-a section 25 company promoted by DHAN Foundation
(Rs 10 million) for on lending to SHGs.
NABARD also provides technical support in the form of capacity building of staff of MFIs and also bankers in
appraisal of MFIs for providing wholesale resource support. Since 2002, training programmes on "Appraisal of
MFIs" are being conducted through Bankers Institute of Rural Development (BIRD), Lucknow. These training
programmes are intended to equip the stakeholders to appreciate the nuances in financing NGO-MFIs and
also enhance the flow of loan able funds from mainstream financial Institutions like banks. Specially designed
capacity building programmes are also being organized for Chief Executives & other staff of NGOs on
promotion as well as managing of self help groups on a regular basis through our regional offices, in
association with reputed resource NGOs & training establishments.
22. Business Model of KDS MFI
A) Introduction: Kotalipara Development Society (KDS) is basically a NBFC (Non Banking Financial
Company). They provide minimum loan of 1000 and maximum 40,000. MAS Finance is one of the blooming
private MFI in the current era. They are having a sufficient amount of capital with them for their future growth.
Kotalipara Development Society registered as a Society (NGO) under West Bengal Society Registration Act
1961 came into being in 1989 and was in 1991, K.D.S. is a Non-govt. Social Service Organization working in
the field of Rural Development for the poor people. Community development and also poverty alleviation is the
main focus of this Organization.
K.D.S. is a multi service NGO having under taken interventions in the field of primary health care, education,
Child right, mother & child health care, Control of Blindness, Vocational training, water harvesting environment
conservation and Micro- credit. Although K.D.S. is basically based on the main principle of causing social-
economic empowerment of the poor.
B) KDS Vision: KDS' vision is to poverty alleviation, women empowerment & egalitarian Society free from
exploitation and every body in this global life with humanity and prosperity.
C) KDS Mission: KDS envision itself as a financially self sustainable Micro-finance Institution with a wide base
of ownership. It is committed to strengthening the Socio-Economic status of the poor women in rural and urban
areas by providing technical and financial services on continued basis for establishing their identity and self-
image. It constantly endeavors by cost-effective Methods creating a culture of competence and excellence.
D) Legal Status: Registered under Society Registration Act, of 1961.
E) Objective:
1. Women Empowerment: KDS Believes that ―Women participation is the most effective instrument in
bringing about change in their way of life both economic well-being and adoption of new practices in changing
the socio-economic environment. In order to bring about women participation and their decision making and
negotiating power about their rights in all walks in life.
2. Women Health: Health leads to prosperity. Low endowments, production possibilities, and exchange option
for women from disadvantage section in rural marginalized the women; this marginalization often results in
neglecting the health issues of women and children.
| P a g e 45
3. Women Economic Development: Our objective is to strengthen women‘s economic capacity as
entrepreneurs/producers, off farm economy and traditional activities. KDS is committed to address factors
leading to feminization of poverty and gender inequality.
4. Women and natural resources: Our observation is that women are most effective by degradation of natural
resources. We are promoting environment awareness and natural resources conservation activities through
women‘s participation at village level.
F) Role and Function:
*Helping in eradication of poverty.
*Providing finance for the enlistment of the individuals.
*Helps the borrower in establishing their business.
G) ADDRESS:
1) Head Office
Santa Nir,
Noapara, Arabinda Pally
Barasat, Kolkata—124
Dist-North 24 Parganas
West Bengal, India
Mobile : +91 033 32965569
Email Id : info@kdsmfi.org
2) Reg. Office: Pioneer Park (Mat) Barasat
Dist-North 24 Parganas, Kolkata--124
West Bengal, India
3) Japan Office: P.O-355-0076
SHIMOKARAKO 1906,
HIGASHI MATSUYAMA-SHI,
SAITAMA-KEN,
JAPAN
TEL + FAX: (0081)493-252557
Tel: (0081)8035220930 5037728489, 7066789740
E-mail: baidyan@solid.ocn.ne.jp
H) Micro-Finance Program:
1. KDS has been established in the year 1991.
2. Directly started implementing Micro-finance since 1997.
3. KDS provides financial Sustainable Development Approach for “Poverty Alleviation & Women
Empowerment”.
4. Financial Services to the poor women, landless, Asset less.
5. Monthly family income not more than INR Rs.2500/- in rural INR Rs.3500 in urban.
6. 100% women and possesses not more than 50 decimal of land.
7. SHG Model is largely based on ASA, Bangladesh.
8. KDS provide small capital to medium entrepreneurs for expansion their business. Security Deposit KDS
received 10% Security against Loan.
b) KDS Field Operation:
| P a g e 46
Operations: -The organization has a three tier system at the field- Branch, Regions, Division; personnel
associated with each tier are based at the Field.
Branch: A Branch in the field is the centre of all actions. The branch serves as a residence for field staff
(FO/BM) and an office unit from where activities of branch originate and are managed. The Branch Managers
supervise the activities of the FOs and also administer branch operation. BMs hold regular meetings with their
FOs for efficient branch operation. As a part of their regular monitoring. Branch Manager visits the borrower’s
house regularly.
Region: All the branches are distributed under 13 regions. Each region consists of 6-7 branches.Thirteen
Regional Manager looks after all regions. The Regional Manager does not have any separate office and staff to
conduct his/her work. The Regional Office is situated at the centre branch at a region. The Regional Manager
regularly monitors the activities of a branch at least twice in a month.
Division: There are 3 divisions. Each division consists of 4-5 regions. The Divisional Manager (DM) looks after
a division. As a part of his monitoring process, he visits 12 branches in a month. His monitoring contains varied
facts viz. supervision of Regional Manager work, study of Branch growth, fund plan and utilization and the like.
Besides these there is one Operation Manager at the head for the smooth functioning of the field. Although
Operation Manager is located at the head office, he plays a vital role in field operations. In fact, it is Mandatory
for the Operation Manager to spend 2 weeks a month in the field. He is endowed with specific power and is
capable of taking decision independently.
Internal Audit: KDS has a team of 8 people (inclusive of the Manager Internal Audit) working under the
internal audit section. Out of these 8 people, 2 of them are based at the head office and the rest 6 are based in
the field each branch is audited every five six months.
The Manager Internal Audit coordinates and supervised the activates of the Internal Auditors (I.A.). The I.A.
submit their report to the Manager Internal Audit who is turn compiles/ consolidates the some and finally
places it before the Chief Executive Directors. The Manager Internal Audit is directly accountable to the Chief
Executive Director (CED). Once the CED goes through the report, the instructs the Implement Officer and the
Operation Manager to take necessary steps it required.
Around 15-20 branches are audited each month is KDS in certain cases, the auditors may be given instructions
to conduct follow up audits. Audit is also conducted in the Logistics Department at the head office once a year.
a) Microfinance Operation Structure:
| P a g e 47
Program
Associate
NBFC
c) MFI Port-Folio Status Report:
For the month ended 30th July- 2010
| P a g e 48
No of branches 88
No of village covered 2,383
No of active groups 6,349
No of members 97,111
No of active borrower 72,742
Amount of lone
outstanding (in Rs.)
247,372,293
Cumulative no of lone
disburse
299,512
Cumulative amount of lone
disburse (in Rs.)
1,585,585,529
d) Methodology:
Credit Delivery Methodology:
Client/Borrower:
*1% women, mostly land less & asset less.
* SH. KDS follows ASA Modify Model.
* 100G – 10-20 Members in a group.
KDS developed and tested a sustainable credit model in West Bengal. The model is largely based on ASA,
Bangladesh approach organizing the people of focused into groups, under the territory of particular branch of
KDS. There are generally 10-20 members in a group, based in village. With an average number of 20 in each
group. Each SHG members meets once in a week, at a fixed day, place and time. All the members are
required to attend the weekly meeting and repay their installments. They are required to deposit their security
and repay their loan installment.
The SHG members take all decision regarding the number of the loaner and amount of loan to be given to any
borrower in that SHG meeting. KDS provides collateral free loans to its members, Group liability is absent from
KDS's credit program. It is not the group but the individual who is held responsible for delinquency.
The Micro-credit services of KDS assist the group members to become economically self-sufficient Loan
proposal are screened and approved by the SHG during their weekly meeting participation and group
responsibility are the essential elements of the loan process.
After approval the loan proposal is submitted to the branch office through field staff. The loan disburses to the
borrower in cash in the branch office.
The Micro-credit services of KDS assist the group members to become economically self-sufficient, Loan
proposal are screened and approved by the SHG during their weekly meeting participation and group
responsibility are the essential elements of the loan process.
After approval the loan proposal is submitted to the branch office through field staff. The loan disburses to the
borrower in cash in the branch office. Members have to wait only 8 weeks after their registration to get the 1st
| P a g e 49
loan. The installment process is followed for repayment and the first installment is deposited with service
charge is calculated flat on the principal of the loan. There is different size of small loan. It may be generally
from Rs. 2000 to 15000/-.
The duration of this loan is one year and 46 equal installments cover its repayment.
e) KDS Microfinance Rules:
1) Rules of Loan:
*Loans disburse 8 weeks after formation of the SHG.
*90 % attendance in weekly meeting.
* 1st installment after 7 days in equal weekly installment.
* Last 3 installments can be repaid at a time.
* Loan sanction by the BM.
2) Group Formation Rule: KDS start with formation of SHG through identifying of target poor women eligible
for membership through informal village survey, 10-25 poor women are formed a self-half Group and their age
18-55 years.
1. Each of the group has three group leader President, Secretary & Cashier are responsible for collection,
security deposit and loan repayments during the group meeting.
2. The SHG model is largely based on ASA Bangladesh.
3. Each of the group organizes weekly meeting in a fixed day, place and time.
4. Every member is required to attend the meeting.
5. SHG member take all the decision in the meeting.
3) Credit Rule:
(i) Loan disburses 8 weeks after formation of the SHG.
(ii) 90% attendance in weekly meeting.
(iii) 1st installment after 7 days in equal weekly installment.
(iv) Last 3 installment can be repaid at a time.
(v) Loan sanction by the BM.
| P a g e 50
4) Products:1) KDS has 4 loan Products
Loan term –IGA (SHG) 46 weeks
Education loan 45 weeks
Festival loan(Term) 12 weeks
Repayment Charge Weekly
Processing fees 1.00 %
Insurance fees 1.50 %
Interest Rate 15 %
Education loan(Interest) 12.50 %
2) Insurance Product
1. KDS tie up with Life Insurance Company for Borrower insurance.
2. In case of untimely demise of Clients the successor of the expired Borrower will get the benefit of the
Borrower insurance and the loan is exempted from repayment.
3. Health Insurance
4.Other Activities
5. Risk Fund
6.KDS receives 1%processing fees before loan disbursement. In case the Client’s husband expired in that
case the client will get the benefit from the risk fund and the out standing loan is exempted from repayment.
Loan Classified-purpose wise%
Non farm enterprises loan - 52%
Transport ----------------------- 26%
Cottage Industry-------------- 10%
Animal Husbandry-------------- 6%
Agriculture -----------------------6%
| P a g e 51
e) Business Process:
Loan Portfolio
Security Deposit Rs. 6, 2731415
Cumulative no of loan Disbursed 143505
Amount of Loan Disbursed Rs. 52,0000000
No. of Active Borrowers 84458
Amount of Loan Outstanding Rs. 24,0000000
Average Loan Size 2837
Borrower per Loan Officer 140
Loan Amount Per Loan Officer Rs. 457065
Repayment Rate Rs. 457065
f) KDS Area Operation:
SL
No.
Name of the Districts Number Of Block Number Of Branches
Number Of
Members
1. NADIA 9 30 17313
2. HOOGLY 16 12 5577
3. NORTH 24 PARGANAS 19 33 36055
4. SOUTH 24 PARGANAS 12 6 4146
5. BURDWAN 4 6 3187
6. HOWRAH 3 1 346
7. MURSHIDABAD 8 1 1902
8. KOLKATA 4 1 540
9. MALDA 1 1 424
West Bengal
g) Operation Highlight
Past 5 Years Activities:
| P a g e 52
h) KDS Lenders:
1. Axis Bank
2. United Bank of India
3. Friends of Women’s World Banking India (F.W.W.B.)
4. Small Industries Development Bank of India
5. West Bengal Backward Class Development Finance Corporation
6. West Bengal Minority Development Finance Corporation.
7. Rashtriya Mahila Kosh, (Department of Women and Child Development, govt. of India).
8. ICICI Bank.
i) “Success Story”
Geeta Paul
Geeta Paul is a landless woman belonging to O.B.C. community who lives in the hamlet of 24 pgs (N) in West
Bengal with her husband, Mr. Haripada Paul is also landless labour working in his self profession Pottery.
Geeta and her husband lived on very heard life with their three children out of which two are school going.
Geeta Paul herself found out the S.H.G. and Duttapukur Branch office of K.D.S. in her won village. There she
was inspired by field organizer of K.D.S. to enlarge her Pottery business. She became please and interested to
provide more fund from K.D.S. to her business. So she got a loan of Rs. 7000/- (seven thousand) to develop
her tools for the same. Both her husband and she herself did the same in order to enlarge their business and
got the best profit. After 40 weeks, they got another loan of Rs. 8000 (Eight thousand) while they got more
profit. As a result they are passing the life in a peace with their children and keep up the social culture properly.
She admires the K.D.S. for her development of business and her conjugal life.
Loan
Cycle
Loan
Amount
Monthly Income
1st
7000 1800
2nd
8000 3000 – 4000
3rd
9000 4000 – 4500
4th
12000 4500 - 75000
| P a g e 53
j) DIRECTOR’S Report
To the members of KDS Micro credit Services private limited your Directors have pleasure in presenting
Second Annual Report of your Company together with the Audited Statement of Accounts for the financial year
ended 31st
March 2009.
1) Financial Activities
Sl.
No.
Particulars Year ended
31.03.08
Year ended
31.03.09
1. Total Income 617137.00 204681.00
2. Total
Expenditure
540150.00 197296.00
3. Profit before
Interest
Depreciation
& Tax
76987.00 7385.00
5. Depreciation 48567.00 3364.00
6. Profit Before
Tax
76987.00 7385.00
8. Profit after
Tax
34654.00 2660.00-
2) Business Activities
Presently your company operates in one district in Kolkata in the state of West Bengal. The main activities of
the company during the year were Micro Loans. The other relevant business parameters were as follows.
Sl.
No
.
Particulars Year ended
31.03.08
Year ended
31.03.07
1. Total No. of Member 547 599
2. Total No. Borrowers 450 324
3. Total amount of loan disbursed 5088000.00 2130000.00
4. Total No. amount of loan
outstanding
1645526.00 1750435.00
| P a g e 54
23. Success Factors of Micro-Finance in India:
Over the last ten years, successful experiences in providing finance to small entrepreneur and
producers demonstrate that poor people, when given access to responsive and timely financial
services at market rates, repay their loans and use the proceeds to increase their income and assets.
This is not surprising since the only realistic alternative for them is to borrow from informal market at
an interest much higher than market rates.
Community banks, NGOs and grass root savings and credit groups around the world have shown that
these microenterprise loans can be profitable for borrowers and for the lenders, making microfinance
one of the most effective poverty reducing strategies.
a. Problems for Alternative Micro-Finance Institutions
The main aim with which the alternative MFIs have come up is to bridge the increasing gap between the
demand and supply. A vast majority of them set up as NGOs for getting access to funds as, the existing
practices of mainstream financing institutions such as SIDBI and NABARD and even of the institutions
specially funding alternatives, such RMK and FWWB, is to fund only NGOs, or NGO promoted SHGs. As a
result, the largest incentive to enter such services remains through the nonprofit route. The alternative finance
institutions also have not been fully successful in reaching the needy.
There are many reasons for this:
*Financial problems leading to setting up of inappropriate legal structures.
*Lack of commercial orientation.
*Lack of proper governance and accountability.
*Isolated and scattered.
24. Future of Micro Finance :
Microfinance in India is in crisis because of the backlash against lenders in the southern state of Andhra
Pradesh, the heart of the industry, where politicians have ordered borrowers not to repay their debts. The
industry also faces an uncertain regulatory future with the state introducing new restrictions on lenders and
Finance Minister Pranab Mukherjee saying last week he would formulate new rules to govern the industry once
he receives a report from a committee of the Reserve Bank of India.
Indian microfinance is poised for continued growth and high valuation but faces pressing challenges and
opportunities that—left unaddressed—could negatively impact the long-term future of the industry.
The industry needs to move past a single-minded focus on scale, expand the depth and breadth of products
and services offered, and focus on the double bottom line and over indebtedness to effectively address the
risks facing the industry.
Estimated that in next five years, 65% of the poor people will have excess to MFIs. Many Pvt. Banks and
Foreign Banks would enter this business segment, because of very low NPAs.
Estimated that 5 % of the number of people below the poverty line will get reduced in the next 5 years.(World
Bank report).
| P a g e 55
These agents contact several borrowers, thus expanding the reach of ICICI Bank at a low cost. Taking the FSC
initiative further, ICICI Bank plans to provide farmers credit from sugar companies, seed companies, dairy
companies, NGOs, micro-credit institutions and food processing industries.
SIG has been involved in a project in the southern state of Tamil Nadu to find out how wireless technology can
be applied in the development of low cost models of banking. Another plan to increase the reach in rural areas
is to launch mobile ATM services. ICICI Bank branded trucks have started carrying ATMs through a number of
villages.
While these deaths are tragic, and the way that lenders are going about collecting payments is wrong, the root
of the problem is not microfinance and not the interest rates. The problem lies in the way that MFI’s are going
about their business. The system itself is sound, and but what must occur is a restricting of the employee base.
If such abuse continues to persist, there will not be a future for microfinance. In order for a peaceful,
progressive future, MFI’s must strictly enforce their lender policies, making sure to eliminate agent threats as
mentioned in the WSJ.
Thus, restrictions are not necessary, but a restructuring of the microfinance industry is in strong demand. It will
only be until microfinance policy is solidified and agreed upon by the local and national legislatures that MFI’s
regain the trust and reputation they once held as an institution of progress, not abuse.
A) The Future: Microfinance expansion over the next decade can be expected to be an extension of what has
been achieved so far while overcoming the hurdles that have been posing difficulty in effective microfinance
operation and its expansion.
There may be several participants in this process and their participation may be seen in the following forms.
Existing microfinance institutions can expand their operations to areas where there are no microfinance
programs.
More NGOs can incorporate microfinance as one of their programs. In places where there are less micro
finance institutions, the government channels at the grassroots level may be used to serve the poor with
microfinance.
Postal savings banks may participate more not only in mobilizing deposits but also in providing loans to the
poor and on lending funds to the MFIs.
More commercial banks may participate both in microfinance wholesale and retailing. They many have
separate staff and windows to serve the poor without collateral.
International NGOs and agencies may develop or may help develop microfinance programs in areas or
countries where micro financing is not a very familiar concept in reducing poverty.
Considering that the majority of the 360 million poor households (urban and rural) lack access to formal
financial services, the numbers of customers to be reached, and the variety and quantum of services to be
rovided are really large. It is estimated that 90 million farm holdings, 30 million non-agricultural enterprises and
50 million landless households in India collectively need approx US$30 billion credit annually. This is about 5%
of India's GDP and does not seem an unreasonable estimate.
| P a g e 56
However, 80% of the financial sector is still controlled by public sector institutions. Competition, consolidation
and convergence are all being discussed to improve efficiency and outreach but significant opposition remains.
Many private and foreign banks have unveiled their plans to enter the Indian microfinance sector because of its
very low NPAs and high repayment rate of more than 95% in spite of offering loans without any collateral
security.
Microfinance is not yet at the centre stage of the Indian financial sector. The knowledge, capital and
technology to address these challenges however now exist in India, although they are not yet fully aligned.
With a more enabling environment and surge in economic growth, the next few years promise to be exciting for
the delivery of financial services to poor people in India
Development of Small-Scale Enterprises through microfinance will not only increase the outreach but will also
help the generation of more employment and income for the poor. It is expected that in the following years
there will be considerable deepening of microfinance in this direction along with simultaneous drives to reach
and serve the poorest of the poor.
But the crux of the discussion is that, if the over excess involvement of the government would be there in the
Micro Finance sector, than the growth of the Micro Finance won‘t much possible. The Govt. involvement should
limited to the important decisions only, but not to interfere in each and every matter of the management.
25. Top 50 Microfinance Institutions in India:
The above report includes detailed profiles and ratings of India’s top Microfinance Institutions: CRISIL
List: Top 50 Microfinance Institutions in India by Loan Amount Outstanding for 2010.
1. SKS Microfinance Ltd (SKSMPL).
2. Spandana Sphoorty Financial Ltd (SSFL).
3. Share Micro fin Limited (SML)4. Asmitha Micro fin Ltd (AML).
5. Shri Kshetra Dharmasthala Rural Development Project (SKDRDP).
6. Bhartiya Samruddhi Finance Limited (BSFL).
7. Bandhan Society.
8. Cashpor Micro Credit (CMC).
9. Grama Vidiyal Micro Finance Pvt Ltd (GVMFL).
10. Grameen FinancialServices Pvt Ltd (GFSPL).
11. Madura Micro Finance Ltd (MMFL).
12. BSS Microfinance Bangalore Pvt Ltd (BMPL).
13. Equitas Micro Finance India P Ltd (Equitas).
| P a g e 57
14. Bandhan Financial Services Pvt Ltd (BFSPL).
15. Sarvodaya Nano Finance Ltd (SNFL).
16. BWDA Finance Limited (BFL).
17. Ujjivan FinancialServices Pvt Ltd (UFSPL).
18. Future Financial Services Chittoor Ltd (FFSL).
19. ESAF Microfinance & Investments Pvt. Ltd (EMFIL).
20. S.M.I.L.E Microfinance Limited.
21. SWAWS Credit Corporation India Pvt Ltd (SCCI).
22. Sanghamithra Rural Financial Services (SRFS).
23. Saadhana Micro fin.
24. Gram Utthan Kendrapara.
25. Rashtriya Seva Samithi (RASS).
26. Sahara Utsarga Welfare Society (SUWS).
27. Sonata Finance Pvt Ltd (Sonata).
28. Rashtriya Gramin Vikas Nidhi.
29. Arohan Financial Services Ltd (AFSL).
30. Janalakshmi Financial Services Pvt Ltd (JFSPL).
31. Annapurna Financial Services Pvt Ltd.
32. Hand in Hand (HiH).
33 Payakaraopeta Women’s Mutually Aided Co-operative Thrift and Credit Society (PWMACTS)
34 Aadarsha Welfare Society(AWS)
35 Adhikar
36 Village Financial Services Pvt Ltd (VFSPL)
37 Sahara Uttarayan
38 RORES Micro Entrepreneur Development Trust(RMEDT)
39 Centre for Rural Social Action (CReSA)
40 Indur Intideepam Federation Ltd (IIMF).
41 Welfare Organization for MultipurposeMass Awareness Network (WOMAN)
| P a g e 58
42 Pragathi Mutually Aided Cooperative Credit and Marketing Federation Ltd(PMACS)
43 Indian Association for Savings and Credit(IASC)
44 Sewa Mutually Aided Cooperative Thrift Societies Federation Ltd (Sewa)
45 Initiatives for Development Bangalore, Foundation (IDF)
46 Gandhi Smaraka Grama Seva Kendram (GSGSK)
47 Swayamshree Micro Credit Services (SMCS)
48 ASOMI
49 Janodaya Trust
50 Community Development Centre (CDC)
26. Microfinance India Summit 2010:
Over the last six years, the Microfinance India Summit, organized by ACCESS Development Services, has
established itself as an international conference dedicated to Indian microfinance. It has become the single
most important platform for sharing the Indian experience, unique as it is, with a global audience. At the same
time, it also provides an avenue to learn about international trends and best practices for adaptation by the
Indian community of practitioners. Policy makers, practitioners, promoters, academics, researchers and
thought leaders share their experiences on various panels, and about 1000 delegates from both within and
outside the country participate in the Summit. It bridges the unnecessary hiatus between models and
methodologies and helps to build consensus on the critical challenges and issues. In the past, the Summit
themes have helped in focusing on key issues including "Inclusion, Innovation and Impact" (2005), "Urban
Microfinance" (2006), "Formal Financial Institutions - the challenges of depth and breadth" (2007), "The
Poor First" (2008) and "Doing good and doing well- The need for balance" (2009).
The microfinance India Summit 2010 will be held on November 15-16, 2010 at Hotel Ashok, New Delhi. The
over-arching theme for this year's Summit is "Mission of Microfinance - Need to Reflect and Reaffirm". The
Summit sessions will focus on current trends and issues relating to sustainability, transparency, social
performance, commercialization of the sector, client protection, among others.
| P a g e 59
*Recommendations and suggestions:
Under mention are the few recommendations and suggestions, which I felt during my project on
Micro Finance is:-
1. The concept of Micro Finance is still new in India. Not many people are aware the Micro Finance
Industry. So apart from Government programmers, we the people should stand and create the
awareness about the Micro Finance.
2. There are many people who are still below the poverty line, so there is a huge demand for MFIs in
India with proper rules and regulations.
3. There is huge demand and supply gap, in money demand by the poor and supply by the MFIs. So
there need to be an activate participation by the Pvt. Sector in this Industry.
4. One strict recommendation is that there should not over involvement of the Government in MFIs,
because it will stymie the growth and prevent the others MFIs to enter.
5. According to me the Micro Loan should be given to the women only, Because by this only, MFIs can
maintain their repayment ratio high, without any collaterals.
6. Many people say that the interest rate charge by the MFIs is very high and there should be compelled
cap on it. But what I felt during my personal survey, that the high rates are justifiable. Now by this
example we will get agree.
Suppose a big commercial bank gives Rs 1 million to an individual and in the same way a MFI gives Rs
100 to 10.000 customers. So it’s obvious that man power cost and operating cost are higher for the
MFIs. So according to me rates are justifiable, But with limitations.
 ACRONOMY:
KDS MSPL - KDS Micro credit services Private Limited.
OM - Operation Manager
CED - Chief Executive Director
H/O - Head Office
HRD - Human Resource Development
MF - Micro finance
MFI - Micro finance Institute
| P a g e 60
MIS - Management Information System
NBFC - Non Banking Financial Company
NGO - Non Government Organization
Conclusion:
Microfinance has a long way despite doubts expressed and criticism launched about its viability,
impact, and poverty fighting capacity. There should, however, be no room for complacency. The task of
building a poverty-free world is yet to be finished. There are still over 1.2 billion people living in
extreme poverty on this planet. They are not living in one country or region but spread all over the
world. The last decade has witnessed an impressive growth of microfinance; lack of funding is still
considered a major obstacle in the way of its growth. However, it is encouraging that the situation is
changing. Given the experiences of large and fast growing the last decade has witnessed an
impressive growth of microfinance; lack of funding is still considered a major obstacle in the way of its
growth. However, it is encouraging that the situation is changing. Given the experiences of large and
fast growing Microfinance, there are lessons for others who want to increase their outreach and
operate on a sustainable basis.
Fortunately, there is an increasing awareness about the power of microfinance, and the need to
support its growth. Many players have committed themselves to its promotion. Governments are taking
an increasing interest in it. More banks, both national and international are coming forward with
different support packages. NGO-MFI partnerships are on the increase. New instruments are being
used to solve the problem of funding. It is expected that in the coming years more ideas, innovations,
cost saving devices, and players will continue to reinforce the microfinance movement and increase its
expansion.
At the end I would conclude that, Micro Finance Industry has the huge potential to grow in future, if this
industry grows then one day we‘ll all see the new face of India, both in term of high living standard and
happiness.
One solution by which we all can help the poor people, i.e. in a whole year a medium and a rich class
people spends more than Rs 10,000 on them without any good reason. Instead of that, by keeping just
mere Rs, 3000 aside and donate that amount to the MFIs, then at the end of the year the total amount in
the hands of poor would be ( average 500 million people *Rs 3000)=Rs 1,500,000,000,000 . Just imagine
where would be India in next 10 years.
Private MFIs in India, barring a few exceptions, are still fledgling efforts and are therefore unregulated.
Their outreach is uneven in terms of geographical spread. They serve micro finance clients with
varying quality and using different operating models. Regulatory framework should be considered only
after the sustainability of MFI model as a banking enterprise for the poor is clearly established.
Experimentation of MFI model needs to be encouraged especially in areas where formal banks are still
not meeting adequate credit demand of the rural poor.
| P a g e 61
*References:

 Dr. Raj Gopal Sen. Professor & Internal Audit Of & Faculty Member of (MBM &
COMMERCE DEPARTMENT)Calcutta University.(Guest Faculty from BRAINWARE
BUSINESS SCHOOL).
 Faculty Guide: Barnasree Chandra, (Faculty of Finance) BRAINWARE
BUSINESS SCHOOL.
 PTU: Approved by Joint Committee of UGC-DEC- AICTE, Ministry Of HRD, Govt:
Of India.
 de Aghion, Beatriz Armendáriz & Jonathan Morduch. The Economics of
Microfinance, The MIT Press, Cambridge, Massachusetts, 2010.
 Dichter, Thomas and Malcolm Harper (eds). What’s Wrong with Microfinance?
Practical Action, 2007.
 Ledgerwood, Joanna and Victoria White. Transforming Microfinance Institutions:
Providing Full Financial Services to the Poor. World Bank, 2010.
 Yunus, Muhammad. Creating a World Without Poverty: Social Business and the
Future of Capitalism. Public Affairs, New York, 2008.
 The Future of microfinance in India: By Sukhwinder Singh Arora, Financial Sector
Team, Policy Division, DFID.
 Strategies for poverty alleviation through dovetailing the potential of microfinance
Practices with non-timber forest products from dipterocarps: Lessons from India
by B.P.Pethiya.
 India microfinance Investment Environment Profile by Slavea Chankova,
NathanaelGoldberg, Genevieve Melford, Hind Tazi and Shane Tomlonson.
 Anil K Khandelwal, “Microfinance Development Strategy for India”, Economic and
Political Weekly, March 31, 2007.
• Raven Smith, “The Changing Face of Microfinance in India-The costs and benefits of
transforming from an NGO to a NBFC”, 2010.
• R Srinivasan and M S Sriram, “Microfinance in India- Discussion”
• Piyush Tiwari and S M Fahad, HDFC, “Concept paper-Microfinance Institutions in India”.
| P a g e 62
• Shri Y S P Thorat, Managing Director, NABARD, “Innovation in Product Design, Credit Delivery
and Technology to reach small farmers”, November, 2010.
• Shri Y S P Thorat, Managing Director, NABARD, “Microfinance in India: Sect oral Issues and
Challenges”, May, 2005
• Dr. C Rangarajan, Chairman, Economic Advisory Council to the Prime Minister, “Microfinance
and its Future Directions”, May, 2005.
• Report, “Status of Microfinance in India 2009-2010”, NABARD.
• Bindu Ananth and Soju Annie George, Micro financial Services Team of Social Initiatives Group,
ICICI Bank, “Scaling up Micro financial Services: An overview of challenges and Opportunities”,
August, 2009.
• Annie Duflo, Research Co-coordinator, Centre for Micro Finance Research, “ICICI Banks the
poor in India”, Page 13, Microfinance Matters.
• Microfinance in India: A critique by Rajarshi ghosh.
• 23. Research paper by Prabhu Ghate.
• 24. Research paper by Vishal Sehgal, Presentation by N. Srinivasan.
*Websites:
www.google.com, www.scribd.com, www.microfinanceindia.org, www.ifmr.ac.in,www.google.com
www.microfinanceinsight.com, www.investopedia.com, www.books.google.com
www.seepnetwork.org, www.forbes.com,www.nationmaster.com
www.thaindian.com,www.authorstream.com,www.knowledge.allianz.com
www.familiesinbusiness.net, www.indiamicrofinance.com,www.gdrc.org
www.accion.org, www.elyserowe.com, www.kdsmfi.org
End
| P a g e 63

48947731 a-project-report-on-microfinance-in-india-110613094508-phpapp01

  • 1.
    | P ag e 1 MBA RESEARCH PROJECT SABUJ GHOSH The report is submitted as partial fulfillment of the Requirement of MBA Program of PTU. 201 1 Plot Y8, Block EP, Sector V, Salt Lake, Kolkata - 700091, India.
  • 2.
    APPROVED BY JOINTCOMMITTEE OF UGC-DEC- AICTE, MINISTRY OF HRD, GOVT: OF INDIA. RESEARCH PROJECT STUDENT NAME: A PROJECT REPORT ON:- | P a g e SABUJ GHOSH MBA Specialization: FINANCE Registration / Roll No -911170101 Email Id : sabuj1ghosh@gmail.com MOB- 9433241627. 2
  • 3.
    “MICRO-FINANCE MANAGEMENT &CRITICAL ANALYSIS IN INDIA” With Organization References:- KDS MFI FACULTY GUIDE: NAME: BARNASREE CHANDRA (FACULTY OF FINANCE) BRAINWARE BUSINESS SCHOOL DECLARATION | P a g e 3
  • 4.
    I am SabujGhosh, hereby declare that the Project entitled Micro-finance Critical Analysis & Operation Management submitted to the Punjab Technical University in partial fulfillment for the award of the Degree of MASTER IN BUSINESS ADMINISTRATION and that the Project has not previously formed the basis for the award of any other degree, Diploma, Associate ship, Fellowship or other title. Place: Date: Signature of the Candidates. ACKNOWLEDGEMENT | P a g e 4
  • 5.
    The satisfaction andeuphoria that accompanied the successful completion of any task would be incomplete without the mention of the people who made it possible, whose constant guidance and encouragement crowned out effort with success. I take this opportunity to express our deep sense of gratitude and respect to our Supervisor BARNASREE CHANDRA Faculty Member of FINANCE for the valuable guidance, BRAINWARE BUSINESS SCHOOL (Plot Y 8,Block EP, Sector – V, Salt Lake, Kolkata -700091) India and Kotalipara Development Society (KDS MFI), Arabida pally, Noapara, Kolkata-124 , for providing us with essential facilities for completing and presenting this project. I am greatly indebted to their help, which has been of immense value and has played a major role in bringing this to a successful completion. I would like to thank our family and friends for their constant support and encouragement throughout our project. ----------- | P a g e 5
  • 6.
    ABSTRACT OF THEPROJECT Learning from the project * The History of Modern Microfinance. I learnt in detail the process of Micro Finance, from its need at the grass root level. *Functioning of various Govt:, Semi Govt: & various other delivery channels. *Practical learning of how SHGs are formed. *Practical learning of how the MFIs work. *Most important learning, how it can change the life of the Economic disadvantaged people. Learning from the Company * Microfinance Regulation in India. *Micro Finance Model. *Microfinance Management, Critical Analysis. *Practical learning of Equity, Future & Options market by terminal trading. *Various strategies of Market. *Apart from Micro Finance, Nine mine projects, which helped to relate to the Present Market conditions. *Business Model. | P a g e 6
  • 7.
    TABLE OF CONTENTS PAGE *DECLARATION4 *ACKNOWLEDGEMENT 5 *ABSTRACT OF THE PROJECT 6 Chapter 1- Introduction 8 2- The History of Modern Microfinance 8 3- Overview Chapter 9 4- Government’s role supporting microfinance 12 5- Microfinance Social Aspects 13 6- The Need in India 14 7- Micro-Financing Regulation in India 14 8- Micro Finance Models 16 9- Coordinating Microfinance Efforts in India 18 10- Microfinance Strategic 19 11- Microfinance Management 22 12- Critical Analysis 27 13- Micro-Finance Accounting and Management Information Systems 34 14- Capital Requirements 41 15- Development Fund 43 16- NABARD's Support to microfinance Institutions (MFIs) 45 17- Business Model of KDS MFI 46 19- Success Factors of Micro-Finance in India 56 20- Future of Micro Finance 57 21- Top 50 Microfinance Institutions in India 59 22- Microfinance India Summit 2010 61 • Recommendations and suggestions 62 • ACRONOMY 62 • Conclusion 63 • References 64 | P a g e 7
  • 8.
    1. Introduction A. AboutMicrofinance: Microfinance is a general term to describe financial services to low-income individuals or to those who do not have access to typical banking services. Microfinance is also the idea that low-income individuals are capable of lifting themselves out of poverty if given access to financial services. While some studies indicate that microfinance can play a role in the battle against poverty, it is also recognized that is not always the appropriate method, and that it should never be seen as the only tool for ending poverty. Microfinance is defined as any activity that includes the provision of financial services such as credit, savings, and insurance to low income individuals which fall just above the nationally defined poverty line, and poor individuals which fall below that poverty line, with the goal of creating social value. The creation of social value includes poverty alleviation and the broader impact of improving livelihood opportunities through the provision of capital for micro enterprise, and insurance and savings for risk mitigation and consumption smoothing. A large variety of actors provide microfinance in India, using a range of microfinance delivery methods. Since the ICICI Bank in India, various actors have endeavored to provide access to financial services to the poor in creative ways. Governments also have piloted national programs, NGOs have undertaken the activity of raising donor funds for on-lending, and some banks have partnered with public organizations or made small inroads themselves in providing such services. This has resulted in a rather broad definition of microfinance as any activity that targets poor and low-income individuals for the provision of financial services. The range of activities undertaken in microfinance include group lending, individual lending, the provision of savings and insurance, capacity building, and agricultural business development services. Whatever the form of activity however, the overarching goal that unifies all actors in the provision of microfinance is the creation of social value. ‘Microfinance refers to small scale financial services for both credits and deposits- that are provided to people who farm or fish or herd; operate small or micro enterprise where goods are produced, recycled, repaired, or traded; provide services; work for wages or commissions; gain income from renting out small amounts of land, vehicles, draft animals, or machinery and tools; and to other individuals and local groups in developing countries in both rural and urban areas’. Marguerite S. Robinson. 2. The History of Modern Microfinance A. ABSTRACT: In the late 1970s the concept of microfinance had evolved. Although, microfinance have a long history from the beginning of the 20th century we will concentrate mainly on the period after 1960. Many credit groups have been operating in many countries for several years, for example, the "chit funds" (India), tontines" (West Africa), "susus" (Ghana), "pasanaku" (Bolivia) etc. Besides, many formal saving and credit institutions have been working for a long time throughout the world. During the early and mid 1990s various credit institutions had been formed in Europe by some organized poor people from both the rural and urban areas. These institutions were named Credit Unions, People's Bank etc. The main aim of these institutions was to provide easy access to credit to the poor people who were neglected by the big financial institutions and banks. | P a g e 8
  • 9.
    In the early1970s, few experimental programs had started in Bangladesh, Brazil and some other countries. The poor people had been given some small loans to invest in micro-business. This kind of micro credit was given on the basis of solidarity group lending, that is, each and every member of that group guaranteed the repayment of the loan of all the members. Many banks and financial institutions have been pioneering the microfinance program after 1970. These are listed below. B. ACCION International: This institution had been established by a law student of Latin America to help the poor people residing in the rural and urban areas of the Latin American countries. Today, in 2008, it is one of the most important microfinance institutions of the world. Its network of lending partner comprises not only Latin America but also US and Africa. C. SEWA Bank: In 1973, the Self Employed Women's Association (SEWA) of Gujarat (in India) formed a bank, named as Mahila SEWA Cooperative Bank, to access certain financial services easily. Almost 4 thousand women contributed their share capital to form the bank. Today the number of the SEWA Bank's active client is more than 30,000. D. GRAMEEN Bank: Credit unions and lending cooperatives have been around hundreds of years. However, the pioneering of modern microfinance is often credited to Dr. Mohammad Yunus, who began experimenting with lending to poor women in the village of Jobra, Bangladesh during his tenure as a professor of economics at Chittagong University in the 1970s. He would go on to found Grameen Bank in 1983 and win the Nobel Peace Price in 2006. Since then, innovation in microfinance has continued and providers of financial services to the poor continue to evolve. Today, the World Bank estimates that about 160 million people in developing countries are served by microfinance. Grameen Bank (Bangladesh) was formed by the Nobel Peace Prize (2006) winner Dr Muhammad Younus in 1983. This bank is now serving almost 400, 0000 poor people of Bangladesh. Not only that, but also the success of Grameen Bank has stimulated the formation of other several microfinance institutions like, ASA, BRAC and PROSHIKA . 3. Overview A. Microfinance Definition: According to International Labor Organization (ILO), “Microfinance is an economic development approach that involves providing financial services through institutions to low income clients”. In India, Microfinance has been defined by “The National Microfinance Taskforce, 1999” as “provision of thrift, credit and other financial services and products of very small amounts to the poor in rural, semi-urban or urban areas for enabling them to raise their income levels and improve living standards”. "The poor stay poor, not because they are lazy but because they have no access to capital. "Microfinance is the supply of loans, savings, and other basic financial services to the poor." | P a g e 9
  • 10.
    As these financialservices usually involve small amounts of money - small loans, small savings, etc. - the term "microfinance" helps to differentiate these services from those which formal banks provide It's easy to imagine poor people don't need financial services, but when you think about it they are using these services already, although they might look a little different. "Poor people save all the time, although mostly in informal ways. They invest in assets such as gold, jewelry, domestic animals, building materials, and things that can be easily exchanged for cash. They may set aside corn from their harvest to sell at a later date. They bury cash in the garden or stash it under the mattress. They participate in informal savings groups where everyone contributes a small amount of cash each day, week, or month, and is successively awarded the pot on a rotating basis. Some of these groups allow members to borrow from the pot as well. The poor also give their money to neighbors to hold or pay local cash collectors to keep it safe. "However widely used, informal savings mechanisms have serious limitations. It is not possible, for example, to cut a leg off a goat when the family suddenly needs a small amount of cash. In-kind savings are subject to fluctuations in commodity prices, destruction by insects, fire, thieves, or illness (in the case of livestock). Informal rotating savings groups tend to be small and rotate limited amounts of money. Moreover, these groups often require rigid amounts of money at set intervals and do not react to changes in their members' ability to save. Perhaps most importantly, the poor are more likely to lose their money through fraud or mismanagement in informal savings arrangements than are depositors in formal financial institutions. “Poor rarely access services through the formal financial sector. They address their need for financial services through a variety of financial relationships, mostly informal." B. Role of Microfinance: The micro credit of microfinance prename was first initiated in the year 1976 in Bangladesh with promise of providing credit to the poor without collateral , alleviating poverty and unleashing human creativity and endeavor of the poor people. Microfinance impact studies have demonstrated that 1. Microfinance helps poor households meet basic needs and protects them against risks. 2. The use of financial services by low-income households leads to improvements in household economic welfare and enterprise stability and growth. 3. By supporting women’s economic participation, microfinance empowers women, thereby promoting gender- equity and improving household well being. 4. The level of impact relates to the length of time clients have had access to financial services. C. Difference between micro credit and microfinance: Micro credit refers to very small loans for unsalaried borrowers with little or no collateral, provided by legally registered institutions. Currently, consumer credit provided to salaried workers based on automated credit scoring is usually not included in the definition of micro credit, although this may change. Microfinance typically refers to micro credit, savings, insurance, money transfers, and other financial products targeted at poor and low-income people. D. Borrowers: | P a g e 10
  • 11.
    Most micro creditborrowers have micro enterprises—unsalaried, informal income-generating activities. However, micro loans may not predominantly be used to start or finance micro enterprises. Scattered research suggests that only half or less of loan proceeds are used for business purposes. The remainder supports a wide range of household cash management needs, including stabilizing consumption and spreading out large, lumpy cash needs like education fees, medical expenses, or lifecycle events such as weddings and funerals. Some MFIs provide non-financial products, such as business development or health services. Commercial and government-owned banks that offer microfinance services are frequently referred to as MFIs, even though only a portion of their assets may be committed to financial services to the poor. E. Activities in Microfinance: Micro credit: It is a small amount of money loaned to a client by a bank or other institution. Micro credit can be offered, often without collateral, to an individual or through group lending. Micro savings: These are deposit services that allow one to save small amounts of money for future use. Often without minimum balance requirements, these savings accounts allow households to save in order to meet unexpected expenses and plan for future expenses Micro insurance: It is a system by which people, businesses and other organizations make a payment to share risk. Access to insurance enables entrepreneurs to concentrate more on developing their businesses while mitigating other risks affecting property, health or the ability to work. Remittances: These are transfer of funds from people in one place to people in another, usually across borders to family and friends. Compared with other sources of capital that can fluctuate depending on the political or economic climate, remittances are a relatively steady source of funds. Product Design: The starting point is: how do MFIs decide what product s to offer? The actual loan products need to be designed according to the demand of the target market. Besides the important question of what risks to cover, organizations also have to decide whether they want to bundle many different benefits into one basket policy, or whether it is more appropriate to keep the product simple. For marketing purposes, MFI‘s sometimes prefer the basket cover, since it can make the policies sound comprehensive, but is that the right approach for the low-income market? After picking products, one must also understand how they are priced. What assumptions do the organizations make with regard to operating costs, risk premiums, and reinsurance, and how did they come to those conclusions? Would their clients be willing to pay more for greater benefits? From price, the logical next set of questions involves efficiency. Indeed, given the relative high costs of delivering large volumes of small policies, maximizing efficiency is a critical strategy to ensuring that the products are affordable to the low-income market. One way is to make the products mandatory, which increases volumes, reduces transaction costs and minimizes adverse selection. What does an organization lose by offering mandatory insurance, and how does it overcome the disadvantages? MFI‘s can combine a mandatory product with some voluntary features to make the service more us to mar-oriented while. Techniques of Product Design: To design a loan product to meet borrower needs it is important to understand the cash pattern of the borrowers. Cash pattern is important so far as they affect the debt capacity of the borrowers. Lenders must ensure that borrowers have sufficient cash inflow to cover loan payments when they are due efficiency depends less on the delivery model than on the simplicity of the product or product menu. Simple products work best because they are easier to administer and easier for clients to understand. Another efficiency strategy is to use technology to reduce paperwork, manual processing and errors. MFIs need to conduct a costing analysis to determine how much they need to earn in commission to cover their administrative expenses. F. MFI’s Products and its Management: | P a g e 11
  • 12.
    Product & servicesof Microfinance Financial Services Other Financial Services Non Financial Services 1. Credit Services-i Small Credit, Small Business Credit. 2. Deposit Services - Voluntari Savings Services, Manda tory Savings. Micro-insurance, Life Insurance , Health Insurance , Loan for Housing, Education, Health. Family Health and Sanitation Education, Financial Education, Micro-entrepreneur Training. G. The micro-credits model: *The model is fairly straightforward and simple. *Focus on jump-starting self-employment, providing the capital for poor women to use their innate "survival skills" to pull themselves out of poverty. *Lend to women in small groups (credit circles), say of five or seven. * Make loans of small amounts to two out of five. * The three who have not received loans will be eligible only when this first round of loans has been repaid. * Draw up a weekly or bi-weekly repayment schedule. * In case any member defaults the entire circle is denied access to credit. * Banks have been given freedom to formulate their own lending norms keeping in view ground realities. They have been asked to devise appropriate loan and savings products and the related terms and conditions including size of the loan, unit cost, unit size, maturity period, grace period, margins, etc. 4. Government’s role supporting microfinance Government’s most important role is not provision of retail credit services, for reasons mentioned in Government can contribute most effectively by: *Setting sound macroeconomic policy that provides stability and low inflation. *Avoiding interest rate ceilings - when governments set interest rate limits, political factors usually result in limits that are too low to permit sustainable delivery of credit that involves high administrative costs—such as tiny loans for poor people. Such ceilings often have the announced intention of protecting the poor, but are more likely to choke off the supply of credit. *Adjusting bank regulation to facilitate deposit taking by solid MFIs, once the country has experience with sustainable microfinance delivery. *Creating government wholesale funds to support retail MFIs if funds can be insulated from politics, and they can hire and protect strong technical management and avoid disbursement pressure that force fund to support unpromising MFIs. *Promote microfinance as a key vehicle in tackling poverty, and as vital part of the financial system. *Create policies, regulations and legal structures that *encourage responsive, sustainable microfinance. *Encourage a range of regulated and unregulated institutions that meet performance standards. | P a g e 12
  • 13.
    *Encourage competition, capacitybuilding and innovation to lower costs and interest rates in microfinance. *Support autonomous, wholesale structures. RBI data shows that informal sources provide a significant part of the total credit needs of the rural population. The magnitude of the dependence of the rural poor on informal sources of credit can be observed from the findings of the All India Debt and Investment Survey, 1992, which shows that the share of the Non-institutional agencies (informal sector) in the outstanding cash dues of the rural households were 36 percent. However, the dependence of rural households on such informal sources had reduced of their total outstanding dues steadily from 83.7 percent in 1961 to 36 percent in 1991. 5. Microfinance Social Aspects Micro financing institutions significantly contributed to gender equality and women’s empowerment as well as poor development and civil society strengthening. Contribution to women’s ability to earn an income led to their economic empowerment, increased well being of women and their families and wider social and political empowerment. Microfinance programs targeting women became a major plank of poverty alleviation and gender strategies in the 1990s. Increasing evidence of the centrality of gender equality to poverty reduction and women’s higher credit repayment rates led to a general consensus on the desirability of targeting women. Self Help Groups (SHGs): Self- help groups (SHGs) play today a major role in poverty alleviation in rural India. A growing number of poor people (mostly women) in various parts of India are members of SHGs and actively engage in savings and credit (S/C), as well as in other activities (income generation, natural resources management, literacy, child care and nutrition, etc.). The S/C focus in the SHG is the most prominent element and offers a chance to create some control over capital, albeit in very small amounts. The SHG system has proven to be very relevant and effective in offering women the possibility to break gradually away from exploitation and isolation. Savings services help poor people: Savings has been called the “forgotten half of microfinance.” Most poor people now use informal mechanisms to save because they lack access to good formal deposit services,. They may tuck cash under the mattress; buy animals or jewelry that can be sold off later, or stockpile inventory or building materials. These savings methods tend to be risky—cash can be stolen, animals can get sick, and neighbors can run off. Often they are illiquid as well – one cannot sell just the cow’s leg when one needs a small amount of cash. Poor people want secure, convenient deposit services that allow for small balances and easy access to funds. MFIs that offer good savings services usually attract far more savers than borrowers. Women’s indicators of empowerment through microfinance: *Ability to save and access loans *Opportunity to undertake an economic activity *Mobility-Opportunity to visit nearby towns *Awareness- local issues, MFI procedures, banking transactions *Skills for income generation | P a g e 13
  • 14.
    *Decision making withinthe household * Group mobilization in support of individual clients- action on. 6. The Need in India India is said to be the home of one third of the world’s poor; official estimates range from 26 to 50 percent of the more than one billion population. • About 87 percent of the poorest households do not have access to credit. • The demand for micro credit has been estimated at up to $30 billion; the supply is less than $2.2 billion combined by all involved in the sector. Due to the sheer size of the population living in poverty, India is strategically significant in the global efforts to alleviate poverty and to achieve the Millennium Development Goal of halving the world’s poverty by 2015. Microfinance can also be distinguished from charity. It is better to provide grants to families who are destitute, or so poor they are unlikely to be able to generate the cash flow required to repay a loan. This situation can occur for example, in a war zone or after a natural disaster. While India is one of the fastest growing economies in the world, poverty runs deep throughout country. About two thirds of India’s more than 1billion people live in rural areas and almost 170 million of them are poor. For more than 21 percent of them, poverty is a chronic condition. Three out of four of India’s poor live in rural areas of the country. Poverty is deepest among scheduled castes and tribes in the country’s rural areas. The micro-finance scene in India is dominated by Self Help Groups (SHGs) - Banks linkage program for over a decade now. As the formal banking system already has a vast branch network in rural areas, it was perhaps wise to find ways and means to improve the access of rural poor to the existing banking network. This was tried by routing financial. Indian microfinance is poised for continued growth and high valuation but faces pressing challenges and opportunities that—left unaddressed—could negatively impact the long-term future of the industry. The industry needs to move past a single-minded focus on scale, expand the depth and breadth of products and services offered, and focus on the double bottom line and over indebtedness to effectively address the risks facing the industry. 7. Micro-Financing Regulation in India Advantage of Regulation: Following are the advantages and benefits of regulation and supervision of /MFIs: i. Protects the interest of the depositors; ii. Put in place prudential norms, standards and practices; iii. Provides sufficient information about the true risks faced by the banks/MFIs; iv. Promoters systemic stability and thereby sustains public confidence in the banks/MFIs; v. Prevents a bank’s/MFI’s failure/potential dangers through timely interventions; vi. Penalizes the violations, misconducts, non-compliance to the norms of behavior; vii. Provides invaluable advisory inputs for problem-solving and overall improvement of the banks/MFIs; viii. Promoters safe, strong and sound banking/MF system and effective banking/MF policy and | P a g e 14
  • 15.
    ix. Promotes andenhances orderly economic growth and development. A. Unified Regulation System: 8.18 at present, all the regulatory aspects of microfinance are not centralized. For example, while the Rural Planning and Credit Department (RPCD) in RBI looks after Rural lending, MF-NBFCs are under the control of the Department of Non-Banking Supervision (DNBS) and External Commercial Borrowings are looked after by the Foreign Exchange Department. The Committee feels that RBI may consider bringing all regulatory aspects of microfinance under a single, mechanism. Further, supervision Of MF-NBFCs could be delegated to NABARD by RBI. B. Legal forms of MFIs in India: MFIs and Legal Forms: With the current phase of expansion of the SHG – Bank linkage programmed and other MF initiatives in the country, the informal micro finance sector in India is now beginning to evolve. The MFIs in India can be broadly sub-divided into three categories of organizational forms as given in Table 1. While there is no published data on private MFIs operating in the country, the number of MFIs is estimated to be around 800. However, not more than 10 MFIs are reported to have an outreach of 100,000 micro finance clients. An overwhelming majority of MFIs are operating on a smaller scale with clients ranging Between 500 to 1500 per MFI. The geographical distribution of MFIs is very much lopsided with concentration in the southern India where the rural branch network of formal banks is excellent. It is estimated that the share of MFIs in the total micro credit portfolio of formal & informal institutions is about 8 per cent. *Not for profit MFIs governed by societies registration act, 1860 or Indian trusts act 1882 *Non profit companies governed by section 25 of the companies act, 1956 *For profit MFIs regulated by Indian companies act, 1956 *NBFC governed by RBI act, 1934. *Cooperative societies by cooperative societies act enacted by state government. Legal Forms of MFIs in India: Types of MFIs Estimated Number* Legal Acts under which Registered 1. Not for Profit MFIs a.) NGO - MFIs 400 to 500 Societies Registration Act, 1860 or similar Provincial Acts Indian Trust Act, 1882 b.) Non-profit Companies 10 Section 25 of the Companies Act, 1956 2. Mutual Benefit MFIs a.) Mutually Aided Cooperative Societies (MACS) and similarly set up institutions 200 to 250 Mutually Aided Cooperative Societies Act enacted by State Government 3. For Profit MFIs a.) Non-Banking Financial Companies (NBFCs) 6 Indian Companies Act, 1956 Reserve Bank of India Act, 1934 Total 700 - 800 * The estimated number includes only those MFIs, which are actually undertaking lending activity. C. Recommendation by RBI Micro Credit Institutions: • Company Law Board to allow SHGs to be members of Section 25 of the companies act. | P a g e 15
  • 16.
    • There willbe no ceiling in respect of loan amount extended by Section 25 companies to SHGs; however SHGs, to provide credit not exceeding Rs. 50000/- per member of the SHG. RBI may consider issuing revised instructions. • As regards capital, to encourage more flow of donations/ contributions, donors to be exempted from income tax under Section 11C of the IT Act. • As regards capital adequacy, since there is no mandatory capital requirement, minimum standards need not be considered. • Savings of SHGs promoted by Section 25 companies be maintained with permitted organizations. • Complete income tax exemption for Section 25 companies purveying micro credit (to the donor and to the receiver). Government to consider complete exemption from IT for income earned, as the main purpose of the organization is to empower the poor. Indian microfinance is poised for continued growth and high valuation but faces pressing challenges and opportunities that—left unaddressed—could negatively impact the long-term future of the industry. The industry needs to move past a single-minded focus on scale, expand the depth and breadth of products and services offered, and focus on the double bottom line and over indebtedness to effectively address the risks facing the industry. 8. Micro Finance Models A. Microfinance Providers: a. Microfinance Institutions: A microfinance institution (MFI) is an organization that provides microfinance services. MFIs range from small non-profit organizations to large commercial banks. Most MFIs started as not- for-profit organizations like NGOs (non-governmental organizations), credit unions and other financial cooperatives, and state-owned development and postal savings banks. An increasing number of MFIs are now organized as for-profit entities, often because it is a requirement to obtaining a license from banking authorities to offer savings services. For-profit MFIs may be organized as Non-Banking Financial Companies (NBFCs), commercial banks that specialize in microfinance, or microfinance departments of full-service banks. The micro finance service providers include apex institutions like National Bank for Agriculture and Rural Development (NABARD), Small Industries Development Bank of India (SIDBI), and, Rashtriya Mahila Kosh (RMK). At the retail level, Commercial Banks, Regional Rural Banks, and, Cooperative banks provide micro finance services. Today, there are about 60,000 retail credit outlets of the formal banking sector in the rural areas comprising 12,000 branches of district level cooperative banks, over 14,000 branches of the Regional Rural Banks (RRBs) and over 30,000 rural and semi-urban branches of commercial banks besides almost 90,000 cooperatives credit societies at the village level. On an average, there is at least one retail credit outlet for about 5,000 rural people. This physical reaching out to the far-flung areas of the country to provide savings, credit and other banking services to the rural society is an unparalleled achievement of the Indian banking system. In the this paper an attempt is made to deal with various aspects relating to emergence of private micro finance industry in the context of prevailing legal and regulatory environment for private sector rural and micro finance operators. MFIs are an extremely heterogeneous group comprising NBFCs, societies, trusts and cooperatives. They are provided financial support from external donors and apex institutions including the Rashtriya Mahila Kosh (RMK), SIDBI Foundation for micro-credit and NABARD and employ a variety of ways for credit delivery. | P a g e 16
  • 17.
    Since 2000, commercialbanks including Regional Rural Banks have been providing funds to MFIs for on lending to poor clients. Though initially, only a handful of NGOs were “into” financial intermediation using a variety of delivery methods, their numbers have increased considerably today. While there is no published data on private MFIs operating in the country, the number of MFIs is estimated to be around 800. MFIs are an extremely heterogeneous group comprising NBFCs, societies, trusts and cooperatives. They are provided financial support from external donors and apex institutions including the Rashtriya Mahila Kosh (RMK), SIDBI Foundation for micro-credit and NABARD and employ a variety of ways for credit delivery. Since 2000, commercial banks including Regional Rural Banks have been providing funds to MFIs for on lending to poor clients. Though initially, only a handful of NGOs were “into” financial intermediation using a variety of delivery methods, their numbers have increased considerably today. While there is no published data on private MFIs operating in the country, the number of MFIs is estimated to be around 800. b. For NGOs:1. The field of development itself expands and shifts emphasis with the pull of ideas, and NGOs perhaps more readily adopt new ideas, especially if the resources required are small, entry and exit are easy, tasks are (perceived to be) simple and people’s acceptance is high – all characteristics (real or presumed) of microfinance. 2. Canvassing by various actors, including the National Bank for Agriculture and Rural Development (NABARD), Small Industries Development Bank of India (SIDBI), Friends of Women’s World Banking (FWWB), Rashtriya Mahila Kosh (RMK), Council for Advancement of People’s Action and Rural Technologies (CAPART), Rashtriya Gramin Vikas Nidhi (RGVN), various donor funded programmes especially by the International Fund for Agricultural Development (IFAD), United Nations Development Programme (UNDP), World Bank and Department for International Development, UK (DFID)], and lately commercial banks, has greatly added to the idea pull. Induced by the worldwide focus on microfinance, donor NGOs too have been funding microfinance projects. One might call it the supply push. 3. All kinds of things from khadi spinning to Nadep compost to balwadis do not produce such concrete results and sustained interest among beneficiaries as microfinance. Most NGO-led microfinance is with poor women, for whom access to small loans to meet dire emergencies is a valued outcome. Thus, quick and high ‘customer satisfaction’ is the USP that has attracted NGOs to this trade. 4. The idea appears simple to implement. The most common route followed by NGOs is promotion of SHGs. It is implicitly assumed that no ‘technical skill’ is involved. Besides, external resources are not needed as SHGs begin with their own savings. Those NGOs that have access to revolving funds from donors do not have to worry about financial performance any way. The chickens will eventually come home to roost but in the first flush, it seems all so easy. 5. For many NGOs the idea of ‘organizing’ – forming a samuha – has inherent appeal. Groups connote empowerment and organizing women is a double bonus. 6. Finally, to many NGOs, microfinance is a way to financial sustainability. Especially for the medium-to-large NGOs that are able to access bulk funds for on-lending, for example from SIDBI, the interest rate spread could be an attractive source of revenue than an uncertain, highly competitive and increasingly difficult-to-raise donor funding. C. Service Company Model: In this context, the Service Company Model developed by ACCION and used in some of the Latin American Countries is interesting. The model may hold significant interest for state owned banks and private banks with large branch networks. Under this model, the bank forms its own MFI, | P a g e 17
  • 18.
    perhaps as anNBFC, and then works hand in hand with that MFI to extend loans and other services. On paper, the model is similar to the partnership model: the MFI originates. 9. Coordinating Microfinance Efforts in India NABARD coordinates the microfinance activities in India at international/ national/ state / district levels. These include organizing international/national Workshops, Seminars, etc for experience sharing, Organizing National and State level Meets of Bankers and NGOs etc .Dissemination of best practices in SHG / microfinance. A. Other Initiatives: Micro enterprise Development Programmer (MEDP) for Matured SHGs The progression of SHG members to take up micro enterprise involves intensive training and hand holding on various aspects including understanding market, potential mapping and ultimately fine tuning skills and entrepreneurship to manage the enterprise. Hence, a separate, specific and focused skill-building programme ‘Micro Enterprise Development Programmed (MEDP)’ has been formulated. This involves organizing short duration, location specific programmers on skill up gradation / development for setting up sustainable micro-enterprises by matured SHG members. The duration of training programme can vary between 3 to 13 days, depending upon the objective and nature of training. The training may be conducted by agencies that have background and professional competency in the field of micro enterprise Development with an expertise in skill development. B. Scheme for Capital/ Equity Support to Micro-Finance Institutions (MFIs) from MFDEF: The scheme attempts to provide capital/equity support to Micro Finance Institutions (MFIs) so as to enable them to leverage capital/equity for accessing commercial and other funds from banks, for providing financial services at an affordable cost to the poor, and to enable MFIs to achieve sustainability in their credit operations over a period of 3-5 years. C. Scheme for financial assistance to banks/ MFIs for rating of Micro Finance Institutions (MFIs): In order to identify MFIs, classify and rate such institutions and empower them to intermediate between the lending banks and the clients, NABARD has decided to extend financial assistance to Commercial Banks and Regional Rural Banks by way of grant. The banks can avail the services of credit rating agencies, M-CRIL, ICRA, CARE and Planet Finance in addition to CRISIL for rating of MFIs. The financial assistance by way of grant for meeting the cost of rating of MFIs would be met by NABARD to the extent of 100% of the total professional fees subject to a maximum of Rs.3,00,000/-/-. The remaining cost would be borne by the concerned MFI. The cost of local hospitality (including boarding and lodging) towards field visit of the team from the credit rating Agency, as a part of the rating exercise, would also be borne by the MFI. Those MFIs which have a minimum loan outstanding of more than Rs. 50.00 lakh (Rupees fifty lakh only) and maximum of Rs 10 crore (Rupees Ten crore only) would be considered for rating and support under the scheme. Financial assistance by way of grant would be available only for the first rating of the MFI. MFIs availing Capital Support and/or Revolving Fund Assistance from NABARD are also eligible for re- imbursement of 50% of the cost of professional fee charged by Credit Rating Agency for second rating subject to a maximum of Rs.1.50 lakh (i.e 50% of Rs.3 lakh). This will be in addition to the re-imbursement of professional fee for first rating of the MFI. D. Refinance support to banks for financing MFIs: The scheme is to provide 100% refinance to banks for financing MFIs. Interest rate on refinance to Commercial Banks and Regional Rural Banks on their | P a g e 18
  • 19.
    loans to MFIsfor on lending to clients will be at 3% less than that charged by banks subject to minimum interest rate of 7.5% for all regions and all eligible purposes. The revised rate of interest is applicable to refinance disbursed on or after 01 March 2010. Source: NABARD website 10. Microfinance Strategic Strategic Management: Strategic management is a field that deals with the major intended and emergent initiatives taken by general manager on behalf of owners, involving utilization of resources, to enhance the performance of rams in their external environments. It entails. Understanding microfinance strategies: This report explores strategic issues shaping the future of the MFI sector in India. The study approached CEOs of select MFIs with a set of issues ranging from concerns to competition and sought their opinions about future strategies. The report draws from their responses, and states that: • Future strategy is about being strong on processes and being overtly client-centric; • Success is a prudential combination of three factors, namely, culture, beliefs and aspirations; • Culture is about the degree of trust rather than the rate of interest; • Risk management systems of economically weaker families are built on their beliefs about dependability and access; • Micro credit stories have revealed ingenious ways that clients have used their loans for purposes that satisfied their aspirations. Finally, the sector, at about Rs. 14,000 crore (approximately US$3 bn) looks large, but is small by any business scale. Competition and unhealthy practices are overshadowing the good work and reputation earned over many years. MFIs in India need to overcome these challenges in the future. Strategic Policy Initiatives: Some of the most recent strategic policy initiatives in the area of Microfinance taken by the government and regulatory bodies in India are: Working group on credit to the poor through SHGs, NGOs, NABARD, 1995. The National Microfinance Taskforce, 1999.Working Group on Financial Flows to the Informal Sector (set up by PMO), 2002.Microfinance Development and Equity Fund, NABARD, 2005.Working group on Financing NBFCs by Banks- RBI. A. Product-market matrix: A market penetration strategy is a business-as-usual strategy, where the MFI focuses on achieving growth by selling existing products in existing markets. This can be done through more competitive pricing strategies, increased promotional activities, and more liberal terms and conditions. For example, the MFI may develop strategic alliances to begin | P a g e 19
  • 20.
    *Adapted from Ansoff1957. B. The BCG Growth-Share Matrix: The BCG Growth-Share Matrix is a portfolio planning model developed by Bruce Henderson of the Boston Consulting Group in the early 1970's. It is based on the observation that a company's business units can be classified into four categories based on combinations of market growth and market share relative to the largest competitor, hence the name "growth-share". Market growth serves as a proxy for industry attractiveness, and relative market share serves as a proxy for competitive advantage. The growth-share matrix thus maps the business unit positions within these two important determinants of profitability. BCG Growth-Share Matrix This framework assumes that an increase in relative market share will result in an increase in the generation of cash. This assumption often is true because of the experience curve; increased relative market share implies that the firm is moving forward on the experience curve relative to its competitors, thus developing a cost advantage. A second assumption is that a growing market requires investment in assets to increase capacity and therefore results in the consumption of cash. Thus the position of a business on the growth-share matrix provides an indication of its cash generation and its cash consumption. Henderson reasoned that the cash required by rapidly growing business units could be obtained from the firm's other business units that were at a more mature stage and generating significant cash. By investing to become the market share leader in a rapidly growing market, the business unit could move along the experience curve and develop a cost advantage. From this reasoning, the BCG Growth-Share Matrix was born. The four categories are: | P a g e 20
  • 21.
    Dogs - Dogshave low market share and a low growth rate and thus neither generate nor consume a large amount of cash. However, dogs are cash traps because of the money tied up in a business that has little potential. Such businesses are candidates for divestiture. Question marks - Question marks are growing rapidly and thus consume large amounts of cash, but because they have low market shares they do not generate much cash. The result is large net cash consumption. A question mark (also known as a "problem child") has the potential to gain market share and become a star, and eventually a cash cow when the market growth slows. If the question mark does not succeed in becoming the market leader, then after perhaps years of cash consumption it will degenerate into a dog when the market growth declines. Question marks must be analyzed carefully in order to determine whether they are worth the investment required to grow market share. Stars - Stars generate large amounts of cash because of their strong relative market share, but also consume large amounts of cash because of their high growth rate; therefore the cash in each direction approximately nets out. If a star can maintain its large market share, it will become a cash cow when the market growth rate declines. The portfolio of a diversified company always should have stars that will become the next cash cows and ensure future cash generation. Cash cows - As leaders in a mature market, cash cows exhibit a return on assets that is greater than the market growth rate, and thus generate more cash than they consume. Such business units should be "milked", extracting the profits and investing as little cash as possible. Cash cows provide the cash required to turn question marks into market leaders, to cover the administrative costs of the company, to fund research and development, to service the corporate debt, and to pay dividends to shareholders. Because the cash cow generates a relatively stable cash flow, its value can be determined with reasonable accuracy by calculating the present value of its cash stream using a discounted cash flow analysis. Under the growth-share matrix model, as an industry matures and its growth rate declines, a business unit will become either a cash cow or a dog, determined solely by whether it had become the market leader during the period of high growth. While originally developed as a model for resource allocation among the microfinance business units in a corporation, the growth-share matrix also can be used for resource allocation among products within a single business unit. Its simplicity is its strength - the relative positions of the firm's entire business portfolio can be displayed in a single diagram. Limitations The growth-share matrix once was used widely, but has since faded from popularity as more comprehensive models have been developed. Some of its weaknesses are: Market growth rate is only one factor in industry attractiveness, and relative market share is only one factor in competitive advantage. The growth-share matrix overlooks many other factors in these two important determinants of profitability. The framework assumes that each business unit is independent of the others. In some cases, Microfinance business unit that is a "dog" may be helping other business units gain a competitive advantage. The matrix depends heavily upon the breadth of the definition of the market. A business unit may dominate its small niche, but have very low market share in the overall industry. In such a case, the definition of the market can make the difference between a dog and a cash cow. While its importance has diminished, the BCG matrix still can serve as a simple tool or viewing a corporation's business portfolio at a glance, and may serve as a starting point for discussing resource allocation among strategic business units. C. Overall Strategy: | P a g e 21
  • 22.
    *Forming and nurturingsmall, homogeneous and participatory self-help groups (SHGs) of the poor has today emerged as a potent tool for human development. This process enables the poor, especially the women from the poor households, to collectively identify and analyses the problems they face in the perspective of their social and economic environment. It helps them to pool their meager resources, human and financial, and priorities their use for solving their own problems. *The emphasis on regular thrift collection and its use to solve immediate problems of consumption and production not only helps to meet their most urgent needs, but also trains them to handle larger financial resources more skillfully, prudently and with a more lasting impact. *Encourage SHGs to become a forum for many social sector interventions. D. SHG-Bank Linkage Programmer: A Facilitating SHGs to access credit from formal banking channels. SHG-Bank Linkage Programmer has proved to be the major supplementary credit delivery system with wide acceptance by banks, NGOs and various government departments. E. Capacity Building: Capacity building must be tailored to meet the differing needs of the nascent/emerging MFIs and of the expanding/mature MFIs. There is a pressing need to develop comprehensive, relevant and integrated training modules on a wide range of topics to professionalize Indian microfinance – thus building the much sought-after second tier management in MFIs. The industry continues to grow, and so does the demand for competent middle management. Currently, these are typically sourced by MFIs from the rural institutes of management. But these rural institutes are using curricula largely based on the one developed by SIDBI nearly a decade ago – and it is high time to revisit this curriculum, to update it both in terms of content (to reflect the new realities in India microfinance) and in terms of its delivery (to use multi-media/practical examples, and thus bring the courses to life with video clips, case studies and field-based exercises that take the students out into the field). 11.Microfinance Management: A. Objectives: The programmer aims at enabling the participants to gain a clear understanding of various policies, conceptual, and operational issues involved in developing effective and successful microfinance interventions. B. Innovative Methodologies: Tiny amount of loan to large number of borrowers at their doorstep is a costly operation compared to revenue income. Cost reduction is also an essential element in microfinance operation. Reducing cost can be possible either offering larger loan size or by innovating no conventional Management which is less costly. The essences of innovative management are as follows: 1. Specialized operation. 2. Documentation of essential information only. 3. Simple product, simple loan application and verification process. 4. Absence of grant guarantee. | P a g e 22
  • 23.
    5. Staff recruitmentin no conventional manner. 6. On the job training (each one teaches one). 7. Simple standard loan register along with ledger and cash book abandoning the bookkeeper/cashier. 8. Standard furniture, fixture and collective use of facilities in the office. 9. Decentralized branch structure. 10. Branch level financial planning. 11. Strong monitoring from mid and head office. 12. Written Manual. C. Microfinance Working Environment: How can microfinance institutions (MFIs) help improve working conditions? How can they contribute to job creation? And how can MFIs help reduce child labor? Should MFIs have an interest in addressing these and other decent work issues? These are some of the questions that the ILO intends to address through an experimental global action research programmer (2008-2011) in partnership with microfinance Institutions interested in promoting decent work. Access to micro credit or other financial services can help improve the decent work status. Conditional loans, credit with education, incentives like interest rate rebates, linkages with social partners and NGOs as well as the provision of micro insurance, conditional cash transfers or health care can be effective ways to reduce child labor, decrease vulnerabilities, raise awareness and create incentives to improve working conditions. Enabling Environment: Favorable environment for microfinance in different manners are prevailing in most developing countries. Favorable environment is not only among Government but also among general public, civil society, media and various institutions within the country needed for favorable growth of microfinance for poverty reduction. Though Government is favorable in general to microfinance in many countries but specific modalities of NGOs/ MFIs determine the nature of favorable. D. Current Challenging Issues: 1. Capacity Building: The long-term future of the micro-finance sector depends on MFIs being able to achieve operational, financial and institutional sustainability. 2. Innovation: Tiny amount of loan to large number of borrowers at their doorstep is a costly operation compared to revenue income. Cost reduction is also an essential element in microfinance operation. Reducing cost can be possible either offering larger loan size or by innovating no conventional Management which is less costly. 3. Funding: A substantial outreach is a guarantee of efficiency that can play a large part in leveraging funds. 4. Outreach: A substantial outreach is a guarantee of efficiency that can play a large part in leveraging funds. E. HR Issues: Recruitment and retention is the major challenge faced by MFIs as they strive to reach more clients and expand their geographical scope. Attracting the right talent proves difficult because candidates must have, as a prerequisite, a mindset that fits with the organization’s mission. | P a g e 23
  • 24.
    Many mainstream commercialbanks are now entering microfinance, who are poaching staff from MFIs and MFIs are unable to retain them for other job opportunities. 85% of the poorest clients served by microfinance are women. However, women make up less than half of all microfinance staff members, and fill even fewer of the senior management roles. The challenge in most countries stems from cultural notions of women’s roles, for example, while women are single there might be a greater willingness on the part of women’s families to let them work as front line staff, but as soon as they marry and certainly once they start having children, it becomes unacceptable. Long distances and long hours away from the family are difficult for women to accommodate and for their families to understand. F. Microfinance Training & Capacity Building Methods: 1. Microfinance Training Methodology and How to Build Efficient Workforce? 2. Staff Motivation & Built in Cost effective Training Component. 3. Human Resource Planning and Development. 4. Good Governance. G. SWOT MATRIX for Microfinance Management: STRENGTHS 1. Experienced senior management Team. 2. Robust IT system. 3. Clear and well defined HR policy. 4. Infusion of own equity - commitment from promoters. 5. Process innovation. 6. Clarity and good understanding of vision. 7. Transparency at all levels. 8. Plans for value added and livelihood support services (LDS). 9. Shared ownership. WEAKNESSES 1. Limited resources. 2. Micro managing. 3. Start up organisation; therefore, yet to institutionalise the standard processes. 4. Attracting/Holding on to the staff till the time we become established players. 5. Refine the processes for growth. OPPORTUNITIES 1. Huge Potential Market. 2. Scope of introducing livelihood related services. 3. Financial crunch is helping organisation to be cost conscious and effective. 4. IT systems. THREATS 1. Financial crisis. 2. Increasing competition. 3. Increasing competition. | P a g e 24
  • 25.
    4. Poor bankinginfrastructure. 5. Political instability. H. Microfinance Operation management: 1. Capacity Building: The long-term future of the micro-finance sector depends on MFIs being able to achieve operational, financial and institutional sustainability. The constraints and challenges vary with the different types and development stage of MFIs. Most MFIs are currently operating below operational viability and use grant funds from donors for financing up-front costs of establishing new groups and covering initial losses incurred until the lending volume builds up to a break-even level. The MFIs are generally constrained in reaching a break-even level and finally achieving sustainability, primarily due to a narrow client and product base, high operational and administrative costs for delivering credit to the poor, and their inability to mobilize requisite resources. Moreover, lack of technical manpower, operational systems, infrastructure and MIS are prevalent. In view of the above, to scale up micro-finance initiatives at a faster pace, a special effort is required for capacity building of the Micro Finance Institutions. In this background, SFMC has in the past under the DFID collaboration (which has since come to an end on March 31,2009) provided need based capacity building support to the partner MFIs, in the initial years, to enable them to expand their operations, cover their managerial, administrative and operational costs besides helping them achieve self-sufficiency in due course. 2. Liquidity Management: In view of the fact that liquidity is a major concern of many of the middle level MFIs and a small working capital support can go a long way in their better liquidity management and thus pave way for faster growth, SFMC has introduced a special short term loan scheme, Liquidity Management Support (LMS) for the long term partners. 3. Equity: Provision of equity capital to the NBFC-MFIs is perceived as an emerging requirement of the micro finance sector in India. SIDBI provides equity capital to eligible institutions not only to enable them to meet the capital adequacy requirements but also to help them leverage debt funds. Keeping in tune with the sect oral requirements, the bank has also introduced quasi-equity products viz., optionally convertible Preference share capital; optionally convertible debt and optionally convertible Subordinate debt for new generation MFIs which are generally in the pre-breakeven stage requiring special dispensation for capital support by way of a mix of Tier I and Tier II capital. 4. Transformation Loan:The Transformation Loan (TL) product is envisaged as a quasi-equity type support to partner MFIs that are in the process of transforming themselves / their existing structure into a more formal and regulated set-up for exclusively handling micro finance operations in a focused manner. Being quasi-equity in nature, TL helps the MFIs not only in enhancing their equity base but also in leveraging loan funds and expanding their micro credit operations on a sustainable basis. The product has the feature of conversion into equity after a specified period of time subject to the MFI attaining certain structural, operational and financial benchmarks. This non-interest bearing support facilitates the young but well performing MFIs to make long term institutional investments and acts as a constant incentive to transform themselves into formal and regulated entities. 5. Micro Enterprise Loans: In order to build and strengthen new set of intermediaries for Micro Enterprise Loans, the Bank has formulated new scheme for Micro Enterprise Loans. Institutions/ MFIs with minimum fund requirement of Rs. 25 lakh p.a. and having considerable experience in financial intermediation/ facilitating or setting up of enterprises/ providing escort services to SSI/ tiny units/ networking or active interface with SSIs etc. and having professional expertise and capability to handle on-lending transactions shall be eligible under the dispensation. The institutions would be selected based on their relevant experience, potential to expand, | P a g e 25
  • 26.
    professional management, transparencyin operations and well laid-out systems besides qualified/ trained manpower. Lending to be based strictly on an intensive in-house appraisal supplemented with the credit rating by an independent professional agency. Relaxed security norms more or less on line with micro credit dispensation to be adopted to reduce procedural bottlenecks as well as to facilitate easy disbursements. 6. Loan Syndication: Keeping in view the increased fund requirement of major partner MFIs, the Bank has also undertaken fee based syndication arrangement where loan requirement is comparatively higher. 7. Microfinance Operations: a. Marketing Strategy and Microfinance Clients Targeting Methodology. b. Microfinance Products, Services and Lending Procedures. c. Microfinance Lending Methodology: Individual and Group Lending. d. Micro finance Indian Lending Methodology. e. Institutional Business Planning for Microfinance Program6. Financial Planning & Analysais. f. Savings and Credit Management. g. Program Operational Policies and Procedures. h. Accounting and Record Keeping. i. Auditing for Microfinance Operation. j. Management Information System. k. Branch Manager Leadership Training: Managing, Controlling, and Reporting Tools. l. Detection of Fraud and Internal Control. m. Monitoring and Supervision System. n. Delinquencies and its Management. I. Clients of micro finance: The typical micro finance clients are low-income persons that do not have access to formal financial institutions. Micro finance clients are typically self-employed, often household-based entrepreneurs. In rural areas, they are usually small farmers and others who are engaged in small income-generating activities such as food processing and petty trade. In urban areas, micro finance activities are more diverse and include shopkeepers, service providers, artisans, street vendors, etc. Micro finance clients are poor and vulnerable non-poor who have a relatively unstable source of income. a. The six principles of client protection are: | P a g e 26
  • 27.
    1. Avoidance ofOver-Indebtedness: Providers will take reasonable steps to ensure that credit will be extended only if borrowers have demonstrated an adequate ability to repay and loans will not put the borrowers at significant risk of over-indebtedness. Similarly, providers will take adequate care that non- credit, financial products, such as insurance, provided to low-income clients are appropriate. 2. Transparent and Reasonable Pricing: The pricing, terms and conditions of financial products (including interest charges, insurance premiums, all fees, etc.) are transparent and will be adequately disclosed in a form understandable to clients. 3. Appropriate Collections Practices: Debt collection practices of providers will not be abusive or coercive. 4. Ethical Staff Behavior: Staff of financial service providers will comply with high ethical standards in their interaction with microfinance clients and such providers will ensure that adequate safeguards are in place to detect and correct corruption or mistreatment of clients. 5. Mechanisms for Redress of Grievances: Providers will have in place timely and responsive mechanisms for complaints and problem resolution for their clients. 6. Privacy of Client Data: The privacy of individual client data will be respected, and such data cannot be used for other purposes without the express permission of the client (while recognizing that providers of financial services can play an important role in helping clients achieve the benefits of establishing credit histories). J. Social performance measurement: The Social Performance Task Force defines social performance as: "The effective translation of an institution's social mission into practice in line with accepted social values that relate to serving larger numbers of poor and excluded people; improving the quality and appropriateness of financial services; creating benefits for clients; and improving social responsibility of an MFI.”Most MFIs have a social mission that they see as more basic than their financial objective, or at least co-equal with it. There is a great deal of truth in the adage that institutions manage what they measure. Social performance measurement helps MFIs and their stakeholders focus on their social goals and judge how well they are meeting them. Social indicators are often less straightforward to measure, and less commonly used than financial indicators that have been developed over centuries. Today’s increasing use of social measures reflects an awareness that good financial performance by an MFI does not automatically guarantee client interests are being appropriately advanced. 12. Critical Analysis A. MFIs Critical Issues: MFIs can play a vital role in bridging the gap between demand & supply of financial services if the critical challenges confronting them are addressed. Sustainability: The first challenge relates to sustainability. It has been reported in literature that the MFI model is comparatively costlier in terms of delivery of financial services. An analysis of 36 leading MFIs2 by Jindal & Sharma shows that 89% MFIs sample were subsidy dependent and only 9 were able to cover more than 80% of their costs. This is partly explained by the fact that while the cost of supervision of credit is high, the loan volumes and loan size is low. It has also been commented that MFIs pass on the higher cost of credit to their clients who are ‘interest insensitive’ for small loans but may not be so as loan sizes increase. It is, therefore, necessary for MFIs to develop strategies for increasing the range and volume of their financial services. | P a g e 27
  • 28.
    Lack of Capital:The second area of concern for MFIs, which are on the growth path, is that they face a paucity of owned funds. This is a critical constraint in their being able to scale up. Many of the MFIs are socially oriented institutions and do not have adequate access to financial capital. As a result they have high debt equity ratios. Presently, there is no reliable mechanism in the country for meeting the equity requirements of MFIs. As you know, the Micro Finance Development Fund (MFDF), set up with NABARD, has been augmented and re-designated as the Micro Finance Development Equity Fund (MFDEF). This fund is expected to play a vital role in meeting the equity needs of MFIs. Borrowings: In comparison with earlier years, MFIs are now finding it relatively easier to raise loan funds from banks. This change came after the year 2000, when RBI allowed banks to lend to MFIs and treat such lending as part of their priority sector-funding obligations. Private sector banks have since designed innovative products such as the Bank Partnership Model to fund. Source: Issues in Sustainability of MFIs, Jindal & Sharma. Top 14 Microfinance Institutions in India by Growth of Number of active Borrowers. | P a g e 28
  • 29.
    B. Problems forAlternative Micro-Finance Institutions: The main aim with which the alternative MFIs have come up is to bridge the increasing gap between the demand and supply. A vast majority of them set up as NGOs for getting access to funds as, the existing practices of mainstream financing institutions such as SIDBI and NABARD and even of the institutions specially funding alternatives, such RMK and FWWB, is to fund only NGOs, or NGO promoted SHGs. As a result, the largest incentive to enter such services remains through the nonprofit route. The alternative finance institutions also have not been fully successful in reaching the needy. There are many reasons for this: 1. Financial problems leading to setting up of inappropriate legal structures. 2. Lack of commercial orientation. 3. Lack of proper governance and accountability. 4. Isolated and scattered. C. Risk: This looks at the quality of their loan portfolio measured as the percent of the portfolio at risk greater than 30 days. And return, which is measured as a combination of return on equity and return on assets. From this above table we can notice that the Risk of companies is measured as the percentage of Portfolio at Risk (PAR) which means and returns is measured as a combination of ROA and ROE. Return on Assets (ROA): A Return on Assets is an indication of how well an MFI is managing its asset base to maximize its profits. The ratio does not evaluate the source of the asset base – whether through debt or equity, but simply the return of the portfolio and other revenue generated from investments and operations. A return on assets should be positive. There is a positive relationship between Return on Assets and the Portfolio to Assets ratio discussed in the next section. MFIs that maintain most of their assets in the loan portfolio tend to break even sooner, and generate higher returns on their assets; provided the loan portfolio performs well and other costs are also controlled. Return on Assets = Net Operating Income – Taxes____ Average Assets Trend: An increasing Return on Assets is positive. Return on Assets (ROA) indicates how well an MFI is managing its assets to optimize its profitability. The ratio includes not only the return on the portfolio, but also all other revenue generated from investments and other operating activities. From the above list we can notice that, there are seven companies of India in top 50 companies in the world. There is a huge potential for India to grow in this sector, because out of total 500 million poor people from all over the world, who is getting beneficial from the micro finance institutions, 80 to 90 million are from India only. So there is still a huge market and opportunities in this segment. The total loan that the MFI‘s had provided to the poor people in India crosses Rs 24 billion till October 08. And this is only 40% of the total poor. If this turns into 100%, then we will see the new face of India. | P a g e 29
  • 30.
    Return on Equity:A Return on Equity is probably one of the most important profitability indicators for commercial banks and MFIs, particularly in comparison with other institutions. The return is measured only in relation to what the MFI has built from operating surpluses, or what it has generated through donations or other contributed sources. The shareholders of a for-profit MFI or bank, is very interested in this ratio, as it is a measure of their investment choice, and its ability to pay dividends. Increasing equity also strengthens the MFI’s capital structure and its ability to leverage debt financing. As markets mature and competition increases, Return on Equity may level off and maintain a positive position without increasing dramatically or at all. Return on Equity = Net Operating Income – Taxes____ Average Equity Trend: An increasing Return on Equity is positive. H. Risk Management: Risk management is a discipline for dealing with the possibility that some future event will cause harm. It provides strategies, techniques, and an approach to recognizing and confronting any threat faced by an organization in fulfilling its mission. Risk management may be as uncomplicated as asking and answering three basic questions: Major Risks to Microfinance Institutions: Financial Risks Operational Risks Strategic Risk Credit Risk Transaction risk Portfolio risk Liquidity Risk Market Risk Interest rate risk Foreign exchange risk Investment portfolio risk Transaction Risk Human resources Risk Information & technology Risk Fraud (Integrity) Risk Legal & Compliance Risk Governance Risk Ineffective oversight Poor governance structure Reputation Risk External Business Risks Event risk Sources: - www. Scribd.com This are the most significant risks (with the most potentially damaging consequences for the MFI), how they interact, and current challenges faced by MFIs. a. Financial Risks: Most MFIs focus on financial risks, including credit, liquidity, Interest rate, and investment risks. Mentioned under are the risks which are very critical for the MFI‘s. 1. Credit risk: Credit risk, the most frequently addressed risk for MFIs, is the risk to earnings or capital due to borrowers’ late and non-payment of loan obligations. Credit risk encompasses both the loss of income resulting from the MFI‘s inability to collect anticipated interest earnings as well as the loss of principle resulting from loan defaults. Credit risk includes both transaction risk and portfolio risk. | P a g e 30
  • 31.
    2. Transaction risk:Transaction risk refers to the risk within individual loans. MFIs mitigate transaction risk through borrower screening techniques, underwriting criteria, and quality procedure for loan disbursement, monitoring, and collection. 3. Portfolio risk: Portfolio risk refers to the risk inherent in the composition of the overall loan portfolio. Policies on diversification, maximum loan size, types of loans, and loan structures lessen the portfolio risk. 4. Liquidity risk: Liquidity risk is the ―risk that an MFI cannot meet its obligations on a timely basis Liquidity risk usually arises from management‘s inability to adequately anticipate and plan for changes in funding sources and cash needs. Efficient Liquidity Management requires maintaining sufficient cash reserves on hand (to meet client withdrawals, disburse loans and fund unexpected cash shortages) while also investing as many funds as possible to maximize earnings. Liquidity management is an ongoing effort to strike a balance between having too much cash and too little cash. 5. Interest rate risk: Interest rate risk is the risk of financial loss from changes in market interest rates. The greatest interest rate risk occurs when the cost of funds goes up faster than the financial institution can or is willing to adjust its lending rates. Manage interest rate risk: To reduce the mismatch between short-term variable rate liabilities and long-term fixed rate loans, managers may refinance some of the short-term borrowings with long-term fixed rate borrowings. This might include offering one and two-year term deposits as a product and borrowing five to 10 year funds from other sources. Such a step reduces interest rate risk and liquidity risk, even if the MFI pays a slightly higher rate on those funding sources. To boost profitability, MFIs may purposely ―mismatch assets and liabilities in anticipation of changes in interest rates. If the asset liability managers think interest rates will fall in the near future, they may decide to make more long-term loans at existing fixed rates, and shorten the term of the MFI‘s liabilities. By lending long and borrowing short, the MFI can take advantage of the cheaper funding in the future, while locking in the higher interest rates on the asset side. In this case, the MFI has increased the interest rate risk in the hope of improving the profitability of the bank. b. Operational Risks: Operational risk arises from human or computer error within daily service or product delivery. This risk includes the potential that inadequate technology and information systems, operational problems, insufficient human resources, or breaches of integrity (i.e. fraud) will result in unexpected losses. Two types of operational risk: transaction risk and fraud risk: 1. Transaction risk: Transaction risk is particularly high for MFIs that handle a high volume of small transactions daily. Since MFIs make many small, short-term loans, this same degree of cross-checking is not cost-effective, so there are more opportunities for error and fraud. As more MFIs offer additional financial products, including savings and insurance, the risks multiply and should be carefully analyzed as MFIs expand those activities 2. Fraud risk: Fraud risk is the risk of loss of earnings or capital as a result of intentional deception by an employee or client. The most common type of fraud in an MFI is the direct theft of funds by loan officers or other branch staff. Other forms of fraudulent activities include the creation of misleading financial statements, bribes etc. Minimize fraud risk: To introduced an education campaign to encourage clients to speak out against corrupt staff and group leaders. This standardized all loan policies and procedures so that the staff cannot make any decision outside the regulations. To Established an inspection unit that performs random operational checks. | P a g e 31
  • 32.
    c. Strategic Risks:Strategic risks include internal risks like those from adverse business decisions or improper implementation of those decisions, poor leadership, or ineffective governance and oversight, as well as external risks, such as changes in the business or competitive environment. This section focuses on two critical strategic risks: Governance Risk, Business Environment Risk. 1. Governance risk: Governance risk is the risk of having an inadequate structure or body to make effective decisions. The Financial crisis, described above illustrates the dangers of poor governance that nearly resulted in the failure of that institution. 2. External business environment risk: Business environment risk refers to the inherent risks of the MFI‘s business activity and the external business environment. To minimize business risk, the microfinance institution must react to changes in the external business environment to take advantage of opportunities, to respond to competition, and to maintain a good public reputation. MFI manage their repayment and risk management: Risk is an integral part of financial services. When financial institutions issue loans, there is a risk of borrower default. When banks collect deposits and on-lend them to other clients (i.e. conduct financial intermediation), they put clients’ savings at risk. Most MFIS‘s provides the loans without or with smaller portion of deposit or, so for them repayment of interest or principal is very risky. All MFI‘s face risks that they must manage efficiently and effectively to be successful. When poorly managed risks begin to result in financial losses, donors, investors, lenders, borrowers and savers tend to lose confidence in the organization and funds begin to dry up. When funds dry up, an MFI is not able to meet its social objective of providing services to the poor and quickly goes out of business. d. Benefit of Risk Management: Early warning system for potential problems: A systematic process for evaluating and measuring risk identifies problems early on, before they become larger problems or drain management time and resources. Less time fixing problems means more time for production and growth. Better information on potential consequences, both positive and negative. A proactive and forward-thinking organizational culture will help managers identify and assess new market opportunities, foster continuous improvement of existing operations, and more effectively performance incentives with the organization‘s strategic goals. Encourages cost-effective decision- making and more efficient use of resources. e. Interest Rates: Most MFI’s financially sustainable by charging interest rates that are high enough to cover all their costs. Four key factors determine these rates: •The cost of funds. •The MFI's operating expenses. •Loan losses. •And profits needed to expand their capital base and fund expected future growth. There are three kinds of costs the MFI has to cover when it makes micro loans: •The cost of the money that it lends. •The cost of loan defaults. •Transaction and Operating cost. For instance, MFI lends is 10 percent, and it experiences defaults of 1 percent of the amount lent, then total Rs 11 for a loan of Rs 100, and Rs 55 for a loan of Rs 500. And the third cost i.e. transaction cost. The interest rates are deregulated not only for private MFIs but also for formal baking sector. In the context of softening of interest rates in the formal banking sector, the comparatively higher interest rate (12 to 24 per cent per annum) charged by the MFIs has become a contentious issue. The high interest rate collected by the MFIs from their poor clients is perceived as exploitative. It is argued that raising interest rates too high could undermine the social and economic impact on poor clients. Since most MFIs have lower business volumes, their transaction costs are far higher than that of the formal banking channels. The high cost structure of MFIs would affect their sustainability in the long run. | P a g e 32
  • 33.
    MFI being criticizedbecause of high interest rate:Most MFI‘s financially sustainable by charging interest rates that are high enough to cover all their costs. The problem is that the administrative costs are inevitably higher for tiny micro lending than for normal bank lending. As a result, interest rates in sustainable microfinance institutions (MFIs) are substantially higher than the rates charged on normal bank loans. Four key factors determine these rates: 1. The cost of funds, 2. the MFI's operating expenses, 3. Loan losses, 4. And profits needed to expand their capital base and fund expected future growth. Formula to decide the interest rate is: R = AE + LL + CF + K - II 1– LL Where AE is administrative expenses, LL is loan losses, CF is the cost of funds, K is the desired Capitalization rate and II is investment income. Example: Suppose that the transaction cost is Rs 15 per loan and that the loans are for one year. To break even on the Rs 500 loan, the MFI would need to collect interest of Rs 50 + Rs 5 + Rs 15 = Rs 70, which represents an annual interest rate of 13 percent. To break even on the Rs 100 loan, the MFI would need to collect interest of Rs 10 +Rs 1 + Rs 15 = Rs 26, which is an interest rate of 26 percent. f. SWOT Analysis: SWOT stands for Strength, Weakness, Opportunity, and Threat. Strength • Helped in reducing the poverty: The main aim of Micro Finance is to provide the loan to the individuals who are below the poverty line and cannot able to access from the commercial banks. As we know that Indian, more than 350 million people in India are below the poverty and for them the Micro Finance is more than the life. By providing small loans to this people Micro finance helps in reducing the poverty. • Huge networking available: For MFIs and for borrower, both the huge network is there. In India there are many more than 350 million who are below the poverty line, so for MFIs there is a huge demand and network of people. And for borrower there are many small and medium size MFIs are available in even remote areas. Weakness • Not properly regulated: In India the Rules and Regulation of Micro Finance Institutions are not regulated properly. In the absent of the rules and regulation there would be high case of credit risk and defaults. In the shed of the proper rules and regulation the Micro finance can function properly and efficiently. • High number of people access to informal sources: According to the World Bank report 80% of the Indian poor can‘t access to formal source and therefore they depend on the informal sources for their borrowing and that informal charges 40 to 120% p.a. • Concentrating on few people only: India is considered as the second fastest developing country after China, with GDP over 8.5% from the past 5 years. But this all interesting figures are just because of few people. India‘s 70% of the population lives in rural area, and that portion is not fully touched. Opportunity • Huge demand and supply gap: There is a huge demand and supply gap among the borrowers and issuers. In India around 350 million of the people are poor and only few MFIs there to serving them. | P a g e 33
  • 34.
    There is hugeopportunity for the MFIs to serve the poor people and increase their living standard. The annual demand of Micro loans is nearly Rs 60,000 crore and only 5456 crore are disbursed to the borrower.( April 09) Employment Opportunity: Micro Finance helps the poor people by not only providing them with loan but also helps them in their business; educate them and their children etc. So in this Micro Finance helping in increase the employment opportunity for them and for the society. • Huge Untapped Market: India‘s total population is more than 1000 million and out of 350 million is living below poverty line. So there is a huge opportunity for the MFIs to meet the demand of that unsaved customers and Micro Finance should not leave any stones unturned to grab the untapped market. • Opportunity for Pvt. Banks: Many Pvt. Banks are shying away from to serve the people are unable to access big loans, because of the high intervention of the Govt. but the door open for the Pvt. Players to get entry and with flexible rules Pvt. Banks are attracting towards this segment. Threat • High Competition: This is a serious threat for the Micro Finance industry, because as the more players will come in the market, their competition will rise , and we know that the MFIs has the high transaction cost and after entrant of the new players there transaction cost will rise further, so this would be serious threat. • Neophyte Industry: Basically Micro Finance is not a new concept in India, but that was all by informal sources. But the formal source of finance through Micro Finance is novice, and the rules are also not properly placed for it. • Over involvement of Govt.: This is the biggest that threat that many MFIs are facing. Because the excess of anything is injurious, so in the same way the excess involvement of Govt. is a serious threat for the MFIs. Excess involvement definition is like waive of loans, make new rules for their personal benefit etc. 13. Micro-Finance Accounting and Management Information Systems The basic components of an accounting system are fairly universal and applicable to all org Source documents form the basis of all transactions. A Chart of Accounts is a numbered system that is structured to Classify and organize transactions by account. The journals cash journals, general journals, or bank journals record each and every transactions or adjustment. They are summarized monthly, cross-totaled and posted to the general ledger. The general ledger holds a record for each account in the Chart of Accounts. It accumulates the totals posted from the journals to provide monthly and annual revenue and expenses for reporting periods. It accumulates all the accounts of the Balance Sheet. These accounting records and processes form the basis of all accounting systems. Most MFIs choose computerized. The following diagram illustrates a “generic” financial management information system in a microfinance institution, whether its clients are individuals, Self Help Groups, Solidarity Groups, or Joint Liability Groups, and regardless of its legal structure or registration. The accounting system follows the usual flow from transaction to the parathion of financial statements. One of the most distinctive aspects of the accounting system for microfinance institutions is that financial and operational activity must be tracked by Branch. Loan information should also be tracked by Credit Officer, by product and by area if needed. This is critical for internal management & monitoring. Another distinctive aspect of accounting for MFIs is that the loan tracking system for client transactions acts as a subsidiary ledger. Client transactions must be entered into both systems, but can be summarized in the accounting general ledger. Some loan tracking systems are manual, but it is a huge challenge to handle a large number of clients, produce reports &age loans with great efficiency in a manual system. Most MFIs prefer automated systems, particularly loan tracking systems that are integrated with, and linked to a general ledger. The following diagram shows the connection between the two systems. | P a g e 34
  • 35.
    Accounting System andClient Portfolio System (MIS) Microfinance The MFI financial management systems illustrated dose not operates in a vacuum. There are four distinct areas that guide & govern a well-managed & effective financial system. A. Portfolio Report: Is it a number reflecting a period of time (e.g. the Income Statement, and some numbers from the Portfolio Report)? Is the number reflective of information from a point in time – as from the Balance Sheet? When Income Statement numbers or any number reflecting a period of activity is used to calculate a ratio, the second component of the ratio must also reflect a period of activity. Therefore, some of the ratio components take the average of Balance Sheet numbers. Remember to note these distinctions in the ratio calculations. *14 MFI in India Growth of Gross Loan Portfolio | P a g e 35
  • 36.
    B. Asset andLiability Management Yield = Cash Received from Interest, Fees and Commissions on Loan Portfolio___ Average Gross Loan Portfolio Trend: An increasing yield is positive although it will level off as it nears the effective interest rate. a. Basic Financial Management and Ratio Analysis for MFIs: MFI stakeholders expect MFI senior managers to ensure that strong and adequate financial systems are in place in the MFI. Therefore, it is essential that MFI managers have a solid understanding and appreciation of the financial and accounting systems. The Basic Financial Management and Ratio Analysis for MFIs offer a practical training in basic financial management and ratio analysis for MFIs. It provides an overview of the key aspects of accounting in microfinance institutions describes the primary financial statements and portfolio reports of MFIs and describes the commonly accepted financial ratios used for monitoring, reporting and measuring MFI performance. Performance ratios cover four general areas of MFI operations: sustainability or profitability, asset and liability management, portfolio quality and productivity and efficiency. Its helps develop clarity on the need of the different financial statements, the relation between them. The training helps develop skills to analyze these statements and calculate different ratios which will give the correct picture on the financial health of the organization. This is done through supporting documents, diagrammatic representations, and exercises. Financial ratios are useful indicators of a firm's performance and financial situation. Financial ratios can be used to analyze trends and to compare the firm's financials to those of other firms. b. List of MFI’s and their key Ratios: Liquidity Ratios These ratios actually show the relationship of a firm‘s cash and other current assets to its current liabilities. Two ratios are discussed under Liquidity ratios. They are: 1. Current ratio 2. Quick/ Acid Test ratio. 1. Current ratio: This ratio indicates the extent to which current liabilities are covered by those assets expected to be converted to cash in the near future. Current assets normally include cash, marketable securities, accounts receivables, and inventories. Current liabilities consist of accounts payable, short-term notes payable, current maturities of long-term debt, accrued taxes, and other accrued expenses (principally wages). Current Ratio=Current Assets/Current Liabilities. | P a g e 36
  • 37.
    Cost of FundsRatio Cost of Funds = Financial Expense on Funding Liabilities (Average Deposits + Average Borrowings) Trend: The Cost of Funds may indicate a level of maturity of the MFI. A decreasing Cost of Funds ratio is generally positive. When Financial Expenses are adjusted to include free or subsidized funding, the ratio will show the actual financial cost of funds needed to fund or capitalize the MFI. Debt to Equity Debt/Equity = Liabilities____ Equity Trend: An increasing debt/equity ratio indicates the MFI’s capacity to attract debt funding based on its capital strength of its own equity. Too low a ratio might indicate that the MFI is not maximizing its equity base. Too high a factor may be risky for investors, and may spell cash flow challenges during difficult times Liquid Ratio Liquid Ratio = Cash + Trade Investments_____ (Demand Deposits + short-term Time Deposits + Short-term Borrowings + Interest Payable on Funding Liabilities + Accounts Payable And other Short-term Liabilities) Trend: No single ratio or trend provides the “correct” or “adequate” means to monitor cash levels. Managers must have clear policies in place to ensure that cash is available when needed for all MFI operations and activities Banking requirements and risk tolerance will affect the ratio... Risk Coverage Ratio Risk Coverage Ratio = ______Allowance for Loan Losses______ Portfolio at Risk over 30 days Trend: A fairly constant, stable ratio is desired. Sudden changes usually indicate a deterioration or improvement in portfolio quality or an excess or shortage in the Allowance for Loan Losses account. c. Capacity of MFIs: It is now recognized that widening and deepening the outreach of the poor through MFIs has both social and commercial dimensions. Since the sustainability of MFIs and their clients complement each other, it follows that building up the capacities of the MFIs and their primary stakeholders are pre-conditions for the successful delivery of flexible, client responsive and innovative microfinance services to the poor. Here, innovations are important both of social intermediation, strategic linkages and new approaches centered on the livelihood issues surrounding the poor, and the re-engineering of the financial products offered by them as in the case of the Bank Partnership model. 1. Bank Partnership Model: This model is an innovative way of financing MFIs. The bank is the lender and the MFI acts as an agent for handling items of work relating to credit monitoring, supervision and recovery. In other words, the MFI acts as an agent and takes care of all relationships with the client, from first contact to final repayment. | P a g e 37
  • 38.
    The model hasthe potential to significantly increase the amount of funding that MFIs can leverage on a relatively small equity base. A sub - variation of this model is where the MFI, as an NBFC, holds the individual loans on its books for a while before securitizing them and selling them to the bank. Such refinancing through securitization enables the MFI enlarged funding access. If the MFI fulfils the “true sale” criteria, the exposure of the bank is treated as being to the individual borrower and the prudential exposure norms do not then inhibit such funding of MFIs by commercial banks through the securitization structure. 2. Banking Correspondents: The proposal of “banking correspondents” could take this model a step further extending it to savings. It would allow MFIs to collect savings deposits from the poor on behalf of the bank. It would use the ability of the MFI to get close to poor clients while relying on the financial strength of the bank to safeguard the deposits. Currently, RBI regulations do not allow banks to employ agents for liability - i.e. deposit - products. This regulation evolved at a time when there were genuine fears that fly-by-night agents purporting to act on behalf of banks in which the people have confidence could mobilize savings of gullible public and then vanish with them. It remains to be seen whether the mechanics of such relationships can be worked out in a way that minimizes the risk of misuse. 3. Service Company Model: In this context, the Service Company Model developed by ACCION and used in some of the Latin American Countries is interesting. The model may hold significant interest for state owned banks and private banks with large branch networks. Under this model, the bank forms its own MFI, perhaps as an NBFC, and then works hand in hand with that MFI to extend loans and other services. On paper, the model is similar to the partnership model: the MFI originates. 4. MFI Model: Under this model, the bank forms its own MFI, perhaps as an NBFC, and then works hand in hand with that MFI to extend loans and other services. On paper, the model is similar to the partnership model: the MFI originates the loans and the bank books them. But in fact, this model has two very different and interesting operational features: (a) The MFI uses the branch network of the bank as its outlets to reach clients. This allows the client to be reached at lower cost than in the case of a stand–alone MFI. In case of banks which have large branch networks, it also allows rapid scale up. In the partnership model, MFIs may contract with many banks in an arms length relationship. In the service company model, the MFI works specifically for the bank and develops an intensive operational cooperation between them to their mutual advantage. (b) The Partnership model uses both the financial and infrastructure strength of the bank to create lower cost and faster growth. The Service Company Model has the potential to take the burden of overseeing microfinance operations off the management of the bank and put it in the hands of MFI managers who are focused on microfinance to introduce additional products, such as individual loans for SHG graduates, remittances and so on without disrupting bank operations and provide a more advantageous cost structure for microfinance. MFIs are an extremely heterogeneous group comprising NBFCs, societies, trusts and cooperatives. They are provided financial support from external donors and apex institutions including the Rashtriya Mahila Kosh (RMK), SIDBI Foundation for micro-credit and NABARD and employ a variety of ways for credit delivery. | P a g e 38
  • 39.
    Since 2000, commercialbanks including Regional Rural Banks have been providing funds to MFIs for on lending to poor clients. Though initially, only a handful of NGOs were “into” financial intermediation using a variety of delivery methods, their numbers have increased considerably today. While there is no published data on private MFIs operating in the country, the number of MFIs is estimated to be around 800. 5. For NGOs Model: There are a large number of NGOs that have undertaken the task of financial intermediation. Majority of these NGOs are registered as Trust or Society. Many NGOs have also helped SHGs to organize themselves into federations and these federations are registered as Trusts or Societies. Many of these federations are performing non-financial and financial functions like social and capacity building activities, facilitate training of SHGs, undertake internal audit, promote new groups, and some of these federations are engaged in financial intermediation. The NGO MFI varies significantly in their size, philosophy and approach. Therefore these NGOs are structurally not the right type of institutions for undertaking financial intermediation activities, as the byelaws of these institutions are generally restrictive in allowing any commercial operations. These organizations by their charter are non-profit organizations and as a result face several problems in borrowing funds from higher financial institutions. The NGO MFIs, which are large in number, are still outside the purview of any financial regulation. These are the institutions for which policy and regulatory framework would need to be established. Along with developing saving and credit facilities, the NGOs engage in: (1) Providing Basic Education. (2) Developing a sense of Health and Hygiene. (3) Encourage family planning. (4) Creating Awareness about environment protection. (5)Most important, nurturing an environment of gender equality. These activities are the rudiments of sustained economic development. Basically, the MFIs in India are of three categories: (i) Not for profit MFI, which include the NGOs? (ii) Mutual Benefit MFIs, which include mutually-aided co-operative credit. (iii) For Profit MFIs, which include the Non-Banking Financial Companies (NBFC)? 6. Non-Profit Companies as MFIs: Many NGOs felt that combining financial intermediation with their core competency activity of social intermediation is not the right path. It was felt that a financial institution including a company set up for this purpose better does banking function. Further, if MFIs are to demonstrate that banking with the poor is indeed profitable and sustainable, it has to function as a distinct institution so that cross subsidization can be avoided. On account of these factors, NGO MFIs are of late setting up a separate Non-Profit Companies for their micro finance operations. The MFI is prohibited from paying any dividend to its members. In terms of Reserve Bank of India’s Notification dated 13 January 2000, relevant provisions of RBI Act, 1934 as applicable to NBFCs will not apply for NBFCs . | P a g e 39
  • 40.
    (i) licensed underSection 25 of Companies Act, 1956, (ii) providing credit not exceeding Rs. 50,000 ($1112) for a business enterprise and Rs. 1, 25,000 ($2778) for meeting the cost of a dwelling unit to any poor person, and, (iii) not accepting public deposits 7. Mutual Benefit MFIs: The State Cooperative Acts did not provide for an enabling framework for emergence of business enterprises owned, managed and controlled by the members for their own development. Several State Governments therefore enacted the Mutually Aided Co- operative Societies (MACS) Act for enabling promotion of self-reliant and vibrant co-operative Societies based on thrift and self-help. MACS enjoy the advantages of operational freedom and virtually no interference from government because of the provision in the Act that societies under the Act cannot accept share capital or loan from the State Government. Many of the SHG federations, promoted by NGOs and development agencies of the State Government, have been registered as MACS. Reserve Bank of India, even though they may be providing financial service to its members, does not regulate MACS. 8. For Profit MFIs:Non Banking Financial Companies (NBFC) are companies registered under Companies Act, 1956 and regulated by Reserve Bank of India. Earlier, NBFCs were not regulated by RBI but in 1997 it was made obligatory for NBFCs to apply to RBI for a certificate of registration and for this certificate NBFCs were to have minimum Net Owned funds of Rs 25 lakhs and this amount has been gradually increased. RBI introduced a new regulatory framework for those NBFCs who want to accept public deposits. All the NBFCs accepting public deposits are subjected to capital adequacy requirements and prudential norms. There are only a few MFIs in the country that are registered as NBFCs. Many MFIs view NBFCs more preferred legal form and are aspiring to be NBFCs but they are finding it difficult to meet the requirements stipulated by RBI. The number of NBFCs having exclusive focus on MF is negligible. 14. Capital Requirements NGO-MFIs, non-profit companies’ MFIs, and mutual benefit MFIs are regulated by the specific act in which they are registered and not by the Reserve Bank of India. These are therefore not subjected to minimum capital requirements, prudential norms etc. NGO MFIs to become NBFCs are required to have a minimum entry capital requirement of Rs. 20 million ($ 0.5 million). As regards prudential norms, NBFCs are required to achieve capital adequacy of 12% and to maintain liquid assets of 15% on public deposits. A. Foreign Investment: Foreign investment by way of equity is permitted in NBFC MFIs subject to a minimum investment of $500,000. In view of the minimum level of investment, only two NBFCs are reported to have been able to raise the foreign investment. However, a large number of NGOs in the development - empowerment are receiving foreign fund by way of grants. At present, over Rs.40, 000 million ($ 889 million) every year flows into India to NGOs for a whole range of activities including microfinance. In a way, foreign donors have facilitated the entry of NGOs into micro finance operations through their grant assistance. B. Deposit Mobilization: Not for profit MFIs are barred, by the Reserve Bank of India, from mobilizing any type of savings. Mutual benefit MFIs can accept savings from their members. Only rated NBFC MFIs rated by approved credit rating agencies are permitted to accept deposits. The quantum of deposits that could be raised is linked to their net owned funds. | P a g e 40
  • 41.
    C. Borrowings: Initially, bulkof the funds required by MFIs for on lending to their clients was met by apex institutions like National Bank for Agriculture and Rural Development, Small Industries Development Bank Of India, and, Rashtiya Mahila Kosh. In order to widen the range of lending institutions to MFIs, the Reserve Bank of India has roped in Commercial Banks and Regional Rural Banks to extend credit facilities to MFIs since February 2000. Both public and private banks in the commercial sector have extended sizeable loans to MFIs at interest rate ranging from 8 to 11 per cent per annum. Banks have been given operational freedom to prescribe their own lending norms keeping in view the ground realities. The intention is to augment flow of micro credit through the conduit of MFIs. In regard to external commercial borrowings (ECB) by MFIs, not-for-profit MFIs are not permitted to raise ECB. The current policy effective from 31 January 2004, allows only corporate registered under the Companies Act to access ECB for permitted end use in order to enable them to become globally competitive players. D. Interest Rates: The interest rates are deregulated not only for private MFIs but also for formal baking sector. In the context of softening of interest rates in the formal banking sector, the comparatively higher interest rate (12 to 24 per cent per annum) charged by the MFIs has become a contentious issue. The high interest rate collected by the MFIs from their poor clients is perceived as exploitative. It is argued that raising interest rates too high could undermine the social and economic impact on poor clients. Since most MFIs have lower business volumes, their transaction costs are far higher than that of the formal banking channels. The high cost structure of MFIs would affect their sustainability in the long run. E. Collateral requirements: All the legal forms of MFIs have the freedom to waive physical collateral requirements from their clients. The credit policy guidelines of the RBI allow even the formal banks not to insist on any type of collateral and margin requirement for loans up to Rs 50,000 ($1100). Regulation & Supervision: India has a large number of MFIs varying significantly in size, outreach and credit delivery methodologies. Presently, there is no regulatory mechanism in place for MFIs except for those that are registered as NBFCs. As a result, MFIs are not required to follow standard rule and it has allowed many MFIs to be innovative in its approach particularly in designing new products and processes. But the flip side is that the management and governance of MFIs generally remains weak, as there is no compulsion to adopt widely accepted systems, procedures and standards. Because the sector is unregulated, not much is known about their internal health. Following Committees have examined the road map for regulation and supervision of MFIs: Task Force (appointed by NABARD) Report on Regulatory and Supervision Framework for MFIs, 1999. (Kindly see publications Section for a complete report Working Group (constituted by Government of India) on Legal & Regulation of MFIs, 2002 Informal Groups (appointed by RBI) on Micro Finance which studied issues relating to (i) Structure &Sustainability, (ii) Funding (iii) Regulations and (iv) Capacity Building, 2003 | P a g e 41
  • 42.
    Advisory Committee (appointedby RBI) on flow of credit to agriculture and related activities from the Banking System, 2004. The Committee observed that while a few of the MFIs have reached significant scales of outreach, the MFI sector as a whole is still in evolving phase as is reflected in wide debates ranging around (i) desirability of NGOs taking up financial intermediation, (ii) unproven financial and organizational sustainability of the model, (iii) high transaction costs leading to higher rates of interest being charged to the poor clients, (iv) absence of commonly agreed performance, accounting and governance standards, (v) heavy expectations of low cost funds, including equity and the start up costs, etc. The current debate on development of a regulatory system for the MFIs focuses on three stages. Stage one - to make the MFIs appreciate the need for certain common performance standards, stage two - making it mandatory for the MFIs to get registered with identified or designated institutions and stage three - to encourage development of network of MFIs which could function as quasi Self-Regulatory Organizations (SROs) at a later date or identifying a suitable organization to handle the regulatory arrangements. The Committee recommended that while the MFIs may continue to work as wholesalers of microcredit by entering into tie-ups with banks and apex development institutions, more experimentation have to be done to satisfy about the sustainability of the MFI model. Such experimentation needs to be encouraged in areas where banks are still not meeting adequate credit demand of the rural poor. In regard to offering thrift products, the Committee felt that, while the NGO-MFIs can continue to extend micro credit services to their clients, they could play an important role in facilitating access of their clients to savings services from the regulated banks. As regards allowing NGO-MFIs to access deposits from public / clients, the Committee considers that in view of the need to protect the interests of depositors, they may not be permitted to accept public deposits unless they comply with the extant regulatory framework of the Reserve Bank of India. As no depositors' interest is involved where they do not accept public deposits, the Reserve Bank of India need not regulate MFIs. As regards the high interest rates being charged by the MFIs, the Committee felt that the lenders to MFIs may ensure that these institutions adopt a ‘cost-plus- reasonable-margin’ approach in determining the rates of interest on loans to clients. 15. Development Fund A. Micro Finance Development and Equity Fund (MFDEF) – Structure and Guidelines: During 2005-06, Government of India has decided to redesign ate the existing MFDF as microfinance Development and Equity Fund (MFDEF). It has also been decided to enhance the fund size from the existing Rs100 crore to Rs 200 crore. The additional amount of Rs 100 crore will be contributed by Reserve Bank of India, NABARD and the commercial banks in the same proportion as earlier (40:40:20). B. Objectives: The objective of the redesignated Fund is to facilitate and support the orderly growth of the microfinance sector through diverse modalities for enlarging the flow of financial services to the poor particularly for women and vulnerable sections of society consistent with sustainability. C. Activities to be supported from out of the MFDEF: | P a g e 42
  • 43.
    The Fund willbe utilized to support interventions to eligible institutions and stakeholders. The components of assistance will include, inter alia, the following purposes: a. Capacity Building: i) Training of SHGs and other groups for livelihood, skill up gradation and micro enterprise development. ii) Capacity building of staff of institutions involved in microfinance promotion such as Banks, NGOs, government departments, NABARD, etc. iii) Capacity building of MFIs. b. Funding Support: 1. Contributing equity/other forms of capital support to MFIs, service providers, etc. 2. Providing financial support for start-up and on-lending for microfinance activities. 3. Supporting Self Help Promotion initiatives of banks and other SHPIs. 4. Meeting on a selective basis the operational deficit of financial intermediary NGOs/MFIs at the start up stage. 5. Rating of MFIs and self regulation. c. MIS: 1. Supporting systems management in regard to MIS, accounting, internal controls, audits and impact assessment. 2. Building an appropriate data base and supporting development thereof. Regulatory & Supervisory Framework. 3. 3. Recommending regulatory and supervisory framework based on an on-going review. d. Studies & Publications: 1. Commissioning studies, consultancies, action research, evaluation studies, etc, relating to the sector. 2. Promoting seminars, conferences and other mechanisms for discussion and dissemination. 3. Granting support for research. 4. Documentation, Publication and dissemination of MF literature. 5. Any other activities recommended by the Advisory Board to Fund. e. Eligible Institutions: Following types of structures, community based organizations and institutions, would be eligible for support from the Fund: 1. Training: SHGs, CBOs, NGOs/VAs, Banks, MFIs, NABARD, Training Establishments, networks, service providers. 2. Funding support: NGOs/VAs, CBOs, MFIs, and Banks. | P a g e 43
  • 44.
    3. MIS: SHGs,NGOs/VAs, Banks, MFIs, NABARD. 4. Regulatory and Supervisory Framework: Banks, MFIs, SROs, NGOs /VAs / MFI Networks, NABARD. 5. Studies and Publications: Banks, MFIs, NABARD, Training and Research Organizations, Academic institutions and Universities. 6. Any other organization as may be decided by the Advisory Board from time to time. f. Mode of Assistance: Mode of assistance from the Fund will include the following: * Promotional support for training and other promotional measures. * Loans and advances including soft loans. * Revolving Fund Assistance (RFA) to NGOs/ MFIs. * Equity and quasi equity support to MFIs. * Administrative subsidies and grants. * Administering Charges. g. Advisory Body to MFDEF: The Advisory Board shall guide and render advice on the various aspects relating to the micro finance sector. The Board may determine its own procedures for day-to-day working including constitution of committees, task forces etc, for examination of various issues. The advisory board will meet at such intervals as deemed necessary but in any case once in a quarter to review the status and progress of outflow and to render policy advice in respect of orderly growth and development of the sector. 16. NABARD's Support to microfinance Institutions (MFIs) Realizing the importance of MFIs in the delivery of financial services to the poor and their potential for expansion of services in remote and lesser-banked areas, NABARD has been extending technical and fund support to this sector. Some of the concerns that necessitated NABARD to commence this support in 1993 were: 1) the need to provide timely credit to the poor in under banked regions and ii) to further improve the outreach of rural credit delivery system through alternate credit delivery mechanisms. NABARD's support is being provided to various forms of microfinance institutions covering MFIs, second tier MF lending institutions, Grameen bank replicators, NGO-MFIs, SHG Federations etc. NABARD provides loan funds in the form of Revolving Fund Assistance (RFA) to NGO-MFIs on a very selective basis. The RFA is generally provided for a period of 5 to 6 years and is necessarily to be used for on lending to mF clients (SHGs or individuals). In addition, the agencies are also sanctioned, on a case-to-case basis, grant assistance for partly meeting the salary of field level staff, infrastructure development and operational deficits during the initial years. Cumulatively, as at the end of June 2004, Rs 26.98 crore (Rs 269.80 million) has been sanctioned as RFA to 31 NGO-MFIs and Rs. 0.58 crore (Rs 5.8 million) has been sanctioned as grant to various NGOs. The amount excludes Rs 3.4 million sanctioned under SHG Post Office linkage programme in Tamilnadu. | P a g e 44
  • 45.
    During the year2003-04, loan support of Rs. 84 million was sanctioned to two agencies viz. 1) Friends of World Women Banking, India (Rs. 74 million) for on-lending to small NGOs & 2) Kalanjiam Development Financial Services-a section 25 company promoted by DHAN Foundation (Rs 10 million) for on lending to SHGs. NABARD also provides technical support in the form of capacity building of staff of MFIs and also bankers in appraisal of MFIs for providing wholesale resource support. Since 2002, training programmes on "Appraisal of MFIs" are being conducted through Bankers Institute of Rural Development (BIRD), Lucknow. These training programmes are intended to equip the stakeholders to appreciate the nuances in financing NGO-MFIs and also enhance the flow of loan able funds from mainstream financial Institutions like banks. Specially designed capacity building programmes are also being organized for Chief Executives & other staff of NGOs on promotion as well as managing of self help groups on a regular basis through our regional offices, in association with reputed resource NGOs & training establishments. 22. Business Model of KDS MFI A) Introduction: Kotalipara Development Society (KDS) is basically a NBFC (Non Banking Financial Company). They provide minimum loan of 1000 and maximum 40,000. MAS Finance is one of the blooming private MFI in the current era. They are having a sufficient amount of capital with them for their future growth. Kotalipara Development Society registered as a Society (NGO) under West Bengal Society Registration Act 1961 came into being in 1989 and was in 1991, K.D.S. is a Non-govt. Social Service Organization working in the field of Rural Development for the poor people. Community development and also poverty alleviation is the main focus of this Organization. K.D.S. is a multi service NGO having under taken interventions in the field of primary health care, education, Child right, mother & child health care, Control of Blindness, Vocational training, water harvesting environment conservation and Micro- credit. Although K.D.S. is basically based on the main principle of causing social- economic empowerment of the poor. B) KDS Vision: KDS' vision is to poverty alleviation, women empowerment & egalitarian Society free from exploitation and every body in this global life with humanity and prosperity. C) KDS Mission: KDS envision itself as a financially self sustainable Micro-finance Institution with a wide base of ownership. It is committed to strengthening the Socio-Economic status of the poor women in rural and urban areas by providing technical and financial services on continued basis for establishing their identity and self- image. It constantly endeavors by cost-effective Methods creating a culture of competence and excellence. D) Legal Status: Registered under Society Registration Act, of 1961. E) Objective: 1. Women Empowerment: KDS Believes that ―Women participation is the most effective instrument in bringing about change in their way of life both economic well-being and adoption of new practices in changing the socio-economic environment. In order to bring about women participation and their decision making and negotiating power about their rights in all walks in life. 2. Women Health: Health leads to prosperity. Low endowments, production possibilities, and exchange option for women from disadvantage section in rural marginalized the women; this marginalization often results in neglecting the health issues of women and children. | P a g e 45
  • 46.
    3. Women EconomicDevelopment: Our objective is to strengthen women‘s economic capacity as entrepreneurs/producers, off farm economy and traditional activities. KDS is committed to address factors leading to feminization of poverty and gender inequality. 4. Women and natural resources: Our observation is that women are most effective by degradation of natural resources. We are promoting environment awareness and natural resources conservation activities through women‘s participation at village level. F) Role and Function: *Helping in eradication of poverty. *Providing finance for the enlistment of the individuals. *Helps the borrower in establishing their business. G) ADDRESS: 1) Head Office Santa Nir, Noapara, Arabinda Pally Barasat, Kolkata—124 Dist-North 24 Parganas West Bengal, India Mobile : +91 033 32965569 Email Id : info@kdsmfi.org 2) Reg. Office: Pioneer Park (Mat) Barasat Dist-North 24 Parganas, Kolkata--124 West Bengal, India 3) Japan Office: P.O-355-0076 SHIMOKARAKO 1906, HIGASHI MATSUYAMA-SHI, SAITAMA-KEN, JAPAN TEL + FAX: (0081)493-252557 Tel: (0081)8035220930 5037728489, 7066789740 E-mail: baidyan@solid.ocn.ne.jp H) Micro-Finance Program: 1. KDS has been established in the year 1991. 2. Directly started implementing Micro-finance since 1997. 3. KDS provides financial Sustainable Development Approach for “Poverty Alleviation & Women Empowerment”. 4. Financial Services to the poor women, landless, Asset less. 5. Monthly family income not more than INR Rs.2500/- in rural INR Rs.3500 in urban. 6. 100% women and possesses not more than 50 decimal of land. 7. SHG Model is largely based on ASA, Bangladesh. 8. KDS provide small capital to medium entrepreneurs for expansion their business. Security Deposit KDS received 10% Security against Loan. b) KDS Field Operation: | P a g e 46
  • 47.
    Operations: -The organizationhas a three tier system at the field- Branch, Regions, Division; personnel associated with each tier are based at the Field. Branch: A Branch in the field is the centre of all actions. The branch serves as a residence for field staff (FO/BM) and an office unit from where activities of branch originate and are managed. The Branch Managers supervise the activities of the FOs and also administer branch operation. BMs hold regular meetings with their FOs for efficient branch operation. As a part of their regular monitoring. Branch Manager visits the borrower’s house regularly. Region: All the branches are distributed under 13 regions. Each region consists of 6-7 branches.Thirteen Regional Manager looks after all regions. The Regional Manager does not have any separate office and staff to conduct his/her work. The Regional Office is situated at the centre branch at a region. The Regional Manager regularly monitors the activities of a branch at least twice in a month. Division: There are 3 divisions. Each division consists of 4-5 regions. The Divisional Manager (DM) looks after a division. As a part of his monitoring process, he visits 12 branches in a month. His monitoring contains varied facts viz. supervision of Regional Manager work, study of Branch growth, fund plan and utilization and the like. Besides these there is one Operation Manager at the head for the smooth functioning of the field. Although Operation Manager is located at the head office, he plays a vital role in field operations. In fact, it is Mandatory for the Operation Manager to spend 2 weeks a month in the field. He is endowed with specific power and is capable of taking decision independently. Internal Audit: KDS has a team of 8 people (inclusive of the Manager Internal Audit) working under the internal audit section. Out of these 8 people, 2 of them are based at the head office and the rest 6 are based in the field each branch is audited every five six months. The Manager Internal Audit coordinates and supervised the activates of the Internal Auditors (I.A.). The I.A. submit their report to the Manager Internal Audit who is turn compiles/ consolidates the some and finally places it before the Chief Executive Directors. The Manager Internal Audit is directly accountable to the Chief Executive Director (CED). Once the CED goes through the report, the instructs the Implement Officer and the Operation Manager to take necessary steps it required. Around 15-20 branches are audited each month is KDS in certain cases, the auditors may be given instructions to conduct follow up audits. Audit is also conducted in the Logistics Department at the head office once a year. a) Microfinance Operation Structure: | P a g e 47 Program Associate NBFC
  • 48.
    c) MFI Port-FolioStatus Report: For the month ended 30th July- 2010 | P a g e 48
  • 49.
    No of branches88 No of village covered 2,383 No of active groups 6,349 No of members 97,111 No of active borrower 72,742 Amount of lone outstanding (in Rs.) 247,372,293 Cumulative no of lone disburse 299,512 Cumulative amount of lone disburse (in Rs.) 1,585,585,529 d) Methodology: Credit Delivery Methodology: Client/Borrower: *1% women, mostly land less & asset less. * SH. KDS follows ASA Modify Model. * 100G – 10-20 Members in a group. KDS developed and tested a sustainable credit model in West Bengal. The model is largely based on ASA, Bangladesh approach organizing the people of focused into groups, under the territory of particular branch of KDS. There are generally 10-20 members in a group, based in village. With an average number of 20 in each group. Each SHG members meets once in a week, at a fixed day, place and time. All the members are required to attend the weekly meeting and repay their installments. They are required to deposit their security and repay their loan installment. The SHG members take all decision regarding the number of the loaner and amount of loan to be given to any borrower in that SHG meeting. KDS provides collateral free loans to its members, Group liability is absent from KDS's credit program. It is not the group but the individual who is held responsible for delinquency. The Micro-credit services of KDS assist the group members to become economically self-sufficient Loan proposal are screened and approved by the SHG during their weekly meeting participation and group responsibility are the essential elements of the loan process. After approval the loan proposal is submitted to the branch office through field staff. The loan disburses to the borrower in cash in the branch office. The Micro-credit services of KDS assist the group members to become economically self-sufficient, Loan proposal are screened and approved by the SHG during their weekly meeting participation and group responsibility are the essential elements of the loan process. After approval the loan proposal is submitted to the branch office through field staff. The loan disburses to the borrower in cash in the branch office. Members have to wait only 8 weeks after their registration to get the 1st | P a g e 49
  • 50.
    loan. The installmentprocess is followed for repayment and the first installment is deposited with service charge is calculated flat on the principal of the loan. There is different size of small loan. It may be generally from Rs. 2000 to 15000/-. The duration of this loan is one year and 46 equal installments cover its repayment. e) KDS Microfinance Rules: 1) Rules of Loan: *Loans disburse 8 weeks after formation of the SHG. *90 % attendance in weekly meeting. * 1st installment after 7 days in equal weekly installment. * Last 3 installments can be repaid at a time. * Loan sanction by the BM. 2) Group Formation Rule: KDS start with formation of SHG through identifying of target poor women eligible for membership through informal village survey, 10-25 poor women are formed a self-half Group and their age 18-55 years. 1. Each of the group has three group leader President, Secretary & Cashier are responsible for collection, security deposit and loan repayments during the group meeting. 2. The SHG model is largely based on ASA Bangladesh. 3. Each of the group organizes weekly meeting in a fixed day, place and time. 4. Every member is required to attend the meeting. 5. SHG member take all the decision in the meeting. 3) Credit Rule: (i) Loan disburses 8 weeks after formation of the SHG. (ii) 90% attendance in weekly meeting. (iii) 1st installment after 7 days in equal weekly installment. (iv) Last 3 installment can be repaid at a time. (v) Loan sanction by the BM. | P a g e 50
  • 51.
    4) Products:1) KDShas 4 loan Products Loan term –IGA (SHG) 46 weeks Education loan 45 weeks Festival loan(Term) 12 weeks Repayment Charge Weekly Processing fees 1.00 % Insurance fees 1.50 % Interest Rate 15 % Education loan(Interest) 12.50 % 2) Insurance Product 1. KDS tie up with Life Insurance Company for Borrower insurance. 2. In case of untimely demise of Clients the successor of the expired Borrower will get the benefit of the Borrower insurance and the loan is exempted from repayment. 3. Health Insurance 4.Other Activities 5. Risk Fund 6.KDS receives 1%processing fees before loan disbursement. In case the Client’s husband expired in that case the client will get the benefit from the risk fund and the out standing loan is exempted from repayment. Loan Classified-purpose wise% Non farm enterprises loan - 52% Transport ----------------------- 26% Cottage Industry-------------- 10% Animal Husbandry-------------- 6% Agriculture -----------------------6% | P a g e 51
  • 52.
    e) Business Process: LoanPortfolio Security Deposit Rs. 6, 2731415 Cumulative no of loan Disbursed 143505 Amount of Loan Disbursed Rs. 52,0000000 No. of Active Borrowers 84458 Amount of Loan Outstanding Rs. 24,0000000 Average Loan Size 2837 Borrower per Loan Officer 140 Loan Amount Per Loan Officer Rs. 457065 Repayment Rate Rs. 457065 f) KDS Area Operation: SL No. Name of the Districts Number Of Block Number Of Branches Number Of Members 1. NADIA 9 30 17313 2. HOOGLY 16 12 5577 3. NORTH 24 PARGANAS 19 33 36055 4. SOUTH 24 PARGANAS 12 6 4146 5. BURDWAN 4 6 3187 6. HOWRAH 3 1 346 7. MURSHIDABAD 8 1 1902 8. KOLKATA 4 1 540 9. MALDA 1 1 424 West Bengal g) Operation Highlight Past 5 Years Activities: | P a g e 52
  • 53.
    h) KDS Lenders: 1.Axis Bank 2. United Bank of India 3. Friends of Women’s World Banking India (F.W.W.B.) 4. Small Industries Development Bank of India 5. West Bengal Backward Class Development Finance Corporation 6. West Bengal Minority Development Finance Corporation. 7. Rashtriya Mahila Kosh, (Department of Women and Child Development, govt. of India). 8. ICICI Bank. i) “Success Story” Geeta Paul Geeta Paul is a landless woman belonging to O.B.C. community who lives in the hamlet of 24 pgs (N) in West Bengal with her husband, Mr. Haripada Paul is also landless labour working in his self profession Pottery. Geeta and her husband lived on very heard life with their three children out of which two are school going. Geeta Paul herself found out the S.H.G. and Duttapukur Branch office of K.D.S. in her won village. There she was inspired by field organizer of K.D.S. to enlarge her Pottery business. She became please and interested to provide more fund from K.D.S. to her business. So she got a loan of Rs. 7000/- (seven thousand) to develop her tools for the same. Both her husband and she herself did the same in order to enlarge their business and got the best profit. After 40 weeks, they got another loan of Rs. 8000 (Eight thousand) while they got more profit. As a result they are passing the life in a peace with their children and keep up the social culture properly. She admires the K.D.S. for her development of business and her conjugal life. Loan Cycle Loan Amount Monthly Income 1st 7000 1800 2nd 8000 3000 – 4000 3rd 9000 4000 – 4500 4th 12000 4500 - 75000 | P a g e 53
  • 54.
    j) DIRECTOR’S Report Tothe members of KDS Micro credit Services private limited your Directors have pleasure in presenting Second Annual Report of your Company together with the Audited Statement of Accounts for the financial year ended 31st March 2009. 1) Financial Activities Sl. No. Particulars Year ended 31.03.08 Year ended 31.03.09 1. Total Income 617137.00 204681.00 2. Total Expenditure 540150.00 197296.00 3. Profit before Interest Depreciation & Tax 76987.00 7385.00 5. Depreciation 48567.00 3364.00 6. Profit Before Tax 76987.00 7385.00 8. Profit after Tax 34654.00 2660.00- 2) Business Activities Presently your company operates in one district in Kolkata in the state of West Bengal. The main activities of the company during the year were Micro Loans. The other relevant business parameters were as follows. Sl. No . Particulars Year ended 31.03.08 Year ended 31.03.07 1. Total No. of Member 547 599 2. Total No. Borrowers 450 324 3. Total amount of loan disbursed 5088000.00 2130000.00 4. Total No. amount of loan outstanding 1645526.00 1750435.00 | P a g e 54
  • 55.
    23. Success Factorsof Micro-Finance in India: Over the last ten years, successful experiences in providing finance to small entrepreneur and producers demonstrate that poor people, when given access to responsive and timely financial services at market rates, repay their loans and use the proceeds to increase their income and assets. This is not surprising since the only realistic alternative for them is to borrow from informal market at an interest much higher than market rates. Community banks, NGOs and grass root savings and credit groups around the world have shown that these microenterprise loans can be profitable for borrowers and for the lenders, making microfinance one of the most effective poverty reducing strategies. a. Problems for Alternative Micro-Finance Institutions The main aim with which the alternative MFIs have come up is to bridge the increasing gap between the demand and supply. A vast majority of them set up as NGOs for getting access to funds as, the existing practices of mainstream financing institutions such as SIDBI and NABARD and even of the institutions specially funding alternatives, such RMK and FWWB, is to fund only NGOs, or NGO promoted SHGs. As a result, the largest incentive to enter such services remains through the nonprofit route. The alternative finance institutions also have not been fully successful in reaching the needy. There are many reasons for this: *Financial problems leading to setting up of inappropriate legal structures. *Lack of commercial orientation. *Lack of proper governance and accountability. *Isolated and scattered. 24. Future of Micro Finance : Microfinance in India is in crisis because of the backlash against lenders in the southern state of Andhra Pradesh, the heart of the industry, where politicians have ordered borrowers not to repay their debts. The industry also faces an uncertain regulatory future with the state introducing new restrictions on lenders and Finance Minister Pranab Mukherjee saying last week he would formulate new rules to govern the industry once he receives a report from a committee of the Reserve Bank of India. Indian microfinance is poised for continued growth and high valuation but faces pressing challenges and opportunities that—left unaddressed—could negatively impact the long-term future of the industry. The industry needs to move past a single-minded focus on scale, expand the depth and breadth of products and services offered, and focus on the double bottom line and over indebtedness to effectively address the risks facing the industry. Estimated that in next five years, 65% of the poor people will have excess to MFIs. Many Pvt. Banks and Foreign Banks would enter this business segment, because of very low NPAs. Estimated that 5 % of the number of people below the poverty line will get reduced in the next 5 years.(World Bank report). | P a g e 55
  • 56.
    These agents contactseveral borrowers, thus expanding the reach of ICICI Bank at a low cost. Taking the FSC initiative further, ICICI Bank plans to provide farmers credit from sugar companies, seed companies, dairy companies, NGOs, micro-credit institutions and food processing industries. SIG has been involved in a project in the southern state of Tamil Nadu to find out how wireless technology can be applied in the development of low cost models of banking. Another plan to increase the reach in rural areas is to launch mobile ATM services. ICICI Bank branded trucks have started carrying ATMs through a number of villages. While these deaths are tragic, and the way that lenders are going about collecting payments is wrong, the root of the problem is not microfinance and not the interest rates. The problem lies in the way that MFI’s are going about their business. The system itself is sound, and but what must occur is a restricting of the employee base. If such abuse continues to persist, there will not be a future for microfinance. In order for a peaceful, progressive future, MFI’s must strictly enforce their lender policies, making sure to eliminate agent threats as mentioned in the WSJ. Thus, restrictions are not necessary, but a restructuring of the microfinance industry is in strong demand. It will only be until microfinance policy is solidified and agreed upon by the local and national legislatures that MFI’s regain the trust and reputation they once held as an institution of progress, not abuse. A) The Future: Microfinance expansion over the next decade can be expected to be an extension of what has been achieved so far while overcoming the hurdles that have been posing difficulty in effective microfinance operation and its expansion. There may be several participants in this process and their participation may be seen in the following forms. Existing microfinance institutions can expand their operations to areas where there are no microfinance programs. More NGOs can incorporate microfinance as one of their programs. In places where there are less micro finance institutions, the government channels at the grassroots level may be used to serve the poor with microfinance. Postal savings banks may participate more not only in mobilizing deposits but also in providing loans to the poor and on lending funds to the MFIs. More commercial banks may participate both in microfinance wholesale and retailing. They many have separate staff and windows to serve the poor without collateral. International NGOs and agencies may develop or may help develop microfinance programs in areas or countries where micro financing is not a very familiar concept in reducing poverty. Considering that the majority of the 360 million poor households (urban and rural) lack access to formal financial services, the numbers of customers to be reached, and the variety and quantum of services to be rovided are really large. It is estimated that 90 million farm holdings, 30 million non-agricultural enterprises and 50 million landless households in India collectively need approx US$30 billion credit annually. This is about 5% of India's GDP and does not seem an unreasonable estimate. | P a g e 56
  • 57.
    However, 80% ofthe financial sector is still controlled by public sector institutions. Competition, consolidation and convergence are all being discussed to improve efficiency and outreach but significant opposition remains. Many private and foreign banks have unveiled their plans to enter the Indian microfinance sector because of its very low NPAs and high repayment rate of more than 95% in spite of offering loans without any collateral security. Microfinance is not yet at the centre stage of the Indian financial sector. The knowledge, capital and technology to address these challenges however now exist in India, although they are not yet fully aligned. With a more enabling environment and surge in economic growth, the next few years promise to be exciting for the delivery of financial services to poor people in India Development of Small-Scale Enterprises through microfinance will not only increase the outreach but will also help the generation of more employment and income for the poor. It is expected that in the following years there will be considerable deepening of microfinance in this direction along with simultaneous drives to reach and serve the poorest of the poor. But the crux of the discussion is that, if the over excess involvement of the government would be there in the Micro Finance sector, than the growth of the Micro Finance won‘t much possible. The Govt. involvement should limited to the important decisions only, but not to interfere in each and every matter of the management. 25. Top 50 Microfinance Institutions in India: The above report includes detailed profiles and ratings of India’s top Microfinance Institutions: CRISIL List: Top 50 Microfinance Institutions in India by Loan Amount Outstanding for 2010. 1. SKS Microfinance Ltd (SKSMPL). 2. Spandana Sphoorty Financial Ltd (SSFL). 3. Share Micro fin Limited (SML)4. Asmitha Micro fin Ltd (AML). 5. Shri Kshetra Dharmasthala Rural Development Project (SKDRDP). 6. Bhartiya Samruddhi Finance Limited (BSFL). 7. Bandhan Society. 8. Cashpor Micro Credit (CMC). 9. Grama Vidiyal Micro Finance Pvt Ltd (GVMFL). 10. Grameen FinancialServices Pvt Ltd (GFSPL). 11. Madura Micro Finance Ltd (MMFL). 12. BSS Microfinance Bangalore Pvt Ltd (BMPL). 13. Equitas Micro Finance India P Ltd (Equitas). | P a g e 57
  • 58.
    14. Bandhan FinancialServices Pvt Ltd (BFSPL). 15. Sarvodaya Nano Finance Ltd (SNFL). 16. BWDA Finance Limited (BFL). 17. Ujjivan FinancialServices Pvt Ltd (UFSPL). 18. Future Financial Services Chittoor Ltd (FFSL). 19. ESAF Microfinance & Investments Pvt. Ltd (EMFIL). 20. S.M.I.L.E Microfinance Limited. 21. SWAWS Credit Corporation India Pvt Ltd (SCCI). 22. Sanghamithra Rural Financial Services (SRFS). 23. Saadhana Micro fin. 24. Gram Utthan Kendrapara. 25. Rashtriya Seva Samithi (RASS). 26. Sahara Utsarga Welfare Society (SUWS). 27. Sonata Finance Pvt Ltd (Sonata). 28. Rashtriya Gramin Vikas Nidhi. 29. Arohan Financial Services Ltd (AFSL). 30. Janalakshmi Financial Services Pvt Ltd (JFSPL). 31. Annapurna Financial Services Pvt Ltd. 32. Hand in Hand (HiH). 33 Payakaraopeta Women’s Mutually Aided Co-operative Thrift and Credit Society (PWMACTS) 34 Aadarsha Welfare Society(AWS) 35 Adhikar 36 Village Financial Services Pvt Ltd (VFSPL) 37 Sahara Uttarayan 38 RORES Micro Entrepreneur Development Trust(RMEDT) 39 Centre for Rural Social Action (CReSA) 40 Indur Intideepam Federation Ltd (IIMF). 41 Welfare Organization for MultipurposeMass Awareness Network (WOMAN) | P a g e 58
  • 59.
    42 Pragathi MutuallyAided Cooperative Credit and Marketing Federation Ltd(PMACS) 43 Indian Association for Savings and Credit(IASC) 44 Sewa Mutually Aided Cooperative Thrift Societies Federation Ltd (Sewa) 45 Initiatives for Development Bangalore, Foundation (IDF) 46 Gandhi Smaraka Grama Seva Kendram (GSGSK) 47 Swayamshree Micro Credit Services (SMCS) 48 ASOMI 49 Janodaya Trust 50 Community Development Centre (CDC) 26. Microfinance India Summit 2010: Over the last six years, the Microfinance India Summit, organized by ACCESS Development Services, has established itself as an international conference dedicated to Indian microfinance. It has become the single most important platform for sharing the Indian experience, unique as it is, with a global audience. At the same time, it also provides an avenue to learn about international trends and best practices for adaptation by the Indian community of practitioners. Policy makers, practitioners, promoters, academics, researchers and thought leaders share their experiences on various panels, and about 1000 delegates from both within and outside the country participate in the Summit. It bridges the unnecessary hiatus between models and methodologies and helps to build consensus on the critical challenges and issues. In the past, the Summit themes have helped in focusing on key issues including "Inclusion, Innovation and Impact" (2005), "Urban Microfinance" (2006), "Formal Financial Institutions - the challenges of depth and breadth" (2007), "The Poor First" (2008) and "Doing good and doing well- The need for balance" (2009). The microfinance India Summit 2010 will be held on November 15-16, 2010 at Hotel Ashok, New Delhi. The over-arching theme for this year's Summit is "Mission of Microfinance - Need to Reflect and Reaffirm". The Summit sessions will focus on current trends and issues relating to sustainability, transparency, social performance, commercialization of the sector, client protection, among others. | P a g e 59
  • 60.
    *Recommendations and suggestions: Undermention are the few recommendations and suggestions, which I felt during my project on Micro Finance is:- 1. The concept of Micro Finance is still new in India. Not many people are aware the Micro Finance Industry. So apart from Government programmers, we the people should stand and create the awareness about the Micro Finance. 2. There are many people who are still below the poverty line, so there is a huge demand for MFIs in India with proper rules and regulations. 3. There is huge demand and supply gap, in money demand by the poor and supply by the MFIs. So there need to be an activate participation by the Pvt. Sector in this Industry. 4. One strict recommendation is that there should not over involvement of the Government in MFIs, because it will stymie the growth and prevent the others MFIs to enter. 5. According to me the Micro Loan should be given to the women only, Because by this only, MFIs can maintain their repayment ratio high, without any collaterals. 6. Many people say that the interest rate charge by the MFIs is very high and there should be compelled cap on it. But what I felt during my personal survey, that the high rates are justifiable. Now by this example we will get agree. Suppose a big commercial bank gives Rs 1 million to an individual and in the same way a MFI gives Rs 100 to 10.000 customers. So it’s obvious that man power cost and operating cost are higher for the MFIs. So according to me rates are justifiable, But with limitations.  ACRONOMY: KDS MSPL - KDS Micro credit services Private Limited. OM - Operation Manager CED - Chief Executive Director H/O - Head Office HRD - Human Resource Development MF - Micro finance MFI - Micro finance Institute | P a g e 60
  • 61.
    MIS - ManagementInformation System NBFC - Non Banking Financial Company NGO - Non Government Organization Conclusion: Microfinance has a long way despite doubts expressed and criticism launched about its viability, impact, and poverty fighting capacity. There should, however, be no room for complacency. The task of building a poverty-free world is yet to be finished. There are still over 1.2 billion people living in extreme poverty on this planet. They are not living in one country or region but spread all over the world. The last decade has witnessed an impressive growth of microfinance; lack of funding is still considered a major obstacle in the way of its growth. However, it is encouraging that the situation is changing. Given the experiences of large and fast growing the last decade has witnessed an impressive growth of microfinance; lack of funding is still considered a major obstacle in the way of its growth. However, it is encouraging that the situation is changing. Given the experiences of large and fast growing Microfinance, there are lessons for others who want to increase their outreach and operate on a sustainable basis. Fortunately, there is an increasing awareness about the power of microfinance, and the need to support its growth. Many players have committed themselves to its promotion. Governments are taking an increasing interest in it. More banks, both national and international are coming forward with different support packages. NGO-MFI partnerships are on the increase. New instruments are being used to solve the problem of funding. It is expected that in the coming years more ideas, innovations, cost saving devices, and players will continue to reinforce the microfinance movement and increase its expansion. At the end I would conclude that, Micro Finance Industry has the huge potential to grow in future, if this industry grows then one day we‘ll all see the new face of India, both in term of high living standard and happiness. One solution by which we all can help the poor people, i.e. in a whole year a medium and a rich class people spends more than Rs 10,000 on them without any good reason. Instead of that, by keeping just mere Rs, 3000 aside and donate that amount to the MFIs, then at the end of the year the total amount in the hands of poor would be ( average 500 million people *Rs 3000)=Rs 1,500,000,000,000 . Just imagine where would be India in next 10 years. Private MFIs in India, barring a few exceptions, are still fledgling efforts and are therefore unregulated. Their outreach is uneven in terms of geographical spread. They serve micro finance clients with varying quality and using different operating models. Regulatory framework should be considered only after the sustainability of MFI model as a banking enterprise for the poor is clearly established. Experimentation of MFI model needs to be encouraged especially in areas where formal banks are still not meeting adequate credit demand of the rural poor. | P a g e 61
  • 62.
    *References:   Dr. RajGopal Sen. Professor & Internal Audit Of & Faculty Member of (MBM & COMMERCE DEPARTMENT)Calcutta University.(Guest Faculty from BRAINWARE BUSINESS SCHOOL).  Faculty Guide: Barnasree Chandra, (Faculty of Finance) BRAINWARE BUSINESS SCHOOL.  PTU: Approved by Joint Committee of UGC-DEC- AICTE, Ministry Of HRD, Govt: Of India.  de Aghion, Beatriz Armendáriz & Jonathan Morduch. The Economics of Microfinance, The MIT Press, Cambridge, Massachusetts, 2010.  Dichter, Thomas and Malcolm Harper (eds). What’s Wrong with Microfinance? Practical Action, 2007.  Ledgerwood, Joanna and Victoria White. Transforming Microfinance Institutions: Providing Full Financial Services to the Poor. World Bank, 2010.  Yunus, Muhammad. Creating a World Without Poverty: Social Business and the Future of Capitalism. Public Affairs, New York, 2008.  The Future of microfinance in India: By Sukhwinder Singh Arora, Financial Sector Team, Policy Division, DFID.  Strategies for poverty alleviation through dovetailing the potential of microfinance Practices with non-timber forest products from dipterocarps: Lessons from India by B.P.Pethiya.  India microfinance Investment Environment Profile by Slavea Chankova, NathanaelGoldberg, Genevieve Melford, Hind Tazi and Shane Tomlonson.  Anil K Khandelwal, “Microfinance Development Strategy for India”, Economic and Political Weekly, March 31, 2007. • Raven Smith, “The Changing Face of Microfinance in India-The costs and benefits of transforming from an NGO to a NBFC”, 2010. • R Srinivasan and M S Sriram, “Microfinance in India- Discussion” • Piyush Tiwari and S M Fahad, HDFC, “Concept paper-Microfinance Institutions in India”. | P a g e 62
  • 63.
    • Shri YS P Thorat, Managing Director, NABARD, “Innovation in Product Design, Credit Delivery and Technology to reach small farmers”, November, 2010. • Shri Y S P Thorat, Managing Director, NABARD, “Microfinance in India: Sect oral Issues and Challenges”, May, 2005 • Dr. C Rangarajan, Chairman, Economic Advisory Council to the Prime Minister, “Microfinance and its Future Directions”, May, 2005. • Report, “Status of Microfinance in India 2009-2010”, NABARD. • Bindu Ananth and Soju Annie George, Micro financial Services Team of Social Initiatives Group, ICICI Bank, “Scaling up Micro financial Services: An overview of challenges and Opportunities”, August, 2009. • Annie Duflo, Research Co-coordinator, Centre for Micro Finance Research, “ICICI Banks the poor in India”, Page 13, Microfinance Matters. • Microfinance in India: A critique by Rajarshi ghosh. • 23. Research paper by Prabhu Ghate. • 24. Research paper by Vishal Sehgal, Presentation by N. Srinivasan. *Websites: www.google.com, www.scribd.com, www.microfinanceindia.org, www.ifmr.ac.in,www.google.com www.microfinanceinsight.com, www.investopedia.com, www.books.google.com www.seepnetwork.org, www.forbes.com,www.nationmaster.com www.thaindian.com,www.authorstream.com,www.knowledge.allianz.com www.familiesinbusiness.net, www.indiamicrofinance.com,www.gdrc.org www.accion.org, www.elyserowe.com, www.kdsmfi.org End | P a g e 63