A
       SUMMER TRAINING PROJECT REPORT
                            ON
              “MICRO-FINANCE IN INDIA”
                    UNDERTAKEN AT




       (District Central Co-Operative Bank Ltd.)
Project Report Submitted to Vikram University, Ujjain
Towards Partial Fulfillment of the Requirement for the Degree
                              Of

      MASTER OF BUSINESS ADMINISTRATION
                            By
                        Neha Jain
DECLARATION


I NEHA JAIN, student of MBA 3rd semester studying at Mandsaur Institute of
Technology (MIT), hereby declare that the summer training report on “Micro-
Finance” submitted to Vikram University, Ujjain is the result of my own effort in
the training, which I did as a part of the curriculum for the fulfillment of Master
of Business Administration (MBA) degree. It has not been duplicated from any
other earlier works and all information provided in this report is genuine. The
all fact and figure in the project are true. There are taken from the company
web site and from company brochure and etc. I also declare that all of the
content of this report is true to the best of my knowledge and belief.

This report submitted for the partial fulfillment of MBA program. It has not
been submitted to any other university or for any other degree.




DATE-                                                       NAME OF STUDENT

PLACE-                                                      NEHA JAIN




                                        2
PROJECT GUIDE CERTIFICATE




This is to certify that the Project Report entitled “Micro Finance in India”
which is being submitted herewith for the award of the degree of Master of
Business Administration (MBA) of Vikram University, Ujjain is the result of the
original research work completed by Neha Jain under my supervision and
guidance and to the best of my knowledge and belief, the work embodied in
this Project Report has not formed earlier.




Place:                                                           Signature

Date:




                                       3
CONTENT



Chapters No. Particulars                             Page No.



                (Executive summary Of the Project)     (10-11)



Chapter I   :   Introduction                           (12-18)

Chapter II :    Profile of the organization            (19-25)

Chapter III :   Conceptual Background                  (26-30)

Chapter IV :    Micro-Finance in India                 (31-79)

Chapter V :     Findings Suggestions and Conclusion (80-81)



                Bibliography                              (82)




                               4
CHAPTER DETAILS


                               CHAPTER I
INTRODUCTION
        Introduction of Micro- Finance
        Need of the Study
        Objectives of the Study
        Scope of the Study


                               CHAPTER II
PROFILE OF THE ORGANISATION
        Introduction & History of the District Cooperative Central Bank
        Vision and Mission
        Structure of the District Cooperative Central Bank Ltd.
        Product & Services
        Financial Health of District Cooperative Central Bank Ltd.
        Function of District Cooperative Central Bank Ltd.


                               CHAPTER III
CONCEPTUAL BACKGROUND
  Studies analyzing the Micro Financing in India
  Rationale of the Study


                               CHAPTER IV
MICRO- FINANCE IN INDIA

     Origin of Micro Finance
     Demand for Micro-credit or Micro- Finance
     Key Players In The Micro Finance System
     Self Help Groups (SHGs)
     Microfinance Models

                                     5
Role, Functions and Working Mechanism of Financial Institutions
     Marketing of Microfinance Products
     Success Factors of Microfinance in India
     Issues Related to Microfinance in India


                                 CHAPTER V
Findings, Suggestions and Conclusion

     Findings & Suggestions
     Conclusion




Terminal Item:-

     Bibliography




                                    6
EXECUTIVE SUMMARY

Micro finance approaches have emerged in India over the past decade,
involving the provision of thrift, credit and other financial services and
products, with the aim to raise income levels and improve living standards.
The most notable among these micro finance approaches is a nationwide
attempt, pioneered by Non- Governmental Organizations and now supported
by the state, to create links between commercial banks and NGOs and
informal local groups. Micro finance through Self Help Groups (SHGs) is
propagated as an alternative system of credit delivery for the poorest of the
poor groups. Recognizing their importance, both Reserve Bank of India and
National Bank for Agriculture and Rural Development (NABARD) have been
spreading the promotion and linkage of SHGs to the banking system through
refinance support and initiating other proactive policies and systems.


Microfinance sector has grown rapidly over the past few decades. Nobel
Laureate Muhammad Yunus is credited with laying the foundation of the
modern MFIs with establishment of Grameen Bank, Bangladesh in 1976.
Today it has evolved into a vibrant industry exhibiting a variety of business
models. Microfinance Institutions (MFIs) in India exist as NGOs (registered as
societies or trusts), Section 25 companies and Non-Banking Financial
Companies (NBFCs). Commercial Banks, Regional Rural Banks (RRBs),
cooperative societies and other large lenders have played an important role in
providing refinance facility to MFIs. Banks have also leveraged the Self-Help
Group (SHGs) channel to provide direct credit to group borrowers.


With financial inclusion emerging as a major policy objective in the country,
Microfinance has occupied centre stage as a promising conduit for extending
financial services to unbanked sections of population. At the same time,
practices followed by certain lenders have subjected the sector to greater
scrutiny and need for stricter regulation.




                                        7
The microfinance sector is having a healthy growth rate, there have been a
number of concerns related to the sector, like grey areas in regulation,
transparent pricing, low financial literacy etc. In addition to these concerns
there are a few emerging concerns like cluster formation, insufficient funds,
multiple lending and over-indebtedness which are arising because of the
increasing competition among the MFIs.


Today, the microfinance industry and the greater development community
share the view that permanent poverty reduction requires addressing the
multiple dimensions of poverty. For the international community, this means
reaching specific Millennium Development Goals (MDGs) in education,
women's empowerment, and health, among others. For microfinance, this
means viewing microfinance as an essential element in any country's financial
system.




                                      8
CHAPTER-1 INTRODUCTION




             “MICRO-FINANCE IN INDIA”


Introduction of Micro-Finance:-
Micro-finance is defined as any activity that includes the provision of financial
services such as credit, savings, and insurance to low income individuals
which fall just above the nationally defined poverty line, and poor individuals
which fall below that poverty line, with the goal of creating social value. The
creation of social value includes poverty alleviation and the broader impact of
improving livelihood opportunities through the provision of capital for micro
enterprise, and insurance and savings for risk mitigation and consumption
smoothing.

A large variety of actors provide microfinance in India, using a range of
microfinance delivery methods. Since the ICICI Bank in India, various actors
have endeavored to provide access to financial services to the poor in
creative ways. Governments also have piloted national programs, NGOs have
undertaken the activity of raising donor funds for on-lending, and some banks
have partnered with public organizations or made small inroads themselves in
providing such services. This has resulted in a rather broad definition of
microfinance as any activity that targets poor and low-income individuals for


                                       9
the provision of financial services. The range of activities undertaken in
microfinance include group lending, individual lending, the provision of
savings   and   insurance,    capacity building,     and   agricultural business
development services. Whatever the form of activity however, the overarching
goal that unifies all actors in the provision of microfinance is the creation of
social value.


Microfinance Definition:-

According to International Labor Organization (ILO), “Microfinance is an
economic development approach that involves providing financial services
through institutions to low income clients”.

In India, Microfinance has been defined by “The National Microfinance
Taskforce, 1999” as “provision of thrift, credit and other financial services and
products of very small amounts to the poor in rural, semi-urban or urban areas
for enabling them to raise their income levels and improve living standards”.

"The poor stay poor, not because they are lazy but because they have no
access to capital."

Traditionally micro finance was focused on providing a very standardized
credit product. The poor, just like anyone else, (in fact need like thirst) need a
diverse range of financial instruments to be able to build assets, stabilize
consumption and protect themselves against risks. Thus, we see a
broadening of the concept of micro finance--- our current challenge is to find
efficient and reliable ways of providing a richer menu of micro finance
products. Micro finance is not merely extending credit but extending credit to
those who require most for their and family‟s survival.


Concept and Features of Micro-Finance:-
Microfinance features are as follows
   1. It is a tool for empowerment of the poorest.
   2. Delivery is normally through Self Help Groups (SHGs).
   3. It is essentially for promoting self-employment, generally used for:

                                        10
(a) Direct income generation
          (b) Rearrangement of assets and liabilities for the household to
              participate in future opportunities and
          (c) Consumption smoothing.
   4. It is not just a financing system, but a tool for social change, especially
       for women.
   5. Because micro credit is aimed at the poorest, micro-finance lending
       technology needs to mimic the informal lenders rather than the formal
       sector lending. It has to:
          (a) Provide for seasonality
          (b) Allow repayment flexibility
          (c) Fix a ceiling on loan sizes


Microfinance approach is based on certain proven truths which are not always
recognized. These are:
   1. That the poor are bankable; successful initiatives in micro finance
       demonstrate that there need not be a tradeoff between reaching the
       poor and profitability - micro finance constitutes a statement that the
       borrowers are not „weaker sections‟ in need of charity, but can be
       treated as responsible people on business terms for mutual profit .
   2. That almost all poor households need to save, have the inherent
       capacity to save small amounts regularly and are willing to save
       provided they are motivated and facilitated to do so.
   3. That easy access to credit is more important than cheap subsidized
       credit which involves lengthy bureaucratic procedures.
   4. 'Peer pressure' in groups helps in improving recoveries.


Who are the clients of micro finance?

The typical micro finance clients are low-income persons that do not have
access to formal financial institutions. Micro finance clients are typically self-
employed, often household-based entrepreneurs. In rural areas, they are
usually small farmers and others who are engaged in small income-
generating activities such as food processing and petty trade. In urban areas,


                                        11
micro finance activities are more diverse and include shopkeepers, service
providers, artisans, street vendors, etc. Micro finance clients are poor and
vulnerable non-poor who have a relatively unstable source of income.
      As we broaden the notion of the types of services micro finance
encompasses, the potential market of micro finance clients also expands. It
depends on local conditions and political climate, activeness of cooperatives,
SHG & NGOs and support mechanism. For instance, micro credit might have
a far more limited market scope than say a more diversified range of financial
services, which includes various types of savings products, payment and
remittance services, and various insurance products. For example, many very
poor farmers may not really wish to borrow, but rather, would like a safer
place to save the proceeds from their harvest as these are consumed over
several months by the requirements of daily living. Central government in
India has established a strong & extensive link between NABARD (National
Bank for Agriculture & Rural Development), State Cooperative Bank, District
Cooperative Banks, Primary Agriculture & Marketing Societies at national,
state, district and village level.


The Need in India:-

       India is said to be the home of one third of the world‟s poor; official
       estimates range from 26 to 50 percent of the more than one billion
       population.

       About 87 percent of the poorest households do not have access to
       credit.
       The demand for microcredit has been estimated at up to $30 billion; the
       supply is less than $2.2 billion combined by all involved in the sector.

Due to the sheer size of the population living in poverty, India is strategically
significant in the global efforts to alleviate poverty and to achieve the
Millennium Development Goal of halving the world‟s poverty by 2015.
Microfinance has been present in India in one form or another since the 1970s
and is now widely accepted as an effective poverty alleviation strategy. Over
the last five years, the microfinance industry has achieved significant growth

                                       12
in part due to the participation of commercial banks. Despite this growth, the
poverty situation in India continues to be challenging.


Principles:-

Some principles that summarize a century and a half of development practice
were encapsulated in 2004 by Consultative Group to Assist the Poor (CGAP)
and endorsed by the Group of Eight leaders at the G8 Summit on June 10,
2004:

          Poor people need not just loans but also savings, insurance and
          money transfer services.
          Microfinance must be useful to poor households: helping them raise
          income, build up assets and/or cushion themselves against external
          shocks.
          “Microfinance can pay for itself.” Subsidies from donors and
          government are scarce and uncertain, and so to reach large
          numbers of poor people, microfinance must pay for itself.
          Microfinance means building permanent local institutions.
          Microfinance also means integrating the financial needs of poor
          people into a country‟s mainstream financial system.
          “The job of government is to enable financial services, not to
          provide them.”
          “Donor funds should complement private capital, not compete with
          it.”
          “The key bottleneck is the shortage of strong institutions and
          managers.” Donors should focus on capacity building.
          Interest rate ceilings hurt poor people by preventing microfinance
          institutions from covering their costs, which chokes off the supply of
          credit.
          Microfinance institutions should measure and disclose their
          performance – both financially and socially.




                                       13
NEED OF THE STUDY:-

    The need of microfinance arises because the rural India requires
    sources of finance for poverty alleviation, procurement of agricultural
    and farms input.


    Micro finance is a program to support the poor rural people to pay its
    debt and maintain social and economic status in the villages.


    As we know that India is agriculture based economy so microfinance
    may be a tools to empower the farmers and rural peoples to make
    agriculture profitable.


    So the researchers are interested to find out the scopes of
    microfinance in rural India. This report is highlighting a picture rural
    India as a profitable segment for microfinance institutions



OBJECTIVES OF THE STUDY:-

  To analyze the growth of microfinance sector developed in India and
    see potential for the microfinance institutions, NGOs, SHGs in the
    market.
  To analyze the structure and pattern of microfinance program in rural
    Indian by the MFIs, NBFCs.
  To understands the marketing of microfinance products in rural market.
  To study the importance and role of microfinance in poverty alleviation
    and profitable agriculture activities.
  To demonstrate the effects of Microfinance as a part of Financial
    Inclusion in India.
  Is Microfinance really a tool to fight against poverty?




                                      14
SCOPE OF THE STUDY:-


       1. The provision of a revolving line of credit to support rural
          microenterprises and agricultural activities,
       2. Institutional strengthening of the executing and implementing agencies
          for Project implementation, and Group formation and strengthening of
          sub-borrowers and beneficiaries. The activities financed were:
 i.       Agriculture, including livestock, vegetable production, and marketing;
ii.       Manufacturing, including agricultural tools and equipment, food
          processing, and       handicrafts; and
iii.      Services, including retail shops and numerous trading activities.




                                           15
CHAPTER 2
              PROFILE OF THE ORGANISATION




      District Cooperative Central Bank Ltd. (DCCB)


Introduction:-
District co-operative Bank are federations of primary credit societies in
specified areas normally extending to the whole district menace they are
called as district co-operative banks. These banks have a few private
individuals as shareholders who provide both finance of management. Their
main task is to lend to village primary societies, but they were expected to
attract deposits from the general public. But the expectation has not been
fulfilled and many of the co-operative central banks act as intermediaries
between the State Co-operative Bank on the one hand and the village primary
credit societies on the other. First fully fledged DCCB as per the provisions of
the Act of 1912 was started in Jabalpur District of the Central Province.

Co-operative banks function on the basis of 'no-profit no-loss'. Co-operative
banks, as a principle, do not pursue the goal of profit maximization. Therefore,
these banks do not focus on offering more than the basic banking services.
So, co-operative banks finance small borrowers in industrial and trade
sectors, besides professional and salary classes. Co operative Banks in India
are registered under the Co-operative Societies Act.



                                       16
The cooperative bank is also regulated by the RBI. They are governed by the
Banking Regulations Act 1949 and Banking Laws (Co-operative Societies)
Act, 1965.

Mission:-

    Mission/Targets of the bank are to help the self helped groups by
       providing them loans at low rate.
    Providing the education to the workers/employees of the cooperative
       societies.
    Managing the financial status of the cooperative societies.

Vision:-

    To providing the loans to the cooperative societies to establish the
       viaduct pariyojana.
    Starting the new schemes for the cooperative societies to recover the
       N.P.A.(non performing assets )
    Opening        the   education   center   for   cooperative   societies   to
       improve/increase the business through giving them proper training &
       suggestions.
    Providing the loans for new schemas time to time.
      Repairing the plans for encouraging & awarding the employees of the
       Bank

Structure of District Co-Operative Banks In India:-

District Co-operative Central Banks (DCCBs) occupy the middle level position
in the three tier co-operative credit structure of the country. District
cooperative central bank ltd. Mandsaur is regulated by Reserve Bank of India
(RBI), National Bank for Agriculture & Rural development (NABARD) and
Madhya Pradesh State Cooperative Bank (MPSCB) that is Apex Bank of
Bhopal. District cooperative central banks have several branches which are
known as Primary Agricultural Credit Society (PACS). PACS provide services
to different societies Grameen Sewa Sansthan (GSS) and Large-sized
Adivasi Multipurpose Societies (LAMPS) so that it covered all the rural area

                                        17
DISTRICT COOPERATIVE BANK STRUCTURE


                           RBI        NABARD


                                      MPSCB


                                         DCCB


                                   BRANCHES



                                   PACS
                           GSS           LAMPS



Board of the DCCB
The Board of the DCCB comprises elected Chairmen of PACS, representative
of the State Government and the State Cooperative Bank apart from the CEO
of the DCCB who would be the member secretary. The board meets
periodically to review the performance of the bank and provide policy
guidance.
The board of the DCCB thus represents the interests of the major
stakeholders in the bank. The Directors from the PACS take care of the PACS
who are major borrowers from DCCBs. The representative of the State
Cooperative Bank protects the interest of the major provider of funds to the
DCCB. The Government is an important stakeholder as the DCCBs functions
under the administrative control of the registrar of cooperative societies.
Moreover the bye-laws of the DCCBs are framed under the Cooperative Act


                                    18
of the respective states in which they function. In terms of competencies the
Directors from PACS bring in are empathetic understanding of the needs of
the members of the cooperative sector in the district. The State Cooperative
Bank representative provides mainly banking and regulatory competency
while the State Government representative adds administrative skills to the
board. In order to carry out its functions effectively, the board can constitute
sub committees of the board.


Products and Services of DCCB:-
The following services are provided by the Bank to the farming community
through 98 Primary Agricultural Co-Operative Societies and general public in
the district as detailed hereunder:

1. AGRICULTURAL LOANS

       Short Term Loans (Seasonal Agricultural Operations)
       Medium Term Loans
       Long Term Loans (Investment Credit Loans)




2. NON-AGRICULTURAL LOANS

       Loans to Employees Co-operative Credit Societies
       Cash Credit Loans to PACS (for Fertilizer Business)
       Cash Credit Loans to Weavers (through HWCS/SWCS)

3. GOLD ORNAMENTS PLEDGE LOANS

4. LOANS TO THE GOVERNMENT SPONSERED SCHEMES

Such as - Self Help Groups, SUPs, CMEY, Rural Artisan Credit Cards, etc.

5. LOCKER FACILITY

6. ISSUE OF DEMAND DRAFTS


                                      19
7. OTHER SERVICES:

       Collection of Cheques:

The Bank undertakes the collection of local and outstation cheques at a
nominal commission.

       Standing Instructions:

The Bank undertakes all types of standing instructions issued by the
customers on their accounts with the bank.

       Safe Deposit Lockers:

Safe deposit lockers are available at all the branches of the bank of various
sizes to suit the needs of different customers.

       Demand Drafts:

We undertake issue of demand drafts and Banker Cheques through all
branches.

We have taken up financing for various purposes under schematic and non-
schematic lending which are as follows-

1.   Bore well with SIP set.                      2.   Pipe line.
3.   Dairy Scheme of 2 animals                    4.   Commercial Dairy of 20
                                                       Animals loan
5.   Rural Road Transport                         6.   Drip Irrigation
7.   Sugarcane Crusher                            8.   Jeep Loan
9.   Tractor Loan                                 10. Lorry Loan
11. Auto Rickshaw loan                            12. Sericulture
13. S.H.G. Linkage                                14. Salary Earners loan
15. Consumer Durable                              16. Kisan Credit Card
17. Education loan                                18. Housing loan
19. Swarojgar Credit Card                         20. Agri – Clinic


                                       20
21. Warm compost                                  22. Gold Loan, Petty Loan
23. Two Wheeler loan                              24. Plantation              and
                                                        Horticulture   with   Drip
                                                        Irrigation
25. Over Draft loan to Individuals, Firms,
     Business,          Industries,       Sugar
     khandasaries



Financial Health of Bank:-

The Bank has grown rapidly in the last 4 decades and its operation in the
District. Highlights Rs. in Lakhs (2010-11)

    Share Capital- 2193.26
    Reserve Fund- 4725.88
    Deposits- 33261.14
    Loan & Advances- 41266.87
    Working Capital- 60353.98
      Profit- 518.18

Functions of DCCB:-
The functions of the Central Cooperative bank are guided by the following
motives. (RBI, 1976)20
       To act as the connecting link between primary credit societies and
       State Cooperative Banks.
       To provide credit facilities to its member societies to enable them
       function more effectively.
       To act as a balancing center by diverting funds from surplus primary
       credit societies to deficient primary credit societies.
       To guide and control and working of its member societies.
       To maintain a supervisory staff to watch carefully the activities of its
       member societies.
       To strengthen the cooperative credit movement in the district.


                                        21
CHAPTER-3 LITRATURE REVIEW


In this chapter the existing literature on the issues and impact of microfinance
has been reviewed. There are several studies conducted in this area in last
couple of years. In this chapter the first section covers studies which are
conducted to analyze micro finance and its activities in various states of
India and last section covers the rationale of the study.

Studies analyzing the Micro Financing in India:-
Seibel and Parhusib (1990) mentioned in their study that expansion of credit
coverage through state interventions approach was based on the premise that
rural micro entrepreneur are enable to organize themselves. They need
subsidized credit for increasing their income and are too poor to serve.

The study by Yaron (1994) found that microfinance is much more than
microcredit, stating:” Provision of thrift, credit and other financial services and
products of very small amounts to the poor in rural, semi-urban and urban
areas for enabling them to raise their income levels and improve living
standards”. The Self Help Group promoters emphasize that mobilizing saving
is the first building block of financial services. Micro Finance progr ams have
rapidly expended in recent years. Some examples are: Membership of Sa-
Dhan (a leading association) has expended from              43 to 96    community
development. The CARE CASH program took on the challenge of working
with   small    NGO-MFIs    and    community owned-managed             microfinance
organization.

The study also reveals that results in term of microfinance outreach
can be identified that represents achievements that are far beyond any
ambitious out reach out come that could have been imagined only fifteen
years is a very short span of time

According to Otero (1994) to be successful, financial intermediaries,
providing services and generating domestic resources must have the
capacity to achieve excellent repayment and generate domestic resources.


                                        22
They must have the capacity to achieve access to clients in order to do so
MFI need to find ways to cut down on their administrative cost. This can be
done through simplified and decentralized loan applicating approval and
collection processes, hence reduce cost

Barry (1996) is of the view that MFIs to become financially viable, self
sustaining and interegal to the communities in which they oper ate, must have
the potential to attract more resources and services to clients. Despite the
focus of MFI s, only about 2% of the suffering world and 500 million small
entrepreneurs are estimated to have access to financial sector.

Benjamin and Piprek (1997) have traced a traditional approach in rural
finance.   Under   this approach the key    problem area visualize the rural
finance    market included a     lack of market   in rural areas, absence of
moderate technology in rural areas and prevalence of unspurious money
lenders. A considerable of body of literature has accumulated and monitoring
the development of micro finance sector.

Borbora and Mahanta (2000) analyse the impact of micro financing through
SHGs taking the case of Rashtriya Grammen Vikas Nidhi in Assam and
found that   80%     of   the SHG    members were from poor families, and
belonged to the age group of 8 to 50 years. This was the case for both
savings and taking loan. The repayment performance was about 91% and the
program has been successful in expanding outreach covering last number of
groups.

Singh (2001) has undertaken a study in Uttarpradesh comparing the pre
and post situations of women SHG s. He found that the average value of
assets increased by 46% and the annual income per household increased
by 20% between pre and post SHG periods. The borrowing for consumption
purpose was also done during pre SHG, but it was completely absent in the
post - SHG situation. The important benefit of SHG s is compulsory
savings,   even    cutting   the necessary expenditures. But the commercial
banks are prompt in linking SHG s with loan.




                                      23
A study conducted by NABARD (2002) covering 560 households from 223
SHG s in 11 states of India elucidated that there has been positive result in
the standard of living of SHG s members in                       case      of asset
owenership.saving and borrowing capacity , income generating activities
and income levels. The average value of asset including livestock and
consumer durable has increased considerably. The housing condition of the
people has improved, from the mud walls to thatched roofs to brick walls and
tiled roofs. Almost all members and the members developed saving habit in
post SHG. The trend of consumption loans has come down; in contrast the
loan for income generating purpose has incr eased considerably during the
pre SHG period

The study by Sapovadia (2007) explores that the typical micro finance
clients    are    self employed,     household-based      entrepreneurs    and   low
income persons that don t have access to formal financial institutions
and also lack business skills. Micro entrepreneurs face many huddles in
getting started. They sometimes lack the skills necessary to manage
the financial aspect of their business line and in large number of cases they
indulge in particular business by default.             Various   micro     enterprise
development programs have helped micro entrepreneurs in achieving
great     success    and   growth.    These    micro    entrepreneur     development
programs         have immensely helped micro entrepreneurs, who look for
collateral security, or are in capable to find such collateral needed to secure
alone or those who have low credit. They providing them with training
support, help in developing business plan, and assistance in building
their     business. Therefore the study reveals that successful micro
entrepreneurs have contributed much to society by creating wealth, economic
assets and jobs.

The study of Sinha (2007) reveals that micro finance sector has seen
a series of critical developments in India. MFI s have started to leverage the
new found management            expertise to achieve scale and spread their
operations well beyond their traditional operational areas. Rating data from a
lar ge sample of lending MFI s shows that these have recorded high growth
rate to the order of 80% per annum in terms of number of borrowers and
                                          24
around 40% per annum in terms of portfolio, reaching from 300,000 to one
million clients each. The study also reveals that expansion has either to less
developed areas of the country viz,-orissa, Jharkhand, Rajasthan, Madhya
Pradesh, Tripur a, Assam or to areas such as Maharashtra that also
have substantial numbers of low income families in some regions even if their
overall development indicators are income families in some regions even if
their overall development indicators are not as low as those for the other
states.

Sinha (2007) reveals that self-help groups (SHG s) are started by non-
profit organization (NGO s) that gener ally have broad anti-poverty agenda.
Financing through SHGs linked in 2007 it represents an increase of 31%
over the cumulative number of SHG s ever linked and an increase of
11% over the number of new SHG s linked in 2006.

The SBLP bank linkage program expanded by 37% in 13 priority states.
These statesaccount for 67% of rural poor. These states were identified
by NABARD in 2005 for special efforts and location-specific strategies.
Growth was particularly rapid in Maharashtra. As a result, the western
region experienced, the fastest growth of all the regions, and its share in total
number of poor. The two regions which have the most catching up to do are
the central and eastern regions, whose share of groups lag behind their share
of the poor by 21 and 11% points respectively.

Microfinance, the supply of banking services to the poor, is high on the
public agenda and is attracting increased interest from academics. The
development-enhancing       aspect    of       micro finance     has been recently
recognized with    the   Nobel prize awarded to           Mohammad Yunus        and
Grameen     Bank. Microfinance       is        also   increasingly   becoming    an
investment opportunity. The total stock of foreign capital investment in
microfinance more than tripled between 2004 and 2006, to US $4 billion
with the establishment of 40 new specialized international investment
funds.(Roy,2008)

Hans (2008) analyzed that credit is one of the critical inputs for
economic development. Its timely availability in the right quantity and at an

                                          25
affordable cost goes a long way in contributing to the well-being of the people
especially in the lower rungs of society. The study reveals that the extent of
exclusion from credit markets is much more, as number of loan accounts
constituted only 13 percent of adult population. Regional differences are
significant with the credit coverage at 25 percent for southern region and as
low as 7.7 and 9 percent respectively in North Eastern and Central Regions.

Within India, the Micro Finance Revolution in western and southern
India has received most attention, both in media as well as academic as
well as academic research. Some prominent MFI s in these are namely
SHARE, BASIX, SEWA, MYRADA and PRADHAN. Andhra Pradesh in
particular has witnessed remarkable growth in micro finance activities and its
success stories have been widely reported well. In comparison eastern
India has not enjoyed the lime light in the stage of micro finance.

Rationale of the Study:-
From the review it can be seen that most of the studies are either too
aggregative or wherever disaggregation has been done, it has been done with
reference to one aspect. Most of the studies have been done covering the
institutional level micro financing so there is enough scope of research
in this area. Keeping this in view the present study has been undertaken to
cover the micro financing in India for the period 1994 to 2007. Further the
period has been divided in to two sub- periods. Period I, 1994-1999 and
Period II, 2000-2007 to find out whether 2000 onwards period has been
associated    with increase in micro financing activities. The study            has
organized in such a way, that it helps explain in brief the micro financing
activities in India, it also provides an insight of spatial distribution of MFI s in
India. This study tries to cover the state-wise, agency- wise and region-wise
growth to provide a complete view of Micro Financing activities in India.




                                        26
CHAPTER-4 MICRO-FINANCE IN INDIA

Microfinance in India has had a significant shift from the days when
microfinance was being discussed as the next big innovation to address the
poverty issues in India to being discussed in terms of the next big investment
opportunity. The language of microfinance has undergone a fundamental
change in the two decades of its evolution


Origin of Microfinance:-

Although neither of the terms microcredit or microfinance were used in the
academic literature nor by development aid practitioners before the 1980s or
1990s, respectively, the concept of providing financial services to low income
people is much older.

While the emergence of informal financial institutions in Nigeria dates back to
the 15th century, they were first established in Europe during the 18th century
as a response to the enormous increase in poverty since the end of the
extended European wars (1618 – 1648). In 1720 the first loan fund targeting
poor people was founded in Ireland by the author Jonathan Swift. After a
special law was passed in 1823, which allowed charity institutions to become
formal financial intermediaries a loan fund board was established in 1836 and
a big boom was initiated. Their outreach peaked just before the government
introduced a cap on interest rates in 1843. At this time, they provided financial
services to almost 20% of Irish households. The credit cooperatives created in
Germany in 1847 by Friedrich Wilhelm Raiffeisen served 1.4 million people by
1910. He stated that the main objectives of these cooperatives “should be to
control the use made of money for economic improvements, and to improve
the moral and physical values of people and also, their will to act by
themselves.”
In the 1880s the British controlled government of Madras in South India, tried
to use the German experience to address poverty which resulted in more than
nine million poor Indians belonging to credit cooperatives by 1946. During this
same time the Dutch colonial administrators constructed a cooperative rural


                                       27
banking system in Indonesia based on the Raiffeisen model which eventually
became Bank Rakyat Indonesia (BRI), now known as the largest MFI in the
world.

Based on the concept of “self-help,” small groups of women have formed into
groups of ten to twenty and operate a savings-first business model whereby
the member‟s savings are used to fund loans. The results from these self-help
groups (SHGs) are promising and have become a focus of intense
examination as it is proving to be an effective method of poverty reduction.

Evolution of Micro Finance in India (1960 to Today)

Microfinance in India emerged as an effort to reach out to the un-banked,
lower income segments of the population

     1960 to 1980                     1990                         2000
Phase 1: Social            Phase 2: Financial         Phase 3: Financial
Banking                    Systems Approach           Inclusion
1.Nationalization of       1.Peer-pressure            1.NGO-MFIs and SHGs
private commercial                                    gaining more legitimacy
banks
2.Expansion of rural       2.Establishment of         2.MFIs emerging as
branch network             MFIs, typically of non-    strategic partners to
                           profit origins             diverse entities
                                                      interested in the low-
                                                      income segments

3.Extension of                                        3.Consumer finance
subsidized credit                                     emerged as high growth
                                                      area



4.Establishment of Rural                              4.Increased policy
Regional Banks                                        regulation

5.Establishment of apex                               5.Increasing
institution such as                                   commercialization

                                       28
National Bank for
Agriculture and Rural
Development and Small
Industries Development
Bank of India


Phase 1: In the 1960‟s, the credit delivery system in rural India was largely
dominated by the cooperative segment. The period between 1960 and 1990,
referred to as the “social banking” phase. This phase includes nationalization
of private commercial banks, expansion of rural branch networks, extension of
subsidized credit, establishment of Regional Rural Banks (RRBs) and the
establishment of apex institutions such as the National Bank for Agriculture
and Rural Development (NABARD) and the Small scale Industries
Development Board of India (SIDBI).

Phase 2: After 1990, India witnessed the second phase “financial system
approach” of credit delivery. In this phase NABARD initiated the Self Help
Group (SHG) - Bank Linkage Bank Linkage program, which links informal
women's groups to formal banks. This concept held great appeal for non-
government organizations (NGOs) working with the poor, prompting many of
them to collaborate with NABARD in the program. This period also witnessed
the entry of Microfinance Institutions (MFIs), largely of non-profit origins, with
existing development programs.

Phase 3: In 2000, the third phase in the development of Indian microfinance
began, marked by further changes in policies, operating formats, and
stakeholder orientations in the financial services space. This phase
emphasizes on “inclusive growth” and “financial inclusion.” This period also
saw many NGO-MFIs transform into regulated legal formats such as Non-
Banking Finance Companies (NBFCs). Commercial banks adopted innovative
ways of partnering with NGO-MFIs and other rural organizations to extend
their reach into rural markets. MFIs have emerged as strategic partners to
individuals and entities interested in reaching out to India's low income client
segments.

                                       29
Policy Attention to Microfinance After 2000

1999 --- Official definition of microfinance by RBI

August 2000 --- 'Micro Credit/Rural Credit' included in the list of permitted
non-banking financial company (NBFC) activities considered for Foreign
Direct Investment (FDI)

2005 --- MFIs acknowledged for the first time in the Budget Speech by the
Finance Minister “Government intends to promote MFIs in a big way. The way
forward, I believe, is to identify MFIs, classify and rate such institutions, and
empower them to intermediate between the lending banks and the
beneficiaries.”

January 2006 --- Announcement of the business correspondent model

February 2006 --- Budget Speech by the Finance Minister promises a formal
statutory framework for the promotion, development and regulation of the
microfinance sector

March 2006 --- Comprehensive guidelines by RBI on loan securitization

July 2006 --- RBI master circular allows NGOs involved in microfinance to
access External Commercial Borrowings (ECB) up to USD 5 million (INR
20.25 crores) during a year.

March 2007 --- Finance Minister introduces the “Micro Finance Sector
Development and Regulation Bill 2007” in LokSabha

Microfinance Today:-

In the 1970s a paradigm shift started to take place. The failure of subsidized
government or donor driven institutions to meet the demand for financial
services in developing countries let to several new approaches. Some of the
most prominent ones are presented below.

Bank Dagan Bali (BDB) was established in September 1970 to serve low
income people in Indonesia without any subsidies and is now “well-known as

                                        30
the earliest bank to institute commercial microfinance”. In 1973 ACCION
International, a United States of America (USA) based non-governmental
organization (NGO) disbursed its first loan in Brazil and in 1974 Professor
Muhammad Yunus started what later became known as the Grameen Bank
by lending a total of $27 to 42 people in Bangladesh. One year later the Self-
Employed Women‟s Association started to provide loans of about $1.5 to poor
women in India. Although the latter examples still were subsidized projects,
they used a more business oriented approach and showed the world that poor
people can be good credit risks with repayment rates exceeding 95%, even if
the interest rate charged is higher than that of traditional banks. Another
milestone was the transformation of BRI starting in 1984. Once a loss making
institution channeling government subsidized credits to inhabitants of rural
Indonesia it is now the largest MFI in the world, being profitable even during
the Asian financial crisis of 1997 – 1998.

In February 1997 more than 2,900 policymakers, microfinance practitioners
and representatives of various educational institutions and donor agencies
from 137 different countries gathered in Washington D.C. for the first Micro
Credit Summit. This was the start of a nine yearlong campaign to reach 100
million of the world poorest households with credit for self-employment by
2005. According to the Microcredit Summit Campaign Report 67,606,080
clients have been reached through 2527 MFIs by the end of 2002, with
41,594,778 of them being amongst the poorest before they took their first
loan. Since the campaign started the average annual growth rate in reaching
clients has been almost 40 percent. If it has continued at that speed more
than 100 million people will have access to microcredit by now and by the end
of 2005 the goal of the microcredit summit campaign would be reached. As
the president of the World Bank James Wolfensohn has pointed out, providing
financial services to 100 million of the poorest households means helping as
many as 500 – 600 million poor people.

Strategic Policy Initiatives:-

Some of the most recent strategic policy initiatives in the area of Microfinance
taken by the government and regulatory bodies in India are:

                                       31
Working group on credit to the poor through SHGs, NGOs, NABARD,
      1995
      The National Microfinance Taskforce, 1999
      Working Group on Financial Flows to the Informal Sector (set up by
      PMO), 2002
      Microfinance Development and Equity Fund, NABARD, 2005
      Working group on Financing NBFCs by Banks- RBI

Activities in Microfinance:-

      Microcredit: It is a small amount of money loaned to a client by a bank
      or other institution. Microcredit can be offered, often without collateral,
      to an individual or through group lending.
      Micro savings: These are deposit services that allow one to save
      small amounts of money for future use. Often without minimum balance
      requirements, these savings accounts allow households to save in
      order to meet unexpected expenses and plan for future expenses.
      Micro insurance: It is a system by which people, businesses and
      other organizations make a payment to share risk. Access to insurance
      enables entrepreneurs to concentrate more on developing their
      businesses while mitigating other risks affecting property, health or the
      ability to work.
      Remittances: These are transfer of funds from people in one place to
      people in another, usually across borders to family and friends.
      Compared with other sources of capital that can fluctuate depending on
      the political or economic climate, remittances are a relatively steady
      source of funds.


Role of Microfinance:-
The micro credit of microfinance program was first initiated in the year 1976 in
Bangladesh with promise of providing credit to the poor without collateral ,
alleviating poverty and unleashing human creativity and endeavor of the poor
people. Microfinance impact studies have demonstrated that


                                      32
1. Microfinance helps poor households meet basic needs and protects
       them against risks.
   2. The use of financial services by low-income households leads to
       improvements in household economic welfare and enterprise stability
       and growth.
   3. By    supporting    women‟s      economic   participation,   microfinance
       empowers women, thereby promoting gender-equity and improving
       household well-being.
   4. The level of impact relates to the length of time clients have had
       access to financial services.

Legal Regulations:-

Banks in India are regulated and supervised by the Reserve Bank of India
(RBI) under the RBI Act of 1934, Banking Regulation Act, Regional Rural
Banks Act, and the Cooperative Societies Acts of the respective state
governments for cooperative banks.
NBFCs are registered under the Companies Act, 1956 and are governed
under the RBI Act. There is no specific law catering to NGOs although they
can be registered under the Societies Registration Act, 1860, the Indian Trust
Act, 1882, or the relevant state acts. There has been a strong reliance on self-
regulation for NGO MFIs and as this applies to NGO MFIs mobilizing deposits
from clients who also borrow. This tendency is a concern due to enforcement
problems that tend to arise with self-regulatory organizations. In January
2000, the RBI essentially created a new legal form for providing microfinance
services for NBFCs registered under the Companies Act so that they are not
subject to any capital or liquidity requirements if they do not go into the
deposit taking business. Absence of liquidity requirements is concern to the
safety of the sector.




                                       33
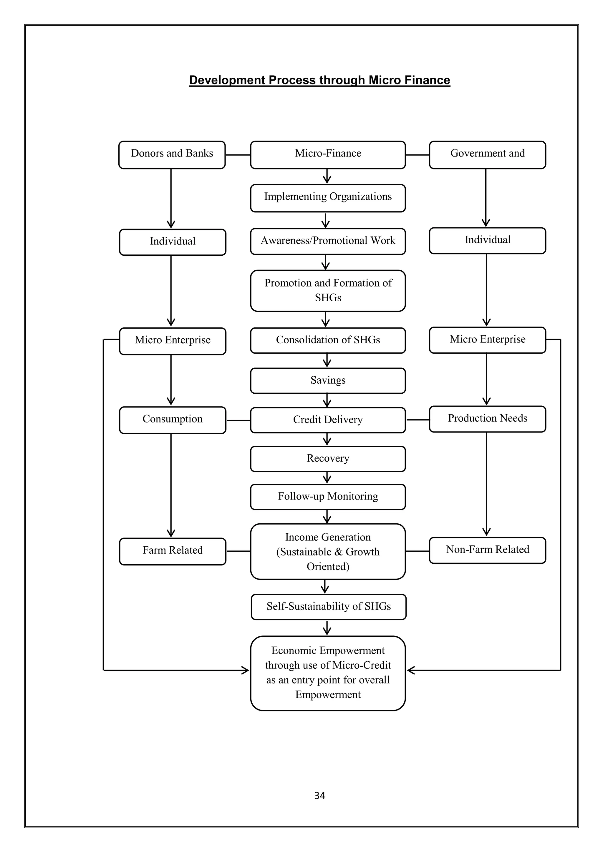
Development Process through Micro Finance




Donors and Banks             Micro-Finance             Government and
                                                           Banks

                      Implementing Organizations



   Individual         Awareness/Promotional Work         Individual


                      Promotion and Formation of
                                SHGs


Micro Enterprise         Consolidation of SHGs        Micro Enterprise


                                Savings


  Consumption               Credit Delivery           Production Needs
     Needs

                               Recovery


                         Follow-up Monitoring


                           Income Generation
  Farm Related           (Sustainable & Growth        Non-Farm Related
                                Oriented)


                       Self-Sustainability of SHGs


                        Economic Empowerment
                      through use of Micro-Credit
                      as an entry point for overall
                             Empowerment




                                 34
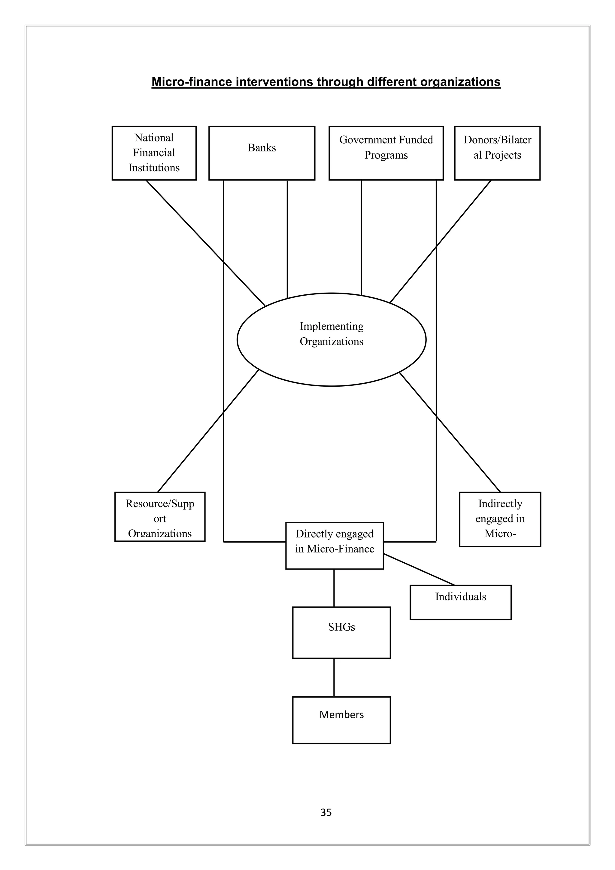
Micro-finance interventions through different organizations



 National                              Government Funded         Donors/Bilater
 Financial           Banks
                                           Programs               al Projects
Institutions




                              Implementing
                              Organizations




Resource/Supp                                                       Indirectly
     ort                                                           engaged in
Organizations                Directly engaged                        Micro-
                             in Micro-Finance                        Finance



                                                           Individuals

                                   SHGs




                                 Members




                                  35
Micro-finance changing the face of poor India:-

Micro-Finance is emerging as a powerful instrument for poverty alleviation in
the new economy. In India, micro-Finance scene is dominated by Self Help
Groups (SHGs) - Banks linkage Program, aimed at providing a cost effective
mechanism for providing financial services to the 'unreached poor'. In the
Indian context terms like "small and marginal farmers", " rural artisans" and
"economically weaker sections" have been used to broadly define micro-
finance customers. A more refined model of micro-credit delivery has evolved
lately, which emphasizes the combined delivery of financial services along
with technical assistance, and agricultural business development services.
When compared to the wider SHG bank linkage movement in India, private
MFIs have had limited outreach. However, we have seen a recent trend of
larger    microfinance   institutions   transforming   into   Non-Bank   Financial
Institutions (NBFCs). This changing face of microfinance in India appears to
be positive in terms of the ability of microfinance to attract more funds and
therefore increase outreach.


Demand for Micro-Credit or Micro-Finance:-

In terms of demand for micro-credit or micro-finance, there are three
segments, which demand funds. They are:

         At the very bottom in terms of income and assets, are those who are
         landless and engaged in agricultural work on a seasonal basis,
         and manual laborers in forestry, mining, household industries,
         construction and transport. This segment requires, first and
         foremost, consumption credit during those months when they do not
         get labor work, and for contingencies such as illness. They also need
         credit for acquiring small productive assets, such as livestock, using
         which they can generate additional income.

         The next market segment is small and marginal farmers and rural
         artisans, weavers and those self-employed in the urban informal
         sector as hawkers, vendors, and workers in household micro-

                                         36
enterprises. This segment mainly needs credit for working capital, a
       small part of which also serves consumption needs. This segment also
       needs term credit for acquiring additional productive assets, such as
       irrigation pump sets, bore wells and livestock in case of farmers, and
       equipment (looms, machinery) and work sheds in case of non-farm
       workers.

       The third market segment is of small and medium farmers who have
       gone in for commercial crops such as surplus paddy and wheat,
       cotton, groundnut, and others engaged in dairying, poultry, fishery, etc.
       Among non-farm activities, this segment includes those in villages and
       slums, engaged in processing or manufacturing activity, running
       provision stores, repair workshops, tea shops, and various service
       enterprises. These persons are not always poor, though they live
       barely above the poverty line and also suffer from inadequate access
       to formal credit.

Well these are the people who require money and with Microfinance it is
possible. Right now the problem is that, it is SHGs' which are doing this and
efforts should be made so that the big financial institutions also turn up and
start supplying funds to these people. This will lead to a better India and will
definitely fulfill the dream of our late Prime Minister, Mrs. Indira Gandhi, i.e.
Poverty. One of the statements is really appropriate here, which is as:

“Money, says the proverb makes money. When you have got a little, it is
often easy to get more. The great difficulty is to get that little.”Adams
Smith.

Today India is facing major problem in reducing poverty. About 25 million
people in India are under below poverty line. With low per capita income,
heavy population pressure, prevalence of massive unemployment and
underemployment, low rate of capital formation, misdistribution of wealth and
assets, prevalence of low technology and poor economics organization and
instability of output of agriculture production and related sectors have made
India one of the poor countries of the world.

                                       37
Present Scenario of India

India falls under low income class according to World Bank. It is second
populated country in the world and around 70 % of its population lives in rural
area. 60% of people depend on agriculture, as a result there is chronic
underemployment and per capital income is only $ 3262. This is not enough
to provide food to more than one individual. The obvious result is abject
poverty, low rate of education, low sex ratio and exploitation. The major factor
account for high incidence of rural poverty is the low asset base. According to
Reserve Bank of India, about 51 % of people house possess only 10% of the
total asset of India .This has resulted low production capacity both in
agriculture (which contribute around 22-25% of GDP) and Manufacturing
sector. Rural people have very low access to institutionalized credit (from
commercial bank).

Poverty alleviation programs and conceptualizations of Microfinance:-
There have been continuous efforts of planners of India in addressing the
poverty. They have come up with development programs like Integrated Rural
Development program (IRDP), National Rural Employment Program (NREP),
Rural Labor Employment Guarantee Program (RLEGP) etc. But these
programs have not been able to create massive impact in poverty alleviation.
The production oriented approach of planning without altering the mode of
production could not but result of the gains of development by owners of
instrument of production. The mode of production does remain same as the
owners of the instrument have low access to credit which is the major factor of
production. Thus in Nineties National bank for agriculture and rural
development (NABARD) launches pilot projects of Microfinance to bridge the
gap between demand and supply of funds in the lower rungs of rural
economy. Micro finance the buzzing word of this decade was meant to cure
the illness of rural economy. With this concept of Self Reliance, Self
Sufficiency and Self Help gained momentum. The Indian microfinance is
dominated by Self Help Groups (SHGs) and their linkage to Banks.




                                      38
Deprived of the basic banking facilities, the rural and semi urban Indian
masses are still relying on informal financing intermediaries like money
lenders, family members, friends etc.

Distribution of Indebted Rural Households: Agency wise

Credit Agency                                Percentage of Rural Households
Government                                   6.1
Cooperative Societies                        21.6
Commercial banks and RRBs                    33.7
Insurance                                    0.3
Provident Fund                               0.7
Other Institutional Sources                  1.6
All Institutional Agencies                   64.0
Landlord                                     4.0
Agricultural Moneylenders                    7.0
Professional Moneylenders                    10.5
Relatives and Friends                        5.5
Others                                       9.0
All Non Institutional Agencies               36.0
All Agencies                                 100.0


 Source: Debt and Investment Survey, GoI 1992




                                        39
Key Players in the Micro Finance System

The key players of micro-finance include:

I) National Bank for Agricultural and Rural Development (NABARD):-

NABARD is an apex institution, accredited with all matters concerning policy,
planning and operations in the fields of credit for agriculture and other
economic activities in rural areas in India. NABARD was established in 1982
as a Development Bank, in terms of the Preamble of the Act, “for providing
and regulating credit and other facilities for the promotion and development of
agriculture, small scale industries, cottage and village industries, handicrafts
and other rural crafts and other allied economic activities in rural areas with a
view to promoting integrated rural development and securing prosperity of
rural areas and for matters connected therewith or incidental thereto”. The
corporate mission set by NABARD for making available microfinance services
to the very poor envisages coverage of one third of the rural poor through one
million SHGs by the year 2006-07. The propose targets are given in the
following table:

                              Target of SHG and Bank
                   No. of New     Cumulative     Bank Loan       Cumulative
                   SHGs to be     No. of SHGs requirement        Bank Credit
Year               linked         to be linked during the        involved     at
                   during         at the end of year (Rs in      the end of
                   the year       the year       millions )      the year (Rs.
                                                                 In millions)


                   1,25,000       ** 5,85,000    7,909           ** 18,172
2002-03
                   1,10,000       6,95,000       14,172          32,884
2003-04
                   1,05,000       8,00,000       28,184          61,068
2004-05
                   1,00,000       9,00,000       41,256          1,02,234
2005-06
                   1,00,000       10,00,000      49,588          1,51,912
 2006-07

Source: NABARD




                                        40
In November 1998 a high-powered Task Force on supportive Policy and
regulatory framework for Micro finance (henceforth referred to as the Task
Force) was set up by NABARD at the instance of RBI. The objective of the
Task Force were among others, to come up with suggestions for a regulatory
framework that brings the operations of the Microfinance Institutions into the
mainstream, to access the possible role of self-regulatory organizations and to
explore the need for a separate legal framework for micro finance.


ii) Reserve Bank of India (RBI):-
The earliest reference to micro credit in a formal statement of monetary and
credit policy of RBI was in former RBI President Dr. Bimal Jalan‟s Monetary
and Credit Policy Statement of April 1999. The policy attached importance to
the work of NABARD and public sector banks in the area of micro credit. The
banks were urged to make all out efforts for provision of micro credit,
especially forging linkages with SHGs, either at their own initiative or by
enlisting support of Non- Government Organization (NGOs). The micro credit
extended by the banks is reckoned as part of their priority sector lending, and
they are free to device appropriation loan and saving products in this regard
considerable work had been done by RBI in this sector since 1991. In 1991-
92 a pilot project for linking up SHGs with banks was launched by NABARD in
consultation with the RBI. In 1994, the RBI constituted a working group on
SHGs. On the recommendation of the SHGs would be reckoned as part of
their lending to weaker sections and such lending should be reviewed by
banks and also at the State Level Bankers‟ Committee (SLBC) level, at
regular interval.


iii) Self Help Groups (SHGs):-
The origin of SHGs is from the brainchild of Grameen Bank of Bangladesh,
which was founded by Mohammed Yunus SHG was started and formed in
1975. The establishment of SHGs can be traced to the existence of one or
more problem areas around which the consciousness of rural poor is built and
the process of group formation initiated. Since SHGs have been able to
mobilize savings from persons or groups who were not normally expected to
have any „saving‟ and also to recycle effectively the pooled resources

                                      41
amongst the members, their activities have attracted attention as a supportive
mechanism for meeting the credit needs of the poor (NABARD, 2004).

iv) Micro Finance Institutions (MFIs):-

A range of institutions in public sector as well as private sector offers the
micro finance services in India. Based on asset sizes, MFIs can be divided
into three categories:

   1. 5-6 institutions which have attracted commercial capital and scaled up
      dramatically when last five years. The MFIs which include SKS,
      SHARE and Grameen Style program but after 2000, converted into for-
      profit, regulated entities mostly Non-Banking Finance Companies
      (NBFCs).
   2. Around 10-15 institutions with high growth rate, including both News
      and recently form for-profit MFIs. Some of MFIs are Grameen Koota,
      Bandhan and ESAF.
   3. The bulk of India‟s 1000 MFIs are NGOs struggling to achieve
      significant growth. Most continues to offer multiple developmental
      activities in addition to microfinance and have difficulty accessing
      growth trends.

Private MFIs in India, barring a few exceptions, are still fledging efforts and
are therefore unregulated. They secure micro finance clients with varying
quality and using different operating models.

v) Non Government Organizations (NGOs):-

The Non Government Organizations involved in promoting SHGs and linking
them with the Formal Financial Agencies (FFAs) perform the following
functions:

- Organizing the poor people into groups

- Training and helping them in the organizational, managerial and financial
matters

- Helping them access more credit and linkage with formal financial agencies

- Channelizing the group effort for various development activities

- Helping them in availing opportunities, widening the options available for
economic development


                                      42
Self Help Groups (SHGs)
Self- help groups (SHGs) play today a major role in poverty alleviation in rural
India. A growing number of poor people (mostly women) in various parts of
India are members of SHGs and actively engage in savings and credit (S/C),
as well as in other activities (income generation, natural resources
management, literacy, child care and nutrition, etc.). The S/C focus in the
SHG is the most prominent element and offers a chance to create some
control over capital, albeit in very small amounts. The SHG system has
proven to be very relevant and effective in offering women the possibility to
break gradually away from exploitation and isolation.

How self-help groups work:-

NABARD (1997) defines SHGs as "small, economically homogenous affinity
groups of rural poor, voluntarily formed to save and mutually contribute to a
common fund to be lent to its members as per the group members' decision".

Most SHGs in India have 10 to 25 members, who can be either only men, or
only women, or only youth, or a mix of these. As women's SHGs or sangha
have been promoted by a wide range of government and non- governmental
agencies, they now make up 90% of all SHGs.




The rules and regulations of SHGs vary according to the preferences of the
members and those facilitating their formation. A common characteristic of the
groups is that they meet regularly (typically once per week or once per
fortnight) to collect the savings from members, decide to which member to


                                      43
give a loan, discuss joint activities (such as training, running of a communal
business, etc.), and to mitigate any conflicts that might arise. Most SHGs have
an elected chairperson, a deputy, a treasurer, and sometimes other office
holders.

Most SHGs start without any external financial capital by saving regular
contributions by the members. These contributions can be very small (e.g. 10
Rs per week). After a period of consistent savings (e.g. 6 months to one year)
the SHGs start to give loans from savings in the form of small internal loans
for micro enterprise activities and consumption. Only those SHGs that have
utilized their own funds well are assisted with external funds through linkages
with banks and other financial intermediaries.

However, it is generally accepted that SHGs often do not include the poorest
of the poor, for reasons such as:

(a) Social factors (the poorest are often those who are socially marginalized
because of caste affiliation and those who are most skeptical of the potential
benefits of collective action).

(b) Economic factors (the poorest often do not have the financial resources
to contribute to the savings and pay membership fees; they are often the ones
who migrate during the lean season, thus making group membership difficult).

(c) Intrinsic biases of the implementing organizations (as the poorest of
the poor are the most difficult to reach and motivate, implementing agencies
tend to leave them out, preferring to focus on the next wealth category).

Sources of capital and links between SHGs and Banks:-

SHGs can only fulfill a role in the rural economy if group members have
access to financial capital and markets for their products and services. While
the groups initially generate their own savings through thrift (whereby thrift
implies savings created by postponing almost necessary consumption, while
savings imply the existence of surplus wealth), their aim is often to link up with
financial institutions in order to obtain further loans for investments in rural
enterprises. NGOs and banks are giving loans to SHGs either as "matching


                                       44
loans" (whereas the loan amount is proportionate to the group's savings) or as
fixed   amounts,   depending     on   the   group's   record   of   repayment,
recommendations by group facilitators, collaterals provided, etc.

How SHGs save:-

Self-help groups mobilize savings from their members, and may then on-lend
these funds to one another, usually at apparently high rates of interest which
reflect the members‟ understanding of the high returns they can earn on the
small sums invested in their micro-enterprises, and the even higher cost of
funds from money lenders. If they do not wish to use the money, they may
deposit it in a bank. If the members‟ need for funds exceeds the group‟s
accumulated savings, they may borrow from a bank or other organization,
such as a micro-finance non-government organization, to augment their own
fund.

The system is very flexible. The group aggregates the small individual saving
and borrowing requirements of its members, and the bank needs only to
maintain one account for the group as a single entity. The banker must
assess the competence and integrity of the group as a micro-bank, but once
he has done this he need not concern himself with the individual loans made
by the group to its members, or the uses to which these loans are put. He can
treat the group as a single customer, whose total business and transactions
are probably similar in amount to the average for his normal customers,
because they represent the combined banking business of some twenty
„micro-customers‟. Any bank branch can have a small or a large number of
such accounts, without having to change its methods of operation.

Unlike many customers, demand from SHGs is not price-sensitive. Illiterate
village women are sometimes better bankers than some with more
professional qualifications. They know that rapid access to funds is more
important than their cost, and they also know, even though they might not be
able to calculate the figures, that the typical micro-enterprise earns well over
500% return on the small sum invested in it. The groups thus charge
themselves high rates of interest; they are happy to take advantage of the
generous spread that the NABARD subsidized bank lending rate of 12%

                                      45
allows them, but they are also willing to borrow from NGO/MFIs which on-lend
funds from SIDBI at 15%, or from „new generation‟ institutions such as Basix
Finance at 18.5% or 21%.

Comparative Analysis of Micro-finance Services offered to the poor:-




Source: R. Arunachalam - Alternative Technologies in the Indian Micro-
finance Industry




                                     46
Micro-Finance Models

1. Self Help Group (SHG) Bank Linkage Model:-

The microfinance movement started in India with the introduction of the SHG-
Bank Linkage Program in the 1980s by NGOs that was later formalized by the
Government of India in the early 1990s. Pursuant to the program, banks,
which are primarily public sector regional rural banks, are encouraged to
partner with SHGs to provide them with funding support, which is often
subsidized.

A self help group, or SHG, is a group of 10 to 20 poor women in a village who
come together to contribute regular savings to a common fund to deposit with
a bank as collateral for future loans. The group has collective decision making
power and obtains loans from the partner bank. The SHG then loans these
funds to its members at terms decided by the group. Members of the group
meet on a monthly basis to conduct transactions and group leaders are
responsible for maintaining their own records, often with the help of NGOs or
government agency staff.

NABARD is presently operating three models of linkage of banks with SHGs
and NGOs:

Model – 1: In this model, the bank itself acts as a Self Help Group
Promoting Institution (SHPI). It takes initiatives in forming the groups,
nurtures them over a period of time and then provides credit to them after
satisfying itself about their maturity to absorb credit. About 16% of SHGs and
13% of loan amounts are using this model (as of March 2002).

Model – 2: In this model, groups are formed by NGOs (in most of the cases)
or by government agencies. The groups are nurtured and trained by these
agencies. The bank then provides credit directly to the SHGs, after observing
their operations and maturity to absorb credit. While the bank provides loans
to the groups directly, the facilitating agencies continue their interactions with
the SHGs. Most linkage experiences begin with this model with NGOs playing
a major role. This model has also been popular and more acceptable to


                                       47
banks, as some of the difficult functions of social dynamics are externalized.
About 75% of SHGs and 78% of loan amounts are using this model.

Model – 3: Due to various reasons, banks in some areas are not in a position
to even finance SHGs promoted and nurtured by other agencies. In such
cases,     the    NGOs    act   as   both     facilitators   and   micro-   finance
intermediaries. First, they promote the groups, nurture and train them and
then approach banks for bulk loans for on-lending to the SHGs. About 9% of
SHGs and 13% of loan amounts are using this model.

Impact of the SHG Bank Linkage Program:-
Given these quantitative achievements, what has been the impact of the
program? The main findings are that:
         Microfinance has reduced the incidence of poverty through increase in
         income, enabled the poor to build assets and thereby reduce their
         vulnerability.
         It has enabled households that have access to it to spend more on
         education than non-client households. Families participating in the
         program have reported better school attendance and lower dropout
         rates.
         In certain areas it has reduced child mortality, improved maternal
         health and the ability of the poor to combat disease through better
         nutrition, housing and health – especially among women and children.
         It has contributed to a reduced dependency on informal money lenders
         and other non institutional sources.
         Finally it has offered space for different stakeholders to innovate, learn
         and replicate. As a result, some NGOs have added micro-insurance
         products to their portfolios, a couple of federations have experimented
         with undertaking livelihood activities and grain banks have been
         successfully built into the SHG model in the eastern region.


2. Micro Finance Institution (MFIs) Model:-
MFIs are an extremely heterogeneous group comprising NBFCs, societies,
trusts and cooperatives. They are provided financial support from external


                                         48
donors and apex institutions including the Rashtriya Mahila Kosh (RMK),
SIDBI Foundation for micro-credit and NABARD and employ a variety of ways
for credit delivery

Since 2000, commercial banks including Regional Rural Banks have been
providing funds to MFIs for on lending to poor clients. Though initially, only a
handful of NGOs were “into” financial intermediation using a variety of delivery
methods, their numbers have increased considerably today. While there is no
published data on private MFIs operating in the country, the number of MFIs
is estimated to be around 800.

                         Legal Forms of MFIs in India:

Types of MFIs                     Estimated Legal       Acts       under    which
                                  Number*     Registered

1. Not for Profit MFIs            400 to 500 Societies Registration Act, 1860 or
                                              similar       Provincial        Acts
a.) NGO - MFIs
                                              Indian Trust Act, 1882

b.) Non-profit Companies          10          Section 25 of the Companies Act,
                                              1956

2. Mutual      Benefit   MFIs 200 to 250 Mutually          Aided       Cooperative
a.)       Mutually       Aided                Societies Act enacted by State
Cooperative           Societies               Government
(MACS) and similarly set up
institutions

3. For Profit MFIs                6           Indian Companies Act, 1956

a.)   Non-Banking     Financial               Reserve Bank of India Act, 1934
Companies (NBFCs)

Total                             700 - 800


The estimated number includes only those MFIs, which are actually
undertaking lending activity. Adapted from www.nabard.org




                                         49
Structures of a Microfinance Institution:-

Microfinance institutions broadly operate under a wide range of legal
structures. They could be registered as-

          1. NGO,
          2. Trusts,
          3. Sec 25 Companies,
          4. Cooperative Societies,
          5. Cooperative Banks,
          6. Regional Rural Banks,
          7. Local Area Banks,
          8. Public and Private Sector banks,
          9. Business Correspondents and
          10. Non-Banking Finance Companies.

For instance, SKS Microfinance is registered with the RBI as a non-deposit
taking NBFC and is regulated by the RBI

3. Bank Partnership Model:-

This model is an innovative way of financing MFIs. The bank is the lender and
the MFI acts as an agent for handling items of work relating to credit
monitoring, supervision and recovery. In other words, the MFI acts as an
agent and takes care of all relationships with the client, from first contact to
final repayment. A sub - variation of this model is where the MFI, as an NBFC,
holds the individual loans on its books for a while before securitizing them and


                                      50
selling them to the bank. Such refinancing through securitization enables the
MFI enlarged funding access.

4. Banking Correspondents:-

The proposal of “banking correspondents” could take this model a step further
extending it to savings. It would allow MFIs to collect savings deposits from
the poor on behalf of the bank. It would use the ability of the MFI to get close
to poor clients while relying on the financial strength of the bank to safeguard
the deposits. This regulation evolved at a time when there were genuine fears
that fly-by-night agents purporting to act on behalf of banks in which the
people have confidence could mobilize savings of gullible public and then
vanish with them.

5. Service Company Model:-

Under this model, the bank forms its own MFI, perhaps as an NBFC, and then
works hand in hand with that MFI to extend loans and other services. On
paper, the model is similar to the partnership model: the MFI originates the
loans and the bank books them. But in fact, this model has two very different
and interesting operational features:


(a) The MFI uses the branch network of the bank as its outlets to reach
clients. This allows the client to be reached at lower cost than in the case of a
stand–alone MFI. In case of banks which have large branch networks, it also
allows rapid scale up.


(b) The Partnership model uses both the financial and infrastructure strength
of the bank to create lower cost and faster growth. The Service Company
Model has the potential to take the burden of overseeing microfinance
operations off the management of the bank and put it in the hands of MFI
managers who are focused on microfinance to introduce additional products,
such as individual loans for SHG graduates, remittances and so on without
disrupting bank operations and provide a more advantageous cost structure
for microfinance.


                                        51
Role, Functions and Working Mechanism of Financial
                                 Institutions


A. ICICI Bank:-

“ICICI Bank is one bank that has developed a very clear strategy to expand
the provision of financial products and services to the poor in India as a
profitable activity”

- Haruhiko Kuroda, President, Asian Development Bank.

ICICI‟s microfinance portfolio has been increasing at an impressive speed.
From 10,000 microfinance clients in 2001, ICICI Bank is now (2007) lending to
1.8 million clients through its partner microfinance institutions, and its
outstanding portfolio has increased from Rs. 0.20 billion (US$4.5 million) to
Rs. 9.98 billion (US$227 million).

There is an increasing shift in the microfinance sector from grant-giving to
investment in the form of debt or equity, and ICICI believes grant money
should be limited to the creation of facilitative infrastructure. “We need to stop
sending government and funding agencies the signal that microfinance is not
a commercially viable system”, says Nachiket Mor, Executive Director of
ICICI Bank.


As a result of banks entering the game, the sector has changed rapidly.
“There is no dearth of funds today, as banks are looking into MFIs favorably,
unlike a few years ago”, says Padmaja Reddy, the CEO of one of ICICI
Bank’s major MFI partners, Spandana.


Bank Led Model
The bank led model was derived from the SHG-Bank linkage program of
NABARD. Through this program, banks financed Self Help Groups (SHGs)
which had been promoted by NGOs and government agencies.




                                       52
ICICI Bank drew up aggressive plans to penetrate rural areas through its SHG
program.       However,   rather   than   spending   time   in   developing   rural
infrastructure of its own, in 2000, ICICI Bank announced merger of Bank of
Madura (BoM), which had significant presence in the rural areas of South
India, especially Tamil Nadu, with a customer base of 1.9 million and 87
branches.
Bank of Madura's SHG development program was initiated in 1995. Through
this program, it had formed, trained and initiated small groups of women to
undertake financial activities like banking, saving and lending. By 2000, it had
created around 1200 SHGs across Tamil Nadu and provided credit to them.


Partnership Models
A model of microfinance has emerged in recent years in which a microfinance
institution (MFI) borrows from banks and on-lends to clients; few MFIs have
been able to grow beyond a certain point. Under this model, MFIs are unable
to provide risk capital in large quantities, which limits the advances from
banks. In addition, the risk is being entirely borne by the MFI, which limits its
risk-taking.

This model aimed at synergizing the comparative advantages and financial
strength of the bank with social intermediation, mobilization power and
infrastructure of MFIs and NGOs. Through this model, ICICI Bank could save
on the initial costs of developing rural infrastructure and micro credit
distribution channels and could take advantage of the expertise of these
institutions in rural areas. Initially, ICICI Bank started off by lending to MFIs
and NGOs in order to provide the necessary financial support to their
activities. Later, ICICI Bank came up with a plan where the NGO/MFI
continued to promote their microfinance schemes, while the bank met the
financial requirements of the borrowers.

Other Microfinance Initiatives

As a part of microfinance initiatives in the agriculture sector, ICICI Bank
developed Farmer Service Centers (FSC). An FSC was managed by an


                                          53
agricultural input supply company which supplied inputs like seeds and
technical knowhow to the farmers.

FSCs were also managed by an extension service organization which
provided inputs, credit and technology or by an NGO that provided all the
services that farmers needed for their agricultural needs. Working in close
association with farmers, FSCs provided them with services like advice on
seeds, sowing techniques, pest control, weed control, usage and dosage of
herbicides, pesticides and fertilizers and other services associated with
agriculture. The FSCs also provided crop-related information and services to
farmers, apart from facilitating the sale of agricultural produce. The FSCs
arranged to procure the produce through agents and sold it in organized
agricultural markets thus getting better realization.

The Future
These agents contact several borrowers, thus expanding the reach of ICICI
Bank at a low cost. Taking the FSC initiative further, ICICI Bank plans to
provide farmers credit from sugar companies, seed companies, dairy
companies, NGOs, micro-credit institutions and food processing industries.
SIG has been involved in a project in the southern state of Tamil Nadu to find
out how wireless technology can be applied in the development of low cost
models of banking. Another plan to increase the reach in rural areas is to
launch mobile ATM services. ICICI Bank branded trucks have started carrying
ATMs through a number of villages


Some Articles of News Paper:


1. ICICI Bank to offer micro-finance to sex-workers

Mumbai, March 14: In a novel way to help sex-workers to live more
meaningfully, country's largest private sector bank, ICICI Bank is planning to
offer financial assistance to them though the micro-finance route.




                                        54
For starters, the bank plans to launch the programme in Kolkata by entering
into a tie-up with Durbar Mahila Samwanaya Samitee, an NGO working for
the welfare of around 65,000 sex-workers in and around the city.

Source: (Press Trust of India) Posted online: Wednesday, March 14, 2007 at
20:54 hours IST


2. ICICI Bank launches new initiative in micro-finance

ICICI Bank has taken a stake of under 20 per cent in Financial Information
Network and Operations Private Ltd (FINO), which was launched on
Thursday, July 13, 2001.

FINO would provide technological solutions as well as services to finance
providers to reach the underserved in the country. ICICI Bank is the lead
facilitator.

According to Mr Nachiket Mor, Deputy Managing Director, ICICI Bank, FINO
is an independent entity. "We would reduce our stake in the company when
required," he said.

ICICI Bank expects to target 200 micro-finance institutions (MFIs) by March
2007, he said, speaking on the sidelines of the press conference to launch
FINO. At present, the bank has tie-ups with 100 MFIs.

FINO is an initiative in the micro-finance sector. It would target 300-400 million
people who do not have access to basic financial services, said Mr Manish
Khera, CEO, FINO. The company has an authorised capital of Rs 50 crore.
MFIs, NBFCs, RRBs, co-operative banks, etc would directly or indirectly tie up
with FINO to use its services, he said. FINO would charge Rs 25-30 per
account every year.

Core banking products

FINO has partnered with IBM and I-flex to offer core banking products. It
would also provide credit bureau services, which includes individual customer

                                       55
credit rating and analytics based on transaction history. It also launched
biometric cards for customers, which would be a proof of identity and give
collateral to them. The card would also offer multiple products including
savings, loans, insurance, recurring deposits, fixed deposits and remittances.
The company would also build-up customer database, thus bringing them into
mainstream banking.

"There was a need for automated structured data system like FINO" said Mr
Mor. "Essential pieces of infrastructure are missing in India. We lack credit-
tracking mechanism; therefore there was a need for an intervention like
FINO."

The company expects to reach 25 million customers in five years and two
million customers by the end of 2007.

FINO aims bringing scale to "micro" business leading to lowering of costs for
the local financial institutions (LFIs) and act as an internal technology
department for the LFIs, said Mr Khera.

The company is working on providing technological solutions in insurance,
especially the health insurance sector to the under-privileged," he said. It is
interacting with Nabard, SIDBI and other banks to give shape to what FINO
does, said Mr Khera.

3. ICICI Bank's thrust on micro-finance:-

CHENNAI, MARCH 9. ICICI Bank has entered into partnerships with various
microfinance institutions (MFI) and non-Government organizations (NGOs) to
scale up its micro lending business. Addressing presspersons here, today,
Nachiket Mor, Executive Director, ICICI Bank, said, the partnership model
would provide assured source of funding to NGOs and MFIs. The bank had
extended advances to the tune of Rs. 150 crores as on February 29, this year,
under this scheme, Mr. Mor said.

The bank had acquired a network of self-help groups (SHGs) developed by
the erstwhile Bank of Madura after its merger with ICICI Bank. Since then the

                                        56
SHG program had grown substantially and 10,175 groups had been promoted
reaching out to 2.03 lakh women spread across 2,398 villages, the Executive
Director said.

One of the micro finance institutions, `Microcredit Foundation of India',
established by K. M. Thiagarajan, former Chairman of Bank of Madura in
2002, had initiated a program for microcredit through self-help groups.

ICICI Bank has entered into a memorandum of understanding with Microcredit
Foundation to outsource SHG development, maintenance of groups, credit
linkage and recovery of loans.

The MFI as Collection Agent
To address these constraints, ICICI Bank initiated a partnership model in
2002 in which the MFI acts as a collection agent instead of a financial
intermediary. This model is unique in that it combines debt as mezzanine
finance to the MFI (Mezzanine finance combines debt and equity financing: it
is debt that can be converted by the lender into equity in the event of a
default.
This source of financing is advantageous for MFIs because it is treated like
equity in the balance-sheet and enables it to raise money without additional
equity, which is an expensive financing source.).The loans are contracted
directly between the bank and the borrower, so that the risk for the MFI is
separated from the risk inherent in the portfolio. This model is therefore likely
to have very high leveraging capacity, as the MFI has an assured source of
funds for expanding and deepening credit. ICICI chose this model because it
expands the retail operations of the bank by leveraging comparative
advantages of MFIs, while avoiding costs associated with entering the market
directly.


Securitization
Another way to enter into partnership with MFIs is to securitize microfinance
portfolios. In 2004, the largest ever securitization deal in microfinance was
signed between ICICI Bank and SHARE Microfinance Ltd, a large MFI
operating in rural areas of the state of Andhra Pradesh. Technical assistance
                                       57
and the collateral deposit of US$325,000 (93% of the guarantee required by
ICICI) were supplied by Grameen Foundation USA. Under this agreement,
ICICI purchased a part of SHARE‟s microfinance portfolio against a
consideration calculated by computing the Net Present Value of receivables
amounting to Rs. 215 million (US$4.9 million) at an agreed discount rate. The
interest paid by SHARE is almost 4% less than the rate paid in commercial
loans. Partial credit provision was provided by SHARE in the form of a
guarantee amounting to 8% of the receivables under the portfolio, by way of a
lien on fixed deposit. This deal frees up equity capital, allowing SHARE to
scale up its lending. On the other hand, it allows ICICI Bank to reach new
markets. And by trading this high quality asset in capital markets, the bank
can hedge its own risks.


Beyond Microcredit
Microfinance does not only mean microcredit, and ICICI does not limit itself to
lending. ICICI‟s Social Initiative Group, along with the World Bank and ICICI
Lombard, the insurance company set up by ICICI and Canada Lombard, have
developed India‟s first index-based insurance product. This insurance policy
compensates the insured against the likelihood of diminished agricultural
output/yield resulting from a shortfall in the anticipated normal rainfall within
the district, subject to a maximum of the sum insured. The insurance policy is
linked to a rainfall index.


Technology
One of the main challenges to the growth of the microfinance sector is
accessibility. The Indian context, in which 70% of the population lives in rural
areas, requires new, inventive channels of delivery. The use of technologies
such as kiosks and smart cards will considerably reduce transaction costs
while improving access. The ICICI Bank technology team is developing a
series of innovative products that can help reduce transaction costs
considerably. For example, it is piloting the usage of smart cards with Sewa
Bank in Ahmadabad. To maximize the benefits of these innovations, the
development of a high quality shared banking technology platform which can
be used by MFIs as well as by cooperatives banks and regional rural banks is
                                       58
needed. ICICI is strongly encouraging such an effort to take place. Wipro and
Infosys, I-Flex, 3iInfotech, some of the best Indian information technology
companies specialized in financial services, and others, are in the process of
developing exactly such a platform. At a recent technology workshop at the
Institute for Financial Management Research in Chennai, the ICICI Bank
Alternate Channels Team presented the benefits of investing in a common
technology platform similar to those used in mainstream banking to some of
the most promising MFIs.


The Centre for Micro finance Research (CMFR)
ICICI bank has created the Centre for Microfinance Research (CMFR) at the
Institute for
Financial Management Research (IFMR) in Chennai. Through research,
research-based advocacy, high level training and strategy building, it aims to
systematically establish the links between increased access to financial
services and the participation of poor people in the larger economy. The
CMFR Research Unit supports initiatives aimed at understanding and
analyzing the following issues: impact of access to financial services; contract
and product designs; constraints to household productivity; combination of
microfinance and other development interventions; evidence of credit
constraints; costs and profitability of microfinance organizations; impact of
MFI policies and strategies; people‟s behavior and psychology with respect to
financial services; economics of micro-enterprises; and the effect of
regulations.


Finally, the CMFR recognizes that while MFIs aim to meet the credit needs of
poor households, there are other missing markets and constraints facing
households, such as healthcare, infrastructure, and gaps in knowledge. These
have implications in terms of the scale and profitability of client enterprises
and efficiency of household budget allocation, which in turn impacts
household well-being. The CMFR Microfinance Strategy Unit will address
these issues through a series of workshops which will bring together MFI
practitioners and sectoral experts (in energy, water, roads, health, etc). The
latter will bring to the table knowledge of best practices in their specific areas,
                                        59
and each consultation workshop will result in long-term collaboration between
with MFIs for implementing specific pilots.


B. Bandhan:-
(Ranked 2nd by Forbes Magazine in December 2007)
Bandhan is working towards the twin objective of poverty alleviation and
women empowerment. It started as a Capacity Building Institution (CBI) in
November 2000 under the leadership of Mr. Chandra Shekhar Ghosh. During
such time, it was giving capacity building support to local microfinance
institutions working in West Bengal.
Bandhan opened its first microfinance branch at Bagnan in Howrah district of
West Bengal in July 2002. Bandhan started with 2 branches in the year 2002-
03 only in the state of West Bengal and today it has grown as strong as 412
branches across 6 states of the country! The organization had recorded a
growth rate of 500% in the year 2003-04 and 611% in the year 2004-05. Till
date, it has disbursed a total of Rs. 587 crores among almost 7 lakh poor
women. Loan outstanding stands at Rs. 221 crores. The repayment rate is
recorded at 99.99%. Bandhan has staff strength of more than 2130
employees.
As on July 2008
Column1                        Column2
No. of states                  :8
No. of branches                : 528
No. of members                 : 1,182,741
No. of staff                   : 3,191
Cumulative loan disbursed      : Rs.1,249 crores
Loan outstanding               : Rs. 417 crores

Operational Methodology
Bandhan follows a group formation, individual lending approach. A group of
10-25 members are formed. The clients have to attend the group meetings for
2 successive weeks. 2 weeks hence, they are entitled to receive loans. The
loans are disbursed individually and directly to the members.




                                       60
Economic and Social Background of Clients
             Landless and asset less women
             Family of 5 members with monthly income less than Rs. 2,500 in
              rural and Rs. 3,500 in urban
             Those who do not own more than 50 decimal (1/2acre) of land
              or capital of its equivalent value
Loan Size
The first loan is between Rs. 1,000 – Rs. 7,000 for the rural areas and
between Rs. 1,000 – Rs. 10,000 for the urban areas. After the repayment,
they are entitled to receive a subsequent loan which is Rs 1,000 - 5,000 more
than the previous loan.


Service Charge
Bandhan charges a service charge of 12.50% flat on loan amount. Bandhan
initially charged 17.50%. However from 1st July 2005, it has slashed down its
lending rate to 15.00%. Then it was further reduced to 12.50% in May 2006.
The reason is obvious. As overall productivity increased, operational costs
decreased. Bandhan, being a nonprofit organization wanted the benefit of low
costs to ultimately trickle down to the poor.


Monitoring System
The various features of the monitoring system are:
             A 3 tier monitoring system – Region, Division and Head Office
             Easy reporting system with a prescribed checklist format
             Accountability at all levels post monitoring phase
             Cross- checking at all the levels
             The management team of Bandhan spends 90.00% of time at
              the field


Liability structure for Loans
When a member wants to join Bandhan, she at first has to get inducted into a
group. After she gets inducted into the group, the entire group proposes her
name for a loan in the Resolution Book. Two members of the group along with
the member‟s husband have to sign as guarantors in her loan application
                                        61
form. If she fails to pay her weekly installment, the group inserts peer
pressure on her. The sole purpose of the above structure is simply to create
peer pressure.


C. Grameen Bank:-
The Grameen Model which was pioneered by Prof Muhammed Yunus of
Grameen Bank is perhaps the most well known, admired and practised model
in the world. The model involves the following elements.


      Homogeneous affinity group of five
      Eight groups form a Centre
      Centre meets every week
      Regular savings by all members
      Loan proposals approved at Centre meeting
      Loan disbursed directly to individuals
      All loans repaid in 50 instalments


The Grameen model follows a fairly regimented routine. It is very cost
intensive as it involves building capacity of the groups and the customers
passing a test before the lending could start. The group members tend to be
selected or at least strongly vetted by the bank. One of the reasons for the
high cost is that staff members can conduct only two meetings a day and thus
are occupied for only a few hours, usually early morning or late in the evening.
They were used additionally for accounting work, but that can now be done
more cost effectively using computers. The model is also rather meeting
intensive which is fine as long as the members have no alternative use for
their time but can be a problem as members go up the income ladder.


The greatness of the Grameen model is in the simplicity of design of products
and delivery. The process of delivery is scalable and the model could be
replicated widely. The focus on the poorest, which is a value attribute of
Grameen, has also made the model a favourite among the donor community.



                                      62
However, the Grameen model works only under certain assumptions. As all
the loans are only for enterprise promotion, it assumes that all the poor want
to be self-employed. The repayment of loans starts the week after the loan is
disbursed – the inherent assumption being that the borrowers can service
their loan from the ex-ante income.


D. SKS Microfinance:-
(CEO-Vikram Akula)
Many companies say they protect the interests of their customers. Very few
actually sit in dirt with them, using stones, flowers, sticks, and chalk powder to
figure out if they will be able to repay a $20 loan at $1 a month. With this
approach, this company has created its own loyal gang of over 2 million
customers.
Its borrowers include agricultural laborers, mom-and-pop entrepreneurs,
street vendors, home based artisans, and small scale producers, each living
on less than $2 a day. It works on a model that would allow micro-finance
institutions to scale up quickly so that they would never have to turn poor
person away.
Its model is based on 3 principles-
   1. Adopt a profit-oriented approach in order to access commercial
       capital- Starting with the pitch that there is a high entrepreneurial spirit
       amongst the poor to raise the funds, SKS converted itself to for-profit
       status as soon as it got break even and got philanthropist Ravi Reddy
       to be a founding investor. Then it secured money from parties such as
       Unitus, a Seattle based NGO that helps promote micro-finance; SIDBI;
       and technology entrepreneur Vinod Khosla. Later, it was able to attract
       multimillion dollar lines of credit from Citibank, ABN Amro, and others.
   2. Standardize products, training, and other processes in order to
       boost capacity- They collect standard repayments in round numbers
       of 25 or 30 rupees. Internally, they have factory style training models.
       They enroll about 500 loan officers every month. They participate in
       theory classes on Saturdays and practice what they have learned in
       the field during the week. They have shortened the training time for a


                                        63
loan officer to 2 months though the average time taken by other
   industry players is 4-6 months.


3. Use Technology to reduce costs and limit errors- It could not find
   the software that suited its requirements, so it they built their own
   simple and user friendly applications that a computer-illiterate loan
   officer with a 12th grade education can easily understand. The system
   is also internet enabled. Given that electricity is unreliable in many
   areas they have installed car batteries or gas powered generators as
   back-ups in many areas.


Scaling up Customer Loyalty
Instead of asking illiterate villagers to describe their seasonal pattern of
cash flows, they encourage them to use colored chalk powder and flowers
to map out the village on the ground and tell where the poorest people
lived, what kind of financial products they needed, which areas were
lorded over by which loan sharks, etc. They set people‟s tiny weekly
repayments as low as $1 per week and health and whole life insurance
premiums to be $10 a year and 25 cents per week respectively. They also
offer interest free emergency loans. The salaries of loan officers are not
tied to repayment rates and they journey on mopeds to borrowers‟ villages
and schedule loan meetings as early as 7.00 A.M. Deep customer loyalty
ultimately results in a repayment rate of 99.5%.


Leveraging the SKS brand
Its payoff comes from high volumes. They are growing at 200% annually,
adding 50 branches and 160,000 new customers a month. They are also
using their deep distribution channels for selling soap, clothes, consumer
electronics and other packaged goods.




                                     64
Marketing Of Micro Finance Products

   1. Contract Farming and Credit Bundling:-
Banks and financial institutions have been partners in contract farming
schemes, set up to enhance credit. Basically, this is a doable model. Under
such an arrangement, crop loans can be extended under tie-up arrangements
with corporate for production of high quality produce with stable marketing
arrangements provided – and only, provided – the price setting mechanism for
the farmer is appropriate and fair.


   2. Agri Service Centre – Rabo India:-
Rabo India Finance Pvt Ltd. has established agri-service center in rural areas
in cooperation with a number of agri-input and farm services companies. The
services provided are similar to those in contract farming, but with additional
flexibility and a wider range of products including inventory finance. Besides
providing storage facilities, each centre rents out farm machinery, provides
agricultural inputs and information to farmers, arranges credit, sells other
services and provides a forum for farmers to market their products.


   3. Non Traditional Markets:-
Similarly, Mother Dairy Foods Processing, a wholly owned subsidiary of
National Dairy Development Board (NDDB) has established auction markets
for horticulture producers in Bangalore. The operations and maintenance of
the market is done by NDDB. The project, with an outlay of Rs.15 lakh, covers
200 horticultural farmers associations with 50,000 grower members for
wholesale marketing. Their produce is planned with production and supply
assurance and provides both growers and buyers a common platform to
negotiate better rates.


   4. Apni Mandi:-
Another innovation is that of The Punjab Mandi Board, which has
experimented with a „farmers‟ market‟ to provide small farmers located in
proximity to urban areas, direct access to consumers by elimination of


                                      65
middlemen. This experiment known as "Apni Mandi" belongs to both farmers
and consumers, who mutually help each other. Under this arrangement a sum
of Rs. 5.2 lakh is spent for providing plastic crates to 1000 farmers. Each
farmer gets 5 crates at a subsidized rate. At the mandi site, the Board
provides basic infrastructure facilities. At the farm level, extension services of
different agencies are pooled in. These include inputs subsidies, better quality
seeds and loans from Banks. Apni Mandi scheme provides self-employment
to producers and has eliminated social inhibitions among them regarding the
retail sale of their produce.




Success Factors of Micro-Finance in India


Over the last ten years, successful experiences in providing finance to small
entrepreneur and producers demonstrate that poor people, when given
access to responsive and timely financial services at market rates, repay their
loans and use the proceeds to increase their income and assets. This is not
surprising since the only realistic alternative for them is to borrow from
informal market at an interest much higher than market rates. Community
banks, NGOs and grass root savings and credit groups around the world have
shown that these microenterprise loans can be profitable for borrowers and
for the lenders, making microfinance one of the most effective poverty
reducing strategies.

A. For NGOs

   1. The field of development itself expands and shifts emphasis with the
       pull of ideas, and NGOs perhaps more readily adopt new ideas,
       especially if the resources required are small, entry and exit are easy,
       tasks are (perceived to be) simple and people‟s acceptance is high –
       all characteristics (real or presumed) of microfinance.


   2. Canvassing by various factors, including the National Bank for
       Agriculture and Rural Development (NABARD), Small Industries


                                       66
Development Bank of India (SIDBI), Friends of Women‟s World
   Banking (FWWB), Rashtriya Mahila Kosh (RMK), Council for
   Advancement of People‟s Action and Rural Technologies (CAPART),
   Rashtriya Gramin Vikas Nidhi (RGVN), various donor funded
   programmes especially by the International Fund for Agricultural
   Development     (IFAD),    United     Nations   Development   Programme
   (UNDP), World Bank and Department for International Development,
   UK (DFID)], and lately commercial banks, has greatly added to the idea
   pull. Induced by the worldwide focus on microfinance, donor NGOs too
   have been funding microfinance projects. One might call it the supply
   push.



3. All kinds of things from khadi spinning to Nadep compost to balwadis
   do not produce such concrete results and sustained interest among
   beneficiaries as microfinance. Most NGO-led microfinance is with poor
   women, for whom access to small loans to meet dire emergencies is a
   valued outcome. Thus, quick and high „customer satisfaction‟ is the
   USP that has attracted NGOs to this trade.



4. The idea appears simple to implement. The most common route
   followed by NGOs is promotion of SHGs. It is implicitly assumed that
   no „technical skill‟ is involved. Besides, external resources are not
   needed as SHGs begin with their own savings. Those NGOs that have
   access to revolving funds from donors do not have to worry about
   financial performance any way. The chickens will eventually come
   home to roost but in the first flush, it seems all so easy.



5. For many NGOs the idea of „organising‟ – forming a samuha – has
   inherent appeal. Groups connote empowerment and organising women
   is a double bonus.




                                    67
6. Finally, to many NGOs, microfinance is a way to financial sustainability.
        Especially for the medium-to-large NGOs that are able to access bulk
        funds for on-lending, for example from SIDBI, the interest rate spread
        could be an attractive source of revenue than an uncertain, highly
        competitive and increasingly difficult-to-raise donor funding.


B. For Financial Institutions and banks:-
 Microfinance has been attractive to the lending agencies because of
 demonstrated sustainability and of low costs of operation. Institutions like
 SIDBI and NABARD are hardnosed bankers and would not work with the idea
 if they did not see a long term engagement – which only comes out of
 sustainability (that is economic attractiveness).


 On the supply side, it is also true that it has all the trappings of a business
 enterprise, its output is tangible and it is easily understood by the mainstream.
 This also seems to sound nice to the government, which in the post
 liberalisation era is trying to explain the logic of every rupee spent. That is the
 reason why microfinance has attracted mainstream institutions like no other
 developmental project.


 Perhaps the most important factor that got banks involved is what one might
 call the policy push. Given that most of our banks are in the public sector,
 public policy does have some influence on what they will or will not do. In this
 case, policy was followed by diligent, if meandering, promotional work by
 NABARD. The policy change about a decade ago by RBI to allow banks to
 lend to SHGs was initially followed by a seven-page memo by NABARD to all
 bank chairmen, and later by sensitisation and training programmes for bank
 staff across the country. Several hundred such programmes were conducted
 by NGOs alone, each involving 15 to 20 bank staff, all paid for by NABARD.
 The policy push was sweetened by the NABARD refinance scheme that offers
 much more favourable terms (100% refinance, wider spread) than for other
 rural lending by banks. NABARD also did some system setting work and
 banks lately have been given targets. The canvassing, training, refinance and
 close follow up by NABARD has resulted in widespread bank involvement.
                                         68
Moreover, for banks the operating cost of microfinance is perhaps much less
than for pure MFIs. The banks already have a vast network of branches. To
the extent that an NGO has already promoted SHGs and the SHG portfolio is
performing better than the rest of the rural (if not the entire) portfolio,
microfinance via SHGs in the worst case would represent marginal addition to
cost and would often reduce marginal cost through better capacity utilisation.
In the process the bank also earns brownie points with policy makers and
meets its priority sector targets.


It does not take much analysis to figure out that the market for financial
services for the 50-60 million poor households of India, coupled with about the
same number who are technically above the poverty line but are severely
under-served by the financial sector is a very large one.


Further, bank-groups are motivated by a number of cross-selling opportunities
in the market, for deposits, insurance, remittances and eventually mutual
funds. Since the larger banks are offering all these services now through their
group companies, it becomes imperative for them to expand their distribution
channels as far and deep as possible, in the hope of capturing the entire
financial services business of a household.


Finally, both agri-input and processing companies such as EID Parry, fast-
moving consumer goods (FMCG) companies such as Hindustan Levers, and
consumer durable companies such as Philips have realised the potential of
this big market and are actively using SHGs as entry points. Some amount of
free-riding is taking place here by companies, for they are using channels
which were built at a significant cost to NGOs, funding agencies and/or the
government.


On the whole, the economic attractiveness of microfinance as a business is
getting established and this is a sure step towards mainstreaming. We know
that mainstreaming is a mixed blessing, and one tends to exchange scale at
the cost of objectives. So it needs to be watched carefully.
                                       69
Issues Related to Microfinance in India

   A. Problems faced by Borrowers:-

1. Coercion:-

One of the most important moral issues being raised in relation to
microfinance is that of coercion. After 54 people killed themselves in the state
of Andhra Pradesh in October 2010, Indian authorities placed microfinance
institutions (MFI) under a microscope, and drafted new rules the MFI
companies must follow. The farmers were reportedly deep in debt to
microfinance    institutions   (MFIs).   "Microfinance    institutions    charge
exorbitant interest rates. The poor are driven to take their own lives
because of their burden of debt and the brutal methods used to call in
the loans", the chief minister of Andhra Pradesh said.


2. Brutal and Aggressive Debt-Collection Tactics:-


"The people calling in the loans are often not aware of the code of conduct of
the MFIs”. Many of the MFIs have been resort to brutal methods for collection
of debt from these borrowers. News items like the one below are quite
common in India.


  “Unable to repay Rs. 235, Farmer kills self.”
MFI Loan Suicide, Hyderabad News
A farmer committed suicide by consuming pesticides, allegedly after being
harassed by the collection agents of a microfinance institution at in Nalgonda
district, Andhra Pradesh.”


3. Joint Microfinance:


Joint microloans are granted to a group of people who are jointly responsible
for repaying the loan. Individual failures to pay (due to illness or a “bad week”)
are avoided and group pressure serves as a strong incentive in ensuring
responsible behavior by making loans to individuals within a lending circle.

                                         70
The individuals meet regularly, ostensibly creating a self-help group. In reality,
all the borrowers in the group are responsible for making the loan repayment
if a member defaults, so peer pressure is a very strong factor."
However, in case of default either due to business failures, unproductive
expenditure or greed to consume more, all members are troubled.


4. High Interest Rates:-


Many in the urban centres would commit suicide if the banks start charging us
24 per cent rate of interest. Even at 8.5 per cent rate of interest, those who
have drawn housing loans, find it difficult to make monthly EMI payments.
Imagine the stress and threat under which the poor in the rural areas are
being made to borrow at 24 per cent rate of interest.
Whatever the justification for charging 24 per cent rate of interest, how can
human beings exploit a hungry stomach in the name of a successful business
model?


5. Not aimed at lifting people out of poverty:-


Micro finance serves not to lift people out of poverty but, assist those near or
slightly above the poverty line. Money is given to those people who have a
possibility of returning the principle amount. This leads to the fact that lending
money to these people is feasible and sustainable, while lending to the
poorest of the poor is not.


6. Poverty alleviation mission has now been reduced to a Money making
tactic of MNCs
Micro finance has now, become a weapon for multinational companies to sell
their products, by collaborating with such institutions. This in turn, is
destroying the spirit of micro credit.
MFIs have reached 20 million people in a few years, a success owing
something    to   light   regulation     that   facilitated   much   innovation   and
experimentation. Some MFIs have become large institutions, and large ones


                                           71
need tougher regulation. But care should be taken to give MFIs, especially
smaller ones, continued scope for innovation and experimentation.




   B. Problems faced by Lenders:-

1. Sustainability:-

The first challenge relates to sustainability. MFI model is comparatively
costlier in terms of delivery of financial services. An analysis of 36 leading
MFIs by Jindal & Sharma shows that 89% MFIs sample were subsidy
dependent and only 9 were able to cover more than 80% of their costs. This is
partly explained by the fact that while the cost of supervision of credit is high,
the loan volumes and loan size is low. It has also been commented that MFIs
pass on the higher cost of credit to their clients who are „interest insensitive‟
for small loans but may not be so as loan sizes increase. It is, therefore,
necessary for MFIs to develop strategies for increasing the range and volume
of their financial services.

2. Lack of Capital:-

The second area of concern for MFIs, which are on the growth path, is that
they face a paucity of owned funds. This is a critical constraint in their being
able to scale up. Many of the MFIs are socially oriented institutions and do not
have adequate access to financial capital. As a result they have high debt
equity ratios. Presently, there is no reliable mechanism in the country for
meeting the equity requirements of MFIs.

The IPO issue by Mexico based „Compartamos‟ was not accepted by purists
as they thought it defied the mission of an MFI. The IPO also brought forth the
issue of valuation of an MFI

3. Financial service delivery:-

Another challenge faced by MFIs is the inability to access supply chain. This
challenge can be overcome by exploring synergies between microfinance
institutions with expertise in credit delivery and community mobilization and

                                       72
businesses operating with production supply chains such as agriculture. The
latter players who bring with them an understanding of similar client
segments, ability to create microenterprise opportunities and willingness to
nurture them, would be keen on directing microfinance to such opportunities.
This enables MFIs to increase their client base at no additional costs.

Those businesses that procure from rural India such as agriculture and dairy
often identify finance as a constraint to value creation. Such businesses may
find complementarities between an MFI‟s skills in management of credit
processes and their own strengths in supply chain management.

ITC Limited, with its strong supply chain logistics, rural presence and an
innovative transaction platform, the e-choupal, has started exploring synergies
with financial service providers including MFIs through pilots with vegetable
vendors and farmers. Similarly, large FIs such as Spandana foresee a larger
role for themselves in the rural economy ably supported by value creating
partnerships with players such as Mahindra and Western Union Money
Transfer. 28

ITC has initiated a pilot project called „pushcarts scheme‟ along with BASIX (a
microfinance organization in Hyderabad). Under this pilot, it works with twenty
women head load vendors selling vegetables of around 10- 15 kg per day.
BASIX extends working capital loans of Rs. 10,000/- , capacity building and
business development support to the women. ITC provides support through
supply chain innovations by:

  i.    Making the Choupal Fresh stores available to the vendors, this avoids
        the hassle of bargaining and unreliability at the traditional mandis (local
        vegetable markets).
 ii.    Continuously    experimenting    to   increase   efficiency,   augmenting
        incomes and reducing energy usage across the value chain. For
        instance, it has forged a partnership with National Institute of Design
        (NID), a pioneer in the field of design education and research, to
        design user-friendly pushcarts that can reduce the physical burden.
 iii.   Taking lessons from the pharmaceutical and telecom sector to identify
        technologies that can save energy and ensure temperature control in

                                        73
push carts in order to maintain quality of the vegetables throughout the
       day. The model augments the incomes of the vendors from around
       Rs.30-40 per day to an average of Rs.150 per day. From an
       environmental point of view, push carts are much more energy efficient
       as opposed to fixed format retail outlets.

4. HR Issues

Recruitment and retention is the major challenge faced by MFIs as they strive
to reach more clients and expand their geographical scope. Attracting the
right talent proves difficult because candidates must have, as a prerequisite, a
mindset that fits with the organization‟s mission.

Many mainstream commercial banks are now entering microfinance, who are
poaching staff from MFIs and MFIs are unable to retain them for other job
opportunities.

85% of the poorest clients served by microfinance are women. However,
women make up less than half of all microfinance staff members, and fill even
fewer of the senior management roles. The challenge in most countries stems
from cultural notions of women‟s roles, for example, while women are single
there might be a greater willingness on the part of women‟s families to let
them work as front line staff, but as soon as they marry and certainly once
they start having children, it becomes unacceptable. Long distances and long
hours away from the family are difficult for women to accommodate and for
their families to understand.

5. Micro insurance

First big issue in the micro insurance sector is developing products that really
respond to the needs of clients and in a way that is commercially viable.

Secondly, there is strong need to enhance delivery channels. These delivery
channels have been relatively weak so far. Micro insurance companies offer
minimal products and do not want to go forward and offer complex products
that may respond better. Micro insurance needs a delivery channel that has
easy access to the low-income market, and preferably one that has been


                                       74
engaged in financial transactions so that they have controls for managing
cash and the ability to track different individuals.

Thirdly, there is a need for market education. People either have no
information about micro insurance or they have a negative attitude towards it.
We have to counter that. We have to somehow get people - without having to
sit down at a table - to understand what insurance is, and why it benefits
them. That will help to demystify micro insurance so that when agents come,
people are willing to engage with them.

6. Adverse selection and moral hazard:-

The joint liability mechanism has been relied upon to overcome the twin
issues of adverse selection and moral hazard. The group lending models are
contingent on the availability of skilled resources for group promotion and
entail a gestation period of six months to one year. However, there is not
sufficient understanding of the drivers of default and credit risk at the level of
the individual. This has constrained the development of individual models of
micro finance. The group model was an innovation to overcome the specific
issue of the quality of the portfolio, given the inability of the poor to offer
collateral. However, from the perspective of scaling up micro financial
services, it is important to proactively discover models that will enable direct
finance to individuals.




                                         75
CHAPTER-5 FINDINGS, SUGGESTIONS & CONCLUSION



Findings & Suggestions:-

Despite all efforts, the World Bank estimates that the Indian microfinance
activity currently reaches only 4% to the poor. According to a 2003 National
Government survey found that 22% of all cultivator households access credit
from informal sources and only 27% from formal sources. This shows that
there exists a wide annual supply demand gap in micro credit. It is therefore
suggested to increase outreach of micro finance particularly by formal
institutions. Since self-help micro-credit schemes are often landed as one of
the most effective mechanisms to reach the poor, measures must be taken to
ensure that the poor are not excluded.

Participation of poor in formation, implementation and monitoring of the
program affecting the poor is a necessity. Micro finance or micro credit
program should no longer be a sub program of SGSY. It should rather be an
independent economic program. There is also a need to develop the capacity
of SHGs. More innovation in the form of business facilitators and
correspondents will be needed for banks to increase their outreach for banks
to ensure financial inclusion.




                                     76
Conclusion:-

Microfinance refers to a movement that envisions “a world in which many poor
and near-poor households, have permanent access to an appropriate range
of high quality financial services, including not just credit but also savings,
insurance and fund transfers.” The microfinance sector in India has developed
a successful and sustainable business model which has been able to
overcome challenges traditionally faced by the financial services sector in
servicing the low income population by catering to its specific needs,
capacities and leveraging pre-existing community support networks.

The main conclusion of this topic is that micro finance can contribute to
solving the problem of inadequate housing and urban services as an integral
part of poverty alleviation program. The challenges lies in finding the level of
flexibility in the credit instrument that could make it match the multiple credit
requirements of the low income borrowers without improving unbearably high
cost of monitoring to end use lenders. A promoting solution is to provide
multipurpose loans or composite credit for income generation, housing
improvement and consumption support. Micro finance can indeed be
sustained in Singh the long run in a profitable manner; going by the increasing
number of commercial banks that have evinced interest in this area, the future
does seem bright.

The changing face of microfinance in India appear to be positive in terms of
the ability of microfinance to attract more funds and therefore increase
outreach and we are now interested in measuring how this positions
microfinance in terms of poverty alleviation and social impact a going forward.
Micro finance remains a powerful tool for development. It may not be a
panacea, but it has brought a sea of change in the lives of many. Only
spreading the outreach of micro finance will bring down the cost of capital and
the operating cost and to strengthen the bonding between micro finance and
the formal financial system. However, for sustainable development the poor
rural economy, focus must be on development of rural infrastructure and rural
economy, to ensure that there will exist activities that require finance.



                                        77
BIBLIOGRAPHY


1. De Aghion, Beatriz Armendáriz & Jonathan Morduch. The Economics
   of   Microfinance, The MIT Press, Cambridge, Massachusetts, 2005.
2. The Future of microfinance in India: By Sukhwinder Singh Arora,
   Financial Sector Team, Policy Division, DFID
3. R Srinivasan and M S Sriram, “Microfinance in India- Discussion”
4. Report, “Status of Microfinance in India 2006-2007”, NABARD
5. Ledgerwood, Joanna and Victoria White. Transforming Microfinance
   Institutions: Providing Full Financial Services to the Poor. World Bank,
   2006.
6. Raven Smith, “ The Changing Face of Microfinance in India- The costs
   and benefits of transforming from an NGO to a NBFC”, 2006
7. Annie Duflo, Research Co-ordinator, Centre for Micro Finance
   Research, “ICICI Banks the poor in India”, Page 13, Microfinance
   Matters, Issue 17, October 2005
8. R. Arunachalam - Alternative Technologies in the Indian Micro- finance
   Industry

                        WEBLIOGRAPHY

9. http://www.scribd.com/doc/1194640/Micro-Finance
10. www.sidbi.in
11. http://www.apexbank.in/aboutus.html
12. www.rbi.org.in
13. http://www.nabard.org/microfinance/mf_institution.asp
14. www.wikipedia.org
15. http://business-standard.com/india/news/after-sks-success-more-
   microfinance-public-issues-arethe-horizon/406417/
16. http://www.microfinanceinsights.com/blog-details.php?bid=223




                                  78

Micro- Finance in India

  • 1.
    A SUMMER TRAINING PROJECT REPORT ON “MICRO-FINANCE IN INDIA” UNDERTAKEN AT (District Central Co-Operative Bank Ltd.) Project Report Submitted to Vikram University, Ujjain Towards Partial Fulfillment of the Requirement for the Degree Of MASTER OF BUSINESS ADMINISTRATION By Neha Jain
  • 2.
    DECLARATION I NEHA JAIN,student of MBA 3rd semester studying at Mandsaur Institute of Technology (MIT), hereby declare that the summer training report on “Micro- Finance” submitted to Vikram University, Ujjain is the result of my own effort in the training, which I did as a part of the curriculum for the fulfillment of Master of Business Administration (MBA) degree. It has not been duplicated from any other earlier works and all information provided in this report is genuine. The all fact and figure in the project are true. There are taken from the company web site and from company brochure and etc. I also declare that all of the content of this report is true to the best of my knowledge and belief. This report submitted for the partial fulfillment of MBA program. It has not been submitted to any other university or for any other degree. DATE- NAME OF STUDENT PLACE- NEHA JAIN 2
  • 3.
    PROJECT GUIDE CERTIFICATE Thisis to certify that the Project Report entitled “Micro Finance in India” which is being submitted herewith for the award of the degree of Master of Business Administration (MBA) of Vikram University, Ujjain is the result of the original research work completed by Neha Jain under my supervision and guidance and to the best of my knowledge and belief, the work embodied in this Project Report has not formed earlier. Place: Signature Date: 3
  • 4.
    CONTENT Chapters No. Particulars Page No. (Executive summary Of the Project) (10-11) Chapter I : Introduction (12-18) Chapter II : Profile of the organization (19-25) Chapter III : Conceptual Background (26-30) Chapter IV : Micro-Finance in India (31-79) Chapter V : Findings Suggestions and Conclusion (80-81) Bibliography (82) 4
  • 5.
    CHAPTER DETAILS CHAPTER I INTRODUCTION Introduction of Micro- Finance Need of the Study Objectives of the Study Scope of the Study CHAPTER II PROFILE OF THE ORGANISATION Introduction & History of the District Cooperative Central Bank Vision and Mission Structure of the District Cooperative Central Bank Ltd. Product & Services Financial Health of District Cooperative Central Bank Ltd. Function of District Cooperative Central Bank Ltd. CHAPTER III CONCEPTUAL BACKGROUND Studies analyzing the Micro Financing in India Rationale of the Study CHAPTER IV MICRO- FINANCE IN INDIA Origin of Micro Finance Demand for Micro-credit or Micro- Finance Key Players In The Micro Finance System Self Help Groups (SHGs) Microfinance Models 5
  • 6.
    Role, Functions andWorking Mechanism of Financial Institutions Marketing of Microfinance Products Success Factors of Microfinance in India Issues Related to Microfinance in India CHAPTER V Findings, Suggestions and Conclusion Findings & Suggestions Conclusion Terminal Item:- Bibliography 6
  • 7.
    EXECUTIVE SUMMARY Micro financeapproaches have emerged in India over the past decade, involving the provision of thrift, credit and other financial services and products, with the aim to raise income levels and improve living standards. The most notable among these micro finance approaches is a nationwide attempt, pioneered by Non- Governmental Organizations and now supported by the state, to create links between commercial banks and NGOs and informal local groups. Micro finance through Self Help Groups (SHGs) is propagated as an alternative system of credit delivery for the poorest of the poor groups. Recognizing their importance, both Reserve Bank of India and National Bank for Agriculture and Rural Development (NABARD) have been spreading the promotion and linkage of SHGs to the banking system through refinance support and initiating other proactive policies and systems. Microfinance sector has grown rapidly over the past few decades. Nobel Laureate Muhammad Yunus is credited with laying the foundation of the modern MFIs with establishment of Grameen Bank, Bangladesh in 1976. Today it has evolved into a vibrant industry exhibiting a variety of business models. Microfinance Institutions (MFIs) in India exist as NGOs (registered as societies or trusts), Section 25 companies and Non-Banking Financial Companies (NBFCs). Commercial Banks, Regional Rural Banks (RRBs), cooperative societies and other large lenders have played an important role in providing refinance facility to MFIs. Banks have also leveraged the Self-Help Group (SHGs) channel to provide direct credit to group borrowers. With financial inclusion emerging as a major policy objective in the country, Microfinance has occupied centre stage as a promising conduit for extending financial services to unbanked sections of population. At the same time, practices followed by certain lenders have subjected the sector to greater scrutiny and need for stricter regulation. 7
  • 8.
    The microfinance sectoris having a healthy growth rate, there have been a number of concerns related to the sector, like grey areas in regulation, transparent pricing, low financial literacy etc. In addition to these concerns there are a few emerging concerns like cluster formation, insufficient funds, multiple lending and over-indebtedness which are arising because of the increasing competition among the MFIs. Today, the microfinance industry and the greater development community share the view that permanent poverty reduction requires addressing the multiple dimensions of poverty. For the international community, this means reaching specific Millennium Development Goals (MDGs) in education, women's empowerment, and health, among others. For microfinance, this means viewing microfinance as an essential element in any country's financial system. 8
  • 9.
    CHAPTER-1 INTRODUCTION “MICRO-FINANCE IN INDIA” Introduction of Micro-Finance:- Micro-finance is defined as any activity that includes the provision of financial services such as credit, savings, and insurance to low income individuals which fall just above the nationally defined poverty line, and poor individuals which fall below that poverty line, with the goal of creating social value. The creation of social value includes poverty alleviation and the broader impact of improving livelihood opportunities through the provision of capital for micro enterprise, and insurance and savings for risk mitigation and consumption smoothing. A large variety of actors provide microfinance in India, using a range of microfinance delivery methods. Since the ICICI Bank in India, various actors have endeavored to provide access to financial services to the poor in creative ways. Governments also have piloted national programs, NGOs have undertaken the activity of raising donor funds for on-lending, and some banks have partnered with public organizations or made small inroads themselves in providing such services. This has resulted in a rather broad definition of microfinance as any activity that targets poor and low-income individuals for 9
  • 10.
    the provision offinancial services. The range of activities undertaken in microfinance include group lending, individual lending, the provision of savings and insurance, capacity building, and agricultural business development services. Whatever the form of activity however, the overarching goal that unifies all actors in the provision of microfinance is the creation of social value. Microfinance Definition:- According to International Labor Organization (ILO), “Microfinance is an economic development approach that involves providing financial services through institutions to low income clients”. In India, Microfinance has been defined by “The National Microfinance Taskforce, 1999” as “provision of thrift, credit and other financial services and products of very small amounts to the poor in rural, semi-urban or urban areas for enabling them to raise their income levels and improve living standards”. "The poor stay poor, not because they are lazy but because they have no access to capital." Traditionally micro finance was focused on providing a very standardized credit product. The poor, just like anyone else, (in fact need like thirst) need a diverse range of financial instruments to be able to build assets, stabilize consumption and protect themselves against risks. Thus, we see a broadening of the concept of micro finance--- our current challenge is to find efficient and reliable ways of providing a richer menu of micro finance products. Micro finance is not merely extending credit but extending credit to those who require most for their and family‟s survival. Concept and Features of Micro-Finance:- Microfinance features are as follows 1. It is a tool for empowerment of the poorest. 2. Delivery is normally through Self Help Groups (SHGs). 3. It is essentially for promoting self-employment, generally used for: 10
  • 11.
    (a) Direct incomegeneration (b) Rearrangement of assets and liabilities for the household to participate in future opportunities and (c) Consumption smoothing. 4. It is not just a financing system, but a tool for social change, especially for women. 5. Because micro credit is aimed at the poorest, micro-finance lending technology needs to mimic the informal lenders rather than the formal sector lending. It has to: (a) Provide for seasonality (b) Allow repayment flexibility (c) Fix a ceiling on loan sizes Microfinance approach is based on certain proven truths which are not always recognized. These are: 1. That the poor are bankable; successful initiatives in micro finance demonstrate that there need not be a tradeoff between reaching the poor and profitability - micro finance constitutes a statement that the borrowers are not „weaker sections‟ in need of charity, but can be treated as responsible people on business terms for mutual profit . 2. That almost all poor households need to save, have the inherent capacity to save small amounts regularly and are willing to save provided they are motivated and facilitated to do so. 3. That easy access to credit is more important than cheap subsidized credit which involves lengthy bureaucratic procedures. 4. 'Peer pressure' in groups helps in improving recoveries. Who are the clients of micro finance? The typical micro finance clients are low-income persons that do not have access to formal financial institutions. Micro finance clients are typically self- employed, often household-based entrepreneurs. In rural areas, they are usually small farmers and others who are engaged in small income- generating activities such as food processing and petty trade. In urban areas, 11
  • 12.
    micro finance activitiesare more diverse and include shopkeepers, service providers, artisans, street vendors, etc. Micro finance clients are poor and vulnerable non-poor who have a relatively unstable source of income. As we broaden the notion of the types of services micro finance encompasses, the potential market of micro finance clients also expands. It depends on local conditions and political climate, activeness of cooperatives, SHG & NGOs and support mechanism. For instance, micro credit might have a far more limited market scope than say a more diversified range of financial services, which includes various types of savings products, payment and remittance services, and various insurance products. For example, many very poor farmers may not really wish to borrow, but rather, would like a safer place to save the proceeds from their harvest as these are consumed over several months by the requirements of daily living. Central government in India has established a strong & extensive link between NABARD (National Bank for Agriculture & Rural Development), State Cooperative Bank, District Cooperative Banks, Primary Agriculture & Marketing Societies at national, state, district and village level. The Need in India:- India is said to be the home of one third of the world‟s poor; official estimates range from 26 to 50 percent of the more than one billion population. About 87 percent of the poorest households do not have access to credit. The demand for microcredit has been estimated at up to $30 billion; the supply is less than $2.2 billion combined by all involved in the sector. Due to the sheer size of the population living in poverty, India is strategically significant in the global efforts to alleviate poverty and to achieve the Millennium Development Goal of halving the world‟s poverty by 2015. Microfinance has been present in India in one form or another since the 1970s and is now widely accepted as an effective poverty alleviation strategy. Over the last five years, the microfinance industry has achieved significant growth 12
  • 13.
    in part dueto the participation of commercial banks. Despite this growth, the poverty situation in India continues to be challenging. Principles:- Some principles that summarize a century and a half of development practice were encapsulated in 2004 by Consultative Group to Assist the Poor (CGAP) and endorsed by the Group of Eight leaders at the G8 Summit on June 10, 2004: Poor people need not just loans but also savings, insurance and money transfer services. Microfinance must be useful to poor households: helping them raise income, build up assets and/or cushion themselves against external shocks. “Microfinance can pay for itself.” Subsidies from donors and government are scarce and uncertain, and so to reach large numbers of poor people, microfinance must pay for itself. Microfinance means building permanent local institutions. Microfinance also means integrating the financial needs of poor people into a country‟s mainstream financial system. “The job of government is to enable financial services, not to provide them.” “Donor funds should complement private capital, not compete with it.” “The key bottleneck is the shortage of strong institutions and managers.” Donors should focus on capacity building. Interest rate ceilings hurt poor people by preventing microfinance institutions from covering their costs, which chokes off the supply of credit. Microfinance institutions should measure and disclose their performance – both financially and socially. 13
  • 14.
    NEED OF THESTUDY:- The need of microfinance arises because the rural India requires sources of finance for poverty alleviation, procurement of agricultural and farms input. Micro finance is a program to support the poor rural people to pay its debt and maintain social and economic status in the villages. As we know that India is agriculture based economy so microfinance may be a tools to empower the farmers and rural peoples to make agriculture profitable. So the researchers are interested to find out the scopes of microfinance in rural India. This report is highlighting a picture rural India as a profitable segment for microfinance institutions OBJECTIVES OF THE STUDY:-  To analyze the growth of microfinance sector developed in India and see potential for the microfinance institutions, NGOs, SHGs in the market.  To analyze the structure and pattern of microfinance program in rural Indian by the MFIs, NBFCs.  To understands the marketing of microfinance products in rural market.  To study the importance and role of microfinance in poverty alleviation and profitable agriculture activities.  To demonstrate the effects of Microfinance as a part of Financial Inclusion in India.  Is Microfinance really a tool to fight against poverty? 14
  • 15.
    SCOPE OF THESTUDY:- 1. The provision of a revolving line of credit to support rural microenterprises and agricultural activities, 2. Institutional strengthening of the executing and implementing agencies for Project implementation, and Group formation and strengthening of sub-borrowers and beneficiaries. The activities financed were: i. Agriculture, including livestock, vegetable production, and marketing; ii. Manufacturing, including agricultural tools and equipment, food processing, and handicrafts; and iii. Services, including retail shops and numerous trading activities. 15
  • 16.
    CHAPTER 2 PROFILE OF THE ORGANISATION District Cooperative Central Bank Ltd. (DCCB) Introduction:- District co-operative Bank are federations of primary credit societies in specified areas normally extending to the whole district menace they are called as district co-operative banks. These banks have a few private individuals as shareholders who provide both finance of management. Their main task is to lend to village primary societies, but they were expected to attract deposits from the general public. But the expectation has not been fulfilled and many of the co-operative central banks act as intermediaries between the State Co-operative Bank on the one hand and the village primary credit societies on the other. First fully fledged DCCB as per the provisions of the Act of 1912 was started in Jabalpur District of the Central Province. Co-operative banks function on the basis of 'no-profit no-loss'. Co-operative banks, as a principle, do not pursue the goal of profit maximization. Therefore, these banks do not focus on offering more than the basic banking services. So, co-operative banks finance small borrowers in industrial and trade sectors, besides professional and salary classes. Co operative Banks in India are registered under the Co-operative Societies Act. 16
  • 17.
    The cooperative bankis also regulated by the RBI. They are governed by the Banking Regulations Act 1949 and Banking Laws (Co-operative Societies) Act, 1965. Mission:-  Mission/Targets of the bank are to help the self helped groups by providing them loans at low rate.  Providing the education to the workers/employees of the cooperative societies.  Managing the financial status of the cooperative societies. Vision:-  To providing the loans to the cooperative societies to establish the viaduct pariyojana.  Starting the new schemes for the cooperative societies to recover the N.P.A.(non performing assets )  Opening the education center for cooperative societies to improve/increase the business through giving them proper training & suggestions.  Providing the loans for new schemas time to time.  Repairing the plans for encouraging & awarding the employees of the Bank Structure of District Co-Operative Banks In India:- District Co-operative Central Banks (DCCBs) occupy the middle level position in the three tier co-operative credit structure of the country. District cooperative central bank ltd. Mandsaur is regulated by Reserve Bank of India (RBI), National Bank for Agriculture & Rural development (NABARD) and Madhya Pradesh State Cooperative Bank (MPSCB) that is Apex Bank of Bhopal. District cooperative central banks have several branches which are known as Primary Agricultural Credit Society (PACS). PACS provide services to different societies Grameen Sewa Sansthan (GSS) and Large-sized Adivasi Multipurpose Societies (LAMPS) so that it covered all the rural area 17
  • 18.
    DISTRICT COOPERATIVE BANKSTRUCTURE RBI NABARD MPSCB DCCB BRANCHES PACS GSS LAMPS Board of the DCCB The Board of the DCCB comprises elected Chairmen of PACS, representative of the State Government and the State Cooperative Bank apart from the CEO of the DCCB who would be the member secretary. The board meets periodically to review the performance of the bank and provide policy guidance. The board of the DCCB thus represents the interests of the major stakeholders in the bank. The Directors from the PACS take care of the PACS who are major borrowers from DCCBs. The representative of the State Cooperative Bank protects the interest of the major provider of funds to the DCCB. The Government is an important stakeholder as the DCCBs functions under the administrative control of the registrar of cooperative societies. Moreover the bye-laws of the DCCBs are framed under the Cooperative Act 18
  • 19.
    of the respectivestates in which they function. In terms of competencies the Directors from PACS bring in are empathetic understanding of the needs of the members of the cooperative sector in the district. The State Cooperative Bank representative provides mainly banking and regulatory competency while the State Government representative adds administrative skills to the board. In order to carry out its functions effectively, the board can constitute sub committees of the board. Products and Services of DCCB:- The following services are provided by the Bank to the farming community through 98 Primary Agricultural Co-Operative Societies and general public in the district as detailed hereunder: 1. AGRICULTURAL LOANS Short Term Loans (Seasonal Agricultural Operations) Medium Term Loans Long Term Loans (Investment Credit Loans) 2. NON-AGRICULTURAL LOANS Loans to Employees Co-operative Credit Societies Cash Credit Loans to PACS (for Fertilizer Business) Cash Credit Loans to Weavers (through HWCS/SWCS) 3. GOLD ORNAMENTS PLEDGE LOANS 4. LOANS TO THE GOVERNMENT SPONSERED SCHEMES Such as - Self Help Groups, SUPs, CMEY, Rural Artisan Credit Cards, etc. 5. LOCKER FACILITY 6. ISSUE OF DEMAND DRAFTS 19
  • 20.
    7. OTHER SERVICES: Collection of Cheques: The Bank undertakes the collection of local and outstation cheques at a nominal commission. Standing Instructions: The Bank undertakes all types of standing instructions issued by the customers on their accounts with the bank. Safe Deposit Lockers: Safe deposit lockers are available at all the branches of the bank of various sizes to suit the needs of different customers. Demand Drafts: We undertake issue of demand drafts and Banker Cheques through all branches. We have taken up financing for various purposes under schematic and non- schematic lending which are as follows- 1. Bore well with SIP set. 2. Pipe line. 3. Dairy Scheme of 2 animals 4. Commercial Dairy of 20 Animals loan 5. Rural Road Transport 6. Drip Irrigation 7. Sugarcane Crusher 8. Jeep Loan 9. Tractor Loan 10. Lorry Loan 11. Auto Rickshaw loan 12. Sericulture 13. S.H.G. Linkage 14. Salary Earners loan 15. Consumer Durable 16. Kisan Credit Card 17. Education loan 18. Housing loan 19. Swarojgar Credit Card 20. Agri – Clinic 20
  • 21.
    21. Warm compost 22. Gold Loan, Petty Loan 23. Two Wheeler loan 24. Plantation and Horticulture with Drip Irrigation 25. Over Draft loan to Individuals, Firms, Business, Industries, Sugar khandasaries Financial Health of Bank:- The Bank has grown rapidly in the last 4 decades and its operation in the District. Highlights Rs. in Lakhs (2010-11)  Share Capital- 2193.26  Reserve Fund- 4725.88  Deposits- 33261.14  Loan & Advances- 41266.87  Working Capital- 60353.98  Profit- 518.18 Functions of DCCB:- The functions of the Central Cooperative bank are guided by the following motives. (RBI, 1976)20 To act as the connecting link between primary credit societies and State Cooperative Banks. To provide credit facilities to its member societies to enable them function more effectively. To act as a balancing center by diverting funds from surplus primary credit societies to deficient primary credit societies. To guide and control and working of its member societies. To maintain a supervisory staff to watch carefully the activities of its member societies. To strengthen the cooperative credit movement in the district. 21
  • 22.
    CHAPTER-3 LITRATURE REVIEW Inthis chapter the existing literature on the issues and impact of microfinance has been reviewed. There are several studies conducted in this area in last couple of years. In this chapter the first section covers studies which are conducted to analyze micro finance and its activities in various states of India and last section covers the rationale of the study. Studies analyzing the Micro Financing in India:- Seibel and Parhusib (1990) mentioned in their study that expansion of credit coverage through state interventions approach was based on the premise that rural micro entrepreneur are enable to organize themselves. They need subsidized credit for increasing their income and are too poor to serve. The study by Yaron (1994) found that microfinance is much more than microcredit, stating:” Provision of thrift, credit and other financial services and products of very small amounts to the poor in rural, semi-urban and urban areas for enabling them to raise their income levels and improve living standards”. The Self Help Group promoters emphasize that mobilizing saving is the first building block of financial services. Micro Finance progr ams have rapidly expended in recent years. Some examples are: Membership of Sa- Dhan (a leading association) has expended from 43 to 96 community development. The CARE CASH program took on the challenge of working with small NGO-MFIs and community owned-managed microfinance organization. The study also reveals that results in term of microfinance outreach can be identified that represents achievements that are far beyond any ambitious out reach out come that could have been imagined only fifteen years is a very short span of time According to Otero (1994) to be successful, financial intermediaries, providing services and generating domestic resources must have the capacity to achieve excellent repayment and generate domestic resources. 22
  • 23.
    They must havethe capacity to achieve access to clients in order to do so MFI need to find ways to cut down on their administrative cost. This can be done through simplified and decentralized loan applicating approval and collection processes, hence reduce cost Barry (1996) is of the view that MFIs to become financially viable, self sustaining and interegal to the communities in which they oper ate, must have the potential to attract more resources and services to clients. Despite the focus of MFI s, only about 2% of the suffering world and 500 million small entrepreneurs are estimated to have access to financial sector. Benjamin and Piprek (1997) have traced a traditional approach in rural finance. Under this approach the key problem area visualize the rural finance market included a lack of market in rural areas, absence of moderate technology in rural areas and prevalence of unspurious money lenders. A considerable of body of literature has accumulated and monitoring the development of micro finance sector. Borbora and Mahanta (2000) analyse the impact of micro financing through SHGs taking the case of Rashtriya Grammen Vikas Nidhi in Assam and found that 80% of the SHG members were from poor families, and belonged to the age group of 8 to 50 years. This was the case for both savings and taking loan. The repayment performance was about 91% and the program has been successful in expanding outreach covering last number of groups. Singh (2001) has undertaken a study in Uttarpradesh comparing the pre and post situations of women SHG s. He found that the average value of assets increased by 46% and the annual income per household increased by 20% between pre and post SHG periods. The borrowing for consumption purpose was also done during pre SHG, but it was completely absent in the post - SHG situation. The important benefit of SHG s is compulsory savings, even cutting the necessary expenditures. But the commercial banks are prompt in linking SHG s with loan. 23
  • 24.
    A study conductedby NABARD (2002) covering 560 households from 223 SHG s in 11 states of India elucidated that there has been positive result in the standard of living of SHG s members in case of asset owenership.saving and borrowing capacity , income generating activities and income levels. The average value of asset including livestock and consumer durable has increased considerably. The housing condition of the people has improved, from the mud walls to thatched roofs to brick walls and tiled roofs. Almost all members and the members developed saving habit in post SHG. The trend of consumption loans has come down; in contrast the loan for income generating purpose has incr eased considerably during the pre SHG period The study by Sapovadia (2007) explores that the typical micro finance clients are self employed, household-based entrepreneurs and low income persons that don t have access to formal financial institutions and also lack business skills. Micro entrepreneurs face many huddles in getting started. They sometimes lack the skills necessary to manage the financial aspect of their business line and in large number of cases they indulge in particular business by default. Various micro enterprise development programs have helped micro entrepreneurs in achieving great success and growth. These micro entrepreneur development programs have immensely helped micro entrepreneurs, who look for collateral security, or are in capable to find such collateral needed to secure alone or those who have low credit. They providing them with training support, help in developing business plan, and assistance in building their business. Therefore the study reveals that successful micro entrepreneurs have contributed much to society by creating wealth, economic assets and jobs. The study of Sinha (2007) reveals that micro finance sector has seen a series of critical developments in India. MFI s have started to leverage the new found management expertise to achieve scale and spread their operations well beyond their traditional operational areas. Rating data from a lar ge sample of lending MFI s shows that these have recorded high growth rate to the order of 80% per annum in terms of number of borrowers and 24
  • 25.
    around 40% perannum in terms of portfolio, reaching from 300,000 to one million clients each. The study also reveals that expansion has either to less developed areas of the country viz,-orissa, Jharkhand, Rajasthan, Madhya Pradesh, Tripur a, Assam or to areas such as Maharashtra that also have substantial numbers of low income families in some regions even if their overall development indicators are income families in some regions even if their overall development indicators are not as low as those for the other states. Sinha (2007) reveals that self-help groups (SHG s) are started by non- profit organization (NGO s) that gener ally have broad anti-poverty agenda. Financing through SHGs linked in 2007 it represents an increase of 31% over the cumulative number of SHG s ever linked and an increase of 11% over the number of new SHG s linked in 2006. The SBLP bank linkage program expanded by 37% in 13 priority states. These statesaccount for 67% of rural poor. These states were identified by NABARD in 2005 for special efforts and location-specific strategies. Growth was particularly rapid in Maharashtra. As a result, the western region experienced, the fastest growth of all the regions, and its share in total number of poor. The two regions which have the most catching up to do are the central and eastern regions, whose share of groups lag behind their share of the poor by 21 and 11% points respectively. Microfinance, the supply of banking services to the poor, is high on the public agenda and is attracting increased interest from academics. The development-enhancing aspect of micro finance has been recently recognized with the Nobel prize awarded to Mohammad Yunus and Grameen Bank. Microfinance is also increasingly becoming an investment opportunity. The total stock of foreign capital investment in microfinance more than tripled between 2004 and 2006, to US $4 billion with the establishment of 40 new specialized international investment funds.(Roy,2008) Hans (2008) analyzed that credit is one of the critical inputs for economic development. Its timely availability in the right quantity and at an 25
  • 26.
    affordable cost goesa long way in contributing to the well-being of the people especially in the lower rungs of society. The study reveals that the extent of exclusion from credit markets is much more, as number of loan accounts constituted only 13 percent of adult population. Regional differences are significant with the credit coverage at 25 percent for southern region and as low as 7.7 and 9 percent respectively in North Eastern and Central Regions. Within India, the Micro Finance Revolution in western and southern India has received most attention, both in media as well as academic as well as academic research. Some prominent MFI s in these are namely SHARE, BASIX, SEWA, MYRADA and PRADHAN. Andhra Pradesh in particular has witnessed remarkable growth in micro finance activities and its success stories have been widely reported well. In comparison eastern India has not enjoyed the lime light in the stage of micro finance. Rationale of the Study:- From the review it can be seen that most of the studies are either too aggregative or wherever disaggregation has been done, it has been done with reference to one aspect. Most of the studies have been done covering the institutional level micro financing so there is enough scope of research in this area. Keeping this in view the present study has been undertaken to cover the micro financing in India for the period 1994 to 2007. Further the period has been divided in to two sub- periods. Period I, 1994-1999 and Period II, 2000-2007 to find out whether 2000 onwards period has been associated with increase in micro financing activities. The study has organized in such a way, that it helps explain in brief the micro financing activities in India, it also provides an insight of spatial distribution of MFI s in India. This study tries to cover the state-wise, agency- wise and region-wise growth to provide a complete view of Micro Financing activities in India. 26
  • 27.
    CHAPTER-4 MICRO-FINANCE ININDIA Microfinance in India has had a significant shift from the days when microfinance was being discussed as the next big innovation to address the poverty issues in India to being discussed in terms of the next big investment opportunity. The language of microfinance has undergone a fundamental change in the two decades of its evolution Origin of Microfinance:- Although neither of the terms microcredit or microfinance were used in the academic literature nor by development aid practitioners before the 1980s or 1990s, respectively, the concept of providing financial services to low income people is much older. While the emergence of informal financial institutions in Nigeria dates back to the 15th century, they were first established in Europe during the 18th century as a response to the enormous increase in poverty since the end of the extended European wars (1618 – 1648). In 1720 the first loan fund targeting poor people was founded in Ireland by the author Jonathan Swift. After a special law was passed in 1823, which allowed charity institutions to become formal financial intermediaries a loan fund board was established in 1836 and a big boom was initiated. Their outreach peaked just before the government introduced a cap on interest rates in 1843. At this time, they provided financial services to almost 20% of Irish households. The credit cooperatives created in Germany in 1847 by Friedrich Wilhelm Raiffeisen served 1.4 million people by 1910. He stated that the main objectives of these cooperatives “should be to control the use made of money for economic improvements, and to improve the moral and physical values of people and also, their will to act by themselves.” In the 1880s the British controlled government of Madras in South India, tried to use the German experience to address poverty which resulted in more than nine million poor Indians belonging to credit cooperatives by 1946. During this same time the Dutch colonial administrators constructed a cooperative rural 27
  • 28.
    banking system inIndonesia based on the Raiffeisen model which eventually became Bank Rakyat Indonesia (BRI), now known as the largest MFI in the world. Based on the concept of “self-help,” small groups of women have formed into groups of ten to twenty and operate a savings-first business model whereby the member‟s savings are used to fund loans. The results from these self-help groups (SHGs) are promising and have become a focus of intense examination as it is proving to be an effective method of poverty reduction. Evolution of Micro Finance in India (1960 to Today) Microfinance in India emerged as an effort to reach out to the un-banked, lower income segments of the population 1960 to 1980 1990 2000 Phase 1: Social Phase 2: Financial Phase 3: Financial Banking Systems Approach Inclusion 1.Nationalization of 1.Peer-pressure 1.NGO-MFIs and SHGs private commercial gaining more legitimacy banks 2.Expansion of rural 2.Establishment of 2.MFIs emerging as branch network MFIs, typically of non- strategic partners to profit origins diverse entities interested in the low- income segments 3.Extension of 3.Consumer finance subsidized credit emerged as high growth area 4.Establishment of Rural 4.Increased policy Regional Banks regulation 5.Establishment of apex 5.Increasing institution such as commercialization 28
  • 29.
    National Bank for Agricultureand Rural Development and Small Industries Development Bank of India Phase 1: In the 1960‟s, the credit delivery system in rural India was largely dominated by the cooperative segment. The period between 1960 and 1990, referred to as the “social banking” phase. This phase includes nationalization of private commercial banks, expansion of rural branch networks, extension of subsidized credit, establishment of Regional Rural Banks (RRBs) and the establishment of apex institutions such as the National Bank for Agriculture and Rural Development (NABARD) and the Small scale Industries Development Board of India (SIDBI). Phase 2: After 1990, India witnessed the second phase “financial system approach” of credit delivery. In this phase NABARD initiated the Self Help Group (SHG) - Bank Linkage Bank Linkage program, which links informal women's groups to formal banks. This concept held great appeal for non- government organizations (NGOs) working with the poor, prompting many of them to collaborate with NABARD in the program. This period also witnessed the entry of Microfinance Institutions (MFIs), largely of non-profit origins, with existing development programs. Phase 3: In 2000, the third phase in the development of Indian microfinance began, marked by further changes in policies, operating formats, and stakeholder orientations in the financial services space. This phase emphasizes on “inclusive growth” and “financial inclusion.” This period also saw many NGO-MFIs transform into regulated legal formats such as Non- Banking Finance Companies (NBFCs). Commercial banks adopted innovative ways of partnering with NGO-MFIs and other rural organizations to extend their reach into rural markets. MFIs have emerged as strategic partners to individuals and entities interested in reaching out to India's low income client segments. 29
  • 30.
    Policy Attention toMicrofinance After 2000 1999 --- Official definition of microfinance by RBI August 2000 --- 'Micro Credit/Rural Credit' included in the list of permitted non-banking financial company (NBFC) activities considered for Foreign Direct Investment (FDI) 2005 --- MFIs acknowledged for the first time in the Budget Speech by the Finance Minister “Government intends to promote MFIs in a big way. The way forward, I believe, is to identify MFIs, classify and rate such institutions, and empower them to intermediate between the lending banks and the beneficiaries.” January 2006 --- Announcement of the business correspondent model February 2006 --- Budget Speech by the Finance Minister promises a formal statutory framework for the promotion, development and regulation of the microfinance sector March 2006 --- Comprehensive guidelines by RBI on loan securitization July 2006 --- RBI master circular allows NGOs involved in microfinance to access External Commercial Borrowings (ECB) up to USD 5 million (INR 20.25 crores) during a year. March 2007 --- Finance Minister introduces the “Micro Finance Sector Development and Regulation Bill 2007” in LokSabha Microfinance Today:- In the 1970s a paradigm shift started to take place. The failure of subsidized government or donor driven institutions to meet the demand for financial services in developing countries let to several new approaches. Some of the most prominent ones are presented below. Bank Dagan Bali (BDB) was established in September 1970 to serve low income people in Indonesia without any subsidies and is now “well-known as 30
  • 31.
    the earliest bankto institute commercial microfinance”. In 1973 ACCION International, a United States of America (USA) based non-governmental organization (NGO) disbursed its first loan in Brazil and in 1974 Professor Muhammad Yunus started what later became known as the Grameen Bank by lending a total of $27 to 42 people in Bangladesh. One year later the Self- Employed Women‟s Association started to provide loans of about $1.5 to poor women in India. Although the latter examples still were subsidized projects, they used a more business oriented approach and showed the world that poor people can be good credit risks with repayment rates exceeding 95%, even if the interest rate charged is higher than that of traditional banks. Another milestone was the transformation of BRI starting in 1984. Once a loss making institution channeling government subsidized credits to inhabitants of rural Indonesia it is now the largest MFI in the world, being profitable even during the Asian financial crisis of 1997 – 1998. In February 1997 more than 2,900 policymakers, microfinance practitioners and representatives of various educational institutions and donor agencies from 137 different countries gathered in Washington D.C. for the first Micro Credit Summit. This was the start of a nine yearlong campaign to reach 100 million of the world poorest households with credit for self-employment by 2005. According to the Microcredit Summit Campaign Report 67,606,080 clients have been reached through 2527 MFIs by the end of 2002, with 41,594,778 of them being amongst the poorest before they took their first loan. Since the campaign started the average annual growth rate in reaching clients has been almost 40 percent. If it has continued at that speed more than 100 million people will have access to microcredit by now and by the end of 2005 the goal of the microcredit summit campaign would be reached. As the president of the World Bank James Wolfensohn has pointed out, providing financial services to 100 million of the poorest households means helping as many as 500 – 600 million poor people. Strategic Policy Initiatives:- Some of the most recent strategic policy initiatives in the area of Microfinance taken by the government and regulatory bodies in India are: 31
  • 32.
    Working group oncredit to the poor through SHGs, NGOs, NABARD, 1995 The National Microfinance Taskforce, 1999 Working Group on Financial Flows to the Informal Sector (set up by PMO), 2002 Microfinance Development and Equity Fund, NABARD, 2005 Working group on Financing NBFCs by Banks- RBI Activities in Microfinance:- Microcredit: It is a small amount of money loaned to a client by a bank or other institution. Microcredit can be offered, often without collateral, to an individual or through group lending. Micro savings: These are deposit services that allow one to save small amounts of money for future use. Often without minimum balance requirements, these savings accounts allow households to save in order to meet unexpected expenses and plan for future expenses. Micro insurance: It is a system by which people, businesses and other organizations make a payment to share risk. Access to insurance enables entrepreneurs to concentrate more on developing their businesses while mitigating other risks affecting property, health or the ability to work. Remittances: These are transfer of funds from people in one place to people in another, usually across borders to family and friends. Compared with other sources of capital that can fluctuate depending on the political or economic climate, remittances are a relatively steady source of funds. Role of Microfinance:- The micro credit of microfinance program was first initiated in the year 1976 in Bangladesh with promise of providing credit to the poor without collateral , alleviating poverty and unleashing human creativity and endeavor of the poor people. Microfinance impact studies have demonstrated that 32
  • 33.
    1. Microfinance helpspoor households meet basic needs and protects them against risks. 2. The use of financial services by low-income households leads to improvements in household economic welfare and enterprise stability and growth. 3. By supporting women‟s economic participation, microfinance empowers women, thereby promoting gender-equity and improving household well-being. 4. The level of impact relates to the length of time clients have had access to financial services. Legal Regulations:- Banks in India are regulated and supervised by the Reserve Bank of India (RBI) under the RBI Act of 1934, Banking Regulation Act, Regional Rural Banks Act, and the Cooperative Societies Acts of the respective state governments for cooperative banks. NBFCs are registered under the Companies Act, 1956 and are governed under the RBI Act. There is no specific law catering to NGOs although they can be registered under the Societies Registration Act, 1860, the Indian Trust Act, 1882, or the relevant state acts. There has been a strong reliance on self- regulation for NGO MFIs and as this applies to NGO MFIs mobilizing deposits from clients who also borrow. This tendency is a concern due to enforcement problems that tend to arise with self-regulatory organizations. In January 2000, the RBI essentially created a new legal form for providing microfinance services for NBFCs registered under the Companies Act so that they are not subject to any capital or liquidity requirements if they do not go into the deposit taking business. Absence of liquidity requirements is concern to the safety of the sector. 33
  • 34.
    Development Process throughMicro Finance Donors and Banks Micro-Finance Government and Banks Implementing Organizations Individual Awareness/Promotional Work Individual Promotion and Formation of SHGs Micro Enterprise Consolidation of SHGs Micro Enterprise Savings Consumption Credit Delivery Production Needs Needs Recovery Follow-up Monitoring Income Generation Farm Related (Sustainable & Growth Non-Farm Related Oriented) Self-Sustainability of SHGs Economic Empowerment through use of Micro-Credit as an entry point for overall Empowerment 34
  • 35.
    Micro-finance interventions throughdifferent organizations National Government Funded Donors/Bilater Financial Banks Programs al Projects Institutions Implementing Organizations Resource/Supp Indirectly ort engaged in Organizations Directly engaged Micro- in Micro-Finance Finance Individuals SHGs Members 35
  • 36.
    Micro-finance changing theface of poor India:- Micro-Finance is emerging as a powerful instrument for poverty alleviation in the new economy. In India, micro-Finance scene is dominated by Self Help Groups (SHGs) - Banks linkage Program, aimed at providing a cost effective mechanism for providing financial services to the 'unreached poor'. In the Indian context terms like "small and marginal farmers", " rural artisans" and "economically weaker sections" have been used to broadly define micro- finance customers. A more refined model of micro-credit delivery has evolved lately, which emphasizes the combined delivery of financial services along with technical assistance, and agricultural business development services. When compared to the wider SHG bank linkage movement in India, private MFIs have had limited outreach. However, we have seen a recent trend of larger microfinance institutions transforming into Non-Bank Financial Institutions (NBFCs). This changing face of microfinance in India appears to be positive in terms of the ability of microfinance to attract more funds and therefore increase outreach. Demand for Micro-Credit or Micro-Finance:- In terms of demand for micro-credit or micro-finance, there are three segments, which demand funds. They are: At the very bottom in terms of income and assets, are those who are landless and engaged in agricultural work on a seasonal basis, and manual laborers in forestry, mining, household industries, construction and transport. This segment requires, first and foremost, consumption credit during those months when they do not get labor work, and for contingencies such as illness. They also need credit for acquiring small productive assets, such as livestock, using which they can generate additional income. The next market segment is small and marginal farmers and rural artisans, weavers and those self-employed in the urban informal sector as hawkers, vendors, and workers in household micro- 36
  • 37.
    enterprises. This segmentmainly needs credit for working capital, a small part of which also serves consumption needs. This segment also needs term credit for acquiring additional productive assets, such as irrigation pump sets, bore wells and livestock in case of farmers, and equipment (looms, machinery) and work sheds in case of non-farm workers. The third market segment is of small and medium farmers who have gone in for commercial crops such as surplus paddy and wheat, cotton, groundnut, and others engaged in dairying, poultry, fishery, etc. Among non-farm activities, this segment includes those in villages and slums, engaged in processing or manufacturing activity, running provision stores, repair workshops, tea shops, and various service enterprises. These persons are not always poor, though they live barely above the poverty line and also suffer from inadequate access to formal credit. Well these are the people who require money and with Microfinance it is possible. Right now the problem is that, it is SHGs' which are doing this and efforts should be made so that the big financial institutions also turn up and start supplying funds to these people. This will lead to a better India and will definitely fulfill the dream of our late Prime Minister, Mrs. Indira Gandhi, i.e. Poverty. One of the statements is really appropriate here, which is as: “Money, says the proverb makes money. When you have got a little, it is often easy to get more. The great difficulty is to get that little.”Adams Smith. Today India is facing major problem in reducing poverty. About 25 million people in India are under below poverty line. With low per capita income, heavy population pressure, prevalence of massive unemployment and underemployment, low rate of capital formation, misdistribution of wealth and assets, prevalence of low technology and poor economics organization and instability of output of agriculture production and related sectors have made India one of the poor countries of the world. 37
  • 38.
    Present Scenario ofIndia India falls under low income class according to World Bank. It is second populated country in the world and around 70 % of its population lives in rural area. 60% of people depend on agriculture, as a result there is chronic underemployment and per capital income is only $ 3262. This is not enough to provide food to more than one individual. The obvious result is abject poverty, low rate of education, low sex ratio and exploitation. The major factor account for high incidence of rural poverty is the low asset base. According to Reserve Bank of India, about 51 % of people house possess only 10% of the total asset of India .This has resulted low production capacity both in agriculture (which contribute around 22-25% of GDP) and Manufacturing sector. Rural people have very low access to institutionalized credit (from commercial bank). Poverty alleviation programs and conceptualizations of Microfinance:- There have been continuous efforts of planners of India in addressing the poverty. They have come up with development programs like Integrated Rural Development program (IRDP), National Rural Employment Program (NREP), Rural Labor Employment Guarantee Program (RLEGP) etc. But these programs have not been able to create massive impact in poverty alleviation. The production oriented approach of planning without altering the mode of production could not but result of the gains of development by owners of instrument of production. The mode of production does remain same as the owners of the instrument have low access to credit which is the major factor of production. Thus in Nineties National bank for agriculture and rural development (NABARD) launches pilot projects of Microfinance to bridge the gap between demand and supply of funds in the lower rungs of rural economy. Micro finance the buzzing word of this decade was meant to cure the illness of rural economy. With this concept of Self Reliance, Self Sufficiency and Self Help gained momentum. The Indian microfinance is dominated by Self Help Groups (SHGs) and their linkage to Banks. 38
  • 39.
    Deprived of thebasic banking facilities, the rural and semi urban Indian masses are still relying on informal financing intermediaries like money lenders, family members, friends etc. Distribution of Indebted Rural Households: Agency wise Credit Agency Percentage of Rural Households Government 6.1 Cooperative Societies 21.6 Commercial banks and RRBs 33.7 Insurance 0.3 Provident Fund 0.7 Other Institutional Sources 1.6 All Institutional Agencies 64.0 Landlord 4.0 Agricultural Moneylenders 7.0 Professional Moneylenders 10.5 Relatives and Friends 5.5 Others 9.0 All Non Institutional Agencies 36.0 All Agencies 100.0 Source: Debt and Investment Survey, GoI 1992 39
  • 40.
    Key Players inthe Micro Finance System The key players of micro-finance include: I) National Bank for Agricultural and Rural Development (NABARD):- NABARD is an apex institution, accredited with all matters concerning policy, planning and operations in the fields of credit for agriculture and other economic activities in rural areas in India. NABARD was established in 1982 as a Development Bank, in terms of the Preamble of the Act, “for providing and regulating credit and other facilities for the promotion and development of agriculture, small scale industries, cottage and village industries, handicrafts and other rural crafts and other allied economic activities in rural areas with a view to promoting integrated rural development and securing prosperity of rural areas and for matters connected therewith or incidental thereto”. The corporate mission set by NABARD for making available microfinance services to the very poor envisages coverage of one third of the rural poor through one million SHGs by the year 2006-07. The propose targets are given in the following table: Target of SHG and Bank No. of New Cumulative Bank Loan Cumulative SHGs to be No. of SHGs requirement Bank Credit Year linked to be linked during the involved at during at the end of year (Rs in the end of the year the year millions ) the year (Rs. In millions) 1,25,000 ** 5,85,000 7,909 ** 18,172 2002-03 1,10,000 6,95,000 14,172 32,884 2003-04 1,05,000 8,00,000 28,184 61,068 2004-05 1,00,000 9,00,000 41,256 1,02,234 2005-06 1,00,000 10,00,000 49,588 1,51,912 2006-07 Source: NABARD 40
  • 41.
    In November 1998a high-powered Task Force on supportive Policy and regulatory framework for Micro finance (henceforth referred to as the Task Force) was set up by NABARD at the instance of RBI. The objective of the Task Force were among others, to come up with suggestions for a regulatory framework that brings the operations of the Microfinance Institutions into the mainstream, to access the possible role of self-regulatory organizations and to explore the need for a separate legal framework for micro finance. ii) Reserve Bank of India (RBI):- The earliest reference to micro credit in a formal statement of monetary and credit policy of RBI was in former RBI President Dr. Bimal Jalan‟s Monetary and Credit Policy Statement of April 1999. The policy attached importance to the work of NABARD and public sector banks in the area of micro credit. The banks were urged to make all out efforts for provision of micro credit, especially forging linkages with SHGs, either at their own initiative or by enlisting support of Non- Government Organization (NGOs). The micro credit extended by the banks is reckoned as part of their priority sector lending, and they are free to device appropriation loan and saving products in this regard considerable work had been done by RBI in this sector since 1991. In 1991- 92 a pilot project for linking up SHGs with banks was launched by NABARD in consultation with the RBI. In 1994, the RBI constituted a working group on SHGs. On the recommendation of the SHGs would be reckoned as part of their lending to weaker sections and such lending should be reviewed by banks and also at the State Level Bankers‟ Committee (SLBC) level, at regular interval. iii) Self Help Groups (SHGs):- The origin of SHGs is from the brainchild of Grameen Bank of Bangladesh, which was founded by Mohammed Yunus SHG was started and formed in 1975. The establishment of SHGs can be traced to the existence of one or more problem areas around which the consciousness of rural poor is built and the process of group formation initiated. Since SHGs have been able to mobilize savings from persons or groups who were not normally expected to have any „saving‟ and also to recycle effectively the pooled resources 41
  • 42.
    amongst the members,their activities have attracted attention as a supportive mechanism for meeting the credit needs of the poor (NABARD, 2004). iv) Micro Finance Institutions (MFIs):- A range of institutions in public sector as well as private sector offers the micro finance services in India. Based on asset sizes, MFIs can be divided into three categories: 1. 5-6 institutions which have attracted commercial capital and scaled up dramatically when last five years. The MFIs which include SKS, SHARE and Grameen Style program but after 2000, converted into for- profit, regulated entities mostly Non-Banking Finance Companies (NBFCs). 2. Around 10-15 institutions with high growth rate, including both News and recently form for-profit MFIs. Some of MFIs are Grameen Koota, Bandhan and ESAF. 3. The bulk of India‟s 1000 MFIs are NGOs struggling to achieve significant growth. Most continues to offer multiple developmental activities in addition to microfinance and have difficulty accessing growth trends. Private MFIs in India, barring a few exceptions, are still fledging efforts and are therefore unregulated. They secure micro finance clients with varying quality and using different operating models. v) Non Government Organizations (NGOs):- The Non Government Organizations involved in promoting SHGs and linking them with the Formal Financial Agencies (FFAs) perform the following functions: - Organizing the poor people into groups - Training and helping them in the organizational, managerial and financial matters - Helping them access more credit and linkage with formal financial agencies - Channelizing the group effort for various development activities - Helping them in availing opportunities, widening the options available for economic development 42
  • 43.
    Self Help Groups(SHGs) Self- help groups (SHGs) play today a major role in poverty alleviation in rural India. A growing number of poor people (mostly women) in various parts of India are members of SHGs and actively engage in savings and credit (S/C), as well as in other activities (income generation, natural resources management, literacy, child care and nutrition, etc.). The S/C focus in the SHG is the most prominent element and offers a chance to create some control over capital, albeit in very small amounts. The SHG system has proven to be very relevant and effective in offering women the possibility to break gradually away from exploitation and isolation. How self-help groups work:- NABARD (1997) defines SHGs as "small, economically homogenous affinity groups of rural poor, voluntarily formed to save and mutually contribute to a common fund to be lent to its members as per the group members' decision". Most SHGs in India have 10 to 25 members, who can be either only men, or only women, or only youth, or a mix of these. As women's SHGs or sangha have been promoted by a wide range of government and non- governmental agencies, they now make up 90% of all SHGs. The rules and regulations of SHGs vary according to the preferences of the members and those facilitating their formation. A common characteristic of the groups is that they meet regularly (typically once per week or once per fortnight) to collect the savings from members, decide to which member to 43
  • 44.
    give a loan,discuss joint activities (such as training, running of a communal business, etc.), and to mitigate any conflicts that might arise. Most SHGs have an elected chairperson, a deputy, a treasurer, and sometimes other office holders. Most SHGs start without any external financial capital by saving regular contributions by the members. These contributions can be very small (e.g. 10 Rs per week). After a period of consistent savings (e.g. 6 months to one year) the SHGs start to give loans from savings in the form of small internal loans for micro enterprise activities and consumption. Only those SHGs that have utilized their own funds well are assisted with external funds through linkages with banks and other financial intermediaries. However, it is generally accepted that SHGs often do not include the poorest of the poor, for reasons such as: (a) Social factors (the poorest are often those who are socially marginalized because of caste affiliation and those who are most skeptical of the potential benefits of collective action). (b) Economic factors (the poorest often do not have the financial resources to contribute to the savings and pay membership fees; they are often the ones who migrate during the lean season, thus making group membership difficult). (c) Intrinsic biases of the implementing organizations (as the poorest of the poor are the most difficult to reach and motivate, implementing agencies tend to leave them out, preferring to focus on the next wealth category). Sources of capital and links between SHGs and Banks:- SHGs can only fulfill a role in the rural economy if group members have access to financial capital and markets for their products and services. While the groups initially generate their own savings through thrift (whereby thrift implies savings created by postponing almost necessary consumption, while savings imply the existence of surplus wealth), their aim is often to link up with financial institutions in order to obtain further loans for investments in rural enterprises. NGOs and banks are giving loans to SHGs either as "matching 44
  • 45.
    loans" (whereas theloan amount is proportionate to the group's savings) or as fixed amounts, depending on the group's record of repayment, recommendations by group facilitators, collaterals provided, etc. How SHGs save:- Self-help groups mobilize savings from their members, and may then on-lend these funds to one another, usually at apparently high rates of interest which reflect the members‟ understanding of the high returns they can earn on the small sums invested in their micro-enterprises, and the even higher cost of funds from money lenders. If they do not wish to use the money, they may deposit it in a bank. If the members‟ need for funds exceeds the group‟s accumulated savings, they may borrow from a bank or other organization, such as a micro-finance non-government organization, to augment their own fund. The system is very flexible. The group aggregates the small individual saving and borrowing requirements of its members, and the bank needs only to maintain one account for the group as a single entity. The banker must assess the competence and integrity of the group as a micro-bank, but once he has done this he need not concern himself with the individual loans made by the group to its members, or the uses to which these loans are put. He can treat the group as a single customer, whose total business and transactions are probably similar in amount to the average for his normal customers, because they represent the combined banking business of some twenty „micro-customers‟. Any bank branch can have a small or a large number of such accounts, without having to change its methods of operation. Unlike many customers, demand from SHGs is not price-sensitive. Illiterate village women are sometimes better bankers than some with more professional qualifications. They know that rapid access to funds is more important than their cost, and they also know, even though they might not be able to calculate the figures, that the typical micro-enterprise earns well over 500% return on the small sum invested in it. The groups thus charge themselves high rates of interest; they are happy to take advantage of the generous spread that the NABARD subsidized bank lending rate of 12% 45
  • 46.
    allows them, butthey are also willing to borrow from NGO/MFIs which on-lend funds from SIDBI at 15%, or from „new generation‟ institutions such as Basix Finance at 18.5% or 21%. Comparative Analysis of Micro-finance Services offered to the poor:- Source: R. Arunachalam - Alternative Technologies in the Indian Micro- finance Industry 46
  • 47.
    Micro-Finance Models 1. SelfHelp Group (SHG) Bank Linkage Model:- The microfinance movement started in India with the introduction of the SHG- Bank Linkage Program in the 1980s by NGOs that was later formalized by the Government of India in the early 1990s. Pursuant to the program, banks, which are primarily public sector regional rural banks, are encouraged to partner with SHGs to provide them with funding support, which is often subsidized. A self help group, or SHG, is a group of 10 to 20 poor women in a village who come together to contribute regular savings to a common fund to deposit with a bank as collateral for future loans. The group has collective decision making power and obtains loans from the partner bank. The SHG then loans these funds to its members at terms decided by the group. Members of the group meet on a monthly basis to conduct transactions and group leaders are responsible for maintaining their own records, often with the help of NGOs or government agency staff. NABARD is presently operating three models of linkage of banks with SHGs and NGOs: Model – 1: In this model, the bank itself acts as a Self Help Group Promoting Institution (SHPI). It takes initiatives in forming the groups, nurtures them over a period of time and then provides credit to them after satisfying itself about their maturity to absorb credit. About 16% of SHGs and 13% of loan amounts are using this model (as of March 2002). Model – 2: In this model, groups are formed by NGOs (in most of the cases) or by government agencies. The groups are nurtured and trained by these agencies. The bank then provides credit directly to the SHGs, after observing their operations and maturity to absorb credit. While the bank provides loans to the groups directly, the facilitating agencies continue their interactions with the SHGs. Most linkage experiences begin with this model with NGOs playing a major role. This model has also been popular and more acceptable to 47
  • 48.
    banks, as someof the difficult functions of social dynamics are externalized. About 75% of SHGs and 78% of loan amounts are using this model. Model – 3: Due to various reasons, banks in some areas are not in a position to even finance SHGs promoted and nurtured by other agencies. In such cases, the NGOs act as both facilitators and micro- finance intermediaries. First, they promote the groups, nurture and train them and then approach banks for bulk loans for on-lending to the SHGs. About 9% of SHGs and 13% of loan amounts are using this model. Impact of the SHG Bank Linkage Program:- Given these quantitative achievements, what has been the impact of the program? The main findings are that: Microfinance has reduced the incidence of poverty through increase in income, enabled the poor to build assets and thereby reduce their vulnerability. It has enabled households that have access to it to spend more on education than non-client households. Families participating in the program have reported better school attendance and lower dropout rates. In certain areas it has reduced child mortality, improved maternal health and the ability of the poor to combat disease through better nutrition, housing and health – especially among women and children. It has contributed to a reduced dependency on informal money lenders and other non institutional sources. Finally it has offered space for different stakeholders to innovate, learn and replicate. As a result, some NGOs have added micro-insurance products to their portfolios, a couple of federations have experimented with undertaking livelihood activities and grain banks have been successfully built into the SHG model in the eastern region. 2. Micro Finance Institution (MFIs) Model:- MFIs are an extremely heterogeneous group comprising NBFCs, societies, trusts and cooperatives. They are provided financial support from external 48
  • 49.
    donors and apexinstitutions including the Rashtriya Mahila Kosh (RMK), SIDBI Foundation for micro-credit and NABARD and employ a variety of ways for credit delivery Since 2000, commercial banks including Regional Rural Banks have been providing funds to MFIs for on lending to poor clients. Though initially, only a handful of NGOs were “into” financial intermediation using a variety of delivery methods, their numbers have increased considerably today. While there is no published data on private MFIs operating in the country, the number of MFIs is estimated to be around 800. Legal Forms of MFIs in India: Types of MFIs Estimated Legal Acts under which Number* Registered 1. Not for Profit MFIs 400 to 500 Societies Registration Act, 1860 or similar Provincial Acts a.) NGO - MFIs Indian Trust Act, 1882 b.) Non-profit Companies 10 Section 25 of the Companies Act, 1956 2. Mutual Benefit MFIs 200 to 250 Mutually Aided Cooperative a.) Mutually Aided Societies Act enacted by State Cooperative Societies Government (MACS) and similarly set up institutions 3. For Profit MFIs 6 Indian Companies Act, 1956 a.) Non-Banking Financial Reserve Bank of India Act, 1934 Companies (NBFCs) Total 700 - 800 The estimated number includes only those MFIs, which are actually undertaking lending activity. Adapted from www.nabard.org 49
  • 50.
    Structures of aMicrofinance Institution:- Microfinance institutions broadly operate under a wide range of legal structures. They could be registered as- 1. NGO, 2. Trusts, 3. Sec 25 Companies, 4. Cooperative Societies, 5. Cooperative Banks, 6. Regional Rural Banks, 7. Local Area Banks, 8. Public and Private Sector banks, 9. Business Correspondents and 10. Non-Banking Finance Companies. For instance, SKS Microfinance is registered with the RBI as a non-deposit taking NBFC and is regulated by the RBI 3. Bank Partnership Model:- This model is an innovative way of financing MFIs. The bank is the lender and the MFI acts as an agent for handling items of work relating to credit monitoring, supervision and recovery. In other words, the MFI acts as an agent and takes care of all relationships with the client, from first contact to final repayment. A sub - variation of this model is where the MFI, as an NBFC, holds the individual loans on its books for a while before securitizing them and 50
  • 51.
    selling them tothe bank. Such refinancing through securitization enables the MFI enlarged funding access. 4. Banking Correspondents:- The proposal of “banking correspondents” could take this model a step further extending it to savings. It would allow MFIs to collect savings deposits from the poor on behalf of the bank. It would use the ability of the MFI to get close to poor clients while relying on the financial strength of the bank to safeguard the deposits. This regulation evolved at a time when there were genuine fears that fly-by-night agents purporting to act on behalf of banks in which the people have confidence could mobilize savings of gullible public and then vanish with them. 5. Service Company Model:- Under this model, the bank forms its own MFI, perhaps as an NBFC, and then works hand in hand with that MFI to extend loans and other services. On paper, the model is similar to the partnership model: the MFI originates the loans and the bank books them. But in fact, this model has two very different and interesting operational features: (a) The MFI uses the branch network of the bank as its outlets to reach clients. This allows the client to be reached at lower cost than in the case of a stand–alone MFI. In case of banks which have large branch networks, it also allows rapid scale up. (b) The Partnership model uses both the financial and infrastructure strength of the bank to create lower cost and faster growth. The Service Company Model has the potential to take the burden of overseeing microfinance operations off the management of the bank and put it in the hands of MFI managers who are focused on microfinance to introduce additional products, such as individual loans for SHG graduates, remittances and so on without disrupting bank operations and provide a more advantageous cost structure for microfinance. 51
  • 52.
    Role, Functions andWorking Mechanism of Financial Institutions A. ICICI Bank:- “ICICI Bank is one bank that has developed a very clear strategy to expand the provision of financial products and services to the poor in India as a profitable activity” - Haruhiko Kuroda, President, Asian Development Bank. ICICI‟s microfinance portfolio has been increasing at an impressive speed. From 10,000 microfinance clients in 2001, ICICI Bank is now (2007) lending to 1.8 million clients through its partner microfinance institutions, and its outstanding portfolio has increased from Rs. 0.20 billion (US$4.5 million) to Rs. 9.98 billion (US$227 million). There is an increasing shift in the microfinance sector from grant-giving to investment in the form of debt or equity, and ICICI believes grant money should be limited to the creation of facilitative infrastructure. “We need to stop sending government and funding agencies the signal that microfinance is not a commercially viable system”, says Nachiket Mor, Executive Director of ICICI Bank. As a result of banks entering the game, the sector has changed rapidly. “There is no dearth of funds today, as banks are looking into MFIs favorably, unlike a few years ago”, says Padmaja Reddy, the CEO of one of ICICI Bank’s major MFI partners, Spandana. Bank Led Model The bank led model was derived from the SHG-Bank linkage program of NABARD. Through this program, banks financed Self Help Groups (SHGs) which had been promoted by NGOs and government agencies. 52
  • 53.
    ICICI Bank drewup aggressive plans to penetrate rural areas through its SHG program. However, rather than spending time in developing rural infrastructure of its own, in 2000, ICICI Bank announced merger of Bank of Madura (BoM), which had significant presence in the rural areas of South India, especially Tamil Nadu, with a customer base of 1.9 million and 87 branches. Bank of Madura's SHG development program was initiated in 1995. Through this program, it had formed, trained and initiated small groups of women to undertake financial activities like banking, saving and lending. By 2000, it had created around 1200 SHGs across Tamil Nadu and provided credit to them. Partnership Models A model of microfinance has emerged in recent years in which a microfinance institution (MFI) borrows from banks and on-lends to clients; few MFIs have been able to grow beyond a certain point. Under this model, MFIs are unable to provide risk capital in large quantities, which limits the advances from banks. In addition, the risk is being entirely borne by the MFI, which limits its risk-taking. This model aimed at synergizing the comparative advantages and financial strength of the bank with social intermediation, mobilization power and infrastructure of MFIs and NGOs. Through this model, ICICI Bank could save on the initial costs of developing rural infrastructure and micro credit distribution channels and could take advantage of the expertise of these institutions in rural areas. Initially, ICICI Bank started off by lending to MFIs and NGOs in order to provide the necessary financial support to their activities. Later, ICICI Bank came up with a plan where the NGO/MFI continued to promote their microfinance schemes, while the bank met the financial requirements of the borrowers. Other Microfinance Initiatives As a part of microfinance initiatives in the agriculture sector, ICICI Bank developed Farmer Service Centers (FSC). An FSC was managed by an 53
  • 54.
    agricultural input supplycompany which supplied inputs like seeds and technical knowhow to the farmers. FSCs were also managed by an extension service organization which provided inputs, credit and technology or by an NGO that provided all the services that farmers needed for their agricultural needs. Working in close association with farmers, FSCs provided them with services like advice on seeds, sowing techniques, pest control, weed control, usage and dosage of herbicides, pesticides and fertilizers and other services associated with agriculture. The FSCs also provided crop-related information and services to farmers, apart from facilitating the sale of agricultural produce. The FSCs arranged to procure the produce through agents and sold it in organized agricultural markets thus getting better realization. The Future These agents contact several borrowers, thus expanding the reach of ICICI Bank at a low cost. Taking the FSC initiative further, ICICI Bank plans to provide farmers credit from sugar companies, seed companies, dairy companies, NGOs, micro-credit institutions and food processing industries. SIG has been involved in a project in the southern state of Tamil Nadu to find out how wireless technology can be applied in the development of low cost models of banking. Another plan to increase the reach in rural areas is to launch mobile ATM services. ICICI Bank branded trucks have started carrying ATMs through a number of villages Some Articles of News Paper: 1. ICICI Bank to offer micro-finance to sex-workers Mumbai, March 14: In a novel way to help sex-workers to live more meaningfully, country's largest private sector bank, ICICI Bank is planning to offer financial assistance to them though the micro-finance route. 54
  • 55.
    For starters, thebank plans to launch the programme in Kolkata by entering into a tie-up with Durbar Mahila Samwanaya Samitee, an NGO working for the welfare of around 65,000 sex-workers in and around the city. Source: (Press Trust of India) Posted online: Wednesday, March 14, 2007 at 20:54 hours IST 2. ICICI Bank launches new initiative in micro-finance ICICI Bank has taken a stake of under 20 per cent in Financial Information Network and Operations Private Ltd (FINO), which was launched on Thursday, July 13, 2001. FINO would provide technological solutions as well as services to finance providers to reach the underserved in the country. ICICI Bank is the lead facilitator. According to Mr Nachiket Mor, Deputy Managing Director, ICICI Bank, FINO is an independent entity. "We would reduce our stake in the company when required," he said. ICICI Bank expects to target 200 micro-finance institutions (MFIs) by March 2007, he said, speaking on the sidelines of the press conference to launch FINO. At present, the bank has tie-ups with 100 MFIs. FINO is an initiative in the micro-finance sector. It would target 300-400 million people who do not have access to basic financial services, said Mr Manish Khera, CEO, FINO. The company has an authorised capital of Rs 50 crore. MFIs, NBFCs, RRBs, co-operative banks, etc would directly or indirectly tie up with FINO to use its services, he said. FINO would charge Rs 25-30 per account every year. Core banking products FINO has partnered with IBM and I-flex to offer core banking products. It would also provide credit bureau services, which includes individual customer 55
  • 56.
    credit rating andanalytics based on transaction history. It also launched biometric cards for customers, which would be a proof of identity and give collateral to them. The card would also offer multiple products including savings, loans, insurance, recurring deposits, fixed deposits and remittances. The company would also build-up customer database, thus bringing them into mainstream banking. "There was a need for automated structured data system like FINO" said Mr Mor. "Essential pieces of infrastructure are missing in India. We lack credit- tracking mechanism; therefore there was a need for an intervention like FINO." The company expects to reach 25 million customers in five years and two million customers by the end of 2007. FINO aims bringing scale to "micro" business leading to lowering of costs for the local financial institutions (LFIs) and act as an internal technology department for the LFIs, said Mr Khera. The company is working on providing technological solutions in insurance, especially the health insurance sector to the under-privileged," he said. It is interacting with Nabard, SIDBI and other banks to give shape to what FINO does, said Mr Khera. 3. ICICI Bank's thrust on micro-finance:- CHENNAI, MARCH 9. ICICI Bank has entered into partnerships with various microfinance institutions (MFI) and non-Government organizations (NGOs) to scale up its micro lending business. Addressing presspersons here, today, Nachiket Mor, Executive Director, ICICI Bank, said, the partnership model would provide assured source of funding to NGOs and MFIs. The bank had extended advances to the tune of Rs. 150 crores as on February 29, this year, under this scheme, Mr. Mor said. The bank had acquired a network of self-help groups (SHGs) developed by the erstwhile Bank of Madura after its merger with ICICI Bank. Since then the 56
  • 57.
    SHG program hadgrown substantially and 10,175 groups had been promoted reaching out to 2.03 lakh women spread across 2,398 villages, the Executive Director said. One of the micro finance institutions, `Microcredit Foundation of India', established by K. M. Thiagarajan, former Chairman of Bank of Madura in 2002, had initiated a program for microcredit through self-help groups. ICICI Bank has entered into a memorandum of understanding with Microcredit Foundation to outsource SHG development, maintenance of groups, credit linkage and recovery of loans. The MFI as Collection Agent To address these constraints, ICICI Bank initiated a partnership model in 2002 in which the MFI acts as a collection agent instead of a financial intermediary. This model is unique in that it combines debt as mezzanine finance to the MFI (Mezzanine finance combines debt and equity financing: it is debt that can be converted by the lender into equity in the event of a default. This source of financing is advantageous for MFIs because it is treated like equity in the balance-sheet and enables it to raise money without additional equity, which is an expensive financing source.).The loans are contracted directly between the bank and the borrower, so that the risk for the MFI is separated from the risk inherent in the portfolio. This model is therefore likely to have very high leveraging capacity, as the MFI has an assured source of funds for expanding and deepening credit. ICICI chose this model because it expands the retail operations of the bank by leveraging comparative advantages of MFIs, while avoiding costs associated with entering the market directly. Securitization Another way to enter into partnership with MFIs is to securitize microfinance portfolios. In 2004, the largest ever securitization deal in microfinance was signed between ICICI Bank and SHARE Microfinance Ltd, a large MFI operating in rural areas of the state of Andhra Pradesh. Technical assistance 57
  • 58.
    and the collateraldeposit of US$325,000 (93% of the guarantee required by ICICI) were supplied by Grameen Foundation USA. Under this agreement, ICICI purchased a part of SHARE‟s microfinance portfolio against a consideration calculated by computing the Net Present Value of receivables amounting to Rs. 215 million (US$4.9 million) at an agreed discount rate. The interest paid by SHARE is almost 4% less than the rate paid in commercial loans. Partial credit provision was provided by SHARE in the form of a guarantee amounting to 8% of the receivables under the portfolio, by way of a lien on fixed deposit. This deal frees up equity capital, allowing SHARE to scale up its lending. On the other hand, it allows ICICI Bank to reach new markets. And by trading this high quality asset in capital markets, the bank can hedge its own risks. Beyond Microcredit Microfinance does not only mean microcredit, and ICICI does not limit itself to lending. ICICI‟s Social Initiative Group, along with the World Bank and ICICI Lombard, the insurance company set up by ICICI and Canada Lombard, have developed India‟s first index-based insurance product. This insurance policy compensates the insured against the likelihood of diminished agricultural output/yield resulting from a shortfall in the anticipated normal rainfall within the district, subject to a maximum of the sum insured. The insurance policy is linked to a rainfall index. Technology One of the main challenges to the growth of the microfinance sector is accessibility. The Indian context, in which 70% of the population lives in rural areas, requires new, inventive channels of delivery. The use of technologies such as kiosks and smart cards will considerably reduce transaction costs while improving access. The ICICI Bank technology team is developing a series of innovative products that can help reduce transaction costs considerably. For example, it is piloting the usage of smart cards with Sewa Bank in Ahmadabad. To maximize the benefits of these innovations, the development of a high quality shared banking technology platform which can be used by MFIs as well as by cooperatives banks and regional rural banks is 58
  • 59.
    needed. ICICI isstrongly encouraging such an effort to take place. Wipro and Infosys, I-Flex, 3iInfotech, some of the best Indian information technology companies specialized in financial services, and others, are in the process of developing exactly such a platform. At a recent technology workshop at the Institute for Financial Management Research in Chennai, the ICICI Bank Alternate Channels Team presented the benefits of investing in a common technology platform similar to those used in mainstream banking to some of the most promising MFIs. The Centre for Micro finance Research (CMFR) ICICI bank has created the Centre for Microfinance Research (CMFR) at the Institute for Financial Management Research (IFMR) in Chennai. Through research, research-based advocacy, high level training and strategy building, it aims to systematically establish the links between increased access to financial services and the participation of poor people in the larger economy. The CMFR Research Unit supports initiatives aimed at understanding and analyzing the following issues: impact of access to financial services; contract and product designs; constraints to household productivity; combination of microfinance and other development interventions; evidence of credit constraints; costs and profitability of microfinance organizations; impact of MFI policies and strategies; people‟s behavior and psychology with respect to financial services; economics of micro-enterprises; and the effect of regulations. Finally, the CMFR recognizes that while MFIs aim to meet the credit needs of poor households, there are other missing markets and constraints facing households, such as healthcare, infrastructure, and gaps in knowledge. These have implications in terms of the scale and profitability of client enterprises and efficiency of household budget allocation, which in turn impacts household well-being. The CMFR Microfinance Strategy Unit will address these issues through a series of workshops which will bring together MFI practitioners and sectoral experts (in energy, water, roads, health, etc). The latter will bring to the table knowledge of best practices in their specific areas, 59
  • 60.
    and each consultationworkshop will result in long-term collaboration between with MFIs for implementing specific pilots. B. Bandhan:- (Ranked 2nd by Forbes Magazine in December 2007) Bandhan is working towards the twin objective of poverty alleviation and women empowerment. It started as a Capacity Building Institution (CBI) in November 2000 under the leadership of Mr. Chandra Shekhar Ghosh. During such time, it was giving capacity building support to local microfinance institutions working in West Bengal. Bandhan opened its first microfinance branch at Bagnan in Howrah district of West Bengal in July 2002. Bandhan started with 2 branches in the year 2002- 03 only in the state of West Bengal and today it has grown as strong as 412 branches across 6 states of the country! The organization had recorded a growth rate of 500% in the year 2003-04 and 611% in the year 2004-05. Till date, it has disbursed a total of Rs. 587 crores among almost 7 lakh poor women. Loan outstanding stands at Rs. 221 crores. The repayment rate is recorded at 99.99%. Bandhan has staff strength of more than 2130 employees. As on July 2008 Column1 Column2 No. of states :8 No. of branches : 528 No. of members : 1,182,741 No. of staff : 3,191 Cumulative loan disbursed : Rs.1,249 crores Loan outstanding : Rs. 417 crores Operational Methodology Bandhan follows a group formation, individual lending approach. A group of 10-25 members are formed. The clients have to attend the group meetings for 2 successive weeks. 2 weeks hence, they are entitled to receive loans. The loans are disbursed individually and directly to the members. 60
  • 61.
    Economic and SocialBackground of Clients  Landless and asset less women  Family of 5 members with monthly income less than Rs. 2,500 in rural and Rs. 3,500 in urban  Those who do not own more than 50 decimal (1/2acre) of land or capital of its equivalent value Loan Size The first loan is between Rs. 1,000 – Rs. 7,000 for the rural areas and between Rs. 1,000 – Rs. 10,000 for the urban areas. After the repayment, they are entitled to receive a subsequent loan which is Rs 1,000 - 5,000 more than the previous loan. Service Charge Bandhan charges a service charge of 12.50% flat on loan amount. Bandhan initially charged 17.50%. However from 1st July 2005, it has slashed down its lending rate to 15.00%. Then it was further reduced to 12.50% in May 2006. The reason is obvious. As overall productivity increased, operational costs decreased. Bandhan, being a nonprofit organization wanted the benefit of low costs to ultimately trickle down to the poor. Monitoring System The various features of the monitoring system are:  A 3 tier monitoring system – Region, Division and Head Office  Easy reporting system with a prescribed checklist format  Accountability at all levels post monitoring phase  Cross- checking at all the levels  The management team of Bandhan spends 90.00% of time at the field Liability structure for Loans When a member wants to join Bandhan, she at first has to get inducted into a group. After she gets inducted into the group, the entire group proposes her name for a loan in the Resolution Book. Two members of the group along with the member‟s husband have to sign as guarantors in her loan application 61
  • 62.
    form. If shefails to pay her weekly installment, the group inserts peer pressure on her. The sole purpose of the above structure is simply to create peer pressure. C. Grameen Bank:- The Grameen Model which was pioneered by Prof Muhammed Yunus of Grameen Bank is perhaps the most well known, admired and practised model in the world. The model involves the following elements. Homogeneous affinity group of five Eight groups form a Centre Centre meets every week Regular savings by all members Loan proposals approved at Centre meeting Loan disbursed directly to individuals All loans repaid in 50 instalments The Grameen model follows a fairly regimented routine. It is very cost intensive as it involves building capacity of the groups and the customers passing a test before the lending could start. The group members tend to be selected or at least strongly vetted by the bank. One of the reasons for the high cost is that staff members can conduct only two meetings a day and thus are occupied for only a few hours, usually early morning or late in the evening. They were used additionally for accounting work, but that can now be done more cost effectively using computers. The model is also rather meeting intensive which is fine as long as the members have no alternative use for their time but can be a problem as members go up the income ladder. The greatness of the Grameen model is in the simplicity of design of products and delivery. The process of delivery is scalable and the model could be replicated widely. The focus on the poorest, which is a value attribute of Grameen, has also made the model a favourite among the donor community. 62
  • 63.
    However, the Grameenmodel works only under certain assumptions. As all the loans are only for enterprise promotion, it assumes that all the poor want to be self-employed. The repayment of loans starts the week after the loan is disbursed – the inherent assumption being that the borrowers can service their loan from the ex-ante income. D. SKS Microfinance:- (CEO-Vikram Akula) Many companies say they protect the interests of their customers. Very few actually sit in dirt with them, using stones, flowers, sticks, and chalk powder to figure out if they will be able to repay a $20 loan at $1 a month. With this approach, this company has created its own loyal gang of over 2 million customers. Its borrowers include agricultural laborers, mom-and-pop entrepreneurs, street vendors, home based artisans, and small scale producers, each living on less than $2 a day. It works on a model that would allow micro-finance institutions to scale up quickly so that they would never have to turn poor person away. Its model is based on 3 principles- 1. Adopt a profit-oriented approach in order to access commercial capital- Starting with the pitch that there is a high entrepreneurial spirit amongst the poor to raise the funds, SKS converted itself to for-profit status as soon as it got break even and got philanthropist Ravi Reddy to be a founding investor. Then it secured money from parties such as Unitus, a Seattle based NGO that helps promote micro-finance; SIDBI; and technology entrepreneur Vinod Khosla. Later, it was able to attract multimillion dollar lines of credit from Citibank, ABN Amro, and others. 2. Standardize products, training, and other processes in order to boost capacity- They collect standard repayments in round numbers of 25 or 30 rupees. Internally, they have factory style training models. They enroll about 500 loan officers every month. They participate in theory classes on Saturdays and practice what they have learned in the field during the week. They have shortened the training time for a 63
  • 64.
    loan officer to2 months though the average time taken by other industry players is 4-6 months. 3. Use Technology to reduce costs and limit errors- It could not find the software that suited its requirements, so it they built their own simple and user friendly applications that a computer-illiterate loan officer with a 12th grade education can easily understand. The system is also internet enabled. Given that electricity is unreliable in many areas they have installed car batteries or gas powered generators as back-ups in many areas. Scaling up Customer Loyalty Instead of asking illiterate villagers to describe their seasonal pattern of cash flows, they encourage them to use colored chalk powder and flowers to map out the village on the ground and tell where the poorest people lived, what kind of financial products they needed, which areas were lorded over by which loan sharks, etc. They set people‟s tiny weekly repayments as low as $1 per week and health and whole life insurance premiums to be $10 a year and 25 cents per week respectively. They also offer interest free emergency loans. The salaries of loan officers are not tied to repayment rates and they journey on mopeds to borrowers‟ villages and schedule loan meetings as early as 7.00 A.M. Deep customer loyalty ultimately results in a repayment rate of 99.5%. Leveraging the SKS brand Its payoff comes from high volumes. They are growing at 200% annually, adding 50 branches and 160,000 new customers a month. They are also using their deep distribution channels for selling soap, clothes, consumer electronics and other packaged goods. 64
  • 65.
    Marketing Of MicroFinance Products 1. Contract Farming and Credit Bundling:- Banks and financial institutions have been partners in contract farming schemes, set up to enhance credit. Basically, this is a doable model. Under such an arrangement, crop loans can be extended under tie-up arrangements with corporate for production of high quality produce with stable marketing arrangements provided – and only, provided – the price setting mechanism for the farmer is appropriate and fair. 2. Agri Service Centre – Rabo India:- Rabo India Finance Pvt Ltd. has established agri-service center in rural areas in cooperation with a number of agri-input and farm services companies. The services provided are similar to those in contract farming, but with additional flexibility and a wider range of products including inventory finance. Besides providing storage facilities, each centre rents out farm machinery, provides agricultural inputs and information to farmers, arranges credit, sells other services and provides a forum for farmers to market their products. 3. Non Traditional Markets:- Similarly, Mother Dairy Foods Processing, a wholly owned subsidiary of National Dairy Development Board (NDDB) has established auction markets for horticulture producers in Bangalore. The operations and maintenance of the market is done by NDDB. The project, with an outlay of Rs.15 lakh, covers 200 horticultural farmers associations with 50,000 grower members for wholesale marketing. Their produce is planned with production and supply assurance and provides both growers and buyers a common platform to negotiate better rates. 4. Apni Mandi:- Another innovation is that of The Punjab Mandi Board, which has experimented with a „farmers‟ market‟ to provide small farmers located in proximity to urban areas, direct access to consumers by elimination of 65
  • 66.
    middlemen. This experimentknown as "Apni Mandi" belongs to both farmers and consumers, who mutually help each other. Under this arrangement a sum of Rs. 5.2 lakh is spent for providing plastic crates to 1000 farmers. Each farmer gets 5 crates at a subsidized rate. At the mandi site, the Board provides basic infrastructure facilities. At the farm level, extension services of different agencies are pooled in. These include inputs subsidies, better quality seeds and loans from Banks. Apni Mandi scheme provides self-employment to producers and has eliminated social inhibitions among them regarding the retail sale of their produce. Success Factors of Micro-Finance in India Over the last ten years, successful experiences in providing finance to small entrepreneur and producers demonstrate that poor people, when given access to responsive and timely financial services at market rates, repay their loans and use the proceeds to increase their income and assets. This is not surprising since the only realistic alternative for them is to borrow from informal market at an interest much higher than market rates. Community banks, NGOs and grass root savings and credit groups around the world have shown that these microenterprise loans can be profitable for borrowers and for the lenders, making microfinance one of the most effective poverty reducing strategies. A. For NGOs 1. The field of development itself expands and shifts emphasis with the pull of ideas, and NGOs perhaps more readily adopt new ideas, especially if the resources required are small, entry and exit are easy, tasks are (perceived to be) simple and people‟s acceptance is high – all characteristics (real or presumed) of microfinance. 2. Canvassing by various factors, including the National Bank for Agriculture and Rural Development (NABARD), Small Industries 66
  • 67.
    Development Bank ofIndia (SIDBI), Friends of Women‟s World Banking (FWWB), Rashtriya Mahila Kosh (RMK), Council for Advancement of People‟s Action and Rural Technologies (CAPART), Rashtriya Gramin Vikas Nidhi (RGVN), various donor funded programmes especially by the International Fund for Agricultural Development (IFAD), United Nations Development Programme (UNDP), World Bank and Department for International Development, UK (DFID)], and lately commercial banks, has greatly added to the idea pull. Induced by the worldwide focus on microfinance, donor NGOs too have been funding microfinance projects. One might call it the supply push. 3. All kinds of things from khadi spinning to Nadep compost to balwadis do not produce such concrete results and sustained interest among beneficiaries as microfinance. Most NGO-led microfinance is with poor women, for whom access to small loans to meet dire emergencies is a valued outcome. Thus, quick and high „customer satisfaction‟ is the USP that has attracted NGOs to this trade. 4. The idea appears simple to implement. The most common route followed by NGOs is promotion of SHGs. It is implicitly assumed that no „technical skill‟ is involved. Besides, external resources are not needed as SHGs begin with their own savings. Those NGOs that have access to revolving funds from donors do not have to worry about financial performance any way. The chickens will eventually come home to roost but in the first flush, it seems all so easy. 5. For many NGOs the idea of „organising‟ – forming a samuha – has inherent appeal. Groups connote empowerment and organising women is a double bonus. 67
  • 68.
    6. Finally, tomany NGOs, microfinance is a way to financial sustainability. Especially for the medium-to-large NGOs that are able to access bulk funds for on-lending, for example from SIDBI, the interest rate spread could be an attractive source of revenue than an uncertain, highly competitive and increasingly difficult-to-raise donor funding. B. For Financial Institutions and banks:- Microfinance has been attractive to the lending agencies because of demonstrated sustainability and of low costs of operation. Institutions like SIDBI and NABARD are hardnosed bankers and would not work with the idea if they did not see a long term engagement – which only comes out of sustainability (that is economic attractiveness). On the supply side, it is also true that it has all the trappings of a business enterprise, its output is tangible and it is easily understood by the mainstream. This also seems to sound nice to the government, which in the post liberalisation era is trying to explain the logic of every rupee spent. That is the reason why microfinance has attracted mainstream institutions like no other developmental project. Perhaps the most important factor that got banks involved is what one might call the policy push. Given that most of our banks are in the public sector, public policy does have some influence on what they will or will not do. In this case, policy was followed by diligent, if meandering, promotional work by NABARD. The policy change about a decade ago by RBI to allow banks to lend to SHGs was initially followed by a seven-page memo by NABARD to all bank chairmen, and later by sensitisation and training programmes for bank staff across the country. Several hundred such programmes were conducted by NGOs alone, each involving 15 to 20 bank staff, all paid for by NABARD. The policy push was sweetened by the NABARD refinance scheme that offers much more favourable terms (100% refinance, wider spread) than for other rural lending by banks. NABARD also did some system setting work and banks lately have been given targets. The canvassing, training, refinance and close follow up by NABARD has resulted in widespread bank involvement. 68
  • 69.
    Moreover, for banksthe operating cost of microfinance is perhaps much less than for pure MFIs. The banks already have a vast network of branches. To the extent that an NGO has already promoted SHGs and the SHG portfolio is performing better than the rest of the rural (if not the entire) portfolio, microfinance via SHGs in the worst case would represent marginal addition to cost and would often reduce marginal cost through better capacity utilisation. In the process the bank also earns brownie points with policy makers and meets its priority sector targets. It does not take much analysis to figure out that the market for financial services for the 50-60 million poor households of India, coupled with about the same number who are technically above the poverty line but are severely under-served by the financial sector is a very large one. Further, bank-groups are motivated by a number of cross-selling opportunities in the market, for deposits, insurance, remittances and eventually mutual funds. Since the larger banks are offering all these services now through their group companies, it becomes imperative for them to expand their distribution channels as far and deep as possible, in the hope of capturing the entire financial services business of a household. Finally, both agri-input and processing companies such as EID Parry, fast- moving consumer goods (FMCG) companies such as Hindustan Levers, and consumer durable companies such as Philips have realised the potential of this big market and are actively using SHGs as entry points. Some amount of free-riding is taking place here by companies, for they are using channels which were built at a significant cost to NGOs, funding agencies and/or the government. On the whole, the economic attractiveness of microfinance as a business is getting established and this is a sure step towards mainstreaming. We know that mainstreaming is a mixed blessing, and one tends to exchange scale at the cost of objectives. So it needs to be watched carefully. 69
  • 70.
    Issues Related toMicrofinance in India A. Problems faced by Borrowers:- 1. Coercion:- One of the most important moral issues being raised in relation to microfinance is that of coercion. After 54 people killed themselves in the state of Andhra Pradesh in October 2010, Indian authorities placed microfinance institutions (MFI) under a microscope, and drafted new rules the MFI companies must follow. The farmers were reportedly deep in debt to microfinance institutions (MFIs). "Microfinance institutions charge exorbitant interest rates. The poor are driven to take their own lives because of their burden of debt and the brutal methods used to call in the loans", the chief minister of Andhra Pradesh said. 2. Brutal and Aggressive Debt-Collection Tactics:- "The people calling in the loans are often not aware of the code of conduct of the MFIs”. Many of the MFIs have been resort to brutal methods for collection of debt from these borrowers. News items like the one below are quite common in India. “Unable to repay Rs. 235, Farmer kills self.” MFI Loan Suicide, Hyderabad News A farmer committed suicide by consuming pesticides, allegedly after being harassed by the collection agents of a microfinance institution at in Nalgonda district, Andhra Pradesh.” 3. Joint Microfinance: Joint microloans are granted to a group of people who are jointly responsible for repaying the loan. Individual failures to pay (due to illness or a “bad week”) are avoided and group pressure serves as a strong incentive in ensuring responsible behavior by making loans to individuals within a lending circle. 70
  • 71.
    The individuals meetregularly, ostensibly creating a self-help group. In reality, all the borrowers in the group are responsible for making the loan repayment if a member defaults, so peer pressure is a very strong factor." However, in case of default either due to business failures, unproductive expenditure or greed to consume more, all members are troubled. 4. High Interest Rates:- Many in the urban centres would commit suicide if the banks start charging us 24 per cent rate of interest. Even at 8.5 per cent rate of interest, those who have drawn housing loans, find it difficult to make monthly EMI payments. Imagine the stress and threat under which the poor in the rural areas are being made to borrow at 24 per cent rate of interest. Whatever the justification for charging 24 per cent rate of interest, how can human beings exploit a hungry stomach in the name of a successful business model? 5. Not aimed at lifting people out of poverty:- Micro finance serves not to lift people out of poverty but, assist those near or slightly above the poverty line. Money is given to those people who have a possibility of returning the principle amount. This leads to the fact that lending money to these people is feasible and sustainable, while lending to the poorest of the poor is not. 6. Poverty alleviation mission has now been reduced to a Money making tactic of MNCs Micro finance has now, become a weapon for multinational companies to sell their products, by collaborating with such institutions. This in turn, is destroying the spirit of micro credit. MFIs have reached 20 million people in a few years, a success owing something to light regulation that facilitated much innovation and experimentation. Some MFIs have become large institutions, and large ones 71
  • 72.
    need tougher regulation.But care should be taken to give MFIs, especially smaller ones, continued scope for innovation and experimentation. B. Problems faced by Lenders:- 1. Sustainability:- The first challenge relates to sustainability. MFI model is comparatively costlier in terms of delivery of financial services. An analysis of 36 leading MFIs by Jindal & Sharma shows that 89% MFIs sample were subsidy dependent and only 9 were able to cover more than 80% of their costs. This is partly explained by the fact that while the cost of supervision of credit is high, the loan volumes and loan size is low. It has also been commented that MFIs pass on the higher cost of credit to their clients who are „interest insensitive‟ for small loans but may not be so as loan sizes increase. It is, therefore, necessary for MFIs to develop strategies for increasing the range and volume of their financial services. 2. Lack of Capital:- The second area of concern for MFIs, which are on the growth path, is that they face a paucity of owned funds. This is a critical constraint in their being able to scale up. Many of the MFIs are socially oriented institutions and do not have adequate access to financial capital. As a result they have high debt equity ratios. Presently, there is no reliable mechanism in the country for meeting the equity requirements of MFIs. The IPO issue by Mexico based „Compartamos‟ was not accepted by purists as they thought it defied the mission of an MFI. The IPO also brought forth the issue of valuation of an MFI 3. Financial service delivery:- Another challenge faced by MFIs is the inability to access supply chain. This challenge can be overcome by exploring synergies between microfinance institutions with expertise in credit delivery and community mobilization and 72
  • 73.
    businesses operating withproduction supply chains such as agriculture. The latter players who bring with them an understanding of similar client segments, ability to create microenterprise opportunities and willingness to nurture them, would be keen on directing microfinance to such opportunities. This enables MFIs to increase their client base at no additional costs. Those businesses that procure from rural India such as agriculture and dairy often identify finance as a constraint to value creation. Such businesses may find complementarities between an MFI‟s skills in management of credit processes and their own strengths in supply chain management. ITC Limited, with its strong supply chain logistics, rural presence and an innovative transaction platform, the e-choupal, has started exploring synergies with financial service providers including MFIs through pilots with vegetable vendors and farmers. Similarly, large FIs such as Spandana foresee a larger role for themselves in the rural economy ably supported by value creating partnerships with players such as Mahindra and Western Union Money Transfer. 28 ITC has initiated a pilot project called „pushcarts scheme‟ along with BASIX (a microfinance organization in Hyderabad). Under this pilot, it works with twenty women head load vendors selling vegetables of around 10- 15 kg per day. BASIX extends working capital loans of Rs. 10,000/- , capacity building and business development support to the women. ITC provides support through supply chain innovations by: i. Making the Choupal Fresh stores available to the vendors, this avoids the hassle of bargaining and unreliability at the traditional mandis (local vegetable markets). ii. Continuously experimenting to increase efficiency, augmenting incomes and reducing energy usage across the value chain. For instance, it has forged a partnership with National Institute of Design (NID), a pioneer in the field of design education and research, to design user-friendly pushcarts that can reduce the physical burden. iii. Taking lessons from the pharmaceutical and telecom sector to identify technologies that can save energy and ensure temperature control in 73
  • 74.
    push carts inorder to maintain quality of the vegetables throughout the day. The model augments the incomes of the vendors from around Rs.30-40 per day to an average of Rs.150 per day. From an environmental point of view, push carts are much more energy efficient as opposed to fixed format retail outlets. 4. HR Issues Recruitment and retention is the major challenge faced by MFIs as they strive to reach more clients and expand their geographical scope. Attracting the right talent proves difficult because candidates must have, as a prerequisite, a mindset that fits with the organization‟s mission. Many mainstream commercial banks are now entering microfinance, who are poaching staff from MFIs and MFIs are unable to retain them for other job opportunities. 85% of the poorest clients served by microfinance are women. However, women make up less than half of all microfinance staff members, and fill even fewer of the senior management roles. The challenge in most countries stems from cultural notions of women‟s roles, for example, while women are single there might be a greater willingness on the part of women‟s families to let them work as front line staff, but as soon as they marry and certainly once they start having children, it becomes unacceptable. Long distances and long hours away from the family are difficult for women to accommodate and for their families to understand. 5. Micro insurance First big issue in the micro insurance sector is developing products that really respond to the needs of clients and in a way that is commercially viable. Secondly, there is strong need to enhance delivery channels. These delivery channels have been relatively weak so far. Micro insurance companies offer minimal products and do not want to go forward and offer complex products that may respond better. Micro insurance needs a delivery channel that has easy access to the low-income market, and preferably one that has been 74
  • 75.
    engaged in financialtransactions so that they have controls for managing cash and the ability to track different individuals. Thirdly, there is a need for market education. People either have no information about micro insurance or they have a negative attitude towards it. We have to counter that. We have to somehow get people - without having to sit down at a table - to understand what insurance is, and why it benefits them. That will help to demystify micro insurance so that when agents come, people are willing to engage with them. 6. Adverse selection and moral hazard:- The joint liability mechanism has been relied upon to overcome the twin issues of adverse selection and moral hazard. The group lending models are contingent on the availability of skilled resources for group promotion and entail a gestation period of six months to one year. However, there is not sufficient understanding of the drivers of default and credit risk at the level of the individual. This has constrained the development of individual models of micro finance. The group model was an innovation to overcome the specific issue of the quality of the portfolio, given the inability of the poor to offer collateral. However, from the perspective of scaling up micro financial services, it is important to proactively discover models that will enable direct finance to individuals. 75
  • 76.
    CHAPTER-5 FINDINGS, SUGGESTIONS& CONCLUSION Findings & Suggestions:- Despite all efforts, the World Bank estimates that the Indian microfinance activity currently reaches only 4% to the poor. According to a 2003 National Government survey found that 22% of all cultivator households access credit from informal sources and only 27% from formal sources. This shows that there exists a wide annual supply demand gap in micro credit. It is therefore suggested to increase outreach of micro finance particularly by formal institutions. Since self-help micro-credit schemes are often landed as one of the most effective mechanisms to reach the poor, measures must be taken to ensure that the poor are not excluded. Participation of poor in formation, implementation and monitoring of the program affecting the poor is a necessity. Micro finance or micro credit program should no longer be a sub program of SGSY. It should rather be an independent economic program. There is also a need to develop the capacity of SHGs. More innovation in the form of business facilitators and correspondents will be needed for banks to increase their outreach for banks to ensure financial inclusion. 76
  • 77.
    Conclusion:- Microfinance refers toa movement that envisions “a world in which many poor and near-poor households, have permanent access to an appropriate range of high quality financial services, including not just credit but also savings, insurance and fund transfers.” The microfinance sector in India has developed a successful and sustainable business model which has been able to overcome challenges traditionally faced by the financial services sector in servicing the low income population by catering to its specific needs, capacities and leveraging pre-existing community support networks. The main conclusion of this topic is that micro finance can contribute to solving the problem of inadequate housing and urban services as an integral part of poverty alleviation program. The challenges lies in finding the level of flexibility in the credit instrument that could make it match the multiple credit requirements of the low income borrowers without improving unbearably high cost of monitoring to end use lenders. A promoting solution is to provide multipurpose loans or composite credit for income generation, housing improvement and consumption support. Micro finance can indeed be sustained in Singh the long run in a profitable manner; going by the increasing number of commercial banks that have evinced interest in this area, the future does seem bright. The changing face of microfinance in India appear to be positive in terms of the ability of microfinance to attract more funds and therefore increase outreach and we are now interested in measuring how this positions microfinance in terms of poverty alleviation and social impact a going forward. Micro finance remains a powerful tool for development. It may not be a panacea, but it has brought a sea of change in the lives of many. Only spreading the outreach of micro finance will bring down the cost of capital and the operating cost and to strengthen the bonding between micro finance and the formal financial system. However, for sustainable development the poor rural economy, focus must be on development of rural infrastructure and rural economy, to ensure that there will exist activities that require finance. 77
  • 78.
    BIBLIOGRAPHY 1. De Aghion,Beatriz Armendáriz & Jonathan Morduch. The Economics of Microfinance, The MIT Press, Cambridge, Massachusetts, 2005. 2. The Future of microfinance in India: By Sukhwinder Singh Arora, Financial Sector Team, Policy Division, DFID 3. R Srinivasan and M S Sriram, “Microfinance in India- Discussion” 4. Report, “Status of Microfinance in India 2006-2007”, NABARD 5. Ledgerwood, Joanna and Victoria White. Transforming Microfinance Institutions: Providing Full Financial Services to the Poor. World Bank, 2006. 6. Raven Smith, “ The Changing Face of Microfinance in India- The costs and benefits of transforming from an NGO to a NBFC”, 2006 7. Annie Duflo, Research Co-ordinator, Centre for Micro Finance Research, “ICICI Banks the poor in India”, Page 13, Microfinance Matters, Issue 17, October 2005 8. R. Arunachalam - Alternative Technologies in the Indian Micro- finance Industry WEBLIOGRAPHY 9. http://www.scribd.com/doc/1194640/Micro-Finance 10. www.sidbi.in 11. http://www.apexbank.in/aboutus.html 12. www.rbi.org.in 13. http://www.nabard.org/microfinance/mf_institution.asp 14. www.wikipedia.org 15. http://business-standard.com/india/news/after-sks-success-more- microfinance-public-issues-arethe-horizon/406417/ 16. http://www.microfinanceinsights.com/blog-details.php?bid=223 78