Community Model for Adults with
Autism (not ID)
Professor Marios Adamou, Clinical Lead, ADHD and Autism Service, SWYPFT
Jane Wood, Head of Joint Commissioning, Barnsley MBC/NHS Barnsley CCG
What we will talk about
• Who we are
• Novel classification of mental disorders
• Structuring a healthcare pathway
• Developing an Autism Pathway
• Making informed choices on an Autism Pathway
• Concluding remarks and questions
Adult ADHD
Adult Autism
Organisation of Mental Health ServicesOrganisation of Mental Health ServicesOrganisation of Mental Health ServicesOrganisation of Mental Health Services
Neurodevelopmental
Disorders
(ADHD, ASD)
(4+1=5%)
Mental Illness
(Schizophrenia,
Depression, Anxiety)
10%
Neurodegenerative
Disorders
(Dementias, CDC)
1.3%
AGE
IQ
PathwayPathwayPathwayPathway Structure for any Healthcare conditionStructure for any Healthcare conditionStructure for any Healthcare conditionStructure for any Healthcare condition
Referral
Diagnosis
Assessment of
Need
Interventions
Community
Support
Referral
Diagnosis
Assessment of
Need
Interventions
Community Support
PathwayPathwayPathwayPathway Structure for any Healthcare conditionStructure for any Healthcare conditionStructure for any Healthcare conditionStructure for any Healthcare condition
DiagnosisDiagnosisDiagnosisDiagnosis
It is a process i.e. a series of actions or steps taken in order to achieve
a particular end.
Collect
Information
Synthesize
Information
Interpret
Information
Match
according to
criteria
Reach
conclusion
How would you develop a pathway for Autism?How would you develop a pathway for Autism?How would you develop a pathway for Autism?How would you develop a pathway for Autism?
Calculate
Demand
Consider
Pathway
Options
Model
Capacity for
each pathway
option
Discuss
scenaria
across
pathway
options and
commissioner
options
Calculate
Demand
Consider
Pathway
Options
Model
Capacity for
each pathway
option
Discuss
scenaria
across
pathway
options and
commissioner
options
How would you develop a pathway for Autism?How would you develop a pathway for Autism?How would you develop a pathway for Autism?How would you develop a pathway for Autism?
Calculate DemandCalculate DemandCalculate DemandCalculate Demand –––– watch the GPs!!watch the GPs!!watch the GPs!!watch the GPs!!
• No national guidance for planned Service Capacity
• Epidemiology can overestimate Demand
• Consider Transition from Children’s Services BOTH Local Authority
packages of Care (if integrated Service) or CAMHS cases
Calculate
Demand
Consider
Pathway
Options
Model
Capacity for
each pathway
option
Discuss
scenaria
across
pathway
options and
commissioner
options
How would you develop a pathway for Autism?How would you develop a pathway for Autism?How would you develop a pathway for Autism?How would you develop a pathway for Autism?
NICE Quality standard QS51NICE Quality standard QS51NICE Quality standard QS51NICE Quality standard QS51
• Statement 1. People with possible autism who are referred to an autism team for a diagnostic
assessment have the diagnostic assessment started within 3 months of their referral.
• Statement 2. People having a diagnostic assessment for autism are also assessed for coexisting
physical health conditions and mental health problems.
• Statement 3. People with autism have a personalised plan that is developed and implemented in
a partnership between them and their family and carers (if appropriate) and the autism team.
• Statement 4. People with autism are offered a named key worker to coordinate the care and
support detailed in their personalised plan.
• Statement 5. People with autism have a documented discussion with a member of the autism
team about opportunities to take part in age-appropriate psychosocial interventions to help
address the core features of autism.
• Statement 6. People with autism are not prescribed medication to address the core features of
autism.
• Statement 7. People with autism who develop behaviour that challenges are assessed for possible
triggers, including physical health conditions, mental health problems and environmental factors.
• Statement 8. People with autism and behaviour that challenges are not offered antipsychotic
medication for the behaviour unless it is being considered because psychosocial or other
interventions are insufficient or cannot be delivered because of the severity of the behaviour.
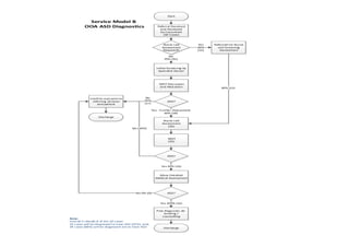
ASD PATHWAY OPTIONS (C, C+)ASD PATHWAY OPTIONS (C, C+)ASD PATHWAY OPTIONS (C, C+)ASD PATHWAY OPTIONS (C, C+)
Referral
MDT (Specialist Triage/
Case Discussion)
Diagnosis by HP only
but ACCESS to doctor
for complex cases
Care (specialist health
and social interventions
by specialist Team)-
Caseload Management
P
L
U
S
ASD PATHWAY OPTIONS (A, A+)ASD PATHWAY OPTIONS (A, A+)ASD PATHWAY OPTIONS (A, A+)ASD PATHWAY OPTIONS (A, A+)
Referral
MDT (Specialist Triage/
Case Discussion)
MDT Diagnosis (both HP
and Doctor)
Care (specialist health
and social interventions
by specialist Team)-
Caseload Management
P
L
U
S
ASD PATHWAY OPTIONS (B, B+)ASD PATHWAY OPTIONS (B, B+)ASD PATHWAY OPTIONS (B, B+)ASD PATHWAY OPTIONS (B, B+)
Referral
MDT (Specialist Triage/
Case Discussion)
Screening by GP or
Doctor of referrals
MDT Diagnosis (HP and
access to Doctor for
complex cases)
Care (specialist health
and social interventions
by specialist Team)-
Caseload Management
P
L
U
S
DiagnosisDiagnosisDiagnosisDiagnosis
It is a process i.e. a series of actions or steps taken in order to achieve
a particular end.
Collect
Information
Synthesize
Information
Interpret
Information
Match
according to
criteria
Reach
conclusion
Care in AutismCare in AutismCare in AutismCare in Autism
Health
Social Community
Health InterventionsHealth InterventionsHealth InterventionsHealth Interventions
Relate to
Autism
Relate to
Comorbidity
ComorbidityComorbidityComorbidityComorbidity
• 70% of participants had at least one comorbid disorder and 41% had two or
more:
• social anxiety disorder 29.2%
• attention-deficit/hyperactivity disorder 28.2%
• oppositional defiant disorder 28.1%
• Simonoff, E., A. Pickles, et al. (2008). "Psychiatric disorders in children with autism spectrum disorders: prevalence, comorbidity, and
associated factors in a population-derived sample." J Am Acad Child Adolesc Psychiatry 47(8): 921-929.
• Vannucchi, G., G. Masi, et al. (2014). "Clinical features, developmental course, and psychiatric comorbidity of adult autism spectrum
disorders." CNS Spectr 19(2): 157-164.
Wong, A. Y., Y. Hsia, et al. (2014). "The variation of psychopharmacological prescription rates for people with autism
spectrum disorder (ASD) in 30 countries." Autism Res 7(5): 543-554.
Social Care Interventions
Relate to
Autism
Relate to
Comorbidity
Models of Social Care Approach
• Social Model Applied to Medical Services
• Traditional Model Applied to Social Care Services
• Social Model Applied to Social Care Services
Structuring the Interventions
Spectrum Star- Focus on Recovery
• Physical health
• Living skills & self care
• Well-being & self-esteem
• Sensory differences
• Communication
• Social skills
• Relationships
• Socially responsible behaviour
• Time and activities
Ladder of Change in Autism
Autism is
major
barrier
Accepting
some
support
Stable
Learning
for
yourself
Choice
and Self
Reliance
How would you develop a pathway for Autism?How would you develop a pathway for Autism?How would you develop a pathway for Autism?How would you develop a pathway for Autism?
Calculate
Demand
Consider
Pathway
Options
Model
Capacity for
each pathway
option
Discuss
scenaria
across
pathway
options and
commissioner
options
ASD PATHWAY OPTIONS (B, B+)ASD PATHWAY OPTIONS (B, B+)ASD PATHWAY OPTIONS (B, B+)ASD PATHWAY OPTIONS (B, B+)
Referral
MDT (Specialist Triage/
Case Discussion)
Screening by GP or
Doctor of referrals
MDT Diagnosis (HP and
access to Doctor for
complex cases)
Care (specialist health
and social interventions
by specialist Team)-
Caseload Management
P
L
U
S
How would you develop a pathway for Autism?How would you develop a pathway for Autism?How would you develop a pathway for Autism?How would you develop a pathway for Autism?
Calculate
Demand
Consider
Pathway
Options
Model
Capacity for
each pathway
option
Discuss
scenaria
across
pathway
options and
commissioner
options
Clinical
Finance
Business Development
Commissioning
Clinical Input
• Design pathway
• Process map patient journey
• Recommend workforce
• Estimate clinical activity requirements
Business
Development
•Model demand and capacity requirements
•Build scenaria
•Develop KPIs
•Manage implementation of Project
•Risk management
•Profile patient flow
Finance
• Estimate costs
• Estimate budget allocation per period
• Set up financial planning assumptions
• establish systems and processes to enable the timely and accurate delivery of monthly management
accounts and budget information
Commissioner
•Choose model
•Set KPI
•Monitor Performance
•Monitor Compliance
Integrated seamless pathwayIntegrated seamless pathwayIntegrated seamless pathwayIntegrated seamless pathway
Health
Social Community

14. barnsley autism model

  • 1.
    Community Model forAdults with Autism (not ID) Professor Marios Adamou, Clinical Lead, ADHD and Autism Service, SWYPFT Jane Wood, Head of Joint Commissioning, Barnsley MBC/NHS Barnsley CCG
  • 2.
    What we willtalk about • Who we are • Novel classification of mental disorders • Structuring a healthcare pathway • Developing an Autism Pathway • Making informed choices on an Autism Pathway • Concluding remarks and questions
  • 4.
  • 5.
    Organisation of MentalHealth ServicesOrganisation of Mental Health ServicesOrganisation of Mental Health ServicesOrganisation of Mental Health Services Neurodevelopmental Disorders (ADHD, ASD) (4+1=5%) Mental Illness (Schizophrenia, Depression, Anxiety) 10% Neurodegenerative Disorders (Dementias, CDC) 1.3% AGE IQ
  • 6.
    PathwayPathwayPathwayPathway Structure forany Healthcare conditionStructure for any Healthcare conditionStructure for any Healthcare conditionStructure for any Healthcare condition Referral Diagnosis Assessment of Need Interventions Community Support
  • 7.
    Referral Diagnosis Assessment of Need Interventions Community Support PathwayPathwayPathwayPathwayStructure for any Healthcare conditionStructure for any Healthcare conditionStructure for any Healthcare conditionStructure for any Healthcare condition
  • 8.
    DiagnosisDiagnosisDiagnosisDiagnosis It is aprocess i.e. a series of actions or steps taken in order to achieve a particular end. Collect Information Synthesize Information Interpret Information Match according to criteria Reach conclusion
  • 9.
    How would youdevelop a pathway for Autism?How would you develop a pathway for Autism?How would you develop a pathway for Autism?How would you develop a pathway for Autism? Calculate Demand Consider Pathway Options Model Capacity for each pathway option Discuss scenaria across pathway options and commissioner options
  • 10.
    Calculate Demand Consider Pathway Options Model Capacity for each pathway option Discuss scenaria across pathway optionsand commissioner options How would you develop a pathway for Autism?How would you develop a pathway for Autism?How would you develop a pathway for Autism?How would you develop a pathway for Autism?
  • 11.
    Calculate DemandCalculate DemandCalculateDemandCalculate Demand –––– watch the GPs!!watch the GPs!!watch the GPs!!watch the GPs!! • No national guidance for planned Service Capacity • Epidemiology can overestimate Demand • Consider Transition from Children’s Services BOTH Local Authority packages of Care (if integrated Service) or CAMHS cases
  • 12.
    Calculate Demand Consider Pathway Options Model Capacity for each pathway option Discuss scenaria across pathway optionsand commissioner options How would you develop a pathway for Autism?How would you develop a pathway for Autism?How would you develop a pathway for Autism?How would you develop a pathway for Autism?
  • 14.
    NICE Quality standardQS51NICE Quality standard QS51NICE Quality standard QS51NICE Quality standard QS51 • Statement 1. People with possible autism who are referred to an autism team for a diagnostic assessment have the diagnostic assessment started within 3 months of their referral. • Statement 2. People having a diagnostic assessment for autism are also assessed for coexisting physical health conditions and mental health problems. • Statement 3. People with autism have a personalised plan that is developed and implemented in a partnership between them and their family and carers (if appropriate) and the autism team. • Statement 4. People with autism are offered a named key worker to coordinate the care and support detailed in their personalised plan. • Statement 5. People with autism have a documented discussion with a member of the autism team about opportunities to take part in age-appropriate psychosocial interventions to help address the core features of autism. • Statement 6. People with autism are not prescribed medication to address the core features of autism. • Statement 7. People with autism who develop behaviour that challenges are assessed for possible triggers, including physical health conditions, mental health problems and environmental factors. • Statement 8. People with autism and behaviour that challenges are not offered antipsychotic medication for the behaviour unless it is being considered because psychosocial or other interventions are insufficient or cannot be delivered because of the severity of the behaviour.
  • 15.
    ASD PATHWAY OPTIONS(C, C+)ASD PATHWAY OPTIONS (C, C+)ASD PATHWAY OPTIONS (C, C+)ASD PATHWAY OPTIONS (C, C+) Referral MDT (Specialist Triage/ Case Discussion) Diagnosis by HP only but ACCESS to doctor for complex cases Care (specialist health and social interventions by specialist Team)- Caseload Management P L U S
  • 16.
    ASD PATHWAY OPTIONS(A, A+)ASD PATHWAY OPTIONS (A, A+)ASD PATHWAY OPTIONS (A, A+)ASD PATHWAY OPTIONS (A, A+) Referral MDT (Specialist Triage/ Case Discussion) MDT Diagnosis (both HP and Doctor) Care (specialist health and social interventions by specialist Team)- Caseload Management P L U S
  • 17.
    ASD PATHWAY OPTIONS(B, B+)ASD PATHWAY OPTIONS (B, B+)ASD PATHWAY OPTIONS (B, B+)ASD PATHWAY OPTIONS (B, B+) Referral MDT (Specialist Triage/ Case Discussion) Screening by GP or Doctor of referrals MDT Diagnosis (HP and access to Doctor for complex cases) Care (specialist health and social interventions by specialist Team)- Caseload Management P L U S
  • 19.
    DiagnosisDiagnosisDiagnosisDiagnosis It is aprocess i.e. a series of actions or steps taken in order to achieve a particular end. Collect Information Synthesize Information Interpret Information Match according to criteria Reach conclusion
  • 20.
    Care in AutismCarein AutismCare in AutismCare in Autism Health Social Community
  • 21.
    Health InterventionsHealth InterventionsHealthInterventionsHealth Interventions Relate to Autism Relate to Comorbidity
  • 22.
    ComorbidityComorbidityComorbidityComorbidity • 70% ofparticipants had at least one comorbid disorder and 41% had two or more: • social anxiety disorder 29.2% • attention-deficit/hyperactivity disorder 28.2% • oppositional defiant disorder 28.1% • Simonoff, E., A. Pickles, et al. (2008). "Psychiatric disorders in children with autism spectrum disorders: prevalence, comorbidity, and associated factors in a population-derived sample." J Am Acad Child Adolesc Psychiatry 47(8): 921-929. • Vannucchi, G., G. Masi, et al. (2014). "Clinical features, developmental course, and psychiatric comorbidity of adult autism spectrum disorders." CNS Spectr 19(2): 157-164.
  • 23.
    Wong, A. Y.,Y. Hsia, et al. (2014). "The variation of psychopharmacological prescription rates for people with autism spectrum disorder (ASD) in 30 countries." Autism Res 7(5): 543-554.
  • 24.
    Social Care Interventions Relateto Autism Relate to Comorbidity
  • 25.
    Models of SocialCare Approach • Social Model Applied to Medical Services • Traditional Model Applied to Social Care Services • Social Model Applied to Social Care Services
  • 28.
  • 29.
    Spectrum Star- Focuson Recovery • Physical health • Living skills & self care • Well-being & self-esteem • Sensory differences • Communication • Social skills • Relationships • Socially responsible behaviour • Time and activities
  • 30.
    Ladder of Changein Autism Autism is major barrier Accepting some support Stable Learning for yourself Choice and Self Reliance
  • 31.
    How would youdevelop a pathway for Autism?How would you develop a pathway for Autism?How would you develop a pathway for Autism?How would you develop a pathway for Autism? Calculate Demand Consider Pathway Options Model Capacity for each pathway option Discuss scenaria across pathway options and commissioner options
  • 32.
    ASD PATHWAY OPTIONS(B, B+)ASD PATHWAY OPTIONS (B, B+)ASD PATHWAY OPTIONS (B, B+)ASD PATHWAY OPTIONS (B, B+) Referral MDT (Specialist Triage/ Case Discussion) Screening by GP or Doctor of referrals MDT Diagnosis (HP and access to Doctor for complex cases) Care (specialist health and social interventions by specialist Team)- Caseload Management P L U S
  • 33.
    How would youdevelop a pathway for Autism?How would you develop a pathway for Autism?How would you develop a pathway for Autism?How would you develop a pathway for Autism? Calculate Demand Consider Pathway Options Model Capacity for each pathway option Discuss scenaria across pathway options and commissioner options
  • 34.
  • 35.
    Clinical Input • Designpathway • Process map patient journey • Recommend workforce • Estimate clinical activity requirements Business Development •Model demand and capacity requirements •Build scenaria •Develop KPIs •Manage implementation of Project •Risk management •Profile patient flow Finance • Estimate costs • Estimate budget allocation per period • Set up financial planning assumptions • establish systems and processes to enable the timely and accurate delivery of monthly management accounts and budget information Commissioner •Choose model •Set KPI •Monitor Performance •Monitor Compliance
  • 36.
    Integrated seamless pathwayIntegratedseamless pathwayIntegrated seamless pathwayIntegrated seamless pathway Health Social Community