Mrs. Sunita M Dol, CSE Department
WIT, Solapur Page 1
1.University Example
2.1 Database Design for University
2.1.1 Data Requirements for the University Database
Here are the major characteristics of the university.
 The university is organized into departments. Each department is identified by a unique name (dept
name), is located in a particular building, and has a budget.
 Each department has a list of courses it offers. Each course has associated with it a course id, title,
dept name, and credits, and may also have have associated prerequisites.
 Instructors are identified by their unique ID. Each instructor has name, associated department (dept
name), and salary.
 Students are identified by their unique ID. Each student has a name, an associated major department
(dept name), and tot_cred (total credit hours the student earned thus far).
 The university maintains a list of classrooms, specifying the name of the building, room number, and
room capacity.
 The university maintains a list of all classes (sections) taught. Each section is identified by a course
id, sec id, year, and semester, and has associated with it a semester, year, building, room number, and
time slot id (the time slot when the class meets).
 The department has a list of teaching assignments specifying, for each instructor, the sections the
instructor is teaching.
 The university has a list of all student course registrations, specifying, for each student, the courses
and the associated sections that the student has taken (registered for).
2.1.2 Entity Sets for the Bank Database
The entity sets in design are listed below:
 classroom: with attributes (building, room number, capacity).
 department: with attributes (dept name, building, budget).
 course: with attributes (course id, title, credits).
 instructor: with attributes (ID, name, salary).
 section: with attributes (course id, sec id, semester, year).
 student: with attributes (ID, name, tot cred).
 time_slot: with attributes (time slot id, {(day, start time, end time) }).
 prereq: with attributes (course_id, prereq_id)
2.1.3 Relationship Sets Designation
The relationship sets in design are listed below:
 inst_dept: relating instructors with departments.
 Stud_dept: relating students with departments.
 teaches: relating instructors with sections.
 takes: relating students with sections, with a descriptive attribute grade.
Mrs. Sunita M Dol, CSE Department
WIT, Solapur Page 2
 course_dept: relating courses with departments.
 sec_course: relating sections with courses.
 sec_class: relating sections with classrooms.
 sec_time_slot: relating sections with time slots.
 advisor: relating students with instructors.
 prereq: relating courses with prerequisite courses.
2.1.4 E-R Diagram
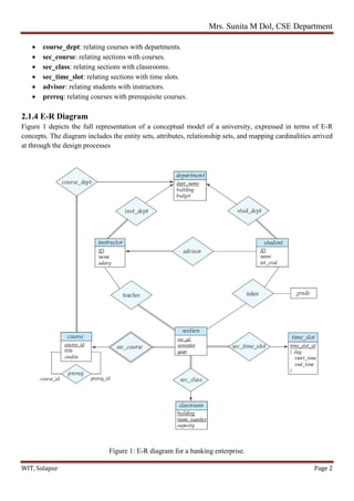
Figure 1 depicts the full representation of a conceptual model of a university, expressed in terms of E-R
concepts. The diagram includes the entity sets, attributes, relationship sets, and mapping cardinalities arrived
at through the design processes
Figure 1: E-R diagram for a banking enterprise.
Mrs. Sunita M Dol, CSE Department
WIT, Solapur Page 3
References:
 Database system concepts by Abraham Silberschatz, Henry F. Korth, S. Sudarshan (McGraw Hill
International Edition) sixth edition.
 Database system concepts by Abraham Silberschatz, Henry F. Korth, S. Sudarshan (McGraw Hill
International Edition) fifth edition.
 http://codex.cs.yale.edu/avi/db-book/db4/slide-dir/
 http://codex.cs.yale.edu/avi/db-book/db5/slide-dir/
 http://codex.cs.yale.edu/avi/db-book/db6/slide-dir/

1. University Example.pdf

  • 1.
    Mrs. Sunita MDol, CSE Department WIT, Solapur Page 1 1.University Example 2.1 Database Design for University 2.1.1 Data Requirements for the University Database Here are the major characteristics of the university.  The university is organized into departments. Each department is identified by a unique name (dept name), is located in a particular building, and has a budget.  Each department has a list of courses it offers. Each course has associated with it a course id, title, dept name, and credits, and may also have have associated prerequisites.  Instructors are identified by their unique ID. Each instructor has name, associated department (dept name), and salary.  Students are identified by their unique ID. Each student has a name, an associated major department (dept name), and tot_cred (total credit hours the student earned thus far).  The university maintains a list of classrooms, specifying the name of the building, room number, and room capacity.  The university maintains a list of all classes (sections) taught. Each section is identified by a course id, sec id, year, and semester, and has associated with it a semester, year, building, room number, and time slot id (the time slot when the class meets).  The department has a list of teaching assignments specifying, for each instructor, the sections the instructor is teaching.  The university has a list of all student course registrations, specifying, for each student, the courses and the associated sections that the student has taken (registered for). 2.1.2 Entity Sets for the Bank Database The entity sets in design are listed below:  classroom: with attributes (building, room number, capacity).  department: with attributes (dept name, building, budget).  course: with attributes (course id, title, credits).  instructor: with attributes (ID, name, salary).  section: with attributes (course id, sec id, semester, year).  student: with attributes (ID, name, tot cred).  time_slot: with attributes (time slot id, {(day, start time, end time) }).  prereq: with attributes (course_id, prereq_id) 2.1.3 Relationship Sets Designation The relationship sets in design are listed below:  inst_dept: relating instructors with departments.  Stud_dept: relating students with departments.  teaches: relating instructors with sections.  takes: relating students with sections, with a descriptive attribute grade.
  • 2.
    Mrs. Sunita MDol, CSE Department WIT, Solapur Page 2  course_dept: relating courses with departments.  sec_course: relating sections with courses.  sec_class: relating sections with classrooms.  sec_time_slot: relating sections with time slots.  advisor: relating students with instructors.  prereq: relating courses with prerequisite courses. 2.1.4 E-R Diagram Figure 1 depicts the full representation of a conceptual model of a university, expressed in terms of E-R concepts. The diagram includes the entity sets, attributes, relationship sets, and mapping cardinalities arrived at through the design processes Figure 1: E-R diagram for a banking enterprise.
  • 3.
    Mrs. Sunita MDol, CSE Department WIT, Solapur Page 3 References:  Database system concepts by Abraham Silberschatz, Henry F. Korth, S. Sudarshan (McGraw Hill International Edition) sixth edition.  Database system concepts by Abraham Silberschatz, Henry F. Korth, S. Sudarshan (McGraw Hill International Edition) fifth edition.  http://codex.cs.yale.edu/avi/db-book/db4/slide-dir/  http://codex.cs.yale.edu/avi/db-book/db5/slide-dir/  http://codex.cs.yale.edu/avi/db-book/db6/slide-dir/