1
A Project Report
On
“RETAIL BANKING FRONT OFFICE MANAGEMENT ACTIVITY”
For
HDFC BANK LTD.
By
Wadekar Nisha Ratnakar
Under the guidance of
“Mrs. Smita Sovani”
Submitted to
“University Of Pune”
In partial fulfillment of the requirement for the award of the degree of Master of
Business Administration (MBA)
Through
Vishwakarma Institute of Management
Pune - 48.
2
Acknowledgement
It gives me great pleasure in presenting the project report that gives the details of my
project on “Retail Banking Front Office Management Activity” carried out at HDFC
Bank Ltd.
I thank to college guide Mrs. Smita Sovani for her kind and consistent guidance
during the project work.
It is impossible to list all the people who have helped me during my project. I take this
opportunity to express my whole hearted thanks to Mrs. Sonia Mangalore Branch
Manager of HDFC Bank Ltd., who has treated me as a bank employee & helped me in
all my queries personally.
I would also like to express my deep sense of gratitude towards all managers, staff, &
to all those who directly or indirectly helped me in successfully execution of my
work.
Lastly but most essentially I would like to thank my uncle Mr. Vilas Wadekar without
who’s help it wouldn’t be possible to me to even visit a branch.
Nisha Ratnakar Wadekar
3
List of Tables:
Sr.
No.
Particulars Page No.
1 Real Promoters Of particular Retail Bank 16
2 Loan Activity Products Features 24
3 Loan Activity Eligibility Criteria 24
4 HDF Bank Saving Account Comparative
Chart
31
5 Relationship Pricing Chart 35
4
Index
Serial
No.
Particulars Page
No.
1 Executive Summary 1 - 4
→ Meaning of Retail Banking 1
→ Retail Growth Contributing Factor 2
→ Opportunities & challenges of Retail Banking 2
→ Conclusion 4
2 Company Profile 5 - 12
→ Founder 5
→ Background 5
→ Business objective 5
→ Organizational Goal 5
→ Board of Directors 6
→ Future 6
→ Head Office 6
→ Brief History 6
→ Award Won 10
→ Capital Structure 11
→ Distribution Network 11
→ Products Offered 12
3 Objective of the Study 14 - 14
→ Primary Objective 14
→ Secondary Objective 14
4 Methodology for Project Work 15 - 15
→ Method 15
→ Method Of primary data collection 15
→ Method of secondary data collection 15
→ Observational design 15
→ Methodology Process 15
5 Data Analysis 16 - 35
I. Real Players for particular Retail Bank Branch 16
→ Welcome Desk 16
→ Personal Bankers 17
→ Personal Banker Authenticator 18
5
→ Teller Counter 18
→ Teller Counter Authenticator 18
→ Branch Manager 19
II. Teller counter Observation 19
→ Opening Balance, Deposit, Withdrawal, Transfer
Transactions, Cheque Clearing, Cheque digit, Travelers
cheque, stop payment request, foreign currency cash,
foreign currency DD, Fixed deposit amount Parking,
Closing Balance.
19
III. Significance of the particular Account Number 21
IV. Grouping Assignment 22
V. Loan Activity For ‘Express Loan Center’ 24
VI. Fixed Deposit Penetration 27
VII. Customer Relationship Analyzer (CRA) 28
VIII. Monthly Activity Review Sheet (MARs) 29
IX. Individual Profile Information (IPI) 30
X. HDFC Bank Saving A/C Comparative Chart 31
XI. Convenience Banking Channels 32
→ Bill Pay 32
→ Insta Alert 32
XII. Direct Banking Channels
→ Phone Banking 32
→ Net Banking 32
→ Mobile Banking 33
XIII. Other Important Financial Products 33
→ Trust & Societies Account 33
→ Institute & School Fees Collection 34
→ Mudra Gold Bars 34
XIV. Relationship Pricing 35
6 Findings 37 - 42
→ Primary Methods 37
→ Secondary Methods 39
Competitive Features of Retail Banking 40
Conclusion 42
7 Suggestion & Conclusion 43
8 Limitation 45
9 Bibliography 46
6
Executive Summery
Banking is the financial function which plays an important role not only for the
particular individual but also for the overall economy. With changing face of overall
economy the face of banking service is also changing now it has become more &
more attractive various newer functions has been added in the banking services to
attract more & more customers.
Earlier banking service is offered as ‘facility provider’ to customers to protect their
saving in the most effective mode. They were never concentrated on profit as a
business but with the changing time & with the highly growing economic condition
the role of banking is also been changed instead of only ‘Facility provider’ it has also
become a ‘profit maker’ with new attractive face
The business of banks is buying and selling money:
* They “buy” money (deposits) with interest rates
* They sell money (loans) for a fee (interest)
* The difference between what they pay for money and what they get for it
is called the “float” - the source of the banks revenues and profits
• This provides an efficient allocation of scarce resources
• It also means that banks do not just hold and protect your money – they give it to
someone else: consequently, they actually have available only a small percentage
of the money that has been deposited
Banking: engaging in the business of keeping money for savings and checking
accounts or for exchange or for issuing loans and credit etc.
Retail: the selling of goods to consumers; usually in small quantities and not for
resale
Retail Banking: Retail banking is typical mass-market banking where individual
customers use local branches of larger commercial banks. Services offered include:
savings and checking accounts, mortgages, personal loans, debit cards, credit cards,
and so forth.
Retail Banking in India is not a new phenomenon. It has always been prevalent in
India in Various Forms. For the last few years it has become synonymous with
mainstream banking for many banks.
Retail Banking:
7
Retail Banking is nothing but dealing of commercial banks with individual customers,
both on liabilities and assets sides of the balance sheet.
Asset Side:
• Fixed, current/saving accounts.
Liabilities Side:
• Mortgages, loans(e.g.: Personal, Housing, Auto & Education)
Today’s retail banking sector is characterized by three basic characteristics:
• Multiple Products(deposits, credit cards, insurance, investments and
securities)
• Multiple channel of distribution (call centre, branch and internet)
• Multiple customer groups (consumer, small business and corporate)
The typical products offered in the Indian Retail Banking segment are housing loans,
consumption loans for purchase of durables, auto loans, credit cards and educational
loans. The loans are marketed under attractive brand names to differentiate the
products offered by different banks.
What has contributed to the retail growth?
There are some basic reasons which needed to highlight briefly they are;
1. Economic prosperity and the consequent increase in purchasing power have given
a fillip to a consumer boom. Note that during the 10 years after 1992, India’s
economy grew at an average rate of 6.8 percent and continues to grow at the
almost the same rate not many countries in the world match this performance.
2. Changing consumer demographics indicate vast potential for growth in
consumption both qualitatively and quantitatively. India is one of the countries
having highest proportion (70%) of the population below 35 years of age i.e.
younger population.
3. Technological Factors played a major role. Technological innovations relating to
increasing use of credit/debit cards, ATMs, direct debits and internet and phone
banking have contributed to the growth of retail banking in India.
4. The Treasury income of the banks, which had strengthened the bottom lines of
banks for the past few years, has been on the decline during the last two years. In
such a scenario retail business provides a good vehicle of profit maximization.
Considering the fact that retail’s share in impaired assets is far lower than the
overall bank loans and advances, retail loans have put comparatively less
provisioning burden on banks apart from diversifying their income streams.
5. Decline in Interest rates are has also contributed to the growth of retail credit by
generating the demand for such credit.
8
Opportunities and Challenges of Retail Banking in India:
Opportunities:
Retail banking has immense opportunities in growing economy like India. As the
growth story gets unfolded in India, retail banking is going to emerge a major driver.
With reference to BRIC report talking India as an Economic Superpower. A. T.
Kearney, a global management consulting firm, recently identified India as the
“Second most attractive retail destination” of 30 emergent markets.
The rise of the Indian middle class is an important contributory factor in this regard.
The percentage of middle to high income Indian households is expected to continue
rising. The younger population not only wields increasing- purchasing power, but as
far as acquiring personal debt is concerned , they are perhaps more comfortable than
previous generation. Improving consumer purchasing power, coupled with more
liberal attitudes towards personal debt, is contributing to India’s retail banking
segment.
The combination of the above factors promises substantial growth in the retail sector,
which at present is in the nascent stage. Due to bundling of service and delivery
channels, the areas of potential conflicts of interest tend to increase in universal
banks. Some of the key point’s issues relevant to retail banking sector are: Financial
inclusion, responsible lending and access to finance, long term savings, financial
capability, consumer protection, regulation and financial crime prevention
Challenges:
1. Retention of customers is going to be a major challenge. According to research by
Reichheld and Sasser in the Harvard Business Review, 5 % increase in customer
retention can increase profitability by 35% in banking business, 50% in Insurance
and brokerage, and 125% in consumer credit card market. Thus, bank need to
emphasis retaining customers and increasing market share.
2. Rising indebtedness could turn out to be a cause concern in the future India’s
position, of course is not comparable to that of the developed world where
household debt as a proportion of disposable income is much higher. Such a
scenario creates high uncertainty.
3. Information Technology poses both opportunities & challenges. Even with ATM
machines and internet banking, many consumers still prefer the personal touch of
their neighborhood branch bank. Technology has made it possible to deliver
service throughout the branch bank network, providing instant updates to
checking accounts and rapid movement of money for stock transfers. However,
this dependency on the network has brought IT department’s additional
responsibilities and challenges in managing, maintaining and optimizing the
performance of retail banking networks. Illustratively, ensuring that all bank
products and services available, at all times, and across the entire organization is
essential fir today’s retails banks to generate revenues and remain competitive.
Besides there are network management Challenges, whereby keeping these complex,
distrusted networks and application operating properly in support of business
objectives becomes essential.
9
Specific challenges include ensuring that account transaction application run
efficiently between the branch offices and data centers.
Conclusion:
Banks now need to use retail as a growth trigger. This requires product development
and differentiation, innovation, and business process re- engineering, micro- planning,
marketing prudent pricing, customization, technological up gradation,
home/electronic/mobile banking, and cost reduction and cross selling.
While retail banking offers phenomenal opportunities for growth, the challenges are
equally daunting. How far the retail banking is able to lead growth of the banking
industry in future would depend upon the capacity building of the banks to meet the
challenges and make use of the opportunities profitably. However, the kind of
technology used and the efficiency of operations would provide the much needed
competitive edge for success in retail banking business. Furthermore, in all these,
customers’ interest is of paramount importance.
For studying the application of Retail Banking fundas practically I have visited to
HDFC Bank for collecting all the pin points of retail business in banking sector.
10
Company Profile
Founder Of HDFC BANK LTD
Hasmukhbhai Parekh was the Founder and Chairman-Emeritus, who left this earthly
abode on November 18, 1994.
Mr. Parekh started his financial career at Harkisandass Lukhmidass – a leading stock
broking firm.
At the ripe age of 60, Hasmukhbhai started his second dynamic life. His vision for
mortgage finance for housing gave birth to the Housing Development Finance
Corporation – it was a trend-setter for housing finance in the whole Asian continent.
He was a true development banker. His building up HDFC without any government
assistance is itself a brilliant chapter in financial history. His wisdom and warmth
drew people from all walks of life to him, for advice, guidance and inspiration.
A soft spoken man of few words, Mr. Parekh nevertheless held strong and definite
views with a quiet conviction. He was always concerned with building bridges,
improving and encouraging communication between people.
Background
HDFC was incorporated in 1977 with the primary objective of meeting a social need –
that of promoting home ownership by providing long-term finance to households for
their housing needs. HDFC was promoted with an initial share capital of Rs. 100
million.
Business Objectives
The primary objective of HDFC is to enhance residential housing stock in the country
through the provision of housing finance in a systematic and professional manner, and
to promote home ownership. Another objective is to increase the flow of resources to
the housing sector by integrating the housing finance sector with the overall domestic
financial markets...
Organizational Goals
HDFC’s main goals are to:
a) Develop close relationships with individual households,
b) Maintain its position as the premier housing finance institution in the country,
11
c) Transform ideas into viable and creative solutions,
d) Provide consistently high returns to shareholders, and
e) To grow through diversification by leveraging off the existing client base.
Board of Directors
HDFC is a professionally managed organization with a board of directors consisting
of eminent persons who represent various fields including finance, taxation,
construction and urban policy & development. The board primarily focuses on
strategy formulation, policy and control, designed to deliver increasing value to
shareholders.
Board of Directors
Mr. Deepak S Parekh - Chairman
Mr. Keshub Mahindra - Vice
Chairman
Mr. Keki M Mistry - Managing Director
Ms. Renu S. Karnad - Executive
Director
Mr. Shirish B Patel
Mr. B S Mehta
Mr. D M Sukthankar
Mr. D N Ghosh
Dr. S A Dave
Mr. S Venkitaramanan
Dr. Ram S Tarneja
Mr. N M Munjee
Dr. Vijay S. Kelkar
Mr. D M Satwalekar
HDFC has a staff strength of 1388 (as on 31st March, 2007), which includes
professionals from the fields of finance, law, accountancy, engineering and marketing.
Future
Over the years, HDFC has developed a vast client base of borrowers, depositors,
shareholders and agents, and it hopes to capitalise on this loyal and satisfied client
base for future growth. Internal systems have been developed to be robust and agile,
to take into account changes in the volatile external environment.
HDFC has developed a network of institutions through partnerships with some of the
best institutions in the world, for providing specialised financial services. Each
institution is being fine-tuned for a specific market, while offering the entire HDFC
customer base the highest standards of quality in product design, facilities and service.
Head Office
Head Office:
Ramon House, 169, Backbay Reclamation,
12
H T Parekh Marg, Churchgate
MUMBAI - 400 020.
Brief History
1994
-The Bank was incorporated on 30th August. A new private sector Bank promoted by
housing Development Corporation Ltd. (HDFC), a premier housing finance company.
The bank is the first of its kind to receive an in-principle approval from the RBI for
establishment of a bank in the private sector.
Certificate of Commencement of Business was received on 10th October 1994 from
RBI.
- The Bank transacts both traditional commercial banking as well as investment
banking. HDFC, the promoter of the bank has entered into an agreement with
National Westminister Bank Pc. and its subsidiaries (NatWest Group) for subscribing
20% of the banks issued capital and providing technical assistance in relation to the
banks proposed banking business.
1995
- 70 No. of equity shares issued to subscribers to the Memorandum & Articles of
Association on 30th August 1994. On the same date 500, 00,000 equity shares were
allotted to HDFC promoters. 509, 20,000 shares were allotted to HDFC Employees
Welfare Trust and HDFC Bank Employees Welfare Trust on 22nd December, 1994.
- On 16.1.1995, 90, 79,930 No. of equity shares were allotted to Jarrington Pte. Ltd.
Another 400, 00,000 equity shares were allotted on private placement basis to
Natwest Group on 9.5.1995. 500, 00,000 shares were allotted to the public on 9.5.95
(all were taken up).
- The Bank opened its first branch in Ramon House at Churchgate, Mumbai on
January 16th.
1996
- HDFC Bank has entered the banking consortia of over 50 corporate, including some
leading multinational companies, flagship companies of local business houses and
strong public sector companies.
- The Certificates of Deposits were awarded a PP1+ rating which is the highest rating
for short term instruments indicating superior capacity for repayment.
1997
- The bank is one of the largest mobilisers of retail deposits through its network of 20
branches. Its credit deposits ratio was 53.8%.
13
- The bank has set up an ultra-modern hub at Powai in Mumbai where the bank's
central computer is housed. This hub housed in 35,000 square feet of space, houses
data of all the branches and facilitates the introduction of new products and services.
- HDFC Bank proposed to launch tale-banking for the first time in June in Mumbai at
its Chandiveli branch.
- HDFC Bank has drawn up plans to become a niche player in corporate banking by
sticking to top-rung corporate.
- HDFC Bank has become the first private sector bank to conclude a structured
interest rate option deal.
- HDFC has introduced a new loan product for the payment of betterment fees
announced by the Bangalore Mahanagar Palike. - HDFC Bank is all set to launch its
debit card by April 1998.
1998
- HDFC Bank has tied up with the Ahmedabad Stock Exchange (ASE) to act as its
clearing bank.
- HDFC Bank has become the first bank in India to link up its automated teller
machine (ATM) network with all the three major payment systems world-wide.
- HDFC Bank will be the first bank in the Asia-Pacific region to connect the
American Express (Amex) payment system.
2000
- HDFC Bank launched `eInstant Car Loans' a new scheme for offering customers a
range of net-enabled loan products.
- HDFC Bank has been identified as the best domestic commercial bank for the
second consecutive year by FinanceAsia.com, which provides a network for financial
decision makers.
- CricketNext.com, a sports e-commerce site has tied up with HDFC Bank to provide
an on-line payment gateways and marketing opportunities for a wide range of cricket
sports gear on its on-line shop BatNext.
- HDFC Bank and Cosmos Bank launched a co-branded ATM card.
2001
- The Bank has opened its first branch in Aurangabad.
- HDFC Standard Life Insurance has entered into a memorandum of understanding
with the Chennai-based Indian Bank.
14
- The Bank has launched the international Maestro debit card in association with
Master Card.
- HDFC Bank will launch its credit card in June through link-ups with MasterCard
and Visa.
- HDFC Bank entered into a strategic tie-up with Tally Solutions Pvt. Ltd. to offer
online real time accounting services to small and medium enterprises.
- HDFC Bank files with US regulators to list more than 11 million American
Depositary Shares on the New York Stock Exchange.
2002
- HDFC launched 'One View' service to customers
- HDFC Bank launched its 9th branch in Karnataka.
- HDFC Bank unveils Silver card in Hyderabad.
- HDFC Bank opens first overseas representative office.
- HDFC Bank unveils gold card
- Mediclaim facilities to HDFC Bank gold cardholders.
2003
- HDFC enters into agreement with HDFC Bank to source housing loans.
- HDFC Bank, IRCTC in tie up for online railway booking.
- HDFC Bank introduces 'HDFC Bank Health plus Credit Card'.
- Escotel ties up with HDFC Bank for Global Debit Card.
- HDFC Bank launches India's first mobile payment solution.
-Mumbai - HDFC Bank in collaboration with Tally Solutions is planning to launch
electronic data interchange (EDI) system for small and medium enterprises (SMEs).
-Warburg Pincus sells 2% stake in HDFC for Rs 235 cr
- HDFC Bank began selling home loans of its promoter Housing Development
Finance Corporation (HDFC).
2004
-NMCE inks pact with HDFC Bank for warehouse receipts
15
-HDFC Bank repurchases HDFC loans worth Rs 208 cr
-Launches Quickremit, a unique online service that enables NRIs in the US to send
money to their relatives in India from the comfort of their homes.
-Andhra Bank has entered into an alliance with HDFC Bank for sharing its network of
automated teller machines (ATMs). On March 29, 2004
-HDFC Bank managing director Aditya Puri has been awarded the management man
of the year by the Bombay Management Association (BMA)
2005
-HDFC Bank inaugurates first ATM in Hotel
- HDFC Bank ties up with the International Bank of Qatar (IBQ) to launch banking
services in Qatar.
-HDFC Bank along with MasterCard International launched credit card targeted at
small and medium-sized enterprises
-HDFC Bank has tied up with US-based WL Ross and company LLC for investing in
corporate restructuring
Award Won
2007
The Asian Banker
Excellence in Retail
Financial Services
Awards
Best Retail Bank in India
Asian Banker Managing Director Aditya Puri wins the Leadership
Achievement Award for India
2006
Business Today Best Bank in India.
Forbes Magazine One of Asia Pacific's Best 50 companies.
Businessworld Best listed Bank of India.
The Asset
Magazine's Triple
A Country Awards
Best Domestic Bank.
Asiamoney Awards Best Local Cash Management Bank in Large and
Medium segments.
16
Euromoney Awards "Best Bank" in India.
2005
Asiamoney Awards Best Domestic Commercial Bank
Asiamoney Awards Best Cash Management Bank - India.
The Asian Banker
Excellence
Retail Banking Risk Management Award in India.
Hong Kong-based
Finance Asia
magazine
Best Bank India
Economic Times
Awards
"Company of the Year" Award for Corporate
Excellence.
The Asset Triple A
Country Awards
Best Domestic Bank in India Region - 2005
The Business
Today-KPMG
Survey
Best Local Cash Management Bank in India US$11-
100m - 2005
The Business
Today-KPMG
Survey
"Best Bank in India" for the third consecutive year in
2005.
Economic Times -
Avaya Global
Connect Customer
Responsiveness
Awards
"Most Customer Responsive Company - Banking and
Financial Services - 2005
Capital Structure
The authorized capital of HDFC Bank is Rs.450 crore (Rs.4.5 billion). The paid-up
capital is Rs.311.9 crore (Rs.3.1 billion). The HDFC Group holds 22.1% of the bank's
equity and about 19.4% of the equity is held by the ADS Depository (in respect of the
bank's American Depository Shares (ADS) Issue). Roughly 31.3% of the equity is
held by Foreign Institutional Investors (FIIs) and the bank has about 190,000
shareholders. The shares are listed on the Stock Exchange, Mumbai and the National
Stock Exchange. The bank's American Depository Shares are listed on the New York
Stock Exchange (NYSE) under the symbol "HDB".
Distribution Network
HDFC Bank is headquartered in Mumbai. The Bank at present has an enviable
network of over 684 branches spread over 316 cities across India. All branches are
linked on an online real-time basis. Customers in over 120 locations are also serviced
17
through Telephone Banking. The Bank's expansion plans take into account the need to
have a presence in all major industrial and commercial centers where its corporate
customers are located as well as the need to build a strong retail customer base for
both deposits and loan products. Being a clearing/settlement bank to various leading
stock exchanges, the Bank has branches in the centers where the NSE/BSE has a
strong and active member base.
The Bank also has a network of about over 1,740 networked ATMs across these
cities. Moreover, HDFC Bank's ATM network can be accessed by all domestic and
international Visa/MasterCard, Visa Electron/Maestro, Plus/Cirrus and American
Express Credit/Charge cardholders.
Products offered by HDFC Bank
Saving Account Salary Accounts
→ Regular saving Account Payroll
→ Savings Plus Account Classic
→ Savings Max Account Regular
→ Savings Max Account Premium
→ Savings Max Account Defeance salary a/c
Other Important Accounts
→ Kid’s Advantage Accounts
→ Pension saving bank Account
→ Family Saving Account
Current Accounts
→ Plus Current Accounts
→ Trade Current Account
→ Premium Current Account
→ Regular Current Account
→ Reimbursement Current Account
→ RFC – Domestic Account
Fixed Deposits
→ Regular Fixed Deposit
→ Super Saver Accounts
→ Sweep In Accounts
Loan
→ Personal Loans
→ Home Loans
→ Two Wheeler Loans
→ New Car Loans
→ Used Car Loans
Demat Accounts
Safe Deposit Lockers
Credit Cards
→ Silver Credit Card
→ Gold Credit Card
→ Woman’s Gold Credit Card
→ Platinum Plus Credit Card
→ Corporate Credit Card
→ Titanium Credit card
→ Value Plus Credit Card
18
→ Overdraft Against Car
→ Express Loans
→ Gold Loan
→ Education Loan
→ Loan Against Securities
→ Loan Against Property
→ Loan Against Rental Receivables
→ Commercial Vehicle Finance
→ Vehicle Working Capital Finance
→ Construction Equipment Finance
→ Health Plus Credit Card
→ HDFC Bank Idea Silver Card
→ HDFC Bank Idea Gold Card
Debit Cards
→ Easy Shop International Debit Card
→ Easy Shop Gold Debit Card
→ Easy Shop International Business
Debit Card
→ Easy Shop Woman’s Advantage
Debit Card
Mutual Fund
Insurance
General & Health Insurance
Bonds
Financial Planning
Knowledge Centre
Equities & Derivatives
Mudra Gold Bar
Trade Finance
Traveler’s Cheque
Foreign Currency Cash
Foreign Currency Draft
Foreign Currency Remittance
Access Your Bank
→ Net Banking
→ One View
→ Insta Alert
→ Mobile Banking
Prepaid Cards
→ Forex Plus Card
→ Gift Plus Card
Payment Services
→ Netsafe
→ Prepaid Refill
→ Bill Pay
→ Insta Pay
→ Direct Pay
→ Visa Money Transfer
→ E-monies electronic Fund Transfer
→ Excise & Service Tax Payment
→ Online Payment Of Direct Tax
19
→ ATM
→ Phone Banking
→ Branch Network
Objective of the study
Wherever we go, whichever seminar we attend, whichever speaker we hear, we
are told that Retail is the next big thing. One sector that has been a living proof of
this theory is banking. The surge started a few years back and has really taken off
in the last three to five years. Thus, it was forced me to have a detail study of the
Retail Banking along with its various pin points.
Primary Objective;
1. To understand the concept of Retail Banking
2. To understand the reason for the growth of retail banking
3. To analyze the challenges & opportunities of it
4. To study the various products being offered in retail banking portfolio
5. To analyzing the key to competitive advantage in Retail Banking
6. And to assess the differentiating feature of the Particular Bank
Secondary Objective;
1. To understand the real promoters of retail banking
2. To analyze the significance of retail banking on overall customer groups
3. To understand the working structure of retail banking
4. To analyze the effect of retail on the profitability of the banking sector itself as
well as on the normal customer behavior
5. Consumer response to retail banking
6. The management quality of retail banking
7. Earning Quality
8. Liquidity Quality
20
Methodology Of the project:
Method : -
Observational Method
Method of Primary data collection : -
1. By carrying out actual project work in a bank branch for 2 months
2. Questioner (The questioner format is different for different
designation for a branch)
3. Personal interview
Method of secondary data collection : -
1. Internet
2. Library Research
Observational design :-
→ Conditions under which observations are to be made
Structured or well thought out instruments for data collection by personal
project work/observation, personal interview and by questionnaire.
Process
Phase 1
Analysis of the exact Retail bank environment
This is done by personal visit & by undertaking the project work on retail banking for
HDFC BANK LTD, Prbhadevi Branch, Mumbai
Phase 2
Interviewing & Observing the work carried out by all real branch players from
the top level to bottom level
This is done by core observation & creating a questionnaire.
Phase 3
Analysis of data obtained
This is done by analyzing the data obtained from actual project work using
various techniques.
21
Data Analysis:-
I.The Real Promoters of particular Retail Bank:
The Current Staff of HDFC Bank with whom I got an opportunity to work with;
which we can see are responsible for carry on day to day banking activities.
Sr
No.
Designation Position Held By
1 Cluster Head Mr Sarang Dani
2 Branch Manager Mrs Sonia Manglore
3 Teller Autheniticator Mr Imran Hawaldar
4 Teller Counter I Mr Rayees Satopay
5 Teller Counter II Mr Santosh Chavan
6 Relationship Manager I Mr Rupak Mahapatra
7 Relationship Manager II Mrs Bijal Seth
8 Personal Banker Authenticator Mrs Binal Purav
9 Personal Banker I Mr Parin Marfatia
10 Personal Banker II Mrs Khushbu Mehta
11 Personal Banker III Mr Abhijeet Bujhbal-Rao
12 Welcome Desk Miss Pallavi Handawale
Nature & Significance of the various positions
1. Welcome Desk:
→Nature:
Welcome desk is nothing but the Reception Counter where the customer is
satisfied for the various Enquiries, queries, doubts, complaints It is the place
where customer is entertained at very first stage.
→Activities to be carried on:
Enquiries, Cheque Book Request, Debit Card, welcome Kit, Delivery of Net
Banking Pin & Tin’s, Stop Payment Request, TDS Certificate, A/C Closure,
22
Retained Cards, Statement Request, Addition and change in personal
information, Sign attestation Certificate, Requisition of Direct Banking
Channel, Complaints.
→Significance:
Welcome desk is the more attractive name of the reception Counter.Earlier
Bank’s never used to have a reception counters all the queries can be handled
by the teller counter of the bank. The customer used to ask their queries during
the transaction processing; this hurdles the concentration of the employees &
the chances of mistake was on the higher rate, also it was time consuming
which will result in irritating activity to the customers.
To overcome this barrier & to become more attentive to the customers the
Welcome desk concept is being introduced.
→Result:
Customer queries, doubts, complaints can be satisfied with minimum time
consumption. Also help to reduce the irritation of the customers from the
banking queries.
→Customer response
Customer is well satisfied& happy because their work is done within
minimum time consumption. The service offered is also of best quality.
2. Personal Banker:
→Nature:
Bank employee who manages a customer's accounts much as a broker
manages a client's securities portfolio. He is the Personal attainder provided to
the customer whose Average Quarterly Balance (AQB) is more than Rs. 1
Lack. PB’s have to give the introduction call, maintain the Customer
Relationship Analyzer (CRA) & Monthly Activity Review Sheet (MARS) for
the each & every meeting of the customer with the progress details.
→Activities to be carried on:
Each personal banker services specific customers, opens new accounts, takes
loan applications, answers questions about other banking services, and in
general acts as a personal financial advisor. (A/c opening Queries, FD
Booking, Pin Mailer Delivery, Customer Service, NRI service, Mutual Fund,
Insurance, stop cheque payment request)
→Significance:
The Personal banker has to handle the Managed Classic Portfolio. The
Personal banker introduces them with the various investment opportunities &
products to earn high rate of interest. It is the job to guiding them to in wealth
management of theirs.
PB’s are also forced by the bank to increase the business they have to achieve
a target laid down by the bank for opening various accounting.
→Result:
The Managed Classic portfolio is separated from the huge quantum of the
overall accounting data. The Job of the PB’s is to manage the account of
nearly 100 to 150 customers who are bifurcated from other account data. It
will be possible for the PB’s to attain them promptly & providing them the
23
relevant information about their account status & other investment
opportunities.
→Customer Response:
Customers are will satisfied as they get the information of various new
facilities, a/c’s introduced by the bank & also the rate of interest for different
accounts (Fixed Deposit, SA) this will help to manage their wealth profitably.
3. Personal Banker Authenticator:
→Nature
Personal Banker Authenticator scrutinize the various accounting form filled
along with the documents requirement & presently attested by the PB’s on
behalf of the customers.
→ Activities to be carried on:
The Personal Banker Authenticator has to do critical scrutiny of the various
forms filled by the PB’s as well as other sales persons.
→Significance:
The Personal Banker Authenticator authenticates the various banking forms
filled by the bank employees so that it should not come back from the back
office. It tries to avoid the future repetitive work in case if the forms filled are
not accepted.
→ Result:
The time as an important resource can be saved. The forms which are perfect
from all the aspects can be sent to back office. It will be convenient & useful
for the back office in case of analyzing the credit standing of particular person.
4. Teller Counter:
→ Nature:
A bank employee is a person who receives and pays out money. Teller
counter person accepts deposits, cashes checks, and performs other banking
services for the public. In most financial institutions, tellers work from behind
a counter or enclosure.
Teller counter activity is same as per any other bank.
5. Teller Counter Authenticator:
→ Nature
Bank teller whose duties include supervising other tellers, controlling cash in
tellers' drawers, preparing daily cash report for the general ledger, and helping
other tellers find a difference if end-of-day debits and credits are out of
balance. Actual duties vary by financial institution.
Teller counter Authenticators signature is important in case of any deposits or
withdrawals above Rs.50000/-
24
Teller Counter Authenticator is the additional featured activity in the Retail
Banking sector.
→ Activities to be carried on:
Same as teller counter.
→ Result:
Teller counter Authenticators authentication is required in specific case it will
help in maintaining perfect report of all the daily transactions (Deposits,
Withdrawals, and Transfers) which will be helpful at the time of Bank Audit
also.
6. Branch Manager:
→ Nature:
Bank Branch Managers are responsible for overseeing all aspects of banking
at their branch.
→ Activities to be carried on:
Customer service related considerations, ensuring accounting procedures are
followed, and confirming that cash reserves are sufficient for daily
transactions. Branch Managers regularly prepare financial reports of
operations, oversee the flow of cash, monitor the extension of credit, assess
transaction risk, raise capital, analyze investments, contribute to marketing and
promotional plans, and manage banking personnel.
→ Significance:
Branch manager is responsible for the whole working of particular branch
therefore he needs experience as well as study of all the matters in depth.
II.Teller counters observation:
For HDFC bank Prabhadevi Branch only;
→ Opening Balance:
Opening Balance is the cash bought in at the opening of the day. The amount
depends on the yesterdays closing balance which is carry forwarded as opening
balance for today. Generally, the branch uses to keep 15 Laks cash as opening
balance & loose cash separately which includes coin which is off nearly 10
Thousand.
The foreign currencies are also kept in case of any specific requirements.
→ Deposit Transaction
A deposit transaction is a transaction involving a transfer of funds to another party
for safekeeping. It is the money an investor transfers into a bank's savings or
checking accounts. It is the Cash, cheques, or drafts placed with a financial
institution for credit to a customer's account. Banks broadly differentiate between
demand deposits (checking accounts on which the customer may draw at any
25
time) and time deposits, which usually pay interest and have a specified maturity
or require 30 days' notice before withdrawal.
→ Withdrawal Transaction
Taking funds out of a deposit account by writing a cheque, draft or withdrawal
slip in the case of a time deposit or savings deposit. Certain time deposits and
certificates of deposit require a notice of withdrawal before funds are withdrawn
in cash or transferred to another account. These may also be subject to an early
withdrawal penalty or forfeiture of interest
→ Transfer Transaction
Transfer Transaction includes;
1. Moving funds from one account to another, as from checking to savings.
2. Moving stocks, bonds, or other securities from one owner to another, and
recording the change of ownership on registration papers.
3. Electronic payment from one bank to another through the automated clearing
house system.
4. Clause in a letter of credit allowing the beneficiary to make the proceeds of the
credit available to a third party (secondary beneficiary). The secondary
beneficiary is obligated to present the draft to the advising or paying bank to
receive payment.
→ Cheque Clearing:
Movement of checks from banks where they are deposited back to those on which
they were written, and funds movement in the opposite direction. The Federal
Reserve operates a nationwide check clearing system, including numerous
Regional Check Processing Centers. Many cheques are cleared by private sector
arrangements either by Direct Presentment to the pay or bank or, if the check is
drawn on a local bank through a clearinghouse association.
→ Cheque Digit:
A numeric digit used to ensure that account numbers are entered accurately into
the computer. Using a formula, a digit is calculated from each new account
number, which is then made part of that number, either at the end, the beginning
or somewhere in the middle of the number.
When an account number with the check digit is entered, the data entry program
recalculates the check digit and compares it to the check digit entered. If the digits
are not equal, the account number is considered invalid.
→ Travelers Cheque:
An internationally redeemable draft purchased in various denominations from a
bank or traveler's aid company and payable only upon the purchaser's
endorsement against the original signature on the draft.
→ Stop Payment:
Stop payment is a request made when a bank account holder instructs his or her
financial institution not to honor payment. Stop payments are issued after a check
has been delivered, but before the receiving party has cashed it.
26
→ Foreign Currency Cash:
Foreign Currency Cash is a convenient way of meeting personal expenses along
your journey, paying for taxis / internal travel, food expenses etc.
→ Foreign Currency Demand Draft:
FCY DD facility is to make payments for various purposes like:
Payment of University fees abroad
Making a gift remittance to a friend or relative
Payment of application fees for various exams like TOEFL, GMAT etc.
Payment for medical treatment abroad
And all other permitted purposes as per the RBI guidelines.
→ Fixed Deposit Amount Parking:
The amount from the customer’s savings account or cash deposited for making
fixed deposits is parked at particular a/c no. which can be used for giving loans.
→ Closing Balance:
At the end of the working day the report is prepared for the total transaction of
deposit, withdrawal, transfer or any other payments. The total balance of cash is
calculated & cross checked with BJR (Branch Journal Report). The transaction
documents (cheque, slips, challans and vouchers) are filled together which can be
required at the time of banking audit.
The BJR should match the with the transaction documents the Teller Counter
Authenticator is responsible for making the BJR and crosschecking of it with the
related documents(i.e. cheque no., credit or debit given to proper account,
amounts are putted rightly or not). He has to clear all the mistakes before the
approval of the Branch Manager as once the report is approved by the BM it
cannot be changed.
III.Significance of the Account Number:
→ Nature: Whichever account the customer opens with HDFC bank Ltd. Each no.
has contains 12 Digit but different identity.
→ Description:
Suppose the No. is 012 100 002699
Branch Code 012:
Represent the Prabhadevi Branch code likewise every branch have their own
code. The A/c no. should start with branch code so that it will be very easy to
recognize that with which branch the customer is having their A/C
Product Code 100:
Represents the Type of Accounts the customer has opened with the bank.
There are different Product codes available for different product (Account).
Following are some of the examples;
100 : Saving Account
120 : Saving Account Salary Classic
104 : Saving Account Corporate Type 3
105 : Saving Account Corporate salary Zero Balance
114 : Saving Account Premium Salary Corporate
138 : Saving bank Account Govt. Pensioner
193 : Saving Account AQB 25 K
27
160 : Saving Account AQB 10K
146 : Kid’s Advantage Account
811 : Health Care Finance
247 : Current Account Reimbursement
172 : No Frills saving Account
256 : HDFC Bank Trade
202 : Current Account Premium
200 : Current Account
285 : Loan Against used Cars
Thus the product code could be useful for recognizing the product that customer is
presently having.
Customers Personal No.759231:
Customer Personal No. is the separate no. given to each and every customer
who is only having the access on that no.
IV.Grouping Assignment:
→Head: Family saving group
Nature: To Group together all the family members accounts under one customer
ID head
→Who can apply for the grouping?
Existing customers: having 1 or more accounts (saving/Salary/NRI/Salary
Reimbursement/ Kid’s Account) with HDFC Bank with same or different
branches.
New Customers: The main customer & other family members intend to have 1 or
more accounts with HDFC bank.
(Other family members includes: Spouse, father, mother, son, daughter, brother,
sister, grandparents & grand children)
→Eligibility:
Up to 4 Saving Accounts of individuals can be clubbed under a single family
saving group
→Activities to be carried on:
Step 1:
The customer who’s AQB is more than Rs.1 laks is headed as a parent account
holder & all other family members who so ever having their any account with any
branch of HDFC bank are needed to group together.
Step 2:
Name of the customer, customer ID, the Account No., and the relation of the
customer with the group head is needed to find out by calling the customers.
Step 3:
After collecting all the details of the customers who is going to be grouped the
PB’s have to search that whether they are already grouped or not, this can be
searched out from the data available on Finware.
Step 4:
The next most important thing is to confirm that for whose portfolio the head
customer belongs (Classic, Preferred, and Imperia) accordingly we have to take
28
the approval from their portfolio head if they approved then only grouping can be
carried on.
Step 5:
The form of grouping is then filled including
PB Code
Branch code
Group ID
Name of primary ID in Relationship
Name of the customer, customer Id and relation to Group ID of the
customers who needed to group has to mention.
The status of the grouping customer whether it is a;
o Is this a new group?
o Is this an addition to an existing group?
o Is this regrouping of an existing group?
o Is this a change in PB CODES?
o If yes, is current PB approval attached?
o Is this an upgrade from family a/c to PB portfolio?
o If yes, is family a/c exit form attached?
o Does this group meet eligibility criteria?
o If no, is RBM approval attached?
Is there > 10 ids being grouped?
If yes, is RBM approval attached?
Signature of PB with PB name
Signature of BM with BM name
Date
The completely filled grouping form then send to the back office
for confirming the approval.
→Features & Benefits to the customers:
5 free transaction on SBI ATM’s per month per group
Free international debit card for account holders, for life
Gold debit card at RS. 250/- for all a/c holders
2 free demand drafts on HDFC Bank location, per account per month (upto
limit of Rs. 25000/- per day)
Sweep-in-facility to a nominated Saving account from other accounts in
the group
Free national electronic fund transfer facility, Net Banking, Phone
Banking & Mobile banking.
25% off on annual local rentals
Folio maintenance charges on Demat Account waived for first year to all
the account holders
Preferential pricing on Credit cards
All features available till the account holders are a part of the family saving group
→AQB Requirement
Group Average Quarterly Balance of Rs.25000/-
No fixed deposit Cushion available.
29
→AQB Non Maintenance charges
For AQB between:
Rs. 10000/- to Rs. 25000/- :Rs. 1000/- per quarter
For AQB less than Rs.10000/-:Rs. 1500/- per quarter
→Benefit For the Bank
The banker’s data can be depleted. As all the family member’s accounts are
grouped under one common head data can be resorted & the customer to group
ratio can be raised
V.Loan Activity:
→Nature:
In HDFC Bank I had also got on opportunity to learn the loan processing activity.
The bank has explained me about the complete loan process for a particular loan
product that is ‘Express Loan Centre’.
The detail loan processing can be as follows;
→Product Features
Sr Norms Features
1 Eligible Segment Salaried & self employed INDIVIDUALS only
2 Loan Amount Minimum - 10000/-
Maximum - 75000
3 Tenure Minimum – 12 months
Maximum – 36 months
4 System & Process Approval &disbursals at ‘Express Loan Centres’
5 Area of operations Within local city limits & local bank clearing zones.
→Eligibility Criteria:
Sr Norms Category Criteria
1 Age Salaried
Self Employed
21-60 years or retirement age whichever
is lower at the time of loan maturity.
24-60 years (i.e. 60 yrs on loan maturity)
2 Income Salaried
Self Employed
Rs 4000/- net P.M.
Rs. 50000/- N.P. (p.a.) N.P.=PAT + 1/3rd
Depreciation
3 Stability in city Salaried &
Self Employed
At Least Two Years
4 Stability at
current
residence
Salaried &
Self Employed
At least 1 Year
5 Stability at
work
Office/Business
Salaried
Self Employed
At least 2 years total and 1 year in
current job
At least 2 years in current business
6 Contractibility Salaried &
Self Employed
Landline at Residence and Office is
must. However, P.P no acceptable at any
place, subject to direct contractibility at
30
residence or office.
7 Location Salaried &
Self Employed
Must reside within municipal limits of
the city.
8 Age of bank
Account
Salaried &
Self Employed
At least 6 months
9 In case of Resi.
Cum Office
Self Employed Residence ownership proof in applicants
or resident family members name.
10 Residence in
negative Area
Salaried &
Self Employed
With defined Mitigate
11 High Risk
Profile
Salaried &
Self Employed
With defined Mitigate
→Documentation:
• Address Proof
• Identification Proof
• 3 Months Bank Statement
Income Proof
For Salaried any one of the following;
• Form 16
• Salary certificate
For self employed;
• 2 yrs ITRs with computation of income
• Balance sheet & P&L Or
• 2 yrs Form 16A(TDS Certificates)
→Clarification Process:
• After qualifying in all eligibility criteria customers Loan application Form
can be filled along with the entire necessary document which is sent to the
PB Authenticator for the Authentication.
• PB Authenticator authenticates the form along with the documents
submitted (He checks the document to avoid any fraudulent or duplicated
document attached in a case of for getting the loan)
• Once the Loan application approved by the PB Authenticator it sends to
the back office for approval.
• Back office receives the form identify the eligibility & calculate the
liability of a person. It then accordingly decides the loan amount that the
applicant is eligible for.
• The loan amount available for the customer is conveyed to the Loan RM
• Loan RM conveys the same message to the applicant
• The applicant has to give his consensus on the loan amount & the liability
he need to bear
• Loan is approved & the amount is passed to applicant.
31
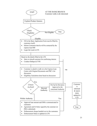
AT THE BANK BRANCH
Customer walks in & interested
Not Eligible
Eligible
+ve
- -ve
Yes
Beyond No
Authority
Within Authority Yes
START
Explain Product features
Check
Eligibility
• Fill in the Basic Application Form (can be filled by
customers itself)
• Inform Customers that he will be contacted by the
express loan RM
• Login the Lead in LTS
Based on the details filled in the LTS
• Sales to telecall customer for confirming interest.
• Conduct Dedupe & TVR
• Customer is asked to walk in to the Express Loan
Centre with Original Documents and PDC’s for
discussion.
• Eligibility Calculation done based on discussion
Check
Authorit
y
• Approval loan amount and EMI is communicated to
customers
• Agreement and S.I letter signed by the customer (or
PDCs submitted)
• Disbursement cheque handed over to the customers.
• Disbursement Status is updated in LTS
Put Up for Deviation
Approval to the
concerned Authority
Customer
is
informed
& rejects
status
updated in
LTS
Stop
Stop
32
VI. FD Penetration:
→ Nature:
Fixed deposits offer flexibility, security and higher returns in a single bundle of
investments.
→ Regular Fixed Deposits:
• Flexibility in opting period of deposits, maturity and payment instruction,
principle amount and rollover made
• Option of Going for Simple interest/ Compound Interest & thus re-investing
the principle to let the customer’s money earn ‘More’
• Higher rate of interest on FD for senior citizens
• Sweep-in Facility: Link the FD A/C to the Saving Account & use it to fall
back on, in case of emergencies.
• Super Saver Facility: Customer can enjoy a higher rate of interest along with
the liquidity of a Saving Account by opting for a Super Saver Facility on
Saving Account. And also can avail overdraft facility of up to 75% of the
value of the FD.
• Customer can get the best world : No penalty for premature withdrawals
→ 5 Year Tax Saving Fix Deposits:
• Min. Amount: Rs. 100/- ; Max. Amount : Rs 100000/- (In a Financial Year )
• Tenure: 5Years
• Customer can avail dual benefits in terms of attractive interest rates along
with tax exemption under section 80C of the Income Tax Act, 1961.
→ Activity Carried on:
• Calling the customers from managed classic portfolio.
• Informing them about new FD scheme along with;
∗ Minimum Deposit Amount
∗ Tenure Period
∗ Rate structure according to the Tenure period
• If they customers are interested then the next step is to fill the form this can
be done by calling the customer in the branch or sending the bank person
at their place according to customer’s connivance.
• Non interested customers can be followed on for one more time.
• The Form filled by the customers is authenticated by PB Authenticator &
then send to the back office for approval
• Once it is approved by the back office the FD amount is parked.
• The customer will get the amount along with the interest when the FD gets
matured.
→ Customers Response:
• Customers will get the information of the new FD Scheme along with all
details ( Min. investment Amt., Tenure Period along with the interest rate)
by sitting at their place
• All the further formalities can be done by bank itself i.e. sending the form to
the customer, collecting the filled form for approval; etc the impotant time
of the customers can be saved.
33
• Customers never lose the opportunity of earning higher interest rate because
as soon as the new interest rate is introduced bank use to inform it
immediately to the customer.
• Some customers are not happy with the continuous calling some time they
might get irritated.
VII. Customer Relationship Analyzer:
→ Nature:
Customer Relationship Analyzer (CRA) is a document which contains all the
details information of the Classic Customer Portfolio.
→ Who maintains it?
The PB’s who manages the classic Customer Portfolio are responsible for making
the CRA for each & every customer of the portfolio.
→ Contains of the CRA:
o Primary Customer Name, ID, No. of customers in the group
o Income Product holding
o Is the customer salaried/ self employed/ retired
o If salaried;
Name of the Company
Does the customer get salary credit into his A/c
o If Self Employed;
Nature of Profession /Business
Is the customer is having business A/c with us
o List of the members in the customers family
o How many Family members have saving A/c with the Bank
o How many Family members hold Credit Card of our bank is it active?
o How many Family members hold Credit Card of the bank but not of HDFC
Bank
oDoes the customer have term deposit with us
o How many Family members hold the TD with us
o Does the customer invests in mutual funds / shares
oDoes the customer have;
Demat Account
HSL Account
Mutual Fund Invested through us
ISA ( online mutual fund)
Insurance
Loan Product : with details
oCan We arrange to take over loan
oHas the customer availed of;
Forex
GoldBar
Gold debit Card
Phone banking/Mobile Banking
Insta Aleart/ Bill Pay
→ Reporting To:
The PB’s have to report regarding all their activities of CRA to the Branch
Manager
34
→ Benefit of the CRA for the Bank:
The bank can get all the details of the customer investing pattern through the
CRA. The information about the customer’s family member’s investment pattern
is also available. Accordingly the bank can decide on the agreed action for the
particular customer to give the customers more investment opportunity & also to
increase the business.
→ Customers Response:
oAs all the earning details of the customer are available with the bank the
bank acts as investment manager for the customer which will help the
customer in managing their investment in the best manner.
o Customer will be quite happy but some time might be irritated with
continuous marketing calls.
VIII. Monthly Activity Review Sheet (MARs):
→ Nature:
MARS is prepared after the preparation of CRA. Mars covers the activity carried
on by the PB’s to pitch the customer.
→ Who maintains it?
The PB’s who manages the classic Customer Portfolio are responsible for making
the MARS for each & every customer of the portfolio.
→ Contains of the MARS:
o List of all the product where ‘NO’ is marked in CRA
o List all family/business account not with us
o Review of transaction History
Introduction call report
Next meeting arranged with the customer
Product features introduced to the customers
o Identify product to be targeted in the month
o Agreed action for the month
o Achievement for the month
o Achievement review by BM
o Recommendation and actionable on the relationship of the BM
→ Reporting To:
The PB’s have to report regarding all their activities of MARS to the Branch
Manager
→ Benefit of the MARs for the Bank:
The bank will decide on the next best action to take the lead of product from the
customers. MARs will be also useful in deciding the next best action for the PB’s
to pitch the customer, which will ultimately useful for the bank to increase its
business.
→ Customers Response:
o As the track record of all the agreed action by the PB’s for the customer is
available with the bank the bank can decide on next best action to pitch
the customer which will also help the customer in managing their
investment in the best manner.
o Customer will be quite happy but some time might be irritated with
continuous marketing calls.
35
IX. Individual Profile Information:
→ Nature:
The Individual Profile Information is just like as CRA which contains all the
detailed information about the Preferred & Imperial customer Portfolio.
→ Who maintains it?
The Relationship Manager for Preferred & Imperia customer Portfolio is responsible
for maintaining it.
→ Contains of the IPI
The contains of IPI is some as CRA but in addition to that it focuses on more
detailed information the additional point can be;
o Gender, Marital Status, Education, Occupation, Residence details
o Spouse details
o The liking & the disliking of the customers
oThe interested areas of the customer
o Consumer durable ownership
Microwave
Home Theatre
AC
Cellular Phone
Computer
Washing Machine
o Liabilities of the customers
o Assets of the customers
o Other products from any other Bank
oCalling pattern
Calls Planned in the next Quarter: depends on potential for more
business, complexity of relationship, sensitivity of account
Focus Area on next call
Strategy suggested
→Reporting To:
The RM’s have to report regarding all their activities of IPI to the Cluster Head.
→ Benefit of the IPI for the Bank:
The bank can get all the details of the customer investing pattern as well as the life
style likings & disliking through the IPI. The information about the customer’s
family member’s investment pattern is also available. Accordingly the bank can
decide on the agreed action for the particular customer to give the customers more
investment opportunity & also to increase the business.
As the IPI is made for Preferred & Imperia Customer portfolio the more business
is earned from this portfolio, therefore it is needed to be focused with huge details.
→ Customers Response:
o As the track record of all the agreed action by the RM’s for the customer is
available with the bank the bank can decide on next best action to pitch the
customer which will also help the customer in managing their investment
in the best manner.
o Customer will be quite happy but some time might be irritated with
continuous marketing calls.
36
X. HDFC Bank Saving Account Comparative Chart
→ Nature: The chart can explain comparatively the features of different Saving A/c
Features & Benefits
Kid’s Advantage
Account
Saving
Reguler
Account
Saving
Plus
Account
Saving Max
Account
Min. AQB (Rs.) 5,000 5,000 10,000 25,000
FD Req. for Nil
AQB (Rs.)
10,000 50,000 50,000 100,000
International Debit
Card Charges p.a.
Free Maestro Debit
Card (For the kid)
100 Free (for
all
applicants)
Free (for all applicants)
Woman’s
Advantage debit
card charges p.a.
N.A. 150 150 Free (for all applicants)
Gold Debit Card
Charges p.a.
N.A. 500 500 Free for the primary
applicant Rs. 250 for
the other applicants
Free A/C
Statement
Quarterly Quarterly Quarterly Monthly
Free DD/MC (At
home Branch)
N.A. N.A. Free up to
Rs. 25000
per day on
HDFC
Bank
Location
Free up to Rs. 50000
per day on HDFC Bank
Location
Free Transaction
in SBI/Andhra
Bank ATMs
N.A. 3 per
month
2 per
month
Unlimited
Free Trans. on
other banks ATMs
N.A. N.A. 3 Per
month
Unlimited
BillPay charges
p.a. (Rs.)
100 100 Free Free
InstaAleart Free Free Free Free
Ph, Net ,Mobile
Banking
Free Free Free Free
Waiver on Locker
Rental
N.A. N.A. 25% Disc.
For 1 year
50% Disc. For 1 year
Education
Insurance
Free of Rs 1 lac in the
event of death by
accidental of the
parent/guardian
N.A. N.A. N.A.
Swee-out Facility When the bal. in the a/c
reaches Rs. 10,000 the
amt. in excess of Rs.
5000 is swept out into
an FD for a period of 1
Year & 1 day
N.A. N.A. Bal in excess of Rs.
50000 is swept out into
an FD with a min value
of Rs. 25000 for a
period of 1yr & 1 day
Third party cash
deposit/withdrawal
N.A. N.A. N.A. Free up to Rs. 50000
per day
AQB non
Maintenance
Charges
300 750 750
Lower
than limit
1000
10000-25000-:1000
Lower than this 1500
37
→ Customer response:
o Customer will be well guided while opening an Saving A/c
o They can have all the details before opening an account.
o Transparency on the part of the Bankers can be maintained.
→ Bank Benefit:
o Customers can be aware of all the details prior to opening an account so the
disputes after opening an account can be easily solved
o Transparency in the work can be maintained
XI. Convenience Banking Channels:
→ Bill pay
•Nature: No need to stand in long queues & waste time & effort for paying
bills through utility Co’s counters.
•How to do: Register online on HDFC Bank website or by submitting the
registration form for Bill pay at the branch. And pay utility bills through
ATM/ Net Banking/ Phone Banking/ Mobile Banking.
•Result:
Customer can pay at their convince any time, from anywhere.
Over 80 utility co’s covered comprising of Electricity, Telephone,
Mobile, Gas and Life Insurance co’s across India.
→InstaAlert
•Nature: Customer can be updated for their A/C’s while on the move. Receive
alerts for transactions on their A/C
•How to do: Register online on HDFC Bank website or by submitting the
registration form for Bill pay at the branch.
•Result: SMS alerts on mobile phone or e-mail alerts on e-mail or both.
XII. Direct Banking Channels
→Phone Banking
•Nature: Customers can avail the convenience of operating the Bank Account
from the comfort of home, without even visiting the branch.
•Result: Customer can carry out multiple transactions with great ease,
examples are;
Balance enquiry
Details of last 5 transactions
Cheque status enquiry & request for stop cheque
Cheque book & statement request
Information on various product offering.
→Net Banking
•Nature: where ever the A/c of the customer they can get real time
information at the click of a button. HDFC bank uses industry standard
technologies & infrastructures, for insuring the safety & security of the
transactions.
•Result: Following are some transaction that customer can carry;
View A/c Balance & Statements
Transfer Funds between a/c’s
Create FD online
38
Request for a DD
Pay Bills
Order for a Cheque book, request stop payment on a cheque, etc.
→Mobile Banking
•Nature: Mobile Banking works through a set of a text messages (SMS)
without even making a call.
•How to do: All the customer need to do is to type in the specified code for the
transaction as a text message and have to send on particular no.
•Result: Mobile banking provides a host of features at the customer’s finger-
tip through SMS
Get the balance details
Obtain last 3 transaction details
Stop a cheque payment
Enquire cheque status
Request an A/c statement
Get FD details, etc
XIII. Other Important Financial Products
→Trust and Societies Account
• Who Can Apply?
All Register trusts.
• Feature & Benefits:
Free Payable-At-Par cheque book, without any usage charge up to a limit of
Rs. 50000/- per day.
Free outstation cheque collection at HDFC Bank locations
Free DD on HDFC Bank location, up to a limit of Rs. 50000/- per day.
Cash transaction (deposits plus withdrawals) up to Rs. 50000/- per day free
of charge
Discount on Foreign Exchange Transaction
Free Funds Transfer
Free Quarterly Statement of Accounts
Free net Banking & Phone Banking Facility
Demat Account with preferred pricing
• AQB Requirement:
AQB of Rs 10000/- or FD of Rs. 200000/- link to Zero Balance Saving Account.
•AQB Non Maintenance Charges:
If AQB in the Saving Account >= Rs. 10000/- or FD balance >= Rs.
200000/- : No Charges
If the FD balance < Rs.200000/- & the AQB in the Saving Account is
between Rs 5000/- & Rs.10000/- : Rs. 500/- per quarter
< Rs. 5000/- : Rs.1000/- per quarter
39
→ Institute & School Fee Collection
• Who Can Apply?
Any Institute with minimum 500 students
Average annual fee of Rs. 1000/-per student
• Features & Benefits:
Allows parents to walk –in to ‘select branches’ of HDFC Bank to deposit the
fees
Daily report of the fee collection is sent to the school by CMC team through
email
The Institute/School can avail of Trust Account benefits by opening a Trust
Account
•AQB Requirement:
The Institute account can be Trust Account or a normal Saving Account. The
AQB requirement will be as per the product availed.
•AQB Non Maintenance Charges:
Non-maintenance charges for the required AQB will be as per the product availed.
→ MUDRA GOLD BARS
•Product Features
HDFC Bank’s Mudra Pure Gold Bar is 24 karat, 99.99% Pure Gold and comes
with the highest standard of purity in Gold.
Comes with ‘Assay Certification” indicating the highest quality of Gold at
99.99% -purity as per international standards
Temper- proof Certicard packaging.
40
XIV. Relationship Pricing:
→ Nature: Relationship pricing explains the different pricing rates available for the
customers as soon as he opens an Account with HDFC Bank. It compares the
current customer rate policy of the bank with Open Market Rate 7 also with the
rates scheme for Classic as well as Preferred portfolio.
→ Relationship Pricing
Sr
No.
Product Open Mkt
Rate
Customer
Rate
PB
Portfolio
Preferred
Portfolio
1 Liabilities Product AQB Product AQB AQB Waived AQB
Waived
Saving Accounts (All) Product AQB Product AQB AQB Waived AQB
Waived
Current Accounts (All)
2 Personal loans
Salaried Segment 15% + 1% 14.50%+1% 13.50%+0.5% 12%+0%
Cat A/B Co’s 18% + 2% 17.50%+2% 16%+1% 14.5%+0%
Cat C/D Co’s & other Govt. Org.
Self Employed- Professional
segment
Doctors 14%+1% 13.50%+1% 12%+0.5% 11%+0%
CA/ MBA/ Engineer/ Architect, etc 16%+2% 15.50%+2% 14%+1% 13%+0%
Self Employed Businessman
A) Busi. Loans (income as per
ITR. Rs. 100K)
With previous loan repayment
history (clean, from approved
banks)
18%+2% 17.5%+2% 15.5%+1% 14.5%+0%
Without repayment history (first
loan)
24%+2% 23.5%+2% 20.50%+1% 19.5%+0%
B) Small Busi. Loans (Income bet.
Rs 60 K – 100 K)
32%+2% 31.5%+2% 28.50%+1% 27.5%+0%
3 LAS
LAS – Shares & MF Units & LIC
Policies
0 -5 Lacs 10.00% 9.75% 9.50% 9.25%
> 5 Lacs – 10Lacs 9.75% 9.50% 9.25% 9.00%
>10 lacs – 20 Lacs 9.50% 9.25% 9.00% 8.75%
LAS- RBI Relief bond/ LIC
single premium policies
0-10 lacs 9.25% 9.00% 8.75% 8.50%
>10lacs-50lacs 9.00% 8.75% 8.50% 8.25%
>50lacs 8.75% 8.50% 8.25% 8.00%
LAS- NSC/KVP/other bond
(physical)
0-10lacs 10.00% 9.75% 9.5% 9.25%
>10lacs-50lacs 9.5% 9.25% 9.00% 8.75%
>50 lacs 8.75% 8.5% 8.25% 8.00%
41
4 Two wheeler loans
All customers 19%+2% 16%+Rs250 16%+Rs250 16%+Rs250
5 Home loans
1.floating rate of interest
-For loan < Rs 10 lacs 8.50% 8.00% 7.75% 7.75%
-For loan >=Rs 10 lacs <Rs20 lacs 8.25% 8.00% 7.75% 7.75%
For loan >=Rs20 lacs 8.25% 8.00% 7.50% 7.50%
2.Fixed rate of interest with
Money Market Clause (MMC)
-For loans<Rs10lacs 9.00% 8.50% 8.25% 8.25%
-For loan>=Rs 10 lacs 8.50% 8.25% 8.25% 8.25%
6 Auto Loans
New Cars- up to 48 months tenor 9%+Rs400 7.5%+Rs400 7.5%+Rs400 7.5%
New cars- greater than 48 months
tenure
9.25%+Rs400 7.75%+Rs400 7.75%+Rs400 7.75%
Used car loan 16%+Rs400 13%+Rs400 13%+Rs400 13%
7 Credit card
Silver Credit Card Rs 700 Rs 500 Free Free
Gold Credit Card Rs 2000 Rs 1500 Free Free
8 HSL
E-broking A/c (a/c opening
charges)
Rs 799 Rs 699 Rs 649*** Rs 300****
*** If Volume transacted is 2.5lacs within 3 months of a/c opening, AOC will be
credited to broking A/C
****If volume transacted is 1 lac within 3 months of account opening, AOC will be
credited to broking A/C
→ Customer response:
o Every customer of HDFC Bank is entitled to pricing benefits that rewards
him for banking with HDFC Bank.
o As the relationship grow, customers benefit through relationship pricing is
also grows.
o As more the customer invests more will be benefit given to the customers by
reducing the charges.
→ Benefit for the Bank:
o As more customers invest the business of the bank can be increased & the
banking charges can be shared by many no. of customers.
o Customers will be satisfied which will helpful in building the reputation of
the Bank in the Competitive Market.
o Pricing sheet can be used as a ‘ready reckoner’ to make sales pitch.
42
Findings:
Introduction:
Retail banking as applicable modern times may be defined as providing credits to
individuals for non entrepreneurial activities. This is because usually retail loans are
used towards consumptions and the loans has to be repaid by the borrower out of his
own resources and not from the income stream generated by deployment of the loan.
The growth and retail banking in terms of volumes and types of products has been
quite pronounced in the recent years. Some of the basic reasons attributed for this
spurt are;
→ India’s economic prosperity
→ Consequent increase
→Consequent increase in purchasing power
→ Changing consumer demographic with one of the highest section of the
population below the age of 35 years
→ Technological innovation such as ATMs, Credit cards etc.
→ Decline in treasury income causing retail banking to be the focus of profit
maximization and decline in interest in recent years.
→ There has also been an expansion in the nature and product offered under
retail banking
Main Content:
There has been a revolution in the range of products and the way these are serviced in
the retail banking sector than the traditional bankers.
For example previously one had to physically visits a bank branch in ordered to open
an account where as today the bank often ‘visits’ a customer who shows or may show
and inclination to open an account with it.
Modern trends in retail banking
Capturing the trend and progress of retail banking would require dividing retail
banking by products, services and technology. Even this classification would be quite
simplistic, as the broad category mentioned, could get further subdivided.
For instance speaking about the services rendered to a customer of retail banking,
Customer Relationship Management (CRM) would be one of the areas of study it
includes but may not be limited to exception best banking wealth management, Know
Your Customer (KYC) compliance, internet and mobile banking products life cycle
management, customer data integration and relationship banking among others.
The retail banking sector as the new sector for capturing the market & to service their
customers have developed some new methods they are as follows;
Primary Methods
→ Products:
There are two ways to look at bank products that are offered to customers. The
traditional products (and now new ways in which they are offered) and new products.
The website of any of the banks in India would typically show the following products
in the retail banking segment;
a) Deposits
43
b) Loans (housing, personal, education, etc.)
c) Investments
d) Cards
e) Insurance
f) Demat services
g) Online services
It may be noted that deposits are a part of the liabilities whereas all other products
mentioned are either its assets or a part of its fee based services. Therefore, only for
deposits, banks have to ‘pay’ its customers i.e. have an obligation towards them;
whereas in case of the customers have to ‘pay’ the banks i.e. customers have an
obligation to the bank. While the above are provided to India residents, Non Resident
Indians (NRIs) are provided remittance services and property solutions in addition to
some of the products/ services offered to resident Indians.
→ Services:
In retail banking customer is a customer of branch and gets all his banking services at
the branch – be it depositing or withdrawing money, applying for a loan, getting an
update on the pass book etc. the advantage of branch banking is that it bring the bank
and the customer face – to – face with each other. This face-to-face banking has new
variant i.e. door step banking – there still is a direct interface with the customer but
now it is the bank which visits the customers rather than the other way around.
The contact center of the bank is also contributed for providing prompt services to the
customers;
What does a Retail banking contact centre offer a customer?
→24/7 access for enquiry, request and complaint resolution.
→ Service at finger tips
Enquiry Request
Account balance details Cheque book
Last five transactions Statement
Statement details Stop payment
Bill payment details Opening a fixed deposits
Reward point details Block lost credit or debit card
Location of cheque payment boxes Renewing a credit card / deposit
Deposit rates / interest rates Replacement of credit cards
General information about the bank Redemption of reward point Dial a draft
→ Technology:
Technological development has been hugely responsible for such rapid growth and
spread of retail banking and products. In some instance like the Automated Teller
Machine (ATMs) technological solutions have been a few steps ahead of customer
problem. However though technology has provide customers with solutions for their
problems it has also been accused of taking the customer away from the bank and the
making banking a non – intimate activity.
The key ingredient of the success of retail banking is in their philosophy is ‘income
can be divided into consumptions and savings. Both provide fuel to the engine of the
retail banking.
44
Secondary Methods
→ Office environment
Banks are trying hard to rejuvenate there branches by redesigning not only the
physical space in which they operate but transforming ‘customer experience’ in the
branches. While the branch retains the traditional teller, branch manager and strong
room, it incorporates 3 new components that are a relationship manager, a service
advisor module, and an information module. These new aspect are designed to not
only service the customer but also leverage the face-to-face interaction to sale a banks
products to the customers / potential customer. The sophisticated interior of the
branch is also aim to boost the morale of the bank personnel to enable a better and
intimate personal relationship with the customer.
→ People First
People are the key, rather, the only resource in Retail Banking Sector. People
management through its entire cycle, hence forms the key to success the retail
banking is also in a people which they are employing the strategy behind employing
the splendid staff is;
1. Hire the right people: -
Apart from basic qualification and communication skills, having the right attitude
towards works is important. Hiring over qualified staff can lead to dissonance
sooner than later, thus resulting in attrition.
2. Trail well –
It’s important to train new recruiters thoroughly in order to empower the
incumbents with the right knowledge to handle the day to day functions. It is
equally important to keep training the recruiters from time to time, to ensure and
updating of knowledge and equip them with newer knowledge.
3. Empower –
Empowerment is a key to “instant customer satisfaction” and thereby enhancing
employee satisfaction. Imagine a customer service executive being able to drop
the home loan rate by five percent on the spot, over another who responds stating
that the bank will revert. The delight in the customer’s voice automatically
translated into the executive’s joy and the net impact is always positive. The
organization also benefits by way of lower outflow over a period as the agent.
Whilst feeling empowered, also feels equally responsible for decisions.
4. Encourage development –
It is imperative to bring about and active development of the people. This helps in
the executive striving to become the best, move to the next role in the hierarchy,
excel in it and then move on. Thus ‘success’ will lead to developing a high
performing centre with happy staff and thus happy customers.
5. Learn to let go –
Attrition is essentials for weeding out the poor performance. It helps in setting
expected standards and emphasizing the correlation between performance
assessment and employment. ‘One bad apple can spoil the bunch, so weed out
before it’s too late.’
→ Product Differentiation:
One such facet is finding the competitive advantage in retail banking that would help
each bank to reach out and retain the customer. Product homogeneity has become the
norm. Therefore product differentiation will provide a bank with an edge over
45
competition and help it gain market share. Products have to be differentiated by
users’ category as well.
For instance banks often classifieds there retail customers into ‘branch loyalist’,
‘branch depositors’, ‘multi-channalers’ and ‘fully automated’ or they may classified
them as ‘simplifiers’, ‘ self directed’, ‘advice seekers’ and ‘fickle’. What each system
of the classification norms reveals is that, the focus will increasingly have to be on the
customers and products may have to be designed accordingly.
→Band Image
Along with customer centricity the banks will have to shore up the image of their
brand. A bank has to build its brand by clearly communicating what its stand for and
ensure that the brand image is consistently conveyed to its customers through all its
channels be it the branch, the internet or phone banking.
Discussion on the future of retail banking, invariably draw comparison to other retail
business such as food chains, grocery stores, garment stores and even the airline
industry. There is a talk of emulating the best practices of each of these industries in
retail banking. Some experiments are already underway such as making retail banking
products available at outlets other than banks (for example: post offices). Banks have
been increasingly looking at post offices as a partner in reaching the rural masses.
Competitive Features of Retail Banking
→ Management Quality:
Management is the most important element that ensures the survival & growth of the
bank. The Management of a bank takes crucial decision depending on its risk
perception. It sets vision and goals for the organization and sees that it achieves them.
The ratio of the total advances to deposits indicates the ability of bank in converting it
deposit into higher earning advances. One survey shows that though all banks use
more than 50% of their deposits to advance loans, Bank Of Maharashtra, Central
Bank Of India, United Bank of India and UTI Bank use less than 5% of their deposits
to advance loans. Some of the private banks like ICICI Bank & Kotak Mahindra use
more than 80% of their deposits for advances. This shows the aggressiveness of the
banks to lend.
Public sector banks still generate less profit & business per employee when to the
private banks. Oriental Bank of Commerce generates the highest profit per employee
at about Rs. 5 lakh. The private banks like HDFC Bank, ICICI Bank and Indusland
Bank generate more than Rs. 9 lakh as profit per employee. With the public sector
bank being given operational autonomy to recruit employees and as they move
towards upgrading technology, the profit and business per employee of these banks is
also set to improve.
Higher return on net worth means greater return to the stakeholders. It also means a
better utilization of capital & reserve. Public sector banks are generating higher return
on net worth. Allahabad Bank, Andhra Bank and Indian Overseas Bank generate more
than 30% Return on Net worth (RONW). Some of the aggressive private banks like
HDFC Bank, ICICI Bank and UTI Bank have a RONW of around 17% only.
→ Earning Quality:
The quality of earnings is very important criterion that will determine the ability of a
bank to earn consistently, going into the future. The quality of earning will basically
46
determine the profitability of the banks. Basically, banks have income from interest
and from fee-based non income sources.
Operating profit to average working funds determines the operating profit generated
out of the working fund employed. Better utilization of the fund will result in higher
operating profits. Banks which use their assets efficiently will tend to have a better
average than the industry average.
The net interest margin being the difference between the interest income and the
interest expended as a percentage of total assets shows the ability of the banks to keep
the interest on deposits low and interest on advances high. A higher spread indicates
better earnings given the total assets.
→ Adequate Liquidity:
Liquidity is very important for any organization dealing with money. Banks have to
take proper care in hedging liquidity risk while at the same time ensure that a good
percentage of fund is invested in higher return generating investments, so that banks
can generate profit while at the same time provide liquidity to the depositors and so
banks have to invest these assets in a highly liquid form.
Thus, at last we can say that to become the Best Retail Banker following 3 principles
and Goals are necessary:
Principles:
Performance
Process and
People
Goals are – EASIER
Engaged: –
It is the engagement between the customer and the retail banking.
Accurate: –
It is the quality and how things are done at the first attempt and weather they
are consistent in other functions of the organizations.
Satisfied customers: –
It is measured by how satisfied the customers are with the service they
received from all channels of the organization.
Integrated with other units: -
It is the service integration between retail bank and other units of the
organization.
Efficient: –
It is related to the speed of getting thing done from the customer prospective.
Revenue: -
Applicable for branches with sales and collections directly. Also applies in
service centre in areas like customer retention and up sell / cross sell activities.
47
Conclusion
The changing portfolio of retail banking in India has many dimensions. While
there is a discernible change in the number and the nature of products been tossed
up along with the way in which banking services are being offered, there is also a
concerned that growth in retail banking in skewed in favor of assets and is not
balanced equally with growth in liabilities (retail deposits).
An added concern is that banks are not reaching out to the lower income segments
of the population. However banks in India have already started taking steps to
include those so far excluded from formal banking services.
To foster the growth in retail banking, banks have started shoring up there services
through various channels keeping the main focus on the bank branch. It is going
to be challenging for banks to maintain costs at a level such that there profitability
is not affected; a concern that soon may become a top priority for them in the near
future.
48
Suggestions & conclusion:
The growth of retail portfolio with the banks in the last few years has been
impressive. The retail portfolio is useful to banks for managing business mix and
earning a fee income. That the retail portfolio can be securitized and sold out makes it
attractive to loan issuing banks .This aspect makes the portfolio, attractive to banks
with surplus liquidity though they may not have the reach to increase the portfolio by
direct sales of products.
The Bank has now started to adopt a retail strategy in their operations. They have
started to waive a net to catch customers. The another angel of the Retail Banks to
caught a customer is like;
If you are employed or have a regular income, about 25 years of age or more able
to provide proof about your address and identity then
Better be ready for an onslaught of marketing by retail bankers for a home loan, or
a personal loan or a card or all of these .It does not matter if you have already
taken loan and possess a credit card or two .in fact these enhance your reliability!
Out bound calls (calls made by BPO employees to the prospective clients) are
particularly focused on those who have already established their credit worthiness
by borrowing! Out bond callers hunt good customers and shower them with fires.
You have arrived in the city of your destination by flight. Don’t throw away your
boarding pass at the end of the journey. Not yet. Persons with almost no
knowledge of credit cards (or banking) will be waiting in the car park/taxi stand to
offer you ‘lifetime free gold card’. Nonchalantly they will also add that nothing
more than a boarding pass is indeed (to prove the credit worthiness) and they will
not ask for anything else!
Have you used the credit card to make some purchase and intend to send a cheque
to the card company? Wait. It is not uncommon for banks to ring up and offer to
convert your credit card purchases/dues into loans by offering you installment
options.
You already have a credit card? There will be upgrade offers! New card issuers
offer to take over credits. Some of the card companies will offer fresh cash backs.
Mobile companies will exhort you not to pay your bill and that you have a
generous credit limit.
Grocers and Hire Purchase (HP) vendors have joined the long list of people who
offer you retail credit.
Welcome to the new world of retail banking where banks vie with each other to
innovate retail products and increase out reach.
The Retail banks make all the effort to trap the customers but sometimes, this make
a relatively opposite impact on the customers mind. This may be a one of the
cause to lose the market.
The bank shouldn’t be so much aggressive in selling products this may result in
losing their market image.
Customers may get irritated with continuous marketing calls from the banks. In
such a case bank should have to design a systematic marketing plan to pitch the
customers rather than calling continuously.
49
The sales staff employed by the bank for marketing purpose, the way these people
representing to the customers is so poor customer cannot be at all impressed by
them.
The bank should have adopt a Personality Development course for this people
where they can improve on their skills such as, soft skills, dressing sense, etc
Conclusion:
From above all information it is seen that, retail banking is directed at salaried and
self employed persons. That is on those people who can meet EMI commitments.
Thus retail tends to be urban and semi urban in focus. Yet it is seen that retail banking
products do not have uniform or standard terms of credit. In fact, despite being
marketed to the salaried / self employed class it is seen that terms such as the amount
of loan, repayment period, rate of interest, margin, collateral, etc could be different
from person to person. It is the appraisal methodology which is score card driven and
easy delivery format that makes the retail product unique and capable of fast
multiplication.
Unlike the past when bank products were marketed in the branches, retail is out in the
open. Retail products / loans are issued/ marketed in branches, loan melas, factories,
and malls. In additional to bank staff, BPOs, mail order, telephone & e-mail are used
to marketing retail. The list of Marketing Avenue is endless. It is enough if the banks
touch base with one of them.
Thanks to IT also, information about customers is immediately put on the retail
highway. Almost no information (lead) escapes the eye of the retail marketing units.
50
Limitations
The Summer Project which I did was in Retail Bank Front office only; I couldn’t
able to go for back office operations process of banking.
The questions for which I couldn’t able got the answers are;
1. What happened about the various forms which is newly filled by the
customers when sends to the back office? How it is approved?
2. How the processing on the form is done to understand the eligibility of the
customers for different products.
For E.g.: When the welcome call report come from the back office it
includes, the date of opening an account, Name of the customer, Contact,
details and also the eligibility for various product like Gold credit card,
Loan, FD, etc.
3. What happened to the amount which is parked as a Fixed Deposit at a
particular a/c no.?
4. How the credit analysis of the particular loan applicant is did?
5. How the loan amount for the particular customer is decided by the bank?
6. How the treasury operations are carried out?
7. How the bank collects its debt?
8. What happened with NPA (non performing assets)?
9. How the bank designs various scheme for the customers
10. How the various rate of interest is decided by the bank?
For e.g.: For Fixed Deposit the rate of interest is different for different
tenure period?
Thus, why it is so, what are the criteria for deciding the different rate
scheme?
Thus, my study is about the front office management of the Retail banking it
doesn’t include any back office operations or the treasury operations details.
The project work focuses on only one side of the banking i.e. Front office , as the
front office look after at collecting the business it never highlights on the back
office operations which is very necessary to understand as the back office look
after the processing of the business & stretching more & more customer for
banking business.
51
Bibliography:
Reference scheme used for the study
a) Books:
→ Edited by: Dhandapani Alagiri
→ Name of the book: Financial services in India
→ Name of the publisher: The ICFAI University Press
→ Place of publication: Hyderabad, India
→ Page No. referred:16 -26
b) Journals/Magazines:
→ Name of the Author: Shyamala Gopinath
→ Title of Article: Retail Banking Opportunities & challenges.
→ Name of the Journal/Magazine: Bank Quest
→ No. & Vol. of publication: No.4 Vol.77
→ Period of Publication: October – December 2006
→ Page no. referred: 6 -11
c) Internet Sites:
1. <http://www.hdfcbank/aboutus/com> assessed on Saturday 1st
September 2007, 9.30a.m.
2. <http://www.hdfcbank/aboutus/com> assessed on Monday 13th
August
2007, 2.30p.m.
3. <http://www.hdfcbank/productataglance/com> assessed on Thursday
23rd August 2007, 4.30p.m.
4. <http://www.hdfcbank/aboutus/travellerscheque/com> assessed on
Wednesday 29th
August 2007, 2.00p.m.

0601035 retail banking front office management activity

  • 1.
    1 A Project Report On “RETAILBANKING FRONT OFFICE MANAGEMENT ACTIVITY” For HDFC BANK LTD. By Wadekar Nisha Ratnakar Under the guidance of “Mrs. Smita Sovani” Submitted to “University Of Pune” In partial fulfillment of the requirement for the award of the degree of Master of Business Administration (MBA) Through Vishwakarma Institute of Management Pune - 48.
  • 2.
    2 Acknowledgement It gives megreat pleasure in presenting the project report that gives the details of my project on “Retail Banking Front Office Management Activity” carried out at HDFC Bank Ltd. I thank to college guide Mrs. Smita Sovani for her kind and consistent guidance during the project work. It is impossible to list all the people who have helped me during my project. I take this opportunity to express my whole hearted thanks to Mrs. Sonia Mangalore Branch Manager of HDFC Bank Ltd., who has treated me as a bank employee & helped me in all my queries personally. I would also like to express my deep sense of gratitude towards all managers, staff, & to all those who directly or indirectly helped me in successfully execution of my work. Lastly but most essentially I would like to thank my uncle Mr. Vilas Wadekar without who’s help it wouldn’t be possible to me to even visit a branch. Nisha Ratnakar Wadekar
  • 3.
    3 List of Tables: Sr. No. ParticularsPage No. 1 Real Promoters Of particular Retail Bank 16 2 Loan Activity Products Features 24 3 Loan Activity Eligibility Criteria 24 4 HDF Bank Saving Account Comparative Chart 31 5 Relationship Pricing Chart 35
  • 4.
    4 Index Serial No. Particulars Page No. 1 ExecutiveSummary 1 - 4 → Meaning of Retail Banking 1 → Retail Growth Contributing Factor 2 → Opportunities & challenges of Retail Banking 2 → Conclusion 4 2 Company Profile 5 - 12 → Founder 5 → Background 5 → Business objective 5 → Organizational Goal 5 → Board of Directors 6 → Future 6 → Head Office 6 → Brief History 6 → Award Won 10 → Capital Structure 11 → Distribution Network 11 → Products Offered 12 3 Objective of the Study 14 - 14 → Primary Objective 14 → Secondary Objective 14 4 Methodology for Project Work 15 - 15 → Method 15 → Method Of primary data collection 15 → Method of secondary data collection 15 → Observational design 15 → Methodology Process 15 5 Data Analysis 16 - 35 I. Real Players for particular Retail Bank Branch 16 → Welcome Desk 16 → Personal Bankers 17 → Personal Banker Authenticator 18
  • 5.
    5 → Teller Counter18 → Teller Counter Authenticator 18 → Branch Manager 19 II. Teller counter Observation 19 → Opening Balance, Deposit, Withdrawal, Transfer Transactions, Cheque Clearing, Cheque digit, Travelers cheque, stop payment request, foreign currency cash, foreign currency DD, Fixed deposit amount Parking, Closing Balance. 19 III. Significance of the particular Account Number 21 IV. Grouping Assignment 22 V. Loan Activity For ‘Express Loan Center’ 24 VI. Fixed Deposit Penetration 27 VII. Customer Relationship Analyzer (CRA) 28 VIII. Monthly Activity Review Sheet (MARs) 29 IX. Individual Profile Information (IPI) 30 X. HDFC Bank Saving A/C Comparative Chart 31 XI. Convenience Banking Channels 32 → Bill Pay 32 → Insta Alert 32 XII. Direct Banking Channels → Phone Banking 32 → Net Banking 32 → Mobile Banking 33 XIII. Other Important Financial Products 33 → Trust & Societies Account 33 → Institute & School Fees Collection 34 → Mudra Gold Bars 34 XIV. Relationship Pricing 35 6 Findings 37 - 42 → Primary Methods 37 → Secondary Methods 39 Competitive Features of Retail Banking 40 Conclusion 42 7 Suggestion & Conclusion 43 8 Limitation 45 9 Bibliography 46
  • 6.
    6 Executive Summery Banking isthe financial function which plays an important role not only for the particular individual but also for the overall economy. With changing face of overall economy the face of banking service is also changing now it has become more & more attractive various newer functions has been added in the banking services to attract more & more customers. Earlier banking service is offered as ‘facility provider’ to customers to protect their saving in the most effective mode. They were never concentrated on profit as a business but with the changing time & with the highly growing economic condition the role of banking is also been changed instead of only ‘Facility provider’ it has also become a ‘profit maker’ with new attractive face The business of banks is buying and selling money: * They “buy” money (deposits) with interest rates * They sell money (loans) for a fee (interest) * The difference between what they pay for money and what they get for it is called the “float” - the source of the banks revenues and profits • This provides an efficient allocation of scarce resources • It also means that banks do not just hold and protect your money – they give it to someone else: consequently, they actually have available only a small percentage of the money that has been deposited Banking: engaging in the business of keeping money for savings and checking accounts or for exchange or for issuing loans and credit etc. Retail: the selling of goods to consumers; usually in small quantities and not for resale Retail Banking: Retail banking is typical mass-market banking where individual customers use local branches of larger commercial banks. Services offered include: savings and checking accounts, mortgages, personal loans, debit cards, credit cards, and so forth. Retail Banking in India is not a new phenomenon. It has always been prevalent in India in Various Forms. For the last few years it has become synonymous with mainstream banking for many banks. Retail Banking:
  • 7.
    7 Retail Banking isnothing but dealing of commercial banks with individual customers, both on liabilities and assets sides of the balance sheet. Asset Side: • Fixed, current/saving accounts. Liabilities Side: • Mortgages, loans(e.g.: Personal, Housing, Auto & Education) Today’s retail banking sector is characterized by three basic characteristics: • Multiple Products(deposits, credit cards, insurance, investments and securities) • Multiple channel of distribution (call centre, branch and internet) • Multiple customer groups (consumer, small business and corporate) The typical products offered in the Indian Retail Banking segment are housing loans, consumption loans for purchase of durables, auto loans, credit cards and educational loans. The loans are marketed under attractive brand names to differentiate the products offered by different banks. What has contributed to the retail growth? There are some basic reasons which needed to highlight briefly they are; 1. Economic prosperity and the consequent increase in purchasing power have given a fillip to a consumer boom. Note that during the 10 years after 1992, India’s economy grew at an average rate of 6.8 percent and continues to grow at the almost the same rate not many countries in the world match this performance. 2. Changing consumer demographics indicate vast potential for growth in consumption both qualitatively and quantitatively. India is one of the countries having highest proportion (70%) of the population below 35 years of age i.e. younger population. 3. Technological Factors played a major role. Technological innovations relating to increasing use of credit/debit cards, ATMs, direct debits and internet and phone banking have contributed to the growth of retail banking in India. 4. The Treasury income of the banks, which had strengthened the bottom lines of banks for the past few years, has been on the decline during the last two years. In such a scenario retail business provides a good vehicle of profit maximization. Considering the fact that retail’s share in impaired assets is far lower than the overall bank loans and advances, retail loans have put comparatively less provisioning burden on banks apart from diversifying their income streams. 5. Decline in Interest rates are has also contributed to the growth of retail credit by generating the demand for such credit.
  • 8.
    8 Opportunities and Challengesof Retail Banking in India: Opportunities: Retail banking has immense opportunities in growing economy like India. As the growth story gets unfolded in India, retail banking is going to emerge a major driver. With reference to BRIC report talking India as an Economic Superpower. A. T. Kearney, a global management consulting firm, recently identified India as the “Second most attractive retail destination” of 30 emergent markets. The rise of the Indian middle class is an important contributory factor in this regard. The percentage of middle to high income Indian households is expected to continue rising. The younger population not only wields increasing- purchasing power, but as far as acquiring personal debt is concerned , they are perhaps more comfortable than previous generation. Improving consumer purchasing power, coupled with more liberal attitudes towards personal debt, is contributing to India’s retail banking segment. The combination of the above factors promises substantial growth in the retail sector, which at present is in the nascent stage. Due to bundling of service and delivery channels, the areas of potential conflicts of interest tend to increase in universal banks. Some of the key point’s issues relevant to retail banking sector are: Financial inclusion, responsible lending and access to finance, long term savings, financial capability, consumer protection, regulation and financial crime prevention Challenges: 1. Retention of customers is going to be a major challenge. According to research by Reichheld and Sasser in the Harvard Business Review, 5 % increase in customer retention can increase profitability by 35% in banking business, 50% in Insurance and brokerage, and 125% in consumer credit card market. Thus, bank need to emphasis retaining customers and increasing market share. 2. Rising indebtedness could turn out to be a cause concern in the future India’s position, of course is not comparable to that of the developed world where household debt as a proportion of disposable income is much higher. Such a scenario creates high uncertainty. 3. Information Technology poses both opportunities & challenges. Even with ATM machines and internet banking, many consumers still prefer the personal touch of their neighborhood branch bank. Technology has made it possible to deliver service throughout the branch bank network, providing instant updates to checking accounts and rapid movement of money for stock transfers. However, this dependency on the network has brought IT department’s additional responsibilities and challenges in managing, maintaining and optimizing the performance of retail banking networks. Illustratively, ensuring that all bank products and services available, at all times, and across the entire organization is essential fir today’s retails banks to generate revenues and remain competitive. Besides there are network management Challenges, whereby keeping these complex, distrusted networks and application operating properly in support of business objectives becomes essential.
  • 9.
    9 Specific challenges includeensuring that account transaction application run efficiently between the branch offices and data centers. Conclusion: Banks now need to use retail as a growth trigger. This requires product development and differentiation, innovation, and business process re- engineering, micro- planning, marketing prudent pricing, customization, technological up gradation, home/electronic/mobile banking, and cost reduction and cross selling. While retail banking offers phenomenal opportunities for growth, the challenges are equally daunting. How far the retail banking is able to lead growth of the banking industry in future would depend upon the capacity building of the banks to meet the challenges and make use of the opportunities profitably. However, the kind of technology used and the efficiency of operations would provide the much needed competitive edge for success in retail banking business. Furthermore, in all these, customers’ interest is of paramount importance. For studying the application of Retail Banking fundas practically I have visited to HDFC Bank for collecting all the pin points of retail business in banking sector.
  • 10.
    10 Company Profile Founder OfHDFC BANK LTD Hasmukhbhai Parekh was the Founder and Chairman-Emeritus, who left this earthly abode on November 18, 1994. Mr. Parekh started his financial career at Harkisandass Lukhmidass – a leading stock broking firm. At the ripe age of 60, Hasmukhbhai started his second dynamic life. His vision for mortgage finance for housing gave birth to the Housing Development Finance Corporation – it was a trend-setter for housing finance in the whole Asian continent. He was a true development banker. His building up HDFC without any government assistance is itself a brilliant chapter in financial history. His wisdom and warmth drew people from all walks of life to him, for advice, guidance and inspiration. A soft spoken man of few words, Mr. Parekh nevertheless held strong and definite views with a quiet conviction. He was always concerned with building bridges, improving and encouraging communication between people. Background HDFC was incorporated in 1977 with the primary objective of meeting a social need – that of promoting home ownership by providing long-term finance to households for their housing needs. HDFC was promoted with an initial share capital of Rs. 100 million. Business Objectives The primary objective of HDFC is to enhance residential housing stock in the country through the provision of housing finance in a systematic and professional manner, and to promote home ownership. Another objective is to increase the flow of resources to the housing sector by integrating the housing finance sector with the overall domestic financial markets... Organizational Goals HDFC’s main goals are to: a) Develop close relationships with individual households, b) Maintain its position as the premier housing finance institution in the country,
  • 11.
    11 c) Transform ideasinto viable and creative solutions, d) Provide consistently high returns to shareholders, and e) To grow through diversification by leveraging off the existing client base. Board of Directors HDFC is a professionally managed organization with a board of directors consisting of eminent persons who represent various fields including finance, taxation, construction and urban policy & development. The board primarily focuses on strategy formulation, policy and control, designed to deliver increasing value to shareholders. Board of Directors Mr. Deepak S Parekh - Chairman Mr. Keshub Mahindra - Vice Chairman Mr. Keki M Mistry - Managing Director Ms. Renu S. Karnad - Executive Director Mr. Shirish B Patel Mr. B S Mehta Mr. D M Sukthankar Mr. D N Ghosh Dr. S A Dave Mr. S Venkitaramanan Dr. Ram S Tarneja Mr. N M Munjee Dr. Vijay S. Kelkar Mr. D M Satwalekar HDFC has a staff strength of 1388 (as on 31st March, 2007), which includes professionals from the fields of finance, law, accountancy, engineering and marketing. Future Over the years, HDFC has developed a vast client base of borrowers, depositors, shareholders and agents, and it hopes to capitalise on this loyal and satisfied client base for future growth. Internal systems have been developed to be robust and agile, to take into account changes in the volatile external environment. HDFC has developed a network of institutions through partnerships with some of the best institutions in the world, for providing specialised financial services. Each institution is being fine-tuned for a specific market, while offering the entire HDFC customer base the highest standards of quality in product design, facilities and service. Head Office Head Office: Ramon House, 169, Backbay Reclamation,
  • 12.
    12 H T ParekhMarg, Churchgate MUMBAI - 400 020. Brief History 1994 -The Bank was incorporated on 30th August. A new private sector Bank promoted by housing Development Corporation Ltd. (HDFC), a premier housing finance company. The bank is the first of its kind to receive an in-principle approval from the RBI for establishment of a bank in the private sector. Certificate of Commencement of Business was received on 10th October 1994 from RBI. - The Bank transacts both traditional commercial banking as well as investment banking. HDFC, the promoter of the bank has entered into an agreement with National Westminister Bank Pc. and its subsidiaries (NatWest Group) for subscribing 20% of the banks issued capital and providing technical assistance in relation to the banks proposed banking business. 1995 - 70 No. of equity shares issued to subscribers to the Memorandum & Articles of Association on 30th August 1994. On the same date 500, 00,000 equity shares were allotted to HDFC promoters. 509, 20,000 shares were allotted to HDFC Employees Welfare Trust and HDFC Bank Employees Welfare Trust on 22nd December, 1994. - On 16.1.1995, 90, 79,930 No. of equity shares were allotted to Jarrington Pte. Ltd. Another 400, 00,000 equity shares were allotted on private placement basis to Natwest Group on 9.5.1995. 500, 00,000 shares were allotted to the public on 9.5.95 (all were taken up). - The Bank opened its first branch in Ramon House at Churchgate, Mumbai on January 16th. 1996 - HDFC Bank has entered the banking consortia of over 50 corporate, including some leading multinational companies, flagship companies of local business houses and strong public sector companies. - The Certificates of Deposits were awarded a PP1+ rating which is the highest rating for short term instruments indicating superior capacity for repayment. 1997 - The bank is one of the largest mobilisers of retail deposits through its network of 20 branches. Its credit deposits ratio was 53.8%.
  • 13.
    13 - The bankhas set up an ultra-modern hub at Powai in Mumbai where the bank's central computer is housed. This hub housed in 35,000 square feet of space, houses data of all the branches and facilitates the introduction of new products and services. - HDFC Bank proposed to launch tale-banking for the first time in June in Mumbai at its Chandiveli branch. - HDFC Bank has drawn up plans to become a niche player in corporate banking by sticking to top-rung corporate. - HDFC Bank has become the first private sector bank to conclude a structured interest rate option deal. - HDFC has introduced a new loan product for the payment of betterment fees announced by the Bangalore Mahanagar Palike. - HDFC Bank is all set to launch its debit card by April 1998. 1998 - HDFC Bank has tied up with the Ahmedabad Stock Exchange (ASE) to act as its clearing bank. - HDFC Bank has become the first bank in India to link up its automated teller machine (ATM) network with all the three major payment systems world-wide. - HDFC Bank will be the first bank in the Asia-Pacific region to connect the American Express (Amex) payment system. 2000 - HDFC Bank launched `eInstant Car Loans' a new scheme for offering customers a range of net-enabled loan products. - HDFC Bank has been identified as the best domestic commercial bank for the second consecutive year by FinanceAsia.com, which provides a network for financial decision makers. - CricketNext.com, a sports e-commerce site has tied up with HDFC Bank to provide an on-line payment gateways and marketing opportunities for a wide range of cricket sports gear on its on-line shop BatNext. - HDFC Bank and Cosmos Bank launched a co-branded ATM card. 2001 - The Bank has opened its first branch in Aurangabad. - HDFC Standard Life Insurance has entered into a memorandum of understanding with the Chennai-based Indian Bank.
  • 14.
    14 - The Bankhas launched the international Maestro debit card in association with Master Card. - HDFC Bank will launch its credit card in June through link-ups with MasterCard and Visa. - HDFC Bank entered into a strategic tie-up with Tally Solutions Pvt. Ltd. to offer online real time accounting services to small and medium enterprises. - HDFC Bank files with US regulators to list more than 11 million American Depositary Shares on the New York Stock Exchange. 2002 - HDFC launched 'One View' service to customers - HDFC Bank launched its 9th branch in Karnataka. - HDFC Bank unveils Silver card in Hyderabad. - HDFC Bank opens first overseas representative office. - HDFC Bank unveils gold card - Mediclaim facilities to HDFC Bank gold cardholders. 2003 - HDFC enters into agreement with HDFC Bank to source housing loans. - HDFC Bank, IRCTC in tie up for online railway booking. - HDFC Bank introduces 'HDFC Bank Health plus Credit Card'. - Escotel ties up with HDFC Bank for Global Debit Card. - HDFC Bank launches India's first mobile payment solution. -Mumbai - HDFC Bank in collaboration with Tally Solutions is planning to launch electronic data interchange (EDI) system for small and medium enterprises (SMEs). -Warburg Pincus sells 2% stake in HDFC for Rs 235 cr - HDFC Bank began selling home loans of its promoter Housing Development Finance Corporation (HDFC). 2004 -NMCE inks pact with HDFC Bank for warehouse receipts
  • 15.
    15 -HDFC Bank repurchasesHDFC loans worth Rs 208 cr -Launches Quickremit, a unique online service that enables NRIs in the US to send money to their relatives in India from the comfort of their homes. -Andhra Bank has entered into an alliance with HDFC Bank for sharing its network of automated teller machines (ATMs). On March 29, 2004 -HDFC Bank managing director Aditya Puri has been awarded the management man of the year by the Bombay Management Association (BMA) 2005 -HDFC Bank inaugurates first ATM in Hotel - HDFC Bank ties up with the International Bank of Qatar (IBQ) to launch banking services in Qatar. -HDFC Bank along with MasterCard International launched credit card targeted at small and medium-sized enterprises -HDFC Bank has tied up with US-based WL Ross and company LLC for investing in corporate restructuring Award Won 2007 The Asian Banker Excellence in Retail Financial Services Awards Best Retail Bank in India Asian Banker Managing Director Aditya Puri wins the Leadership Achievement Award for India 2006 Business Today Best Bank in India. Forbes Magazine One of Asia Pacific's Best 50 companies. Businessworld Best listed Bank of India. The Asset Magazine's Triple A Country Awards Best Domestic Bank. Asiamoney Awards Best Local Cash Management Bank in Large and Medium segments.
  • 16.
    16 Euromoney Awards "BestBank" in India. 2005 Asiamoney Awards Best Domestic Commercial Bank Asiamoney Awards Best Cash Management Bank - India. The Asian Banker Excellence Retail Banking Risk Management Award in India. Hong Kong-based Finance Asia magazine Best Bank India Economic Times Awards "Company of the Year" Award for Corporate Excellence. The Asset Triple A Country Awards Best Domestic Bank in India Region - 2005 The Business Today-KPMG Survey Best Local Cash Management Bank in India US$11- 100m - 2005 The Business Today-KPMG Survey "Best Bank in India" for the third consecutive year in 2005. Economic Times - Avaya Global Connect Customer Responsiveness Awards "Most Customer Responsive Company - Banking and Financial Services - 2005 Capital Structure The authorized capital of HDFC Bank is Rs.450 crore (Rs.4.5 billion). The paid-up capital is Rs.311.9 crore (Rs.3.1 billion). The HDFC Group holds 22.1% of the bank's equity and about 19.4% of the equity is held by the ADS Depository (in respect of the bank's American Depository Shares (ADS) Issue). Roughly 31.3% of the equity is held by Foreign Institutional Investors (FIIs) and the bank has about 190,000 shareholders. The shares are listed on the Stock Exchange, Mumbai and the National Stock Exchange. The bank's American Depository Shares are listed on the New York Stock Exchange (NYSE) under the symbol "HDB". Distribution Network HDFC Bank is headquartered in Mumbai. The Bank at present has an enviable network of over 684 branches spread over 316 cities across India. All branches are linked on an online real-time basis. Customers in over 120 locations are also serviced
  • 17.
    17 through Telephone Banking.The Bank's expansion plans take into account the need to have a presence in all major industrial and commercial centers where its corporate customers are located as well as the need to build a strong retail customer base for both deposits and loan products. Being a clearing/settlement bank to various leading stock exchanges, the Bank has branches in the centers where the NSE/BSE has a strong and active member base. The Bank also has a network of about over 1,740 networked ATMs across these cities. Moreover, HDFC Bank's ATM network can be accessed by all domestic and international Visa/MasterCard, Visa Electron/Maestro, Plus/Cirrus and American Express Credit/Charge cardholders. Products offered by HDFC Bank Saving Account Salary Accounts → Regular saving Account Payroll → Savings Plus Account Classic → Savings Max Account Regular → Savings Max Account Premium → Savings Max Account Defeance salary a/c Other Important Accounts → Kid’s Advantage Accounts → Pension saving bank Account → Family Saving Account Current Accounts → Plus Current Accounts → Trade Current Account → Premium Current Account → Regular Current Account → Reimbursement Current Account → RFC – Domestic Account Fixed Deposits → Regular Fixed Deposit → Super Saver Accounts → Sweep In Accounts Loan → Personal Loans → Home Loans → Two Wheeler Loans → New Car Loans → Used Car Loans Demat Accounts Safe Deposit Lockers Credit Cards → Silver Credit Card → Gold Credit Card → Woman’s Gold Credit Card → Platinum Plus Credit Card → Corporate Credit Card → Titanium Credit card → Value Plus Credit Card
  • 18.
    18 → Overdraft AgainstCar → Express Loans → Gold Loan → Education Loan → Loan Against Securities → Loan Against Property → Loan Against Rental Receivables → Commercial Vehicle Finance → Vehicle Working Capital Finance → Construction Equipment Finance → Health Plus Credit Card → HDFC Bank Idea Silver Card → HDFC Bank Idea Gold Card Debit Cards → Easy Shop International Debit Card → Easy Shop Gold Debit Card → Easy Shop International Business Debit Card → Easy Shop Woman’s Advantage Debit Card Mutual Fund Insurance General & Health Insurance Bonds Financial Planning Knowledge Centre Equities & Derivatives Mudra Gold Bar Trade Finance Traveler’s Cheque Foreign Currency Cash Foreign Currency Draft Foreign Currency Remittance Access Your Bank → Net Banking → One View → Insta Alert → Mobile Banking Prepaid Cards → Forex Plus Card → Gift Plus Card Payment Services → Netsafe → Prepaid Refill → Bill Pay → Insta Pay → Direct Pay → Visa Money Transfer → E-monies electronic Fund Transfer → Excise & Service Tax Payment → Online Payment Of Direct Tax
  • 19.
    19 → ATM → PhoneBanking → Branch Network Objective of the study Wherever we go, whichever seminar we attend, whichever speaker we hear, we are told that Retail is the next big thing. One sector that has been a living proof of this theory is banking. The surge started a few years back and has really taken off in the last three to five years. Thus, it was forced me to have a detail study of the Retail Banking along with its various pin points. Primary Objective; 1. To understand the concept of Retail Banking 2. To understand the reason for the growth of retail banking 3. To analyze the challenges & opportunities of it 4. To study the various products being offered in retail banking portfolio 5. To analyzing the key to competitive advantage in Retail Banking 6. And to assess the differentiating feature of the Particular Bank Secondary Objective; 1. To understand the real promoters of retail banking 2. To analyze the significance of retail banking on overall customer groups 3. To understand the working structure of retail banking 4. To analyze the effect of retail on the profitability of the banking sector itself as well as on the normal customer behavior 5. Consumer response to retail banking 6. The management quality of retail banking 7. Earning Quality 8. Liquidity Quality
  • 20.
    20 Methodology Of theproject: Method : - Observational Method Method of Primary data collection : - 1. By carrying out actual project work in a bank branch for 2 months 2. Questioner (The questioner format is different for different designation for a branch) 3. Personal interview Method of secondary data collection : - 1. Internet 2. Library Research Observational design :- → Conditions under which observations are to be made Structured or well thought out instruments for data collection by personal project work/observation, personal interview and by questionnaire. Process Phase 1 Analysis of the exact Retail bank environment This is done by personal visit & by undertaking the project work on retail banking for HDFC BANK LTD, Prbhadevi Branch, Mumbai Phase 2 Interviewing & Observing the work carried out by all real branch players from the top level to bottom level This is done by core observation & creating a questionnaire. Phase 3 Analysis of data obtained This is done by analyzing the data obtained from actual project work using various techniques.
  • 21.
    21 Data Analysis:- I.The RealPromoters of particular Retail Bank: The Current Staff of HDFC Bank with whom I got an opportunity to work with; which we can see are responsible for carry on day to day banking activities. Sr No. Designation Position Held By 1 Cluster Head Mr Sarang Dani 2 Branch Manager Mrs Sonia Manglore 3 Teller Autheniticator Mr Imran Hawaldar 4 Teller Counter I Mr Rayees Satopay 5 Teller Counter II Mr Santosh Chavan 6 Relationship Manager I Mr Rupak Mahapatra 7 Relationship Manager II Mrs Bijal Seth 8 Personal Banker Authenticator Mrs Binal Purav 9 Personal Banker I Mr Parin Marfatia 10 Personal Banker II Mrs Khushbu Mehta 11 Personal Banker III Mr Abhijeet Bujhbal-Rao 12 Welcome Desk Miss Pallavi Handawale Nature & Significance of the various positions 1. Welcome Desk: →Nature: Welcome desk is nothing but the Reception Counter where the customer is satisfied for the various Enquiries, queries, doubts, complaints It is the place where customer is entertained at very first stage. →Activities to be carried on: Enquiries, Cheque Book Request, Debit Card, welcome Kit, Delivery of Net Banking Pin & Tin’s, Stop Payment Request, TDS Certificate, A/C Closure,
  • 22.
    22 Retained Cards, StatementRequest, Addition and change in personal information, Sign attestation Certificate, Requisition of Direct Banking Channel, Complaints. →Significance: Welcome desk is the more attractive name of the reception Counter.Earlier Bank’s never used to have a reception counters all the queries can be handled by the teller counter of the bank. The customer used to ask their queries during the transaction processing; this hurdles the concentration of the employees & the chances of mistake was on the higher rate, also it was time consuming which will result in irritating activity to the customers. To overcome this barrier & to become more attentive to the customers the Welcome desk concept is being introduced. →Result: Customer queries, doubts, complaints can be satisfied with minimum time consumption. Also help to reduce the irritation of the customers from the banking queries. →Customer response Customer is well satisfied& happy because their work is done within minimum time consumption. The service offered is also of best quality. 2. Personal Banker: →Nature: Bank employee who manages a customer's accounts much as a broker manages a client's securities portfolio. He is the Personal attainder provided to the customer whose Average Quarterly Balance (AQB) is more than Rs. 1 Lack. PB’s have to give the introduction call, maintain the Customer Relationship Analyzer (CRA) & Monthly Activity Review Sheet (MARS) for the each & every meeting of the customer with the progress details. →Activities to be carried on: Each personal banker services specific customers, opens new accounts, takes loan applications, answers questions about other banking services, and in general acts as a personal financial advisor. (A/c opening Queries, FD Booking, Pin Mailer Delivery, Customer Service, NRI service, Mutual Fund, Insurance, stop cheque payment request) →Significance: The Personal banker has to handle the Managed Classic Portfolio. The Personal banker introduces them with the various investment opportunities & products to earn high rate of interest. It is the job to guiding them to in wealth management of theirs. PB’s are also forced by the bank to increase the business they have to achieve a target laid down by the bank for opening various accounting. →Result: The Managed Classic portfolio is separated from the huge quantum of the overall accounting data. The Job of the PB’s is to manage the account of nearly 100 to 150 customers who are bifurcated from other account data. It will be possible for the PB’s to attain them promptly & providing them the
  • 23.
    23 relevant information abouttheir account status & other investment opportunities. →Customer Response: Customers are will satisfied as they get the information of various new facilities, a/c’s introduced by the bank & also the rate of interest for different accounts (Fixed Deposit, SA) this will help to manage their wealth profitably. 3. Personal Banker Authenticator: →Nature Personal Banker Authenticator scrutinize the various accounting form filled along with the documents requirement & presently attested by the PB’s on behalf of the customers. → Activities to be carried on: The Personal Banker Authenticator has to do critical scrutiny of the various forms filled by the PB’s as well as other sales persons. →Significance: The Personal Banker Authenticator authenticates the various banking forms filled by the bank employees so that it should not come back from the back office. It tries to avoid the future repetitive work in case if the forms filled are not accepted. → Result: The time as an important resource can be saved. The forms which are perfect from all the aspects can be sent to back office. It will be convenient & useful for the back office in case of analyzing the credit standing of particular person. 4. Teller Counter: → Nature: A bank employee is a person who receives and pays out money. Teller counter person accepts deposits, cashes checks, and performs other banking services for the public. In most financial institutions, tellers work from behind a counter or enclosure. Teller counter activity is same as per any other bank. 5. Teller Counter Authenticator: → Nature Bank teller whose duties include supervising other tellers, controlling cash in tellers' drawers, preparing daily cash report for the general ledger, and helping other tellers find a difference if end-of-day debits and credits are out of balance. Actual duties vary by financial institution. Teller counter Authenticators signature is important in case of any deposits or withdrawals above Rs.50000/-
  • 24.
    24 Teller Counter Authenticatoris the additional featured activity in the Retail Banking sector. → Activities to be carried on: Same as teller counter. → Result: Teller counter Authenticators authentication is required in specific case it will help in maintaining perfect report of all the daily transactions (Deposits, Withdrawals, and Transfers) which will be helpful at the time of Bank Audit also. 6. Branch Manager: → Nature: Bank Branch Managers are responsible for overseeing all aspects of banking at their branch. → Activities to be carried on: Customer service related considerations, ensuring accounting procedures are followed, and confirming that cash reserves are sufficient for daily transactions. Branch Managers regularly prepare financial reports of operations, oversee the flow of cash, monitor the extension of credit, assess transaction risk, raise capital, analyze investments, contribute to marketing and promotional plans, and manage banking personnel. → Significance: Branch manager is responsible for the whole working of particular branch therefore he needs experience as well as study of all the matters in depth. II.Teller counters observation: For HDFC bank Prabhadevi Branch only; → Opening Balance: Opening Balance is the cash bought in at the opening of the day. The amount depends on the yesterdays closing balance which is carry forwarded as opening balance for today. Generally, the branch uses to keep 15 Laks cash as opening balance & loose cash separately which includes coin which is off nearly 10 Thousand. The foreign currencies are also kept in case of any specific requirements. → Deposit Transaction A deposit transaction is a transaction involving a transfer of funds to another party for safekeeping. It is the money an investor transfers into a bank's savings or checking accounts. It is the Cash, cheques, or drafts placed with a financial institution for credit to a customer's account. Banks broadly differentiate between demand deposits (checking accounts on which the customer may draw at any
  • 25.
    25 time) and timedeposits, which usually pay interest and have a specified maturity or require 30 days' notice before withdrawal. → Withdrawal Transaction Taking funds out of a deposit account by writing a cheque, draft or withdrawal slip in the case of a time deposit or savings deposit. Certain time deposits and certificates of deposit require a notice of withdrawal before funds are withdrawn in cash or transferred to another account. These may also be subject to an early withdrawal penalty or forfeiture of interest → Transfer Transaction Transfer Transaction includes; 1. Moving funds from one account to another, as from checking to savings. 2. Moving stocks, bonds, or other securities from one owner to another, and recording the change of ownership on registration papers. 3. Electronic payment from one bank to another through the automated clearing house system. 4. Clause in a letter of credit allowing the beneficiary to make the proceeds of the credit available to a third party (secondary beneficiary). The secondary beneficiary is obligated to present the draft to the advising or paying bank to receive payment. → Cheque Clearing: Movement of checks from banks where they are deposited back to those on which they were written, and funds movement in the opposite direction. The Federal Reserve operates a nationwide check clearing system, including numerous Regional Check Processing Centers. Many cheques are cleared by private sector arrangements either by Direct Presentment to the pay or bank or, if the check is drawn on a local bank through a clearinghouse association. → Cheque Digit: A numeric digit used to ensure that account numbers are entered accurately into the computer. Using a formula, a digit is calculated from each new account number, which is then made part of that number, either at the end, the beginning or somewhere in the middle of the number. When an account number with the check digit is entered, the data entry program recalculates the check digit and compares it to the check digit entered. If the digits are not equal, the account number is considered invalid. → Travelers Cheque: An internationally redeemable draft purchased in various denominations from a bank or traveler's aid company and payable only upon the purchaser's endorsement against the original signature on the draft. → Stop Payment: Stop payment is a request made when a bank account holder instructs his or her financial institution not to honor payment. Stop payments are issued after a check has been delivered, but before the receiving party has cashed it.
  • 26.
    26 → Foreign CurrencyCash: Foreign Currency Cash is a convenient way of meeting personal expenses along your journey, paying for taxis / internal travel, food expenses etc. → Foreign Currency Demand Draft: FCY DD facility is to make payments for various purposes like: Payment of University fees abroad Making a gift remittance to a friend or relative Payment of application fees for various exams like TOEFL, GMAT etc. Payment for medical treatment abroad And all other permitted purposes as per the RBI guidelines. → Fixed Deposit Amount Parking: The amount from the customer’s savings account or cash deposited for making fixed deposits is parked at particular a/c no. which can be used for giving loans. → Closing Balance: At the end of the working day the report is prepared for the total transaction of deposit, withdrawal, transfer or any other payments. The total balance of cash is calculated & cross checked with BJR (Branch Journal Report). The transaction documents (cheque, slips, challans and vouchers) are filled together which can be required at the time of banking audit. The BJR should match the with the transaction documents the Teller Counter Authenticator is responsible for making the BJR and crosschecking of it with the related documents(i.e. cheque no., credit or debit given to proper account, amounts are putted rightly or not). He has to clear all the mistakes before the approval of the Branch Manager as once the report is approved by the BM it cannot be changed. III.Significance of the Account Number: → Nature: Whichever account the customer opens with HDFC bank Ltd. Each no. has contains 12 Digit but different identity. → Description: Suppose the No. is 012 100 002699 Branch Code 012: Represent the Prabhadevi Branch code likewise every branch have their own code. The A/c no. should start with branch code so that it will be very easy to recognize that with which branch the customer is having their A/C Product Code 100: Represents the Type of Accounts the customer has opened with the bank. There are different Product codes available for different product (Account). Following are some of the examples; 100 : Saving Account 120 : Saving Account Salary Classic 104 : Saving Account Corporate Type 3 105 : Saving Account Corporate salary Zero Balance 114 : Saving Account Premium Salary Corporate 138 : Saving bank Account Govt. Pensioner 193 : Saving Account AQB 25 K
  • 27.
    27 160 : SavingAccount AQB 10K 146 : Kid’s Advantage Account 811 : Health Care Finance 247 : Current Account Reimbursement 172 : No Frills saving Account 256 : HDFC Bank Trade 202 : Current Account Premium 200 : Current Account 285 : Loan Against used Cars Thus the product code could be useful for recognizing the product that customer is presently having. Customers Personal No.759231: Customer Personal No. is the separate no. given to each and every customer who is only having the access on that no. IV.Grouping Assignment: →Head: Family saving group Nature: To Group together all the family members accounts under one customer ID head →Who can apply for the grouping? Existing customers: having 1 or more accounts (saving/Salary/NRI/Salary Reimbursement/ Kid’s Account) with HDFC Bank with same or different branches. New Customers: The main customer & other family members intend to have 1 or more accounts with HDFC bank. (Other family members includes: Spouse, father, mother, son, daughter, brother, sister, grandparents & grand children) →Eligibility: Up to 4 Saving Accounts of individuals can be clubbed under a single family saving group →Activities to be carried on: Step 1: The customer who’s AQB is more than Rs.1 laks is headed as a parent account holder & all other family members who so ever having their any account with any branch of HDFC bank are needed to group together. Step 2: Name of the customer, customer ID, the Account No., and the relation of the customer with the group head is needed to find out by calling the customers. Step 3: After collecting all the details of the customers who is going to be grouped the PB’s have to search that whether they are already grouped or not, this can be searched out from the data available on Finware. Step 4: The next most important thing is to confirm that for whose portfolio the head customer belongs (Classic, Preferred, and Imperia) accordingly we have to take
  • 28.
    28 the approval fromtheir portfolio head if they approved then only grouping can be carried on. Step 5: The form of grouping is then filled including PB Code Branch code Group ID Name of primary ID in Relationship Name of the customer, customer Id and relation to Group ID of the customers who needed to group has to mention. The status of the grouping customer whether it is a; o Is this a new group? o Is this an addition to an existing group? o Is this regrouping of an existing group? o Is this a change in PB CODES? o If yes, is current PB approval attached? o Is this an upgrade from family a/c to PB portfolio? o If yes, is family a/c exit form attached? o Does this group meet eligibility criteria? o If no, is RBM approval attached? Is there > 10 ids being grouped? If yes, is RBM approval attached? Signature of PB with PB name Signature of BM with BM name Date The completely filled grouping form then send to the back office for confirming the approval. →Features & Benefits to the customers: 5 free transaction on SBI ATM’s per month per group Free international debit card for account holders, for life Gold debit card at RS. 250/- for all a/c holders 2 free demand drafts on HDFC Bank location, per account per month (upto limit of Rs. 25000/- per day) Sweep-in-facility to a nominated Saving account from other accounts in the group Free national electronic fund transfer facility, Net Banking, Phone Banking & Mobile banking. 25% off on annual local rentals Folio maintenance charges on Demat Account waived for first year to all the account holders Preferential pricing on Credit cards All features available till the account holders are a part of the family saving group →AQB Requirement Group Average Quarterly Balance of Rs.25000/- No fixed deposit Cushion available.
  • 29.
    29 →AQB Non Maintenancecharges For AQB between: Rs. 10000/- to Rs. 25000/- :Rs. 1000/- per quarter For AQB less than Rs.10000/-:Rs. 1500/- per quarter →Benefit For the Bank The banker’s data can be depleted. As all the family member’s accounts are grouped under one common head data can be resorted & the customer to group ratio can be raised V.Loan Activity: →Nature: In HDFC Bank I had also got on opportunity to learn the loan processing activity. The bank has explained me about the complete loan process for a particular loan product that is ‘Express Loan Centre’. The detail loan processing can be as follows; →Product Features Sr Norms Features 1 Eligible Segment Salaried & self employed INDIVIDUALS only 2 Loan Amount Minimum - 10000/- Maximum - 75000 3 Tenure Minimum – 12 months Maximum – 36 months 4 System & Process Approval &disbursals at ‘Express Loan Centres’ 5 Area of operations Within local city limits & local bank clearing zones. →Eligibility Criteria: Sr Norms Category Criteria 1 Age Salaried Self Employed 21-60 years or retirement age whichever is lower at the time of loan maturity. 24-60 years (i.e. 60 yrs on loan maturity) 2 Income Salaried Self Employed Rs 4000/- net P.M. Rs. 50000/- N.P. (p.a.) N.P.=PAT + 1/3rd Depreciation 3 Stability in city Salaried & Self Employed At Least Two Years 4 Stability at current residence Salaried & Self Employed At least 1 Year 5 Stability at work Office/Business Salaried Self Employed At least 2 years total and 1 year in current job At least 2 years in current business 6 Contractibility Salaried & Self Employed Landline at Residence and Office is must. However, P.P no acceptable at any place, subject to direct contractibility at
  • 30.
    30 residence or office. 7Location Salaried & Self Employed Must reside within municipal limits of the city. 8 Age of bank Account Salaried & Self Employed At least 6 months 9 In case of Resi. Cum Office Self Employed Residence ownership proof in applicants or resident family members name. 10 Residence in negative Area Salaried & Self Employed With defined Mitigate 11 High Risk Profile Salaried & Self Employed With defined Mitigate →Documentation: • Address Proof • Identification Proof • 3 Months Bank Statement Income Proof For Salaried any one of the following; • Form 16 • Salary certificate For self employed; • 2 yrs ITRs with computation of income • Balance sheet & P&L Or • 2 yrs Form 16A(TDS Certificates) →Clarification Process: • After qualifying in all eligibility criteria customers Loan application Form can be filled along with the entire necessary document which is sent to the PB Authenticator for the Authentication. • PB Authenticator authenticates the form along with the documents submitted (He checks the document to avoid any fraudulent or duplicated document attached in a case of for getting the loan) • Once the Loan application approved by the PB Authenticator it sends to the back office for approval. • Back office receives the form identify the eligibility & calculate the liability of a person. It then accordingly decides the loan amount that the applicant is eligible for. • The loan amount available for the customer is conveyed to the Loan RM • Loan RM conveys the same message to the applicant • The applicant has to give his consensus on the loan amount & the liability he need to bear • Loan is approved & the amount is passed to applicant.
  • 31.
    31 AT THE BANKBRANCH Customer walks in & interested Not Eligible Eligible +ve - -ve Yes Beyond No Authority Within Authority Yes START Explain Product features Check Eligibility • Fill in the Basic Application Form (can be filled by customers itself) • Inform Customers that he will be contacted by the express loan RM • Login the Lead in LTS Based on the details filled in the LTS • Sales to telecall customer for confirming interest. • Conduct Dedupe & TVR • Customer is asked to walk in to the Express Loan Centre with Original Documents and PDC’s for discussion. • Eligibility Calculation done based on discussion Check Authorit y • Approval loan amount and EMI is communicated to customers • Agreement and S.I letter signed by the customer (or PDCs submitted) • Disbursement cheque handed over to the customers. • Disbursement Status is updated in LTS Put Up for Deviation Approval to the concerned Authority Customer is informed & rejects status updated in LTS Stop Stop
  • 32.
    32 VI. FD Penetration: →Nature: Fixed deposits offer flexibility, security and higher returns in a single bundle of investments. → Regular Fixed Deposits: • Flexibility in opting period of deposits, maturity and payment instruction, principle amount and rollover made • Option of Going for Simple interest/ Compound Interest & thus re-investing the principle to let the customer’s money earn ‘More’ • Higher rate of interest on FD for senior citizens • Sweep-in Facility: Link the FD A/C to the Saving Account & use it to fall back on, in case of emergencies. • Super Saver Facility: Customer can enjoy a higher rate of interest along with the liquidity of a Saving Account by opting for a Super Saver Facility on Saving Account. And also can avail overdraft facility of up to 75% of the value of the FD. • Customer can get the best world : No penalty for premature withdrawals → 5 Year Tax Saving Fix Deposits: • Min. Amount: Rs. 100/- ; Max. Amount : Rs 100000/- (In a Financial Year ) • Tenure: 5Years • Customer can avail dual benefits in terms of attractive interest rates along with tax exemption under section 80C of the Income Tax Act, 1961. → Activity Carried on: • Calling the customers from managed classic portfolio. • Informing them about new FD scheme along with; ∗ Minimum Deposit Amount ∗ Tenure Period ∗ Rate structure according to the Tenure period • If they customers are interested then the next step is to fill the form this can be done by calling the customer in the branch or sending the bank person at their place according to customer’s connivance. • Non interested customers can be followed on for one more time. • The Form filled by the customers is authenticated by PB Authenticator & then send to the back office for approval • Once it is approved by the back office the FD amount is parked. • The customer will get the amount along with the interest when the FD gets matured. → Customers Response: • Customers will get the information of the new FD Scheme along with all details ( Min. investment Amt., Tenure Period along with the interest rate) by sitting at their place • All the further formalities can be done by bank itself i.e. sending the form to the customer, collecting the filled form for approval; etc the impotant time of the customers can be saved.
  • 33.
    33 • Customers neverlose the opportunity of earning higher interest rate because as soon as the new interest rate is introduced bank use to inform it immediately to the customer. • Some customers are not happy with the continuous calling some time they might get irritated. VII. Customer Relationship Analyzer: → Nature: Customer Relationship Analyzer (CRA) is a document which contains all the details information of the Classic Customer Portfolio. → Who maintains it? The PB’s who manages the classic Customer Portfolio are responsible for making the CRA for each & every customer of the portfolio. → Contains of the CRA: o Primary Customer Name, ID, No. of customers in the group o Income Product holding o Is the customer salaried/ self employed/ retired o If salaried; Name of the Company Does the customer get salary credit into his A/c o If Self Employed; Nature of Profession /Business Is the customer is having business A/c with us o List of the members in the customers family o How many Family members have saving A/c with the Bank o How many Family members hold Credit Card of our bank is it active? o How many Family members hold Credit Card of the bank but not of HDFC Bank oDoes the customer have term deposit with us o How many Family members hold the TD with us o Does the customer invests in mutual funds / shares oDoes the customer have; Demat Account HSL Account Mutual Fund Invested through us ISA ( online mutual fund) Insurance Loan Product : with details oCan We arrange to take over loan oHas the customer availed of; Forex GoldBar Gold debit Card Phone banking/Mobile Banking Insta Aleart/ Bill Pay → Reporting To: The PB’s have to report regarding all their activities of CRA to the Branch Manager
  • 34.
    34 → Benefit ofthe CRA for the Bank: The bank can get all the details of the customer investing pattern through the CRA. The information about the customer’s family member’s investment pattern is also available. Accordingly the bank can decide on the agreed action for the particular customer to give the customers more investment opportunity & also to increase the business. → Customers Response: oAs all the earning details of the customer are available with the bank the bank acts as investment manager for the customer which will help the customer in managing their investment in the best manner. o Customer will be quite happy but some time might be irritated with continuous marketing calls. VIII. Monthly Activity Review Sheet (MARs): → Nature: MARS is prepared after the preparation of CRA. Mars covers the activity carried on by the PB’s to pitch the customer. → Who maintains it? The PB’s who manages the classic Customer Portfolio are responsible for making the MARS for each & every customer of the portfolio. → Contains of the MARS: o List of all the product where ‘NO’ is marked in CRA o List all family/business account not with us o Review of transaction History Introduction call report Next meeting arranged with the customer Product features introduced to the customers o Identify product to be targeted in the month o Agreed action for the month o Achievement for the month o Achievement review by BM o Recommendation and actionable on the relationship of the BM → Reporting To: The PB’s have to report regarding all their activities of MARS to the Branch Manager → Benefit of the MARs for the Bank: The bank will decide on the next best action to take the lead of product from the customers. MARs will be also useful in deciding the next best action for the PB’s to pitch the customer, which will ultimately useful for the bank to increase its business. → Customers Response: o As the track record of all the agreed action by the PB’s for the customer is available with the bank the bank can decide on next best action to pitch the customer which will also help the customer in managing their investment in the best manner. o Customer will be quite happy but some time might be irritated with continuous marketing calls.
  • 35.
    35 IX. Individual ProfileInformation: → Nature: The Individual Profile Information is just like as CRA which contains all the detailed information about the Preferred & Imperial customer Portfolio. → Who maintains it? The Relationship Manager for Preferred & Imperia customer Portfolio is responsible for maintaining it. → Contains of the IPI The contains of IPI is some as CRA but in addition to that it focuses on more detailed information the additional point can be; o Gender, Marital Status, Education, Occupation, Residence details o Spouse details o The liking & the disliking of the customers oThe interested areas of the customer o Consumer durable ownership Microwave Home Theatre AC Cellular Phone Computer Washing Machine o Liabilities of the customers o Assets of the customers o Other products from any other Bank oCalling pattern Calls Planned in the next Quarter: depends on potential for more business, complexity of relationship, sensitivity of account Focus Area on next call Strategy suggested →Reporting To: The RM’s have to report regarding all their activities of IPI to the Cluster Head. → Benefit of the IPI for the Bank: The bank can get all the details of the customer investing pattern as well as the life style likings & disliking through the IPI. The information about the customer’s family member’s investment pattern is also available. Accordingly the bank can decide on the agreed action for the particular customer to give the customers more investment opportunity & also to increase the business. As the IPI is made for Preferred & Imperia Customer portfolio the more business is earned from this portfolio, therefore it is needed to be focused with huge details. → Customers Response: o As the track record of all the agreed action by the RM’s for the customer is available with the bank the bank can decide on next best action to pitch the customer which will also help the customer in managing their investment in the best manner. o Customer will be quite happy but some time might be irritated with continuous marketing calls.
  • 36.
    36 X. HDFC BankSaving Account Comparative Chart → Nature: The chart can explain comparatively the features of different Saving A/c Features & Benefits Kid’s Advantage Account Saving Reguler Account Saving Plus Account Saving Max Account Min. AQB (Rs.) 5,000 5,000 10,000 25,000 FD Req. for Nil AQB (Rs.) 10,000 50,000 50,000 100,000 International Debit Card Charges p.a. Free Maestro Debit Card (For the kid) 100 Free (for all applicants) Free (for all applicants) Woman’s Advantage debit card charges p.a. N.A. 150 150 Free (for all applicants) Gold Debit Card Charges p.a. N.A. 500 500 Free for the primary applicant Rs. 250 for the other applicants Free A/C Statement Quarterly Quarterly Quarterly Monthly Free DD/MC (At home Branch) N.A. N.A. Free up to Rs. 25000 per day on HDFC Bank Location Free up to Rs. 50000 per day on HDFC Bank Location Free Transaction in SBI/Andhra Bank ATMs N.A. 3 per month 2 per month Unlimited Free Trans. on other banks ATMs N.A. N.A. 3 Per month Unlimited BillPay charges p.a. (Rs.) 100 100 Free Free InstaAleart Free Free Free Free Ph, Net ,Mobile Banking Free Free Free Free Waiver on Locker Rental N.A. N.A. 25% Disc. For 1 year 50% Disc. For 1 year Education Insurance Free of Rs 1 lac in the event of death by accidental of the parent/guardian N.A. N.A. N.A. Swee-out Facility When the bal. in the a/c reaches Rs. 10,000 the amt. in excess of Rs. 5000 is swept out into an FD for a period of 1 Year & 1 day N.A. N.A. Bal in excess of Rs. 50000 is swept out into an FD with a min value of Rs. 25000 for a period of 1yr & 1 day Third party cash deposit/withdrawal N.A. N.A. N.A. Free up to Rs. 50000 per day AQB non Maintenance Charges 300 750 750 Lower than limit 1000 10000-25000-:1000 Lower than this 1500
  • 37.
    37 → Customer response: oCustomer will be well guided while opening an Saving A/c o They can have all the details before opening an account. o Transparency on the part of the Bankers can be maintained. → Bank Benefit: o Customers can be aware of all the details prior to opening an account so the disputes after opening an account can be easily solved o Transparency in the work can be maintained XI. Convenience Banking Channels: → Bill pay •Nature: No need to stand in long queues & waste time & effort for paying bills through utility Co’s counters. •How to do: Register online on HDFC Bank website or by submitting the registration form for Bill pay at the branch. And pay utility bills through ATM/ Net Banking/ Phone Banking/ Mobile Banking. •Result: Customer can pay at their convince any time, from anywhere. Over 80 utility co’s covered comprising of Electricity, Telephone, Mobile, Gas and Life Insurance co’s across India. →InstaAlert •Nature: Customer can be updated for their A/C’s while on the move. Receive alerts for transactions on their A/C •How to do: Register online on HDFC Bank website or by submitting the registration form for Bill pay at the branch. •Result: SMS alerts on mobile phone or e-mail alerts on e-mail or both. XII. Direct Banking Channels →Phone Banking •Nature: Customers can avail the convenience of operating the Bank Account from the comfort of home, without even visiting the branch. •Result: Customer can carry out multiple transactions with great ease, examples are; Balance enquiry Details of last 5 transactions Cheque status enquiry & request for stop cheque Cheque book & statement request Information on various product offering. →Net Banking •Nature: where ever the A/c of the customer they can get real time information at the click of a button. HDFC bank uses industry standard technologies & infrastructures, for insuring the safety & security of the transactions. •Result: Following are some transaction that customer can carry; View A/c Balance & Statements Transfer Funds between a/c’s Create FD online
  • 38.
    38 Request for aDD Pay Bills Order for a Cheque book, request stop payment on a cheque, etc. →Mobile Banking •Nature: Mobile Banking works through a set of a text messages (SMS) without even making a call. •How to do: All the customer need to do is to type in the specified code for the transaction as a text message and have to send on particular no. •Result: Mobile banking provides a host of features at the customer’s finger- tip through SMS Get the balance details Obtain last 3 transaction details Stop a cheque payment Enquire cheque status Request an A/c statement Get FD details, etc XIII. Other Important Financial Products →Trust and Societies Account • Who Can Apply? All Register trusts. • Feature & Benefits: Free Payable-At-Par cheque book, without any usage charge up to a limit of Rs. 50000/- per day. Free outstation cheque collection at HDFC Bank locations Free DD on HDFC Bank location, up to a limit of Rs. 50000/- per day. Cash transaction (deposits plus withdrawals) up to Rs. 50000/- per day free of charge Discount on Foreign Exchange Transaction Free Funds Transfer Free Quarterly Statement of Accounts Free net Banking & Phone Banking Facility Demat Account with preferred pricing • AQB Requirement: AQB of Rs 10000/- or FD of Rs. 200000/- link to Zero Balance Saving Account. •AQB Non Maintenance Charges: If AQB in the Saving Account >= Rs. 10000/- or FD balance >= Rs. 200000/- : No Charges If the FD balance < Rs.200000/- & the AQB in the Saving Account is between Rs 5000/- & Rs.10000/- : Rs. 500/- per quarter < Rs. 5000/- : Rs.1000/- per quarter
  • 39.
    39 → Institute &School Fee Collection • Who Can Apply? Any Institute with minimum 500 students Average annual fee of Rs. 1000/-per student • Features & Benefits: Allows parents to walk –in to ‘select branches’ of HDFC Bank to deposit the fees Daily report of the fee collection is sent to the school by CMC team through email The Institute/School can avail of Trust Account benefits by opening a Trust Account •AQB Requirement: The Institute account can be Trust Account or a normal Saving Account. The AQB requirement will be as per the product availed. •AQB Non Maintenance Charges: Non-maintenance charges for the required AQB will be as per the product availed. → MUDRA GOLD BARS •Product Features HDFC Bank’s Mudra Pure Gold Bar is 24 karat, 99.99% Pure Gold and comes with the highest standard of purity in Gold. Comes with ‘Assay Certification” indicating the highest quality of Gold at 99.99% -purity as per international standards Temper- proof Certicard packaging.
  • 40.
    40 XIV. Relationship Pricing: →Nature: Relationship pricing explains the different pricing rates available for the customers as soon as he opens an Account with HDFC Bank. It compares the current customer rate policy of the bank with Open Market Rate 7 also with the rates scheme for Classic as well as Preferred portfolio. → Relationship Pricing Sr No. Product Open Mkt Rate Customer Rate PB Portfolio Preferred Portfolio 1 Liabilities Product AQB Product AQB AQB Waived AQB Waived Saving Accounts (All) Product AQB Product AQB AQB Waived AQB Waived Current Accounts (All) 2 Personal loans Salaried Segment 15% + 1% 14.50%+1% 13.50%+0.5% 12%+0% Cat A/B Co’s 18% + 2% 17.50%+2% 16%+1% 14.5%+0% Cat C/D Co’s & other Govt. Org. Self Employed- Professional segment Doctors 14%+1% 13.50%+1% 12%+0.5% 11%+0% CA/ MBA/ Engineer/ Architect, etc 16%+2% 15.50%+2% 14%+1% 13%+0% Self Employed Businessman A) Busi. Loans (income as per ITR. Rs. 100K) With previous loan repayment history (clean, from approved banks) 18%+2% 17.5%+2% 15.5%+1% 14.5%+0% Without repayment history (first loan) 24%+2% 23.5%+2% 20.50%+1% 19.5%+0% B) Small Busi. Loans (Income bet. Rs 60 K – 100 K) 32%+2% 31.5%+2% 28.50%+1% 27.5%+0% 3 LAS LAS – Shares & MF Units & LIC Policies 0 -5 Lacs 10.00% 9.75% 9.50% 9.25% > 5 Lacs – 10Lacs 9.75% 9.50% 9.25% 9.00% >10 lacs – 20 Lacs 9.50% 9.25% 9.00% 8.75% LAS- RBI Relief bond/ LIC single premium policies 0-10 lacs 9.25% 9.00% 8.75% 8.50% >10lacs-50lacs 9.00% 8.75% 8.50% 8.25% >50lacs 8.75% 8.50% 8.25% 8.00% LAS- NSC/KVP/other bond (physical) 0-10lacs 10.00% 9.75% 9.5% 9.25% >10lacs-50lacs 9.5% 9.25% 9.00% 8.75% >50 lacs 8.75% 8.5% 8.25% 8.00%
  • 41.
    41 4 Two wheelerloans All customers 19%+2% 16%+Rs250 16%+Rs250 16%+Rs250 5 Home loans 1.floating rate of interest -For loan < Rs 10 lacs 8.50% 8.00% 7.75% 7.75% -For loan >=Rs 10 lacs <Rs20 lacs 8.25% 8.00% 7.75% 7.75% For loan >=Rs20 lacs 8.25% 8.00% 7.50% 7.50% 2.Fixed rate of interest with Money Market Clause (MMC) -For loans<Rs10lacs 9.00% 8.50% 8.25% 8.25% -For loan>=Rs 10 lacs 8.50% 8.25% 8.25% 8.25% 6 Auto Loans New Cars- up to 48 months tenor 9%+Rs400 7.5%+Rs400 7.5%+Rs400 7.5% New cars- greater than 48 months tenure 9.25%+Rs400 7.75%+Rs400 7.75%+Rs400 7.75% Used car loan 16%+Rs400 13%+Rs400 13%+Rs400 13% 7 Credit card Silver Credit Card Rs 700 Rs 500 Free Free Gold Credit Card Rs 2000 Rs 1500 Free Free 8 HSL E-broking A/c (a/c opening charges) Rs 799 Rs 699 Rs 649*** Rs 300**** *** If Volume transacted is 2.5lacs within 3 months of a/c opening, AOC will be credited to broking A/C ****If volume transacted is 1 lac within 3 months of account opening, AOC will be credited to broking A/C → Customer response: o Every customer of HDFC Bank is entitled to pricing benefits that rewards him for banking with HDFC Bank. o As the relationship grow, customers benefit through relationship pricing is also grows. o As more the customer invests more will be benefit given to the customers by reducing the charges. → Benefit for the Bank: o As more customers invest the business of the bank can be increased & the banking charges can be shared by many no. of customers. o Customers will be satisfied which will helpful in building the reputation of the Bank in the Competitive Market. o Pricing sheet can be used as a ‘ready reckoner’ to make sales pitch.
  • 42.
    42 Findings: Introduction: Retail banking asapplicable modern times may be defined as providing credits to individuals for non entrepreneurial activities. This is because usually retail loans are used towards consumptions and the loans has to be repaid by the borrower out of his own resources and not from the income stream generated by deployment of the loan. The growth and retail banking in terms of volumes and types of products has been quite pronounced in the recent years. Some of the basic reasons attributed for this spurt are; → India’s economic prosperity → Consequent increase →Consequent increase in purchasing power → Changing consumer demographic with one of the highest section of the population below the age of 35 years → Technological innovation such as ATMs, Credit cards etc. → Decline in treasury income causing retail banking to be the focus of profit maximization and decline in interest in recent years. → There has also been an expansion in the nature and product offered under retail banking Main Content: There has been a revolution in the range of products and the way these are serviced in the retail banking sector than the traditional bankers. For example previously one had to physically visits a bank branch in ordered to open an account where as today the bank often ‘visits’ a customer who shows or may show and inclination to open an account with it. Modern trends in retail banking Capturing the trend and progress of retail banking would require dividing retail banking by products, services and technology. Even this classification would be quite simplistic, as the broad category mentioned, could get further subdivided. For instance speaking about the services rendered to a customer of retail banking, Customer Relationship Management (CRM) would be one of the areas of study it includes but may not be limited to exception best banking wealth management, Know Your Customer (KYC) compliance, internet and mobile banking products life cycle management, customer data integration and relationship banking among others. The retail banking sector as the new sector for capturing the market & to service their customers have developed some new methods they are as follows; Primary Methods → Products: There are two ways to look at bank products that are offered to customers. The traditional products (and now new ways in which they are offered) and new products. The website of any of the banks in India would typically show the following products in the retail banking segment; a) Deposits
  • 43.
    43 b) Loans (housing,personal, education, etc.) c) Investments d) Cards e) Insurance f) Demat services g) Online services It may be noted that deposits are a part of the liabilities whereas all other products mentioned are either its assets or a part of its fee based services. Therefore, only for deposits, banks have to ‘pay’ its customers i.e. have an obligation towards them; whereas in case of the customers have to ‘pay’ the banks i.e. customers have an obligation to the bank. While the above are provided to India residents, Non Resident Indians (NRIs) are provided remittance services and property solutions in addition to some of the products/ services offered to resident Indians. → Services: In retail banking customer is a customer of branch and gets all his banking services at the branch – be it depositing or withdrawing money, applying for a loan, getting an update on the pass book etc. the advantage of branch banking is that it bring the bank and the customer face – to – face with each other. This face-to-face banking has new variant i.e. door step banking – there still is a direct interface with the customer but now it is the bank which visits the customers rather than the other way around. The contact center of the bank is also contributed for providing prompt services to the customers; What does a Retail banking contact centre offer a customer? →24/7 access for enquiry, request and complaint resolution. → Service at finger tips Enquiry Request Account balance details Cheque book Last five transactions Statement Statement details Stop payment Bill payment details Opening a fixed deposits Reward point details Block lost credit or debit card Location of cheque payment boxes Renewing a credit card / deposit Deposit rates / interest rates Replacement of credit cards General information about the bank Redemption of reward point Dial a draft → Technology: Technological development has been hugely responsible for such rapid growth and spread of retail banking and products. In some instance like the Automated Teller Machine (ATMs) technological solutions have been a few steps ahead of customer problem. However though technology has provide customers with solutions for their problems it has also been accused of taking the customer away from the bank and the making banking a non – intimate activity. The key ingredient of the success of retail banking is in their philosophy is ‘income can be divided into consumptions and savings. Both provide fuel to the engine of the retail banking.
  • 44.
    44 Secondary Methods → Officeenvironment Banks are trying hard to rejuvenate there branches by redesigning not only the physical space in which they operate but transforming ‘customer experience’ in the branches. While the branch retains the traditional teller, branch manager and strong room, it incorporates 3 new components that are a relationship manager, a service advisor module, and an information module. These new aspect are designed to not only service the customer but also leverage the face-to-face interaction to sale a banks products to the customers / potential customer. The sophisticated interior of the branch is also aim to boost the morale of the bank personnel to enable a better and intimate personal relationship with the customer. → People First People are the key, rather, the only resource in Retail Banking Sector. People management through its entire cycle, hence forms the key to success the retail banking is also in a people which they are employing the strategy behind employing the splendid staff is; 1. Hire the right people: - Apart from basic qualification and communication skills, having the right attitude towards works is important. Hiring over qualified staff can lead to dissonance sooner than later, thus resulting in attrition. 2. Trail well – It’s important to train new recruiters thoroughly in order to empower the incumbents with the right knowledge to handle the day to day functions. It is equally important to keep training the recruiters from time to time, to ensure and updating of knowledge and equip them with newer knowledge. 3. Empower – Empowerment is a key to “instant customer satisfaction” and thereby enhancing employee satisfaction. Imagine a customer service executive being able to drop the home loan rate by five percent on the spot, over another who responds stating that the bank will revert. The delight in the customer’s voice automatically translated into the executive’s joy and the net impact is always positive. The organization also benefits by way of lower outflow over a period as the agent. Whilst feeling empowered, also feels equally responsible for decisions. 4. Encourage development – It is imperative to bring about and active development of the people. This helps in the executive striving to become the best, move to the next role in the hierarchy, excel in it and then move on. Thus ‘success’ will lead to developing a high performing centre with happy staff and thus happy customers. 5. Learn to let go – Attrition is essentials for weeding out the poor performance. It helps in setting expected standards and emphasizing the correlation between performance assessment and employment. ‘One bad apple can spoil the bunch, so weed out before it’s too late.’ → Product Differentiation: One such facet is finding the competitive advantage in retail banking that would help each bank to reach out and retain the customer. Product homogeneity has become the norm. Therefore product differentiation will provide a bank with an edge over
  • 45.
    45 competition and helpit gain market share. Products have to be differentiated by users’ category as well. For instance banks often classifieds there retail customers into ‘branch loyalist’, ‘branch depositors’, ‘multi-channalers’ and ‘fully automated’ or they may classified them as ‘simplifiers’, ‘ self directed’, ‘advice seekers’ and ‘fickle’. What each system of the classification norms reveals is that, the focus will increasingly have to be on the customers and products may have to be designed accordingly. →Band Image Along with customer centricity the banks will have to shore up the image of their brand. A bank has to build its brand by clearly communicating what its stand for and ensure that the brand image is consistently conveyed to its customers through all its channels be it the branch, the internet or phone banking. Discussion on the future of retail banking, invariably draw comparison to other retail business such as food chains, grocery stores, garment stores and even the airline industry. There is a talk of emulating the best practices of each of these industries in retail banking. Some experiments are already underway such as making retail banking products available at outlets other than banks (for example: post offices). Banks have been increasingly looking at post offices as a partner in reaching the rural masses. Competitive Features of Retail Banking → Management Quality: Management is the most important element that ensures the survival & growth of the bank. The Management of a bank takes crucial decision depending on its risk perception. It sets vision and goals for the organization and sees that it achieves them. The ratio of the total advances to deposits indicates the ability of bank in converting it deposit into higher earning advances. One survey shows that though all banks use more than 50% of their deposits to advance loans, Bank Of Maharashtra, Central Bank Of India, United Bank of India and UTI Bank use less than 5% of their deposits to advance loans. Some of the private banks like ICICI Bank & Kotak Mahindra use more than 80% of their deposits for advances. This shows the aggressiveness of the banks to lend. Public sector banks still generate less profit & business per employee when to the private banks. Oriental Bank of Commerce generates the highest profit per employee at about Rs. 5 lakh. The private banks like HDFC Bank, ICICI Bank and Indusland Bank generate more than Rs. 9 lakh as profit per employee. With the public sector bank being given operational autonomy to recruit employees and as they move towards upgrading technology, the profit and business per employee of these banks is also set to improve. Higher return on net worth means greater return to the stakeholders. It also means a better utilization of capital & reserve. Public sector banks are generating higher return on net worth. Allahabad Bank, Andhra Bank and Indian Overseas Bank generate more than 30% Return on Net worth (RONW). Some of the aggressive private banks like HDFC Bank, ICICI Bank and UTI Bank have a RONW of around 17% only. → Earning Quality: The quality of earnings is very important criterion that will determine the ability of a bank to earn consistently, going into the future. The quality of earning will basically
  • 46.
    46 determine the profitabilityof the banks. Basically, banks have income from interest and from fee-based non income sources. Operating profit to average working funds determines the operating profit generated out of the working fund employed. Better utilization of the fund will result in higher operating profits. Banks which use their assets efficiently will tend to have a better average than the industry average. The net interest margin being the difference between the interest income and the interest expended as a percentage of total assets shows the ability of the banks to keep the interest on deposits low and interest on advances high. A higher spread indicates better earnings given the total assets. → Adequate Liquidity: Liquidity is very important for any organization dealing with money. Banks have to take proper care in hedging liquidity risk while at the same time ensure that a good percentage of fund is invested in higher return generating investments, so that banks can generate profit while at the same time provide liquidity to the depositors and so banks have to invest these assets in a highly liquid form. Thus, at last we can say that to become the Best Retail Banker following 3 principles and Goals are necessary: Principles: Performance Process and People Goals are – EASIER Engaged: – It is the engagement between the customer and the retail banking. Accurate: – It is the quality and how things are done at the first attempt and weather they are consistent in other functions of the organizations. Satisfied customers: – It is measured by how satisfied the customers are with the service they received from all channels of the organization. Integrated with other units: - It is the service integration between retail bank and other units of the organization. Efficient: – It is related to the speed of getting thing done from the customer prospective. Revenue: - Applicable for branches with sales and collections directly. Also applies in service centre in areas like customer retention and up sell / cross sell activities.
  • 47.
    47 Conclusion The changing portfolioof retail banking in India has many dimensions. While there is a discernible change in the number and the nature of products been tossed up along with the way in which banking services are being offered, there is also a concerned that growth in retail banking in skewed in favor of assets and is not balanced equally with growth in liabilities (retail deposits). An added concern is that banks are not reaching out to the lower income segments of the population. However banks in India have already started taking steps to include those so far excluded from formal banking services. To foster the growth in retail banking, banks have started shoring up there services through various channels keeping the main focus on the bank branch. It is going to be challenging for banks to maintain costs at a level such that there profitability is not affected; a concern that soon may become a top priority for them in the near future.
  • 48.
    48 Suggestions & conclusion: Thegrowth of retail portfolio with the banks in the last few years has been impressive. The retail portfolio is useful to banks for managing business mix and earning a fee income. That the retail portfolio can be securitized and sold out makes it attractive to loan issuing banks .This aspect makes the portfolio, attractive to banks with surplus liquidity though they may not have the reach to increase the portfolio by direct sales of products. The Bank has now started to adopt a retail strategy in their operations. They have started to waive a net to catch customers. The another angel of the Retail Banks to caught a customer is like; If you are employed or have a regular income, about 25 years of age or more able to provide proof about your address and identity then Better be ready for an onslaught of marketing by retail bankers for a home loan, or a personal loan or a card or all of these .It does not matter if you have already taken loan and possess a credit card or two .in fact these enhance your reliability! Out bound calls (calls made by BPO employees to the prospective clients) are particularly focused on those who have already established their credit worthiness by borrowing! Out bond callers hunt good customers and shower them with fires. You have arrived in the city of your destination by flight. Don’t throw away your boarding pass at the end of the journey. Not yet. Persons with almost no knowledge of credit cards (or banking) will be waiting in the car park/taxi stand to offer you ‘lifetime free gold card’. Nonchalantly they will also add that nothing more than a boarding pass is indeed (to prove the credit worthiness) and they will not ask for anything else! Have you used the credit card to make some purchase and intend to send a cheque to the card company? Wait. It is not uncommon for banks to ring up and offer to convert your credit card purchases/dues into loans by offering you installment options. You already have a credit card? There will be upgrade offers! New card issuers offer to take over credits. Some of the card companies will offer fresh cash backs. Mobile companies will exhort you not to pay your bill and that you have a generous credit limit. Grocers and Hire Purchase (HP) vendors have joined the long list of people who offer you retail credit. Welcome to the new world of retail banking where banks vie with each other to innovate retail products and increase out reach. The Retail banks make all the effort to trap the customers but sometimes, this make a relatively opposite impact on the customers mind. This may be a one of the cause to lose the market. The bank shouldn’t be so much aggressive in selling products this may result in losing their market image. Customers may get irritated with continuous marketing calls from the banks. In such a case bank should have to design a systematic marketing plan to pitch the customers rather than calling continuously.
  • 49.
    49 The sales staffemployed by the bank for marketing purpose, the way these people representing to the customers is so poor customer cannot be at all impressed by them. The bank should have adopt a Personality Development course for this people where they can improve on their skills such as, soft skills, dressing sense, etc Conclusion: From above all information it is seen that, retail banking is directed at salaried and self employed persons. That is on those people who can meet EMI commitments. Thus retail tends to be urban and semi urban in focus. Yet it is seen that retail banking products do not have uniform or standard terms of credit. In fact, despite being marketed to the salaried / self employed class it is seen that terms such as the amount of loan, repayment period, rate of interest, margin, collateral, etc could be different from person to person. It is the appraisal methodology which is score card driven and easy delivery format that makes the retail product unique and capable of fast multiplication. Unlike the past when bank products were marketed in the branches, retail is out in the open. Retail products / loans are issued/ marketed in branches, loan melas, factories, and malls. In additional to bank staff, BPOs, mail order, telephone & e-mail are used to marketing retail. The list of Marketing Avenue is endless. It is enough if the banks touch base with one of them. Thanks to IT also, information about customers is immediately put on the retail highway. Almost no information (lead) escapes the eye of the retail marketing units.
  • 50.
    50 Limitations The Summer Projectwhich I did was in Retail Bank Front office only; I couldn’t able to go for back office operations process of banking. The questions for which I couldn’t able got the answers are; 1. What happened about the various forms which is newly filled by the customers when sends to the back office? How it is approved? 2. How the processing on the form is done to understand the eligibility of the customers for different products. For E.g.: When the welcome call report come from the back office it includes, the date of opening an account, Name of the customer, Contact, details and also the eligibility for various product like Gold credit card, Loan, FD, etc. 3. What happened to the amount which is parked as a Fixed Deposit at a particular a/c no.? 4. How the credit analysis of the particular loan applicant is did? 5. How the loan amount for the particular customer is decided by the bank? 6. How the treasury operations are carried out? 7. How the bank collects its debt? 8. What happened with NPA (non performing assets)? 9. How the bank designs various scheme for the customers 10. How the various rate of interest is decided by the bank? For e.g.: For Fixed Deposit the rate of interest is different for different tenure period? Thus, why it is so, what are the criteria for deciding the different rate scheme? Thus, my study is about the front office management of the Retail banking it doesn’t include any back office operations or the treasury operations details. The project work focuses on only one side of the banking i.e. Front office , as the front office look after at collecting the business it never highlights on the back office operations which is very necessary to understand as the back office look after the processing of the business & stretching more & more customer for banking business.
  • 51.
    51 Bibliography: Reference scheme usedfor the study a) Books: → Edited by: Dhandapani Alagiri → Name of the book: Financial services in India → Name of the publisher: The ICFAI University Press → Place of publication: Hyderabad, India → Page No. referred:16 -26 b) Journals/Magazines: → Name of the Author: Shyamala Gopinath → Title of Article: Retail Banking Opportunities & challenges. → Name of the Journal/Magazine: Bank Quest → No. & Vol. of publication: No.4 Vol.77 → Period of Publication: October – December 2006 → Page no. referred: 6 -11 c) Internet Sites: 1. <http://www.hdfcbank/aboutus/com> assessed on Saturday 1st September 2007, 9.30a.m. 2. <http://www.hdfcbank/aboutus/com> assessed on Monday 13th August 2007, 2.30p.m. 3. <http://www.hdfcbank/productataglance/com> assessed on Thursday 23rd August 2007, 4.30p.m. 4. <http://www.hdfcbank/aboutus/travellerscheque/com> assessed on Wednesday 29th August 2007, 2.00p.m.