Закон Кулона.
Електростатика.
Розв’язування
задач
10 КЛАС
Тести
1. Який найменший заряд може бути
переданий від одного тіла іншому?
А) -1,6·𝟏𝟎−𝟏𝟗
Кл;
Б) 9,1·𝟏𝟎−𝟑𝟏
Кл;
В) 2,6·𝟏𝟎−𝟐𝟗 Кл;
Г) -1,6·𝟏𝟎 𝟏𝟗
Кл.
2. Позначте властивості електричного
заряду.
А) електричний заряд не існує окремо від частинки;
Б) електричний заряд є величиною дискретною;
В) в природі існує два роди зарядів: позитивний і
негативний;
Г) однойменні заряди притягуються;
Д) однойменні заряди відштовхуються, а різнойменні –
3. З поверхні електрично нейтральної краплі
рідини вилетів електрон. Потім крапля
поглинула протон. Обчисліть значення
електричного заряду краплі після цих
перетворень.
А) -3,2·𝟏𝟎−𝟏𝟗 Кл;
Б) 3,2·𝟏𝟎−𝟏𝟗 Кл;
В) 1,6·𝟏𝟎−𝟏𝟗 Кл;
Г) -1,6·𝟏𝟎−𝟏𝟗
Кл.
4. Визначте, як зміниться сила кулонівської
взаємодії двох точкових заряджених тіл, якщо
відстань між ними зменшити в n разів.
А) збільшиться в 𝒏 разів;
Б) зменшиться в 𝒏 разів;
В) збільшиться в 𝒏 𝟐 разів;
Г) зменшиться в 𝒏 𝟐
разів.
5. На рисунку показане взаємне
розташування трьох однакових за
модулем зарядів. Укажіть напрям
результуючої сили, що діє на другий заряд
з боку першого та третього зарядів.
А) напрям А;
Б) напрям Б;
В) напрям В;
Г) напрям Г;
Д) напрям Д.
Обчисліть заряд усіх протонів у шматку срібла масою
540 г. Атомний номер Аргентуму – 47. Результат
округліть до десятих.
q- ?
Обчисліть заряд усіх протонів у шматку срібла масою
540 г. Атомний номер Аргентуму – 47. Результат
округліть до десятих.
m = 540 г
𝑵а = 6,02∙𝟏𝟎 𝟐𝟑
моль−𝟏
𝒒 𝒑 =
𝑵 𝟎𝒑 =
𝑴 Ag =
q- ?
Обчисліть заряд усіх протонів у шматку срібла масою 540 г.
Атомний номер Аргентуму – 47. Уважайте, що молярна маса
срібла дорівнює 108 г/моль, стала Авогадро становить 6·1023
моль−𝟏
, елементарний заряд дорівнює 1,6·10-19 Кл. Результат
округліть до десятих.
m = 540 г
𝑵а = 6,02∙𝟏𝟎 𝟐𝟑
моль−𝟏
𝒒 𝒑 = 1,6∙𝟏𝟎−𝟏𝟗
Кл
𝑵 𝟎𝒑 = 47
𝑴 Ag = 𝟏𝟎𝟖
г
моль
q- ?
Обчисліть заряд усіх протонів у шматку срібла масою 540 г.
Атомний номер Аргентуму – 47. Уважайте, що молярна маса
срібла дорівнює 108 г/моль, стала Авогадро становить 6·1023
моль−𝟏
, елементарний заряд дорівнює 1,6·10-19 Кл. Результат
округліть до десятих.
m = 540 г
𝑵а = 6,02∙𝟏𝟎 𝟐𝟑
моль−𝟏
𝒒 𝒑 = 1,6∙𝟏𝟎−𝟏𝟗
Кл
𝑵 𝟎𝒑 = 47
𝑴 Ag = 𝟏𝟎𝟖
г
моль
q- ?
𝟎, 𝟏𝟎𝟖
кг
моль
0,54 кг
Знайдемо кількість атомів:
Знайдемо кількість атомів: 𝑵 =
𝒎
𝑴
𝑵а;
Знайдемо кількість атомів: 𝑵 =
𝒎
𝑴
𝑵а;
Загальна кількість протонів: 𝑵 𝒑 = 𝑵 𝟎𝒑∙ 𝑵;
Знайдемо кількість атомів: 𝑵 =
𝒎
𝑴
𝑵а;
Загальна кількість протонів: 𝑵 𝒑 = 𝑵 𝟎𝒑∙ 𝑵;
Заряд усіх протонів у шматку срібла: 𝒒 = 𝒒 𝒑 ∙ 𝑵 𝒑, тоді
Знайдемо кількість атомів: 𝑵 =
𝒎
𝑴
𝑵а;
Загальна кількість протонів: 𝑵 𝒑 = 𝑵 𝟎𝒑∙ 𝑵;
Заряд усіх протонів у шматку срібла: 𝒒 = 𝒒 𝒑 ∙ 𝑵 𝒑, тоді
𝒒 = 𝒒 𝒑 ∙ 𝑵 𝟎𝒑∙
𝒎
𝑴
𝑵а.
Знайдемо кількість атомів: 𝑵 =
𝒎
𝑴
𝑵а;
Загальна кількість протонів: 𝑵 𝒑 = 𝑵 𝟎𝒑∙ 𝑵;
Заряд усіх протонів у шматку срібла: 𝒒 = 𝒒 𝒑 ∙ 𝑵 𝒑, тоді
𝒒 = 𝒒 𝒑 ∙ 𝑵 𝟎𝒑∙
𝒎
𝑴
𝑵а.
𝒒 = 1,6∙𝟏𝟎−𝟏𝟗
∙ 𝟒𝟕∙
0,54
𝟎, 𝟏𝟎𝟖
6,02∙𝟏𝟎 𝟐𝟑
=
Знайдемо кількість атомів: 𝑵 =
𝒎
𝑴
𝑵а;
Загальна кількість протонів: 𝑵 𝒑 = 𝑵 𝟎𝒑∙ 𝑵;
Заряд усіх протонів у шматку срібла: 𝒒 = 𝒒 𝒑 ∙ 𝑵 𝒑, тоді
𝒒 = 𝒒 𝒑 ∙ 𝑵 𝟎𝒑∙
𝒎
𝑴
𝑵а.
𝒒 = 1,6∙𝟏𝟎−𝟏𝟗
∙ 𝟒𝟕∙
0,54
𝟎, 𝟏𝟎𝟖
6,02∙𝟏𝟎 𝟐𝟑
= 𝟐𝟐𝟔𝟑, 𝟓𝟐∙𝟏𝟎 𝟒
≈
Знайдемо кількість атомів: 𝑵 =
𝒎
𝑴
𝑵а;
Загальна кількість протонів: 𝑵 𝒑 = 𝑵 𝟎𝒑∙ 𝑵;
Заряд усіх протонів у шматку срібла: 𝒒 = 𝒒 𝒑 ∙ 𝑵 𝒑, тоді
𝒒 = 𝒒 𝒑 ∙ 𝑵 𝟎𝒑∙
𝒎
𝑴
𝑵а.
𝒒 = 1,6∙𝟏𝟎−𝟏𝟗
∙ 𝟒𝟕∙
0,54
𝟎, 𝟏𝟎𝟖
6,02∙𝟏𝟎 𝟐𝟑
= 𝟐𝟐𝟔𝟑, 𝟓𝟐∙𝟏𝟎 𝟒
≈
Відповідь: ≈ 𝟐, 𝟑 ∙ 𝟏𝟎 𝟕
Кл .
≈ 𝟐, 𝟑 ∙ 𝟏𝟎 𝟕
Кл .
Дві однакові маленькі металеві кульки заряджені так, що
модуль заряду однієї з них у 5 разів більший, ніж модуль
заряду іншої. Кульки змусили торкнутись одна одної і розвели
на початкову відстань. У скільки разів змінилася сила
взаємодії кульок, якщо перед дотиком вони були заряджені
однойменно? Різнойменно?
|𝒒 𝟏| = 5∙|𝒒 𝟐|
𝒌 = 𝟗 ∙ 𝟏𝟎 𝟗 Н∙м 𝟐
Кл 𝟐
𝑭 𝟏
𝑭
−?
𝑭 𝟐
𝑭
−?
𝐹 = 𝑘
| 𝒒 𝟏|∙| 𝒒 𝟐|
𝑟2 =
Дві однакові маленькі металеві кульки заряджені так, що
модуль заряду однієї з них у 5 разів більший, ніж модуль
заряду іншої. Кульки змусили торкнутись одна одної і розвели
на початкову відстань. У скільки разів змінилася сила
взаємодії кульок, якщо перед дотиком вони були заряджені
однойменно? Різнойменно?
|𝒒 𝟏| = 5∙|𝒒 𝟐|
𝒌 = 𝟗 ∙ 𝟏𝟎 𝟗 Н∙м 𝟐
Кл 𝟐
𝑭 𝟏
𝑭
−?
𝑭 𝟐
𝑭
−?
𝐹 = 𝑘
| 𝒒 𝟏|∙| 𝒒 𝟐|
𝑟2 = 𝑘
5𝒒 𝟐∙ 𝒒 𝟐
𝑟2 =
Дві однакові маленькі металеві кульки заряджені так, що
модуль заряду однієї з них у 5 разів більший, ніж модуль
заряду іншої. Кульки змусили торкнутись одна одної і розвели
на початкову відстань. У скільки разів змінилася сила
взаємодії кульок, якщо перед дотиком вони були заряджені
однойменно? Різнойменно?
|𝒒 𝟏| = 5∙|𝒒 𝟐|
𝒌 = 𝟗 ∙ 𝟏𝟎 𝟗 Н∙м 𝟐
Кл 𝟐
𝑭 𝟏
𝑭
−?
𝑭 𝟐
𝑭
−?
𝐹 = 𝑘
| 𝒒 𝟏|∙| 𝒒 𝟐|
𝑟2 = 𝑘
5𝒒 𝟐∙ 𝒒 𝟐
𝑟2 = 𝑘
𝟓𝒒 𝟐
𝟐
𝑟2 ;
𝐹 = 𝑘
𝟓𝒒 𝟐
𝟐
𝑟2 ; (1)
𝟏 випадок. Кульки зараджені однойменно.
Після взаємодії точкових зарядів
згідно закону збереження електричних зарядів заряди
кульок будуть однаковими:
𝒒 + 𝒒 = 𝒒 𝟏 + 𝒒 𝟐;
𝐹 = 𝑘
𝟓𝒒 𝟐
𝟐
𝑟2 ; (1)
𝟏 випадок. Кульки зараджені однойменно.
Після взаємодії точкових зарядів
згідно закону збереження електричних зарядів заряди
кульок будуть однаковими:
𝒒 + 𝒒 = 𝒒 𝟏 + 𝒒 𝟐;
2 𝒒 = 5 𝒒 𝟐 + 𝒒 𝟐;
𝐹 = 𝑘
𝟓𝒒 𝟐
𝟐
𝑟2 ; (1)
𝟏 випадок. Кульки зараджені однойменно.
Після взаємодії точкових зарядів
згідно закону збереження електричних зарядів заряди
кульок будуть однаковими:
𝒒 + 𝒒 = 𝒒 𝟏 + 𝒒 𝟐;
2 𝒒 = 5 𝒒 𝟐 + 𝒒 𝟐;
2 𝒒 = 6 𝒒 𝟐;
𝐹 = 𝑘
𝟓𝒒 𝟐
𝟐
𝑟2 ; (1)
𝟏 випадок. Кульки зараджені однойменно.
Після взаємодії точкових зарядів
згідно закону збереження електричних зарядів заряди
кульок будуть однаковими:
𝒒 + 𝒒 = 𝒒 𝟏 + 𝒒 𝟐;
2 𝒒 = 5 𝒒 𝟐 + 𝒒 𝟐;
2 𝒒 = 6 𝒒 𝟐;
𝒒 =
6 𝒒 𝟐
2
=
𝐹 = 𝑘
𝟓𝒒 𝟐
𝟐
𝑟2 ; (1)
𝟏 випадок. Кульки зараджені однойменно.
Після взаємодії точкових зарядів
згідно закону збереження електричних зарядів заряди
кульок будуть однаковими:
𝒒 + 𝒒 = 𝒒 𝟏 + 𝒒 𝟐;
2 𝒒 = 5 𝒒 𝟐 + 𝒒 𝟐;
2 𝒒 = 6 𝒒 𝟐;
𝒒 =
6 𝒒 𝟐
2
= 3 𝒒 𝟐; тоді
𝐹 = 𝑘
𝟓𝒒 𝟐
𝟐
𝑟2 ; (1)
𝟏 випадок. Кульки зараджені однойменно.
Після взаємодії точкових зарядів
згідно закону збереження електричних зарядів заряди
кульок будуть однаковими:
𝒒 + 𝒒 = 𝒒 𝟏 + 𝒒 𝟐;
2 𝒒 = 5 𝒒 𝟐 + 𝒒 𝟐;
2 𝒒 = 6 𝒒 𝟐;
𝒒 =
6 𝒒 𝟐
2
= 3 𝒒 𝟐; тоді
𝐹1 = 𝑘
| 𝟑𝒒 𝟐|∙| 𝟑𝒒 𝟐|
𝑟2 =
𝐹 = 𝑘
𝟓𝒒 𝟐
𝟐
𝑟2 ; (1)
𝟏 випадок. Кульки зараджені однойменно.
Після взаємодії точкових зарядів
згідно закону збереження електричних зарядів заряди
кульок будуть однаковими:
𝒒 + 𝒒 = 𝒒 𝟏 + 𝒒 𝟐;
2 𝒒 = 5 𝒒 𝟐 + 𝒒 𝟐;
2 𝒒 = 6 𝒒 𝟐;
𝒒 =
6 𝒒 𝟐
2
= 3 𝒒 𝟐; тоді
𝐹1 = 𝑘
| 𝟑𝒒 𝟐|∙| 𝟑𝒒 𝟐|
𝑟2 = 𝑘
𝟗𝒒 𝟐
𝟐
𝑟2 ; 𝐹1 = 𝑘
𝟗𝒒 𝟐
𝟐
𝑟2 ; (2)
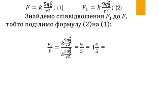
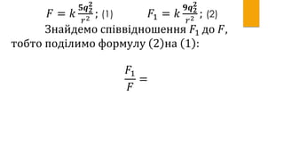
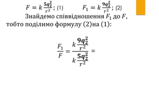
𝐹 = 𝑘
𝟓𝒒 𝟐
𝟐
𝑟2 ; (1) 𝐹1 = 𝑘
𝟗𝒒 𝟐
𝟐
𝑟2 ; (2)
Знайдемо співвідношення 𝐹1 до 𝐹,
тобто поділимо формулу 2 на 1 :
𝐹1
𝐹
=
𝐹 = 𝑘
𝟓𝒒 𝟐
𝟐
𝑟2 ; (1) 𝐹1 = 𝑘
𝟗𝒒 𝟐
𝟐
𝑟2 ; (2)
Знайдемо співвідношення 𝐹1 до 𝐹,
тобто поділимо формулу 2 на 1 :
𝐹1
𝐹
=
𝑘
𝟗𝒒 𝟐
𝟐
𝑟2
𝑘
𝟓𝒒 𝟐
𝟐
𝑟2
=
𝐹 = 𝑘
𝟓𝒒 𝟐
𝟐
𝑟2 ; (1) 𝐹1 = 𝑘
𝟗𝒒 𝟐
𝟐
𝑟2 ; (2)
Знайдемо співвідношення 𝐹1 до 𝐹,
тобто поділимо формулу 2 на 1 :
𝐹1
𝐹
=
𝑘
𝟗𝒒 𝟐
𝟐
𝑟2
𝑘
𝟓𝒒 𝟐
𝟐
𝑟2
=
9
5
=
𝐹 = 𝑘
𝟓𝒒 𝟐
𝟐
𝑟2 ; (1) 𝐹1 = 𝑘
𝟗𝒒 𝟐
𝟐
𝑟2 ; (2)
Знайдемо співвідношення 𝐹1 до 𝐹,
тобто поділимо формулу 2 на 1 :
𝐹1
𝐹
=
𝑘
𝟗𝒒 𝟐
𝟐
𝑟2
𝑘
𝟓𝒒 𝟐
𝟐
𝑟2
=
9
5
= 1
4
5
=
𝐹 = 𝑘
𝟓𝒒 𝟐
𝟐
𝑟2 ; (1) 𝐹1 = 𝑘
𝟗𝒒 𝟐
𝟐
𝑟2 ; (2)
Знайдемо співвідношення 𝐹1 до 𝐹,
тобто поділимо формулу 2 на 1 :
𝐹1
𝐹
=
𝑘
𝟗𝒒 𝟐
𝟐
𝑟2
𝑘
𝟓𝒒 𝟐
𝟐
𝑟2
=
9
5
= 1
4
5
= 1,8
𝟐 випадок. Кульки зараджені різнойменно.
Після взаємодії точкових зарядів
за законом збереження зарядів заряди
кульок також будуть однаковими:
𝒒 + 𝒒 = −𝒒 𝟏 + 𝒒 𝟐;
2 𝒒 = -5 𝒒 𝟐 + 𝒒 𝟐;
2 𝒒 = -4 𝒒 𝟐;
𝒒 =
−4𝒒 𝟐
2
= -2𝒒 𝟐;
𝒒 + 𝒒 = 𝒒 𝟏 - 𝒒 𝟐;
2 𝒒 = 5 𝒒 𝟐 - 𝒒 𝟐;
2 𝒒 = 4 𝒒 𝟐;
𝒒 =
4 𝒒 𝟐
2
= 2 𝒒 𝟐;
або
-2𝒒 𝟐 =2𝒒 𝟐 = 2𝒒 𝟐
Дорозв’язувати задачу вдома (2 випадок)
1. Дві однакові маленькі металеві кульки заряджені так,
що модуль заряду однієї з них у 5 разів більший, ніж
модуль заряду іншої. Кульки змусили торкнутись одна
одної і розвели на початкову відстань. У скільки разів
змінилася сила взаємодії кульок, якщо перед дотиком
вони були заряджені різнойменно?
*Примітка. Початок розв’язку у презентації відеоуроку.
2. Заряди 10 і 16 нКл розміщено на відстані 7 мм один від
одного. Яка сила буде діяти на заряд 2 нКл, розміщений
у точці, що віддалена на 3 мм від меншого заряду і на
4 мм від більшого?

05.05.2020

  • 1.
  • 2.
    Тести 1. Який найменшийзаряд може бути переданий від одного тіла іншому? А) -1,6·𝟏𝟎−𝟏𝟗 Кл; Б) 9,1·𝟏𝟎−𝟑𝟏 Кл; В) 2,6·𝟏𝟎−𝟐𝟗 Кл; Г) -1,6·𝟏𝟎 𝟏𝟗 Кл.
  • 3.
    2. Позначте властивостіелектричного заряду. А) електричний заряд не існує окремо від частинки; Б) електричний заряд є величиною дискретною; В) в природі існує два роди зарядів: позитивний і негативний; Г) однойменні заряди притягуються; Д) однойменні заряди відштовхуються, а різнойменні –
  • 4.
    3. З поверхніелектрично нейтральної краплі рідини вилетів електрон. Потім крапля поглинула протон. Обчисліть значення електричного заряду краплі після цих перетворень. А) -3,2·𝟏𝟎−𝟏𝟗 Кл; Б) 3,2·𝟏𝟎−𝟏𝟗 Кл; В) 1,6·𝟏𝟎−𝟏𝟗 Кл; Г) -1,6·𝟏𝟎−𝟏𝟗 Кл.
  • 5.
    4. Визначте, якзміниться сила кулонівської взаємодії двох точкових заряджених тіл, якщо відстань між ними зменшити в n разів. А) збільшиться в 𝒏 разів; Б) зменшиться в 𝒏 разів; В) збільшиться в 𝒏 𝟐 разів; Г) зменшиться в 𝒏 𝟐 разів.
  • 6.
    5. На рисункупоказане взаємне розташування трьох однакових за модулем зарядів. Укажіть напрям результуючої сили, що діє на другий заряд з боку першого та третього зарядів. А) напрям А; Б) напрям Б; В) напрям В; Г) напрям Г; Д) напрям Д.
  • 8.
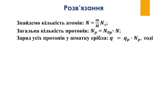
    Обчисліть заряд усіхпротонів у шматку срібла масою 540 г. Атомний номер Аргентуму – 47. Результат округліть до десятих. q- ?
  • 9.
    Обчисліть заряд усіхпротонів у шматку срібла масою 540 г. Атомний номер Аргентуму – 47. Результат округліть до десятих. m = 540 г 𝑵а = 6,02∙𝟏𝟎 𝟐𝟑 моль−𝟏 𝒒 𝒑 = 𝑵 𝟎𝒑 = 𝑴 Ag = q- ?
  • 10.
    Обчисліть заряд усіхпротонів у шматку срібла масою 540 г. Атомний номер Аргентуму – 47. Уважайте, що молярна маса срібла дорівнює 108 г/моль, стала Авогадро становить 6·1023 моль−𝟏 , елементарний заряд дорівнює 1,6·10-19 Кл. Результат округліть до десятих. m = 540 г 𝑵а = 6,02∙𝟏𝟎 𝟐𝟑 моль−𝟏 𝒒 𝒑 = 1,6∙𝟏𝟎−𝟏𝟗 Кл 𝑵 𝟎𝒑 = 47 𝑴 Ag = 𝟏𝟎𝟖 г моль q- ?
  • 11.
    Обчисліть заряд усіхпротонів у шматку срібла масою 540 г. Атомний номер Аргентуму – 47. Уважайте, що молярна маса срібла дорівнює 108 г/моль, стала Авогадро становить 6·1023 моль−𝟏 , елементарний заряд дорівнює 1,6·10-19 Кл. Результат округліть до десятих. m = 540 г 𝑵а = 6,02∙𝟏𝟎 𝟐𝟑 моль−𝟏 𝒒 𝒑 = 1,6∙𝟏𝟎−𝟏𝟗 Кл 𝑵 𝟎𝒑 = 47 𝑴 Ag = 𝟏𝟎𝟖 г моль q- ? 𝟎, 𝟏𝟎𝟖 кг моль 0,54 кг
  • 12.
  • 13.
  • 14.
    Знайдемо кількість атомів:𝑵 = 𝒎 𝑴 𝑵а; Загальна кількість протонів: 𝑵 𝒑 = 𝑵 𝟎𝒑∙ 𝑵;
  • 15.
    Знайдемо кількість атомів:𝑵 = 𝒎 𝑴 𝑵а; Загальна кількість протонів: 𝑵 𝒑 = 𝑵 𝟎𝒑∙ 𝑵; Заряд усіх протонів у шматку срібла: 𝒒 = 𝒒 𝒑 ∙ 𝑵 𝒑, тоді
  • 16.
    Знайдемо кількість атомів:𝑵 = 𝒎 𝑴 𝑵а; Загальна кількість протонів: 𝑵 𝒑 = 𝑵 𝟎𝒑∙ 𝑵; Заряд усіх протонів у шматку срібла: 𝒒 = 𝒒 𝒑 ∙ 𝑵 𝒑, тоді 𝒒 = 𝒒 𝒑 ∙ 𝑵 𝟎𝒑∙ 𝒎 𝑴 𝑵а.
  • 17.
    Знайдемо кількість атомів:𝑵 = 𝒎 𝑴 𝑵а; Загальна кількість протонів: 𝑵 𝒑 = 𝑵 𝟎𝒑∙ 𝑵; Заряд усіх протонів у шматку срібла: 𝒒 = 𝒒 𝒑 ∙ 𝑵 𝒑, тоді 𝒒 = 𝒒 𝒑 ∙ 𝑵 𝟎𝒑∙ 𝒎 𝑴 𝑵а. 𝒒 = 1,6∙𝟏𝟎−𝟏𝟗 ∙ 𝟒𝟕∙ 0,54 𝟎, 𝟏𝟎𝟖 6,02∙𝟏𝟎 𝟐𝟑 =
  • 18.
    Знайдемо кількість атомів:𝑵 = 𝒎 𝑴 𝑵а; Загальна кількість протонів: 𝑵 𝒑 = 𝑵 𝟎𝒑∙ 𝑵; Заряд усіх протонів у шматку срібла: 𝒒 = 𝒒 𝒑 ∙ 𝑵 𝒑, тоді 𝒒 = 𝒒 𝒑 ∙ 𝑵 𝟎𝒑∙ 𝒎 𝑴 𝑵а. 𝒒 = 1,6∙𝟏𝟎−𝟏𝟗 ∙ 𝟒𝟕∙ 0,54 𝟎, 𝟏𝟎𝟖 6,02∙𝟏𝟎 𝟐𝟑 = 𝟐𝟐𝟔𝟑, 𝟓𝟐∙𝟏𝟎 𝟒 ≈
  • 19.
    Знайдемо кількість атомів:𝑵 = 𝒎 𝑴 𝑵а; Загальна кількість протонів: 𝑵 𝒑 = 𝑵 𝟎𝒑∙ 𝑵; Заряд усіх протонів у шматку срібла: 𝒒 = 𝒒 𝒑 ∙ 𝑵 𝒑, тоді 𝒒 = 𝒒 𝒑 ∙ 𝑵 𝟎𝒑∙ 𝒎 𝑴 𝑵а. 𝒒 = 1,6∙𝟏𝟎−𝟏𝟗 ∙ 𝟒𝟕∙ 0,54 𝟎, 𝟏𝟎𝟖 6,02∙𝟏𝟎 𝟐𝟑 = 𝟐𝟐𝟔𝟑, 𝟓𝟐∙𝟏𝟎 𝟒 ≈ Відповідь: ≈ 𝟐, 𝟑 ∙ 𝟏𝟎 𝟕 Кл . ≈ 𝟐, 𝟑 ∙ 𝟏𝟎 𝟕 Кл .
  • 20.
    Дві однакові маленькіметалеві кульки заряджені так, що модуль заряду однієї з них у 5 разів більший, ніж модуль заряду іншої. Кульки змусили торкнутись одна одної і розвели на початкову відстань. У скільки разів змінилася сила взаємодії кульок, якщо перед дотиком вони були заряджені однойменно? Різнойменно? |𝒒 𝟏| = 5∙|𝒒 𝟐| 𝒌 = 𝟗 ∙ 𝟏𝟎 𝟗 Н∙м 𝟐 Кл 𝟐 𝑭 𝟏 𝑭 −? 𝑭 𝟐 𝑭 −? 𝐹 = 𝑘 | 𝒒 𝟏|∙| 𝒒 𝟐| 𝑟2 =
  • 21.
    Дві однакові маленькіметалеві кульки заряджені так, що модуль заряду однієї з них у 5 разів більший, ніж модуль заряду іншої. Кульки змусили торкнутись одна одної і розвели на початкову відстань. У скільки разів змінилася сила взаємодії кульок, якщо перед дотиком вони були заряджені однойменно? Різнойменно? |𝒒 𝟏| = 5∙|𝒒 𝟐| 𝒌 = 𝟗 ∙ 𝟏𝟎 𝟗 Н∙м 𝟐 Кл 𝟐 𝑭 𝟏 𝑭 −? 𝑭 𝟐 𝑭 −? 𝐹 = 𝑘 | 𝒒 𝟏|∙| 𝒒 𝟐| 𝑟2 = 𝑘 5𝒒 𝟐∙ 𝒒 𝟐 𝑟2 =
  • 22.
    Дві однакові маленькіметалеві кульки заряджені так, що модуль заряду однієї з них у 5 разів більший, ніж модуль заряду іншої. Кульки змусили торкнутись одна одної і розвели на початкову відстань. У скільки разів змінилася сила взаємодії кульок, якщо перед дотиком вони були заряджені однойменно? Різнойменно? |𝒒 𝟏| = 5∙|𝒒 𝟐| 𝒌 = 𝟗 ∙ 𝟏𝟎 𝟗 Н∙м 𝟐 Кл 𝟐 𝑭 𝟏 𝑭 −? 𝑭 𝟐 𝑭 −? 𝐹 = 𝑘 | 𝒒 𝟏|∙| 𝒒 𝟐| 𝑟2 = 𝑘 5𝒒 𝟐∙ 𝒒 𝟐 𝑟2 = 𝑘 𝟓𝒒 𝟐 𝟐 𝑟2 ;
  • 23.
    𝐹 = 𝑘 𝟓𝒒𝟐 𝟐 𝑟2 ; (1) 𝟏 випадок. Кульки зараджені однойменно. Після взаємодії точкових зарядів згідно закону збереження електричних зарядів заряди кульок будуть однаковими: 𝒒 + 𝒒 = 𝒒 𝟏 + 𝒒 𝟐;
  • 24.
    𝐹 = 𝑘 𝟓𝒒𝟐 𝟐 𝑟2 ; (1) 𝟏 випадок. Кульки зараджені однойменно. Після взаємодії точкових зарядів згідно закону збереження електричних зарядів заряди кульок будуть однаковими: 𝒒 + 𝒒 = 𝒒 𝟏 + 𝒒 𝟐; 2 𝒒 = 5 𝒒 𝟐 + 𝒒 𝟐;
  • 25.
    𝐹 = 𝑘 𝟓𝒒𝟐 𝟐 𝑟2 ; (1) 𝟏 випадок. Кульки зараджені однойменно. Після взаємодії точкових зарядів згідно закону збереження електричних зарядів заряди кульок будуть однаковими: 𝒒 + 𝒒 = 𝒒 𝟏 + 𝒒 𝟐; 2 𝒒 = 5 𝒒 𝟐 + 𝒒 𝟐; 2 𝒒 = 6 𝒒 𝟐;
  • 26.
    𝐹 = 𝑘 𝟓𝒒𝟐 𝟐 𝑟2 ; (1) 𝟏 випадок. Кульки зараджені однойменно. Після взаємодії точкових зарядів згідно закону збереження електричних зарядів заряди кульок будуть однаковими: 𝒒 + 𝒒 = 𝒒 𝟏 + 𝒒 𝟐; 2 𝒒 = 5 𝒒 𝟐 + 𝒒 𝟐; 2 𝒒 = 6 𝒒 𝟐; 𝒒 = 6 𝒒 𝟐 2 =
  • 27.
    𝐹 = 𝑘 𝟓𝒒𝟐 𝟐 𝑟2 ; (1) 𝟏 випадок. Кульки зараджені однойменно. Після взаємодії точкових зарядів згідно закону збереження електричних зарядів заряди кульок будуть однаковими: 𝒒 + 𝒒 = 𝒒 𝟏 + 𝒒 𝟐; 2 𝒒 = 5 𝒒 𝟐 + 𝒒 𝟐; 2 𝒒 = 6 𝒒 𝟐; 𝒒 = 6 𝒒 𝟐 2 = 3 𝒒 𝟐; тоді
  • 28.
    𝐹 = 𝑘 𝟓𝒒𝟐 𝟐 𝑟2 ; (1) 𝟏 випадок. Кульки зараджені однойменно. Після взаємодії точкових зарядів згідно закону збереження електричних зарядів заряди кульок будуть однаковими: 𝒒 + 𝒒 = 𝒒 𝟏 + 𝒒 𝟐; 2 𝒒 = 5 𝒒 𝟐 + 𝒒 𝟐; 2 𝒒 = 6 𝒒 𝟐; 𝒒 = 6 𝒒 𝟐 2 = 3 𝒒 𝟐; тоді 𝐹1 = 𝑘 | 𝟑𝒒 𝟐|∙| 𝟑𝒒 𝟐| 𝑟2 =
  • 29.
    𝐹 = 𝑘 𝟓𝒒𝟐 𝟐 𝑟2 ; (1) 𝟏 випадок. Кульки зараджені однойменно. Після взаємодії точкових зарядів згідно закону збереження електричних зарядів заряди кульок будуть однаковими: 𝒒 + 𝒒 = 𝒒 𝟏 + 𝒒 𝟐; 2 𝒒 = 5 𝒒 𝟐 + 𝒒 𝟐; 2 𝒒 = 6 𝒒 𝟐; 𝒒 = 6 𝒒 𝟐 2 = 3 𝒒 𝟐; тоді 𝐹1 = 𝑘 | 𝟑𝒒 𝟐|∙| 𝟑𝒒 𝟐| 𝑟2 = 𝑘 𝟗𝒒 𝟐 𝟐 𝑟2 ; 𝐹1 = 𝑘 𝟗𝒒 𝟐 𝟐 𝑟2 ; (2)
  • 30.
    𝐹 = 𝑘 𝟓𝒒𝟐 𝟐 𝑟2 ; (1) 𝐹1 = 𝑘 𝟗𝒒 𝟐 𝟐 𝑟2 ; (2) Знайдемо співвідношення 𝐹1 до 𝐹, тобто поділимо формулу 2 на 1 : 𝐹1 𝐹 =
  • 31.
    𝐹 = 𝑘 𝟓𝒒𝟐 𝟐 𝑟2 ; (1) 𝐹1 = 𝑘 𝟗𝒒 𝟐 𝟐 𝑟2 ; (2) Знайдемо співвідношення 𝐹1 до 𝐹, тобто поділимо формулу 2 на 1 : 𝐹1 𝐹 = 𝑘 𝟗𝒒 𝟐 𝟐 𝑟2 𝑘 𝟓𝒒 𝟐 𝟐 𝑟2 =
  • 32.
    𝐹 = 𝑘 𝟓𝒒𝟐 𝟐 𝑟2 ; (1) 𝐹1 = 𝑘 𝟗𝒒 𝟐 𝟐 𝑟2 ; (2) Знайдемо співвідношення 𝐹1 до 𝐹, тобто поділимо формулу 2 на 1 : 𝐹1 𝐹 = 𝑘 𝟗𝒒 𝟐 𝟐 𝑟2 𝑘 𝟓𝒒 𝟐 𝟐 𝑟2 = 9 5 =
  • 33.
    𝐹 = 𝑘 𝟓𝒒𝟐 𝟐 𝑟2 ; (1) 𝐹1 = 𝑘 𝟗𝒒 𝟐 𝟐 𝑟2 ; (2) Знайдемо співвідношення 𝐹1 до 𝐹, тобто поділимо формулу 2 на 1 : 𝐹1 𝐹 = 𝑘 𝟗𝒒 𝟐 𝟐 𝑟2 𝑘 𝟓𝒒 𝟐 𝟐 𝑟2 = 9 5 = 1 4 5 =
  • 34.
    𝐹 = 𝑘 𝟓𝒒𝟐 𝟐 𝑟2 ; (1) 𝐹1 = 𝑘 𝟗𝒒 𝟐 𝟐 𝑟2 ; (2) Знайдемо співвідношення 𝐹1 до 𝐹, тобто поділимо формулу 2 на 1 : 𝐹1 𝐹 = 𝑘 𝟗𝒒 𝟐 𝟐 𝑟2 𝑘 𝟓𝒒 𝟐 𝟐 𝑟2 = 9 5 = 1 4 5 = 1,8
  • 35.
    𝟐 випадок. Кулькизараджені різнойменно. Після взаємодії точкових зарядів за законом збереження зарядів заряди кульок також будуть однаковими: 𝒒 + 𝒒 = −𝒒 𝟏 + 𝒒 𝟐; 2 𝒒 = -5 𝒒 𝟐 + 𝒒 𝟐; 2 𝒒 = -4 𝒒 𝟐; 𝒒 = −4𝒒 𝟐 2 = -2𝒒 𝟐; 𝒒 + 𝒒 = 𝒒 𝟏 - 𝒒 𝟐; 2 𝒒 = 5 𝒒 𝟐 - 𝒒 𝟐; 2 𝒒 = 4 𝒒 𝟐; 𝒒 = 4 𝒒 𝟐 2 = 2 𝒒 𝟐; або -2𝒒 𝟐 =2𝒒 𝟐 = 2𝒒 𝟐 Дорозв’язувати задачу вдома (2 випадок)
  • 36.
    1. Дві однаковімаленькі металеві кульки заряджені так, що модуль заряду однієї з них у 5 разів більший, ніж модуль заряду іншої. Кульки змусили торкнутись одна одної і розвели на початкову відстань. У скільки разів змінилася сила взаємодії кульок, якщо перед дотиком вони були заряджені різнойменно? *Примітка. Початок розв’язку у презентації відеоуроку. 2. Заряди 10 і 16 нКл розміщено на відстані 7 мм один від одного. Яка сила буде діяти на заряд 2 нКл, розміщений у точці, що віддалена на 3 мм від меншого заряду і на 4 мм від більшого?