Successfully reported this slideshow.
We use your LinkedIn profile and activity data to personalize ads and to show you more relevant ads. You can change your ad preferences anytime.
Permutations
Case 4: Ordered Sets of n Objects, Arranged in a Circle
 What is the difference between placing objects in a ...
Permutations
Case 4: Ordered Sets of n Objects, Arranged in a Circle
 What is the difference between placing objects in a ...
Permutations
Case 4: Ordered Sets of n Objects, Arranged in a Circle
 What is the difference between placing objects in a ...
Permutations
Case 4: Ordered Sets of n Objects, Arranged in a Circle
 What is the difference between placing objects in a ...
Permutations
Case 4: Ordered Sets of n Objects, Arranged in a Circle
 What is the difference between placing objects in a ...
Permutations
Case 4: Ordered Sets of n Objects, Arranged in a Circle
 What is the difference between placing objects in a ...
Permutations
Case 4: Ordered Sets of n Objects, Arranged in a Circle
 What is the difference between placing objects in a ...
Permutations
Case 4: Ordered Sets of n Objects, Arranged in a Circle
 What is the difference between placing objects in a ...
Permutations
Case 4: Ordered Sets of n Objects, Arranged in a Circle
 What is the difference between placing objects in a ...
Permutations
Case 4: Ordered Sets of n Objects, Arranged in a Circle
 What is the difference between placing objects in a ...
Line




Circle
Line
           possibilities
           for object 1
Number of Arrangements  n

Circle
          possibilities
         ...
Line                     possibilities
          possibilities for object 2
           for object 1
Number of Arrangements...
Line                      possibilities
          possibilities for object 2 possibilities
           for object 1        ...
Line                       possibilities
          possibilities for object 2 possibilities possibilities
           for o...
Line                       possibilities
          possibilities for object 2 possibilities possibilities
           for o...
Line                       possibilities
          possibilities for object 2 possibilities possibilities
           for o...
e.g. A meeting room contains a round table surrounded by ten
     chairs.
    (i) A committee of ten people includes three...
e.g. A meeting room contains a round table surrounded by ten
     chairs.
    (i) A committee of ten people includes three...
e.g. A meeting room contains a round table surrounded by ten
     chairs.
    (i) A committee of ten people includes three...
e.g. A meeting room contains a round table surrounded by ten
     chairs.
    (i) A committee of ten people includes three...
(ii) Elections are held for Chairperson and Secretary.
     What is the probability that they are seated directly opposite...
(ii) Elections are held for Chairperson and Secretary.
     What is the probability that they are seated directly opposite...
(ii) Elections are held for Chairperson and Secretary.
     What is the probability that they are seated directly opposite...
(ii) Elections are held for Chairperson and Secretary.
     What is the probability that they are seated directly opposite...
(ii) Elections are held for Chairperson and Secretary.
     What is the probability that they are seated directly opposite...
(ii) Elections are held for Chairperson and Secretary.
     What is the probability that they are seated directly opposite...
(ii) Elections are held for Chairperson and Secretary.
     What is the probability that they are seated directly opposite...
(ii) Elections are held for Chairperson and Secretary.
     What is the probability that they are seated directly opposite...
2002 Extension 1 HSC Q3a)
Seven people are to be seated at a round table
(i) How many seating arrangements are possible?
2002 Extension 1 HSC Q3a)
Seven people are to be seated at a round table
(i) How many seating arrangements are possible?
 ...
2002 Extension 1 HSC Q3a)
Seven people are to be seated at a round table
(i) How many seating arrangements are possible?
 ...
2002 Extension 1 HSC Q3a)
Seven people are to be seated at a round table
(i) How many seating arrangements are possible?
 ...
2002 Extension 1 HSC Q3a)
Seven people are to be seated at a round table
(i) How many seating arrangements are possible?
 ...
2002 Extension 1 HSC Q3a)
 Seven people are to be seated at a round table
 (i) How many seating arrangements are possible?...
2002 Extension 1 HSC Q3a)
 Seven people are to be seated at a round table
 (i) How many seating arrangements are possible?...
2002 Extension 1 HSC Q3a)
 Seven people are to be seated at a round table
 (i) How many seating arrangements are possible?...
2002 Extension 1 HSC Q3a)
 Seven people are to be seated at a round table
 (i) How many seating arrangements are possible?...
2002 Extension 1 HSC Q3a)
 Seven people are to be seated at a round table
 (i) How many seating arrangements are possible?...
1995 Extension 1 HSC Q3a)
   A       B        C       D       E       F        G       H
A security lock has 8 buttons lab...
1995 Extension 1 HSC Q3a)
   A       B        C       D       E       F        G       H
A security lock has 8 buttons lab...
1995 Extension 1 HSC Q3a)
   A        B        C      D       E       F        G       H
A security lock has 8 buttons lab...
1995 Extension 1 HSC Q3a)
   A        B        C      D       E       F        G       H
A security lock has 8 buttons lab...
1995 Extension 1 HSC Q3a)
   A        B        C      D       E        F       G       H
A security lock has 8 buttons lab...
1995 Extension 1 HSC Q3a)
   A        B        C      D       E        F       G       H
A security lock has 8 buttons lab...
1995 Extension 1 HSC Q3a)
   A        B        C      D       E        F       G       H
A security lock has 8 buttons lab...
1995 Extension 1 HSC Q3a)
   A        B        C      D       E        F       G       H
A security lock has 8 buttons lab...
(iii) Now suppose that the lock operates by holding 3 buttons down
      together, so that the order is NOT important.
   ...
(iii) Now suppose that the lock operates by holding 3 buttons down
      together, so that the order is NOT important.
   ...
(iii) Now suppose that the lock operates by holding 3 buttons down
      together, so that the order is NOT important.
   ...
(iii) Now suppose that the lock operates by holding 3 buttons down
      together, so that the order is NOT important.
   ...
(iii) Now suppose that the lock operates by holding 3 buttons down
      together, so that the order is NOT important.
   ...
12X1 T09 07 arrangements in a circle
Upcoming SlideShare
Loading in …5
×

12X1 T09 07 arrangements in a circle

2,209 views

Published on

  • Be the first to comment

12X1 T09 07 arrangements in a circle

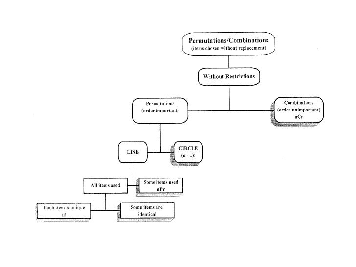
  1. 1. Permutations Case 4: Ordered Sets of n Objects, Arranged in a Circle What is the difference between placing objects in a line and placing objects in a circle?
  2. 2. Permutations Case 4: Ordered Sets of n Objects, Arranged in a Circle What is the difference between placing objects in a line and placing objects in a circle? The difference is the number of ways the first object can be placed.
  3. 3. Permutations Case 4: Ordered Sets of n Objects, Arranged in a Circle What is the difference between placing objects in a line and placing objects in a circle? The difference is the number of ways the first object can be placed. Line
  4. 4. Permutations Case 4: Ordered Sets of n Objects, Arranged in a Circle What is the difference between placing objects in a line and placing objects in a circle? The difference is the number of ways the first object can be placed. Line
  5. 5. Permutations Case 4: Ordered Sets of n Objects, Arranged in a Circle What is the difference between placing objects in a line and placing objects in a circle? The difference is the number of ways the first object can be placed. Line In a line there is a definite start and finish of the line.
  6. 6. Permutations Case 4: Ordered Sets of n Objects, Arranged in a Circle What is the difference between placing objects in a line and placing objects in a circle? The difference is the number of ways the first object can be placed. Line In a line there is a definite start and finish of the line. The first object has a choice of 6 positions
  7. 7. Permutations Case 4: Ordered Sets of n Objects, Arranged in a Circle What is the difference between placing objects in a line and placing objects in a circle? The difference is the number of ways the first object can be placed. Line In a line there is a definite start and finish of the line. The first object has a choice of 6 positions Circle
  8. 8. Permutations Case 4: Ordered Sets of n Objects, Arranged in a Circle What is the difference between placing objects in a line and placing objects in a circle? The difference is the number of ways the first object can be placed. Line In a line there is a definite start and finish of the line. The first object has a choice of 6 positions Circle
  9. 9. Permutations Case 4: Ordered Sets of n Objects, Arranged in a Circle What is the difference between placing objects in a line and placing objects in a circle? The difference is the number of ways the first object can be placed. Line In a line there is a definite start and finish of the line. The first object has a choice of 6 positions Circle In a circle there is no definite start or finish of the circle.
  10. 10. Permutations Case 4: Ordered Sets of n Objects, Arranged in a Circle What is the difference between placing objects in a line and placing objects in a circle? The difference is the number of ways the first object can be placed. Line In a line there is a definite start and finish of the line. The first object has a choice of 6 positions Circle In a circle there is no definite start or finish of the circle. It is not until the first object chooses its position that positions are defined.
  11. 11. Line Circle
  12. 12. Line possibilities for object 1 Number of Arrangements  n Circle possibilities for object 1 Number of Arrangements  1
  13. 13. Line possibilities possibilities for object 2 for object 1 Number of Arrangements  n  n  1 Circle possibilities possibilities for object 2 for object 1 Number of Arrangements  1  n  1
  14. 14. Line possibilities possibilities for object 2 possibilities for object 1 for object 3 Number of Arrangements  n  n  1  n  2  Circle possibilities possibilities for object 2 possibilities for object 1 for object 3 Number of Arrangements  1  n  1  n  2 
  15. 15. Line possibilities possibilities for object 2 possibilities possibilities for object 1 for object 3 for last object Number of Arrangements  n  n  1  n  2    1 Circle possibilities possibilities for object 2 possibilities possibilities for object 1 for object 3 for last object Number of Arrangements  1  n  1  n  2    1
  16. 16. Line possibilities possibilities for object 2 possibilities possibilities for object 1 for object 3 for last object Number of Arrangements  n  n  1  n  2    1 Circle possibilities possibilities for object 2 possibilities possibilities for object 1 for object 3 for last object Number of Arrangements  1  n  1  n  2    1 n! Number of Arrangements in a circle  n
  17. 17. Line possibilities possibilities for object 2 possibilities possibilities for object 1 for object 3 for last object Number of Arrangements  n  n  1  n  2    1 Circle possibilities possibilities for object 2 possibilities possibilities for object 1 for object 3 for last object Number of Arrangements  1  n  1  n  2    1 n! Number of Arrangements in a circle  n  n  1!
  18. 18. e.g. A meeting room contains a round table surrounded by ten chairs. (i) A committee of ten people includes three teenagers. How many arrangements are there in which all three sit together?
  19. 19. e.g. A meeting room contains a round table surrounded by ten chairs. (i) A committee of ten people includes three teenagers. How many arrangements are there in which all three sit together? the number of ways the three teenagers can be arranged Arrangements  3!
  20. 20. e.g. A meeting room contains a round table surrounded by ten chairs. (i) A committee of ten people includes three teenagers. How many arrangements are there in which all three sit together? the number of ways the three teenagers can be number of ways of arranging arranged 8 objects in a circle (3 teenagers)  7 others Arrangements  3!  7!
  21. 21. e.g. A meeting room contains a round table surrounded by ten chairs. (i) A committee of ten people includes three teenagers. How many arrangements are there in which all three sit together? the number of ways the three teenagers can be number of ways of arranging arranged 8 objects in a circle (3 teenagers)  7 others Arrangements  3!  7!  30240
  22. 22. (ii) Elections are held for Chairperson and Secretary. What is the probability that they are seated directly opposite each other?
  23. 23. (ii) Elections are held for Chairperson and Secretary. What is the probability that they are seated directly opposite each other? Ways (no restrictions)  9!
  24. 24. (ii) Elections are held for Chairperson and Secretary. What is the probability that they are seated directly opposite each other? Ways (no restrictions)  9! President can sit anywhere as they are 1st in the circle Ways (restrictions)  1
  25. 25. (ii) Elections are held for Chairperson and Secretary. What is the probability that they are seated directly opposite each other? Ways (no restrictions)  9! Secretary must President can sit opposite sit anywhere President as they are 1st in the circle Ways (restrictions)  1 1
  26. 26. (ii) Elections are held for Chairperson and Secretary. What is the probability that they are seated directly opposite each other? Ways (no restrictions)  9! Secretary must President can sit opposite sit anywhere President as they are 1st Ways remaining in the circle people can go Ways (restrictions)  1 1  8!
  27. 27. (ii) Elections are held for Chairperson and Secretary. What is the probability that they are seated directly opposite each other? Ways (no restrictions)  9! Secretary must President can sit opposite sit anywhere President as they are 1st Ways remaining in the circle people can go Ways (restrictions)  1 1  8! 11 8! PP & S opposite   9!
  28. 28. (ii) Elections are held for Chairperson and Secretary. What is the probability that they are seated directly opposite each other? Ways (no restrictions)  9! Secretary must President can sit opposite sit anywhere President as they are 1st Ways remaining in the circle people can go Ways (restrictions)  1 1  8! 11 8! PP & S opposite   9! 1  9
  29. 29. (ii) Elections are held for Chairperson and Secretary. What is the probability that they are seated directly opposite each other? Ways (no restrictions)  9! Secretary must President can sit opposite sit anywhere President as they are 1st Ways remaining in the circle people can go Note: of 9 seats only Ways (restrictions)  1 1  8! 1 is opposite the President 11 8!  Popposite   1 PP & S opposite   9! 9 1 Sometimes simple  logic is quicker!!!! 9
  30. 30. 2002 Extension 1 HSC Q3a) Seven people are to be seated at a round table (i) How many seating arrangements are possible?
  31. 31. 2002 Extension 1 HSC Q3a) Seven people are to be seated at a round table (i) How many seating arrangements are possible? Arrangements  6!
  32. 32. 2002 Extension 1 HSC Q3a) Seven people are to be seated at a round table (i) How many seating arrangements are possible? Arrangements  6!  720
  33. 33. 2002 Extension 1 HSC Q3a) Seven people are to be seated at a round table (i) How many seating arrangements are possible? Arrangements  6!  720 (ii) Two people, Kevin and Jill, refuse to sit next to each other. How many seating arrangements are then possible?
  34. 34. 2002 Extension 1 HSC Q3a) Seven people are to be seated at a round table (i) How many seating arrangements are possible? Arrangements  6!  720 (ii) Two people, Kevin and Jill, refuse to sit next to each other. How many seating arrangements are then possible? Note: it is easier to work out the number of ways Kevin and Jill are together and subtract from total number of arrangements.
  35. 35. 2002 Extension 1 HSC Q3a) Seven people are to be seated at a round table (i) How many seating arrangements are possible? Arrangements  6!  720 (ii) Two people, Kevin and Jill, refuse to sit next to each other. How many seating arrangements are then possible? Note: it is easier to work out the number of ways Kevin and Jill are together and subtract from total number of arrangements. the number of ways Kevin & Jill are together Arrangements  2!
  36. 36. 2002 Extension 1 HSC Q3a) Seven people are to be seated at a round table (i) How many seating arrangements are possible? Arrangements  6!  720 (ii) Two people, Kevin and Jill, refuse to sit next to each other. How many seating arrangements are then possible? Note: it is easier to work out the number of ways Kevin and Jill are together and subtract from total number of arrangements. the number of ways number of ways of arranging Kevin & Jill are together 6 objects in a circle (Kevin & Jill)  5 others Arrangements  2!  5!
  37. 37. 2002 Extension 1 HSC Q3a) Seven people are to be seated at a round table (i) How many seating arrangements are possible? Arrangements  6!  720 (ii) Two people, Kevin and Jill, refuse to sit next to each other. How many seating arrangements are then possible? Note: it is easier to work out the number of ways Kevin and Jill are together and subtract from total number of arrangements. the number of ways number of ways of arranging Kevin & Jill are together 6 objects in a circle (Kevin & Jill)  5 others Arrangements  2!  5!  240
  38. 38. 2002 Extension 1 HSC Q3a) Seven people are to be seated at a round table (i) How many seating arrangements are possible? Arrangements  6!  720 (ii) Two people, Kevin and Jill, refuse to sit next to each other. How many seating arrangements are then possible? Note: it is easier to work out the number of ways Kevin and Jill are together and subtract from total number of arrangements. the number of ways number of ways of arranging Kevin & Jill are together 6 objects in a circle (Kevin & Jill)  5 others Arrangements  2!  5!  240 Arrangements  720  240  480
  39. 39. 2002 Extension 1 HSC Q3a) Seven people are to be seated at a round table (i) How many seating arrangements are possible? Arrangements  6!  720 (ii) Two people, Kevin and Jill, refuse to sit next to each other. How many seating arrangements are then possible? Note: it is easier to work out the number of ways Kevin and Jill are together and subtract from total number of arrangements. the number of ways number of ways of arranging Kevin & Jill are together 6 objects in a circle (Kevin & Jill)  5 others Arrangements  2!  5!  240 Arrangements  720  240  480
  40. 40. 1995 Extension 1 HSC Q3a) A B C D E F G H A security lock has 8 buttons labelled as shown. Each person using the lock is given a 3 letter code. (i) How many different codes are possible if letters can be repeated and their order is important?
  41. 41. 1995 Extension 1 HSC Q3a) A B C D E F G H A security lock has 8 buttons labelled as shown. Each person using the lock is given a 3 letter code. (i) How many different codes are possible if letters can be repeated and their order is important? With replacement Use Basic Counting Principle
  42. 42. 1995 Extension 1 HSC Q3a) A B C D E F G H A security lock has 8 buttons labelled as shown. Each person using the lock is given a 3 letter code. (i) How many different codes are possible if letters can be repeated and their order is important? Codes  8  8  8 With replacement Use Basic Counting Principle
  43. 43. 1995 Extension 1 HSC Q3a) A B C D E F G H A security lock has 8 buttons labelled as shown. Each person using the lock is given a 3 letter code. (i) How many different codes are possible if letters can be repeated and their order is important? Codes  8  8  8 With replacement  512 Use Basic Counting Principle
  44. 44. 1995 Extension 1 HSC Q3a) A B C D E F G H A security lock has 8 buttons labelled as shown. Each person using the lock is given a 3 letter code. (i) How many different codes are possible if letters can be repeated and their order is important? Codes  8  8  8 With replacement  512 Use Basic Counting Principle (ii) How many different codes are possible if letters cannot be repeated and their order is important?
  45. 45. 1995 Extension 1 HSC Q3a) A B C D E F G H A security lock has 8 buttons labelled as shown. Each person using the lock is given a 3 letter code. (i) How many different codes are possible if letters can be repeated and their order is important? Codes  8  8  8 With replacement  512 Use Basic Counting Principle (ii) How many different codes are possible if letters cannot be repeated and their order is important? Without replacement Order is important Permutation
  46. 46. 1995 Extension 1 HSC Q3a) A B C D E F G H A security lock has 8 buttons labelled as shown. Each person using the lock is given a 3 letter code. (i) How many different codes are possible if letters can be repeated and their order is important? Codes  8  8  8 With replacement  512 Use Basic Counting Principle (ii) How many different codes are possible if letters cannot be repeated and their order is important? Codes 8P3 Without replacement Order is important Permutation
  47. 47. 1995 Extension 1 HSC Q3a) A B C D E F G H A security lock has 8 buttons labelled as shown. Each person using the lock is given a 3 letter code. (i) How many different codes are possible if letters can be repeated and their order is important? Codes  8  8  8 With replacement  512 Use Basic Counting Principle (ii) How many different codes are possible if letters cannot be repeated and their order is important? Codes 8P3 Without replacement  336 Order is important Permutation
  48. 48. (iii) Now suppose that the lock operates by holding 3 buttons down together, so that the order is NOT important. How many different codes are possible?
  49. 49. (iii) Now suppose that the lock operates by holding 3 buttons down together, so that the order is NOT important. How many different codes are possible? Without replacement Order is not important Combination
  50. 50. (iii) Now suppose that the lock operates by holding 3 buttons down together, so that the order is NOT important. How many different codes are possible? Codes 8C3 Without replacement Order is not important Combination
  51. 51. (iii) Now suppose that the lock operates by holding 3 buttons down together, so that the order is NOT important. How many different codes are possible? Codes 8C3 Without replacement Order is not important  56 Combination
  52. 52. (iii) Now suppose that the lock operates by holding 3 buttons down together, so that the order is NOT important. How many different codes are possible? Codes 8C3 Without replacement Order is not important  56 Combination Exercise 10I; odds

×