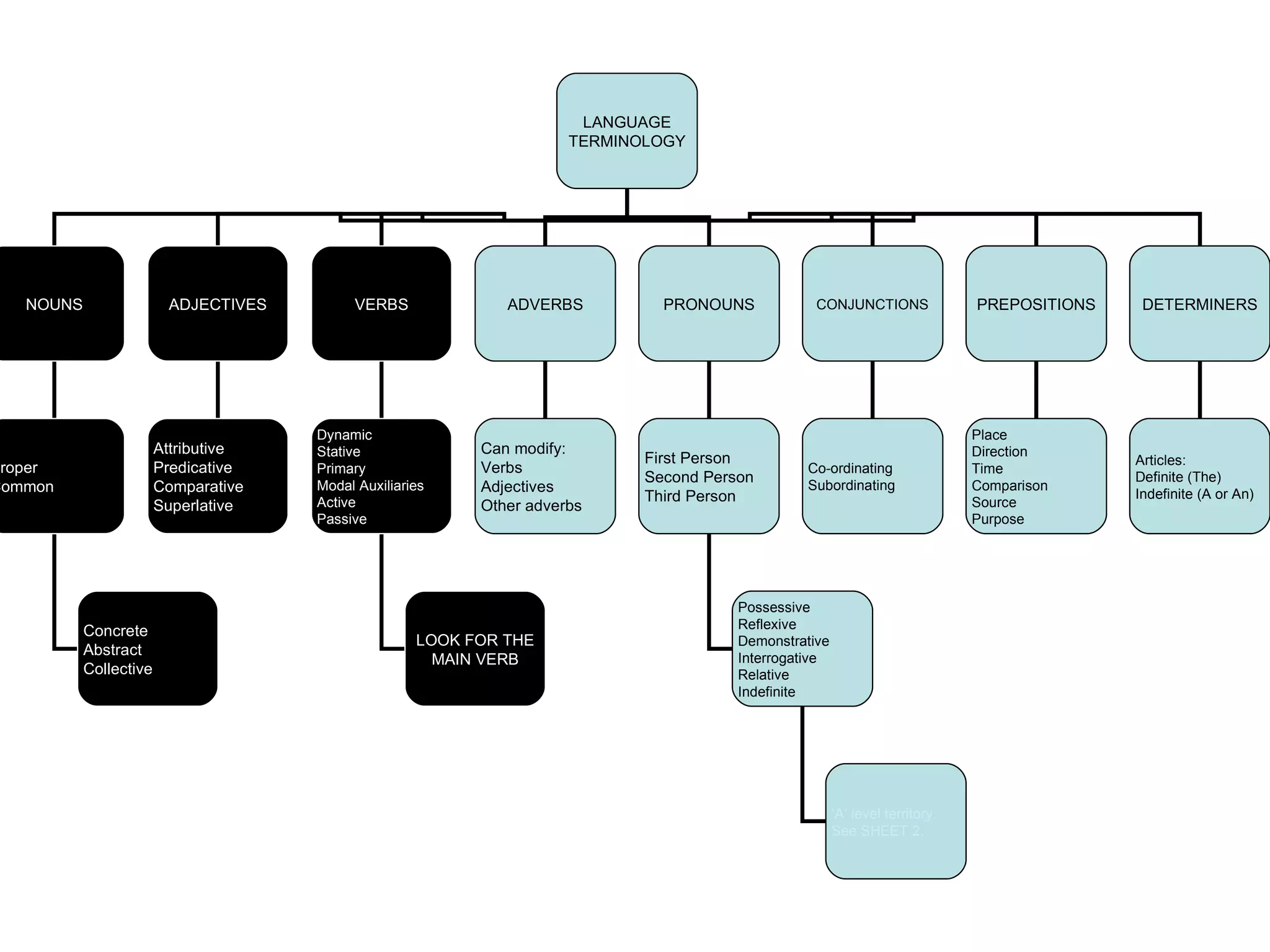
LANGUAGE TERMINOLOGY NOUNS ADJECTIVES VERBS ADVERBS PRONOUNS CONJUNCTIONS PREPOSITIONS DETERMINERS Proper Common Concrete Abstract Collective Attributive Predicative Comparative Superlative Dynamic Stative Primary Modal Auxiliaries Active Passive LOOK FOR THE MAIN VERB Can modify: Verbs Adjectives Other adverbs First Person Second Person Third Person Possessive Reflexive Demonstrative Interrogative Relative Indefinite ‘ A’ level territory. See SHEET 2. Co-ordinating Subordinating Place Direction Time Comparison Source Purpose Articles: Definite (The) Indefinite (A or An)
NOUNS Proper:  begin with a capital letter and refer to specific people, places, occasions (e.g. Olivia, Italy, Saturday) Common:  not so specific and refer to types of people, objects, feelings (e.g. student, city, disappointment). Most nouns are common and can be further sub-divided into: Concrete:  refer to things that physically exist; they can be observed and measured (e.g. house, tree, clothes) Abstract:  refer to feelings, ideas, occasions, qualities, processes (e.g. freedom, strength, week, birth, friendship) Collective:  refer to groups of people, animals, things (team, flock, herd, crowd, committee)
ADJECTIVES Modify nouns. Comparative: (e.g. bigger, faster). Can also take ‘more’ (e.g. more fortunate) Superlative:  (e.g. biggest, fastest). Can also take ‘most’ (e.g. most fortunate) Attributive:  before a noun (e.g. the large balloon) Predicative:  after a noun (e.g. the balloon is large)
VERBS Dynamic:  refer to a wider range of ACTIONS which might be  PHYSICAL (e.g. push, throw) or MENTAL (e.g. think) or PERCEPTUAL (e.g. see) Stative:  refer to STATES of BEING or PROCESSES (e.g. to know, to believe, to realise) Primary: of which there are three: to be; to have; to do Main: in a clause or sentence the single verb that expresses the main meaning Modal: only ever used alongside a MAIN VERB (can, could, will, would, shall, should, may, might, must)  Auxiliary: ‘helping’ verbs placed in front (e.g. I  must have been going  in the wrong direction). Here  going  is the main verb.  Must ,  have  and  been  are all being used as auxiliaries. Active: the person or thing performing the action is emphasised as the subject of the verb (e.g. The teacher spoke to the student) Passive: the emphasis shifts to the object of the verb (the person or thing to which something has been done e.g. The student was spoken to by the teacher)
Easy  to teach and  easy  to remember. Primary verbs have a major say in the TENSE of a sentence. Non-fiction texts are littered with modal structures. A candidate can find EASY HIGH marks, especially on persuasive texts. (e.g. Candidate response: The writer uses the modal auxiliary verb ‘will’ in the phrase ‘will make you healthier’ in order to show the absolute certainty that if you eat apples, it is going to make a positive difference to your health.

Word Class

  • 1.
    LANGUAGE TERMINOLOGY NOUNSADJECTIVES VERBS ADVERBS PRONOUNS CONJUNCTIONS PREPOSITIONS DETERMINERS Proper Common Concrete Abstract Collective Attributive Predicative Comparative Superlative Dynamic Stative Primary Modal Auxiliaries Active Passive LOOK FOR THE MAIN VERB Can modify: Verbs Adjectives Other adverbs First Person Second Person Third Person Possessive Reflexive Demonstrative Interrogative Relative Indefinite ‘ A’ level territory. See SHEET 2. Co-ordinating Subordinating Place Direction Time Comparison Source Purpose Articles: Definite (The) Indefinite (A or An)
  • 2.
    NOUNS Proper: begin with a capital letter and refer to specific people, places, occasions (e.g. Olivia, Italy, Saturday) Common: not so specific and refer to types of people, objects, feelings (e.g. student, city, disappointment). Most nouns are common and can be further sub-divided into: Concrete: refer to things that physically exist; they can be observed and measured (e.g. house, tree, clothes) Abstract: refer to feelings, ideas, occasions, qualities, processes (e.g. freedom, strength, week, birth, friendship) Collective: refer to groups of people, animals, things (team, flock, herd, crowd, committee)
  • 3.
    ADJECTIVES Modify nouns.Comparative: (e.g. bigger, faster). Can also take ‘more’ (e.g. more fortunate) Superlative: (e.g. biggest, fastest). Can also take ‘most’ (e.g. most fortunate) Attributive: before a noun (e.g. the large balloon) Predicative: after a noun (e.g. the balloon is large)
  • 4.
    VERBS Dynamic: refer to a wider range of ACTIONS which might be PHYSICAL (e.g. push, throw) or MENTAL (e.g. think) or PERCEPTUAL (e.g. see) Stative: refer to STATES of BEING or PROCESSES (e.g. to know, to believe, to realise) Primary: of which there are three: to be; to have; to do Main: in a clause or sentence the single verb that expresses the main meaning Modal: only ever used alongside a MAIN VERB (can, could, will, would, shall, should, may, might, must) Auxiliary: ‘helping’ verbs placed in front (e.g. I must have been going in the wrong direction). Here going is the main verb. Must , have and been are all being used as auxiliaries. Active: the person or thing performing the action is emphasised as the subject of the verb (e.g. The teacher spoke to the student) Passive: the emphasis shifts to the object of the verb (the person or thing to which something has been done e.g. The student was spoken to by the teacher)
  • 5.
    Easy toteach and easy to remember. Primary verbs have a major say in the TENSE of a sentence. Non-fiction texts are littered with modal structures. A candidate can find EASY HIGH marks, especially on persuasive texts. (e.g. Candidate response: The writer uses the modal auxiliary verb ‘will’ in the phrase ‘will make you healthier’ in order to show the absolute certainty that if you eat apples, it is going to make a positive difference to your health.