Web Project Management Strategies for chaotic web projects
A Web Project… Building a few web pages for a client in town Developing a simple web application that collects client information Extensive Content Management System
The Chaos Developer working out of their basement from 12-7am Designer that doesn’t answer email Client that wants to change something every other day Content that hasn’t been written Server hosting that is unreliable at the moment due to twitter outage
A Project is… “a temporary endeavor undertaken to create a unique product, service, or result”  – PMBOK Guide (2004)
Triple Constraint Scope Time Cost
Triple Constraint What am I building? How long will it take? How much will it cost to develop? How much do I charge for it?
Dealing with the “what” Project sponsor (client) asks for something that needs to be built Meet with client and develop a clear scope along with timeline Sketch out application Call in resources you need Develop application, get feedback, tweak, done.
What really happens “I would like a web site that looks like (insert newsworthy site of the week)” “Next month would be perfect” “Oh and can we have video?” “And a live chat?” “We would also like our users to sign in and have customizable features.”
Learn a little from software engineering Understand clearly what you are doing Risk management Client management Version control
Define what you are doing.
Break the project into manageable blocks
What is the critical path?
Clarity
 
 
Developers
Identify resources Who do you sub-contract with? What can they do?  Did you ask them?  Do you know or have you seen? Is there a line of communication between you and your resources even when not working together?
Identify risks What could cause this project to be delayed or fail? What will you do about them? How much will it cost (time/money)?
 
Get the project sponsor involved Use Basecamp  or excel or a word document Break down the project for the sponsor (and you) Provide time estimates for each phase Follow-up with daily/weekly updates on progress Share information.
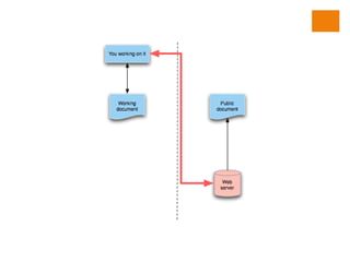
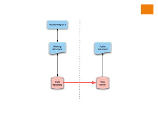
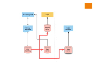
Learn how to use version control software.
 
 
 
Use a process that works for you.
Other methods? GTD Waterfall Agile/Extreme
About me Jesse Rodgers Member of the Special Projects Group at the University of Waterloo Blog:  http://whoyoucallingajesse.com   Email:  [email_address]

Web Project Management Todcon2008

  • 1.
    Web Project ManagementStrategies for chaotic web projects
  • 2.
    A Web Project…Building a few web pages for a client in town Developing a simple web application that collects client information Extensive Content Management System
  • 3.
    The Chaos Developerworking out of their basement from 12-7am Designer that doesn’t answer email Client that wants to change something every other day Content that hasn’t been written Server hosting that is unreliable at the moment due to twitter outage
  • 4.
    A Project is…“a temporary endeavor undertaken to create a unique product, service, or result” – PMBOK Guide (2004)
  • 5.
  • 6.
    Triple Constraint Whatam I building? How long will it take? How much will it cost to develop? How much do I charge for it?
  • 7.
    Dealing with the“what” Project sponsor (client) asks for something that needs to be built Meet with client and develop a clear scope along with timeline Sketch out application Call in resources you need Develop application, get feedback, tweak, done.
  • 8.
    What really happens“I would like a web site that looks like (insert newsworthy site of the week)” “Next month would be perfect” “Oh and can we have video?” “And a live chat?” “We would also like our users to sign in and have customizable features.”
  • 9.
    Learn a littlefrom software engineering Understand clearly what you are doing Risk management Client management Version control
  • 10.
    Define what youare doing.
  • 11.
    Break the projectinto manageable blocks
  • 12.
    What is thecritical path?
  • 13.
  • 14.
  • 15.
  • 16.
  • 17.
    Identify resources Whodo you sub-contract with? What can they do? Did you ask them? Do you know or have you seen? Is there a line of communication between you and your resources even when not working together?
  • 18.
    Identify risks Whatcould cause this project to be delayed or fail? What will you do about them? How much will it cost (time/money)?
  • 19.
  • 20.
    Get the projectsponsor involved Use Basecamp or excel or a word document Break down the project for the sponsor (and you) Provide time estimates for each phase Follow-up with daily/weekly updates on progress Share information.
  • 21.
    Learn how touse version control software.
  • 22.
  • 23.
  • 24.
  • 25.
    Use a processthat works for you.
  • 26.
    Other methods? GTDWaterfall Agile/Extreme
  • 27.
    About me JesseRodgers Member of the Special Projects Group at the University of Waterloo Blog: http://whoyoucallingajesse.com Email: [email_address]