POLITEHNICA University of Bucharest, Romania

                              Computer Science Department




                                  Voicenger

                             Software Design Document




                                Final version: 16th May 2010



Prepared by:                                          Supervisor:

Andreica Cristian                                     Egner Alexandru

Goge Oana-Alina

Petre Vlad-Stefan

Serbanescu Vlad-Nicolae
Voicenger - Software Design Document




                                                              Table of Contents
1    Technologies Used ............................................................................................................... 1
  1.1 Context ..................................................................................................................................................1
  1.2 Requirements .........................................................................................................................................1
  1.3 Application Structure ............................................................................................................................1
  1.4 Client Component..................................................................................................................................2
    1.4.1 UI (User Interface) ........................................................................................................................ 2
    1.4.2 Peer Communication Interface (networking) ................................................................................ 3
    1.4.3 Server communication Interface (profile storage) ......................................................................... 3
  1.5 Server Component .................................................................................................................................3
  1.6 Database Storage ...................................................................................................................................3
  1.7 External Libraries ..................................................................................................................................3
  1.8 Development Environment....................................................................................................................4
2    High Level Modules .............................................................................................................. 5
  2.1 GUI/ GUI Controller .............................................................................................................................5
  2.2 File Processor/ File Packager ................................................................................................................5
  2.3 Sound .....................................................................................................................................................6
  2.4 String Processing ...................................................................................................................................6
  2.5 Message Renderer .................................................................................................................................6
  2.6 JXTA Peer .............................................................................................................................................6
  2.7 JXTA Server ..........................................................................................................................................7
  2.8 Database ................................................................................................................................................7
  2.9 Twitter/Facebook Server .......................................................................................................................7
3    Use Cases .............................................................................................................................. 8
  3.1 Register..................................................................................................................................................8
  3.2 Log In ....................................................................................................................................................8
  3.3 Log Out .................................................................................................................................................8
  3.4 Add a Friend ..........................................................................................................................................8
  3.5 Delete a Friend ......................................................................................................................................9
  3.6 Ignore a Friend ......................................................................................................................................9
  3.7 Edit Profile ............................................................................................................................................9
  3.8 One-on-One Chat ..................................................................................................................................9
  3.9 Call a Friend ........................................................................................................................................10
  3.10 Initiate a Conference Chat ...................................................................................................................10
  3.11 Set a Discussion Topic ........................................................................................................................10
  3.12 Create a Poll inside a Conference ........................................................................................................10
  3.13 Send a File ...........................................................................................................................................11
  3.14 Add a Textual Image ...........................................................................................................................11
  3.15 Tagging while in Conference ..............................................................................................................11
  3.16 Update Facebook Status ......................................................................................................................11
  3.17 Update Twitter Status ..........................................................................................................................11
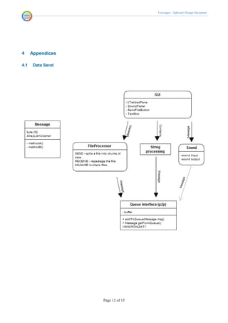
4    Appendices .......................................................................................................................... 12
  4.1 Data Send ............................................................................................................................................12
  4.2 Data Receive........................................................................................................................................13
  4.3 Server Communication ........................................................................................................................14
  4.4 Message Renderer ...............................................................................................................................15




                                                                                I
Voicenger - Software Design Document




1     Technologies Used


1.1    Context
Voicenger is a software application which solves the problem of taking decisions inside groups of
friends. It wants to offer a structured mean of communication, where the conference is topic-based,
focused on planning and delivering results to the whole decision process. The functionality of
Voicenger is split into several components and features, all designed to ensure an accurate,
structured and efficient application for discussing and sharing ideas and plans in an organized and
easy to use environment.

This application combines the features of websites used for socializing and entertainment with the
benefits of a chat and voice application. This will increase efficiency in a chat environment. It will
provide features based on intuition that will help users to logically structure the discussion when
engaged in a conference window, to easily debate on a subject and quickly take decisions.


1.2    Requirements
Voicenger is designed as a communication tool for groups of people. A minimum viable product
should allow the users to chat, both using text messages and voice. The conversation can be easily
enriched if we add features like polling and tagging inside conferences, textual imaging & file send
operations.

Each user has it's own profile, that should be persisted between different logins.


1.3    Application Structure
The decision for which application structure to opt for, client-server architecture vs peer-to-peer
architecture was heavily influenced by the performances need of the application. Voicenger must be
able to allow its users to talk with each other at a very high quality.

A client-server architecture means higher load on the server component. In order to manage high
voice data throughput, the hardware requirements would include an extreme server machine with
Gigabit Ethernet connection with no traffic restrictions whatsoever.

A peer-to-peer architecture eases the server load, by charging the client machines. Nowadays, the
usual applications that run on a computer hardly turn its workload to 50% of the capacity, which
means an extra 5% is barely visible. The disadvantage of such frameworks is that some computers
are not accessible into public networks, due to NAT or proxy situations.

For choosing the best option, we couldn't allow either a full client-server architecture, neither a full
peer-to-peer architecture. The current approach is to use a peer-to-peer architecture for managing
full intensive traffic operations, such as voice data transfer, but to use a centralized authority for
storing user profiles and other persistent data.


                                              Page 1 of 15
Voicenger - Software Design Document




1.4     Client Component
Each client application is seen as part of the peer-to-peer architecture.

Structure:
     UI (user interface);
     Peer Communication Interface (networking);
     Server Communication Interface (profile storage).


1.4.1    UI (User Interface)
The client application is entirely developed in Java programming language, which benefits from its
high-level object-oriented approach. For visual components and user interaction, we used Swing,
the widget toolkit from SUN which is integrated into the SDK.

Documentation on each of the Swing components used or any of the layout managers can be found
at http://java.sun.com/docs/books/tutorial/uiswing/.




                                               Page 2 of 15
Voicenger - Software Design Document




1.4.2    Peer Communication Interface (networking)

JXTA (Juxtapose) is an open-source peer-to-peer protocol specification begun by Sun
Microsystems in 2001. The JXTA protocols are defined as a set of XML messages which allow any
device connected to a network to exchange messages and collaborate independently of the
underlying network topology.
As JXTA is based upon a set of open XML protocols, it can be implemented in any modern
computer language. Implementations are currently available for Java SE,C/C++, C# and Java ME.

Voicenger uses a Java implementation for the JXTA protocol. This allows the application to easily
resolve network problems such as bypassing NAT or proxy communication.

The JXTA implementation and documentation can be found at https://jxta.dev.java.net/.


1.4.3    Server communication Interface (profile storage)
The server component in Voicenger is also a peer in the peer-to-peer architecture. Thus, the
communication between client-server is resolved using JXTA protocol.


1.5     Server Component
Besides from being a peer in the JXTA protocol, the server components must handle all the user-
profiles. For internal storage, we used MySQL database system, which is open-source, published
under the GPL license.


1.6     Database Storage
MySQL is a relational database management system (RDBMS) that runs as a server providing
multi-user access to a number of databases. Voicenger uses MySQL databases for storing
information related to user profiles, friends, statuses or any persistent data.

1.7     External Libraries
Voicenger uses 2 external libraries:
    a MySQL connector, that allows the application to query SQL commands into the database;
    the JXTA implementation in Java, so that we solve peer-to-peer network problems (NAT,
      proxy).

The          MySQL         connector         library          can         be              downloaded
from http://www.mysql.com/products/connector/.




                                             Page 3 of 15
Voicenger - Software Design Document




1.8   Development Environment
The primary IDE we use is Eclipse 3.5. All the members of our team have had many experiences
with this IDE, being proven as the most efficient in collaborative environments.




                                         Page 4 of 15
Voicenger - Software Design Document




2     High Level Modules


2.1    GUI/ GUI Controller

Role: The GUI provides the user interface for using the Voicenger application. It contains all the
components for voice communication, sending text messages or files of any type.
The GUI controller receives data in the form of a Message on its components and determines the
tab it displays the message or file send request according to the ArrayList field of the message
(there can only be one voice connection at any time so there no need to determine from where a
voice message is received).

As its role is to provide a user interfaces the GUI solely depends on the actions of the user.
The GUI controller depends on the JXTA peer module to deliver data in the form of Messages send
via the peer-to-peer connection.

The following modules depend on GUI:
    The File Processor/File Packager module receives the selected file in the GUI when the
       "SendFileButton" component of the GUI is pressed;
    The String Processing module refers to the data introduced in the "TextBox" component of
       the GUI;
    The Sound module depends on the "SoundPanel" component of the GUI.


The following modules depend on the GUI controller:
    The File Process/File Packager module receives the input file from the GUI controller;
    The Sound module receives input sound from the GUI controller.


2.2    File Processor/ File Packager
Role: The File Processor/File Packager splits files into chunks of data to form Messages that are
sent using the Queue Interface repackages data into the original file and manages multiple files

This module depends on:
    The GUI module that sends files selected by the user;
    The GUI controller that sends chunks of data that form a file.



The following modules depend on the File Processor/File Packaging module:
    The JXTA peer module receives the chunks of data in the form of Messages.




                                           Page 5 of 15
Voicenger - Software Design Document




2.3   Sound
Role: This module processes sound into/from a Message and sends it using the Queue Interface.


This module depends on:
    The "SoundPanel" component of the GUI;
    The GUI controller that sends input sound in the form of a Message.

The following modules depend on the File Processor/File Packaging module:
    The JXTA peer module receives the output sound in the form of a Message.


2.4   String Processing
Role: This module processes normal text into a Message and sends it using the Queue Interface.

This module depends on:
    The "TextBox" component of the GUI;
    The GUI controller that sends text in the form of a Message.

The following modules depend on the File Processor/File Packaging module:
    The JXTA peer module receives the text in the form of a Message.


2.5   Message Renderer
Role: This module is used to process data in the form of a Message and parse elements such as
pictures, HTML text or status updates.

This module depends on the JXTA peer module from which it receives data in the form of a
Message.

The only module that depend on it is the GUI to which it sends the parsed output.


2.6   JXTA Peer
Role: The JXTA Peer module has multiple roles such as:
    Establishing a peer-to-peer connnection with other peers;
    Taking data in the form of a Message using the Queue Interface;
    Determining the destination of the Message and sending it via the peer-to-peer connection.
    Receiving data from other peers;
    Passing data to the GUI controller.


The JXTA peer module depends on:
    Other JXTA peer modules with which it has established a connection;
    The JXTA server module that signal any actions taken by clients that concern it;


                                            Page 6 of 15
Voicenger - Software Design Document




       The File Processor/File Packaging module from which it receives split files as Messages
        through the Queue Interface;
       The Sound Module from which it receives output sound in the form of a Message using the
        Queue Interface;
       The String Processing module that sends processed text through the Queue Interface.

The following modules depend on the JXTA peer module:
    Other JXTA peer modules that have an established connection;
    The JXTA server that is frequently notified of a new connection, a client exit, profile
       changes, changes to a client's contact list or a "keep alive" acknowledgement signal;
    The Message Renderer that receives Messages containing special elements that need to be
       parsed.


2.7     JXTA Server
Role: The JXTA server module notifies clients of new connections, exits and provides a list of
updated profiles to any client.

The JXTA server module depends on:
    The Database module from which it gets all the necessary data to fulfil its role.
    The JXTA peer modules that notify the server of actions such as connecting, exiting, or
      status and contact list changes.


The following modules depend on the JXTA server module:
    The Database module from which undergoes the latest changes made by the server;
    The JXTA peer modules that are notified by the server of actions that concern them.


2.8     Database
Role: The Database stores and provides important data in a fast and secure way.

The Database only exchanges data only with the JXTA server, thus it is the only module it depends
on, and the only module that depends on it.


2.9     Twitter/Facebook Server
Role: The Twitter/Facebook Server post messages that it receives from clients on their respective
accounts of either website.

This module does not depend on any other module.

No other module depends in any way on this module.




                                            Page 7 of 15
Voicenger - Software Design Document




3     Use Cases

In order to better understand the mechanics behind the use cases, we recommend reviewing the
Appendices section.

3.1    Register
When a user registers (in order to use the application), the information that is filed in the textbox is
from the GUI component to the String Processing component and then to the Queue Interface
(p2p) component. From here, the information is sent over the network from the JXTA Peer entity
to the JXTA Server entity. The server does some checkups, and if everything is ok, it adds the data
into the Database and sends back to the JXTA Peer entity a confirmation message. Once the
confirmation message is received by the JXTA Peer entity, the network component inside the
JXTA Peer entity sends the confirmation to the GUI Controller component, granting the user
access to all available functions.


3.2    Log In
When the user logs in to the system, he fills a username and a password in the corresponding text
fields in the GUI component. By hitting submit, this information is passed to the String Processing
component and then to the Queue Interface (p2p) component. From here, the information leaves
the JXTA Peer entity, and travels over the network infrastructure to the JXTA Server entity. The
server queries the database, in order to establish whether this is a correct login or just a failed
attempt. The JXTA Server sends back to the JXTA Peer a corresponding message. Back in to the
JXTA Peer entity, the message is sent to the GUI Controller which displays an error message in a
Textbox, whether the login failed; or it displays a success message and grants access to the user to
all available functions.

3.3    Log Out
When the user logs out from the system, he must click on the Log Out button. By doing this, the
action is sent from the GUI component of the JXTA Peer entity to the Queue Interface (p2p).
From here, the action passes from the JXTA Peer to the JXTA Server over the network. The
server marks the user as being logged out and sends a message to all other online friends of this
user, announcing that he has gone offline. These other JXTA Peers receive the message over the
network. After receiving the message, each JXTA Peer sends it to their GUI Controller
component.


3.4    Add a Friend
When a user wants to add a new friend in his friends list, he inputs the username of the new friend
in a textbox field, and clicks on Add New Friend button. After clicking the button, the username is
sent from the GUI component to the Queue Interface component, and after this it is sent over the
network from the JXTA Peer entity to the JXTA Server entity. The server checks wheter the
inputted username exists within the Database, and if so, it updates some database information
regarding these two users, and then sends a confirmation message to the JXTA Peer. The JXTA
Peer receives the message and sends it to the GUI Controller component.
                                              Page 8 of 15
Voicenger - Software Design Document




3.5   Delete a Friend
When a user deletes a friend from his friends list, an informational message is sent to the server. It
passes from the GUI component through the String Processing component to the Queue Interface
component inside the JXTA Peer entity. From here, the message is sent over the network to the
JXTA Server entity. Once the server gets the message, it updates the Database, and then sends an
acknowledgement message back to the JXTA Peer.


3.6   Ignore a Friend
When a user ignores a friend from his friends list, an informational message is sent to the server. It
passes from the GUI component through the String Processing component to the Queue Interface
component inside the JXTA Peer entity. From here, the message is sent over the network to the
JXTA Server entity. Once the server gets the message, it updates the Database, and then sends an
acknowledgement message back to the JXTA Peer.


3.7   Edit Profile
When a user edits its profile information, several messages are sent the server announcing the
changes. The messages pass from several Textboxes inside the GUI component through the String
Processing component to the Queue Interface component inside the JXTA Peer entity. From
here, the messages are sent over the network to the JXTA Server entity. Once the server gets the
messages, it updates the Database, and then sends an acknowledgement message back to the JXTA
Peer.


3.8   One-on-One Chat
When a user initiates a one-on-one chat with another user, an action is initiated from inside the GUI
component that passes through the String Processing and goes to the Queue Interface. From here,
a message is sent to the other JXTA Peer entity. The other JXTA Peer entity receives the message
through JXTA and passes the message to the GUI Controller component. If everything is ok, and
the chat session can be initiated, an acknowledgement message is sent back to the initial JXTA
Peer. The initial JXTA Peer receives the message, and starts a conversation tab inside the GUI
component.

Every message a users writes in the Textbox and sent to the other user, passes from the GUI
component, through the String Processing component and then to the Queue Interface. From the
Queue Interface, the message passes over the network to the other JXTA Peer entity. The other
JXTA Peer entity receives the message and sends it to its GUI Controller component. This
process is bidirectional.




                                             Page 9 of 15
Voicenger - Software Design Document




3.9   Call a Friend
When a user calls a friend, an initial message is sent to the other user. If everything is ok, the other
peer replies with an acknowledgement message and the connection is established. After this, all the
sound that is recorded from the microphone in peer A, is send to the FileProcesor component. This
component splits the sound data in chunks, and then sends those chunks to the Queue Interface.
From the Queue Interface, the chunks are sent through the network, to the other JXTA Peer. The
other peer receives those chunks of sound, and sends them to its GUI Controller component. From
the GUI Controller, the chunks are sent to the Sound component, which plays the received sound.
This process is bidirectional.


3.10 Initiate a Conference Chat
When a user initiates a conference chat with several other users, an action is initiated from inside
the GUI component that passes through the String Processing and goes to the Queue Interface.
From here, a message is sent to the all other JXTA Peer entities. The other JXTA Peer entities
receive the message through JXTA and pass the message to their respective GUI Controller
component. If everything is ok, and the chat session can be initiated, an acknowledgement message
is sent back to the initial JXTA Peer. The initial JXTA Peer receives the message, and starts a
conversation tab inside the GUI component.

Every message a users writes in the Textbox and sent to all other user, passes from the GUI
component, through the String Processing component and then to the Queue Interface. From the
Queue Interface, the message passes over the network to all other JXTA Peer entities. The other
JXTA Peer entities receive the message and send it to their respective GUI Controller component.
This process is bidirectional.


3.11 Set a Discussion Topic
When a sets a discussion topic inside a chat tab, an action is initiated from inside the GUI
component that passes through the String Processing and goes to the Queue Interface. From here,
a message with the new discussion topic is sent to the other JXTA Peer entity. The other JXTA
Peer entity receives the message through JXTA and passes the message to the GUI Controller
component. If everything is ok, an acknowledgement message is sent back to the initial JXTA
Peer.


3.12 Create a Poll inside a Conference
When a user initiates a poll inside a conference chat with several other users, an action is initiated
from inside the GUI component that passes through the String Processing and goes to the Queue
Interface. From here, a message with the poll options is sent to the all other JXTA Peer entities.
The other JXTA Peer entities receive the message through JXTA and pass the message to their
respective GUI Controller component. If everything is ok, an acknowledgement message is sent
back to the initial JXTA Peer.




                                              Page 10 of 15
Voicenger - Software Design Document




3.13 Send a File
When a user sends a file to a friend, the file is sent from the GUI component to the FileProcessor
component that splits the file in chunks. These chunks are then sent to the Queue Interface. From
the Queue Interface, the chunks are sent through the network, to the other JXTA Peer. The other
peer receives those chunks, and sends them to its GUI Controller component. From the GUI
Controller, the chunks are sent to the FilePackager component, which saves the received file. This
process is bidirectional.


3.14 Add a Textual Image
When a user adds a textual image to a conference chat, the image is sent from the GUI component
to the FileProcessor component that splits the file in chunks. These chunks are then sent to the
Queue Interface. From the Queue Interface, the chunks are sent through the network, to the all
others JXTA Peer entities. The other peers receive those chunks, and send them to their respective
GUI Controller component. From the GUI Controller, the chunks are sent to the FilePackager
component, and then are displayed in the chat window.


3.15 Tagging while in Conference
When a user uses tags inside a conference chat with several other users, an action is initiated from
inside the GUI component that passes through the String Processing and goes to the Queue
Interface. From here, a message regarding the tag is sent to the all other JXTA Peer entities. The
other JXTA Peer entities receive the message through JXTA and pass the message to their
respective GUI Controller component. If everything is ok, an acknowledgement message is sent
back to the initial JXTA Peer.


3.16 Update Facebook Status
Each JXTA Peer can call the Facebook API over the internet, if the user has correctly inputted a
username and a password, and wants to update his Facebook status account. The API calling is
actually a HTTP POST message.


3.17 Update Twitter Status
Each JXTA Peer can call the Twitter API over the internet, if the user has correctly inputted a
username and a password, and wants to update his Twitter status account. The API calling is
actually a HTTP POST message.




                                            Page 11 of 15
Voicenger - Software Design Document




4     Appendices

4.1    Data Send




                   Page 12 of 15
Voicenger - Software Design Document




4.2   Data Receive




                     Page 13 of 15
Voicenger - Software Design Document




4.3   Server Communication




                             Page 14 of 15
Voicenger - Software Design Document




4.4   Message Renderer




                         Page 15 of 15

Voicenger - Software Design Document

  • 1.
    POLITEHNICA University ofBucharest, Romania Computer Science Department Voicenger Software Design Document Final version: 16th May 2010 Prepared by: Supervisor: Andreica Cristian Egner Alexandru Goge Oana-Alina Petre Vlad-Stefan Serbanescu Vlad-Nicolae
  • 2.
    Voicenger - SoftwareDesign Document Table of Contents 1 Technologies Used ............................................................................................................... 1 1.1 Context ..................................................................................................................................................1 1.2 Requirements .........................................................................................................................................1 1.3 Application Structure ............................................................................................................................1 1.4 Client Component..................................................................................................................................2 1.4.1 UI (User Interface) ........................................................................................................................ 2 1.4.2 Peer Communication Interface (networking) ................................................................................ 3 1.4.3 Server communication Interface (profile storage) ......................................................................... 3 1.5 Server Component .................................................................................................................................3 1.6 Database Storage ...................................................................................................................................3 1.7 External Libraries ..................................................................................................................................3 1.8 Development Environment....................................................................................................................4 2 High Level Modules .............................................................................................................. 5 2.1 GUI/ GUI Controller .............................................................................................................................5 2.2 File Processor/ File Packager ................................................................................................................5 2.3 Sound .....................................................................................................................................................6 2.4 String Processing ...................................................................................................................................6 2.5 Message Renderer .................................................................................................................................6 2.6 JXTA Peer .............................................................................................................................................6 2.7 JXTA Server ..........................................................................................................................................7 2.8 Database ................................................................................................................................................7 2.9 Twitter/Facebook Server .......................................................................................................................7 3 Use Cases .............................................................................................................................. 8 3.1 Register..................................................................................................................................................8 3.2 Log In ....................................................................................................................................................8 3.3 Log Out .................................................................................................................................................8 3.4 Add a Friend ..........................................................................................................................................8 3.5 Delete a Friend ......................................................................................................................................9 3.6 Ignore a Friend ......................................................................................................................................9 3.7 Edit Profile ............................................................................................................................................9 3.8 One-on-One Chat ..................................................................................................................................9 3.9 Call a Friend ........................................................................................................................................10 3.10 Initiate a Conference Chat ...................................................................................................................10 3.11 Set a Discussion Topic ........................................................................................................................10 3.12 Create a Poll inside a Conference ........................................................................................................10 3.13 Send a File ...........................................................................................................................................11 3.14 Add a Textual Image ...........................................................................................................................11 3.15 Tagging while in Conference ..............................................................................................................11 3.16 Update Facebook Status ......................................................................................................................11 3.17 Update Twitter Status ..........................................................................................................................11 4 Appendices .......................................................................................................................... 12 4.1 Data Send ............................................................................................................................................12 4.2 Data Receive........................................................................................................................................13 4.3 Server Communication ........................................................................................................................14 4.4 Message Renderer ...............................................................................................................................15 I
  • 3.
    Voicenger - SoftwareDesign Document 1 Technologies Used 1.1 Context Voicenger is a software application which solves the problem of taking decisions inside groups of friends. It wants to offer a structured mean of communication, where the conference is topic-based, focused on planning and delivering results to the whole decision process. The functionality of Voicenger is split into several components and features, all designed to ensure an accurate, structured and efficient application for discussing and sharing ideas and plans in an organized and easy to use environment. This application combines the features of websites used for socializing and entertainment with the benefits of a chat and voice application. This will increase efficiency in a chat environment. It will provide features based on intuition that will help users to logically structure the discussion when engaged in a conference window, to easily debate on a subject and quickly take decisions. 1.2 Requirements Voicenger is designed as a communication tool for groups of people. A minimum viable product should allow the users to chat, both using text messages and voice. The conversation can be easily enriched if we add features like polling and tagging inside conferences, textual imaging & file send operations. Each user has it's own profile, that should be persisted between different logins. 1.3 Application Structure The decision for which application structure to opt for, client-server architecture vs peer-to-peer architecture was heavily influenced by the performances need of the application. Voicenger must be able to allow its users to talk with each other at a very high quality. A client-server architecture means higher load on the server component. In order to manage high voice data throughput, the hardware requirements would include an extreme server machine with Gigabit Ethernet connection with no traffic restrictions whatsoever. A peer-to-peer architecture eases the server load, by charging the client machines. Nowadays, the usual applications that run on a computer hardly turn its workload to 50% of the capacity, which means an extra 5% is barely visible. The disadvantage of such frameworks is that some computers are not accessible into public networks, due to NAT or proxy situations. For choosing the best option, we couldn't allow either a full client-server architecture, neither a full peer-to-peer architecture. The current approach is to use a peer-to-peer architecture for managing full intensive traffic operations, such as voice data transfer, but to use a centralized authority for storing user profiles and other persistent data. Page 1 of 15
  • 4.
    Voicenger - SoftwareDesign Document 1.4 Client Component Each client application is seen as part of the peer-to-peer architecture. Structure:  UI (user interface);  Peer Communication Interface (networking);  Server Communication Interface (profile storage). 1.4.1 UI (User Interface) The client application is entirely developed in Java programming language, which benefits from its high-level object-oriented approach. For visual components and user interaction, we used Swing, the widget toolkit from SUN which is integrated into the SDK. Documentation on each of the Swing components used or any of the layout managers can be found at http://java.sun.com/docs/books/tutorial/uiswing/. Page 2 of 15
  • 5.
    Voicenger - SoftwareDesign Document 1.4.2 Peer Communication Interface (networking) JXTA (Juxtapose) is an open-source peer-to-peer protocol specification begun by Sun Microsystems in 2001. The JXTA protocols are defined as a set of XML messages which allow any device connected to a network to exchange messages and collaborate independently of the underlying network topology. As JXTA is based upon a set of open XML protocols, it can be implemented in any modern computer language. Implementations are currently available for Java SE,C/C++, C# and Java ME. Voicenger uses a Java implementation for the JXTA protocol. This allows the application to easily resolve network problems such as bypassing NAT or proxy communication. The JXTA implementation and documentation can be found at https://jxta.dev.java.net/. 1.4.3 Server communication Interface (profile storage) The server component in Voicenger is also a peer in the peer-to-peer architecture. Thus, the communication between client-server is resolved using JXTA protocol. 1.5 Server Component Besides from being a peer in the JXTA protocol, the server components must handle all the user- profiles. For internal storage, we used MySQL database system, which is open-source, published under the GPL license. 1.6 Database Storage MySQL is a relational database management system (RDBMS) that runs as a server providing multi-user access to a number of databases. Voicenger uses MySQL databases for storing information related to user profiles, friends, statuses or any persistent data. 1.7 External Libraries Voicenger uses 2 external libraries:  a MySQL connector, that allows the application to query SQL commands into the database;  the JXTA implementation in Java, so that we solve peer-to-peer network problems (NAT, proxy). The MySQL connector library can be downloaded from http://www.mysql.com/products/connector/. Page 3 of 15
  • 6.
    Voicenger - SoftwareDesign Document 1.8 Development Environment The primary IDE we use is Eclipse 3.5. All the members of our team have had many experiences with this IDE, being proven as the most efficient in collaborative environments. Page 4 of 15
  • 7.
    Voicenger - SoftwareDesign Document 2 High Level Modules 2.1 GUI/ GUI Controller Role: The GUI provides the user interface for using the Voicenger application. It contains all the components for voice communication, sending text messages or files of any type. The GUI controller receives data in the form of a Message on its components and determines the tab it displays the message or file send request according to the ArrayList field of the message (there can only be one voice connection at any time so there no need to determine from where a voice message is received). As its role is to provide a user interfaces the GUI solely depends on the actions of the user. The GUI controller depends on the JXTA peer module to deliver data in the form of Messages send via the peer-to-peer connection. The following modules depend on GUI:  The File Processor/File Packager module receives the selected file in the GUI when the "SendFileButton" component of the GUI is pressed;  The String Processing module refers to the data introduced in the "TextBox" component of the GUI;  The Sound module depends on the "SoundPanel" component of the GUI. The following modules depend on the GUI controller:  The File Process/File Packager module receives the input file from the GUI controller;  The Sound module receives input sound from the GUI controller. 2.2 File Processor/ File Packager Role: The File Processor/File Packager splits files into chunks of data to form Messages that are sent using the Queue Interface repackages data into the original file and manages multiple files This module depends on:  The GUI module that sends files selected by the user;  The GUI controller that sends chunks of data that form a file. The following modules depend on the File Processor/File Packaging module:  The JXTA peer module receives the chunks of data in the form of Messages. Page 5 of 15
  • 8.
    Voicenger - SoftwareDesign Document 2.3 Sound Role: This module processes sound into/from a Message and sends it using the Queue Interface. This module depends on:  The "SoundPanel" component of the GUI;  The GUI controller that sends input sound in the form of a Message. The following modules depend on the File Processor/File Packaging module:  The JXTA peer module receives the output sound in the form of a Message. 2.4 String Processing Role: This module processes normal text into a Message and sends it using the Queue Interface. This module depends on:  The "TextBox" component of the GUI;  The GUI controller that sends text in the form of a Message. The following modules depend on the File Processor/File Packaging module:  The JXTA peer module receives the text in the form of a Message. 2.5 Message Renderer Role: This module is used to process data in the form of a Message and parse elements such as pictures, HTML text or status updates. This module depends on the JXTA peer module from which it receives data in the form of a Message. The only module that depend on it is the GUI to which it sends the parsed output. 2.6 JXTA Peer Role: The JXTA Peer module has multiple roles such as:  Establishing a peer-to-peer connnection with other peers;  Taking data in the form of a Message using the Queue Interface;  Determining the destination of the Message and sending it via the peer-to-peer connection.  Receiving data from other peers;  Passing data to the GUI controller. The JXTA peer module depends on:  Other JXTA peer modules with which it has established a connection;  The JXTA server module that signal any actions taken by clients that concern it; Page 6 of 15
  • 9.
    Voicenger - SoftwareDesign Document  The File Processor/File Packaging module from which it receives split files as Messages through the Queue Interface;  The Sound Module from which it receives output sound in the form of a Message using the Queue Interface;  The String Processing module that sends processed text through the Queue Interface. The following modules depend on the JXTA peer module:  Other JXTA peer modules that have an established connection;  The JXTA server that is frequently notified of a new connection, a client exit, profile changes, changes to a client's contact list or a "keep alive" acknowledgement signal;  The Message Renderer that receives Messages containing special elements that need to be parsed. 2.7 JXTA Server Role: The JXTA server module notifies clients of new connections, exits and provides a list of updated profiles to any client. The JXTA server module depends on:  The Database module from which it gets all the necessary data to fulfil its role.  The JXTA peer modules that notify the server of actions such as connecting, exiting, or status and contact list changes. The following modules depend on the JXTA server module:  The Database module from which undergoes the latest changes made by the server;  The JXTA peer modules that are notified by the server of actions that concern them. 2.8 Database Role: The Database stores and provides important data in a fast and secure way. The Database only exchanges data only with the JXTA server, thus it is the only module it depends on, and the only module that depends on it. 2.9 Twitter/Facebook Server Role: The Twitter/Facebook Server post messages that it receives from clients on their respective accounts of either website. This module does not depend on any other module. No other module depends in any way on this module. Page 7 of 15
  • 10.
    Voicenger - SoftwareDesign Document 3 Use Cases In order to better understand the mechanics behind the use cases, we recommend reviewing the Appendices section. 3.1 Register When a user registers (in order to use the application), the information that is filed in the textbox is from the GUI component to the String Processing component and then to the Queue Interface (p2p) component. From here, the information is sent over the network from the JXTA Peer entity to the JXTA Server entity. The server does some checkups, and if everything is ok, it adds the data into the Database and sends back to the JXTA Peer entity a confirmation message. Once the confirmation message is received by the JXTA Peer entity, the network component inside the JXTA Peer entity sends the confirmation to the GUI Controller component, granting the user access to all available functions. 3.2 Log In When the user logs in to the system, he fills a username and a password in the corresponding text fields in the GUI component. By hitting submit, this information is passed to the String Processing component and then to the Queue Interface (p2p) component. From here, the information leaves the JXTA Peer entity, and travels over the network infrastructure to the JXTA Server entity. The server queries the database, in order to establish whether this is a correct login or just a failed attempt. The JXTA Server sends back to the JXTA Peer a corresponding message. Back in to the JXTA Peer entity, the message is sent to the GUI Controller which displays an error message in a Textbox, whether the login failed; or it displays a success message and grants access to the user to all available functions. 3.3 Log Out When the user logs out from the system, he must click on the Log Out button. By doing this, the action is sent from the GUI component of the JXTA Peer entity to the Queue Interface (p2p). From here, the action passes from the JXTA Peer to the JXTA Server over the network. The server marks the user as being logged out and sends a message to all other online friends of this user, announcing that he has gone offline. These other JXTA Peers receive the message over the network. After receiving the message, each JXTA Peer sends it to their GUI Controller component. 3.4 Add a Friend When a user wants to add a new friend in his friends list, he inputs the username of the new friend in a textbox field, and clicks on Add New Friend button. After clicking the button, the username is sent from the GUI component to the Queue Interface component, and after this it is sent over the network from the JXTA Peer entity to the JXTA Server entity. The server checks wheter the inputted username exists within the Database, and if so, it updates some database information regarding these two users, and then sends a confirmation message to the JXTA Peer. The JXTA Peer receives the message and sends it to the GUI Controller component. Page 8 of 15
  • 11.
    Voicenger - SoftwareDesign Document 3.5 Delete a Friend When a user deletes a friend from his friends list, an informational message is sent to the server. It passes from the GUI component through the String Processing component to the Queue Interface component inside the JXTA Peer entity. From here, the message is sent over the network to the JXTA Server entity. Once the server gets the message, it updates the Database, and then sends an acknowledgement message back to the JXTA Peer. 3.6 Ignore a Friend When a user ignores a friend from his friends list, an informational message is sent to the server. It passes from the GUI component through the String Processing component to the Queue Interface component inside the JXTA Peer entity. From here, the message is sent over the network to the JXTA Server entity. Once the server gets the message, it updates the Database, and then sends an acknowledgement message back to the JXTA Peer. 3.7 Edit Profile When a user edits its profile information, several messages are sent the server announcing the changes. The messages pass from several Textboxes inside the GUI component through the String Processing component to the Queue Interface component inside the JXTA Peer entity. From here, the messages are sent over the network to the JXTA Server entity. Once the server gets the messages, it updates the Database, and then sends an acknowledgement message back to the JXTA Peer. 3.8 One-on-One Chat When a user initiates a one-on-one chat with another user, an action is initiated from inside the GUI component that passes through the String Processing and goes to the Queue Interface. From here, a message is sent to the other JXTA Peer entity. The other JXTA Peer entity receives the message through JXTA and passes the message to the GUI Controller component. If everything is ok, and the chat session can be initiated, an acknowledgement message is sent back to the initial JXTA Peer. The initial JXTA Peer receives the message, and starts a conversation tab inside the GUI component. Every message a users writes in the Textbox and sent to the other user, passes from the GUI component, through the String Processing component and then to the Queue Interface. From the Queue Interface, the message passes over the network to the other JXTA Peer entity. The other JXTA Peer entity receives the message and sends it to its GUI Controller component. This process is bidirectional. Page 9 of 15
  • 12.
    Voicenger - SoftwareDesign Document 3.9 Call a Friend When a user calls a friend, an initial message is sent to the other user. If everything is ok, the other peer replies with an acknowledgement message and the connection is established. After this, all the sound that is recorded from the microphone in peer A, is send to the FileProcesor component. This component splits the sound data in chunks, and then sends those chunks to the Queue Interface. From the Queue Interface, the chunks are sent through the network, to the other JXTA Peer. The other peer receives those chunks of sound, and sends them to its GUI Controller component. From the GUI Controller, the chunks are sent to the Sound component, which plays the received sound. This process is bidirectional. 3.10 Initiate a Conference Chat When a user initiates a conference chat with several other users, an action is initiated from inside the GUI component that passes through the String Processing and goes to the Queue Interface. From here, a message is sent to the all other JXTA Peer entities. The other JXTA Peer entities receive the message through JXTA and pass the message to their respective GUI Controller component. If everything is ok, and the chat session can be initiated, an acknowledgement message is sent back to the initial JXTA Peer. The initial JXTA Peer receives the message, and starts a conversation tab inside the GUI component. Every message a users writes in the Textbox and sent to all other user, passes from the GUI component, through the String Processing component and then to the Queue Interface. From the Queue Interface, the message passes over the network to all other JXTA Peer entities. The other JXTA Peer entities receive the message and send it to their respective GUI Controller component. This process is bidirectional. 3.11 Set a Discussion Topic When a sets a discussion topic inside a chat tab, an action is initiated from inside the GUI component that passes through the String Processing and goes to the Queue Interface. From here, a message with the new discussion topic is sent to the other JXTA Peer entity. The other JXTA Peer entity receives the message through JXTA and passes the message to the GUI Controller component. If everything is ok, an acknowledgement message is sent back to the initial JXTA Peer. 3.12 Create a Poll inside a Conference When a user initiates a poll inside a conference chat with several other users, an action is initiated from inside the GUI component that passes through the String Processing and goes to the Queue Interface. From here, a message with the poll options is sent to the all other JXTA Peer entities. The other JXTA Peer entities receive the message through JXTA and pass the message to their respective GUI Controller component. If everything is ok, an acknowledgement message is sent back to the initial JXTA Peer. Page 10 of 15
  • 13.
    Voicenger - SoftwareDesign Document 3.13 Send a File When a user sends a file to a friend, the file is sent from the GUI component to the FileProcessor component that splits the file in chunks. These chunks are then sent to the Queue Interface. From the Queue Interface, the chunks are sent through the network, to the other JXTA Peer. The other peer receives those chunks, and sends them to its GUI Controller component. From the GUI Controller, the chunks are sent to the FilePackager component, which saves the received file. This process is bidirectional. 3.14 Add a Textual Image When a user adds a textual image to a conference chat, the image is sent from the GUI component to the FileProcessor component that splits the file in chunks. These chunks are then sent to the Queue Interface. From the Queue Interface, the chunks are sent through the network, to the all others JXTA Peer entities. The other peers receive those chunks, and send them to their respective GUI Controller component. From the GUI Controller, the chunks are sent to the FilePackager component, and then are displayed in the chat window. 3.15 Tagging while in Conference When a user uses tags inside a conference chat with several other users, an action is initiated from inside the GUI component that passes through the String Processing and goes to the Queue Interface. From here, a message regarding the tag is sent to the all other JXTA Peer entities. The other JXTA Peer entities receive the message through JXTA and pass the message to their respective GUI Controller component. If everything is ok, an acknowledgement message is sent back to the initial JXTA Peer. 3.16 Update Facebook Status Each JXTA Peer can call the Facebook API over the internet, if the user has correctly inputted a username and a password, and wants to update his Facebook status account. The API calling is actually a HTTP POST message. 3.17 Update Twitter Status Each JXTA Peer can call the Twitter API over the internet, if the user has correctly inputted a username and a password, and wants to update his Twitter status account. The API calling is actually a HTTP POST message. Page 11 of 15
  • 14.
    Voicenger - SoftwareDesign Document 4 Appendices 4.1 Data Send Page 12 of 15
  • 15.
    Voicenger - SoftwareDesign Document 4.2 Data Receive Page 13 of 15
  • 16.
    Voicenger - SoftwareDesign Document 4.3 Server Communication Page 14 of 15
  • 17.
    Voicenger - SoftwareDesign Document 4.4 Message Renderer Page 15 of 15