Under Cocos2D Tree
     Maxim Zaks, Wooga
         @iceX33
Agenda

• Understanding the concepts behind
  Cocos2D
• Running through implementation of a very
  unpolished Memory Game
Implementation of
      Memory Game
1. Embedding Cocos2D
2. Scenes, Transitions and Menu
3. Layers and Actions
4. Game Logic, Simulation & Interaction
Implementation of
      Memory Game
5. Sprites and Textures
6. Frame by Frame Animation
7. Drawing primitives
8. Particles
1. Embedding Cocos2D
Cocoa Pods is your friend
Setting up window and root
       view controller
CCDirector Singleton with
  a lot of responsibilities

• UIViewController (handles CCGLView)
• Scene Manager
• RunLoop Manager (Draw, Animation,
  Scheduler)
• Interaction Manager (touchDispatcher)
2. Scenes, Transitions
      and Menu
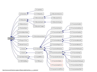
http://www.cocos2d-iphone.org/api-ref/latest-stable/interface_c_c_node.html
3. Layers and Actions
http://blog.evergizmo.com/wp-content/uploads/2011/11/CCActions.png
Leaking Scenes!
4. Game Logic,
Simulation and
  Interaction
5. Sprites and Textures
Demo TexturePacker
6. Frame by Frame
     Animation
7. Drawing Primitives
8. Particles
Demo
Particle Designer
Questions?
Thank you!


  Maxim Zaks
   @iceX33

Under Cocos 2 D Tree_mdevcon 2013