1
BAB I
PENDAHULUAN
A. Latar Belakang Masalah
Pendidikan matematika telah mengalami perubahan yang lambat tapi pasti,
faktor-faktor pendorong dari perubahan ini, baik dalam hal isi maupun cara mengajar
matematika, dapat ditelusuri dari berbagai sumber, termasuk dari hasil-hasil
penelitian. NCTM ( Van De Walle, 2008: hal.1 ) mengemukakan “ Didalam dunia
yang terus berubah, mereka yang memahami dan dapat mengerjakan matematika akan
memiliki kesempatan dan pilihan yang lebih banyak dalam menentukan masa
depannya. Kemampuan dalam matematika akan membuka pintu untuk masa depan
yang produktif. Lemah dalam matematika membiarkan pintu tersebut tertutup. Semua
siswa harus memiliki kesempatan dan dukungan yang diperlukan untuk belajar
matematika secara mendalam dan dengan pemahaman. Tidak ada pertentangan antara
kesetaraan dan keunggulan.” Hal tersebut menunjukkan bahwa matematika
merupakan ilmu yang sangat penting dalam kehidupan kita, terutama untuk
meningkatkan kualitas hidup kita.
Menurut NCTM ( Van De Walle, 2008 : 1 ) dikatakan bahwa belajar
matematika dapat dimaksimalkan apabila para guru memfokuskan pada berpikir dan
pemahaman matematika. Oleh karena itu, kita harus menghindari pola pembelajaran
yang menggunakan pembelajaran konvensional secara konstan.
NCTM ( Van De Walle, 2008 : 2 ) mengeluarkan Prinsip-prinsip dan Standar
Matematika Sekolah ( Principles and Standards for School Mathematics ) yang
merupakan enam prinsip dasar untuk mencapai pendidikan matematika yang
berkualitas tinggi, yakni Kesetaraan, Kurikulum, Pengajaran, Pembelajaran,
Penilaian, dan teknologi.
1. Prinsip Kesetaraan
Keunggulan dalam pendidikan matematika membutuhkan kesetaraan harapan
yang tinggi dan dukungan yang kuat untuk semua siswa.
2. Prinsip Kurikulum
Kurikulum lebih dari sekedar kumpulan aktivitas, kurikulum harus koheren,
difokuskan pada matematika yang penting, dan berkaitan dengan baik antar
tingkat kelas.
3. Prinsip Pengajaran
Mengajar matematika yang efektif memerlukan pemahaman tentang apa yang
siswa ketahui dan perlukan untuk belajar dan kemudian memberi tantangan dan
mendukung mereka untuk mempelajarinya dengan baik.
4. Prinsip Pembelajaran
Para siswa harus belajar matematika dengan pemahaman, secara aktif membangun
pengetahuan baru dari pengalaman dan pengetahuan sebelumnya.
5. Prinsip Penilaian
2
Penilaian harus mendukung pembelajaran matematika yang penting dan memberi
informasi yang berguna bagi guru dan siswa.
6. Prinsip Teknologi
Teknologi penting dalam belajar dan mengajar matematika, teknologi
mempengaruhi matematika yang diajarkan dan meningkatkan proses belajar
siswa.
Atas dasar tersebut , semua siswa harus mempunyai kesempatan dan dukungan
yang cukup untuk belajar matematika, karena pengetahuan yang mereka peroleh
hampir seluruhnya tergantung pada pengalaman guru mengajar di dalam kelas setiap
harinya.
Mathematical Sciences Education Board ( Van De Walle, 2008 : 12 )
mengemukakan “ Sebagai sesuatu yang sifatnya praktis, matematika merupakan ilmu
tentang pola dan urutan. Matematika tidak membahas tentang molekul atau sel, tetapi
membahas tentang bilangan, kemungkinan, bentuk, algoritma, dan perubahan.
Sebagai ilmu dengan objek yang abstrak, matematika bergantung pada logika, bukan
pada pengamatan sebagai standar kebenarannya, meskipun menggunakan
pengamatan, simulasi, dan bahkan percobaan sebagai alat untuk menemukan
kebenaran.”
Matematika adalah ilmu tentang pola dan urutan. Definisi ini mengungkapkan
bahwa matematika adalah ilmu tentang sesuatu yang memiliki pola keteraturan dan
urutan yang logis. Menemukan dan mengungkap keteraturan atau urutan ini dan
kemudian memberikan arti merupakan makna dari mengerjakan matematika.
Menurut Sumarmo ( Asep, 2012 : 1 ) dikatakan bahwa pendidikan matematika
pada hakikatnya memiliki dua arah pengembangan, yaitu pengembangan untuk
memenuhi kebutuhan masa kini dan pengembangan untuk memenuhi kebutuhan pada
masa yang akan dating.
Pemahaman konsep dan ide matematika diperlukan untuk menyelesaikan
masalah matematika dan ilmu pengetahuan lain, dan hal ini merupakan kebutuhan
masa kini. Sedangkan pembelajaran matematika yang dapat memberikan kemampuan
penalaran secara logis, sistematis, kritis, dan cermat, menambahkan rasa percaya diri
dan rasa keindahan terhadap keteraturan sifat matematika merupakan kebutuhan
matematika pada masa yang akan datang.
Dalam buku Departemen Pendidikan Nasional ( Asep, 2012, 1 ) dituliskan
bahwa materi matematika dan pemahaman konsep serta penalaran matematika
mempunyai keterkaitan yang sangat kuat dan tidak dapat dipisahkan. Materi
matematika dapat dipahami melalui penalaran, penalaran dipahami dan dilatih melalui
belajar matematika, untuk itulah maka mata pelajaran matematika wajib diajarkan
sejak pendidikan dasar sampai dengan tingkat menengah atas. Ini dimaksudkan agar
dapat membekali peserta didik menghadapi masalah kehidupannya sehari-hari secara
benar dan sistematis.
Dalam kompetensi inti dan kompetensi dasar matematika Sekolah Menengah
Pertama ( SMP ) / Madrasah Tsanawiyah ( MTs ) kurikulum 2013 dijelaskan bahwa
salah satu kompetensi yang harus dimiliki peserta didik :
3
1. Memahami pengetahuan ( factual, konseptual, dan procedural ) berdasarkan rasa
ingin tahunya tentang ilmu pengetahuan, teknologi, seni, budaya terkait fenomena
dan kejadian tampak mata.
2. Mencoba, mengolah, dan menyaji dalam ranah konkret ( menggunakan, mengurai,
merangkai memodifikasi, dan membuat ) dan ranah abstrak ( menulis, membaca,
menghitung, menggambar, dan mengarang ) sesuai dengan yang dipelajari di
sekolah dan sumber lain yang sama dalam sudut pandang/teori.
Hal ini menjelaskan bahwa kemampuan anak masih kurang/rendah yang
terlihat dari masih diperlukannya peningkatan kemampuan peserta didik dalam
matematika. Masalah matematika merupakan yang sulit tersebut menyebabkan
pemahaman matematik peserta didik relative kurang. Terbukti dari penelitian yang
dilakukan oleh Priatna ( Supranti, 2013 : 3 ) menunjukkan bahwa kemampuan
penalaran dan pemahaman matematis siswa SMP Negeri di Bandung masih belum
memuaskan masing-masing 49% dan 50% dari skor ideal.
NCTM ( dalam Van De Walle, 14 ) menjelaskan bahwa yang paling mendasar
dalam matematika dapat dipahami atau masuk akal :
1. Setiap hari siswa harus mendapatkan pengalaman bahwa matematika masuk akal.
2. Para siswa harus percaya bahwa mereka mampu memahami matematika.
3. Para guru harus menghentikan cara mengajar dengan memberitahukan segalanya
kepada siswa dan harus mulai memberi kesempatan kepada siswa untuk
memahami matematika yang sedang mereka pelajari.
4. Akhirnya, para guru harus percaya terhadap kemampuan siswa.
Setiap ide yang disampaikan di dalam ruangan kelas dapat dipahami dan harus
dipahami secara lengkap oleh setiap siswa, tidak ada pengecualian. Jangan sampai ada
siswa yang tidak memahami setiap bagian dari matematika. Semua anak mampu
belajar bidang matematika yang kita inginkan, dan mereka dapat mempelajarinya
sampai benar-benar paham.
Pemahaman dan Penalaran Matematika, menurut Baroody ( Asep , 2012, 4 ) dapat
meningkatkan hasil belajar siswa. Jika siswa diberi kesempatan untuk menggunakan
pemahaman dan keterampilan bernalarnya dalam melakukan pendugaan – pendugaan
berdasarkan pengalamannya sendiri, maka siswa akan lebih mudah memahami
konsep.
Selanjutnya, Tim MKPBM ( dalam Rizky, 2012, 4 ) “ Pada dasarnya
pembelajaran matematika diharapkan diakhiri dengan sebuah pemahaman siswa yang
komprehensif dan holistic tentang materi yang disajikan”. Dalam pembelajaran
matematika pemahaman yang dimaksud adalah pemahaman terhadap suatu konsep
matematika dimana siswa harus mengetahui terhadap konsep tersebut setelah proses
pembelajaran berlangsung.
Peran guru adalah memberi semangat kepada siswa untuk melakukan
penyelidikan, memberi kepercayaan dan memberi harapan. Dalam situasi seperti ini
siswa diajak untuk mengerjakan matematika. Soal-soal diberikan kepada siswa dan
4
siswa bekerja menyelesaikan soal. Tujuannya adalah siswa secara aktif memahami
soal, menguji ide-idenya, membuat dugaan, memberi alasan dan menjelaskan hasil
kerjanya. Para siswa bekerja secara berkelompok, berpasangan atau secara individu,
tetapi mereka selalu berbagi ide dan berdiskusi. Para siswa mempertahankan hasil
kerjanya dan menguji kebenaran hasil kerjanya dengan menggunakan alasan-
alasannya.
Schifter dan Fosnot ( dalam Van De Walle : 23 ) mengemukakan: “Jika
pembuatan jaringan konseptual yang memuat setiap peta realitas individu, termasuk
pemahaman matematikanya, merupakan hasil dari kegiatan yang konstruktif dan
interpreatif, maka bagaimanapun jelas dan sabarnya para guru menjelaskan kepada
siswanya, mereka tidak akan dapat memahami siswanya.”
Back house dkk ( Van De Walle ,2008 : 26 ) mengemukakan “pemahaman dapat
didefinisikan sebagai ukuran kualitas dan kuantitas hubungan suatu ide dengan ide
yang telah ada, tingkat Pemahaman bervariasi. Pemahaman tergantung pada ide yang
sesuai yang telah dimiliki dan tergantung pada pembuatan hubungan baru antara ide”
Van de walle ( 2008, 26 ) mengemukakan:
Salah satu cara untuk memikirkan tentang pemahaman individu adalah bahwa
pemahaman itu berada di atas garis kontinyu ( merupakan rangkaian kesatuan ).
Puncak pemahaman berisi hubungan yang sangat banyak. Ide yang dipahami
dihubungkan dengan banyak ide yang lain oleh jaringan konsep dan prosedur
yang bermakna. Hiebert dan Carpenter ( Van De walle , 2008 : 26 ) menamakan
jaringan ide yang saling terhubung. Dua titik ujung dari garis pemahaman yang
kontinyu diberi nama oleh Richard Skemp ( Van de Walle , 2008 : 26 ) dengan
pemahaman relasional ( relational understanding ), yang merupakan jaringan ide
yang kaya, pemahaman instrumental ( instrumental understanding ), yakni ide-ide
yang terpisah dari mak na.
Prinsip pembelajaran membuatnya sangat jelas bahwa belajar dengan pemahaman
adalah penting dan mungkin dilakukan. Yakni, setiap anak dapat dan harus belajar
matematika dengan pemahaman. Tidak mungkin untuk memperkirakan macam-
macam persoalan yang akan dihadapi anak dimasa yang akan datang. Prinsip
pembelajaran menyatakan bahwa pemahaman adalah satu-satunya cara untuk
menjamin bahwa anak-anak akan dapat mengatasi persoalan yang akan dihadapi.
Sehubungan dengan pandangan diatas, salah satu system pembelajaran yang
cocok untuk saat ini yaitu dengan menggunakan Model pembelajaran kooperatif
Jigsaw. Model pembelajaran kooperatif Jigsaw berpusat pada siswa yang
dikelompokkan, tujuannya agar siswa bisa berdiskusi bersama kelompoknya untuk
memecahkan suatu permasalahan, sehingga guru hanya sebagai fasilitator dan
motivator.
Van De Walle ( 2008 : 27 ) mengemukakan :
5
Untuk mengajar pemahaman relasional memerlukan banyak usaha. Konsep dan
hubungan berkembang sepanjang waktu, bukan hanya dalam satu hari. Tugas-
tugas harus dipilih. Bahan-bahan pelajaran harus dibuat untuk terjadinya kerja
kelompok dan interaksi semua siswa. Keuntungan – keuntungan penting yang
diperoleh dari pemahaman relasional membuat usaha yang dilakukan tidak hanya
bermanfaat tapi juga penting. Berikut ini adalah keuntungan-keuntungan tersebut :
1. Memberi penghargaan
2. Meningkatkan ingatan
3. Sedikit mengingat
4. Membantu mempelajari konsep dan cara baru
5. Meningkatkan kemampuan pemecahan soal
6. Membangun sendiri pemahaman
7. Memperbaiki sikap dan rasa percaya diri
Supaya permasalahan ini tidak meluas, penelitian ini dibatasi pada materi bangun
datar dengan kompetensi dasar 4.3 Melakukan operasi irisan, gabungan, kurang (
selisih ) dan komplemen, 4.4 Menyajikan himpunan dengan dengan diagram Venn
dan 4.5 Menggunakan konsep himpunan dalam pemecahan masalah. Penelitian ini
dilaksanakan di kelas VII SMP Pasundan Banjar semester genap 2013/2014.
Berdasarkan uraian tersebut, maka peneliti melakukan penelitian dengan judul “
Pengaruh Penggunaan Model Pembelajaran Kooperatif Tipe Jigsaw Terhadap
Pemahaman Matematik Peserta Didik ( Penelitian terhadap Peserta Didik Kelas VII
SMP Pasundan Kota Banjar Tahun Pelajaran 2013/2014”.
B. Rumusan Masalah
Berdasarkan latar belakang masalah di atas, maka rumusan masalah dalam penelitian
ini yaitu :
1. Apakah terdapat pengaruh positif penggunaan Model Pembelajaran Kooperatif
Tipe Jigsaw terhadap pemahaman matematik peserta didik?
2. Bagaimana sikap peserta didik terhadap penggunaan Model Pembelajaran
Kooperatif Tipe Jigsaw ?
C. Definisi Operasional
Definisi operasional yang dikemukakan dalam penelitian ini adalah sebagai berikut :
1. Model Pembelajaran Kooperatif Jigsaw
Model Pembelajaran Kooperatif Jigsaw adalah salah satu tipe model
pembelajaran kooperatif yang terdiri dari tim-tim belajar heterogen empat sampai
lima orang menurut Arend ( dalam Akhmad Sayuti , 2007 : 6 ). Materi
pembelajaran diberikan kepada siswa dalam bentuk LKPD. Setiap anggota
bertanggung jawab untuk mempelajari bagian tertentu bahan yang diberikan itu,
dan mampu mengajarkan bagian tersebut kepada anggota tim yang lain.Tipe
6
Jigsaw merupakan model pembelajaran kooperatif yang biasa dikenal dengan
adanya kelompok asal dan kelompok ahli.
Robert Slavin ( dalam Chan Kam Wing, 2004 : 93 ) mengemukakan langkah-
langkah pembelajaran dengan model pembelajaran kooperatif tipe jigsaw sebagai
berikut :
a. Reading
b. Expert group discussion
c. Home group reporting
d. Testing
e. Group recognition
2. Model Pembelajaran Langsung
Pembelajaran langsung ( direct instruction )adalah model pembelajaran yang
erat hubungannya dengan ceramah dan resitasi, walaupun tidak sama.
Pembelajaran langsung berpusat pada guru, tetapi tetap harus menjamin terjadinya
keterlibatan peserta didik. Secara garis besar, langkah-langkah model
pembelajaran langsung sebagai berikut :
a. Fase Menyampaikan tujuan dan mempersiapkan siswa. Peran guru yaitu
menjelaskan tujuan, materi prasyarat, memotivasi siswa dan mempersiapkan
siswa.
b. Fase Mendemonstrasikan pengetahuan dan keterampilan. Peran guru yaitu
Mendemonstrasikan keterampilan atau menyajikan informasi atau menyajikan
informasi tahap demi tahap.
c. Fase membimbing pelatihan. Peran guru yaitu guru memberikan latihan
terbimbing.
d. Fase mengecek pemahaman dan memberikan umpan balik. Peran guru yaitu
mengecek kemampuan siswa apakah siswa telah berhasil melakukan tugas
dengan baik dan memberikan umpan balik.
e. Fase memberikan latihan dan penerapan konsep. Peran guru yaitu
mempersiapkan latihan untuk siswa dengan menerapkan konsep yang telah
dipelajari pada kehidupan sehari-hari.
3. Pemahaman Matematik Peserta Didik
Pemahaman matematik adalah tingkat pengetahuan peserta didik tentang konsep-
konsep algoritma dan kemahiran peserta didik menggunakan konsep-konsep
algoritma dan kemahiran peserta didik menggunakan strategi penyelesaian
terhadap soal atau masalah yang disajikan. Secara umum pemahaman matematik
diperoleh meliputi mengenal, memahami dan menerapkan konsep, prosedur,
prinsip dan idea matematik.
Pemahaman matematik yang digunakan pada penelitian ini yaitu pemahaman
menurut pollatsek terdiri dari pemahaman komputasional dan pemahaman
fungsional. Pemahaman komputasional yaitu menerapkan rumus dalam
perhitungan sederhana, dan mengerjakan perhitungan secara algoritmik.
Pemahaman fungsional yaitu mengaitkan suatu konsep dengan konsep atau
prinsip lainnya, dan menyadari proses yang dikerjakannya.
7
4. Pengaruh Model Pembelajaran Kooperatif Tipe Jigsaw terhadap Pemahaman
Matematik Peserta Didik
Penggunaan Model Pembelajaran Kooperatif Tipe Jigsaw dikatakan berpengaruh
positif terhadap pemahaman matematik jika pemahaman matematik peserta didik
melalui Model Pembelajaran Kooperatif Tipe Jigsaw lebih baik daripada Model
Pembelajaran Langsung.
5. Sikap Peserta Didik terhadap Model Pembelajaran Kooperatif Tipe Jigsaw
Sikap peserta didik terhadap Model Pembelajaran Koopeartif Tipe Jigsaw adalah
kecenderungan untuk bertindak secara suka atau tidak suka yang bersifat positif (
favorable ) atau negative ( unfavorable ) terhadap proses pembelajaran yang
dilaksanakan. Komponen sikap yang akan diteliti yaitu : afektif, kognitif dan
konatif. Indikator kognitif adalah representasi apa yang dipercayai oleh peserta
didik pemilik sikap pada model pembelajaran kooperatif tipe jigsaw , indikator
afektif adalah perasaan yang menyangkut aspek emosional peserta didik terhadap
model pembelajaran kooperatif tipe jigsaw dan indikator konatif adalah aspek
kecenderungan berperilaku tertentu sesuai dengan sikap yang dimiliki oleh peserta
didik saat pembelajaran model pembelajaran kooperatif tipe jigsaw.
D. Tujuan Penelitian
Sesuai dengan rumusan masalah yang diteliti, maka penelitian bertujuan untuk
mengetahui
1. Pengaruh positif penggunaan model pembelajaran kooperatif tipe jigsaw terhadap
pemahaman matematik peserta didik.
2. Sikap peserta didik terhadap penggunaan model pembelajaran kooperatif tipe
jigsaw
E. Kegunaan Penelitian
Kegunaan Penelitian ini adalah sebagai berikut :
1. Bagi peserta didik, penelitian ini diharapkan memberikan suatu proses
pembelajaran yang bermakna karena dengan penggunaan model pembelajaran
kooperatif tipe jigsaw.
2. Peserta didik mendapatkan pengalaman baru dalam mempelajari matematika serta
dapat memberikan motivasi belajar matematika.
3. Bagi guru, dapat memberikan suatu alternative pembelajaran matematik dalam
upaya memberikan inovasi dalam pembelajaran matematik di masa yang akan
datang, dan memberikan informasi bagi guru mengenai pelaksanaan model
pembelajaran kooperatif tipe jigsaw.
4. Bagi peneliti, pengalaman dan temuan-temuan yang inovatif dalam penelitian ini
diharapkan mampu digunakan untuk penelitian berikutnya demi peningkatan
kualitas pendidikan.
8
F. Hipotesis Tindakan
Berdasarkan kerangka berfikir di atas, maka dirumuskan hipotesis tindakan sebagai
berikut,
1. Hasil belajar siswa yang menggunakan model pembelajaran kooperatif tipe jigsaw
matematika lebih baik dari hasil belajar siswa yang menggunakan model
pembelajaran konvensional.
2. Kemampuan pemahaman matematik siswa yang memperoleh model pembelajaran
kooperatif tipe jigsaw lebih baik dari kemampuan pemahaman matematik siswa
yang memperoleh pembelajaran konvensional.
9
BAB II
LANDASAN TEORI
A. Belajar dan Pembelajaran Matematika
a. Pengertian Belajar
Agus ( 2011 : 2 ) mengemukakan beberapa definisi belajar menurut pakar
pendidikan sebagai berikut :
1. Gagne
Belajar adalah perubahan disposisi atau kemampuan yang dicapai
seseorang melalui aktivitas. Perubahan disposisi tersebut bukan diperoleh
langsung dari proses pertumbuhan seseorang secara alamiah.
2. Travers
Belajar adalah proses menghasilkan penyesuaian tingkah laku
3. Cronbach
Learning is shown by a change in behavior as a result of experience. (
Belajar adalah perubahan perilaku sebagai hasil dari pengalaman.
4. Harold Spears
Learning is to observe, to read, to imitate, to try something themselves, to
listen, to follow direction. ( Dengan kata lain, bahwa belajar adalah
mengamati, membaca, meniru, mencoba sesuatu, mendengar dan
mengikuti arah tertentu).
5. Geoch
Learning is change in performance as a result of practice. ( Belajar adalah
perubahan performance sebagai hasil dari latihan
6. Morgan
Learning is any relatively permanent change in behavior that is a result of
past experience. ( Belajar adalah perubahan perilaku yang bersifat
permanen sebagai hasil dari pengalaman).
b. Prinsip-prinsip belajar
Prinsip-prinsip belajar menurut Agus ( 2011 : 4 ) yaitu :
Pertama, Prinsip belajar adalah perubahan perilaku. Perubahan perilaku
sebagai hasil belajar memiliki cirri-ciri :
1. Sebagai hasil tindakan rasional instrumental yaitu perubahan yang disadari
2. Kontinu atau berkesinambungan dengan perilaku lainnya
10
3. Fungsional atau bermanfaat sebagai bekal hidup
4. Positif atau berakumulasi
5. Aktif atau sebagai usaha yang direncanakan dan dilakukan
6. Permanen atau tetap, sebagai dikatakan oleh Wittig, belajar sebagai any
relatively permanent change in a organism’s behavioral repertoire that
occurs as a result of experience
7. Bertujuan dan terarah
8. Mencakup keseluruhan potensi kemanusiaan
Kedua, belajar merupakan proses. Belajar terjadi karena didorong kebutuhan
dan tujuan yang ingin dicapai. Belajar adalah proses sistemik yang dinamis,
konstruktif, dan organic. Belajar merupakan kesatuan fungsional dari berbagai
komponen belajar.
Ketiga, belajar merupakan bentuk pengalaman. Pengalaman pada dasarnya
adalah hasil interaksi antara peserta didik dengan lingkungannya. William
Burton ( dalam Agus, 2011 : 5 ) mengemukakan bahwa A good learning
situation consist of a rich and varied series of learning experiences unified
around a vigorous purpose and carried on in interaction with a rich varied
and propocative environtment.
c. Hasil belajar
Agus ( 2011 : 5 ) mengemukakan bahwa hasil belajar adalah pola-pola
perbuatan, nilai-nilai, pengertian-pengertian, sikap-sikap, apresiasi dan
keterampilan.
Merujuk pemikiran Gagne ( Agus, 2011 : 5 ) , hasil belajar berupa :
1. Informasi verbal yaitu kapabilitas mengungkapkan pengetahuan dalam
bentuk bahasa, baik lisan maupun tertulis. Kemampuan merespons secara
spesifik terhadap rangsangan spesifik. Kemampuan tersebut tidak
memerlukan manipulasi symbol, pemecahan masalah maupun penerapan
aturan.
2. Keterampilan intelektual yaitu kemampuan mempresentasikan konsep dan
lambang. Keterampilan intelektual terdiri dari kemampuan
mengategorisasi, kemampuan analitis – sintesis fakta – konsep dan
11
mengembangkan prinsip-prinsip keilmuan. Keterampilan intelektual
merupakan kemampuan melakukan aktivitas kognitif bersifat khas.
3. Strategi kognitif yaitu kecakapan menyalurkan dan mengarahkan aktivitas
kognitifnya sendiri. Kemampuan ini meliputi penggunaan konsep dan
kaidah dalam memecahkan masalah.
4. Keterampilan motorik yaitu kemampuan melakukan serangkaian gerak
jasmani dalam urusan dan koordinasi, sehingga terwujud otomatisme
gerak jasmani.
5. Sikap adalah kemampuan menerima atau menolak objek berdasarkan
penilaian terhadap objek tersebut. Sikap berupa kemampuan
menginternalisasi dan eksternalisasi nilai-nilai. Sikap merupakan
kemampuan menjadikan nilai-nilai sebagai standar perilaku.
Menurut Bloom ( Agus, 2011 : 6 ) , hasil belajar mencakup kemampuan
kognitif, afektif, dan psikomotorik. Domain kognitif adalah knowledge (
pengetahuan, ingatan ), comprehension ( pemahaman, menjelaskan,
meringkas, contoh ), application ( menerapkan ), analysis ( menguraikan,
menentukan hubungan ), synthesis ( mengorganisasikan, merencanakan,
membentuk bangunan baru ), dan evaluation ( menilai ). Domain afektif
adalah receiving ( sikap menerima ), responding ( memberikan respons ),
valuing ( nilai ), organization ( organisasi ), characterization ( karakterisasi ).
Domain psikomotor meliputi initiatory, pre-routine, dan routinized.
Psikomotor juga mencakup keterampilan produktif, teknik, fisik, social,
manajerial, dan intelektual. Sementara, menurut Lindgren ( Agus, 2011 : 7 )
hasil pembelajaran meliputi kecakapan, informasi, pengertian, dan sikap.
d. Pengertian Matematika
Menurut Tim MKPBM ( 2001 : 17 ), istilah mathematics ( Inggris ),
mathematic ( Jerman ), mathematique ( Perancis ), matematico ( Itali ),
matematiceski ( Rusia ), atau mathematic / wiskunde ( Belanda ) berasal dari
perkataan latin mathematica, yang mulanya diambil dari perkataan Yunani,
mathematike, yang berarti “ relating learning”. Perkataan itu mempunyai akar
kata mathema yang berarti pengetahuan atau ilmu ( knowledge, science ).
Perkataan mathematike berhubungan sangat erat dengan sebuah kata lainnya
yang serupa, yaitu mathanein yang mengandung arti belajar ( berpikir ).
12
Jadi berdasarkan etimologis, Elea Tinggih ( Tim MKPBM, 2001 : 18 )
mengemukakan perkataan matematika berarti “ilmu pengetahuan yang
diperoleh dengan bernalar”. Hal ini dimaksudkan bukan berarti ilmu lain
diperoleh tidak melalui penalaran, akan tetapi dalam matematika lebih
menekankan aktivitas dalam dunia rasio ( penalaran ), sedangkan dalam ilmu
lain lebih menekankan hasil observasi atau eksperimen di samping penalaran.
Matematika terbentuk sebagai hasil pemikiran manusia yang berhubungan
dengan ide, proses dan penalaran, menurut Ruseffendi ( Tim MKPBM, 2001 :
18 ). Pada tahap awal matematika terbentuk dari pengalaman manusia dalam
dunianya secara empiris, karena matematika sebagai aktivitas manusia
kemudian pengalaman itu diproses dalam dunia rasio, di olah secara analisis
dan sintesis dengan penalaran di dalam struktur kognitif sehingga sampailah
pada suatu kesimpulan berupa konsep-konsep matematika.
Agar konsep-konsep matematika yang telah terbentuk itu dapat
dipahami orang lain dan dapat dengan mudah dimanipulasi secara tepat, maka
digunakan notasi dan istilah yang cermat yang disepakati bersama secara
global ( universal ) yang dikenal dengan bahasa matematika.
Pengertian matematika menurut beberapa ahli ( dalam Tim MKPBM,
2001 : 18 ), yaitu :
1. James dan James ( 1976 ) dalam kamus matematikanya mengatakan
bahwa matematika adalah ilmu tentang logika mengenai bentuk, susunan,
besaran, dan konsep-konsep yang berhubungan satu dengan yang lainnya
dengan jumlah yang banyak yang terbagi ke dalam tiga bidang, yaitu
aljabar, analisis dan geometri. Namun pembagian yang jelas sangatlah
sukar untuk dibuat, sebab cabang-cabang itu semakin bercampur. Sebagai
contoh, adanya pendapat yang mengatakan bahwa matematika itu timbul
karena pikiran-pikiran manusia yang berhubungan dengan ide, proses, dan
penalaran yang terbagi ,menjadi empat wawasan yang luas, yaitu
aritmetika, aljabar, geometri dan analisis dengan aritmetika mencakup
teori bilangan dan statistika. Namun ada pula kelompok lain yang
berpandangan bahwa ilmu computer dan statistika bukan bagian dari
matematika. Kelompok matematikawan ini berpendapat bahwa
matematika adalah ilmu yang dikembangkan untuk matematika itu sendiri.
Ilmu adalah untuk ilmu, matematika itu adalah ilmu yang dikembangkan
13
untuk kepentingan sendiri. Ada atau tidak adanya kegunaan matematika,
bukan urusannya. Menurut pendapatnya, matematika itu adalah ilmu
tentang struktur yang bersifat deduktif atau aksiomatik, akurat, abstrak,
ketat dan sebagainya.
2. Johnson dan Rising ( 1972 ) dalam bukunya mengatakan bahwa
matematika adalah pola berpikir, pola mengorganisasikan, pembuktian
yang logic, matematika itu adalah bahasa yang menggunakan istilah yang
didefinisikan dengan cermat, jelas, dan akurat, representasinya dengan
symbol dan padat, lebih berupa bahasa symbol mengenai ide daripada
bunyi.
3. Reys, dkk ( 1984 ) dalam bukunya mengatakan bahwa matematika adalah
telaah tentang pola dan hubungan, suatu jalan atau pola berpikir, suatu
seni, suatu bahasa, dan suatu alat.
4. Kline ( 1973 ) dalam bukunya mengatakan pula, bahwa matematika itu
bukanlah pengetahuan menyendiri yang dapat sempurna karena dirinya
sendiri, tetapi adanya matematika itu terutama untuk membantu manusia
dalam memahami dan menguasai permasalahan social, ekonomi dan alam.
B. Pemahaman matematika
Schifter dan Fosnot ( dalam Van De Walle, 2008 : 23 ) mengemukakan “ Jika
pembuatan jaringan konseptual yang memuat setiap peta realitas individu,
termasuk pemahaman matematikanya, merupakan hasil dari kegiatan yang
konstruktif dan interpretative, maka bagaimanapun jelas dan sabarnya para guru
menjelaskan kepada siswanya, mereka tidak akan dapat memahami siswanya”.
Para pendidik matematika sepakat bahwa para siswa harus memahami
matematika, menurut Hilbert & Carpenter ( Dalam Van De Walle, 2008 : 23 ).
Teori yang paling luas diterima, yang dikenal dengan teori konstruktivisme,
menyarankan bahwa anak-anak harus aktif dalam mengembangkan
pemahamannya. Teori konstruktivisme member kita wawasan tentang bagaimana
anak-anak belajar matematika dan membimbing kita untuk menggunakan strategi
pengajaran yang dimulai dengan memperhatikan kondisi anak-anak dan bukannya
memperhatikan kita sendiri.
Van De Walle ( 2008 : 23 ) menjelaskan :
14
Teori konstruktivisme berakar kuat dari psikologi kognitif dan teori-teori dari
Piaget yang berkembang sekitar tahun 1960. Konstruktivisme menolak bahwa
anak-anak adalah lembaran putih yang kosong. Anak-anak tidak menyerap
ide-ide yang diberikan gurunya, tetapi mereka adalah creator pengetahuannya.
Prinsip dasar dari konstruktivisme adalah : Anak-anak mengkonstruksi sendiri
pengetahuan mereka. Faktanya, bukan hanya anak, tetapi semua orang, sepanjang
waktu mengkonstruksi atau member arti terhadap sesuatu yang mereka rasakan
atau pikirkan. Saat kita membaca kata-kata ini, kita sedang member arti
terhadapnya. Kita sedang mengkonstruksi suatu ide.
Untuk mengkonstruksi atau membangun sesuatu dalam dunia nyata diperlukan
alat-alat, bahan, dan usaha. Begitu pula dengan bagaimana kita
mengkonstruksikan suatu ide. Alat-alat yang diperlukan untuk membangun
pemahaman adalah ide-ide yang telah ada, yakni pengetahuan yang telah kita
miliki. Material yang kita gunakan adalah apa yang kita lihat, dengar, atau sentuh
di sekitar kita. Kadang-kadang sebagian material adalah pemikiran atau ide kita
sendiri. Usaha yang harus dilakukan adalah berfikir secara aktif dan reflektif. Jika
otak tidak aktif berfikir maka tidak ada sesuatu yang terjadi.
Diagram pada gambar 2.1 adalah metafora untuk pengkonstruksian ide.
Pikirkan gambar sebagai bagian kecil dari kognitif kita. Titik-titik biru
menyatakan ide-ide yang telah ada. Garis-garis penghubung ide-ide mewakili
hubungan logis kita yang berkembang di antara ide-ide tersebut. Titik merah
adalah ide yang muncul, yakni ide yang kita konstruksi. Apa saja ide-ide ( titik-
titik ) yang digunakan dalam pengkonstruksian perlu dikaitkan dengan ide-ide
baru karena ide-ide baru tersebutlah yang memberi arti terhadap ide-ide yang ada.
Jika sebuah ide penting yang relevan yang akan memperbaiki arti ide baru tidak
ada di dalam pikiran anak atau tidak dilibatkan, maka hubungan penting terhadap
ide baru tidak akan muncul. Jelas bahwa dari masing-masing anak banyaknya
hubungan antara ide baru dan ide-ide yang telah ada akan bervariasi. Anak yang
satu dengan lainnya akan menggunakan ide yang berbeda untuk member arti
terhadap ide baru yang sama. Yang penting adalah bahwa pengkonstruksian
sebuah ide hamper pasti akan berbeda bagi setiap anak, meskipun dalam suasana
atau kelas yang sama.
Baroody dkk ( Van De Walle, 2008 : 23 ) “mengkonstruksi pengetahuan
adalah suatu usaha yang sangat aktif oleh pelajar. Untuk mengkonstruksi atau
15
memahami ide baru diperlukan pemikiran yang aktif tentang ide tersebut.
“Bagaimana ide ini sesuai dengan yang sudah kita tahu?”
“Bagaimana saya dapat memahami ide ini dengan pemahaman terakhir saya
tentang ide tersebut ?” Ide-ide matematika tidak dapat ditungkan kepada pelajar
yang pasif. Anak harus berfikir aktif untuk dapat belajar. Didalam kelas anak-
anak, harus didorong untuk bergulat dengan ide baru, maupun ide temannya.
Mengkonstruksi pengetahuan memerlukan pemikiran reflektif, yakni secara aktif
memikirkan suatu ide. Berfikir reflektif berarti mengubah melalui ide-ide yang
ada untuk mencari ide-ide yang kiranya paling berguna untuk member arti
terhadap ide baru.
Jaringan yang terintegrasi, atau skema kognitif, merupakan hasil dari
mengkonstruksi pengetahuan dan merupakan alat yang dengannya pengetahuan
baru dapat dikonstruksi. Jika proses belajar terjadi maka jaringan tersusun,
bertambah atau termodifikasi. Jika terjadi pemikiran yang aktif dan reflektif maka
Kita menggunakan ide-ide yang kita miliki ( titik biru ) untuk
mengkonstruksi ide baru ( titik merah ), yakni mengembangkan hubungan
anta ride. Semakin banyak ide yang digunakan dan semakin banyak
hubungan yang dibuat berarti semakin baik kita memahami.
Gambar 2.1
16
skema secara kontinyu termodifikasi atau berubah sehingga ide menjadi lebih
sesuai dengan yang diketahui.
Prinsip-prinsip umum teori konstruktivisme kebanyakan didasarkan pada
proses asimilasi dan akomodasi dari Piaget. Asimilasi merujuk pada penggunaan
skema yang ada untuk member arti terhadap pengalaman. Akomodasi adalah
proses mengubah cara yang ada dalam memandang sesuatu atau ide yang
berlawanan atau tidak sesuai dengan skema yang ada. Melalui berfikir reflektif
orang dapat memodifikasi skema yang ada untuk mengakomodasi ide-ide ini,
menurut Fosnot ( dalam Van De Walle, 2008 : 24 )
Menurut Back house dkk. ( dalam Van De walle, 2008 : 26 ) “ Pemahaman
dapat didefinisikan sebagai ukuran kualitas dan kuantitas hubungan suatu ide
dengan ide yang telah ada. Tingkat pemahaman bervariasi. Pemahaman
tergantung pad aide yang sesuai yang telah dimiliki dan tergantung pada
pembuatan hubungan baru antara ide”.
Selanjutnya Van De Walle ( 2008 : 26 ) mengemukakan salah satu cara untuk
memikirkan tentang pemahaman individu adalah bahwa pemahaman itu berada di
atas garis kontinyu ( merupakan rangkaian kesatuan ). Puncak pemahaman berisi
hubungan yang sangat banyak. Ide yang di pahami dihubungkan dengan banyak
ide yang lain oleh jaringan konsep dan prosedur yang bermakna. Hiebert dan
carpenter ( dalam Van De Walle, 2008 : 26 ) menamakan jaringan ide yang saling
terhubung. Dua titik ujung dari garis pemahaman yang kontinyu diberi nama oleh
Richard Skemp ( dalam Van De Walle, 2008 : 26 ) dengan pemahaman relasional
( relational understanding ), yang merupakan jaringan ide yang kaya, dan
pemahaman instrumental ( instrumental understanding ), yakni ide-ide yang
terpisah tanpa makna. Perhatikan gambar berikut, bahwa pengetahuan yang
dipelajari dengan hafalan terpisah di ujung garis pemahaman dan merupakan
pemahaman instrumental yang dipelajari tanpa makna.
17
Keuntungan pemahaman relasional ( Van De Walle, 2008 : 27 ), yaitu :
1. Memberi penghargaan
Hamper semua orang, dan juga anak, menyukai belajar. Hal ini benar jika
informasi yang diberikan berkaitan dengan ide-ide yang telah mereka
miliki. Pengetahuan baru masuk akal, sesuai dan terasa baik. Anak-anak
yang belajar dengan menghafal harus dimotivasi dengan bantuan dari luar:
untuk menghadapi tes, untuk menyenangkan orang tua, untuk menghindari
kegagalan, atau untuk menerima penghargaan. Belajar menghafal tidak
disukai.
2. Meningkatkan Ingatan
Mengingat adalah proses mendapatkan kembali informasi. Apabila
matematika dipelajari secara relasional, maka sedikit kemungkinan
informasi yang diperoleh akan berkurang atau menjadi hilang; informasi
yang berkaitan akan tersimpan lebih lama daripada informasi yang tidak
berkaitan. Mendapatkan kembali informasi juga lebih mudah. Informasi
yang berkaitan member jaringan yang utuh tentang ide-ide sehingga
mudah mendapatkannya kembali. Jika apa yang kita perlukan lupa,
gambaran ide-ide yang berkaitan biasanya akan membantu kita
Pemahaman
Relasional
Pemahaman
instrumental
Rangkaian
kesatuan dari
pemahaman
Pemahaman adalah ukuran kualitas dan kuantitas hubungan ide baru dengan ide-ide
yang ada. Semakin banyak jumlah hubungan dalam jaringan ide berarti semakin
baik pemahamannya.
Gambar 2.2
18
menemukan kembali apa yang kita inginkan. Menemukan kembali
informasi yang tidak berkitan ibarat mencari jarum di atas rumput kering.
3. Sedikit mengingat
Pendekatan tradisional cenderung membagi-bagi matematika ke dalam
keterampilan-keterampilan yang terpisah, konsep, aturan, dan symbol-
simbol yang sering menyulitkan guru dan siswa. Para ahli konstruktivisme
membahas tentang mengajarkan “ide-ide besar” menurut Brooks &
Brooks, Hiebert, dan Schifter & Fosnot ( dalam Van De Walle, 2008 : 28 ).
Ide-ide besar sebenarnya hanyalah jaringan yang besar dari konsep-konsep
yang berhubungan. Seingkali jaringan tersebut dibuat sedemikian baik
sehingga semua bagian informasi disimpan dan ditemukan kembali
sebagai satu kesatuan dan bukannya sebagai potongan-potongan yang
terpisah. Sebagai contoh, penegtahuan tentang nilai tempat memuat aturan
tentang menyamakan tempat decimal, mengurutkan bilangan decimal,
memindahkan tanda koma ke kanan atau ke kiri dalam pengubahan dari
decimal ke persen atau sebaliknya, membulatkan dan menaksir, ide-ide
lainnya.
4. Membantu Mempelajari Konsep dan Cara baru
Sebuah ide yang secara lengkap dipahami di dalam matematika lebih
mudah diperluas untuk memahami ide baru. Konsep bilangan dan
hubungan membantu dalam menguasai fakta-fakta dasar, pengetahuan
tentang pecahan dan nilai tempat secara bersama-sama membuat lebih
mudah mempelajari decimal, dan konsep decimal secara langsung
meningkatkan pemahaman konsep persen dan aturannya. Tanpa ini semua
dan hubungan-hubungan yang lain anak-anak perlu belajar setiap potong
informasi baru yang mereka jumpai sebagai ide yang terpisah dan tidak
terkait.
5. Meningkatkan Kemampuan Pemecahan Soal
Penyelesaian soal baru memerlukan transfer ide-ide yang dipelajari dalam
konteks ke situasi yang baru. Bila konsep-konsep disimpan ke dalam
jaringan yang kaya, kemampuan pentransferan ditingkatkan secara
signifikan dan juga pemecahan soal menurut Schoenfeld ( dalam Van De
Walle, 2008 : 28 ). Data NAEP dari tahun 1990 sampai 2003
mengindikasikan adanya pertumbuhan yang signifikan tentang banyaknya
19
siswa yang berada pada atau di atas batas tingkat kecakapan dalam
matematika di Amerika Serikat, khususnya antara tahun 2000 dan 20003
menurut Klootsterman & Loster dan NCTM ( dalam Van De Walle, 2008 :
28 ). Peningkatan ini mungkin mencerminkan penekanan yang terus
meningkat terhadap pemahaman sebagaimana terlihat di sekolah-sekolah
pada periode tersebut.
6. Membangun Sendiri Pemahaman
Hiebert & Carpenter ( dalam Van De Walle, 2008 : 28 ) mengemukakan “
Penemuan-penemuan pada pemahaman dapat menghasilkan pemahaman
baru, sebagaimana bola salju. Semakin besar jaringan dan menjadi lebih
terstruktur, semakin besar kemungkinan untuk penemuan”. Skemp ( Van
De Walle, 2008 : 28 ) mencatat bahwa jika memperoleh pengetahuan
merupakan hal yang menyenangkan, maka orang-orang yang telah
mempunyai pengetahuan memperoleh pengetahuan kemungkinan besar
akan menemukan sendiri ide-ide baru, khususnya ketika menghadapi
situasi pemecahan soal.
7. Memperbaiki Sikap dan Rasa Percaya Diri
Pemahaman relasional mempunyai pengaruh afektif dan kognitif. Bila ide-
ide dipahami dengan baik dan dimengerti, pelajar juga telah
mengembangkan konsep diri yang positif, yakni kecakapannya untuk
belajar dan memahami matematika. Ada perasaan “ Saya dapat
mengerjakan! Saya paham!” Tidak ada alasan untuk takut atau kagum
terhadap pengetahuan yang dipelajari. Di sisi lain dari rangkaian kesatuan
pemahaman, pemahaman instrumental mempunyai potensi untuk
menghasilkan keingintahuan terhadap matematika.
Menurut Standar NCTM ( dalam Van De Walle , 2008 : 29 ), “Prinsip
pembelajaran membuatnya sangat jelas bahwa belajar dengan pemahaman adalah
penting dan mungkin dilakukan. Yakni, setiap anak dapat dan harus belajar
matematika dengan pemahaman. Tidak mungkin untuk memperkirakan macam-
macam persoalan yang akan dihadapi anak dimasa yang akan dating. Prinsip
pembelajaran menyatakan bahwa pemahaman adalah satu-satunya cara untuk
menjamin bahwa anak-anak akan dapat mengatasi persoalan yang akan dihadapi”.
20
C. Konsep dan prosedur
Hiebert & Lindquist ( dalam Van De Walle, 2008 : 29 ) mengemukakan “Selama
suatu selang waktu pendidik matematika membedakan dua macam pengetahuan
matematika, yakni : pengetahuan konsep dan pengetahuan prosedur”.
1. Pengetahuan Konsep
Menurut Hiebert & Lefevre ( dalam Van De Walle, 2008 : 29 ), “Pengetahuan
konsep adalah pengetahuan yang berisi banyak hubungan atau jaringan ide.
Dalam metafora dengan titik seperti ditunjukkan pada Gambar 2.1,
pengetahuan konsep adalah sebuah kumpulan titik yang menyatu dan
hubungan-hubungan diantaranya. Pengetahuan konsep lebih dari sekedar ide
tunggal. Sebagaimana Hiebert dan Carpenter ( dalam Van De Walle, 2008 : 29
) secara ringkas menyatakan, pengetahuan konsep adalah pengetahuan yang
dipahami”.
2. Pengetahuan Prosedur
Pengetahuan prosedur tentang matematika adalah pengetahuan tentang aturan
atau cara yang digunakan untuk menyelesaikan tugas-tugas matematika.
3. Interaksi Pengetahuan Konseptual dan Pengetahuan Prosedural
Hiebert ( dalam Van De Walle, 2008 : 29 ) mengemukakan :
Pengetahuan prosedur tentang matematika mempunyai peran yang
sangat penting baik dalam belajar maupun mengerjakan matematika. Prosedur
yang berupa algoritma membantu kita mengerjakan tugas rutin dengan mudah,
dan dengan demikian memberi kebebasan kepada otak kita untuk
berkonsentrasi pada tugas-tugas yang lebih penting. Penggunaan symbol
merupakan cara yang berguna untuk menyampaikan ide-ide matematika
kepada orang lain. Tetapi keterampilan dalam penggunaan prosedur tidak akan
membantu mengembangkan pengetahuan konsep yang terkait dengan prosedur
tersebut.
Pada umumnya disepakati bahwa aturan yang bersifat procedural seharusnya
jangan diajarkan tanpa disertai konsep, meskipun pada kenyataannya sangat
sering dilakukan. Prosedur-prosedur tanpa dasar konsep ini hanyalah
merupakan aturan tanpa alasan yang akan membawa kepada kesalahan dan
ketidaksukaan terhadap matematika. Semua prosedur matematika dapat dan
harus dikaitkan dengan ide-ide konseptual yang menjelaskan mengapa
prosedur tersebut berlaku.
21
D. Model Pembelajaran Kooperatif Tipe Jigsaw
a. Pengertian Model Pembelajaran
Mills ( dalam Agus, 2011 : 45 ) berpendapat bahwa model adalah
bentuk representasi akurat sebagai proses actual yang memungkinkan
seseorang atau sekelompok orang mencoba bertindak berdasarkan model itu.
Model pembelajaran ialah pola yang digunakan sebagai pedoman
dalam merencanakan pembelajaran di kelas maupun tutorial. Menurut Arends
( dalam Agus, 2011 : 46 ), model pembelajaran mengacu pada pendekatan
yang akan digunakan, termasuk di dalamnya tujuan-tujuan pembelajaran,
tahap-tahap dalam kegiatan pembelajaran, lingkungan pembelajaran, dan
pengelolaan kelas. Model pembelajaran dapat didefinisikan sebagai kerangka
konseptual yang melukiskan prosedur sistematis dalam mengorganisasikan
pengalaman belajar untuk mencapai tujuan belajar.
Merujuk pemikiran Joyce ( dalam Agus, 2011 : 46 ), fungsi model
adalah “each model guides us as we design instruction to help students
achieve various objectives”. Melalui model pembelajaran guru dapat
membantu peserta didik mendapatkan informasi, ide, keterampilan, cara
berfikir, dan mengekspresikan ide. Model pembelajaran berfungsi pula sebagai
pedoman bagi para perancang pembelajaran dan para guru dalam
merencanakan aktivitas belajar mengajar.
b. Model pembelajaran Kooperatif
Pembelajaran kooperatif menurut Mohammad Jauhar ( 2011 : 52 )
adalah salah satu bentuk pembelajaran berdasarkan paham konstruktivis.
Pembelajaran kooperatif merupakan strategi belajar dengan sejumlah siswa
sebagai anggota kelompok kecil yang tingkat kemampuannya berbeda. Dalam
menyelesaikan tugas kelompoknya, setiap siswa anggota kelompok harus
saling bekerja sama dan saling membantu untuk memahami materi pelajaran.
Dalam pembelajaran kooperatif, belajar dikatakan belum selesai jika salah satu
teman dalam kelompok belum menguasai bahan pelajaran.
22
Diagram pembelajaran kooperatif menurut Borich ( dalam Katranci,
2012 : 2 ) adalah sebagai berikut :
Unsure-unsur dasar dalam pembelajaran kooperatif, menurut Lungdren
( dalam Mohammad Jauhar, 2011 : 53 ) adalah sebagai berikut :
1. Para siswa harus memiliki persepsi bahwa mereka “tenggelam atau
berenang bersama. “
2. Para siswa harus memiliki tanggung jawab terhadap siswa atau peserta
didik lain dalam kelompoknya, selain tanggung jawab terhadap diri
sendiri dalam mempelajari materi yang dihadapi.
3. Para siswa harus berpandangan bahwa mereka semua memiliki tujuan
yang sama.
4. Para siswa membagi tugas dan berbagi tanggung jawab di antara para
anggota kelompok.
5. Para siswa diberikan satu evaluasi atau penghargaan yang akan ikut
berpengaruh terhadap evaluasi kelompok.
Pembelajaran
Kooperatif
Pembentukan Nilai dan
Sikap
Menyediakan Model
Untuk berperilaku sosial
Meningkatkan titik
alternative Pandangan
Membantu untuk
mengembangkan
kepribadian yang
harmonis dan stabil
Mengembangkan perilaku
seperti beripikir kritis,
pemecahan masalah dan
penalaran
Hasil
Meningkatkan
Keterampilan
Pembelajaran Kooperatif
Lebih tinggi
kehormatan diri
Peningkatan
Keberhasilan
Gambar 2.3.
23
6. Para siswa berbagi kepemimpinan sementara mereka memperoleh
keterampilan bekerja sama selama belajar.
7. Setiap siswa akan diminta mempertanggung jawabkan secara individual
materi yang ditangani dalam kelompok kooperatif.
Bagan Sintaks / Fase-fase Pembelajaran Kooperatif
Fase Peran Guru
1. Menyampaikan tujuan dan
memotivasi siswa
Menyampaikan semua tujuan pelajaran
yang ingin dicapai dalam pembelajaran
tersebut dan memotivasi siswa belajar.
2. Menyajikan Informasi Menyajikan infromasi kepada siswa
dengan jalan cara demonstrasi atau lewat
bahan bacaan
3. Mengorganisasi siswa ke
dalam kelompok-kelompok
belajar
Menjelaskan kepada siswa bagaimana cara
membentuk kelompok belajar dan
membantu setiap kelompok agar
melakukan transisi secara efisien
4. Membimbing kelompok
bekerja dan belajar
Membimbing kelompok dalam belajar,
yaitu pada saat mereka mengerjakan tugas
5. Evaluasi Mengevaluasi hasil belajar tentang materi
yang telah dipelajari kelompok atau
masing-masing kelompok
mempresentasikan hasil kerjanya.
6. Memberikan Penghargaan Memberi penghargaan kepada individu
ataupun kelompok yang mendapatkan hasil
yang baik. Misalnya dengan memberi
hadiah.
Tabel 2.1
24
Tujuan pembelajaran kooperatif menurut Ibrahim ( dalam Mohammad
Jauhar, 2011 : 54 ), yaitu :
1. Hasil belajar akademik
Dalam belajar kooperatif meskipun mencakup beragam tujuan social,
juga memperbaiki prestasi siswa atau tugas-tugas akademis penting
lainnya. Beberapa ahli berpendapat bahwa model ini unggul dalam
membantu siswa memahami konsep-konsep sulit. Para pengembang
model ini telah menunjukkan bahwa model struktur pengahargaan
kooperatif telah dapat meningkatkan nilai siswa pada belajar akademik
dan perubahan norma yang berhubungan dengan hasil belajar. Di samping
mengubah norma yang berhubungan dengan hasil belajar, pembelajaran
kooperatif dapat member keuntungan baik pada siswa kelompok bawah
maupun kelompok atas yang bekerja bersama menyelesaikan tugas-tugas
akademik.
2. Penerimaan terhadap perbedaan individu
Tujuan lain model pembelajaran kooperatif adalah penerimaan secara luas
dari orang-orang yang berbeda berdasarkan ras, budaya, kelas social,
kemampuan, dan ketidakmampuannya. Pembelajaran kooperatif member
peluang bagi siswa dari berbagai latar belakang dan kondisi untuk bekerja
dengan saling bergantung pada tugas-tugas akademik dan melalui struktur
penghargaan koopertif akan belajar saling menghargai satu sama lain.
3. Pengembangan keterampilan social
Tujuan penting ketiga pembelajaran kooperatif adalah mengajarkan
kepada siswa keterampilan bekerja sama dan kolaborasi. Keterampilan-
keterampilan social, penting dimiliki oleh siswa sebab saat ini banyak
anak muda masih kurang memiliki keterampilan social.
Elemen – elemen pembelajaran kooperatif menurut Johnson dan Smith dan
Anita Lie ( dalam Mohammad Jauhar, 2011 : 55 ), yaitu :
1. Saling ketergantungan positif
Untuk menciptakan kelompok kerja yang efektif, pengajar perlu
menyusun tugas sedemikian rupa sehingga setiap anggota kelompok
25
harus menyelesaikan tugasnya sendiri agar yang lain bisa mencapai
tujuan mereka. Dalam metode Jigsaw, Aronson menyarankan jumlah
anggota kelompok dibatasi sampai dengan empat orang saja dan keempat
anggota ini ditugaskan membaca bagian yang berlainan.
Keempat anggota ini lalu berkumpul dan bertukar informasi.
Selanjutnya, pengajar akan mengevaluasi mereka mengenai seluruh
bagian. Dengan cara ini, mau tidak mau setiap anggota merasa
bertanggung jawab untuk menyelesaikan tugasnya agar yang lain bisa
berhasil.
Penilaian juga dilakukan dengan cara yang unik. Setiap siswa
mendapat nilainya sendiri dan nilai kelompok. Nilai kelompok dibentuk
dari “sumbangan” setiap anggota. Untuk menjaga keadilan, setiap
anggota menyumbangkan poin di atas nilai rata-rata mereka. Misalnya,
nilai rata-rata si A adalah 65 dan kali ini dia mendapat 72, dia akan
menyumbangkan 7 poin untuk nilai kelompok mereka. Dengan demikian,
setiap siswa akan mempunyai kesempatan untuk memberikan sumbangan
nilai kelompok. Selain itu beberapa siswa yang kurang mampu tidak akan
merasa minder terhadap rekan-rekan mereka karena mereka juga
memberikan sumbangan.
2. Tanggung jawab perseorangan
Unsure ini merupakan akibat langsung dari unsure yang pertama. Jika
tugas dan pola penilaian dibuat menurut prosedur model pembelajaran
kooperatif, setiap siswa akan merasa bertanggung jawab untuk melakukan
yang terbaik. Kunci keberhasilan metode kerja kelompok adalah
persiapan guru dalam penyusunan tugasnya.
Pengajar yang efektif dalam model pembelajaran kooperatif membuat
persiapan dan menyusun tugas sedemikian rupa sehingga masing-masing
anggota kelompok harus melaksanakan tanggung jawabnya sendiri agar
tugas selanjutnya dalam kelompok bisa dilaksanakan. Dalam teknik
Jigsaw yang dikembangkan Aronson misalnya, bahan bacaan dibagi
menjadi empat bagian dan masing-masing siswa mendapat dan membaca
satu bagian. Dengan cara demikian, siswa yang tidak melaksanakan
tugasnya akan diketahui dengan jelas dan mudah. Rekan-rekan dalam
26
satu kelompok akan menuntutnya untuk melaksanakan tugas agar tidak
menghambat yang lainnya.
3. Tatap Muka
Setiap kelompok harus diberikan kesempatan untuk bertemu muka dan
berdiskusi. Kegiatan interaksi ini akan memberikan para pembelajar
untuk membentuk sinergi yang menguntungkan semua anggota. Hasil
pemikiran beberapa kepala akan lebih kaya daripada hasil pemikiran dari
satu kepala saja. Lebih jauh lagi, hasil kerja sama ini jauh lebih besar
daripada jumlah hasil masing-masing anggota.
Inti dari sinergi ini adalah menghargai perbedaan, memanfaatkan
kelebihan, dan mengisi kekurangan masing-masing. Setiap anggota
kelompok mempunyai latar belakang pengalaman, keluarga, dan social-
ekonomi yang berbeda satu dengan yang lainnya. Perbedaan ini akan
menjadi modal utama dalam proses saling memperkaya antaranggota
kelompok. Sinergi tidak didapatkan begitu saja dalam sekejap, tetapi
merupakan proses kelompok yang cukup panjang. Para anggota
kelompok perlu diberi kesempatan untuk saling mengenal dan menerima
satu sama lain dalam kegiatan tatap muka dan interaksi pribadi.
4. Komunikasi antar anggota
Unsure ini juga menghendaki agar para pembelajar dibekali dengan
berbagai keterampilan berkomunikasi. Sebelum menugaskan siswa dalam
kelompok, pengajar perlu mengajarkan cara-cara berkomunikasi. Tidak
setiap siswa mempunyai keahlian mendengarkan dan berbicara.
Keberhasilan suatu kelompok juga bergantung pada kesediaan para
anggotanya untuk saling mendengarkan dan kemampuan mereka untuk
mengutarakan pendapat mereka.
Ada kalanya pembelajar perlu diberi tahu secara eksplisit mengenai
cara-cara berlomunikasi secara efektif seperti bagaimana caranya
menyanggah pendapat orang lain tanpa harus menyinggung perasaan
orang tersebut. Masih banyak orang yang kurang sensitive dan kurang
bijaksana dalam menyatakan pendapat mereka. Tidak ada salahnya
mengajar siswa beberapa ungkapan positif atau sanggahan dalam
ungkapan yang lebih halus. Sebagai contoh, ungkapan “Pendapat Anda
27
itu agak berbeda dan unik. Tolong jelaskan lagi alasan Anda,” akan lebih
bijaksana daripada, “pendapat Anda itu aneh dan tidak masuk akal.”
Contoh lain, tanggapan “Hm…menarik sekali kamu bisa member
jawaban itu. Tapi jawabanku agak berbeda….” Akan lebih menghargai
oaring lain daripada vonis seperti, “Jawabanmu itu salah. Harusnya
begini.” Keterampilan berkomunikasi dalam kelompok ini juga
merupakan proses panjang. Pembelajar tidak bisa diharapkan langsung
menjadi komuniktor yang handal dalam sekejap. Namun, proses ini
merupakan proses yang sangat bermanfaat dan perlu ditempuh untuk
memperkaya pengalaman belajar serta membina perkembangan mental
emosional para siswa.
5. Evaluasi
Pengajar perlu menjadwalkan waktu khusus bagi kelompok untuk
mengevaluasi proses kerja kelompok dan hasil kerja sama mereka agar
selanjutnya bisa bekerja sama dengan lebih efektif. Waktu evaluasi ini
tidak perlu diadakan setiap kali ada kerja kelompok, tetapi bisa diadakan
selang beberapa waktu setelah beberapa kali pemebelajar terlibat dalam
kegiatan pemebelajaran kooperatif.
c. Model pembelajaran kooperatif tipe jigsaw
Menurut Slavin ( dalam Chan Kam-wing , 2004 : 94 ) Elemen Jigsaw II,
teridiri dari : Pengelompokkan kemampuan yang beragam, pertanggung
jawaban individu, hadiah kelompok, dan kesempatan yang sama untuk sukses.
Langkah-langkah Jigsaw II menurut Slavin yang merupakan adaptasi dari
teknik Jigsaw Elliot Aronson, adalah (1) membaca, (2) diskusi kelompok ahli,
(3) pelaporan kelompok rumah, (4) pengujian, dan (5) pengakuan kelompok.
1. Para siswa dibagi dalam kelompok-kelompok kecil yang hitungan ( 4
sampai 5 siswa ), setiap kelompok diberi materi/soal-soal tertentu untuk
dipelajari/dikerjakan.
2. Ketua kelompok membagi materi/tugas guru agar menjadi topic-topik
kecil ( sub-sub soal ) untuk dipelajari/dikerjakan oleh masing-masing
anggota kelompok ( misalnya, setiap siswa dalam satu kelompok mendapat
1 soal yang berbeda ).
28
3. Anggota kelompok yang mempelajari sub-sub bab atau soal yang sama
bertema untuk mendiskusikan sub bab ( atau soal ) tersebut sampai
mengerti benar isi dari sub bab tersebut atau cara menyelesaikan tersebut.
4. Kemudian siswa itu kembali ke kelompok asalnya bergantian mengajar
temannya dalam satu kelompoknya. ( Suyitno Amin, 2006. Petunjuk
Praktik Penelitian Tindakan Kelas )
Kelompok Asal
Gambar 2.4
Kelompok Ahli
Gambar. Ilustrasi Kelompok Jigsaw
Tahap Pembagian Tugas :
a. Tiap siswa dalam kelompok diberi bagian materi yang berbeda
b. Tiap siswa dalam kelompok bagian materi yang ditugaskan
c. Pembagian tugas berdasarkan kelompok sebagaimana yang tampak pada
gambar berikut ini.
++ =
x
+ =
x
+ =
x
+ =
x
+ +
+ +
= =
= =
x x
x x
29
Kelompok A
Kelompok B
Kelompok C
Kelompok D
Kelompok E
Kelompok F
Topik : 1
Sub Topik : 1, 2, 3, 4
Tahap Kegiatan Kelompok
a. Anggota dari kelompok yang berbeda yang telah mempelajari bagian
materi/ sub bab yang sama bertemu dalam kelompok baru ( kelompok ahli
) untuk mendiskusikan bagian materi/ sub-bab mereka
b. Kelompok ahli yang anggota-anggotanya terdiri atas A1, B1, C1, D1, E1,
dan F1 akan membahas tentang sub topic ke-1 . sementara itu, kelompok
ahli yang anggota-anggotanya terdiri atas A2, B2, C2, D2, E2, dam F2
membahas sub- topic ke 2 dan seterusnya. Agar lebih jelas, perhatikanlah
bagan di bawah ini.
A1,A2,A3,A4
B1,B2,B3,B4
C1,C2,C3,C4
D1,D2,D3,D4
E1,E2,E3,E4
F1,F2,F3,F4
Kelompok
Asal
Gambar 2.5
30
Membahas Sub-topik 1
Membahas Sub-topik 2
Membahas Sub-topik 3
Membahas Sub-topik 4
Diskusi kelompok ahli
Selanjutnya, perhatikanlah gambar di bawah ini !
Gambar 2.7
Setelah selesai diskusi kelompok ahli usai, setiap anggota dari kelompok ahli
tersebut kembali ke kelompok asalnya. Lalu, mereka berperan sebagai tutor
A1,B1,C1,D1,E1,F1
A2,B2,C2,D2,E2,F2
A3,B3,C3,D3,E3,F3
A4,B4,C4,D4,E4,F4
Kelompok
Asal A
Kelompok
Asal B
Kelompok
Asal C
Kelompok
Asal D
Kelompok
Asal E
Kelompok
Asal F
Kelompok
ahli 1
Kelompok
ahli 2
Kelompok
ahli 3
Kelompok
ahli 4
Gambar 2.6
31
sebaya yang secara bergantian mengajarkan materi-materi yang telah mereka
kuasai kepada para anggota kelompok asal.
Kegiatan Tutor Sebaya
( Kembali ke kelompok Asal )
Seusai berdiskusi dalam kelompok ahli dan kelompok asal, sebagian
siswa, dengan cara diundi melakukan presentasi/penyajian hasil diskusi
kelompok yang telah dilakukan agar guru dapat menyamakan persepsi
mengenai materi pembelajaran yang telah didiskusikan.
Tahap pelaksnaan tes individu
Setelah materi dipelajari dan dibahas secara kelompok, siswa diberi tes
dengan tujuan untuk mengetahui sejauh mana keberhasilan belajar yang telah
dicapainya. Siswa bekerja sendiri dalam tes, tidak diperkenankan bekerja
sama.
Tahap perhitungan skor perkembangan individu
A1, A2, A3, A4
B1, B2, B3, B4
C1, C2, C3, C4
D1, D2, D3, D4
E1, E2, E3, E4
F1, F2, F3, F4
Gambar 2.8
32
Tahap ini dilakukan di luar jam pelajaran. Dalam tahap ini diperlukan
adanya skor awal siswa ( skor yang akan dijadikan acuan pada penentuan
kemampuan akademis). Skor awal ini dapat berupa nilai yang diperoleh dari
pemberian tes terlebih dahulu, misalnya berupa tes pemahaman ( materi yang
sudah dipelajari sebelumnya ).
Penilaian kelompok berdasarkan skor perkembangan individu,
sedangkan skor perkembangan tersebut tidak didasarkan pada skor mutlak
siswa, tetapi berdasarkan pada seberapa jauh skor itu melampaui rata-rata skor
sebelumnya. Setiap siswa dapat memberikan kontribusi poin maksimum pada
kelompoknya dalam system skor kelompok. Siswa memperoleh skor untuk
kelompoknya didasarkan pada skor kuis mereka melampaui skor awal mereka.
Skor perkembangan individu dihitung berdasarkan selisih pemerolehan
skor awal dengan skor tes individu ( tes akhir/quiz ). Berdasarkan skor awal
setiap siswa memiliki kesempatan yang sama untuk memberikan sumbangan
terhadap skor maksimal bagi kelompoknya. Selanjutnya pemberian skor
perkembangan individu tersaji pada Tabel di bawah ini.
Pemberian Skor Perkembangan Individu
Skor Tes Individu ( Quiz ) Nilai Perkembangan
1. Lebih dari 10 poin ( > 10 ) di
bawah skor awal
2. 10 poin hingga 1 poin ( 10 – 1 )
di bawah skor awal
3. Skor awal sampai 10 poin ( = 10
) di atasnya
4. Lebih dari 10 poin ( > 10 ) di atas
skor awal
5
10
20
30
Tabel 2.2
Tahap Pengahargaan Kelompok
Langkah ini dimaksudkan untuk memberikan pengahrgaan kepada
kelompok yang berhasil memperoleh kenaikan skor dalam tes individu.
Kenaikan skor dihitung dari selisih antara skor dasar dengan skor tes
33
individual. Menghitung skor yang didapat masing-masing kelompok dengan
cara menjumlahkan skor yang didapat siswa di dalam kelompok tersebut
kemudian dihitung rata-ratanya. Selanjutnya berdasarkan skor rata-rata
tersebut ditentukan penghargaan masing-masing kelompok.
Berdasarkan rata-rata nilai perkembangan yang diperoleh, ditetapkan
tiga peringkat penghargaan kelompok, yaitu :
a. Kelompok dengan rata-rata skor 15, diberi pengaharagaan sebagai
kelompok Good team
b. Kelompok dengan rata-rata skor 20, diberi penghargaan sebagai
kelompok Great team
c. Kelompok dengan rata-rata skor 25, diberi penghargaan sebagai
kelompok Super Team.
Jika x menyatakan rata-rata skor kelompok maka x 15.
Dari klasifikasi pengahargaan tersebut, terlihat bahwa Super Team
akan diberikan kepada kelompok yang meraih nilai tertinggi.
Penghargaan tersebut diberikan guru pada pertemuan berikutnya ( di
awal pertemuan ), penghargaan dalam bentuk sertifikat, buku atau alat-
alat tulis lainnya yang disajikan pihak sekolah. Uraian rinci mengenai
perhitungan skor kelompok didasarkan pada nilai tiap skor
perkembangan individu, tersaji pada Tabel di bawah ini.
Perhitungan Skor Kelompok
Nama
Kel
Nama
Siswa/
Peringkat
Skor
Awal
Skor
( Quiz )
Nilai
Perkembangan
Individu
Skor
Kelompok
Pengahargaan
Kelompok
A A-1/1
A-2/16
A-3/17
A-4/32
87
73
65
49
83
75
67
55
10
20
20
20
70/4 = 17,5 Good Team
B B-1/2 83 84 20
34
B-2/15
B-3/18
B-4/31
71
63
52
74
66
65
20
20
30
90/4 = 22,4 Great Team
C C-1/3
C-2/17
C-3/19
C-4/33
82
70
62
47
89
81
70
60
20
30
20
30
100/4 = 25 Super Team
Tabel 2.3
Anggota kelompok pada periode tertentu dapat diputar, sehingga
dalam satu satuan waktu pembelajaran anggota kelompok dapat diputar
2 – 3 kali putaran. Hal ini dimaksudkan untuk meningkatkan dinamika
kelompok diantara anggota kelompok tersebut dalam kelompok
tersebut. Diakhir tatap muka guru memberikan kesimpulan terhadap
materi yang telah dibahas pada pertemuan itu, sehingga terdapat
kesamaan pemahaman pada semua siswa.
E. Model pembelajaran langsung
Menurut Agus (2011 : 46 ), “Pembelajaran langsung atau direct instruction
dikenal dengan sebutan active teaching. Pembelajaran langsung juga dinamakan
whole-class teaching. Penyebutan itu mengacu pada gaya mengajar di mana guru
terlibat aktif dalam mengusung isi pelajaran kepada peserta didik dan
mengajarkannya secara langsung kepada seluruh kelas.”
Pembelajaran langsung ( direct instruction ) banyak diilhami oleh teori belajar
social yang juga sering disebut belajar melalui observasi. Dasar pembelajaran
langsung ini yaitu adalah teori pemodelan tingkah laku oleh Arends ( Mohammad
Jauhar, 2011 : 45 ). Selain itu juga tokoh John Dolard dan Neal Miller serta Albert
Bandura ( Mohammad Jauhar, 2011 : 45 ) yang mengatakan bahwa sebagian besar
manusia belajar melalui pengamatan secara selektif dan mengingat tingkah laku
orang lain.
Mohammad Jauhar ( 2011 : 45 ), mengmukakan :
Pemikiran mendasar dari model pembelajaran langsung yakni siswa belajar
dengan mengamati secara selektif, mengingat dan menirukan tingkah laku
gurunya. Atas dasar pemikiran tersebut hal penting yang harus diingat dalam
35
model pembelajaran langsung adalah menghindari menyampaikan
pengetahuan yang terlalu kompleks.
Bagan Sintaks / Fase-fase Pembelajaran Langsung
Fase-fase Perilaku Guru
1. Establishing Set
Menyampaikan tujuan dan
mempersiapkan peserta didik
Menjelaskan tujuan pembelajaran,
informasi latar belakang pelajaran,
mempersiapkan peserta didik untuk
belajar.
2. Demonstrating
Mendemonstrasikan pengetahuan
atau keterampilan
Mendemonstrasikan keterampilan yang
benar , menyajikan informasi tahap
demi tahap
3. Guided Practice
Membimbing pelatihan
Merencanakan dan member pelatihan
awal
4. Feed back
Mengecek pemahaman dan
memberikan umpan balik
Mengecek apakah peserta didik telah
berhasil melakukan tugas dengan baik,
member umpan balik
5. Extended Practice
Memberikan kesempatan untuk
pelatihan lanjutan dan penerapan
Mempersiapkan kesempatan
melakukan pelatihan lanjutan, dengan
perhatian khusus pada penerapan
kepada situasi lebih kompleks dalam
kehidupan sehari-hari.
Menurut Daniel Muijs dan David Reynold ( dalam Agus, 2011 : 51) , kelima fase
pembelajaran langsung dapat dikembangkan sebagai berikut :
1. Directing. Guru menjelaskan tujuan pembelajaran kepada seluruh kelas dan
memastikan bahwa semua peserta didik mengetahui apa yang harus dikerjakan
dan menarik perhatian peserta didik pada poin-poin yang membutuhkan
perhatian khusus.
2. Instructing. Guru member informasi dan menstrukturisasikannya dengan baik.
36
3. Demonstrating. Guru menunjukkan, mendeskripsikan, dan membuat model
dengan menggunakan sumber serta display visual yang tepat.
4. Explaining and illustrating. Guru memberikan penjelasan-penjelasan akurat
dengan tingkat kecepatan yang pas dan merujuk pada metode sebelumnya.
5. Questioning and discussing. Guru bertanya dan memastikan seluruh peserta
didik ikut ambil bagian. Guru mendengarkan dengan seksama jawaban peserta
didik dan merespons secara konstruktif untuk mengembangkan belajar peserta
didik. Guru menggunakan pertanyaan-pertanyaan terbuka dan tertutup. Guru
memastikan bahwa peserta didik dengan semua kemampuan yang dimilikinya
terlibat dan memberikan kontribusi di dalam diskusi. Guru memberikan waktu
kepada peserta didik untuk memikirkan jawabannya sebelum peserta didik
menjawab.
6. Consolidating. Guru memaksimalkan kesempatan menguatkan dan
mengembangkan apa yang sudah diajarkan melalui berbagai macam kegiatan
di kelas. Guru dapat pula member tugas-tugas yang difokuskan dengan baik
untuk dikerjakan di rumah. Guru meminta peserta didik bersama pasangan
atau kelompoknya melakukan refleksi atau membahas sebuah proses. Guru
member kesempatan kepada peserta didik memperluas ide-ide dan
penalarannya, membandingkannya dan kemudian menyempurnakan metoda
dan cara yang mereka gunakan. Guru meminta peserta didik memikirkan
berbagai macam cara untuk mendekati sebuah masalah. Guru meminta mereka
menggeneralisasikan atau memberi contoh-contoh yang cocok untuk dijadikan
pernyataan umum.
7. Evaluating pupil’s responses. Guru mengevaluasi presentasi hasil kerja
peserta didik.
8. Summarizing. Guru merangkum apa yang telah diajarkan dan apa yang sudah
dipelajari peserta didik selama dan menjelang akhir pelajaran. Guru
mengidentifikasi dan mengoreksi kesalahpahaman. Guru mengidentifikasi dan
mengoreksi kesalahpahaman. Guru mengundang peserta didik
mempresentasikan hasil pekerjaan mereka dan menarik poin-poin serta ide-ide
kunci.
37
F. Penelitian yang Relevan
Penelitian tentang model pembelajaran kooperatif tipe Jigsaw dilakukan oleh
Sayuti, Akhmad ( 2007 ) terhadap siswa kelas VIII SMP 4 Kudus dengan judul
“Upaya Meningkatkan Hasil Belajar Siswa Kelas VIII B SMP 4 Kudus Tahun
Pelajaran 2006/2007 Pada Materi Pokok Teorema Pythagoras Melalui
Implementasi Model Pembelajaran Kooperatif Tipe Jigsaw II”. Hasil penelitian
menunjukkan bahwa melalui implementasi model pembelajaran kooperatif tipe
jigsaw II hasil belajar siswa kelas VIII B SMP 4 Kudus Tahun Pelajaran
2006/2007 pada materi pokok teorema Pythagoras dapat ditingkatkan.
Penelitian tentang model pembelajaran kooperatif tipe Jigsaw dilakukan oleh
Dewi, Supranti Lidia Permitasari ( 2013 ) terhadap siswa kelas VII SMP Negeri 7
Banjarsari dengan judul “Meningkatkan Kemampuan Pemahaman Matematik
Peserta Didik Melalui Penggunaan Model Pembelajaran Kooperatif Tipe Jigsaw”.
Hasil penelitian menunjukkan bahwa peningkatan pemahaman matematik peserta
didik melalui model pembelajaran kooperatif tipe jigsaw lebih baik dari
peningkatan pemahaman matematik peserta didik melalui penggunaan
pembelajaran langsung.
38
BAB III
METODOLOGI PENELITIAN
A. Desain Penelitian
Penelitian ini menggunakan metode eksperimen dengan pendekatan kualitatif
dan kuantitatif. Pendekatan kualitatif digunakan untuk memperoleh gambaran tentang
sikap peserta didik secara umum terhadap pembelajaran matematika dengan model
pembelajaran kooperatif tipe Jigsaw terhadap pemahaman matematik selama
penelitian.
Sedangkan pendekatan kuantitatif digunakan untuk memperoleh gamabaran
tentang kemampuan pemahaman matematik peserta didik. Desain yang digunakan
dalam penelitian ini adalah “Posttest-only Control Design” ( Sugiyono, 2012 ). Desain
digambarkan sebagai berikut :
Gambar 3.1
Keterangan : R = Random ( acak )
O2 = Posttest / pemberian tes akhir
O4 = Posttest / pemberian tes akhir
X = Perlakuan dengan model pembelajaran kooperatif tipe Jigsaw
Sedangkan langkah-langkah yang akan ditempuh dalam penelitian ini adalah :
1. Secara acak dipilih dua kelas sampel dari subjek sampel yang tersedia, selanjutnya
sampel yang terpilih masing-masing sebagai kelompok eksperimen dan kelompok
control.
2. Memberikan perlakuan kepada tiap-tiap kelompok, kelompok eksperimen
perlakuan yang diberikan yaitu pembelajaran dengan model pembelajaran
kooperatif tipe jigsaw sedangkan kelompok control diberikan perlakuan dengan
model pembelajaran langsung.
3. Kemudian kepada setiap kelompok diberikan posttest/tes akhir untuk mengetahui
pemahaman matematik peserta didik.
4. Menggunakan t-test, untuk mengetahui perbedaan kelompok eksperimen dan
kelompok control terhadap perlakuan yang diberikan.
B. Subjek Penelitian
Populasi dari penelitian ini adalah peserta didik SMP Pasundan Kota Banjar.
Teknik pengambilan sampel ( Teknik Sampling ) yang digunakan adalah probability
sampling yaitu teknik pengambilan sampel yang memberikan peluang yang sama bagi
R X O2
R O4
39
setiap unsur ( anggota ) populasi untuk dipilih menjadi anggota sampel. Teknik
sampling yang lebih khusus yaitu Simple Random Sampling, dikatakan Simple (
sederhana ) karena pengambilan anggota sampel dari populasi dilakukan secara acak
tanpa memperhatikan strata yang ada di dalam populasi itu. Cara ini dilakukan karena
populasi dianggap homogen.
Gambar 3.2.
Adapun sampel yang diambil adalah peserta didik kelas VII.
C. Waktu dan Tahap Penelitian
Penelitian dilakukan dalam tiga tahap kegiatan yaitu tahap persiapan
komponen-komponen pembelajaran, tahap pembelajaran ( pembelajaran, posttest ),
tahap pengolahan dan analisis data serta penulisan laporan hasil penelitian. Waktu
untuk penelitian yaitu Januari 2014. Terdiri dari observasi sekolah, pengenalan model
pembelajaran kooperatif tipe jigsaw, pembelajaran, posttest.
D. Instrumen Penelitian
Penelitian ini menggunakan dua jenis instrument yaitu tes pemahaman
matematik dan angket tentang sikap peserta didik. Setiap jenis instrument, tes
pemahaman matematik dan angket peserta didik terlebih dahulu diujicobakan diluar
kelas subjek penelitian.
Keseluruhan instrument dalam penelitian ini yaitu tes pemahaman matematik dan
angket sikap peserta didik terlebih dahulu di uji validitas, reliabilitas, indeks
kesukaran dan daya pembedanya. Perhitungannya menggunakan Anates versi 4.0.
E. Teknik Pengumpulan Data
Pengumpulan data dalam penelitian ini, menggunakan teknik sebagai berikut :
1. Data yang berkaitan dengan pemahaman matematik peserta didik dikumpulkan
dengan melalui tes hasil belajar ( posttest )
2. Data yang berkaitan dengan sikap peserta didik dalam belajar matematika sebagai
akibat pembelajaran kooperatif tipe jigsaw, dikumpulkan melalui skala sikap.
Populasi
homogen
relative
homogen
Sampel
yang
represent
atif
Diambil secara
random
40
F. Teknik Pengolahan Data
Menurut Martadiputra ( 2013 : 3 ), bahwa pengolahan dan penganalisisan data
meliputi :
1. Statistic deskriptif, yaitu menghitung besaran-besaran statistic seperti : rata-rata,
median, modus, simpangan baku ( standar deviasi ) untuk pemahaman matematik
peserta didik, dan pengaruh model pembelajaran kooperatif tipe jigsaw terhadap
pemahaman matematik peserta didik. Kemudian menyajikan besaran-besaran
tersebut dalam bentuk table. Selain itu, pada statistika deskriptif dilakukan juga
penyajian data tentang karakteristik-karakteristik yang dimiliki subjek penelitian (
siswa kelas VII ) seperti banyaknya siswa, jenis kelamin, asal sekolah, dan lain-
lain dalam bentuk diagram, seperti : diagram lingkaran ( pie ), histogram, stem
and leaf, atau boxplot.
2. Statistic Inferensial, yaitu berisi uraian tentang rancangan pengujian hipotesis,
yaitu ;
1. Merumuskan hipotesis penelitian menjadi hipotesis statistic, sehingga muncul
hipotesis nol H0 dan hipotesis alternative H1.
2. Menguji asumsi-asumsi yang disyaratkan sebelum menggunakan suatu rumus
statistic uji.
3. Meghitung nilai statistic uji.
4. Mencari nilai statistic table.
5. Membandingkan nilai statistic uji dengan statistic table atau membandingkan
nilai sig. ( p-value ) dengan taraf signifikansi yang diambil untuk menguji
apakah hipotesis nol H0 diterima atau ditolak pada taraf signifikansi 
tertentu.
6. Pengambilan kesimpulan.
G. Teknik Analisis Data
Martadiputra ( 2013 : 3 ) mengemukakan teknik analisis data menggunakan SPSS,
yaitu :
1. Uji Normalitas, dilakukan untuk pengolahan data selanjutnya apakah
menggunakan kaidah statistic parametric atau statistic nonparametric. Dalam
program SPSS ada dua buah teknik pengujian normalitas, yaitu : uji Kolmogorov-
Smirnov dan uji Shapiro-Wilk.
Hipotesis :
H0 : Data berdistribusi normal
H1 : Data tidak berdistribusi normal
Kriteria Uji :
Tolak H0 jika nilai Sig. ( p-value ) <  ( biasanya  = 0,05 ), untuk kondisi
lainnya H0 diterima.
2. Uji Homogenitas Varians, dilakukan untuk pengolahan data selanjutnya apakah
digunakan uji t atau t’ ; apakah digunakan ANOVA atau tidak.
41
Dalam program SPSS, uji homogenitas dilakukan dengan menggunakan uji
Levene.
Hipotesis :
H0 : Kedua data bervariansi homogen
H1 : Kedua data tidak bervariansi homogen
Kriteria uji :
Tolak H0 jika nilai Sig. ( p-value ) <  ( biasanya  = 0,05 ), untuk kondisi
lainnya H0 diterima.
42
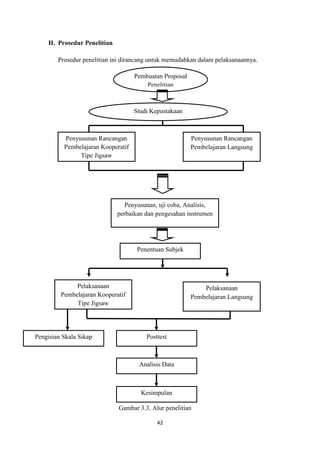
H. Prosedur Penelitian
Prosedur penelitian ini dirancang untuk memudahkan dalam pelaksanaannya.
Studi Kepustakaan
Penyusunan Rancangan
Pembelajaran Kooperatif
Tipe Jigsaw
Penyusunan Rancangan
Pembelajaran Langsung
Penyusunan, uji coba, Analisis,
perbaikan dan pengesahan instrumen
Penentuan Subjek
Pelaksanaan
Pembelajaran Kooperatif
Tipe Jigsaw
Pelaksanaan
Pembelajaran Langsung
Posttest
Analisis Data
Kesimpulan
Pembuatan Proposal
Penelitian
Pengisian Skala Sikap
Gambar 3.3. Alur penelitian
43
DAFTAR PUSTAKA
Ahmad, S.A. ( 2012 ). “Meningkatkan Kemampuan Pemahaman Dan Penalaran Matematika
Siswa Mts Melalui Model Pembelajaran Kooperatif Tipe Group Investigation.
Tesis pada Program Pasca Sarjana ( PPS ) Universitas Pasundan ( UNPAS )
Bandung : Tidak dipublikasikan.
Dewi, Supranti L.P ( 2013 ). Meningkatkan Kemampuan Pemahaman Matematik Peserta
Didik Melalui Penggunaan Model Pembelajaran Kooperatif Tipe Jigsaw. Skripsi
UNSIL Tasikmalaya : Tidak dipublikasikan.
Huda, Rizky M. ( 2012 ). Pengaruh Penggunaan Model Pembelajaran Kooperatif Tipe Two
Stay Two Stray Terhadap Pemahaman Matematik Peserta Didik. Skripsi UNSIL
Tasikmalaya : Tidak dipublikasikan.
Jauhar, M. ( 2011 ). Implementasi Paikem dari Behavioristik Sampai Konstruktivistik.
Jakarta : Prestasi Pustaka
Kam-wing, Chan ( 2004 ). Using ‘Jigsaw II’ in Teacher Education Programmes. Hongkong
Teachers’ Centre Journal, Vol 3, 91-97. [ 23 Juni 2013 ]
Katranci, Yasemin dan Sara Sengul ( 2012 ) Teaching the Subject “Sets” with the
‘Dissociation and Re-Association’ ( Jigsaw ). International Online Journal of
Sciences ( iojes) , Tersedia : http://www.iojes.net. [ 23 Juni 2013 ]
Martadiputra, Bambang A.P ( 2013 ). “Pelatihan Pengolahan Data Statistika Menggunakan
SPSS Untuk Mahasiswa Sekolah Pasca Sarjana Universitas Pasundan Bandung”.
Makalah. Jawa Barat, Bandung. Tidak dipublikasikan.
Sayuti, Akhmad. ( 2007 ). Upaya Meningkatkan Hasil Belajar Siswa Kelas VIII B SMP 4
Kudus Tahun Pelajaran 2006/2007 Pada Materi Pokok Teorema Pythagoras
Melalui Implementasi Model Pembelajaran Kooperatif Tipe Jigsaw II. Skripsi
UNNES Semarang : Tidak dipublikasikan.
Sugiyono. ( 2012 ). Metode Penelitian Kuantitatif Kualitatif Dan R&D. Bandung : Alfabeta
Suprijono, Agus. ( 2011 ). Cooperative Learning : Teori & Aplikasi. Yogyakarta : Pustaka
Pelajar
Tran, Van Dat ( 2012 ). The effects of Jigsaw Learning on Students’ Attitudes in a
Vietnamese Higher Education Classrom. [online] Tersedia :
http://www.sciedu.ca/ijhe [ 23 Juni 2013]
Tim MKPBM. ( 2001 ). Strategi Pembelajaran Matematika Kontemporer. UPI. Bandung :
JICA
Van De Walle, John ( 2008 ). Pengembangan Pengajaran Sekolah Dasar Dan Menengah
Matematika Edisi Keenam Jilid 1. Jakarta : Erlangga.
44

Tugas proposal penelitian

  • 1.
    1 BAB I PENDAHULUAN A. LatarBelakang Masalah Pendidikan matematika telah mengalami perubahan yang lambat tapi pasti, faktor-faktor pendorong dari perubahan ini, baik dalam hal isi maupun cara mengajar matematika, dapat ditelusuri dari berbagai sumber, termasuk dari hasil-hasil penelitian. NCTM ( Van De Walle, 2008: hal.1 ) mengemukakan “ Didalam dunia yang terus berubah, mereka yang memahami dan dapat mengerjakan matematika akan memiliki kesempatan dan pilihan yang lebih banyak dalam menentukan masa depannya. Kemampuan dalam matematika akan membuka pintu untuk masa depan yang produktif. Lemah dalam matematika membiarkan pintu tersebut tertutup. Semua siswa harus memiliki kesempatan dan dukungan yang diperlukan untuk belajar matematika secara mendalam dan dengan pemahaman. Tidak ada pertentangan antara kesetaraan dan keunggulan.” Hal tersebut menunjukkan bahwa matematika merupakan ilmu yang sangat penting dalam kehidupan kita, terutama untuk meningkatkan kualitas hidup kita. Menurut NCTM ( Van De Walle, 2008 : 1 ) dikatakan bahwa belajar matematika dapat dimaksimalkan apabila para guru memfokuskan pada berpikir dan pemahaman matematika. Oleh karena itu, kita harus menghindari pola pembelajaran yang menggunakan pembelajaran konvensional secara konstan. NCTM ( Van De Walle, 2008 : 2 ) mengeluarkan Prinsip-prinsip dan Standar Matematika Sekolah ( Principles and Standards for School Mathematics ) yang merupakan enam prinsip dasar untuk mencapai pendidikan matematika yang berkualitas tinggi, yakni Kesetaraan, Kurikulum, Pengajaran, Pembelajaran, Penilaian, dan teknologi. 1. Prinsip Kesetaraan Keunggulan dalam pendidikan matematika membutuhkan kesetaraan harapan yang tinggi dan dukungan yang kuat untuk semua siswa. 2. Prinsip Kurikulum Kurikulum lebih dari sekedar kumpulan aktivitas, kurikulum harus koheren, difokuskan pada matematika yang penting, dan berkaitan dengan baik antar tingkat kelas. 3. Prinsip Pengajaran Mengajar matematika yang efektif memerlukan pemahaman tentang apa yang siswa ketahui dan perlukan untuk belajar dan kemudian memberi tantangan dan mendukung mereka untuk mempelajarinya dengan baik. 4. Prinsip Pembelajaran Para siswa harus belajar matematika dengan pemahaman, secara aktif membangun pengetahuan baru dari pengalaman dan pengetahuan sebelumnya. 5. Prinsip Penilaian
  • 2.
    2 Penilaian harus mendukungpembelajaran matematika yang penting dan memberi informasi yang berguna bagi guru dan siswa. 6. Prinsip Teknologi Teknologi penting dalam belajar dan mengajar matematika, teknologi mempengaruhi matematika yang diajarkan dan meningkatkan proses belajar siswa. Atas dasar tersebut , semua siswa harus mempunyai kesempatan dan dukungan yang cukup untuk belajar matematika, karena pengetahuan yang mereka peroleh hampir seluruhnya tergantung pada pengalaman guru mengajar di dalam kelas setiap harinya. Mathematical Sciences Education Board ( Van De Walle, 2008 : 12 ) mengemukakan “ Sebagai sesuatu yang sifatnya praktis, matematika merupakan ilmu tentang pola dan urutan. Matematika tidak membahas tentang molekul atau sel, tetapi membahas tentang bilangan, kemungkinan, bentuk, algoritma, dan perubahan. Sebagai ilmu dengan objek yang abstrak, matematika bergantung pada logika, bukan pada pengamatan sebagai standar kebenarannya, meskipun menggunakan pengamatan, simulasi, dan bahkan percobaan sebagai alat untuk menemukan kebenaran.” Matematika adalah ilmu tentang pola dan urutan. Definisi ini mengungkapkan bahwa matematika adalah ilmu tentang sesuatu yang memiliki pola keteraturan dan urutan yang logis. Menemukan dan mengungkap keteraturan atau urutan ini dan kemudian memberikan arti merupakan makna dari mengerjakan matematika. Menurut Sumarmo ( Asep, 2012 : 1 ) dikatakan bahwa pendidikan matematika pada hakikatnya memiliki dua arah pengembangan, yaitu pengembangan untuk memenuhi kebutuhan masa kini dan pengembangan untuk memenuhi kebutuhan pada masa yang akan dating. Pemahaman konsep dan ide matematika diperlukan untuk menyelesaikan masalah matematika dan ilmu pengetahuan lain, dan hal ini merupakan kebutuhan masa kini. Sedangkan pembelajaran matematika yang dapat memberikan kemampuan penalaran secara logis, sistematis, kritis, dan cermat, menambahkan rasa percaya diri dan rasa keindahan terhadap keteraturan sifat matematika merupakan kebutuhan matematika pada masa yang akan datang. Dalam buku Departemen Pendidikan Nasional ( Asep, 2012, 1 ) dituliskan bahwa materi matematika dan pemahaman konsep serta penalaran matematika mempunyai keterkaitan yang sangat kuat dan tidak dapat dipisahkan. Materi matematika dapat dipahami melalui penalaran, penalaran dipahami dan dilatih melalui belajar matematika, untuk itulah maka mata pelajaran matematika wajib diajarkan sejak pendidikan dasar sampai dengan tingkat menengah atas. Ini dimaksudkan agar dapat membekali peserta didik menghadapi masalah kehidupannya sehari-hari secara benar dan sistematis. Dalam kompetensi inti dan kompetensi dasar matematika Sekolah Menengah Pertama ( SMP ) / Madrasah Tsanawiyah ( MTs ) kurikulum 2013 dijelaskan bahwa salah satu kompetensi yang harus dimiliki peserta didik :
  • 3.
    3 1. Memahami pengetahuan( factual, konseptual, dan procedural ) berdasarkan rasa ingin tahunya tentang ilmu pengetahuan, teknologi, seni, budaya terkait fenomena dan kejadian tampak mata. 2. Mencoba, mengolah, dan menyaji dalam ranah konkret ( menggunakan, mengurai, merangkai memodifikasi, dan membuat ) dan ranah abstrak ( menulis, membaca, menghitung, menggambar, dan mengarang ) sesuai dengan yang dipelajari di sekolah dan sumber lain yang sama dalam sudut pandang/teori. Hal ini menjelaskan bahwa kemampuan anak masih kurang/rendah yang terlihat dari masih diperlukannya peningkatan kemampuan peserta didik dalam matematika. Masalah matematika merupakan yang sulit tersebut menyebabkan pemahaman matematik peserta didik relative kurang. Terbukti dari penelitian yang dilakukan oleh Priatna ( Supranti, 2013 : 3 ) menunjukkan bahwa kemampuan penalaran dan pemahaman matematis siswa SMP Negeri di Bandung masih belum memuaskan masing-masing 49% dan 50% dari skor ideal. NCTM ( dalam Van De Walle, 14 ) menjelaskan bahwa yang paling mendasar dalam matematika dapat dipahami atau masuk akal : 1. Setiap hari siswa harus mendapatkan pengalaman bahwa matematika masuk akal. 2. Para siswa harus percaya bahwa mereka mampu memahami matematika. 3. Para guru harus menghentikan cara mengajar dengan memberitahukan segalanya kepada siswa dan harus mulai memberi kesempatan kepada siswa untuk memahami matematika yang sedang mereka pelajari. 4. Akhirnya, para guru harus percaya terhadap kemampuan siswa. Setiap ide yang disampaikan di dalam ruangan kelas dapat dipahami dan harus dipahami secara lengkap oleh setiap siswa, tidak ada pengecualian. Jangan sampai ada siswa yang tidak memahami setiap bagian dari matematika. Semua anak mampu belajar bidang matematika yang kita inginkan, dan mereka dapat mempelajarinya sampai benar-benar paham. Pemahaman dan Penalaran Matematika, menurut Baroody ( Asep , 2012, 4 ) dapat meningkatkan hasil belajar siswa. Jika siswa diberi kesempatan untuk menggunakan pemahaman dan keterampilan bernalarnya dalam melakukan pendugaan – pendugaan berdasarkan pengalamannya sendiri, maka siswa akan lebih mudah memahami konsep. Selanjutnya, Tim MKPBM ( dalam Rizky, 2012, 4 ) “ Pada dasarnya pembelajaran matematika diharapkan diakhiri dengan sebuah pemahaman siswa yang komprehensif dan holistic tentang materi yang disajikan”. Dalam pembelajaran matematika pemahaman yang dimaksud adalah pemahaman terhadap suatu konsep matematika dimana siswa harus mengetahui terhadap konsep tersebut setelah proses pembelajaran berlangsung. Peran guru adalah memberi semangat kepada siswa untuk melakukan penyelidikan, memberi kepercayaan dan memberi harapan. Dalam situasi seperti ini siswa diajak untuk mengerjakan matematika. Soal-soal diberikan kepada siswa dan
  • 4.
    4 siswa bekerja menyelesaikansoal. Tujuannya adalah siswa secara aktif memahami soal, menguji ide-idenya, membuat dugaan, memberi alasan dan menjelaskan hasil kerjanya. Para siswa bekerja secara berkelompok, berpasangan atau secara individu, tetapi mereka selalu berbagi ide dan berdiskusi. Para siswa mempertahankan hasil kerjanya dan menguji kebenaran hasil kerjanya dengan menggunakan alasan- alasannya. Schifter dan Fosnot ( dalam Van De Walle : 23 ) mengemukakan: “Jika pembuatan jaringan konseptual yang memuat setiap peta realitas individu, termasuk pemahaman matematikanya, merupakan hasil dari kegiatan yang konstruktif dan interpreatif, maka bagaimanapun jelas dan sabarnya para guru menjelaskan kepada siswanya, mereka tidak akan dapat memahami siswanya.” Back house dkk ( Van De Walle ,2008 : 26 ) mengemukakan “pemahaman dapat didefinisikan sebagai ukuran kualitas dan kuantitas hubungan suatu ide dengan ide yang telah ada, tingkat Pemahaman bervariasi. Pemahaman tergantung pada ide yang sesuai yang telah dimiliki dan tergantung pada pembuatan hubungan baru antara ide” Van de walle ( 2008, 26 ) mengemukakan: Salah satu cara untuk memikirkan tentang pemahaman individu adalah bahwa pemahaman itu berada di atas garis kontinyu ( merupakan rangkaian kesatuan ). Puncak pemahaman berisi hubungan yang sangat banyak. Ide yang dipahami dihubungkan dengan banyak ide yang lain oleh jaringan konsep dan prosedur yang bermakna. Hiebert dan Carpenter ( Van De walle , 2008 : 26 ) menamakan jaringan ide yang saling terhubung. Dua titik ujung dari garis pemahaman yang kontinyu diberi nama oleh Richard Skemp ( Van de Walle , 2008 : 26 ) dengan pemahaman relasional ( relational understanding ), yang merupakan jaringan ide yang kaya, pemahaman instrumental ( instrumental understanding ), yakni ide-ide yang terpisah dari mak na. Prinsip pembelajaran membuatnya sangat jelas bahwa belajar dengan pemahaman adalah penting dan mungkin dilakukan. Yakni, setiap anak dapat dan harus belajar matematika dengan pemahaman. Tidak mungkin untuk memperkirakan macam- macam persoalan yang akan dihadapi anak dimasa yang akan datang. Prinsip pembelajaran menyatakan bahwa pemahaman adalah satu-satunya cara untuk menjamin bahwa anak-anak akan dapat mengatasi persoalan yang akan dihadapi. Sehubungan dengan pandangan diatas, salah satu system pembelajaran yang cocok untuk saat ini yaitu dengan menggunakan Model pembelajaran kooperatif Jigsaw. Model pembelajaran kooperatif Jigsaw berpusat pada siswa yang dikelompokkan, tujuannya agar siswa bisa berdiskusi bersama kelompoknya untuk memecahkan suatu permasalahan, sehingga guru hanya sebagai fasilitator dan motivator. Van De Walle ( 2008 : 27 ) mengemukakan :
  • 5.
    5 Untuk mengajar pemahamanrelasional memerlukan banyak usaha. Konsep dan hubungan berkembang sepanjang waktu, bukan hanya dalam satu hari. Tugas- tugas harus dipilih. Bahan-bahan pelajaran harus dibuat untuk terjadinya kerja kelompok dan interaksi semua siswa. Keuntungan – keuntungan penting yang diperoleh dari pemahaman relasional membuat usaha yang dilakukan tidak hanya bermanfaat tapi juga penting. Berikut ini adalah keuntungan-keuntungan tersebut : 1. Memberi penghargaan 2. Meningkatkan ingatan 3. Sedikit mengingat 4. Membantu mempelajari konsep dan cara baru 5. Meningkatkan kemampuan pemecahan soal 6. Membangun sendiri pemahaman 7. Memperbaiki sikap dan rasa percaya diri Supaya permasalahan ini tidak meluas, penelitian ini dibatasi pada materi bangun datar dengan kompetensi dasar 4.3 Melakukan operasi irisan, gabungan, kurang ( selisih ) dan komplemen, 4.4 Menyajikan himpunan dengan dengan diagram Venn dan 4.5 Menggunakan konsep himpunan dalam pemecahan masalah. Penelitian ini dilaksanakan di kelas VII SMP Pasundan Banjar semester genap 2013/2014. Berdasarkan uraian tersebut, maka peneliti melakukan penelitian dengan judul “ Pengaruh Penggunaan Model Pembelajaran Kooperatif Tipe Jigsaw Terhadap Pemahaman Matematik Peserta Didik ( Penelitian terhadap Peserta Didik Kelas VII SMP Pasundan Kota Banjar Tahun Pelajaran 2013/2014”. B. Rumusan Masalah Berdasarkan latar belakang masalah di atas, maka rumusan masalah dalam penelitian ini yaitu : 1. Apakah terdapat pengaruh positif penggunaan Model Pembelajaran Kooperatif Tipe Jigsaw terhadap pemahaman matematik peserta didik? 2. Bagaimana sikap peserta didik terhadap penggunaan Model Pembelajaran Kooperatif Tipe Jigsaw ? C. Definisi Operasional Definisi operasional yang dikemukakan dalam penelitian ini adalah sebagai berikut : 1. Model Pembelajaran Kooperatif Jigsaw Model Pembelajaran Kooperatif Jigsaw adalah salah satu tipe model pembelajaran kooperatif yang terdiri dari tim-tim belajar heterogen empat sampai lima orang menurut Arend ( dalam Akhmad Sayuti , 2007 : 6 ). Materi pembelajaran diberikan kepada siswa dalam bentuk LKPD. Setiap anggota bertanggung jawab untuk mempelajari bagian tertentu bahan yang diberikan itu, dan mampu mengajarkan bagian tersebut kepada anggota tim yang lain.Tipe
  • 6.
    6 Jigsaw merupakan modelpembelajaran kooperatif yang biasa dikenal dengan adanya kelompok asal dan kelompok ahli. Robert Slavin ( dalam Chan Kam Wing, 2004 : 93 ) mengemukakan langkah- langkah pembelajaran dengan model pembelajaran kooperatif tipe jigsaw sebagai berikut : a. Reading b. Expert group discussion c. Home group reporting d. Testing e. Group recognition 2. Model Pembelajaran Langsung Pembelajaran langsung ( direct instruction )adalah model pembelajaran yang erat hubungannya dengan ceramah dan resitasi, walaupun tidak sama. Pembelajaran langsung berpusat pada guru, tetapi tetap harus menjamin terjadinya keterlibatan peserta didik. Secara garis besar, langkah-langkah model pembelajaran langsung sebagai berikut : a. Fase Menyampaikan tujuan dan mempersiapkan siswa. Peran guru yaitu menjelaskan tujuan, materi prasyarat, memotivasi siswa dan mempersiapkan siswa. b. Fase Mendemonstrasikan pengetahuan dan keterampilan. Peran guru yaitu Mendemonstrasikan keterampilan atau menyajikan informasi atau menyajikan informasi tahap demi tahap. c. Fase membimbing pelatihan. Peran guru yaitu guru memberikan latihan terbimbing. d. Fase mengecek pemahaman dan memberikan umpan balik. Peran guru yaitu mengecek kemampuan siswa apakah siswa telah berhasil melakukan tugas dengan baik dan memberikan umpan balik. e. Fase memberikan latihan dan penerapan konsep. Peran guru yaitu mempersiapkan latihan untuk siswa dengan menerapkan konsep yang telah dipelajari pada kehidupan sehari-hari. 3. Pemahaman Matematik Peserta Didik Pemahaman matematik adalah tingkat pengetahuan peserta didik tentang konsep- konsep algoritma dan kemahiran peserta didik menggunakan konsep-konsep algoritma dan kemahiran peserta didik menggunakan strategi penyelesaian terhadap soal atau masalah yang disajikan. Secara umum pemahaman matematik diperoleh meliputi mengenal, memahami dan menerapkan konsep, prosedur, prinsip dan idea matematik. Pemahaman matematik yang digunakan pada penelitian ini yaitu pemahaman menurut pollatsek terdiri dari pemahaman komputasional dan pemahaman fungsional. Pemahaman komputasional yaitu menerapkan rumus dalam perhitungan sederhana, dan mengerjakan perhitungan secara algoritmik. Pemahaman fungsional yaitu mengaitkan suatu konsep dengan konsep atau prinsip lainnya, dan menyadari proses yang dikerjakannya.
  • 7.
    7 4. Pengaruh ModelPembelajaran Kooperatif Tipe Jigsaw terhadap Pemahaman Matematik Peserta Didik Penggunaan Model Pembelajaran Kooperatif Tipe Jigsaw dikatakan berpengaruh positif terhadap pemahaman matematik jika pemahaman matematik peserta didik melalui Model Pembelajaran Kooperatif Tipe Jigsaw lebih baik daripada Model Pembelajaran Langsung. 5. Sikap Peserta Didik terhadap Model Pembelajaran Kooperatif Tipe Jigsaw Sikap peserta didik terhadap Model Pembelajaran Koopeartif Tipe Jigsaw adalah kecenderungan untuk bertindak secara suka atau tidak suka yang bersifat positif ( favorable ) atau negative ( unfavorable ) terhadap proses pembelajaran yang dilaksanakan. Komponen sikap yang akan diteliti yaitu : afektif, kognitif dan konatif. Indikator kognitif adalah representasi apa yang dipercayai oleh peserta didik pemilik sikap pada model pembelajaran kooperatif tipe jigsaw , indikator afektif adalah perasaan yang menyangkut aspek emosional peserta didik terhadap model pembelajaran kooperatif tipe jigsaw dan indikator konatif adalah aspek kecenderungan berperilaku tertentu sesuai dengan sikap yang dimiliki oleh peserta didik saat pembelajaran model pembelajaran kooperatif tipe jigsaw. D. Tujuan Penelitian Sesuai dengan rumusan masalah yang diteliti, maka penelitian bertujuan untuk mengetahui 1. Pengaruh positif penggunaan model pembelajaran kooperatif tipe jigsaw terhadap pemahaman matematik peserta didik. 2. Sikap peserta didik terhadap penggunaan model pembelajaran kooperatif tipe jigsaw E. Kegunaan Penelitian Kegunaan Penelitian ini adalah sebagai berikut : 1. Bagi peserta didik, penelitian ini diharapkan memberikan suatu proses pembelajaran yang bermakna karena dengan penggunaan model pembelajaran kooperatif tipe jigsaw. 2. Peserta didik mendapatkan pengalaman baru dalam mempelajari matematika serta dapat memberikan motivasi belajar matematika. 3. Bagi guru, dapat memberikan suatu alternative pembelajaran matematik dalam upaya memberikan inovasi dalam pembelajaran matematik di masa yang akan datang, dan memberikan informasi bagi guru mengenai pelaksanaan model pembelajaran kooperatif tipe jigsaw. 4. Bagi peneliti, pengalaman dan temuan-temuan yang inovatif dalam penelitian ini diharapkan mampu digunakan untuk penelitian berikutnya demi peningkatan kualitas pendidikan.
  • 8.
    8 F. Hipotesis Tindakan Berdasarkankerangka berfikir di atas, maka dirumuskan hipotesis tindakan sebagai berikut, 1. Hasil belajar siswa yang menggunakan model pembelajaran kooperatif tipe jigsaw matematika lebih baik dari hasil belajar siswa yang menggunakan model pembelajaran konvensional. 2. Kemampuan pemahaman matematik siswa yang memperoleh model pembelajaran kooperatif tipe jigsaw lebih baik dari kemampuan pemahaman matematik siswa yang memperoleh pembelajaran konvensional.
  • 9.
    9 BAB II LANDASAN TEORI A.Belajar dan Pembelajaran Matematika a. Pengertian Belajar Agus ( 2011 : 2 ) mengemukakan beberapa definisi belajar menurut pakar pendidikan sebagai berikut : 1. Gagne Belajar adalah perubahan disposisi atau kemampuan yang dicapai seseorang melalui aktivitas. Perubahan disposisi tersebut bukan diperoleh langsung dari proses pertumbuhan seseorang secara alamiah. 2. Travers Belajar adalah proses menghasilkan penyesuaian tingkah laku 3. Cronbach Learning is shown by a change in behavior as a result of experience. ( Belajar adalah perubahan perilaku sebagai hasil dari pengalaman. 4. Harold Spears Learning is to observe, to read, to imitate, to try something themselves, to listen, to follow direction. ( Dengan kata lain, bahwa belajar adalah mengamati, membaca, meniru, mencoba sesuatu, mendengar dan mengikuti arah tertentu). 5. Geoch Learning is change in performance as a result of practice. ( Belajar adalah perubahan performance sebagai hasil dari latihan 6. Morgan Learning is any relatively permanent change in behavior that is a result of past experience. ( Belajar adalah perubahan perilaku yang bersifat permanen sebagai hasil dari pengalaman). b. Prinsip-prinsip belajar Prinsip-prinsip belajar menurut Agus ( 2011 : 4 ) yaitu : Pertama, Prinsip belajar adalah perubahan perilaku. Perubahan perilaku sebagai hasil belajar memiliki cirri-ciri : 1. Sebagai hasil tindakan rasional instrumental yaitu perubahan yang disadari 2. Kontinu atau berkesinambungan dengan perilaku lainnya
  • 10.
    10 3. Fungsional ataubermanfaat sebagai bekal hidup 4. Positif atau berakumulasi 5. Aktif atau sebagai usaha yang direncanakan dan dilakukan 6. Permanen atau tetap, sebagai dikatakan oleh Wittig, belajar sebagai any relatively permanent change in a organism’s behavioral repertoire that occurs as a result of experience 7. Bertujuan dan terarah 8. Mencakup keseluruhan potensi kemanusiaan Kedua, belajar merupakan proses. Belajar terjadi karena didorong kebutuhan dan tujuan yang ingin dicapai. Belajar adalah proses sistemik yang dinamis, konstruktif, dan organic. Belajar merupakan kesatuan fungsional dari berbagai komponen belajar. Ketiga, belajar merupakan bentuk pengalaman. Pengalaman pada dasarnya adalah hasil interaksi antara peserta didik dengan lingkungannya. William Burton ( dalam Agus, 2011 : 5 ) mengemukakan bahwa A good learning situation consist of a rich and varied series of learning experiences unified around a vigorous purpose and carried on in interaction with a rich varied and propocative environtment. c. Hasil belajar Agus ( 2011 : 5 ) mengemukakan bahwa hasil belajar adalah pola-pola perbuatan, nilai-nilai, pengertian-pengertian, sikap-sikap, apresiasi dan keterampilan. Merujuk pemikiran Gagne ( Agus, 2011 : 5 ) , hasil belajar berupa : 1. Informasi verbal yaitu kapabilitas mengungkapkan pengetahuan dalam bentuk bahasa, baik lisan maupun tertulis. Kemampuan merespons secara spesifik terhadap rangsangan spesifik. Kemampuan tersebut tidak memerlukan manipulasi symbol, pemecahan masalah maupun penerapan aturan. 2. Keterampilan intelektual yaitu kemampuan mempresentasikan konsep dan lambang. Keterampilan intelektual terdiri dari kemampuan mengategorisasi, kemampuan analitis – sintesis fakta – konsep dan
  • 11.
    11 mengembangkan prinsip-prinsip keilmuan.Keterampilan intelektual merupakan kemampuan melakukan aktivitas kognitif bersifat khas. 3. Strategi kognitif yaitu kecakapan menyalurkan dan mengarahkan aktivitas kognitifnya sendiri. Kemampuan ini meliputi penggunaan konsep dan kaidah dalam memecahkan masalah. 4. Keterampilan motorik yaitu kemampuan melakukan serangkaian gerak jasmani dalam urusan dan koordinasi, sehingga terwujud otomatisme gerak jasmani. 5. Sikap adalah kemampuan menerima atau menolak objek berdasarkan penilaian terhadap objek tersebut. Sikap berupa kemampuan menginternalisasi dan eksternalisasi nilai-nilai. Sikap merupakan kemampuan menjadikan nilai-nilai sebagai standar perilaku. Menurut Bloom ( Agus, 2011 : 6 ) , hasil belajar mencakup kemampuan kognitif, afektif, dan psikomotorik. Domain kognitif adalah knowledge ( pengetahuan, ingatan ), comprehension ( pemahaman, menjelaskan, meringkas, contoh ), application ( menerapkan ), analysis ( menguraikan, menentukan hubungan ), synthesis ( mengorganisasikan, merencanakan, membentuk bangunan baru ), dan evaluation ( menilai ). Domain afektif adalah receiving ( sikap menerima ), responding ( memberikan respons ), valuing ( nilai ), organization ( organisasi ), characterization ( karakterisasi ). Domain psikomotor meliputi initiatory, pre-routine, dan routinized. Psikomotor juga mencakup keterampilan produktif, teknik, fisik, social, manajerial, dan intelektual. Sementara, menurut Lindgren ( Agus, 2011 : 7 ) hasil pembelajaran meliputi kecakapan, informasi, pengertian, dan sikap. d. Pengertian Matematika Menurut Tim MKPBM ( 2001 : 17 ), istilah mathematics ( Inggris ), mathematic ( Jerman ), mathematique ( Perancis ), matematico ( Itali ), matematiceski ( Rusia ), atau mathematic / wiskunde ( Belanda ) berasal dari perkataan latin mathematica, yang mulanya diambil dari perkataan Yunani, mathematike, yang berarti “ relating learning”. Perkataan itu mempunyai akar kata mathema yang berarti pengetahuan atau ilmu ( knowledge, science ). Perkataan mathematike berhubungan sangat erat dengan sebuah kata lainnya yang serupa, yaitu mathanein yang mengandung arti belajar ( berpikir ).
  • 12.
    12 Jadi berdasarkan etimologis,Elea Tinggih ( Tim MKPBM, 2001 : 18 ) mengemukakan perkataan matematika berarti “ilmu pengetahuan yang diperoleh dengan bernalar”. Hal ini dimaksudkan bukan berarti ilmu lain diperoleh tidak melalui penalaran, akan tetapi dalam matematika lebih menekankan aktivitas dalam dunia rasio ( penalaran ), sedangkan dalam ilmu lain lebih menekankan hasil observasi atau eksperimen di samping penalaran. Matematika terbentuk sebagai hasil pemikiran manusia yang berhubungan dengan ide, proses dan penalaran, menurut Ruseffendi ( Tim MKPBM, 2001 : 18 ). Pada tahap awal matematika terbentuk dari pengalaman manusia dalam dunianya secara empiris, karena matematika sebagai aktivitas manusia kemudian pengalaman itu diproses dalam dunia rasio, di olah secara analisis dan sintesis dengan penalaran di dalam struktur kognitif sehingga sampailah pada suatu kesimpulan berupa konsep-konsep matematika. Agar konsep-konsep matematika yang telah terbentuk itu dapat dipahami orang lain dan dapat dengan mudah dimanipulasi secara tepat, maka digunakan notasi dan istilah yang cermat yang disepakati bersama secara global ( universal ) yang dikenal dengan bahasa matematika. Pengertian matematika menurut beberapa ahli ( dalam Tim MKPBM, 2001 : 18 ), yaitu : 1. James dan James ( 1976 ) dalam kamus matematikanya mengatakan bahwa matematika adalah ilmu tentang logika mengenai bentuk, susunan, besaran, dan konsep-konsep yang berhubungan satu dengan yang lainnya dengan jumlah yang banyak yang terbagi ke dalam tiga bidang, yaitu aljabar, analisis dan geometri. Namun pembagian yang jelas sangatlah sukar untuk dibuat, sebab cabang-cabang itu semakin bercampur. Sebagai contoh, adanya pendapat yang mengatakan bahwa matematika itu timbul karena pikiran-pikiran manusia yang berhubungan dengan ide, proses, dan penalaran yang terbagi ,menjadi empat wawasan yang luas, yaitu aritmetika, aljabar, geometri dan analisis dengan aritmetika mencakup teori bilangan dan statistika. Namun ada pula kelompok lain yang berpandangan bahwa ilmu computer dan statistika bukan bagian dari matematika. Kelompok matematikawan ini berpendapat bahwa matematika adalah ilmu yang dikembangkan untuk matematika itu sendiri. Ilmu adalah untuk ilmu, matematika itu adalah ilmu yang dikembangkan
  • 13.
    13 untuk kepentingan sendiri.Ada atau tidak adanya kegunaan matematika, bukan urusannya. Menurut pendapatnya, matematika itu adalah ilmu tentang struktur yang bersifat deduktif atau aksiomatik, akurat, abstrak, ketat dan sebagainya. 2. Johnson dan Rising ( 1972 ) dalam bukunya mengatakan bahwa matematika adalah pola berpikir, pola mengorganisasikan, pembuktian yang logic, matematika itu adalah bahasa yang menggunakan istilah yang didefinisikan dengan cermat, jelas, dan akurat, representasinya dengan symbol dan padat, lebih berupa bahasa symbol mengenai ide daripada bunyi. 3. Reys, dkk ( 1984 ) dalam bukunya mengatakan bahwa matematika adalah telaah tentang pola dan hubungan, suatu jalan atau pola berpikir, suatu seni, suatu bahasa, dan suatu alat. 4. Kline ( 1973 ) dalam bukunya mengatakan pula, bahwa matematika itu bukanlah pengetahuan menyendiri yang dapat sempurna karena dirinya sendiri, tetapi adanya matematika itu terutama untuk membantu manusia dalam memahami dan menguasai permasalahan social, ekonomi dan alam. B. Pemahaman matematika Schifter dan Fosnot ( dalam Van De Walle, 2008 : 23 ) mengemukakan “ Jika pembuatan jaringan konseptual yang memuat setiap peta realitas individu, termasuk pemahaman matematikanya, merupakan hasil dari kegiatan yang konstruktif dan interpretative, maka bagaimanapun jelas dan sabarnya para guru menjelaskan kepada siswanya, mereka tidak akan dapat memahami siswanya”. Para pendidik matematika sepakat bahwa para siswa harus memahami matematika, menurut Hilbert & Carpenter ( Dalam Van De Walle, 2008 : 23 ). Teori yang paling luas diterima, yang dikenal dengan teori konstruktivisme, menyarankan bahwa anak-anak harus aktif dalam mengembangkan pemahamannya. Teori konstruktivisme member kita wawasan tentang bagaimana anak-anak belajar matematika dan membimbing kita untuk menggunakan strategi pengajaran yang dimulai dengan memperhatikan kondisi anak-anak dan bukannya memperhatikan kita sendiri. Van De Walle ( 2008 : 23 ) menjelaskan :
  • 14.
    14 Teori konstruktivisme berakarkuat dari psikologi kognitif dan teori-teori dari Piaget yang berkembang sekitar tahun 1960. Konstruktivisme menolak bahwa anak-anak adalah lembaran putih yang kosong. Anak-anak tidak menyerap ide-ide yang diberikan gurunya, tetapi mereka adalah creator pengetahuannya. Prinsip dasar dari konstruktivisme adalah : Anak-anak mengkonstruksi sendiri pengetahuan mereka. Faktanya, bukan hanya anak, tetapi semua orang, sepanjang waktu mengkonstruksi atau member arti terhadap sesuatu yang mereka rasakan atau pikirkan. Saat kita membaca kata-kata ini, kita sedang member arti terhadapnya. Kita sedang mengkonstruksi suatu ide. Untuk mengkonstruksi atau membangun sesuatu dalam dunia nyata diperlukan alat-alat, bahan, dan usaha. Begitu pula dengan bagaimana kita mengkonstruksikan suatu ide. Alat-alat yang diperlukan untuk membangun pemahaman adalah ide-ide yang telah ada, yakni pengetahuan yang telah kita miliki. Material yang kita gunakan adalah apa yang kita lihat, dengar, atau sentuh di sekitar kita. Kadang-kadang sebagian material adalah pemikiran atau ide kita sendiri. Usaha yang harus dilakukan adalah berfikir secara aktif dan reflektif. Jika otak tidak aktif berfikir maka tidak ada sesuatu yang terjadi. Diagram pada gambar 2.1 adalah metafora untuk pengkonstruksian ide. Pikirkan gambar sebagai bagian kecil dari kognitif kita. Titik-titik biru menyatakan ide-ide yang telah ada. Garis-garis penghubung ide-ide mewakili hubungan logis kita yang berkembang di antara ide-ide tersebut. Titik merah adalah ide yang muncul, yakni ide yang kita konstruksi. Apa saja ide-ide ( titik- titik ) yang digunakan dalam pengkonstruksian perlu dikaitkan dengan ide-ide baru karena ide-ide baru tersebutlah yang memberi arti terhadap ide-ide yang ada. Jika sebuah ide penting yang relevan yang akan memperbaiki arti ide baru tidak ada di dalam pikiran anak atau tidak dilibatkan, maka hubungan penting terhadap ide baru tidak akan muncul. Jelas bahwa dari masing-masing anak banyaknya hubungan antara ide baru dan ide-ide yang telah ada akan bervariasi. Anak yang satu dengan lainnya akan menggunakan ide yang berbeda untuk member arti terhadap ide baru yang sama. Yang penting adalah bahwa pengkonstruksian sebuah ide hamper pasti akan berbeda bagi setiap anak, meskipun dalam suasana atau kelas yang sama. Baroody dkk ( Van De Walle, 2008 : 23 ) “mengkonstruksi pengetahuan adalah suatu usaha yang sangat aktif oleh pelajar. Untuk mengkonstruksi atau
  • 15.
    15 memahami ide barudiperlukan pemikiran yang aktif tentang ide tersebut. “Bagaimana ide ini sesuai dengan yang sudah kita tahu?” “Bagaimana saya dapat memahami ide ini dengan pemahaman terakhir saya tentang ide tersebut ?” Ide-ide matematika tidak dapat ditungkan kepada pelajar yang pasif. Anak harus berfikir aktif untuk dapat belajar. Didalam kelas anak- anak, harus didorong untuk bergulat dengan ide baru, maupun ide temannya. Mengkonstruksi pengetahuan memerlukan pemikiran reflektif, yakni secara aktif memikirkan suatu ide. Berfikir reflektif berarti mengubah melalui ide-ide yang ada untuk mencari ide-ide yang kiranya paling berguna untuk member arti terhadap ide baru. Jaringan yang terintegrasi, atau skema kognitif, merupakan hasil dari mengkonstruksi pengetahuan dan merupakan alat yang dengannya pengetahuan baru dapat dikonstruksi. Jika proses belajar terjadi maka jaringan tersusun, bertambah atau termodifikasi. Jika terjadi pemikiran yang aktif dan reflektif maka Kita menggunakan ide-ide yang kita miliki ( titik biru ) untuk mengkonstruksi ide baru ( titik merah ), yakni mengembangkan hubungan anta ride. Semakin banyak ide yang digunakan dan semakin banyak hubungan yang dibuat berarti semakin baik kita memahami. Gambar 2.1
  • 16.
    16 skema secara kontinyutermodifikasi atau berubah sehingga ide menjadi lebih sesuai dengan yang diketahui. Prinsip-prinsip umum teori konstruktivisme kebanyakan didasarkan pada proses asimilasi dan akomodasi dari Piaget. Asimilasi merujuk pada penggunaan skema yang ada untuk member arti terhadap pengalaman. Akomodasi adalah proses mengubah cara yang ada dalam memandang sesuatu atau ide yang berlawanan atau tidak sesuai dengan skema yang ada. Melalui berfikir reflektif orang dapat memodifikasi skema yang ada untuk mengakomodasi ide-ide ini, menurut Fosnot ( dalam Van De Walle, 2008 : 24 ) Menurut Back house dkk. ( dalam Van De walle, 2008 : 26 ) “ Pemahaman dapat didefinisikan sebagai ukuran kualitas dan kuantitas hubungan suatu ide dengan ide yang telah ada. Tingkat pemahaman bervariasi. Pemahaman tergantung pad aide yang sesuai yang telah dimiliki dan tergantung pada pembuatan hubungan baru antara ide”. Selanjutnya Van De Walle ( 2008 : 26 ) mengemukakan salah satu cara untuk memikirkan tentang pemahaman individu adalah bahwa pemahaman itu berada di atas garis kontinyu ( merupakan rangkaian kesatuan ). Puncak pemahaman berisi hubungan yang sangat banyak. Ide yang di pahami dihubungkan dengan banyak ide yang lain oleh jaringan konsep dan prosedur yang bermakna. Hiebert dan carpenter ( dalam Van De Walle, 2008 : 26 ) menamakan jaringan ide yang saling terhubung. Dua titik ujung dari garis pemahaman yang kontinyu diberi nama oleh Richard Skemp ( dalam Van De Walle, 2008 : 26 ) dengan pemahaman relasional ( relational understanding ), yang merupakan jaringan ide yang kaya, dan pemahaman instrumental ( instrumental understanding ), yakni ide-ide yang terpisah tanpa makna. Perhatikan gambar berikut, bahwa pengetahuan yang dipelajari dengan hafalan terpisah di ujung garis pemahaman dan merupakan pemahaman instrumental yang dipelajari tanpa makna.
  • 17.
    17 Keuntungan pemahaman relasional( Van De Walle, 2008 : 27 ), yaitu : 1. Memberi penghargaan Hamper semua orang, dan juga anak, menyukai belajar. Hal ini benar jika informasi yang diberikan berkaitan dengan ide-ide yang telah mereka miliki. Pengetahuan baru masuk akal, sesuai dan terasa baik. Anak-anak yang belajar dengan menghafal harus dimotivasi dengan bantuan dari luar: untuk menghadapi tes, untuk menyenangkan orang tua, untuk menghindari kegagalan, atau untuk menerima penghargaan. Belajar menghafal tidak disukai. 2. Meningkatkan Ingatan Mengingat adalah proses mendapatkan kembali informasi. Apabila matematika dipelajari secara relasional, maka sedikit kemungkinan informasi yang diperoleh akan berkurang atau menjadi hilang; informasi yang berkaitan akan tersimpan lebih lama daripada informasi yang tidak berkaitan. Mendapatkan kembali informasi juga lebih mudah. Informasi yang berkaitan member jaringan yang utuh tentang ide-ide sehingga mudah mendapatkannya kembali. Jika apa yang kita perlukan lupa, gambaran ide-ide yang berkaitan biasanya akan membantu kita Pemahaman Relasional Pemahaman instrumental Rangkaian kesatuan dari pemahaman Pemahaman adalah ukuran kualitas dan kuantitas hubungan ide baru dengan ide-ide yang ada. Semakin banyak jumlah hubungan dalam jaringan ide berarti semakin baik pemahamannya. Gambar 2.2
  • 18.
    18 menemukan kembali apayang kita inginkan. Menemukan kembali informasi yang tidak berkitan ibarat mencari jarum di atas rumput kering. 3. Sedikit mengingat Pendekatan tradisional cenderung membagi-bagi matematika ke dalam keterampilan-keterampilan yang terpisah, konsep, aturan, dan symbol- simbol yang sering menyulitkan guru dan siswa. Para ahli konstruktivisme membahas tentang mengajarkan “ide-ide besar” menurut Brooks & Brooks, Hiebert, dan Schifter & Fosnot ( dalam Van De Walle, 2008 : 28 ). Ide-ide besar sebenarnya hanyalah jaringan yang besar dari konsep-konsep yang berhubungan. Seingkali jaringan tersebut dibuat sedemikian baik sehingga semua bagian informasi disimpan dan ditemukan kembali sebagai satu kesatuan dan bukannya sebagai potongan-potongan yang terpisah. Sebagai contoh, penegtahuan tentang nilai tempat memuat aturan tentang menyamakan tempat decimal, mengurutkan bilangan decimal, memindahkan tanda koma ke kanan atau ke kiri dalam pengubahan dari decimal ke persen atau sebaliknya, membulatkan dan menaksir, ide-ide lainnya. 4. Membantu Mempelajari Konsep dan Cara baru Sebuah ide yang secara lengkap dipahami di dalam matematika lebih mudah diperluas untuk memahami ide baru. Konsep bilangan dan hubungan membantu dalam menguasai fakta-fakta dasar, pengetahuan tentang pecahan dan nilai tempat secara bersama-sama membuat lebih mudah mempelajari decimal, dan konsep decimal secara langsung meningkatkan pemahaman konsep persen dan aturannya. Tanpa ini semua dan hubungan-hubungan yang lain anak-anak perlu belajar setiap potong informasi baru yang mereka jumpai sebagai ide yang terpisah dan tidak terkait. 5. Meningkatkan Kemampuan Pemecahan Soal Penyelesaian soal baru memerlukan transfer ide-ide yang dipelajari dalam konteks ke situasi yang baru. Bila konsep-konsep disimpan ke dalam jaringan yang kaya, kemampuan pentransferan ditingkatkan secara signifikan dan juga pemecahan soal menurut Schoenfeld ( dalam Van De Walle, 2008 : 28 ). Data NAEP dari tahun 1990 sampai 2003 mengindikasikan adanya pertumbuhan yang signifikan tentang banyaknya
  • 19.
    19 siswa yang beradapada atau di atas batas tingkat kecakapan dalam matematika di Amerika Serikat, khususnya antara tahun 2000 dan 20003 menurut Klootsterman & Loster dan NCTM ( dalam Van De Walle, 2008 : 28 ). Peningkatan ini mungkin mencerminkan penekanan yang terus meningkat terhadap pemahaman sebagaimana terlihat di sekolah-sekolah pada periode tersebut. 6. Membangun Sendiri Pemahaman Hiebert & Carpenter ( dalam Van De Walle, 2008 : 28 ) mengemukakan “ Penemuan-penemuan pada pemahaman dapat menghasilkan pemahaman baru, sebagaimana bola salju. Semakin besar jaringan dan menjadi lebih terstruktur, semakin besar kemungkinan untuk penemuan”. Skemp ( Van De Walle, 2008 : 28 ) mencatat bahwa jika memperoleh pengetahuan merupakan hal yang menyenangkan, maka orang-orang yang telah mempunyai pengetahuan memperoleh pengetahuan kemungkinan besar akan menemukan sendiri ide-ide baru, khususnya ketika menghadapi situasi pemecahan soal. 7. Memperbaiki Sikap dan Rasa Percaya Diri Pemahaman relasional mempunyai pengaruh afektif dan kognitif. Bila ide- ide dipahami dengan baik dan dimengerti, pelajar juga telah mengembangkan konsep diri yang positif, yakni kecakapannya untuk belajar dan memahami matematika. Ada perasaan “ Saya dapat mengerjakan! Saya paham!” Tidak ada alasan untuk takut atau kagum terhadap pengetahuan yang dipelajari. Di sisi lain dari rangkaian kesatuan pemahaman, pemahaman instrumental mempunyai potensi untuk menghasilkan keingintahuan terhadap matematika. Menurut Standar NCTM ( dalam Van De Walle , 2008 : 29 ), “Prinsip pembelajaran membuatnya sangat jelas bahwa belajar dengan pemahaman adalah penting dan mungkin dilakukan. Yakni, setiap anak dapat dan harus belajar matematika dengan pemahaman. Tidak mungkin untuk memperkirakan macam- macam persoalan yang akan dihadapi anak dimasa yang akan dating. Prinsip pembelajaran menyatakan bahwa pemahaman adalah satu-satunya cara untuk menjamin bahwa anak-anak akan dapat mengatasi persoalan yang akan dihadapi”.
  • 20.
    20 C. Konsep danprosedur Hiebert & Lindquist ( dalam Van De Walle, 2008 : 29 ) mengemukakan “Selama suatu selang waktu pendidik matematika membedakan dua macam pengetahuan matematika, yakni : pengetahuan konsep dan pengetahuan prosedur”. 1. Pengetahuan Konsep Menurut Hiebert & Lefevre ( dalam Van De Walle, 2008 : 29 ), “Pengetahuan konsep adalah pengetahuan yang berisi banyak hubungan atau jaringan ide. Dalam metafora dengan titik seperti ditunjukkan pada Gambar 2.1, pengetahuan konsep adalah sebuah kumpulan titik yang menyatu dan hubungan-hubungan diantaranya. Pengetahuan konsep lebih dari sekedar ide tunggal. Sebagaimana Hiebert dan Carpenter ( dalam Van De Walle, 2008 : 29 ) secara ringkas menyatakan, pengetahuan konsep adalah pengetahuan yang dipahami”. 2. Pengetahuan Prosedur Pengetahuan prosedur tentang matematika adalah pengetahuan tentang aturan atau cara yang digunakan untuk menyelesaikan tugas-tugas matematika. 3. Interaksi Pengetahuan Konseptual dan Pengetahuan Prosedural Hiebert ( dalam Van De Walle, 2008 : 29 ) mengemukakan : Pengetahuan prosedur tentang matematika mempunyai peran yang sangat penting baik dalam belajar maupun mengerjakan matematika. Prosedur yang berupa algoritma membantu kita mengerjakan tugas rutin dengan mudah, dan dengan demikian memberi kebebasan kepada otak kita untuk berkonsentrasi pada tugas-tugas yang lebih penting. Penggunaan symbol merupakan cara yang berguna untuk menyampaikan ide-ide matematika kepada orang lain. Tetapi keterampilan dalam penggunaan prosedur tidak akan membantu mengembangkan pengetahuan konsep yang terkait dengan prosedur tersebut. Pada umumnya disepakati bahwa aturan yang bersifat procedural seharusnya jangan diajarkan tanpa disertai konsep, meskipun pada kenyataannya sangat sering dilakukan. Prosedur-prosedur tanpa dasar konsep ini hanyalah merupakan aturan tanpa alasan yang akan membawa kepada kesalahan dan ketidaksukaan terhadap matematika. Semua prosedur matematika dapat dan harus dikaitkan dengan ide-ide konseptual yang menjelaskan mengapa prosedur tersebut berlaku.
  • 21.
    21 D. Model PembelajaranKooperatif Tipe Jigsaw a. Pengertian Model Pembelajaran Mills ( dalam Agus, 2011 : 45 ) berpendapat bahwa model adalah bentuk representasi akurat sebagai proses actual yang memungkinkan seseorang atau sekelompok orang mencoba bertindak berdasarkan model itu. Model pembelajaran ialah pola yang digunakan sebagai pedoman dalam merencanakan pembelajaran di kelas maupun tutorial. Menurut Arends ( dalam Agus, 2011 : 46 ), model pembelajaran mengacu pada pendekatan yang akan digunakan, termasuk di dalamnya tujuan-tujuan pembelajaran, tahap-tahap dalam kegiatan pembelajaran, lingkungan pembelajaran, dan pengelolaan kelas. Model pembelajaran dapat didefinisikan sebagai kerangka konseptual yang melukiskan prosedur sistematis dalam mengorganisasikan pengalaman belajar untuk mencapai tujuan belajar. Merujuk pemikiran Joyce ( dalam Agus, 2011 : 46 ), fungsi model adalah “each model guides us as we design instruction to help students achieve various objectives”. Melalui model pembelajaran guru dapat membantu peserta didik mendapatkan informasi, ide, keterampilan, cara berfikir, dan mengekspresikan ide. Model pembelajaran berfungsi pula sebagai pedoman bagi para perancang pembelajaran dan para guru dalam merencanakan aktivitas belajar mengajar. b. Model pembelajaran Kooperatif Pembelajaran kooperatif menurut Mohammad Jauhar ( 2011 : 52 ) adalah salah satu bentuk pembelajaran berdasarkan paham konstruktivis. Pembelajaran kooperatif merupakan strategi belajar dengan sejumlah siswa sebagai anggota kelompok kecil yang tingkat kemampuannya berbeda. Dalam menyelesaikan tugas kelompoknya, setiap siswa anggota kelompok harus saling bekerja sama dan saling membantu untuk memahami materi pelajaran. Dalam pembelajaran kooperatif, belajar dikatakan belum selesai jika salah satu teman dalam kelompok belum menguasai bahan pelajaran.
  • 22.
    22 Diagram pembelajaran kooperatifmenurut Borich ( dalam Katranci, 2012 : 2 ) adalah sebagai berikut : Unsure-unsur dasar dalam pembelajaran kooperatif, menurut Lungdren ( dalam Mohammad Jauhar, 2011 : 53 ) adalah sebagai berikut : 1. Para siswa harus memiliki persepsi bahwa mereka “tenggelam atau berenang bersama. “ 2. Para siswa harus memiliki tanggung jawab terhadap siswa atau peserta didik lain dalam kelompoknya, selain tanggung jawab terhadap diri sendiri dalam mempelajari materi yang dihadapi. 3. Para siswa harus berpandangan bahwa mereka semua memiliki tujuan yang sama. 4. Para siswa membagi tugas dan berbagi tanggung jawab di antara para anggota kelompok. 5. Para siswa diberikan satu evaluasi atau penghargaan yang akan ikut berpengaruh terhadap evaluasi kelompok. Pembelajaran Kooperatif Pembentukan Nilai dan Sikap Menyediakan Model Untuk berperilaku sosial Meningkatkan titik alternative Pandangan Membantu untuk mengembangkan kepribadian yang harmonis dan stabil Mengembangkan perilaku seperti beripikir kritis, pemecahan masalah dan penalaran Hasil Meningkatkan Keterampilan Pembelajaran Kooperatif Lebih tinggi kehormatan diri Peningkatan Keberhasilan Gambar 2.3.
  • 23.
    23 6. Para siswaberbagi kepemimpinan sementara mereka memperoleh keterampilan bekerja sama selama belajar. 7. Setiap siswa akan diminta mempertanggung jawabkan secara individual materi yang ditangani dalam kelompok kooperatif. Bagan Sintaks / Fase-fase Pembelajaran Kooperatif Fase Peran Guru 1. Menyampaikan tujuan dan memotivasi siswa Menyampaikan semua tujuan pelajaran yang ingin dicapai dalam pembelajaran tersebut dan memotivasi siswa belajar. 2. Menyajikan Informasi Menyajikan infromasi kepada siswa dengan jalan cara demonstrasi atau lewat bahan bacaan 3. Mengorganisasi siswa ke dalam kelompok-kelompok belajar Menjelaskan kepada siswa bagaimana cara membentuk kelompok belajar dan membantu setiap kelompok agar melakukan transisi secara efisien 4. Membimbing kelompok bekerja dan belajar Membimbing kelompok dalam belajar, yaitu pada saat mereka mengerjakan tugas 5. Evaluasi Mengevaluasi hasil belajar tentang materi yang telah dipelajari kelompok atau masing-masing kelompok mempresentasikan hasil kerjanya. 6. Memberikan Penghargaan Memberi penghargaan kepada individu ataupun kelompok yang mendapatkan hasil yang baik. Misalnya dengan memberi hadiah. Tabel 2.1
  • 24.
    24 Tujuan pembelajaran kooperatifmenurut Ibrahim ( dalam Mohammad Jauhar, 2011 : 54 ), yaitu : 1. Hasil belajar akademik Dalam belajar kooperatif meskipun mencakup beragam tujuan social, juga memperbaiki prestasi siswa atau tugas-tugas akademis penting lainnya. Beberapa ahli berpendapat bahwa model ini unggul dalam membantu siswa memahami konsep-konsep sulit. Para pengembang model ini telah menunjukkan bahwa model struktur pengahargaan kooperatif telah dapat meningkatkan nilai siswa pada belajar akademik dan perubahan norma yang berhubungan dengan hasil belajar. Di samping mengubah norma yang berhubungan dengan hasil belajar, pembelajaran kooperatif dapat member keuntungan baik pada siswa kelompok bawah maupun kelompok atas yang bekerja bersama menyelesaikan tugas-tugas akademik. 2. Penerimaan terhadap perbedaan individu Tujuan lain model pembelajaran kooperatif adalah penerimaan secara luas dari orang-orang yang berbeda berdasarkan ras, budaya, kelas social, kemampuan, dan ketidakmampuannya. Pembelajaran kooperatif member peluang bagi siswa dari berbagai latar belakang dan kondisi untuk bekerja dengan saling bergantung pada tugas-tugas akademik dan melalui struktur penghargaan koopertif akan belajar saling menghargai satu sama lain. 3. Pengembangan keterampilan social Tujuan penting ketiga pembelajaran kooperatif adalah mengajarkan kepada siswa keterampilan bekerja sama dan kolaborasi. Keterampilan- keterampilan social, penting dimiliki oleh siswa sebab saat ini banyak anak muda masih kurang memiliki keterampilan social. Elemen – elemen pembelajaran kooperatif menurut Johnson dan Smith dan Anita Lie ( dalam Mohammad Jauhar, 2011 : 55 ), yaitu : 1. Saling ketergantungan positif Untuk menciptakan kelompok kerja yang efektif, pengajar perlu menyusun tugas sedemikian rupa sehingga setiap anggota kelompok
  • 25.
    25 harus menyelesaikan tugasnyasendiri agar yang lain bisa mencapai tujuan mereka. Dalam metode Jigsaw, Aronson menyarankan jumlah anggota kelompok dibatasi sampai dengan empat orang saja dan keempat anggota ini ditugaskan membaca bagian yang berlainan. Keempat anggota ini lalu berkumpul dan bertukar informasi. Selanjutnya, pengajar akan mengevaluasi mereka mengenai seluruh bagian. Dengan cara ini, mau tidak mau setiap anggota merasa bertanggung jawab untuk menyelesaikan tugasnya agar yang lain bisa berhasil. Penilaian juga dilakukan dengan cara yang unik. Setiap siswa mendapat nilainya sendiri dan nilai kelompok. Nilai kelompok dibentuk dari “sumbangan” setiap anggota. Untuk menjaga keadilan, setiap anggota menyumbangkan poin di atas nilai rata-rata mereka. Misalnya, nilai rata-rata si A adalah 65 dan kali ini dia mendapat 72, dia akan menyumbangkan 7 poin untuk nilai kelompok mereka. Dengan demikian, setiap siswa akan mempunyai kesempatan untuk memberikan sumbangan nilai kelompok. Selain itu beberapa siswa yang kurang mampu tidak akan merasa minder terhadap rekan-rekan mereka karena mereka juga memberikan sumbangan. 2. Tanggung jawab perseorangan Unsure ini merupakan akibat langsung dari unsure yang pertama. Jika tugas dan pola penilaian dibuat menurut prosedur model pembelajaran kooperatif, setiap siswa akan merasa bertanggung jawab untuk melakukan yang terbaik. Kunci keberhasilan metode kerja kelompok adalah persiapan guru dalam penyusunan tugasnya. Pengajar yang efektif dalam model pembelajaran kooperatif membuat persiapan dan menyusun tugas sedemikian rupa sehingga masing-masing anggota kelompok harus melaksanakan tanggung jawabnya sendiri agar tugas selanjutnya dalam kelompok bisa dilaksanakan. Dalam teknik Jigsaw yang dikembangkan Aronson misalnya, bahan bacaan dibagi menjadi empat bagian dan masing-masing siswa mendapat dan membaca satu bagian. Dengan cara demikian, siswa yang tidak melaksanakan tugasnya akan diketahui dengan jelas dan mudah. Rekan-rekan dalam
  • 26.
    26 satu kelompok akanmenuntutnya untuk melaksanakan tugas agar tidak menghambat yang lainnya. 3. Tatap Muka Setiap kelompok harus diberikan kesempatan untuk bertemu muka dan berdiskusi. Kegiatan interaksi ini akan memberikan para pembelajar untuk membentuk sinergi yang menguntungkan semua anggota. Hasil pemikiran beberapa kepala akan lebih kaya daripada hasil pemikiran dari satu kepala saja. Lebih jauh lagi, hasil kerja sama ini jauh lebih besar daripada jumlah hasil masing-masing anggota. Inti dari sinergi ini adalah menghargai perbedaan, memanfaatkan kelebihan, dan mengisi kekurangan masing-masing. Setiap anggota kelompok mempunyai latar belakang pengalaman, keluarga, dan social- ekonomi yang berbeda satu dengan yang lainnya. Perbedaan ini akan menjadi modal utama dalam proses saling memperkaya antaranggota kelompok. Sinergi tidak didapatkan begitu saja dalam sekejap, tetapi merupakan proses kelompok yang cukup panjang. Para anggota kelompok perlu diberi kesempatan untuk saling mengenal dan menerima satu sama lain dalam kegiatan tatap muka dan interaksi pribadi. 4. Komunikasi antar anggota Unsure ini juga menghendaki agar para pembelajar dibekali dengan berbagai keterampilan berkomunikasi. Sebelum menugaskan siswa dalam kelompok, pengajar perlu mengajarkan cara-cara berkomunikasi. Tidak setiap siswa mempunyai keahlian mendengarkan dan berbicara. Keberhasilan suatu kelompok juga bergantung pada kesediaan para anggotanya untuk saling mendengarkan dan kemampuan mereka untuk mengutarakan pendapat mereka. Ada kalanya pembelajar perlu diberi tahu secara eksplisit mengenai cara-cara berlomunikasi secara efektif seperti bagaimana caranya menyanggah pendapat orang lain tanpa harus menyinggung perasaan orang tersebut. Masih banyak orang yang kurang sensitive dan kurang bijaksana dalam menyatakan pendapat mereka. Tidak ada salahnya mengajar siswa beberapa ungkapan positif atau sanggahan dalam ungkapan yang lebih halus. Sebagai contoh, ungkapan “Pendapat Anda
  • 27.
    27 itu agak berbedadan unik. Tolong jelaskan lagi alasan Anda,” akan lebih bijaksana daripada, “pendapat Anda itu aneh dan tidak masuk akal.” Contoh lain, tanggapan “Hm…menarik sekali kamu bisa member jawaban itu. Tapi jawabanku agak berbeda….” Akan lebih menghargai oaring lain daripada vonis seperti, “Jawabanmu itu salah. Harusnya begini.” Keterampilan berkomunikasi dalam kelompok ini juga merupakan proses panjang. Pembelajar tidak bisa diharapkan langsung menjadi komuniktor yang handal dalam sekejap. Namun, proses ini merupakan proses yang sangat bermanfaat dan perlu ditempuh untuk memperkaya pengalaman belajar serta membina perkembangan mental emosional para siswa. 5. Evaluasi Pengajar perlu menjadwalkan waktu khusus bagi kelompok untuk mengevaluasi proses kerja kelompok dan hasil kerja sama mereka agar selanjutnya bisa bekerja sama dengan lebih efektif. Waktu evaluasi ini tidak perlu diadakan setiap kali ada kerja kelompok, tetapi bisa diadakan selang beberapa waktu setelah beberapa kali pemebelajar terlibat dalam kegiatan pemebelajaran kooperatif. c. Model pembelajaran kooperatif tipe jigsaw Menurut Slavin ( dalam Chan Kam-wing , 2004 : 94 ) Elemen Jigsaw II, teridiri dari : Pengelompokkan kemampuan yang beragam, pertanggung jawaban individu, hadiah kelompok, dan kesempatan yang sama untuk sukses. Langkah-langkah Jigsaw II menurut Slavin yang merupakan adaptasi dari teknik Jigsaw Elliot Aronson, adalah (1) membaca, (2) diskusi kelompok ahli, (3) pelaporan kelompok rumah, (4) pengujian, dan (5) pengakuan kelompok. 1. Para siswa dibagi dalam kelompok-kelompok kecil yang hitungan ( 4 sampai 5 siswa ), setiap kelompok diberi materi/soal-soal tertentu untuk dipelajari/dikerjakan. 2. Ketua kelompok membagi materi/tugas guru agar menjadi topic-topik kecil ( sub-sub soal ) untuk dipelajari/dikerjakan oleh masing-masing anggota kelompok ( misalnya, setiap siswa dalam satu kelompok mendapat 1 soal yang berbeda ).
  • 28.
    28 3. Anggota kelompokyang mempelajari sub-sub bab atau soal yang sama bertema untuk mendiskusikan sub bab ( atau soal ) tersebut sampai mengerti benar isi dari sub bab tersebut atau cara menyelesaikan tersebut. 4. Kemudian siswa itu kembali ke kelompok asalnya bergantian mengajar temannya dalam satu kelompoknya. ( Suyitno Amin, 2006. Petunjuk Praktik Penelitian Tindakan Kelas ) Kelompok Asal Gambar 2.4 Kelompok Ahli Gambar. Ilustrasi Kelompok Jigsaw Tahap Pembagian Tugas : a. Tiap siswa dalam kelompok diberi bagian materi yang berbeda b. Tiap siswa dalam kelompok bagian materi yang ditugaskan c. Pembagian tugas berdasarkan kelompok sebagaimana yang tampak pada gambar berikut ini. ++ = x + = x + = x + = x + + + + = = = = x x x x
  • 29.
    29 Kelompok A Kelompok B KelompokC Kelompok D Kelompok E Kelompok F Topik : 1 Sub Topik : 1, 2, 3, 4 Tahap Kegiatan Kelompok a. Anggota dari kelompok yang berbeda yang telah mempelajari bagian materi/ sub bab yang sama bertemu dalam kelompok baru ( kelompok ahli ) untuk mendiskusikan bagian materi/ sub-bab mereka b. Kelompok ahli yang anggota-anggotanya terdiri atas A1, B1, C1, D1, E1, dan F1 akan membahas tentang sub topic ke-1 . sementara itu, kelompok ahli yang anggota-anggotanya terdiri atas A2, B2, C2, D2, E2, dam F2 membahas sub- topic ke 2 dan seterusnya. Agar lebih jelas, perhatikanlah bagan di bawah ini. A1,A2,A3,A4 B1,B2,B3,B4 C1,C2,C3,C4 D1,D2,D3,D4 E1,E2,E3,E4 F1,F2,F3,F4 Kelompok Asal Gambar 2.5
  • 30.
    30 Membahas Sub-topik 1 MembahasSub-topik 2 Membahas Sub-topik 3 Membahas Sub-topik 4 Diskusi kelompok ahli Selanjutnya, perhatikanlah gambar di bawah ini ! Gambar 2.7 Setelah selesai diskusi kelompok ahli usai, setiap anggota dari kelompok ahli tersebut kembali ke kelompok asalnya. Lalu, mereka berperan sebagai tutor A1,B1,C1,D1,E1,F1 A2,B2,C2,D2,E2,F2 A3,B3,C3,D3,E3,F3 A4,B4,C4,D4,E4,F4 Kelompok Asal A Kelompok Asal B Kelompok Asal C Kelompok Asal D Kelompok Asal E Kelompok Asal F Kelompok ahli 1 Kelompok ahli 2 Kelompok ahli 3 Kelompok ahli 4 Gambar 2.6
  • 31.
    31 sebaya yang secarabergantian mengajarkan materi-materi yang telah mereka kuasai kepada para anggota kelompok asal. Kegiatan Tutor Sebaya ( Kembali ke kelompok Asal ) Seusai berdiskusi dalam kelompok ahli dan kelompok asal, sebagian siswa, dengan cara diundi melakukan presentasi/penyajian hasil diskusi kelompok yang telah dilakukan agar guru dapat menyamakan persepsi mengenai materi pembelajaran yang telah didiskusikan. Tahap pelaksnaan tes individu Setelah materi dipelajari dan dibahas secara kelompok, siswa diberi tes dengan tujuan untuk mengetahui sejauh mana keberhasilan belajar yang telah dicapainya. Siswa bekerja sendiri dalam tes, tidak diperkenankan bekerja sama. Tahap perhitungan skor perkembangan individu A1, A2, A3, A4 B1, B2, B3, B4 C1, C2, C3, C4 D1, D2, D3, D4 E1, E2, E3, E4 F1, F2, F3, F4 Gambar 2.8
  • 32.
    32 Tahap ini dilakukandi luar jam pelajaran. Dalam tahap ini diperlukan adanya skor awal siswa ( skor yang akan dijadikan acuan pada penentuan kemampuan akademis). Skor awal ini dapat berupa nilai yang diperoleh dari pemberian tes terlebih dahulu, misalnya berupa tes pemahaman ( materi yang sudah dipelajari sebelumnya ). Penilaian kelompok berdasarkan skor perkembangan individu, sedangkan skor perkembangan tersebut tidak didasarkan pada skor mutlak siswa, tetapi berdasarkan pada seberapa jauh skor itu melampaui rata-rata skor sebelumnya. Setiap siswa dapat memberikan kontribusi poin maksimum pada kelompoknya dalam system skor kelompok. Siswa memperoleh skor untuk kelompoknya didasarkan pada skor kuis mereka melampaui skor awal mereka. Skor perkembangan individu dihitung berdasarkan selisih pemerolehan skor awal dengan skor tes individu ( tes akhir/quiz ). Berdasarkan skor awal setiap siswa memiliki kesempatan yang sama untuk memberikan sumbangan terhadap skor maksimal bagi kelompoknya. Selanjutnya pemberian skor perkembangan individu tersaji pada Tabel di bawah ini. Pemberian Skor Perkembangan Individu Skor Tes Individu ( Quiz ) Nilai Perkembangan 1. Lebih dari 10 poin ( > 10 ) di bawah skor awal 2. 10 poin hingga 1 poin ( 10 – 1 ) di bawah skor awal 3. Skor awal sampai 10 poin ( = 10 ) di atasnya 4. Lebih dari 10 poin ( > 10 ) di atas skor awal 5 10 20 30 Tabel 2.2 Tahap Pengahargaan Kelompok Langkah ini dimaksudkan untuk memberikan pengahrgaan kepada kelompok yang berhasil memperoleh kenaikan skor dalam tes individu. Kenaikan skor dihitung dari selisih antara skor dasar dengan skor tes
  • 33.
    33 individual. Menghitung skoryang didapat masing-masing kelompok dengan cara menjumlahkan skor yang didapat siswa di dalam kelompok tersebut kemudian dihitung rata-ratanya. Selanjutnya berdasarkan skor rata-rata tersebut ditentukan penghargaan masing-masing kelompok. Berdasarkan rata-rata nilai perkembangan yang diperoleh, ditetapkan tiga peringkat penghargaan kelompok, yaitu : a. Kelompok dengan rata-rata skor 15, diberi pengaharagaan sebagai kelompok Good team b. Kelompok dengan rata-rata skor 20, diberi penghargaan sebagai kelompok Great team c. Kelompok dengan rata-rata skor 25, diberi penghargaan sebagai kelompok Super Team. Jika x menyatakan rata-rata skor kelompok maka x 15. Dari klasifikasi pengahargaan tersebut, terlihat bahwa Super Team akan diberikan kepada kelompok yang meraih nilai tertinggi. Penghargaan tersebut diberikan guru pada pertemuan berikutnya ( di awal pertemuan ), penghargaan dalam bentuk sertifikat, buku atau alat- alat tulis lainnya yang disajikan pihak sekolah. Uraian rinci mengenai perhitungan skor kelompok didasarkan pada nilai tiap skor perkembangan individu, tersaji pada Tabel di bawah ini. Perhitungan Skor Kelompok Nama Kel Nama Siswa/ Peringkat Skor Awal Skor ( Quiz ) Nilai Perkembangan Individu Skor Kelompok Pengahargaan Kelompok A A-1/1 A-2/16 A-3/17 A-4/32 87 73 65 49 83 75 67 55 10 20 20 20 70/4 = 17,5 Good Team B B-1/2 83 84 20
  • 34.
    34 B-2/15 B-3/18 B-4/31 71 63 52 74 66 65 20 20 30 90/4 = 22,4Great Team C C-1/3 C-2/17 C-3/19 C-4/33 82 70 62 47 89 81 70 60 20 30 20 30 100/4 = 25 Super Team Tabel 2.3 Anggota kelompok pada periode tertentu dapat diputar, sehingga dalam satu satuan waktu pembelajaran anggota kelompok dapat diputar 2 – 3 kali putaran. Hal ini dimaksudkan untuk meningkatkan dinamika kelompok diantara anggota kelompok tersebut dalam kelompok tersebut. Diakhir tatap muka guru memberikan kesimpulan terhadap materi yang telah dibahas pada pertemuan itu, sehingga terdapat kesamaan pemahaman pada semua siswa. E. Model pembelajaran langsung Menurut Agus (2011 : 46 ), “Pembelajaran langsung atau direct instruction dikenal dengan sebutan active teaching. Pembelajaran langsung juga dinamakan whole-class teaching. Penyebutan itu mengacu pada gaya mengajar di mana guru terlibat aktif dalam mengusung isi pelajaran kepada peserta didik dan mengajarkannya secara langsung kepada seluruh kelas.” Pembelajaran langsung ( direct instruction ) banyak diilhami oleh teori belajar social yang juga sering disebut belajar melalui observasi. Dasar pembelajaran langsung ini yaitu adalah teori pemodelan tingkah laku oleh Arends ( Mohammad Jauhar, 2011 : 45 ). Selain itu juga tokoh John Dolard dan Neal Miller serta Albert Bandura ( Mohammad Jauhar, 2011 : 45 ) yang mengatakan bahwa sebagian besar manusia belajar melalui pengamatan secara selektif dan mengingat tingkah laku orang lain. Mohammad Jauhar ( 2011 : 45 ), mengmukakan : Pemikiran mendasar dari model pembelajaran langsung yakni siswa belajar dengan mengamati secara selektif, mengingat dan menirukan tingkah laku gurunya. Atas dasar pemikiran tersebut hal penting yang harus diingat dalam
  • 35.
    35 model pembelajaran langsungadalah menghindari menyampaikan pengetahuan yang terlalu kompleks. Bagan Sintaks / Fase-fase Pembelajaran Langsung Fase-fase Perilaku Guru 1. Establishing Set Menyampaikan tujuan dan mempersiapkan peserta didik Menjelaskan tujuan pembelajaran, informasi latar belakang pelajaran, mempersiapkan peserta didik untuk belajar. 2. Demonstrating Mendemonstrasikan pengetahuan atau keterampilan Mendemonstrasikan keterampilan yang benar , menyajikan informasi tahap demi tahap 3. Guided Practice Membimbing pelatihan Merencanakan dan member pelatihan awal 4. Feed back Mengecek pemahaman dan memberikan umpan balik Mengecek apakah peserta didik telah berhasil melakukan tugas dengan baik, member umpan balik 5. Extended Practice Memberikan kesempatan untuk pelatihan lanjutan dan penerapan Mempersiapkan kesempatan melakukan pelatihan lanjutan, dengan perhatian khusus pada penerapan kepada situasi lebih kompleks dalam kehidupan sehari-hari. Menurut Daniel Muijs dan David Reynold ( dalam Agus, 2011 : 51) , kelima fase pembelajaran langsung dapat dikembangkan sebagai berikut : 1. Directing. Guru menjelaskan tujuan pembelajaran kepada seluruh kelas dan memastikan bahwa semua peserta didik mengetahui apa yang harus dikerjakan dan menarik perhatian peserta didik pada poin-poin yang membutuhkan perhatian khusus. 2. Instructing. Guru member informasi dan menstrukturisasikannya dengan baik.
  • 36.
    36 3. Demonstrating. Gurumenunjukkan, mendeskripsikan, dan membuat model dengan menggunakan sumber serta display visual yang tepat. 4. Explaining and illustrating. Guru memberikan penjelasan-penjelasan akurat dengan tingkat kecepatan yang pas dan merujuk pada metode sebelumnya. 5. Questioning and discussing. Guru bertanya dan memastikan seluruh peserta didik ikut ambil bagian. Guru mendengarkan dengan seksama jawaban peserta didik dan merespons secara konstruktif untuk mengembangkan belajar peserta didik. Guru menggunakan pertanyaan-pertanyaan terbuka dan tertutup. Guru memastikan bahwa peserta didik dengan semua kemampuan yang dimilikinya terlibat dan memberikan kontribusi di dalam diskusi. Guru memberikan waktu kepada peserta didik untuk memikirkan jawabannya sebelum peserta didik menjawab. 6. Consolidating. Guru memaksimalkan kesempatan menguatkan dan mengembangkan apa yang sudah diajarkan melalui berbagai macam kegiatan di kelas. Guru dapat pula member tugas-tugas yang difokuskan dengan baik untuk dikerjakan di rumah. Guru meminta peserta didik bersama pasangan atau kelompoknya melakukan refleksi atau membahas sebuah proses. Guru member kesempatan kepada peserta didik memperluas ide-ide dan penalarannya, membandingkannya dan kemudian menyempurnakan metoda dan cara yang mereka gunakan. Guru meminta peserta didik memikirkan berbagai macam cara untuk mendekati sebuah masalah. Guru meminta mereka menggeneralisasikan atau memberi contoh-contoh yang cocok untuk dijadikan pernyataan umum. 7. Evaluating pupil’s responses. Guru mengevaluasi presentasi hasil kerja peserta didik. 8. Summarizing. Guru merangkum apa yang telah diajarkan dan apa yang sudah dipelajari peserta didik selama dan menjelang akhir pelajaran. Guru mengidentifikasi dan mengoreksi kesalahpahaman. Guru mengidentifikasi dan mengoreksi kesalahpahaman. Guru mengundang peserta didik mempresentasikan hasil pekerjaan mereka dan menarik poin-poin serta ide-ide kunci.
  • 37.
    37 F. Penelitian yangRelevan Penelitian tentang model pembelajaran kooperatif tipe Jigsaw dilakukan oleh Sayuti, Akhmad ( 2007 ) terhadap siswa kelas VIII SMP 4 Kudus dengan judul “Upaya Meningkatkan Hasil Belajar Siswa Kelas VIII B SMP 4 Kudus Tahun Pelajaran 2006/2007 Pada Materi Pokok Teorema Pythagoras Melalui Implementasi Model Pembelajaran Kooperatif Tipe Jigsaw II”. Hasil penelitian menunjukkan bahwa melalui implementasi model pembelajaran kooperatif tipe jigsaw II hasil belajar siswa kelas VIII B SMP 4 Kudus Tahun Pelajaran 2006/2007 pada materi pokok teorema Pythagoras dapat ditingkatkan. Penelitian tentang model pembelajaran kooperatif tipe Jigsaw dilakukan oleh Dewi, Supranti Lidia Permitasari ( 2013 ) terhadap siswa kelas VII SMP Negeri 7 Banjarsari dengan judul “Meningkatkan Kemampuan Pemahaman Matematik Peserta Didik Melalui Penggunaan Model Pembelajaran Kooperatif Tipe Jigsaw”. Hasil penelitian menunjukkan bahwa peningkatan pemahaman matematik peserta didik melalui model pembelajaran kooperatif tipe jigsaw lebih baik dari peningkatan pemahaman matematik peserta didik melalui penggunaan pembelajaran langsung.
  • 38.
    38 BAB III METODOLOGI PENELITIAN A.Desain Penelitian Penelitian ini menggunakan metode eksperimen dengan pendekatan kualitatif dan kuantitatif. Pendekatan kualitatif digunakan untuk memperoleh gambaran tentang sikap peserta didik secara umum terhadap pembelajaran matematika dengan model pembelajaran kooperatif tipe Jigsaw terhadap pemahaman matematik selama penelitian. Sedangkan pendekatan kuantitatif digunakan untuk memperoleh gamabaran tentang kemampuan pemahaman matematik peserta didik. Desain yang digunakan dalam penelitian ini adalah “Posttest-only Control Design” ( Sugiyono, 2012 ). Desain digambarkan sebagai berikut : Gambar 3.1 Keterangan : R = Random ( acak ) O2 = Posttest / pemberian tes akhir O4 = Posttest / pemberian tes akhir X = Perlakuan dengan model pembelajaran kooperatif tipe Jigsaw Sedangkan langkah-langkah yang akan ditempuh dalam penelitian ini adalah : 1. Secara acak dipilih dua kelas sampel dari subjek sampel yang tersedia, selanjutnya sampel yang terpilih masing-masing sebagai kelompok eksperimen dan kelompok control. 2. Memberikan perlakuan kepada tiap-tiap kelompok, kelompok eksperimen perlakuan yang diberikan yaitu pembelajaran dengan model pembelajaran kooperatif tipe jigsaw sedangkan kelompok control diberikan perlakuan dengan model pembelajaran langsung. 3. Kemudian kepada setiap kelompok diberikan posttest/tes akhir untuk mengetahui pemahaman matematik peserta didik. 4. Menggunakan t-test, untuk mengetahui perbedaan kelompok eksperimen dan kelompok control terhadap perlakuan yang diberikan. B. Subjek Penelitian Populasi dari penelitian ini adalah peserta didik SMP Pasundan Kota Banjar. Teknik pengambilan sampel ( Teknik Sampling ) yang digunakan adalah probability sampling yaitu teknik pengambilan sampel yang memberikan peluang yang sama bagi R X O2 R O4
  • 39.
    39 setiap unsur (anggota ) populasi untuk dipilih menjadi anggota sampel. Teknik sampling yang lebih khusus yaitu Simple Random Sampling, dikatakan Simple ( sederhana ) karena pengambilan anggota sampel dari populasi dilakukan secara acak tanpa memperhatikan strata yang ada di dalam populasi itu. Cara ini dilakukan karena populasi dianggap homogen. Gambar 3.2. Adapun sampel yang diambil adalah peserta didik kelas VII. C. Waktu dan Tahap Penelitian Penelitian dilakukan dalam tiga tahap kegiatan yaitu tahap persiapan komponen-komponen pembelajaran, tahap pembelajaran ( pembelajaran, posttest ), tahap pengolahan dan analisis data serta penulisan laporan hasil penelitian. Waktu untuk penelitian yaitu Januari 2014. Terdiri dari observasi sekolah, pengenalan model pembelajaran kooperatif tipe jigsaw, pembelajaran, posttest. D. Instrumen Penelitian Penelitian ini menggunakan dua jenis instrument yaitu tes pemahaman matematik dan angket tentang sikap peserta didik. Setiap jenis instrument, tes pemahaman matematik dan angket peserta didik terlebih dahulu diujicobakan diluar kelas subjek penelitian. Keseluruhan instrument dalam penelitian ini yaitu tes pemahaman matematik dan angket sikap peserta didik terlebih dahulu di uji validitas, reliabilitas, indeks kesukaran dan daya pembedanya. Perhitungannya menggunakan Anates versi 4.0. E. Teknik Pengumpulan Data Pengumpulan data dalam penelitian ini, menggunakan teknik sebagai berikut : 1. Data yang berkaitan dengan pemahaman matematik peserta didik dikumpulkan dengan melalui tes hasil belajar ( posttest ) 2. Data yang berkaitan dengan sikap peserta didik dalam belajar matematika sebagai akibat pembelajaran kooperatif tipe jigsaw, dikumpulkan melalui skala sikap. Populasi homogen relative homogen Sampel yang represent atif Diambil secara random
  • 40.
    40 F. Teknik PengolahanData Menurut Martadiputra ( 2013 : 3 ), bahwa pengolahan dan penganalisisan data meliputi : 1. Statistic deskriptif, yaitu menghitung besaran-besaran statistic seperti : rata-rata, median, modus, simpangan baku ( standar deviasi ) untuk pemahaman matematik peserta didik, dan pengaruh model pembelajaran kooperatif tipe jigsaw terhadap pemahaman matematik peserta didik. Kemudian menyajikan besaran-besaran tersebut dalam bentuk table. Selain itu, pada statistika deskriptif dilakukan juga penyajian data tentang karakteristik-karakteristik yang dimiliki subjek penelitian ( siswa kelas VII ) seperti banyaknya siswa, jenis kelamin, asal sekolah, dan lain- lain dalam bentuk diagram, seperti : diagram lingkaran ( pie ), histogram, stem and leaf, atau boxplot. 2. Statistic Inferensial, yaitu berisi uraian tentang rancangan pengujian hipotesis, yaitu ; 1. Merumuskan hipotesis penelitian menjadi hipotesis statistic, sehingga muncul hipotesis nol H0 dan hipotesis alternative H1. 2. Menguji asumsi-asumsi yang disyaratkan sebelum menggunakan suatu rumus statistic uji. 3. Meghitung nilai statistic uji. 4. Mencari nilai statistic table. 5. Membandingkan nilai statistic uji dengan statistic table atau membandingkan nilai sig. ( p-value ) dengan taraf signifikansi yang diambil untuk menguji apakah hipotesis nol H0 diterima atau ditolak pada taraf signifikansi  tertentu. 6. Pengambilan kesimpulan. G. Teknik Analisis Data Martadiputra ( 2013 : 3 ) mengemukakan teknik analisis data menggunakan SPSS, yaitu : 1. Uji Normalitas, dilakukan untuk pengolahan data selanjutnya apakah menggunakan kaidah statistic parametric atau statistic nonparametric. Dalam program SPSS ada dua buah teknik pengujian normalitas, yaitu : uji Kolmogorov- Smirnov dan uji Shapiro-Wilk. Hipotesis : H0 : Data berdistribusi normal H1 : Data tidak berdistribusi normal Kriteria Uji : Tolak H0 jika nilai Sig. ( p-value ) <  ( biasanya  = 0,05 ), untuk kondisi lainnya H0 diterima. 2. Uji Homogenitas Varians, dilakukan untuk pengolahan data selanjutnya apakah digunakan uji t atau t’ ; apakah digunakan ANOVA atau tidak.
  • 41.
    41 Dalam program SPSS,uji homogenitas dilakukan dengan menggunakan uji Levene. Hipotesis : H0 : Kedua data bervariansi homogen H1 : Kedua data tidak bervariansi homogen Kriteria uji : Tolak H0 jika nilai Sig. ( p-value ) <  ( biasanya  = 0,05 ), untuk kondisi lainnya H0 diterima.
  • 42.
    42 H. Prosedur Penelitian Prosedurpenelitian ini dirancang untuk memudahkan dalam pelaksanaannya. Studi Kepustakaan Penyusunan Rancangan Pembelajaran Kooperatif Tipe Jigsaw Penyusunan Rancangan Pembelajaran Langsung Penyusunan, uji coba, Analisis, perbaikan dan pengesahan instrumen Penentuan Subjek Pelaksanaan Pembelajaran Kooperatif Tipe Jigsaw Pelaksanaan Pembelajaran Langsung Posttest Analisis Data Kesimpulan Pembuatan Proposal Penelitian Pengisian Skala Sikap Gambar 3.3. Alur penelitian
  • 43.
    43 DAFTAR PUSTAKA Ahmad, S.A.( 2012 ). “Meningkatkan Kemampuan Pemahaman Dan Penalaran Matematika Siswa Mts Melalui Model Pembelajaran Kooperatif Tipe Group Investigation. Tesis pada Program Pasca Sarjana ( PPS ) Universitas Pasundan ( UNPAS ) Bandung : Tidak dipublikasikan. Dewi, Supranti L.P ( 2013 ). Meningkatkan Kemampuan Pemahaman Matematik Peserta Didik Melalui Penggunaan Model Pembelajaran Kooperatif Tipe Jigsaw. Skripsi UNSIL Tasikmalaya : Tidak dipublikasikan. Huda, Rizky M. ( 2012 ). Pengaruh Penggunaan Model Pembelajaran Kooperatif Tipe Two Stay Two Stray Terhadap Pemahaman Matematik Peserta Didik. Skripsi UNSIL Tasikmalaya : Tidak dipublikasikan. Jauhar, M. ( 2011 ). Implementasi Paikem dari Behavioristik Sampai Konstruktivistik. Jakarta : Prestasi Pustaka Kam-wing, Chan ( 2004 ). Using ‘Jigsaw II’ in Teacher Education Programmes. Hongkong Teachers’ Centre Journal, Vol 3, 91-97. [ 23 Juni 2013 ] Katranci, Yasemin dan Sara Sengul ( 2012 ) Teaching the Subject “Sets” with the ‘Dissociation and Re-Association’ ( Jigsaw ). International Online Journal of Sciences ( iojes) , Tersedia : http://www.iojes.net. [ 23 Juni 2013 ] Martadiputra, Bambang A.P ( 2013 ). “Pelatihan Pengolahan Data Statistika Menggunakan SPSS Untuk Mahasiswa Sekolah Pasca Sarjana Universitas Pasundan Bandung”. Makalah. Jawa Barat, Bandung. Tidak dipublikasikan. Sayuti, Akhmad. ( 2007 ). Upaya Meningkatkan Hasil Belajar Siswa Kelas VIII B SMP 4 Kudus Tahun Pelajaran 2006/2007 Pada Materi Pokok Teorema Pythagoras Melalui Implementasi Model Pembelajaran Kooperatif Tipe Jigsaw II. Skripsi UNNES Semarang : Tidak dipublikasikan. Sugiyono. ( 2012 ). Metode Penelitian Kuantitatif Kualitatif Dan R&D. Bandung : Alfabeta Suprijono, Agus. ( 2011 ). Cooperative Learning : Teori & Aplikasi. Yogyakarta : Pustaka Pelajar Tran, Van Dat ( 2012 ). The effects of Jigsaw Learning on Students’ Attitudes in a Vietnamese Higher Education Classrom. [online] Tersedia : http://www.sciedu.ca/ijhe [ 23 Juni 2013] Tim MKPBM. ( 2001 ). Strategi Pembelajaran Matematika Kontemporer. UPI. Bandung : JICA Van De Walle, John ( 2008 ). Pengembangan Pengajaran Sekolah Dasar Dan Menengah Matematika Edisi Keenam Jilid 1. Jakarta : Erlangga.
  • 44.