Prepared by:


  Name-Towfiqul Islam
  Student ID-063382056
Course Number-ETE-605




      Prepared for:

   Dr. Mashiur Rahman



        Report On:


Integration of IP Telephony
  In PSTN Environment
Integration of IP Telephony in P.S.T.N. Environment

1.1 PSTN network evolution history:

1.1.1 Invention of Telephone System:

As known to all, DR. Alexander Graham Bell is the father of earliest version of telephone system. After
his invention for a long period telephone system has been supported merely by manual switching. After
that period machine switching and programmed switching were successively followed. The first
automatic dialing system was patented in 1891 by a Cansas City undertaker. The first coin tel phone was
                                                                                            e
installed in Hatford, Connecticut in 1900.Party lines were soon developed to lower cost of telephone.
With the development of automatic dialing technology, almost 80% telephone of the world was automatic
phone by the end of 1950s.

1.1.2 From analog to digital transformation:
There are two principal means by which telephone signals are transmitted: analog or digital. As the
electronic current that transmits the voice is actually imitating the voice behavior, it has various shapes;
while the digital system transmits only on or off-two binary states. In the early days of telephone history,
the switching system was controlled by analog switches. As technology had advanced enough by the late
1970s where 100% Digital Systems were being developed for use in the telephone industry. Digital
systems sample the analog signal and handle telephone calls internally as binary digits, then convert them
back to analog to be compatible with regular telephones. This again made the switch smaller and more
reliable. It also allowed new technologies to be added faster by using modular techniques (adding systems
to the original system without complete redesign/reinstallation) and by using advanced computer
software.

1.1.3 Emergence of “time -switching ”:

While traditionally, telephone switches connected physical circuits, modern telephone switches use a
combination of space and time division switching. In other words, each voice channel is represented by a
time slot(say 1 or 2) on a physical wire pair ( A or B).In order to connect two voice channels (say A1 and
B2) together, the telephone switch interchanges information between A1 and B2.It switches both the time
slot and physical connection. To do this, it exchanges data between the time slots and connections 8000
times per seconds, under control of digital logic that cycle through electronic lists of the current
connections. Using both types of switching makes a modern switch far smaller than either a space or time
switch could be by itself. The structure of a switch is an odd number layer of smaller, simpler sub
switches, interconnected by a web of wires that goes from each sub switch, to a set of the next layers of
sub switches. In most designs, a physical switching layer will alternate with a time switching layer. The
layers are symmetric, because every call is symmetric (there is a connection in both directions) A space
division sub switch uses digital multiplexers controlled by a cyclic memory. This takes physical space for
the wiring. A time division sub switch reads a complete cycle of time slots into a memory and then writes
it out in a different order, also under control of a cyclic computer memory. This causes some delay in the
signal. The above mentioned discussion very briefly describes how a Circuit Switch based PSTN system
works.

1.1.4 Future of Circuit Switch based PSTN technology:

In 1970’s the telecom industry conceived that digital services would follow much the same pattern as
voice services and conceived a vision of end to end circuit switch based technology known as B-ISDN.
But the B-version technology has been overtaken by disruptive technology of Internet. Many experts
believe that the long term future of PSTN will be just one of the applications of Internet.
1.2.1 Development of IP Network from a historical perspective:

Until 1990, all efforts were concentrated on the development of voice service over legacy
telecommunication network. Afterwards an effort was successful to send data, voice and video over a
single line by introducing Integrated Services Digital Network technology. A separate packet switched
based data network was evolved only for transmission of data. But ISDN is a circuit switched digital
network and DSL variants are packet-switched data services over laid on the PSTN. Telephone systems
have been slowly adopting the “IP” (Internet Protocol) technology over the last decade’s .Early
experiments proved that voice can be converted to digital packets and sent over the internet. The packets
would be collected and converted back to analog voice. The quality of the calls was not great but it
showed that it could be done. The major problem was packet loss which is common with TCP/IP
connections. By the early 2000’s IP telephony had improved. Using classes of service, reliable
connections could be obtained and packets loss reduced to minimum levels. Business systems started
using VOIP technology in their PABX.



                                 Development of network

                      •     The 1 st generation Fixed-line network
                           -Analog switching
                      •     The 2 nd generation Fixed-line network
                           -TDM and digital switching
                      •     The 3 rd generation Fixed-line network
                            -Based on IP network and soft switch                           3G
                            Technology
                                                                                 Service: Voice/Data/ Mult
                          1G                                2G                   imedia
                                                 Service: Voice
                 Service: Voice                                                  Device: soft switch ,data
                 Device: Manual                  Device: Digital Switch          Switch/ Router, Application
                 Connection, step switch                                         server, SHLR, etc.
                 Crossbar Switch, Analog




            Service Development in network evolution


                                 Service evolution(tone service-)
        PSTN                     tone/data-) data/multi-media service
                                 plays pointy)

        Data                   All in IP evolution
        Network                Circuit switching-) packet switching-) All in
                               IP
        PLMN
        Broad                    Separation of service and transportation
        band
        access
                          1990          1995
                                          Multi-service      2000         2010
                                           Multi protocol
                    Simple                                                                 Integration
2.1. Integration of IP in PSTN domain:

2.1.1 Critical Evaluation of existing network:
At present PSTN network exists for voice communication and packet network exists for data
network. A critical review of the two networks is given below:

PSTN Network :
Voice is real time, delay-sensitive in nature. Here the communication is connection oriented

Advantages and disadvantages:

PSTN offers highest quality of speech (high intelligibility).It is also reliable because of no delay,
no traffic loss. It also provides rich telecom features. PSTN has the disadvantage that it offers
fixed bandwidth; bandwidth remains idle if there is no traffic. PSTN is not basically engineered
for long holding of a call such as internet call.

Data network :
It is mainly designed for data traffic. Data is rate-sensitive, on-real in nature. Data
communication is connectionless.

Advantages and disadvantages
Data network supports variable bandwidth facilities to integrate data, voice and video. It
provides true end to end delivery of IP packets. Data network is subjected to delay and jitter. It is
vulnerable to packet loss

2.1.2 Dynamic behavior of existing market players :

Following changes are being observed in existing networks:

   •   Data traffic is increasing faster than voice
   •   Terminals are becoming more intelligent
   •   Network is becoming more passive

2.1.3. Changes in customer demands :

   •   Requirement of higher bandwidth
   •   Integrated access for voice, data and video
   •   Requirement of variety of sophisticated services, multimedia, web conferencing
   •   Requirement of guaranteed quality of service and low price.


2.1.4 Changes in network operators requirements :

   •   New revenue streams generation for new opportunities
   •   Rapid service provisioning
   •   Open interface to support multiple vendors
   •   Reduced capital expense for future expansion
2.1.5 March towards NGN:

With the sustainable growth of data services, the current network framework is evolving to Data
Networks. Therefore, both the traditional telecom carriers relying mainly on voice services and
the emerging data network carriers pay much attention to the new generation Telecom Network
that converges voice, video, data and integrates the PSTN circuit switching with packet
switching technology.

The network integration oriented soft switch architecture is a total solution of the new generation
multimedia services. It implements the interconnection of various service networks including
PSTN/ISDN, PLMN, IN and Internet etc.By optimizing the network architecture, it realizes
network integration, and more important, the service integration, thus enabling the inheritance of
rich service functions of the traditional Circuit Switching Network, meanwhile providing new
services that are hard to be implemented in the traditional networks all over the new- generation
networks.

2.1.6 Reasons to choose NGN as a means to integrate IP in PSTN domain:

At present, two totally independent networks exist: the PSTN network and data network, which
provide the voice service and basic data service respectively. Network separation and isolation of
operation and maintenance have been keeping the costs on a high level and furthermore, a
network cannot provide complicated convergence services, although network convergence has
been an inevitable trend.
Since a traditional voice network is a closed network with monopolized resources, it has become
a common understanding in the telecom industry that the packet network with the advantages
such as open architecture, low costs and large scale, will replace the PSTN to become the basic
frame of the next generation of convergence networks and the construction of the next generation
of networks will be based on current packet networks.

2.1.7 Considerations for converged networks:

It is necessary for carriers to consider resource utilization and investment protection during
construction of future networks. On one hand, carrier should trace the latest technologies; and on
the other hand, they should try to utilize existing technologies and resources. Thus, carriers can
provide users with large numbers of services economically and rapidly to make the highest
profits, without the need of large-scale network alteration. The solution of smooth transition
from existing networks to the new generation of networks is the key to the problem. The soft
switch solution based on soft switch technology is just a mainstream solution to smooth network
evolution.

3.1 Architecture of Soft Switch Solution:

Hierarchical models are adopted for the soft switch based converged network .The entire
network can be divided into four layers: Service Layer, Control Layer, Core (Transport Layer)
and Edge Access Layer.
Soft switch
              Traditional
                                                             Network
              Network



                  Service
                                                                           Service


              Call control
                                                                         Call control

              Transportati on

                                                                         Transportati on




                                       APPLICATIO
                                        N SERVER
             IN                        MULTIMEDIA                        Management
                                                                         MENT

                                       OSA/PARL
                                       A
                                                      SNMP
             ST             SS7
                                                                    SS
                                         SS

                                                                                ACCE
                                H248      ATM/MPLS CORE                           SS
TDM                                         NETWORK                             GATE
                     MGW                                             MGC         WAY/
      PLMN                                                           P


  PSTN


                                                    BROADBAND
                                                      ACCESS
                       MEDIA
                      SERVER                                       H323/SIP

                                                  ARCHITECTURE


                                                  SIP/H323
3.1.1 Edge Access Layer:

The edge access layer refers to various access gateways and new types of access terminal devices
related to the current network. It implements inter working with the existing various types of
communication networks and provides access of various communication terminals (eg., the
DTMF phone, SIP phone, PC phone visual terminal and intelligent terminal ) to the IP core
layer.

3.1.2 The Core Layer:

The Core (Transport) Layer refers to a packet switching network composed of backbone
transmission equipment such as IP router or broadband ATM switch, which is the bearer basis of
a soft switch network.

3.1.3 The Control Layer:

The Control Layer refers to soft switch control units, which completes integrated control
processing functions such as call processing control, access protocol adaptation, and
interconnection and inter working and provides an application support platform for the entire
network.

3.1.4 The Application Layer:

The Application Layer provides a network with various applications and services, client-oriented
integrated intelligent services and service customization.

3.1.5 Interface and relation between layers :

Standard interfaces are used between layers. Under the control of core equipment (i.e., the soft
switch control equipment) and based on division of labor and cooperation of work, the related
NE equipment implements various service functions of the system. In soft switch architecture,
the soft switch control equipment is the core, which is independent of the bottom- layer bearer
protocols and implements functions such as call control, media gateway access control, resource
allocation, protocol processing, routing, routing, authentication and accounting. The soft switch
control equipment can provide all basic call services, supplementary services and point-to-point
multimedia services a PSTN can provide. Furthermore, with the cooperation of the service layer
equipment (SCP) and application server, the equipment also can provide users with traditional
intelligent services, value-added IP services, diverse third-party value added services and new
intelligent services.

3.1.6 NGN elements:

Soft Switch:
   • Provides the intelligence and call control and the signaling for the NGN
   • Control of media gateways
   • Bridges the traditional TDM and voice over packet networks
   • Communication with various networks (SS7, BICC, SIP-T, H.248, INAP etc)
   • Support of billing /accounting by providing call details
   • Control of subscriber feature capabilities
Media gateways:
  • Terminates voice calls from the TDM, compress and pocketsize the voice data, and
      delivers the compressed voice packets to the packet network
  • Supports VOIP functionality as well as all other bearer connections such as fax over IP
  • Controlled by the soft switch using an IP protocol such as H: 248
  • Can be located remotely from the soft switch or can be co- located with it.

Packet network:
       The core connectivity layer is a packet based network that shall provide the voice traffic
       bearer connectivity between the gateways and the soft switch.

3.1.7 Protocols of NGN:

The main advantage of NGN over conventional circuit switch is that NGN are layered structure
with open protocols between layer to layer and also between the elements of the same layer. A
summary of the protocols are presented below:


                Layer/ Elements                Protocols
                Soft Switch-TGW                H.248/MGCP
                Soft Switch-IAD/AG             H.248/MGCP
                Soft Switch-IP Phone           SIP
                Soft Switch-Soft Switch        SIP-T/BICC
                SS7-IP network                 Sigtran
                Soft Switch-Application        Parley/SIP
                Server
                Soft Switch-AAA Server         RADIUS
                Soft Switch Routing Server     LDAP
                Routing Server- Routing        TRIP
                Server
                Soft    Switch-   Signaling    M3UA/SCTP
                gateway
                Soft Switch-Gatekeeper or      H.323
                H.323 gateway
                Signaling gateway-IN           INAP
                Signaling gateway-SS7          TUP/ISUP
                Soft Switch-NMS                SNMP


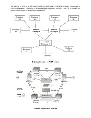
4.1. Integration of IP in PSTN domain- existing practices:

4.1.1 Replacement of Tandem Exchange:

Before discussing on Tandem Excha nge replacement we must first provide a simplified
architecture of a PSTN system. In the given figure we have provided a very simplified
architecture of a PSTN system. In this system if a subscriber from exchange 1 wants to make a
call to a subscriber of exchange 3 it must pass through tandem exchange A. In the PSTN system
in addition to tandem exchange, TAX (Trunk automated exchange) and ITX (International trunk
exchange) are used to carry voice traffic between inter-district and inter- country calls .For
tandem replacement, trunking gateway, signaling gateway and media gate controller together
will replace the tandem switch. The local exchange will be connected trunking gateway by TDM
link and the TGW will be the interface of PSTN and NGN. In this way the huge installation of
cable network of PSTN system as well as local exchanges are retained. Thus it is a cost efficient
gradual replacement of outdated circuit switches.


       Exchange             Exchange                    Exchange                  Exchange
          A2                   A1                          B3                        B1




  Exchange                    Tandem                   Tandem                      Exchange
     A3                      Exchange A               Exchange B                      B2




                                           Tandem
                                          Exchange C

                                                                            Exchange
                 Exchange                                                     C3
                    C1

                                             Exchange
                                               C2

                             Existing Structure of PSTN system




                                Tandem replacement solution
4.1.2 Bangladesh Context- special reference to network of BTTB:

While Bangladesh is struggling to meet the demand of providing basic telecommunication
services, question can be raised whether we should implement NGN projects. In Bangladesh,
BTTB is the major PSTN operator. Still it has a huge number of unmet subscriber demands .So
there is argument that BTTB should concentrate on PSTN business. But BTTB also provides
data and internet service and it has also installed a nationwide data network. In the present
scenario BTTB has to maintain separate networks for voice and data. Converging these networks
will reduce the cost of mantling two separate networks. One important thing to add is that
manufacturers of conventional switches are gradually closing the production of pure circuit-
switch equipment and shifting to produce NGN equipment. The hybrid type solution to have old
PSTN exchanges with conventional fixed phone at lower levels and IP backbone at core should
be an appropriate choice. This will also allow BTTB to use the benefit derived from information
super highway connectivity through submarine cable. Meanwhile as an interim arrangement to
offer value added service BTTB has installed fixed intelligent network platform. This can be
considered as an intermediate arrangement to offer many rich services before adopting full scale
NGN.

                                                                    The newly introduced
                  Intelligent Layer                                      system
                  (Computer and
                  data base system)

                        TCP/IP                       IN Separates service control function



                                                               From switching function
            Signaling Layer
            (CCS7&TCP/IP
            Conversion                                                 The existing network
                                                                            Resources

                     CCS7

         Switch &
         Transmission Layer



4.1.3. General rules to be followed for migration:

   •   Migration from traditional network infrastructure should be carried with the strategy so
       that past investment is protected.
   •   Established operators have to find some ways to provide the customers with sophisticated
       services till the conversion to full scale NGN.
   •   Migration should follow the speed so that established operators can compete the new
       operators to retain their customers.
   •   Formulate an integrated management of legacy exchanges and the NGN soft switches in
       order to smoothly route increasing amount of traffic on NGN.
References:
  1. International Telecommunication Union (ITU): NGN 2004 Project description-version
     3”, February, 2004.
  2. Organization for Economic Co-operation and Development (OECD): Next Generation
     Network        Development       in    OECD        Countries,    Document     No.
     DSTI/ICCP/TISP(2004)4/FINAL, January, 2005
  3. Geok-Leng, Dr. Tan: Are you ready for the Next Generation Network (NGN)?APEC
     Telecommunications and Information Working group 29th meeting, Hong Kong, March
     2004.
  4. Feit, Sidnie : TCP/IP : Architecture, Protocols and Implementation, McGraw-
     Hill,Inc.,1993
  5. ZXSS10 SS1 Training Materials, ZTE University,Dameisha,Yantian District,
     Shenzen,P.R. China
  6. Teletech, a journal of BCS Telecom Samity, Vol. XIV, May 2005
  7. Wikipedia on Next Generation Network
  8. Technical Documents of Huawei Technologies Co. Ltd. about N.G.N.
APPLICATIO
                                N SERVER
             IN                MULTIMEDIA                    Managemen
                                                             t

                               OSA/PARL
                               A
                                             SNMP
             ST     SS7
                                                        SS
                                 SS

                                                                  ACCE
                        H248      ATM/MPLS CORE                     SS
TDM                                 NETWORK                       GATE
                  MGW                                    MGC       WAY/
      PSTN                                               P


  PSTN


                                            BROADBAND
                                              ACCESS
                   MEDIA                                H323/SIP
                  SERVER                                ARCHITECTU


                                          SIP/H323
                                          TERMINAI S

Towfique 063382056

  • 1.
    Prepared by: Name-Towfiqul Islam Student ID-063382056 Course Number-ETE-605 Prepared for: Dr. Mashiur Rahman Report On: Integration of IP Telephony In PSTN Environment
  • 2.
    Integration of IPTelephony in P.S.T.N. Environment 1.1 PSTN network evolution history: 1.1.1 Invention of Telephone System: As known to all, DR. Alexander Graham Bell is the father of earliest version of telephone system. After his invention for a long period telephone system has been supported merely by manual switching. After that period machine switching and programmed switching were successively followed. The first automatic dialing system was patented in 1891 by a Cansas City undertaker. The first coin tel phone was e installed in Hatford, Connecticut in 1900.Party lines were soon developed to lower cost of telephone. With the development of automatic dialing technology, almost 80% telephone of the world was automatic phone by the end of 1950s. 1.1.2 From analog to digital transformation: There are two principal means by which telephone signals are transmitted: analog or digital. As the electronic current that transmits the voice is actually imitating the voice behavior, it has various shapes; while the digital system transmits only on or off-two binary states. In the early days of telephone history, the switching system was controlled by analog switches. As technology had advanced enough by the late 1970s where 100% Digital Systems were being developed for use in the telephone industry. Digital systems sample the analog signal and handle telephone calls internally as binary digits, then convert them back to analog to be compatible with regular telephones. This again made the switch smaller and more reliable. It also allowed new technologies to be added faster by using modular techniques (adding systems to the original system without complete redesign/reinstallation) and by using advanced computer software. 1.1.3 Emergence of “time -switching ”: While traditionally, telephone switches connected physical circuits, modern telephone switches use a combination of space and time division switching. In other words, each voice channel is represented by a time slot(say 1 or 2) on a physical wire pair ( A or B).In order to connect two voice channels (say A1 and B2) together, the telephone switch interchanges information between A1 and B2.It switches both the time slot and physical connection. To do this, it exchanges data between the time slots and connections 8000 times per seconds, under control of digital logic that cycle through electronic lists of the current connections. Using both types of switching makes a modern switch far smaller than either a space or time switch could be by itself. The structure of a switch is an odd number layer of smaller, simpler sub switches, interconnected by a web of wires that goes from each sub switch, to a set of the next layers of sub switches. In most designs, a physical switching layer will alternate with a time switching layer. The layers are symmetric, because every call is symmetric (there is a connection in both directions) A space division sub switch uses digital multiplexers controlled by a cyclic memory. This takes physical space for the wiring. A time division sub switch reads a complete cycle of time slots into a memory and then writes it out in a different order, also under control of a cyclic computer memory. This causes some delay in the signal. The above mentioned discussion very briefly describes how a Circuit Switch based PSTN system works. 1.1.4 Future of Circuit Switch based PSTN technology: In 1970’s the telecom industry conceived that digital services would follow much the same pattern as voice services and conceived a vision of end to end circuit switch based technology known as B-ISDN. But the B-version technology has been overtaken by disruptive technology of Internet. Many experts believe that the long term future of PSTN will be just one of the applications of Internet.
  • 3.
    1.2.1 Development ofIP Network from a historical perspective: Until 1990, all efforts were concentrated on the development of voice service over legacy telecommunication network. Afterwards an effort was successful to send data, voice and video over a single line by introducing Integrated Services Digital Network technology. A separate packet switched based data network was evolved only for transmission of data. But ISDN is a circuit switched digital network and DSL variants are packet-switched data services over laid on the PSTN. Telephone systems have been slowly adopting the “IP” (Internet Protocol) technology over the last decade’s .Early experiments proved that voice can be converted to digital packets and sent over the internet. The packets would be collected and converted back to analog voice. The quality of the calls was not great but it showed that it could be done. The major problem was packet loss which is common with TCP/IP connections. By the early 2000’s IP telephony had improved. Using classes of service, reliable connections could be obtained and packets loss reduced to minimum levels. Business systems started using VOIP technology in their PABX. Development of network • The 1 st generation Fixed-line network -Analog switching • The 2 nd generation Fixed-line network -TDM and digital switching • The 3 rd generation Fixed-line network -Based on IP network and soft switch 3G Technology Service: Voice/Data/ Mult 1G 2G imedia Service: Voice Service: Voice Device: soft switch ,data Device: Manual Device: Digital Switch Switch/ Router, Application Connection, step switch server, SHLR, etc. Crossbar Switch, Analog Service Development in network evolution Service evolution(tone service-) PSTN tone/data-) data/multi-media service plays pointy) Data All in IP evolution Network Circuit switching-) packet switching-) All in IP PLMN Broad Separation of service and transportation band access 1990 1995 Multi-service 2000 2010 Multi protocol Simple Integration
  • 4.
    2.1. Integration ofIP in PSTN domain: 2.1.1 Critical Evaluation of existing network: At present PSTN network exists for voice communication and packet network exists for data network. A critical review of the two networks is given below: PSTN Network : Voice is real time, delay-sensitive in nature. Here the communication is connection oriented Advantages and disadvantages: PSTN offers highest quality of speech (high intelligibility).It is also reliable because of no delay, no traffic loss. It also provides rich telecom features. PSTN has the disadvantage that it offers fixed bandwidth; bandwidth remains idle if there is no traffic. PSTN is not basically engineered for long holding of a call such as internet call. Data network : It is mainly designed for data traffic. Data is rate-sensitive, on-real in nature. Data communication is connectionless. Advantages and disadvantages Data network supports variable bandwidth facilities to integrate data, voice and video. It provides true end to end delivery of IP packets. Data network is subjected to delay and jitter. It is vulnerable to packet loss 2.1.2 Dynamic behavior of existing market players : Following changes are being observed in existing networks: • Data traffic is increasing faster than voice • Terminals are becoming more intelligent • Network is becoming more passive 2.1.3. Changes in customer demands : • Requirement of higher bandwidth • Integrated access for voice, data and video • Requirement of variety of sophisticated services, multimedia, web conferencing • Requirement of guaranteed quality of service and low price. 2.1.4 Changes in network operators requirements : • New revenue streams generation for new opportunities • Rapid service provisioning • Open interface to support multiple vendors • Reduced capital expense for future expansion
  • 5.
    2.1.5 March towardsNGN: With the sustainable growth of data services, the current network framework is evolving to Data Networks. Therefore, both the traditional telecom carriers relying mainly on voice services and the emerging data network carriers pay much attention to the new generation Telecom Network that converges voice, video, data and integrates the PSTN circuit switching with packet switching technology. The network integration oriented soft switch architecture is a total solution of the new generation multimedia services. It implements the interconnection of various service networks including PSTN/ISDN, PLMN, IN and Internet etc.By optimizing the network architecture, it realizes network integration, and more important, the service integration, thus enabling the inheritance of rich service functions of the traditional Circuit Switching Network, meanwhile providing new services that are hard to be implemented in the traditional networks all over the new- generation networks. 2.1.6 Reasons to choose NGN as a means to integrate IP in PSTN domain: At present, two totally independent networks exist: the PSTN network and data network, which provide the voice service and basic data service respectively. Network separation and isolation of operation and maintenance have been keeping the costs on a high level and furthermore, a network cannot provide complicated convergence services, although network convergence has been an inevitable trend. Since a traditional voice network is a closed network with monopolized resources, it has become a common understanding in the telecom industry that the packet network with the advantages such as open architecture, low costs and large scale, will replace the PSTN to become the basic frame of the next generation of convergence networks and the construction of the next generation of networks will be based on current packet networks. 2.1.7 Considerations for converged networks: It is necessary for carriers to consider resource utilization and investment protection during construction of future networks. On one hand, carrier should trace the latest technologies; and on the other hand, they should try to utilize existing technologies and resources. Thus, carriers can provide users with large numbers of services economically and rapidly to make the highest profits, without the need of large-scale network alteration. The solution of smooth transition from existing networks to the new generation of networks is the key to the problem. The soft switch solution based on soft switch technology is just a mainstream solution to smooth network evolution. 3.1 Architecture of Soft Switch Solution: Hierarchical models are adopted for the soft switch based converged network .The entire network can be divided into four layers: Service Layer, Control Layer, Core (Transport Layer) and Edge Access Layer.
  • 6.
    Soft switch Traditional Network Network Service Service Call control Call control Transportati on Transportati on APPLICATIO N SERVER IN MULTIMEDIA Management MENT OSA/PARL A SNMP ST SS7 SS SS ACCE H248 ATM/MPLS CORE SS TDM NETWORK GATE MGW MGC WAY/ PLMN P PSTN BROADBAND ACCESS MEDIA SERVER H323/SIP ARCHITECTURE SIP/H323
  • 7.
    3.1.1 Edge AccessLayer: The edge access layer refers to various access gateways and new types of access terminal devices related to the current network. It implements inter working with the existing various types of communication networks and provides access of various communication terminals (eg., the DTMF phone, SIP phone, PC phone visual terminal and intelligent terminal ) to the IP core layer. 3.1.2 The Core Layer: The Core (Transport) Layer refers to a packet switching network composed of backbone transmission equipment such as IP router or broadband ATM switch, which is the bearer basis of a soft switch network. 3.1.3 The Control Layer: The Control Layer refers to soft switch control units, which completes integrated control processing functions such as call processing control, access protocol adaptation, and interconnection and inter working and provides an application support platform for the entire network. 3.1.4 The Application Layer: The Application Layer provides a network with various applications and services, client-oriented integrated intelligent services and service customization. 3.1.5 Interface and relation between layers : Standard interfaces are used between layers. Under the control of core equipment (i.e., the soft switch control equipment) and based on division of labor and cooperation of work, the related NE equipment implements various service functions of the system. In soft switch architecture, the soft switch control equipment is the core, which is independent of the bottom- layer bearer protocols and implements functions such as call control, media gateway access control, resource allocation, protocol processing, routing, routing, authentication and accounting. The soft switch control equipment can provide all basic call services, supplementary services and point-to-point multimedia services a PSTN can provide. Furthermore, with the cooperation of the service layer equipment (SCP) and application server, the equipment also can provide users with traditional intelligent services, value-added IP services, diverse third-party value added services and new intelligent services. 3.1.6 NGN elements: Soft Switch: • Provides the intelligence and call control and the signaling for the NGN • Control of media gateways • Bridges the traditional TDM and voice over packet networks • Communication with various networks (SS7, BICC, SIP-T, H.248, INAP etc) • Support of billing /accounting by providing call details • Control of subscriber feature capabilities
  • 8.
    Media gateways: • Terminates voice calls from the TDM, compress and pocketsize the voice data, and delivers the compressed voice packets to the packet network • Supports VOIP functionality as well as all other bearer connections such as fax over IP • Controlled by the soft switch using an IP protocol such as H: 248 • Can be located remotely from the soft switch or can be co- located with it. Packet network: The core connectivity layer is a packet based network that shall provide the voice traffic bearer connectivity between the gateways and the soft switch. 3.1.7 Protocols of NGN: The main advantage of NGN over conventional circuit switch is that NGN are layered structure with open protocols between layer to layer and also between the elements of the same layer. A summary of the protocols are presented below: Layer/ Elements Protocols Soft Switch-TGW H.248/MGCP Soft Switch-IAD/AG H.248/MGCP Soft Switch-IP Phone SIP Soft Switch-Soft Switch SIP-T/BICC SS7-IP network Sigtran Soft Switch-Application Parley/SIP Server Soft Switch-AAA Server RADIUS Soft Switch Routing Server LDAP Routing Server- Routing TRIP Server Soft Switch- Signaling M3UA/SCTP gateway Soft Switch-Gatekeeper or H.323 H.323 gateway Signaling gateway-IN INAP Signaling gateway-SS7 TUP/ISUP Soft Switch-NMS SNMP 4.1. Integration of IP in PSTN domain- existing practices: 4.1.1 Replacement of Tandem Exchange: Before discussing on Tandem Excha nge replacement we must first provide a simplified architecture of a PSTN system. In the given figure we have provided a very simplified architecture of a PSTN system. In this system if a subscriber from exchange 1 wants to make a call to a subscriber of exchange 3 it must pass through tandem exchange A. In the PSTN system in addition to tandem exchange, TAX (Trunk automated exchange) and ITX (International trunk exchange) are used to carry voice traffic between inter-district and inter- country calls .For tandem replacement, trunking gateway, signaling gateway and media gate controller together will replace the tandem switch. The local exchange will be connected trunking gateway by TDM
  • 9.
    link and theTGW will be the interface of PSTN and NGN. In this way the huge installation of cable network of PSTN system as well as local exchanges are retained. Thus it is a cost efficient gradual replacement of outdated circuit switches. Exchange Exchange Exchange Exchange A2 A1 B3 B1 Exchange Tandem Tandem Exchange A3 Exchange A Exchange B B2 Tandem Exchange C Exchange Exchange C3 C1 Exchange C2 Existing Structure of PSTN system Tandem replacement solution
  • 10.
    4.1.2 Bangladesh Context-special reference to network of BTTB: While Bangladesh is struggling to meet the demand of providing basic telecommunication services, question can be raised whether we should implement NGN projects. In Bangladesh, BTTB is the major PSTN operator. Still it has a huge number of unmet subscriber demands .So there is argument that BTTB should concentrate on PSTN business. But BTTB also provides data and internet service and it has also installed a nationwide data network. In the present scenario BTTB has to maintain separate networks for voice and data. Converging these networks will reduce the cost of mantling two separate networks. One important thing to add is that manufacturers of conventional switches are gradually closing the production of pure circuit- switch equipment and shifting to produce NGN equipment. The hybrid type solution to have old PSTN exchanges with conventional fixed phone at lower levels and IP backbone at core should be an appropriate choice. This will also allow BTTB to use the benefit derived from information super highway connectivity through submarine cable. Meanwhile as an interim arrangement to offer value added service BTTB has installed fixed intelligent network platform. This can be considered as an intermediate arrangement to offer many rich services before adopting full scale NGN. The newly introduced Intelligent Layer system (Computer and data base system) TCP/IP IN Separates service control function From switching function Signaling Layer (CCS7&TCP/IP Conversion The existing network Resources CCS7 Switch & Transmission Layer 4.1.3. General rules to be followed for migration: • Migration from traditional network infrastructure should be carried with the strategy so that past investment is protected. • Established operators have to find some ways to provide the customers with sophisticated services till the conversion to full scale NGN. • Migration should follow the speed so that established operators can compete the new operators to retain their customers. • Formulate an integrated management of legacy exchanges and the NGN soft switches in order to smoothly route increasing amount of traffic on NGN.
  • 11.
    References: 1.International Telecommunication Union (ITU): NGN 2004 Project description-version 3”, February, 2004. 2. Organization for Economic Co-operation and Development (OECD): Next Generation Network Development in OECD Countries, Document No. DSTI/ICCP/TISP(2004)4/FINAL, January, 2005 3. Geok-Leng, Dr. Tan: Are you ready for the Next Generation Network (NGN)?APEC Telecommunications and Information Working group 29th meeting, Hong Kong, March 2004. 4. Feit, Sidnie : TCP/IP : Architecture, Protocols and Implementation, McGraw- Hill,Inc.,1993 5. ZXSS10 SS1 Training Materials, ZTE University,Dameisha,Yantian District, Shenzen,P.R. China 6. Teletech, a journal of BCS Telecom Samity, Vol. XIV, May 2005 7. Wikipedia on Next Generation Network 8. Technical Documents of Huawei Technologies Co. Ltd. about N.G.N.
  • 12.
    APPLICATIO N SERVER IN MULTIMEDIA Managemen t OSA/PARL A SNMP ST SS7 SS SS ACCE H248 ATM/MPLS CORE SS TDM NETWORK GATE MGW MGC WAY/ PSTN P PSTN BROADBAND ACCESS MEDIA H323/SIP SERVER ARCHITECTU SIP/H323 TERMINAI S