MODEL SISTEM INFORMASI INDEKS KEPUASAN MASYARAKAT DENGAN
METODE PERBANDINGAN EKSPONENSIAL (MPE) DAN SKALA ORDINAL
PADA UNIT PELAYANAN MASYARAKAT
TESIS
Oleh :
Yudo Devianto / 1311601049
Dosen Pembimbing :
Dr. Krisna Adiyarta M
PROGRAM STUDI: MAGISTER ILMU KOMPUTER (MKOM)
PROGRAM PASCASARJANA
UNIVERSITAS BUDI LUHUR, JAKARTA , 2015
MODEL SISTEM INFORMASI INDEKS KEPUASAN MASYARAKAT
DENGAN METODE PERBANDINGAN EKSPONENSIAL (MPE) DAN
SKALA ORDINAL PADA UNIT PELAYANAN MASYARAKAT
Oleh :
Yudo Devianto / 1311601049
TESIS
2
Latar Belakang
Kepuasan masyarakat merupakan faktor yang sangat penting dan menentukan keberhasilan
suatu badan usaha karena masyarakat adalah konsumen dari produk yang dihasilkannya.
Kebijakan untuk mewujudkan birokrasi yang netral dalam penyelenggaraan administrasi dan
pemerintahan negara, ternyata dalam praktiknya memang banyak menghadapi rintangan.
Masyarakat sangat merindukan pelayanan publik yang baik, dalam arti proporsional dengan
kepentingan.
Salah satu upaya untuk meningkatkan kualitas pelayanan publik sebagaimana diamanatkan
dalam UU RI Nomor 25 Tahun 2000 tentang Program Pembangunan Nasional, Kepmenpan
RI No. 63/KEP/M.PAN/7/2003 tentang Pedoman Umum Penyelenggaraan Pelayanan Publik
dan Keputusan Menteri Pendayagunaan Aparatur Negara KEP/25/M.PAN/2/2004 tentang
Pedoman Umum Penyusunan Indeks Kepuasan Masyarakat Unit Pelayanan Instansi
Pemerintah adalah mengetahui sejauh mana kualitas pelayanan yang telah diberikan
aparatur kepada masyarakat.
Bab I
3
Masalah Penelitian
Identifikasi Masalah
Pembatasan Masalah
Berdasarkan latar belakang permasalahan dalam penelitian ini, maka permasalahan dapat
diidentifikasi adalah :
1. Adanya kesulitan dalam mengetahui/mengukur kualitas kinerja dari unit pelayanan
masyarakat dalam memberikan pelayanan kepada masyarakat.
2. Tidak adanya sistem informasi yang dapat digunakan untuk mengukur kualitas kinerja dari
unit pelayanan masyarakat tersebut.
Adapun yang menjadi ruang lingkup masalah tersebut adalah sebagai berikut:
1. Penelitian difokuskan pada pembuatan model sistem informasi agar dapet memberikan informasi
kualitas kinerja dari unit pelayanan masyarakat .
2. Penelitian difokuskan menggunakan Metode Perbandingan Eksponensial (MPE) dan Skala Ordinal
untuk mengukur kualitas kinerja dari unit pelayanan masyarakat.
3. Pada tahap analisis dan perancangan menggunakan metode analisis dan perancangan berorientasi
obyek (object oriented analysis and design) menggunakan unified modelling language (UML) dengan
proses implementasi sistem dilakukan pada jaringan lokal unit pelayanan masyarakat.
4. Penelitian ini difokuskan pada pengujian software quality Model Sistem Informasi Indeks Kepuasan
Masyarakat Dengan Metode Perbandingan Eksponensial (MPE) Dan Skala Ordinal.
5. Aspek software quality yang digunakan meliputi aspek functionality, aspek reliability, aspek efficiency,
dan aspek usability. Pemilihan keempat aspek tersebut didasari telah terakomodasikannya pengujian
untuk aspek internal aplikasi (functionality, reliability, dan efficiency) serta aspek eksternal aplikasi
yang melibatkan pengguna akhir (usability).
4
Rumusan Masalah
Masalah utama yang akan dikaji dalam tesis ini adalah:
1. Bagaimana membangun sebuah Model Sistem Informasi Indeks Kepuasan Masyarakat
Pada Unit Pelayanan Masyarakat agar dapat digunakan untuk memberikan informasi
tentang kualitas kinerja dari unit pelayanan masyarakat tersebut ?
2. Bagaimana kelayakan Model Sistem Informasi Indeks Kepuasan Masyarakat Dengan
Metode Perbandingan Eksponensial (MPE) Dan Skala Ordinal pada aspek functionality ?
3. Bagaimana kelayakan Model Sistem Informasi Indeks Kepuasan Masyarakat Dengan
Metode Perbandingan Eksponensial (MPE) Dan Skala Ordinal pada aspek reliability ?
4. Bagaimana kelayakan Model Sistem Informasi Indeks Kepuasan Masyarakat Dengan
Metode Perbandingan Eksponensial (MPE) Dan Skala Ordinal pada aspek efficiency ?
5. Bagaimana kelayakan Model Sistem Informasi Indeks Kepuasan Masyarakat Dengan
Metode Perbandingan Eksponensial (MPE) Dan Skala Ordinal pada aspek usability ?
5
Tujuan dan Manfaat Penelitian
Tujuan Penelitian
Berdasarkan rumusan masalah, maka tujuan penelitian ini adalah :
1. Membuat Model Sistem Informasi Indeks Kepuasan Masyarakat Pada Unit Pelayanan
Masyarakat yang diharapkan dapat memberikan informasi yang akurat tentang kualitas
kinerja dari unit pelayanan masyarakat tersebut.
2. Mengetahui kelayakan Model Sistem Informasi Indeks Kepuasan Masyarakat Dengan
Metode Perbandingan Eksponensial (MPE) Dan Skala Ordinal pada aspek functionality ?
3. Mengetahui kelayakan Model Sistem Informasi Indeks Kepuasan Masyarakat Dengan
Metode Perbandingan Eksponensial (MPE) Dan Skala Ordinal pada aspek reliability ?
4. Mengetahui kelayakan Model Sistem Informasi Indeks Kepuasan Masyarakat Dengan
Metode Perbandingan Eksponensial (MPE) Dan Skala Ordinal pada aspek efficiency ?
5. Mengetahui kelayakan Model Sistem Informasi Indeks Kepuasan Masyarakat Dengan
Metode Perbandingan Eksponensial (MPE) Dan Skala Ordinal pada aspek usability ?
6
Manfaat Penelitian
Manfaat dari penelitian ini diharapkan dapat :
1. Mengetahui kekurangan atau kelebihan dari masing-masing unsur dalam unit
pelayanan masyarakat.
2. Mengetahui kualitas kinerja dari unit pelayanan masyarakat dalam memberikan
pelayanan kepada masyarakat.
3. Sebagai bahan penetapan kebijakan yang perlu diambil dan upaya yang perlu
dilakukan.
4. Masyarakat dapat mengetahui gambaran tentang kualitas kinerja unit pelayanan
masyarakat tersebut.
5. Dapat mengetahui tingkat kepuasan masyarakat terhadap pelayanan yang mereka
terima.
6. Mendapatkan hasil uji kelayakan penggunaan Model Sistem Informasi Indeks Kepuasan
Masyarakat Dengan Metode Perbandingan Eksponensial (MPE) Dan Skala Ordinal.
7
Tinjauan Studi
Penulis Judul Penelitian Metode Hasil Penelitian
[Erlina 2008]
Analisis Kualitas Layanan
dengan Metode Servqual dan
AHP di Dinas Kependudukan
dan Pencatatan Sipil di
Surabaya
Metode Servqual
Hasil penelitian ini dapat disimpulkan bahwa nilai servqual yang terbobot harus dilakukan
peningkatan kualitas layanannya maka indikator kualitas layanan yang harus ditingkatkan
kualitas pelayanannya adalah Lay Out / tata letak ruangan, Luas ruangan yang memadai,
Jumlah loket yang tersedia, Fasilitas ruang tunggu yang nyaman, Keramahan. Kesopanan, dan
rasa bersahabat terhadap pelanggan, sehingga antara kenyataan yang diterima oleh pelanggan
sesuai dengan harapan yang dimiliki oleh pelanggan.
[Tien 2010]
Pengukuran Kepuasan
Pelanggan Menggunakan
Metoda Kano dan Root Cause
Analysis (Studi Kasus PLN
Tangerang)
Metoda Kano dan
Root Cause
Analysis
Hasil yang diperoleh dari tingkat kepuasan Pelanggan mengguna kan model Kano diperoleh
grade pada tiap atribut: grade attractive adalah: Permintaan penambahan daya dapat dilakukan
secara on-line dengan tingkat kepuasan (3.6); Pengaduan pelanggan dapat dilakukan melalui
SMS center dengan tingkat kepuasan (3.0); Call center juga dapat berfungsi sebagai sarana
permintaan tambah daya dan pasang baru; Kecepatan dalam menanggapi gangguan dan
keluahan pelanggan; Kepastian waktu pemulihan gangguan; Jaminan memperoleh daya sesuai
permintaan; Tidak membedakan pelayanan antar pelanggan; Ketepatan waktu buka/tutup loket
pembayaran rekening; Pembayaran dapat dilakukan secara online.
[Fathoni 2007]
Analisis Kualitas Layanan
Sistem Informasi
Menggunakan Metode
Servqual
Metode Servqual
Metode Servqual dapat digunakan untuk mengetahui tingkat kualitas layanan sistem informasi
yang telah di jalankan. Metode Servqual memiliki kelebihan yaitu memiliki kemampuan
diagnostik yang tinggi dan memiliki konsep yang sesuai dengan dimensi atau setting sistem
informasi. Untuk mendukung hasil pengukuran kualitas layanan sistem informasi
menggunakan metode servqual, diperlukan pembuktian yang empiris dengan menggunakan
metode statistik.
[Juniartono
2013]
Analisis Tingkat Kepuasan
Pelayanan Konsumen
Pengguna Jasa Transportasi
Pada CV. Delta Trans Dengan
Menggunakan Metode
Servqual
Metode Servqual
Pengukurannya metode ini dengan mengukur kualitas layanan dari atribut masing-masing
dimensi, sehingga akan diperoleh nilai gap yang merupakan selisih antara persepsi konsumen
terhadap layanan yang diterima dengan harapan konsumen terhadap layanan yang akan
diterima.
[Wanda 2014]
Analisis Indeks Kepuasan
Masyarakat Terhadap Layanan
Di Badan Perpustakaan dan
Arsip Daerah Kabupaten
Lamongan
Metode Purposive
Sampling
Secara keseluruhan memang Indeks Kepuasan Masyarakat di Badan Perpustakaan dan Arsip
Daerah Kabupaten Lamongan adalah baik, tapi hal tersebut bukanlah menjadi jaminan
kepuasan bagi pengguna Badan Perpustakaan dan Arsip Daerah Kabupaten Lamongan lainya
apabila tidak ada perbaikan terhadap hal – hal yang dikeluhkan oleh masyarakat yang telah
penulis jelaskan di bab sebelumnya. Oleh karena itu penting bagi Badan Perpustakaan dan
Arsip Daerah Kabupaten Lamongan untuk segera membenahi pelayanan atau fasilitas yang
masih kurang memuaskan pengguna perpustakaan serta tetap mempertahankan pelayanan dan
fasilitas yang telah memberikan kepuasan bagi pengguna perpustakaan.
Bab II
8
Tinjauan Obyek Penelitian
Obyek utama penelitian adalah unit pelayanan masyarakat dalam memberikan
pelayanannya kepada masyarakat.
Penelitian yang dilakukan oleh penulis adalah berdasarkan informasi yang didapat dari
internet, informasi yang pernah diteliti sebelumnya dan berdasarkan kuisioner yang
disebarkan sebagai acuan untuk mengukur kinerja obyek utama dalam memberikan
pelayanannya kepada masyarakat tersebut.
Dari hasil kuisioner yang dikumpulkan akan digunakan oleh peneliti untuk mengukur kinerja
dari obyek utama.
9
Kerangka Konsep
10
Hipotesis
Berdasarkan kerangka konsep yang telah dikemukakan maka peryataan penelitian ini
dapat dirumuskan sebagai berikut :
1. Diduga Model Sistem Informasi Indeks Kepuasan Masyarakat yang dibuat akan bisa
mengatasi permasalahan yang ada, sehingga informasi kualitas kinerja dari unit
pelayanan masyarakat dapat disajikan.
2. Diduga kualitas Model Sistem Informasi Indeks Kepuasan Masyarakat yang dihasilkan
jika diukur validitasnya menggunakan metode FGD adalah baik.
3. Diduga kualitas Model Sistem Informasi Indeks Kepuasan Masyarakat yang dihasilkan
apabila diukur menggunakan adopsi dari ISO 9126 hasilnya adalah baik.
11
Jenis Penelitian
Penelitian sistem informasi indeks kepuasan masyarakat untuk mengetahui kinerja unit
pelayanan masyarakat dalam memberikan pelayanan kepada masyarakat, menggunakan
metode penelitian terapan (AppliedResearch). Hasil penelitian dapat langsung diterapkan
untuk memecahkan permasalahan yang dihadapi.
Metode Pemilihan Sampel
Pemilihan sampel menggunakan teknik Purposive Sampling, yang merupakan salah satu
teknik pengambilan sampel yang sering digunakan dalam penelitian. Secara bahasa, kata
purposive berarti = sengaja. Jadi, kalau sederhannya, purposive sampling berarti teknik
pengambilan sampel secara sengaja.
Bab III
12
Metode Pengumpulan Data
Metode pengumpulan data yang digunakan dalam penelitian ini adalah:
1. Metode Kuesioner adalah daftar pertanyaan tertulis yang telah disusun sebelumnya.
Isikan pertanyaan yang terdapat dalam kuesioner, atau daftar pertanyaan tersebut
cukup terperinci yang dibagikan kepada responden. Peneliti akan memperoleh data
atau fakta yang memiliki hubungan dengan permasalahan.
2. Metode observasi. Observasi atau pengamatan langsung terhadap obyek penelitian.
Teknik observasi dilakukan dengan observasi berstruktur dengan menyiapkan daftar
kebutuhan data dan sumber data
3. Metode studi pustaka. Metode pengumpulan data yang diperoleh dengan
mempelajari, meneliti, dan membaca buku, informasi dari internet, jurnal, skripsi, tesis
yang berhubungan dengan tingkat kepuasan masyarakat.
13
Instrumentasi
Dalam penelitian ini, instrumen yang digunakan untuk mengumpulkan data adalah:
1. Instrumen untuk pengumpulan data dengan metode kuesioner adalah daftar pertanyaan
tertulis yang telah disusun sebelumnya. Isikan pertanyaan yang terdapat dalam
kuesioner, atau daftar pertanyaan tersebut cukup terperinci yang dibagikan kepada
responden. Peneliti akan memperoleh data atau fakta yang memiliki hubungan dengan
permasalahan.
2. Instrumen untuk pengumpulan data dengan metode observasi. Instrumen observasi ini
adalah peneliti yang melakukan pengamatan pada unit pelayanan masyarakat. Daftar
kebutuhan data dan sumber data observasi.
3. Instrumen untuk pengumpulan data dengan metode studi pustaka. Instrumen studi
pustaka ini adalah peneliti yang mempelajari literatur tentang konsep dasar model
sistem informasi IKM.
14
Teknik Analisis
Teknik analisis yang digunakan pada penelitian ini menggunakan pendekatan object
oriented analysis (OOA) atau analisis berorientasi obyek dengan UML. Proses analisis
dilakukan terhadap hasil tahapan pengumpulan data dengan kuesioner dan studi pustaka
untuk mendapatkan spesifikasi kebutuhan sistem yang akan dikembangkan. Pada proses
analisis, teknik analisis yang dilakukan adalah:
1. Analisis data dan informasi yang didapat dari kuesioner dan studi pustaka.
2. Analisis kebutuhan fungsional, non-fungsional, dan pengguna. Pemodelan kebutuhan
fungsional untuk menggambarkan fungsi sistem dan pengguna yang terlibat serta
fungsi-fungsi apa saja yang bisa didapatkan oleh masing-masing pengguna
dimodelkan dengan use case diagram.
3. Analisis perilaku sistem. Pada tahapan ini, dilakukan analisis perilaku sistem yang
dikembangkan dan dimodelkan dengan activity diagram dan sequence diagram.
activity diagram untuk memodelkan proses use case yang berjalan di dalam sistem,
sedangkan sequence diagram untuk memodelkan pengiriman pesan (message) antar
object dan kronologinya.
4. Dalam penelitian teknik pengukuran kinerja unit pelayanan masyarakat menggunakan
Metode Perbandingan Eksponensial (MPE) dan Skala Ordinal.
15
Teknik Perancangan Sistem
Teknik perancangan yang digunakan dalam penelitian ini menggunakan pendekatan
metode object-oriented design (OOD) atau perancangan berorientasi obyek menggunakan
unified modelling language (UML). Pada proses perancangan, teknik perancangan yang
dilakukan adalah :
1. Perancangan struktur statis program atau spesifikasi sistem. Dimodelkan dengan class
diagram.
2. Perancangan physical architecture untuk memodelkan distribusi aplikasi. Dimodelkan
dengan deployment diagram.
3. Perancangan antarmuka pengguna. Meliputi perancangan navigasi, form input, dan
form output.
4. Perancangan database. Untuk memodelkan struktur data dan hubungan antar data.
Dimodelkan dengan entity relationship diagram.
5. Perancangan infrastructure architecture (hardware, software, dan jaringan).
16
Teknik Pengujian
Pengujian Validasi
Pengujian Kualitas
Pengujian validasi bertujuan melakukan penilaian apakah spesifikasi kebutuhan telah
diakomodasi dalam sistem/perangkat lunak yang dikembangkan. Selain itu juga menilai
apakah aplikasi sistem informasi Indeks Kepuasan Masyarakat berfungsi menyediakan
data penilaian kinerja unit pelayanan masyarakat.
Teknik pengujian validasi sistem dalam penelitian ini dilakukan dengan pendekatan
blackbox testing dengan metode Focus Group Discussion. FGD merupakan diskusi
kelompok yang pesertanya terbatas dan dipilih menurut kriteria tertentu dan
pembahasannya memfokuskan pada topik tertentu.
Pengujian kualitas sistem dilakukan untuk menguji tingkat kualitas perangkat lunak
sistem informasi IKM yang dihasilkan berdasarkan empat karakteristik kualitas
perangkat lunak yang diadopsi dari ISO 9126, yaitu functionality, reliability, usability, dan
efficiency.
17
Langkah-langkah Penelitian
18
Jadwal Penelitian
No Kegiatan
Bulan1 Bulan2 Bulan3 Bulan4
1 2 3 4 1 2 3 4 1 2 3 4 1 2 3 4
1 Pencarian dan Pemilihan Obyek Penelitian
2 Studi melalui media internet//Obyek Penelitian
3 Perumusan Masalah Penelitian
4 Penentuan Topik dan Pembimbing Tesis
5 Pengumpulan Bahan Literatur/Referensi
6 Penyerahan Formulir Pendaftaran Penulisan Tesis
7 Penyusunan Kerangka/Landasan Pemikiran (Tinjauan Pustaka/Studi/sampai dengan Kerangka Konsep dan
Hipotesis)
8 Penyusunan MetodologiPenelitian (Jenis Penelitian, Metode Sampling, Metode Pengumpulan Data,
Instrumentasi, Teknik Analisis, Perancangan, Implementasi dan UjiSistem
9 Penyusunan Naskah Proposal Tesis
10 Penyerahan Formulir Pendaftaran Sidang Proposal Tesis
11 Sidang Proposal Tesis
12 Pelaksanaan Pengumpulan Data Sampel
13 Analisis Data, Perancangan, Pengujian Data, Pengolahan Data Pengujian
14 Penyusunan Naskah Akhir Tesis
15 Penyerahan Formulir Pendaftaran Sidang Akhir Tesis
16 Sidang Akhir Tesis
17 Penyempurnaan Naskah Akhir Tesis
18 Pembuatan Paper Ringkasan Tesis
19 Penggandaan Naskah Akhir Tesis dan Paper
20 Pembuatan CD berisi Naskah Akhir Tesis, Paper, dan Slide Presentasi
21 Penyerahan Naskah Akhir Tesis, Paper dan CD
19
Bab IV
Pembahasan Hasil Penelitian
Analisis Sistem
Pada proses analisis sistem harus mendeskripsikan apa yang harus dilakukan oleh
sistem untuk memenuhi kebutuhan informasi pengguna.
Analisis sistem akan menjawab pertanyaan apa yang akan dikerjakan oleh sistem,
siapa yang akan menggunakan sistem, dan dimana serta kapan sistem tersebut
akan digunakan. Kegiatan analisis sistem yang berjalan dilakukan dengan
pendekatan analisis berorientasi objek untuk sistem yang dirancang, dimaksudkan
untuk menitik beratkan kepada fungsionalitas sistem yang berjalan. Selanjutnya dari
hasil analisis akan divisualisasi dan didokumentasikan dengan Unified Modeling
Language (UML) melalui Use Case Diagram, Activity Diagram, dan Sequence
Diagram dengan pertimbangan diagram tersebut dianggap mewakili secara
keseluruhan sistem yang berjalan yang dapat dimengerti oleh pengguna.
20
Analisis Proses Bisnis Sistem Berjalan
•Proses Mengirim Kuisioner
•Proses Pengisian Data Kuisioner
•Proses Pengolahan Master Data
•Proses Pengolahan Transaksi
•Proses Pengolahan Laporan
21
Analisis Kebutuhan
Analisis Kebutuhan Fungsional
1. Aplikasi berbasis desktop untuk mengukur kinerja unit pelayanan
masyarakat.
2. Login admin mempunyai username dan password, untuk dapat
mengubah isi dari aplikasi tersebut, mengedit data, menginputkan data,
dan mengupdate semua informasi.
3. Melihat informasi pada aplikasi. Yaitu, melihat responden yang sudah
mengisi kuisioner, melihat pendapat responden, melihat data-data
pendapat responden terhadap setiap unsur-unsur pelayanan yang
terdapat pada unit pelayanan masyarakat.
4. Sistem dapat mengatur otorisasi pengguna aplikasi.
5. Sistem harus dapat mencetak laporan.
22
Analisis Kebutuhan
Analisis Kebutuhan Non Fungsional
1. Kebutuhan Operasional - Sistem yang dibangun bisa digunakan pada
platform sistem operasi Microsoft Windows.
2. Kebutuhan Keamanan - Aplikasi hanya bisa diakses oleh pengguna yang
berhak. Sistem aplikasinya dilengkapi password. Sistem seharusnya
aman digunakan.
3. Kebutuhan Performance - Sistem dapat menampung data dalam jumlah
yang besar. Sistem seharusnya dapat diakses oleh banyak user secara
bersamaan. Sistem seharusnya cepat diakses.
4. Kebutuhan Portability - Sistem bisa dijalankan pada platform windows
dengan kebutuhan Microsoft Access database dan MySql Database.
5. Kebutuhan Kemudahan Penggunaan - Sistem seharus mudah digunakan
dan mudah dipelajari. Sistem harus menggunakan bahasa yang mudah
dimengerti serta sistem seharusnya memiliki tampilan menarik
23
Analisis Kebutuhan
Analisis Kebutuhan Pengguna
Dari hasil identifikasi kebutuhan fungsional melalui observasi didapatkan
spesifikasi pengguna dan fungsi yang diperoleh oleh masing-masing
pengguna. Tingkatan pengguna ditujukan untuk mengamankan database
dari pengguna yang tidak diijinkan serta membatasi hak akses. Untuk
mendapatkan hak akses sesuai dengan tingkatan pengguna dilakukan
dengan Login pada Model Sistem Informasi Indeks Kepuasan Masyarakat
menggunakan username dan password yang diberikan.
Analisis pengguna dan hak akses untuk masing-masing pengguna terdapat
pada tabel berikut ini: N
o
Tingkatan Pengguna Hak Akses Pengguna
1 Admin Dapat mengakses seluruh kegiatan dalam sistem
2 Users Dapat mengakses kegiatan dan laporan dalam sistem
24
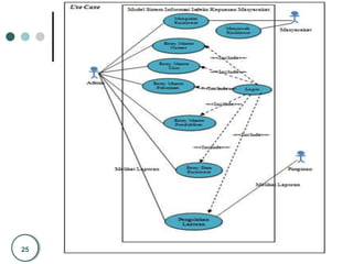
Analisis Kebutuhan
Use Case Diagram
Berdasarkan spesifikasi kebutuhan fungsional dan actor yang terlibat dalam
sistem, maka dapat dimodelkan dengan use case diagram. Use case
diagram menggambarkan fungsionalitas yang diharapkan dari sebuah
system. use case mempresentasikan interaksi antara actor dengan sistem
25
26
Analisis Perilaku Sistem
Activity Diagram
Activity Diagram adalah diagram yang menjelaskan tentang alir aktifitas
di dalam sistem yang sedang dirancang, bagaimana alir berawal,
bagaimana keputusan-keputusan dapat terjadi dan terakhir bagaimana
sistem berakhir.
•Activity Diagram Entry Master Nomor
•Activity Diagram Entry Master User
•Activity Diagram Entry Master Pekerjaan
•Activity Diagram Entry Master Pendidikan
•Activity Diagram Entry Data Kuisioner
•Activity Diagram Pengolahan Laporan
27
Pilih Master Nomor
Masukan Data Nomor
Simpan Data Nomor
Keluar Dari Master Nomor
Login Verifikasi User ID & Password
Login Tidak Valid
Login Valid
Pilih Menu Master Data
Keluar Menu Utama
Logout
Menu Utama
Activity Diagram Entry Master Nomor
28
Sequence Diagram
Pada Sequence Diagram menjelaskan aliran fungsionalitas dalam use
case. Sebuah diagram menunjukkan urutan interaksi object yang
disusun dalam urutan waktu.
•Sequence Diagram Entry Master Nomor
•Sequence Diagram Entry Master User
•Sequence Diagram Entry Master Pekerjaan
•Sequence Diagram Entry Master Pendidikan
•Sequence Diagram Entry Data Kuisioner
•Sequence Diagram Pengolahan Laporan
29
Sequence Diagram Entry Master Nomor
Code_Desc nomor_survey nomor_respondenPengguna Menu Login Menu Utama Master Data Master Nomor Control
1: Open 2: Open 3: Open 4: Open 5: Open
6: Input Data Baru 7: Input Data 8: Get ()
9: Get ()
10: Get ()
11: simpan () 12: simpan () 13: simpan ()
14: simpan ()
15: simpan ()
16: ubah () 17: ubah () 18: ubah ()
19: ubah ()
20: ubah ()
21: hapus () 22: hapus () 23: hapus ()
24: hapus ()
25: hapus ()
26: keluar ()
27: keluar ()
28: keluar ()
30
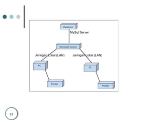
Perancangan Sistem
Deployment Diagram
Deployment diagram merupakan suatu diagram yang dapat
memberikan penjelasan tentang bagaimana berbagai elemen fisik
menyusun dan menjalankan sistem di dalam suatu jaringan yang
dibentuk. Arsitektur jaringan yang dibentuk merupakan kumpulan
dari node-node yang berupa hardware dan software yang
mengkonfigurasikan komponen-komponen software runtime dengan
processor dan peralatan lainnya.
31
Database
Microsoft Access
PC
Printer
PC
Printer
MySql Server
Jaringan Lokal (LAN)Jaringan Lokal (LAN)
32
Perancangan Sistem
Perancangan Infrastruktur Arsitektur
Tahapan ini akan menjelaskan bentuk atau rancangan sistem
informasi yang akan dikembangkan.
Database Server & Aplikasi Server
Switch Hub
User
33
No Software Deskripsi Fungsi dan Alasan Penggunaan
1 AppServ
2.5.10
AppServ
merupakan
aplikasi
webserver yang
bersifat
opensource
AppServ digunakan sebagai
database server
2 MySQL
5.0.51b
MySQL
merupakan
aplikasi DBMS
dengan lisensi
community
(open source)
MySQL karena bersifat free dan
dapat menangani data dengan
jumlah besar. Selain itu
merupakan produk opensource
yang terkenal dengan kehandalan
dan kecepatannya.
3 Microsoft
Access 2013
MS Access
digunakan
untuk membuat
aplikasi
sederhana
MS Access dalah sebuah
program aplikasi basis data
komputer relasional, dengan MS
Access ini dapat digunakan untuk
membangun aplikasi yang
sederhana, MS Access program
berlisensi, namun untuk
menjalankan aplikasi yang telah
dibuat dapat menggunakan
Runtime Access yang tak
berbayar.
4 MySQL
Connector/O
DBC 3.51
MySQL
Connector
digunakan
untuk
terhubung
dengan
database
My SQL Connector digunakan
untuk menghubungkan MS
Access dengan database MySQL
, MySQL Connector ini gratis
yang disediakan oleh MySQL
sendiri.
Software Yang Digunakan
34
Konstruksi Sistem
•Lingkungan Konstruksi
•Konstruksi Database
•Kontruksi Antarmuka
Tampilan Menu Login
Tampilan Menu Utama Pengguna Admin
Tampilan Menu Utama Pengguna User
Tampilan Entry Master Nomor
Tampilan Entry Master User
Tampilan Entry Master Pekerjaan
Tampilan Entry Master Pendidikan
Tampilan Entry Data Kuisioner
Tampilan Laporan Mutu Pelayanan
35
36
Pengujian Sistem
Lingkungan Pengujian
Hardware
Software
Pengujian Validasi
Karakteristik Responden
Proses Pelaksanaan FGD
Hasil Pengujian Validasi
Hasil Pengujian Validasi Jenis Pengguna Admin
Hasil Pengujian Validasi Jenis Pengguna User
Kesimpulan Hasil Pengujian Validasi Dan Pembuktian Hipotesis
Pengujian Kualitas
Karakteristik Responden
Karakteristik Responden Berdasarkan Jabatan..
Karakteristik Responden Berdasarkan Jenis Kelamin
Karakteristik Responden Berdasarkan Masa Kerja
Karakteristik Responden Berdasarkan Pendidikan
Uji Validitas Dan Reliabilitas Instumen
Uji Validitas Instrumen
Uji Reliabilitas Instrumen
Pengujian ISO 9126
Tingkat Kualitas Perangkat Lunak Per Aspek Kualitas
Tingkat Kualitas Perangkat Lunak Keseluruhan
Kesimpulan Hasil Pengujian Kualitas Dan Pembuktian Hipotesis
37
Pengujian Validasi
Karakteristik Responden
Proses Pelaksanaan FGD
Hasil Pengujian Validasi
Hasil Pengujian Validasi Jenis Pengguna Admin
Hasil Pengujian Validasi Jenis Pengguna User
Kesimpulan Hasil Pengujian Validasi Dan Pembuktian Hipotesis
No Kode Nama Jabatan Jenis Kelamin
Lama
Bekerja
Pend
1 RN Ratna HRD Perempuan 5 tahun S1
2 NW Nurus Wahidayati Finance Perempuan 8 tahun DIII
3 LN Lili Nurlaili Finance Perempuan 3 tahun S1
4 IM Ismaniar Finance Perempuan 10 tahun SMA
Kegiatan Focus Group Discussion dilaksanakan di ruang kerja pada tanggal 24 Juli 2015 pukul
12.30 - 13.30 WIB, dengan dihadiri oleh 4 peserta sebagai responden, yakni dari bagian HRD
sebanyak 1 orang dan dari pihak Finance sebanyak 3 orang.
38
No Kebutuhan Fungsi Modul
Tanggapan
Responden
Kesimp
ulan
Diterima Ditolak
1 Login Kedalam Aplikasi Login 2 Setuju
2 Mengelola Master Nomor Master Data 2 Setuju
3 Mengelola Master User Master Data 2 Setuju
4 Mengelola Master Pekerjaan Master Data 2 Setuju
5 Mengelola Master Pendidikan Maste Data 2 Setuju
6 Mengelola Data Kuisioner Transaksi 2 Setuju
7 Mencetak Laporan Data Kuisioner Laporan 2 Setuju
8 Mencetak Laporan Mutu Pelayanan Laporan 2 Setuju
Hasil Pengujian Validasi Admin
R = Jumlah responden = 2 orang
P = Jumlah pertanyaan = 8 butir
N = Total jawaban setuju = 16 butir
X = Total jawaban tidak setuju = 0 butir
% = 100% (kategori Sangat Baik)
39
No Kebutuhan Fungsi Modul
Tanggapan
Responden
Kesimp
ulan
Diterima Ditolak
1 Login Kedalam Aplikasi Login 2 Setuju
2 Mencetak Laporan Data Kuisioner Laporan 2 Setuju
3 Mencetak Laporan Mutu Pelayanan Laporan 2 Setuju
Hasil Pengujian Validasi User
R = Jumlah responden = 2 orang
P = Jumlah pertanyaan = 3 butir
N = Total jawaban setuju = 6 butir
X = Total jawaban tidak setuju = 0 butir
% = 100% (kategori Sangat Baik)
40
Kesimpulan Hasil Pengujian Validasi Dan Pembuktian Hipotesis
Berdasarkan hasil FGD, maka dapat disimpulkan bahwa Model Sistem
Informasi Indeks Kepuasan Masyarakat tersebut sudah sesuai dengan
spesifikasi kebutuhan fungsional yang dibutuhkan pengguna.
Dengan demikian berdasarkan hasil analisis, perancangan dan kontruksi
perangkat lunak untuk pembuatan Model Sistem Informasi Indeks
Kepuasan Masyarakat pada unit pelayanan masyarakat dapat berfungsi
dengan baik dan menghasilkan validasi yang baik, sehingga hipotesis
kedua dalam penelitian ini sudah terbukti kebenarannya.
41
Pengujian Kualitas
Karakteristik Responden
Karakteristik Responden Berdasarkan Jabatan..
Karakteristik Responden Berdasarkan Jenis Kelamin
Karakteristik Responden Berdasarkan Masa Kerja
Karakteristik Responden Berdasarkan Pendidikan
Uji Validitas Dan Reliabilitas Instumen
Uji Validitas Instrumen
Uji Reliabilitas Instrumen
Pengujian ISO 9126
Tingkat Kualitas Perangkat Lunak Per Aspek Kualitas
Tingkat Kualitas Perangkat Lunak Keseluruhan
Kesimpulan Hasil Pengujian Kualitas Dan Pembuktian Hipotesis
Pengujian kualitas untuk mengetahui tingkat kualitas perangkat lunak Model
Sistem Informasi Indeks Kepuasan Masyarakat dilakukan dengan mengadopsi
model ISO 9126 yang terdiri dari 4 (empat) aspek pengujian kualitas yaitu
functionality, reliability, usability, dan efficiency.
42
Jabatan Jumlah Responden Persentase %
HRD 1 25%
FINANCE 3 75%
Total 4 100%
Deskripsi Responden Berdasarkan Jabatan
Deskripsi Responden Berdasarkan Jenis Kelamin
Jenis Kelamin Jumlah Responden Persentase %
Laki-laki 0 0%
Perempuan 4 100%
Total 4 100%
Deskripsi Responden Berdasarkan Masa Kerja
Masa Kerja Jumlah Responden Persentase %
1 - 5 Tahun 2 50%
> 5 Tahun 2 50%
Total 4 100%
Deskripsi Responden Berdasarkan Pendidikan
Pendidikan Terakhir Jumlah Responden Persentase %
SMA Sederajat 1 25%
D3 1 25%
S1 2 50%
Total 4 100%
Karakteristik Responden
43
Uji Validitas Dan Reliabilitas Instrumen
Uji Validitas Instrumen
Uji Reliabilitas Instrumen
Dalam penelitian ini, peneliti melakukan pengujian validitas dan reliabilitas instrumen terhadap
responden berjumlah 4 orang. Responden dalam pengujian diambil dari sampel penelitian
Uji Validitas Instrumen
Hasil Uji Validitas Aspek Functionality
No. Butir Uji r hitung r tabel Keterangan
1 1.000 0.950 Valid
2 1.000 0.950 Valid
3 1.000 0.950 Valid
4 1.000 0.950 Valid
5 1.000 0.950 Valid
6 1.000 0.950 Valid
7 1.000 0.950 Valid
8 1.000 0.950 Valid
9 1.000 0.950 Valid
Hasil Uji Validitas Aspek Reliability
No. ButirUji rhitung rtabel Keterangan
10 1.000 0.950 Valid
11 1.000 0.950 Valid
12 1.000 0.950 Valid
13 1.000 0.950 Valid
14 1.000 0.950 Valid
44
Hasil Uji Validitas Aspek Usability
No. ButirUji rhitung rtabel Keterangan
15 1.000 0.950 Valid
16 1.000 0.950 Valid
17 1.000 0.950 Valid
18 1.000 0.950 Valid
19 1.000 0.950 Valid
20 1.000 0.950 Valid
21 1.000 0.950 Valid
22 1.000 0.950 Valid
Hasil Uji Validitas Aspek Efficiency
No.ButirUji rhitung rtabel Keterangan
23 1.000 0.950 Valid
24 1.000 0.950 Valid
25 1.000 0.950 Valid
Uji Reliabilitas Instrumen
Variabel AlphaCronbach Kriteria Keterangan
Functionality 1.000 Reliabel
Reliability 1.000 Reliabel
Usability 1.000 Reliabel
Efficiency 1.000 Reliabel
Alpha
Cronbach>
0,60 maka
reliabel
45
Pengujian ISO 9126
Tingkat Kualitas Perangkat Lunak Per Aspek Kualitas
Tingkat Kualitas Perangkat Lunak Keseluruhan
Kesimpulan Hasil Pengujian Kualitas Dan Pembuktian Hipotesis
Tanggapan Responden Berdasarkan Aspek Functionality
Tingkat Kualitas Perangkat Lunak Per Aspek Kualitas
Compliance
1 2 3 4 5 6 7 8 9
SS 5 1 1 1 1 1 1 1 1 1 9
S 4 3 3 3 3 3 3 3 3 3 27
R 3 0 0 0 0 0 0 0 0 0 0
TS 2 0 0 0 0 0 0 0 0 0 0
STS 1 0 0 0 0 0 0 0 0 0 0
4 4 4 4 4 4 4 4 4
17 17 17 17 17 17 17 17 17 153
17 17 17 17 17 17 17 17 17 153
Jumlah Responden
Skor Aktual
Skor Ideal
100%
Kriteria
Jawaban
bobot Suitability Accuracy Security Interoperability
Functionality
Total
% Skor Aktual = x 100%
= x 100% = 100% (kriteria Sangat Baik)
46
Tanggapan Responden Berdasarkan Aspek Reliability
Recoverability
10 11 12 13 14
SS 5 1 1 1 1 1 5
S 4 3 3 3 3 3 15
R 3 0 0 0 0 0 0
TS 2 0 0 0 0 0 0
STS 1 0 0 0 0 0 0
4 4 4 4 4
17 17 17 17 17 85
17 17 17 17 17 85
bobot TotalMaturity Fault Tolerance
100%
Reliability
Kriteria
Jawaban
Jumlah Responden
Skor Aktual
Skor Ideal
% Skor Aktual = x 100%
= x 100% = 100% (kriteria Sangat Baik)
47
Tanggapan Responden Berdasarkan Aspek Usability
% Skor Aktual = x 100%
= x 100% = 100% (kriteria Sangat Baik)
15 16 17 18 19 20 21 22
SS 5 1 1 1 1 1 1 1 1 8
S 4 3 3 3 3 3 3 3 3 24
R 3 0 0 0 0 0 0 0 0 0
TS 2 0 0 0 0 0 0 0 0 0
STS 1 0 0 0 0 0 0 0 0 0
4 4 4 4 4 4 4 4
17 17 17 17 17 17 17 17 136
17 17 17 17 17 17 17 17 136
100%
Jumlah Responden
Kriteria
Jawaban
bobot
Skor Aktual
Skor Ideal
TotalUnderstandibility Learnability Operability Attractiveness
Usability
48
Tanggapan Responden Berdasarkan Aspek Efficiency
Resource behaviour
23 24 25
SS 5 1 1 1 3
S 4 3 3 3 9
R 3 0 0 0 0
TS 2 0 0 0 0
STS 1 0 0 0 0
4 4 4
17 17 17 51
17 17 17 51
Effeciency
100%
Kriteria
Jawaban
bobot TotalTime behaviour
Jumlah Responden
Skor Aktual
Skor Ideal
% Skor Aktual = x 100%
= x 100% = 100% (kriteria Sangat Baik)
49
Tingkat Kualitas Perangkat Lunak Keseluruhan
Hasil Pengujian Kualitas
Functionality 153 153 100% Sangat Baik
Reliability 85 85 100% Sangat Baik
Usability 136 136 100% Sangat Baik
Effeciency 51 51 100% Sangat Baik
Total 425 425 100% Sangat Baik
Aspek
Skor
Aktual
Skor Ideal
% Skor
Aktual
Kriteria
Kesimpulan Hasil Pengujian Kualitas Dan Pembuktian Hipotesis
Berdasarkan hasil pengujian kualitas yang diadopsi dari model ISO 9126 di atas, maka dapat
disimpulkan bahwa Model Sistem Informasi Indeks Kepuasan Masyarakat tersebut sudah sesuai
dengan spesifikasi kebutuhan fungsional yang dibutuhkan pengguna. Dengan demikian berdasarkan
hasil analisis, perancangan dan kontruksi perangkat lunak untuk pembuatan Model Sistem Informasi
Indeks Kepuasan Masyarakat pada unit pelayanan masyarakat dapat berfungsi dengan baik dan
menghasilkan validasi yang baik, sehingga hipotesis ketiga dalam penelitian ini sudah terbukti
kebenarannya.
50
Implikasi Penelitian
Aspek Sistem
Aspek Manajerial
Aspek Penelitian Lanjut
Berdasarkan hasil dalam penelitian ini, maka dapat disusun implikasi penelitian yang
ditinjau dari aspek sistem, manajerial, dan aspek penelitian lanjut.
Aspek Sistem
Jaringan komputer yang berada di dalam lingkungan unit pelayanan masyarakat sudah baik,
dan harus ada pengadaan lisensi Microsoft Access 2013 sebagai pendukung aplikasi.
Aspek Manajerial
Keberadaan tim dianggap perlu untuk menjaga sistem serta mengembangkan sistem sesuai
dengan perubahan-perubahan kebijakan unit pelayanan masyarakat tersebut, kebijakan
tuntutan pengguna layanan serta perubahan-perubahan teknologi di masa depan. Demikian
pula dibutuhkan sosialisasi-sosialisasi untuk para stakeholders agar memudahkan
penggunaan sistem dalam proses pengukuran kualitas kinerja unit pelayanan masyarakat
tersebut.
Aspek Penelitian Lanjut
Secara khusus, hasil penelitian ini dalam membuat Model Sistem Informasi Indeks
Kepuasan Masyarakat menggunakan bahasa pemograman yang sederhana, diharapkan
dimasa akan datang dapat dikembangkan dengan bahasa pemograman yang lebih baik.
51
Rencana Implementasi
Rencana implementasi sistem merupakan tahap awal dari penerapan sistem dan tujuan dari
kegiatan implementasinya adalah agar sistem yang baru dapat beroperasi sesuai dengan
yang diharapkan.
No Kegiatan
Bulan 1 Bulan 2 Bulan 3 Bulan 4
1 2 3 4 1 2 3 4 1 2 3 4 1 2 3 4
1 Pemilihan Operator
2 Konstruksi Sistem
3 Instalasi Sistem
4
Pembuatan Program Dan User
Guide
5 Pelatihan Pengguna
6 Uji Coba Sistem
7 Evaluasi Sistem
52
Kesimpulan
Bab V
Penutup
Berdasarkan pembahasan hasil penelitian yang telah dibahas di bab sebelumnya, maka dalam penelitian
Model Sistem Informasi Indeks Kepuasan Masyarakat Pada Unit Pelayanan Masyarakat ini dapat diambil
kesimpulan sebagai berikut:
1. Berdasarkan penelitian yang telah di lakukan maka dapat di ambil kesimpulan bahwa hipotesis peneliti
telah terbukti yaitu :
a. Diduga Model Sistem Informasi Indeks Kepuasan Masyarakat yang dibuat akan bisa mengatasi
permasalahan yang ada, sehingga informasi kualitas kinerja dari unit pelayanan masyarakat dapat
disajikan.
b. Diduga kualitas Model Sistem Informasi Indeks Kepuasan Masyarakat yang dihasilkan jika diukur
validitasnya menggunakan metode FGD adalah baik.
c. Diduga kualitas Model Sistem Informasi Indeks Kepuasan Masyarakat yang dihasilkan apabila diukur
menggunakan adopsi dari ISO 9126 hasilnya adalah baik.
2. Hasil dari penelitian ini adalah Model Sistem Informasi Indeks Kepuasan Masyarakat yang dapat di
terapkan langsung sebagai solusi pemecahan masalah yang terjadi pada unit pelayanan masyarakat.
3. Metode yang digunakan untuk uji validasi dan uji kualitas menggunakan teknik Forum Group Discussion
(FGD), dan ISO 9126 dapat diterima dengan baik serta disetujui oleh responden yang terlibat dalam
pengujian dan diterima sepenuhnya dengan baik oleh unit pelayanan masyarakat.
53
Saran
Berdasarkan hasil penelitian, implikasi dan kesimpulan, selanjutnya peneliti dapat
memberikan beberapa saran yang relevan dengan hasil penelitian. Saran ini berupa
masukan-masukan yang ditujukan ke obyek penelitian dan untuk penelitian selanjutnya.
1. Penelitian dapat dilanjutkan dengan metode yang berbeda dalam mengukur kinerja, dan
model sistem informasi dapat dikembangkan lebih baik lagi.
2. Pada penelitian selanjutnya mengukur kinerja bukanhanya untuk unit pelayanan
masyarkat saja, tetapi untuk unit lainnya.
3. Unit pelayanan masyarakat dapat memberikan masukan dan saran perbaikan atas
penelitian yang telah dilakukan.
54
TERIMA KASIH

Thesis Presentation From Yudo Devianto - Budi Luhur University

  • 1.
    MODEL SISTEM INFORMASIINDEKS KEPUASAN MASYARAKAT DENGAN METODE PERBANDINGAN EKSPONENSIAL (MPE) DAN SKALA ORDINAL PADA UNIT PELAYANAN MASYARAKAT TESIS Oleh : Yudo Devianto / 1311601049 Dosen Pembimbing : Dr. Krisna Adiyarta M PROGRAM STUDI: MAGISTER ILMU KOMPUTER (MKOM) PROGRAM PASCASARJANA UNIVERSITAS BUDI LUHUR, JAKARTA , 2015 MODEL SISTEM INFORMASI INDEKS KEPUASAN MASYARAKAT DENGAN METODE PERBANDINGAN EKSPONENSIAL (MPE) DAN SKALA ORDINAL PADA UNIT PELAYANAN MASYARAKAT Oleh : Yudo Devianto / 1311601049 TESIS
  • 2.
    2 Latar Belakang Kepuasan masyarakatmerupakan faktor yang sangat penting dan menentukan keberhasilan suatu badan usaha karena masyarakat adalah konsumen dari produk yang dihasilkannya. Kebijakan untuk mewujudkan birokrasi yang netral dalam penyelenggaraan administrasi dan pemerintahan negara, ternyata dalam praktiknya memang banyak menghadapi rintangan. Masyarakat sangat merindukan pelayanan publik yang baik, dalam arti proporsional dengan kepentingan. Salah satu upaya untuk meningkatkan kualitas pelayanan publik sebagaimana diamanatkan dalam UU RI Nomor 25 Tahun 2000 tentang Program Pembangunan Nasional, Kepmenpan RI No. 63/KEP/M.PAN/7/2003 tentang Pedoman Umum Penyelenggaraan Pelayanan Publik dan Keputusan Menteri Pendayagunaan Aparatur Negara KEP/25/M.PAN/2/2004 tentang Pedoman Umum Penyusunan Indeks Kepuasan Masyarakat Unit Pelayanan Instansi Pemerintah adalah mengetahui sejauh mana kualitas pelayanan yang telah diberikan aparatur kepada masyarakat. Bab I
  • 3.
    3 Masalah Penelitian Identifikasi Masalah PembatasanMasalah Berdasarkan latar belakang permasalahan dalam penelitian ini, maka permasalahan dapat diidentifikasi adalah : 1. Adanya kesulitan dalam mengetahui/mengukur kualitas kinerja dari unit pelayanan masyarakat dalam memberikan pelayanan kepada masyarakat. 2. Tidak adanya sistem informasi yang dapat digunakan untuk mengukur kualitas kinerja dari unit pelayanan masyarakat tersebut. Adapun yang menjadi ruang lingkup masalah tersebut adalah sebagai berikut: 1. Penelitian difokuskan pada pembuatan model sistem informasi agar dapet memberikan informasi kualitas kinerja dari unit pelayanan masyarakat . 2. Penelitian difokuskan menggunakan Metode Perbandingan Eksponensial (MPE) dan Skala Ordinal untuk mengukur kualitas kinerja dari unit pelayanan masyarakat. 3. Pada tahap analisis dan perancangan menggunakan metode analisis dan perancangan berorientasi obyek (object oriented analysis and design) menggunakan unified modelling language (UML) dengan proses implementasi sistem dilakukan pada jaringan lokal unit pelayanan masyarakat. 4. Penelitian ini difokuskan pada pengujian software quality Model Sistem Informasi Indeks Kepuasan Masyarakat Dengan Metode Perbandingan Eksponensial (MPE) Dan Skala Ordinal. 5. Aspek software quality yang digunakan meliputi aspek functionality, aspek reliability, aspek efficiency, dan aspek usability. Pemilihan keempat aspek tersebut didasari telah terakomodasikannya pengujian untuk aspek internal aplikasi (functionality, reliability, dan efficiency) serta aspek eksternal aplikasi yang melibatkan pengguna akhir (usability).
  • 4.
    4 Rumusan Masalah Masalah utamayang akan dikaji dalam tesis ini adalah: 1. Bagaimana membangun sebuah Model Sistem Informasi Indeks Kepuasan Masyarakat Pada Unit Pelayanan Masyarakat agar dapat digunakan untuk memberikan informasi tentang kualitas kinerja dari unit pelayanan masyarakat tersebut ? 2. Bagaimana kelayakan Model Sistem Informasi Indeks Kepuasan Masyarakat Dengan Metode Perbandingan Eksponensial (MPE) Dan Skala Ordinal pada aspek functionality ? 3. Bagaimana kelayakan Model Sistem Informasi Indeks Kepuasan Masyarakat Dengan Metode Perbandingan Eksponensial (MPE) Dan Skala Ordinal pada aspek reliability ? 4. Bagaimana kelayakan Model Sistem Informasi Indeks Kepuasan Masyarakat Dengan Metode Perbandingan Eksponensial (MPE) Dan Skala Ordinal pada aspek efficiency ? 5. Bagaimana kelayakan Model Sistem Informasi Indeks Kepuasan Masyarakat Dengan Metode Perbandingan Eksponensial (MPE) Dan Skala Ordinal pada aspek usability ?
  • 5.
    5 Tujuan dan ManfaatPenelitian Tujuan Penelitian Berdasarkan rumusan masalah, maka tujuan penelitian ini adalah : 1. Membuat Model Sistem Informasi Indeks Kepuasan Masyarakat Pada Unit Pelayanan Masyarakat yang diharapkan dapat memberikan informasi yang akurat tentang kualitas kinerja dari unit pelayanan masyarakat tersebut. 2. Mengetahui kelayakan Model Sistem Informasi Indeks Kepuasan Masyarakat Dengan Metode Perbandingan Eksponensial (MPE) Dan Skala Ordinal pada aspek functionality ? 3. Mengetahui kelayakan Model Sistem Informasi Indeks Kepuasan Masyarakat Dengan Metode Perbandingan Eksponensial (MPE) Dan Skala Ordinal pada aspek reliability ? 4. Mengetahui kelayakan Model Sistem Informasi Indeks Kepuasan Masyarakat Dengan Metode Perbandingan Eksponensial (MPE) Dan Skala Ordinal pada aspek efficiency ? 5. Mengetahui kelayakan Model Sistem Informasi Indeks Kepuasan Masyarakat Dengan Metode Perbandingan Eksponensial (MPE) Dan Skala Ordinal pada aspek usability ?
  • 6.
    6 Manfaat Penelitian Manfaat daripenelitian ini diharapkan dapat : 1. Mengetahui kekurangan atau kelebihan dari masing-masing unsur dalam unit pelayanan masyarakat. 2. Mengetahui kualitas kinerja dari unit pelayanan masyarakat dalam memberikan pelayanan kepada masyarakat. 3. Sebagai bahan penetapan kebijakan yang perlu diambil dan upaya yang perlu dilakukan. 4. Masyarakat dapat mengetahui gambaran tentang kualitas kinerja unit pelayanan masyarakat tersebut. 5. Dapat mengetahui tingkat kepuasan masyarakat terhadap pelayanan yang mereka terima. 6. Mendapatkan hasil uji kelayakan penggunaan Model Sistem Informasi Indeks Kepuasan Masyarakat Dengan Metode Perbandingan Eksponensial (MPE) Dan Skala Ordinal.
  • 7.
    7 Tinjauan Studi Penulis JudulPenelitian Metode Hasil Penelitian [Erlina 2008] Analisis Kualitas Layanan dengan Metode Servqual dan AHP di Dinas Kependudukan dan Pencatatan Sipil di Surabaya Metode Servqual Hasil penelitian ini dapat disimpulkan bahwa nilai servqual yang terbobot harus dilakukan peningkatan kualitas layanannya maka indikator kualitas layanan yang harus ditingkatkan kualitas pelayanannya adalah Lay Out / tata letak ruangan, Luas ruangan yang memadai, Jumlah loket yang tersedia, Fasilitas ruang tunggu yang nyaman, Keramahan. Kesopanan, dan rasa bersahabat terhadap pelanggan, sehingga antara kenyataan yang diterima oleh pelanggan sesuai dengan harapan yang dimiliki oleh pelanggan. [Tien 2010] Pengukuran Kepuasan Pelanggan Menggunakan Metoda Kano dan Root Cause Analysis (Studi Kasus PLN Tangerang) Metoda Kano dan Root Cause Analysis Hasil yang diperoleh dari tingkat kepuasan Pelanggan mengguna kan model Kano diperoleh grade pada tiap atribut: grade attractive adalah: Permintaan penambahan daya dapat dilakukan secara on-line dengan tingkat kepuasan (3.6); Pengaduan pelanggan dapat dilakukan melalui SMS center dengan tingkat kepuasan (3.0); Call center juga dapat berfungsi sebagai sarana permintaan tambah daya dan pasang baru; Kecepatan dalam menanggapi gangguan dan keluahan pelanggan; Kepastian waktu pemulihan gangguan; Jaminan memperoleh daya sesuai permintaan; Tidak membedakan pelayanan antar pelanggan; Ketepatan waktu buka/tutup loket pembayaran rekening; Pembayaran dapat dilakukan secara online. [Fathoni 2007] Analisis Kualitas Layanan Sistem Informasi Menggunakan Metode Servqual Metode Servqual Metode Servqual dapat digunakan untuk mengetahui tingkat kualitas layanan sistem informasi yang telah di jalankan. Metode Servqual memiliki kelebihan yaitu memiliki kemampuan diagnostik yang tinggi dan memiliki konsep yang sesuai dengan dimensi atau setting sistem informasi. Untuk mendukung hasil pengukuran kualitas layanan sistem informasi menggunakan metode servqual, diperlukan pembuktian yang empiris dengan menggunakan metode statistik. [Juniartono 2013] Analisis Tingkat Kepuasan Pelayanan Konsumen Pengguna Jasa Transportasi Pada CV. Delta Trans Dengan Menggunakan Metode Servqual Metode Servqual Pengukurannya metode ini dengan mengukur kualitas layanan dari atribut masing-masing dimensi, sehingga akan diperoleh nilai gap yang merupakan selisih antara persepsi konsumen terhadap layanan yang diterima dengan harapan konsumen terhadap layanan yang akan diterima. [Wanda 2014] Analisis Indeks Kepuasan Masyarakat Terhadap Layanan Di Badan Perpustakaan dan Arsip Daerah Kabupaten Lamongan Metode Purposive Sampling Secara keseluruhan memang Indeks Kepuasan Masyarakat di Badan Perpustakaan dan Arsip Daerah Kabupaten Lamongan adalah baik, tapi hal tersebut bukanlah menjadi jaminan kepuasan bagi pengguna Badan Perpustakaan dan Arsip Daerah Kabupaten Lamongan lainya apabila tidak ada perbaikan terhadap hal – hal yang dikeluhkan oleh masyarakat yang telah penulis jelaskan di bab sebelumnya. Oleh karena itu penting bagi Badan Perpustakaan dan Arsip Daerah Kabupaten Lamongan untuk segera membenahi pelayanan atau fasilitas yang masih kurang memuaskan pengguna perpustakaan serta tetap mempertahankan pelayanan dan fasilitas yang telah memberikan kepuasan bagi pengguna perpustakaan. Bab II
  • 8.
    8 Tinjauan Obyek Penelitian Obyekutama penelitian adalah unit pelayanan masyarakat dalam memberikan pelayanannya kepada masyarakat. Penelitian yang dilakukan oleh penulis adalah berdasarkan informasi yang didapat dari internet, informasi yang pernah diteliti sebelumnya dan berdasarkan kuisioner yang disebarkan sebagai acuan untuk mengukur kinerja obyek utama dalam memberikan pelayanannya kepada masyarakat tersebut. Dari hasil kuisioner yang dikumpulkan akan digunakan oleh peneliti untuk mengukur kinerja dari obyek utama.
  • 9.
  • 10.
    10 Hipotesis Berdasarkan kerangka konsepyang telah dikemukakan maka peryataan penelitian ini dapat dirumuskan sebagai berikut : 1. Diduga Model Sistem Informasi Indeks Kepuasan Masyarakat yang dibuat akan bisa mengatasi permasalahan yang ada, sehingga informasi kualitas kinerja dari unit pelayanan masyarakat dapat disajikan. 2. Diduga kualitas Model Sistem Informasi Indeks Kepuasan Masyarakat yang dihasilkan jika diukur validitasnya menggunakan metode FGD adalah baik. 3. Diduga kualitas Model Sistem Informasi Indeks Kepuasan Masyarakat yang dihasilkan apabila diukur menggunakan adopsi dari ISO 9126 hasilnya adalah baik.
  • 11.
    11 Jenis Penelitian Penelitian sisteminformasi indeks kepuasan masyarakat untuk mengetahui kinerja unit pelayanan masyarakat dalam memberikan pelayanan kepada masyarakat, menggunakan metode penelitian terapan (AppliedResearch). Hasil penelitian dapat langsung diterapkan untuk memecahkan permasalahan yang dihadapi. Metode Pemilihan Sampel Pemilihan sampel menggunakan teknik Purposive Sampling, yang merupakan salah satu teknik pengambilan sampel yang sering digunakan dalam penelitian. Secara bahasa, kata purposive berarti = sengaja. Jadi, kalau sederhannya, purposive sampling berarti teknik pengambilan sampel secara sengaja. Bab III
  • 12.
    12 Metode Pengumpulan Data Metodepengumpulan data yang digunakan dalam penelitian ini adalah: 1. Metode Kuesioner adalah daftar pertanyaan tertulis yang telah disusun sebelumnya. Isikan pertanyaan yang terdapat dalam kuesioner, atau daftar pertanyaan tersebut cukup terperinci yang dibagikan kepada responden. Peneliti akan memperoleh data atau fakta yang memiliki hubungan dengan permasalahan. 2. Metode observasi. Observasi atau pengamatan langsung terhadap obyek penelitian. Teknik observasi dilakukan dengan observasi berstruktur dengan menyiapkan daftar kebutuhan data dan sumber data 3. Metode studi pustaka. Metode pengumpulan data yang diperoleh dengan mempelajari, meneliti, dan membaca buku, informasi dari internet, jurnal, skripsi, tesis yang berhubungan dengan tingkat kepuasan masyarakat.
  • 13.
    13 Instrumentasi Dalam penelitian ini,instrumen yang digunakan untuk mengumpulkan data adalah: 1. Instrumen untuk pengumpulan data dengan metode kuesioner adalah daftar pertanyaan tertulis yang telah disusun sebelumnya. Isikan pertanyaan yang terdapat dalam kuesioner, atau daftar pertanyaan tersebut cukup terperinci yang dibagikan kepada responden. Peneliti akan memperoleh data atau fakta yang memiliki hubungan dengan permasalahan. 2. Instrumen untuk pengumpulan data dengan metode observasi. Instrumen observasi ini adalah peneliti yang melakukan pengamatan pada unit pelayanan masyarakat. Daftar kebutuhan data dan sumber data observasi. 3. Instrumen untuk pengumpulan data dengan metode studi pustaka. Instrumen studi pustaka ini adalah peneliti yang mempelajari literatur tentang konsep dasar model sistem informasi IKM.
  • 14.
    14 Teknik Analisis Teknik analisisyang digunakan pada penelitian ini menggunakan pendekatan object oriented analysis (OOA) atau analisis berorientasi obyek dengan UML. Proses analisis dilakukan terhadap hasil tahapan pengumpulan data dengan kuesioner dan studi pustaka untuk mendapatkan spesifikasi kebutuhan sistem yang akan dikembangkan. Pada proses analisis, teknik analisis yang dilakukan adalah: 1. Analisis data dan informasi yang didapat dari kuesioner dan studi pustaka. 2. Analisis kebutuhan fungsional, non-fungsional, dan pengguna. Pemodelan kebutuhan fungsional untuk menggambarkan fungsi sistem dan pengguna yang terlibat serta fungsi-fungsi apa saja yang bisa didapatkan oleh masing-masing pengguna dimodelkan dengan use case diagram. 3. Analisis perilaku sistem. Pada tahapan ini, dilakukan analisis perilaku sistem yang dikembangkan dan dimodelkan dengan activity diagram dan sequence diagram. activity diagram untuk memodelkan proses use case yang berjalan di dalam sistem, sedangkan sequence diagram untuk memodelkan pengiriman pesan (message) antar object dan kronologinya. 4. Dalam penelitian teknik pengukuran kinerja unit pelayanan masyarakat menggunakan Metode Perbandingan Eksponensial (MPE) dan Skala Ordinal.
  • 15.
    15 Teknik Perancangan Sistem Teknikperancangan yang digunakan dalam penelitian ini menggunakan pendekatan metode object-oriented design (OOD) atau perancangan berorientasi obyek menggunakan unified modelling language (UML). Pada proses perancangan, teknik perancangan yang dilakukan adalah : 1. Perancangan struktur statis program atau spesifikasi sistem. Dimodelkan dengan class diagram. 2. Perancangan physical architecture untuk memodelkan distribusi aplikasi. Dimodelkan dengan deployment diagram. 3. Perancangan antarmuka pengguna. Meliputi perancangan navigasi, form input, dan form output. 4. Perancangan database. Untuk memodelkan struktur data dan hubungan antar data. Dimodelkan dengan entity relationship diagram. 5. Perancangan infrastructure architecture (hardware, software, dan jaringan).
  • 16.
    16 Teknik Pengujian Pengujian Validasi PengujianKualitas Pengujian validasi bertujuan melakukan penilaian apakah spesifikasi kebutuhan telah diakomodasi dalam sistem/perangkat lunak yang dikembangkan. Selain itu juga menilai apakah aplikasi sistem informasi Indeks Kepuasan Masyarakat berfungsi menyediakan data penilaian kinerja unit pelayanan masyarakat. Teknik pengujian validasi sistem dalam penelitian ini dilakukan dengan pendekatan blackbox testing dengan metode Focus Group Discussion. FGD merupakan diskusi kelompok yang pesertanya terbatas dan dipilih menurut kriteria tertentu dan pembahasannya memfokuskan pada topik tertentu. Pengujian kualitas sistem dilakukan untuk menguji tingkat kualitas perangkat lunak sistem informasi IKM yang dihasilkan berdasarkan empat karakteristik kualitas perangkat lunak yang diadopsi dari ISO 9126, yaitu functionality, reliability, usability, dan efficiency.
  • 17.
  • 18.
    18 Jadwal Penelitian No Kegiatan Bulan1Bulan2 Bulan3 Bulan4 1 2 3 4 1 2 3 4 1 2 3 4 1 2 3 4 1 Pencarian dan Pemilihan Obyek Penelitian 2 Studi melalui media internet//Obyek Penelitian 3 Perumusan Masalah Penelitian 4 Penentuan Topik dan Pembimbing Tesis 5 Pengumpulan Bahan Literatur/Referensi 6 Penyerahan Formulir Pendaftaran Penulisan Tesis 7 Penyusunan Kerangka/Landasan Pemikiran (Tinjauan Pustaka/Studi/sampai dengan Kerangka Konsep dan Hipotesis) 8 Penyusunan MetodologiPenelitian (Jenis Penelitian, Metode Sampling, Metode Pengumpulan Data, Instrumentasi, Teknik Analisis, Perancangan, Implementasi dan UjiSistem 9 Penyusunan Naskah Proposal Tesis 10 Penyerahan Formulir Pendaftaran Sidang Proposal Tesis 11 Sidang Proposal Tesis 12 Pelaksanaan Pengumpulan Data Sampel 13 Analisis Data, Perancangan, Pengujian Data, Pengolahan Data Pengujian 14 Penyusunan Naskah Akhir Tesis 15 Penyerahan Formulir Pendaftaran Sidang Akhir Tesis 16 Sidang Akhir Tesis 17 Penyempurnaan Naskah Akhir Tesis 18 Pembuatan Paper Ringkasan Tesis 19 Penggandaan Naskah Akhir Tesis dan Paper 20 Pembuatan CD berisi Naskah Akhir Tesis, Paper, dan Slide Presentasi 21 Penyerahan Naskah Akhir Tesis, Paper dan CD
  • 19.
    19 Bab IV Pembahasan HasilPenelitian Analisis Sistem Pada proses analisis sistem harus mendeskripsikan apa yang harus dilakukan oleh sistem untuk memenuhi kebutuhan informasi pengguna. Analisis sistem akan menjawab pertanyaan apa yang akan dikerjakan oleh sistem, siapa yang akan menggunakan sistem, dan dimana serta kapan sistem tersebut akan digunakan. Kegiatan analisis sistem yang berjalan dilakukan dengan pendekatan analisis berorientasi objek untuk sistem yang dirancang, dimaksudkan untuk menitik beratkan kepada fungsionalitas sistem yang berjalan. Selanjutnya dari hasil analisis akan divisualisasi dan didokumentasikan dengan Unified Modeling Language (UML) melalui Use Case Diagram, Activity Diagram, dan Sequence Diagram dengan pertimbangan diagram tersebut dianggap mewakili secara keseluruhan sistem yang berjalan yang dapat dimengerti oleh pengguna.
  • 20.
    20 Analisis Proses BisnisSistem Berjalan •Proses Mengirim Kuisioner •Proses Pengisian Data Kuisioner •Proses Pengolahan Master Data •Proses Pengolahan Transaksi •Proses Pengolahan Laporan
  • 21.
    21 Analisis Kebutuhan Analisis KebutuhanFungsional 1. Aplikasi berbasis desktop untuk mengukur kinerja unit pelayanan masyarakat. 2. Login admin mempunyai username dan password, untuk dapat mengubah isi dari aplikasi tersebut, mengedit data, menginputkan data, dan mengupdate semua informasi. 3. Melihat informasi pada aplikasi. Yaitu, melihat responden yang sudah mengisi kuisioner, melihat pendapat responden, melihat data-data pendapat responden terhadap setiap unsur-unsur pelayanan yang terdapat pada unit pelayanan masyarakat. 4. Sistem dapat mengatur otorisasi pengguna aplikasi. 5. Sistem harus dapat mencetak laporan.
  • 22.
    22 Analisis Kebutuhan Analisis KebutuhanNon Fungsional 1. Kebutuhan Operasional - Sistem yang dibangun bisa digunakan pada platform sistem operasi Microsoft Windows. 2. Kebutuhan Keamanan - Aplikasi hanya bisa diakses oleh pengguna yang berhak. Sistem aplikasinya dilengkapi password. Sistem seharusnya aman digunakan. 3. Kebutuhan Performance - Sistem dapat menampung data dalam jumlah yang besar. Sistem seharusnya dapat diakses oleh banyak user secara bersamaan. Sistem seharusnya cepat diakses. 4. Kebutuhan Portability - Sistem bisa dijalankan pada platform windows dengan kebutuhan Microsoft Access database dan MySql Database. 5. Kebutuhan Kemudahan Penggunaan - Sistem seharus mudah digunakan dan mudah dipelajari. Sistem harus menggunakan bahasa yang mudah dimengerti serta sistem seharusnya memiliki tampilan menarik
  • 23.
    23 Analisis Kebutuhan Analisis KebutuhanPengguna Dari hasil identifikasi kebutuhan fungsional melalui observasi didapatkan spesifikasi pengguna dan fungsi yang diperoleh oleh masing-masing pengguna. Tingkatan pengguna ditujukan untuk mengamankan database dari pengguna yang tidak diijinkan serta membatasi hak akses. Untuk mendapatkan hak akses sesuai dengan tingkatan pengguna dilakukan dengan Login pada Model Sistem Informasi Indeks Kepuasan Masyarakat menggunakan username dan password yang diberikan. Analisis pengguna dan hak akses untuk masing-masing pengguna terdapat pada tabel berikut ini: N o Tingkatan Pengguna Hak Akses Pengguna 1 Admin Dapat mengakses seluruh kegiatan dalam sistem 2 Users Dapat mengakses kegiatan dan laporan dalam sistem
  • 24.
    24 Analisis Kebutuhan Use CaseDiagram Berdasarkan spesifikasi kebutuhan fungsional dan actor yang terlibat dalam sistem, maka dapat dimodelkan dengan use case diagram. Use case diagram menggambarkan fungsionalitas yang diharapkan dari sebuah system. use case mempresentasikan interaksi antara actor dengan sistem
  • 25.
  • 26.
    26 Analisis Perilaku Sistem ActivityDiagram Activity Diagram adalah diagram yang menjelaskan tentang alir aktifitas di dalam sistem yang sedang dirancang, bagaimana alir berawal, bagaimana keputusan-keputusan dapat terjadi dan terakhir bagaimana sistem berakhir. •Activity Diagram Entry Master Nomor •Activity Diagram Entry Master User •Activity Diagram Entry Master Pekerjaan •Activity Diagram Entry Master Pendidikan •Activity Diagram Entry Data Kuisioner •Activity Diagram Pengolahan Laporan
  • 27.
    27 Pilih Master Nomor MasukanData Nomor Simpan Data Nomor Keluar Dari Master Nomor Login Verifikasi User ID & Password Login Tidak Valid Login Valid Pilih Menu Master Data Keluar Menu Utama Logout Menu Utama Activity Diagram Entry Master Nomor
  • 28.
    28 Sequence Diagram Pada SequenceDiagram menjelaskan aliran fungsionalitas dalam use case. Sebuah diagram menunjukkan urutan interaksi object yang disusun dalam urutan waktu. •Sequence Diagram Entry Master Nomor •Sequence Diagram Entry Master User •Sequence Diagram Entry Master Pekerjaan •Sequence Diagram Entry Master Pendidikan •Sequence Diagram Entry Data Kuisioner •Sequence Diagram Pengolahan Laporan
  • 29.
    29 Sequence Diagram EntryMaster Nomor Code_Desc nomor_survey nomor_respondenPengguna Menu Login Menu Utama Master Data Master Nomor Control 1: Open 2: Open 3: Open 4: Open 5: Open 6: Input Data Baru 7: Input Data 8: Get () 9: Get () 10: Get () 11: simpan () 12: simpan () 13: simpan () 14: simpan () 15: simpan () 16: ubah () 17: ubah () 18: ubah () 19: ubah () 20: ubah () 21: hapus () 22: hapus () 23: hapus () 24: hapus () 25: hapus () 26: keluar () 27: keluar () 28: keluar ()
  • 30.
    30 Perancangan Sistem Deployment Diagram Deploymentdiagram merupakan suatu diagram yang dapat memberikan penjelasan tentang bagaimana berbagai elemen fisik menyusun dan menjalankan sistem di dalam suatu jaringan yang dibentuk. Arsitektur jaringan yang dibentuk merupakan kumpulan dari node-node yang berupa hardware dan software yang mengkonfigurasikan komponen-komponen software runtime dengan processor dan peralatan lainnya.
  • 31.
  • 32.
    32 Perancangan Sistem Perancangan InfrastrukturArsitektur Tahapan ini akan menjelaskan bentuk atau rancangan sistem informasi yang akan dikembangkan. Database Server & Aplikasi Server Switch Hub User
  • 33.
    33 No Software DeskripsiFungsi dan Alasan Penggunaan 1 AppServ 2.5.10 AppServ merupakan aplikasi webserver yang bersifat opensource AppServ digunakan sebagai database server 2 MySQL 5.0.51b MySQL merupakan aplikasi DBMS dengan lisensi community (open source) MySQL karena bersifat free dan dapat menangani data dengan jumlah besar. Selain itu merupakan produk opensource yang terkenal dengan kehandalan dan kecepatannya. 3 Microsoft Access 2013 MS Access digunakan untuk membuat aplikasi sederhana MS Access dalah sebuah program aplikasi basis data komputer relasional, dengan MS Access ini dapat digunakan untuk membangun aplikasi yang sederhana, MS Access program berlisensi, namun untuk menjalankan aplikasi yang telah dibuat dapat menggunakan Runtime Access yang tak berbayar. 4 MySQL Connector/O DBC 3.51 MySQL Connector digunakan untuk terhubung dengan database My SQL Connector digunakan untuk menghubungkan MS Access dengan database MySQL , MySQL Connector ini gratis yang disediakan oleh MySQL sendiri. Software Yang Digunakan
  • 34.
    34 Konstruksi Sistem •Lingkungan Konstruksi •KonstruksiDatabase •Kontruksi Antarmuka Tampilan Menu Login Tampilan Menu Utama Pengguna Admin Tampilan Menu Utama Pengguna User Tampilan Entry Master Nomor Tampilan Entry Master User Tampilan Entry Master Pekerjaan Tampilan Entry Master Pendidikan Tampilan Entry Data Kuisioner Tampilan Laporan Mutu Pelayanan
  • 35.
  • 36.
    36 Pengujian Sistem Lingkungan Pengujian Hardware Software PengujianValidasi Karakteristik Responden Proses Pelaksanaan FGD Hasil Pengujian Validasi Hasil Pengujian Validasi Jenis Pengguna Admin Hasil Pengujian Validasi Jenis Pengguna User Kesimpulan Hasil Pengujian Validasi Dan Pembuktian Hipotesis Pengujian Kualitas Karakteristik Responden Karakteristik Responden Berdasarkan Jabatan.. Karakteristik Responden Berdasarkan Jenis Kelamin Karakteristik Responden Berdasarkan Masa Kerja Karakteristik Responden Berdasarkan Pendidikan Uji Validitas Dan Reliabilitas Instumen Uji Validitas Instrumen Uji Reliabilitas Instrumen Pengujian ISO 9126 Tingkat Kualitas Perangkat Lunak Per Aspek Kualitas Tingkat Kualitas Perangkat Lunak Keseluruhan Kesimpulan Hasil Pengujian Kualitas Dan Pembuktian Hipotesis
  • 37.
    37 Pengujian Validasi Karakteristik Responden ProsesPelaksanaan FGD Hasil Pengujian Validasi Hasil Pengujian Validasi Jenis Pengguna Admin Hasil Pengujian Validasi Jenis Pengguna User Kesimpulan Hasil Pengujian Validasi Dan Pembuktian Hipotesis No Kode Nama Jabatan Jenis Kelamin Lama Bekerja Pend 1 RN Ratna HRD Perempuan 5 tahun S1 2 NW Nurus Wahidayati Finance Perempuan 8 tahun DIII 3 LN Lili Nurlaili Finance Perempuan 3 tahun S1 4 IM Ismaniar Finance Perempuan 10 tahun SMA Kegiatan Focus Group Discussion dilaksanakan di ruang kerja pada tanggal 24 Juli 2015 pukul 12.30 - 13.30 WIB, dengan dihadiri oleh 4 peserta sebagai responden, yakni dari bagian HRD sebanyak 1 orang dan dari pihak Finance sebanyak 3 orang.
  • 38.
    38 No Kebutuhan FungsiModul Tanggapan Responden Kesimp ulan Diterima Ditolak 1 Login Kedalam Aplikasi Login 2 Setuju 2 Mengelola Master Nomor Master Data 2 Setuju 3 Mengelola Master User Master Data 2 Setuju 4 Mengelola Master Pekerjaan Master Data 2 Setuju 5 Mengelola Master Pendidikan Maste Data 2 Setuju 6 Mengelola Data Kuisioner Transaksi 2 Setuju 7 Mencetak Laporan Data Kuisioner Laporan 2 Setuju 8 Mencetak Laporan Mutu Pelayanan Laporan 2 Setuju Hasil Pengujian Validasi Admin R = Jumlah responden = 2 orang P = Jumlah pertanyaan = 8 butir N = Total jawaban setuju = 16 butir X = Total jawaban tidak setuju = 0 butir % = 100% (kategori Sangat Baik)
  • 39.
    39 No Kebutuhan FungsiModul Tanggapan Responden Kesimp ulan Diterima Ditolak 1 Login Kedalam Aplikasi Login 2 Setuju 2 Mencetak Laporan Data Kuisioner Laporan 2 Setuju 3 Mencetak Laporan Mutu Pelayanan Laporan 2 Setuju Hasil Pengujian Validasi User R = Jumlah responden = 2 orang P = Jumlah pertanyaan = 3 butir N = Total jawaban setuju = 6 butir X = Total jawaban tidak setuju = 0 butir % = 100% (kategori Sangat Baik)
  • 40.
    40 Kesimpulan Hasil PengujianValidasi Dan Pembuktian Hipotesis Berdasarkan hasil FGD, maka dapat disimpulkan bahwa Model Sistem Informasi Indeks Kepuasan Masyarakat tersebut sudah sesuai dengan spesifikasi kebutuhan fungsional yang dibutuhkan pengguna. Dengan demikian berdasarkan hasil analisis, perancangan dan kontruksi perangkat lunak untuk pembuatan Model Sistem Informasi Indeks Kepuasan Masyarakat pada unit pelayanan masyarakat dapat berfungsi dengan baik dan menghasilkan validasi yang baik, sehingga hipotesis kedua dalam penelitian ini sudah terbukti kebenarannya.
  • 41.
    41 Pengujian Kualitas Karakteristik Responden KarakteristikResponden Berdasarkan Jabatan.. Karakteristik Responden Berdasarkan Jenis Kelamin Karakteristik Responden Berdasarkan Masa Kerja Karakteristik Responden Berdasarkan Pendidikan Uji Validitas Dan Reliabilitas Instumen Uji Validitas Instrumen Uji Reliabilitas Instrumen Pengujian ISO 9126 Tingkat Kualitas Perangkat Lunak Per Aspek Kualitas Tingkat Kualitas Perangkat Lunak Keseluruhan Kesimpulan Hasil Pengujian Kualitas Dan Pembuktian Hipotesis Pengujian kualitas untuk mengetahui tingkat kualitas perangkat lunak Model Sistem Informasi Indeks Kepuasan Masyarakat dilakukan dengan mengadopsi model ISO 9126 yang terdiri dari 4 (empat) aspek pengujian kualitas yaitu functionality, reliability, usability, dan efficiency.
  • 42.
    42 Jabatan Jumlah RespondenPersentase % HRD 1 25% FINANCE 3 75% Total 4 100% Deskripsi Responden Berdasarkan Jabatan Deskripsi Responden Berdasarkan Jenis Kelamin Jenis Kelamin Jumlah Responden Persentase % Laki-laki 0 0% Perempuan 4 100% Total 4 100% Deskripsi Responden Berdasarkan Masa Kerja Masa Kerja Jumlah Responden Persentase % 1 - 5 Tahun 2 50% > 5 Tahun 2 50% Total 4 100% Deskripsi Responden Berdasarkan Pendidikan Pendidikan Terakhir Jumlah Responden Persentase % SMA Sederajat 1 25% D3 1 25% S1 2 50% Total 4 100% Karakteristik Responden
  • 43.
    43 Uji Validitas DanReliabilitas Instrumen Uji Validitas Instrumen Uji Reliabilitas Instrumen Dalam penelitian ini, peneliti melakukan pengujian validitas dan reliabilitas instrumen terhadap responden berjumlah 4 orang. Responden dalam pengujian diambil dari sampel penelitian Uji Validitas Instrumen Hasil Uji Validitas Aspek Functionality No. Butir Uji r hitung r tabel Keterangan 1 1.000 0.950 Valid 2 1.000 0.950 Valid 3 1.000 0.950 Valid 4 1.000 0.950 Valid 5 1.000 0.950 Valid 6 1.000 0.950 Valid 7 1.000 0.950 Valid 8 1.000 0.950 Valid 9 1.000 0.950 Valid Hasil Uji Validitas Aspek Reliability No. ButirUji rhitung rtabel Keterangan 10 1.000 0.950 Valid 11 1.000 0.950 Valid 12 1.000 0.950 Valid 13 1.000 0.950 Valid 14 1.000 0.950 Valid
  • 44.
    44 Hasil Uji ValiditasAspek Usability No. ButirUji rhitung rtabel Keterangan 15 1.000 0.950 Valid 16 1.000 0.950 Valid 17 1.000 0.950 Valid 18 1.000 0.950 Valid 19 1.000 0.950 Valid 20 1.000 0.950 Valid 21 1.000 0.950 Valid 22 1.000 0.950 Valid Hasil Uji Validitas Aspek Efficiency No.ButirUji rhitung rtabel Keterangan 23 1.000 0.950 Valid 24 1.000 0.950 Valid 25 1.000 0.950 Valid Uji Reliabilitas Instrumen Variabel AlphaCronbach Kriteria Keterangan Functionality 1.000 Reliabel Reliability 1.000 Reliabel Usability 1.000 Reliabel Efficiency 1.000 Reliabel Alpha Cronbach> 0,60 maka reliabel
  • 45.
    45 Pengujian ISO 9126 TingkatKualitas Perangkat Lunak Per Aspek Kualitas Tingkat Kualitas Perangkat Lunak Keseluruhan Kesimpulan Hasil Pengujian Kualitas Dan Pembuktian Hipotesis Tanggapan Responden Berdasarkan Aspek Functionality Tingkat Kualitas Perangkat Lunak Per Aspek Kualitas Compliance 1 2 3 4 5 6 7 8 9 SS 5 1 1 1 1 1 1 1 1 1 9 S 4 3 3 3 3 3 3 3 3 3 27 R 3 0 0 0 0 0 0 0 0 0 0 TS 2 0 0 0 0 0 0 0 0 0 0 STS 1 0 0 0 0 0 0 0 0 0 0 4 4 4 4 4 4 4 4 4 17 17 17 17 17 17 17 17 17 153 17 17 17 17 17 17 17 17 17 153 Jumlah Responden Skor Aktual Skor Ideal 100% Kriteria Jawaban bobot Suitability Accuracy Security Interoperability Functionality Total % Skor Aktual = x 100% = x 100% = 100% (kriteria Sangat Baik)
  • 46.
    46 Tanggapan Responden BerdasarkanAspek Reliability Recoverability 10 11 12 13 14 SS 5 1 1 1 1 1 5 S 4 3 3 3 3 3 15 R 3 0 0 0 0 0 0 TS 2 0 0 0 0 0 0 STS 1 0 0 0 0 0 0 4 4 4 4 4 17 17 17 17 17 85 17 17 17 17 17 85 bobot TotalMaturity Fault Tolerance 100% Reliability Kriteria Jawaban Jumlah Responden Skor Aktual Skor Ideal % Skor Aktual = x 100% = x 100% = 100% (kriteria Sangat Baik)
  • 47.
    47 Tanggapan Responden BerdasarkanAspek Usability % Skor Aktual = x 100% = x 100% = 100% (kriteria Sangat Baik) 15 16 17 18 19 20 21 22 SS 5 1 1 1 1 1 1 1 1 8 S 4 3 3 3 3 3 3 3 3 24 R 3 0 0 0 0 0 0 0 0 0 TS 2 0 0 0 0 0 0 0 0 0 STS 1 0 0 0 0 0 0 0 0 0 4 4 4 4 4 4 4 4 17 17 17 17 17 17 17 17 136 17 17 17 17 17 17 17 17 136 100% Jumlah Responden Kriteria Jawaban bobot Skor Aktual Skor Ideal TotalUnderstandibility Learnability Operability Attractiveness Usability
  • 48.
    48 Tanggapan Responden BerdasarkanAspek Efficiency Resource behaviour 23 24 25 SS 5 1 1 1 3 S 4 3 3 3 9 R 3 0 0 0 0 TS 2 0 0 0 0 STS 1 0 0 0 0 4 4 4 17 17 17 51 17 17 17 51 Effeciency 100% Kriteria Jawaban bobot TotalTime behaviour Jumlah Responden Skor Aktual Skor Ideal % Skor Aktual = x 100% = x 100% = 100% (kriteria Sangat Baik)
  • 49.
    49 Tingkat Kualitas PerangkatLunak Keseluruhan Hasil Pengujian Kualitas Functionality 153 153 100% Sangat Baik Reliability 85 85 100% Sangat Baik Usability 136 136 100% Sangat Baik Effeciency 51 51 100% Sangat Baik Total 425 425 100% Sangat Baik Aspek Skor Aktual Skor Ideal % Skor Aktual Kriteria Kesimpulan Hasil Pengujian Kualitas Dan Pembuktian Hipotesis Berdasarkan hasil pengujian kualitas yang diadopsi dari model ISO 9126 di atas, maka dapat disimpulkan bahwa Model Sistem Informasi Indeks Kepuasan Masyarakat tersebut sudah sesuai dengan spesifikasi kebutuhan fungsional yang dibutuhkan pengguna. Dengan demikian berdasarkan hasil analisis, perancangan dan kontruksi perangkat lunak untuk pembuatan Model Sistem Informasi Indeks Kepuasan Masyarakat pada unit pelayanan masyarakat dapat berfungsi dengan baik dan menghasilkan validasi yang baik, sehingga hipotesis ketiga dalam penelitian ini sudah terbukti kebenarannya.
  • 50.
    50 Implikasi Penelitian Aspek Sistem AspekManajerial Aspek Penelitian Lanjut Berdasarkan hasil dalam penelitian ini, maka dapat disusun implikasi penelitian yang ditinjau dari aspek sistem, manajerial, dan aspek penelitian lanjut. Aspek Sistem Jaringan komputer yang berada di dalam lingkungan unit pelayanan masyarakat sudah baik, dan harus ada pengadaan lisensi Microsoft Access 2013 sebagai pendukung aplikasi. Aspek Manajerial Keberadaan tim dianggap perlu untuk menjaga sistem serta mengembangkan sistem sesuai dengan perubahan-perubahan kebijakan unit pelayanan masyarakat tersebut, kebijakan tuntutan pengguna layanan serta perubahan-perubahan teknologi di masa depan. Demikian pula dibutuhkan sosialisasi-sosialisasi untuk para stakeholders agar memudahkan penggunaan sistem dalam proses pengukuran kualitas kinerja unit pelayanan masyarakat tersebut. Aspek Penelitian Lanjut Secara khusus, hasil penelitian ini dalam membuat Model Sistem Informasi Indeks Kepuasan Masyarakat menggunakan bahasa pemograman yang sederhana, diharapkan dimasa akan datang dapat dikembangkan dengan bahasa pemograman yang lebih baik.
  • 51.
    51 Rencana Implementasi Rencana implementasisistem merupakan tahap awal dari penerapan sistem dan tujuan dari kegiatan implementasinya adalah agar sistem yang baru dapat beroperasi sesuai dengan yang diharapkan. No Kegiatan Bulan 1 Bulan 2 Bulan 3 Bulan 4 1 2 3 4 1 2 3 4 1 2 3 4 1 2 3 4 1 Pemilihan Operator 2 Konstruksi Sistem 3 Instalasi Sistem 4 Pembuatan Program Dan User Guide 5 Pelatihan Pengguna 6 Uji Coba Sistem 7 Evaluasi Sistem
  • 52.
    52 Kesimpulan Bab V Penutup Berdasarkan pembahasanhasil penelitian yang telah dibahas di bab sebelumnya, maka dalam penelitian Model Sistem Informasi Indeks Kepuasan Masyarakat Pada Unit Pelayanan Masyarakat ini dapat diambil kesimpulan sebagai berikut: 1. Berdasarkan penelitian yang telah di lakukan maka dapat di ambil kesimpulan bahwa hipotesis peneliti telah terbukti yaitu : a. Diduga Model Sistem Informasi Indeks Kepuasan Masyarakat yang dibuat akan bisa mengatasi permasalahan yang ada, sehingga informasi kualitas kinerja dari unit pelayanan masyarakat dapat disajikan. b. Diduga kualitas Model Sistem Informasi Indeks Kepuasan Masyarakat yang dihasilkan jika diukur validitasnya menggunakan metode FGD adalah baik. c. Diduga kualitas Model Sistem Informasi Indeks Kepuasan Masyarakat yang dihasilkan apabila diukur menggunakan adopsi dari ISO 9126 hasilnya adalah baik. 2. Hasil dari penelitian ini adalah Model Sistem Informasi Indeks Kepuasan Masyarakat yang dapat di terapkan langsung sebagai solusi pemecahan masalah yang terjadi pada unit pelayanan masyarakat. 3. Metode yang digunakan untuk uji validasi dan uji kualitas menggunakan teknik Forum Group Discussion (FGD), dan ISO 9126 dapat diterima dengan baik serta disetujui oleh responden yang terlibat dalam pengujian dan diterima sepenuhnya dengan baik oleh unit pelayanan masyarakat.
  • 53.
    53 Saran Berdasarkan hasil penelitian,implikasi dan kesimpulan, selanjutnya peneliti dapat memberikan beberapa saran yang relevan dengan hasil penelitian. Saran ini berupa masukan-masukan yang ditujukan ke obyek penelitian dan untuk penelitian selanjutnya. 1. Penelitian dapat dilanjutkan dengan metode yang berbeda dalam mengukur kinerja, dan model sistem informasi dapat dikembangkan lebih baik lagi. 2. Pada penelitian selanjutnya mengukur kinerja bukanhanya untuk unit pelayanan masyarkat saja, tetapi untuk unit lainnya. 3. Unit pelayanan masyarakat dapat memberikan masukan dan saran perbaikan atas penelitian yang telah dilakukan.
  • 54.