Embed presentation
Downloaded 1,418 times




















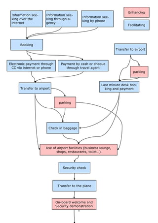
British Airways provides many supplementary services beyond the core service of transportation to enhance the customer experience. These include advertising and information provision on their website, consultation services through travel agents or call centers, online and phone booking options, hospitality services like food vouchers or hotel accommodations during delays, safekeeping through security procedures at airports, and special accommodations for exceptions like handicapped or elderly passengers. All of these supplementary services are aimed at differentiating BA's customer experience and addressing customer needs throughout the entire flight process.


















