I.

Judul Percobaan

: Termokimia

II.

Hari/Tanggal Percobaan

: Kamis / 21November 2013

III.

Selesai Percobaan

: Kamis/21November 2013

IV.

Tujuan Percobaan

:

1. Membuktikan bahwa setiap reaksi kimia disertai penyerapan atau pelepasan
kalor
2. Menghitung perubahan kalor yang terjadi dalam berbagai reaksi kimia
V.

Tinjauan Pustaka
Termokimia merupakan bagian dari ilmu kimia yang mempelajari reaksireaksi kimia beserta perubahan kalor yang menyertainya.Kalormerupakanbentuk
energy

yang

berhubungandenganperbedaansuhu

ditimbulkansetelahatausebelumreaksi

yang

yang

lepaspadalingkunganataudiserapolehsistem.

Namun,

di

kalorberbedadengansuhu.

Sebagai ilustrasi perhatikan contoh berikut :
Misalnya kita memanaskan dua panci air, kedua panci mempunyai suhu
yang sama yakni

dan kita panaskan hingga keduanya bersuhu

. Panci

pertama berisi 1 liter air sedangkan panci kedua berisi 2 liter air. Dari peristiwa ini
dapat dikatakan bahwa perubahan temperatur kedua benda sama yakni
. Namun, kalor air dalam panci kedua dua kali lebih besar dari air
dalam panci pertama, karena jumlah airnya 2 kali lebih banyak. Jadi selain
dipengaruhi oleh temperatur, kalor juga dipengaruhi oleh kapasitas kalor benda.
Dalam

praktiknya

termokimia

lebih

banyak

berhubungan

dengan

pengukuran kalor yang menyertai reaksi kimia atau proses-proses yang
berhubungan dengan perubahan struktur zat, misalnya perubahan wujud atau
perubahan struktur kristal. Untuk mempelajari perubahan kalor dari suatu proses
perlu kiranya dikaji beberapa hal yang berhubungan dengan energi apa saja yang
dimiliki oleh suatu zat, bagaimana energi tersebut berubah, bagaimana mengukur
perubahan energi tersebut, serta bagaimana pula hubungannya dengan struktur zat.
Dalam termokimia ada dua hal yang perlu diperhatikan yang menyangkut
perpindahan energi, yaitu sistem dan lingkungan.Sistem adalah Segala sesuatu yang
menjadi pusat perhatian dalam mempelajari perubahan energi, sedangkan
lingkungan

adalah hal-hal di luar sistem yang membatasi sistem dan dapat

mempengaruhi sistem tersebut.
Hukum Termodinamika I menyatakan bahwa “energi tidak dapat diciptakan
maupun dimusnahkan, tetapi dapat diubah dari satu bentuk ke bentuk lain” Oleh
karena itu, jumlah energi yang diserapoleh system samadenganjumlah energy yang
dilepaskankelinngkungan. yang diperoleh oleh sistem akan sama dengan jumlah
energi yang dilepaskan oleh lingkungan.
Oleh karena energi tidak dapat diciptakan maupun dimusnahkan, maka
dalam suatu reaksi kimia, energi yang dilepaskan oleh sistem dalam bentuk kalor
akan diserap oleh lingkungan. Reaksinya disebut reaksi eksoterm. Sebaliknya,
dalam reaksi dimana energi diserap oleh sistemdarilingkungan. Reaksinya disebut
reaksi endoterm.
Reaksi eksoterm adalah reaksi yang disertai dengan perpindahan kalor dari
sistem ke lingkungan.Dalam hal ini sistem melepaskan kalor ke lingkungan.Pada
reaksi eksoterm umumnya suhu system naik.Adanya kenaikan suhu inilah yang
mengakibatkan sistem melepaskan kalor ke lingkungan.
Reaksi endoterm adalah reaksi yang disertai dengan perpindahan kalor dari
lingkungan ke sistem.Dalam reaksi ini, kalor diserap oleh sistem dari
lingkungannya.Pada reaksi endoterm umumnya ditunjukkan oleh adanya penurunan
suhu.Adanya penurunan suhu sistem inilah yang mengakibatkan terjadinya
penyerapan kalor oleh sistem.Ditinjau dari jenis reaksi, terdapat empat jenis kalor,
yaitu sebagai berikut :
Kalor pembentukan, ialah kalor yang menyertai pembentukan satu mol
senyawa langsung dari unsur-unsurnya. Contohnya ammonia (NH3), harus
dibuat dari gas nitrogen dan hidrogen, sehingga reaksinya :

Karena

harus

1

molmakakoefisienreaksi

nitrogen

dan

hidrogenbolehdituliskansebagaipecahan.Energi yang dilepaskansebesar 46 kJ
disebutkalorpembentukan ammonia (
Kalorpenguraian,

).

(kebalikandarikalorpembentukan),

yaitukalor

yang

menyertaipenguraian 1 molsenyawalangsungmenjadiunsur-unsurnya, contoh:

Kalorpenetralan, ialahkalor

yang menyertaipembentukan 1 mol air

darireaksipenetralan (asamdanbasa), selalureaksieksoterm, contoh :
Kalorreaksi,yaknikalor

yang

menyertaisuatureaksidengankoefisien

yang

paling sederhana, contoh:

Kalor

yang

menyertai

suatu

dapatditentukandenganmelakukanbeberapapercobaan
larutan.Zatpereaksi

yang

yang

reaksi

mereaksikanlarutan-

terukurdireaksikan

di

dalamkalorimeter,kalorimeteryaitualat
yangdigunakanuntukmereaksikandualarutandalamsaatusistem

yang

kemudiandiukurkenaikansuhunya.
Jikasetelahdireaksikankemudianterjadikenaikansuhusehinggamembuktikanadanyap
elepasankalor yang disebutdenganreaksieksotermik. Sebaliknya, jikasuhu air
ataularutan

di

dalamkalorimetersemakinturunmakaterjadireaksiendotermik.

Kalorsendiriadalahperpindahanenergiantaraduabenda

yang

ditandaidenganadanyaperubahansuhu.
KAPASITAS KALOR
Kapasitas

kalor

suatu

diperlukanuntukmenaikkansuhusebesar
jikadenganmencarikapasitaskalor

zat

adalah

energy

masuk

1 oC

denganlambang
per

yang
C.

kilogram

makadapatdiketahuibesarnyakalorjeniszatmelaluipersamaan C= m.c .
James

Prescott

Joule

(1818-

1889)melakukansuatupercobaandenganmengukurkapasitaskalor air, dia memasang
suatu beban yang dihubungkan dengan kincirkemudian dicelupkan ke dalam
air.kemudianbebandijatuhkankedalam air saatkincirbergerakdihitungkenaikansuhu
di dalam air.Joule menemukan bahwa usaha yang dilakukan ketika menjatuhkan
beban setara dengan perubahan temperatur airnya. Hasilnya Kapasitas Kalor per
gram (kalor jenis) air

. Hubungan yang tepat antara

Temperatur ( ) dan kalor ( ) :

dengan,

= massa air dalam kalorimeter (gram)
= kalor jenis air dalam kalorimeter (
= perubahan suhu (

1

1

1

1

)

ENERGI DALAM
Materi adalah sumber utama dari energi, namun sampai sekarang belum ada
alat yang dapat mengukurnya. Energi inibiasadisebutdenganenergy dalam.Energi
dalam ( ) adalah total energi kinetik (

) dan energi potensial (

) yang ada di

dalam sistem. Oleh karena itu energi dalam bisa dirumuskan dengan persamaan
. Namun karena besar energi kinetik dan energi potensial pada
sebuah sistem tidak dapat diukur, maka besar energi dalam sebuah sistem juga tidak
dapat ditentukan, yang dapat ditentukan adalah besar perubahan energi dalam suatu
sistem.
Perubahan

energi

dalamsetelahterjadireaksikimiadapatdiketahuidenganmengukurkalor (q) seta kerja
(w).

energidalamdapat

di

sistemmenyerapkalor

ketahuimelaluipersamaan
yang

E=

q

–

w.

Jika

ditandaidengannaiknyasuhu,

makaenergidalamakanbertambahsertagerakanpartikelpartikelnyaakansemakinmeningkat.Begitu

pula

sebaliknya,

jikasistemmenyerapkalordarilingkunganmaka energy dalamakanmenurun.
Selain karena kalor, energi dalam juga dapat berubah karena melakukan
atau menerima kerja/usaha (

). Usaha yang sering menyertai perubahan wujud

(fisika) atau perubahan kimia adalah kerja ekspansi, yaitu kerja yang berhubungan
dengan perubahan volume. Jika suatu materi mengembang, maka akan mendorong
materi lain yang berada di sekitarnya, berarti materi tersebut melakukan usaha,
diman usaha butuh energi sehingga energi dalamnya berkurang. Sebaliknya jika
materi menyusut berarti materi tersebut menerima usaha dari materi lain di
sekitarnya sehingga energi dalamnya bertambah.Perubahan energi dalam bernilai 0
jika jumlah kalor yang masuk sama besar dengan jumlah kerja yang dilakukan, dan
jika kalor yang dikeluarkan sama besar dengan kerja yang dikenakan pada sistem.
Artinya, tidak ada perubahan energi dalam yang terjadi pada sistem.

Pengukuran kalor reaksi selain kalor reaksi pembakaran, dapat dilakukan
manggunakan kalorimeter pada tekanan konstan. Misalnya pada kalorimeter
stirofoam yang dibuat dari gelas stirofoam. Kalorimeter jenis ini umunya dilakukan
untuk mengukur kalor reaksi di mana reaksinya berlangsung dalam bentuk larutan,
misalnya untuk mengukur perubahan kalor yang terjadi pada reaksi netralisasi
asam-basa.
Pada kalorimeter yang reaksi kimianya berlangsung pada tekanan konstan
), maka perubahan kalor yang terjadi dalam sistem akan sama dengan
perubahan entalpinya.

Oleh karena dianggap tidak ada kalor yang diserap maupun dilepaskan oleh sistem
ke lingkungan selama reaksi berlangsung, maka

VI.

Cara Kerja
1. PenentuantetapanKalorimeter
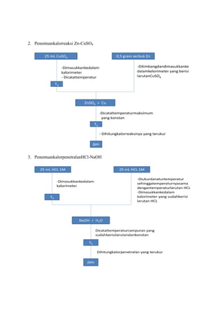
2. Penentuankalorreaksi Zn-CuSO4

3. PenentuankalorpenetralanHCl-NaOH
VIII. Analisis Data/ Perhitungan/ Reaksi yang terlibat
Pada percobaan pertama (penentuantetapankalorimeter) kami memasukkan
25 mL H2O dengan suhu 29oC ke dalam kalorimeter. Setelah itu kami memanaskan
air sebanyak 25 mL sampai temperaturnya naik
mendapatkan suhu

dari suhu T1dan kami

.Air panas dan air dingin kami campur sehingga

memperoleh suhu campuran ( ) sebesar
PenentuanTetapanKalorimeter

.
Dalam percobaan kedua kami memasukkan

dengan konsentrasi 1M

yang berwarna biru bening sebanyak 25 mL ke dalam kalorimeter, lalu
didapatkansuhu( )sebesar31oC.
dandicampur

kemudianditambahkandengan

di

0,5

dalam

gram

Zn

calorimeter.

Setelahitudilakukanpengukuransuhudandidapatkannilai temperature sebesar41oC.
Warnaserbuk

Zn

yang

abu-abudanlarutan

CuSO4biru,

makaharusnyalarutandarikeduaitudicampurkanmenjadiwarnamerahbata.
Karenadalampercobaanini
tidakmemindahkanlarutanhasilcampuranpadagelaskimia,
salahdalammelihatwarnadarihasilcampuran.

PenetuanKalorReaksi Zn dan CuSO4

kami
maka

kami


Dalam percobaan yang ketiga kami memasukkan

dengan konsentrasi

0,5 M sebanyak 25 mL ke dalam kalorimeter dan mengukur temperaturnya
sehingga diperoleh temparatur ( ) sebesar

. Selanjutnya kami memasukkan

dengan konsentrasi 0,5 M sebanyak 25 mL dan temperatur yang sama
dengan

ke dalam kalorimeter yang berisi

, kemudiandiukur suhu

campurannya ( ). Suhu campuran yang kami peroleh sebesar

. Warna larutan

HCl bening dan NaOH juga berwrna bening, maka hasil pencampuran dari kedua
larutan

berwarna

bening.

Karenadalampercobaanini

tidakmemindahkanlarutanhasilcampuranpadagelaskimia,
salahdalammelihatwarnadarihasilcampuran.

PenentuanKalorPenetralanHCldanNaOH

maka

kami
kami


IX.

Pembahasan
Penentuan Tetapan Kalorimeter
Pada percobaan pertama kami memasukkan 25 mL air dengan suhu normal
kedalam kalorimeter. Kami mengukur temperaturnya ( )yakni sebesar
sebesar

atau

. Setelah itu kami memanaskan air sebanyak 25 mL sampai

temperaturnya naik

di atas suhu

atau hingga suhu air itu mencapai

atau

. Selanjutnya kami memasukkan air yang telah dipanaskan tadi ke dalam
kalorimeter yang telah berisi air bersuhu

. Lalu kami aduk hingga keduanya

bercampur. Kami mengukur suhu campuran ( ) sehingga diperoleh
atau

sebesar

. Tahap berikutnya kami menghitung nilai dari kalor yang diserap oleh

air dingin ( ) dengan menggunakan rumus:
massa jenis ( ) air dianggap konstan yakni
, dan diperoleh sebesar

dengan catatan
dan kalor jenis ( ) air sebesar

. Kemudian kami menghitung kalor yang

dilepas oleh air panas ( ) dengan menggunakan rumus:
dandiperoleh nilai

sebesar

dan diperoleh

,

. Lalu kami mencari nilai
sebesar

dengan rumus

. Dengan demikian dapat dicari

tetapan kalorimeter dengan mengunakan rumus :

Sehingga kami memperoleh tetapan kalorimeter sebesar

.
Penentuan Kalor Reaksi Zn – CuSO4
Dalam percobaan yang kedua kami memasukkan

dengan konsentrasi

1M sebanyak 25 mL yang berwarna biru bening ke dalam kalorimeter. Lalu kami
mengukur suhu

dengan menggunakan termometer dan diperoleh hasil

temperatur T3 sebesar 31oC. Kemudian kami menimbang serbuk Zn sebanyak 0,5
gram, lalu kami masukkan ke dalam kalorimeter dan diaduk bersama CuSO4. Kami
mengaduk kalorimeter sambil melakukan pengukuran suhu dan kami memperoleh
suhu T4 sebesar 56oC. Setelah reaksi, terjadi endapan pada campuran yang berwarna
coklat. Campuran juga menjadi warna coklat. Dan menghitung
mengalikan tetapan kalorimeter dengan selisih suhu antara
didapatkan hasil

dengan

dengan

dan

.

Selanjutnya dengan Reaksi diatas, kami menghitung kalor reaksi
.

Pertama kami hitung mol zat ZnSO4 yang terbentuk setelah mereaksikan

dengan

. Setelah itu kami kalikan mol

dengan massa molekul

relatifnya, maka kami akan memperoleh massa
massa

yang terbentuk. Dengan

yang terbentuk itu kami dapat menghitung kalor yang diserap larutan

, yakni dengan menggunakan rumus:
memperhatikan

dengan

. Maka kami akan memperoleh

sebesar

. Lalu kami menghitung kalor yang dihasilkan sistem reaksi ( ) dengan
cara

menjumlahkan dan

,

sehingga

kami

Kemudiankami menghitung kalor reaksi (

memperoleh sebesar
) antara

dan

dengan menggunakan rumus

Sehingga kamimemperoleh kalor reaksi sebesar -159647,4

.

Kalor Penetralan HCl – NaOH
Dalam percobaan yang ketiga ini kami memasukkan25 mL
kalorimeter. Kami mengukur temperatur

dan diperoleh temperatur sebesar

. Selanjutnya kami mengambil 25 mL
sama dengan temperatur

,lalu

1M kedalam

1M dengan temperatur yang

masukkan NaOH tersebut ke dalam

kalorimeter yang di dalamnya telah terdapat

. Kami mengaduk agar kedua
larutan itu tercampur. Setealah diaduk dan terjadi reaksi, larutan berubah warna
menjadi putih dan terdapat endapan putih. Kami juga mendapati timbulnya gas,
yang telah diteliti ternyata adalah gas hidrogen (H2) hal ini dikarenakan pada
kalorimeter yang kami gunakan terdapat kerak akibat korosi besi, sehingga setelah
dicampur asam clorida terbentuk FeCl2 + hydrogen. Melalui reaksi sebagai berikut :
Fe2+ + 2HCl

FeCl2 + H2

Kami mengukur suhu campurannya ( ) dan kami akan memperoleh suhu
campuran sebesar

. Reaksi antara HCl dan NaOH adalah sebagai berikut:

–

Setelah itu kami menghitung kalor penetralan
mencari mol dan massa dari
mendapatkan massa

yang terbentuk pada reaksi tersebut dan Kami

sebesar 50gram. Kemudian kami menghitung kalor yang

diserap larutan ( ) dengan cara mengalikan massa larutan
larutan

dan

. Pertama, kami

kenaikan

suhu

rumus

larutan

dengan kalor jenis

dengan

menggunakan

. Maka kami akan memperoleh

sebesar

. Kemudian kami menghitung kalor yang diserap kalorimeter ( ) dengan
rumus
sebesar

–

, sehinggadidapat kalor yang diserap kalorimeter ( )

. Dengan diketahuinya

dan

maka kami dapat menghitung kalor

yang dihasilkan sistem reaksi ( ) dengan cara menjumlahkan kalor yang diserap
larutan ( ) dan kalor yang diserap kalorimeter ( ), sehingga diperoleh kalor yang
dihasilkan sistem reaksi ( ) sebesar

Dengan demikian kami dapat

menghitung kalor penetralan yang dihasilkan dalam satu mol larutan (

) dengan

rumus :

Maka akan kami memperoleh kalor penetralan (
X.

) sebesar −42668

Kesimpulan
Berdasarkan percobaan yang telah dilakukan dapat disimpulkan beberapa hal,
yakni :
Pada masing-masing percobaan, campuran antara kedua larutan selalu
mengalami perubahan temperatur.
Setiap reaksi kimia selalu disertai dengan perubahan kalor

yang

ditandaidengankenaikanataupenurunansuhu.
–

PadapercobaankalorpenetralanHCl
NaOHterjadikesalahanpraktikumkarenatimbul

gas

setelahreaksi.

Inidiakibatkankarena Fe2+ + 2HCl. Gas iniberupahidrogenberwarnaputih.
Salah satu cara untuk mengukur perubahan kalor adalah dengan melakukan
percobaan menggunakan kalorimeter.
XI.

Daftar Pustaka
Anonim. 2012. Energi dalam. http://id.wikipedia.org/wiki/Energi_dalam. Diakses
pada tanggal 15 November 2012 pukul 20.59 WIB
Brady, James E. 1998. Kimia Universitas Asas & Struktur Edisi Kelima Jilid I.
Jakarta : Binarupa Aksara.
Hiskia, Ahmad. 1993. Penuntun Dasar- Dasar Praktikum Kimia. Bandung: ITB.
Keenan, A, Hadyana Pudjaatmaja. 1992. Kimia untuk Universitas jilid I. Bandung :
Erlangga.
Yazid, Ernen. 2008. Kimia Fisika untuk Paramedis.Yogyakarta : CV Andi Offest.

Surabaya,.……..……………….

Mengetahui,

Praktikan,

Dosen/Asisten Pembimbing

(……………………………….……)

(……………………………….……)
Lampiran

Memanaskan air

Mengukursuhuakhirkalorimeter
Serbuk Zn danLarutan CuSO4

Mengukurkalorreaksi

Mengukursuhukalorpenetralan

Termokimia

  • 1.
    I. Judul Percobaan : Termokimia II. Hari/TanggalPercobaan : Kamis / 21November 2013 III. Selesai Percobaan : Kamis/21November 2013 IV. Tujuan Percobaan : 1. Membuktikan bahwa setiap reaksi kimia disertai penyerapan atau pelepasan kalor 2. Menghitung perubahan kalor yang terjadi dalam berbagai reaksi kimia V. Tinjauan Pustaka Termokimia merupakan bagian dari ilmu kimia yang mempelajari reaksireaksi kimia beserta perubahan kalor yang menyertainya.Kalormerupakanbentuk energy yang berhubungandenganperbedaansuhu ditimbulkansetelahatausebelumreaksi yang yang lepaspadalingkunganataudiserapolehsistem. Namun, di kalorberbedadengansuhu. Sebagai ilustrasi perhatikan contoh berikut : Misalnya kita memanaskan dua panci air, kedua panci mempunyai suhu yang sama yakni dan kita panaskan hingga keduanya bersuhu . Panci pertama berisi 1 liter air sedangkan panci kedua berisi 2 liter air. Dari peristiwa ini dapat dikatakan bahwa perubahan temperatur kedua benda sama yakni . Namun, kalor air dalam panci kedua dua kali lebih besar dari air dalam panci pertama, karena jumlah airnya 2 kali lebih banyak. Jadi selain dipengaruhi oleh temperatur, kalor juga dipengaruhi oleh kapasitas kalor benda. Dalam praktiknya termokimia lebih banyak berhubungan dengan pengukuran kalor yang menyertai reaksi kimia atau proses-proses yang berhubungan dengan perubahan struktur zat, misalnya perubahan wujud atau perubahan struktur kristal. Untuk mempelajari perubahan kalor dari suatu proses perlu kiranya dikaji beberapa hal yang berhubungan dengan energi apa saja yang dimiliki oleh suatu zat, bagaimana energi tersebut berubah, bagaimana mengukur perubahan energi tersebut, serta bagaimana pula hubungannya dengan struktur zat. Dalam termokimia ada dua hal yang perlu diperhatikan yang menyangkut perpindahan energi, yaitu sistem dan lingkungan.Sistem adalah Segala sesuatu yang menjadi pusat perhatian dalam mempelajari perubahan energi, sedangkan
  • 2.
    lingkungan adalah hal-hal diluar sistem yang membatasi sistem dan dapat mempengaruhi sistem tersebut. Hukum Termodinamika I menyatakan bahwa “energi tidak dapat diciptakan maupun dimusnahkan, tetapi dapat diubah dari satu bentuk ke bentuk lain” Oleh karena itu, jumlah energi yang diserapoleh system samadenganjumlah energy yang dilepaskankelinngkungan. yang diperoleh oleh sistem akan sama dengan jumlah energi yang dilepaskan oleh lingkungan. Oleh karena energi tidak dapat diciptakan maupun dimusnahkan, maka dalam suatu reaksi kimia, energi yang dilepaskan oleh sistem dalam bentuk kalor akan diserap oleh lingkungan. Reaksinya disebut reaksi eksoterm. Sebaliknya, dalam reaksi dimana energi diserap oleh sistemdarilingkungan. Reaksinya disebut reaksi endoterm. Reaksi eksoterm adalah reaksi yang disertai dengan perpindahan kalor dari sistem ke lingkungan.Dalam hal ini sistem melepaskan kalor ke lingkungan.Pada reaksi eksoterm umumnya suhu system naik.Adanya kenaikan suhu inilah yang mengakibatkan sistem melepaskan kalor ke lingkungan. Reaksi endoterm adalah reaksi yang disertai dengan perpindahan kalor dari lingkungan ke sistem.Dalam reaksi ini, kalor diserap oleh sistem dari lingkungannya.Pada reaksi endoterm umumnya ditunjukkan oleh adanya penurunan suhu.Adanya penurunan suhu sistem inilah yang mengakibatkan terjadinya penyerapan kalor oleh sistem.Ditinjau dari jenis reaksi, terdapat empat jenis kalor, yaitu sebagai berikut : Kalor pembentukan, ialah kalor yang menyertai pembentukan satu mol senyawa langsung dari unsur-unsurnya. Contohnya ammonia (NH3), harus dibuat dari gas nitrogen dan hidrogen, sehingga reaksinya : Karena harus 1 molmakakoefisienreaksi nitrogen dan hidrogenbolehdituliskansebagaipecahan.Energi yang dilepaskansebesar 46 kJ disebutkalorpembentukan ammonia ( Kalorpenguraian, ). (kebalikandarikalorpembentukan), yaitukalor yang menyertaipenguraian 1 molsenyawalangsungmenjadiunsur-unsurnya, contoh: Kalorpenetralan, ialahkalor yang menyertaipembentukan 1 mol air darireaksipenetralan (asamdanbasa), selalureaksieksoterm, contoh :
  • 3.
    Kalorreaksi,yaknikalor yang menyertaisuatureaksidengankoefisien yang paling sederhana, contoh: Kalor yang menyertai suatu dapatditentukandenganmelakukanbeberapapercobaan larutan.Zatpereaksi yang yang reaksi mereaksikanlarutan- terukurdireaksikan di dalamkalorimeter,kalorimeteryaitualat yangdigunakanuntukmereaksikandualarutandalamsaatusistem yang kemudiandiukurkenaikansuhunya. Jikasetelahdireaksikankemudianterjadikenaikansuhusehinggamembuktikanadanyap elepasankaloryang disebutdenganreaksieksotermik. Sebaliknya, jikasuhu air ataularutan di dalamkalorimetersemakinturunmakaterjadireaksiendotermik. Kalorsendiriadalahperpindahanenergiantaraduabenda yang ditandaidenganadanyaperubahansuhu. KAPASITAS KALOR Kapasitas kalor suatu diperlukanuntukmenaikkansuhusebesar jikadenganmencarikapasitaskalor zat adalah energy masuk 1 oC denganlambang per yang C. kilogram makadapatdiketahuibesarnyakalorjeniszatmelaluipersamaan C= m.c . James Prescott Joule (1818- 1889)melakukansuatupercobaandenganmengukurkapasitaskalor air, dia memasang suatu beban yang dihubungkan dengan kincirkemudian dicelupkan ke dalam air.kemudianbebandijatuhkankedalam air saatkincirbergerakdihitungkenaikansuhu di dalam air.Joule menemukan bahwa usaha yang dilakukan ketika menjatuhkan beban setara dengan perubahan temperatur airnya. Hasilnya Kapasitas Kalor per gram (kalor jenis) air . Hubungan yang tepat antara Temperatur ( ) dan kalor ( ) : dengan, = massa air dalam kalorimeter (gram)
  • 4.
    = kalor jenisair dalam kalorimeter ( = perubahan suhu ( 1 1 1 1 ) ENERGI DALAM Materi adalah sumber utama dari energi, namun sampai sekarang belum ada alat yang dapat mengukurnya. Energi inibiasadisebutdenganenergy dalam.Energi dalam ( ) adalah total energi kinetik ( ) dan energi potensial ( ) yang ada di dalam sistem. Oleh karena itu energi dalam bisa dirumuskan dengan persamaan . Namun karena besar energi kinetik dan energi potensial pada sebuah sistem tidak dapat diukur, maka besar energi dalam sebuah sistem juga tidak dapat ditentukan, yang dapat ditentukan adalah besar perubahan energi dalam suatu sistem. Perubahan energi dalamsetelahterjadireaksikimiadapatdiketahuidenganmengukurkalor (q) seta kerja (w). energidalamdapat di sistemmenyerapkalor ketahuimelaluipersamaan yang E= q – w. Jika ditandaidengannaiknyasuhu, makaenergidalamakanbertambahsertagerakanpartikelpartikelnyaakansemakinmeningkat.Begitu pula sebaliknya, jikasistemmenyerapkalordarilingkunganmaka energy dalamakanmenurun. Selain karena kalor, energi dalam juga dapat berubah karena melakukan atau menerima kerja/usaha ( ). Usaha yang sering menyertai perubahan wujud (fisika) atau perubahan kimia adalah kerja ekspansi, yaitu kerja yang berhubungan dengan perubahan volume. Jika suatu materi mengembang, maka akan mendorong materi lain yang berada di sekitarnya, berarti materi tersebut melakukan usaha, diman usaha butuh energi sehingga energi dalamnya berkurang. Sebaliknya jika materi menyusut berarti materi tersebut menerima usaha dari materi lain di sekitarnya sehingga energi dalamnya bertambah.Perubahan energi dalam bernilai 0 jika jumlah kalor yang masuk sama besar dengan jumlah kerja yang dilakukan, dan jika kalor yang dikeluarkan sama besar dengan kerja yang dikenakan pada sistem. Artinya, tidak ada perubahan energi dalam yang terjadi pada sistem. Pengukuran kalor reaksi selain kalor reaksi pembakaran, dapat dilakukan manggunakan kalorimeter pada tekanan konstan. Misalnya pada kalorimeter stirofoam yang dibuat dari gelas stirofoam. Kalorimeter jenis ini umunya dilakukan untuk mengukur kalor reaksi di mana reaksinya berlangsung dalam bentuk larutan,
  • 5.
    misalnya untuk mengukurperubahan kalor yang terjadi pada reaksi netralisasi asam-basa. Pada kalorimeter yang reaksi kimianya berlangsung pada tekanan konstan ), maka perubahan kalor yang terjadi dalam sistem akan sama dengan perubahan entalpinya. Oleh karena dianggap tidak ada kalor yang diserap maupun dilepaskan oleh sistem ke lingkungan selama reaksi berlangsung, maka VI. Cara Kerja 1. PenentuantetapanKalorimeter
  • 6.
    2. Penentuankalorreaksi Zn-CuSO4 3.PenentuankalorpenetralanHCl-NaOH
  • 7.
    VIII. Analisis Data/Perhitungan/ Reaksi yang terlibat Pada percobaan pertama (penentuantetapankalorimeter) kami memasukkan 25 mL H2O dengan suhu 29oC ke dalam kalorimeter. Setelah itu kami memanaskan air sebanyak 25 mL sampai temperaturnya naik mendapatkan suhu dari suhu T1dan kami .Air panas dan air dingin kami campur sehingga memperoleh suhu campuran ( ) sebesar PenentuanTetapanKalorimeter .
  • 8.
    Dalam percobaan keduakami memasukkan dengan konsentrasi 1M yang berwarna biru bening sebanyak 25 mL ke dalam kalorimeter, lalu didapatkansuhu( )sebesar31oC. dandicampur kemudianditambahkandengan di 0,5 dalam gram Zn calorimeter. Setelahitudilakukanpengukuransuhudandidapatkannilai temperature sebesar41oC. Warnaserbuk Zn yang abu-abudanlarutan CuSO4biru, makaharusnyalarutandarikeduaitudicampurkanmenjadiwarnamerahbata. Karenadalampercobaanini tidakmemindahkanlarutanhasilcampuranpadagelaskimia, salahdalammelihatwarnadarihasilcampuran. PenetuanKalorReaksi Zn dan CuSO4 kami maka kami
  • 9.
     Dalam percobaan yangketiga kami memasukkan dengan konsentrasi 0,5 M sebanyak 25 mL ke dalam kalorimeter dan mengukur temperaturnya sehingga diperoleh temparatur ( ) sebesar . Selanjutnya kami memasukkan dengan konsentrasi 0,5 M sebanyak 25 mL dan temperatur yang sama dengan ke dalam kalorimeter yang berisi , kemudiandiukur suhu campurannya ( ). Suhu campuran yang kami peroleh sebesar . Warna larutan HCl bening dan NaOH juga berwrna bening, maka hasil pencampuran dari kedua larutan berwarna bening. Karenadalampercobaanini tidakmemindahkanlarutanhasilcampuranpadagelaskimia, salahdalammelihatwarnadarihasilcampuran. PenentuanKalorPenetralanHCldanNaOH maka kami kami
  • 10.
     IX. Pembahasan Penentuan Tetapan Kalorimeter Padapercobaan pertama kami memasukkan 25 mL air dengan suhu normal kedalam kalorimeter. Kami mengukur temperaturnya ( )yakni sebesar sebesar atau . Setelah itu kami memanaskan air sebanyak 25 mL sampai temperaturnya naik di atas suhu atau hingga suhu air itu mencapai atau . Selanjutnya kami memasukkan air yang telah dipanaskan tadi ke dalam kalorimeter yang telah berisi air bersuhu . Lalu kami aduk hingga keduanya bercampur. Kami mengukur suhu campuran ( ) sehingga diperoleh atau sebesar . Tahap berikutnya kami menghitung nilai dari kalor yang diserap oleh air dingin ( ) dengan menggunakan rumus: massa jenis ( ) air dianggap konstan yakni , dan diperoleh sebesar dengan catatan dan kalor jenis ( ) air sebesar . Kemudian kami menghitung kalor yang dilepas oleh air panas ( ) dengan menggunakan rumus: dandiperoleh nilai sebesar dan diperoleh , . Lalu kami mencari nilai sebesar dengan rumus . Dengan demikian dapat dicari tetapan kalorimeter dengan mengunakan rumus : Sehingga kami memperoleh tetapan kalorimeter sebesar .
  • 11.
    Penentuan Kalor ReaksiZn – CuSO4 Dalam percobaan yang kedua kami memasukkan dengan konsentrasi 1M sebanyak 25 mL yang berwarna biru bening ke dalam kalorimeter. Lalu kami mengukur suhu dengan menggunakan termometer dan diperoleh hasil temperatur T3 sebesar 31oC. Kemudian kami menimbang serbuk Zn sebanyak 0,5 gram, lalu kami masukkan ke dalam kalorimeter dan diaduk bersama CuSO4. Kami mengaduk kalorimeter sambil melakukan pengukuran suhu dan kami memperoleh suhu T4 sebesar 56oC. Setelah reaksi, terjadi endapan pada campuran yang berwarna coklat. Campuran juga menjadi warna coklat. Dan menghitung mengalikan tetapan kalorimeter dengan selisih suhu antara didapatkan hasil dengan dengan dan . Selanjutnya dengan Reaksi diatas, kami menghitung kalor reaksi . Pertama kami hitung mol zat ZnSO4 yang terbentuk setelah mereaksikan dengan . Setelah itu kami kalikan mol dengan massa molekul relatifnya, maka kami akan memperoleh massa massa yang terbentuk. Dengan yang terbentuk itu kami dapat menghitung kalor yang diserap larutan , yakni dengan menggunakan rumus: memperhatikan dengan . Maka kami akan memperoleh sebesar . Lalu kami menghitung kalor yang dihasilkan sistem reaksi ( ) dengan cara menjumlahkan dan , sehingga kami Kemudiankami menghitung kalor reaksi ( memperoleh sebesar ) antara dan dengan menggunakan rumus Sehingga kamimemperoleh kalor reaksi sebesar -159647,4 . Kalor Penetralan HCl – NaOH Dalam percobaan yang ketiga ini kami memasukkan25 mL kalorimeter. Kami mengukur temperatur dan diperoleh temperatur sebesar . Selanjutnya kami mengambil 25 mL sama dengan temperatur ,lalu 1M kedalam 1M dengan temperatur yang masukkan NaOH tersebut ke dalam kalorimeter yang di dalamnya telah terdapat . Kami mengaduk agar kedua
  • 12.
    larutan itu tercampur.Setealah diaduk dan terjadi reaksi, larutan berubah warna menjadi putih dan terdapat endapan putih. Kami juga mendapati timbulnya gas, yang telah diteliti ternyata adalah gas hidrogen (H2) hal ini dikarenakan pada kalorimeter yang kami gunakan terdapat kerak akibat korosi besi, sehingga setelah dicampur asam clorida terbentuk FeCl2 + hydrogen. Melalui reaksi sebagai berikut : Fe2+ + 2HCl FeCl2 + H2 Kami mengukur suhu campurannya ( ) dan kami akan memperoleh suhu campuran sebesar . Reaksi antara HCl dan NaOH adalah sebagai berikut: – Setelah itu kami menghitung kalor penetralan mencari mol dan massa dari mendapatkan massa yang terbentuk pada reaksi tersebut dan Kami sebesar 50gram. Kemudian kami menghitung kalor yang diserap larutan ( ) dengan cara mengalikan massa larutan larutan dan . Pertama, kami kenaikan suhu rumus larutan dengan kalor jenis dengan menggunakan . Maka kami akan memperoleh sebesar . Kemudian kami menghitung kalor yang diserap kalorimeter ( ) dengan rumus sebesar – , sehinggadidapat kalor yang diserap kalorimeter ( ) . Dengan diketahuinya dan maka kami dapat menghitung kalor yang dihasilkan sistem reaksi ( ) dengan cara menjumlahkan kalor yang diserap larutan ( ) dan kalor yang diserap kalorimeter ( ), sehingga diperoleh kalor yang dihasilkan sistem reaksi ( ) sebesar Dengan demikian kami dapat menghitung kalor penetralan yang dihasilkan dalam satu mol larutan ( ) dengan rumus : Maka akan kami memperoleh kalor penetralan ( X. ) sebesar −42668 Kesimpulan Berdasarkan percobaan yang telah dilakukan dapat disimpulkan beberapa hal, yakni : Pada masing-masing percobaan, campuran antara kedua larutan selalu mengalami perubahan temperatur.
  • 13.
    Setiap reaksi kimiaselalu disertai dengan perubahan kalor yang ditandaidengankenaikanataupenurunansuhu. – PadapercobaankalorpenetralanHCl NaOHterjadikesalahanpraktikumkarenatimbul gas setelahreaksi. Inidiakibatkankarena Fe2+ + 2HCl. Gas iniberupahidrogenberwarnaputih. Salah satu cara untuk mengukur perubahan kalor adalah dengan melakukan percobaan menggunakan kalorimeter. XI. Daftar Pustaka Anonim. 2012. Energi dalam. http://id.wikipedia.org/wiki/Energi_dalam. Diakses pada tanggal 15 November 2012 pukul 20.59 WIB Brady, James E. 1998. Kimia Universitas Asas & Struktur Edisi Kelima Jilid I. Jakarta : Binarupa Aksara. Hiskia, Ahmad. 1993. Penuntun Dasar- Dasar Praktikum Kimia. Bandung: ITB. Keenan, A, Hadyana Pudjaatmaja. 1992. Kimia untuk Universitas jilid I. Bandung : Erlangga. Yazid, Ernen. 2008. Kimia Fisika untuk Paramedis.Yogyakarta : CV Andi Offest. Surabaya,.……..………………. Mengetahui, Praktikan, Dosen/Asisten Pembimbing (……………………………….……) (……………………………….……)
  • 14.
  • 15.
    Serbuk Zn danLarutanCuSO4 Mengukurkalorreaksi Mengukursuhukalorpenetralan