Draft Bahan Kuliah
TEKNIK EKSPLORASI
(HTKK-009)
Oleh :
NURHAKIM, ST, MT
PROGRAM STUDI TEKNIK PERTAMBANGAN
UNIVERSITAS LAMBUNG MANGKURAT
BANJARBARU
2006
Bahan Kuliah Teknik Eksplorasi
Program Studi Teknik Pertambangan– Fakultas Teknik Unlam
NHK-8401@Unlam.Bjb© 2006 Teknik Eksplorasi 1st.ed.
PRAKATA
Alhamdulillah, La haula wala quwwata illa billah,
Subhanakallah, La ‘ilma lana illa ma allamtana
Bahan kuliah ini disusun untuk adik-adik mahasiswa Teknik Pertambangan Unlam
yang mengambil matakuliah TEKNIK EKSPLORASI. Hal yang melatarbelakangi
penyusunan bahan kuliah ini adalah mengingat sangat minimnya buku yang
tersedia untuk disiplin ilmu Teknik Pertambangan, khususnya yang berbahasa
Indonesia.
Dengan tersusunnya bahan kuliah ini, disampaikan terima kasih kepada seluruh
pihak yang membantu dan memberikan dukungan dalam penyusunan bahan
kuliah ini, terutama ananda Beryl dan (adiknya) serta mamanya.
Penyusun sadar bahwa dalam penyusunan bahan kuliah ini terdapat banyak
kekurangan, untuk itu, diharapkan masukan dan saran konstruktif agar dapat
memperbaiki bahan kuliah ini di masa mendatang. Akhirnya, penyusun berharap
agar bahan kuliah ini bermanfaat. Amin.
Pesona Gading Indah, November 2006
Nurhakim, ST, MT
132 258 665
Bahan Kuliah Teknik Eksplorasi
Program Studi Teknik Pertambangan– Fakultas Teknik Unlam
NHK-8401@Unlam.Bjb© 2006 Teknik Eksplorasi 1st.ed.
Deskripsi Singkat :
Gambaran tentang cara-cara eksplorasi dalam kaitan dengan genesa endapan bahan galian,
pengetahuan pendahuluan tentang cara-cara sampling dalam kaitan dengan kondisi geologi
daerah penyelidikan, pengetahuan tentang permodelan cebakan bahan galian
Tujuan Instruksional Umum :
Setelah menyelesaikan matakuliah Teknik Eksplorasi, pada akhir semester III mahasiswa
diharapkan mampu menarik kesimpulan tentang pentingnya esplorasi dalam industri
pertambangan, resiko pertambangan, konsep eksplorasi, teknologi eksplorasi, sampling
dan pola sampling, pemboran eksplorasi, assay data eksplorasi, tahapan eksplorasi,
perencanaan dan pelaksanaan eksplorasi, permodelan geologi sumberdaya mineral.
Materi :
a. Ciri Khusus dan Resiko serta Tahapan kegiatan dalam Industri Pertambangan
b. Maksud dan Tujuan kegiatan Eksplorasi
c. Proses Konsentrasi Bahan Galian
d. Tahapan dalam kegiatan eksplorasi, Pemilihan Target Eksplorasi
e. Eksplorasi Langsung dan Tak Langsung (Geologi, Geokimia dan Geofisika)
f. Metode Perhitungan Sumberdaya dan Cadangan
g. Eksplorasi Batubara
Referensi :
1. Annels, A. E., 1991, Mineral Deposit Evaluation, Chapman & Hall, London
2. Barnes, M.P., 1980, Computer-Assisted Mineral Appraisal and Feasibility, SME-
AIME, New York
3. Bateman, 1987, Ore Deposits, John Wiley and Sons, NY
4. Dhadar, JR, 1999, Eksplorasi Endapan Bahan Galian, GSB, Bandung
5. Evans, AM, 1995, Introduction to Mineral Exploration, Blackwell Science, Oxford
6. Hartman, HL, 1987, Introductory Mining Engineering, John Wiley and Sons, NY
7. Partanto, P, 2000, Pengantar Teknologi Mineral, ITB, Bandung
8. Peters, WC, 1991, Exploration Mining and Geology, John Wiley and Sons
9. RK Sinha, NL Sharma, 1970, Mineral Economics, Oxford & IBH Publ. co, New Delhi
10. Santoso Dj, Pengantar Teknik Geofisika, Jur. Tek. Geofisika – ITB, Bandung
11. Sudrajat, A, 2000, Teknologi dan Manajemen Sumberdaya Mineral, ITB, Bandung
12. White, AH, 1999, Management of Mineral Exploration, Andrew White & Assoc.,
Queensland
13. -----, 2000, Kamus Istilah Pertambangan, PPTM, Bandung
14. Berbagai Buku Laporan, Jurnal, Majalah yang berhubungan dengan Pertambangan
dan Teknologi Mineral (khususnya eksplorasi)
15. dll
Bahan Kuliah Teknik Eksplorasi
Program Studi Teknik Pertambangan– Fakultas Teknik Unlam
NHK-8401@Unlam.Bjb© 2006 Teknik Eksplorasi 1st.ed.
Ciri Khusus Industri Pertambangan
a. Non renewable resources/ wasting assets
Bahan tambang bersifat tak terbarukan artinya sekali bahan tambang tersebut
ditambang pada suatu tempat, maka tidak ada gantinya lagi di tempat lain. Hal
ini mengakibatkan terjadinya kompleksitas akibat kelangkaan dan peningkatan
kebutuhan sumber daya tersebut, sehingga memerlukan inventarisasi dan
penggunaan yang tepat.
b. Bahan tambang tersebar tidak merata dipermukaan bumi sehingga
keberadaan industri pertambangan bergantung selalu pada ditemukannya
bahan tambang.
c. Industri pertambangan merupakan industri yang padat modal, padat teknologi
dan padat waktu, yang dalam operasinya membutuhkan sinergi dari berbagai
disiplin ilmu dan teknologi.
Dampak dan Resiko Industri Pertambangan
Pertambangan merupakan indutri yang padat modal, pada keterampilan
dan padat teknologi. Dalam pelaksanaannya, kegiatan pertambangan di suatu
daerah akan memberikan dampak terhadap lingkungannya, baik dampak positif
maupun negatif. Dampak positif dari industri pertambangan antara lain :
1. Menambah pendapatan dan devisa negara
2. Dapat meningkatkan kondisi sosial, ekonomi, budaya dan kesehatan
masyarakat daerah di sekitarnya
3. Membuka kesempatan kerja dan berusaha
4. Memberi kesempatan alih teknologi
5. Berperan sebagai pusat pengembangan wilayah (community & regional
development)
Disamping dampak positif di atas, industri pertambangan dapat pula
mengakibatkan dampak negatif, antara lain :
1. Mengubah morfologi dan fisiologi daerah tersebut (tata guna lahan)
2. Berpeluang merusak lingkungan, karena
a. Kesuburan tanah dapat berkurang / hilang
b. Mengurangi vegetasi, sehingga dapat menimbulkan kegundulan
hutan, longsor dan erosi
c. Flora dan fauna rusak, sehingga ekologi juga rusak
d. Mencemari sungai
e. Polusi suara dan udara (debu dan kebisingan)
3. Dapat menimbulkan kesenjangan sosial, ekonomi dan budaya di wilayah
setempat
Adapun resiko dalam industri pertambangan antara lain bahwa dalam meng-
ekstrak bahan galian dari batuan induknya harus dilakukan kegiatan
Bahan Kuliah Teknik Eksplorasi
Program Studi Teknik Pertambangan– Fakultas Teknik Unlam
NHK-8401@Unlam.Bjb© 2006 Teknik Eksplorasi 1st.ed.
pembongkaran, sehingga dapat merubah roman muka bumi. Di samping itu,
penggunaan bahan galian yang bersifat “sekali pakai” mengakibatkan bahan
galian itu tidak dapat digunakan kembali setelah diambil.
Berhubung dampak dan resiko di atas, maka sebelum kegiatan pertambangan
dimulai, terlebih dahulu harus dilakukan telaah mendalam dengan melakukan
serangkaian kegiatan prospeksi, eksplorasi dan studi kelayakan.
Tahapan industri pertambangan
PROSPEKSI
EXPLORASI
EVALUASI
(STUDI KELAYAKAN)
ARSIP
PERENCANAAN DAN
PEMBANGUNAN
PENAMBANGAN
PENGANGKUTAN
PEMURNIAN
PEMASARAN
untungtidak untung
Secara singkat tahapan kegiatan dalam industri pertambangan dapat dijelaskan
sebagai berikut :
Bahan Kuliah Teknik Eksplorasi
Program Studi Teknik Pertambangan– Fakultas Teknik Unlam
NHK-8401@Unlam.Bjb© 2006 Teknik Eksplorasi 1st.ed.
a. PROSPEKSI
Kegiatan penyelidikan, pencarian atau penemuan endapan-endapan mineral
berharga
b. EKSPLORASI
Pekerjaan-pekerjaan selanjutnya setelah ditemukannya endapan mineral
berharga, yang meliputi pekerjaan-pekerjaan untuk mengetahui dan mendapatkan
ukuran, bentuk, letak (posisi), kadar rata-rata dan jumlah cadangan dari endapan
tersebut.
c. EVALUASI (STUDI KELAYAKAN)
Pekerjaan-pekerjaan mengevaluasi data dan hasil analisis yang didapatkan pada
kegiatan eksplorasi, dari kegiatan ini dapat ditentukan apakah suatu endapan
layak ditambang secara ekonomis dengan teknologi yang ada pada saat ini, atau
tidak. Bila tidak / belum layak, selanjutnya data tersebut diarsipkan
d. PERENCANAAN DAN PEMBANGUNAN
Pekerjaan-pekerjaan untuk membuat lubang-lubang bukaan ke arah dan di dalam
endapan bijih yang sudah pasti ada sebagai persiapan untuk penambangan dan
pengangkutan endapan bijih tersebut.
e. PENAMBANGAN
Pekerjaan-pekerjaan membongkar mineral berharga dari batuan induknya, baik di
atas permukaan bumi (tambang terbuka) maupun dan pada endapan bijih di
dalam bumi (tambang bawah tanah).
f. PENGANGKUTAN
Pekerjaan-pekerjaan pemindahan material hasil penggalian / penambangan ke
tempat penimbunan (stock pile) atau ke tempat pemurnian / pengolahan bijih,
atau bila bijih tersebut tidak perlu diolah / dimurnikan, pengangkutan dapat
berarti membawa hasil tambang ke pembeli.
g. PEMURNIAN
Pekerjaan-pekerjaan untuk meningkatkan kadar / kualitas bijih, dengan tujuan
untuk memenuhi persyaratan industri, teknologi pengolahan lanjut dan/atau
meningkatkan harga jual dari komoditi tambang tersebut.
h. PEMASARAN
Penjualan produk tambang kepada konsumen
Bahan Kuliah Teknik Eksplorasi
Program Studi Teknik Pertambangan– Fakultas Teknik Unlam
NHK-8401@Unlam.Bjb© 2006 Teknik Eksplorasi 1st.ed.
Mineral dan Konsentrasi
Cebakan mineral ?
Suatu konsentrasi dari unsur atau logam tertentu dalam kerak bumi yang dapat
dipertimbangkan untuk ditambang secara komersial, seandainya persyaratan-
persyaratan teknologi lainnya seperti metoda penambangan dan teknologi
ekstraksi dapat dipenuhi.
Bijih ?
Kumpulan mineral yang daripadanya dapat diekstraksi satu atau lebih logam yang
dapat diusahakan secara menguntungkan.
Proses Konsentrasi bahan galian
Proses-proses utama yang telah mengkonsentrasikan logam dalam endapan
mineral dalam bentuk yang dikenal sekarang :
1. Proses Ortomagmatik
2. Proses Pasca Magmatik
a. Pyrometasomatic
b. Pegmatitic
c. Hydrothermal (Hypogene)
3. Proses Pelapukan (Weathering)
Oksidasi, Karbonatisasi, Hidrasi, Pelarutan (leaching), pengkayaan
supergene (enrichment), sirkulasi dalam air tanah yang menghasilkan
endapan hydrothermal supergene
4. Proses Sedimentasi
a. Pengendapan Sedimen Mekanis / Klastis
b. Pengendapan Sedimen Kimiawi
c. Pengendapan Sedimen Kolloid
d. Proses Diagenesa
5. Proses Metamorfisme Regional, Thermal dan Dynamik
a. Rekristalisasi batuan dan bijih
b. Redistribusi logam yang tersebar dalam mineral batuan
c. Endapan hidrothermal sekunder
6. Kombinasi dari proses-proses di atas
Bahan Kuliah Teknik Eksplorasi
Program Studi Teknik Pertambangan– Fakultas Teknik Unlam
NHK-8401@Unlam.Bjb© 2006 Teknik Eksplorasi 1st.ed.
METODA EKSPLORASI
- METODE LANGSUNG
Menghasilkan gejala geologi tersebut dapat diamati dengan mata geologist;
metoda geologi
- METODE TAK LANGSUNG
Menghasilkan suatu anomali yang dapat ditafsirkan sebagai gejala geologi
yang dilacak; metoda geofisika dan metoda geokimia
Metoda Geologi Metoda Geofisika Metoda Geokimia
Survei Indrajauh
Dari Ruang Angkasa :
Analisa Citra Satelit
berbagai Band
dari Udara :
Analisa Foto Udara,
Citra Radar, dll
Survei Geologi Permukaan
Survei Geologi Tinjau
(Reconnaissance)
Survei Geologi
Singkapan
Sumur Uji dan Paritan
(test pit and trenching )
Pemboran Explorasi
Survei Geologi Bawah
Tanah
Survei Geofisika Udara
(Airborne survey)
Survei Gravitasi
Survei Magnetik
Survei Geofisika Darat
Survei Seismik
Survei Gravitasi
Survei Magnetik
Survei Geolistrik
Resistivitas
Logging Sumur
SP
IP
EM
Penyontohan Aliran
Sungai
Penyontohan Tanah
Penyontohan Batuan
METODA
EXPLORASI
CITRA SATELIT
Bahan Kuliah Teknik Eksplorasi
Program Studi Teknik Pertambangan– Fakultas Teknik Unlam
NHK-8401@Unlam.Bjb© 2006 Teknik Eksplorasi 1st.ed.
Bahan Kuliah Teknik Eksplorasi
Program Studi Teknik Pertambangan– Fakultas Teknik Unlam
NHK-8401@Unlam.Bjb© 2006 Teknik Eksplorasi 1st.ed.
Citra Satelit
Pengamatan terhadap adanya citra satelit berresolusi tinggi diawali dengan
peluncuran Satelit Landsat 1. atelit Landsat yang pertama diluncurkan cahaya
tampak (0,4 – 0,7 µm), sebenarnya diberi nama Earth Resources Technology
Satellite (ERTS) yang diluncurkan pada Juli 1972. Saat ini lima satelit dari berbagi
seri telah diluncurkan dengan berbagai karakteristik (ketinggian, spectral band,
Interval Piksel, dimensi). Adapun perbandingan antara frekuensi dan resolusi
masing-masing satelit diilustrasikan gambar di bawah ini.
100
10
1
10 m 100 m 1 km 10 km
SPOT
LANDSAT
TM MSS
Sun Synchronous Orbits
Geostationary Orbits
TIROS-N
METEOSTAT
Pixel Size
FrequencyofRepetitionCover(Days)
Perbandingan / Perbedaan Resolusi dan Frekuensi Citra Satelit
Satelit-satelit di atas bertenaga matahari dan mempunyai sistem pengumpul data
yang selanjutnya ditransmisikan ke stasiun di bumi (home station). Pada Landsat
1 sampai 3 data direkan dalam pita (tape) apabila berada di luar daerah (out of
range) stasiun bumi, data tersebut baru akan ditransmisi pada saat satelit berada
dalam range stasiun bumi.
PHOTOGEOLOGY
Bahan Kuliah Teknik Eksplorasi
Program Studi Teknik Pertambangan– Fakultas Teknik Unlam
NHK-8401@Unlam.Bjb© 2006 Teknik Eksplorasi 1st.ed.
Bahan Kuliah Teknik Eksplorasi
Program Studi Teknik Pertambangan– Fakultas Teknik Unlam
NHK-8401@Unlam.Bjb© 2006 Teknik Eksplorasi 1st.ed.
Foto Udara (Aerial Photo)
Fotogeologi adalah nama yang diberikan untuk penggunaan foto udara untuk
kepentingan geologi. Geologis telah menggunakan aerial photography untuk
membantu eksplorasi mereka sejak + 5 dekade yang lalu.
Untuk mendapatkan hasil terbaik harus dilakukan perencanaan pekerjaan, baik di
kantor maupu di lapangan. Hal yang umumnya dilakukan antara lain :
1. catatan / penjelasan foto udara,
2. kompilasi fotogeologi dengan peta dasar topografi
3. pengecekan lapangan
Bahan Kuliah Teknik Eksplorasi
Program Studi Teknik Pertambangan– Fakultas Teknik Unlam
NHK-8401@Unlam.Bjb© 2006 Teknik Eksplorasi 1st.ed.
4. re-anotasi (pencatatan / penjelasan ulang)
5. re-kompilasi untuk mendapatkan peta fotogeologi final
Jenis foto udara yang umum dilakukan adalah foto hitam-putih pankromatik
(panchromatic B&W photograph) , Film Sensitif inframerah hitam-putih (B&W IR
Sensitive Film), Film berwarna dan Inframerah berwarna. Film ini dibuat dengan
menggunakan spektrum yang berbeda, misalnya cahaya tampak (0,4 – 0,7 µm),
fotografi dekat spektrum infra merah (0,7 – 0,9 µm). Film pankromatik
menghasilkan suatu cetakan yang berwarna keabuan, di antara warna hitam dan
putih pada spektrum cahaya tampak. Jenis ini dikenal secara umum dan paling
murah. Foto warna menghasilkan cetakan full-colour dari spektrum cahaya
tampak. Jenis ini lebih mahal, tetapi sangat bermanfaat untuk daerah tertentu.
Film Inframerah berwarna (colour infrared film) merekam warna hijau, merah dan
dekat infra merah dari spektrum. Foto udara secara umum dapat diklasifikasi
menjadi Oblique (miring) dan Vertical (Tegak lurus).
Skala foto udara
Resolusi foto udara tergantung pada beberapa hal, antara lain skala foto. Cara
yang paling sederhana untuk mendeterminasi skala foto adalah dengan
membandingkan jarak antara dua titik pada foto dengan jarak keduanya di
lapangan.
Pada foto vertikal yang diambil pada daerah yang datar, Skala (S) adalah fungsi
dari Panjang Fokus kamera (f) dengan ketinggian terbang (H’) pesawat.
H'
f
(S)Skala =
H’ didapatkan dengan mengurangi elevasi daerah (h) dari tinggi terbang pesawat
di atas suatu datum (H), biasanya level air yang nilainya didapatkan dari altimeter
pesawat. Prinsip yang penting diperhatikan adalah bahwa skala foto merupakan
fungsi dari ketinggian daerah. Pesawat terbang pada ketinggian konstan (atau
mendekati konstan). Apabila pewatat tersebut terbang melalui daerah dengan
evelasi yang bervariasi, misalnya pegunungan, skala akan sangat bervasiasi.
Bahan Kuliah Teknik Eksplorasi
Program Studi Teknik Pertambangan– Fakultas Teknik Unlam
NHK-8401@Unlam.Bjb© 2006 Teknik Eksplorasi 1st.ed.
H
h
(H-h) = H'
f
L Lens
Negative
A B
L
ba
Ground Level
Sea Level
Faktor yang digunakan untuk menghitung skala foto udara
Resolusi foto udara
Faktor yang mempengaruh resolusi dari foto udara adalah :
1. skala
2. kekuatan resolving dari film
3. kekuatan resolving dari lensa kamera
4. penggunaan kamera yang baik (tidak goyang / terganggu)
5. kondisi atmosfer
6. kondisi pada saat proses fim
Elemen dalam interpretasi foto udara
Beberapa elemen yang didapat dari interpretasi foto udara antara lain :
1. Topografi (relief) dan Tekstur
2. Pola (drainage pattern), Tekstur aliran (drainage texture) dan Erosi
3. Vegetasi
4. Penggunaan Lahan (land-use)
5. Lineanment, istilah ini digunakan untuk menggambarkan setiap garis pada foto
udara yang secara struktural dikontrol oleh joint, fracture, fault, urat mineral,
horizon litologi, batas batuan, dll
Dalam foto udara, harus dijaga ketelitian dalam pembuatan peta, dengan cara
pengambilan foto dalam penerbangan dilakukan perimpitan ke arah terbang 60 %
dan samping 30 %. Dalam interpretasi foto geologi, diperlukan bantuan ahli foto
geologi (photogeologist). Ahli tersebut harus mengetahui di bidang batuan,
struktur, bentuk topografi yang berhubungan dengan keadaan geologi, serta
dapat menterjemahkan keadaan permukaan untuk penafsiran bawah permukaan.
Bahan Kuliah Teknik Eksplorasi
Program Studi Teknik Pertambangan– Fakultas Teknik Unlam
NHK-8401@Unlam.Bjb© 2006 Teknik Eksplorasi 1st.ed.
SURVEI GEOLOGI SINGKAPAN
Survei Geologi Singkapan (Batugamping)
Survei Geologi Singkapan (Batubara)
TESTPIT & TRENCH (SUMUR UJI & PARITAN)
Test Pit
Bahan Kuliah Teknik Eksplorasi
Program Studi Teknik Pertambangan– Fakultas Teknik Unlam
NHK-8401@Unlam.Bjb© 2006 Teknik Eksplorasi 1st.ed.
Trench
Pemboran Eksplorasi
Pemboran
Bahan Kuliah Teknik Eksplorasi
Program Studi Teknik Pertambangan– Fakultas Teknik Unlam
NHK-8401@Unlam.Bjb© 2006 Teknik Eksplorasi 1st.ed.
Metode Magnetik
Metode magnetik pada dasarnya adalah memetakan gangguan lokal pada medan
magnetik bumi yang disebabkan oleh variasi kemagnetan batuan. Metode ini
adalah metode geofisika tertua yang dikenal oleh manusia. Sejarah metode ini
dimulai dari kompas magnetik yang pertama ditemukan di Cina ± 3000 tahun yang
lalu. Kemudian pada tahun 1600, William Gilbert mempublikasikan esai “de
Magnete” yang menyatakan bahwa bumi adalah sebuah magnet. Karl Frederick
Gauss menyimpulkan dari analisis matematika bahwa medan magnetik
berhubungan dengan sebuah sumber dibumi dan hubungannya dengan rotasi
bumi. Dalam perkembangannya medan magnetik bumi telah digunakan dalam
eksplorasi bijih besi sejak tahun ketika sebuah kompas digunakan dalam
eksplorasi di Swedia. Alat magnetometer pertama kali diciptakan dan digunakan
pada Perang Dunia II untuk mendeteksi kapal selam. Saat ini metode magnetik
merupakan salah satu metode geofisika yang paling banyak digunakan orang
karena selain mudah penggunaannya juga murah pemakaiannya.
Pengukuran Medan Magnetik
Medan magnetik yang terukur oleh alat magnetometer adalah gabungan dari
medan magnetik utama bumi (dari inti luar bumi), medan magnetik eksternal
(medan magnetik dari luar bumi seperti matahari dan bulan) dan medan magnetik
kerak bumi (mineral magnetit di kerak bumi, dibawah suhu Curie).
Magnetometer
Magnetometer adalah alat yang digunakan untuk mengukur intensitas medan
magnetik. Magnetometer pada mulanya diletakkan di pesawat terbang untuk
mendeteksi kapal selam, dalam perkembangannya telah diciptakan magnetometer
portable yang mudah dibawa-bawa dan juga magnetometer yang digunakan
untuk dimasukkan kedalam lubang bor.
Berbagai jenis magnetometer: Ground magnetometer (kiri) dan Helimag
Magnetometer (kanan)
Survey Magnetik
Survey magnetik dapat dilakukan dari udara, darat dan juga dalam lubang bor.
Bahan Kuliah Teknik Eksplorasi
Program Studi Teknik Pertambangan– Fakultas Teknik Unlam
NHK-8401@Unlam.Bjb© 2006 Teknik Eksplorasi 1st.ed.
Survey Magnetik Udara
Survey magnetik udara dapat mencakup daerah yang luas dalam waktu singkat.
Survey ini biasanya dilakukan dengan menggunakan pesawat Fixed Wing atau
Helikopter. Biayanya murah bila dibandingkan survey didarat. Kualitas data bagus
dapat digunakan sebagai konsep baru dalam penentuan target eksplorasi. Noise
kecil dan dapat mencakup daerah yang sulit.
Peta Total Magnetic Intensity dari hasil survey Airborne Magnetic
Bahan Kuliah Teknik Eksplorasi
Program Studi Teknik Pertambangan– Fakultas Teknik Unlam
NHK-8401@Unlam.Bjb© 2006 Teknik Eksplorasi 1st.ed.
Survey Magnetik Darat
Survey magnetik darat dapat melokalisir anomali secara akurat. Sinyal dari sumber
magnetik yang lemah dapat terukur. Dengan survey ini sinyal dari sumber yang
dangkal dapat ditingkatkan. Kelemahan dari survey ini adalah lambat dalam
pelaksanaannya, banyak noise dan hanya dapat dilaksanakan pada daerah yang
dapat diakses oleh manusia.
Peta Total Magnetic Intensity dari hasil survey Airborne Magnetic
Metode Gravitasi
Metode ini mengukur dan menyelidiki variasi medan gravitasi bumi yang
disebabkan oleh perbedaan densitas dari batuan-batuan yang ada dibawah
permukaan bumi. Densitas atau massa jenis adalah perbandingan antara massa
dan volume dari batuan. Unit satuan 103 kg/m3 . Densitas batuan pada umumnya
berbanding terbalik dengan porositas batuan. Densitas batuan sedimen meningkat
sesuai dengan umur batuan dan kedalaman. Densitas batuan metamorf
bergantung pada komposisi dari batuan asal dan dari alterasi yang terjadi pada
batuan tersebut
Metode ini mula-mula ditemukan oleh Galileo Galilei (1589), dengan mengukur
kecepatan benda jatuh dari menara Pisa. Kemudian Johan Kepler, memunculkan
teori pergerakan planet dan dilanjutkan oleh Sir Isaac Newton yang merumuskan
hukum gravitasi yang sangat terkenal. Pierre Bouguer (1745-1745), menemukan
variasi gravitasi di bumi. F.A. Vening Meisnez - Van Bemmelen mengukur variasi
gravitasi bumi dengan menggunakan pendulum di Laut Cina Selatan. Dan, La
Coste (1934) menemukan gravitimeter (alat pengukur gravitasi bumi. Alat inilah
yang digunakan dan dikembangkan sampai saat ini.
Bahan Kuliah Teknik Eksplorasi
Program Studi Teknik Pertambangan– Fakultas Teknik Unlam
NHK-8401@Unlam.Bjb© 2006 Teknik Eksplorasi 1st.ed.
Alat Gravimeter dan prinsip kerjanya
Hasil pengukuran dengan Gravimeter disebut Anomali Bouguer. Anomali gravity ini
dibagi menjadi 2 komponen yaitu:
• Anomali Regional: anomali yang berhubungan dengan massa homogen
dibawah target eksplorasi.
• Anomali Residual: anomali yang berhubungan dengan target eksplorasi.
Bahan Kuliah Teknik Eksplorasi
Program Studi Teknik Pertambangan– Fakultas Teknik Unlam
NHK-8401@Unlam.Bjb© 2006 Teknik Eksplorasi 1st.ed.
Metode Geolistrik
Metode ini mengukur dan menyelidiki sifat kelistrikan yang dimiliki oleh batuan
atau mineral. Mineral-mineral sulfida pada umumnya bisa dikenali dengan metode
ini dikarenakan oleh sifat fisisnya yang mudah menghantarkan listrik yang
diinjeksikan ke dalam bumi. Sifat-sifat kelistrikan dibagi berbagai jenis:
Tahanan Jenis (Resistivity) adalah hambatan dari batuan terhadap aliran listrik
(kebalikan dari konduktivitas batuan). Satuan unit: ohm-m. Mineral pembentuk
batuan pada umumnya memiliki resistivitas tinggi. Resistivity batuan dipengaruhi
oleh porositas, kadar air dan mineralisasi.
Polarisasi adalah kemampuan batuan untuk menciptakan atau menyimpan
(sementara) energi listrik, pada umumnya lewat proses elektrokimia. Polarisasi
dibagi menjadi:
1. Self potential: efek yang muncul jika energi listrik dihasilkan oleh batuan / bijih
pada proses interaksi dengan air tanah.
2. Induced Polarization: efek yang muncul saat batuan terinduksi oleh energi
listrik yang ditimbulkan oleh arus listrik yang melalui batuan, dan batuan itu
menyimpan induksi untuk sementara.
Prinsip kerja Induced Polarization
Metode Geolistrik ini berkembang dengan pesat belakangan ini. Banyak sekali
metode-metode baru muncul sebagai pengembangan dari prinsip tahanan jenis
Bahan Kuliah Teknik Eksplorasi
Program Studi Teknik Pertambangan– Fakultas Teknik Unlam
NHK-8401@Unlam.Bjb© 2006 Teknik Eksplorasi 1st.ed.
atau resistivity seperti: TEM, CSAMT, AMT dan lain-lain. Metode ini sangat efisien
dan tepat untuk memetakan atau melokalisir mineral-mineral sulfida.
Survey IP dan Resistivity
Pada survey IP dan Resistivity dikenal beberapa macam array atau susunan
pemasangan elektroda seperti: Wenner; Schlumberger, Dipole-dipole dan lain-lain.
Masing-masing array mempunyai kelebihan dan kekurangan masing-masing.
Prinsip dasar survey ini adalah dengan menginjeksikan arus listrik buatan ke bumi
dan sinyal hasil pemantulan energi listrik ini ditangkap oleh elektroda.
Jenis-jenis array dalam survey IP dan Resistivity
Pada umumnya mineral sulfida akan memberikan respon dalam nilai kecil pada
data resistivity dan nilai besar pada IP. Penetrasi dari survey ini bergantung pada
jenis array yang dipakai dan lebar dari sebaran elektroda dan sumber arus. Makin
lebar sebaran kedua elektrodanya makin dalam penetrasinya, tetapi sinyal yang
diperoleh kualitas datanya kurang baik dan banyak noise yang muncul.
Bahan Kuliah Teknik Eksplorasi
Program Studi Teknik Pertambangan– Fakultas Teknik Unlam
NHK-8401@Unlam.Bjb© 2006 Teknik Eksplorasi 1st.ed.
Sebaliknya, sebaran yang sempit akan menghasilkan penetrasi yang rendah tetapi
kualitas datanya baik.
Contoh hasil pengukuran survey IP dan resistivity serta perbandingan dengan data
geologi dari hasil pemboran.
Metode Radioaktif
Metode ini pada dasarnya ialah menentukan besarnya/banyaknya berkas
gelombang Gamma yang dihasilkan oleh batuan sebagai efek terjadinya proses
pembelahan/peluruhan atom yang terjadi pada batuan itu sendiri. Satuan unit: cps
(count per second). Pada metode ini berkas gelombang Gamma yang diukur
adalah Potassium, Thorium dan Uranium.
Metode ini mempunyai penetrasi yang sangat dangkal (±30-60 cm) sehingga efek
gangguan pada permukaan oleh aktifitas manusia akan sangat mengganggu
kualitas data. Metode ini dapat dilakukan dengan pengukuran dari udara dan juga
dapat dilakukan dari darat. Dengan metode ini litologi batuan secara kasar dapat
dipetakan dan juga metode ini berguna untuk melokalisir daerah alterasi potassic.
Survey Ground Radiometric (kiri) dan data mentah hasil survey radiometric
(kanan)
(a) (b) (c) (d)
Peta-peta hasil pengukuran radiometric: (a) Potassium; (b) Uranium; (c) Thorium;
(d) Composite image (Red=K; Green=Thorium; Blue=Uranium).
Aplikasi metode Geofisika
Pada saat ini di Indonesia telah ditemukan 9 daerah prospek endapan porphyry
copper dan hanya 2 prospek saja yang tidak terjadi alterasi/mineralisasi
magnetite. Beberapa endapan dilaporkan mempunyai fasa yang kaya emas dan
Bahan Kuliah Teknik Eksplorasi
Program Studi Teknik Pertambangan– Fakultas Teknik Unlam
NHK-8401@Unlam.Bjb© 2006 Teknik Eksplorasi 1st.ed.
tembaga muncul bersama-sama dan berasosiasi dengan mineralisasi yang kaya
magnetite. Semua endapan porphyry copper yang ditemukan di Indonesia
semuanya adalah hasil dari eksplorasi konvensional yaitu dengan pemetaan
geologi permukaan dan pengambilan conto geokimia. Endapan porphyry copper
yang tidak tersingkap akan lolos dan tidak teramati dengan metode eksplorasi
konvensional. Berdasarkan fakta ini maka metode magnetik adalah pilihan yang
tepat untuk diaplikasikan untuk eksplorasi cadangan pophyry copper. Alasan lain
digunakannya metode magnetik adalah murahnya biaya survey dan kemudahan
pengoperasian alatnya yang membuat metode ini umum dipakai orang.
Kelemahan dari metode magnetik adalah kemampuannya yang hanya dapat
mendeteksi satu sifat fisik batuan saja yaitu kemagnetan. Pada kenyataannya
tidak semua mineral mempunyai sifat kemagnetan yang khas. Beberapa mineral
mempunyai sifat kelistrikan dan densitas atau massa jenis yang khas tapi sifat
kemagnetannya tidak. Oleh karena itu penggunaan metode geolistrik dan gravity
juga merupakan pilihan yang cukup baik sebagai metode alternatif atau tambahan
data. Kelemahan dari metode-metode ini adalah sulit pengoperasiannya terutama
didaerah berbukit-bukit terjal, lambat dan juga mahal biayanya. Metode
Radiometrik juga sering digunakan dengan alasan murah dan mudah
pengoperasiannya, kemampuannya untuk mendeteksi alterasi potassic dan juga
berguna untuk membantu dalam pemetaan litologi batuan.
Penerapan metode geofisika pada umumnya dibagi dalam 3 tahap yaitu tahap
pemetaan regional, tahap kan sebagai dipole magnetik pemetaan detil dan tahap
penentuan lubang bor uji atau pemetaan detil.
Pada tahap pemetaan regional survey geofisika yang dilaksanakan adalah Survey
Magnetik udara dan Radiometric (Airborne Magnetic and Radiometric survey).
Kegunaan dari kedua survey ini adalah untuk memetakan struktur geologi
regional, mendeteksi anomali magnetik, memetakan daerah alterasi potassic dan
pemetaan litologi batuan. Pada tahap ini biasanya digunakan pesawat Fixed Wing,
Magnetometer (alat ukur metode magnetic) dan Spectrometer (alat ukur metode
radiometrik) diletakan didalam pesawat tersebut. Survey biasanya dilakukan
dengan sistem kisi (grid) dengan arah terbang pesawat Utara-Selatan, spasi antar
lintasan 800 meter dengan interval pengukuran setiap 0.1 detik (±7.5m). Pesawat
fixed-wing ini biasanya terbang dengan ketinggian kurang lebih 400 meter di
punggungan dan 1000 meter diatas jurang dan lembah. Hasil dari survey ini
berupa:
• Peta topografi regional yang dihasilkan dari pengukuran radar altimeter pada
setiap lintasan survey. Pada umumnya peta ini kurang akurat dengan bentuk
morfologi lapangan tetapi cukup baik dalam penggambaran bentuk
punggungan utama maupun lembah.
• Peta Total Magnetik Intensity adalah peta dasar dan utama yang dihasilkan
dari survey ini. Adanya benda magnetic akan digambarkan dengan pola dipole.
• Peta Radiometrik yang menggambarkan pola penyebaran kandungan dari
Potassium, Thorium dan Uranium.
Bahan Kuliah Teknik Eksplorasi
Program Studi Teknik Pertambangan– Fakultas Teknik Unlam
NHK-8401@Unlam.Bjb© 2006 Teknik Eksplorasi 1st.ed.
Peta Total Magnetic Intensity hasil survey Airborne (Fixed Wing) Magnetic
dengan efek pencahayaan untuk mempermudah interpretasi strukstur geologi
Dari peta-peta ini ditambah data mentah dari survey, data kemudian diproses
dengan berbagai teknik filtering untuk melokalisir daerah yang mengandung
anomali magnetik dan juga untuk menginterpretasikan struktur regional daerah
survey.
Peta Radiometric hasil pengolahan citra dengan Total Magnetic Intensity hasil
survey Airborne (Fixed Wing) Magnetic dengan efek pencahayaan untuk
mempermudah interpretasi strukstur geologi dan mempermudah pembagian
litologi batuan.
Bahan Kuliah Teknik Eksplorasi
Program Studi Teknik Pertambangan– Fakultas Teknik Unlam
NHK-8401@Unlam.Bjb© 2006 Teknik Eksplorasi 1st.ed.
Anomali magnetik akan muncul bila dibawah permukaan terdapat kontras
susceptibility batuan. Kontras susceptibility batuan disebabkan oleh perbedaan
kandungan mineral yang bersifat magnetik, seperti Pyrhotite dan Magnetite
dengan batuan sekelilingnya. Konsentrasi mineral magnetik akan menimbulkan
respon anomali magnetik yang berupa anomali dwi kutub (dipole). Kombinasi data
magnetik ini dengan peta geologi akan mempermudah pendugaan adanya
mineralisasi pada daerah sasaran eksplorasi.
Peta interpretasi data Magnetic dari survey Airborne Magnetic. (inzet: peta
Analytic Signal dari TMI).
Interpretasi struktur regional dapat dibuat dari peta Total Magnetic Intensity
dengan mengelompokan kedalam bentuk geometry sederhana yang khas seperti:
• Bentuk lingkaran, yang menggambarkan kemungkinan terjadinya aktivitas
hidrothermal pada daerah tersebut.
• Bentuk anomali magnetik yang linier umumnya disebabkan oleh dyke, sill atau
formasi besi.
• Jalur anomali yang lebar dengan pola rumit biasanya merupakan ciri dari
batuan vulkanik seperti lava, sekis dan lain-lain.
• Pola magnetik yang tiba-tiba patah mengindikasikan kemungkinan adanya
patahan.
• Variasi respon magnetic dapat digunakan untuk membedakan batuan
penutupnya. Akan lebih baik hasilnya bila digabungkan dengan data
radiometrik.
Pada pemrosesan data magnetik lebih lanjut, data respon magnetik dimodelkan
secara 2D untuk memperoleh gambaran geometri benda anomali magnetik.
Bahan Kuliah Teknik Eksplorasi
Program Studi Teknik Pertambangan– Fakultas Teknik Unlam
NHK-8401@Unlam.Bjb© 2006 Teknik Eksplorasi 1st.ed.
Setelah tahap regional selesai dilakukan, untuk melanjutkan survey ke tahap
berikutnya yang lebih detil dengan memilih target-target anomali magnetik yang
sesuai dengan model ideal endapan porphyry copper. Kemudian di daerah yang
terpilih tersebut dilaksanakan survey magnetik udara dengan menggunakan
helikopter. Biasanya survey magnetik dengan helikopter ini dilakukan dengan spasi
lintasan yang lebih rapat ± 200-400 meter dengan ketinggian yang lebih rendah
antara 80 –300 meter diatas permukaan tanah.
Bahan Kuliah Teknik Eksplorasi
Program Studi Teknik Pertambangan– Fakultas Teknik Unlam
NHK-8401@Unlam.Bjb© 2006 Teknik Eksplorasi 1st.ed.
Peta Total Magnetic Intensity dari survey Airborne Magnetic dengan menggunakan
pesawat Fixed wing (kiri) dan Peta Analytic Signal dari survey Airborne Magnetic
dengan menggunakan Helikopter.
Jika dalam survey regional dengan menggunakan pesawat fixed wing targetnya
adalah anomali magnetik berskala besar, maka dengan survey helikopter ini
anomali magnetik skala besar tersebut diperinci sehingga anomali-anomali
magnetik berukuran kecil juga dapat terlihat.
Langkah-langkah pemrosesan data dan hasil interpretasi dari survey helikopter ini
sama persis dengan data dari pesawat fixed wing tetapi hasilnya jauh lebih
terperinci sehingga memudahkan untuk menentukan target aktifitas eksplorasi
dari darat. Dari hasil survey ini dipilih daerah daerah yang paling prospek untuk
ditindak lanjuti dengan survey darat.
Pada tahap survey geofisika dari darat, survey biasanya dilakukan bersamaan
dengan survey pemetaan geologi dan pengambilan conto geokimia. Pada tahap ini
berbagai jenis metode geofisika dapat dilaksanakan sesuai dengan kebutuhan dan
jenis mineral atau batuan yang dijadikan sasaran eksplorasi.
Metode-metode yang sering digunakan adalah ground magnetik dan ground
radiometric, survey geolistrik seperti IP, resistivity, TEM, CSAMT dan lain-lain.
Survey-survey ini dilakukan untuk menentukan letak lubang bor uji yang akan
digunakan untuk mengetest kandungan mineral dibawah permukaan tanah.
Dalam pengolahan data dan interpretasi data survey darat ini, seluruh data
diintergrasikan dan digabungkan dengan data geologi dan data geokimia sehingga
menghasilkan interpretasi akhir yang akurat.
Bahan Kuliah Teknik Eksplorasi
Program Studi Teknik Pertambangan– Fakultas Teknik Unlam
NHK-8401@Unlam.Bjb© 2006 Teknik Eksplorasi 1st.ed.
Bahan Kuliah Teknik Eksplorasi
Program Studi Teknik Pertambangan– Fakultas Teknik Unlam
NHK-8401@Unlam.Bjb© 2006 Teknik Eksplorasi 1st.ed.
Data magnetik biasanya dibuat model 2D dan 3D untuk memperoleh gambaran
detil geometri dan dimensi cadangan endapan porphyry copper. Dari hasil
interpretasi inilah ditentukan target lubang bor uji untuk memeriksa kandungan
mineral dan besarnya cadangan yang diperoleh.
Block diagram hasil penggabungan model 3D magnetic dengan data geologi hasil
dari pemboran.
Gambar diatas merupakan hasil akhir dari seluruh gabungan survey Geofisika,
pemetaan Geologi permukaan, conto Geokimia dan pemboran. Dari model 3D
seperti ini sebuah cadangan pada akhirnya dapat diketahui besar cadangannya
dan jika nilainya cukup ekonomis cadangan ini siap untuk ditambang.
Bahan Kuliah Teknik Eksplorasi
Program Studi Teknik Pertambangan– Fakultas Teknik Unlam
NHK-8401@Unlam.Bjb© 2006 Teknik Eksplorasi 1st.ed.
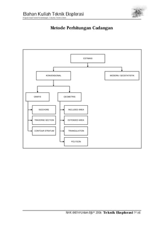
Metode Perhitungan Cadangan
ESTIMASI
KONVENSIONAL MODERN / GEOSTATISTIK
GRAFIS GEOMETRIS
ISOCHORE
TRAVERSE SECTION
CONTOUR STRATUM
INCLUDED AREA
EXTENDED AREA
TRIANGULATION
POLYGON
Bahan Kuliah Teknik Eksplorasi
Program Studi Teknik Pertambangan– Fakultas Teknik Unlam
NHK-8401@Unlam.Bjb© 2006 Teknik Eksplorasi 1st.ed.
Included Area
Metode ini digunakan untuk lubang bor / pit yang dibuat dengan pola / grid,
seperti terlihat pada gambar di bawah ini. Pada gambar tersebut 28 pit telah
dibuat dengan jarak sesuai dengan pola grid (misalnya 25 m). Mineralisasi
ditemukan pada setiap pit.
Dari gambar di atas terlihat bahwa :
- 9 buah daerah dengan luas 25 x 25 m2
- 12 buah daerah dengan luas 12,5 x 25 m2
- 4 buah daerah dengan luas 12,5 x 12,5 m2
Volume dari bijih yang terdapat dalam wilayah tersebut adalah
3
2
2
2
1
2
4
254
2
2512
259 Wx
x
W
x
wxxV ++=
dimana W1, W2, W3 adalah tebal rata-rata pada tengah, sisi samping dan sudut.
Adapun kadar rata-rata (G) dari deposit didapat dengan formula :
Bahan Kuliah Teknik Eksplorasi
Program Studi Teknik Pertambangan– Fakultas Teknik Unlam
NHK-8401@Unlam.Bjb© 2006 Teknik Eksplorasi 1st.ed.
%)
4
254
2
2512
259(
1
33
2
22
2
11
2
Wgx
x
Wgx
x
wgxx
V
G ++=
Extended Area
Pada metode extended area, semua blok mempunyai daerah pengaruh yang
sama. Pada gambar di bawah ini (jarak grid 25 m) total areanya adalah 25 x 252
=
15.625 m2
.
Tebal rata-rata didapat dengan menjumlah (total) seluruh tebal pit dan dibagi
dengan 25.
Sedangkan total volume didapatkan dengan mengalikan 15625 x tebal rata-rata.
Bahan Kuliah Teknik Eksplorasi
Program Studi Teknik Pertambangan– Fakultas Teknik Unlam
NHK-8401@Unlam.Bjb© 2006 Teknik Eksplorasi 1st.ed.
Metode Segitiga (Triangle)
Metode ini umumnya digunakan pada daerah dengan titik sampel yang tidak
mengikuti pola / grid. Perhitungan dilakukan dengan membuat jaring segitiga
seperti pada gambar di bawah ini.
Tebal rerata untuk tiap blok segitiga dari rata-rata ketiga tebal titik sudut.
Sedangkan kadar rata-rata didapat dari perkalian tebal dengan kadar dari masing
masing titik sampel lalu di bagi total ketebalan masing-masing sampel.
Bahan Kuliah Teknik Eksplorasi
Program Studi Teknik Pertambangan– Fakultas Teknik Unlam
NHK-8401@Unlam.Bjb© 2006 Teknik Eksplorasi 1st.ed.
Metode Poligon
Pada metode ini, daerah pengaruh dibuat dengan membuat poligon yang
membagi daerah mineralisasi berdasarkan setengah dari jarak antar titik sampel.
adapun cara pembuatan poligon dapat dilihat pada gambar berikut :
Bahan Kuliah Teknik Eksplorasi
Program Studi Teknik Pertambangan– Fakultas Teknik Unlam
NHK-8401@Unlam.Bjb© 2006 Teknik Eksplorasi 1st.ed.
Isochore
Isochore adalah garis yang menghubungkan titik-titik yang mempunyai ketebalan
vertikal yang sama pada lapisan (bedakan dengan isopach yang menghubungkan
ketebalan sebenarnya dari lapisan). Pada gambar di bawah ini terlihat garis
isochore dengan nilai 5m, 5,5m, 6m, dan 6,5m. Daerah di antara kontur 5,0m dan
5,5m akan mempunyai ketebalan
2
5,50,5 +
= 5,25m dan seterusnya. Luas
masing-masing daerah di antara kontur didapatkan dengan bantuan planimeter.
Untuk mendapatkan volume, tebal bertikal dari masing-masing area dikali dengan
luas yang telah didapat dengan planimeter tersebut.
Transverse Section
Biasanya digunakan untuk deposit yang berlapis (bedded deposit), adapun cara
yang dilakukan adalah dengan membuat lintasan dan penampang dari endapan
bahan galian yang akan dihitung volumenya. Pada gambar berikut, empat
penampang dibuat dengan menggunakan data bor. Pada masing-masing
penampang, luas setiap jenis batuan dan bahan galian diukur / dihitung dengan
menggunakan planimeter. Volume didapatkan dengan mengali luasan yang telah
didapatkan tadi dengan jarak antar penampang.
Bahan Kuliah Teknik Eksplorasi
Program Studi Teknik Pertambangan– Fakultas Teknik Unlam
NHK-8401@Unlam.Bjb© 2006 Teknik Eksplorasi 1st.ed.
Section 1
Section 2
Bahan Kuliah Teknik Eksplorasi
Program Studi Teknik Pertambangan– Fakultas Teknik Unlam
NHK-8401@Unlam.Bjb© 2006 Teknik Eksplorasi 1st.ed.
Section 3
Section 4
Stratum Contour
Stratum contour merupakan garis yang menghubungkan elevasi yang sama dari
lapisan. Garis ini dapat dibuat pada bagian atas dan bawah kontak endapan bahan
galian (misalnya kontur roof dan kontur floor dari lapisan batubara). Pada contoh
di bawah ini, kontur floor digambarkan dengan garis ( ) sedangkan kontur
roof dengan garis putus-putus ( - - - - - ).
Bahan Kuliah Teknik Eksplorasi
Program Studi Teknik Pertambangan– Fakultas Teknik Unlam
NHK-8401@Unlam.Bjb© 2006 Teknik Eksplorasi 1st.ed.
Interval kontur pada gambar di atas adalah 10m. ‘a’, ‘b’, ‘c’ dan ‘d’ adalah bentuk
badan bijih pada kedalaman 10m, 20m, 30m, dan 40m. Masing-masing luas
horizontal cebakan dihitung secara terpisah, dan bila dikali dengan interval kontur
akan didapatkan volume setiap level.
Bahan Kuliah Teknik Eksplorasi
Program Studi Teknik Pertambangan– Fakultas Teknik Unlam
NHK-8401@Unlam.Bjb© 2006 Teknik Eksplorasi 1st.ed.
Contoh Kasus 1 :
Telah dilakukan serangkaian kegiatan pemboran explorasi pada suatu daerah yang
diperkirakan terdapat mineralisasi bijih (SG = 2,5). Pemboran dilakukan dengan
sistem grid dimana jarak antar grid adalah 50m (lihat gambar berikut)
DH-2 DH-3 DH-4DH-1
DH-6 DH-7 DH-8DH-5
DH-10 DH-11 DH-12DH-9
DH-14 DH-15 DH-16DH-13
Dari kegiatan pemboran tersebut didapat hasil berikut :
Lb. Bor Tebal kadar Lb. Bor Tebal Kadar
DH-1 7,5 3,5 DH-9 7,8 2,8
DH-2 9 3,7 DH-10 8,9 3,5
DH-3 9,2 3,7 DH-11 9,7 3,7
DH-4 9,5 3,5 DH-12 10,5 3,6
DH-5 7 3,1 DH-13 8 3,9
DH-6 9 3,2 DH-14 9,2 3,2
DH-7 9,5 3,3 DH-15 9,6 3,2
DH-8 9,7 3,1 DH-16 10 3,7
a. Tentukan metode perhitungan potensi yang sesuai
b. Hitung : Volume total, Tonase, Kadar rata-rata dari cebakan tersebut
Bahan Kuliah Teknik Eksplorasi
Program Studi Teknik Pertambangan– Fakultas Teknik Unlam
NHK-8401@Unlam.Bjb© 2006 Teknik Eksplorasi 1st.ed.
Contoh Kasus 2 :
Telah dilakukan serangkaian kegiatan pemboran explorasi pada suatu daerah yang
diperkirakan terdapat mineralisasi bijih (SG = 2,3). Pemboran dilakukan secara
random (acak seperti terlihat pada gambar berikut)
DH-1
DH-4
DH-2
DH-3
DH-5 DH-6
DH-7 DH-8 DH-9 DH-10
DH-14
DH-13
DH-12
DH-11
DH-15 DH-16
Batas KP
0 10 20 30 40 50m
Dari kegiatan pemboran tersebut didapat hasil berikut :
Lb. Bor Tebal kadar Lb. Bor Tebal Kadar
DH-1 - - DH-9 7,8 2,8
DH-2 9 3,7 DH-10 8,9 3,5
DH-3 9,2 3,7 DH-11 - -
DH-4 9,5 3,5 DH-12 10,5 3,6
DH-5 7 3,1 DH-13 8 3,9
DH-6 9 3,2 DH-14 9,2 3,2
DH-7 - - DH-15 - -
DH-8 9,7 3,1 DH-16 - -
a. Tentukan metode perhitungan potensi yang sesuai
b. Hitung : Volume total, Tonase, Kadar rata-rata dari cebakan tersebut

Teknik eksplorasi

  • 1.
    Draft Bahan Kuliah TEKNIKEKSPLORASI (HTKK-009) Oleh : NURHAKIM, ST, MT PROGRAM STUDI TEKNIK PERTAMBANGAN UNIVERSITAS LAMBUNG MANGKURAT BANJARBARU 2006
  • 2.
    Bahan Kuliah TeknikEksplorasi Program Studi Teknik Pertambangan– Fakultas Teknik Unlam NHK-8401@Unlam.Bjb© 2006 Teknik Eksplorasi 1st.ed. PRAKATA Alhamdulillah, La haula wala quwwata illa billah, Subhanakallah, La ‘ilma lana illa ma allamtana Bahan kuliah ini disusun untuk adik-adik mahasiswa Teknik Pertambangan Unlam yang mengambil matakuliah TEKNIK EKSPLORASI. Hal yang melatarbelakangi penyusunan bahan kuliah ini adalah mengingat sangat minimnya buku yang tersedia untuk disiplin ilmu Teknik Pertambangan, khususnya yang berbahasa Indonesia. Dengan tersusunnya bahan kuliah ini, disampaikan terima kasih kepada seluruh pihak yang membantu dan memberikan dukungan dalam penyusunan bahan kuliah ini, terutama ananda Beryl dan (adiknya) serta mamanya. Penyusun sadar bahwa dalam penyusunan bahan kuliah ini terdapat banyak kekurangan, untuk itu, diharapkan masukan dan saran konstruktif agar dapat memperbaiki bahan kuliah ini di masa mendatang. Akhirnya, penyusun berharap agar bahan kuliah ini bermanfaat. Amin. Pesona Gading Indah, November 2006 Nurhakim, ST, MT 132 258 665
  • 3.
    Bahan Kuliah TeknikEksplorasi Program Studi Teknik Pertambangan– Fakultas Teknik Unlam NHK-8401@Unlam.Bjb© 2006 Teknik Eksplorasi 1st.ed. Deskripsi Singkat : Gambaran tentang cara-cara eksplorasi dalam kaitan dengan genesa endapan bahan galian, pengetahuan pendahuluan tentang cara-cara sampling dalam kaitan dengan kondisi geologi daerah penyelidikan, pengetahuan tentang permodelan cebakan bahan galian Tujuan Instruksional Umum : Setelah menyelesaikan matakuliah Teknik Eksplorasi, pada akhir semester III mahasiswa diharapkan mampu menarik kesimpulan tentang pentingnya esplorasi dalam industri pertambangan, resiko pertambangan, konsep eksplorasi, teknologi eksplorasi, sampling dan pola sampling, pemboran eksplorasi, assay data eksplorasi, tahapan eksplorasi, perencanaan dan pelaksanaan eksplorasi, permodelan geologi sumberdaya mineral. Materi : a. Ciri Khusus dan Resiko serta Tahapan kegiatan dalam Industri Pertambangan b. Maksud dan Tujuan kegiatan Eksplorasi c. Proses Konsentrasi Bahan Galian d. Tahapan dalam kegiatan eksplorasi, Pemilihan Target Eksplorasi e. Eksplorasi Langsung dan Tak Langsung (Geologi, Geokimia dan Geofisika) f. Metode Perhitungan Sumberdaya dan Cadangan g. Eksplorasi Batubara Referensi : 1. Annels, A. E., 1991, Mineral Deposit Evaluation, Chapman & Hall, London 2. Barnes, M.P., 1980, Computer-Assisted Mineral Appraisal and Feasibility, SME- AIME, New York 3. Bateman, 1987, Ore Deposits, John Wiley and Sons, NY 4. Dhadar, JR, 1999, Eksplorasi Endapan Bahan Galian, GSB, Bandung 5. Evans, AM, 1995, Introduction to Mineral Exploration, Blackwell Science, Oxford 6. Hartman, HL, 1987, Introductory Mining Engineering, John Wiley and Sons, NY 7. Partanto, P, 2000, Pengantar Teknologi Mineral, ITB, Bandung 8. Peters, WC, 1991, Exploration Mining and Geology, John Wiley and Sons 9. RK Sinha, NL Sharma, 1970, Mineral Economics, Oxford & IBH Publ. co, New Delhi 10. Santoso Dj, Pengantar Teknik Geofisika, Jur. Tek. Geofisika – ITB, Bandung 11. Sudrajat, A, 2000, Teknologi dan Manajemen Sumberdaya Mineral, ITB, Bandung 12. White, AH, 1999, Management of Mineral Exploration, Andrew White & Assoc., Queensland 13. -----, 2000, Kamus Istilah Pertambangan, PPTM, Bandung 14. Berbagai Buku Laporan, Jurnal, Majalah yang berhubungan dengan Pertambangan dan Teknologi Mineral (khususnya eksplorasi) 15. dll
  • 4.
    Bahan Kuliah TeknikEksplorasi Program Studi Teknik Pertambangan– Fakultas Teknik Unlam NHK-8401@Unlam.Bjb© 2006 Teknik Eksplorasi 1st.ed. Ciri Khusus Industri Pertambangan a. Non renewable resources/ wasting assets Bahan tambang bersifat tak terbarukan artinya sekali bahan tambang tersebut ditambang pada suatu tempat, maka tidak ada gantinya lagi di tempat lain. Hal ini mengakibatkan terjadinya kompleksitas akibat kelangkaan dan peningkatan kebutuhan sumber daya tersebut, sehingga memerlukan inventarisasi dan penggunaan yang tepat. b. Bahan tambang tersebar tidak merata dipermukaan bumi sehingga keberadaan industri pertambangan bergantung selalu pada ditemukannya bahan tambang. c. Industri pertambangan merupakan industri yang padat modal, padat teknologi dan padat waktu, yang dalam operasinya membutuhkan sinergi dari berbagai disiplin ilmu dan teknologi. Dampak dan Resiko Industri Pertambangan Pertambangan merupakan indutri yang padat modal, pada keterampilan dan padat teknologi. Dalam pelaksanaannya, kegiatan pertambangan di suatu daerah akan memberikan dampak terhadap lingkungannya, baik dampak positif maupun negatif. Dampak positif dari industri pertambangan antara lain : 1. Menambah pendapatan dan devisa negara 2. Dapat meningkatkan kondisi sosial, ekonomi, budaya dan kesehatan masyarakat daerah di sekitarnya 3. Membuka kesempatan kerja dan berusaha 4. Memberi kesempatan alih teknologi 5. Berperan sebagai pusat pengembangan wilayah (community & regional development) Disamping dampak positif di atas, industri pertambangan dapat pula mengakibatkan dampak negatif, antara lain : 1. Mengubah morfologi dan fisiologi daerah tersebut (tata guna lahan) 2. Berpeluang merusak lingkungan, karena a. Kesuburan tanah dapat berkurang / hilang b. Mengurangi vegetasi, sehingga dapat menimbulkan kegundulan hutan, longsor dan erosi c. Flora dan fauna rusak, sehingga ekologi juga rusak d. Mencemari sungai e. Polusi suara dan udara (debu dan kebisingan) 3. Dapat menimbulkan kesenjangan sosial, ekonomi dan budaya di wilayah setempat Adapun resiko dalam industri pertambangan antara lain bahwa dalam meng- ekstrak bahan galian dari batuan induknya harus dilakukan kegiatan
  • 5.
    Bahan Kuliah TeknikEksplorasi Program Studi Teknik Pertambangan– Fakultas Teknik Unlam NHK-8401@Unlam.Bjb© 2006 Teknik Eksplorasi 1st.ed. pembongkaran, sehingga dapat merubah roman muka bumi. Di samping itu, penggunaan bahan galian yang bersifat “sekali pakai” mengakibatkan bahan galian itu tidak dapat digunakan kembali setelah diambil. Berhubung dampak dan resiko di atas, maka sebelum kegiatan pertambangan dimulai, terlebih dahulu harus dilakukan telaah mendalam dengan melakukan serangkaian kegiatan prospeksi, eksplorasi dan studi kelayakan. Tahapan industri pertambangan PROSPEKSI EXPLORASI EVALUASI (STUDI KELAYAKAN) ARSIP PERENCANAAN DAN PEMBANGUNAN PENAMBANGAN PENGANGKUTAN PEMURNIAN PEMASARAN untungtidak untung Secara singkat tahapan kegiatan dalam industri pertambangan dapat dijelaskan sebagai berikut :
  • 6.
    Bahan Kuliah TeknikEksplorasi Program Studi Teknik Pertambangan– Fakultas Teknik Unlam NHK-8401@Unlam.Bjb© 2006 Teknik Eksplorasi 1st.ed. a. PROSPEKSI Kegiatan penyelidikan, pencarian atau penemuan endapan-endapan mineral berharga b. EKSPLORASI Pekerjaan-pekerjaan selanjutnya setelah ditemukannya endapan mineral berharga, yang meliputi pekerjaan-pekerjaan untuk mengetahui dan mendapatkan ukuran, bentuk, letak (posisi), kadar rata-rata dan jumlah cadangan dari endapan tersebut. c. EVALUASI (STUDI KELAYAKAN) Pekerjaan-pekerjaan mengevaluasi data dan hasil analisis yang didapatkan pada kegiatan eksplorasi, dari kegiatan ini dapat ditentukan apakah suatu endapan layak ditambang secara ekonomis dengan teknologi yang ada pada saat ini, atau tidak. Bila tidak / belum layak, selanjutnya data tersebut diarsipkan d. PERENCANAAN DAN PEMBANGUNAN Pekerjaan-pekerjaan untuk membuat lubang-lubang bukaan ke arah dan di dalam endapan bijih yang sudah pasti ada sebagai persiapan untuk penambangan dan pengangkutan endapan bijih tersebut. e. PENAMBANGAN Pekerjaan-pekerjaan membongkar mineral berharga dari batuan induknya, baik di atas permukaan bumi (tambang terbuka) maupun dan pada endapan bijih di dalam bumi (tambang bawah tanah). f. PENGANGKUTAN Pekerjaan-pekerjaan pemindahan material hasil penggalian / penambangan ke tempat penimbunan (stock pile) atau ke tempat pemurnian / pengolahan bijih, atau bila bijih tersebut tidak perlu diolah / dimurnikan, pengangkutan dapat berarti membawa hasil tambang ke pembeli. g. PEMURNIAN Pekerjaan-pekerjaan untuk meningkatkan kadar / kualitas bijih, dengan tujuan untuk memenuhi persyaratan industri, teknologi pengolahan lanjut dan/atau meningkatkan harga jual dari komoditi tambang tersebut. h. PEMASARAN Penjualan produk tambang kepada konsumen
  • 7.
    Bahan Kuliah TeknikEksplorasi Program Studi Teknik Pertambangan– Fakultas Teknik Unlam NHK-8401@Unlam.Bjb© 2006 Teknik Eksplorasi 1st.ed. Mineral dan Konsentrasi Cebakan mineral ? Suatu konsentrasi dari unsur atau logam tertentu dalam kerak bumi yang dapat dipertimbangkan untuk ditambang secara komersial, seandainya persyaratan- persyaratan teknologi lainnya seperti metoda penambangan dan teknologi ekstraksi dapat dipenuhi. Bijih ? Kumpulan mineral yang daripadanya dapat diekstraksi satu atau lebih logam yang dapat diusahakan secara menguntungkan. Proses Konsentrasi bahan galian Proses-proses utama yang telah mengkonsentrasikan logam dalam endapan mineral dalam bentuk yang dikenal sekarang : 1. Proses Ortomagmatik 2. Proses Pasca Magmatik a. Pyrometasomatic b. Pegmatitic c. Hydrothermal (Hypogene) 3. Proses Pelapukan (Weathering) Oksidasi, Karbonatisasi, Hidrasi, Pelarutan (leaching), pengkayaan supergene (enrichment), sirkulasi dalam air tanah yang menghasilkan endapan hydrothermal supergene 4. Proses Sedimentasi a. Pengendapan Sedimen Mekanis / Klastis b. Pengendapan Sedimen Kimiawi c. Pengendapan Sedimen Kolloid d. Proses Diagenesa 5. Proses Metamorfisme Regional, Thermal dan Dynamik a. Rekristalisasi batuan dan bijih b. Redistribusi logam yang tersebar dalam mineral batuan c. Endapan hidrothermal sekunder 6. Kombinasi dari proses-proses di atas
  • 8.
    Bahan Kuliah TeknikEksplorasi Program Studi Teknik Pertambangan– Fakultas Teknik Unlam NHK-8401@Unlam.Bjb© 2006 Teknik Eksplorasi 1st.ed. METODA EKSPLORASI - METODE LANGSUNG Menghasilkan gejala geologi tersebut dapat diamati dengan mata geologist; metoda geologi - METODE TAK LANGSUNG Menghasilkan suatu anomali yang dapat ditafsirkan sebagai gejala geologi yang dilacak; metoda geofisika dan metoda geokimia Metoda Geologi Metoda Geofisika Metoda Geokimia Survei Indrajauh Dari Ruang Angkasa : Analisa Citra Satelit berbagai Band dari Udara : Analisa Foto Udara, Citra Radar, dll Survei Geologi Permukaan Survei Geologi Tinjau (Reconnaissance) Survei Geologi Singkapan Sumur Uji dan Paritan (test pit and trenching ) Pemboran Explorasi Survei Geologi Bawah Tanah Survei Geofisika Udara (Airborne survey) Survei Gravitasi Survei Magnetik Survei Geofisika Darat Survei Seismik Survei Gravitasi Survei Magnetik Survei Geolistrik Resistivitas Logging Sumur SP IP EM Penyontohan Aliran Sungai Penyontohan Tanah Penyontohan Batuan METODA EXPLORASI CITRA SATELIT
  • 9.
    Bahan Kuliah TeknikEksplorasi Program Studi Teknik Pertambangan– Fakultas Teknik Unlam NHK-8401@Unlam.Bjb© 2006 Teknik Eksplorasi 1st.ed.
  • 10.
    Bahan Kuliah TeknikEksplorasi Program Studi Teknik Pertambangan– Fakultas Teknik Unlam NHK-8401@Unlam.Bjb© 2006 Teknik Eksplorasi 1st.ed. Citra Satelit Pengamatan terhadap adanya citra satelit berresolusi tinggi diawali dengan peluncuran Satelit Landsat 1. atelit Landsat yang pertama diluncurkan cahaya tampak (0,4 – 0,7 µm), sebenarnya diberi nama Earth Resources Technology Satellite (ERTS) yang diluncurkan pada Juli 1972. Saat ini lima satelit dari berbagi seri telah diluncurkan dengan berbagai karakteristik (ketinggian, spectral band, Interval Piksel, dimensi). Adapun perbandingan antara frekuensi dan resolusi masing-masing satelit diilustrasikan gambar di bawah ini. 100 10 1 10 m 100 m 1 km 10 km SPOT LANDSAT TM MSS Sun Synchronous Orbits Geostationary Orbits TIROS-N METEOSTAT Pixel Size FrequencyofRepetitionCover(Days) Perbandingan / Perbedaan Resolusi dan Frekuensi Citra Satelit Satelit-satelit di atas bertenaga matahari dan mempunyai sistem pengumpul data yang selanjutnya ditransmisikan ke stasiun di bumi (home station). Pada Landsat 1 sampai 3 data direkan dalam pita (tape) apabila berada di luar daerah (out of range) stasiun bumi, data tersebut baru akan ditransmisi pada saat satelit berada dalam range stasiun bumi. PHOTOGEOLOGY
  • 11.
    Bahan Kuliah TeknikEksplorasi Program Studi Teknik Pertambangan– Fakultas Teknik Unlam NHK-8401@Unlam.Bjb© 2006 Teknik Eksplorasi 1st.ed.
  • 12.
    Bahan Kuliah TeknikEksplorasi Program Studi Teknik Pertambangan– Fakultas Teknik Unlam NHK-8401@Unlam.Bjb© 2006 Teknik Eksplorasi 1st.ed. Foto Udara (Aerial Photo) Fotogeologi adalah nama yang diberikan untuk penggunaan foto udara untuk kepentingan geologi. Geologis telah menggunakan aerial photography untuk membantu eksplorasi mereka sejak + 5 dekade yang lalu. Untuk mendapatkan hasil terbaik harus dilakukan perencanaan pekerjaan, baik di kantor maupu di lapangan. Hal yang umumnya dilakukan antara lain : 1. catatan / penjelasan foto udara, 2. kompilasi fotogeologi dengan peta dasar topografi 3. pengecekan lapangan
  • 13.
    Bahan Kuliah TeknikEksplorasi Program Studi Teknik Pertambangan– Fakultas Teknik Unlam NHK-8401@Unlam.Bjb© 2006 Teknik Eksplorasi 1st.ed. 4. re-anotasi (pencatatan / penjelasan ulang) 5. re-kompilasi untuk mendapatkan peta fotogeologi final Jenis foto udara yang umum dilakukan adalah foto hitam-putih pankromatik (panchromatic B&W photograph) , Film Sensitif inframerah hitam-putih (B&W IR Sensitive Film), Film berwarna dan Inframerah berwarna. Film ini dibuat dengan menggunakan spektrum yang berbeda, misalnya cahaya tampak (0,4 – 0,7 µm), fotografi dekat spektrum infra merah (0,7 – 0,9 µm). Film pankromatik menghasilkan suatu cetakan yang berwarna keabuan, di antara warna hitam dan putih pada spektrum cahaya tampak. Jenis ini dikenal secara umum dan paling murah. Foto warna menghasilkan cetakan full-colour dari spektrum cahaya tampak. Jenis ini lebih mahal, tetapi sangat bermanfaat untuk daerah tertentu. Film Inframerah berwarna (colour infrared film) merekam warna hijau, merah dan dekat infra merah dari spektrum. Foto udara secara umum dapat diklasifikasi menjadi Oblique (miring) dan Vertical (Tegak lurus). Skala foto udara Resolusi foto udara tergantung pada beberapa hal, antara lain skala foto. Cara yang paling sederhana untuk mendeterminasi skala foto adalah dengan membandingkan jarak antara dua titik pada foto dengan jarak keduanya di lapangan. Pada foto vertikal yang diambil pada daerah yang datar, Skala (S) adalah fungsi dari Panjang Fokus kamera (f) dengan ketinggian terbang (H’) pesawat. H' f (S)Skala = H’ didapatkan dengan mengurangi elevasi daerah (h) dari tinggi terbang pesawat di atas suatu datum (H), biasanya level air yang nilainya didapatkan dari altimeter pesawat. Prinsip yang penting diperhatikan adalah bahwa skala foto merupakan fungsi dari ketinggian daerah. Pesawat terbang pada ketinggian konstan (atau mendekati konstan). Apabila pewatat tersebut terbang melalui daerah dengan evelasi yang bervariasi, misalnya pegunungan, skala akan sangat bervasiasi.
  • 14.
    Bahan Kuliah TeknikEksplorasi Program Studi Teknik Pertambangan– Fakultas Teknik Unlam NHK-8401@Unlam.Bjb© 2006 Teknik Eksplorasi 1st.ed. H h (H-h) = H' f L Lens Negative A B L ba Ground Level Sea Level Faktor yang digunakan untuk menghitung skala foto udara Resolusi foto udara Faktor yang mempengaruh resolusi dari foto udara adalah : 1. skala 2. kekuatan resolving dari film 3. kekuatan resolving dari lensa kamera 4. penggunaan kamera yang baik (tidak goyang / terganggu) 5. kondisi atmosfer 6. kondisi pada saat proses fim Elemen dalam interpretasi foto udara Beberapa elemen yang didapat dari interpretasi foto udara antara lain : 1. Topografi (relief) dan Tekstur 2. Pola (drainage pattern), Tekstur aliran (drainage texture) dan Erosi 3. Vegetasi 4. Penggunaan Lahan (land-use) 5. Lineanment, istilah ini digunakan untuk menggambarkan setiap garis pada foto udara yang secara struktural dikontrol oleh joint, fracture, fault, urat mineral, horizon litologi, batas batuan, dll Dalam foto udara, harus dijaga ketelitian dalam pembuatan peta, dengan cara pengambilan foto dalam penerbangan dilakukan perimpitan ke arah terbang 60 % dan samping 30 %. Dalam interpretasi foto geologi, diperlukan bantuan ahli foto geologi (photogeologist). Ahli tersebut harus mengetahui di bidang batuan, struktur, bentuk topografi yang berhubungan dengan keadaan geologi, serta dapat menterjemahkan keadaan permukaan untuk penafsiran bawah permukaan.
  • 15.
    Bahan Kuliah TeknikEksplorasi Program Studi Teknik Pertambangan– Fakultas Teknik Unlam NHK-8401@Unlam.Bjb© 2006 Teknik Eksplorasi 1st.ed. SURVEI GEOLOGI SINGKAPAN Survei Geologi Singkapan (Batugamping) Survei Geologi Singkapan (Batubara) TESTPIT & TRENCH (SUMUR UJI & PARITAN) Test Pit
  • 16.
    Bahan Kuliah TeknikEksplorasi Program Studi Teknik Pertambangan– Fakultas Teknik Unlam NHK-8401@Unlam.Bjb© 2006 Teknik Eksplorasi 1st.ed. Trench Pemboran Eksplorasi Pemboran
  • 17.
    Bahan Kuliah TeknikEksplorasi Program Studi Teknik Pertambangan– Fakultas Teknik Unlam NHK-8401@Unlam.Bjb© 2006 Teknik Eksplorasi 1st.ed. Metode Magnetik Metode magnetik pada dasarnya adalah memetakan gangguan lokal pada medan magnetik bumi yang disebabkan oleh variasi kemagnetan batuan. Metode ini adalah metode geofisika tertua yang dikenal oleh manusia. Sejarah metode ini dimulai dari kompas magnetik yang pertama ditemukan di Cina ± 3000 tahun yang lalu. Kemudian pada tahun 1600, William Gilbert mempublikasikan esai “de Magnete” yang menyatakan bahwa bumi adalah sebuah magnet. Karl Frederick Gauss menyimpulkan dari analisis matematika bahwa medan magnetik berhubungan dengan sebuah sumber dibumi dan hubungannya dengan rotasi bumi. Dalam perkembangannya medan magnetik bumi telah digunakan dalam eksplorasi bijih besi sejak tahun ketika sebuah kompas digunakan dalam eksplorasi di Swedia. Alat magnetometer pertama kali diciptakan dan digunakan pada Perang Dunia II untuk mendeteksi kapal selam. Saat ini metode magnetik merupakan salah satu metode geofisika yang paling banyak digunakan orang karena selain mudah penggunaannya juga murah pemakaiannya. Pengukuran Medan Magnetik Medan magnetik yang terukur oleh alat magnetometer adalah gabungan dari medan magnetik utama bumi (dari inti luar bumi), medan magnetik eksternal (medan magnetik dari luar bumi seperti matahari dan bulan) dan medan magnetik kerak bumi (mineral magnetit di kerak bumi, dibawah suhu Curie). Magnetometer Magnetometer adalah alat yang digunakan untuk mengukur intensitas medan magnetik. Magnetometer pada mulanya diletakkan di pesawat terbang untuk mendeteksi kapal selam, dalam perkembangannya telah diciptakan magnetometer portable yang mudah dibawa-bawa dan juga magnetometer yang digunakan untuk dimasukkan kedalam lubang bor. Berbagai jenis magnetometer: Ground magnetometer (kiri) dan Helimag Magnetometer (kanan) Survey Magnetik Survey magnetik dapat dilakukan dari udara, darat dan juga dalam lubang bor.
  • 18.
    Bahan Kuliah TeknikEksplorasi Program Studi Teknik Pertambangan– Fakultas Teknik Unlam NHK-8401@Unlam.Bjb© 2006 Teknik Eksplorasi 1st.ed. Survey Magnetik Udara Survey magnetik udara dapat mencakup daerah yang luas dalam waktu singkat. Survey ini biasanya dilakukan dengan menggunakan pesawat Fixed Wing atau Helikopter. Biayanya murah bila dibandingkan survey didarat. Kualitas data bagus dapat digunakan sebagai konsep baru dalam penentuan target eksplorasi. Noise kecil dan dapat mencakup daerah yang sulit. Peta Total Magnetic Intensity dari hasil survey Airborne Magnetic
  • 19.
    Bahan Kuliah TeknikEksplorasi Program Studi Teknik Pertambangan– Fakultas Teknik Unlam NHK-8401@Unlam.Bjb© 2006 Teknik Eksplorasi 1st.ed. Survey Magnetik Darat Survey magnetik darat dapat melokalisir anomali secara akurat. Sinyal dari sumber magnetik yang lemah dapat terukur. Dengan survey ini sinyal dari sumber yang dangkal dapat ditingkatkan. Kelemahan dari survey ini adalah lambat dalam pelaksanaannya, banyak noise dan hanya dapat dilaksanakan pada daerah yang dapat diakses oleh manusia. Peta Total Magnetic Intensity dari hasil survey Airborne Magnetic Metode Gravitasi Metode ini mengukur dan menyelidiki variasi medan gravitasi bumi yang disebabkan oleh perbedaan densitas dari batuan-batuan yang ada dibawah permukaan bumi. Densitas atau massa jenis adalah perbandingan antara massa dan volume dari batuan. Unit satuan 103 kg/m3 . Densitas batuan pada umumnya berbanding terbalik dengan porositas batuan. Densitas batuan sedimen meningkat sesuai dengan umur batuan dan kedalaman. Densitas batuan metamorf bergantung pada komposisi dari batuan asal dan dari alterasi yang terjadi pada batuan tersebut Metode ini mula-mula ditemukan oleh Galileo Galilei (1589), dengan mengukur kecepatan benda jatuh dari menara Pisa. Kemudian Johan Kepler, memunculkan teori pergerakan planet dan dilanjutkan oleh Sir Isaac Newton yang merumuskan hukum gravitasi yang sangat terkenal. Pierre Bouguer (1745-1745), menemukan variasi gravitasi di bumi. F.A. Vening Meisnez - Van Bemmelen mengukur variasi gravitasi bumi dengan menggunakan pendulum di Laut Cina Selatan. Dan, La Coste (1934) menemukan gravitimeter (alat pengukur gravitasi bumi. Alat inilah yang digunakan dan dikembangkan sampai saat ini.
  • 20.
    Bahan Kuliah TeknikEksplorasi Program Studi Teknik Pertambangan– Fakultas Teknik Unlam NHK-8401@Unlam.Bjb© 2006 Teknik Eksplorasi 1st.ed. Alat Gravimeter dan prinsip kerjanya Hasil pengukuran dengan Gravimeter disebut Anomali Bouguer. Anomali gravity ini dibagi menjadi 2 komponen yaitu: • Anomali Regional: anomali yang berhubungan dengan massa homogen dibawah target eksplorasi. • Anomali Residual: anomali yang berhubungan dengan target eksplorasi.
  • 21.
    Bahan Kuliah TeknikEksplorasi Program Studi Teknik Pertambangan– Fakultas Teknik Unlam NHK-8401@Unlam.Bjb© 2006 Teknik Eksplorasi 1st.ed. Metode Geolistrik Metode ini mengukur dan menyelidiki sifat kelistrikan yang dimiliki oleh batuan atau mineral. Mineral-mineral sulfida pada umumnya bisa dikenali dengan metode ini dikarenakan oleh sifat fisisnya yang mudah menghantarkan listrik yang diinjeksikan ke dalam bumi. Sifat-sifat kelistrikan dibagi berbagai jenis: Tahanan Jenis (Resistivity) adalah hambatan dari batuan terhadap aliran listrik (kebalikan dari konduktivitas batuan). Satuan unit: ohm-m. Mineral pembentuk batuan pada umumnya memiliki resistivitas tinggi. Resistivity batuan dipengaruhi oleh porositas, kadar air dan mineralisasi. Polarisasi adalah kemampuan batuan untuk menciptakan atau menyimpan (sementara) energi listrik, pada umumnya lewat proses elektrokimia. Polarisasi dibagi menjadi: 1. Self potential: efek yang muncul jika energi listrik dihasilkan oleh batuan / bijih pada proses interaksi dengan air tanah. 2. Induced Polarization: efek yang muncul saat batuan terinduksi oleh energi listrik yang ditimbulkan oleh arus listrik yang melalui batuan, dan batuan itu menyimpan induksi untuk sementara. Prinsip kerja Induced Polarization Metode Geolistrik ini berkembang dengan pesat belakangan ini. Banyak sekali metode-metode baru muncul sebagai pengembangan dari prinsip tahanan jenis
  • 22.
    Bahan Kuliah TeknikEksplorasi Program Studi Teknik Pertambangan– Fakultas Teknik Unlam NHK-8401@Unlam.Bjb© 2006 Teknik Eksplorasi 1st.ed. atau resistivity seperti: TEM, CSAMT, AMT dan lain-lain. Metode ini sangat efisien dan tepat untuk memetakan atau melokalisir mineral-mineral sulfida. Survey IP dan Resistivity Pada survey IP dan Resistivity dikenal beberapa macam array atau susunan pemasangan elektroda seperti: Wenner; Schlumberger, Dipole-dipole dan lain-lain. Masing-masing array mempunyai kelebihan dan kekurangan masing-masing. Prinsip dasar survey ini adalah dengan menginjeksikan arus listrik buatan ke bumi dan sinyal hasil pemantulan energi listrik ini ditangkap oleh elektroda. Jenis-jenis array dalam survey IP dan Resistivity Pada umumnya mineral sulfida akan memberikan respon dalam nilai kecil pada data resistivity dan nilai besar pada IP. Penetrasi dari survey ini bergantung pada jenis array yang dipakai dan lebar dari sebaran elektroda dan sumber arus. Makin lebar sebaran kedua elektrodanya makin dalam penetrasinya, tetapi sinyal yang diperoleh kualitas datanya kurang baik dan banyak noise yang muncul.
  • 23.
    Bahan Kuliah TeknikEksplorasi Program Studi Teknik Pertambangan– Fakultas Teknik Unlam NHK-8401@Unlam.Bjb© 2006 Teknik Eksplorasi 1st.ed. Sebaliknya, sebaran yang sempit akan menghasilkan penetrasi yang rendah tetapi kualitas datanya baik. Contoh hasil pengukuran survey IP dan resistivity serta perbandingan dengan data geologi dari hasil pemboran. Metode Radioaktif Metode ini pada dasarnya ialah menentukan besarnya/banyaknya berkas gelombang Gamma yang dihasilkan oleh batuan sebagai efek terjadinya proses pembelahan/peluruhan atom yang terjadi pada batuan itu sendiri. Satuan unit: cps (count per second). Pada metode ini berkas gelombang Gamma yang diukur adalah Potassium, Thorium dan Uranium. Metode ini mempunyai penetrasi yang sangat dangkal (±30-60 cm) sehingga efek gangguan pada permukaan oleh aktifitas manusia akan sangat mengganggu kualitas data. Metode ini dapat dilakukan dengan pengukuran dari udara dan juga dapat dilakukan dari darat. Dengan metode ini litologi batuan secara kasar dapat dipetakan dan juga metode ini berguna untuk melokalisir daerah alterasi potassic. Survey Ground Radiometric (kiri) dan data mentah hasil survey radiometric (kanan) (a) (b) (c) (d) Peta-peta hasil pengukuran radiometric: (a) Potassium; (b) Uranium; (c) Thorium; (d) Composite image (Red=K; Green=Thorium; Blue=Uranium). Aplikasi metode Geofisika Pada saat ini di Indonesia telah ditemukan 9 daerah prospek endapan porphyry copper dan hanya 2 prospek saja yang tidak terjadi alterasi/mineralisasi magnetite. Beberapa endapan dilaporkan mempunyai fasa yang kaya emas dan
  • 24.
    Bahan Kuliah TeknikEksplorasi Program Studi Teknik Pertambangan– Fakultas Teknik Unlam NHK-8401@Unlam.Bjb© 2006 Teknik Eksplorasi 1st.ed. tembaga muncul bersama-sama dan berasosiasi dengan mineralisasi yang kaya magnetite. Semua endapan porphyry copper yang ditemukan di Indonesia semuanya adalah hasil dari eksplorasi konvensional yaitu dengan pemetaan geologi permukaan dan pengambilan conto geokimia. Endapan porphyry copper yang tidak tersingkap akan lolos dan tidak teramati dengan metode eksplorasi konvensional. Berdasarkan fakta ini maka metode magnetik adalah pilihan yang tepat untuk diaplikasikan untuk eksplorasi cadangan pophyry copper. Alasan lain digunakannya metode magnetik adalah murahnya biaya survey dan kemudahan pengoperasian alatnya yang membuat metode ini umum dipakai orang. Kelemahan dari metode magnetik adalah kemampuannya yang hanya dapat mendeteksi satu sifat fisik batuan saja yaitu kemagnetan. Pada kenyataannya tidak semua mineral mempunyai sifat kemagnetan yang khas. Beberapa mineral mempunyai sifat kelistrikan dan densitas atau massa jenis yang khas tapi sifat kemagnetannya tidak. Oleh karena itu penggunaan metode geolistrik dan gravity juga merupakan pilihan yang cukup baik sebagai metode alternatif atau tambahan data. Kelemahan dari metode-metode ini adalah sulit pengoperasiannya terutama didaerah berbukit-bukit terjal, lambat dan juga mahal biayanya. Metode Radiometrik juga sering digunakan dengan alasan murah dan mudah pengoperasiannya, kemampuannya untuk mendeteksi alterasi potassic dan juga berguna untuk membantu dalam pemetaan litologi batuan. Penerapan metode geofisika pada umumnya dibagi dalam 3 tahap yaitu tahap pemetaan regional, tahap kan sebagai dipole magnetik pemetaan detil dan tahap penentuan lubang bor uji atau pemetaan detil. Pada tahap pemetaan regional survey geofisika yang dilaksanakan adalah Survey Magnetik udara dan Radiometric (Airborne Magnetic and Radiometric survey). Kegunaan dari kedua survey ini adalah untuk memetakan struktur geologi regional, mendeteksi anomali magnetik, memetakan daerah alterasi potassic dan pemetaan litologi batuan. Pada tahap ini biasanya digunakan pesawat Fixed Wing, Magnetometer (alat ukur metode magnetic) dan Spectrometer (alat ukur metode radiometrik) diletakan didalam pesawat tersebut. Survey biasanya dilakukan dengan sistem kisi (grid) dengan arah terbang pesawat Utara-Selatan, spasi antar lintasan 800 meter dengan interval pengukuran setiap 0.1 detik (±7.5m). Pesawat fixed-wing ini biasanya terbang dengan ketinggian kurang lebih 400 meter di punggungan dan 1000 meter diatas jurang dan lembah. Hasil dari survey ini berupa: • Peta topografi regional yang dihasilkan dari pengukuran radar altimeter pada setiap lintasan survey. Pada umumnya peta ini kurang akurat dengan bentuk morfologi lapangan tetapi cukup baik dalam penggambaran bentuk punggungan utama maupun lembah. • Peta Total Magnetik Intensity adalah peta dasar dan utama yang dihasilkan dari survey ini. Adanya benda magnetic akan digambarkan dengan pola dipole. • Peta Radiometrik yang menggambarkan pola penyebaran kandungan dari Potassium, Thorium dan Uranium.
  • 25.
    Bahan Kuliah TeknikEksplorasi Program Studi Teknik Pertambangan– Fakultas Teknik Unlam NHK-8401@Unlam.Bjb© 2006 Teknik Eksplorasi 1st.ed. Peta Total Magnetic Intensity hasil survey Airborne (Fixed Wing) Magnetic dengan efek pencahayaan untuk mempermudah interpretasi strukstur geologi Dari peta-peta ini ditambah data mentah dari survey, data kemudian diproses dengan berbagai teknik filtering untuk melokalisir daerah yang mengandung anomali magnetik dan juga untuk menginterpretasikan struktur regional daerah survey. Peta Radiometric hasil pengolahan citra dengan Total Magnetic Intensity hasil survey Airborne (Fixed Wing) Magnetic dengan efek pencahayaan untuk mempermudah interpretasi strukstur geologi dan mempermudah pembagian litologi batuan.
  • 26.
    Bahan Kuliah TeknikEksplorasi Program Studi Teknik Pertambangan– Fakultas Teknik Unlam NHK-8401@Unlam.Bjb© 2006 Teknik Eksplorasi 1st.ed. Anomali magnetik akan muncul bila dibawah permukaan terdapat kontras susceptibility batuan. Kontras susceptibility batuan disebabkan oleh perbedaan kandungan mineral yang bersifat magnetik, seperti Pyrhotite dan Magnetite dengan batuan sekelilingnya. Konsentrasi mineral magnetik akan menimbulkan respon anomali magnetik yang berupa anomali dwi kutub (dipole). Kombinasi data magnetik ini dengan peta geologi akan mempermudah pendugaan adanya mineralisasi pada daerah sasaran eksplorasi. Peta interpretasi data Magnetic dari survey Airborne Magnetic. (inzet: peta Analytic Signal dari TMI). Interpretasi struktur regional dapat dibuat dari peta Total Magnetic Intensity dengan mengelompokan kedalam bentuk geometry sederhana yang khas seperti: • Bentuk lingkaran, yang menggambarkan kemungkinan terjadinya aktivitas hidrothermal pada daerah tersebut. • Bentuk anomali magnetik yang linier umumnya disebabkan oleh dyke, sill atau formasi besi. • Jalur anomali yang lebar dengan pola rumit biasanya merupakan ciri dari batuan vulkanik seperti lava, sekis dan lain-lain. • Pola magnetik yang tiba-tiba patah mengindikasikan kemungkinan adanya patahan. • Variasi respon magnetic dapat digunakan untuk membedakan batuan penutupnya. Akan lebih baik hasilnya bila digabungkan dengan data radiometrik. Pada pemrosesan data magnetik lebih lanjut, data respon magnetik dimodelkan secara 2D untuk memperoleh gambaran geometri benda anomali magnetik.
  • 27.
    Bahan Kuliah TeknikEksplorasi Program Studi Teknik Pertambangan– Fakultas Teknik Unlam NHK-8401@Unlam.Bjb© 2006 Teknik Eksplorasi 1st.ed. Setelah tahap regional selesai dilakukan, untuk melanjutkan survey ke tahap berikutnya yang lebih detil dengan memilih target-target anomali magnetik yang sesuai dengan model ideal endapan porphyry copper. Kemudian di daerah yang terpilih tersebut dilaksanakan survey magnetik udara dengan menggunakan helikopter. Biasanya survey magnetik dengan helikopter ini dilakukan dengan spasi lintasan yang lebih rapat ± 200-400 meter dengan ketinggian yang lebih rendah antara 80 –300 meter diatas permukaan tanah.
  • 28.
    Bahan Kuliah TeknikEksplorasi Program Studi Teknik Pertambangan– Fakultas Teknik Unlam NHK-8401@Unlam.Bjb© 2006 Teknik Eksplorasi 1st.ed. Peta Total Magnetic Intensity dari survey Airborne Magnetic dengan menggunakan pesawat Fixed wing (kiri) dan Peta Analytic Signal dari survey Airborne Magnetic dengan menggunakan Helikopter. Jika dalam survey regional dengan menggunakan pesawat fixed wing targetnya adalah anomali magnetik berskala besar, maka dengan survey helikopter ini anomali magnetik skala besar tersebut diperinci sehingga anomali-anomali magnetik berukuran kecil juga dapat terlihat. Langkah-langkah pemrosesan data dan hasil interpretasi dari survey helikopter ini sama persis dengan data dari pesawat fixed wing tetapi hasilnya jauh lebih terperinci sehingga memudahkan untuk menentukan target aktifitas eksplorasi dari darat. Dari hasil survey ini dipilih daerah daerah yang paling prospek untuk ditindak lanjuti dengan survey darat. Pada tahap survey geofisika dari darat, survey biasanya dilakukan bersamaan dengan survey pemetaan geologi dan pengambilan conto geokimia. Pada tahap ini berbagai jenis metode geofisika dapat dilaksanakan sesuai dengan kebutuhan dan jenis mineral atau batuan yang dijadikan sasaran eksplorasi. Metode-metode yang sering digunakan adalah ground magnetik dan ground radiometric, survey geolistrik seperti IP, resistivity, TEM, CSAMT dan lain-lain. Survey-survey ini dilakukan untuk menentukan letak lubang bor uji yang akan digunakan untuk mengetest kandungan mineral dibawah permukaan tanah. Dalam pengolahan data dan interpretasi data survey darat ini, seluruh data diintergrasikan dan digabungkan dengan data geologi dan data geokimia sehingga menghasilkan interpretasi akhir yang akurat.
  • 29.
    Bahan Kuliah TeknikEksplorasi Program Studi Teknik Pertambangan– Fakultas Teknik Unlam NHK-8401@Unlam.Bjb© 2006 Teknik Eksplorasi 1st.ed.
  • 30.
    Bahan Kuliah TeknikEksplorasi Program Studi Teknik Pertambangan– Fakultas Teknik Unlam NHK-8401@Unlam.Bjb© 2006 Teknik Eksplorasi 1st.ed. Data magnetik biasanya dibuat model 2D dan 3D untuk memperoleh gambaran detil geometri dan dimensi cadangan endapan porphyry copper. Dari hasil interpretasi inilah ditentukan target lubang bor uji untuk memeriksa kandungan mineral dan besarnya cadangan yang diperoleh. Block diagram hasil penggabungan model 3D magnetic dengan data geologi hasil dari pemboran. Gambar diatas merupakan hasil akhir dari seluruh gabungan survey Geofisika, pemetaan Geologi permukaan, conto Geokimia dan pemboran. Dari model 3D seperti ini sebuah cadangan pada akhirnya dapat diketahui besar cadangannya dan jika nilainya cukup ekonomis cadangan ini siap untuk ditambang.
  • 31.
    Bahan Kuliah TeknikEksplorasi Program Studi Teknik Pertambangan– Fakultas Teknik Unlam NHK-8401@Unlam.Bjb© 2006 Teknik Eksplorasi 1st.ed. Metode Perhitungan Cadangan ESTIMASI KONVENSIONAL MODERN / GEOSTATISTIK GRAFIS GEOMETRIS ISOCHORE TRAVERSE SECTION CONTOUR STRATUM INCLUDED AREA EXTENDED AREA TRIANGULATION POLYGON
  • 32.
    Bahan Kuliah TeknikEksplorasi Program Studi Teknik Pertambangan– Fakultas Teknik Unlam NHK-8401@Unlam.Bjb© 2006 Teknik Eksplorasi 1st.ed. Included Area Metode ini digunakan untuk lubang bor / pit yang dibuat dengan pola / grid, seperti terlihat pada gambar di bawah ini. Pada gambar tersebut 28 pit telah dibuat dengan jarak sesuai dengan pola grid (misalnya 25 m). Mineralisasi ditemukan pada setiap pit. Dari gambar di atas terlihat bahwa : - 9 buah daerah dengan luas 25 x 25 m2 - 12 buah daerah dengan luas 12,5 x 25 m2 - 4 buah daerah dengan luas 12,5 x 12,5 m2 Volume dari bijih yang terdapat dalam wilayah tersebut adalah 3 2 2 2 1 2 4 254 2 2512 259 Wx x W x wxxV ++= dimana W1, W2, W3 adalah tebal rata-rata pada tengah, sisi samping dan sudut. Adapun kadar rata-rata (G) dari deposit didapat dengan formula :
  • 33.
    Bahan Kuliah TeknikEksplorasi Program Studi Teknik Pertambangan– Fakultas Teknik Unlam NHK-8401@Unlam.Bjb© 2006 Teknik Eksplorasi 1st.ed. %) 4 254 2 2512 259( 1 33 2 22 2 11 2 Wgx x Wgx x wgxx V G ++= Extended Area Pada metode extended area, semua blok mempunyai daerah pengaruh yang sama. Pada gambar di bawah ini (jarak grid 25 m) total areanya adalah 25 x 252 = 15.625 m2 . Tebal rata-rata didapat dengan menjumlah (total) seluruh tebal pit dan dibagi dengan 25. Sedangkan total volume didapatkan dengan mengalikan 15625 x tebal rata-rata.
  • 34.
    Bahan Kuliah TeknikEksplorasi Program Studi Teknik Pertambangan– Fakultas Teknik Unlam NHK-8401@Unlam.Bjb© 2006 Teknik Eksplorasi 1st.ed. Metode Segitiga (Triangle) Metode ini umumnya digunakan pada daerah dengan titik sampel yang tidak mengikuti pola / grid. Perhitungan dilakukan dengan membuat jaring segitiga seperti pada gambar di bawah ini. Tebal rerata untuk tiap blok segitiga dari rata-rata ketiga tebal titik sudut. Sedangkan kadar rata-rata didapat dari perkalian tebal dengan kadar dari masing masing titik sampel lalu di bagi total ketebalan masing-masing sampel.
  • 35.
    Bahan Kuliah TeknikEksplorasi Program Studi Teknik Pertambangan– Fakultas Teknik Unlam NHK-8401@Unlam.Bjb© 2006 Teknik Eksplorasi 1st.ed. Metode Poligon Pada metode ini, daerah pengaruh dibuat dengan membuat poligon yang membagi daerah mineralisasi berdasarkan setengah dari jarak antar titik sampel. adapun cara pembuatan poligon dapat dilihat pada gambar berikut :
  • 36.
    Bahan Kuliah TeknikEksplorasi Program Studi Teknik Pertambangan– Fakultas Teknik Unlam NHK-8401@Unlam.Bjb© 2006 Teknik Eksplorasi 1st.ed. Isochore Isochore adalah garis yang menghubungkan titik-titik yang mempunyai ketebalan vertikal yang sama pada lapisan (bedakan dengan isopach yang menghubungkan ketebalan sebenarnya dari lapisan). Pada gambar di bawah ini terlihat garis isochore dengan nilai 5m, 5,5m, 6m, dan 6,5m. Daerah di antara kontur 5,0m dan 5,5m akan mempunyai ketebalan 2 5,50,5 + = 5,25m dan seterusnya. Luas masing-masing daerah di antara kontur didapatkan dengan bantuan planimeter. Untuk mendapatkan volume, tebal bertikal dari masing-masing area dikali dengan luas yang telah didapat dengan planimeter tersebut. Transverse Section Biasanya digunakan untuk deposit yang berlapis (bedded deposit), adapun cara yang dilakukan adalah dengan membuat lintasan dan penampang dari endapan bahan galian yang akan dihitung volumenya. Pada gambar berikut, empat penampang dibuat dengan menggunakan data bor. Pada masing-masing penampang, luas setiap jenis batuan dan bahan galian diukur / dihitung dengan menggunakan planimeter. Volume didapatkan dengan mengali luasan yang telah didapatkan tadi dengan jarak antar penampang.
  • 37.
    Bahan Kuliah TeknikEksplorasi Program Studi Teknik Pertambangan– Fakultas Teknik Unlam NHK-8401@Unlam.Bjb© 2006 Teknik Eksplorasi 1st.ed. Section 1 Section 2
  • 38.
    Bahan Kuliah TeknikEksplorasi Program Studi Teknik Pertambangan– Fakultas Teknik Unlam NHK-8401@Unlam.Bjb© 2006 Teknik Eksplorasi 1st.ed. Section 3 Section 4 Stratum Contour Stratum contour merupakan garis yang menghubungkan elevasi yang sama dari lapisan. Garis ini dapat dibuat pada bagian atas dan bawah kontak endapan bahan galian (misalnya kontur roof dan kontur floor dari lapisan batubara). Pada contoh di bawah ini, kontur floor digambarkan dengan garis ( ) sedangkan kontur roof dengan garis putus-putus ( - - - - - ).
  • 39.
    Bahan Kuliah TeknikEksplorasi Program Studi Teknik Pertambangan– Fakultas Teknik Unlam NHK-8401@Unlam.Bjb© 2006 Teknik Eksplorasi 1st.ed. Interval kontur pada gambar di atas adalah 10m. ‘a’, ‘b’, ‘c’ dan ‘d’ adalah bentuk badan bijih pada kedalaman 10m, 20m, 30m, dan 40m. Masing-masing luas horizontal cebakan dihitung secara terpisah, dan bila dikali dengan interval kontur akan didapatkan volume setiap level.
  • 40.
    Bahan Kuliah TeknikEksplorasi Program Studi Teknik Pertambangan– Fakultas Teknik Unlam NHK-8401@Unlam.Bjb© 2006 Teknik Eksplorasi 1st.ed. Contoh Kasus 1 : Telah dilakukan serangkaian kegiatan pemboran explorasi pada suatu daerah yang diperkirakan terdapat mineralisasi bijih (SG = 2,5). Pemboran dilakukan dengan sistem grid dimana jarak antar grid adalah 50m (lihat gambar berikut) DH-2 DH-3 DH-4DH-1 DH-6 DH-7 DH-8DH-5 DH-10 DH-11 DH-12DH-9 DH-14 DH-15 DH-16DH-13 Dari kegiatan pemboran tersebut didapat hasil berikut : Lb. Bor Tebal kadar Lb. Bor Tebal Kadar DH-1 7,5 3,5 DH-9 7,8 2,8 DH-2 9 3,7 DH-10 8,9 3,5 DH-3 9,2 3,7 DH-11 9,7 3,7 DH-4 9,5 3,5 DH-12 10,5 3,6 DH-5 7 3,1 DH-13 8 3,9 DH-6 9 3,2 DH-14 9,2 3,2 DH-7 9,5 3,3 DH-15 9,6 3,2 DH-8 9,7 3,1 DH-16 10 3,7 a. Tentukan metode perhitungan potensi yang sesuai b. Hitung : Volume total, Tonase, Kadar rata-rata dari cebakan tersebut
  • 41.
    Bahan Kuliah TeknikEksplorasi Program Studi Teknik Pertambangan– Fakultas Teknik Unlam NHK-8401@Unlam.Bjb© 2006 Teknik Eksplorasi 1st.ed. Contoh Kasus 2 : Telah dilakukan serangkaian kegiatan pemboran explorasi pada suatu daerah yang diperkirakan terdapat mineralisasi bijih (SG = 2,3). Pemboran dilakukan secara random (acak seperti terlihat pada gambar berikut) DH-1 DH-4 DH-2 DH-3 DH-5 DH-6 DH-7 DH-8 DH-9 DH-10 DH-14 DH-13 DH-12 DH-11 DH-15 DH-16 Batas KP 0 10 20 30 40 50m Dari kegiatan pemboran tersebut didapat hasil berikut : Lb. Bor Tebal kadar Lb. Bor Tebal Kadar DH-1 - - DH-9 7,8 2,8 DH-2 9 3,7 DH-10 8,9 3,5 DH-3 9,2 3,7 DH-11 - - DH-4 9,5 3,5 DH-12 10,5 3,6 DH-5 7 3,1 DH-13 8 3,9 DH-6 9 3,2 DH-14 9,2 3,2 DH-7 - - DH-15 - - DH-8 9,7 3,1 DH-16 - - a. Tentukan metode perhitungan potensi yang sesuai b. Hitung : Volume total, Tonase, Kadar rata-rata dari cebakan tersebut