http://www.youtube.com/watch?v=FBZZxjVhUpE
Intellimessage
                              TEAM 7
                                Team 7
                          Total Contacts: 95

                 Tailored medical messaging system through patient
                 profile generation and tailored post-care messaging




   Meaningful information about YOUR
     health will lead (RA) a better life.
             Dan O’Hair
                (PI)
                           to Wes(EL)
                        Derek Lane Brooks Randall Stevens
                                               (IM)


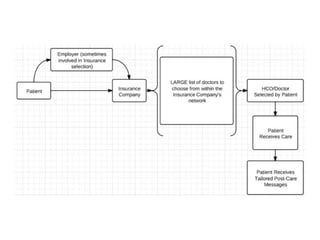
We match your patient data and preferences with your clinical records
 to create personalized messages that improve your health outcomes
Current Information is too Generic and Excessive
   “Should I be worried                       “I can take care of
       about this?”                                myself.”




Age: 55                                  Age: 51
Sex: Female                              Sex: Male
Occupation: Librarian                    Occupation: Retired football coach
Need for information: Give me DETAILS!   Need for information: Just the FACTS!


 Both Patients Had Congestive Heart Failure
30-Day Readmissions Will No
           Longer Be Reimbursed




               $17B Spent Annually
                $12.5B Preventable




1 in 5 admitted patients
                             75% of those are
 are re-hospitalized
                              preventable.
   within 30 days.
Physician          Physician



            Communication is
              DIFFICULT

Patient
Federally Mandated Meaningful Use




Set up Electronic   Interoperability +   Improved
 Health Records      Data Standards      Outcomes
Clinical   Patient
Record      Data
Your Health Profile

Clinical                        Patient
Record                           Data
Your Health Profile

Clinical                        Patient
Record                           Data




             Tailored
             Messages
Our Journey
Where We Started
    Create Patient
 Communication Profile


Pa
  tie
        nt
             Re
                c   ei                     Give Doctors/Nurses
                         ve               Tips on Patient Comm.
                            s   Ca
                                     re



Patient Receives Tailored
Message about Self-Care
Model v1.0 - Post-Care Message Platform
Who We Talked With
                     Hospital Staff

                   Discharge Centers

                       Physicians

                     Health Leaders

                   Insurance Providers
KY Dept. of
                    Channel Partners
Public Health
What We Learned
                     Hospital Staff

                   Discharge Centers
 “We love this idea! This would be really helpful!”
                      Physicians
     “But this problem is not painful enough for us
    yet that we’d spend a bunch of money to fix it.”
                     Health Leaders

                  Insurance Providers
KY Dept. of
                   Channel Partners
Public Health
                     Potential Partners =
What We Learned
                     Hospital Staff

                   Discharge Centers
 “We love this idea! This would be really helpful!”
                      Physicians
     “But this problem is not painful enough for us
    yet that we’d spend a bunch of money to fix it.”
                     Health Leaders

                  Insurance Providers
KY Dept. of
                   Channel Partners
Public Health
                     Potential Partners =

Found University of KY Healthcare was generating
patient discharge summaries that could be tailored
Week 5 - v2.0 - Discharge Communication Platform
What We Did
                                            Discharge Focused Model




@UK Healthcare Discharge Unit
- Learned that high risk patients receive discharge summaries
- Information lacked usability and feedback
- Researched how to improve discharge communication
- Find drivers for wider adoption of discharge summaries
What We Did
                                            Discharge Focused Model




@UK Healthcare Discharge Unit
- Learned that high risk patients receive discharge summaries
- Information lacked usability and feedback
- Researched how to improve discharge communication
- Find drivers for wider adoption of discharge summaries
What We Did
                                            Discharge Focused Model




@UK Healthcare Discharge Unit
- Learned that high risk patients receive discharge summaries
- Information lacked usability and feedback
- Researched how to improve discharge communication
- Find drivers for wider adoption of discharge summaries
Here’s What We Found

                    Meaningful Use




Set up Electronic   Interoperability +   Improved
 Health Records      Data Standards      Outcomes
What We Found
                 Before Regulations

  Doctor A                              Doctor B




 Electronic                            Electronic
Health Record                         Health Record




                      Patient
What We Found
                  After Regulations

  Doctor A                              Doctor B
                  Continuity of
                 Care Documents


 Electronic                            Electronic
Health Record                         Health Record
                  Patient Visit
                   Summaries
Patient Portal                        Patient Portal


                       Patient
Competitive Landscape
Employer-Based
                            Patient-Based




Clinician-Based




                      Nobody connects
                  clinical and patient data
           Nobody uses tailored messages
Distribution Channels
Revenue Model
                                                 Health
         Healthcare          Patient Data
                                              Information
         Providers                             Exchanges

  Tailored Messaging
                                      Portal $$$
for + Patient Outcomes
                                                   Patient Data
               Patient
            Analytics $$$




                 Resources                      Health
                                    Patient
                  /Tools                       Insights
                                    Profile


                              Patient
User Market Size

   TAM = 128M
    People in the US
   between 25 and 55

    SAM = 63M
   uses online banking
     or shops online



  TM = 20.2M
   segment using health
  information exchanges
Week 10 - v3.0 - Health Profiles for Tailored Messages
Dan O’Hair (PI)          Jennifer Dupuis (RS)
UK CIS Dean              UK CIS Faculty
Tailored Comm            Health Literacy Researcher
Researcher               Sales Experience

Derek Lane (RS)          Randall Stevens (IM)
CIS Dist. Faculty        Successful Entrepreneur
Tailored Comm            2 Past Companies, 1
Researcher               New startup (Punndit)


Wes Brooks (EL)
EGR Student
3 Startups, 1@Stanford
QS Enthusiast
Previous Slides
Intellimessage     Team 7
    Total Contacts: 13
    3/21 Contacts: 5
Tailored medical messaging system through patient
profile healthcare providers to improve self care messaging
Helping generation and tailored post-care and reduce
  re-admittance through evidence-based tailored messages




    Dan O’Hair       Derek Lane   Wes Brooks   Randall Stevens
       (PI)               S
                       (RA)          (EL)           (IM)
Key Partners        Key Activities        Value Proposition        Customer               Customer
                                                                  Relationships           Segments
Existing Comm    Algorithm for Tailored   Risk Assessment       Diabetes Associations Health Care
Providers        Message Creation         Based on Individual   Partnerships          Organizations
                                          Differences
                 Continuous Evidence-                                                  Insurance
Dev Team         Based Profile Building Decision Support Tool                           Companies

M.D. Opinion     Multimedia Message       Clear Customized                             Pharmaceutical
Leaders          Delivery System          Health Messages                              Organizations
                                          Improved Patient                             High Risk
Medical Social     Key Resources                                       Channels
                                          Outcomes                                     Diabetic Patients
Media Content    State-of-the-Art Lab                           Direct Sales           Existing Com
Providers        and Proof of Concept      Reduced Health
                 Center                    Care Costs                                  Platforms
                                                                Existing Com
                 Data Entry Mechanism                           Platforms

                 Finding Early Adopting                         Partner Sales
                 Experimental HCO’s
                    Health Care
                    Reform Act
Cost Structure                                     Revenue Streams
Algorithm and Interface Design                       Cost-Saving Sharing               Federal Grants
Continuous Data Collection                           Recurring Subscription Service
Integration with Partner Platform                                                     Software Licensing
                                                     Per Patient Fee
§§1501, 10106; HCERA §§1002, 1004




                             Your New Health Care System
                                                                                                                                                                                                                                                                                                                                                                                                                                                                                                                                                                                                                                                                                                                                                                                                                                                                                                                                                                                                                                                                                                                                                                                                                                                                                                                                                                                                                                                                                                                                                                                                                                                                                                                                                                                                                                                                                       §3021


                                                                                                                                                                                                                                                                                                                                                                                                                                                                                                                                                                                                                                                                                                                                                                                                                                                                                                                                                                                                                                                                                                                                                                                                                                                                                                                                                                                                                                                                                                                                                                                                 §5605



                                                                                                                                                                                                                                                                                                                                                                                                                                                                                                                                                                                                                                                                                                                                                                                                                                                                                                                                                                                                                                                                                                                                                                                                                                                                                                                                                                                                                                                                                                                                                                                                                                                                                                                                                                                                               §3403, 10320
                                                                                                                                                                                                                                                                                                                                                                                                                                                                                                                                                                                                                                                                                                                            §6301
                                                                                                                                                                                                                                                                                                                                                                                                                                                                                                                                                                                                                      §6301
                                                                                                                                                                                                                                                                                                                                                                                                                                                                                                                                                                                                                                                                                                                                                §8002
                                                                                                                                                                                                                                                                                                                                                                                                                                                                                                                                                                                                                                                                                                                                                                                                                                                                                                                                                                                      §1411
                                                                                                                                                                                                                                                                                                                                                                                                                                                                                                                                                                                                                                                                                                                                                                                                                                              §4002                                                                                                                                                                                                                                                                                                                                                                                                                                                                                                                                                                                                                                                                                                                                                                                                         §5605
                                                                                                                                                                                                                                                                                                                                                                                                                                                                                                                                                                                                                                                                                                                                                                                                                                                                                                                                                                                                                                                                                                                                                                                                                                                                                                                  §5605

                                                                                                                                                                                                                                                                                                                                                                                                                                                                                                                                                                                                                                                                                                                                                                                                                       §8002                                                                                                                                                                                                                                                                                                                                                                                                                                                                              §5605

                                                                                                                                                                                                                                    Homeland                                                                                                                                                                                                                                                                                                                                                                                                                                                                                                                                                                                                                                                                                                                                                                                                                                                                                             National Academy
                                                                                                                                                                                                                                                                                                                                                                                                                                                                                                                                                                                                                                                                                                                                                                                                                                                                                                                                                                                                                                                                                                                                                                                                                                                                                                                                                                                                                                                                                                                                                                                                                                                               Congress
                                                                                                                                                                                                                                                                                                                                                                                                                                                                                                                                                                                                                                                                                                                                                                                                                                                                                                                                                                                                                                                                                                                                                                                                                                                                                                                                                Commission
                                                                                                                                                                                                                                                                                                                                                                                                                                                                                                                                                                                                                                                                                                                                                                                                                                                                                                                                              §1414

                                                                                                                                                                                                                                     Security                                                                                                                                                                                                                                                                                                                                                                                                                                                                                                                                                                                                                                                                                                                                                                                                                                                                                                                                                                                                                                                                                                                                                                                                                                                                                                                                                                                                                  Members



                                                                                                                                                                                                                                                                                                                                                                                                                                                                                                                                                                                                                                                                                                                                                                                                                                                                                                                                                                                                          IRS
                                                                                                                                                                                                                                                                                                                                                                                                                                                                                                                                                                                                                                                                                                                                                                                                                                                                                                                                                                                                                                                                                                                                                                                                                                                              Key




                                                                                                                                                                                                                                                                                                                                                                                                                                                                                                                                                                                                                                                                                                                                                                                                                                                                                                                                                                                                                                                                                                                                                                                                                                                                                                                                                                                                                                                                                                                                                                                                                                                                                                                          §1312
                                                                                                                                                                                                                                                                                   §1411
                                                                                                                                                                                                                                                                                                                                                                                                                                                                                                                                                                                                          CLASS                                                                           Eligibility                                                         Other New                                                                                                                                                                                                                                                                                                                                                                     of Sciences
                                                                                                                                                                                                                                                                                                                                                                                                                                                                                                                                          Life                                                                                                                                                                                                                                                                                                                                                                                                                                                                                                                                                                                                                                                                                                                                                                                                     on Key                                                                                                                                                                                                                                                                                                   & Personal Staff
                                                                                                                                                                                                                                                                                                                                                                                                                                                                                                                                                                                                                                                                                                                                                                                                                                                                                                                                                                                                                                                                                                                                                                                                                                                                                                                                                                                                                                                                                                                                                                                                                                                                                                                                                                                                                     Congress
                                                                                                                                                                                                                                                                                                                                                                                                                                                                                                                                                                                                                                                                                                                                                                                                                                                                                                                                                                                                                                                                                                                                                                                                                                                                                                                                                                                                                                                                                                                 Special
                                                                                                                                                                                                                                   Department                                                                                                                                                                                                                                                                                                                                                         Independence                                                                       Assessment                                                         Grant Programs                                                                                                                                                                                                                                                                                                                                                                                                    §5605                                                                         National
                                                                                                                                          President                                                                                               §1411
                                                                                                                                                                                                                                                                                                                                                                                                                                                                                                                                     Independence
                                                                                                                                                                                                                                                                                                                                                                                                                                                                                                                                        Accounts                                                         Advisory                                                                          System
                                                                                                                                                                                                                                                                                                                                                                                                                                                                                                                                                                                                                                                                                                             §8002
                                                                                                                                                                                                                                                                                                                                                                                                                                                                                                                                                                                                                                                                                                                                                         §§1002, 1 03 , 13 1, 132 ,
                                                                                                                                                                                                                                                                                                                                                                                                                                                                                                                                                                                                                                                                                                                                                                        0

                                                                                                                                                                                                                                                                                                                                                                                                                                                                                                                                                                                                                                                                                                                                                         3508, 4101, 4108, 4201,
                                                                                                                                                                                                                                                                                                                                                                                                                                                                                                                                                                                                                                                                                                                                                         4202, 4304, 5102 , 5206,
                                                                                                                                                                                                                                                                                                                                                                                                                                                                                                                                                                                                                                                                                                                                                                                   1          2
                                                                                                                                                                                                                                                                                                                                                                                                                                                                                                                                                                                                                                                                                                                                                      1 5 6 1 , 2 9 5 2 , 2 9 5 3 , 3 5 0 1 -6 ,


                                                                                                                                                                                                                                                                                                                                                                                                                                                                                                                                                                                                                                                                                                                                                                                                     59                                                                                                                                                                                                                                                                                                                                                                                                                                                 Indicator System
                                                                                                                                                                                                                                                                                                                                                                                                                                                                                                                                                                                                                                                                                                                                                                                                                                                                                                                                                                                                                                                                                                                                                                                                                                                         Implementation
                                                                                                                                                                                                                                                                                                                                                                                                                                                                                                                                                                                                                                                                                                                                                                                                                                                                                                                                                                                                                                                                                                                                                                                                                                                                                                                                                 Indicators
                                                                                                                                                                                                                                                                                                                                                                                                                                                                                                                                                                                                                                                                                                                                                                                                                                                                                                                                                                                                                                                                                                                                                                                                                                                                                                                                                                      §5605
                                                                                                                                                                                                                                                                                                                                                                                                                                                                                                                                                                                                                                                                                                                                                                                                                                                                                                                                                                                                                                                                                                                                                                                                                                                                                                                                                                                                                                                                                                                 Interest
                                                                                                                                                                                                                                                                                                                                                                                                                                                                                                                                                                                                                                                                                                                                                                                                                                                                                                                                                                                                                                                                                                                                                                                                                                                                                                                                                                                                                                                                                                                Provisions
                                                                                                                                                                                                                                                                                                                                                                                                                                                                                                                                                                                                                                                                                                                                                                                                                                                                                                                                                                                                                                                                                                                                                                                                                                                                                                                                                                                                                                                                                                                                                                                                                                                               Mandate:
                                                                                                                                                                                                                                                                                                                                                                                                                                                                                                                                                                                                                                                                                                                                                                                                                                                                                                                                                                                                                                                                                                                                                                                                                                                                                                                                                                                                                                                                                                                                                                                                                                                            Only Exchange                                                                                                                                          §§1312, 1411, 3311, 5605, 8002
                                                                                                                                                                                                                                                                                                                                                                                                                                                                                                                                                                                                         Council
                                                                                                                                                                                                                                                                                                                                                                                                                                                                                                                                                                                                                                                                                                                                                          5 2 0 8 , 5 3 0 1 -5 3 0 3 , 5 3 0 5 ,
                                                                                                                                            §§ 3012, 3024, 3403, 4001,

                                                                                                                                                                                                                                                                                                                                                                                                                                                                                                                                                                                                                                                                                                                                                                                                                                                                                                                                                                                                                                                                                                                                                                                                                                                                                                                                                                                                                                                                                                                                                                19
                                                                                                                                                                                                                                                                                                                                                                                                                                                                                                                                                                                                                                                                                                                                                                                                     10323, 10333,
                                                                                                                                                                                                                                                                                                                                                                                                                                                                                                                                                   §8002                                                                                                                                                                                                                                                                                                                                                                                                                                                                                                                                                                                                                                                                                                                                                                                                                                                                                                                                                                                                                                                                                                       Coverage




                                                                                                                                                                                                                                                                                                                                                                                                                                                                                                                                                                                                                                                                                                                                                                                                                                                                                                                                                                                                                                                                                                                                                                                                                                       §5605
                                                                                                                                                                                                                                                                                                                                                                                                                                                                                                                                                                                                                                                                                                                                                                   5306, 5309 , 5313,                                                                                                                                                                                                                                                                                                                                                                                                                                                                                                                                                                                                                                                                                   BENEFICIARIES:
                                                                                                                                                                                                                                                                                                                                                                                                                                                                                                                                                                                                                                                                                                                                                                                                     1 0 4 0 8 -1 0 , 1 0 4 1 3 ,


                                                                                                                                                                                                                                                                                                                                                                                                                                                                                                                                                                                                                                                                                                                                                                                                                                                                                                                                                                                                                                                                                                                                                                                                                                                            Institute
                                                                                                                                                                                                                                                                                                                                                                                                                                                                                                                                                                                                                                                                                                                                                                5 3 1 5 , 5 4 0 5 , 5 5 0 7 -8 ,
                                                                                                                                                                                                                                                                                                                                                                                                                                                                                                                                                                                                                                                                                                                                                                                                     10501, 10503                                                                                                                                                                                                                                                                                                                                                                                                                                                                                                                                                                                                                                                 Mut ual of Omaha (NE);
                                                                                                                                                   8002, 10320                                                                                                                                                                                                                                                                                                                                                                                                                                                     §8002
                                                                                                                                                                                                                                                                                                                                                                                                                                                                                                                                                                                                                                                                                                                                                                             5604, 6703,
                                                                                                                                                                                                                                                                                                                                                                                                                                                                                                                                                                                                                                                                                                                                                                                                                                                                                                                                                                                                                                                                                                                                                                                                                                                                                                                                                                                                                                                                  Drug Cos; NJ Drug Cos;

                                                                                                                                                                                                                                                                                                                                                                                                                                                                       CLASS                                                                                                                                                                                                                                                                                                                                                                                                          Treasury
                                                                                                                                                                                                                                                                                                                                                                                                                                                                                                                                                                                                                                                                                                                                                                                      10301
                                                                                                                                                                                                                                                                                                                                                                                                                                                                                                                                                                                                                                                                                                                                                                                                                                                                                                                                                                                                                                                                                                                                    §§1513, 10106; HCERA §1003                                                                                                                                                                                                                                                                                                   AARP; Libby Mont anans;
                                                                                                                                                                                                                                                                                                                                                                                                                                                                                                                                                                                                                                                                                                                                                                                                                                                                                                                                                                                                                                                                                                                                                                                                                                                                                                                                                                                                                                                               Physician-Owned Hospit als;                                                                                                                                                                                  §1312
                                                                                                                                                                                                                                                                                                                                                                                                                                                                                                                                                                                                                                                                                                                                                                                                                                                                                                                                                                                                         §§1401, 1402, 1411, 1412 1414,                                                                                                                                                                                                                                                       §5605                                                                                                                                                           Univ. of CT; Medigap Plans;
                                                                                                                                                                                                                                                                                                                                                                                                                                                                                                                                                                                                                                                                                                                                                                                                                                                                                                                                                                                                                                                                                                                                                                                                                                                                                                                                                                                                                                                                                                                                                               § § 1 1 0 2 , 1 2 1, 2 0 0 6,3 1 3 7 , 3 2 1 , 3 3 0 1 ,
                                                                                                                                                                                                                                                                                                                                                                                                                                                                                                                                                                                                                                                                                                                                                                                                                                                                                                                                                                                                                                                                                                                                                                                                                                                                                                                                                                                                                                                                                                                                                                                0                         0




                                                                                                                                                                                                                                                                                                                                                                                                                            §3403, 10320
                                                                                                                                                                                                                                                                                                                                                                                                                                                                                                                                                                                                                                                                                                                                                                                                                                                                                                                                                                                                                                                                                                                                                                                                                                                                                                                                                                                                                                                                                                                                                                6001, 9001, 9010, 901 , 9023, 10201,
                                                                                                                                                                                                                                                                                                                                                                                                                                                                                                                                                                                                                                                                                                                                                                                                                                                                                                                                                                                                                                                                                                                                                                                                                                                                                                                                                                                                                                                                                                                                                                                                  4


                                                                                                                                                                                                                                                                                                                                                           State                                                                                                                                                                                                                                                                                                                                                                                                                                                                                                                                                                                                                                                                                                                                                                                                                                                                                                                                                                                                                                                                                              Longshoreman Healt h Plans;

                                                                                                                                                                                                                                                                                                                                                                                                                                                                   Independence
                                                                                                                                                                                                                                                                                                                                                                                                                                                                                                                                                                                                                                                                                                                                                                                                                                                                                                                                                                                                                                                                                                                                                                                                                                                                                                                                                                                                                                                                                                                                                                1 0 3 1 7 , 1 0 3 2 3, 1 0 3 2 4 1 0 5 0 2 , 1 0 6 0 1 ,
                                                                                                                                                                                                                                                                                                                                                                                                                                                                                                                                                                                                                                                                                                                                                                                                                                                                                                                                                                                                                                                                                                                                                                                                                                                                                                                                                                                                                                                                                                                                                                                                ,

                                                                                                                                                                                                                                                                                                                                                                                                                                                                                                                                                                                                                                                                                                                                                                                                                                                                                                                                                                                                            1421, 1501, 9004, 9005,
                                                                                                                                                                                                                                                                                                                                                                                                                                                                                                                                                                                                                                                                                                                                                                                                                                                                                     Department
                                                                                                                                                                                                                                                                                                                                                                                                                                                                                                                                                                                                                                                                                                                                                                                                                                                                                                                                                                                                                                                                                                                                                                                                                                                                                                                                                                                                                                                                                                                                                                1 0 0 1 , 1 0 9 5 ; HCERA § § 1 1 0 1 , 1 1 3 ,
                                                                                                                                                                                                                                                                                                                                                                                                                                                                                                                                                                                                                                                                                                                                                                                                                                                                                                                                                                                                                                                                                                                                                                                                                                                                                                                                                                                                                                                                                                                                                                   9            0                                  0
                                                                                                                                                                                                                                                                                                                                                                                                                                                                                                                                                                                                                                                                                                                                                                                                                                                                                                                                                                                                                                                                                                                                                                                                                                                                                                                                                                                                                                                             Medicaid: HI, LA, MA, TN, VT;
                                                                                                                                                                                                                                                                                                                                                                                                                                                                                                                                                                                                                                                                                                                                             §8002                                                                                                                                                                                                                                                                                                                                                                                                                                                                                                                                                                                                                                                                                                                                                                                                              1106, 1203, 1406




                                                                                                                                                                                                                                                                                              Social
                                                                                                                                                                                                                                                                                                                                                                                                                                                                                                                                                                                                                                                                                                                                                                                                                                                                                                                                                                                                                                                                                                                                                                                                                                                                                                                                                                                                                                                             Medicare: CT, FL, MI, MT, ND
                                                                                                                                                                                                                                                                                                                                                        Protection &                                                                                                                                                                                                                                                                 §8002
                                                                                                                                                                                                                                                                                                                                                                                                                                                                                                                                                                                                                                                                       Personal                                                                                                                                                                                                                                                                                                                              10105, 10901; HCERA                                                                                                                                                                                                                                                                                                                             §5605

                                                                                                                                                                                                                                                                                                                                                         Advocacy                                                                                                      Fund                                                                                                                                                                                         Care Attendants                                                                                                                                                                                                              §§1311, 1331, 4002,                                                                                              §§1401, 1402
                                                                                                                                                                                                                                                                                             Security                                                     Systems                                                                                                             §8002                                                                                                                                                                                   Workforce                                                                                                                                                                                                                     8002, 10104                                                                   Office                                                                                                                                                                                                                                                                                                                                      §8002




                                                                                                                                                                                                                                                                                                                                                                                                                                                                                                                                                                                                                                            §8002
                                                                                                                                                                                                                                                                                                                                                                                                                                                                                                                                                                                                                                                                    Advisory Panel
                                                                                                                                                                                                                                                                                           Administration                                                      §8002                                                                                                                                                                       §8002
                                                                                                                                                                                                                                                                                                                                                                                                                                                                                                                                                                                                                                                                         §8002                                                   CLASS                                                                                                                                                                                                                                            of Tax                                                                                                                                                                                                                                                                                                                                                                                                                                                                                                                                                                                                                                          §1312


                                                                                                                                                                                                                                                                                                               §1411
                                                                                                                                                                                                                                                                                                                                                                                                                                                                                                                                              §8002                                      CLASS                                                                                                                               Independence
                                                                                                                                                                                                                                                                                                                                                                                                                                                                                                                                                                                                                                                                                                                                                                                                                                                                                                                                                                                 Analysis
                                                                                                                                                                                                                                                                                                                                                                                                                                                                                                                                                                                                                                                                                                                                                                                                                                                                                                                                                                               §§1331, 10104
                                                                                                                                                                                                                                                                                                                                                                                                                                                                                                                                                                                        Program




                                                                                                                                                                                                                                                                                                                                                                                                                                                                                                                                                           §8002
                                                                                                                                                                                                                                                                                                                                                      §8002                                                                                                                                                                                                                                                                                                                                                                    Benefit Plan
                                             §3403, 10320




                                                                                                                                                                                                                                                                                                                                                                                                                                                                                           CLASS                                                                                                          §8002




                                                                                                                                                                                                                                                                                                                                                                                                                                                                                                                                                                                                                                                                                                                                                                                                                                                                                                                                                                                                                                                                                                                                                                                                                                                                                                                                                                                                                                                                                                                                                                                                                                                                                                                                                                               §§3103, 10320
                                                                                                                                                                                                                                                                                                                                                                                                                                                                                                                                                                                                                                                                                                                                                §8002                                                                                                                                                                                                                                                                                                                                                                                                                                                                                                                                                                                                                                                                                                                                                                                                                                             §1333, 10104
                                                                                                                                                                                                                                                                                                                                                                                                                                                                                                                                                                                                                                                                                                §8002
                                                                                                                                                                                                                                                                                                                                                                                                                                                                                                                                                                                                                                                                                                                                                                                                                                                                                                                                                                                                                                                                                                                                                                                                                                                                                                                                                                                                                                                                                                                                                                                                                                                                                                                                                                                                                                                                                        Comptroller
                                                                             Office of
                                                                                                                                                                                                                                                                                                                                                                                                                                                                                                                                                                                                                                                                                                                                                                                                                                                                                                                                                                                                                                                                                                               §§1331, 10104
                                                                                                                                                                                                                                                                                                                                                                                                                                                                                       Independence                                                                                                                                                                                                                                                                                                         §8002




                                                                                                                                                                                                                                                                                                                                                                                                                                                                                                                                                                                                                                                                                                                                                                                                                                                                                                                                                                                                                                                                                                                                                                                                                                                                                                                                                                                                                                                                                                                                                                                                                                                                                                                                                                                                                                                                                                                                                       §9002
                                                                                                                                                                                                                                                                                                                                                                                                                                                                                                                                                                                                                                                                                                                                                                                                                                                                                                                                                                                                                                                                                                                                                                                                                                                                                                                                                                                                                                                                                                                                                                                                                                                                                                                                                                                                                                                                                         General
                                                                                                                                                                                                                                                                                                                                                                                                                                                                                                                                                                                                                                                                                                                                                                                                                                                                                                                                                                          §6703
                                                                                                                                                                                                                                                                                                                                                                                                                                                                                       Fund Board of                                                                                                                                                                                                                                                                                                                                                                                                                                                                                                                                                                                                                                                  §6703


                                                                            Personnel                                                                                                                                                                                                                                                                                                             §8002                                                                                   Trustees
                                                                                                                                                                                                                                                                                                                                                                                                                                                                                                                                                                                                                                Community
                                                                                                                                                                                                                                                                                                                                                                                                                                                                                                                                                                                                                                                                                                                                                                                              National                                                                                                                Advisory
                                                                                                                                                                                                                                                                                                                                                                                                                                                                                                                                                                                                                                                                                                                                                                                                                                                                                                                                                                      §6703                                Multi-
                                                                                                                                                                                                                                                                                                                                                                                                                                                                                                                                                                                                                                                                                                                                                                                                                                                                                                                                                                                                        Disciplinary
                                                                                                                                                                                                                                                                                                                                                                                                                                                                                                                                                                                                                                                                                                                                                                                                                                                                                                                                                                                                                                                                                                                                                                                                                                                                                                                                                   §10407
                                                                                                                                                                                                                                                                                                                                                                                                                                                                                                                                                                                                                                                                                                                                                                                                                                                                                                                                                                                                                                                                                                                                                                                                                                                                                                                                                                                                                                                                                                 §3311

                                                                                                                                                                                                                                                                                                                                                                                                                                                                                                                                                                                                                                                                                                                                                                                                                                                                                                                                                                                                                                                                                                                                                                                                                                                                                                                                                                                                                                                                                                                                                                                                                                                                                     MedPAC
                                                                                                                                                                                                                                                                                                                                                                                                                                                                                                                                                                                                                                                                                                                                                                                                                                                                                                                                                                                                                                                                                                                                                                                                                                                                                                                                                                                                                                                                                                                                                                                                                                                                                                                                                                                                                                                                                               §§1313, 1322
                                                                                                                                                                                                                                                                                                                                                                                                                                                                                                                            §8002                                                                                                                                                                                                                                                            Diabetes
                                                                           Management                                                                                                                                                                                                                                                                                                                                                                               Cures
                                                                                                                                                                                                                                                                                                                                                                                                                                                                                                                                                                                                                                Preventive                                                                                                                                                  Report Card
                                                                                                                                                                                                                                                                                                                                                                                                                                                                                                                                                                                                                                                                                                                                                                                                                                                                                                                   Board on Elder
                                                                                                                                                                                                                                                                                                                                                                                                                                                                                                                                                                                                                                                                                                                                                                                                                                                                                                                   Abuse, Neglect,
                                                                                                                                                                                                                                                                                                                                                                                                                                                                                                                                                                                                                                                                                                                                                                                                                                                                                                                                                                                                         Panels on
                                                                                                                                                                                                                                                                                                                                                                                                                                                                                                                                                                                                                                                                                                                                                                                                                                                                                                                                                                                                      Improving Long-                                                                                    National
                                                                                                                                                                                                                                                                                                                                                                                                                                                                                                                                                                                                                                                                                                                                                                                                                                                                                                                                                                                                                                                                                                                                                                                 Other New
                                                                                                                                                                                                                                                                                                                                                                                                                                                                                                                                                                                                                                                                                                                                                                                                                                                                                                                                                                                                                                                                                                                                                                               Demonstration
                                                                                                                                                                                                                                                                                                                                                                                                                                                                                                                                                                                                                                                                                                                                                                                                                                                                                                                                                                                                                                                                                                                                                                                                                                                                                                                              §2602                                                                                                                                                                                                                                                                                                                                                                  §2602
                                                                                                                                                                                                                                                                                                                                                                                                                                                                                                                                                                    National                                                   Services Task                                                                                 National Oral                                                   Program
                                                                                                                                                                                                                                                                                                                                                                                                                                                                                                                                                                                                                                                                                                                                                                                                                                                                                                                                                                                                                                                                                                                                                                                                                                                                                                                                                                                                                                                                                                                                                                                                                                                                                                                                                                                               GAO
                                                                                                                                                                                                                           §3012




                                                                                                                                        §§1334, 10104                                                                                                                                                                                                                                                                                                            Acceleration                                                                                                                                                                                                                                                                                                                                                                                                                                       & Exploitation
                                                                                                                                                                                                                                                                                                                                                                                                                                                                                                                                                                                                                                                                                                                                                                                              §10407                                                                                                                                                                                                    Term Care                                                                                   Training Institute                                                        & Pilot Programs
                                                                                                                                                                                                                                                                                   §6301                                                            PCORI                                                                                                          Network                                                                                      Public Education                                                   Force                                                                                     Health Public                                                                                                                                                                              §6703




                                                                                                                                                                                                                                                                                                                                                                                                                                                                                                                                                                                                                                                                                                                                                                                                                                                                                                                                                                              §6703
                                                                                                                                                                                                                                                                                                                                                                                                                                                                                                                                                                                                                                                                                                                                                                                                                                                                                                                                                                                                           §6703




                                                                                                                                                                                                                                                                                                                                                                                                                                                                                                                                                                                                                                                                                                                                                                                                                                                                                                                                                                                                                                                                                                                                                                                                                                                                               §1331, 10104
                                                                                                                                                                                                                                                                                                                                                                                                                                                                                                                                                                                                                                                                                                                                                                                                                                                                                                                                                                                                                                                                                                     for Federal and                                                                                                                                                                                                                                                                                                                                                                                                                                                                                                                                                                                                                                                       §§1401, 3001, 3403, 6301,




                                                                                                                                                                                                                                                                                                                       §6301
                                                                                                                                                                                                                                                                                                                                                                                                                                                                                                                                                                  Campaign on
                                                                                                                                                                                                                                                                                                                                                                                                                                                                                                                                                                                                                                                                                                                                                                                                                                                                                                                                                                                                                                                                                                                                                                 §§1201, 2 04, 27 5, 270 ,
                                                                                                                                                                                                                                                                                                                                                                                                                                                                                                                                                                                                                                                                                                                                                                                                                                                                                                                                                                                                                                                                                                                                                                          7      0      6




                                                                                                                                                                                                                                                                                                                                                                                                                                                                                                                                                                                                                                                                                                                                                                                                                                                                                                                                                                                                                                                                                                                                                                                                                          26
                                                                                                                                                                                                                                                                                                                                                    Website                                                                                                      Review Board                                                                                                                                                                 §4003                                                                           Education




                                                                                                                                                                                                                                                                                                                                                                                                                                                                                                                                              §8002
                                                                                                                                                                                                                                                                                                                                                                                                                                                                                                                                                                                                                                                                                                                                                                                                                                                                                                                                                                                                                                                                                                     State Surveyors                                              2707, 3023, 3024, 3113,
                                                                                                                                                                                                                                                                                     §6301
                                                                                                                                                                                                                                                                                                                                                                                                                                                                                                                                                                                                                                                                                                                                                                                                                                                                                                                                                                                                                                                                                                                                                                                                                                                                                                                                                                                                                                                                                                                                                                                       State                                                                                                                                                                                    10105, 10320
                                                                                                                                                                                                                                      PCORI Board
                                                                                                                                                                                                                                                                                                                                                                                                                                                                                                                                                                                                                                                                                                                                                                                                                                                                                                                                                                                                                                                                                                                                                                  3140, 4204, 4206, 5304,

                                                                                                                                                                                                                                                                                                                                                      §6301                                                                                                         §10409                                                                                     Prevention & Health                                                                                                                                            Campaign                                                                                                                                                                                                                                                                                                                                                                    §6703
                                                                                                                                                                                                                                                                                                                                                                                                                                                                                                                                                                                                                                                                                                                                                                                                                                                                                                                                                                                                                                                                                                                                                                        5509, 6112, 6114,
                                                                                                                                                                                                                                                                                                                                                                                                                                                                                                                                                                                                                                                                                                                                                                                                                                                                                                                                                                                                                                                                                                                                                                            10212, 10221,

                                                                                                                                                                                                                                                                                                                                                                                                                                                                                                                                                                                                                                                                                                                                                                                                                                                                                                                                                                                                                                                                                                                                                                                                                                                                                                                                                                                       Optional                                                                                                                                                                                                                                                                                         Vital




                                                                                                                                                                                                                                                                                                                                                                                                                                                                                                                                                                                                                                                                                                             §4003
                                                                                                                                                                                                                                                                                                                                                                                                                                                                                                                                                                                                                                                                                                                                                                                                                                                                                                                                                                                                                                                                                                                                                                                                                                                                                                                                                                                                                                                                                                                                                                                     Surveyors
                                                                                                                                                                                                                                                                                                                                                                                                                                                                                                                                                                                                                                                                                                                                                                                                                                                                                                                                                                                                                                                                                                                                                                            10315, 10323,




                                                                                                                                                                                                                                                                                                                                                                                                                                                                                                                                                                                                                                                                                                                                                                                                                                                                                                                                                                                                                                                                                                                                                                                                                                                                                                                                                                                                                                                                                                                §1341, 10104
                                                                                                                                                                                                                                                                                                                                                                                                                                                                                                                                                                   Promotion                                                                                                                                                                                                                                                                                                                                                                                                                                                                                                                                                                                                                                                                                                                                                                                                                                                                                                                                                                                                                                                                                                          Statistics




                                                                                                                                                                                                                                                                                                                                                                                                                                                                                                                                                                                                                                                                                                                                                                                                                                                                                                                                                                                                                                                                                                                                                                                                                                                                                                                                                                                                                                                                                                                                                                                                                                                                                                                                                                                                                                                                                                               §§1401, 10105
                                                                                                                                                                                                                                                                                                                                                                                                                                                                                                                                                                                                                                                                                                                                                                                                                                                                                                                                                                                                                                                                                                                                                                            10326, 10504,
                                                                                                                                                                                                                                                                                                                                                                                                                                                                                                                                                                                                                                                                                                                                            §4102
                                                                                                                                                                                                                                      of Governors
                                                                                                                                                                                                                                                                                                                                                                                                                                                                                                                                                                                                                                                                                                                                                                                                                                                                                                                                                                                                                                                                                                                                                                                    10607                                                                                                                                                §1331, 10104

                                                                                                                                                                                                                                                                                                                                                                                                                                                                                                                                                                                 §4004                                                                                                                                                                                                                                                                                                                                                                                                                                                                                                                                                                                                                                                                                                                                                                                                Basic Health                                                                                                                                                                                                      §6703




                                                                                                                                                                                                                                                                                                                                                                                                                                                                                                                                                                                                                                                                                                                                                                                                                                                                          §6703




                                                                                                                                                                                                                                                                                                                                                                                                                                                                                                                                                                                                                                                                                                                                                                                                                                                                                                                                                                                                                                                                                                                                                                                                                                                                                                                                                                                                                                                                                                §§1331, 10104
                                                                                                                                                                                                                                                                                                                                                                                                                                                                                                                                                                                                                                                                                                                                                                                                                                                                                                                                                                                                                                                                                                                                                                                                                                                                                                                                                                                                                                                                                                                                                                                                                                                                                      Agencies
                                                                                                                                                                                                                                                                                                                                                                                                                                                                                                                                                                                                                                                                                                                                                                                                                                                                                                                                                                  Elder




                                                                                                                                                                                                                                                                                                                                                                                                                                                                                                                                                                                                                                                                                                                                                                                                                                                                                                                                                                                                                                                                                                                                                                                                                                                                                                                                                                                                                                                                                                                                                                                                                                                                                                                                                                                                                                                                                                                                               §3001
                                                                                                                                                                                                                                                                                                                                                                                                                                                                                                                                                                                                                                                                                                                                                                                                                                                                                                                                                                                                                                                                                                                                                                                                                                                                                                                                                                                       Program
                                                                                                                                                                                                                                                                                                                                                                                                                                                                                                                                                                                                                                                                                                                                                                                                                                                                                                                                                                                                                                                                                                                                                                                                                                                                                                                                                            §1302
                                                                                                                                                                                                                                                      §6301                                                                                                                                                                                                                                                                                                                                                                                                                                                                                                                                                                                                                                           Elder Abuse,
                                                                                                                                           Office of                                                                                                                                                                                                                                                                                                                      Cures
                                                                                                                                                                                    §3012




                                                                                                                                                                                                                                                                                                                                                                                                                                                                                                                                                                                                                                                    §4004
                                                                                                                                                                                                                                                                                                                                                                                                                                                                                                                                                                                                                                                                                                                                                                                                                                                                                                                                                                                                                                                                                                                                                                                                                                                                                                                                                                                                                                                                                                                                                                                                                                                                                                     §10407




                                                                                                                                                                                                                                                                                                                                                                                                                                                                                                                                                                                                                                                                                                                                                                                                                                     §10407
                                                                                                                                                                                                                                                                                                                                                                                                                                                                                                                                                                                                                                                                                                                                                                                                                                                                                                       Neglect, &




                                                                                                                                                                                                                                                                                                                                                                                                                                                                                                                                                                                                                                                                                                                                    §4102
                                                                                                                                                                                                                                                                                                                                                      §6301                                                                                                                                                                                                                                                                                                                                                                                                                                                                                                                                                                                                                                                                                                                                                                                                                                                                                                                                                                                                                                          §§1331, 10104
                                                                                                                                                                                                                                                                                                                                                                                                                                                                                                                                                                                                                                                                                                                                                                                                                                                                                                                                                                 Justice




                                                                                                                                                                                                                                                                                                                                                                                                                                                                                                                                                                                                                                    §4004
                                                                                                                                           Multi-State                                                                                                                                                                                                                                                                                                                 Acceleration                                                                                                                                                                                                   CDC                                                                                                                                                                                                             Exploitation                                                                                                                                                                                                                                                                                                                                                                                                           §§1311, 10104




                                                                                                                                                                                                                                                                                                                                                                                                                                                                                                                                                                                                                                                                                                                                                                                                                                                                                                                                                                                                                                                                                                                                                                                                                                                                                                                                                                                                                                                                                                                               §§1311, 10104
                                                                                                                                                                                                                                                                                                                                                                                                                                                                                                                                                                                                                                                                                                                                                      National




                                                                                                                                                                                                                                                                                                                                                                                                                                                                                                                                                                                                                                                                                                                                                                                                                                                                                  §1331, 10104
                                                                                                                                                                                                                                                                                                                                                                                                                                                                                                                                  §10409
                                                                                                                                                                                                                                                                                                                                                                                                                                                                                                                                                                                                                                                                                                                                                                                                                                                                                                    Forensic Centers
                                                                                                                                           Qualified                                                                                                                                                                                                                                                                                                                     Network
                                                                                                                                                                                                                                                                                                                                                                                                                                                                                                                                                                                                                                                                                                                                                                                                                                                                                                                                                               Coordinating




                                                                                                                                                                                                                                                                                                                                                                                                                                                                                                                                                                                                                                                                                                                                                                                                                                                                                                                                                                                                                                                                                                                                                                                                                                                                                                                                                                                                                                                                             §1331, 10104
                                                                                                                                                                                                                                                                                                                                                                                                                                                                                                                                                                                                             National                                               §§1001, 4003, 4004,                                                         Diabetes Mortality

                                                                                                                                                                                                                                                                                     PCORI
                                                                                                                                                                                                                                                                                                                                                                                                                                                                                                                                                                                                                                                                                                                                                                                                                                                                                                         §6703




                                                                                                                                                                                                                                                                                                                                                                                                                                                                                                                                                                                                                                                                                                                                                                                                                                                                                                                                                                                                                                                                                                                                                                                                                                                                                                                                                                                                                               §1331, 10104
                                                                                                                                                                                                                                                                                                                                                                                                                                                                            §10409                                                                                                                                                                                     4102, 10407
                                                                                                                                          Health Plans                                                                                                                                                                                                           PCORI
                                                                                                                                                                                                                                                                                                                                                                                                                                                                                                                                                                                                          Partnership on                                                                                                                        Statistics Education
                                                                                                                                             §1334, 10104                                                                                                                                                                                                                                                                                                                                                                                                                                                  Prevention &                                                                                                                          Training Program                                                                                                                                                                                                Council                                                                                                                                                                                                                                                                                                                                                                                                                                                                                                                                                                                                                                                                                                                                                                    §§9001, 10901; HCERA §1401


                                                                                                                                                                                                                                                                                                                                                               Methodology                                                                                                                                                               NIH                                                                                                                                                                                                                                                                                                                                                                                                                                                                                                                                                                                                                                                                                                                                           Essential
                                                                                                                                                                                                                                                                                                                                                                                                                                                                                                                                                                                                                                                                                                                                                                                                                                                                                                                                                                                                                                                                                                                                                                                                                                                                                                                                                                                                                                                                                                                                                                                                                                                                    §1333, 10104
                                                                                                                                                                                                                                                                                                                                                                                                                                                                                                                                                                                                              Health                                                                                                                                                   §10407




                                                                                                                                                                                                                                                                                                                                                                                                                                                                                                                                                                                                                                                    §4004
                                                                                                                                                                                                                                                                                                   §§6301, 10602                                                                                                                                                                                                                                                                                                                                                                                                                                                                                                                                                                                                                              §6703                                           §6703

                                                                                                                                                                                                                     Justice                                                                                                                                    Committee                                                                                                                                                                                                                                   Promotion
                                                                                                    §1334, 10104




                                                                                                                                                                                                                                                                                                                                                                                                                                                                                              §10409




                                                                                                                                                                                                                                                                                                                                                                                                                                                                                                                                                                                                                                                                                                                                                                                                                                                                                                                          §6703
                                                                                                                                                                                                                                                                                                                                                                                                                                                                                                                                     §§4305, 6301,




                                                                                                                                                                                                                                                                                                                                                                                                                                                                                                                                                                                                                                                                                                                                                                                                                                                                                                          §6703
                                                                                                                                                                                                                                                                                                                                                                                                                                                                                                                                                                                          §4004




                                                                                                                                                                                                                                                                                                                                                                                                                                                                                                                                                                                                                                                                                                                                                                                                                                                                                                                                                                                                                                                                                                                                                                                                                                                                                                                                                                                                                                                                                                                                                                                                                                                                                                                                                                                                                                                                                                §1313, 10104
                                                                                                                                                                                                                                                                                                                                                                                                                                                                                                                                                                                                                                                                                                                                                                                                                                                                                                                                                                                                                                                                                                                                                                                                                                                                                                                                                                                                                                                                                                          States
                                                                                                                                                                                                                                                                                                                                                                                                                                                                                                                                                                                                                                                                                                                                                                                                                                                                                                                                                                                                                                                                                                                                                                                                                                                                                     Health Benefits                                                                                                                                                                                                                                                                                                                                                                                                              Health
                                                                                                                                                                                                                                                                                                                                                                          §6301                                                                                                                                                         10409                                                                     §4004
                                                                                                                                                                                                                   Department
                                                                                                                                                                                                                                                                                                                                                                                                                                                                                                                                                                                                                                            §4004
                                                                                                                                                                                                                                                                                                                                                                                                                                                                                                                                                                                                                                                                                                                                                                                                                                                                                                                                                                                                                                                                                                                                                                                                                                                                                                                                                                                                                                                                                                                                                                                                                                                                        NAIC




                                                                                                                                                                                                                                                                                                                                                                                                                                                                                                                                                                                                                                                                                                                                                                                                                                                                                                                                                                                                                                                                                                                                                                                                                                                                                                                                                                                                                                                                                                                                                                                                                                                                                                                                                                                                                     §§9004, 9005; HCERA §1402
                                                                                                                                                                                                                                                                                                                                                                                                                                                                                                                                                                                                                                                                                                                                                                                                                                                                                                                                                                                                                                                                                                                                                                                                                                                                                                                                                                                                                                                                                         §§1311,1331,
                                                                                                                                                                                                                                                                                                                                                                                                                                                                                                                                                                                                                                                                                                                                                                                                                                                                                                                                                                                                                                                                                                                                                                                                                                                                                                                                                                                                                                                                                                                                                                                                                                                                                                                Care Choice
                                                                                                                                                                                                                                                                  §6301




                                                                                                                                                                                                                                   §6703                                                                                                                                                                                                                                                                                                                                                                                                                                                                                                                                                                                                                                                                                                                                                                                                                                                                                                                                                                                                                                                                                                                                                                                                                                               1333,1341, 10104,                                                                                                                                                              §§1333, 1341,
                                                                                                                                           Interagency                                                                                                                                                                                                                                                                                                                                                                                                                                                                                                                                                                                                                                                                                                                                                                                                                                                                                                                                                                                                                                                                                                                                  Package                                                                                                                                                                                              10407                                                                                                                                                                       10104
                                                                                                                                                                                                                                                                                                                                                                                                                                                                                                                                                                                                                                                                                                                                                                                                                                                                                                                                                                                                                                                                                                                                                                                                                                                                                                                                                                                                                                                                                                                                                                                                                                                                                                                 Compacts




                                                                                                                                                                                                                                                                                                                                                                                                                                                                                                                                                                                                                                                                                                                                                                                                                                                                                                                                                                                                                                                                                                                                                                                                                                                                                                                                                                                                                                                                                                                                                                                                                                            §§1341, 10104
                                                                                                                                                                                                                                                                                                                                                                                                                                                                                                                                                       §6301
                                                                                                                                                                                                                                                                                                                                          §6301




                                                                                                                                          Working Group




                                                                                                                                                                                                                                                                                                                                                                                                                                                                                                                                                                                                                                                                                                                                                                                                                                                                                                                                                                                                                                                                                                                                                                                                                                                                                                                                                                                                                                                                                                                                                                                                                           §§1341, 10104
                                                                                                                                                                                                                                                                                                                                                       §6301                                                                                                                                                            §3013




                                                                                                                                                                                                                                                                                                                                                                                                                                                                                                                                                                                                                                                                                                                                                                                                                                                                                                                                                                                                                                                                                                                                                                                                                                                                                                                                                                                                              §§1311, 10104
                                                                                                                                                                                                                                                                                                                                                                                                                                                                                                                                                                                                                                                                                                                                                                                                                                                                                                                                                                                                                                                                                                                                                                                                                                                                                                                          §§1001,1201, 1301,                                                                                                                                                                                                                                                                                                                                                                                      §§1333, 10104




                                                                                                                                                                                                                                                                                                                                                                                                                                                                                                                                                                                                                                                                                                                                                                                                                                                                                                                                                                                                                                                                                                                                                                                                  §§1201, 1301, 1302
                                                                                                                                                                                                                                                                                                               §6301




                                                                                                                                          on Health Care                                                                                                    PCORI                                                                                                                                                                                                                                                                                                                                                                                                                                                                                                                                                                                                                                                                                                                               AHRQ
                                                                                                                                                                                                                                                                                                                                                                                                                                                                                                                                                                                                                                                                                                                                                                                                                                                                                                                                                                                                                                                                                                                                                                                                                                                                                                   Bronze                        1302                                  Platinum




                                                                                                                                                                                                                                                                                                                                                                                                                                                                                                                                                                                                                                                                                                                                                                                                   §10407
                                                                                                                                                                                                                                                                                                                                                                                                                                                                                                                                                                                                                                                                                                     Other New
                                                                                                                                              Quality




                                                                                                                                                                                                                                                                                                                                                                                                                                                                                                                                                                                                                                                                                                                                                                                                                                                                                                                                                                                                                                                                                                                                                                                                                                               §1001
                                                                                                                                                                                                                                                                                                                                                                                                                                                                                                                                                                                                                                                                                                                                                                                                                                                                                                                                                                                         §3012, 3013, 6031                                                                                                                                                                                                                                                                                                                                                                                                                                                                                                                                                                                                                                                                                              §§1333, 10104

                                                                                                                                                                                                                                                          Trust Fund
                                                                                                                                                                                                                                     §6703




                                                                                                                                                                                                                                                                                                                                PCORI
                                                                                                                                                                                                                                                                                                                                                                                                                                                                                                                                                                                                                                                                                                   Bureaucracies                                                                                                                                                                                                                                                                                                                                                                                                                                                                                                                                                                                                          Silver                Gold                                                                                                                                                                                                                                                                                       Reinsurance




                                                                                                                                                                                                                                                                                                                                                                                                                                                                                                                                                                                                                                                                                                                                                                                                                                                                                                                                                                                                                                                                                                     §1001
                                                                                                                                                                  §3012                                                                                                   §6301                                                                                                                                                                                                                                                                                                                                                                                                                                                                                                                                                                                                                                                                                                                                                                                                                                                                                                                                                                                                                                                                                                                                                                                                                                                                                                                                                             Program




                                                                                                                                                                                                                                                                                                                                                                                                                                                                                                                                                                                                                                                                                                                                                                                                                                                                                                                                                                                                                                                                                                                                                                                                                                                                                                                                                                                                                                                                                                                                               §§1311, 10104

                                                                                                                                                                                                                                                                                                                                                                                                                                                                                                                                                                                                                                                                                                                                                                                                                                                                                                                                                                                                                                                                                                                                                                                                                                                                                                                                                                                                                                                                                                                                                                    §§1311, 10104
                                                                                                                                                                                                                                                                                                                                                                                                                                                                                                                                                                                                                                                                                                                                                                                                                                                                  §1411
                                                                                                                                                                                                                                                                                                                                Expert
                                                                                                                                                                                                                                                                                                                                                                                                                                                                                                                             §1302                                                                                                                                                                   §§1412, 3 09, 51 1,
                                                                                                                                                                                                                                                                                                                                                                                                                                                                                                                                                                                                                                                                                                              5      0                                                                                                                                                                                                                                                                                                                                                                                                                                                                                                                                                                                                                                                                                    §§1201, 1301, 1302


                                                                                                                                                                                                                                                                                                                                                                                                                                                                                                                                                                                                                                                                                                                              22
                                                                                                                                                                                                                                                                                                                                                                                                                                                                                                                                                                                                                                                                                                         10104, 10221,

                                                                                                                                                                                                                                                                                                                                                                                                                                                                                                                                                                       §4001
                                                                                                                                                                                                                                                                                                                                                                                                                                                                                                                                                                                                                                                                                                         10334, 10413,
                                                                                                                                                                                                                                                                                                                                                                                                                                                                                                                                                                                                                                                                                                                                                                                                                                                                                                                                                                                                                                                                                                                                                                                                                                                                                                                                                                                                                                                                                                                                                                                                                                                            §§1341, 10104




                                                                                                                                                                                                                                                                                                                                                                                                                                                                                                                §4001
                                                                                                                                                                                                                                                                                                                                                                                                                                                                                                                                                                                                                                                                                                                 10501



                                                                                                                                                                                                                                                                                                                               Advisory                                                                                                                                                                                                                                                                                                                                                                                                                                                                                                                                                                                                                                                                                                                                                                                                                                                                                            Value-Based
                                                                                                                                                                                                                                                                                                                                                                  §4305




                                                                                                                                                                                                                                                                                                                                                                                                                                                                                                                     National                                                                                                                                                                                                                                                                                                                                                                                                                                                                                                                                                                                                                                                                                                                                                                                                                                                                                                                                                                                                                                                                                                                                                                                                 US
                                                                                                                                                                                §3012




                                                                                                                                                                                                                                                                                                                                Panels
                                                                                                                                                                                                                                                                                                                                                                                                                                                                                                                                                                                                                                                                                                                                                                                                                                                                                                                                                                                                                                      §1311
                                                                                                                                                                                                                                                                                                                                                                                                                                                                                                                                                                                                                                                                                                                                                                                                                                                                                                                                                                                                                                                                                                                                                                                                                                Insurance Design
                                                                                                                                                                                                                                                                                                                                                                                                                                                                                                                                                                                                                                                                                                                                                                                                                                                                                                                                                                                                                                                                                                                                                                                                                                                                                                                                                                                                      Qualified
                                                                                                                                                                                                                                                                                                                                                                                  §4305




                                                                                                                                                                                                                                                                                                                                                                                                                                            Prevention                                                              Prevention,
                                                                                                                                            Black Lung                                                                                                                                                                               §6301                                                                                                                                                                                                                                                                                                                                                                                                                                                                                                                                                                                                                                                                                                                                                                                                                                                                                        & Coverage of                                                                                                                                                                                                                                                                                                                                                                                                                                                                           Territories
                                                                                                                                                                                                                                                                                                                                                                                                                                                                                                                 Health Promotion,                                                                           Surgeon                                                                                                                                                                                                                                                                                                                                                                                                                                                                                                                                                                                                                                                                                                                                                                                   Health




                                                                                                                                                                                                                                                                                                                                                                                                                                                                                                                                                                                  §3011
                                                                                                                                                                                                                                                                                                                                                                                                                                             & Public                                                                                                                                                                                                                                                                                                                                                                                                                                                                                                                                                                                                                                                                                                                                                                                                                                                                                                                                                                                                                                                                                                                                                                                                        §1323; HCERA: §1204

                                                                                                                                                                                                                                                                                                                                                                                                                                                                                                                                                                                                                                                                                                                                                                                                                                                                                                                                                                                                    US                                                                                                                                                                                                                          Preventive Health




                                                                                                                                                                                                                                                                                                                                                                                                                                                                                                                                                                                                                                                            §4002




                                                                                                                                                                                                                                                                                                                                                                                                                                                                                                                                                                                                                                                                                                                                                                           §4004
                                                                                                                                            Benefits Act                                                                                                                                   §3012
                                                                                                                                                                                                                                                                                                                                                                                                                                                                                                                                                                                                             General
                                                                                                                                                                                                                                                                                                                                                                                                                                                                                                                                                                                                                                                                                                                                              §3012                                                                                                                                                                                                                                                                                                                                                                                                                                                                                                                                                                                                                                                                                                                                                                                                                                                                                                                                                                       §1323; HCERA §1204
                                                                                                                                                                                                                                                                                                                                                                                                                                                                                                                  & Public Health
                                                                                                                                                                                                                                                                                                                                                                                                                                                                                                                                                                                                                                                                                                                                                                                                                                                                                                                                                                                                                                                                                                                                                                                                                                                                                                                                                                                                                                                                                                                                                                                                                                                               §1323; HCERA: §1204

                                                                                                                                                               §1556                                                                                                                                                                                                                                                                        Health Fund                                                                                                                                                                                                                                                                                                                                                                                                                                                                                                                                                                                                                                                                                                                                                                             Services                                                                                                                                                           Plans
                                                                                                                                                                                                                                                                                                                                                                                                                                                                                                                                                                                                                                                                                                                                                                                                                                                                                                                                                                                                Preventive




                                                                                                                                                                                                                                                                                                                                                                                                                                                                                                                                                                                                                                                                                                                                                                                                                                                                                                                                                                                                                                                                                                             §1001
                                                                                                                                                                                                                                                                                                                                                                                                                                                                                                                                                                                                                  §4001
                                                                                                                                                                                                                                                                                                                                                                                                                                                       §4002                                                          Council
                                                                                                                                                                                                        Labor                                                                                                                                                                                                                                                                                                                                                                                                                                                                                                                                                                                                                                                                                                                                                                                                                                                                                                                                                                                                                                             §1001                                                                                                                                         §§1301, 1302,
                                                                                                                                                                                                                                                                                                                                                                                                                                                                                                                                        §4001
                                                                                                                                                                                                                                                                                                                                                                                                                                                                                                                                                                                                                                                                                                                                                                                                                                                                                                                                                                                                 Services                                                                                                                                                                                                                                                                                                                                                                                                1311, 10104
                                                                                                                                                                                                      Department
                                                                                                                                                                                                                                                                                                                                                                                                                                                                                                                                                                                                                                                                                                                                                                                                                                                                                                                                                                                                                                                                                                                                                                                                                                                                                                                                                             §1301
                                                                                                                                                                                                                                                                                                                                                                                                                                                                                                                                                                                                                                                                                                                                                                                                                                                                                                                                                                                                                                                                                                                                                                                                                                                                                                                                                                                                                                                                                                                                                                                                                                                                                                                                     §1322
                                                                                                                                                                                                                                                                                                                                                                                                                                                                                                                                                                                                                                                                                                  Prevention
                                                                                                                                                                                                                                                                                                                                                                                                                                                                                                                                                                                                                                                                                                                                                                                                                                                                                                                                                                                                Task Force
                                                                                                                                                                                                                                                                                                                                                                                                                                                                             §4002
                                                                                                                                                                                                                                                                                                                                                                                                                                                                                                                                                                                                                                    §3011
                                                                                                                                                                                                 §§1001, 1302, 1311, 1511, 1512,                                                                                                                                                                                                                                                                                                §4001                                                                                                                                                              Website




                                                                                                                                                                                                                                                                                                                                                                                                                                                                                                                                                                                                                                                                                                                                                                                                                                                                                                                                                                                                                                                                                                                                                                                                                                                                                                                                                                                                                                                                                                                                                                                                                                                                                                                                                                                                                                                                                                                               §§1341, 10104
                                                                                                                                                                                                                                                                                                                                                                                                                                                                                                                                                                                                                                                                                                                                                        Secretary
                                                                                                                                                                                                    1513, 6605, 10101, 10106                                                                                                                                                                                                                                                                                                                                                                                                                                                                        §4004                                                                                                                                                                                                                                                                                                   §1001
                                                                                                                                                                                                                                                                                                                                                                                                                                                                                                                                                                                                                                                                                                                                                                                                                                                                                                                                                                                                                                                                                                                                                                                                                                                                                                                                                                                                              §§1301, 10104                                                                                                                                                                                                                                                                                                             CO-OP




                                                                                                                                                                                                                                                                                                                                                                                                                                                                                                                                                                                                                                                                                                                                                                                                                                                                                                                                                                                                                                                                                                                                                                                                                                                                                                                                                                                                                                                                                                                                                                                                                                                                                                                                                                                                                                                                                                                                                                                                    §1421, 10105
                                                                                                                                                                                                                                                                                                                                                   Interagency                                                                                                                                                                                                                                                                    Website                                                                                                                                                                                                                                                                                                                                                                                                                                                                                                                                                                                                                                                                                                                                                                                      §§1322, 10104

                                                                                                                                                                                                                                                                                                                                                                                                                                                                                                                                                                                                                                                                                                                                                                                                                                                                                                                                                                                                                                                                                                                                                                                                                                                                                                                                                   Privacy                                                                                                                                                                                                                                                                                                                                                                             Advisory




                                                                                                                                                                                                                                                                                                                                                                                                                                                                                                                                                                                                                                                                                                                                                                                                                                                                                                                                                                                                                                                                                                                                                                                                                                                                                                                                                                                                                                                                                                                                                                                                                                                                                                                                                                                                                                                 §§1501, 10106; HCERA §§1002, 1004
                                                                                                                                                                                                                                                                                                                                                                                                                                                                                                                                                                                                                                                                                                                                                                                                                                                                                                                                                                                                                                                                                                                                                                                                                                                                                                                                                                                                                                                                                                                                                                                                                                                              Health
                                                                                                                                                                                                                                                                                                                                                                                                                                                                                                                                                                                                                               “Transparency
                                                                                                                                                                                                                                                                                                                                                  Pain Research
                                                                                                                                                                                                                                                                                                                                                                                                                                                                                                                                                                                                                                                                                                                                                                                                                                                                                                                                                                                                                                                                                                                                                                                                                                                       §1311
                                                                            Hours of Service
                                                                                                                                                                                                                                                                                                                                                                                                                                                                                                                                                                                                                                                                                                                                                                                                                                                                                                                                                                                                                                                                                                                                                                                                                                                                                                                                                                                                                                                                                   §1322
                                                                                                                                                                                                                                                              Other New                                                                                                                                                                        Advisory
                                                                                                                                                                                                                                                                                                                                                  Coordinating                                                                                                                                                                            Public
                                                                                                                                                                                                                                                                                                                                                                                                                                                                                                                                                                                                                              in Government”
                                                                                                                                                                                                                                                                                                                                                                                                                                                                                                                                                                                                                                                                                                                                                                                                                                                                                                                                                                                                                                                                                                                                                                                                                                                                                                                                                    Study                                                                                                                                                                                                                                                                                                                                                                               Board




                                                                                                                                                                                                                                                                                                                                                                                                                                                                                                                                                                                                                                                                                                                                                                                                                                                                                                                                                                                                                                                                                                                                                                                                                               §1001
                                                                                                                                                                                                                                                                                                                                                                                                                                                                                                                                                                                                                                                                                                                                                                                                                                                                                                                                                                                                                                                                                                                                                                                                                                                                                                                                                                                                                                                      §1411
                                                                             Determination                                                                                                                                                                    Regulatory                                                                                                                                                                       Group on                                                                                                                                                                            §1552
                                                                                                                                                                                                                                                                                                                                                                                                                                                                                                                                                                                                                                                                                                                                                                                                                                                                                                                                                                                                                                                                                                                                                                                                                                                                                                                                                                                                                                                                                                                                                                                                                                                            Insurance
                                                                                                                                                                                                                                                                                                     §6301




                                                                                                                                                                                                                                                                                                                                                                                                                                                                                                                                                                                                                                                                                                                                                                                                                                                                                                                                                                                                                                                                                                                                                                                                                                                                                                                                                             §1411                                                                                                                                                                                                                                                                                                                                                                           §1322, 10104
                                                                             for Calculating                                                                                                                                                                  Programs                                                                              Committee                                                                                                                                                                                                                                                                                                                                                                                                                                                                                                                                                                                                                                                                                                                                                                                                                                                                                                                                             §1411
                                                                                                                                                                                                                                                                                                                                                                                                                                           Prevention, Health
                                                                                                                                                                                                                                                                                                               §6301




                                                                           Employer Mandate                                                                                                                                                                                                                                                            §4305                                                                                                                                                                             Health
                                                                                                                                                                                                                                                                                                                                                                                                                                            Promotion, and
                                                                                                                                                                                                                                                                                                                                                                                                                                                                                                                                                                                                                                                                                                                                                      Health & Human                                                                                                                                                                                                                                                                                                                                                                                                                                                                                                                                                                                                                                                                                                                                                                                                                                                                                          CO-OP
                                                                                                                                                                                                                                                          §§1104, 6 02, 61 3
                                                                                                                                                                                                                                                                   1      0




                                                                                 Penalty                                                                                                                                                                                       4                                                                                                                                                            Integrative and                                                                              Service




                                                                                                                                                                                                                                                                                                                                                                                                                                                                                                                                                                                                                                                                                                                                                                                                                                                                                                                                                                                                                                                                                                                                                                                                                                                                                                                                                                                                                                                                                                                                                                                                                                                                                                                                                                                                                                                                                                                                                       §§3403, 10320
                                                                                                                                                                                                                                                                                                                                                                                                                                                                                                                                                                                                                                                                                                                                                                                                                                                                                                                                                                                                                                                                                                                                                                                                                                                                                                                                                    §1411
                                                                                                                                         §§1513, 10106
                                                                                                                                                                                                                                                                                                                                                                                                                                             Public Health
                                                                                                                                                                                                                                                                                                                                                                                                                                                                                                                                     §§3011, 4002, 4302                                                                                                 §3011
                                                                                                                                                                                                                                                                                                                                                                                                                                                                                                                                                                                                                                                                                                                                                                                                                                                                                                                                                                                                                                                                                                                                       §1411                                                                                                                                     Eligibility                                                                                                                                                                                                                                                                                                                                                                           §§1322, 10104
                                                                                                                                                                                                                                                                                                                                                                                                                                                                                                                                                                                                                                                                                                                                                                                                                                                                                                                                                                                                                                                                                                                                                                                                                                                                                                                                                                                                                                                                                                                                                                                                                                                                                                                       Private
                                                                                                                                                                                      Rules for                                                                                                                                                                                                                                                                                                                                                                                                                                                                                                                                                                                                                                                                                                                                                                                                                                                                                                                                                                                                                                                                                Determinations
                                                                                                                                                                                                                                                                                                                                                                                                                                                                                                                                                                                                                                                                                                                                                                                                                                                                                                                                                                                                                                                                                                                                                                                                                                                                                                                                                             Government
                                                                                                                                                                                                                                                                                                                                                                                                                                                                                                                                                                                                  §4302
                                                                                                                                                                                                                                                                                                                                                                                                                                                                §4001
                                                                                                                                                                                                                                                                                                                                                                                                                                                                                                                                                                                                                                                                                                                                                                                                                                                                                                                                                                                                            HHS                                                                                                                                                                                                                                                                                                                                                                                                                                                                                                                                                                                                                                                                                                      Purchasing
                                                                                                                                                                                                                                                                                                                                                                                                                                                                                                                    §3011




                                                                                                                                                                                     Insurance
                                                                                                                                                                                                                                                                                                                                                                                                                                                                                                                                                                                                                                                                                                                                                         Services
                                                                                                                                                                                                                                                                                                                                                               §4001
                                                                                                                                                                                                                                                                                                                                                                                                                                                                                                                                                                                                                                                  Health                                                                                                                                                                                                                                                                                                                                                                                                                                                                                                                                                                                                                                                   §1411
                                                                                                                                                                                  Claims Appeals                                                                                                                                                                                                                                                                                                                                                                                                                                                Care Quality                                                                                                                                                                                                                                                                                                                                             Inspector                                                                                                                                                                                                                                                                                                                                                                                                                                                                                                                                                                                                                                                                                                    Council
                                                                                                                                                                                                                                                                                                                                                                                                                                                                                                                                                                                                                                                                                                                                                                                                                                                                                                                                                                                                                                                                                                                                                                                                                                                                                                                                                             Health Benefit
                                                                                                                                                                                                                                                                                                                                                                                                                                                                              §3011
                                                                                                                                                                                             §1001, 10101                                                                                                                                                                                                                                      §3011
                                                                                                                                                                                                                                                                                                                                                                                                                                                                                                                                                                                                                                                 Website                                                                                                                                                                                                                                                                                                                                                                                                                                                                                                                                                                                                                                                                                                                                                                                                                                                                                                                                                                                                                                                                              §1322
                                                                                                                                                                                                                                                                                                                                                                                                                                                                                                                                                                                                                                                                                                                                                                                                                                                                                                                                                                                                          General


                                                                                                                                                                                                                                                                                                                                                                                                                                                                                                                                                                                                                            §4302
                                                                                                                                                                                                                                                                                                                                                                                                                                                                                                                                                                                                                                                      §§3011, 3012
                                                                                                                                                                                                                                                                                                                                                                                                                                                                                                                                               §3011




                                                                                                                                                                                                                                                                                                                                                                                                                                                                                                                                                                                                                                                                                                                                                                                                                                                                                                                                                                                              §8002
                                                                                                                                                                                                                                                                                                                                                                                                                                                                                                                                                                                                                                                                                                                                                                                                                                                                                                                                                                                                                          §1313, 8002,                                                                                                                                                                                                                                                                                                                                                                                                                                                                                                                                                                                                                      Internet
                                                                                                                                                                                                                                                                                                                                                                                                                                                                                                                                                                                                                                                                                                                                                                                                                                                                                                                                                                                                                                                                                                                                                                                                                                                                                                                                                              Exchanges
                                                                                                                                                                                                                                                                                                                                                                                                                                                                                                                                                                                                                                                                                                                                                                                                                                                                                                                                                                                                                                                                                                                                                                                                                                                                                                          §1321
                                                                                                                                                                                                                                                                                                                                                                               Public                                                                                                                                                                       National
                                                                                                                                                                                                                                                                                                                                                                                                                                                                          National                                                                                                                                                                                                                                                                                                                                                                                                                                                                                                                                           10104                                                                                                                                                                                                                                                                                   §1313, 10104
                                                                                                                                                                                                                                                                                                                                                                                                                                                                                                                                                                                                                                                                                                                                                                                                                                                                                                                                                                                                                                                                                                                                                                                                                                                                                                                                                                                                                                                                                                                                                                                                                                                             Portal
                                                                                                                                                                                                                                                                                                                                                                         Health Quality &                                                                                                                                                               Health Disparities                                                                                                                                                                                                                                                                                                                                                                                                                                                                                                                                                                                                                                                                                                                                                                                                                                                                                                                                                                                                                                                                                    §1311
                                                                                                                                                                                                                                                                                                                                                                       Efficiency Measures
                                                                                                                                                                                                                                                                                                                                                                                                                                                                       Health Strategy                                                                                                                                                                                                          Health                                                                                                                                                                                                                                                                                                                                                                                                                                                                                                                                                                                                              §1313, 10104
                                                                                                                                                                                                                                                                                                                                                                                                                                                                                                                                                        Data Collection &
                                                                                                                                                                                                                                                                                                                                                                                                                                                       §3013




                                                                                                                                                                                                                                                                                                                                                                                                                                                                                                                                                                                                                                                                                                                                                                                                                                                                                                                                                                                                                                                                                                                                                                                                                                                                                                                                                                                      §§1201, 1301,1302, 1311, 1312, 1313,
                                                                                                                                                                                                                                                           Medicare                                                                                                        Development                                                                                  & Priorities
                                                                                                                                                                                                                                                                                                                                                                                                                                                                                                                                                           Reporting                                                                                        §1561
                                                                                                                                                                                                                                                                                                                                                                                                                                                                                                                                                                                                                                                                                               IT Policy                                                                                                                                                                                                                                                                                                                                                                                                                                                                                                                                                                                                                                                                              1321, 1323, 1334, 1411, 1413, 10104;
                                                                                                                                                                                                                                                                                                                                                                              Program                                                                                      Office                                                                                                                                                                                                             Committee                                                                                                                                                                                                                                                                                                                                                                                                                                                                                                                                                                                                                                                                                          HCERA §1204
                                                                                                                                                                                                                                                          Part A Trust                                                                                                              §§3013, 10304                                                              §3013           §3011                                                                         System                                                                                                                                            §1561                                                                                                                                                                                                                                                                                                                                                                                                                                                                                                                                                                                                                                                                                                                                                                                                                                                                                                                                                 Small Business
                                                                                                                                                                                                                                                             Fund
                                                                                                                                                                                                                                                                                                                                                                                                                                                                                                                                                                               §4302                                                                                                                                                                                                                                                                                                                                                                                                                                                                                                                                                                                                                                   §1342
                                                                                                                                                                                                                                                                                                                                                                                                                                                                                                                                                                                                                                                                                                                                                                                                                                                                                                                                                                                                                                                                                                                                                                                                                                                                                                                        Risk
                                                                                                                                                                                                                                      §3403




                                                                                                                                                                                                                                                                                                                                                                                                                                                                                                                                                                                                                                                                                                                                                                                                                                                                                                                                                                                                                                                                                                                                                                                                                                                                                                                                                                                                                                                                                                                                                                                                                                                                     Health Options
                                                                                                                                                                                                                                                                                                                                                               §3026
                                                                                                                                                                                                                                                                 §3026, 3403,
                                                                                                                                                                                                                                                                                                                                                                                                                                                                                                                                                                                                                                                                                                                                                                                                                                                                                                                                                                                                                                                                                                                                                                                                                                                                                                                      Corridors                                                                                                                                                                                                                                                        Data                                                                            Program




                                                                                                                                                                                                                                                                                                                                                                                                                                                                                                                                                                                                                                                                                                                                                                                                                                                                                                                                                                                                                                                                                                                                                                                                                                                                                                                                                                                      §1334, 10104
                                                                                                                                                                       IPAB
                              §1513, 10106




                                                                                                                                                                                                                                                                  6301,9015                                                                                                                                                                                                                                                                                                                                                                                                                                                                                                                                                                                                                                                                                                                                                                                                                                                                                                                                                                                                                                                                                                                                                                                                                                                                                                          Collection                                                                                    §1311




                                                                                                                                                                                                                                                                                                                                                                                                                                                                                                                                                                                                                                                                                                                                                                                                                                                                                                                                                                                                                                                                                                                                                                                                                                                                                                                                                                                                                                                                                                                                                                                                                                                                                                                                                                                                                                                                                                                                                                                                                   §§9001, 10901; HCERA §1401
                                                                                                                                                                                                                                                                                                                                                                                                                                                                                                                                                                                                                                                                                                                                                                                                                                                                                                                                                                                                                                                                                                                                                                                                                                                                                                                                   §1342
                                                                                                                                                                                                                                                                                                                                                                                                                                                                                                                                                                                                                                                                                                                                                                                                                                                                                                                                                                                                                                                                                                                                                                                                                                                                                                                                                                                                                                                                                                                                                                                                  §1311
                                                                                                                                                                                                                                                                                                                                                                                                                                                                                                                                                                                                                                                                                                                                                                                                                                                                                                                                                                                                                                                                                                                                                                                                                                                                                                                                                                                                                                                                                                                                                                                                                                                                                                                                                                                                                   MEWA
                                                                                                                                                                                                                                     §§3403, 10320                                                                                                                                                                                                                                                                                                                                                                                                                                                                                                                                                                                                                                                                                                                                    §1411
                                                                                                                                                                                                                                                                                                                                                                                                                                                                                                                                                                                                          §3026
                                                            §1001, 10101




                                                                                                                                                                                                                                                                                                                                                                                                                                                                                                                                                                                                                                                                                                                                                                                                                                                      §2602
                                                                                                                                                                          §3403, 10320
                                                                                                                                                                                                                                                                                                Medicare                                                                                                                                                                                                                                                                                                                                                                                                                                                                                                                                                                                                                                                                                                                                                                                                                                                                                                                                                                                                                                                                                                                                                                                                                                                                                                                                                                                                                                                                                                         Health Plans
                                                                                                                                                                                                                                                                                                                                                                                                                                                                                                                                                                                                                                                                                                                                                                                                                                                                                                                                                                                                                                                                                                                                                  Insurance
                                                                                                                                                                                                                                                                                                                                                                                                                                                                                                                                                                                                                                                                                                                                                                                                                                                                                                                                                                                                                                                                                                                                                                                                                                                                                                                                      §6605
                                                                                                                                                                                                                                                                                                                                                                                                                                                                                                                                                                                                                                                                                                                                                                                                                                                                                                                                                                                                                                                                                                                                                                                                                                                                                                                                                                                                                                                                                                                                                                                                                                                                                                                                                                                                                     §§1301, 6605
                                                                                                                                                                                                                                            IPAB                                               Part B Trust                                                                                                                                                                                                                                                                                                                                                                                                                                                                                                                                                                                                                                                                                                                                                                                                                                       Mandates




                                                                                                                                                                                                                                                                                                                                                                                                                                                                                                                                                                                                                                                                                                                                                                                                                                                                                                                                                                                                                                                                                                                                                                                                                                                                                                                                                                                                                                                                                                                                                                                                                                                                                                                                             §§1513, 10106; HCERA: §1003
                                                                                                                                                                                                                                          Consumer                                                Fund
                                                                                                                                                                                                                                                                                                                                                                                                                                                       §3013




                                                                                                                                                                                                                                                                                                                                                                                                                                                                                                                                                                                                                                                                                                                                                                                                                                                                                                                                                                                                                                                                                                                           §1342
                                                                                                                                                                                                                                                                                                                                                                                                                                                                                                                                                                                                                                                                                                                                                                                                                                                                                                                                                                                                                                                                                                                                                                                                                                                                                                                                                                                                                                                                                                                                                                                                                                                                      Employer




                                                                                                                                                                                                                                                                                                                                                                                                                                                                                                                                                                                                                                                                                                                                                                                                                                                                                                                                                                                                                                                                                                                                                                                                                                                                                                                                                                                                                                                                                            §1511
                                                                                                                                                                                                                                                                                                                                                                                                                                                                                                                                                                                                                                                                                                                                                                                                     Federal




                                                                                                                                                                                                                                                                                                                                                                                                                                                                                                                                                                                                                                                                                                                                                                                                                                                                                                                                                                                                                                                                                                                                                                                                                                                                               §1334, 10104
                                                                                                                                                                                                                                                                                                                                                                                                                                                                                                                                                                                                                                                                                                              CMS                                                                                                                                                                                                                                                                                                                                                                                                                          §§1001, 1101,




                                                                                                                                                                                                                                                                                                                                                                                                                                                                                                                                                                                                                                                                                                                                                                                                                                                                                                                                                                                                                                                                                                                                                                                                                                                                                                                                                                              §1342
                                                                                                                                                                                                                                                                                                                                                                                                  §3026                                                                                                                                                                                                                                                                                                                                                                                                                                                         §2602

                                                                                                                                                                                                                                          Advisory                                                                                                                                                                                                                                                                                                                                                                                                                                                                                                                                                                                                                                                                                                                                                                                                                                                                                                                                                                                                                                                                                                                                                                                                                                                       Mandatory




                                                                                                                                                                                                                                                                                                                                                                                                                                                                                                                                                                                                                                                                                                                                                                                                                                                                                                                                                                                                                                                                                                                                                                                                                                                                §1341, 10104
§§9015, 10906; HCERA §1402




                                                                                                                                                                                                                                                                                                                                                                                                                                                                                                                                                                                                                                                                                                                                                                                                                                                                                                                                                                                                                                                                                                                                                                                                          17




                                                                                                                                                                                                                                                                                                                                                                                                                                                                                                                                                                                                                                                                                                                                                                                                                                                                                                                                                                                                                             §§1001, 10101
                                                                                                                                                                                                                                                                                                                                                                                                                                                                                                                                                                                                                                                                                                                                                                                                                                                                                                                                                                                                                                                                                                                                            1201, 1251,




                                                                                                                                                                                                                                                                                                                                                                                                                                                                                                                                                                                                                                                                                                                                                                                                                                                                                                                                    §3011
                                                                                                                                                                                                                                                                                                      §3026, 6301
                                                                                                                                                                                                                                                                                                                                                                                                                                                                                                                                                                                                                                                                                                                                                                                                                                                                                                                                                                                                                                                                                                                                                                                                                                                                                                                                                                                                                                                                                                                                                                                                                                                                      Mandate:                                                                                                                                         W2
                                                                                                                                                                                                                                                                                                                                                                                                                                                                                         §§3021, 10305, 10306




                                                                                                                                                                                                                                                                                                                                                                                                                                                                                                                                                                                                                                                                                                                                                                                                                                                                                                                                                                                                                                                                                                                                                                                                                                                                                                                                                                                                                                                             §§1514, 10106
                                                                                                                                                                                                                                                                                                                                                                                                                                                                                                                                                                                                                                                                                                                                                                                                                                                                                                                                                                                                                                                                                                                                                                                                                                                                                                                                                                                                                                              §§1201, 1301
                                                                                                                                                                                                                                           Council
                                                                                                                                                                                                                                                                                                                                                                                                            Loan
                                                                                                                                                                                                                                                                                                                                                                                                                                                                                                                                 Community-                                                                                                                                                                  Actuary                                                                               Coordinated                                                                                                                                                                                                                                                                                                                                10101,
                                                                                                                                                                                                                                                                                                                                                                                                                                                                                                                                                                                                                                                                                                                                                                                                                                                                                                                                                                                                                                                                                                                                               10103;
                                                                                                                                                                                                                                                                                                                                                                                                                                                                                                                                                                                                                                                                                                                                                                                                                                                                                                                                                                                                                                                                                                                                                                                                                                                                                                                     Small Group                                                                                                                                                                        Worker Auto-
                                                                                                                                                                                                                                                                                                                                                                                                                                                                                                                                                                                                                                                                                                                                                                                                                                                                                                                                                                                                                                                                                                                                                                                                                                                                                                                                                                                                                                                                                                                                                                                                                                                                                                                                                                                                                      Health
                                                                                                                                                                                                                                                                                                                                                                                                         Repayment                                                                                                                                                                                                                                                                                                                                                                                                                                                                                                                                                                                                                                                                                                                                                                                                                                                                                                     Market                                                                                                                                                                            Enrollment                                                                                                                                                 Provide Health
                                                                                                                                                                                                                                                                                                                                                                                                                                                                                                                                                                                                                                                                                                       §§1331, 3403, 10104
                                                                                                                                                                                                                                                                                                                                                                                                                                                                                                                                                                                                                                                                                                                                                                                                   Health Care
                                                                                                                                                                                                                                                                                                                                                                                                                                                                                                                                                                                §3026




                                                                                                                                                                                                                                                                                                                                                                                                                                                                                                                                 Based Care
                                                                                                                                                                                                                                                                                                                                                                                                                                                                                                                                                                                                                                                                                                                                                                                                                                                                                                 §2602                                                                                                                                                                                                                                           HCERA                                                                                                                                                                                                                          §§1201, 1301, 1304
                                                                                                                                                                                                                                               §§3403, 10320                                                                                                                                            & Forgiveness
                                                                                                                                                                                                                                                                                                                                                                                                                                                                                                                                                                                                                                                                                                                                                                                                                                                                                                                                                                                                                                                                Individual Market                                                                  §2301                                                                                                                                                              §1301, 1304, 1342                                                                                                                                                                                                        §1511                                                                                                                                                                                                                                                                Insurance




                                                                                                                                                                                                                                                                                                                                                                                                                                                                                                                                                                                                                                                                                                                                                                                                                                                                                                         §2703




                                                                                                                                                                                                                                                                                                                                                                                                                                                                                                                                                                                                                                                                                                                                                                                                                                                                                                                                                                                                           §§1311, 1413
                                                                                                                                                                                                                                                                                                                                                                                                                                                                                                                                 Transitions
                                                                                                                                                                                                                                                                                                                                                                                                          Programs
                                                                                                                                                                                                                                                                                                                                                                                                                                                                                                                                  Program                                                                                                                                                                                                                                                             Office                                                                                                                                                                                                                                                                                   §1201, 1301, 1304, 1342                                                                                                                                                                                                                                                                                                                                                                                                                                                                                                                                                Insurance                                                                                                                                     Disclosure

                                                                                                                                                                                                                                                                                                                                                                                                                                                                                                                                                                                                     CMS




                                                                                                                                                                                                                                                                                                                                                                                                                                                                                                                                                                                                                                                                                                                                                                                                                                                                                                                                                                                                                                                                                                                                                                                                                                                                                                                                                                                                                                                                             §1511
                                                                                                                                                                                                                                                                                                                                                                                                      §§5203, 5 04, 52 5,
                                                                                                                                                                                                                                                                                                                                                                                                               2      0




                                                                                                                                                                                                                                                                                                                                                                                                                                           4
                                                                                                                                                                                                                                                                                                                                                                                                                    5311                                                                                                                                                                                                                                                                                                                                                                                                                                                                                                                                                                                                                                                                                                                                                                                                                                                                                                                      §§1514, 10106                                                                                                                                                                                                                                                                                                                   §§1513, 10106;                                                                                                                                                        §9002
                                                                                                                                                                                                                                   §3403, 10320                                                                                                                                                                                                                                                                                          §3026                                                                                                                                                                                                                                                                                      §2602
                                                                                                                                                                 Medical                                                                                                                                                                                                                                                                                      Center                                                                                                                                                                                                                                                                                                                                                                                                                                                                                                                                                                                                                                                                                                                                                                                                                                                  §§1201, 1301, 1304                                                                                                                                                                                                                                                                                                                                      HCERA §1003




                                                                                                                                                                                                                                                                                                                                                                                                                                                                                                                                                                                                                                                                                                                                                                                                                                                                                                                                                                                                                                                                                                                                                                                                                                                                                                                                                                                                                                                                                                                                                                                                                                           §1512
                                                                                                                                                                                                                                                                                                             §3403

                                                                                                                                                                 Device
                                                                                                                                                                Excise Tax                                                                                                                                                                                                                                                                                 for Medicare                                                                                                                              §§3013, 3021, 3026,                                                                                                                                                                                                                                                                                                                                                                                                                                                                                                                                                                                                                                                                                                   Large Group                                                                                                         Large Employers




                                                                                                                                                                                                                                                                                                                                                                                                                                                                                                                                                                                                                                                                                                                                                                                                                                                                                                                                                                                                                                                                                                                                                                                                                                                                                                                                                                                                                                                                                                                                                                                                                                                                                      §1513, 10106
                                                                                                                                                                                                                                                                                                                                                                                                                                                                                                                                                                                                     3403, 10305, 10306,
                                                                                                                                                               §§9009, 10904;
                                                                                                                                                                                                                                                                                                                                                                                                                                                            & Medicaid
                                                                                                                                                                                                                                                                                                                                                                                                                                                                                                                                                                                                                                                                                                                                                                                                     §2602
                                                                                                                                                                                                                                                                                                                                                                                                                                                                                                                                                                                                                                                                                                                                                                                                                                                               Medicaid                                                                                                                                                                                                                                                                    Health Insurance                                                                                                                                                                   Market                                                                                                              §§1304, 1511, 1512, 1513,




                                                                                                                                                                                                                                                                                                                                                                                                                                                                                                                                                                                                                                                                                                                                                                                                                                                                                                                                                                                                                                                                                                                                                                                                                                                                                                                                                                                                                                                                                                                                                                                                                                                                                                                  §9002
                                                                                                                                                                                                                                                                                                                                                                                                                                                                                                                                                       §3021                                                10320                                                                                                                                                                                                                                                                                                                                                                                                                                                                                                                                                                                                                                                                                                                                                                                                                                       1514, 10106
                                                                                                                                                                  HCERA
                                                                                                                                                                                                                                                                                                                                                                                                                                                                                                                                                                                                                                                                                                                                                                                                                                                              Health Home
                                                                                                                                                                                                                                                                                                                                                                                                                                                                                                                                                                                                                                                                      §§3022, 10307




                                                                                                                                                                                                                                                                                                                                                                                                                                                                                                                                                                                                                                                                                                                                                                                                                                                                                                                                                                                                                                                                                                                                                                                                                                                                                                                           §§1201, 1301, 1511
                                                                                                                                                                                                                                                                                                                                                                                                                                                                                                                                                                                                                                                                                                                              Medicaid/                                                                                                                                                                                                                                                                                                                                                                                                      Companies                                                                                                                                                                                                                                                                                                                                                                                                                                                                                                                                                                                                                                                              Self-Insured
                                                                           §§9009, 10904; HCERA §1405




                                                                                                                                                                   §1405
                                                                                                                                                                                                                                                                                                                                                                                                                                                            Innovation                                                                                                                                                                                                                                                                                                                                                                                                                                                                                                                                      Medicare
                                                                                                                                               §§9009, 10904




                                                                                                                                                                                                                                                                                                                                                                                                                                                                                                                                                                                                                                                                                                                                                                                                                                                                                                                                                                                                                                                                                                                                                                                                                                                                                                                                                                                                                                                                                                                                                                                                                                                                                                                                    §1311
                                                                                                                                                                                                                                                                                                                                                                                                                                                                                                                                                                                                                                                                                                                                                                                                                                                                                                                                                                                                                                                                                                                                                                                                                                                                                                                                                                                        §1511
                                                                                                                                                                                                 Home                                                                                                                                                                                                                                                                                                                                                                                                                                                                                                                                                                                                                                                          Program
                                                                                                                   §9008; HCERA §1404




                                                                                                                                                                                                                                                    Ambulatory                                      Skilled Nursing                                                                                                                                                                                                                                                                                                                                                                                                                                                                                                                                                                                                                                                                                       Part C & Part D                                                                                                                                                                                                                                                                                                                                                                                                                                                                                                                                                                                                                                                                                                                                                                                           Health Plans
                                                                                                                                                                                            Health Agencies                                       Surgical Centers
                                                                                                                                                                                                                                                                                                                                                                                                                                                                       §§3021, 10305,
                                                                                                                                                                                                                                                                                                                                                                                                                                                                                                                                                 Non-
                                                                                                                                                                                                                                                                                                                                                                                                                                                                                                                                                                                                                                                                                                                               CHIP                                                                                                                                      §2703
                                                                                                                                                                                                                                                                                                                                                                                                                                                                                                                                                                                                                                                                                                                                                                                                                                                                                                                                                                                                             Insurers                                                                                                                    Mandates, Regulations,                                                                                                                                                                                                                                                                                                                                                                                                                                                                                                       Employers                                                                                                                                                                                                      §1301




                                                                                                                                                                                                                                                                                                                                                                                                                                                                                                                                                                                                                                                                                                                                                                                                                                                                                                                            §2703
                                                                                                                                                                                                                                                                                                       Facilities                                                                                                                                                          10306
                                                                                                                                                                                                                                                                                                                                                                                                                                                                                                                                                                                                                                                                                                                               Title II; §§1413, 3011
                                                                                                                                                                                                                                                                                                                                                                                                                                                                                                                                                                                                                                                                                                                                                                                                                                                                                                                                                                                                                                                                                                                                          Required Benefits, &
                                                                                                                                                                                                                                                                                                                                                                                                                                                                                                                                                                                                                                                                                                                                                                                                                  §2703
                                                                                                                                                                                                          §3006                                        §§3006, 10301
                                                                                                                                                                                                                                                                                                             §§3006, 10310
                                                                                                                                                                                                                                                                                                                                                                                                                                                                                                                                                Hospital                                                                FFS                                                                                                                                                                                                                                                                                                                                                                                                                  §3311                                                                                                                                                                                                                                                  §§9001, 10901; HCERA §1401                                                                                                            §§9001, 10901; HCERA §1401
                                                                                                                                                                                                                                                                                                                                                                                                            §§3006, 10301
                                                                                                                                                                                                                                                                                                                                                                                                                                                                                                                                                                                                                    Accountable                                                                                                                                                                                                                                                                                                                                                                                                                                                                                                                 Taxes                                                                                                                                                                                                                                                                                                                                                                                                                                                                                                       Mandates, Regulations,
                                                                                                                                                                                                                                                                                                                                                                                                                                                                                                                                              Value-Based
                                                                                                                                                                                                                                                                                                                                                                                                    §§3006, 10301                                                                                                                                                                                                                                                                                                                                                                                                                                                                                                                                                                                                                                                                              §§9010, 10905; HCERA §1406




                                                                                                                                                                                                                                                                                                                                                                                                                                                                                                                                                                                                                                                                                                                                                                                                                                                                                                         §2703
                                                                                                                                                                                                                                                                                                                                                                                                                                                                                                                                                                                                                                                                                                                                                                                                                                                                                                                                                                                                                                                                                                                                        §§1001, 1201, 1252, 1301, 1334, 1341,
                                                                                                                                                               Medical Device                                                                                                                                                                                                             §§3006, 10301
                                                                                                                                                                                                                                                                                                                                                                                                                                                                                                                                                                                                                        Care                                                                                                                                                                                                                                                                                                                                                                                                                                                                                                                                                                                                                                                                                                       “Cadillac                                                                                                                                                                                                                                                                                                                      & Taxes
                                                                                                                                                                                                                                                                                                                                                                                                                                                                                                                                                                                                                                                                                                                                                                                                                                                        State




                                                                                                                                                                                                                                                                                                                                                                                                                                                                                                                                                                                                                                                                                                                                                                                                                                                                                                                                                                                                                                                                                                                                                                                                                                                                                                                                                                                                                                                                                                                                                                                                                   §1512
                                                                                                                                                                                                                                                                                                                                                                                                                                                                                                                                                                                                                                                                                                                                                                                                                                                                                                                                                                                                                                                                                                                                       3311, 9001, 9010, 10101, 10104, 10901,
                                                                                                                                                                                                                                                                                                                                                                                                                                                                                                                                              Purchasing                                                                                                                                                                                                                                                                                                                                                                                                                                                                                                                                                                                                                                                                                                                                                                                                                                                                                                                                                                                                                                                                                                                                                                                                                                                  Small Employers
                                                                                                                                                                                                                                                                                                                                                                                                                                                                                                                                                                                                                                                                                                             §§2001-2004




                                                                                                                                                               Manufacturers                                                                                                                                                                                                                                                                                                                                                                                                                                        Organizations                                                                                                                                                                                                                                                                                                                                                                                                                                                                                                           10905; HCERA §§1401, 1406
                                                                                                                                                                                                                                                                                                                                                                                                                                                                                                                                                                                                                                                                                                                                                                                                                                                                                                                                                                                                                                                                                                                                                                                                                                                                           §§1001, 10101
                                                                                                                                                                                                                                                                                                                                                                                                                                                                                                                                                                                                                                                                                                                                                                                                                                                                                                                                                                                                                                                                                                                                                                                                                                                                                                                                   Plans” Tax                                                                                                                                                                                                                                                                                                                 §§1511, 1512, 1513, 9001, 9002,

                                                                                                                                                                                                                                                                                                                                                                                                                                                                                                                                               Program                                                                                                                                                                                                                                                                                                Medicaid                                                                                                                                                                                                                                                                                                                                                                                                                                                                                                                                                           Individual                                                                                                                                                                                                                         10106, 10901; HCERA §§1003, 1401                                                                                                              §§1304, 1311, 1421, 1512,




                                                                                                                                                                                                                                                                                                                                                                                                                                                                                                                                                                                                                                                                                                                                                                                                                                                                                                                                                                                                                                                                                                                                                                                                                                                                                                                                                                                                                                                                                                                                                                                                       §1511
                                                                                                                                                                   §§9009, 10904;                                                                                                                                                                                                                                                                                                                                                                                                                                                                                                                                                                                                                                                                                                                                                                                                                                                                                                                                                                                                                                                                                                                                                   §§9001, 10901;
                                                                                                                                                                   HCERA §1405                                                                        Health Industry                                                                                                                                                                                                   Demonstra-                                                                                                                                    Program                                                                                                Medicaid                                                                                                                                                                                                                                                                                                                                                                                                                                                                                                                                                                                                                                                                                                                                                                                                                                                                                                                                                                                                                                                                              10105
                                                                                                                                                                                                                                                                                                                                                                                                                                                                                                                                                                                                                                                                                                                                                                                                                                                                                                                                                                                                                                                                                                                                                                                                                                                                                                                                    HCERA §1401
                                                                                                                                                                                                                                                                                                                                                                                                                                                                                                                                                                                                                                                                                                                                                                                                                                                                                                                                                                                                                                                                                                                                                                                                                                                                                                                                                                                                                          Mandate:
                                                                                                                                                                                                                                                                                                                                                                                                            §§3001, 10335
                                                                                                                                                                                                                                                                                                                                          Hospitals




                                                                                                                                                                                                                                                                                                                                                                                                                                                                                                                                                                                                                                                                                                                                                                                                                                                                                                                                                                                                                                                                                                                                                      §§1402, 1412; HCERA §1001
                                                                                                                                                                                                                                                                                                                                                                                                                                                                       tion Program                                                                      §§3006, 10301
                                                                                                                                                                                                                                                                                                                                                                                              §§3001, 10335
                                                                                                                                                                                                                                                                                                                                                                                                                                                                           §3001
                                                                                                                                                                                                                                                                                                                                                                                                                                                                                                                                                                                                                          §§3022, 10307                                                                                     Expansion:                                                                                                                Agencies                                                                                                                                        Annual Fee                                                                                                                                                                                                                               Health Insurance
                                                                                                                                                                                                                                                                                                                                     §§1311, 3001, 10335
                                                                                                                                                                                                                                                                                                                                                                          §§3001, 10335
                                                                                                                                                                                                                                                                                                                                                                                                                                                                                                                                                                                                                                                                                                                            +16 million
                                                                                                                                                                                                                                                                                                                                                                                                                                                                                                                                                                                                                                                                                                                                                                                                                                                                                                                    §2701
                                                                                                                                                                                                                                                                                                                                                                                                                                                                                                                                                                                                                                                                                                                                                                                                                                                                                                                                                                                                      §§9010, 10905;                                                                                             Subsidies:                                                                                                                                                                                                                                                                                              Buy Health
                                                                                                                                                                                                                                                     Mandates, Regulations,                                                                                                                                                                                                                                                 Public Data                                                                                                                                                                                                                                                                                                               §§2602, 2701, 2703,                                             §2701
                                                                                                                                                                                                                                                                                                                                                                                                                                                                                                                                                                                                                                                                                                                                                                                                                                                                                                                                                                                                                                                                                                                                                                                                                                                Policy Holder




                                                                                                                                                                                                                                                                                                                                                                                                                                                                                                                                                                                                                                                                                                                                                                                                                                                                                                                                                                                                                                                                                                                                                                                  §§1001, 10101
                                                                                                                                                                                                                                                                                                                                                                                                                                                                                                                                                               §3006




                                                                                                                                                                                                                                                                                                                                                                                                                                                                                                                                                                                                                                                                                                                                                                                                                                                                                                                                                              §2701
                                                                                                                                                                                                                                                                                                                                                                                                                                                                                                                                                                                                                                                                                                                                                                                                                                                                                                                                                                                                      HCERA §1406




                                                                                                                                                                                                                                                                                                                                                                                                                                                                                                                                                                                                                                                                                                                                                                                                                                                                                                                                                                                                                                                     §§1401, 1412, 10105; HCERA §§1001, 1004
                                                                                                                                                                                  Pharmaceutical
                                                                                                                                                                                                                                                                                                                                                                                                                                                                                                                                                                                                                                                                                              §§3004, 3005




                                                                                                                                                                                                                                                                                                                                                                                                                                                                                                                            Disclosure                                                                                                                                                                                       §§2001-2004                                                                                                                     3011                                                                                                                                                                                                                                               Out-of-Pocket




                                                                                                                                                                                                                                                                                                                                                                                                                                                                                                                                                                                                                                                                                                                                                                                                                                                                                                                                                                                                                                                                                                                                                                                                                                                                                                                                                                                                                                                                                                                                                                                                                                                                                                                                                                                                §1421, 10105
                                                                                                                                                                                                                                                     Taxes, & Payment Cuts                                                                                                                                                                                                                                                                                                                                                                                                                                                                                                                                                                                                                                                                                                                                                                                                                                                                                                                                                                                     §§1001, 10101
                                                                                                                                                                                                                                                                                                                                                                                                                                                                                                                                                                                                                                                                                                                                                                                                                                                                                                                                                                                                                                                                                                                                                                                                                                                                                                                                                                                                                          Insurance                                                                                                                                                                                                                                                                                                                                                                                      Small




                                                                                                                                                                                                                                                                                                                                                                                                                                                                                                                                                                                                                                                                                                                                                                                                                                                                                                                                                                                                                                                                                                                                                                                                                                                                                                                                                                                                                                                                                                                                                                                                                                                                                                                          §1512
                                                                                                                                                                                                                                                                                                                                                                                                                                                                                                                              System
                                                                                                                                                                                    Companies                                                                                                                                                                                                                                        Hospital
                                                                                                                                                                                                                                                                                                                                                                                                                                                                                                                                                                                                                                                                                                                           CBO Cost Estimate,                                                                                                                                                                                                                                                                                                                                                                    Expenses                                                                                                                                                                                                                                                                                                                                                                                                                                                                                                                  Large Business
                                                                                                                                                                                                                                                                                                                                                    Medicare
                                                                                                                                                                                                                                                                                                                                                                                                                                                                                                                                                                                                                                                                                      §2602




                                                                                                                                                                                                                                                                                                                                                                                                                                                                                                                                                                                                                                                                                                                                                                                                                                                                                                                                                      §2701
                                                                                                                                                                                                                                                  §§1311, 3001-3006, 3311, 9008, 9009,                                                                                                                                                                                                                                        §3006,                                                                                                                                                                                           3/20/10                                                                                                                                                                                                                                                                                                                                                                                                                                                                                                                                                                                                                                                                                                                                                                                                                                                                                                                                                                                                                                                                                 Business




                                                                                                                                                                                                                                                                                                                                                                                                                                                                                                                                                                                                                                                                                                                                                                                                                                                                                                                                                                                                                                                                                                                                                                                                                                                                                                                                                                                             §1411
                                                                                                                                                                                        §9008; HCERA §1404                                                                                                                                                                                                                                                                                                                                                                                                                                                                                                                                                                                                                                                                                                                                                                                                                                                                                                                                                                                                                                                                                                                                                                                                                      §§1501, 10106;
                                                                                                                                                                                                                                                  10327, 10331, 10335, 10904; HCERA                                                                                                                                                                                                                                            10301                                                                                                                                                                                                                                               Medicare                                                                                                           State-                                                                                                                                                                                                         §§1402, 1412;
                                                                                                                                                                                                                                                                                                                                                                                                                                                                                                                                                                                                                                                                                                                                                                                                                                                                                                                                                                                                                                                                                                                                                                                                                                                                                                                                                                                                                                                                                                                                                                                                                                             Employees
                                                                                                                                                                                                                                                                                                                                                                                                                                   Value-Based
                                                                                                                                                                                                                                                                                                                                                                                                                                                                                                                                                                                                                          §3022, 10307
                                                                                                                                                                                                                                                                                                                                                  Administrative
                                                                                                                                                                                                                                                                                                                                                                                                                                                                                                                                                                                                                                                                                                                                                                                                                                                                 §2701




                                                                                                                                                                                                                                                                                                                                                                                                                                                                                                                                                                                                                                                                                                                                                                                                                                                                                                                                                                                                                                                                                                                                                                                                                                                                                                                                                                                                                              HCERA §§1002, 1004
                                                                                                           Annual Fee                                                                                                                                        §§1404, 1405                                                                                                                                                                                                                                                                                                                                                                                                                                                                                                                                                                                                                         Specific Adult                                                                                                                                                                                                        HCERA                                                                                                                                  Health Savings                                                                                                                                                                                                                                                                                                                                                                                                                                                                                                                                       Health Insurance
                                                                                                                                                                                                                                                                                                                                                   Contractors                                                                                                                                                                                                                                                                                                                                                                                                                   Cuts: $528.9bn                                                                                                                                                                                                                                                                                                                          §1001                                                                                                                                                                                                                                                                                                                                                                                                                                                                                                                               §1511, 1512
                                                                                                                        §9008; HCERA                                                                                                                                                                                                                                                                                               Purchasing                                                                                                                                                                                                                                                                                                                                                                                                                                                     Health Quality                                                                                                                                                                                                                                                                                                                                                 Accounts                                                                                                                                                                                                                                                                                                                                                                                                                                                                                                                                             Tax Credit
                                                                                                                                                                                                                                                                                                                                                                                                                                                                                     §3001




                                                                                                                            §1404                                      §9008; HCERA §1404                                                                                                                                                              §3311                                                                                                                                                                                                                                                                                                                                                                                                                   (includes MA cuts)
                                                                                                                                                                                                                                                                                                                                                                                                                                                                                                                                                                                                                                                                                                                                                                                                                                                                                                    Measures
                                                                                                                                                                                                                                                                                                                                                                                                                                    Program                                                                                                                                                                                                                                                                                                                                                                                                                                                                                                                                                                                                                                                                                                                                                                                                                                                                                                                                                                                                                                                                                                                                                                                                                                                                                                                                                                                                                                            §§1421,




                                                                                                                                                                                                                                                                                                                                                                                                                                                                                                                                                                                                                                                                                                                                                                                                                                                                                                                                                                                                                                                                                                                                                                                                                                                                                                                                                                                                                                                                                             §1501
                                                                                                                                                                                                                                                                                                                                                                                                                                                                                                                                                                           Medicare                                                                                                                                                                                                                                                                                                                                                                                                                                                                                                                                                                                                                                                                                                       §§9003, 9004
                                                                                                                                                                                                                       §§1311                                                                                                                                                                                                                                                                                                                                                                                                                                                                                Title III
                                                                                                                                                                                                                                                                                                                                                                                                                                                                                                                                                                                                                                                                                                                                                                                          Title III;
                                                                                                                                                                                                                                                                                                                                                                                                                                                                                                                                                                                                                                                                                                                                                                                                                                                                                                                  §2701                                                                                                                                                                                                                                                                                                                                                                                                                                                                                                                                                                                                                                                                                                                                                                                                                                                                                                                                                                 10105
                                                                                                                                                                                                                                                                                                                                                                                                                                                                                                                                                                                                                                                                                                                                                                                                                                                                                                                                                                      §2701




                                                                                                                                                                                                                                                                                                                                                                                                                                                                                     Hospital                                                                                                                                                                                                                                                                                         CBO Cost Estimate,
                                                                                                                                                                                                                                                                                                                                                                                                                                           §§3001, 10335                                                                                                                       Title III, §2602
                                                                                                                                                                                                                                                                                                                                                                                                                                                                                                                                                                                                                                                                    §§3201, 10318; HCERA §1102
                                                                                                                                                                                                                                                                                                                                                                                                                                                                                                                                                                                                                                                                                                                                                                                                                                                                                                                                                                                                                                                                                                                                                                                                                                                                                                                                                                                                                                                                                                                                                                                                                                                                                                     Small Business
                                                                                                                                                                                                                                                                                                                                                                                                                                                                                                                                                                                                                                                                                                                                                                                                                                                                                                                                                    §2701




                                                                                                                                                                                                                                                                                                                                                                                                                                                                                     Compare                                                                                                                                                                                                                                                                                               3/20/10
                                                                                                                                                                                                                                                                   Hospice                                                                                                                                                                                                           Website                                                                                                                                                                                                                                    Medicare                                                                                                                                                                                                                                                                                                                                                                                                                                                                                                                                                                                                                                                                                  Individuals                                                                                                                                                                                                                                                                 Employees
                                                                                                                                                                                                                                                                  Programs                                                                          PPS-Exempt                                                                                                                        §3001                                                                                                                                                                                                                                                                                                                                                                                                                                                                                                                                                                                                                             “Excessive                                                                                             Misuse of                                                                             3.8%
                                                                                                                                                                                                                                                                                                                                                                                                                                                                                                                                                                                                                                                                                                                               Advantage                                                                                                                                                                                                                                                                                                                                                                                                                                                                                                                                                                                                                                                                                                                                                                                                                                                                                                                                                                       §1512                                                                                 10%




                                                                                                                                                                                                                                                                                                                                                                                                                                                                                                                                                                                                                                                                                                                                                                                                                                                                                                                                                                                                                                                                                                                                                                                                                                                                                                                                                                HCERA §1402
                                                                                                                                                                                                                                                                                                                                                                                                                                                                                                                                                                                                                                                                                                                                                                                                                                                                                                                                                                                                                                                                                                                          Profits”
                                                                                                                                                                                                               §3007
                                                                                                                                                                                                                                                                           §3004                                                                  Cancer Hospitals                                                                                                                                                                                                                                                                                                                                                                                                                                                                                                                                                                                                                                                                                                                                                                                                                                                             HSA Funds                                                                          Investment                                                                            Mandates, Regulations,
                                                                                                                                                                                                                                                                                                                                                                                                                                                                                                                                                                                                                                                                                                                              Cuts: $205.9bn                                                                                                                                                          Medicaid                                                                                                                                                                                                            §§1001, 10101                                                                                                §9004
                                                                                                                                                                                                                                                                                                                                                                                                                                                                                                                                                                                                                                                                                                                                                                                                                                                                                                                                                                                                                                                                                                                                                                                                                                                                                                                                                                                                                                                                                                                                                                                                                                                                                                                                                                                                    Tax On
                                                                                                                                                                                                                                                                                                                                                              §3005
                                                                                                                                                                                                                                                                                                                                                                                                                                                                                                                                                                                                                                                                                                                                                                                                                                                                                                                                                                                                                                              Premium                                                                                                                                                                                                                                                             Income Tax                                                                                  & Taxes




                                                                                                                                                                                                                                                                                                                                                                                                                                                                                                                                                                                                                                                                                                                                                                                                                                                                                                                                                                                                                                                                                                                                                                                  §9003
                                                                                                                                                                                                                     Inpatient                                                                                                                                                                                                      Physician                                                                                                                                                                                                                                                                                 §§3201, 10318; HCERA                                                                    Subsidy:                                                                         Quality
                                                                                                                                                                                                                                                                                                                                                                                                                                                                                                                                                                                                                                                                                                                                                                                                                                                                                                                                                                                                                                                                                                                                                                                                                                                                                                                                                                                                                                                                                                                                                                                                                                           §§9017, 10907
                                                                                                                                                                                                                                                                                                                                                                                                                                                                                                                                                                                                                                                                                                                                                                                                                                                                                                                                                                                                                                                                                                                                                                                                                                                                                                                                                                                                                                                                                                                                                                                                                                                                                                                                                                                                Indoor Tanning
                                                                                                                                                                                                                                                                                                                                                                                                                                                                                                                                                                                                                                                                                                                                                                                                                                                                                                                                                                                                                                                                                                                                                                                                                                                                                                                    HCERA §1402                                                                        §§1311, 1411, 1501, 9003-9005, 9013,

                                                                                                                         Physicians
                                                                                                                                                                                                                                                                                                                                                                                                                                                                                                                                                                                                                                                                                                                                 §1102; CBO Cost
                                                                                                                                                                                                                   Rehabilitation                                                                   Long-Term                                                                                                                        Quality                                                                                                                                                                                                                                                                                                                                                                       Medicare Part D                                                                   Measurement                                                                                                                             Tax Credit                                                                                                                                                                                                                                                                                                                                                                                                                                                                                                                                                                                                                                                                                                                                            Services:
                                                                                                                                                                                                                                                                                                                                                                                                                                                                              Physician
                                                                                                                                                                                                                                                                                                                                                                                                                                                                                                                                                               §3311
                                                                                                                                                                                                                                                                                                                                                                                                                                                                                                                                                                                                                                                                                                                                    Estimate,                                                                                                                                                                                                                                                                                                                                                                                                                                                                                                                                                                                                                                                         9015, 9017, 10106, 10902, 10906, 10907;




                                                                                                                                                                                                                                                                                                                                                                                                                                                                                                                                                                                                                                                                                                                                                                                                                                                                                                                                                                                                                                                                                                                                                                                                                                                                                                  §9004
                                                                                                                                                                                                                     Facilities                                                                    Care Hospitals                                                                                                                   Reporting                                                                                                                                                                                                                                                                                                                                                                      Drug Program                                                                                                                                                                                                              Subsidies                                                                                                                                                                                                                                                                                                                                                   HCERA §§1002, 1004, 1402, 1403                                                                                                                                                                                                                                                                                                                                                                                        §§9017,
                                                                                                                                                                                                                                                                                                                                                                                                    §3005
                                                                                                                                                                                                                                                                                                                                                                                          §3005




                                                                                                                                                                                                                                                                                                                                                                                                                                                                                                                                                                                                                                                                                                                                                                                                                                                                                                      Program
                                                                                                                                                                                                                                                                                                                                                                          §3005




                                                                                                                                                                                                                                                                                                                                                                                                                                                                                                                                                                                                                                                                                                                                     3/20/10
                                                                                                                                                                                                                                                                                                                                                                                                                                                                             Value-Based                                                                                                                              Medicare                                                                                                                                                                                                                                                                                                                                                                                                                                                                                                                                                                                                                                                                                                                                                                                                                                                                                                                                                                                                                                                                                                                                                                                                  10907
                                                                                                                                         §§1311, 3002, 3003, 10327, 10331                                                          §3004                                                                        §3004                                                                                                                System                                                                                                                         Hospital                                                                                                                                                                                                                                        “Donut Hole”                                                                                    §2701                                                                                                        §§1401, 1412, 10105;
                                                                                                                                                                                                                                                                                                                                                                                                                                                                                                                                                                                                                  Prescription Drug                                                                                                                                                                                                                                                                                                                                                                                                HCERA §§1001,
                                                                                                                                                                                                                                                                                                                                                                                                                            §§3002, 10327,
                                                                                                                                                                                                                                                                                                                                                                                                                                10331
                                                                                                                                                                                                                                                                                                                                                                                                                                                                              Payment                                                                               Quality
                                                                                                                                                                                                                                                                                                                                                                                                                                                                                                                                                                                                                     and MA-PD
                                                                                                                                                                                                                                                                                                                                                                                                                                                                                                                                                                                                                                                                                                                                                                                                                                    §3301; HCERA                                                                                                                                                                                         1004                                                                                                                                                                                      Medicare                                                                        §§9015, 10906; HCERA §1402                                                                                                                                                                                                                                                                                                                                                                                      §9013
                                                                                                                                                                                                                                                                                                                                                                                                                                                                                                                                                                   Reporting                                                                                                                                                                                                                                                            §1101                                                                                                                                                                                                                                                                                                                                                                                                                                                                                                                                                            Flexible Spending
                                                                                                                                                                                            §§3002, 10327, 10331
                                                                                                                                                                                                                                                                                                                                                                                                                                                                              Modifier                                                                                                                                                                                                                                                                                                                                                                                                                                                                                                                                                                                                                                     HSA                                                                                                    Payroll Tax
                                                                                                                                                                                                                                                                                                                                                                                                                                                                                                                                                                   Program                                        Complaint System                                                                                                           §3301; HCERA §1101
                                                                                                                                                                                            §§3002, 10327, 10331
                                                                                                                                                                                                                                                                                                                                                                                                                                                                                                                §§3007                                                                                                                                                                                                                                                                                                                                                                                                                                                                                                                                                                                                Use Restriction                                                                                           Increase: 0.9%                                                                                                                                                              Arrangement




                                                                                                                                                                                                                                                                                                                                                                                                                                                                                                                                                                                                                                                                                                                                                                                                                                                                                                                                                                                                                                                                                                                                                                                                                                                                                                                                                                                                                                                                                                                                                                                                                                                                                                                                                                                                                                                                                                                                                                       §§9010, 10905; HCERA §1406
                                                                                                                                                                                                                                                                                                                                                                                                                                                                                                                                                                       §3004, 3005
                                                                                                                                                                                             §§3007                                                                                                                                                                                                                                                                                                                                                                                                                                 §3311                                                                                                                                                                                                                                                                                                   §3311
                                                                                                                                                                                                                                                                                                                                                                                                                                                                                                                                                                                                                                                                                                                                                                                                                                                                                                                                                                                                                                                                                                                                                                                                                                         §§9015, 10906;
                                                                                                                                                                                                                                                                                                                                                                                                                                                                                                                                                                                                                                                                                                                                                                                                                                                                                                                                                                                                                                                                                                                                                                                                                                                                                                                       Medicare                                                                          §9005, 10902; HCERA §1403
                                                                                                                                                                                             §3007                                                                                                                                                                                                                                                                                                                                                                                                                                                                                                                                                                                                                                                                                                                                                                                                                                                                                                                                 §9003
                                                                                                                                                                                                                                                                                                                                                                                                                                                                                                                                                                                                                                                                                                                                                                                                                                                                                                                                                                                                                                                                                                                                                                                                                                                                                                                      Beneficiaries
                                                                                                                                                                                                                                                                                                                                                                                                                                                                                                                                                                                                                                                                                                                                                                                                                                                                            §3311
                                                                                                                                                                                                                                                                                                                                                                                                                                                                                                                                                                                                                                                                                                                                                                                                                                                                                                                                                                                                                                                                                                                                                                                                                                                                                                                                                                                                                                                                                                                                                                                                                                                                                                                                                                                                      Only
                                                                                                                                                                                                                                                                                                                           §3004
                                                                                                                                                                                                                                                                                                                               §3004      §3004
                                                                                                                                                                                                                                                                                                                                                                                                                                                                                                                                                                                                                                                                                                                                                                                                                                                                                                                                                                                                                                                                                                                                                                                                                                         HCERA §1402
                                                                                                                                                                                                                                                                                                                               §3004
                                                                                                                                                                                                                                                                                                                                  §3004
                                                                                                                                                                                                                                                                                                                              §3004
                                                                                                                                                                                                                                                                                                                                                                                                                                                                                                                                                                                                                                                                                                                                                                                                                                                                                                                                                                                                                                                                                                                                                                                                                                                                                                                                   §3311                                                                                                                                                                                                                                                FSA
                                                                                                                                                                                                                                                                                                                 §3004§3004
                                                                                                                                                                                                                                                                                                                   §3004
                                                                                                                                                                                                                                                                                                                                                                                                                                                                                                                                                                                                                                                                                                                                                                                                                                                                                                                                                                                                                                                                                                                                                                                                                                                                                                                                                                                                                                                                                                                                                                                                                                                                                                                                                                                                Medical Expenses
                                                                                                                                                                                                                                                                                                                                                                                                                                                                                                                                                                                                                                                                                                                                                                                                                                                                                                                                                                                                                                                                                                                                                                                                                                                                                                                                                                                                                                                                                                                                                                                    Contribution
                                                                                                                                                                                                                                                                                                                                                                                                                                                                                                                                                                                                                                                                                                                                                                                                                                                                                                                                                                                                                                                                                                                                                                                                                                                                                                                                                                                                                              §§9005, 10902; HCERA §1403



                                                                                                                                                                                                                                                                                                                                                                                                                                                                                                                                                                                                                                                                                                                                                                                                                                                                                                                                                                                                                                                                                                                                                                                                                                                                                                                                                                                                                                                                                                                                                                                    Limit: $2,500
                                                                                                                                                                                                                                                                                                                                                                                                                                                                                                                                                                                                                                                                                                                                                                                                                                                                                                                                                                                                                                                                                                                                                                                                                                                                                                                                                                                                                                                                                                                                                                                     §§9005, 10902;
                                                                                                                                                                                                                                                                                                                                                                                                                                                                                                                                                                                                                                                                                                                                                                                                                                                                                                                                                                                                                                                                                                                                                                                                                                                                                                                                                                                                                                                                                                                                                                                                                                                                                     Patients                                                                                                  Above 10% of Income
                                                                                                                                                                                                                                                                                                                                                                                                                                                                                                                                                                                                                                                                                                                                                                                                                                                                                                                                                                                                                                                                                                                                                                                                                                                                                                                                                                                                                                                                                                                                                                                                                                                                                                                                                                                                  (AGI) are Tax
                                                                                                                                                                                                                                                                                                                                                                                                                                                                                                                                                                                                                                                                                                                                                                                                                                                                                                                                                                                                                                                                                                                                                                                                                                                                                                                     §3311
                                                                                                                                                                                                                                                                                                                                                                                                                                                                                                                                                                                                                                                                                                                                                                                                                                                                                                                                                                                                                                                                                                                                                                                                                                                                                                                                                                                                                                                                                                                                                                                      HCERA§1403                                                                                                                                                                                                   Deductible
                                                                                                                                                                       New Government                                                                                                                                                                Expanded Government                                                                                                                                                                                                                  Private                                                                                                                          New Relationships
                                                                                                                                                                                                                                                                                                                                                                                                                                                                                                                                                                                                                                                                                                                                                                                                                                                                                                                                                                                                                                                                                                                                                                                                                                                                                                                                                                                                                                                                                                                                                                                                                                                                                                                                                                                                                                                                    §9013


                                                                                                                                                                                                                                                                                                                                                                                                                                                                                                                                                                                                                                                                                                                                                                                                                                                                                                                                                                                                                                                                                                                                                                                                                                                                                              §§1401, 1412, 10105; HCERA §§1001, 1004

                                                                                                                                                                                                                                                                                                                                                                                     Government with                                                                                                                                                                               Private Entity with                                                                                                                               Regulations/
                                                                Rationing Potential                                                                                                                                                           Mandates                                                                                                                               Expanded Authority/                                                                                                                                                                                                                                                                                                                             Requirements/Mandates
                                                                                                                                                                                                                                                                                                                                                                                                                                                                                                                                                                                   New Mandates/                                                                                                                                                                                                                                                                                                                   AGI: Adjusted Gross Income                                                                                                                                                                                                         HSA: Health Savings Account                                                                                                                                                                                                                                                                                                                                                                                                                                                                                                                                                                                                                              §§1402, 1412; HCERA §1001


                                                                                                                                                                                                                                                                                                                                                                                     Responsibility                                                                                                                                                                                Regulations/                                                                                                                                      Reporting Requirements                                                                                                                                                        AHRQ: Agency for Healthcare Research and Quality                                                                                                                                                                                   IPAB: Independent Payment Advisory Board
                                                                Involvement in Health                                                                                                                                                         Taxes & Monetary Fees/                                                                                                                                                                                                                                                                                                                                                                                                                                                                                                                                                                                                                                               CDC: Centers for Disease Control & Prevention                                                                                                                                                                                      IRS: Internal Revenue Service
                                                                                                                                                                                                                                                                                                                                                                                    Government Financial                                                                                                                                                                           Responsibilities                                                                                                                                   Oversight                                                                                                                                                                    CHIP: Children’s Health Insurance Program                                                                                                                                                                                          MA-PD: Medicare Advantage Prescription Drug
                                                                Insurance Market                                                                                                                                                              Penalties/Cuts                                                                                                                                                                                                                                                                                                                                                                                                                                                                                                                                                                                                                                                                                                                                                                                                                                                                                                                                                                                                                                                                                                                                                                                                                                                    Patient Protection & Affordable Care Act, P.L. 111-148;
                                                                                                                                                                                                                                                                                                                                                                                    Entity with New Inflows/                                                                                                                                                                                                                                                                                                                                                                                                                                                                                                       CLASS: Community Living Assistance Services & Supports                                                                                                                                                                             MedPAC: Medicare Payment Advisory Commission
                                                                                                                                                                                                                                                                                                                                                                                                                                                                                                                                                                                   Unchanged                                                                                                                                        Money Flows                                                                                                                                                                    CMS: Centers for Medicare & Medicaid Services                                                                                                                                                                                      MERD: Medical Early Risk Detection                                                                                                                                                                                                                                                                                                                        Health Care & Education Reconciliation Act, P.L. 111-152
                                                                                                                                                                                                                                              Trust Fund                                                                                                                            Outflows
                                                            Other Expansions                                                                                                                                                                                                                                                                                                                                                                                                                                                                                                       Private Entity                                                                                                                                   Consultation/Advisory/                                                                                                                                                         CO-OP: Consumer Operated & Oriented Program                                                                                                                                                                                        EALORS: Executive Auxiliary Linked Office Regional Systems                                                                                                                                                                                                                                                                                                Prepared by: Joint Economic Committee, Republican Staff
                                                                                                                                                                                                                                              (Rationing Potential)                                                                                                                                                                                                                                                                                                                                                                                                                                                                                                                                                                                                                                                FFS: Fee-for-Service                                                                                                                                                                                                               MEWA: Multiple Employer Welfare Arrangement
                                                                                                                                                                                                                                                                                                                                                                                   State/Territory with                                                                                                                                                                                                                                                                                                                             Info Sharing                                                                                                                                                                   FSA: Flexible Spending Arrangement                                                                                                                                                                                                 NAIC: National Association of Insurance Commissioners                                                                                                                                                                                                                                                                                                     Congressman Kevin Brady, Senior House Republican
                                                             Represents Bundles of                                                                                                                                                            Other New Trust Funds/                                                                                                               Expanded Authority/                                                                                                                                                                             Special Interest                                                                                                                                 Structural Connections                                                                                                                                                         GAO: Government Accountability Office                                                                                                                                                                                              NIH: National Institutes of Health
                                                                                                                                                                                                                                                                                                                                                                                                                                                                                                                                                                                                                                                                                                                                                                                                                                                                                                                                                                                                                                                                                                                                                                                                                                                                                                                                                                                                                                                                                                                Senator Sam Brownback, Ranking Member
                                                             Additional Entities                                                                                                                                                                                                                                                                                                   Responsibility                                                                                                                                                                                                                                                                                                                                                                                                                                                                                                                  HCERA: Health Care & Education Reconciliation Act                                                                                                                                                                                  PCORI: Patient-Centered Outcomes Research Institute
                                                                                                                                                                                                                                              Monetary Benefits                                                                                                                                                                                                                                                                                                                    Provisions                                                                                                                                       (Includes Existing)                                                                                                                                                            HHS: Health & Human Services Department                                                                                                                                                                                            PPS: Prospective Payment System
Healthcare                           Parents

         Reform

                                                               Patient
                           Employers

 Health Plans
 and Benefit
Administrators
                                                Healthcare
                                                Providers




                     Pharma.
                      Orgs.


                                                             Competitors

                                          Device
                                       Manufacturers
FOLLOWING THE MONEY
  Healthcare                                                     Patient
   Reform
                            Employers




 Health Plans
 and Benefit
Administrators
                                                    Healthcare
                                                                             ?
                                                    Providers




                 Pharmaceutical
                                                                      ?
                  Distribution


                                                                             Health
                                                                           Messaging
                                                                            Systems
                                           Device
Pharmaceutical
                                        Manufacturers
 Companies
Continuity of Care MAP
                               Healthcare
                               Providers

             Employers



Parents
                                                Nurses                   M.D.s



                                                                                 Pharmacist

                     Patient



Healthcare                                                      Competitors
 Reform                                  Health Plans
                                         and Benefit
                                        Administrators                           Pharma.
                                                                                  Orgs.

                                                            Device
                                                         Manufacturers
•       Hypothesis: Evidence-based tailored messages are recognized by
        the customer as value added

•       Experiment: Customer Interview

•       Results: Selected customers confirmed value + discovered
        competitors in the space

•       Iterate: Identify how competitor/partner service providers interface
        with the ecosystem + what are our competitors capable of?



•       Other Hypotheses:
    •    Tailored message systems are easily integratable into the system
    •    Health insurance providers recognize generic messages as a major
         pain point
    •    Etc.

•       TO BE INVESTIGATED
TailoredMessag
Intellimessage
     e.com           Team 7   Yes, we changed
Total Contacts: 20               our name!
3/28 Contacts: 7
Tailored medical messaging system through patient
profile generationproviders improve self care and reduce
 Helping healthcare and tailored post-care messaging
   readmission through evidence-based tailored messages




     Dan O’Hair       Derek Lane       Wes Brooks   Randall Stevens
        (PI)               S
                        (RA)              (EL)           (IM)
Key Partners        Key Activities      Value Proposition         Customer           Customer
                                         Risk Assessment        Relationships        Segments
Existing Comm Algorithm for Tailored Based on Individual Diabetes Associations    Health Care
Providers       Message Creation         Differences         Partnerships         Organizations
                                       Decision Support Tool
                Continuous Evidence- Clear Customized        IT Providers
                                                                                  Insurance
Dev Team        Based Profile Building    Health Messages                          Companies       ?
                Multimedia Message       Improved Patient
 M.D. Opinion                                                                     Pharmaceutical
 Leaders        Delivery System          Outcomes
                                          Reduced Health                          Organizations    ?
                                          Care Costs                              High Risk
 Medical Social    Key Resources                                  Channels
                                                                                  Diabetic Patients
 Media Content State-of-the-Art Lab - Increase HCAHPS
                                       Scores by 15-20%      Direct Sales         Existing Com
 Providers      and Proof of Concept
                                       - Decrease                                 Platforms
                Center
                                       Readmission Rates by Partner Sales
                Data Entry Mechanism 45-55%
                                       - Allows for timely
                Finding Early Adopting
Existing Tech                          patient feedback
                Experimental HCO’s
platforms used                         - Improve health
by providers       Health Care         process (cost+safety)
                   Reform Act
Cost Structure                                     Revenue Streams
Algorithm and Interface Design                  Cost-Saving Sharing
Continuous Data Collection                      Recurring Subscription Service
Integration with Partner Platform                                                Software Licensing
                                                Per Patient Fee
Hypothesis 1
•   Hypothesis: General patient communications is too large a segment
    to cater our product to. We should focus on a smaller patient
    segment like diabetes or chronic diseases than general care.

•   Experiment 1: Research which competitor products healthcare
    organizations (HCOs) are paying for and what patient groups those
    competitors target.

•   Experiment 2: Ask the competitor or their investors whether the
    product should be catered to general patients or smaller patient
    segments.

•   Results: Chronic disease patients are way too small a
    customer segment for HCOs to care about.

•   Iterate: Focus on creating a product that caters to the majority of
    patients walking through the HCO’s doors. Still need to investigate
    more whether this is true for insurance companies.
Hypothesis II


•   Hypothesis: HCO’s are interested in our current value propositions.

•   Experiment: Ask HCO’s what problems they want solved via tailored
    messaging.

•   Results: We need to get a lot more specific.

•   Iterate: Exit surveys, readmission rates, reducing healthcare costs, and
    improving safety are the primary metrics that need solving the most
    for HCO’s.
Hypothesis III

•   Hypothesis: HCO’s are a viable customer segment

•   Experiment: Research from competitors and other knowledge holders
    in the space if HCO’s would be interested in our new value
    propositions.

•   Results: HCO’s have paid for the same or similar value
    propositions for other companies solving these problems
    in different ways. There may be some hesitation from
    doctors to use another system though.

•   Iterate: Continue researching how to cater our value propositions to
    HCO’s. Research what value propositions doctors are looking for -
    are they the same problems as administrative staff? Still need to do
    more investigation with Insurance and Pharmaceutical companies.
Intellimessage
TailoredMessag
                            Team 7

                                                          Total Contacts: 32
  Tailored medical messaging system through patient       3/28 Contacts:12
        e.com
  profile generation and tailored post-care messaging
 Generating patient communication profiles to assist doctors in effective patient
 communication and improve patient self-care, thus reducing readmission rates
      through a tailored messaging platform for healthcare organizations.




             Dan O’Hair      Derek Lane     Wes Brooks      Randall Stevens
                (PI)           (RA)            (EL)              (IM)
   Dan O’Hair     Derek Lane Jennifer Dupuis     Wes Brooks Randall Stevens
      (PI)           (RS)          (RS)             (EL)         (IM)
Key Partners        Key Activities       Value Proposition          Customer              Customer
                                                                   Relationships          Segments
Existing Comm     Algorithm for Tailored - Increase HCAHPS       IT Providers
                                         Scores by 15-20%                              Health Care
Providers         Message Creation
                                         - Decrease              Doctors/Nurses        Organizations
                  Continuous Evidence- Readmission Rates by                            Insurance
Dev Team          Based Profile Building 45-55%                                         Companies       ?
                                         - Allows for timely
M.D. Opinion      Multimedia Message     patient feedback                              Pharmaceutical
Leaders           Delivery System        - Improve health                              Organizations    ?
                                         process (cost+safety)
                    Key Resources                                      Channels        Existing Com
 Medical Social                           Integrated tips for                          Platforms
 Media Content    State-of-the-Art Lab    doctors on             Direct Sales
 Providers        and Proof of Concept communicating with
                  Center                  patients               Partner Sales
Existing Tech
platforms used Data Entry Mechanism Improved JC standards Doctor Recommends
by providers
               Finding Early Adopting Improved security for
               Experimental HCO’s patient/doctor data
                  Health Care
                  Reform Act
Cost Structure                                  Revenue Streams
Algorithm and Interface Design                       Cost-Saving Sharing
Continuous Data Collection                           Recurring Subscription Service
Integration with Partner Platform                                                     Software Licensing
                                                     Per Patient Fee
Clinic Care




High volume, low-risk, less important
TailoredMessage
in HCO care procedure
  for admitted patients

      Focus is on patients
       receiving medical
          procedures

       Lower volume,
       HIGH risk for
        readmission
Effectible Market Size

                            • “At least 20% of all patients
TAM (Re-hospitalizations)       who are admitted to a U.S.
      = >$17.4B                 hospital make a repeat visit within 30
                                days of discharge” - via Medicare
                                +others
       SAM (Effectible)     •   Medicare alone spends $17.4B
         = >$13.1B              annually on re-hospitalizations.
                            •   3/4 of readmissions could be avoided
                                with better care, according to a ’07
                                congressional report.
                            •   Aim to effectively improve 25% of
            Target Market       effectible cases
               = $3.3B
Last Week’s Hypothesis



•   Focus on creating a product that caters to the majority of patients
    walking through the HCO’s doors.

•   Exit surveys, readmission rates, reducing healthcare costs, and
    improving safety are the primary metrics that need solving the most
    for HCO’s.

•   Continue researching how to cater our value propositions to
    HCO’s. Research what value propositions doctors are looking for -
    are they the same problems as administrative staff? Still need to do
    more investigation with Insurance and Pharmaceutical companies.
Who We Interviewed:

•   2 Patients

•   2 Doctors - Internal Med, ER

•   KY Medicaid Commissioner

•   Foundation Health KY

•   Medical Researcher

•   2 Health Communication Researchers

•   Pharmacy Specialty Rep.

•   UK CIO (Including partially over UK Med)

•   Enrollment Manager for UK
Results:
1. Messages post-discharge and messages usable during a
   patient encounter seem to resonate unanimously (doctors,
   administrators, patients, etc).
2. HCO administrators measure success by Joint Commission
   quality standards. Doctors measure success during followup
   visits by patients' demonstration of clinical parameters that
   indicate success.
3. EMR's are set up to provide check-boxes for Joint Commission
   quality standards, which are often ignored by doctors. The
   workflow causes a disruption due to lack of communication
   between doctors and the IT departments.
4. If security issues can be managed, the ability to deliver electronic
   care would improve.
5. We need to market to the users - doctors, nurses, etc. - and get
   them excited to help sell to administrations. Administrators are
   our customers, and doctors/nurses and patients are our users.
Iterations:



1. Continue researching care cases and what can fit all scenarios
   or a set of scenarios.
2. Begin talking to LOTS of users on what THEY want. Doctors,
   Nurses, Patients, etc. Learn how to integrate into the major
   EMR’s and if current messages are being ignored and how to
   ensure our messages are not ignored.
3. Learn what the major digital security risks, problems, and
   solutions exist in the market.
4. Build an MVP and get it in front of users for feedback.
Intellimessage
TailoredMessag
                            Team 7

                                                          Total Contacts: 46
  Tailored medical messaging system through patient       3/28 Contacts:14
        e.com
  profile generation and tailored post-care messaging
 Generating patient communication profiles to assist doctors in effective patient
 communication and improve patient self-care, thus reducing readmission rates
      through a tailored messaging platform for healthcare organizations.




             Dan O’Hair      Derek Lane     Wes Brooks      Randall Stevens
                (PI)           (RA)            (EL)              (IM)
   Dan O’Hair     Derek Lane Jennifer Dupuis     Wes Brooks Randall Stevens
      (PI)           (RS)          (RS)             (EL)         (IM)
Key Partners         Key Activities      Value Proposition           Customer             Customer
                                                                    Relationships         Segments
Existing Comm     Algorithm for Tailored - Increase HCAHPS
Providers         Message Creation       Scores by 15-20%         IT Providers         Health Care
                                         - Decrease
                                                                  Doctors/Nurses       Organizations   ?
                  Continuous Evidence- Readmission Rates by
Dev Team          Based Profile Building 45-55%                                         Insurance
                                         - Allows for timely                           Companies
M.D. Opinion      Multimedia Message
                                         patient feedback
Leaders           Delivery System                                                      Pharmaceutical
                                         - Improve health
                                                                                       Organizations
                                         process (cost+safety)
 Medical Social                        -Integrated tips for                            Existing Com
 Media Content      Key Resources                                      Channels
                                       doctors on patient                              Platforms
 Providers        State-of-the-Art Lab communication              Direct Sales
                  and Proof of Concept -Improved JC standards
Existing Tech     Center               -Improved security for     Partner Sales
platforms used                         patient/doctor data
by providers      Data Entry Mechanism                            Doctor Recommends
                                         -Patient/Doctor
                  Finding Early Adopting Communication Matching
                  Experimental HCO’s
                    Health Care
                    Reform Act
Cost Structure                                      Revenue Streams
Algorithm and Interface Design                       Cost-Saving Sharing
Continuous Data Collection                           Recurring Subscription Service
Integration with Partner Platform                                                     Software Licensing
                                                     Per Patient Fee
Based on feedback,
seems to be accurate
Create Patient
 Communication Profile                            General Feedback:
                                               “We love this idea! This
                                               would be really helpful!”
Pa
  tie
        nt
             Re
                c   ei                           Give Doctors/Nurses
                         ve                     Tips on Patient Comm.
                            s   Ca
                                     re
                                                 Quote of the Week:
                                            “This problem is not painful
                                          enough for us yet that we’d spend
                                             a bunch of money to fix it.”
Patient Receives Tailored
Message about Self-Care
Create Doctor/Nurse                       Create Patient
    Communication Profile                    Communication Profile


                Match Doctors/Nurses with
              Patients based on Comm. Profile

                 Pa
                   tie
                         nt
                              Re
eHarmony for                     c   ei
                                          ve
  Patients/                                  s   Ca
   Doctors                                            re


                 Patient Receives Tailored
                 Message about Self-Care
Previous Hypothesis

•   Theory: Healthcare communications can and need to be improved.

•   Result: There is definitely room for improvement, but this may not
    be enough of a pain point for HCO’s YET.

•    The majority of our contacts thus far have not been administrative.
     When we got to someone who would actually pay, they said:
     “Free? Would love to use it! Cost $? Sorry, nope.”

•   Iteration: Confirm/refute findings with other similar and different
    HCO’s

•    Investigating other customer segments - Insurance companies and
     IT providers.
Previous Hypothesis


•   Theory: Doctors and nurses would use the help, but not if it was
    distracting.

•   Result: Doctors and nurses both indicate that they would be very
    interested in using the product, so long as it didn’t distract from their
    workflow.

•   Iteration: Need to know who are the major EMR’s and what
    systems are in place. Are there any other ways we can integrate into
    the care provider’s workflow?
This Week’s Takeaways

•       Spend less time talking to researchers, more time with
        potential buyers

•       HCO’s may not feel that this is a pain point enough for them yet that
        they would pay for this system. Need to confirm/refute this.

•       If Insurance is the primary customer, “eHarmony for Doctors and
        Patients” could be a useful/marketable feature while still addressing
        the same issues for both Insurance companies and HCO’s.

•       Questions from eHarmony for Docs/Patients idea:

    •     Is there an actual or perceived cost associated with patients
          switching doctors that they don’t work well with or have
          communication mismatches?

    •     Would doctors have an incentive to be chosen by patients?
IntellimessageTEAM 7
                         Total Contacts: 57
                         4/18 Contacts: 11
                               Team 7


                Tailored medical messaging system through patient
                profile generation and tailored post-care messaging

   Communication platform between doctors and patients using
   tailored messages to improve patient outcomes and self-care.

                    Dan O’Hair   Derek Lane   Wes Brooks   Randall Stevens
                       (PI)        (RA)          (EL)           (IM)




Dan O’Hair   Derek Lane Jennifer Dupuis       Wes Brooks Randall Stevens
   (PI)         (RS)          (RS)               (EL)         (IM)
Last Week’s Canvas: v4.0
Last Week’s Canvas: v4.0




Hypothesis 1: Customer segments are HCO’s, Insurance, or existing platforms
Hypothesis II: Customer segments are willing to pay for our value propositions
 Test: Talk with Insurance, HCO’s, and other platform providers in the space
So We Talked With...
                                          Devices/
HCO’s/Physicians         Insurance
                                          Platforms
  Large HCO Chief
 Compliance Officer
Dept. of Public Health
And We Learned...
                                               Devices/
HCO’s/Physicians           Insurance
                                               Platforms
   Large HCO Chief
  Compliance Officer
 Dept. of Public Health




                             Yes

                              No             Partners
                                            Not Customers
   Yes/No                 Data on the customer is conflicting
Conflicting Results            based on who we talk to.
And Our Value Propositions...

    Patient/Doc           Internal Comm Tips
    Matchmaking           + Exit Tailored Msgs




Improving Exit Surveys   Reducing Readmissions
And Our Value Propositions...

    Patient/Doc           Internal Comm Tips
    Matchmaking           + Exit Tailored Msgs

          Mixed Good Results
  Different groups like different parts

       Taking Jon Feiber’s Advice:
“You’re in focus group hell. Play the MVP.”


Improving Exit Surveys   Reducing Readmissions
Last Week’s Canvas: v4.0
This Week’s Canvas: v5.0
Next Week’s Task: MVP




                Test the efficacy of improving outcomes
               Test how easy it is to supplant the system
Test the perceived value to the customer - are they willing to pay?
    Test if it is possible to remove the doctor from the system
Revenue Model - Mixed: Insurance+User
 USER                                                         INSURANCE
 Revenue Model: Pay-per-use                       Revenue Model: Subscription
 How to Price: Value Pricing                      How to Price: Cost-Savings %

               Reimburse
 Insurance                 Healthcare                              15% of Cost Savings

                            Teams
                                                         Patient Feedback
                                                             and Data
               Co-pay
                           Patient Data           Msgs/Discharge
Monthly                                              Comm.
  Bill                             Reduced Risk


          Patient           Feedback/Data
                        Post/Discharge Comm.
                                                     $10/visit
                                                                             = activities
                                                                             = payments
Revenue Analysis
Target Market 25M Patients          Sales
Package                               Beta testing - Year 1
 Smartphone App                     Personnel
 Web App                              Avg salary: $120K
 Non-digital channels                 Headcount from 5 to 200 by Yr 5
Product Development                 Financing
 5 on team                            Government research grants
 $75K for app                         Series A - ? based on grant amounts
 $100K for site
 $.5-1M for case studies
 6-12 Months to develop
                     Price per visit: $10
       COGS           Operating Exps             Profit
  $1-3M = $.13/app         $5/app
Key Partners        Key Activities        Value Proposition           Customer             Customer
                                                                     Relationships         Segments
Existing Comm    Algorithm for Tailored
Platforms        Message Creation                                  IT Providers         Health Care
                                          Reduce Readmissions
                                                                   Doctors/Nurses       Organizations   ?
                 Continuous Evidence-
Dev Team         Based Profile Building                                                  Insurance
                                          Improve Exit Surveys                          Companies
M.D. Opinion     Multimedia Message
Leaders          Delivery System                                                        Existing Com
                                                                                        Platforms
Existing Tech                             Doc/Patient Matching
platforms used     Key Resources                                        Channels
                                                                                             USER
by providers     State-of-the-Art Lab                              Direct Sales
                 and Proof of Concept       Patient Feedback
 Patient Data                                     Loop
 Measurement     Center                                            Partner Sales
   Devices       Data Entry Mechanism                              Doctor Recommends
                 Finding Early Adopting   Utilization of Patient
                 Experimental HCO’s        Generated Data
                    Health Care
                    Reform Act
Cost Structure                                       Revenue Streams
Algorithm and Interface Design                       Cost-Saving Sharing               User pays for app
Continuous Data Collection                           Recurring Subscription Service
                                                                                      Software Licensing
Integration with Partner Platform                    Per Patient Fee
IntellimessageTEAM 7
                         Total Contacts: 67
                         4/25 Contacts: 10
                               Team 7


                Tailored medical messaging system through patient
                profile generation and tailored post-care messaging

   Communication platform between doctors and patients using
   tailored messages to improve patient outcomes and self-care.

                    Dan O’Hair   Derek Lane   Wes Brooks   Randall Stevens
                       (PI)        (RA)          (EL)           (IM)




Dan O’Hair   Derek Lane Jennifer Dupuis       Wes Brooks Randall Stevens
   (PI)         (RS)          (RS)               (EL)         (IM)
Last Week’s Canvas: v5.0
Last Week’s Canvas: v5.0




Last Week’s Data: Conflicting answers on Value Props and Customer Segments
             Hypothesis: We lack a good understanding of the
           NEEDED Value Proposition vs. Nice Value Proposition
       and which customer cares most about the value propositions.
           Experiment: Build an MVP and test out the market.
Experiment: Building the MVP




Hypothesis: Discharge Communications would have the lowest
barrier to entry and highest efficiency to improve patient outcomes
 Experiment: Talk to Discharge RNs, understand the discharge
   comm. market, and collect samples of the discharge comms.
Existing System:
       Here’s what we found:
 At UK Research Hospital, there’s an existing            Health Care Team
   budget for post-discharge patient messages
  - need to learn how they pay for this (HAGs?)                EMR
 Clinicians enter patient discharge info into system
and get a list of documents to send with the patient        Patient Edu/
                                                        Discharge Database
  UK currently also generates a compiled handout
 for patients summarizing important discharge info
                                                       Mandated     Summary
   Summary handout uses ProjectRED system -             Docs          Docs
   research data by BostonMedical - still lacking
         - opportunity to build on/around                Patient Discharged
Existing System
                                                       +tailoredmessage:
       Here’s what we found:                             Health Care Team
 At UK Research Hospital, there’s an existing
   budget for post-discharge patient messages                  EMR
  - need to learn how they pay for this (HAGs?)
 Clinicians enter patient discharge info into system        Patient Edu/
and get a list of documents to send with the patient    Discharge Database

  UK currently also generates a compiled handout
                                                       Mandated     Summary
 for patients summarizing important discharge info
                                                        Docs          Docs
   Summary handout uses ProjectRED system -
   research data by BostonMedical - still lacking        Patient Discharged
         - opportunity to build on/around
   We can generate/vastly improve
      these discharge summaries
AND collect patient health/behavior data
Existing System
                                                                          +tailoredmessage:

                                                                            Health Care Team
New MVP:




                                            Multi-Channel Feedback Loop
Shift from condition focused                                                      EMR
communication to patient focused
tailored communication                                                         Patient Edu/
Initially targeting heart-care                                             Discharge Database
patients using text messages only
                                                                          Mandated     Summary
Hypothesis: There is a missing                                             Docs          Docs
(important) feedback loop that we play in
the future, alongside feedback devices                                      Patient Discharged
Last Week’s Canvas: v5.0
This Week’s Canvas: v6.0
Existing System
                                                  +tailoredmessage:
                                                    Health Care Team
    Key Partners and Why:
 EMR Systems - Way to collect the discharge               EMR
   docs before the patient receives them
Patient Education/Discharge Database -                 Patient Edu/
have the evidence-based mandated docs we need      Discharge Database
     to base and create our messages from
  Message Channels - how we tailor the            Mandated     Summary
 messages through the patient’s optimal channel    Docs          Docs
 Patient Data Measurement Devices -
 Way to collect and generate patient health and     Patient Discharged
                 behavior data
Why will they partner with you?
EMR Systems - Drive adoption rate + improve utilization
Patient Education/Discharge Database - Improved utilization
and efficacy, driving more database purchases
Message Channels - Increased traffic volume
Patient Data Measurement Devices - TailoredMessage can
become a unification platform for these devices to connect patients
with doctors for the first time, driving device sales

                 Cost of Partnership?
EMR Systems - Access fees, lack of universal system
Patient Education/Discharge Databases - Access fees
Message Channels - $$$ - varies by channel, key supplier
Patient Data Measurement Devices - Free, additional supplier

Interviews:                                        CMSText

Tailored Message NSF Final Presentation

  • 1.
  • 2.
    Intellimessage TEAM 7 Team 7 Total Contacts: 95 Tailored medical messaging system through patient profile generation and tailored post-care messaging Meaningful information about YOUR health will lead (RA) a better life. Dan O’Hair (PI) to Wes(EL) Derek Lane Brooks Randall Stevens (IM) We match your patient data and preferences with your clinical records to create personalized messages that improve your health outcomes
  • 3.
    Current Information istoo Generic and Excessive “Should I be worried “I can take care of about this?” myself.” Age: 55 Age: 51 Sex: Female Sex: Male Occupation: Librarian Occupation: Retired football coach Need for information: Give me DETAILS! Need for information: Just the FACTS! Both Patients Had Congestive Heart Failure
  • 4.
    30-Day Readmissions WillNo Longer Be Reimbursed $17B Spent Annually $12.5B Preventable 1 in 5 admitted patients 75% of those are are re-hospitalized preventable. within 30 days.
  • 5.
    Physician Physician Communication is DIFFICULT Patient
  • 6.
    Federally Mandated MeaningfulUse Set up Electronic Interoperability + Improved Health Records Data Standards Outcomes
  • 7.
    Clinical Patient Record Data
  • 8.
    Your Health Profile Clinical Patient Record Data
  • 9.
    Your Health Profile Clinical Patient Record Data Tailored Messages
  • 10.
  • 11.
    Where We Started Create Patient Communication Profile Pa tie nt Re c ei Give Doctors/Nurses ve Tips on Patient Comm. s Ca re Patient Receives Tailored Message about Self-Care
  • 12.
    Model v1.0 -Post-Care Message Platform
  • 13.
    Who We TalkedWith Hospital Staff Discharge Centers Physicians Health Leaders Insurance Providers KY Dept. of Channel Partners Public Health
  • 14.
    What We Learned Hospital Staff Discharge Centers “We love this idea! This would be really helpful!” Physicians “But this problem is not painful enough for us yet that we’d spend a bunch of money to fix it.” Health Leaders Insurance Providers KY Dept. of Channel Partners Public Health Potential Partners =
  • 15.
    What We Learned Hospital Staff Discharge Centers “We love this idea! This would be really helpful!” Physicians “But this problem is not painful enough for us yet that we’d spend a bunch of money to fix it.” Health Leaders Insurance Providers KY Dept. of Channel Partners Public Health Potential Partners = Found University of KY Healthcare was generating patient discharge summaries that could be tailored
  • 16.
    Week 5 -v2.0 - Discharge Communication Platform
  • 17.
    What We Did Discharge Focused Model @UK Healthcare Discharge Unit - Learned that high risk patients receive discharge summaries - Information lacked usability and feedback - Researched how to improve discharge communication - Find drivers for wider adoption of discharge summaries
  • 18.
    What We Did Discharge Focused Model @UK Healthcare Discharge Unit - Learned that high risk patients receive discharge summaries - Information lacked usability and feedback - Researched how to improve discharge communication - Find drivers for wider adoption of discharge summaries
  • 19.
    What We Did Discharge Focused Model @UK Healthcare Discharge Unit - Learned that high risk patients receive discharge summaries - Information lacked usability and feedback - Researched how to improve discharge communication - Find drivers for wider adoption of discharge summaries
  • 20.
    Here’s What WeFound Meaningful Use Set up Electronic Interoperability + Improved Health Records Data Standards Outcomes
  • 21.
    What We Found Before Regulations Doctor A Doctor B Electronic Electronic Health Record Health Record Patient
  • 22.
    What We Found After Regulations Doctor A Doctor B Continuity of Care Documents Electronic Electronic Health Record Health Record Patient Visit Summaries Patient Portal Patient Portal Patient
  • 23.
    Competitive Landscape Employer-Based Patient-Based Clinician-Based Nobody connects clinical and patient data Nobody uses tailored messages
  • 24.
  • 25.
    Revenue Model Health Healthcare Patient Data Information Providers Exchanges Tailored Messaging Portal $$$ for + Patient Outcomes Patient Data Patient Analytics $$$ Resources Health Patient /Tools Insights Profile Patient
  • 26.
    User Market Size TAM = 128M People in the US between 25 and 55 SAM = 63M uses online banking or shops online TM = 20.2M segment using health information exchanges
  • 27.
    Week 10 -v3.0 - Health Profiles for Tailored Messages
  • 28.
    Dan O’Hair (PI) Jennifer Dupuis (RS) UK CIS Dean UK CIS Faculty Tailored Comm Health Literacy Researcher Researcher Sales Experience Derek Lane (RS) Randall Stevens (IM) CIS Dist. Faculty Successful Entrepreneur Tailored Comm 2 Past Companies, 1 Researcher New startup (Punndit) Wes Brooks (EL) EGR Student 3 Startups, 1@Stanford QS Enthusiast
  • 29.
  • 30.
    Intellimessage Team 7 Total Contacts: 13 3/21 Contacts: 5 Tailored medical messaging system through patient profile healthcare providers to improve self care messaging Helping generation and tailored post-care and reduce re-admittance through evidence-based tailored messages Dan O’Hair Derek Lane Wes Brooks Randall Stevens (PI) S (RA) (EL) (IM)
  • 31.
    Key Partners Key Activities Value Proposition Customer Customer Relationships Segments Existing Comm Algorithm for Tailored Risk Assessment Diabetes Associations Health Care Providers Message Creation Based on Individual Partnerships Organizations Differences Continuous Evidence- Insurance Dev Team Based Profile Building Decision Support Tool Companies M.D. Opinion Multimedia Message Clear Customized Pharmaceutical Leaders Delivery System Health Messages Organizations Improved Patient High Risk Medical Social Key Resources Channels Outcomes Diabetic Patients Media Content State-of-the-Art Lab Direct Sales Existing Com Providers and Proof of Concept Reduced Health Center Care Costs Platforms Existing Com Data Entry Mechanism Platforms Finding Early Adopting Partner Sales Experimental HCO’s Health Care Reform Act Cost Structure Revenue Streams Algorithm and Interface Design Cost-Saving Sharing Federal Grants Continuous Data Collection Recurring Subscription Service Integration with Partner Platform Software Licensing Per Patient Fee
  • 32.
    §§1501, 10106; HCERA§§1002, 1004 Your New Health Care System §3021 §5605 §3403, 10320 §6301 §6301 §8002 §1411 §4002 §5605 §5605 §8002 §5605 Homeland National Academy Congress Commission §1414 Security Members IRS Key §1312 §1411 CLASS Eligibility Other New of Sciences Life on Key & Personal Staff Congress Special Department Independence Assessment Grant Programs §5605 National President §1411 Independence Accounts Advisory System §8002 §§1002, 1 03 , 13 1, 132 , 0 3508, 4101, 4108, 4201, 4202, 4304, 5102 , 5206, 1 2 1 5 6 1 , 2 9 5 2 , 2 9 5 3 , 3 5 0 1 -6 , 59 Indicator System Implementation Indicators §5605 Interest Provisions Mandate: Only Exchange §§1312, 1411, 3311, 5605, 8002 Council 5 2 0 8 , 5 3 0 1 -5 3 0 3 , 5 3 0 5 , §§ 3012, 3024, 3403, 4001, 19 10323, 10333, §8002 Coverage §5605 5306, 5309 , 5313, BENEFICIARIES: 1 0 4 0 8 -1 0 , 1 0 4 1 3 , Institute 5 3 1 5 , 5 4 0 5 , 5 5 0 7 -8 , 10501, 10503 Mut ual of Omaha (NE); 8002, 10320 §8002 5604, 6703, Drug Cos; NJ Drug Cos; CLASS Treasury 10301 §§1513, 10106; HCERA §1003 AARP; Libby Mont anans; Physician-Owned Hospit als; §1312 §§1401, 1402, 1411, 1412 1414, §5605 Univ. of CT; Medigap Plans; § § 1 1 0 2 , 1 2 1, 2 0 0 6,3 1 3 7 , 3 2 1 , 3 3 0 1 , 0 0 §3403, 10320 6001, 9001, 9010, 901 , 9023, 10201, 4 State Longshoreman Healt h Plans; Independence 1 0 3 1 7 , 1 0 3 2 3, 1 0 3 2 4 1 0 5 0 2 , 1 0 6 0 1 , , 1421, 1501, 9004, 9005, Department 1 0 0 1 , 1 0 9 5 ; HCERA § § 1 1 0 1 , 1 1 3 , 9 0 0 Medicaid: HI, LA, MA, TN, VT; §8002 1106, 1203, 1406 Social Medicare: CT, FL, MI, MT, ND Protection & §8002 Personal 10105, 10901; HCERA §5605 Advocacy Fund Care Attendants §§1311, 1331, 4002, §§1401, 1402 Security Systems §8002 Workforce 8002, 10104 Office §8002 §8002 Advisory Panel Administration §8002 §8002 §8002 CLASS of Tax §1312 §1411 §8002 CLASS Independence Analysis §§1331, 10104 Program §8002 §8002 Benefit Plan §3403, 10320 CLASS §8002 §§3103, 10320 §8002 §1333, 10104 §8002 Comptroller Office of §§1331, 10104 Independence §8002 §9002 General §6703 Fund Board of §6703 Personnel §8002 Trustees Community National Advisory §6703 Multi- Disciplinary §10407 §3311 MedPAC §§1313, 1322 §8002 Diabetes Management Cures Preventive Report Card Board on Elder Abuse, Neglect, Panels on Improving Long- National Other New Demonstration §2602 §2602 National Services Task National Oral Program GAO §3012 §§1334, 10104 Acceleration & Exploitation §10407 Term Care Training Institute & Pilot Programs §6301 PCORI Network Public Education Force Health Public §6703 §6703 §6703 §1331, 10104 for Federal and §§1401, 3001, 3403, 6301, §6301 Campaign on §§1201, 2 04, 27 5, 270 , 7 0 6 26 Website Review Board §4003 Education §8002 State Surveyors 2707, 3023, 3024, 3113, §6301 State 10105, 10320 PCORI Board 3140, 4204, 4206, 5304, §6301 §10409 Prevention & Health Campaign §6703 5509, 6112, 6114, 10212, 10221, Optional Vital §4003 Surveyors 10315, 10323, §1341, 10104 Promotion Statistics §§1401, 10105 10326, 10504, §4102 of Governors 10607 §1331, 10104 §4004 Basic Health §6703 §6703 §§1331, 10104 Agencies Elder §3001 Program §1302 §6301 Elder Abuse, Office of Cures §3012 §4004 §10407 §10407 Neglect, & §4102 §6301 §§1331, 10104 Justice §4004 Multi-State Acceleration CDC Exploitation §§1311, 10104 §§1311, 10104 National §1331, 10104 §10409 Forensic Centers Qualified Network Coordinating §1331, 10104 National §§1001, 4003, 4004, Diabetes Mortality PCORI §6703 §1331, 10104 §10409 4102, 10407 Health Plans PCORI Partnership on Statistics Education §1334, 10104 Prevention & Training Program Council §§9001, 10901; HCERA §1401 Methodology NIH Essential §1333, 10104 Health §10407 §4004 §§6301, 10602 §6703 §6703 Justice Committee Promotion §1334, 10104 §10409 §6703 §§4305, 6301, §6703 §4004 §1313, 10104 States Health Benefits Health §6301 10409 §4004 Department §4004 NAIC §§9004, 9005; HCERA §1402 §§1311,1331, Care Choice §6301 §6703 1333,1341, 10104, §§1333, 1341, Interagency Package 10407 10104 Compacts §§1341, 10104 §6301 §6301 Working Group §§1341, 10104 §6301 §3013 §§1311, 10104 §§1001,1201, 1301, §§1333, 10104 §§1201, 1301, 1302 §6301 on Health Care PCORI AHRQ Bronze 1302 Platinum §10407 Other New Quality §1001 §3012, 3013, 6031 §§1333, 10104 Trust Fund §6703 PCORI Bureaucracies Silver Gold Reinsurance §1001 §3012 §6301 Program §§1311, 10104 §§1311, 10104 §1411 Expert §1302 §§1412, 3 09, 51 1, 5 0 §§1201, 1301, 1302 22 10104, 10221, §4001 10334, 10413, §§1341, 10104 §4001 10501 Advisory Value-Based §4305 National US §3012 Panels §1311 Insurance Design Qualified §4305 Prevention Prevention, Black Lung §6301 & Coverage of Territories Health Promotion, Surgeon Health §3011 & Public §1323; HCERA: §1204 US Preventive Health §4002 §4004 Benefits Act §3012 General §3012 §1323; HCERA §1204 & Public Health §1323; HCERA: §1204 §1556 Health Fund Services Plans Preventive §1001 §4001 §4002 Council Labor §1001 §§1301, 1302, §4001 Services 1311, 10104 Department §1301 §1322 Prevention Task Force §4002 §3011 §§1001, 1302, 1311, 1511, 1512, §4001 Website §§1341, 10104 Secretary 1513, 6605, 10101, 10106 §4004 §1001 §§1301, 10104 CO-OP §1421, 10105 Interagency Website §§1322, 10104 Privacy Advisory §§1501, 10106; HCERA §§1002, 1004 Health “Transparency Pain Research §1311 Hours of Service §1322 Other New Advisory Coordinating Public in Government” Study Board §1001 §1411 Determination Regulatory Group on §1552 Insurance §6301 §1411 §1322, 10104 for Calculating Programs Committee §1411 Prevention, Health §6301 Employer Mandate §4305 Health Promotion, and Health & Human CO-OP §§1104, 6 02, 61 3 1 0 Penalty 4 Integrative and Service §§3403, 10320 §1411 §§1513, 10106 Public Health §§3011, 4002, 4302 §3011 §1411 Eligibility §§1322, 10104 Private Rules for Determinations Government §4302 §4001 HHS Purchasing §3011 Insurance Services §4001 Health §1411 Claims Appeals Care Quality Inspector Council Health Benefit §3011 §1001, 10101 §3011 Website §1322 General §4302 §§3011, 3012 §3011 §8002 §1313, 8002, Internet Exchanges §1321 Public National National 10104 §1313, 10104 Portal Health Quality & Health Disparities §1311 Efficiency Measures Health Strategy Health §1313, 10104 Data Collection & §3013 §§1201, 1301,1302, 1311, 1312, 1313, Medicare Development & Priorities Reporting §1561 IT Policy 1321, 1323, 1334, 1411, 1413, 10104; Program Office Committee HCERA §1204 Part A Trust §§3013, 10304 §3013 §3011 System §1561 Small Business Fund §4302 §1342 Risk §3403 Health Options §3026 §3026, 3403, Corridors Data Program §1334, 10104 IPAB §1513, 10106 6301,9015 Collection §1311 §§9001, 10901; HCERA §1401 §1342 §1311 MEWA §§3403, 10320 §1411 §3026 §1001, 10101 §2602 §3403, 10320 Medicare Health Plans Insurance §6605 §§1301, 6605 IPAB Part B Trust Mandates §§1513, 10106; HCERA: §1003 Consumer Fund §3013 §1342 Employer §1511 Federal §1334, 10104 CMS §§1001, 1101, §1342 §3026 §2602 Advisory Mandatory §1341, 10104 §§9015, 10906; HCERA §1402 17 §§1001, 10101 1201, 1251, §3011 §3026, 6301 Mandate: W2 §§3021, 10305, 10306 §§1514, 10106 §§1201, 1301 Council Loan Community- Actuary Coordinated 10101, 10103; Small Group Worker Auto- Health Repayment Market Enrollment Provide Health §§1331, 3403, 10104 Health Care §3026 Based Care §2602 HCERA §§1201, 1301, 1304 §§3403, 10320 & Forgiveness Individual Market §2301 §1301, 1304, 1342 §1511 Insurance §2703 §§1311, 1413 Transitions Programs Program Office §1201, 1301, 1304, 1342 Insurance Disclosure CMS §1511 §§5203, 5 04, 52 5, 2 0 4 5311 §§1514, 10106 §§1513, 10106; §9002 §3403, 10320 §3026 §2602 Medical Center §§1201, 1301, 1304 HCERA §1003 §1512 §3403 Device Excise Tax for Medicare §§3013, 3021, 3026, Large Group Large Employers §1513, 10106 3403, 10305, 10306, §§9009, 10904; & Medicaid §2602 Medicaid Health Insurance Market §§1304, 1511, 1512, 1513, §9002 §3021 10320 1514, 10106 HCERA Health Home §§3022, 10307 §§1201, 1301, 1511 Medicaid/ Companies Self-Insured §§9009, 10904; HCERA §1405 §1405 Innovation Medicare §§9009, 10904 §1311 §1511 Home Program §9008; HCERA §1404 Ambulatory Skilled Nursing Part C & Part D Health Plans Health Agencies Surgical Centers §§3021, 10305, Non- CHIP §2703 Insurers Mandates, Regulations, Employers §1301 §2703 Facilities 10306 Title II; §§1413, 3011 Required Benefits, & §2703 §3006 §§3006, 10301 §§3006, 10310 Hospital FFS §3311 §§9001, 10901; HCERA §1401 §§9001, 10901; HCERA §1401 §§3006, 10301 Accountable Taxes Mandates, Regulations, Value-Based §§3006, 10301 §§9010, 10905; HCERA §1406 §2703 §§1001, 1201, 1252, 1301, 1334, 1341, Medical Device §§3006, 10301 Care “Cadillac & Taxes State §1512 3311, 9001, 9010, 10101, 10104, 10901, Purchasing Small Employers §§2001-2004 Manufacturers Organizations 10905; HCERA §§1401, 1406 §§1001, 10101 Plans” Tax §§1511, 1512, 1513, 9001, 9002, Program Medicaid Individual 10106, 10901; HCERA §§1003, 1401 §§1304, 1311, 1421, 1512, §1511 §§9009, 10904; §§9001, 10901; HCERA §1405 Health Industry Demonstra- Program Medicaid 10105 HCERA §1401 Mandate: §§3001, 10335 Hospitals §§1402, 1412; HCERA §1001 tion Program §§3006, 10301 §§3001, 10335 §3001 §§3022, 10307 Expansion: Agencies Annual Fee Health Insurance §§1311, 3001, 10335 §§3001, 10335 +16 million §2701 §§9010, 10905; Subsidies: Buy Health Mandates, Regulations, Public Data §§2602, 2701, 2703, §2701 Policy Holder §§1001, 10101 §3006 §2701 HCERA §1406 §§1401, 1412, 10105; HCERA §§1001, 1004 Pharmaceutical §§3004, 3005 Disclosure §§2001-2004 3011 Out-of-Pocket §1421, 10105 Taxes, & Payment Cuts §§1001, 10101 Insurance Small §1512 System Companies Hospital CBO Cost Estimate, Expenses Large Business Medicare §2602 §2701 §§1311, 3001-3006, 3311, 9008, 9009, §3006, 3/20/10 Business §1411 §9008; HCERA §1404 §§1501, 10106; 10327, 10331, 10335, 10904; HCERA 10301 Medicare State- §§1402, 1412; Employees Value-Based §3022, 10307 Administrative §2701 HCERA §§1002, 1004 Annual Fee §§1404, 1405 Specific Adult HCERA Health Savings Health Insurance Contractors Cuts: $528.9bn §1001 §1511, 1512 §9008; HCERA Purchasing Health Quality Accounts Tax Credit §3001 §1404 §9008; HCERA §1404 §3311 (includes MA cuts) Measures Program §§1421, §1501 Medicare §§9003, 9004 §§1311 Title III Title III; §2701 10105 §2701 Hospital CBO Cost Estimate, §§3001, 10335 Title III, §2602 §§3201, 10318; HCERA §1102 Small Business §2701 Compare 3/20/10 Hospice Website Medicare Individuals Employees Programs PPS-Exempt §3001 “Excessive Misuse of 3.8% Advantage §1512 10% HCERA §1402 Profits” §3007 §3004 Cancer Hospitals HSA Funds Investment Mandates, Regulations, Cuts: $205.9bn Medicaid §§1001, 10101 §9004 Tax On §3005 Premium Income Tax & Taxes §9003 Inpatient Physician §§3201, 10318; HCERA Subsidy: Quality §§9017, 10907 Indoor Tanning HCERA §1402 §§1311, 1411, 1501, 9003-9005, 9013, Physicians §1102; CBO Cost Rehabilitation Long-Term Quality Medicare Part D Measurement Tax Credit Services: Physician §3311 Estimate, 9015, 9017, 10106, 10902, 10906, 10907; §9004 Facilities Care Hospitals Reporting Drug Program Subsidies HCERA §§1002, 1004, 1402, 1403 §§9017, §3005 §3005 Program §3005 3/20/10 Value-Based Medicare 10907 §§1311, 3002, 3003, 10327, 10331 §3004 §3004 System Hospital “Donut Hole” §2701 §§1401, 1412, 10105; Prescription Drug HCERA §§1001, §§3002, 10327, 10331 Payment Quality and MA-PD §3301; HCERA 1004 Medicare §§9015, 10906; HCERA §1402 §9013 Reporting §1101 Flexible Spending §§3002, 10327, 10331 Modifier HSA Payroll Tax Program Complaint System §3301; HCERA §1101 §§3002, 10327, 10331 §§3007 Use Restriction Increase: 0.9% Arrangement §§9010, 10905; HCERA §1406 §3004, 3005 §§3007 §3311 §3311 §§9015, 10906; Medicare §9005, 10902; HCERA §1403 §3007 §9003 Beneficiaries §3311 Only §3004 §3004 §3004 HCERA §1402 §3004 §3004 §3004 §3311 FSA §3004§3004 §3004 Medical Expenses Contribution §§9005, 10902; HCERA §1403 Limit: $2,500 §§9005, 10902; Patients Above 10% of Income (AGI) are Tax §3311 HCERA§1403 Deductible New Government Expanded Government Private New Relationships §9013 §§1401, 1412, 10105; HCERA §§1001, 1004 Government with Private Entity with Regulations/ Rationing Potential Mandates Expanded Authority/ Requirements/Mandates New Mandates/ AGI: Adjusted Gross Income HSA: Health Savings Account §§1402, 1412; HCERA §1001 Responsibility Regulations/ Reporting Requirements AHRQ: Agency for Healthcare Research and Quality IPAB: Independent Payment Advisory Board Involvement in Health Taxes & Monetary Fees/ CDC: Centers for Disease Control & Prevention IRS: Internal Revenue Service Government Financial Responsibilities Oversight CHIP: Children’s Health Insurance Program MA-PD: Medicare Advantage Prescription Drug Insurance Market Penalties/Cuts Patient Protection & Affordable Care Act, P.L. 111-148; Entity with New Inflows/ CLASS: Community Living Assistance Services & Supports MedPAC: Medicare Payment Advisory Commission Unchanged Money Flows CMS: Centers for Medicare & Medicaid Services MERD: Medical Early Risk Detection Health Care & Education Reconciliation Act, P.L. 111-152 Trust Fund Outflows Other Expansions Private Entity Consultation/Advisory/ CO-OP: Consumer Operated & Oriented Program EALORS: Executive Auxiliary Linked Office Regional Systems Prepared by: Joint Economic Committee, Republican Staff (Rationing Potential) FFS: Fee-for-Service MEWA: Multiple Employer Welfare Arrangement State/Territory with Info Sharing FSA: Flexible Spending Arrangement NAIC: National Association of Insurance Commissioners Congressman Kevin Brady, Senior House Republican Represents Bundles of Other New Trust Funds/ Expanded Authority/ Special Interest Structural Connections GAO: Government Accountability Office NIH: National Institutes of Health Senator Sam Brownback, Ranking Member Additional Entities Responsibility HCERA: Health Care & Education Reconciliation Act PCORI: Patient-Centered Outcomes Research Institute Monetary Benefits Provisions (Includes Existing) HHS: Health & Human Services Department PPS: Prospective Payment System
  • 34.
    Healthcare Parents Reform Patient Employers Health Plans and Benefit Administrators Healthcare Providers Pharma. Orgs. Competitors Device Manufacturers
  • 35.
    FOLLOWING THE MONEY Healthcare Patient Reform Employers Health Plans and Benefit Administrators Healthcare ? Providers Pharmaceutical ? Distribution Health Messaging Systems Device Pharmaceutical Manufacturers Companies
  • 36.
    Continuity of CareMAP Healthcare Providers Employers Parents Nurses M.D.s Pharmacist Patient Healthcare Competitors Reform Health Plans and Benefit Administrators Pharma. Orgs. Device Manufacturers
  • 37.
    Hypothesis: Evidence-based tailored messages are recognized by the customer as value added • Experiment: Customer Interview • Results: Selected customers confirmed value + discovered competitors in the space • Iterate: Identify how competitor/partner service providers interface with the ecosystem + what are our competitors capable of? • Other Hypotheses: • Tailored message systems are easily integratable into the system • Health insurance providers recognize generic messages as a major pain point • Etc. • TO BE INVESTIGATED
  • 38.
    TailoredMessag Intellimessage e.com Team 7 Yes, we changed Total Contacts: 20 our name! 3/28 Contacts: 7 Tailored medical messaging system through patient profile generationproviders improve self care and reduce Helping healthcare and tailored post-care messaging readmission through evidence-based tailored messages Dan O’Hair Derek Lane Wes Brooks Randall Stevens (PI) S (RA) (EL) (IM)
  • 39.
    Key Partners Key Activities Value Proposition Customer Customer Risk Assessment Relationships Segments Existing Comm Algorithm for Tailored Based on Individual Diabetes Associations Health Care Providers Message Creation Differences Partnerships Organizations Decision Support Tool Continuous Evidence- Clear Customized IT Providers Insurance Dev Team Based Profile Building Health Messages Companies ? Multimedia Message Improved Patient M.D. Opinion Pharmaceutical Leaders Delivery System Outcomes Reduced Health Organizations ? Care Costs High Risk Medical Social Key Resources Channels Diabetic Patients Media Content State-of-the-Art Lab - Increase HCAHPS Scores by 15-20% Direct Sales Existing Com Providers and Proof of Concept - Decrease Platforms Center Readmission Rates by Partner Sales Data Entry Mechanism 45-55% - Allows for timely Finding Early Adopting Existing Tech patient feedback Experimental HCO’s platforms used - Improve health by providers Health Care process (cost+safety) Reform Act Cost Structure Revenue Streams Algorithm and Interface Design Cost-Saving Sharing Continuous Data Collection Recurring Subscription Service Integration with Partner Platform Software Licensing Per Patient Fee
  • 40.
    Hypothesis 1 • Hypothesis: General patient communications is too large a segment to cater our product to. We should focus on a smaller patient segment like diabetes or chronic diseases than general care. • Experiment 1: Research which competitor products healthcare organizations (HCOs) are paying for and what patient groups those competitors target. • Experiment 2: Ask the competitor or their investors whether the product should be catered to general patients or smaller patient segments. • Results: Chronic disease patients are way too small a customer segment for HCOs to care about. • Iterate: Focus on creating a product that caters to the majority of patients walking through the HCO’s doors. Still need to investigate more whether this is true for insurance companies.
  • 41.
    Hypothesis II • Hypothesis: HCO’s are interested in our current value propositions. • Experiment: Ask HCO’s what problems they want solved via tailored messaging. • Results: We need to get a lot more specific. • Iterate: Exit surveys, readmission rates, reducing healthcare costs, and improving safety are the primary metrics that need solving the most for HCO’s.
  • 42.
    Hypothesis III • Hypothesis: HCO’s are a viable customer segment • Experiment: Research from competitors and other knowledge holders in the space if HCO’s would be interested in our new value propositions. • Results: HCO’s have paid for the same or similar value propositions for other companies solving these problems in different ways. There may be some hesitation from doctors to use another system though. • Iterate: Continue researching how to cater our value propositions to HCO’s. Research what value propositions doctors are looking for - are they the same problems as administrative staff? Still need to do more investigation with Insurance and Pharmaceutical companies.
  • 43.
    Intellimessage TailoredMessag Team 7 Total Contacts: 32 Tailored medical messaging system through patient 3/28 Contacts:12 e.com profile generation and tailored post-care messaging Generating patient communication profiles to assist doctors in effective patient communication and improve patient self-care, thus reducing readmission rates through a tailored messaging platform for healthcare organizations. Dan O’Hair Derek Lane Wes Brooks Randall Stevens (PI) (RA) (EL) (IM) Dan O’Hair Derek Lane Jennifer Dupuis Wes Brooks Randall Stevens (PI) (RS) (RS) (EL) (IM)
  • 44.
    Key Partners Key Activities Value Proposition Customer Customer Relationships Segments Existing Comm Algorithm for Tailored - Increase HCAHPS IT Providers Scores by 15-20% Health Care Providers Message Creation - Decrease Doctors/Nurses Organizations Continuous Evidence- Readmission Rates by Insurance Dev Team Based Profile Building 45-55% Companies ? - Allows for timely M.D. Opinion Multimedia Message patient feedback Pharmaceutical Leaders Delivery System - Improve health Organizations ? process (cost+safety) Key Resources Channels Existing Com Medical Social Integrated tips for Platforms Media Content State-of-the-Art Lab doctors on Direct Sales Providers and Proof of Concept communicating with Center patients Partner Sales Existing Tech platforms used Data Entry Mechanism Improved JC standards Doctor Recommends by providers Finding Early Adopting Improved security for Experimental HCO’s patient/doctor data Health Care Reform Act Cost Structure Revenue Streams Algorithm and Interface Design Cost-Saving Sharing Continuous Data Collection Recurring Subscription Service Integration with Partner Platform Software Licensing Per Patient Fee
  • 45.
    Clinic Care High volume,low-risk, less important
  • 46.
    TailoredMessage in HCO careprocedure for admitted patients Focus is on patients receiving medical procedures Lower volume, HIGH risk for readmission
  • 47.
    Effectible Market Size • “At least 20% of all patients TAM (Re-hospitalizations) who are admitted to a U.S. = >$17.4B hospital make a repeat visit within 30 days of discharge” - via Medicare +others SAM (Effectible) • Medicare alone spends $17.4B = >$13.1B annually on re-hospitalizations. • 3/4 of readmissions could be avoided with better care, according to a ’07 congressional report. • Aim to effectively improve 25% of Target Market effectible cases = $3.3B
  • 48.
    Last Week’s Hypothesis • Focus on creating a product that caters to the majority of patients walking through the HCO’s doors. • Exit surveys, readmission rates, reducing healthcare costs, and improving safety are the primary metrics that need solving the most for HCO’s. • Continue researching how to cater our value propositions to HCO’s. Research what value propositions doctors are looking for - are they the same problems as administrative staff? Still need to do more investigation with Insurance and Pharmaceutical companies.
  • 49.
    Who We Interviewed: • 2 Patients • 2 Doctors - Internal Med, ER • KY Medicaid Commissioner • Foundation Health KY • Medical Researcher • 2 Health Communication Researchers • Pharmacy Specialty Rep. • UK CIO (Including partially over UK Med) • Enrollment Manager for UK
  • 50.
    Results: 1. Messages post-dischargeand messages usable during a patient encounter seem to resonate unanimously (doctors, administrators, patients, etc). 2. HCO administrators measure success by Joint Commission quality standards. Doctors measure success during followup visits by patients' demonstration of clinical parameters that indicate success. 3. EMR's are set up to provide check-boxes for Joint Commission quality standards, which are often ignored by doctors. The workflow causes a disruption due to lack of communication between doctors and the IT departments. 4. If security issues can be managed, the ability to deliver electronic care would improve. 5. We need to market to the users - doctors, nurses, etc. - and get them excited to help sell to administrations. Administrators are our customers, and doctors/nurses and patients are our users.
  • 51.
    Iterations: 1. Continue researchingcare cases and what can fit all scenarios or a set of scenarios. 2. Begin talking to LOTS of users on what THEY want. Doctors, Nurses, Patients, etc. Learn how to integrate into the major EMR’s and if current messages are being ignored and how to ensure our messages are not ignored. 3. Learn what the major digital security risks, problems, and solutions exist in the market. 4. Build an MVP and get it in front of users for feedback.
  • 52.
    Intellimessage TailoredMessag Team 7 Total Contacts: 46 Tailored medical messaging system through patient 3/28 Contacts:14 e.com profile generation and tailored post-care messaging Generating patient communication profiles to assist doctors in effective patient communication and improve patient self-care, thus reducing readmission rates through a tailored messaging platform for healthcare organizations. Dan O’Hair Derek Lane Wes Brooks Randall Stevens (PI) (RA) (EL) (IM) Dan O’Hair Derek Lane Jennifer Dupuis Wes Brooks Randall Stevens (PI) (RS) (RS) (EL) (IM)
  • 53.
    Key Partners Key Activities Value Proposition Customer Customer Relationships Segments Existing Comm Algorithm for Tailored - Increase HCAHPS Providers Message Creation Scores by 15-20% IT Providers Health Care - Decrease Doctors/Nurses Organizations ? Continuous Evidence- Readmission Rates by Dev Team Based Profile Building 45-55% Insurance - Allows for timely Companies M.D. Opinion Multimedia Message patient feedback Leaders Delivery System Pharmaceutical - Improve health Organizations process (cost+safety) Medical Social -Integrated tips for Existing Com Media Content Key Resources Channels doctors on patient Platforms Providers State-of-the-Art Lab communication Direct Sales and Proof of Concept -Improved JC standards Existing Tech Center -Improved security for Partner Sales platforms used patient/doctor data by providers Data Entry Mechanism Doctor Recommends -Patient/Doctor Finding Early Adopting Communication Matching Experimental HCO’s Health Care Reform Act Cost Structure Revenue Streams Algorithm and Interface Design Cost-Saving Sharing Continuous Data Collection Recurring Subscription Service Integration with Partner Platform Software Licensing Per Patient Fee
  • 54.
  • 55.
    Create Patient CommunicationProfile General Feedback: “We love this idea! This would be really helpful!” Pa tie nt Re c ei Give Doctors/Nurses ve Tips on Patient Comm. s Ca re Quote of the Week: “This problem is not painful enough for us yet that we’d spend a bunch of money to fix it.” Patient Receives Tailored Message about Self-Care
  • 57.
    Create Doctor/Nurse Create Patient Communication Profile Communication Profile Match Doctors/Nurses with Patients based on Comm. Profile Pa tie nt Re eHarmony for c ei ve Patients/ s Ca Doctors re Patient Receives Tailored Message about Self-Care
  • 58.
    Previous Hypothesis • Theory: Healthcare communications can and need to be improved. • Result: There is definitely room for improvement, but this may not be enough of a pain point for HCO’s YET. • The majority of our contacts thus far have not been administrative. When we got to someone who would actually pay, they said: “Free? Would love to use it! Cost $? Sorry, nope.” • Iteration: Confirm/refute findings with other similar and different HCO’s • Investigating other customer segments - Insurance companies and IT providers.
  • 59.
    Previous Hypothesis • Theory: Doctors and nurses would use the help, but not if it was distracting. • Result: Doctors and nurses both indicate that they would be very interested in using the product, so long as it didn’t distract from their workflow. • Iteration: Need to know who are the major EMR’s and what systems are in place. Are there any other ways we can integrate into the care provider’s workflow?
  • 60.
    This Week’s Takeaways • Spend less time talking to researchers, more time with potential buyers • HCO’s may not feel that this is a pain point enough for them yet that they would pay for this system. Need to confirm/refute this. • If Insurance is the primary customer, “eHarmony for Doctors and Patients” could be a useful/marketable feature while still addressing the same issues for both Insurance companies and HCO’s. • Questions from eHarmony for Docs/Patients idea: • Is there an actual or perceived cost associated with patients switching doctors that they don’t work well with or have communication mismatches? • Would doctors have an incentive to be chosen by patients?
  • 61.
    IntellimessageTEAM 7 Total Contacts: 57 4/18 Contacts: 11 Team 7 Tailored medical messaging system through patient profile generation and tailored post-care messaging Communication platform between doctors and patients using tailored messages to improve patient outcomes and self-care. Dan O’Hair Derek Lane Wes Brooks Randall Stevens (PI) (RA) (EL) (IM) Dan O’Hair Derek Lane Jennifer Dupuis Wes Brooks Randall Stevens (PI) (RS) (RS) (EL) (IM)
  • 62.
  • 63.
    Last Week’s Canvas:v4.0 Hypothesis 1: Customer segments are HCO’s, Insurance, or existing platforms Hypothesis II: Customer segments are willing to pay for our value propositions Test: Talk with Insurance, HCO’s, and other platform providers in the space
  • 64.
    So We TalkedWith... Devices/ HCO’s/Physicians Insurance Platforms Large HCO Chief Compliance Officer Dept. of Public Health
  • 65.
    And We Learned... Devices/ HCO’s/Physicians Insurance Platforms Large HCO Chief Compliance Officer Dept. of Public Health Yes No Partners Not Customers Yes/No Data on the customer is conflicting Conflicting Results based on who we talk to.
  • 66.
    And Our ValuePropositions... Patient/Doc Internal Comm Tips Matchmaking + Exit Tailored Msgs Improving Exit Surveys Reducing Readmissions
  • 67.
    And Our ValuePropositions... Patient/Doc Internal Comm Tips Matchmaking + Exit Tailored Msgs Mixed Good Results Different groups like different parts Taking Jon Feiber’s Advice: “You’re in focus group hell. Play the MVP.” Improving Exit Surveys Reducing Readmissions
  • 68.
  • 69.
  • 70.
    Next Week’s Task:MVP Test the efficacy of improving outcomes Test how easy it is to supplant the system Test the perceived value to the customer - are they willing to pay? Test if it is possible to remove the doctor from the system
  • 71.
    Revenue Model -Mixed: Insurance+User USER INSURANCE Revenue Model: Pay-per-use Revenue Model: Subscription How to Price: Value Pricing How to Price: Cost-Savings % Reimburse Insurance Healthcare 15% of Cost Savings Teams Patient Feedback and Data Co-pay Patient Data Msgs/Discharge Monthly Comm. Bill Reduced Risk Patient Feedback/Data Post/Discharge Comm. $10/visit = activities = payments
  • 72.
    Revenue Analysis Target Market25M Patients Sales Package Beta testing - Year 1 Smartphone App Personnel Web App Avg salary: $120K Non-digital channels Headcount from 5 to 200 by Yr 5 Product Development Financing 5 on team Government research grants $75K for app Series A - ? based on grant amounts $100K for site $.5-1M for case studies 6-12 Months to develop Price per visit: $10 COGS Operating Exps Profit $1-3M = $.13/app $5/app
  • 73.
    Key Partners Key Activities Value Proposition Customer Customer Relationships Segments Existing Comm Algorithm for Tailored Platforms Message Creation IT Providers Health Care Reduce Readmissions Doctors/Nurses Organizations ? Continuous Evidence- Dev Team Based Profile Building Insurance Improve Exit Surveys Companies M.D. Opinion Multimedia Message Leaders Delivery System Existing Com Platforms Existing Tech Doc/Patient Matching platforms used Key Resources Channels USER by providers State-of-the-Art Lab Direct Sales and Proof of Concept Patient Feedback Patient Data Loop Measurement Center Partner Sales Devices Data Entry Mechanism Doctor Recommends Finding Early Adopting Utilization of Patient Experimental HCO’s Generated Data Health Care Reform Act Cost Structure Revenue Streams Algorithm and Interface Design Cost-Saving Sharing User pays for app Continuous Data Collection Recurring Subscription Service Software Licensing Integration with Partner Platform Per Patient Fee
  • 74.
    IntellimessageTEAM 7 Total Contacts: 67 4/25 Contacts: 10 Team 7 Tailored medical messaging system through patient profile generation and tailored post-care messaging Communication platform between doctors and patients using tailored messages to improve patient outcomes and self-care. Dan O’Hair Derek Lane Wes Brooks Randall Stevens (PI) (RA) (EL) (IM) Dan O’Hair Derek Lane Jennifer Dupuis Wes Brooks Randall Stevens (PI) (RS) (RS) (EL) (IM)
  • 75.
  • 76.
    Last Week’s Canvas:v5.0 Last Week’s Data: Conflicting answers on Value Props and Customer Segments Hypothesis: We lack a good understanding of the NEEDED Value Proposition vs. Nice Value Proposition and which customer cares most about the value propositions. Experiment: Build an MVP and test out the market.
  • 77.
    Experiment: Building theMVP Hypothesis: Discharge Communications would have the lowest barrier to entry and highest efficiency to improve patient outcomes Experiment: Talk to Discharge RNs, understand the discharge comm. market, and collect samples of the discharge comms.
  • 78.
    Existing System: Here’s what we found: At UK Research Hospital, there’s an existing Health Care Team budget for post-discharge patient messages - need to learn how they pay for this (HAGs?) EMR Clinicians enter patient discharge info into system and get a list of documents to send with the patient Patient Edu/ Discharge Database UK currently also generates a compiled handout for patients summarizing important discharge info Mandated Summary Summary handout uses ProjectRED system - Docs Docs research data by BostonMedical - still lacking - opportunity to build on/around Patient Discharged
  • 79.
    Existing System +tailoredmessage: Here’s what we found: Health Care Team At UK Research Hospital, there’s an existing budget for post-discharge patient messages EMR - need to learn how they pay for this (HAGs?) Clinicians enter patient discharge info into system Patient Edu/ and get a list of documents to send with the patient Discharge Database UK currently also generates a compiled handout Mandated Summary for patients summarizing important discharge info Docs Docs Summary handout uses ProjectRED system - research data by BostonMedical - still lacking Patient Discharged - opportunity to build on/around We can generate/vastly improve these discharge summaries AND collect patient health/behavior data
  • 80.
    Existing System +tailoredmessage: Health Care Team New MVP: Multi-Channel Feedback Loop Shift from condition focused EMR communication to patient focused tailored communication Patient Edu/ Initially targeting heart-care Discharge Database patients using text messages only Mandated Summary Hypothesis: There is a missing Docs Docs (important) feedback loop that we play in the future, alongside feedback devices Patient Discharged
  • 81.
  • 82.
  • 83.
    Existing System +tailoredmessage: Health Care Team Key Partners and Why: EMR Systems - Way to collect the discharge EMR docs before the patient receives them Patient Education/Discharge Database - Patient Edu/ have the evidence-based mandated docs we need Discharge Database to base and create our messages from Message Channels - how we tailor the Mandated Summary messages through the patient’s optimal channel Docs Docs Patient Data Measurement Devices - Way to collect and generate patient health and Patient Discharged behavior data
  • 84.
    Why will theypartner with you? EMR Systems - Drive adoption rate + improve utilization Patient Education/Discharge Database - Improved utilization and efficacy, driving more database purchases Message Channels - Increased traffic volume Patient Data Measurement Devices - TailoredMessage can become a unification platform for these devices to connect patients with doctors for the first time, driving device sales Cost of Partnership? EMR Systems - Access fees, lack of universal system Patient Education/Discharge Databases - Access fees Message Channels - $$$ - varies by channel, key supplier Patient Data Measurement Devices - Free, additional supplier Interviews: CMSText