SAP Table Relations
version 1.0.0
compiled by
Christopher Solomon
with
contributions by
various SAP Professionals
Table Key
Link Key
One-to-One
One-to-Many
One One
One Many
SAP Table Name
(Table Description)
SAP Field Name (Field Description)
Useful Fields
SAP Table Information
How to use this document?
SAP Field Name (Field Description)
SAP Table Name
(Table Description)
Transparent Table Cluster Table
This document displays and describes the relationships and links between the various SAP database tables. These relationships are
displayed graphically as described below:
Master Data Tables
CEPC = Profit Center Master Data Table
CSKS = Cost Center Master
KNA1 = Cutomer Master (General Data)
LFA1 = Vendor Master (General Data)
MARA = Material Master (General Data)
SKB1 = G/L Account Master (Company Code)
T001W = Plants/Branches
T001 = Company Codes
SAP - FI/CO
Financial
Accounting
Special Purpose
Ledger
Controlling
Accounts
Payable
General
Ledger
Accounts
Receivable
Reconcillation Ledger
Custom
Ledger
Profit Center
Accounting
Cost Center
Accounting
Tables:
BSAD
BSAS
BSEG
BSES
BSIK
BSIS
FI/CO
Table Mapping
AllFI
documents
Closed items
Open Items
Closed items
Closed items
Open Items
Open Items
Duplicate Invoices
VBLNR
LFC1
(Vendor master (transaction figures))
Vendor (LIFNR)
Company Code (BUKRS)
Fiscal Year (GJAHR)
KNC1
(Customer master (trans figures))
Customer (KUNNR)
Company Code (BUKRS)
Fiscal Year (GJAHR)
BSAS
(Accounting: Secondary index for G/L
accounts (cleared items))
Company Code (BUKRS)
G/L Account (HKONT)
Clearing Date (AUGDT)
Clearing Doc (AUGBL)
Allocation No (ZUONR)
Fiscal Year (GJAHR)
Document No (BELNR)
Line Items (BUZEI)
BSIP
(Index for vendor validation of double
documents)
Company Code (BUKRS)
Vendor (LIFNR)
Currency (WAERS)
Document Date (BLDAT)
Reference Doc (WRBTR)
Amount (WRBTR)
Document No (BELNR)
Fiscal Year (GJAHR)
Line Items (BUZEI)
BSIK
(Accounting: Secondary index for
vendors)
Company Code (BUKRS)
Vendor (LIFNR)
Special G/L Trans (UMSKS)
Special G/L Ind (UMSKZ)
Clearing Date (AUGDT)
Clearing Doc (AUGBL)
Allocation No (ZUONR)
Fiscal Year (GJAHR)
Document No (BELNR)
Line Items (BUZEI)
BSAK
(Accounting: Secondary index for
vendors (cleared items))
Company Code (BUKRS)
Vendor (LIFNR)
Special G/L Trans (UMSKS)
Special G/L Ind (UMSKZ)
Clearing Date (AUGDT)
Clearing Doc (AUGBL)
Allocation No (ZUONR)
Fiscal Year (GJAHR)
Document No (BELNR)
Line Items (BUZEI)
BVOR
(Intercompany posting procedures)
Intercompany No (BVORG)
Company Code (BUKRS)
Fiscal Year (GJAHR)
Document No (BELNR)
PAYR
(Payment transfer medium file)
Paying Company (ZBUKR)
House Bank (HBKID)
Account (HKTID)
Payment Method (ZLSCH)
Check No (CHECKT)
BSAD
(Accounting: Secondary index for
customers (cleared items))
Company Code (BUKRS)
Customer (KUNNR)
Special G/L Trans (UMSKS)
Special G/L Ind (UMSKZ)
Clearing Date (AUGDT)
Clearing Doc (AUGBL)
Allocation No (ZUONR)
Fiscal Year (GJAHR)
Document No (BELNR)
Line Items (BUZEI)
BKPF
(Accounting document header)
Company Code (BUKRS)
Document No (BELNR)
Fiscal Year (GJAHR)
BSEG
(Accounting document segment)
Company Code (BUKRS)
Document No (BELNR)
Fiscal Year (GJAHR)
Line Item (BUZEI)
BSIS
Company Code (BUKRS)
G/L Account (HKONT)
Clearing Date (AUGDT)
Clearing Doc (AUGBL)
Allocation No (ZUONR)
Fiscal Year (GJAHR)
Document No (BELNR)
Line Items (BUZEI)
BSID
(Accounting: Secondary index for
customers)
Company Code (BUKRS)
Customer (KUNNR)
Special G/L Trans (UMSKS)
Special G/L Ind (UMSKZ)
Clearing Date (AUGDT)
Clearing Doc (AUGBL)
Allocation No (ZUONR)
Fiscal Year (GJAHR)
Document No (BELNR)
Line Items (BUZEI)
A
ll F
I
docum
ents
One time accounts
Tax
docum
ents
Financial Accounting
Physical
Logical
BKPF
(Accounting document header)
Company Code
Document No
Fiscal Year
BSEC
BSED
BSEG
BSES
BSET
Company Code
Document No
Fiscal Year
Line Item
Company Code
Document No
Fiscal Year
Line Item
BKPF
(Accounting document header)
Company Code
Document No
Fiscal Year
Company Code
Document No
Fiscal Year
Line Item
BSEG
(Accounting document
segment)
BSEC
(One-time account data
document segment)
BSET
(Tax data document
segment)
RFBLG
(Cluster for accounting
document)
SAP FI/CO
Profit Center
Accounting
ROBJNR
COBJNR
Cost Center
Accounting
Special Purpose Ledger
COBJNR
ROBJNR
________________________________________________________
Example of a Custom
Ledger
Reconcillation
Ledger
ROBJNR
SAP FI/CO
ZZGLO
Object (OBJNR)
ZZGLT
Ledger(RLDNR)
Record Type (RRCTY)
Version (RVERS)
Fiscal Year (GJAHR)
Object (ROBJNR)
Object (SOBJNR)
Currency (RTCUR)
UOM (RUNIT)
Debit/Credit Ind (DRCRX)
Period (RPMAX)
ZZGLO
Record No (GL_SIRID)
COFIT
(Totals records - reconciliation ledger)
Ledger(RLDNR)
Record Type (RRCTY)
Version (RVERS)
Fiscal Year (GJAHR)
Object (ROBJNR)
Object (COBJNR)
Object (SOBJNR)
Currency (RTCUR)
UOM (RUNIT)
Debit/Credit Ind (DRCRX)
Period (RPMAX)
COFIO2
(Transaction-dependent fields for
reconciliation ledger)
Object (OBJNR)
COFIO1
(Object Table for Reconciliation
Ledger COFIT)
Object (OBJNR)
COSP
(CO Object: Cost Totals - External
Postings)
Ledger (LEDNR)
Object (J_OBJNR)
Fiscal Year (GJAHR)
Value Type (WRTTP)
Version (VERSN)
Cost Element (KSTAR)
CO Key (HRKFT)
CO Trans (VRGNG)
Trading Part ID (VBUND)
Trading Part BA (PARGB)
Debit/Credit Ind (BEKNZ)
Currency (TWAER)
Period Block (PERBL)
COEP
(CO object: period-related line items)
Controlling Area (KOKRS)
Document No (BELNR)
Line Item (BUZEI)
COBK
Controlling Area (KOKRS)
Document No (BELNR)
GLPCA
(EC-PCA: Actual Line Items)
Record No (GL_SIRID)
GLPCO
(EC-PCA: Object Table for Account
Assignment Elements)
Object (OBJNR)
GLPCT
(EC-PCA: Totals Table)
Ledger(RLDNR)
Record Type (RRCTY)
Plan Version (RVERS)
Fiscal Year (GJAHR)
Object (ROBJNR)
Object (COBJNR)
Object (SOBJNR)
Currency (RTCUR)
UOM (RUNIT)
Debit/Credit Ind (DRCRX)
Period (RPMAX)
GLPCC
(EC-PCA: Transaction Attributes)
Object (OBJNR)
Controlling
Accounts Payable
Vendor Master Data
Company Code DataGeneral DataPurchasing Data
LFM1
(Vendor master record purchasing
organization data)
Vendor No (LIFNR)
Purch Org (EKORG)
LFM2
(Vendor Master Record: Purchasing
Data)
Vendor No (LIFNR)
Purch Org (EKORG)
Sub-range (LTSNR)
Plant (WERKS)
LFA1
(Vendor master (general section))
Vendor No (LIFNR)
LFB1
(Vendor master (company code))
Vendor No (LIFNR)
Company Code (BUKRS)
LFBK
(Vendor master (bank details))
Vendor No (LIFNR)
Bank Cntry (BANKS)
Bank Key (BANKL)
Bank Acc (BANKN)
LFB5
(Vendor master (dunning data))
Vendor No (LIFNR)
Company Code (BUKRS)
Dunning Area (MABER)
SAP FI/CO
Accounts Receivable
Customer Master Data
Company Code DataGeneral DataSales Area Data
SAP FI/CO
KNA1
(General Data in Customer Master)
Customer No (KUNNR)
KNB1
(Customer master (company code))
Customer No (KUNNR)
Company Code (BUKRS)
KNB5
(Customer master (dunning data))
Customer No (KUNNR)
Company Code (BUKRS)
Dunning Area (MABER)
KNVP
(Customer Master Partner Functions)
Customer No (KUNNR)
Sales Org (VKORG)
Distribution Ch (VTWEG)
Division (SPART)
Partner Function (PARVW)
Partner Counter (PARZA)
KNVV
(Customer Master Sales Data)
Customer No (KUNNR)
Sales Org (VKORG)
Distribution Ch (VTWEG)
Division (SPART)
KNVD
(Customer master record sales
request form)
Customer No (KUNNR)
Sales Org (VKORG)
Distribution Ch (VTWEG)
Division (SPART)
Output Type (NA_KSCHL)
Mess Language (SPRAS)
Master Data
Cost CenterProfit Center
General Ledger
Cost Elemet
SAP FI/CO
CEPC
(Profit center master data table)
Profit Center (PRCTR)
Valid to Date (DATBI)
Controlling Area (KOKRS)
CEPCT
(Texts for Profit Center Master Data)
Language (SPRAS)
Profit Center (PRCTR)
Valid to Date (DATBI)
Controlling Area (KOKRS)
CSKS
(Cost center master)
Controlling Area (KOKRS)
Cost Center (KOSTL)
Valid to Date (DATBI)
CSKA
(Cost elements (data dependent on
chart of accounts))
COA (KTOPL)
Cost Element (KSTAR)
CSKT
(Cost Center Texts)
Language (SPRAS)
Controlling Area (KOKRS)
Cost Center (KOSTL)
Valid to Date (DATBI)
CSKB
(Cost elements (data dependent on
controlling area))
Controlling Area (KOKRS)
COA (KTOPL)
Cost Element (KSTAR)
Valid to Date (DATBI)
CSKU
(Cost Element Texts)
Language (SPRAS)
COA (KTOPL)
Cost Element (KSTAR)
SKB1
(G/L account master (company code))
Company Code (BUKRS)
G/L Account (SAKNR)
SKA1
(G/L accounts master (chart of
accounts))
COA (KTOPL)
G/L Account (SAKNR)
SKAT
(G/L account master record (chart of
accounts: description))
Language (SPRAS)
COA (KTOPL)
G/L Account (SAKNR)
SAP - Materials Management
Materials Management Financial AccountingMaterials Management Accounts Payable
Purchasing
Invoice
Verification
Tables:
EKKO
EKPO
KNMT
MAKT
MM
Table Mapping
MAKT
(Material
Description)
KNMT
(Customer-Material
Info Record Data
Table)
makt-matnr = knmt-matnr
and
makt-spras = sy-langu
EKKO
(Purchasing Doc
Header)
EKPO
(Purchasing Doc
Item)
EKPO-EBELN =
EKKO-EBELN
MDKP
(MRP Header)
MDTB
(MRP Detail)
MDKP-DTNUM =
MDTB-DTNUM
Purchasing Requisition
SAP MM - Purchasing
STXH
(STXD SAPscript text file header)
Texts (TDOBJECT)
Text Name (TDNAME)
Text Id (TDID)
Language (TDSPRAS)
EBAN
(Purchase Requisition)
Purchasing Req (BANFN)
Item (BNFPO)
EBKN
(Purchase Requisition Account
Assignment)
Purchasing Req (BANFN)
Item (BNFPO)
Preg Account Assignment (ZEBKN)
STXL
(STXD SAPscript text file lines))
(RELID)
Texts (TDOBJECT)
Text Name (TDNAME)
Text Id (TDID)
Language (TDSPRAS)
(SRTF2)
Purchase Orders
SAP MM - Purchasing
S011
(PURCH: Purch. Group Statistics)
Statistics (SSOUR)
Version (VRSIO)
Month (SPMON)
Day (SPTAG)
Week (SPWOC)
Posting Period (SPBUP)
Purchasing Org (EKORG)
Purchasing Group (EKGRP)
Vendor No (LIFNR)
S012
(PURCHIS: Purchasing Statistics)
Statistics (SSOUR)
Version (VRSIO)
Month (SPMON)
Day (SPTAG)
Week (SPWOC)
Posting Period (SPBUP)
Purchasing Org (EKORG)
Purchasing Group (EKGRP)
Material No (MATNR)
Plant (WERKS)
Info Record Category (ESOKZ)
Material Group (MATKL)
Info Record (INFNR)
Country (LAND1)
EKET
(Delivery Schedules)
Purchasing Doc (EBELN)
Item (EBELP)
Delivery Schedule (ETENR)
EKPO
(Purchasing Document Item)
Purchasing Doc (EBELN)
Item (EBELP)
EKKN
(Account Assignment in Purchasing
Document)
Purchasing Doc (EBELN)
Item (EBELP)
Account Assignment (ZEKKN)
EKKO
(Purchasing Document Header)
Purchasing Doc (EBELN)
EORD
(Purchasing Source List)
Material No (MATNR)
Plant (WERKS)
Source List No (ZEORD)
EINA
(Purch Info Record: General Data)
Info Record (INFNR)
EINE
(Purchasing Info Record: Purchasing
Organization Data)
Info Record (INFNR)
Purchasing Org (EKORG)
Info Record Type (ESOKZ)
Plant (WEKS)
Goods Receipt
MKPF
(Header: Material Document)
Document No (MBLNR)
Fiscal Year (MJAHR)
SAP MM - Purchasing
MSEG
(Document Segment: Material)
Document No (MBLNR)
Fiscal Year (MJAHR)
Line Item (ZEILE)
EKBE
(History of Purchasing Document)
Purchasing Doc (EBELN)
Item (EBELP)
Account Assign (ZEKKN)
Trans Type (VGABE)
Fiscal Year (MJAHR)
Document No (MBLNR)
Line Item (ZEILE)
MVER
(Material consumption)
Material NO (MATNR)
Plant (WERKS)
Fiscal Year (GJAHR)
Period (PERKZ)
Follow-on Records (ZAHLR)
S011
(PURCHIS: Purchasing Group
Statistics)
Statistics (SSOUR)
Version (VRSIO)
Month (SPMON)
Day (SPTAG)
Week (SPWOC)
Posting Period (SPBUP)
Purchasing Org (EKORG)
Purchasing Group (EKGRP)
Vendor No (LIFNR)
S031
(Statistics: Movements for current
stocks)
Statistics (SSOUR)
Version (VRSIO)
Month (SPMON)
Day (SPTAG)
Week (SPWOC)
Posting Period (SPBUP)
Plant (WERKS)
Material No (MATNR)
Storage Loc (LGORT)
S013
(PURCHIS: Statistics for Vendor
Evaluation)
Statistics (SSOUR)
Version (VRSIO)
Month (SPMON)
Day (SPTAG)
Week (SPWOC)
Posting Period (SPBUP)
Purchasing Org (EKORG)
Purchasing Group (EKGRP)
Vendor No (LIFNR)
Material No (MATNR)
Plant (WERKS)
Info Record Cat (ESOKZ)
Info Record (INFNR)
Accounting DataBasic DataPurchasing Data
SAP MM - Master Data
MARC
(Material Master: C Segment)
Material No (MATNR)
Plant (WERKS)
MLAN
(Tax Classification: Material)
Material No (MATNR)
Country (ALAND)
MAKT
(Material Descriptions)
Material No (MATNR)
Language (SPRAS)
MARA
(Material Master: General Data)
Material No (MATNR)
MARM
(Units of Measure)
Material No (MATNR)
UOM (MEINH)
MBEW
(Material Valuation)
Material No (MATNR)
Valuation Area (BWKEY)
Valuation Type (BWTAR)
Purchasing Info Record
KONP
(Conditions (Item))
Condition No (KNUMH)
Seq No (KOPOS)
KONH
(Conditions (Header))
Condition No (KNUMH)
EINA
(Purchasing Info Record: General
Data)
Info Record (INFNR)
EINE
(Purchasing Info Record: Purchasing
Organization Data)
Info Record (INFNR)
Purchasing Org (EKORG)
Info Record Type (ESOKZ)
Plant (WERKS)
A017
(Material Info Record (Plant-Specific))
Application (KAPPL)
Condition Type (KSCHL)
Vendor (LIFNR)
Material No (MATNR)
Purchasing Org (EKORG)
Plant (WERKS)
Info Record Category (ESOKZ)
Validity (DATBI)
SAP MM - Purchasing
Project Planning
SAP - Project Planning
PP
Table Mapping
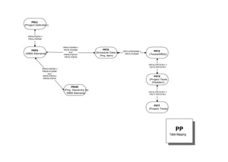
PROJ
(Project Definition)
PRPS
(WBS Elements)
PRPS-PSPHI =
PROJ-PSPNR
PRTE
(Schedule Data for
Proj. Item)
PRPS-PSPNR =
PRTE-POSNR
and
PRPS-PSPHI=
PRTE-PSPHI
PRTX
(Texts(WBS))
PRTX-PRPSPNR =
PRTE-POSNR
PRHIS
(Proj. Hierarchy for
WBS Element)
PRPS-PSPNR =
PRHIS-POSNR
and
PRPS-PSPHI=
PRHIS-PSPHI
PSTX
(Project Texts
(Header))
PSTT
(Project Texts)
PRTX-PRTXTKY =
PSTX-PRTXTKY
PSTX-PRTXTKY =
PSTT-PRTXTKY
PROJECTS
Project and WBS element numbers have a domain with a conversion
function module which converts it from 8 numc input to 24 char on output.
PROJ
(Project definition)
Project Number (PSPNR)
Project Name (PSPID)
PRPS
(WBS (Work Breakdown Structure)
Element Master Data))
Project Number (PSPHI)
WBS Element Number (PSPNR)
WBS Name (POSID)
PRHIS
(Standard WBS, Edges (Hierarchy
pointers))
Project Number (PSPHI)
WBS Element Number (POSNR)
PRTE
(Scheduling Data for Project Item)
Project Number (PSPHI)
WBS Element Number (POSNR)
PRTX
(PS Texts (WBS))
WBS Element Number (PRPSPNR)
Text Identifier (PRTXTKY)
PSTX
(PS Texts (Header))
Text Identifier (PRTXTKY)
PS text description (PSTXTTI)
PSTT
(PS texts (description))
Text Identifier (PRTXTKY)
PS text: Description(PTKTEXT)
SAP PP - Project Planning
SAP - Sales and Distribution
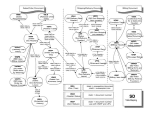
Sales and Distribution
Finacial Accounting
Billing
Accounts Receivable
Sales
Material Master
Shipping
Materials Mgmt.
Tables:
KONV
LIKP
LIPS
VBAK
VBAP
VBBE
VBEH
VBEP
VBFA
VBLB
VBLK
VBPA
VBRK
VBRP
VBUK
VBUP
VEKP
VEPO
VEPVG
VBAK
(Sales
Doc:Header)
VBEP
(Sales
Doc:Schedule
Lines)
VBAP
(Sales Doc:Item
Info)
VBAK-VBELN =
VBAP-VBELN
VBEP-VBELN =
VBAP-VBELN
and
VBAP-POSNR =
VBEP-POSNR
VBEP-VBELN =
VBAK-VBELN
LIKP
(Sales
Doc:Delivery
Header)
LIPS
(Sales
Doc:Delivery
Items)
LIPS-VBELN =
LIKP-VBELN
LIPS-VGBEL =
VBAP-VBELN
and
LIPS-VGPOS =
VBAP-POSNR
VBPA-VBELN =
LIPS-VGBEL
VBPA
(Partner Table)
VBPA-VBELN=
VBAK-VBELN
VBPA-POSNR=
VBAP-POSNR
VBFA
(Doc. Flow)
VBUP
(Item Status))
VBUK
(Header Status)
vbelv = preceeding document
vbeln = subsequent doc
vbeln = document number
vbeln = document number
;use with VBAP and LIPs
VBRK
(Billing: Header
data)
KONV
(Condition Table)
VBRK-KNUMV =
KONV-KNUMV
VEPVG
(Delivery Due
Index)
VBBE
(Sales
Requirements)
VBBE-VBELN=
VBAK-VBELN
VBEH
(Schedule Line
History)
VBELN
POSNR
ETENR
VEPO
(SD Doc:Shipping
Item content)
VEPO-VBELN =
LIKP-VBELN
VEKP
(SD Doc:Shipping
Unit Header)
VEPO-VENUM =
VEKP-VENUM
VBRP
(Billing: Item data)
VBRK-VBELN =
VBRP-VBELN
VBLK
(SD:Delivery Note
Header)
VEPO-VBELN =
VBLK-VBELN
LIPS-VBELN =
VBRP-VGBEL
LIPS-POSNR=
VBRP-VGPOS
SD
Table Mapping
Sales/Order Document Shipping/Delivery Document Billing Document
VBLB
(Release Order
Data)
VBLB-VBELN=
VBAK-VBELN
VBKD
(Sales Doc:
Business Data)
VBKD-VBELN =
VBAP-VBELN
and
VBKD-POSNR =
VBAP-POSNR
VKDFS
(SD Index:
Billing Initiator)
VAPMA
(SD Index:
Order Items
by Material)
VAKPA
(SD Index:
Order by
Partner Function)
VBSK
(Collective Proc.
for a Sales Doc
Header)
VBSS
(Collective Proc.:
Sales Documents)
NAST
(Message Status)
VKDFS
(SD Index:
Billing Initiator)
VRPMA
(SD Index:
Billing Items per
Material)
VRKPA
(SD Index:
Bills by Partner
Function)
VTTK
(Shipment Header)
VTTP
(Shipment Item)
VTTK-TKNUM =
VTTP-TKNUM
VTTP-VBELN =
LIKP-VBELN
VBAK
(Sales Document :Header)
Sales doc (VBELN)
VBAP
(Sales Document : Item Info)
Sales doc (VBELN)
Item (POSNR)
VBUP
(Item Status)
Sales doc (VBELN)
Item (POSNR)
VBEP
(Sales Document : Schedule Lines)
Sales doc (VBELN)
Item (POSNR)
Schedle Line (ETENR)
VBPA
(Sales Document :Partner)
VBKD
(Sales Document : Business Data)
Sales doc (VBELN)
Item (POSNR)
Partner Function (PARVW)
Sales doc (VBELN)
Item (POSNR)
VBEH
(Schedule Line History)
Sales doc (VBELN)
Item (POSNR)
Schedle Line (ETENR)
SAP SD - Sales Tables
VBUK
(Header Status)
Sales doc (VBELN)
VKDFS
(SD Index:Billing Initiator)
Billing Cat (FKTYP)
Sales Org (VKORG)
Billing Date (FKDAT)
Customer (KUNNR)
Billing Type (FKART)
Country (LLAND)
Sales doc (VBELN)
VAPMA
(SD Index:Order Items by Material)
Material No (MATNR)
Sales Org (VKORG)
Trans Group (TRVOG)
Document Date (AUDAT)
Distribution Channel (VTWEG)
Division (SPART)
Document Type (AUART)
Sold-to-Party (KUNNR)
Sales Office (VKBUR)
Sales Group (VKGRP)
Customer PO No (BSTNK)
User Name (ERNAM)
Sales Ord (VBELN)
Item (POSNR)
VAKPA
(SD Index:Order by Partner Function)
Partner No (KUNDE)
Partner Function (PARVW)
Sales Org (VKORG)
Trans Group (TRVOG)
Document Date (AUDAT)
Sales Office (VKBUR)
Sales Group (VKGRP)
Distribution Channel (VTWEG)
Division (SPART)
Document Type (AUART)
Customer PO No (BSTNK)
Sold-to-Party (KUNNR)
User Name (ERNAM)
Sales Ord (VBELN)
STXH
(STXD SAPscript text file header)
Texts (TDOBJECT)
Text Name (TDNAME)
Text Id (TDID)
Language (TDSPRAS)
STXL
(STXD SAPscript text file lines)
(RELID)
Texts (TDOBJECT)
Text Name (TDNAME)
Text Id (TDID)
Language (TDSPRAS)
(SRTF2)
To Shipping throughLIPS
LIPS-VGBEL = VBAP-VBELN
and
LIPS-VGPOS = VBAP-POSNR
VBFA
(Sales Document Flow)
Preceding Sales Doc (VBELV)
Preceding Item (POSNV)
Subsequent Sales doc (VBELN)
Subsequent Item (POSNN)
Document Cat (VBTYP_N)
LIPS-VBELN =
LIKP-VBELN
VEPO-VBELN =
LIPS-VBELN
and
VEPO-POSNR =
LIPS-POSNR
VEPO-VENUM =
VEKP-VENUM
VBLK-VBELN =
LIKP-VBELN
SAP SD - Shipping Tables
VBLK
(SD:Delivery Note Header)
Delivery Document Number (VBELN)
LIKP
(Sales Doc:Delivery Header)
Delivery Document Number (VBELN)
LIPS
(Sales Doc:Delivery Items)
Delivery Document Number (VBELN)
Item (POSNR)
VEKP
(SD Doc:Shipping Unit Header)
Shipping Unit Number(VENUM)
VEPO
(SD Doc:Shipping Item content)
Delivery Document Number (VBELN)
Delivery Item (POSNR)
Shipping Unit Number (VENUM)
Shipping Unit Item (VEPOS)
VBUK
(Header Status)
Delivery doc (VBELN)
From Sales throughVBAP
LIPS-VGBEL = VBAP-VBELN
and
LIPS-VGPOS = VBAP-POSNR
To Biling throughVBRP
VBRP-VGBEL = LIPS-VBELN
and
VBRP-VGPOS = LIPS-POSNR
VBUP
(Item Status)
Deliverydoc (VBELN)
Item (POSNR)
VTTK-TKNUM =
VTTP-TKNUM
VTTP-VBELN =
LIKP-VBELN
VTTP
(Shipment Item)
Delivery Doc Number(VBELN)
Shipment Number (TKNUM)
Shipment Item (TPNUM)
VTTK
(Shipment Header)
Shipment Number (TKNUM)
VTFA
(Shipment Doc. Flow)
Shipment Number (TKNUM)
Preceeding Doc. (VBELV)
VBFA
(Sales Document Flow)
Preceding Sales Doc (VBELV)
Preceding Item (POSNV)
Subsequent Sales doc (VBELN)
Subsequent Item (POSNN)
Document Cat (VBTYP_N)
VRKPA
(Sales Index: Bills by Partner
Functions)
Partner No (KUNDE)
Partner Function (PARVW)
Sales Org (VKORG)
Billing Date (FKDAT)
Distribution Channel (VTWEG)
Billing Type (FKART)
Payer (KUNNR)
Sold-to-Party (KUNNR)
SD Doc Cat (VBTYP)
User Name (ERNAM)
Billing Doc (VBELN)
VRPMA
(SD Index: Billing Items per Material)
Material No (MATNR)
Sales Org (VKORG)
Billing Date (FKDAT)
Distribution Channel (VTWEG)
Billing Type (FKART)
Payer (KUNNR)
Sold-to-Party (KUNNR)
SD Doc Cat (VBTYP)
User Name (ERNAM)
Billing Doc (VBELN)
Item (POSNR)
VKDFS
(SD Index: Billing Initiator)
Billing Cat (FKTYP)
Sales Org (VKORG)
Billing Date (FKDAT)
Customer (KUNNR)
Billing Type (FKART)
Country (LLAND)
Sales doc (VBELN)
VBRK
(Billing: Header Data)
Billing doc (VBELN)
VBUK
(Header Status)
Sales doc (VBELN)
VBRP
(Billing: Item Data)
Billing doc (VBELN)
Item (POSNR)
VBSK
(Collective Processing for a Sales
Document Header)
Grouped Delivery (SAMMG)
NAST
(Billing: Header Data)
Application (KAPPL)
Object (OBJKY)
Output Type (KSCHL)
Language (SPRAS)
Mess Partner (PARNR)
Partner Func (PARVW)
Date (ERDAT)
Time (ERUHR)
VBUP
(Sales Document: Item Status)
Sales doc (VBELN)
Item (POSNR)
VBFA
(Sales Document Flow)
Preceding Sales Doc (VBELV)
Preceding Item (POSNV)
Subsequent Sales doc (VBELN)
Subsequent Item (POSNN)
Document Cat (VBTYP_N)
Grouped Delivery (SAMMG)
Sales doc (VBELN)
VBSS
(Collective Processing: Sales
Documents)
SAP SD - Billing Tables
From Shipping throughLIPS
VBRP-VGBEL = LIPS-VBELN
and
VBRP-VGPOS = LIPS-POSNR
Customer Master Data
Company Code DataGeneral DataSales Area Data
SAP SD - Links to FI Tables
Customer No (KUNNR)
Sales Org (VKORG)
Distribution Ch (VTWEG)
Division (SPART)
Partner Function (PARVW)
Partner Counter (PARZA)
Customer No (KUNNR)
Customer No (KUNNR)
Sales Org (VKORG)
Distribution Ch (VTWEG)
Division (SPART)
KNVP
(Customer Master Partner Functions)
KNA1
(General Data in Customer Master)
KNVV
(Customer Master Sales Data)
KNVD
(Customer master record sales
request form)
Customer No (KUNNR)
Sales Org (VKORG)
Distribution Ch (VTWEG)
Division (SPART)
Output Type (
KNB1
(Customer master (company code))
KNB5
(Customer master (dunning data))
Customer No (KUNNR)
Companu Code (BUKRS)
Dunning Area (MABER)
Customer No (KUNNR)
Company Code (BUKRS)
Material Master Data
Sales Text DataBasic DataSales Data
MARC
(Material Master: C Segment)
Material No (MATNR)
Plant (WERKS)
Material No (MATNR)
Sales Org (VKORG)
Distribution Chan (VTWEG)
Product Hierarchy (PRODH)
Material No (MATNR)
Country (ALAND)
MVKE
(Material Master: Sales Data)
MLAN
(Tax Classification: Material)
Material No (MATNR)
Language (SPRAS)
MAKT
(Material Descriptions)
Material No (MATNR)
MARA
(Material Master: General Data)
Material No (MATNR)
UOM (MEINH)
MARM
(Units of Measure)
Texts (TDOBJECT)
Text Name (TDNAME)
Text Id (TDID)
Language (TDSPRAS)
(RELID)
Texts (TDOBJECT)
Text Name (TDNAME)
Text Id (TDID)
Language (TDSPRAS)
(SRTF2)
STXH
(STXD SAPscript text file header)
STXL
(STXD SAPscript text file lines)
SAP SD - Links to MM Tables
Product Hierarchy (PRODH)
*use to ge text for hiearchy levels
T179
(Materials: Product Hierarchies)
SD
Paul Evans (Whittman-Hart, inc.)
Krishna Prasad (Whittman-Hart, inc.)
Russ Smith (Benteler)
Michael Rhodes (MedPartners, inc.)
FI/CO
Michael Rhodes (MedPartners, inc.)
MM
Jim Lewis (Whittman-Hart, inc.)
Michael Rhodes (MedPartners, inc.)
Master Data
Jim Lewis (Whittman-Hart, inc.)
Contributions by
PP
HR

Table sap sd

  • 1.
    SAP Table Relations version1.0.0 compiled by Christopher Solomon with contributions by various SAP Professionals
  • 2.
    Table Key Link Key One-to-One One-to-Many OneOne One Many SAP Table Name (Table Description) SAP Field Name (Field Description) Useful Fields SAP Table Information How to use this document? SAP Field Name (Field Description) SAP Table Name (Table Description) Transparent Table Cluster Table This document displays and describes the relationships and links between the various SAP database tables. These relationships are displayed graphically as described below:
  • 3.
    Master Data Tables CEPC= Profit Center Master Data Table CSKS = Cost Center Master KNA1 = Cutomer Master (General Data) LFA1 = Vendor Master (General Data) MARA = Material Master (General Data) SKB1 = G/L Account Master (Company Code) T001W = Plants/Branches T001 = Company Codes
  • 4.
    SAP - FI/CO Financial Accounting SpecialPurpose Ledger Controlling Accounts Payable General Ledger Accounts Receivable Reconcillation Ledger Custom Ledger Profit Center Accounting Cost Center Accounting Tables: BSAD BSAS BSEG BSES BSIK BSIS
  • 5.
  • 6.
    AllFI documents Closed items Open Items Closeditems Closed items Open Items Open Items Duplicate Invoices VBLNR LFC1 (Vendor master (transaction figures)) Vendor (LIFNR) Company Code (BUKRS) Fiscal Year (GJAHR) KNC1 (Customer master (trans figures)) Customer (KUNNR) Company Code (BUKRS) Fiscal Year (GJAHR) BSAS (Accounting: Secondary index for G/L accounts (cleared items)) Company Code (BUKRS) G/L Account (HKONT) Clearing Date (AUGDT) Clearing Doc (AUGBL) Allocation No (ZUONR) Fiscal Year (GJAHR) Document No (BELNR) Line Items (BUZEI) BSIP (Index for vendor validation of double documents) Company Code (BUKRS) Vendor (LIFNR) Currency (WAERS) Document Date (BLDAT) Reference Doc (WRBTR) Amount (WRBTR) Document No (BELNR) Fiscal Year (GJAHR) Line Items (BUZEI) BSIK (Accounting: Secondary index for vendors) Company Code (BUKRS) Vendor (LIFNR) Special G/L Trans (UMSKS) Special G/L Ind (UMSKZ) Clearing Date (AUGDT) Clearing Doc (AUGBL) Allocation No (ZUONR) Fiscal Year (GJAHR) Document No (BELNR) Line Items (BUZEI) BSAK (Accounting: Secondary index for vendors (cleared items)) Company Code (BUKRS) Vendor (LIFNR) Special G/L Trans (UMSKS) Special G/L Ind (UMSKZ) Clearing Date (AUGDT) Clearing Doc (AUGBL) Allocation No (ZUONR) Fiscal Year (GJAHR) Document No (BELNR) Line Items (BUZEI) BVOR (Intercompany posting procedures) Intercompany No (BVORG) Company Code (BUKRS) Fiscal Year (GJAHR) Document No (BELNR) PAYR (Payment transfer medium file) Paying Company (ZBUKR) House Bank (HBKID) Account (HKTID) Payment Method (ZLSCH) Check No (CHECKT) BSAD (Accounting: Secondary index for customers (cleared items)) Company Code (BUKRS) Customer (KUNNR) Special G/L Trans (UMSKS) Special G/L Ind (UMSKZ) Clearing Date (AUGDT) Clearing Doc (AUGBL) Allocation No (ZUONR) Fiscal Year (GJAHR) Document No (BELNR) Line Items (BUZEI) BKPF (Accounting document header) Company Code (BUKRS) Document No (BELNR) Fiscal Year (GJAHR) BSEG (Accounting document segment) Company Code (BUKRS) Document No (BELNR) Fiscal Year (GJAHR) Line Item (BUZEI) BSIS Company Code (BUKRS) G/L Account (HKONT) Clearing Date (AUGDT) Clearing Doc (AUGBL) Allocation No (ZUONR) Fiscal Year (GJAHR) Document No (BELNR) Line Items (BUZEI) BSID (Accounting: Secondary index for customers) Company Code (BUKRS) Customer (KUNNR) Special G/L Trans (UMSKS) Special G/L Ind (UMSKZ) Clearing Date (AUGDT) Clearing Doc (AUGBL) Allocation No (ZUONR) Fiscal Year (GJAHR) Document No (BELNR) Line Items (BUZEI)
  • 7.
    A ll F I docum ents One timeaccounts Tax docum ents Financial Accounting Physical Logical BKPF (Accounting document header) Company Code Document No Fiscal Year BSEC BSED BSEG BSES BSET Company Code Document No Fiscal Year Line Item Company Code Document No Fiscal Year Line Item BKPF (Accounting document header) Company Code Document No Fiscal Year Company Code Document No Fiscal Year Line Item BSEG (Accounting document segment) BSEC (One-time account data document segment) BSET (Tax data document segment) RFBLG (Cluster for accounting document) SAP FI/CO
  • 8.
    Profit Center Accounting ROBJNR COBJNR Cost Center Accounting SpecialPurpose Ledger COBJNR ROBJNR ________________________________________________________ Example of a Custom Ledger Reconcillation Ledger ROBJNR SAP FI/CO ZZGLO Object (OBJNR) ZZGLT Ledger(RLDNR) Record Type (RRCTY) Version (RVERS) Fiscal Year (GJAHR) Object (ROBJNR) Object (SOBJNR) Currency (RTCUR) UOM (RUNIT) Debit/Credit Ind (DRCRX) Period (RPMAX) ZZGLO Record No (GL_SIRID) COFIT (Totals records - reconciliation ledger) Ledger(RLDNR) Record Type (RRCTY) Version (RVERS) Fiscal Year (GJAHR) Object (ROBJNR) Object (COBJNR) Object (SOBJNR) Currency (RTCUR) UOM (RUNIT) Debit/Credit Ind (DRCRX) Period (RPMAX) COFIO2 (Transaction-dependent fields for reconciliation ledger) Object (OBJNR) COFIO1 (Object Table for Reconciliation Ledger COFIT) Object (OBJNR) COSP (CO Object: Cost Totals - External Postings) Ledger (LEDNR) Object (J_OBJNR) Fiscal Year (GJAHR) Value Type (WRTTP) Version (VERSN) Cost Element (KSTAR) CO Key (HRKFT) CO Trans (VRGNG) Trading Part ID (VBUND) Trading Part BA (PARGB) Debit/Credit Ind (BEKNZ) Currency (TWAER) Period Block (PERBL) COEP (CO object: period-related line items) Controlling Area (KOKRS) Document No (BELNR) Line Item (BUZEI) COBK Controlling Area (KOKRS) Document No (BELNR) GLPCA (EC-PCA: Actual Line Items) Record No (GL_SIRID) GLPCO (EC-PCA: Object Table for Account Assignment Elements) Object (OBJNR) GLPCT (EC-PCA: Totals Table) Ledger(RLDNR) Record Type (RRCTY) Plan Version (RVERS) Fiscal Year (GJAHR) Object (ROBJNR) Object (COBJNR) Object (SOBJNR) Currency (RTCUR) UOM (RUNIT) Debit/Credit Ind (DRCRX) Period (RPMAX) GLPCC (EC-PCA: Transaction Attributes) Object (OBJNR) Controlling
  • 9.
    Accounts Payable Vendor MasterData Company Code DataGeneral DataPurchasing Data LFM1 (Vendor master record purchasing organization data) Vendor No (LIFNR) Purch Org (EKORG) LFM2 (Vendor Master Record: Purchasing Data) Vendor No (LIFNR) Purch Org (EKORG) Sub-range (LTSNR) Plant (WERKS) LFA1 (Vendor master (general section)) Vendor No (LIFNR) LFB1 (Vendor master (company code)) Vendor No (LIFNR) Company Code (BUKRS) LFBK (Vendor master (bank details)) Vendor No (LIFNR) Bank Cntry (BANKS) Bank Key (BANKL) Bank Acc (BANKN) LFB5 (Vendor master (dunning data)) Vendor No (LIFNR) Company Code (BUKRS) Dunning Area (MABER) SAP FI/CO
  • 10.
    Accounts Receivable Customer MasterData Company Code DataGeneral DataSales Area Data SAP FI/CO KNA1 (General Data in Customer Master) Customer No (KUNNR) KNB1 (Customer master (company code)) Customer No (KUNNR) Company Code (BUKRS) KNB5 (Customer master (dunning data)) Customer No (KUNNR) Company Code (BUKRS) Dunning Area (MABER) KNVP (Customer Master Partner Functions) Customer No (KUNNR) Sales Org (VKORG) Distribution Ch (VTWEG) Division (SPART) Partner Function (PARVW) Partner Counter (PARZA) KNVV (Customer Master Sales Data) Customer No (KUNNR) Sales Org (VKORG) Distribution Ch (VTWEG) Division (SPART) KNVD (Customer master record sales request form) Customer No (KUNNR) Sales Org (VKORG) Distribution Ch (VTWEG) Division (SPART) Output Type (NA_KSCHL) Mess Language (SPRAS)
  • 11.
    Master Data Cost CenterProfitCenter General Ledger Cost Elemet SAP FI/CO CEPC (Profit center master data table) Profit Center (PRCTR) Valid to Date (DATBI) Controlling Area (KOKRS) CEPCT (Texts for Profit Center Master Data) Language (SPRAS) Profit Center (PRCTR) Valid to Date (DATBI) Controlling Area (KOKRS) CSKS (Cost center master) Controlling Area (KOKRS) Cost Center (KOSTL) Valid to Date (DATBI) CSKA (Cost elements (data dependent on chart of accounts)) COA (KTOPL) Cost Element (KSTAR) CSKT (Cost Center Texts) Language (SPRAS) Controlling Area (KOKRS) Cost Center (KOSTL) Valid to Date (DATBI) CSKB (Cost elements (data dependent on controlling area)) Controlling Area (KOKRS) COA (KTOPL) Cost Element (KSTAR) Valid to Date (DATBI) CSKU (Cost Element Texts) Language (SPRAS) COA (KTOPL) Cost Element (KSTAR) SKB1 (G/L account master (company code)) Company Code (BUKRS) G/L Account (SAKNR) SKA1 (G/L accounts master (chart of accounts)) COA (KTOPL) G/L Account (SAKNR) SKAT (G/L account master record (chart of accounts: description)) Language (SPRAS) COA (KTOPL) G/L Account (SAKNR)
  • 12.
    SAP - MaterialsManagement Materials Management Financial AccountingMaterials Management Accounts Payable Purchasing Invoice Verification Tables: EKKO EKPO KNMT MAKT
  • 13.
    MM Table Mapping MAKT (Material Description) KNMT (Customer-Material Info RecordData Table) makt-matnr = knmt-matnr and makt-spras = sy-langu EKKO (Purchasing Doc Header) EKPO (Purchasing Doc Item) EKPO-EBELN = EKKO-EBELN MDKP (MRP Header) MDTB (MRP Detail) MDKP-DTNUM = MDTB-DTNUM
  • 14.
    Purchasing Requisition SAP MM- Purchasing STXH (STXD SAPscript text file header) Texts (TDOBJECT) Text Name (TDNAME) Text Id (TDID) Language (TDSPRAS) EBAN (Purchase Requisition) Purchasing Req (BANFN) Item (BNFPO) EBKN (Purchase Requisition Account Assignment) Purchasing Req (BANFN) Item (BNFPO) Preg Account Assignment (ZEBKN) STXL (STXD SAPscript text file lines)) (RELID) Texts (TDOBJECT) Text Name (TDNAME) Text Id (TDID) Language (TDSPRAS) (SRTF2)
  • 15.
    Purchase Orders SAP MM- Purchasing S011 (PURCH: Purch. Group Statistics) Statistics (SSOUR) Version (VRSIO) Month (SPMON) Day (SPTAG) Week (SPWOC) Posting Period (SPBUP) Purchasing Org (EKORG) Purchasing Group (EKGRP) Vendor No (LIFNR) S012 (PURCHIS: Purchasing Statistics) Statistics (SSOUR) Version (VRSIO) Month (SPMON) Day (SPTAG) Week (SPWOC) Posting Period (SPBUP) Purchasing Org (EKORG) Purchasing Group (EKGRP) Material No (MATNR) Plant (WERKS) Info Record Category (ESOKZ) Material Group (MATKL) Info Record (INFNR) Country (LAND1) EKET (Delivery Schedules) Purchasing Doc (EBELN) Item (EBELP) Delivery Schedule (ETENR) EKPO (Purchasing Document Item) Purchasing Doc (EBELN) Item (EBELP) EKKN (Account Assignment in Purchasing Document) Purchasing Doc (EBELN) Item (EBELP) Account Assignment (ZEKKN) EKKO (Purchasing Document Header) Purchasing Doc (EBELN) EORD (Purchasing Source List) Material No (MATNR) Plant (WERKS) Source List No (ZEORD) EINA (Purch Info Record: General Data) Info Record (INFNR) EINE (Purchasing Info Record: Purchasing Organization Data) Info Record (INFNR) Purchasing Org (EKORG) Info Record Type (ESOKZ) Plant (WEKS)
  • 16.
    Goods Receipt MKPF (Header: MaterialDocument) Document No (MBLNR) Fiscal Year (MJAHR) SAP MM - Purchasing MSEG (Document Segment: Material) Document No (MBLNR) Fiscal Year (MJAHR) Line Item (ZEILE) EKBE (History of Purchasing Document) Purchasing Doc (EBELN) Item (EBELP) Account Assign (ZEKKN) Trans Type (VGABE) Fiscal Year (MJAHR) Document No (MBLNR) Line Item (ZEILE) MVER (Material consumption) Material NO (MATNR) Plant (WERKS) Fiscal Year (GJAHR) Period (PERKZ) Follow-on Records (ZAHLR) S011 (PURCHIS: Purchasing Group Statistics) Statistics (SSOUR) Version (VRSIO) Month (SPMON) Day (SPTAG) Week (SPWOC) Posting Period (SPBUP) Purchasing Org (EKORG) Purchasing Group (EKGRP) Vendor No (LIFNR) S031 (Statistics: Movements for current stocks) Statistics (SSOUR) Version (VRSIO) Month (SPMON) Day (SPTAG) Week (SPWOC) Posting Period (SPBUP) Plant (WERKS) Material No (MATNR) Storage Loc (LGORT) S013 (PURCHIS: Statistics for Vendor Evaluation) Statistics (SSOUR) Version (VRSIO) Month (SPMON) Day (SPTAG) Week (SPWOC) Posting Period (SPBUP) Purchasing Org (EKORG) Purchasing Group (EKGRP) Vendor No (LIFNR) Material No (MATNR) Plant (WERKS) Info Record Cat (ESOKZ) Info Record (INFNR)
  • 17.
    Accounting DataBasic DataPurchasingData SAP MM - Master Data MARC (Material Master: C Segment) Material No (MATNR) Plant (WERKS) MLAN (Tax Classification: Material) Material No (MATNR) Country (ALAND) MAKT (Material Descriptions) Material No (MATNR) Language (SPRAS) MARA (Material Master: General Data) Material No (MATNR) MARM (Units of Measure) Material No (MATNR) UOM (MEINH) MBEW (Material Valuation) Material No (MATNR) Valuation Area (BWKEY) Valuation Type (BWTAR)
  • 18.
    Purchasing Info Record KONP (Conditions(Item)) Condition No (KNUMH) Seq No (KOPOS) KONH (Conditions (Header)) Condition No (KNUMH) EINA (Purchasing Info Record: General Data) Info Record (INFNR) EINE (Purchasing Info Record: Purchasing Organization Data) Info Record (INFNR) Purchasing Org (EKORG) Info Record Type (ESOKZ) Plant (WERKS) A017 (Material Info Record (Plant-Specific)) Application (KAPPL) Condition Type (KSCHL) Vendor (LIFNR) Material No (MATNR) Purchasing Org (EKORG) Plant (WERKS) Info Record Category (ESOKZ) Validity (DATBI) SAP MM - Purchasing
  • 19.
    Project Planning SAP -Project Planning
  • 20.
    PP Table Mapping PROJ (Project Definition) PRPS (WBSElements) PRPS-PSPHI = PROJ-PSPNR PRTE (Schedule Data for Proj. Item) PRPS-PSPNR = PRTE-POSNR and PRPS-PSPHI= PRTE-PSPHI PRTX (Texts(WBS)) PRTX-PRPSPNR = PRTE-POSNR PRHIS (Proj. Hierarchy for WBS Element) PRPS-PSPNR = PRHIS-POSNR and PRPS-PSPHI= PRHIS-PSPHI PSTX (Project Texts (Header)) PSTT (Project Texts) PRTX-PRTXTKY = PSTX-PRTXTKY PSTX-PRTXTKY = PSTT-PRTXTKY
  • 21.
    PROJECTS Project and WBSelement numbers have a domain with a conversion function module which converts it from 8 numc input to 24 char on output. PROJ (Project definition) Project Number (PSPNR) Project Name (PSPID) PRPS (WBS (Work Breakdown Structure) Element Master Data)) Project Number (PSPHI) WBS Element Number (PSPNR) WBS Name (POSID) PRHIS (Standard WBS, Edges (Hierarchy pointers)) Project Number (PSPHI) WBS Element Number (POSNR) PRTE (Scheduling Data for Project Item) Project Number (PSPHI) WBS Element Number (POSNR) PRTX (PS Texts (WBS)) WBS Element Number (PRPSPNR) Text Identifier (PRTXTKY) PSTX (PS Texts (Header)) Text Identifier (PRTXTKY) PS text description (PSTXTTI) PSTT (PS texts (description)) Text Identifier (PRTXTKY) PS text: Description(PTKTEXT) SAP PP - Project Planning
  • 22.
    SAP - Salesand Distribution Sales and Distribution Finacial Accounting Billing Accounts Receivable Sales Material Master Shipping Materials Mgmt. Tables: KONV LIKP LIPS VBAK VBAP VBBE VBEH VBEP VBFA VBLB VBLK VBPA VBRK VBRP VBUK VBUP VEKP VEPO VEPVG
  • 23.
    VBAK (Sales Doc:Header) VBEP (Sales Doc:Schedule Lines) VBAP (Sales Doc:Item Info) VBAK-VBELN = VBAP-VBELN VBEP-VBELN= VBAP-VBELN and VBAP-POSNR = VBEP-POSNR VBEP-VBELN = VBAK-VBELN LIKP (Sales Doc:Delivery Header) LIPS (Sales Doc:Delivery Items) LIPS-VBELN = LIKP-VBELN LIPS-VGBEL = VBAP-VBELN and LIPS-VGPOS = VBAP-POSNR VBPA-VBELN = LIPS-VGBEL VBPA (Partner Table) VBPA-VBELN= VBAK-VBELN VBPA-POSNR= VBAP-POSNR VBFA (Doc. Flow) VBUP (Item Status)) VBUK (Header Status) vbelv = preceeding document vbeln = subsequent doc vbeln = document number vbeln = document number ;use with VBAP and LIPs VBRK (Billing: Header data) KONV (Condition Table) VBRK-KNUMV = KONV-KNUMV VEPVG (Delivery Due Index) VBBE (Sales Requirements) VBBE-VBELN= VBAK-VBELN VBEH (Schedule Line History) VBELN POSNR ETENR VEPO (SD Doc:Shipping Item content) VEPO-VBELN = LIKP-VBELN VEKP (SD Doc:Shipping Unit Header) VEPO-VENUM = VEKP-VENUM VBRP (Billing: Item data) VBRK-VBELN = VBRP-VBELN VBLK (SD:Delivery Note Header) VEPO-VBELN = VBLK-VBELN LIPS-VBELN = VBRP-VGBEL LIPS-POSNR= VBRP-VGPOS SD Table Mapping Sales/Order Document Shipping/Delivery Document Billing Document VBLB (Release Order Data) VBLB-VBELN= VBAK-VBELN VBKD (Sales Doc: Business Data) VBKD-VBELN = VBAP-VBELN and VBKD-POSNR = VBAP-POSNR VKDFS (SD Index: Billing Initiator) VAPMA (SD Index: Order Items by Material) VAKPA (SD Index: Order by Partner Function) VBSK (Collective Proc. for a Sales Doc Header) VBSS (Collective Proc.: Sales Documents) NAST (Message Status) VKDFS (SD Index: Billing Initiator) VRPMA (SD Index: Billing Items per Material) VRKPA (SD Index: Bills by Partner Function) VTTK (Shipment Header) VTTP (Shipment Item) VTTK-TKNUM = VTTP-TKNUM VTTP-VBELN = LIKP-VBELN
  • 24.
    VBAK (Sales Document :Header) Salesdoc (VBELN) VBAP (Sales Document : Item Info) Sales doc (VBELN) Item (POSNR) VBUP (Item Status) Sales doc (VBELN) Item (POSNR) VBEP (Sales Document : Schedule Lines) Sales doc (VBELN) Item (POSNR) Schedle Line (ETENR) VBPA (Sales Document :Partner) VBKD (Sales Document : Business Data) Sales doc (VBELN) Item (POSNR) Partner Function (PARVW) Sales doc (VBELN) Item (POSNR) VBEH (Schedule Line History) Sales doc (VBELN) Item (POSNR) Schedle Line (ETENR) SAP SD - Sales Tables VBUK (Header Status) Sales doc (VBELN) VKDFS (SD Index:Billing Initiator) Billing Cat (FKTYP) Sales Org (VKORG) Billing Date (FKDAT) Customer (KUNNR) Billing Type (FKART) Country (LLAND) Sales doc (VBELN) VAPMA (SD Index:Order Items by Material) Material No (MATNR) Sales Org (VKORG) Trans Group (TRVOG) Document Date (AUDAT) Distribution Channel (VTWEG) Division (SPART) Document Type (AUART) Sold-to-Party (KUNNR) Sales Office (VKBUR) Sales Group (VKGRP) Customer PO No (BSTNK) User Name (ERNAM) Sales Ord (VBELN) Item (POSNR) VAKPA (SD Index:Order by Partner Function) Partner No (KUNDE) Partner Function (PARVW) Sales Org (VKORG) Trans Group (TRVOG) Document Date (AUDAT) Sales Office (VKBUR) Sales Group (VKGRP) Distribution Channel (VTWEG) Division (SPART) Document Type (AUART) Customer PO No (BSTNK) Sold-to-Party (KUNNR) User Name (ERNAM) Sales Ord (VBELN) STXH (STXD SAPscript text file header) Texts (TDOBJECT) Text Name (TDNAME) Text Id (TDID) Language (TDSPRAS) STXL (STXD SAPscript text file lines) (RELID) Texts (TDOBJECT) Text Name (TDNAME) Text Id (TDID) Language (TDSPRAS) (SRTF2) To Shipping throughLIPS LIPS-VGBEL = VBAP-VBELN and LIPS-VGPOS = VBAP-POSNR VBFA (Sales Document Flow) Preceding Sales Doc (VBELV) Preceding Item (POSNV) Subsequent Sales doc (VBELN) Subsequent Item (POSNN) Document Cat (VBTYP_N)
  • 25.
    LIPS-VBELN = LIKP-VBELN VEPO-VBELN = LIPS-VBELN and VEPO-POSNR= LIPS-POSNR VEPO-VENUM = VEKP-VENUM VBLK-VBELN = LIKP-VBELN SAP SD - Shipping Tables VBLK (SD:Delivery Note Header) Delivery Document Number (VBELN) LIKP (Sales Doc:Delivery Header) Delivery Document Number (VBELN) LIPS (Sales Doc:Delivery Items) Delivery Document Number (VBELN) Item (POSNR) VEKP (SD Doc:Shipping Unit Header) Shipping Unit Number(VENUM) VEPO (SD Doc:Shipping Item content) Delivery Document Number (VBELN) Delivery Item (POSNR) Shipping Unit Number (VENUM) Shipping Unit Item (VEPOS) VBUK (Header Status) Delivery doc (VBELN) From Sales throughVBAP LIPS-VGBEL = VBAP-VBELN and LIPS-VGPOS = VBAP-POSNR To Biling throughVBRP VBRP-VGBEL = LIPS-VBELN and VBRP-VGPOS = LIPS-POSNR VBUP (Item Status) Deliverydoc (VBELN) Item (POSNR) VTTK-TKNUM = VTTP-TKNUM VTTP-VBELN = LIKP-VBELN VTTP (Shipment Item) Delivery Doc Number(VBELN) Shipment Number (TKNUM) Shipment Item (TPNUM) VTTK (Shipment Header) Shipment Number (TKNUM) VTFA (Shipment Doc. Flow) Shipment Number (TKNUM) Preceeding Doc. (VBELV) VBFA (Sales Document Flow) Preceding Sales Doc (VBELV) Preceding Item (POSNV) Subsequent Sales doc (VBELN) Subsequent Item (POSNN) Document Cat (VBTYP_N)
  • 26.
    VRKPA (Sales Index: Billsby Partner Functions) Partner No (KUNDE) Partner Function (PARVW) Sales Org (VKORG) Billing Date (FKDAT) Distribution Channel (VTWEG) Billing Type (FKART) Payer (KUNNR) Sold-to-Party (KUNNR) SD Doc Cat (VBTYP) User Name (ERNAM) Billing Doc (VBELN) VRPMA (SD Index: Billing Items per Material) Material No (MATNR) Sales Org (VKORG) Billing Date (FKDAT) Distribution Channel (VTWEG) Billing Type (FKART) Payer (KUNNR) Sold-to-Party (KUNNR) SD Doc Cat (VBTYP) User Name (ERNAM) Billing Doc (VBELN) Item (POSNR) VKDFS (SD Index: Billing Initiator) Billing Cat (FKTYP) Sales Org (VKORG) Billing Date (FKDAT) Customer (KUNNR) Billing Type (FKART) Country (LLAND) Sales doc (VBELN) VBRK (Billing: Header Data) Billing doc (VBELN) VBUK (Header Status) Sales doc (VBELN) VBRP (Billing: Item Data) Billing doc (VBELN) Item (POSNR) VBSK (Collective Processing for a Sales Document Header) Grouped Delivery (SAMMG) NAST (Billing: Header Data) Application (KAPPL) Object (OBJKY) Output Type (KSCHL) Language (SPRAS) Mess Partner (PARNR) Partner Func (PARVW) Date (ERDAT) Time (ERUHR) VBUP (Sales Document: Item Status) Sales doc (VBELN) Item (POSNR) VBFA (Sales Document Flow) Preceding Sales Doc (VBELV) Preceding Item (POSNV) Subsequent Sales doc (VBELN) Subsequent Item (POSNN) Document Cat (VBTYP_N) Grouped Delivery (SAMMG) Sales doc (VBELN) VBSS (Collective Processing: Sales Documents) SAP SD - Billing Tables From Shipping throughLIPS VBRP-VGBEL = LIPS-VBELN and VBRP-VGPOS = LIPS-POSNR
  • 27.
    Customer Master Data CompanyCode DataGeneral DataSales Area Data SAP SD - Links to FI Tables Customer No (KUNNR) Sales Org (VKORG) Distribution Ch (VTWEG) Division (SPART) Partner Function (PARVW) Partner Counter (PARZA) Customer No (KUNNR) Customer No (KUNNR) Sales Org (VKORG) Distribution Ch (VTWEG) Division (SPART) KNVP (Customer Master Partner Functions) KNA1 (General Data in Customer Master) KNVV (Customer Master Sales Data) KNVD (Customer master record sales request form) Customer No (KUNNR) Sales Org (VKORG) Distribution Ch (VTWEG) Division (SPART) Output Type ( KNB1 (Customer master (company code)) KNB5 (Customer master (dunning data)) Customer No (KUNNR) Companu Code (BUKRS) Dunning Area (MABER) Customer No (KUNNR) Company Code (BUKRS)
  • 28.
    Material Master Data SalesText DataBasic DataSales Data MARC (Material Master: C Segment) Material No (MATNR) Plant (WERKS) Material No (MATNR) Sales Org (VKORG) Distribution Chan (VTWEG) Product Hierarchy (PRODH) Material No (MATNR) Country (ALAND) MVKE (Material Master: Sales Data) MLAN (Tax Classification: Material) Material No (MATNR) Language (SPRAS) MAKT (Material Descriptions) Material No (MATNR) MARA (Material Master: General Data) Material No (MATNR) UOM (MEINH) MARM (Units of Measure) Texts (TDOBJECT) Text Name (TDNAME) Text Id (TDID) Language (TDSPRAS) (RELID) Texts (TDOBJECT) Text Name (TDNAME) Text Id (TDID) Language (TDSPRAS) (SRTF2) STXH (STXD SAPscript text file header) STXL (STXD SAPscript text file lines) SAP SD - Links to MM Tables Product Hierarchy (PRODH) *use to ge text for hiearchy levels T179 (Materials: Product Hierarchies)
  • 29.
    SD Paul Evans (Whittman-Hart,inc.) Krishna Prasad (Whittman-Hart, inc.) Russ Smith (Benteler) Michael Rhodes (MedPartners, inc.) FI/CO Michael Rhodes (MedPartners, inc.) MM Jim Lewis (Whittman-Hart, inc.) Michael Rhodes (MedPartners, inc.) Master Data Jim Lewis (Whittman-Hart, inc.) Contributions by PP HR