SAP Table Relations
        version 1.0.0
            compiled by
     Christopher Solomon
                 with
           contributions by
     various SAP Professionals
How to use this document?




              This document displays and describes the relationships and links between the various SAP database tables. These relationships are
      displayed graphically as described below:



                                                                              Table Key
                             Transparent Table                                                                          Cluster Table


                      SAP Table Name                                   SAP Table Information                        SAP Table Name
                      (Table Description)                                                                           (Table Description)
                      SAP Field Name (Field Description)
                                                                                                            SAP Field Name (Field Description)
                                                                          Useful Fields




                                    Link Key

                                   One-to-One
                           One                             One

                                  One-to-Many
                           One                             Many
Master Data Tables




CEPC = Profit Center Master Data Table
CSKS = Cost Center Master
KNA1 = Cutomer Master (General Data)
LFA1 = Vendor Master (General Data)
MARA = Material Master (General Data)
SKB1 = G/L Account Master (Company Code)
T001W = Plants/Branches
T001 = Company Codes
SAP - FI/CO



          Accounts
          Payable



                                                                           Reconcillation Ledger




           General      Financial                        Special Purpose
           Ledger      Accounting                           Ledger




                                                                                Custom
                                                                                Ledger

          Accounts
          Receivable
                                           Controlling




                          Profit Center                   Cost Center
                          Accounting                      Accounting




Tables:
BSAD
BSAS
BSEG
BSES
BSIK
BSIS
FI/CO
Table Mapping
BSIP
BVOR                                                 PAYR                                                         (Index for vendor validation of double
(Intercompany posting procedures)                    (Payment transfer medium file)                               documents)
Intercompany No (BVORG)                              Paying Company (ZBUKR)                                       Company Code (BUKRS)
Company Code (BUKRS)                                 House Bank (HBKID)                                           Vendor (LIFNR)
                                                     Account (HKTID)
Fiscal Year (GJAHR)                                                                                               Currency (WAERS)
                                                     Payment Method (ZLSCH)
Document No (BELNR)                                                                                               Document Date (BLDAT)
                                                     Check No (CHECKT)                         Duplicate Invoices Reference Doc (WRBTR)
                                                                                                                  Amount (WRBTR)
                                                                   VBLNR                                          Document No (BELNR)
                                                                                                                  Fiscal Year (GJAHR)
                                                                                                                  Line Items (BUZEI)
                                                     BKPF
                                                     (Accounting document header)
BSAD                                                 Company Code (BUKRS)
                                                                                                                 BSIK
(Accounting: Secondary index for                     Document No (BELNR)                                         (Accounting: Secondary index for
customers (cleared items))                           Fiscal Year (GJAHR)                                         vendors)
Company Code (BUKRS)
Customer (KUNNR)                                                                                                 Company Code (BUKRS)




                                                                    documents
Special G/L Trans (UMSKS)                                                                                        Vendor (LIFNR)




                                                                      All FI
Special G/L Ind (UMSKZ)               Closed items                                               Open Items      Special G/L Trans (UMSKS)
Clearing Date (AUGDT)                                                                                            Special G/L Ind (UMSKZ)
Clearing Doc (AUGBL)                                                                                             Clearing Date (AUGDT)
Allocation No (ZUONR)                                                                                            Clearing Doc (AUGBL)
Fiscal Year (GJAHR)                                                                                              Allocation No (ZUONR)
                                                     BSEG
Document No (BELNR)                                                                                              Fiscal Year (GJAHR)
                                                     (Accounting document segment)
Line Items (BUZEI)                                                                                               Document No (BELNR)
                                                     Company Code (BUKRS)                                        Line Items (BUZEI)
                                                     Document No (BELNR)
                                                     Fiscal Year (GJAHR)
                                                     Line Item (BUZEI)                           Closed items
                                       Open Items                                                                BSAK
                                                                                                                 (Accounting: Secondary index for
BSID
                                                                                                                 vendors (cleared items))
(Accounting: Secondary index for
customers)                                                                                                       Company Code (BUKRS)
                                                                                                                 Vendor (LIFNR)
Company Code (BUKRS)                                                                                             Special G/L Trans (UMSKS)
Customer (KUNNR)                                                                                                 Special G/L Ind (UMSKZ)
Special G/L Trans (UMSKS)                                                                                        Clearing Date (AUGDT)
Special G/L Ind (UMSKZ)                                                         Closed items                     Clearing Doc (AUGBL)
                                                          Open Items
Clearing Date (AUGDT)                                                                                            Allocation No (ZUONR)
Clearing Doc (AUGBL)                                                                                             Fiscal Year (GJAHR)
Allocation No (ZUONR)                                                                                            Document No (BELNR)
Fiscal Year (GJAHR)                                                                                              Line Items (BUZEI)
Document No (BELNR)
Line Items (BUZEI)                                                                                                                                   KNC1
                                                                                                                                                     (Customer master (trans figures))
                                                                                BSAS                                                                 Customer (KUNNR)
                                    BSIS                                        (Accounting: Secondary index for G/L                                 Company Code (BUKRS)
                                                                                accounts (cleared items))                                            Fiscal Year (GJAHR)
                                    Company Code (BUKRS)                        Company Code (BUKRS)
                                    G/L Account (HKONT)                         G/L Account (HKONT)
                                    Clearing Date (AUGDT)                       Clearing Date (AUGDT)
                                    Clearing Doc (AUGBL)                        Clearing Doc (AUGBL)                                                 LFC1
                                    Allocation No (ZUONR)                       Allocation No (ZUONR)                                                (Vendor master (transaction figures))
                                    Fiscal Year (GJAHR)                         Fiscal Year (GJAHR)                                                  Vendor (LIFNR)
                                    Document No (BELNR)                         Document No (BELNR)                                                  Company Code (BUKRS)
                                    Line Items (BUZEI)                          Line Items (BUZEI)                                                   Fiscal Year (GJAHR)
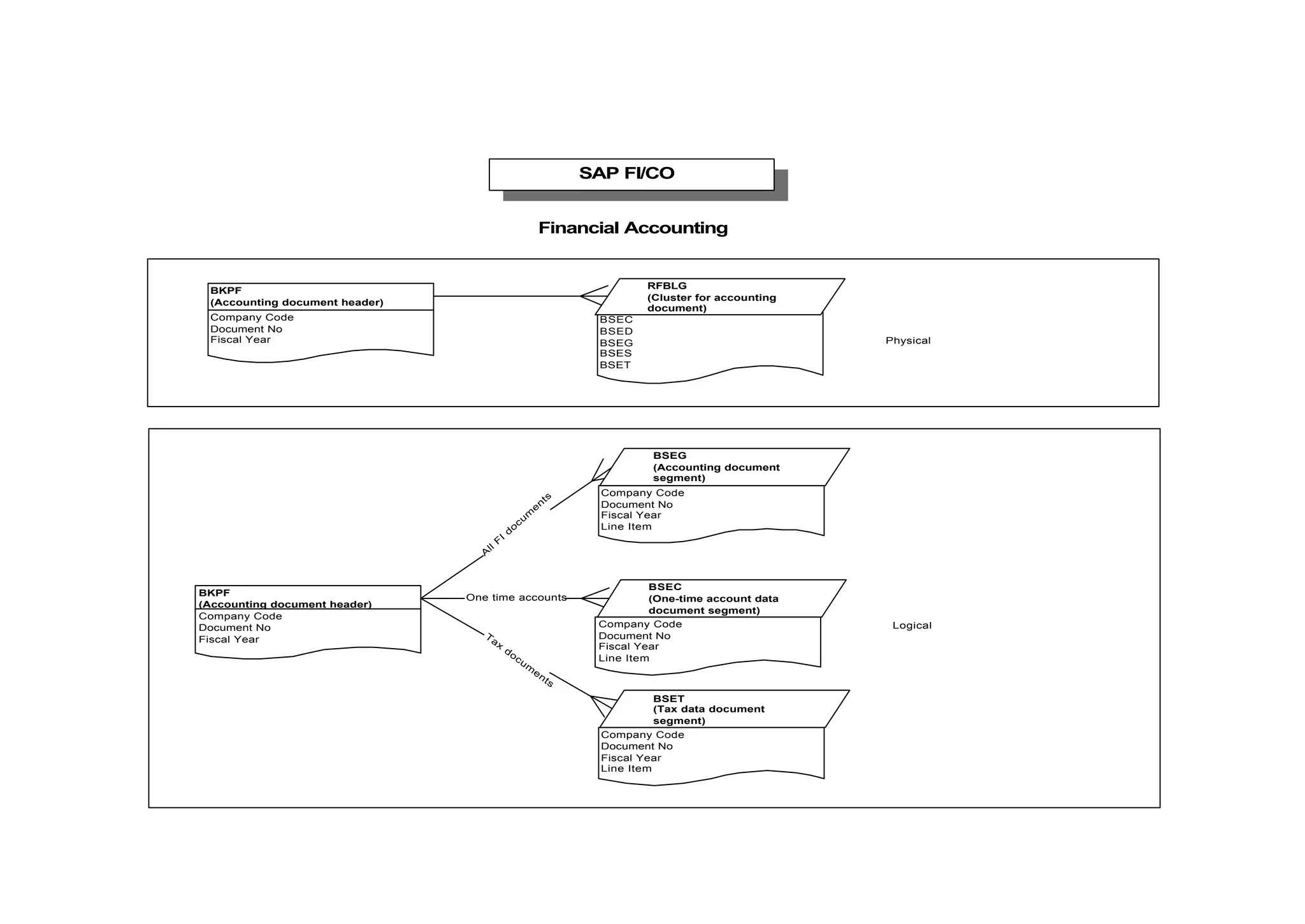
SAP FI/CO


                                                                Financial Accounting


                                                                                   RFBLG
 BKPF
                                                                                   (Cluster for accounting
 (Accounting document header)
                                                                                   document)
 Company Code                                                              BSEC
 Document No                                                               BSED
 Fiscal Year                                                               BSEG                              Physical
                                                                           BSES
                                                                           BSET




                                                                                    BSEG
                                                                                    (Accounting document
                                                                                    segment)
                                                                            Company Code
                                                                     ts
                                                                en          Document No

                                                       c   um               Fiscal Year
                                                                            Line Item
                                                  do
                                              I
                                          F
                                       ll
                                   A


                                                                                    BSEC
BKPF                            One time accounts                                   (One-time account data
(Accounting document header)
                                                                                    document segment)
Company Code
Document No                                                                Company Code                       Logical
Fiscal Year                        Ta                                      Document No
                                        x                                  Fiscal Year
                                              do
                                                   cu                      Line Item
                                                           m
                                                               en
                                                                    ts

                                                                                      BSET
                                                                                      (Tax data document
                                                                                      segment)
                                                                            Company Code
                                                                            Document No
                                                                            Fiscal Year
                                                                            Line Item
SAP FI/CO


 Controlling                                                                       Special Purpose Ledger

    Profit Center                             GLPCA
    Accounting                                (EC-PCA: Actual Line Items)           Example of a Custom
                                              Record No (GL_SIRID)                  Ledger
GLPCT
(EC-PCA: Totals Table)                                                              ZZGLO
Ledger(RLDNR)                        ROBJNR                                         Object (OBJNR)
Record Type (RRCTY)                                                                                                            ROBJNR
                                               GLPCO
Plan Version (RVERS)                           (EC-PCA: Object Table for Account
Fiscal Year (GJAHR)                                                                                                                            ZZGLT
                                               Assignment Elements)
Object (ROBJNR)
Object (COBJNR)                      COBJNR    Object (OBJNR)
                                                                                                                                               Ledger(RLDNR)
Object (SOBJNR)                                                                                                                                Record Type (RRCTY)
Currency (RTCUR)                                                                                                                               Version (RVERS)
UOM (RUNIT)                                                                         ZZGLO                                                      Fiscal Year (GJAHR)
Debit/Credit Ind (DRCRX)                                                                                                                       Object (ROBJNR)
Period (RPMAX)                                                                      Record No (GL_SIRID)                                       Object (SOBJNR)
                                               GLPCC                                                                                           Currency (RTCUR)
                                               (EC-PCA: Transaction Attributes)                                                                UOM (RUNIT)
                                               Object (OBJNR)                                                                                  Debit/Credit Ind (DRCRX)
                                                                                                                                               Period (RPMAX)


                                                                                   ________________________________________________________

      Cost Center                        COEP                                                                                                  COFIO2
                                         (CO object: period-related line items)     Reconcillation                                             (Transaction-dependent fields for
      Accounting                         Controlling Area (KOKRS)                   Ledger                                                     reconciliation ledger)
                                                                                                                                          NR
                                         Document No (BELNR)                                                                         BJ        Object (OBJNR)
COSP                                                                                COFIT                                       CO
                                         Line Item (BUZEI)
(CO Object: Cost Totals - External                                                  (Totals records - reconciliation ledger)
Postings)
Ledger (LEDNR)                                                                      Ledger(RLDNR)
Object (J_OBJNR)                                                                    Record Type (RRCTY)
Fiscal Year (GJAHR)                                                                 Version (RVERS)
Value Type (WRTTP)                                                                  Fiscal Year (GJAHR)                        ROBJNR
Version (VERSN)                                                                     Object (ROBJNR)
Cost Element (KSTAR)                                                                Object (COBJNR)
CO Key (HRKFT)                                                                      Object (SOBJNR)
CO Trans (VRGNG)                                                                    Currency (RTCUR)
Trading Part ID (VBUND)                                                                                                                        COFIO1
                                                                                    UOM (RUNIT)                                                (Object Table for Reconciliation
Trading Part BA (PARGB)                  COBK                                       Debit/Credit Ind (DRCRX)
                                                                                                                                               Ledger COFIT)
Debit/Credit Ind (BEKNZ)                                                            Period (RPMAX)
Currency (TWAER)                                                                                                                               Object (OBJNR)
                                         Controlling Area (KOKRS)
Period Block (PERBL)                     Document No (BELNR)
SAP FI/CO

                                    Accounts Payable



                                       Vendor Master Data




        Purchasing Data                     General Data                      Company Code Data



LFM1                                LFA1                                LFB1
(Vendor master record purchasing    (Vendor master (general section))   (Vendor master (company code))
organization data)
                                    Vendor No (LIFNR)                   Vendor No (LIFNR)
Vendor No (LIFNR)
                                                                        Company Code (BUKRS)
Purch Org (EKORG)




LFM2
(Vendor Master Record: Purchasing   LFBK                                LFB5
Data)                               (Vendor master (bank details))      (Vendor master (dunning data))
Vendor No (LIFNR)                   Vendor No (LIFNR)                   Vendor No (LIFNR)
Purch Org (EKORG)                   Bank Cntry (BANKS)                  Company Code (BUKRS)
Sub-range (LTSNR)                   Bank Key (BANKL)                    Dunning Area (MABER)
Plant (WERKS)                       Bank Acc (BANKN)
SAP FI/CO

                                        Accounts Receivable



                                           Customer Master Data




        Sales Area Data                          General Data                    Company Code Data


KNVP
(Customer Master Partner Functions)
Customer No (KUNNR)
Sales Org (VKORG)                     KNA1                                KNB1
Distribution Ch (VTWEG)               (General Data in Customer Master)   (Customer master (company code))
Division (SPART)
Partner Function (PARVW)              Customer No (KUNNR)                 Customer No (KUNNR)
Partner Counter (PARZA)                                                   Company Code (BUKRS)




KNVV
(Customer Master Sales Data)
Customer No (KUNNR)
                                                                          KNB5
Sales Org (VKORG)
                                                                          (Customer master (dunning data))
Distribution Ch (VTWEG)
Division (SPART)                                                          Customer No (KUNNR)
                                                                          Company Code (BUKRS)
                                                                          Dunning Area (MABER)


KNVD
(Customer master record sales
request form)
Customer No (KUNNR)
Sales Org (VKORG)
Distribution Ch (VTWEG)
Division (SPART)
Output Type (NA_KSCHL)
Mess Language (SPRAS)
SAP FI/CO

                                                                     Master Data

                                                                                                  Cost Elemet
 Profit Center                                       Cost Center
                                                                                                                CSKA
                                                                                                                (Cost elements (data dependent on
CEPC                                                CSKS                                                        chart of accounts))
(Profit center master data table)                   (Cost center master)                                        COA (KTOPL)
Profit Center (PRCTR)                               Controlling Area (KOKRS)                                    Cost Element (KSTAR)
Valid to Date (DATBI)                               Cost Center (KOSTL)
Controlling Area (KOKRS)                            Valid to Date (DATBI)



                                                                                                                               CSKB
                                                                                                                               (Cost elements (data dependent on
                                                                                                                               controlling area))
                                                                                                                               Controlling Area (KOKRS)
                                                                                                                               COA (KTOPL)
                                                                                                                               Cost Element (KSTAR)
                                                                                                                               Valid to Date (DATBI)
CEPCT                                               CSKT
(Texts for Profit Center Master Data)               (Cost Center Texts)
Language (SPRAS)                                    Language (SPRAS)                              CSKU
Profit Center (PRCTR)                               Controlling Area (KOKRS)                      (Cost Element Texts)
Valid to Date (DATBI)                               Cost Center (KOSTL)                           Language (SPRAS)
Controlling Area (KOKRS)                            Valid to Date (DATBI)                         COA (KTOPL)
                                                                                                  Cost Element (KSTAR)




                      General Ledger



                   SKB1                                          SKA1                                         SKAT
                   (G/L account master (company code))           (G/L accounts master (chart of               (G/L account master record (chart of
                   Company Code (BUKRS)                          accounts))                                   accounts: description))
                   G/L Account (SAKNR)                           COA (KTOPL)                                  Language (SPRAS)
                                                                 G/L Account (SAKNR)                          COA (KTOPL)
                                                                                                              G/L Account (SAKNR)
SAP - Materials Management




     Purchasing




 Materials Management   Materials Management                                Financial Accounting   Accounts Payable




      Invoice
     Verification




Tables:
EKKO
EKPO
KNMT
MAKT
KNMT
                                (Customer-Material
                                 Info Record Data
                                       Table)

               makt-matnr = knmt-matnr
                       and
                makt-spras = sy-langu



  MAKT
 (Material
Description)


                                                              MDKP
                                                           (MRP Header)
                                              EKKO
                                         (Purchasing Doc
                                             Header)

                                                           MDKP-DTNUM =
                                                           MDTB-DTNUM

                                     EKPO-EBELN =
                                     EKKO-EBELN



                                                             MDTB
                                                           (MRP Detail)
                                   EKPO
                              (Purchasing Doc
                                   Item)




                                                                             MM
                                                                          Table Mapping
SAP MM - Purchasing


                                    Purchasing Requisition


                                                             EBKN
STXH                                EBAN                     (Purchase Requisition Account
(STXD SAPscript text file header)   (Purchase Requisition)   Assignment)
Texts (TDOBJECT)                    Purchasing Req (BANFN)   Purchasing Req (BANFN)
Text Name (TDNAME)                  Item (BNFPO)             Item (BNFPO)
Text Id (TDID)                                               Preg Account Assignment (ZEBKN)
Language (TDSPRAS)




STXL
(STXD SAPscript text file lines))
(RELID)
Texts (TDOBJECT)
Text Name (TDNAME)
Text Id (TDID)
Language (TDSPRAS)
(SRTF2)
SAP MM - Purchasing

                                                    Purchase Orders

                             S011                                      S012
                             (PURCH: Purch. Group Statistics)          (PURCHIS: Purchasing Statistics)
                                                                                                          EINE
                             Statistics (SSOUR)                        Statistics (SSOUR)
                                                                                                          (Purchasing Info Record: Purchasing
                             Version (VRSIO)                           Version (VRSIO)
                                                                                                          Organization Data)
                             Month (SPMON)                             Month (SPMON)
                             Day (SPTAG)                               Day (SPTAG)                        Info Record (INFNR)
                             Week (SPWOC)                              Week (SPWOC)                       Purchasing Org (EKORG)
                             Posting Period (SPBUP)                    Posting Period (SPBUP)             Info Record Type (ESOKZ)
                             Purchasing Org (EKORG)                    Purchasing Org (EKORG)             Plant (WEKS)
                             Purchasing Group (EKGRP)                  Purchasing Group (EKGRP)
                             Vendor No (LIFNR)                         Material No (MATNR)
                                                                       Plant (WERKS)
                                                                       Info Record Category (ESOKZ)
                                                                       Material Group (MATKL)
                                                                       Info Record (INFNR)
                                                                       Country (LAND1)
EKET
(Delivery Schedules)
Purchasing Doc (EBELN)
Item (EBELP)
Delivery Schedule (ETENR)

                                                        EKPO                                              EINA
                                                        (Purchasing Document Item)                        (Purch Info Record: General Data)
                                                        Purchasing Doc (EBELN)                            Info Record (INFNR)
                                                        Item (EBELP)



EKKN
(Account Assignment in Purchasing
Document)
Purchasing Doc (EBELN)
Item (EBELP)
Account Assignment (ZEKKN)



                                                        EKKO                                              EORD
                                                        (Purchasing Document Header)                      (Purchasing Source List)
                                                        Purchasing Doc (EBELN)                            Material No (MATNR)
                                                                                                          Plant (WERKS)
                                                                                                          Source List No (ZEORD)
SAP MM - Purchasing

                                                      Goods Receipt



                                                                                                                 S011
                                                                                                                 (PURCHIS: Purchasing Group
                                                                                                                 Statistics)
                                                                                                                 Statistics (SSOUR)
                                                                                                                 Version (VRSIO)
MKPF                                         MSEG                                                                Month (SPMON)
(Header: Material Document)                  (Document Segment: Material)                                        Day (SPTAG)
Document No (MBLNR)                          Document No (MBLNR)                                                 Week (SPWOC)
Fiscal Year (MJAHR)                          Fiscal Year (MJAHR)                                                 Posting Period (SPBUP)
                                             Line Item (ZEILE)                                                   Purchasing Org (EKORG)
                                                                                                                 Purchasing Group (EKGRP)
                                                                                                                 Vendor No (LIFNR)




                                                                                                                 S013
                                                                                                                 (PURCHIS: Statistics for Vendor
                                                                                                                 Evaluation)
                                                                                                                 Statistics (SSOUR)
                                                                            S031                                 Version (VRSIO)
EKBE                               MVER                                     (Statistics: Movements for current   Month (SPMON)
(History of Purchasing Document)   (Material consumption)                   stocks)                              Day (SPTAG)
Purchasing Doc (EBELN)                                                      Statistics (SSOUR)                   Week (SPWOC)
                                   Material NO (MATNR)
Item (EBELP)                                                                Version (VRSIO)                      Posting Period (SPBUP)
                                   Plant (WERKS)
Account Assign (ZEKKN)                                                      Month (SPMON)                        Purchasing Org (EKORG)
                                   Fiscal Year (GJAHR)
Trans Type (VGABE)                                                          Day (SPTAG)                          Purchasing Group (EKGRP)
                                   Period (PERKZ)
Fiscal Year (MJAHR)                                                         Week (SPWOC)                         Vendor No (LIFNR)
                                   Follow-on Records (ZAHLR)
Document No (MBLNR)                                                         Posting Period (SPBUP)               Material No (MATNR)
Line Item (ZEILE)                                                           Plant (WERKS)                        Plant (WERKS)
                                                                            Material No (MATNR)                  Info Record Cat (ESOKZ)
                                                                            Storage Loc (LGORT)                  Info Record (INFNR)
SAP MM - Master Data




        Purchasing Data                      Basic Data                        Accounting Data

MARC                               MAKT
(Material Master: C Segment)       (Material Descriptions)
Material No (MATNR)                Material No (MATNR)
Plant (WERKS)                      Language (SPRAS)




                                   MARA                              MBEW
                                   (Material Master: General Data)   (Material Valuation)
                                   Material No (MATNR)               Material No (MATNR)
                                                                     Valuation Area (BWKEY)
                                                                     Valuation Type (BWTAR)




                                   MARM
MLAN
                                   (Units of Measure)
(Tax Classification: Material)
                                   Material No (MATNR)
Material No (MATNR)
                                   UOM (MEINH)
Country (ALAND)
SAP MM - Purchasing


                       Purchasing Info Record




KONP                     KONH
(Conditions (Item))      (Conditions (Header))
Condition No (KNUMH)     Condition No (KNUMH)
Seq No (KOPOS)




                         EINA                               EINE
                         (Purchasing Info Record: General   (Purchasing Info Record: Purchasing
                         Data)                              Organization Data)
                         Info Record (INFNR)                Info Record (INFNR)
                                                            Purchasing Org (EKORG)
                                                            Info Record Type (ESOKZ)
                                                            Plant (WERKS)




                                                            A017
                                                            (Material Info Record (Plant-Specific))
                                                            Application (KAPPL)
                                                            Condition Type (KSCHL)
                                                            Vendor (LIFNR)
                                                            Material No (MATNR)
                                                            Purchasing Org (EKORG)
                                                            Plant (WERKS)
                                                            Info Record Category (ESOKZ)
                                                            Validity (DATBI)
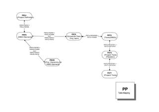
SAP - Project Planning




      Project Planning
PROJ
(Project Definition)



  PRPS-PSPHI =
  PROJ-PSPNR



                             PRPS-PSPNR =
   PRPS                       PRTE-POSNR                 PRTE
                                  and                                    PRTX-PRPSPNR =      PRTX
(WBS Elements)                                      (Schedule Data for
                              PRPS-PSPHI=                                 PRTE-POSNR      (Texts(WBS))
                                                       Proj. Item)
                              PRTE-PSPHI


                                                                                          PRTX-PRTXTKY =
                                                                                           PSTX-PRTXTKY
              PRPS-PSPNR =
              PRHIS-POSNR
                   and
              PRPS-PSPHI=                                                                     PSTX
               PRHIS-PSPHI                                                                (Project Texts
                                                                                            (Header))
                                   PRHIS
                             (Proj. Hierarchy for
                                                                                          PSTX-PRTXTKY =
                               WBS Element)                                                PSTT-PRTXTKY




                                                                                              PSTT
                                                                                          (Project Texts)




                                                                                                                PP
                                                                                                            Table Mapping
SAP PP - Project Planning



PROJECTS
Project and WBS element numbers have a domain with a conversion
function module which converts it from 8 numc input to 24 char on output.



       PROJ
       (Project definition)
       Project Number (PSPNR)
       Project Name (PSPID)


                                                        PRTE
                                                        (Scheduling Data for Project Item)
       PRPS                                             Project Number (PSPHI)
       (WBS (Work Breakdown Structure)                  WBS Element Number (POSNR)
       Element Master Data))
       Project Number (PSPHI)
       WBS Element Number (PSPNR)
       WBS Name (POSID)                                                                      PRTX
                                                                                             (PS Texts (WBS))
                                                                                             WBS Element Number (PRPSPNR)
                                                                                             Text Identifier (PRTXTKY)
                                                        PRHIS
                                                        (Standard WBS, Edges (Hierarchy
                                                        pointers))
                                                        Project Number (PSPHI)
                                                        WBS Element Number (POSNR)           PSTX
                                                                                             (PS Texts (Header))
                                                                                             Text Identifier (PRTXTKY)
                                                                                             PS text description (PSTXTTI)




                                                                                             PSTT
                                                                                             (PS texts (description))
                                                                                             Text Identifier (PRTXTKY)
                                                                                             PS text: Description(PTKTEXT)
SAP - Sales and Distribution




 Sales
                                                                Finacial Accounting   Accounts Receivable




Shipping     Sales and Distribution




                                                                 Materials Mgmt.       Material Master
Billing


           Tables:
             KONV
             LIKP
             LIPS
             VBAK
             VBAP
             VBBE
             VBEH
             VBEP
             VBFA
             VBLB
             VBLK
             VBPA
             VBRK
             VBRP
             VBUK
             VBUP
             VEKP
             VEPO
             VEPVG
Sales/Order Document                                              Shipping/Delivery Document                            Billing Document


     VBBE                                  VBLB
     (Sales                            (Release Order                    VBLK                         VEPO                                          VBSK
  Requirements)                            Data)                    (SD:Delivery Note            (SD Doc:Shipping                             (Collective Proc.
                                                                        Header)                    Item content)           KONV                for a Sales Doc
                                                                                                                       (Condition Table)           Header)
                            VBLB-VBELN=                                           VEPO-VBELN =     VEPO-VENUM =
            VBBE-VBELN=     VBAK-VBELN
                                              VBPA                                 LIKP-VBELN       VEKP-VENUM
            VBAK-VBELN                                                VEPO-VBELN =                                       VBRK-KNUMV =
                                          (Partner Table)              VBLK-VBELN                                         KONV-KNUMV
                                                                                                      VEKP
                                                                                                  (SD Doc:Shipping                                 VBSS
                                           VBPA-VBELN=                           LIKP               Unit Header)                              (Collective Proc.:
                        VBAK                VBAK-VBELN                          (Sales                                                        Sales Documents)
                        (Sales             VBPA-POSNR=                        Doc:Delivery
                                           VBAP-POSNR
                      Doc:Header)                                              Header)     VTTP-VBELN =
                                                                                                 LIKP-VBELN                                        VKDFS
                                     VBAK-VBELN =                                                                              VBRK              (SD Index:
                                      VBAP-VBELN                                                                         (Billing: Header      Billing Initiator)
   VEPVG                                                                                                VTTP                    data)
 (Delivery Due                                                                                      (Shipment Item)
                                               VBAP
    Index)
                                           (Sales Doc:Item         VBPA-VBELN =
                                                Info)                             LIPS-VBELN =      VTTK-TKNUM =                                  NAST
                          VBEP-VBELN =                              LIPS-VGBEL
                                                                                   LIKP-VBELN        VTTP-TKNUM
     VKDFS                 VBAK-VBELN                                                                                                         (Message Status)
   (SD Index:
 Billing Initiator)                                                                                    VTTK            VBRK-VBELN =
                                    VBEP-VBELN =
                                     VBAP-VBELN     VBKD-VBELN =   LIPS-VGBEL =                   (Shipment Header)     VBRP-VBELN
                                                                                                                                                   VRPMA
                                         and         VBAP-VBELN     VBAP-VBELN
   VAPMA                                                                                                                                         (SD Index:
                                    VBAP-POSNR =         and            and
  (SD Index:                         VBEP-POSNR     VBKD-POSNR =   LIPS-VGPOS =                                                               Billing Items per
  Order Items                                        VBAP-POSNR    VBAP-POSNR          LIPS                                                        Material)
  by Material)                                                                        (Sales            LIPS-VBELN =
                                                                                    Doc:Delivery        VBRP-VGBEL
                                                                                                        LIPS-POSNR=           VBRP                 VRKPA
                                                                                      Items)                                                     (SD Index:
                                                  VBKD                                                  VBRP-VGPOS     (Billing: Item data)
    VAKPA                   VBEP                (Sales Doc:                                                                                    Bills by Partner
  (SD Index:               (Sales                                                                                                                 Function)
                                               Business Data)
   Order by              Doc:Schedule
Partner Function)           Lines)
                                                                        VBFA                 vbelv = preceeding document
                                                                      (Doc. Flow)              vbeln = subsequent doc
                               VBELN
                               POSNR
                               ETENR
                                                                       VBUK
                                                                                                 vbeln = document number
                                                                    (Header Status)
                                                                                                                                                SD
                                 VBEH
                              (Schedule Line
                                                                                                                                            Table Mapping
                                                                         VBUP                    vbeln = document number
                                 History)                            (Item Status))              ;use with VBAP and LIPs
SAP SD - Sales Tables
VKDFS
(SD Index:Billing Initiator)                                                                                                  STXL
                                                                                                                              (STXD SAPscript text file lines)
Billing Cat (FKTYP)
Sales Org (VKORG)                                                                                                             (RELID)
                                                  STXH
Billing Date (FKDAT)                                                                                                          Texts (TDOBJECT)
                                                  (STXD SAPscript text file header)
Customer (KUNNR)                                                                                                              Text Name (TDNAME)
                                                  Texts (TDOBJECT)                                                            Text Id (TDID)
Billing Type (FKART)
                                                  Text Name (TDNAME)                                                          Language (TDSPRAS)
Country (LLAND)
                                                  Text Id (TDID)                                                              (SRTF2)
Sales doc (VBELN)                                                                     VBUK
                                                  Language (TDSPRAS)
                                                                                      (Header Status)
                                                                                      Sales doc (VBELN)
VAPMA
(SD Index:Order Items by Material)
Material No (MATNR)
Sales Org (VKORG)                                                                                                           VBFA
Trans Group (TRVOG)                                                                                                         (Sales Document Flow)
Document Date (AUDAT)                             VBAK
Distribution Channel (VTWEG)                                                                                                Preceding Sales Doc (VBELV)
                                                  (Sales Document :Header)
Division (SPART)                                                                                                            Preceding Item (POSNV)
Document Type (AUART)                             Sales doc (VBELN)                                                         Subsequent Sales doc (VBELN)
                                                                                      VBUP
Sold-to-Party (KUNNR)                                                                                                       Subsequent Item (POSNN)
                                                                                      (Item Status)
Sales Office (VKBUR)                                                                                                        Document Cat (VBTYP_N)
                                                                                      Sales doc (VBELN)
Sales Group (VKGRP)                                                                   Item (POSNR)
Customer PO No (BSTNK)
User Name (ERNAM)
Sales Ord (VBELN)
Item (POSNR)

                                                                                                               To Shipping through
                                                                                                                                 LIPS
                                                                                                             LIPS-VGBEL = VBAP-VBELN
 VAKPA                                            VBAP                                                                  and
 (SD Index:Order by Partner Function)             (Sales Document : Item Info)                              LIPS-VGPOS = VBAP-POSNR
                                                  Sales doc (VBELN)
 Partner No (KUNDE)
                                                  Item (POSNR)
 Partner Function (PARVW)
 Sales Org (VKORG)
 Trans Group (TRVOG)
 Document Date (AUDAT)
 Sales Office (VKBUR)
 Sales Group (VKGRP)
                                                                                                                     VBKD
 Distribution Channel (VTWEG)
                                        VBEP                                                                         (Sales Document : Business Data)
 Division (SPART)
                                        (Sales Document : Schedule Lines)
 Document Type (AUART)                                                                                               Sales doc (VBELN)
 Customer PO No (BSTNK)                 Sales doc (VBELN)                                                            Item (POSNR)
 Sold-to-Party (KUNNR)                  Item (POSNR)
 User Name (ERNAM)                      Schedle Line (ETENR)
 Sales Ord (VBELN)



                                        VBEH                                             VBPA
                                        (Schedule Line History)                          (Sales Document :Partner)
                                        Sales doc (VBELN)                                Sales doc (VBELN)
                                        Item (POSNR)                                     Item (POSNR)
                                        Schedle Line (ETENR)                             Partner Function (PARVW)
SAP SD - Shipping Tables

 VTTP
 (Shipment Item)                                                                  VBLK
 Delivery Doc Number(VBELN)                                                       (SD:Delivery Note Header)
 Shipment Number (TKNUM)                                                          Delivery Document Number (VBELN)
 Shipment Item (TPNUM)

                                                              VTTP-VBELN =
          VTTK-TKNUM =                                         LIKP-VBELN
           VTTP-TKNUM
                                                                                             VBLK-VBELN =
                                                                                              LIKP-VBELN                              VEPO
VTTK                                                                                                                                  (SD Doc:Shipping Item content)
(Shipment Header)                                                                                                                     Delivery Document Number (VBELN)
Shipment Number (TKNUM)                                                                                                               Delivery Item (POSNR)
                                                                                  LIKP
                                                                                  (Sales Doc:Delivery Header)                         Shipping Unit Number (VENUM)
                                                                                                                                      Shipping Unit Item (VEPOS)
                                                                                  Delivery Document Number (VBELN)


VTFA
(Shipment Doc. Flow)                                                                                                                               VEPO-VENUM =
Shipment Number (TKNUM)                                                                                                                             VEKP-VENUM
                                            VBUK
Preceeding Doc. (VBELV)
                                            (Header Status)
                                                                                                                     VEPO-VBELN =
                                            Delivery doc (VBELN)
                                                                                                                      LIPS-VBELN
                                                                                                                           and             VEKP
                                                                                                                     VEPO-POSNR =          (SD Doc:Shipping Unit Header)
                                                                                                                      LIPS-POSNR           Shipping Unit Number(VENUM)
  VBFA                                                                                     LIPS-VBELN =
  (Sales Document Flow)                                                                     LIKP-VBELN
  Preceding Sales Doc (VBELV)
  Preceding Item (POSNV)                    VBUP
  Subsequent Sales doc (VBELN)              (Item Status)
  Subsequent Item (POSNN)                   Deliverydoc (VBELN)
  Document Cat (VBTYP_N)                    Item (POSNR)




                            From Sales throughVBAP                           LIPS
                          LIPS-VGBEL = VBAP-VBELN                            (Sales Doc:Delivery Items)                           To Biling through VBRP
                                      and                                    Delivery Document Number (VBELN)                  VBRP-VGBEL = LIPS-VBELN
                          LIPS-VGPOS = VBAP-POSNR                            Item (POSNR)                                                    and
                                                                                                                               VBRP-VGPOS = LIPS-POSNR
SAP SD - Billing Tables



                                         VKDFS                                VBSK                                         VBSS
VRKPA
                                         (SD Index: Billing Initiator)        (Collective Processing for a Sales           (Collective Processing: Sales
(Sales Index: Bills by Partner
                                                                              Document Header)                             Documents)
Functions)                               Billing Cat (FKTYP)
Partner No (KUNDE)                       Sales Org (VKORG)                    Grouped Delivery (SAMMG)                     Grouped Delivery (SAMMG)
Partner Function (PARVW)                 Billing Date (FKDAT)                                                              Sales doc (VBELN)
Sales Org (VKORG)                        Customer (KUNNR)
Billing Date (FKDAT)                     Billing Type (FKART)
Distribution Channel (VTWEG)             Country (LLAND)
Billing Type (FKART)                     Sales doc (VBELN)
Payer (KUNNR)
Sold-to-Party (KUNNR)
SD Doc Cat (VBTYP)
User Name (ERNAM)                                                                                             NAST
Billing Doc (VBELN)                                                                                           (Billing: Header Data)
                                                                                                              Application (KAPPL)
                                                                                                              Object (OBJKY)
                                               VBRK                                                           Output Type (KSCHL)
                                               (Billing: Header Data)                                         Language (SPRAS)
VRPMA                                                                                                         Mess Partner (PARNR)
(SD Index: Billing Items per Material)         Billing doc (VBELN)                                            Partner Func (PARVW)
                                                                                                              Date (ERDAT)
Material No (MATNR)                                                                                           Time (ERUHR)
Sales Org (VKORG)
Billing Date (FKDAT)
Distribution Channel (VTWEG)
Billing Type (FKART)
Payer (KUNNR)
Sold-to-Party (KUNNR)                                                                                         VBUK
SD Doc Cat (VBTYP)                                                                                            (Header Status)
User Name (ERNAM)                                                                                             Sales doc (VBELN)
Billing Doc (VBELN)
Item (POSNR)


                                              VBRP
                                              (Billing: Item Data)
                                              Billing doc (VBELN)
                                              Item (POSNR)


                From Shipping through
                                 LIPS                                                                                       VBFA
               VBRP-VGBEL = LIPS-VBELN                                                                                      (Sales Document Flow)
                        and                                                                                                 Preceding Sales Doc (VBELV)
               VBRP-VGPOS = LIPS-POSNR                                                                                      Preceding Item (POSNV)
                                                                                                                            Subsequent Sales doc (VBELN)
                                                                              VBUP                                          Subsequent Item (POSNN)
                                                                              (Sales Document: Item Status)                 Document Cat (VBTYP_N)
                                                                              Sales doc (VBELN)
                                                                              Item (POSNR)
SAP SD - Links to FI Tables




                                            Customer Master Data




         Sales Area Data                        General Data                      Company Code Data


KNVP
(Customer Master Partner Functions)
Customer No (KUNNR)
Sales Org (VKORG)                      KNA1                                KNB1
Distribution Ch (VTWEG)                (General Data in Customer Master)   (Customer master (company code))
Division (SPART)                       Customer No (KUNNR)                 Customer No (KUNNR)
Partner Function (PARVW)                                                   Company Code (BUKRS)
Partner Counter (PARZA)




KNVV
(Customer Master Sales Data)
Customer No (KUNNR)                                                        KNB5
Sales Org (VKORG)                                                          (Customer master (dunning data))
Distribution Ch (VTWEG)                                                    Customer No (KUNNR)
Division (SPART)                                                           Companu Code (BUKRS)
                                                                           Dunning Area (MABER)




KNVD
(Customer master record sales
request form)

Customer No (KUNNR)
Sales Org (VKORG)
Distribution Ch (VTWEG)
Division (SPART)
Output Type (
SAP SD - Links to MM Tables




                                             Material Master Data




              Sales Data                            Basic Data                     Sales Text Data

MARC
                                        MAKT
(Material Master: C Segment)
                                        (Material Descriptions)
Material No (MATNR)                     Material No (MATNR)
Plant (WERKS)                           Language (SPRAS)

                                                                          STXH
                                                                          (STXD SAPscript text file header)
MVKE
                                                                          Texts (TDOBJECT)
(Material Master: Sales Data)
                                                                          Text Name (TDNAME)
Material No (MATNR)                                                       Text Id (TDID)
Sales Org (VKORG)                                                         Language (TDSPRAS)
Distribution Chan (VTWEG)
                                        MARA
Product Hierarchy (PRODH)
                                        (Material Master: General Data)
                                        Material No (MATNR)

T179
(Materials: Product Hierarchies)
Product Hierarchy (PRODH)
                                                                          STXL
*use to ge text for hiearchy levels                                       (STXD SAPscript text file lines)
                                                                          (RELID)
                                        MARM                              Texts (TDOBJECT)
                                        (Units of Measure)                Text Name (TDNAME)
MLAN                                    Material No (MATNR)               Text Id (TDID)
(Tax Classification: Material)          UOM (MEINH)                       Language (TDSPRAS)
Material No (MATNR)                                                       (SRTF2)
Country (ALAND)
Contributions by




       Master Data                              FI/CO                                   HR
 Jim Lewis (Whittman-Hart, inc.)     Michael Rhodes (MedPartners, inc.)




             MM                                                                         SD
                                                  PP                       Paul Evans (Whittman-Hart, inc.)
 Jim Lewis (Whittman-Hart, inc.)
                                                                          Krishna Prasad (Whittman-Hart, inc.)
Michael Rhodes (MedPartners, inc.)
                                                                                Russ Smith (Benteler)
                                                                          Michael Rhodes (MedPartners, inc.)

Sap table relation

  • 1.
    SAP Table Relations version 1.0.0 compiled by Christopher Solomon with contributions by various SAP Professionals
  • 2.
    How to usethis document? This document displays and describes the relationships and links between the various SAP database tables. These relationships are displayed graphically as described below: Table Key Transparent Table Cluster Table SAP Table Name SAP Table Information SAP Table Name (Table Description) (Table Description) SAP Field Name (Field Description) SAP Field Name (Field Description) Useful Fields Link Key One-to-One One One One-to-Many One Many
  • 3.
    Master Data Tables CEPC= Profit Center Master Data Table CSKS = Cost Center Master KNA1 = Cutomer Master (General Data) LFA1 = Vendor Master (General Data) MARA = Material Master (General Data) SKB1 = G/L Account Master (Company Code) T001W = Plants/Branches T001 = Company Codes
  • 4.
    SAP - FI/CO Accounts Payable Reconcillation Ledger General Financial Special Purpose Ledger Accounting Ledger Custom Ledger Accounts Receivable Controlling Profit Center Cost Center Accounting Accounting Tables: BSAD BSAS BSEG BSES BSIK BSIS
  • 5.
  • 6.
    BSIP BVOR PAYR (Index for vendor validation of double (Intercompany posting procedures) (Payment transfer medium file) documents) Intercompany No (BVORG) Paying Company (ZBUKR) Company Code (BUKRS) Company Code (BUKRS) House Bank (HBKID) Vendor (LIFNR) Account (HKTID) Fiscal Year (GJAHR) Currency (WAERS) Payment Method (ZLSCH) Document No (BELNR) Document Date (BLDAT) Check No (CHECKT) Duplicate Invoices Reference Doc (WRBTR) Amount (WRBTR) VBLNR Document No (BELNR) Fiscal Year (GJAHR) Line Items (BUZEI) BKPF (Accounting document header) BSAD Company Code (BUKRS) BSIK (Accounting: Secondary index for Document No (BELNR) (Accounting: Secondary index for customers (cleared items)) Fiscal Year (GJAHR) vendors) Company Code (BUKRS) Customer (KUNNR) Company Code (BUKRS) documents Special G/L Trans (UMSKS) Vendor (LIFNR) All FI Special G/L Ind (UMSKZ) Closed items Open Items Special G/L Trans (UMSKS) Clearing Date (AUGDT) Special G/L Ind (UMSKZ) Clearing Doc (AUGBL) Clearing Date (AUGDT) Allocation No (ZUONR) Clearing Doc (AUGBL) Fiscal Year (GJAHR) Allocation No (ZUONR) BSEG Document No (BELNR) Fiscal Year (GJAHR) (Accounting document segment) Line Items (BUZEI) Document No (BELNR) Company Code (BUKRS) Line Items (BUZEI) Document No (BELNR) Fiscal Year (GJAHR) Line Item (BUZEI) Closed items Open Items BSAK (Accounting: Secondary index for BSID vendors (cleared items)) (Accounting: Secondary index for customers) Company Code (BUKRS) Vendor (LIFNR) Company Code (BUKRS) Special G/L Trans (UMSKS) Customer (KUNNR) Special G/L Ind (UMSKZ) Special G/L Trans (UMSKS) Clearing Date (AUGDT) Special G/L Ind (UMSKZ) Closed items Clearing Doc (AUGBL) Open Items Clearing Date (AUGDT) Allocation No (ZUONR) Clearing Doc (AUGBL) Fiscal Year (GJAHR) Allocation No (ZUONR) Document No (BELNR) Fiscal Year (GJAHR) Line Items (BUZEI) Document No (BELNR) Line Items (BUZEI) KNC1 (Customer master (trans figures)) BSAS Customer (KUNNR) BSIS (Accounting: Secondary index for G/L Company Code (BUKRS) accounts (cleared items)) Fiscal Year (GJAHR) Company Code (BUKRS) Company Code (BUKRS) G/L Account (HKONT) G/L Account (HKONT) Clearing Date (AUGDT) Clearing Date (AUGDT) Clearing Doc (AUGBL) Clearing Doc (AUGBL) LFC1 Allocation No (ZUONR) Allocation No (ZUONR) (Vendor master (transaction figures)) Fiscal Year (GJAHR) Fiscal Year (GJAHR) Vendor (LIFNR) Document No (BELNR) Document No (BELNR) Company Code (BUKRS) Line Items (BUZEI) Line Items (BUZEI) Fiscal Year (GJAHR)
  • 7.
    SAP FI/CO Financial Accounting RFBLG BKPF (Cluster for accounting (Accounting document header) document) Company Code BSEC Document No BSED Fiscal Year BSEG Physical BSES BSET BSEG (Accounting document segment) Company Code ts en Document No c um Fiscal Year Line Item do I F ll A BSEC BKPF One time accounts (One-time account data (Accounting document header) document segment) Company Code Document No Company Code Logical Fiscal Year Ta Document No x Fiscal Year do cu Line Item m en ts BSET (Tax data document segment) Company Code Document No Fiscal Year Line Item
  • 8.
    SAP FI/CO Controlling Special Purpose Ledger Profit Center GLPCA Accounting (EC-PCA: Actual Line Items) Example of a Custom Record No (GL_SIRID) Ledger GLPCT (EC-PCA: Totals Table) ZZGLO Ledger(RLDNR) ROBJNR Object (OBJNR) Record Type (RRCTY) ROBJNR GLPCO Plan Version (RVERS) (EC-PCA: Object Table for Account Fiscal Year (GJAHR) ZZGLT Assignment Elements) Object (ROBJNR) Object (COBJNR) COBJNR Object (OBJNR) Ledger(RLDNR) Object (SOBJNR) Record Type (RRCTY) Currency (RTCUR) Version (RVERS) UOM (RUNIT) ZZGLO Fiscal Year (GJAHR) Debit/Credit Ind (DRCRX) Object (ROBJNR) Period (RPMAX) Record No (GL_SIRID) Object (SOBJNR) GLPCC Currency (RTCUR) (EC-PCA: Transaction Attributes) UOM (RUNIT) Object (OBJNR) Debit/Credit Ind (DRCRX) Period (RPMAX) ________________________________________________________ Cost Center COEP COFIO2 (CO object: period-related line items) Reconcillation (Transaction-dependent fields for Accounting Controlling Area (KOKRS) Ledger reconciliation ledger) NR Document No (BELNR) BJ Object (OBJNR) COSP COFIT CO Line Item (BUZEI) (CO Object: Cost Totals - External (Totals records - reconciliation ledger) Postings) Ledger (LEDNR) Ledger(RLDNR) Object (J_OBJNR) Record Type (RRCTY) Fiscal Year (GJAHR) Version (RVERS) Value Type (WRTTP) Fiscal Year (GJAHR) ROBJNR Version (VERSN) Object (ROBJNR) Cost Element (KSTAR) Object (COBJNR) CO Key (HRKFT) Object (SOBJNR) CO Trans (VRGNG) Currency (RTCUR) Trading Part ID (VBUND) COFIO1 UOM (RUNIT) (Object Table for Reconciliation Trading Part BA (PARGB) COBK Debit/Credit Ind (DRCRX) Ledger COFIT) Debit/Credit Ind (BEKNZ) Period (RPMAX) Currency (TWAER) Object (OBJNR) Controlling Area (KOKRS) Period Block (PERBL) Document No (BELNR)
  • 9.
    SAP FI/CO Accounts Payable Vendor Master Data Purchasing Data General Data Company Code Data LFM1 LFA1 LFB1 (Vendor master record purchasing (Vendor master (general section)) (Vendor master (company code)) organization data) Vendor No (LIFNR) Vendor No (LIFNR) Vendor No (LIFNR) Company Code (BUKRS) Purch Org (EKORG) LFM2 (Vendor Master Record: Purchasing LFBK LFB5 Data) (Vendor master (bank details)) (Vendor master (dunning data)) Vendor No (LIFNR) Vendor No (LIFNR) Vendor No (LIFNR) Purch Org (EKORG) Bank Cntry (BANKS) Company Code (BUKRS) Sub-range (LTSNR) Bank Key (BANKL) Dunning Area (MABER) Plant (WERKS) Bank Acc (BANKN)
  • 10.
    SAP FI/CO Accounts Receivable Customer Master Data Sales Area Data General Data Company Code Data KNVP (Customer Master Partner Functions) Customer No (KUNNR) Sales Org (VKORG) KNA1 KNB1 Distribution Ch (VTWEG) (General Data in Customer Master) (Customer master (company code)) Division (SPART) Partner Function (PARVW) Customer No (KUNNR) Customer No (KUNNR) Partner Counter (PARZA) Company Code (BUKRS) KNVV (Customer Master Sales Data) Customer No (KUNNR) KNB5 Sales Org (VKORG) (Customer master (dunning data)) Distribution Ch (VTWEG) Division (SPART) Customer No (KUNNR) Company Code (BUKRS) Dunning Area (MABER) KNVD (Customer master record sales request form) Customer No (KUNNR) Sales Org (VKORG) Distribution Ch (VTWEG) Division (SPART) Output Type (NA_KSCHL) Mess Language (SPRAS)
  • 11.
    SAP FI/CO Master Data Cost Elemet Profit Center Cost Center CSKA (Cost elements (data dependent on CEPC CSKS chart of accounts)) (Profit center master data table) (Cost center master) COA (KTOPL) Profit Center (PRCTR) Controlling Area (KOKRS) Cost Element (KSTAR) Valid to Date (DATBI) Cost Center (KOSTL) Controlling Area (KOKRS) Valid to Date (DATBI) CSKB (Cost elements (data dependent on controlling area)) Controlling Area (KOKRS) COA (KTOPL) Cost Element (KSTAR) Valid to Date (DATBI) CEPCT CSKT (Texts for Profit Center Master Data) (Cost Center Texts) Language (SPRAS) Language (SPRAS) CSKU Profit Center (PRCTR) Controlling Area (KOKRS) (Cost Element Texts) Valid to Date (DATBI) Cost Center (KOSTL) Language (SPRAS) Controlling Area (KOKRS) Valid to Date (DATBI) COA (KTOPL) Cost Element (KSTAR) General Ledger SKB1 SKA1 SKAT (G/L account master (company code)) (G/L accounts master (chart of (G/L account master record (chart of Company Code (BUKRS) accounts)) accounts: description)) G/L Account (SAKNR) COA (KTOPL) Language (SPRAS) G/L Account (SAKNR) COA (KTOPL) G/L Account (SAKNR)
  • 12.
    SAP - MaterialsManagement Purchasing Materials Management Materials Management Financial Accounting Accounts Payable Invoice Verification Tables: EKKO EKPO KNMT MAKT
  • 13.
    KNMT (Customer-Material Info Record Data Table) makt-matnr = knmt-matnr and makt-spras = sy-langu MAKT (Material Description) MDKP (MRP Header) EKKO (Purchasing Doc Header) MDKP-DTNUM = MDTB-DTNUM EKPO-EBELN = EKKO-EBELN MDTB (MRP Detail) EKPO (Purchasing Doc Item) MM Table Mapping
  • 14.
    SAP MM -Purchasing Purchasing Requisition EBKN STXH EBAN (Purchase Requisition Account (STXD SAPscript text file header) (Purchase Requisition) Assignment) Texts (TDOBJECT) Purchasing Req (BANFN) Purchasing Req (BANFN) Text Name (TDNAME) Item (BNFPO) Item (BNFPO) Text Id (TDID) Preg Account Assignment (ZEBKN) Language (TDSPRAS) STXL (STXD SAPscript text file lines)) (RELID) Texts (TDOBJECT) Text Name (TDNAME) Text Id (TDID) Language (TDSPRAS) (SRTF2)
  • 15.
    SAP MM -Purchasing Purchase Orders S011 S012 (PURCH: Purch. Group Statistics) (PURCHIS: Purchasing Statistics) EINE Statistics (SSOUR) Statistics (SSOUR) (Purchasing Info Record: Purchasing Version (VRSIO) Version (VRSIO) Organization Data) Month (SPMON) Month (SPMON) Day (SPTAG) Day (SPTAG) Info Record (INFNR) Week (SPWOC) Week (SPWOC) Purchasing Org (EKORG) Posting Period (SPBUP) Posting Period (SPBUP) Info Record Type (ESOKZ) Purchasing Org (EKORG) Purchasing Org (EKORG) Plant (WEKS) Purchasing Group (EKGRP) Purchasing Group (EKGRP) Vendor No (LIFNR) Material No (MATNR) Plant (WERKS) Info Record Category (ESOKZ) Material Group (MATKL) Info Record (INFNR) Country (LAND1) EKET (Delivery Schedules) Purchasing Doc (EBELN) Item (EBELP) Delivery Schedule (ETENR) EKPO EINA (Purchasing Document Item) (Purch Info Record: General Data) Purchasing Doc (EBELN) Info Record (INFNR) Item (EBELP) EKKN (Account Assignment in Purchasing Document) Purchasing Doc (EBELN) Item (EBELP) Account Assignment (ZEKKN) EKKO EORD (Purchasing Document Header) (Purchasing Source List) Purchasing Doc (EBELN) Material No (MATNR) Plant (WERKS) Source List No (ZEORD)
  • 16.
    SAP MM -Purchasing Goods Receipt S011 (PURCHIS: Purchasing Group Statistics) Statistics (SSOUR) Version (VRSIO) MKPF MSEG Month (SPMON) (Header: Material Document) (Document Segment: Material) Day (SPTAG) Document No (MBLNR) Document No (MBLNR) Week (SPWOC) Fiscal Year (MJAHR) Fiscal Year (MJAHR) Posting Period (SPBUP) Line Item (ZEILE) Purchasing Org (EKORG) Purchasing Group (EKGRP) Vendor No (LIFNR) S013 (PURCHIS: Statistics for Vendor Evaluation) Statistics (SSOUR) S031 Version (VRSIO) EKBE MVER (Statistics: Movements for current Month (SPMON) (History of Purchasing Document) (Material consumption) stocks) Day (SPTAG) Purchasing Doc (EBELN) Statistics (SSOUR) Week (SPWOC) Material NO (MATNR) Item (EBELP) Version (VRSIO) Posting Period (SPBUP) Plant (WERKS) Account Assign (ZEKKN) Month (SPMON) Purchasing Org (EKORG) Fiscal Year (GJAHR) Trans Type (VGABE) Day (SPTAG) Purchasing Group (EKGRP) Period (PERKZ) Fiscal Year (MJAHR) Week (SPWOC) Vendor No (LIFNR) Follow-on Records (ZAHLR) Document No (MBLNR) Posting Period (SPBUP) Material No (MATNR) Line Item (ZEILE) Plant (WERKS) Plant (WERKS) Material No (MATNR) Info Record Cat (ESOKZ) Storage Loc (LGORT) Info Record (INFNR)
  • 17.
    SAP MM -Master Data Purchasing Data Basic Data Accounting Data MARC MAKT (Material Master: C Segment) (Material Descriptions) Material No (MATNR) Material No (MATNR) Plant (WERKS) Language (SPRAS) MARA MBEW (Material Master: General Data) (Material Valuation) Material No (MATNR) Material No (MATNR) Valuation Area (BWKEY) Valuation Type (BWTAR) MARM MLAN (Units of Measure) (Tax Classification: Material) Material No (MATNR) Material No (MATNR) UOM (MEINH) Country (ALAND)
  • 18.
    SAP MM -Purchasing Purchasing Info Record KONP KONH (Conditions (Item)) (Conditions (Header)) Condition No (KNUMH) Condition No (KNUMH) Seq No (KOPOS) EINA EINE (Purchasing Info Record: General (Purchasing Info Record: Purchasing Data) Organization Data) Info Record (INFNR) Info Record (INFNR) Purchasing Org (EKORG) Info Record Type (ESOKZ) Plant (WERKS) A017 (Material Info Record (Plant-Specific)) Application (KAPPL) Condition Type (KSCHL) Vendor (LIFNR) Material No (MATNR) Purchasing Org (EKORG) Plant (WERKS) Info Record Category (ESOKZ) Validity (DATBI)
  • 19.
    SAP - ProjectPlanning Project Planning
  • 20.
    PROJ (Project Definition) PRPS-PSPHI = PROJ-PSPNR PRPS-PSPNR = PRPS PRTE-POSNR PRTE and PRTX-PRPSPNR = PRTX (WBS Elements) (Schedule Data for PRPS-PSPHI= PRTE-POSNR (Texts(WBS)) Proj. Item) PRTE-PSPHI PRTX-PRTXTKY = PSTX-PRTXTKY PRPS-PSPNR = PRHIS-POSNR and PRPS-PSPHI= PSTX PRHIS-PSPHI (Project Texts (Header)) PRHIS (Proj. Hierarchy for PSTX-PRTXTKY = WBS Element) PSTT-PRTXTKY PSTT (Project Texts) PP Table Mapping
  • 21.
    SAP PP -Project Planning PROJECTS Project and WBS element numbers have a domain with a conversion function module which converts it from 8 numc input to 24 char on output. PROJ (Project definition) Project Number (PSPNR) Project Name (PSPID) PRTE (Scheduling Data for Project Item) PRPS Project Number (PSPHI) (WBS (Work Breakdown Structure) WBS Element Number (POSNR) Element Master Data)) Project Number (PSPHI) WBS Element Number (PSPNR) WBS Name (POSID) PRTX (PS Texts (WBS)) WBS Element Number (PRPSPNR) Text Identifier (PRTXTKY) PRHIS (Standard WBS, Edges (Hierarchy pointers)) Project Number (PSPHI) WBS Element Number (POSNR) PSTX (PS Texts (Header)) Text Identifier (PRTXTKY) PS text description (PSTXTTI) PSTT (PS texts (description)) Text Identifier (PRTXTKY) PS text: Description(PTKTEXT)
  • 22.
    SAP - Salesand Distribution Sales Finacial Accounting Accounts Receivable Shipping Sales and Distribution Materials Mgmt. Material Master Billing Tables: KONV LIKP LIPS VBAK VBAP VBBE VBEH VBEP VBFA VBLB VBLK VBPA VBRK VBRP VBUK VBUP VEKP VEPO VEPVG
  • 23.
    Sales/Order Document Shipping/Delivery Document Billing Document VBBE VBLB (Sales (Release Order VBLK VEPO VBSK Requirements) Data) (SD:Delivery Note (SD Doc:Shipping (Collective Proc. Header) Item content) KONV for a Sales Doc (Condition Table) Header) VBLB-VBELN= VEPO-VBELN = VEPO-VENUM = VBBE-VBELN= VBAK-VBELN VBPA LIKP-VBELN VEKP-VENUM VBAK-VBELN VEPO-VBELN = VBRK-KNUMV = (Partner Table) VBLK-VBELN KONV-KNUMV VEKP (SD Doc:Shipping VBSS VBPA-VBELN= LIKP Unit Header) (Collective Proc.: VBAK VBAK-VBELN (Sales Sales Documents) (Sales VBPA-POSNR= Doc:Delivery VBAP-POSNR Doc:Header) Header) VTTP-VBELN = LIKP-VBELN VKDFS VBAK-VBELN = VBRK (SD Index: VBAP-VBELN (Billing: Header Billing Initiator) VEPVG VTTP data) (Delivery Due (Shipment Item) VBAP Index) (Sales Doc:Item VBPA-VBELN = Info) LIPS-VBELN = VTTK-TKNUM = NAST VBEP-VBELN = LIPS-VGBEL LIKP-VBELN VTTP-TKNUM VKDFS VBAK-VBELN (Message Status) (SD Index: Billing Initiator) VTTK VBRK-VBELN = VBEP-VBELN = VBAP-VBELN VBKD-VBELN = LIPS-VGBEL = (Shipment Header) VBRP-VBELN VRPMA and VBAP-VBELN VBAP-VBELN VAPMA (SD Index: VBAP-POSNR = and and (SD Index: VBEP-POSNR VBKD-POSNR = LIPS-VGPOS = Billing Items per Order Items VBAP-POSNR VBAP-POSNR LIPS Material) by Material) (Sales LIPS-VBELN = Doc:Delivery VBRP-VGBEL LIPS-POSNR= VBRP VRKPA Items) (SD Index: VBKD VBRP-VGPOS (Billing: Item data) VAKPA VBEP (Sales Doc: Bills by Partner (SD Index: (Sales Function) Business Data) Order by Doc:Schedule Partner Function) Lines) VBFA vbelv = preceeding document (Doc. Flow) vbeln = subsequent doc VBELN POSNR ETENR VBUK vbeln = document number (Header Status) SD VBEH (Schedule Line Table Mapping VBUP vbeln = document number History) (Item Status)) ;use with VBAP and LIPs
  • 24.
    SAP SD -Sales Tables VKDFS (SD Index:Billing Initiator) STXL (STXD SAPscript text file lines) Billing Cat (FKTYP) Sales Org (VKORG) (RELID) STXH Billing Date (FKDAT) Texts (TDOBJECT) (STXD SAPscript text file header) Customer (KUNNR) Text Name (TDNAME) Texts (TDOBJECT) Text Id (TDID) Billing Type (FKART) Text Name (TDNAME) Language (TDSPRAS) Country (LLAND) Text Id (TDID) (SRTF2) Sales doc (VBELN) VBUK Language (TDSPRAS) (Header Status) Sales doc (VBELN) VAPMA (SD Index:Order Items by Material) Material No (MATNR) Sales Org (VKORG) VBFA Trans Group (TRVOG) (Sales Document Flow) Document Date (AUDAT) VBAK Distribution Channel (VTWEG) Preceding Sales Doc (VBELV) (Sales Document :Header) Division (SPART) Preceding Item (POSNV) Document Type (AUART) Sales doc (VBELN) Subsequent Sales doc (VBELN) VBUP Sold-to-Party (KUNNR) Subsequent Item (POSNN) (Item Status) Sales Office (VKBUR) Document Cat (VBTYP_N) Sales doc (VBELN) Sales Group (VKGRP) Item (POSNR) Customer PO No (BSTNK) User Name (ERNAM) Sales Ord (VBELN) Item (POSNR) To Shipping through LIPS LIPS-VGBEL = VBAP-VBELN VAKPA VBAP and (SD Index:Order by Partner Function) (Sales Document : Item Info) LIPS-VGPOS = VBAP-POSNR Sales doc (VBELN) Partner No (KUNDE) Item (POSNR) Partner Function (PARVW) Sales Org (VKORG) Trans Group (TRVOG) Document Date (AUDAT) Sales Office (VKBUR) Sales Group (VKGRP) VBKD Distribution Channel (VTWEG) VBEP (Sales Document : Business Data) Division (SPART) (Sales Document : Schedule Lines) Document Type (AUART) Sales doc (VBELN) Customer PO No (BSTNK) Sales doc (VBELN) Item (POSNR) Sold-to-Party (KUNNR) Item (POSNR) User Name (ERNAM) Schedle Line (ETENR) Sales Ord (VBELN) VBEH VBPA (Schedule Line History) (Sales Document :Partner) Sales doc (VBELN) Sales doc (VBELN) Item (POSNR) Item (POSNR) Schedle Line (ETENR) Partner Function (PARVW)
  • 25.
    SAP SD -Shipping Tables VTTP (Shipment Item) VBLK Delivery Doc Number(VBELN) (SD:Delivery Note Header) Shipment Number (TKNUM) Delivery Document Number (VBELN) Shipment Item (TPNUM) VTTP-VBELN = VTTK-TKNUM = LIKP-VBELN VTTP-TKNUM VBLK-VBELN = LIKP-VBELN VEPO VTTK (SD Doc:Shipping Item content) (Shipment Header) Delivery Document Number (VBELN) Shipment Number (TKNUM) Delivery Item (POSNR) LIKP (Sales Doc:Delivery Header) Shipping Unit Number (VENUM) Shipping Unit Item (VEPOS) Delivery Document Number (VBELN) VTFA (Shipment Doc. Flow) VEPO-VENUM = Shipment Number (TKNUM) VEKP-VENUM VBUK Preceeding Doc. (VBELV) (Header Status) VEPO-VBELN = Delivery doc (VBELN) LIPS-VBELN and VEKP VEPO-POSNR = (SD Doc:Shipping Unit Header) LIPS-POSNR Shipping Unit Number(VENUM) VBFA LIPS-VBELN = (Sales Document Flow) LIKP-VBELN Preceding Sales Doc (VBELV) Preceding Item (POSNV) VBUP Subsequent Sales doc (VBELN) (Item Status) Subsequent Item (POSNN) Deliverydoc (VBELN) Document Cat (VBTYP_N) Item (POSNR) From Sales throughVBAP LIPS LIPS-VGBEL = VBAP-VBELN (Sales Doc:Delivery Items) To Biling through VBRP and Delivery Document Number (VBELN) VBRP-VGBEL = LIPS-VBELN LIPS-VGPOS = VBAP-POSNR Item (POSNR) and VBRP-VGPOS = LIPS-POSNR
  • 26.
    SAP SD -Billing Tables VKDFS VBSK VBSS VRKPA (SD Index: Billing Initiator) (Collective Processing for a Sales (Collective Processing: Sales (Sales Index: Bills by Partner Document Header) Documents) Functions) Billing Cat (FKTYP) Partner No (KUNDE) Sales Org (VKORG) Grouped Delivery (SAMMG) Grouped Delivery (SAMMG) Partner Function (PARVW) Billing Date (FKDAT) Sales doc (VBELN) Sales Org (VKORG) Customer (KUNNR) Billing Date (FKDAT) Billing Type (FKART) Distribution Channel (VTWEG) Country (LLAND) Billing Type (FKART) Sales doc (VBELN) Payer (KUNNR) Sold-to-Party (KUNNR) SD Doc Cat (VBTYP) User Name (ERNAM) NAST Billing Doc (VBELN) (Billing: Header Data) Application (KAPPL) Object (OBJKY) VBRK Output Type (KSCHL) (Billing: Header Data) Language (SPRAS) VRPMA Mess Partner (PARNR) (SD Index: Billing Items per Material) Billing doc (VBELN) Partner Func (PARVW) Date (ERDAT) Material No (MATNR) Time (ERUHR) Sales Org (VKORG) Billing Date (FKDAT) Distribution Channel (VTWEG) Billing Type (FKART) Payer (KUNNR) Sold-to-Party (KUNNR) VBUK SD Doc Cat (VBTYP) (Header Status) User Name (ERNAM) Sales doc (VBELN) Billing Doc (VBELN) Item (POSNR) VBRP (Billing: Item Data) Billing doc (VBELN) Item (POSNR) From Shipping through LIPS VBFA VBRP-VGBEL = LIPS-VBELN (Sales Document Flow) and Preceding Sales Doc (VBELV) VBRP-VGPOS = LIPS-POSNR Preceding Item (POSNV) Subsequent Sales doc (VBELN) VBUP Subsequent Item (POSNN) (Sales Document: Item Status) Document Cat (VBTYP_N) Sales doc (VBELN) Item (POSNR)
  • 27.
    SAP SD -Links to FI Tables Customer Master Data Sales Area Data General Data Company Code Data KNVP (Customer Master Partner Functions) Customer No (KUNNR) Sales Org (VKORG) KNA1 KNB1 Distribution Ch (VTWEG) (General Data in Customer Master) (Customer master (company code)) Division (SPART) Customer No (KUNNR) Customer No (KUNNR) Partner Function (PARVW) Company Code (BUKRS) Partner Counter (PARZA) KNVV (Customer Master Sales Data) Customer No (KUNNR) KNB5 Sales Org (VKORG) (Customer master (dunning data)) Distribution Ch (VTWEG) Customer No (KUNNR) Division (SPART) Companu Code (BUKRS) Dunning Area (MABER) KNVD (Customer master record sales request form) Customer No (KUNNR) Sales Org (VKORG) Distribution Ch (VTWEG) Division (SPART) Output Type (
  • 28.
    SAP SD -Links to MM Tables Material Master Data Sales Data Basic Data Sales Text Data MARC MAKT (Material Master: C Segment) (Material Descriptions) Material No (MATNR) Material No (MATNR) Plant (WERKS) Language (SPRAS) STXH (STXD SAPscript text file header) MVKE Texts (TDOBJECT) (Material Master: Sales Data) Text Name (TDNAME) Material No (MATNR) Text Id (TDID) Sales Org (VKORG) Language (TDSPRAS) Distribution Chan (VTWEG) MARA Product Hierarchy (PRODH) (Material Master: General Data) Material No (MATNR) T179 (Materials: Product Hierarchies) Product Hierarchy (PRODH) STXL *use to ge text for hiearchy levels (STXD SAPscript text file lines) (RELID) MARM Texts (TDOBJECT) (Units of Measure) Text Name (TDNAME) MLAN Material No (MATNR) Text Id (TDID) (Tax Classification: Material) UOM (MEINH) Language (TDSPRAS) Material No (MATNR) (SRTF2) Country (ALAND)
  • 29.
    Contributions by Master Data FI/CO HR Jim Lewis (Whittman-Hart, inc.) Michael Rhodes (MedPartners, inc.) MM SD PP Paul Evans (Whittman-Hart, inc.) Jim Lewis (Whittman-Hart, inc.) Krishna Prasad (Whittman-Hart, inc.) Michael Rhodes (MedPartners, inc.) Russ Smith (Benteler) Michael Rhodes (MedPartners, inc.)