A
          PROJECT REPORT ON
           SUMMER TRAINING
                 AT

“SURAT DISTRICT CO-OPERATIVE MILK UNION
                  LTD”

                 (SURAT)


               Submitted To
 Shrimad Rajchandra Institute of Management
         and Computer Application

               Prepared By:
            DHAVAL BHAKTA
                F.Y M.B.A




                                              1
INDEX:


 NO:   content:                       PAGE:


 1         Declaration                       3

 2         Certificate                        4
 3         Acknowledgement                    5
 4         Company profile                    6
 5         History                            7
 6         Turn over of the company          10
 7         Organization structure            12
 8         Human Resource management         13
 9         Training and Development System   14
10         Production department             15
11         Marketing department              16
12         Finance department                20
13         MIS Department                     21




                                                   2
Acknowledgement:



       I offer my sincere gratitude to SUMUL for providing the opportunity to work
with them. These experiences will rarely a strong foundation from my future carrier.




       I would like to offer my special thanks to respected Mr. Manish Bhatt,
marketing executive and all the staff members of SUMUL for having giving me guidance
on the necessary the theoretical aspect and methodology for handling my work, without
valuable guidance this project report can not be made possible.




Place: SURAT
Date:
                                                                     Yours faithfully

                                                             ___________________
                                                             (DHAVAL BHAKTA)




                                                                                    3
Company profile:




              The Sumul district co-operative milk producer’s union ltd (SUMUL
      Dairy) is a co-operative endeavor committed to help marginal farmers and down
      trodden tribal to lead to a healthy life and better standard of living through
      scientific animal husbandry practices. Today’s Sumul enjoys the pride to serve
      milk and milk products to populous Surat city and surrounding towns of it.

              Sumul is holding strong brand equity in surat district and command more
      than 70% of the liquid milk in surat city, to make the distribute system fast and
      the delivered milk in time they have as many as 6 milk transportation routes and
      1531 agents (1386 regular and 145 full time)

             The area of operation of sumul is the entire district of sumul. The present
      milk procurement of 160,929,736 liters of milk annually makes it the third largest
      union in the state after the AMUL and Mahesana dairy. The present market of
      Surat for liquid milk is around 4.5 lack liters per day. This has necessary active
      development of “by product” market. Products so far introduced are paneer, ghee,
      flavored milk, sweet, shrikhand, lassi, butter milk etc..

              Sumul consist of 13 board of directors one each of 13 talukas of Surat
      district and they from themselves elect the chairman. The total numbers of
      employees are about 1100 besides the contract workers.


             Hence, the Surat district co-operative milk producer’s union ltd, SUMUL
      is trade name and literally meaning sound process, came in to existence on
      August 22, 1951… The formal commissioning of the pasteurization plant on
      March 17, 1968 was a turning point fro sumul.




History:


                                                                                      4
In the year 1939 Sardar Vallabhbhai Patel went and meet the farmers of Anand
and told them that for the trade of milk the dairy was necessary. At that time a person
named Tribhuvandas Patel came forward to take the leadership. During that time there
was only one dairy “POLSUN DAIRY” which belongs to British’s and they use to give
very less price for milk to the India Milkmen. In order to support the Indian farmers
“AMUL DAIRY” was established in the year 1946 DDR. Kurien was appointed at this
dairy. Dr. Kurien along with Tribhuvandas Patel took the leadership.




 Indian becomes independent in the year 1947. in the meantime AMUL Dairy got order
from the WHO to produce milk Powder from buffalo milk. Dr. Kurien & Mr. Dalaya
found the technique of producing milk from buffalo milk. After booking at this Lal
Bahadur Shatri took the visit of Ajampur village and promised them to provide with more
money fro the systematic development of the dairy industry. For the proper development
of the dairy industry NDDB was established at Anand. NDDB started operation – 1
programmer for all dairies in 1971-72 in the year 1977 operation Flood-2 started.
Transportation machinery & pressmen of milk at low cost and give importance. In the
year 1990-operation flood-3 started. Here the farmers were, made aware about their right
& responsibilities high productivity of milk at low cost & so the co-operatic of
development programs started.



      In the year 1998-99 two million tone of milk was produced in Indian & Indian
becomes the world’s first milk producing country. Which is more then 68 million of
American. So it was called “white revolution”



         SUMUL has three chilling center at Bajipura, Navi Pardi and Uchchal for
ensuring safe delivery of raw milk to SUMUL where the milk is processed and pack into
various type of liquid milk and by product to improved the nutritional feed given to the
cattle at village level, the co-operative has establishment a cattle feed factory at chalthan.
Sumul also has oil refined oil at the village of DCS level.




                                                                                             5
Sumul’s Mission & Vision Statement:


     “WE ARE SOCIALLY RESPONSIBLE ORGANISATION WITH
COMMITMENT TO CONSUMER DELIGHT AND RESPECT F0R ALL. WE
BELIEVE IN GROWTH AND CONTINUOUS IMPROVEMENT THROUGH
TEAMWORK, TRUST & EXCELLENCE WITHOUT COMPROMISING OUR
HONEDTY AND INTEGRITY”

        It is quite obvious from the mission statement of the Sumul; the organization is
committed to customer satisfaction and believes in providing the highest quality of
product to them. Infect, for ensuring highest quality product, it has already put into
practice TPM and TQM tools in the organization besides many Quality Circle (QC) and
Small Group Activity (SGA) operating in the organization to achieve the vision and
mission.

SUMUL VISION 2007:

       Vision is a dream created in our working hours of the organization. It can be
described as a living picture of future. It is inspired by the values that we cherish

                              Year 2006                       Year 2007
TURNOVER                      RS.551 Corers                   RS. 522 Corers
MILK PROCUREMENT              7,51,000 Liters                 8,50,000 Liters
MILK SALE                     5,51,000 Liters                 5,51,000 Liters
QUALITY                         International std. ISO 9000     International std. ISO 9000
                                         HAACCP                          HAACCP
PRODUCTION COST               Minimum Production cost         Minimum Production cost
DISTRIBUTION                    Consumers oriented, Quick       Consumers oriented, Quick
SYSTEM                                 and effective                   and effective




                                                                                              6
Work Area of SUMUL:




                   Main Dairy Plant                     Cilling Centre
                                                      km distance from surat

                 Taluka/ Tahsil Name                 Cattle Feed Factory




        SUMUL dairy is located near railway station road in Surat. It covers 15,000
– acre land. Sumul provides milk collection facilities at the producer’s door in each
village co-operative, where milk is speedily, efficiently and economically transported
twice daily to its dairy plant and chilling centers for processing and marketing.

         Since the milk procurement system has been extended far and wide in the entire
district. Sumul have five chilling center at Bajipura, Uchchal, Navi Pardi, Chaved and
Dediapada site at a distance of 50,105,25,110,146 km respectively from Surat city. The
chilled is then transferred to the mail plant at Surat railway station road.




                                                                                     7
Unit of SUMUL & Their Capacity:

No.     Chilling Center       Establishment      Capacity in LPD       Distance from
                                                                       Surat (km )
  1     Sumul dairy                 1951               500000                  0
  2     Bajipura                    1975               300000                 50
  3     Uchchhal                    1982               100000                105
  4     Navi Pardi                  1996               200000                 25
  5     Sumuldan                    1970             300 mt/day               20

        These 5 chilling center have provided equal opportunities of milk marketing to
the distantly inhabited tribal milk producers, which aids the economy of their milk
production enterprise or else they would have been obliged to dispose of their milk to the
middlemen at very low price. These chilling centers were established with a view to
improve the quality of milk and ease pressure at its headquarters. A large plot of area was
bought while establishing Navi Pardi Chilling Center keeping in mind to shift the dairy
plant from city, if the need arises in future.



Turn Over of the Company:



             600
             500
             400
             300
             200
             100
               0
                   94-95 95-96 96-97 97-98 98-99 99- 2000- 2001- 2002- 2003- 2004-
                                                 2000 01    02    03    04    05




      From the study of the above diagram, we can see that Sumul has made a continuous
      progress in their profit making figures. The present profit of the firm is 48 crores
      more than the profit of the previous year.




 Growth Path of Sumul Products:



                                                                                         8
Products                        Year
            Milk distribution in bottle                            3-5-1968
            Establishing member of GCMMF                           9-7-1973
            Milk distribution in polybag                          7-12-1978
            Butter milk distribution in polybag                    1-6-1987
            Whole milk (SUMUL YA) in bulk                          1987-88
            Whole milk (SUMUL YA) in 500 ml                          1991
            Homogenized toned milk in 500 ml                         1994
            Homogenized toned milk in 200 ml                         1995
            Flavor milk                                              1993
            Paneer                                                   1994
            Sweets                                                   1994
            Shrikhand                                                1995
            Masala Chaas                                          15-8-1999
            Flavored milk in 200 ml pouch                         15-8-1999
            Pasteurized milk in 5 liter pack                         1998
            Masala chass, methi chass                                2000
            Pizza & Ice-cream                                        2001
            Rasgulla, Gulab Jamun,Sugar & Cow milk                   2002
            Tea                                                      2003
            Glabletop Packing for Milk (Plane & Flavoured)           2004
            Buttermilk in ESL Packing                                2005
            Cold Coco                                                2005

SUMUL Product:
milk:
Pure ghee:
Paneer:
Flavored milk:
Butter mil

Sales Volume (2007) :

                           Name                  Sales (liters)
                           Whole Milk                  1,50,000
                           Sumulya                     1,00,000
                           Delite                      1,30,000
                           Standardize Milk            2,50,000
                           Cow milk                      20,000




                                                                              9
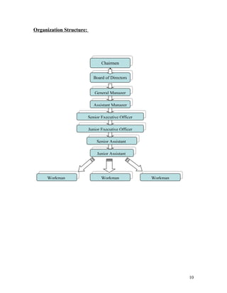
Organization Structure:




                                 Chairmen


                             Board of Directors


                             General Manager

                             Assistant Manager

                          Senior Executive Officer

                          Junior Executive Officer

                              Senior Assistant

                              Junior Assistant




     Workman                     Workman             Workman




                                                               10
Human Resource management:


       The main activities of this department are selection, training, recruitment, and
welfare actives.

       To diffuse the effect of Global Competition, Sumul has adopted the latest
concepts of management practices and provided appropriate training with the help of
leading institute from time to time for up-gradation & development of its Human
Resource. Some of the efforts of Sumul to achieve this are :



      Employee Personality Development (Attitude, skill & Knowledge)      1995
      Self Development (Self management Leadership, Meditation)           1995
      Total Quality Management, QC, SGA, Kaizen, SQC                      1996
      Total Productive Maintenance                                        1999
      Meditation Hall                                                     2000




Recruitment:

        Sumul as such dose not has a well-defined recruitment policy. Recruitment is
basically done by HRD department in consultation with the concerned department for
which new employee is required. it is not a regular event as recruitment is done only
when there is any vacancy or some requirement comes up in the organization. All the
new employees must meet the minimum experience and qualification criteria as set by
personnel department.




                                                                                    11
Training and Development System :

       “ To bridge the gap between job requirements and present competence of an employee ”




Need for Training:

       1.   Job Requirements.
       2.   Technological Changes.
       3.   Organizational Viability.
       4.   Internal Mobility
       5.   Organizational Viability.
       6.   Internal Mobility



       Training is given in 3 Categories as :

                1. Management Training.
                2. Office Training
                3. Senior Executive Training




               The management training is given for 6 months. Officers and senior Executives
       attend the management development programmed organized by the institute. Training is
       not uncommon in Sumul. It has an elaborate training program to make employees acquire
       new skills and knowledge. Both internal and external training is carried out as and when
       required. Following are the data of internal and external training programmed conducted
       by Sumul in the last five years.




                                                                                            12
Production Department :



     1. Sales / marketing department is sending daily demand to the production
        department as per demand market department.
     2. FROM Gujarat co-operation milk marketing federation every week sending
        demands of Amul products.
     3. According to satisfy both production department prepare their production
        plane schedule. Production plan schedule generates raw material requirements
        packaging material & it contain utilize requirements


 Activities of Production Departments:



     1.   Production of planning
     2.   Material requirement planning
     3.   Store finished goods and raw material
     4.   Quality control
     5.   Packaging
     6.   Painting of pack product
     7.   Transport to Market place
     8.   Washing and cleaning of equipments, regular maintenance of machine and
          other equipments.




                                                                                 13
Hierarchy of Marketing Department:




                                 Senior Executive Officer



                                   Senior Executive


                                   Junior Executive


                                  Senior Assistant


                                  Junior Assistant


                                      Workmen




Human needs, human necessities have no end. The aim of business activity is to acquire
wealth, then to convey it into desired forms and to make the final product available for


                                                                                     14
exchange for the satisfaction of human needs. These all activities fall under industry
commerce and trade. These three branches have one common function i.e. exchange
function. This important and powerful function is known marketing.

          ‘Marketing is a Social management Process by which individuals & groups
   obtain what they need & want through creating, offering & exchanging products of
   value with others.’


Sumul’s Milk Marketing System:

        Sumul’s milk marketing in Surat city is monitored, eliminating costly sales-
booths and though regular and assured twice a day supply of milk to 1662
concessionaires (Agent) and 198 institutional buyers, through 85 contractors’ route
vehicles. There is guaranteed cash inflow of the sales proceeds on day-to-day basis and
safe return of crates etc. to the Dairy. The standardized / pasteurizes milk is dispatched to
the city twice a day to the network of concessionaires (Selling it on behalf of Sumul on a
commission basis). The institutional buyers are supplied milk in sealed cans. Contractor’s
trucks carry milk from the Dairy Plant to the places of these concessionaires who caters
to the domestic demand of milk in their respective earmarked areas.

        Both economic and operational advantages of keeping the sales-counters at
the residential places of the Agents are distinct as:

             No creation or maintenance of these sales-counters is involved.

             All the security of milk, material and money.


             Operational convenience to deliver milk and off tack of crates etc. from
              these permanent places at any time, including odd hours.

             Utilization of Agent’s family, labour and residential place and hence very
              economic operation for them and the Dairy.


             Familiarity of the Agents with locality and vice-versa and hence smooth
              dealing under mutual confidence.


         The institutional buyers include hotels, restaurants, canteens, hotels, charitable
institutions, milk vendor’s etc. who enter into contracts for purchase of milk for the entire
year and receive milk as per the contract, twice-a-day, in sealed cans, through the
contractor’s milk routs and make the full payment to the Dairy Representative just at the
time of delivery of milk to them.


                                                                                          15
The contractor are responsible for any shortage, breakage OR pilferage of milk
and material occurring during transportation. While the Agents hold the responsibility of
any such incidence occurring at their level. There is regular, assured and smooth in-flow
of cash from milk sales from the Agents to the Dairy’s Cash Collection Centers on day-
to-day basis without involving a bank for collection of sales-proceeds and maintaining
individual accounts. The Agents sale milk delivered to these Agents during the day and
they develop the sale-proceeds daily at the nearest Cash Collection Centers of the Dairy.
The Dairy runs these Centers for all 365 days in a year for regular day-to-day receipt of
cash amount. For any default on the part of the Agent, such as non-payment or short-
payment of cash, the Dairy takes corrective action almost instantaneously.

        Sumul also encourage a small Savings Scheme for the Agents by deducting a
particular amount from the commission every month and transferring the same into their
deposit amount, thereby allowing the deposit to build-up every month, which gets
additional security to the Dairy as well as to Agents. Any amount in excess of three
times, the realization from the daily sales can be withdrawn by the Agent any time during
the year. Currently the commission of 40 paise per liter is paid to the Agent.

Channel of Distribution :




                 Dairy                   Agent                  Customer


   1. Direct
   2. Indirect


   1. Direct Distribution Channel :

              Sumul is handling 1900 outlets for selling their buttermilk, tea and sugar.

   2. Indirect Distribution Channels :

               Sumul is distribution various products that are milk & other than milk
       there are 3 major distributors in Surat city & 19 distributors in rural areas. All
       dairy co-operative society acts as a distributor for all Sumul products. In Surat
       city Sumul is creates 3400 outlets; Sumul has their own 44 milk parlors which are
       in direct contact with the customer.



                                                                                        16
Information technology growing very fast and Sumul always ahead in
       technology. Customer should be got advantage of these technologies for this
       reason Sumul Started online shopping facility to Direct Customer as well as
       Distributor and parlor also net facilities like.


       Direct Customer                       www.sumuldairy.com
       Distributor and parlor                www.b2bsumul.com

Market Share:

       In dairy industry Sumul Dairy is wide term. We are the market leaders in almost
each dairy product in Surat District.

                                 Products      Share
                                 Ghee          70%
                                 Paneer        50%
                                 Shrikhand     15%

System of Approaching the Customers :

       Sumul is doing the following activities to Approach to its customers.

       Advertisement
               By giving the advertising and to a local TV channel by hosting famous
anchor advertising through during festival Seasons.

       Paneer Show
             In this show different items made from paneer are sold at a discount rate.


         Healthy Baby Contest
                 In order to popularize milk and milk products, Sumul organize every year
Sumul Healthy Baby Competition. Healthy Baby Contest is unique contest of its kind in
surat. It is conducted each year since 1992 successfully.

        Education Programs
                The firm also gives information to the cool children about cow milk by
visiting different type of schools in Surat city.

        House Visits
               The companies also visit different houses and collect information about
different products of the company and also take suggestion from the customer.




                                                                                      17
Finance department:


         Finance management is that managerial activity which is concerned with the planning and
controlling of the firm financial resources. Still today it has no unique body of knowledge of its own
and draws heavily or economic for its theoretical concept.

        “Finance management means the use of such managerial function as planning and control
to undertake finance function.”
                                                                         - Earnest Walker

         Sumul is the co-operative so it has not special financial department. Sumul require a lot of
funds for meaning its working capital needs and other obligations. It manages its working capital
needs through internal funding only. There is regular, assured and smooth in flow of cash from milk
sales from the agents to dairy’s Cash Collection Centers on day-to-day basis. The dairy runs there
centers for all 365 days without fail. Intact there is a separate cash recovery department in the
organization to look exclusively this aspect. Because of its excellent cash collection system. Sumul
generally does not face any difficulty in dispensing amount to the producers every month and
meeting other obligations.

        However, for the expansion work and setting up new projects, it takes loans from NDDB




                                                                                                   18
MIS DEPARTMENT:



            Project Initiation:


The SUMUL computerisation project commenced with a General Requirement Study for
15 days in December 1998. The purpose of this study was to understand Sumul’s present
level of computerisation, potential areas for further computerisation, volume of
transactions and hardware / software requirements. The General Requirement Study
reporti was submitted in January 1999 and the project formally began on 1 February
1999.


During the initial stages, NCDFI and Sumul jointly worked out the framework for project
execution including the nomination of the team members and coordinators from both the
organisations. Shri Satyen Naik, Assistant Manager (IS – Information Systems) ii was
identified as Sumul’s Project Coordinator and Shri Nilesh Darji was nominated as the
NCDFI’s project manager. The NCDFI’s team deployed at Sumul comprised of three
software and technology experts.       They were duly supported by two computer
applications experts and one management expert from the NCDFI’s head office. Sumul’s
IS department is led by one IS expert and supported by two to three employees
possessing operating skills and knowledge in IS.


    Application and Database Migration:




                                                                                    19
The NCDFI has successfully carried out the process of application and database
migration to the latest Oracle Developer 6i front end and Oracle database 8.1.7. The
database objects, forms, reports and other related front end objects were migrated to the
latest version.




Testing:


Applications developed by NCDFI were tested following three major criteria:


Data Input – To test edits and controls for entering data such as validations, cross
references and check digits.


Data Processing – To test that programs work properly, ensure that data tables are
accurately updated and internal calculations are correct.


Data Output – To test that reports are in the proper format and provide the right
information.Live data was used in all the tests.


During the testing process, all data entry screen fields were tested for edits and for the
data they accept. Similarly, system tables and the database itself were tested.        Volume
performance was tested both for peak and normal workloads. Tests were also carried out
to assess response time, system back up, recovery features and generally to ensure that
the system performed to specifications.


In addition, tests were carried out in other areas such as data conversion, hardware,
operating systems and security.




                                                                                           20
Implementation:


Initially, all the new modules were implemented in parallel with the existing system.
This enabled a smooth transition from the old system to the new system. This method
also demonstrated the advantages of the new system over the old system. On the other
hand, a major draw back was that during parallel run, each job had to be done twice
demanding extra time and effort of the users.




                                                                                  21
Backup procedures:

Backup procedures were evolved along with application deployment. Over time the
procedures were revised and suitably streamlined. The effectiveness of backup was
tested through mock runs. The schedule adequate to secure Sumul’s database was
finalised as per the details given at Annex C, page 23. This backup schedule was
considered the best fit solution given the constraints of expenditure on resources for
backup on the one hand as well the critical nature of the data to be retrieved on the other.


Volume of computerized deployment:

Sumul’s computerised system is pivoted around 10 major applications comprising on an
aggregate 351 data entry forms, 87 query forms and 592 reports.      It is estimated that
more than 5000 records are created each day in the computerized system.


Benefits of computerization:

It is difficult to compare the gains in computerisation when the new system offers on line
integrated transaction processing solutions as compared to the old systems that were
generally stand alone and batch processed. Therefore, viewed in the context that the new
system offers information to all those who need it (and are authorised to access it) at any
given point in time, the benefits multiply very rapidly. Some of the important benefits
are explained below.


Data is captured at source. Hence, there is no duplication in data entry.


Data is drawn from a central and secure database. Hence, there is no scope for data
redundancy.




                                                                                            22
Everybody has the ‘same latest information’ – since data is made available from a
centralised multi user database which is updated the moment any transaction takes place.


Security and access features in an integrated system can be administered with greater
ease and reliability.


Data archiving and data mining becomes easy.


The on line database systems offered by NCDFI incorporate an audit trail so that unlike
some of the other accounting software offered by reputed firms, no employee can change
financial or any other data or attempt to make back dated entries without a proper log.


And finally, while the list of benefits can fill a few more pages, suffice to state that no
employee who has due authorisation and access can ever say, “I don’t know or, I don’t
know where to look for that piece of information!”


In monetary terms, the investment made by Sumul in hardware and software
during the 3 year project period was about Rs. 60 lakhs. A profile of how Sumul’s
hardware changed between the start and finish of the project is given at Annex D,
In addition, Sumul reimbursed to NCDFI less than Rs. 20 lakhs (all inclusive i.e.
inclusive of TA/DA and any other incidentals). In other words, the annual outflow
by Sumul for the computerisation project was under Rs. 30 lakhs per year. This
annual investment for computerisation works out to 0.08 percent of Sumul’s
turnover of Rs. 353 crores for 2001-02. Considering that Sumul would have anyway
had to invest in hardware and software, the cost to Sumul for seeking NCDFI’s
assistance works out to less than 0.02 percent of its turnover for 2001-02.




                                                                                          23
Areas for computerisation in the next phase:

Considering that it would be necessary to first have a basic database system in place, the
scope of the project did not include development of the following computerised systems:


Production planning and control.


GIS (Geographical Information System) for animal census and health care, veterinary
services and rural demography.


GIS for marketing of milk and milk products.


Asset management.


Establishing dedicated links between chilling centres and the central server.


Web deployment of applications developed in client server technology.




Project overrun:

General Study Report for Computerisation at Sumul, January 1999 NCDFI, Anand.
 Shri Satyen Naik was Senior Executive (Systems) in Sumul during the commencement
of the project. As a recognition of his hard work and contribution to the progress of the
project he was promoted as Assistant Manager (IS) in early 2002.
NCDFI has successfully completed the following assignments in the area of Information
Technology:
    General systems study of Sabarkantha District Cooperative Milk Producers'
     Union Limited, Himatnagar, January 1995.



                                                                                       24
 Systems study of Shri Sardar Vallabhbhai Patel Regional Oilseeds Growers'
     Cooperative Union Limited, Idar, January 1995.
    General systems study of Baroda Union and Sugam Dairy, August 1995.
    Management Information System based on Client Server technology for the
     National Dairy Development Board, March 1996 - July 1997.
    Management and Transaction Processing Systems based on Client Server
     technology for Dhara vegetable oil operations, National Dairy Development
     Board - November 1995 to March 1998.
    Turnkey project for computerising the activities of the National Tree Growers'
     Cooperative Federation Limited followed by maintenance support, December
     1995 - March 2000.
    Turnkey project for computerising the activities of the Surat District Cooperative
     Milk Producers' Union Limited, Surat - since December 1998.
    Turnkey project for computerising the activities of Institute of Rural
     Management, Anand - January 1999 to June 2002.
    Turnkey project for computerising the operations of Mother Dairy, Gandhinagar
     (A unit of GCMMF Limited, Anand) - July 2001 to June 2003.


NCDFI has also designed and developed some very innovative on line software for its
own use. Most of these applications are deployed on the web using Oracle 9i Application
Server;
    Document Management System
    Financial Accounting System
    Integrated Time Attendance System, Personal Information & Payroll Accounting
     System
    Computer Aided Testing and Evaluation
    Extensive on-line documentation
    Centralised Address Directory
    NCDFI has recently started converting existing applications to the Java based
     technologies so as to achieve better user interface, speed and accessibility.




                                                                                    25
Conclusion:




         For the requirement of completition of 1 st year of B.B.A. (I.T.M) We
had undergo one months summer training at “SURAT DISTRICT CO-
OPERATIVE MILK UNION LTD. (SUMUL), Surat.” With the objective to
gain Practical knowledge and experience in the company and to study the
activities of different functional area.


       It was good experience at “SUMUL” studying about the different
department. On the other hand going for a market survey was an invaluable
addition to my Knowledge. To conclude in a single student, I personally feel
that four weeks [1 month] Training at “SUMUL” has added many features to
my knowledge wing which will definitely help me to achieving a success
during my future and career flight.




                                                                           26
i


    ii
         Thank you

Sumul project(dhaval bhakta)

  • 1.
    A PROJECT REPORT ON SUMMER TRAINING AT “SURAT DISTRICT CO-OPERATIVE MILK UNION LTD” (SURAT) Submitted To Shrimad Rajchandra Institute of Management and Computer Application Prepared By: DHAVAL BHAKTA F.Y M.B.A 1
  • 2.
    INDEX: NO: content: PAGE: 1 Declaration 3 2 Certificate 4 3 Acknowledgement 5 4 Company profile 6 5 History 7 6 Turn over of the company 10 7 Organization structure 12 8 Human Resource management 13 9 Training and Development System 14 10 Production department 15 11 Marketing department 16 12 Finance department 20 13 MIS Department 21 2
  • 3.
    Acknowledgement: I offer my sincere gratitude to SUMUL for providing the opportunity to work with them. These experiences will rarely a strong foundation from my future carrier. I would like to offer my special thanks to respected Mr. Manish Bhatt, marketing executive and all the staff members of SUMUL for having giving me guidance on the necessary the theoretical aspect and methodology for handling my work, without valuable guidance this project report can not be made possible. Place: SURAT Date: Yours faithfully ___________________ (DHAVAL BHAKTA) 3
  • 4.
    Company profile: The Sumul district co-operative milk producer’s union ltd (SUMUL Dairy) is a co-operative endeavor committed to help marginal farmers and down trodden tribal to lead to a healthy life and better standard of living through scientific animal husbandry practices. Today’s Sumul enjoys the pride to serve milk and milk products to populous Surat city and surrounding towns of it. Sumul is holding strong brand equity in surat district and command more than 70% of the liquid milk in surat city, to make the distribute system fast and the delivered milk in time they have as many as 6 milk transportation routes and 1531 agents (1386 regular and 145 full time) The area of operation of sumul is the entire district of sumul. The present milk procurement of 160,929,736 liters of milk annually makes it the third largest union in the state after the AMUL and Mahesana dairy. The present market of Surat for liquid milk is around 4.5 lack liters per day. This has necessary active development of “by product” market. Products so far introduced are paneer, ghee, flavored milk, sweet, shrikhand, lassi, butter milk etc.. Sumul consist of 13 board of directors one each of 13 talukas of Surat district and they from themselves elect the chairman. The total numbers of employees are about 1100 besides the contract workers. Hence, the Surat district co-operative milk producer’s union ltd, SUMUL is trade name and literally meaning sound process, came in to existence on August 22, 1951… The formal commissioning of the pasteurization plant on March 17, 1968 was a turning point fro sumul. History: 4
  • 5.
    In the year1939 Sardar Vallabhbhai Patel went and meet the farmers of Anand and told them that for the trade of milk the dairy was necessary. At that time a person named Tribhuvandas Patel came forward to take the leadership. During that time there was only one dairy “POLSUN DAIRY” which belongs to British’s and they use to give very less price for milk to the India Milkmen. In order to support the Indian farmers “AMUL DAIRY” was established in the year 1946 DDR. Kurien was appointed at this dairy. Dr. Kurien along with Tribhuvandas Patel took the leadership. Indian becomes independent in the year 1947. in the meantime AMUL Dairy got order from the WHO to produce milk Powder from buffalo milk. Dr. Kurien & Mr. Dalaya found the technique of producing milk from buffalo milk. After booking at this Lal Bahadur Shatri took the visit of Ajampur village and promised them to provide with more money fro the systematic development of the dairy industry. For the proper development of the dairy industry NDDB was established at Anand. NDDB started operation – 1 programmer for all dairies in 1971-72 in the year 1977 operation Flood-2 started. Transportation machinery & pressmen of milk at low cost and give importance. In the year 1990-operation flood-3 started. Here the farmers were, made aware about their right & responsibilities high productivity of milk at low cost & so the co-operatic of development programs started. In the year 1998-99 two million tone of milk was produced in Indian & Indian becomes the world’s first milk producing country. Which is more then 68 million of American. So it was called “white revolution” SUMUL has three chilling center at Bajipura, Navi Pardi and Uchchal for ensuring safe delivery of raw milk to SUMUL where the milk is processed and pack into various type of liquid milk and by product to improved the nutritional feed given to the cattle at village level, the co-operative has establishment a cattle feed factory at chalthan. Sumul also has oil refined oil at the village of DCS level. 5
  • 6.
    Sumul’s Mission &Vision Statement: “WE ARE SOCIALLY RESPONSIBLE ORGANISATION WITH COMMITMENT TO CONSUMER DELIGHT AND RESPECT F0R ALL. WE BELIEVE IN GROWTH AND CONTINUOUS IMPROVEMENT THROUGH TEAMWORK, TRUST & EXCELLENCE WITHOUT COMPROMISING OUR HONEDTY AND INTEGRITY” It is quite obvious from the mission statement of the Sumul; the organization is committed to customer satisfaction and believes in providing the highest quality of product to them. Infect, for ensuring highest quality product, it has already put into practice TPM and TQM tools in the organization besides many Quality Circle (QC) and Small Group Activity (SGA) operating in the organization to achieve the vision and mission. SUMUL VISION 2007: Vision is a dream created in our working hours of the organization. It can be described as a living picture of future. It is inspired by the values that we cherish Year 2006 Year 2007 TURNOVER RS.551 Corers RS. 522 Corers MILK PROCUREMENT 7,51,000 Liters 8,50,000 Liters MILK SALE 5,51,000 Liters 5,51,000 Liters QUALITY International std. ISO 9000 International std. ISO 9000 HAACCP HAACCP PRODUCTION COST Minimum Production cost Minimum Production cost DISTRIBUTION Consumers oriented, Quick Consumers oriented, Quick SYSTEM and effective and effective 6
  • 7.
    Work Area ofSUMUL: Main Dairy Plant Cilling Centre km distance from surat Taluka/ Tahsil Name Cattle Feed Factory SUMUL dairy is located near railway station road in Surat. It covers 15,000 – acre land. Sumul provides milk collection facilities at the producer’s door in each village co-operative, where milk is speedily, efficiently and economically transported twice daily to its dairy plant and chilling centers for processing and marketing. Since the milk procurement system has been extended far and wide in the entire district. Sumul have five chilling center at Bajipura, Uchchal, Navi Pardi, Chaved and Dediapada site at a distance of 50,105,25,110,146 km respectively from Surat city. The chilled is then transferred to the mail plant at Surat railway station road. 7
  • 8.
    Unit of SUMUL& Their Capacity: No. Chilling Center Establishment Capacity in LPD Distance from Surat (km ) 1 Sumul dairy 1951 500000 0 2 Bajipura 1975 300000 50 3 Uchchhal 1982 100000 105 4 Navi Pardi 1996 200000 25 5 Sumuldan 1970 300 mt/day 20 These 5 chilling center have provided equal opportunities of milk marketing to the distantly inhabited tribal milk producers, which aids the economy of their milk production enterprise or else they would have been obliged to dispose of their milk to the middlemen at very low price. These chilling centers were established with a view to improve the quality of milk and ease pressure at its headquarters. A large plot of area was bought while establishing Navi Pardi Chilling Center keeping in mind to shift the dairy plant from city, if the need arises in future. Turn Over of the Company: 600 500 400 300 200 100 0 94-95 95-96 96-97 97-98 98-99 99- 2000- 2001- 2002- 2003- 2004- 2000 01 02 03 04 05 From the study of the above diagram, we can see that Sumul has made a continuous progress in their profit making figures. The present profit of the firm is 48 crores more than the profit of the previous year. Growth Path of Sumul Products: 8
  • 9.
    Products Year Milk distribution in bottle 3-5-1968 Establishing member of GCMMF 9-7-1973 Milk distribution in polybag 7-12-1978 Butter milk distribution in polybag 1-6-1987 Whole milk (SUMUL YA) in bulk 1987-88 Whole milk (SUMUL YA) in 500 ml 1991 Homogenized toned milk in 500 ml 1994 Homogenized toned milk in 200 ml 1995 Flavor milk 1993 Paneer 1994 Sweets 1994 Shrikhand 1995 Masala Chaas 15-8-1999 Flavored milk in 200 ml pouch 15-8-1999 Pasteurized milk in 5 liter pack 1998 Masala chass, methi chass 2000 Pizza & Ice-cream 2001 Rasgulla, Gulab Jamun,Sugar & Cow milk 2002 Tea 2003 Glabletop Packing for Milk (Plane & Flavoured) 2004 Buttermilk in ESL Packing 2005 Cold Coco 2005 SUMUL Product: milk: Pure ghee: Paneer: Flavored milk: Butter mil Sales Volume (2007) : Name Sales (liters) Whole Milk 1,50,000 Sumulya 1,00,000 Delite 1,30,000 Standardize Milk 2,50,000 Cow milk 20,000 9
  • 10.
    Organization Structure: Chairmen Board of Directors General Manager Assistant Manager Senior Executive Officer Junior Executive Officer Senior Assistant Junior Assistant Workman Workman Workman 10
  • 11.
    Human Resource management: The main activities of this department are selection, training, recruitment, and welfare actives. To diffuse the effect of Global Competition, Sumul has adopted the latest concepts of management practices and provided appropriate training with the help of leading institute from time to time for up-gradation & development of its Human Resource. Some of the efforts of Sumul to achieve this are : Employee Personality Development (Attitude, skill & Knowledge) 1995 Self Development (Self management Leadership, Meditation) 1995 Total Quality Management, QC, SGA, Kaizen, SQC 1996 Total Productive Maintenance 1999 Meditation Hall 2000 Recruitment: Sumul as such dose not has a well-defined recruitment policy. Recruitment is basically done by HRD department in consultation with the concerned department for which new employee is required. it is not a regular event as recruitment is done only when there is any vacancy or some requirement comes up in the organization. All the new employees must meet the minimum experience and qualification criteria as set by personnel department. 11
  • 12.
    Training and DevelopmentSystem : “ To bridge the gap between job requirements and present competence of an employee ” Need for Training: 1. Job Requirements. 2. Technological Changes. 3. Organizational Viability. 4. Internal Mobility 5. Organizational Viability. 6. Internal Mobility Training is given in 3 Categories as : 1. Management Training. 2. Office Training 3. Senior Executive Training The management training is given for 6 months. Officers and senior Executives attend the management development programmed organized by the institute. Training is not uncommon in Sumul. It has an elaborate training program to make employees acquire new skills and knowledge. Both internal and external training is carried out as and when required. Following are the data of internal and external training programmed conducted by Sumul in the last five years. 12
  • 13.
    Production Department : 1. Sales / marketing department is sending daily demand to the production department as per demand market department. 2. FROM Gujarat co-operation milk marketing federation every week sending demands of Amul products. 3. According to satisfy both production department prepare their production plane schedule. Production plan schedule generates raw material requirements packaging material & it contain utilize requirements Activities of Production Departments: 1. Production of planning 2. Material requirement planning 3. Store finished goods and raw material 4. Quality control 5. Packaging 6. Painting of pack product 7. Transport to Market place 8. Washing and cleaning of equipments, regular maintenance of machine and other equipments. 13
  • 14.
    Hierarchy of MarketingDepartment: Senior Executive Officer Senior Executive Junior Executive Senior Assistant Junior Assistant Workmen Human needs, human necessities have no end. The aim of business activity is to acquire wealth, then to convey it into desired forms and to make the final product available for 14
  • 15.
    exchange for thesatisfaction of human needs. These all activities fall under industry commerce and trade. These three branches have one common function i.e. exchange function. This important and powerful function is known marketing. ‘Marketing is a Social management Process by which individuals & groups obtain what they need & want through creating, offering & exchanging products of value with others.’ Sumul’s Milk Marketing System: Sumul’s milk marketing in Surat city is monitored, eliminating costly sales- booths and though regular and assured twice a day supply of milk to 1662 concessionaires (Agent) and 198 institutional buyers, through 85 contractors’ route vehicles. There is guaranteed cash inflow of the sales proceeds on day-to-day basis and safe return of crates etc. to the Dairy. The standardized / pasteurizes milk is dispatched to the city twice a day to the network of concessionaires (Selling it on behalf of Sumul on a commission basis). The institutional buyers are supplied milk in sealed cans. Contractor’s trucks carry milk from the Dairy Plant to the places of these concessionaires who caters to the domestic demand of milk in their respective earmarked areas. Both economic and operational advantages of keeping the sales-counters at the residential places of the Agents are distinct as:  No creation or maintenance of these sales-counters is involved.  All the security of milk, material and money.  Operational convenience to deliver milk and off tack of crates etc. from these permanent places at any time, including odd hours.  Utilization of Agent’s family, labour and residential place and hence very economic operation for them and the Dairy.  Familiarity of the Agents with locality and vice-versa and hence smooth dealing under mutual confidence. The institutional buyers include hotels, restaurants, canteens, hotels, charitable institutions, milk vendor’s etc. who enter into contracts for purchase of milk for the entire year and receive milk as per the contract, twice-a-day, in sealed cans, through the contractor’s milk routs and make the full payment to the Dairy Representative just at the time of delivery of milk to them. 15
  • 16.
    The contractor areresponsible for any shortage, breakage OR pilferage of milk and material occurring during transportation. While the Agents hold the responsibility of any such incidence occurring at their level. There is regular, assured and smooth in-flow of cash from milk sales from the Agents to the Dairy’s Cash Collection Centers on day- to-day basis without involving a bank for collection of sales-proceeds and maintaining individual accounts. The Agents sale milk delivered to these Agents during the day and they develop the sale-proceeds daily at the nearest Cash Collection Centers of the Dairy. The Dairy runs these Centers for all 365 days in a year for regular day-to-day receipt of cash amount. For any default on the part of the Agent, such as non-payment or short- payment of cash, the Dairy takes corrective action almost instantaneously. Sumul also encourage a small Savings Scheme for the Agents by deducting a particular amount from the commission every month and transferring the same into their deposit amount, thereby allowing the deposit to build-up every month, which gets additional security to the Dairy as well as to Agents. Any amount in excess of three times, the realization from the daily sales can be withdrawn by the Agent any time during the year. Currently the commission of 40 paise per liter is paid to the Agent. Channel of Distribution : Dairy Agent Customer 1. Direct 2. Indirect 1. Direct Distribution Channel : Sumul is handling 1900 outlets for selling their buttermilk, tea and sugar. 2. Indirect Distribution Channels : Sumul is distribution various products that are milk & other than milk there are 3 major distributors in Surat city & 19 distributors in rural areas. All dairy co-operative society acts as a distributor for all Sumul products. In Surat city Sumul is creates 3400 outlets; Sumul has their own 44 milk parlors which are in direct contact with the customer. 16
  • 17.
    Information technology growingvery fast and Sumul always ahead in technology. Customer should be got advantage of these technologies for this reason Sumul Started online shopping facility to Direct Customer as well as Distributor and parlor also net facilities like. Direct Customer www.sumuldairy.com Distributor and parlor www.b2bsumul.com Market Share: In dairy industry Sumul Dairy is wide term. We are the market leaders in almost each dairy product in Surat District. Products Share Ghee 70% Paneer 50% Shrikhand 15% System of Approaching the Customers : Sumul is doing the following activities to Approach to its customers. Advertisement By giving the advertising and to a local TV channel by hosting famous anchor advertising through during festival Seasons. Paneer Show In this show different items made from paneer are sold at a discount rate. Healthy Baby Contest In order to popularize milk and milk products, Sumul organize every year Sumul Healthy Baby Competition. Healthy Baby Contest is unique contest of its kind in surat. It is conducted each year since 1992 successfully. Education Programs The firm also gives information to the cool children about cow milk by visiting different type of schools in Surat city. House Visits The companies also visit different houses and collect information about different products of the company and also take suggestion from the customer. 17
  • 18.
    Finance department: Finance management is that managerial activity which is concerned with the planning and controlling of the firm financial resources. Still today it has no unique body of knowledge of its own and draws heavily or economic for its theoretical concept. “Finance management means the use of such managerial function as planning and control to undertake finance function.” - Earnest Walker Sumul is the co-operative so it has not special financial department. Sumul require a lot of funds for meaning its working capital needs and other obligations. It manages its working capital needs through internal funding only. There is regular, assured and smooth in flow of cash from milk sales from the agents to dairy’s Cash Collection Centers on day-to-day basis. The dairy runs there centers for all 365 days without fail. Intact there is a separate cash recovery department in the organization to look exclusively this aspect. Because of its excellent cash collection system. Sumul generally does not face any difficulty in dispensing amount to the producers every month and meeting other obligations. However, for the expansion work and setting up new projects, it takes loans from NDDB 18
  • 19.
    MIS DEPARTMENT: Project Initiation: The SUMUL computerisation project commenced with a General Requirement Study for 15 days in December 1998. The purpose of this study was to understand Sumul’s present level of computerisation, potential areas for further computerisation, volume of transactions and hardware / software requirements. The General Requirement Study reporti was submitted in January 1999 and the project formally began on 1 February 1999. During the initial stages, NCDFI and Sumul jointly worked out the framework for project execution including the nomination of the team members and coordinators from both the organisations. Shri Satyen Naik, Assistant Manager (IS – Information Systems) ii was identified as Sumul’s Project Coordinator and Shri Nilesh Darji was nominated as the NCDFI’s project manager. The NCDFI’s team deployed at Sumul comprised of three software and technology experts. They were duly supported by two computer applications experts and one management expert from the NCDFI’s head office. Sumul’s IS department is led by one IS expert and supported by two to three employees possessing operating skills and knowledge in IS. Application and Database Migration: 19
  • 20.
    The NCDFI hassuccessfully carried out the process of application and database migration to the latest Oracle Developer 6i front end and Oracle database 8.1.7. The database objects, forms, reports and other related front end objects were migrated to the latest version. Testing: Applications developed by NCDFI were tested following three major criteria: Data Input – To test edits and controls for entering data such as validations, cross references and check digits. Data Processing – To test that programs work properly, ensure that data tables are accurately updated and internal calculations are correct. Data Output – To test that reports are in the proper format and provide the right information.Live data was used in all the tests. During the testing process, all data entry screen fields were tested for edits and for the data they accept. Similarly, system tables and the database itself were tested. Volume performance was tested both for peak and normal workloads. Tests were also carried out to assess response time, system back up, recovery features and generally to ensure that the system performed to specifications. In addition, tests were carried out in other areas such as data conversion, hardware, operating systems and security. 20
  • 21.
    Implementation: Initially, all thenew modules were implemented in parallel with the existing system. This enabled a smooth transition from the old system to the new system. This method also demonstrated the advantages of the new system over the old system. On the other hand, a major draw back was that during parallel run, each job had to be done twice demanding extra time and effort of the users. 21
  • 22.
    Backup procedures: Backup procedureswere evolved along with application deployment. Over time the procedures were revised and suitably streamlined. The effectiveness of backup was tested through mock runs. The schedule adequate to secure Sumul’s database was finalised as per the details given at Annex C, page 23. This backup schedule was considered the best fit solution given the constraints of expenditure on resources for backup on the one hand as well the critical nature of the data to be retrieved on the other. Volume of computerized deployment: Sumul’s computerised system is pivoted around 10 major applications comprising on an aggregate 351 data entry forms, 87 query forms and 592 reports. It is estimated that more than 5000 records are created each day in the computerized system. Benefits of computerization: It is difficult to compare the gains in computerisation when the new system offers on line integrated transaction processing solutions as compared to the old systems that were generally stand alone and batch processed. Therefore, viewed in the context that the new system offers information to all those who need it (and are authorised to access it) at any given point in time, the benefits multiply very rapidly. Some of the important benefits are explained below. Data is captured at source. Hence, there is no duplication in data entry. Data is drawn from a central and secure database. Hence, there is no scope for data redundancy. 22
  • 23.
    Everybody has the‘same latest information’ – since data is made available from a centralised multi user database which is updated the moment any transaction takes place. Security and access features in an integrated system can be administered with greater ease and reliability. Data archiving and data mining becomes easy. The on line database systems offered by NCDFI incorporate an audit trail so that unlike some of the other accounting software offered by reputed firms, no employee can change financial or any other data or attempt to make back dated entries without a proper log. And finally, while the list of benefits can fill a few more pages, suffice to state that no employee who has due authorisation and access can ever say, “I don’t know or, I don’t know where to look for that piece of information!” In monetary terms, the investment made by Sumul in hardware and software during the 3 year project period was about Rs. 60 lakhs. A profile of how Sumul’s hardware changed between the start and finish of the project is given at Annex D, In addition, Sumul reimbursed to NCDFI less than Rs. 20 lakhs (all inclusive i.e. inclusive of TA/DA and any other incidentals). In other words, the annual outflow by Sumul for the computerisation project was under Rs. 30 lakhs per year. This annual investment for computerisation works out to 0.08 percent of Sumul’s turnover of Rs. 353 crores for 2001-02. Considering that Sumul would have anyway had to invest in hardware and software, the cost to Sumul for seeking NCDFI’s assistance works out to less than 0.02 percent of its turnover for 2001-02. 23
  • 24.
    Areas for computerisationin the next phase: Considering that it would be necessary to first have a basic database system in place, the scope of the project did not include development of the following computerised systems: Production planning and control. GIS (Geographical Information System) for animal census and health care, veterinary services and rural demography. GIS for marketing of milk and milk products. Asset management. Establishing dedicated links between chilling centres and the central server. Web deployment of applications developed in client server technology. Project overrun: General Study Report for Computerisation at Sumul, January 1999 NCDFI, Anand. Shri Satyen Naik was Senior Executive (Systems) in Sumul during the commencement of the project. As a recognition of his hard work and contribution to the progress of the project he was promoted as Assistant Manager (IS) in early 2002. NCDFI has successfully completed the following assignments in the area of Information Technology:  General systems study of Sabarkantha District Cooperative Milk Producers' Union Limited, Himatnagar, January 1995. 24
  • 25.
     Systems studyof Shri Sardar Vallabhbhai Patel Regional Oilseeds Growers' Cooperative Union Limited, Idar, January 1995.  General systems study of Baroda Union and Sugam Dairy, August 1995.  Management Information System based on Client Server technology for the National Dairy Development Board, March 1996 - July 1997.  Management and Transaction Processing Systems based on Client Server technology for Dhara vegetable oil operations, National Dairy Development Board - November 1995 to March 1998.  Turnkey project for computerising the activities of the National Tree Growers' Cooperative Federation Limited followed by maintenance support, December 1995 - March 2000.  Turnkey project for computerising the activities of the Surat District Cooperative Milk Producers' Union Limited, Surat - since December 1998.  Turnkey project for computerising the activities of Institute of Rural Management, Anand - January 1999 to June 2002.  Turnkey project for computerising the operations of Mother Dairy, Gandhinagar (A unit of GCMMF Limited, Anand) - July 2001 to June 2003. NCDFI has also designed and developed some very innovative on line software for its own use. Most of these applications are deployed on the web using Oracle 9i Application Server;  Document Management System  Financial Accounting System  Integrated Time Attendance System, Personal Information & Payroll Accounting System  Computer Aided Testing and Evaluation  Extensive on-line documentation  Centralised Address Directory  NCDFI has recently started converting existing applications to the Java based technologies so as to achieve better user interface, speed and accessibility. 25
  • 26.
    Conclusion: For the requirement of completition of 1 st year of B.B.A. (I.T.M) We had undergo one months summer training at “SURAT DISTRICT CO- OPERATIVE MILK UNION LTD. (SUMUL), Surat.” With the objective to gain Practical knowledge and experience in the company and to study the activities of different functional area. It was good experience at “SUMUL” studying about the different department. On the other hand going for a market survey was an invaluable addition to my Knowledge. To conclude in a single student, I personally feel that four weeks [1 month] Training at “SUMUL” has added many features to my knowledge wing which will definitely help me to achieving a success during my future and career flight. 26
  • 27.
    i ii Thank you